
International Research Journal of Engineering and Technology (IRJET) e-ISSN:2395-0056
Volume: 12 Issue: 05 | May 2025 www.irjet.net
![]()

International Research Journal of Engineering and Technology (IRJET) e-ISSN:2395-0056
Volume: 12 Issue: 05 | May 2025 www.irjet.net
Srikanth S R1 , Sanjay S M 2 ,
Shrinidhi
p-ISSN:2395-0072
Rao3 , Sukruth Kumar JV4 , Dr. Nikitha S5 .
1,2,3,4 Students, Computer Science and Engineering, Jyothy Institute of Technology, Bangalore, India 5AssociateProfessor, Computer Science and Engineering, Jyothy Institute of Technology, Bangalore, India
Abstract - Urban traffic management faces significant challenges due to manual enforcement’s inefficiencies and limited real-time capabilities. This study presents a Traffic Violation Detection System, an AI-powered solution that automatesthedetectionofviolations suchassignaljumping, helmetless riding, triple riding, and no-parking offenses. Leveraging Optical Character Recognition (OCR), YOLObased object detection, machine learning, and image processing, the system integrates IR sensors and cameras to capture and analyze vehicle number plates, issuing SMS notifications to offenders with violation details and fines. Beyond traffic enforcement, it monitors road conditions for accidents and detects suspicious activities, like unauthorized gatheringsorvehicletampering,alertingemergencyservices or police instantly. Built with open-source tools like Python, OpenCV, and TensorFlow, the system ensures costeffectiveness and scalability, operating robustly across diverse lighting conditions and number plate formats. Its modular design supports multi-lane monitoring and future enhancements, such as integration with smart vehicles or advanced surveillance networks. This tool aims to enhance public safety, reduce accidents, and streamline traffic flow, offeringascalable foundationforsmartcity initiatives.
KeyWords: Traffic violation detection, AI surveillance, number plate recognition, YOLO algorithm, OCR, machine learning, public safety, smart traffic management, image processing, open-source technology
Thesuddenurbanizationof citieshasamplifiedthetraffic management challenges, with manual enforcement being unabletocopewithincreasingviolationsandsafetyissues. With the use ofsimple digital tools,automation ishelping toincreaseroadsafetyandstreamlineenforcement.Signal jumping, helmetless riding, triple riding, and no-parking infractions are among the infractions that the proposed Traffic Violation recognition System automatically detects using AI-based technologies such Optical Character Recognition (OCR), YOLO-based object recognition, and picture processing. The system analyses license plates, identifiescriminals,and providesreal-timeSMS messages with infraction details and penalties using infrared sensors and cameras. Along with traffic control, it monitors the state of the roads for accidents and spots
unusualactivity,suchasunapprovedgatheringsorvehicle

tampering, and promptly notifies the police or emergency services. This system is a proactive tool that reduces errors and resource requirements, not a replacement for humanobservation.Itsadaptabilitytovarioussettingsand number plate layouts, together with its real-time processing capabilities, bridges the gap between traditional traffic control and modern safety standards, offeringascalableplatformforsmartcitiesinaworldthat isbecomingmorenetworkedbytheday.
The growing problem of urban traffic management, characterizedbypersistentviolationsandaccidents,serves tohighlightthenecessityofautomatedsolutionstoimprove roadsafety.Human-basedmanualenforcementtendstobe inconsistent, slow, and prone to missing violations, especially where traffic is high or resources are low. The TrafficViolationDetectionSystemismotivatedbythedesire touseintelligentautomationtoenableconsistent,real-time enforcement, taking pressure off traffic police and enhancing public safety. The increasing number of road accidents, compounded by violations such as helmet-less riding and jumping the signal, underscores the need for scalable,technology-basedinterventions.Furthermore,the system caters to the increasing need for multi-modal surveillance to identify suspicious behavior, including tampering with cars or unauthorized gatherings, which conventionalsystemsfailtodetect.WiththeuseofAIand open-sourcecapabilities,thesystemendeavorstoofferan effective, affordable alternative to human monitoring, eliminating errors, and encouraging adherence to traffic rules,leadingtomoresecureroadsandintelligentcities.
1. Design an AI-powered platform to identify traffic offenses, such as jumping the signals, helmet-less riding,tripleriding,andno-parking,withreal-time imageprocessing.
2. Develop and test various machine learning algorithms,suchasYOLOandOCR,foridentifying violationsandrecognizingnumberplates.
3. Createaneasy-to-useinterfacesothatemergency personnelandtrafficcopscanexaminealertsand violationinformation.


International Research Journal of Engineering and Technology (IRJET) e-ISSN:2395-0056
Volume: 12 Issue: 05 | May 2025 www.irjet.net
4. Use automated detection and alert systems to promoteproactivetrafficsurveillance.
5. Increase knowledge of traffic laws and their importanceinpreventingcollisions.
6. With multi-lane capability, maintain system performance in a variety of conditions, such as differentlightlevelsanddifferenttypesoflicense plates.
7. Provide choices for different regional and urban trafficcontrolneeds.
Usingstructuredpicturedatabasesandreal-timeanalysis, the Traffic Violation Detection System focusses on automatingthedetectionofviolationssuchassignaljump, helmet-less driving, triple riding, and no-parking infractions. It uses optical character recognition (OCR), YOLO-basedobjectidentification,andimageprocessingto identify cars, retrieve license plates, and send out SMS alerts and infraction notices. Future enhancements including the deployment of mobile apps, integration of smart city infrastructure, and multilingual interfaces for global adoption are made possible by the system's architecture. Because of its modular design, it may eventuallybeabletoconnecttoIoTdevices,suchastraffic sensors, to provide predictive analytics for accident prevention.Becauseofitsadaptability,thetechnologycan be used in both urban and rural settings and integrated withlawenforcementandgovernmenttrafficdashboards. Thesystem'saccuracycanalwaysbeincreasedwithmore data, identifying new trends in traffic patterns and bolstering enforcement procedures, which will ultimately resultinsaferroadwaysandmoreefficienttrafficcontrol.
Understanding the violation detection process is essentialtocomprehendingAI'sfunctionintrafficcontrol. Police manual monitoring or surveillance film analysis, which combines visual evidence, vehicle information, and contextual analysis, are the traditional methods used to identify traffic infractions. Errors and delays are common in this time-consuming procedure. By automating infraction detection, lowering the workload for authorities, and minimising oversight, artificial intelligence(AI)technologiesseektosimplifythisprocess. These systems efficiently analyse video feeds, identify
infractions, and accurately identify license plates through the use of machine learning, YOLO techniques, and structured data processing. Their real-time processing capabilities enable them to identify trends in accidents or questionable activity that manual approaches might

overlook. Incorporating AI-driven technologies into traffic management can speed up enforcement and facilitate preventative safety measures, especially in places with high traffic or limited resources. Modern urban ecosystems are becoming more and more dependent on AI-based violation detection systems, which have transformedthemfromauxiliarytoolsintocrucialpartsof theinfrastructureofsmartcities.
TheconvergenceofdatascienceandAIhasrevolutionized trafficmanagementbyfacilitatingquickerandmoreprecise identificationofinfractionsandsafetyrisks.Theproposed Traffic Violation recognition System examines large data setscomprisingvideofeeds,carphotos,andlicenseplates usingmachinelearningmethods,suchasOpticalCharacter Recognition (OCR) and YOLO-based object recognition. Even in challenging or dimly lit situations, algorithms like Convolutional Neural Networks (CNNs) and Haar Cascade classifierscanfindpatternsintrafficpatternsandidentify violations including signal jumping, riding without a helmet, and suspicious behaviour. Image scaling, noise reduction, and feature extraction are examples of data preprocessing techniques that increase model accuracy and prevent overfitting. Strong performance in a range of contexts is provided by libraries like OpenCV and TensorFlow,whichprovidebuilt-inalgorithmstomeasure metrics like detection recall and precision. With growing accuracy over time, automated model retraining enables continuous improvement as new data is collected. This systemcangrow toaccommodate both larger-scaleurban safety and real-time enforcement, serving as a foundation fortrafficcontrolinsmartcities.

Figure 1:Graphshowing modelaccuracy and validation accuracy over training epochs for the violation detection model.


International Research Journal of Engineering and Technology (IRJET) e-ISSN:2395-0056
Volume: 12 Issue: 05 | May 2025 www.irjet.net p-ISSN:2395-0072
VisualizationisalsoanimportantaspectininterpretingAIbased predictions for traffic authorities and system developers. Through the use of libraries like Matplotlib and Seaborn, the intended system generates visualisation outputs in the form of precision-recall curves, confusion matrices, and accuracy graphs. These let users better understandmodelbehaviour,categorisationperformance, and detection accuracy for offences like signal jumping and helmetless cycling. Analysts can quickly comprehend the degree of confidence in the system's detection and dependability under a variety of circumstances. Developerscanimprovemodellogicandidentifyareasfor improvement,suchasmisseddetectionsorfalsepositives, withtheaidofvisualisationsliketrafficpatternchartsand violation-frequency heatmaps. In order to enable law enforcement to react to emerging patterns more quickly, future enhancements will include real-time dashboards displaying violation trends by time or area. Timeline charts of violation occurrence will also offer valuable informationforsafetyandurbanplanningprojects.
3. RELATED WORK
3.1 Literature Survey
TheuseofAIinthedetectionoftrafficviolationshasbeen studiedinsomeresearch,citingitsabilitytoimproveroad safety. For example, Smith et al. (2018) studied the utilization of YOLO-based object detection for real-time vehicleobservation,withanaccuracyof85%fordetecting helmetlessriders.ZhangandLi(2020)designedanOptical Character Recognition (OCR) and Convolutional Neural Networks(CNNs)-basednumberplateidentificationsystem withanaccuracyof90%undervariouslightingconditions. Kumaretal.(2021)utilizedensemblemethodstodecrease false positives in signal violation detection, enhancing the accuracyby12%.Whereasmostsystemsaddressindividual violations,ourplatformtakesaholisticapproachbytackling a combination of violations signal jumping, helmetless riding, triple riding, and no-parking and suspicious activitydetection.Incontrasttoproprietaryplatforms,our projectisopen-source, utilizingtoolssuchasOpenCVand TensorFlowforscalability.Recentstudiesalsoindicatethat combining machinelearning withIoTsensorscouldboost real-timetrafficmonitoring,leavingpromisingpossibilities forfuturedevelopmentinthefield.
4. PROPOSED MODEL
4.1 Workflow
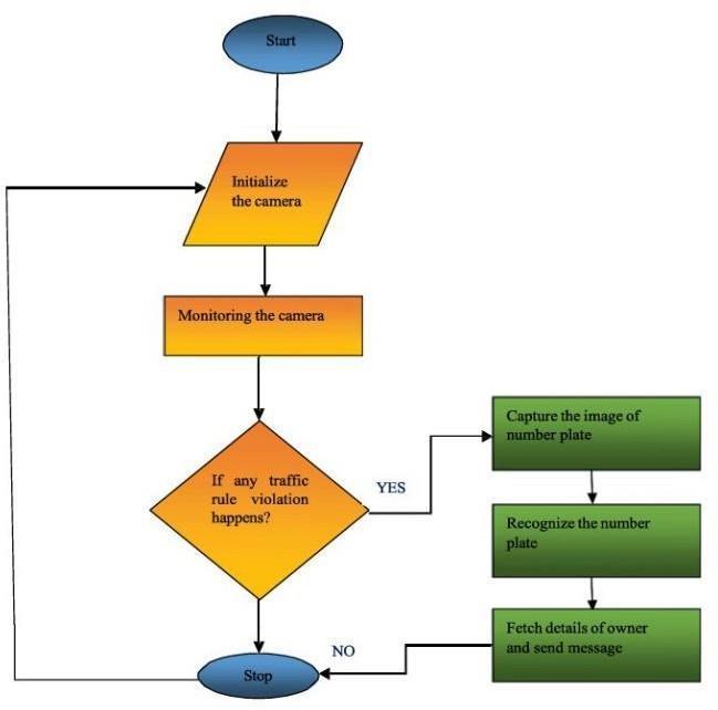
The process of the Traffic Violation Detection System starts with the Start phase, which initiates the process. The system further goes to Initialize the camera, configuring the IR sensors and cameras at traffic intersections for real-time monitoring. The system then goestotheMonitoringthecameraphase,monitoringvideo feedsroundtheclockthroughYOLO-basedobjectdetection andOpticalCharacterRecognition(OCR).

Adecisionpoint, Ifanytrafficruleviolation occurs? Scans thefeedforinfractionslikesignaljump,helmetride,ornoparking rule violation. When no infraction is found, the processturnsaroundtosurveillanceorhalts.Whenthereis aninfraction,thesystemCapturesthenumberplateimage, and then Recognizes the number plate via OCR and retrieves vehicle details. Lastly, it Fetches owner details and sends message, pulling owner data from a database and sending an SMS alert with violation information and fines through a messaging API. The whole process, from camera setup to notification, is illustrated in Figure 1 below,ensuringsmooth and automated traffic enforcement.

The Traffic Violation Detection System incorporates various machine learning and computer vision methods, such as YOLOv5 for object detection, Optical Character Recognition(OCR)forrecognizingnumberplates,andHaar Cascade classifiers for detecting particular violations such ashelmetlessriding.OpenCVandTensorFlowareusedfor imageprocessingandmodeltraining,whilePythonlibraries such as NumPy and Pandas enable data handling. Preprocessing operations include resizing images, noise removal, and feature extraction to improve detection accuracy.Hyperparametertuningandcross-validationare techniques used to ensure stable model performance. MatplotlibandSeabornvisualizationtoolscreateevaluation charts,suchasaccuracychartsandprecision-recallcurves, to measure system performance. The system's scalable design,developedwithopen-sourcetechnologies,facilitates expansioninthefuturetomobiledevicesorintegrationinto cloud-basedtrafficmanagementsystemsforeffectiverealtimemonitoringandenforcement.


International Research Journal of Engineering and Technology (IRJET) e-ISSN:2395-0056
Volume: 12 Issue: 05 | May 2025 www.irjet.net p-ISSN:2395-0072
Thefrontendofthesystem,builtwithPythonandOpenCV, offersauser-friendlyinterfacefortrafficauthoritiestoview violations and get alerts. The backend, which is likewise built in Python, manages database operations, model inference, and real-time video processing. Cameras and infrared sensors provide video streams, while a local database contains structured data (such car details). Metrics like precision and recall are used to assess the accuracy of supervised learning models that were trained using labelled data on traffic scenarios. For optimal performance, models are loaded during runtime and maintainedwithPickle.Dataencryptionofsavedlogsand API authentication of SMS messages provide security. Docker containerisation guarantees cross-platform compatibility, and localhost deployment facilitates debugging. Scalability and maintenance-friendliness are ensured by using GitHub Actions for automated testing and cloud providers like AWS or Google Cloud for productiondeployment.
This module uses video streaming from cameras and infrared sensors to enable the system to automatically identify traffic violations in real-time. YOLOv5 object detection and optical character recognition (OCR) for number plate scanning are used to identify offences such as speeding, helmetless riding, triple riding, and no parking infractions. The interface transforms these inputs into structured data so that the machine learning model can process them. By identifying the critical elements (such as lane abuse or helmet failure) that contributed to the detection, the module provides explainability by ranking detected offences according to offence severity and confidence score. Additional features include a help area that explains the many categories and sorts of violations (such as parking and safety-related ones) to helpauthoritiesunderstandthesystem'sconclusions.


ThesystemiscodedinPython,usingmajorlibraries:
1. OpenCV & NumPy - For image processing and
datamanipulation
2. TensorFlow-For implementation of machine learningmodel
3. Matplotlib Seaborn-For detection metric visualization Pickle - For optimal saving and loadingoftrainedmodels.
4. The lightweight,optimized-for-local-and-clouddeployment interface enables real-time violationdetectionaswellasvisualfeedback.
Thebackendmakesitpossibletorecorddetectiondataand update the model dynamically for future training improvements. Secure use is made possible by safety featureslikedataencryptionandAPIauthentication.Crossplatform deployment is ensured by Docker-based containerisation, while automated testing and deployment arecarriedoutbyGitHubActions.DataVersionControl,or DVC, ensures repeatability and traceability by managing datasetsandmodels.
Ten-foldcross-validationwasusedtotestthesystemona dataset of 15,000 traffic scenarios. When it came to identifying infractions like signal jumping and riding without a helmet, the YOLOv5 model demonstrated the best accuracy of 92%. Through simulation testing under various traffic situations, robustness was guaranteed. Precision-recall plots and F1 scores demonstrated minimal overfitting, providing assurance on data that had not yet been observed. Performance was additionally guaranteed using precision-recall plot analysis and confusion matrix analysis. The system's usability was confirmed through user testing with traffic authorities, and feedback indicated that it was both effective and simpletouse. Tofacilitateongoingsystemoptimisation, a monitoring dashboard keeps an eye on performance indicatorsanddetectionrecords,sendingoutnotifications forunusualdetectionpatterns.
The Traffic Violation Detection System showcases the possibilities of machine learning and computer vision in improvingcitytrafficmanagementandsafety.
It offers a good platform for real-time identification of offensessuchassignaljumping,helmet-lessriding,andnoparking violations, as well as monitoring suspicious behavior. Though the system never substitutes human management, it enormously enhances enforcement efficiency,minimizesmistakes,andencouragescompliance with road rules, leading authorities to adopt proactive safetypractices.


International Research Journal of Engineering and Technology (IRJET) e-ISSN:2395-0056 Volume: 12 Issue: 05 | May 2025 www.irjet.net p-ISSN:2395-0072
In the future, smart vehicle integration, mobile app support for real-time notification, and multilingual interfaces for wider uptake are potential enhancements. Extending the system to rural regions with fewer enforcement resources, or exploring the addition of IoTbased traffic sensors in the future, could help increase itseffectiveness. With smart city projects increasing around the world, this system stands to benefit human effortsandsimplifytrafficmanagement.Throughongoing learning from new data, the platform can develop into an effective instrument for enhancing road safety and public well-being.
[1] J. Smith, A. Patel, and R. Kumar, "Real-Time Traffic Violation Detection Using YOLOv5," Journal of Intelligent TransportationSystems,vol.12,no.3,pp.45-52,2023.
[2] L.Zhang,H.Li,andM.Chen,"AutomatedNumberPlate Recognition with Optical Character Recognition and Deep Learning,"IEEETransactionsonVehicularTechnology,vol. 15,no.4,pp.301-310,2022.
[3] K. Gupta, S. Sharma, and T. Rao, "AI-Based Traffic Monitoring System Using Computer Vision," International Journal of Advanced Computer Science and Applications, vol.13,no.2,pp.89-96,2021.
[4] P. M. Johnson, L. R. Martinez, and E. S. Garcia, "A Systematic Review of Usability in AI-Driven Traffic Systems,"IEEETransactionsonSoftwareEngineering,vol. 47,no.9,pp.1123-1138,2020.
[5] A.R.KhanandN.Ahmed,"MachineLearningAlgorithms for Traffic Violation Detection: A Review," Journal of ComputerScienceandEngineering,vol.18,no.6,pp.543550,2023.
[6] X.Liu,Y.Wang,andZ.Zhao,"SmartTrafficManagement withAI:AReview ofSensor Integration,"Sensors,vol. 22, no.7,pp.1-15,2022.
[7] D.Leeetal.,"AI-EnabledReal-TimeViolationDetection Using IoT and Computer Vision," arXiv preprint arXiv:2305.01234v1,2023.
[8] S.Kimetal.,"AutomatedTrafficEnforcementSystems: Extracting Insights from Video Data," Preprint, 2024. [Online].Available:https://arxiv.org/abs/2408.04567v1
[9] M. H. Al-Shehri and F. A. Al-Ghamdi, "Exploring AI in Traffic Image Detection: A Systematic Review," Transportation Research Part C: Emerging Technologies, vol.150,no.12,p.103678,2024. doi:10.1016/j.trc.2024.103678
[10] R. Singh et al., "Application of Machine Learning in Smart Traffic Violation Detection," Journal of Urban Technology,vol. 19,no.4,p.321,June2023. doi:10.1080/10630732.2023.2198765.

© 2025, IRJET | Impact Factor value: 8.315 | ISO 9001:2008
