
International Research Journal of Engineering and Technology (IRJET) e-ISSN:2395-0056
Volume:12Issue:06|Jun2025 www.irjet.net p-ISSN:2395-0072
![]()

International Research Journal of Engineering and Technology (IRJET) e-ISSN:2395-0056
Volume:12Issue:06|Jun2025 www.irjet.net p-ISSN:2395-0072
1,2,3,4 Students, Department of Computer Science & Engineering Padmabhooshan Vasantraodada Patil Institute of Technology (PVPIT), Budhgaon ( Sangli ), India
Abstract - TheOnlinePlacementPortalisanadvanced digital platform developed to simplify and enhance campus recruitment activities. It offers a unified system for students, Training and Placement Officers (TPOs), andadministratorstomanagejobpostings,applications, notifications, and student assessments. Developed using JSP, Servlets, Java, MySQL, and JavaScript, the portal integrates features such as resume handling, real-time alerts,careerrecommendations,andplacementtracking. The system helps reduce manual work, closes communication gaps, and supports efficient interaction between students and recruiters. Deployment results indicate that the platform is user-friendly, reliable, and capableofmodernizingtraditionalplacementworkflows.
Keywords: Online Placement, Campus Recruitment, TPOAutomation,JobPortal,JSP,MySQL,Servlets
The Placement Hub is a web-based platform that automates and streamlines the campus placement process. It connects students, TPOs, and administrators, enabling efficient job postings, applications, assessments, and real-time notifications. The system reduces paperwork, improves communication, and ensurestransparencyacrosstheplacementworkflow.
It includes a Career Path Recommendation System that suggests suitable job roles based on student performance and academic background. Built using JSP, Servlets, MySQL, and JavaScript, the system is scalable, responsive, and user-friendly. Designed to handle high traffic and modern hiring needs, it provides institutions with a robust solution to enhance placement outcomes and keep pace with industry demands According to a 2023 NASSCOM report, over 70% of Indian educational institutions still rely on manual placement processes, which leads to delays, miscommunication, and lost opportunities.
Furthermore, digital placement platforms have shown a 30–50% improvement in placement efficiency and student-employer engagement in universities that adoptedthem.
The primary objective of the Online Placement Portal is to digitize and streamline the entire placement process, enablingallstakeholders,students,TPOs,recruiters,and administrators to collaborate on a single platform with ease and transparency. The specific objectives are as follows:
Student-centric functionalities: Facilitate easy registration, profile creation, resume uploading, browsing of job opportunities, and online application submission. Provide timely notifications about new job openings, shortlisting, interview dates, and results to ensurestudentsremaininformedandprepared.
TPO and administrative management: Offer tools to post job vacancies, set and modify eligibility criteria, verify student credentials, shortlist candidates based on predefined parameters, and schedule interviews and recruitmentdrives
Security and role-based access: Implement secure login and role-based access control to ensure users only interact with relevant modules and data. Maintain confidentiality of sensitivestudentandcompanyinformation.
Scalability and future enhancement: Design thesystemwithflexibilitytointegrateadvanced features such as AI-based resume screening, online aptitude testing, video interviews, and off-campusplacementdrives.
Module1:AdminModule
• User Management: Manage TPO accounts and Studentaccesspermissions
• Reports: Get list-based reports, dynamic reports,anddate-wisereportsforanalysis.
• System Monitoring: Oversee the smooth functioningoftheentireplacementprocess.

International Research Journal of Engineering and Technology (IRJET) e-ISSN:2395-0056 Volume:12Issue:06|Jun2025 www.irjet.net p-ISSN:2395-0072
• Database Management: Maintain and manage records in the MySQL database. Purpose: To oversee user management, generate insightful reports, and maintain the overall integrity and smooth operation of the placementsystem.
Module 2: TPO (Training and Placement Officer) Module
• Job Posting: TPOs can create and manage jobpostingsforvariouscompanies
• Assessment Management: Upload and manageassessmenttestsforstudents.
• Application Review: View and shortlist student applications based on eligibility criteria.
• Student Performance Tracking: Monitor student performance in assessment tests Purpose: To facilitate Training and Placement Officers in managing job postings, assessments, and candidate shortlistingefficientlyandeffectively.
• Job Application: Students can browse and applyforrelevantjobopportunities.
• Assessment Tests: Students can take online testsaspartoftherecruitmentprocess
• Career Path Recommendation: The system recommends personalized career tracks by analyzing students' academic streams and testperformance.
• Notifications: Automatednotificationsforjob postings,deadlines,andtestresults.
• Profile Management: Students can upload andupdateresumesandphotosatanytime.
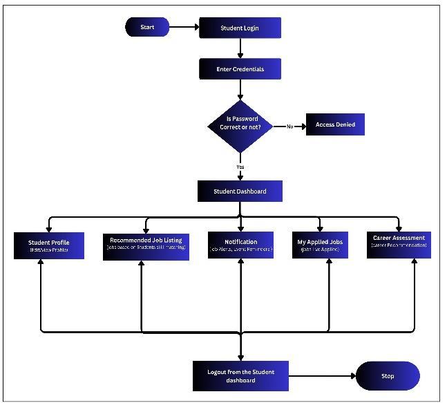
• Job Tracking: Ability to view application status and interview schedules. Purpose: Toempowerstudentsbyproviding easy access to job opportunities, assessment tests, career guidance, and real-time updates onapplicationprogress.
The Online Placement Portal incorporates the followingmeasures:
• Role-Based Access Control (RBAC): Ensures accessislimitedbyrole(student,TPO,admin).
• Password Hashing: Secures credentials using Dcryptorequivalent.
• SQL Injection Protection: Uses prepared statementsforalldatabaseaccess.
• Multi-Factor Authentication (Planned): For securelogins.
• Backup & Disaster Recovery: Scheduled backupsandfailoverreadiness.
• Compliance: Aligns with privacy regulations andinstitutionalpolicies.
Enhancement: Future versions could integrate HTTPS, recruiter dashboards, mobile apps, and AI-driven analytics.
The development of the Online Placement Portal (Placement Hub) utilized the following hardware and softwareresources:
Laptop / Desktop Intel Core i5/i7, 8–16 GB RAM, 512 GB SSD, 1080p Display ₹55,000
Operating System Windows10/11orLinux - Yes NetBeans IDE NetBeans (with GlassFish or ApacheTomcat)
JavaJDK JDK8orhigher Free Yes Apache Tomcat Server Version9orhigher
MySQL Version8.0orhigher
HTML
/ Bootstrap Bootstrapv5
LatestESversion
Browsers Chrome / Firefox / Edge / Safari
XAMPP Apache + MySQL setup for localtesting
Hosting Server (Live) Remote Apache Tomcat with MySQL(e.g.,Hostinger) ₹4,100
Yes
Yes
Yes

International Research Journal of Engineering and Technology (IRJET) e-ISSN:2395-0056
Volume:12Issue:06|Jun2025 www.irjet.net p-ISSN:2395-0072
These resources ensured a cost-effective and efficient developmentprocess.
Note: Tools were chosen for their cost-effectiveness, compatibility with web development (e.g., JSP and MySQL), and widespread use in academic projects. Alternatives like Apache or paid IDEs were considered butnotadoptedduetobudgetconstraints.
Fig.1:AdminPanelActivityDiagram

Fig.2:TPOPanelActivityDiagram

Fig.3:StudentPanelActivityDiagram

Fig.4:ComparativeAnalysis:Manualvs.Online PlacementPortal
The development of the Online Placement Portal successfully met its objective of digitizing and streamlining campus placement activities. The platform effectively brought together students, TPOs, administrators, and recruiters within a centralized system,enablingseamlessinteraction.
Key functionalities such as student registration, job posting, resume management, assessment modules, and real-timenotificationswereimplementedwithefficiency and precision. The portal allowed job filtering and application tracking, enhancing the student experience, while TPOs benefited from tools like performance monitoringandbranch-wiseanalytics.
The system-maintained stability during testing, handled simulated data loads efficiently, and performed reliably across various web browsers. Role-based access control ensuredthateachuserinteractedwiththesystembased on their permissions, improving both security and usability.

International Research Journal of Engineering and Technology (IRJET) e-ISSN:2395-0056
Volume:12Issue:06|Jun2025 www.irjet.net p-ISSN:2395-0072
Feedback from trial users indicated high satisfaction levels, particularly regarding system responsiveness, ease of use, and career recommendation features. Overall,theportalprovedtobeaneffective,user-centric solutionformanagingcampusplacementprocesses.
The Online Placement Portal project successfully digitalizesthecampusplacementprocessbyautomating job postings, applications, assessments, and notifications. By providing a structured, efficient, and user-friendly platform, it minimizes manual intervention, reduces communication gaps, and enhances the placement experience for students, TPOs, andadministrators.
A standout feature of the system is the Career Path Recommendation, which provides students with personalized career suggestions based on their assessment scores and academic branch. This helps studentsmakeinformeddecisionsabouttheirfutureand aligntheircareeraspirationswiththeirstrengths.
The implementation of JavaScript-based validations ensures error-free submissions, while real-time notifications keep students informed about job opportunities. With dynamic reporting features, the admin can generate valuable insights for decisionmaking. Overall, the Placement Hub serves as a scalable and efficient placement management solution for educationalinstitutions
[1] A. S. Bhosale and S. N. Deshmukh, "Online Training and Placement System," International Journal of EngineeringResearchandTechnology(IJERT),vol.6,no. 5, pp. 137–140, May 2017. [Online]. Available: https://www.ijert.org/online-training-and-placementsystem
[2] G. Bhardwaj, R. Goyal, and A. Sharma, "Design and ImplementationofPlacementManagementSystemUsing Java," International Journal of Advanced Research in ComputerScienceandSoftwareEngineering(IJARCSSE), vol.7,no.6,pp.34–38,June2017.
[3] A. Mishra, R. M. Kalgutkar, and D. S. Bhuse, "Campus Recruitment Web Portal," International Journal of Computer Applications, vol. 164, no. 6, pp. 20–23, Apr. 2017. [Online]. Available: https://doi.org/10.5120/ijca2017913787
[4]N.H.JivaniandR.Bhatt,"OnlineJobPortalUsingJSP and MySQL," International Journal for Research in Applied Science and Engineering Technology (IJRASET), vol.5,no.3,pp.864–868,Mar.2017.