
International Research Journal of Engineering and Technology (IRJET) e-ISSN: 2395-0056
Volume: 12 Issue: 04 | Apr 2025 www.irjet.net p-ISSN: 2395-0072
![]()

International Research Journal of Engineering and Technology (IRJET) e-ISSN: 2395-0056
Volume: 12 Issue: 04 | Apr 2025 www.irjet.net p-ISSN: 2395-0072
Shivalingappa R. Tippa1 , Amogh S. khot2 , Soumya R. Lankal3 , Vikas Timmanagoudar4, P. K. Deshpande5
1234Student, Department of Information Science and Engineering, Basaveshwar Engineering College, Bagalkote, India
5Assistant Professor, Department of Information Science and Engineering, Basaveshwar Engineering College, Bagalkote, India
Abstract - This project presents a machine learning model developed in Python to predict the probability of athletes winning medals in the Olympics. Using historical data and performance metrics such as age, nationality, prior achievements, and event specifics, the model aims to classify athletes into categories: gold, silver, bronze, or no medal. Various supervised learning algorithms, including logistic regression, decisiontrees, and randomforests,wereappliedto train and evaluate the model. The system also incorporates data preprocessing techniques such as feature selection, normalization, and handling missing values to enhance prediction accuracy. The model’s performance was assessed through metrics such as accuracy, precision, and recall, using cross-validation on the dataset. Additionally, a user-friendly web interface was developed to allow input of athlete data, providingreal-timepredictions. This systemaims toserveasa useful tool for analyzing and forecasting athletic success in future Olympic Games, with potential applications in sports analytics and strategic planning.
Key Words: OlympicMedalPrediction,MachineLearning, SportsAnalytics,HistoricalData,PerformanceForecasting.
In the 21st century, where data and technology drive decision-making, predicting Olympic medal outcomes has becomeincreasinglyvaluable.TheOlympicmedalprediction system analyzes historical performances, socio-economic indicators,andathletedatatoforecastacountry'spotential success,makingiteasiertomanagelargedatasets.
Manualtrackingofsuchdataistime-consuminganderrorprone, making traditional methods inefficient. By using machinelearningalgorithms,theOlympicmedalprediction systemsimplifiesthisprocess,providingaccurateforecasts.
This approach allows sports organizations and nations to make data-driven decisions, enhancing strategic planning andathletedevelopmentforfutureOlympiccompetitions.
1. Todevelopapredictivemodelusingmachinelearning that accurately forecasts Olympic medal counts for
participating countries based on historical and socioeconomicdata.
2. To analyze key success factors, including GDP, population,sportsfunding,andpreviousperformance, and evaluate their impact on a country's likelihood of winningmedals.
3. Toprovideinsightsthatassistsportsorganizationsand policymakers in optimizing resource allocation and developing targeted training programs to enhance athleticperformance.
4. Tocreateauser-friendlyinterfacethatallowsusersto view predictions, interact with data, and explore differentfactorsinfluencingOlympicsuccess.
5. To encourage data-driven decision-making among sportsorganizations,coaches,andathletesbyproviding insightsthatguidetrainingandstrategicdecisionsfor futureOlympics.
ThemotivationbehindOlympicmedalpredictionstemsfrom the desire to harness data and technology to better understand athletic performance and outcomes. As the Olympicsisaglobalstageforeliteathletes,predictingmedal results offers valuable insights for athletes, coaches, and analysts. By analyzing vast amounts of historical data and performancemetrics,wecanuncoverpatternsthatinfluence success, helping athletes improve their strategies and training. Furthermore, these predictions foster a deeper connection between sports enthusiasts and the games by offering data-driven forecasts. As machine learning techniques evolve, the potential to refine and enhance predictionmodelsgrows,makingitanexcitingchallengeto predicttheunpredictable.Theultimatemotivationistoblend sports with technology, providing a more analytical and objective approach to understanding Olympic success and empowering athletes and professionals to achieve peak performance.

International Research Journal of Engineering and Technology (IRJET) e-ISSN: 2395-0056
Volume: 12 Issue: 04 | Apr 2025 www.irjet.net p-ISSN: 2395-0072
1. A.Szmygin,M. Wojtowicz,Ż.Świderska-ChadajandR. Roszczyk,"Predictionofathletes’performanceresults using machine learning algorithms," 2023 24th InternationalConferenceonComputationalProblemsof Electrical Engineering (CPEE), Grybów, Poland, 2023, pp.1-5.
Key Findings:-
Acustomdatasetwith17features,includingweather, competitionlocations,andathletedetails,wascreatedto predict100-metersprintperformance.
Amulti-layerperceptron(MLP)machinelearningmodel wasusedtopredictsprinttimesbasedonthedataset.
The MLP model achieved a 78% prediction accuracy with a tolerance of 0.13 seconds, showing promising results.
2. Z. Bo, Q. Chaoling, X. Xiaoli and Z. Fanbo, "GM (1,1) Model Gray Prediction for the Gold-Medal Result of Women's Put Shot in the 30th Olympic Games," 2011 InternationalConferenceonFutureComputerScience andEducation,Xi'an,China,2011,pp.334-337.
Key Findings:-
The GM (1,1) gray prediction model was applied to forecastthegoldmedalresultinthewomen'sshotput eventat2012LondonOlympics.
TheGM(1,1)modeleffectivelypredictswithlimitedand uncertain data, making it suitable for sports performancepredictionthewithsparsehistoricaldata.
The authors demonstrated the GM (1,1) model's prediction accuracy, showing it provides a reliable forecastforthewomen'sshotputevent.
3. C. Thirumalai, S. Monica and A. Vijayalakshmi, "Heuristics prediction of Olympic medals using machine learning," 2017 International conference of Electronics,CommunicationandAerospaceTechnology (ICECA),Coimbatore,India,2017,pp.594-597.
Key Findings:-
Machine learning algorithms (decision trees, SVM) predictOlympicmedal outcomesusinghistorical data andkeyfactors.
Heuristicmethodsenhancepredictionsbyconsidering economic conditions, population size, and past performances.
The combined approach of machine learning and heuristicsensuresefficientandaccurateforecastingof medalresults
4. G. R. LeTu, "A Machine Learning Framework for Predicting Sports Results Based on Multi-Frame Mining," 2022 4th International Conference on Smart Systems and InventiveTechnology(ICSSIT),Tirunelveli,India,2022,pp. 810-813.
Key Findings:-
The paper introduces a machine learning framework that employs multi-frame mining techniques for predictingsportsresults.
Itdemonstratestheeffectivenessofcombininghistorical performancedatawithmulti-frameanalysistoenhance predictionaccuracy.
The proposed framework shows promising results in forecasting sports outcomes, contributing to more reliableandefficientsportspredictionmodels.
5. V.Asha,S.P.Sreeja,B.Saju,N.CS,P.G.NandA.Prasad, "Performance Analysis of Olympic Games using Data Analytics," 2023 Second International Conference on Electronics and Renewable Systems (ICEARS), Tuticorin, India,2023,pp.1436-1443.
Key Findings:-
The paper uses data analytics to analyze performance trends in the Olympic Games, focusing on athlete performance,eventpopularity,andhistoricalresults.
It identifies key factors influencing Olympic success, includingtrainingpatterns,competitionstrategies,and athletepreparation.
Thestudyoffersvaluableinsightstooptimizestrategies for future Olympic Games and improve performance predictionmodels.
Introduction
InthecontextofOlympicmedalprediction,theproblem formulationinvolvespredictingthelikelihoodofanathleteor countrywinningagold,silver,bronze,ornomedalinvarious Olympiceventsbasedonavailabledata.Thekeychallenge lies in developing a reliable and accurate model that can process historical data, such as previous Olympic performances, world rankings, athlete attributes (age, experience,andphysicalcharacteristics),andexternalfactors likeweatherconditionsandcompetitionspecifics.
Theproblemcanbeapproachedasaclassificationtask wherethegoal istocategorizetheoutcomeofanathlete’s participationintooneoffourclasses:gold,silver,bronze,or no medal. The problem formulation requires addressing several factors, including how to handle missing data, the selectionofrelevantfeatures,andthechoiceofappropriate machinelearningalgorithmstotrainthemodel.

International Research Journal of Engineering and Technology (IRJET) e-ISSN: 2395-0056
Volume: 12 Issue: 04 | Apr 2025 www.irjet.net p-ISSN: 2395-0072
Furthermore,theunpredictabilityoffactorssuchasinjuries, psychological states, and external influences adds complexitytotheproblem.Thus,thechallengeisnotonly aboutusingdata-driventechniquestopredictoutcomesbut also about overcoming the uncertainties inherent in competitive sports. The final model aims to offer valuable insights for athletes, coaches, and analysts to optimize performance and enhance predictions for future Olympic events.
ThecurrentsystemsforOlympicmedalpredictionusedata analyticsandmachinelearningtoforecasttheoutcomesof athletes in the Olympic Games. These systems rely on historicaldata,athleteattributes,andevent-specificfactorsto predictwhetheranathletewillwingold,silver,bronze,orno medal.
Thefoundationofthesesystemsisbuiltoncomprehensive data,includingpastOlympicresults,worldrankings,athlete performancemetrics,andexternalvariablessuchasweather conditions, training history, and venue-specific factors. Athlete demographics, like age, experience, and injury history,arealsoconsidered.
Modern systems employ various machine learning algorithms, including classification models (e.g., decision trees, random forests, logistic regression) and more sophisticated methods like neural networks. These algorithmsanalyzepatternsandrelationshipsinthedatato predict medal outcomes. The models are trained on historical performance data and are capable of classifying athletesintocategoriesofgold,silver,bronze,ornomedal.
Despiteadvancements,thecurrentmodelsfacechallengesin accuracyduetotheunpredictablenatureofsports.Factors likeinjuries,mentalstates,andotherunforeseeneventscan heavilyinfluenceperformance.Additionally,certainsuccess determinants, such as mental resilience or psychological factors,cannotbeaccuratelycapturedbydataalone.
Nevertheless, these prediction systems provide valuable insights for athletes, coaches, analysts, and fans, offering data-drivenforecaststobetterunderstandandstrategizefor theOlympicGames.
Unpredictability of Sports Performance: Many factors influencinganathlete'sperformancearedifficulttoquantify, suchasmentalstate,motivation,andpsychologicalfactors. Theseelementscansignificantlyimpactoutcomes,making predictionslessaccurate.
IncompleteorInaccurateData:Thequalityandcompleteness ofthedatausedforpredictionsarecritical.Missingdataor inaccuraciesinhistoricalperformancerecords,athletehealth
status,andexternalfactorslikeweatherconditionscanskew resultsandreducethemodel’sreliability.
Dynamic Nature of Athletes' Performance: Athletes' performancecanfluctuateovertimeduetofactorssuchas injuries,changingcoachingstrategies,ornewcompetitors. Predictivemodelsbasedonpastperformancesmaynotfully account for these dynamic changes, leading to misleading forecasts.
External Influences: External factors such as unexpected injuries,psychologicalstates,refereedecisions,andweather conditionscanhaveasubstantialimpactonOlympicevents. These factors are difficult to model, adding uncertainty to predictions.
Over fitting and Generalization Issues: Some machine learning models may become too specific to the historical datatheyaretrainedon(overfitting),reducingtheirabilityto generalizetoneweventsandcompetitions.
Limited Data on Non-quantifiable Factors: Intangible elementslikeanathlete’smentalresilience,theirresponseto pressure,orteamdynamicsaredifficulttocaptureindata, leavingthemodelincomplete.
TheproposedsystemforOlympicmedalpredictiontakesa data-drivenapproach,focusingonenhancingtheaccuracy and depth of predictions by leveraging machine learning algorithms that can process complex and multifaceted relationships.Unliketraditionalsystemsthatprimarilyfocus onhistoricaldata,theproposedsystemincorporatesawide range of factors that influence an athlete's chances of winning a medal. Key elements of the system include historicalperformancedata,whichiscrucialinidentifying trends and patterns from previous Olympics. This is combinedwitheconomicindicators,suchasnationalsports funding,whichcaninfluenceathletepreparationandaccess to better facilities. The system also takes into account athlete-specific data factors like age, training history, injurystatus,andpsychologicalresilience,whichareoften overlooked in current models. Additionally, the system integratesrecentcompetitiontrends,analysingresultsfrom other international events leading up to the Olympics. Throughextensivefeatureengineering,thesystemcreatesa rich, comprehensive dataset that considers these interconnectedvariables.Thisallowsthemachinelearning modelstocapturetheintricaterelationshipsbetweenthese factors and their impact on medal outcomes. By utilizing advanced algorithms such as deep learning and ensemble methods,theproposedsystemaimstoprovidemoreprecise, reliable, and context-aware predictions, ultimately improving the overall accuracy and understanding of Olympicmedalforecasting.

International Research Journal of Engineering and Technology (IRJET) e-ISSN: 2395-0056
Volume: 12 Issue: 04 | Apr 2025 www.irjet.net p-ISSN: 2395-0072
Problem Statement
SystemistodevelopanaccurateOlympicmedalprediction system that integrates diverse data sources, such as historicalperformance,athleteprofiles,economicindicators, and real-time competition trends. The system must overcome limitations of current models by incorporating complex,dynamicfactorsandimprovingpredictionaccuracy usingadvancedmachinelearningtechniques
FUNCTIONAL REQUIREMENT
Thesearespecificfeatures,functions,ortasksthatasystem must perform to satisfy the user needs. They define the behaviorofthesystemanddescribewhatitshoulddo.
FunctionalRequirementsofOlympicMedalPredictionusing Pythonare:-
Data Collection: Gather historical data, athlete profiles, competitionresults,andexternalfactors(weather,economic indicators).
Data Pre-processing: Clean and normalize data, extract relevantfeaturesforprediction.
Model Development: Use machine learning models (e.g., deeplearning,ensemblelearning)topredictmedaloutcomes.
User Interface: Create a web interface for displaying predictions,real-timeupdates,andinteractivefeatures.
Output: Generatemedalpredictionswithconfidencescores andprovideinsightsorrecommendationsforathletes.
Performance Evaluation: Continuously evaluate model accuracyandadjustpredictionsbasedonnewdata.
NON-FUNCTIONAL REQUIREMENT
Thesearequalityattributesorconstraintsofthesystemthat definehowthesystemperformsitsfunctions.Theydescribe system properties like performance, scalability, usability, andreliability.
Non-FunctionalRequirementsofOlympicMedalPrediction usingPythonare:-
Performance:Thesystemshouldprovidepredictionsinrealtime,withminimallatency.Itshouldhandlealargevolume ofdataefficiently,especiallyduringliveupdatesandevent dataprocessing.
Scalability:Thesystemshouldbescalabletoaccommodate growingamountsofdataandusers,particularlyduringthe Olympics when there is a surge in data volume and user traffic.
Availability:Thesystemshouldbeavailable24/7,especially duringlivecompetitions,withminimaldowntimetoensure predictionsareaccessibleatalltimes
Reliability:Thesystemmustprovideconsistentandaccurate predictions,withtheabilitytohandleerrorsgracefullyand providefallbackmechanismsincaseofdatainconsistencies ormodelfailure.
Security: The system should implement robust security measures to protect sensitive data, including user information, athlete profiles, and competition data. User authentication and data encryption should be applied to ensureprivacy.
Usability: The web interface should be user-friendly, with easynavigationandclearvisualizationsofpredictionsand insights. It should be accessible across devices (desktops, tablets,mobilephones).
Maintainability:Thesystemshouldbeeasytomaintain,with clearcodedocumentationandmodulararchitecturetoallow forfutureupdatesorchangesinfeatures.
Extensibility:Thesystemshouldbedesignedtoalloweasy integrationofnewdatasourcesormachinelearningmodels inthefuture,withoutrequiringmajoroverhauls.
Compliance: The system should comply with relevant regulationsandstandardsrelatedtodataprotection,suchas GDPRforuserprivacyanddatahandling.
Hardware
Thesespecifythephysicaldevicesandcomponentsneeded to run a system, application, or software effectively. They includeservers,userdevices,network equipment,storage devices,andotherhardwareresources.
HardwarerequirementsofOlympicMedalPredictionusing Pythonare:-
Server: Multi-coreCPU(IntelXeonorAMDRyzen),16–32 GB RAM, 500 GB SSD storage, and a dedicated GPU (e.g., NvidiaTesla)formachinelearningtasks.
Networking: High-speedinternetconnectionforreal-time dataprocessinganduseraccess.
Backup: Cloud-based backup storage and UPS for data protection.
User Access Devices: Webserversforloadbalancingand clientdeviceslikedesktops,laptops,andsmartphones.
Database Server: ScalableDBMS(MySQL,PostgreSQL)for datastorage.

International Research Journal of Engineering and Technology (IRJET) e-ISSN: 2395-0056
Cloud Infrastructure (Optional): Cloud services (AWS, GoogleCloud,Azure)forscalabilityandfaulttolerance.
Software Requirements
These define the programs, operating systems, tools, and frameworks required to develop, deploy, and operate the system. They include the necessary software for coding, hosting,testing,andmaintainingtheapplication.
SoftwarerequirementsofOlympicMedal Predictionusing Pythonare:-
Operating System: Windows,Linux,ormacOS.
Programming Languages: Python(formachinelearning), JavaScript(React/AngularforUI),HTML/CSS.
Machine Learning Libraries: Scikit-learn, TensorFlow/Keras,PyTorch.
Web Development: Node.js,Bootstrap,Flask/Django.
Database: MySQL,PostgreSQL,orNoSQL.
Version Control: Git.
Cloud Services: AWS,GoogleCloud,orAzure(optional).
Data Processing & Visualization: Pandas, NumPy, Matplotlib,Seaborn.
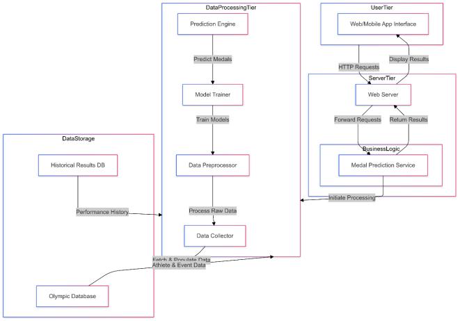
7. DESIGN Architecture

Fig.7.1
The above figure represents the architecture of Olympics MedalpredictionusingPython
ThearchitectureofOlympicMedalPredictionusingPython provides a space for predicting the medal winners. It involves:
Data Storage: Holdsathlete andevent data ina Historical ResultsDBandOlympicDatabase.
Data Processing:Collects,pre-processes,andtrainsmodels topredictmedalsusingthePrediction Engine.
User Interface & Server: A web or mobile app sends requeststoawebserver,whichinteractswiththeprediction servicetodisplayresults.
Data Flow Diagrams

Fig.7.2
Level0:
Thecontextdiagramshowstheinteractionbetweentheuser andthesystemUsersprovideplayerdetailsforpredicting themedal.

Fig.7.3
Level1:
The system validates player details. After successful validation,theusercaninteractwiththepredictionmodule forpredictingthemedal.
Use Case Diagram

Fig.7.4UseCaseDiagram
Volume: 12 Issue: 04 | Apr 2025 www.irjet.net p-ISSN: 2395-0072 © 2025, IRJET | Impact Factor value: 8.315 |

International Research Journal of Engineering and Technology (IRJET) e-ISSN: 2395-0056
Volume: 12 Issue: 04 | Apr 2025 www.irjet.net p-ISSN: 2395-0072
Theabovefigurerepresentstheusecase ofOlympicsMedal predictionusingPython
8. IMPLEMENTATION

Fig 8.1Flowchart
The above figure represents the architecture of Olympic MedalPredictionusingPython.
Tools
1. Front-End Tools
HTML: Forstructuringwebpagesandcontent.
CSS: Forstylinganddesigningthelayoutofthewebsite. Bootstrap: ACSSframeworkforresponsivedesignand fasterdevelopment.
JavaScript: For adding interactivity and dynamic behaviourtowebpages.
React.js orAngular: JavaScriptframeworksforbuilding interactiveuserinterfaces.
2. Back-End Tool
Programming Languages: Python (for machine learning and logic), Node.js (for real-time data handling).
WebFrameworks: Flask(lightweight),Django(featurerich).
Database: MySQL/PostgreSQL (for structured data), MongoDB(NoSQLforunstructureddata).
Machine Learning: Scikit-learn, TensorFlow/Keras, PyTorch.
Version Control:Gi
These tools collectively ensure the seamless functionality, interactivity, and reliability of the project, making it userfriendlyandefficientforitspurpose.
TestCases
Test Case 1: InvalidAge.
Input: Userenterstheagebelow18andabove40.
Expected Result: Enterthevalidage.
Test Case 2: InvalidSport.
Input: Userentersinvalidsportname.
Expected Result: Enterthevalidsportname.
Test Case 3: InvalidAthletename.
Input: Userentersinvalidathletename.
Expected Result: Invalidathletename
Test Case 3: RankMetrics.
Input: Userenterstheathlete’srankabove10.
Expected Result: Nomedalisdisplayed.
Home Page

Fig10.1.1HomePage
© 2025, IRJET | Impact Factor value: 8.315 | ISO 9001:2008
| Page

International Research Journal of Engineering and Technology (IRJET) e-ISSN: 2395-0056
Volume: 12 Issue: 04 | Apr 2025 www.irjet.net p-ISSN: 2395-0072

Fig10.1.2HomePage
The above figures represent the Home Page of the application.
Predicted Result Page

Fig10.2PredictedResultPage
TheabovefigurerepresentsthePredictedResultPageofthe application.
Players Profile Page

Fig10.3PlayersProfilePage
© 2025, IRJET | Impact Factor value: 8.315 |
TheabovefigurerepresentsthePlayersProfilePageofthe application.
User Prediction Page

Fig10.4.1UserPredictionPage

Fig10.4.2UserPredictionPage
TheabovefiguresrepresenttheUserPredictionPageofthe application.
Olympics History Page

Fig10.5OlympicHistoryPage
TheabovefigurerepresentstheOlympicHistoryPageofthe application
TheOlympicmedalpredictionsystemleveragesadvanced machinelearningtechniquesanddata-drivenapproachesto

International Research Journal of Engineering and Technology (IRJET) e-ISSN: 2395-0056
Volume: 12 Issue: 04 | Apr 2025 www.irjet.net p-ISSN: 2395-0072
providemoreaccurateandreliablemedalforecastsbasedon historical performance and real-time data. By integrating diverse datasets, such as athlete performance, economic indicators, and competition trends, the system aims to enhance prediction precision compared to traditional methods.Theproposedsystemfocusesonscalability,high availability,andefficientdataprocessing,ensuringseamless performance during large-scale events like the Olympics. With the implementation of secure authentication, interactive web interfaces, and robust back-end infrastructure,thissystemnotonlymeetsthedemandsof real-time predictions but also offers a user-friendly experience. Ultimately, the system has the potential to revolutionizehowweanalyzeandpredictoutcomesinlarge sportingevents,bringingdeeperinsightsintotheworldof sports analytics. Users to make a positive impact on both theirreadinghabitsandtheworld.
[1] A. Szmygin, M. Wojtowicz, Ż. Świderska-Chadaj and R. Roszczyk,"Predictionofathletes’performanceresults using machine learning algorithms," 2023 24th InternationalConferenceonComputationalProblemsof Electrical Engineering (CPEE), Grybów, Poland, 2023, pp.1-5.
[2]Z.Bo,Q.Chaoling,X.XiaoliandZ.Fanbo,"GM(1,1)Model GrayPredictionfortheGold-MedalResultofWomen's PutShotinthe30thOlympicGames,"2011International ConferenceonFutureComputerScienceandEducation, Xi'an,China,2011,pp.334-337.
[3]G. R. LeTu, "A Machine Learning Framework for Predicting Sports Results Based on Multi-Frame Mining," 2022 4th International Conference on Smart SystemsandInventiveTechnology(ICSSIT),Tirunelveli, India,2022,pp.810-813.
[4]C.Thirumalai,S.MonicaandA.Vijayalakshmi,"Heuristics predictionofOlympicmedalsusingmachinelearning," 2017 International conference of Electronics, Communication and Aerospace Technology (ICECA), Coimbatore,India,2017,pp.594-597.
[5]V.Asha,S.P.Sreeja,B.Saju,N.CS,P.G.NandA.Prasad, "Performance Analysis of Olympic Games using Data Analytics," 2023 Second International Conference on ElectronicsandRenewableSystems(ICEARS),Tuticorin, India,2023,pp.1436-1443.
[6] P. Badoni, P. Choudhary, C. P. Rudesh and N. T. Singh, "Predicting Medal Counts in Olympics Using Machine Learning Algorithms: A Comparative Analysis," 2023 International Conference on Advanced Computing & Communication Technologies (ICACCTech), Banur, India,2023,pp.116-121.
[7] Praveen Badoni, Priya Choudhary, Challa Parvathi Rudesh,NongmeikapamThoibaSingh,“PredictingMedal CountsinOlympicsUsingMachineLearningAlgorithms: AComparativeAnalysis”,2023InternationalConference on Advanced Computing & Communication Technologies(ICACCTech).
[8]ChandraSegarThirumalai,MonicaSankar,Vijayalakshmi A, “Heuristics Prediction of Olympic Medals using MachineLearning”,IEEE-InternationalConferenceon Electronics,CommunicationandAerospaceTechnology ICECA2017.