
International Research Journal of Engineering and Technology (IRJET) e-ISSN:2395-0056
Volume: 12 Issue: 05 | May 2025 www.irjet.net p-ISSN:2395-0072
![]()

International Research Journal of Engineering and Technology (IRJET) e-ISSN:2395-0056
Volume: 12 Issue: 05 | May 2025 www.irjet.net p-ISSN:2395-0072
Sreelakshmi Jayakuma1 , Asnamol Asharaf2 , Jelith Nasnin3 , Nejma M A4
1 2 3 Student , Ilahia College Of Engineering and Technology, Muvattupuzha, Kerala, India
4 Assistant Professor, Ilahia College Of Engineering and Technology, Muvattupuzha, Kerala, India
***
Abstract Create an AI-based fraud detection system designed to enhance consumer safety on e-commerce platforms like Instagram and Facebook. With the increasing popularity of online shopping, users are vulnerable to fraudulent accounts and misleading advertisements. The proposed system, which works on both computers and mobile devices, evaluates the authenticity of e-commerce sites and social media profiles by analyzing key indicators such as domain age, trust badges, social media presence, and review consistency. By leveraging machine learning to identify patterns of fraud, the system offers a fraud risk assessment before users finalize purchases, reducing exposure to scams and building trust in online transactions. It integrates natural language processing (NLP) to analyze reviews, product descriptions, and account details for linguistic patterns linked to fraud. Additionally, real-time data processing ensures fast and efficient evaluations, helping users make informed decisions. The system’s intuitive interface provides consumers with trustworthiness scores and warning indicators, contributingtosafer online shopping.
Key Words Fraud Detection, E-commerce Platform, Mobile Devices, Domain age, social media.
The rapid growth of e-commerce on social media platforms like Instagram and Facebook has revolutionized online shopping,offeringconvenienceandaccessibilitytomillionsof users. However, this expansion has also led to a surge in fraudulent activities, with fake accounts and deceptive advertisements promoting counterfeit or low-quality products. These scams exploit the trust of unsuspecting consumers, resulting in financial losses and a decline in confidence in online transactions. Traditional fraud detection methods,suchasmanualreviewsorbasicrule-basedsystems, are no longer sufficient to combat the sophisticated tactics employed by modern fraudsters, necessitating a more advanced and proactive solution. The project aims to create an intuitive and user-friendly interface that seamlessly integrates with social media platforms, allowing users to access trustworthiness scores and warning indicators in real time. The system will continuously learn and adapt to new fraud trends, ensuring its effectiveness in combating evolving fraudulenttactics.
To address this challenge, this project proposes an AIdriven fraud detection system that leverages machine learning,naturallanguageprocessing(NLP),andreal-time data analysis. By analyzing key indicators such as domain age, review consistency, social media presence, and linguistic patterns in product descriptions, the system aims to provide users with accurate and timely fraud risk assessments. This solution not only empowers consumers to make informed purchasing decisions but also fosters a safer and more trustworthy e-commerce environment. By continuously adapting to new fraud trends, the system aspires to enhance consumer protection and support legitimate businesses in the digital marketplace.
The increasing popularity of e-commerce on social media platforms like Instagram and Facebook has created a fertile ground for fraudulent activities including take accounts deceptive advertisements, and the promotion of counterfeit or low-quality products. Despite the convenience of online shopping, consumers are often exposed to scams that result in financial losses, poor product quality, and a lack of trust in digital transactions. Current fraud detection methods, such as manual reviews and basic rule- based systems, are inadequate in addressing the scale and sophistication of modern ecommercefraud.
The primary objective of this project is to develop an AI driven fraud detection system that enhances consumer safety and trust in e-commerce transactions on social media platforms like Instagram and Facebook. By leveraging machine learning, natural language processing (NLP), and real-time data analysis, the system aims to identify and assess fraudulent activities, such as fake accounts, deceptive advertisements, and counterfeit product promotions. The system will analyze key authenticity indicators, including domain age, review consistency,social mediapresence,andlinguisticpatterns in product descriptions, to provide users with a comprehensive fraud risk assessment. This will empower consumers to make informed purchasing decisions and reducetheirexposuretoonlinescams.

International Research Journal of Engineering and Technology (IRJET) e-ISSN:2395-0056
Volume: 12 Issue: 05 | May 2025 www.irjet.net p-ISSN:2395-0072
There has been significant research into AI-driven fraud detection systems within e-commerce, focusing on detecting fraudulent transactions and accounts through machine learning(ML).
In [1],The document discusses the implementation of AIpowered fraud detectionsystemsin e-commerce,highlighting their ability to analyze transactional data in real-time and identify fraudulent patterns through machine learning algorithms. It emphasizes the importance of behavioral analysis and additional security measures like identity verification and devicefingerprinting to enhancesecurityand reducefalsepositives.Ultimately,theuseofAItechnologiesis presented as a means to improve e-commerce security, build user trust, and address ethical considerations in fraud prevention.AI technologies significantly improve e-commerce security, addressing fraud while ensuring ethical considerationsaremet.
In [2], It aims to enhance e-commerce security while minimizing costs. Published in January 2022, SES protects user data from breaches, eliminates the need for repeated data entry, and reduces communication costs compared to existing protocols like SET and 3D Secure. The scheme has beenanalyzedforsecurityandisfoundtoberesilientagainst common attacks, ensuring user privacy and alleviating the security burdens faced by e-commerce companies, ultimately promotinga safer onlineshopping experience.SESisresilient against common attacks, ensuring user privacy and reducing e-commercecompaniessecurityburdens.
In [3], The research on fraud detection highlights a significant focus on spam and phishing detection, with seven articles addressing this area, making it the third highest category after financial and web application frauds. The methodologies employed in these studies predominantly include data mining and machine learning techniques, with three articles utilizing data mining and four focusing on machine learning, particularly artificial neural networks (ANNs) and random forests. Despite the advancements, there are notable research gaps, particularly in the area of reseller fraud,indicating a need for further investigation. The systematic literature review follows the PRISMA approach, ensuring a rigorous mechanism for evaluating the vast amount of research available on the topic. The study identifies five common types of fraud: financial fraud, web application fraud, spam/phishing fraud, triangulation fraud, andbotfraud.
In [4], It explores the transformative role of AI in the ecommerce sector. It highlights how AI enhances user experience and operational efficiency through various applications such as chatbots for customer service, image
recognition for product searches, and recommendation systems that personalize shopping experiences. The paper notes a significant surge in ecommerce sales during the COVID-19 pandemic, with expectations for continued growth, especially in the Asia Pacific region. As the e-commerce landscape evolves, the integration of AI technologies becomes crucial for businesses aiming to maintain a competitive edge. The authors emphasize that leveraging AI not only improves customer engagement but also streamlines operations,ultimately driving sales and enhancing overall business performance in the digital marketplace.
In[5],VulnerableE-commerceTransactionNet(VET-net) to address vulnerabilities in e-commerce systems caused by unobservable actions and third-party payment platforms. It highlights the issue of "vulnerable transitions," which encompass directly vulnerable actions as well as those that are unobservable, and proposes an evaluation method combining Hidden Markov Models (HMM)andreachabilitygraphs,referredtoasHMM-RG,to assessthevulnerabilityofspecificstateswithinthemodel. Through a real-world case study, the paper demonstrates the effectiveness of this method in identifying vulnerabilities and emphasizes the pressing need for better assessments to enhance e- commerce system design, while acknowledging the broader implications for future vulnerability evaluations and attack prevention strategies.
The rapid growth of e-commerce has revolutionized the way consumers shop and make transactions, making it more convenient and accessible than ever before. However, this expansion has also made online platforms attractive targets for various types of fraud, including payment fraud, identity theft, and misleading advertising. These fraudulent activities not only harm consumers but also damage thereputation of legitimate businesses and erode trust in e- commerce as a whole. Traditional frauddetectionmethods,such as rule-based systems and manual verification, often struggle to keep pace with the increasing complexity and diversity of fraud tactics employed by cybercriminals. Fraudulent schemes are continuously evolving, requiring more advancedandadaptivesolutionstoeffectivelyidentifyand prevent such activities in real-time. As a result, there isa growing need for innovative technologies that can offer dynamic and scalable fraud detection, capable of identifying subtle and sophisticated fraud patterns fraud detection techniques can identify unusual patterns in transaction behavior, account activities, and even textual content, such as product descriptions or reviews, helping to flag suspicious actions before they

International Research Journal of Engineering and Technology (IRJET) e-ISSN:2395-0056
Volume: 12 Issue: 05 | May 2025 www.irjet.net
result in financial losses. Furthermore, AI's ability to learn fromdataallowssystemstocontinuouslyadapt to new fraud trends, improving detection capabilities over time. Various case studies have demonstrated the effectiveness of AI in reducing fraud and improving consumer safety, providing valuable insights into how AI can create a more secure and trustworthy online shopping environment. Artificial intelligence (AI) has emerged as apowerfultoolto address these challenges and enhance fraud detection capabilities in e-commerce. By leveraging machine learning (ML)algorithms,patternrecognition,andbehavioral analysis, AIsystemscananalyzevastamountsofdata,detectanomalies, and predict fraudulent activities with greater accuracythan traditionalmethods.
AI-driven fraud detection platform designed to significantly enhance consumer safety on popular e-commerce platforms suchasInstagramandFacebook.Thecoreofthesystem relies onmachinelearning(ML),naturallanguageprocessing(NLP), and real-time data analysis to identify and combat fraudulent activities.It works by analyzing various trustworthiness indicators, including domain age, trust badges, social media presence, review consistency, and linguistic patterns found in product descriptions and customer reviews. These indicators are essential for assessing the authenticity of e-commerce accounts and websites, as they help to determine whether a platform or seller is legitimate or potentially fraudulent. By integratingAPIsfromInstagramandFacebook,thesystemcan collect data from user interactions, advertisements, and account details, processing it through advanced ML and NLP models. This data-driven approach enables the system to generate real-time fraud risk assessments, giving consumers theability to makeinformeddecisionsandavoidscamswhile shoppingonline.
The system is designed with a user-friendly interface that is accessible across both mobile platforms (iOS and Android) and desktop systems (Windows, macOS, and Linux), ensuring a seamless experience for a broad range of users. This accessibility ensures that consumers can quickly view trustworthiness scores and fraud warnings regardless of the device they are using. Built with scalable cloud infrastructure, such as AWS or Google Cloud, the system can efficiently process large volumes of data and ensure that it remains responsive even as user traffic and data demands grow. The AI models are continuously trained on new data, allowing the system to adapt to emerging fraud tactics and improve its detection capabilities over time. Moreover, the platform prioritizes security with robust measures like encryption and secure authentication protocols, ensuring that user data is protected and in compliance with privacy regulations, such as the GDPR. Built with scalable cloud
p-ISSN:2395-0072
infrastructure like AWS or Google Cloud, it ensures efficient data processing and storage while adapting to increasing user demands. The AI models continuously learn from new data to stay ahead of evolving fraud trends,whilerobustsecuritymeasures,suchasencryption and secure authentication, ensure compliance with privacy regulations like GDPR. Ultimately, the system aims to create a safer online shopping environment, foster trust in digital transactions, and support legitimate businessesinthee-commerceecosystem.
From a technical feasibility perspective, the integration of machinelearning(ML),naturallanguageprocessing(NLP), andreal-timedataanalysisisachievablewithexistingtools andframeworkssuchasTensorFlow,PyTorch,andcloudbased data processing platforms. Social media platforms like Instagram and Facebook provide APIs that can be leveraged to gather relevant data, such as account details, reviews, and advertisements, enabling the system to perform comprehensive fraud assessments. Additionally, the scalability of the solution ensures it can adapt to othere-commerce platforms in the future.The proposed method in this paper is inspired by the well known problem of secret sharing in cryptography. Similar to any secretsharingalgorithmuserinformationissplitinto sharesandonly if enough shares available then the user informationcanbecompromised.
Insomesenseourmethoddistributestheuserinformation to the system actors which are the user, the bank and the e- commerce company. For instance, the e-commerce company database stores the manipulated user information and the bank provides a token which is time dependent and it is necessary for the e-commerce companytoauthorizeitstransactionviabankandEMV.In other words, only when e- commerce company’s certificate, the manipulated user data, the price informationandthetokenarecombinedbythebank,then the transaction can be authorized. On the other hand, unlike secret sharing algorithms, the proposed protocol does not employ a threshold mechanism. Comparison of SET, 3D Secure and proposed SES protocols and the possible risk that they put on the e-commerce side
Before presenting the details of the proposed method, the nextsectionisdevotedtoabriefsummaryofmathematical buildingblocksofthealgorithm. Thesecuritybridgesinecommerce systems are mainly due to human factors. In other words, the problems occur not because a vulnerability of a cryptographic primitive, it occurs because of the design flaw in the system. The proposed method in our work is to remove the risks coming from maliciousbehaviorinane-commercecompanyside.Even

International Research Journal of Engineering and Technology (IRJET) e-ISSN:2395-0056
Volume: 12 Issue: 05 | May 2025 www.irjet.net p-ISSN:2395-0072
though, there is various research conducted to detect malicious behavior in the e- commerce systems, still open issuesexisttodetectvulnerabilities.

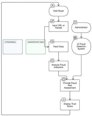
AI-driven fraud detection system is designed to deliver realtime and accurate fraud risk assessments for e-commerce platformsandsocialmediaaccounts.Itiscomposedof several key components to ensure seamless operation and reliable performance. The user interface (UI) allows consumers to interact easily with the system, accessing fraud risk assessments, trustworthiness scores, and warnings in a userfriendly manner. The data collection layer is responsible for gatheringrelevantinformationfromwebsitesandsocialmedia profiles. It employs web scraping techniques and API integration to collect data such as product descriptions, customerreviews,domainage,socialmediaactivity,andother relevant indicators that may reveal fraudulent behavior. This data is then passed to the data preprocessing module, which cleans, filters, and prepares the data for further analysis by eliminating irrelevant or incomplete information and transformingitintoausableformat.
The core of the system is the Fraud Detection Engine, which processes the preprocessed data using machine learning (ML) models and natural language processing (NLP) techniques. The machine learning models are trained to identify patterns of fraudulent activities by analyzing historical data, learning to recognize inconsistencies such as fake reviews, fraudulent social media profiles, or misleading product information. In parallel, NLP is used to examine textual data, such as reviews or product descriptions, to detect linguistic patterns that are commonly associated with scams, like overly positive or inconsistent language. By combining these advanced technologies, the system can accurately assess the authenticity of e-commerce platforms and social media accounts in real-time, providing users with reliable fraud risk assessments to help them make safer online shopping decisions.

The fraud detection system involves several key actors: the Consumer (User), the E-Commerce Website/Social Media Account, the Fraud Detection System (AI System), and an optional Admin. The Consumer interacts with the system by logginginandsubmittingtheURL oraccount detailsof the ecommerce platform or social media account they wish to assess.Oncethisinformationisprovided,theFraudDetection System retrieves relevant data from the website or social media profile, such as domain age, product reviews, social media presence, and trust badges, to evaluate the platform’s trustworthiness. The system uses machine learning (ML) algorithmsand natural languageprocessing(NLP)techniques to analyze this data for signs of fraud, such as inconsistent reviews, misleading product descriptions, or suspicious account activity. Based on this analysis, the system generates a trustworthiness score and a fraud risk assessment for the user, clearly displaying any warning indicators if fraud risks aredetected.
If significant fraudulent activity is identified, the system generates alerts to notify the consumer, helping them make informed decisions before proceeding with a purchase. To ensure that the system remains effective over time, it is designed to continuously learn from new fraud patterns. As the system processes more data and encounters evolving fraud tactics, its detection models improve, enhancing accuracy and adaptability. In addition to consumer interaction,theAdminhastheroleofoverseeingthesystem's performance.Adminuserscanmonitortheeffectivenessofthe system, ensuring it accurately detects fraudulent activities

International Research Journal of Engineering and Technology (IRJET) e-ISSN:2395-0056
Volume: 12 Issue: 05 | May 2025 www.irjet.net
and provides reliable risk assessments. This oversight ensuresthatthesystemremainsup-to-datewith thelatest fraud techniques, ultimately fostering a safer, more trustworthy online shopping environment for consumers. The continuous learning feature ensures that the system evolves with emerging fraud trends, making it a crucial tool inmaintainingthesecurityofdigitaltransactions.

The AI-driven fraud detection system presented in this project offers several significant advancements over traditional fraud detection methods, primarily by utilizing machinelearning(ML)todynamicallylearn fromdata and adapt to new fraud patterns. Unlike traditional rule-based systems, which rely on static algorithms and predefined rules, the proposed system can continuously improve its accuracy by learning from emerging fraud tactics and adaptingitsdetectionmethodsaccordingly.
p-ISSN:2395-0072
Rule-based systems are limited in their ability to keep up with new threats, as they rely on outdated rules that may not effectively detect novel fraud schemes. This leads to slower response times and a higher likelihood of both false positives (flagging legitimate transactions as fraudulent) and false negatives (missing actual fraud). The real-time capabilities of our system enhance decision- making for consumers, allowing them to avoid scams instantly while browsing, which is a significant improvement over the slower and less responsive detection found in traditional systems. Moreover, the integration of Natural Language Processing (NLP) and sentiment analysis provides an additional layer of fraud detection that traditional systems often lack. Our system analyzes textual content such as product descriptions, reviews, and social media posts to detect linguistic patterns and cues that are commonly associated with fraudulent behavior. This goes beyond the basic keyword matching techniques used by other systems, enabling the solution to more accurately identify fraudulent reviews or misleading product descriptions. For example, while traditional systems might flag reviews based on specific keywords, our system can detect more subtle fraudulent behaviors, such as exaggerated sentiment or inconsistent language patterns that indicate the presence of fake reviews. Furthermore, the system's ability to continuously retrain based on user feedback and new data ensures it stays adaptive and accurate as it encounters new types of fraud. This stands in stark contrast to traditional systems that are static and do not incorporate feedback loops, which makes our system more reliable and efficient overtime.

The Scam Detector extension shown in the Microsoft Edge Extensions settings is a browser-based tool designed to analyze the scam probability of websites. The extension does not require special permissions, indicating that it functions with minimal access to sensitive user data. It is set to run on all websites, allowing it to scan and assess potential scam

International Research Journal of Engineering and Technology (IRJET) e-ISSN:2395-0056
Volume: 12 Issue: 05 | May 2025 www.irjet.net
indicators. Additionally, it has been granted permission to access file URLs, meaning it can analyze locally stored web pages, and collect errors, likely for debugging and improving detection capabilities. However, it is not currently enabled for InPrivate mode, meaning it does not functionwhilebrowsingprivately.

PotentiallyfraudulentbyaScamDetectorbrowser extension, which has determined that the page has an 85% chance of being a scam. The webpage belongs to vulnweb.com, a wellknown test site used for web vulnerability scanning and security research, specifically for tools like Acunetix Web Vulnerability Scanner. The interface is heavily altered by the extension,witharedbackgroundandawarningbanneratthe top,emphasizing thescamprobability.

Amazon website being evaluated by a Scam Detector browser extension, which has determined that the site has a 0% chance of being a scam. The extension adds a greennotification banner at the top, indicating that this websiteisconsideredcompletelysafe.
p-ISSN:2395-0072
The transformative potential of the AI-driven fraud detection system in enhancing consumer safety on social media platforms like Instagram and Facebook. By leveraging advanced technologies such as machine learning,naturallanguageprocessing(NLP),andreal-time data analysis, the system provides comprehensive fraud risk assessments, empowering consumers to make informed decisions and avoid scams. Its ability to process data in real time, adapt to emerging fraud trends, and provideactionableinsightsmakesitagame-changerforecommerce fraud prevention. Beyond benefiting individual users, the system also offers valuable information about fraudulent behaviors, which can inform broader prevention strategies and improve overall security within thee-commerceecosystem.
It sets a new standard for e-commerce security by integrating cutting-edge technology with user-centric design, ensuring a safer and more secure online shopping experience for all parties involved. Its scalability and flexibility allow for seamless integration with existing e-commerce infrastructure, making it an attractive solution for platforms aiming to prioritize consumer protection. Looking to the future, the AIdriven fraud detection system is poised to play a critical role in the ongoing evolution of e-commerce security. As the online marketplace continues to grow, the system will adapt andimprove through continuous learning, staying ahead of evolving fraud tactics. The project’s success may inspirebroader industry adoption, setting a new precedent for e-commerce security and consumer protection. As online shopping expands, the system remains a vital tool for safeguarding digital marketplaces, providing a foundation for future innovations and advancements in fraud detection technology. In the long term, this system could lead to the widespread implementation of AI-powered fraud detectionacross multiple e-commerce platforms, helping to create a safer digital marketplace for consumers worldwide.
[1] M. M. F. Abid and D. Purbawati, ‘‘The effect of e-security and e-service quality on e-repurchase intention with esatisfactionasaninterveningvariableforLazadae-commerce consumersintheundipfisip,’’J.Bus.Admin.Sci.,vol.10,no.1, pp.93–100,2020.
[2] R. M. Al-Dwairi and M. A. Kamala, ‘‘An integrated trust model for Business to Consumer (B2C) e-commerce: Integrating trust with the technology acceptance model,’’ in Proc.Int.Conf.CyberWorlds,Sep.2009,pp.351–356.

International Research Journal of Engineering and Technology (IRJET) e-ISSN:2395-0056
Volume: 12 Issue: 05 | May 2025 www.irjet.net p-ISSN:2395-0072
[3] R. M. Al-Dwairi and M. A. Kamala, ‘‘Business-to-consumer e-commerce web sites: Vulnerabilities, threats and quality evaluation model,’’ in Proc. 20th Int. Conf. Electron. Commun. Comput.(CONIELECOMP),Cholula,Mexico,Feb.2010,pp.206–211.
[4] M. Ali and S. A. Raza, ‘‘Service quality perception and customer satisfaction in Islamic banks of Pakistan: The modified SERVQUAL model,’’ Total Quality Manag. Bus. vol. 28,nos.5–6,pp.559–577,2017.
[5] A. Amran, Z. F. Zaaba, and M. K. M. Singh, ‘‘Habituation effects in computer security warning,’’ Inf. Secur. J., A Global Perspective,vol.27,no.2,pp.119–131,Mar.2018.
[6] B. Kumar and S. Roy, ‘‘An empirical study on usability and security of e-commerce websites,’’ in Research in Intelligent and Computing in Engineering (Lecture Notes). Singapore: Springer,2021,pp.735–746.
[7]Y.BiandI.Kim,‘‘Oldertravelers’e-loyalty:Therolesof service convenience and social presence in travel websites,’’Sustainability,vol.12,no.1,p.410,Jan.2020.
[8] X. Chong, J. Zhang, K. K. Lai, and L. Nie, ‘‘An empiricalanalysis of mobile internet acceptance from a value- based view,’’ Int. J. Mobile Commun. vol. 10, no. 5, pp.536–557,2012.
[9] D. Kaur and H. Kaur, ‘‘Usability and performance analysis of ecommerce website,’’ Asian J. Comput. Sci. Technol.,vol.9,no.1,pp.1–7,2020.
[10] W. DeLone and E. McLean, ‘‘Measuring e-commerce success: Applying the DeLone and McLean information systemssuccessmodel,’’Int.J.Electron.Commercevol.9,no.1, p.31–47,2004.
[11]V.Gaffar,O.Ridwanudin,B.Trinugraha,andA. Riswanto,’’ The influence of website navigational design on improving tourism performance: Empirical studies on sport tourism providers in Indonesia,’’ Res. World Economy, vol. 10, no. 3, pp.408–418,2020.
[12] Systems and Software Engineering Systems and Software Quality Requirements and Evaluation (SQuaRE) SystemandSoftwareQualityModels,StandardISO/IEC25010, 2011.
[13] T. Jokela, ‘‘Usability capability models—Review and analysis,’’ in Peo ple and Computers XIV—Usability or Else! Sunderland,U.K.:HCI,2000.
[14] E. T. Lwoga and N. B. Lwoga, ‘‘User acceptance of mobile payment: The effects of user-centric security, system characteristics and gender,’’ Electron. J. Inf. Syst. Developing Countries,vol.81,no.1,pp.1–24,Jul.2017.
[15] M. Shi and H. Yuan, ‘‘Impact of e-commerce website usability on user satisfaction,’’ J. Adv. Comput. Intell. Intell. Inform.,vol.23,no.1,pp.91–96,2018.