
International Research Journal of Engineering and Technology (IRJET) e-ISSN:2395-0056
Volume:12Issue:09|Sep2025 www.irjet.net
![]()

International Research Journal of Engineering and Technology (IRJET) e-ISSN:2395-0056
Volume:12Issue:09|Sep2025 www.irjet.net
Lovepreet laddi1, Dr. Geena sharma2, Er.Ankush Pathania3
ABSTRACT
The increasing complexity of modern power systems and theintegrationofsensitiveelectronicloadsandrenewable energy sources have intensified the need for effective power quality solutions. This study investigates the enhancement of voltage regulationusingDynamicVoltage Restorer(DVR)devicescontrolledbytwostrategies:Fuzzy LogicandtheGrasshopperOptimizationAlgorithm(GOA). While traditional DVR-Fuzzy controllers show partial compensation during voltage sag and swell events, they often result in over- or under-compensation, leading to system inefficiencies. To address this, a novel GOA-based optimization method is proposed for DVR control tuning. The method systematically adjusts controller parameters to minimize voltage deviations and Total Harmonic Distortion (THD). Experimental simulations demonstrate that DVR-GOA consistently maintains voltage levels near the nominal 220V across all fault types and phases, outperformingDVR-Fuzzyinbothsagandswellscenarios. This confirms its suitability for modern power networks requiringreliableandstablevoltagesupport.
Keywords: Dynamic Voltage Restorer, Power Quality, Grasshopper Optimization Algorithm, Voltage Sag/Swell, FuzzyLogicController.
In modern power distribution networks, power quality (PQ) is a critical concern due to increasing reliance on sensitive electronic equipment and renewable energy sources. Power quality disturbances such as voltage sags, swells, harmonics, and flickers affect the stability and efficiency of electrical systems. Among various mitigation techniques, Dynamic Voltage Restorer (DVR) is a widely adopted custom power device that compensates for voltage variations and maintains voltage stability. The performance of a DVR is highly dependent on its control strategy, which determines its effectiveness in compensating for power quality disturbances [1]. Various controllersareimplementedinDVRsystemstoenhanceits
ability to restore voltage under different fault conditions. Thequalityofpowerflowagreatconcernasitinvolvesan abnormal voltage or current. Load side consumers are frustratedaboutthequalityofpower.Utilitydissemination systems experience the ill effects of blackouts and administration intrusions and are in sensitive to modern burdens which can cost noteworthy money related losses. Attheprimarystagetheissuesarenottakencareofwhich aredependentonprocessdowntime,lostcreation,inactive work powersand different components.By rebuildingthe Power Systems through adopting the advanced technology,theissueofPowerQualityadheresthecurrent measurements to check its quality. To take care of this matter, control hardware controller based custom power gadgets are utilized. Among these, the Distribution Static Compensator (DSTATCOM) and the Dynamic Voltage Restorer(DVR)arethebestavailablegadgets,thetwoare dependent on the VSI guideline. A DVR instils a voltage in arrangement with the framework voltage and a DSTATCOM instills a current into the framework to redress the power quality issues. Extensive outcomes are displayed for evaluating the execution of each and every gadget as a potential custom power arrangement. RecreationresultsdonebyMATLABtoolkittomonitorthe performance of the proposed strategy. Here, we have contemplatedthevoltagequalityenhancementtechniques by utilizing Dynamic Voltage Restorer (DVR), Distribution Static Synchronous Compensator (DSTATCOM) using two differentcontrollerStrategies.The controller’sutilizedare Proportional Integral Controller (PIC) and Fuzzy Logic Controller (FLC). When a PI Controller detects a discrepancy between a planned variable and the desired set point, it processes and increases the variable to meet the established benchmark. The information signals are fuzzified and spoken to in fluffy set documentations as capacities.Theycharacterizedifatthatpointrulesdeliver yield inciting signals and these signals are de-fuzzified in to simple control signals for contrasting with a bearer motion with control pulse width modulator (PWM) inverter. In this research, for the improvement of power quality different compensators like Distribution Static Compensators(DSTATCOMs)andDVRaredeployeddueto

International Research Journal of Engineering and Technology (IRJET) e-ISSN:2395-0056
Volume:12Issue:09|Sep2025 www.irjet.net
the modern technology and the their enactment, design considerations, future progresses, and potential applicationsareexamined.Forthreephasethreewireand four wire systems these DSTATCOMs and DVR are considered and installed in the distribution system for numerous functions, like reactive power compensation, harmonicselimination,loadbalancing,andneutralcurrent compensation. To deal with power quality improvement the research aims at exploring a broad perspective on DSTATCOMsDVRsdealingwiththepowerquality.
P.K.SharmaandV.N.Rao,2023:Thearticle "Performance Analysis of Hybrid DVR with Fuzzy Logic Control for Voltage Regulation" investigates how integrating fuzzy logic control in DVRs improves their capability to mitigate voltage sags and swells. The study concludes that hybrid controllers significantly outperform conventional PIDbasedDVRs.
S. Banerjee and A. Kumar, 2023: In "Multi-Objective Optimization of Dynamic Voltage Restorer (DVR) for Smart Grids," the authors employ multi-objective optimization techniques to improve voltage compensation efficiency in smart grids. The results indicate superior performance in termsofharmonicreductionandtransientresponse.
J.Y.ChoiandT.K.Lee,2023:Thestudy "Implementation of DVR with Deep Learning-Based Voltage Compensation" proposesadeeplearning-basedDVRcontrolapproachthat enhances voltage regulation and stability. The integration of neural networks improves DVR adaptability to fluctuatinggridconditions.
D. Roy and A. Pradhan, 2023: In "A Comprehensive Review on Dynamic Voltage Restorer for Power Quality Enhancement," the authors provide an extensive analysis ofDVRconfigurationsandcontrolstrategies,summarizing their effectiveness in mitigating voltage-related issues in electricalnetworks.
P. Joshi, A. Sharma, and D. Patel, 2024: The article "Comparative Analysis of Dynamic Voltage Restorer Based on PI and ANN Control Strategies in Order to Improve the Voltage Quality Under Non-linear Loads" compares PIbased and ANN-based DVR controllers. The ANN-based controller achieves a lower Total Harmonic Distortion (THD), demonstrating its superior performance in mitigatingvoltagevariations.
R. Sharma and M. Sharma, 2024: In "Hardware Implementation of Dynamic Voltage Restorer to Reduce
p-ISSN:2395-0072
Voltage Sag/Swell," the authors focus on practical applications of DVRs by implementing a hardware-based system. Their results show that real-time hardware implementation significantly reduces voltage fluctuations andenhancespowersystemstability.
A. Singh, 2024: The study "Design and Simulation of Dynamic Voltage Restorer (DVR) for Power Quality Improvement" presentsasimplifiedDVRcontrolalgorithm designed to reduce computational complexity while maintaining effective voltage compensation. Simulation resultsvalidateitsefficiency.
B. Mehta, 2024: The article "Dynamic Voltage Restorer (DVR) – A Review" provides an extensive review of DVR applications, configurations, and voltage sag detection methods, serving as a valuable resource for future researchonDVR-basedpowerqualitysolutions.

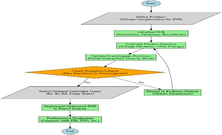
Fig1:ProposedMethodPipeline
The flowchart represents a systematic approach to optimizing the Dynamic Voltage Restorer (DVR) controller using the Grasshopper Optimization Algorithm (GOA) to enhance power quality in electrical systems. The process begins with defining the power quality problem (Step S2), where voltage disturbances suchas sags, swells, and harmonics areidentified.These disturbances can significantly affect industrial and commercial electrical systems, necessitating an effective

International Research Journal of Engineering and Technology (IRJET) e-ISSN:2395-0056
Volume:12Issue:09|Sep2025 www.irjet.net
compensation mechanism. The DVR is a crucial device that restores voltage levels during disturbances, but its performance is highly dependent on the tuning of its controller parameters. Traditional control strategies, such as PID and fuzzy logic, have limitations in dynamic conditions, prompting the use of metaheuristic optimizationalgorithmslikeGOA foroptimaltuning.
Oncetheproblemisdefined, GOA initialization (Step S3) takes place, where a population of candidate solutions (grasshoppers) is generated randomly within the predefined search space. Each grasshopper represents a set of potential DVR controller parameters (e.g., PID gains or fuzzy logic rules). The optimization goal is to minimize voltage deviation while ensuring efficient DVR operation. The fitness function (Step S4) evaluates each candidate solution based on its ability to compensate for voltage fluctuations and maintain a stable output. The fitness function includes parameters such as Mean Square Error (MSE) of voltage deviation, Total Harmonic Distortion (THD), and DVR energy efficiency
Afterevaluatingfitness,the GOAupdatesthepositionsof the grasshoppers (Step S5) using a mathematical model that mimics natural grasshopper swarming behavior.Thegrasshoppersadjusttheirpositionsbasedon social interaction, gravity effects, and wind advection, ensuring a balance between exploration (global search) and exploitation (local refinement). This step allows the algorithm to iteratively converge toward the best solution for DVR controller tuning. The stopping criteria (Step S6) are then checked to determine whether the optimizationprocessshouldcontinue.Ifthealgorithmhas
p-ISSN:2395-0072
not yet converged or has not reached the maximum number of iterations, the process loops back to fitness evaluation(StepS4) forfurtherrefinement.
When an optimal solution is found (Step S8), the best DVR controller parameters (such as PID gains orfuzzy rules)are extracted.Theseoptimized parameters are then implemented in the DVR system (Step S9) to test their effectiveness in real-world or simulated power networks. The performance of the GOA-optimized DVR (Step S10) isthenassessedundervariousfaultconditions and compared with traditional methods such as PID, PSO (Particle Swarm Optimization), and GA (Genetic Algorithm). Performance metrics such as voltage sag mitigation, THD reduction, response time, overshoot minimization, and energy efficiency are analyzed to verifytheeffectivenessoftheGOAapproach.
Finally, once the DVR controller's performance is validated,theprocess ends (Step S11).Iftheoptimization is successful, the GOA-optimized controller is deployed in real-time applications for industrial and commercial power systems. Otherwise, further refinements can be made by fine-tuning the GOA parameters or hybridizing it with other optimization techniques. This novel approach ensures enhanced power quality, improves fault handling capabilities, and optimizes energy consumption, making it a highly efficient solution for modern smart grids and renewable energy-integrated systems
Table1:ComparisonPerformanceofSwellandSag

International Research Journal of Engineering and Technology (IRJET) e-ISSN:2395-0056
Volume:12Issue:09|Sep2025 www.irjet.net
Thepresentedtableoffersacomparativeanalysisbetween twovoltagecompensationstrategies:DVR-FuzzyandDVRGOA, under both swell and sag disturbances affecting single, double, and triple phases. The original system voltage is 220V, but it is intentionally omitted from the table to focus on the performance of each method under high variation conditions. The DVR-Fuzzy method, while able to mitigate some disturbances, shows significant deviations from the nominal voltage, especially during high-variation events. For instance, during voltage swell (wheresystemvoltagetemporarilyrisesabovethenorm), DVR-Fuzzy leads to output voltages as high as 230V in single-phase, 237V in double-phase, and 245V in triplephase faults, clearly illustrating an overcompensation or insufficient correction, which can be harmful to sensitive electrical equipment. On the other hand, the DVR-GOA method demonstrates much better control, maintaining voltages close to the desired 220V, with only minimal increases to 221V, 222V, and 223V for the respective phasefaultsduringswells.
Similarly, in sag scenarios (where system voltage dips below the nominal value), DVR-Fuzzy once again exhibits high variation, with output voltages dropping to 205V, 195V, and 185V for single, double, and triple-phase faults, respectively. Such undervoltages can cause operational inefficiencies, malfunction, or even damage in electrical devices. Contrastingly, DVR-GOA provides effective compensation, producing voltages of 218V, 219V, and 220Vforthesamefaultconditions,closelymaintainingthe system’sstandardvoltageandtherebyensuringstableand reliablepowersupply.Thisconsistentperformanceacross all fault types and phases highlights the superiority of DVR-GOA, particularly in high variation scenarios, and underlines its potential for practical deployment in modern power systems where voltage regulation and qualityareparamount.Thecomparisondemonstratesthat while DVR-Fuzzy is an improvement over having no compensation, DVR-GOA is significantly more effective, especiallywhereprecisevoltagecontrolisrequired.
In conclusion, this study demonstrates that power quality issues such as voltage sags and swells can be effectively mitigated using advanced DVR control strategies. While traditional Fuzzy Logic Controllers (FLC) offer some level of voltage compensation, they often fail to maintain consistent voltage regulation under high variation conditions.TheproposedDVRsystemoptimizedusingthe Grasshopper Optimization Algorithm (GOA) significantly improves performance by fine-tuning controller parameters to reduce voltage deviation and maintain
p-ISSN:2395-0072
output close to the nominal 220V. Comparative results clearly show that DVR-GOA outperforms DVR-Fuzzy in both swell and sag scenarios across all phase types. The GOA-based approach not only ensures better voltage stability but also enhances system efficiency and reliability, making it highly suitable for real-world implementation in modern and smart grid environments. The study confirms that integrating metaheuristic optimization with DVR systems represents a promising direction for achieving robust and intelligent power qualitymanagement.
1. V. Kumar, S. R. Mohanty, and P. K. Ray, “Power Quality Enhancement Using Dynamic Voltage Restorer (DVR)-Based Predictive Space Vector Transformation (PSVT) With Proportional Resonant (PR)-Controller,” IEEE Access, vol. 9, pp. 105123105135,2021.
2. M. Patel and R. Singh, “Dynamic Voltage Restoration and Power Quality Management,” International Journal of Electrical Power & EnergySystems,vol.140, pp.107998,2022.
3. H. Park and L. Wang, “Adaptive Control Strategy for Dynamic Voltage Restorer Using Artificial Intelligence,” Energy Reports, vol. 8, pp. 2534-2545, 2022.
4. J. Zhao, F. Wang, and M. Wu, “Improving Power Quality in Smart Grids Using Optimized DVR Topologies,” Journal of Electrical Engineering & Technology,vol.17,no.3,pp.214-226,2022.
5. A. Gupta and R. Verma, “Enhancement of Voltage Stability Using Modified DVR Control Approach,” IEEE Transactions on Industrial Electronics, vol. 69, no.6,pp.11678-11689,2022.
6. P.K.SharmaandV.N.Rao,“PerformanceAnalysisof Hybrid DVR with Fuzzy Logic Control for Voltage Regulation,” Electric Power Components and Systems, vol.51,no.2,pp.108-122,2023.
7. S. Banerjee and A. Kumar, “Multi-Objective Optimization of Dynamic Voltage Restorer (DVR) for Smart Grids,” Renewable Energy, vol. 209, pp. 15801593,2023.
8. J.Y.ChoiandT.K.Lee,“ImplementationofDVRwith Deep Learning-Based Voltage Compensation,” IEEE

International Research Journal of Engineering and Technology (IRJET) e-ISSN:2395-0056
Volume:12Issue:09|Sep2025 www.irjet.net p-ISSN:2395-0072
Transactions on Smart Grid, vol. 14, no. 4, pp. 29002911,2023.
9. D.RoyandA.Pradhan,“AComprehensiveReviewon Dynamic Voltage Restorer for Power Quality Enhancement,” Electrical Engineering Journal, vol. 108,no.5,pp.321-340,2023.
10. P. Joshi, A. Sharma, and D. Patel, “Comparative Analysis of Dynamic Voltage Restorer Based on PI and ANN Control Strategies in Order to Improve the Voltage Quality Under Non-linear Loads,” World Journal of Advanced Research and Reviews (WJARR), vol.20,no.3,pp.500-515,2024.
11. R. Sharma and M. Sharma, “Hardware Implementation of Dynamic Voltage Restorer to Reduce Voltage Sag/Swell,” International Journal of Future Generation Research (IJFMR),vol.15,no.2,pp. 67-80,2024.
12. A. Singh, “Design and Simulation of Dynamic Voltage Restorer (DVR) for Power Quality Improvement,” ResearchGate Preprint, 2024. [Online]. Available: https://www.researchgate.net/publication/3630068 67
13. B. Mehta, “Dynamic Voltage Restorer (DVR) – A Review,” ResearchGate Preprint, 2024. [Online]. Available: https://www.researchgate.net/publication/3295924 46
14. Akagi, H., Watanabe, E. H., & Aredes, M. (2007). Instantaneous power theory andapplications to power conditioning.JohnWiley&Sons
15. Vedam, R. S., & Sarma, M. S. (2017). Power quality: VARcompensationinpowersystems.CRCPress
16. Kusko,A.,&Thompson,M.T.(2007). Power quality in electrical systems. McGraw-Hill.IEEE. (2014). IEEE recommendedpractice andrequirements for harmonic control in electric power systems (IEEEStd.519-2014, Revision of IEEE Std. 519-1992), 1–29. https://doi.org/10.1109/IEEESTD.2014.6826459
© 2025, IRJET | Impact Factor value: 8.315 | ISO 9001:2008 Certified Journal | Page324