
Volume: 12 Issue: 11 | Nov 2025 www.irjet.net p-ISSN: 2395-0072
![]()

Volume: 12 Issue: 11 | Nov 2025 www.irjet.net p-ISSN: 2395-0072
Abisha
J1, Mr Sathishkumar M2
1PG Student ,Department of 0f Computer Applications,Jaya College Of Arts andScience,Thiruninravur,Tamilnadu,India
2Assistant Professor,Department 0f Computer Applications,Jaya College Of Arts and Science,Thiruninravur,Tamilnadu,India
Abstract - In today’s digital age, instant access to information is essential for effective communication between educational institutions and students. Traditional enquiry methods are time-consuming and require manual effort from administrative staff. This paper presents the design and development of a College Enquiry Chatbot, an AI-driven conversational system that provides studentsand visitorswith immediate responses to their queries. The chatbot uses Natural Language Processing (NLP) to interpret user inputs and generate accurate answers regarding college admissions, courses, faculty, and campus facilities. Thesystemisdeveloped using web technologies witha user-friendlyinterface, ensuring 24/7 availability and improved communication efficiency.
Key Words: Chatbot, Artificial Intelligence, Natural Language Processing, College Enquiry System, Web Application
1.INTRODUCTION
Chat bot was a computer application which may speak to human beings naturally, the way we interact with one another . It can replace a person's for several tasks of answeringqueries.Achatbotisanagentthatinteractswith usersusingsimplelanguage.[1]ithadbeenbuiltasaneffort to fool humans. Several applications of chat bots like Customer Service, call centers etc. uses AI terminology to talkwithuser.oneamongtheprimegoalsofchatbotsisto resembleanintelligenthumanandmakeitdifficultforthe receiveroftheconversationtoknowtheimportantworking alongsidevariousarchitectureandcapabilitiesforhisorher usage has widely broadened. These chat bots can prove sufficienttofooltheuserintobelievingthey're“talking”toa person's being, but are very limited in improving their knowledgedomainatruntime,andusuallyhaveaverylittle tonomeansofkeepingtrackofalltheconversationaldata. Chat bots makes use of machine learning to succeed in AI helping them to know the user query and supply an appropriateresponse.Thechatbotsaredevelopedusingthe synthetic Intelligence terminology for communicating or interactingwiththeuser.Thisconsistasoftwarewhichcan bemadeupusingcodeigniterphp frameworkandcanhelp usertotalkwithmachine
Various studies have been conducted on chatbot technologies in education. Early systems were rule-based
andreliedonpredefinedscripts,whichlimitedtheirability tohandlediverseuserqueries.However,withadvancements inNaturalLanguageProcessing(NLP)andMachineLearning (ML), modern chatbots can now interpret user intent and learn from interactions.Dialogflow, Rasa, and IBM Watson have been widely used platforms for building intelligent conversational systems. Research by Daniel Jurafsky and JamesMartin(2020)emphasizedtheroleofNLPinlanguage understanding and human-computer interaction. These technologies have paved the way for efficient, domainspecificchatbotsinfieldssuchashealthcare,education,and e-commerce. [2]As students, we require many types of informationregardingourcollegeanduniversityduringour course. Sometimes getting this information is rather cumbersomeandlengthy.Likegettinginformationregarding ourfeesstructureortheduefeesremainingisaverylengthy processwehavetogotoadministration buildingandfind thecorrectwindowandthenlookforanoduesformthenfill it with correct data and then submit it to the appropriate personandthenthatpersonwilltellusourduefees.Thisis all long, hectic and unnecessary. We live in an age of computerscience,whereautomationandsimpleprocedures areeasytoachieve.Sowhyhavethislongandunnecessary process to get this trivial information. We as a computer science student are always looking forward to solving the problemsaroundususingthetechnologythatwelearnand howtoimplementthemtoachieveeaseofusageinreallife.
1.ThemainobjectofthestudentintheCollegeEnquiryChat Board
2.Throughthissystem,studentscanposttheirqueries,get informationaboutvariousdepartments,courses,events,and academicdetailsinstantly.
3.Ithelpsstudentstosavetimeandavoid manualenquiry processes.
4. To make enquiries about college details, courses, and admissionprocedures.
5.Togetupdatesaboutexams,results,andevents.
6.Tocommunicatewithfacultyandadmindirectlythrough chat.
7.Tocreateadigitalplatformthatimprovescommunication betweenstudentsandcollegeauthorities
4.EXISTING SYSTEM
In the existing system, college enquiries are typically handledmanuallythroughphonecalls,emails,orin-person

International Research Journal of Engineering and Technology (IRJET) e-ISSN: 2395-0056
Volume: 12 Issue: 11 | Nov 2025 www.irjet.net p-ISSN: 2395-0072
visits. Students and parents need to contact the administrative office or specific departments to get information about courses, admission procedures, fees, faculty details, or other academic-related queries. This manual process is time-consuming, inefficient, and often leads to delays in response, especially during admission seasons. Moreover, it increases the workload of administrative staff and can result in inconsistent or incomplete information being provided to the enquirer. There is no automated or centralized system to handle multiple queries simultaneously, which makes communicationlesseffectiveandusersatisfactionlower.
TheproposedsystemisaCollegeEnquiryChatbotintegrated intotheofficialcollegewebsitetoautomateandsimplifythe enquiry and information process. This intelligent chatbot willutilizeArtificialIntelligence(AI)andNaturalLanguage Processing(NLP)technologiestounderstandandrespondto userqueriesinaconversationalmanner.Students,parents, andvisitorscaninteractwiththechatbotinrealtimetoget instantandreliableanswersrelatedtoadmissions,courses offered,feestructure,scholarships,hostelfacilities,campus infrastructure,placementdetails,facultyinformation,events, andcontactdetails.
The chatbot will operate 24/7, ensuring continuous availability and support even outside office hours, which greatly improves accessibility for users from different locationsandtimezones.Itwillalsofeatureaninteractive anduser-friendlyinterfacethatallowsuserstotypeorselect questionseffortlessly.Moreover,thesystemwillhaveaselflearningcapability,meaningitcananalyzepastinteractions, identify common queries, and continuously update its knowledgebasetoenhanceresponseaccuracy. Inadditiontoprovidinginstantinformation,thechatbotcan alsoredirectuserstospecific webpages,collectfeedback, and store chat logs for further analysis by administrators. Thishelpsthecollegeunderstanduserneedsandimprove the services offered.[3] The system can also include a dashboardforadminuserstomonitorchatbotperformance, updateFAQs,andaddnewresponsesasneeded. By implementing this automated chatbot, the college can reduce the workload on administrative staff, eliminate repetitive manual responses, and enhance overall communicationefficiency.Itprovidesamodern,digital-first experience that aligns with the growing use of AI in education,.
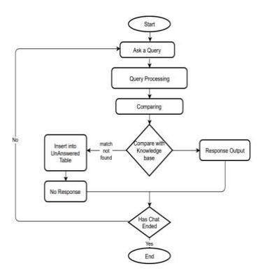
Thefollowingfigurewillillustratetheblockdiagramfor theproposedsystem:-

6.1Creation of Tables in the Database
Fig-2: Tables in the Database


Fig-3 RunningtheApplicationintheXAMPP
Theresultwillbedisplayedasfollows:

International Research Journal of Engineering and Technology (IRJET) e-ISSN: 2395-0056
Volume: 12 Issue: 11 | Nov 2025 www.irjet.net p-ISSN: 2395-0072





The College Enquiry Chatbot is an innovative solution designed to automate and streamline the information disseminationprocesswithinaneducationalinstitution.By integratingArtificialIntelligence(AI)andNaturalLanguage Processing(NLP),thechatbotcanefficientlyhandleawide rangeofstudentandvisitorqueriesrelatedtoadmissions, courses, fees, faculty, facilities, and events. This system reducestheworkloadonadministrativestaff,ensures24/7 availabilityofinformation,andenhancesuserexperienceby providing instant and accurate responses. Overall, the College Enquiry Chatbot contributes to improved communication, operational efficiency, and digital transformationineducationalinstitutions.
TheCollegeEnquiryChatbotcanbefurtherenhancedwith advanced technologies and features to make it more interactiveandintelligent.Inthefuture,itcanbeintegrated with voice recognition and speech-to-text capabilities to support voice-based queries. Adding multilingual support will help users interact in their preferred language, improving accessibility for diverse audiences. Integration with college databases and student management systems can enable personalized responses and real-time updates aboutadmissions,examschedules,andresults.Furthermore, thechatbotcanbeconnectedtosocialmediaplatformsand mobile applications to expand its reach. Implementing machinelearningalgorithmswillallowthechatbottolearn frompastinteractions,continuouslyimprovingitsaccuracy andefficiency.
[1] MauldinMichael(1994),”ChatterBots,TinyMuds,”and thattureingtest:enteringtheloebnerprizecompetition“, proceedingsoftheeleventhnationalconferenceonartificial intelligence.

International Research Journal of Engineering and Technology (IRJET) e-ISSN: 2395-0056
Volume: 12 Issue: 11 | Nov 2025 www.irjet.net p-ISSN: 2395-0072
[2] S. J. du Preez, M. Lall and S. Sinha, "An intelligent webbasedvoicechatbot,"EUROCON2009,EUROCON'09.
IEEE,St.-Petersburg,2009
[3] E. Haller and T. Rebedea, "Designing a Chat-bot that Simulates an Historical Figure," 2013 19th International Conference on Control Systems and Computer Science, Bucharest, 2013.K. Elissa, “Title of paper if known,” unpublished.
[4]R.Dale,“TheReturnoftheChatbots,”NaturalLanguage Engineering,CambridgeUniversityPress,Vol.22,No.5,pp. 811–817,2016.
→ (Discusses modern NLP-based chatbots and their evolution)
[5] M. Adamopoulou and L. Moussiades, “An Overview of ChatbotTechnology,”ArtificialIntelligenceApplicationsand Innovations(AIAI),Springer,2020.
→(Referenceforchatbotapplicationsandarchitecture)
[6]Daniel Jurafsky and James H. Martin, Speech and LanguageProcessing,3rdEdition,Pearson,2020.
→(ReferenceforNLPconceptsandlanguageunderstanding)