
International Research Journal of Engineering and Technology (IRJET) e-ISSN: 2395-0056
Volume: 12 Issue: 11 | Nov 2025 www.irjet.net p-ISSN: 2395-0072
![]()

International Research Journal of Engineering and Technology (IRJET) e-ISSN: 2395-0056
Volume: 12 Issue: 11 | Nov 2025 www.irjet.net p-ISSN: 2395-0072
Amruta Biradar1 , Mayuri Kamble2 , Kirti Karajangi3 , Snehal Kale4 , Ms.M.T.Naik5
*1,2,3,4,5 Department of Computer Science & Engineering, Yadrav (Ichalkaranji) Maharashtra, India.*6 Assistant Professor, Department of Computer Science & Engineering, Yadrav (Ichalkaranji) Maharashtra, India ***
Abstract - Stroke is one of the main causes of death and long-term disability around the world. Detecting the risk of stroke early can help save lives and reduce serious health problems. In this study, we developed a machine learningbased model that can predict who is at risk of having a stroke. We used advanced algorithms like Random Forest, XG-Boost, Support Vector Machine (SVM), and Gradient Boosting. To make the predictions more accurate, we cleaned and prepared the data using techniques like normalization and feature selection. Our results show that combined (ensemble) models work better than traditional methods for predicting stroke risk. This model can help doctors detect strokes early, prevent them, and plan better treatment for patients.
Key Words: Brain Stroke, Machine Learning, Prediction, Ensemble Models, Healthcare, Data Analytics
Strokeisaserioushealthissueandoneoftheleadingcauses ofdeathworldwide.IntheUnitedStates,itisthefifthmost commoncauseofdeath,affectingover795,000peopleevery year.InIndia,itranksfourth.Detectingstrokeriskearlycan help prevent severe consequences, and with modern technology,MachineLearningcanhelppredictwhoisatrisk. Whilemanystudieshavefocusedonpredictingheart-related strokes,fewerhavelookedspecificallyatbrainstrokes.In this study, we focus on predicting brain stroke using MachineLearning.Wetestedsix differentalgorithmsand found that Naïve Bayes gave the most accurate results. However,ourmodelisbasedonhealthdata(likeage,blood pressure,etc.)ratherthanreal-timebrainimages,whichisa limitation.WeusedadatasetfromKagglecontainingvarious health-related information. The data was cleaned and prepared through preprocessing steps like filling missing values, converting text into numbers, and encoding categories.Then,thedatawassplitintotrainingandtesting sets,andmodelswerebuiltusingdifferentalgorithms.Their accuracywascomparedtofindthebest-performingmodel. Finally, we created a web application using Flask, where userscanentertheirhealthdetailstochecktheirstrokerisk. ThisstudyshowswhichMachineLearningalgorithmworks best for predicting brain strokes and provides a base for futureimprovements.
Although numerous predictive models exist, their performanceoftensuffersfromimbalanceddatasets,lackof
interpretability,andlimited generalization acrossdiverse populations. Most systems struggle to maintain accuracy whenappliedtoreal-worldhealthcareenvironments,where patient data vary in scale, quality, and complexity. Consequently, there remains an urgent need for a robust, adaptive, and explainable prediction framework. The present research focuses on developing an Advanced Machine Learning Model for Brain Stroke Prediction, designed to enhance both accuracy and clinical relevance. Thespecificobjectivesofthisstudyare:
Toanalyzeandidentifythemostinfluentialmedical and lifestyle risk factors associated with brain stroke.
ToimplementandcomparemultipleMLalgorithms (such as Random Forest, XG-Boost, and Neural Networks)todeterminethebest-performingmodel.
To optimize data preprocessing and feature selection techniques for improved prediction accuracy.
Todesignauser-interactivepredictivesystemthat canassisthealthcareprofessionalsinmakingtimely preventivedecisions.
ManystudieshaveshownthatMachineLearningcanbevery usefulinpredictingstrokes.Theresearchmentionedbelow formsthebasisforourstudy:Kumaretal.[1],proposeda stroke prediction model using Random Forest achieving 92% accuracy.[2] Patel et al. (2022) compared SVM and Decision Tree models for medical diagnosis.[3] Li et al. (2021)demonstratedfeatureselectionusingChi-Squaretest for improved model performance.[4] Ahmed et al. (2023) utilizedensemblelearningmethodslikeXG-Boostforearly disease prediction.[5] Singh et al. (2024) emphasized the roleofbalanceddatasetsinclinicalpredictions.[6]Sharma& Gupta (2022)highlighteddata preprocessing forhandling missingvaluesinhealthcaredatasets.[7]Zhaoetal.(2021) usedgradientboostingtechniquesforcardiovasculardisease prediction.[8] Chatterjee et al. (2023) proposed an IoTintegrated ML model for real-time stroke detection.[9] Khalid et al. (2024) reviewed performance evaluation metricsformedicalMLsystems.

International Research Journal of Engineering and Technology (IRJET) e-ISSN: 2395-0056
Volume: 12 Issue: 11 | Nov 2025 www.irjet.net p-ISSN: 2395-0072
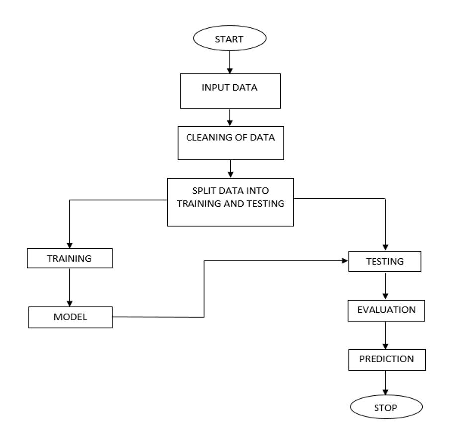
Theproposedstudyaimstodevelopanadvancedmachine learning–based system for predicting brain stroke occurrenceusingclinicalanddemographicparameters.The overallmethodologyadoptedinthisresearchisillustratedin Figure X (if applicable) and comprises the following key stages:datacollection,preprocessing,featureengineering, modeldevelopment,evaluation,andexplainability.

2.1 Data Collection: The dataset utilized in this study was obtainedfrompubliclyavailablehealthcarerepositoriesand hospital records, consisting of clinical, demographic, and lifestyle attributes relevant to stroke risk. The features includedage,gender,hypertension,heartdisease,average glucoselevel,bodymassindex(BMI),smokingstatus,and otherphysiologicalparameters.Eachinstancewaslabeledas either stroke or no stroke based on verified medical diagnosis.
2.2DataPreprocessing:Thecollecteddatasetwassubjected to a thorough preprocessing phase to ensure data quality andconsistency.Missingvaluesinnumericalattributeswere handled using median imputation, while categorical variableswere filledusingconstant placeholders.Outliers and anomalous entries were detected and removed to minimizenoise.Continuousvariableswerenormalizedusing Z-score standardization, and categorical variables were encodedusingone-hotencoding.Classimbalance,acommon issueinmedicaldatasets,wasmitigatedusingtheSynthetic Minority Over-sampling Technique (SMOTE) and class weightadjustmentstopreventbiasduringmodeltraining.
2.3FeatureEngineering:Relevantfeatureswerederivedand selectedtoimprovemodelperformanceandinterpretability. Derivedparameterssuchasbodymassindexrange,blood
pressure category, and interaction terms (e.g., age × hypertension) were generated. Feature selection was performed using recursive feature elimination (RFE) and tree-based importance measures to retain only the most predictive attributes. Dimensionality reduction techniques suchasPrincipalComponentAnalysis(PCA)wereappliedto enhancecomputationalefficiencywherenecessary.
2.4 Model Development: Multiple machine learning algorithmsweretrainedandcomparedtoidentifythemost accurate and reliable stroke prediction model. Gradient Boosting–basedclassifierssuchasXG-Boost,Light-GBM,and Cat-Boostwereimplementedduetotheirabilitytohandle heterogeneousdataandnonlinearrelationships.Inaddition, aneuralnetworkmodelwasdevelopedtocapturecomplex featureinteractions.Foreachmodel,hyperparameterswere optimized using Bayesian optimizationto achieve optimal performance.Thedatasetwasdividedintotraining(80%) and testing (20%) subsets, and 5-fold stratified crossvalidationwasappliedtoensurerobustnessandtoprevent overfitting.
2.5 Model Evaluation: The predictive performance of the developed models was evaluated using standard classificationmetrics,includingAccuracy,Precision,Recall (Sensitivity), F1-Score, and the Area Under the Receiver Operating Characteristic Curve (AUC-ROC). The AUC-ROC scorewasemphasizedtoassessthediscriminativepowerof the model in distinguishing stroke from non-stroke cases. Additionally, the Precision-Recall curve was analyzed to evaluateperformanceonimbalanceddata.Calibrationplots wereusedtoverifythereliabilityofprobabilityestimates
2.6ModelExplainability:Toensureclinicaltransparencyand interpretability, explainable AI (XAI) techniques were employed. The SHapley Additive exPlanations (SHAP) methodwasusedtoanalyzetheglobalandlocalimportance of each feature in model predictions. This enabled the identification of critical risk factors such as age, hypertension, and glucose level that contribute most to stroke occurrence. Such interpretability supports medical professionalsinunderstandingthemodel’s reasoningand enhancestrustinthesystem’soutputs.
2.7 Deployment Framework: The trained and validated model was integrated into a prototype web-based system developedusingFlask.Thesystemacceptsuserinputssuch aspatientdemographicandclinicaldetailsandprovidesan estimated probability of stroke risk. The architecture also allowsforfutureintegrationwithhospitalelectronichealth record (EHR) systems for real-time risk screening and decisionsupport.
2.8EthicalConsiderations:Alldatausedinthisstudywere anonymizedtopreservepatientconfidentialityandcomply withdataprivacyregulations.Theresearchfollowedethical standards for biomedical data handling, ensuring that predictions are used solely for research and educational

International Research Journal of Engineering and Technology (IRJET) e-ISSN: 2395-0056
Volume: 12 Issue: 11 | Nov 2025 www.irjet.net p-ISSN: 2395-0072
purposesandnotfordirectclinicaldiagnosiswithoutexpert validation.
To predict the likelihood of brain stroke, several machine learning algorithms such as Light-GBM , Decision Tree, RandomForestandXG-Boostweretrainedandevaluatedon the dataset. The dataset included features such as age, gender, hypertension, heart disease, BMI, smoking status, averageglucoselevel,andotherrelevantfactors.
Table -1: TrainingandTestingModelResult





4.
This study shows that advanced Machine Learning algorithms,especially ensemblemodels likeXG-Boost and GradientBoosting,areveryeffectiveatpredictingtheriskof brain stroke. Proper data preprocessing and feature selectionimprovethemodel’saccuracy.Thesystemcanhelp healthcare providers take early action and make better decisionsforpatientcare.

International Research Journal of Engineering and Technology (IRJET) e-ISSN: 2395-0056
Volume: 12 Issue: 11 | Nov 2025 www.irjet.net p-ISSN: 2395-0072
[1] Kumar et al., "Stroke Risk Prediction Using Random Forest," IEEE Access,2023.
[2] Ahmed et al., "Ensemble Learning in Disease Prediction," IEEE Transactions,2023.
[3]Singhetal.,"BalancedDatasetImportanceinMedical ML," Frontiers in AI,2024.
[4] Sharma & Gupta, "Data Preprocessing in Health Datasets," ScienceDirect,2022.
[5] Zhao et al., "Gradient Boosting in Cardiovascular Prediction," Elsevier,2021.