SISTEMA






![]()






il tuo salto cento anni avanti
► Fra i 344 selezionati, Isolcasa conquista l’ADI Design Index 2025 con FOX il sistema di finestre e portoncini Ecodesign
► Un parametro edilizio essenziale: l’articolo 5 del DM 190/1975 disciplina il rapporto aeroilluminante dei serramenti
► L’ottone massiccio forgiato conferisce alle nuove serie Venezia e Firenze di Hoppe un’estetica sofisticata e pregiata
► Uniform amplia la sua proposta con il nuovo programma per portoncini d’ingresso uni_door declinato in 4 grandi famiglie
► Showcase energia/sostenibilità: dall’utensile al materiale ogni prodotto vuole contribuire con l’ecodesign
► CATAS: lo studio LCA asseconda il Regolamento sull’ecodesign per prodotti sostenibili approvato dal Parlamento europeo
► FREUD: risparmio energetico “al coltello” grazie agli utensili da taglio di alta qualità e la vasta gamma di frese per CNC
► Navello: dallo studio del Politecnico la base di una futura certificazione ambientale EPD di settore delle finestre in legno
► Salamander con Nurith nella riqualificazione efficiente dei quartieri ERP di Milano: un modello edilizio replicabile
► Nature Light: la lampada “Vita D Table” che sanifica e aumenta il benessere studiata per la salubrità degli ambienti

Sicurezza
Una grande organizzazione che ti assiste in tutte le fasi del tuo lavoro.
Comfort e risparmio energetico
I più alti livelli di isolamento termico e acustico per i progetti migliori e i clienti più esigenti.
Marketing
Azioni di marketing già organizzate e che puoi sfruttare durante l‘anno, come le promozioni, che offrono al tuo cliente sconti e vantaggi sulle tecnologie esclusive di Internorm, procurandoti nuove vendite senza che tu rinunci a nulla.
Successo

Lavorare con Internorm significa valorizzare il fattore umano. Significa essere qualificato e leader del tuo mercato.
Chiamaci per un incontro conoscitivo, libero e senza impegno. Tocca con mano l‘opportunità Internorm.
Ideali per detrazioni fiscali - www.internorm.com

Vederle è volerle.

















Valori di trasmittanza termica fino a: 0,48 W/m2K
Potere fono-isolante fino a 47 dB
RIVESTIMENTI PER PORTE BLINDATE



CATALOGO RIVESTIMENTI PORTE BLINDATE
Battenti e Porte d’Ingresso coibentate con sughero HD eco-compatibili con supporti esterni a scelta tra Multistrato, 100% Abete – Okoumè – Rovere. Si producono su disegno del cliente e si possono rivestire sulla scelta di oltre 25 tipi di essenza con la possibilità di spazzolarli.
Spessori Battenti: da 68 a 92 mm certificati su valori di trasmittanza termica.
Spessori Porte d’Ingresso: 78 e 92 mm complete di telaio in sormonto oppure complanare.
Porte d'ingresso certificate su valori di trasmittanza termica, abbattimento acustico, aria-acqua-vento e RC3 (su richiesta).






CONFIGURATORE
PORTE DI INGRESSO LAMTECH

editrice webandmagazine s.r.l. Via Valla, 16 - 20141 Milano Italia telefono +39/02 84173 130 - telefono +39/02 84173121 (marketing) www.webandmagazine.media
direttore responsabile editor in chief architetto sonia maritan redazione@webandmagazine.com soniamaritan@gmail.com
giornalisti journalist felice ragazzo, mauro zamberlan, pietro ferrari, pietro vigna redazione@webandmagazine.com
ufficio grafico graphic layout ufficiografico@webandmagazine.com
amministrazione administration laura gregorutti amministrazione@webandmagazine.com













➔ Internorm Italia s.r.l. www.internorm.com
impaginazione layout adm studio antonio marangi info@adm-studio.it
web and media advertising web and media advertising beatrice guidi direzione marketing beatriceguidi_mkt@webandmagazine.media advertising@webandmagazine.com mkt@webandmagazine.media
web and social media editor monica zani mkt@webandmagazine.media
Trimestrale: Poste Italiane spa Sped. Abb. Post.D.L. 353/2003 (Convertito in legge 27/02/2004 n.46), art. 1, comma 1 - LO/MI/ registro degli operatori di comunicazione - roc 23567 registro mondiale delle pubblicazioni ISSN 2283 -7213 international standard serial number
rivista trimestrale quarterly magazine una copia one copy euro 10,00 abbonamento annuo italia euro 40,00 a year’s subscription abroad euro 80,00 Modalità di pagamento abbonamento tramite bonifico bancario con tutti i vostri dati e causale utilizzando i seguenti IBAN:
CRÉDIT AGRICOLE: IT19K0623001619000040434367
B.I.C. CRPPIT2P166
Stampa Litogì s.r.l. Via Idro, 50 – 20132 Milano






I nomi, le ditte e i prodotti citati redazionalmente sono pubblicati senza responsabilità dell’editore; testi e fotografie, anche se non pubblicati, non vengono restituiti Names, firms and products wich are quoted editorially are published without publisher’s responsability; texts and photos, altough unpublished, are not returned Informativa Ex D. Lgs.196/03 – webandmagazine s.r.l., titolare del trattamento tratta i dati personali liberamente conferiti per fornire i servizi indicati. Per i diritti di cui all'art. 7 del D. Lgs n. 196/03 e per l'elenco di tutti i Responsabili del trattamento rivolgersi al Responsabile del trattamento, info@webandmagazine.com. I dati potranno essere trattati da incaricati preposti agli abbonamenti, al marketing, all'amministrazione e potranno essere comunicati a società esterne per la spedizione del periodico e per l'invio di materiale promozionale. Il Responsabile del trattamento dei dati raccolti in banche dati a uso redazionale è il direttore responsabile a cui ci si può rivolgere, per i diritti previsti dal D. Lgs. 196/03, presso: editrice webandmagazine s.r.l., Via Valla, 16 - Milano.
di Sonia Maritan
di Sonia Maritan
di Sonia Maritan 16
di
di Dario Poletti

eManiglia


Tiene la finestra sotto controllo
Chiunque realizzi una casa intelligente vuole rendere la propria vita più comoda, risparmiare energia e vivere in modo più sicuro.
Con l’eManiglia ConnectSense, HOPPE o re la soluzione ottimale per un monitoraggio a dabile della finestra:
• riconosce i tentativi di furto con scasso
• controlla da remoto lo stato della finestra
• integrabile nel sistema smart home con le altre funzioni come il riscaldamento o la climatizzazione
di Sonia Maritan

32 PREVIEW CASEITALYEXPO IL LABORATORIO IN FIERA di Beatrice Guidi


34 PREVIEW EDIL 2026 NEXT IL PROTOCOLLO DI INTESA PER L’EDILIZIA di Beatrice Guidi

SHOWCASE ENERGIA/SOSTENIBILITÀ
40 PREVIEW KLIMAHOUSE LA FIERA DELLA SOSTENIBILITÀ di Sonia Maritan
43 CATAS WINDOW ACADEMY MISURARE PER MIGLIORARE di Matilde Ceschia

46 LINK UNCSAAL LA CONFORMITÀ DELLA POSA DI QUALITÀ
A cura dell’Ufficio Comunicazione UNICMI
48 IDENTIKIT FREUD RISPARMIO ENERGETICO “A REGOLA D’ARTE” A cura della redazione


50 MEETING SALAMANDER PRODURRE VALORE di Michele Celeghin
52 RESEARCH NAVELLO LE FINESTRE IN LEGNO SONO LE PIÙ SOSTENIBILI di Sonia Maritan
60 MEETING NATURE LIGHT DOVE IL SOLE SPLENDE SEMPRE di Sonia Maritan
63 INDIRIZZI


















l cuore lamellare della finestra” è il titolo del convegno, organizzato da Ste.Da e Gilardi, che si terrà presso Green Pea a Torino il prossimo 12 febbraio e che sto contribuendo a organizzare. Al tavolo dei relatori il Dipartimento di Architettura e Design del Politecnico di Torino, il Dipartimento DISAFA dell’Università degli Studi di Torino, Confartigianato Imprese Piemonte, oltre al suo volto nazionale: Confartigianato Imprese Legno Arredo, e al patrocinio dei principali enti che rappresentano il settore legno, come PEFC, Rilegno, UNCEM (Unione Nazionale Comuni Comunità Enti Montani), GQL, LDDL e Vero Legno.
Il legno, lo sappiamo, ha peculiarità che meritano di essere raccontate in profondità e questo convegno lo farà con un parterre di relatori autorevoli e contenuti mirati a restituire lo stato dell’arte di un settore, in una regione particolarmente ricca di questo tessuto imprenditoriale, che ha saputo rinnovarsi, a partire dalla materia prima ingegnerizzata che garantisce la longevità del serramento stesso. Il serramentista sarà il protagonista principale, al centro della filiera, fra la produzione della finestra lignea e la sua destinazione d’uso finale in dialogo con il progettista e la bioedilizia. Indagheremo da vicino la storia di un produttore di lamellare locale che copre quasi tutto il mercato europeo, approfondiremo l’aspetto realizzativo della finestra e il risparmio di materiale che si ottiene nella finitura del serramento ottimizzando il processo produttivo (partendo dalla piallatura e la profilatura), metteremo in luce i nuovi canali di vendita e commercializzazione del serramento, daremo un aggiornamento sulla normativa della finestra, esamineremo quali sono le logiche progettuali di questo pregiato manufatto e analizzeremo le prospettive del suo settore che incide molto sul valore di un immobile, dando un contributo al suo efficientamento e al raggiungimento degli obiettivi europei di decarbonizzazione.
La finestra in legno è d’ispirazione anche
per i produttori di finestre in materiali alternativi che guardano a edifici sempre più sostenibili alimentando una contaminazione virtuosa del mondo serramentistico come dimostra l’ampio “showcase energia e sostenibilità” attraverso uno spaccato del mercato multimateriale che arricchisce la proposta e spesso crea soluzioni ibride interessanti.
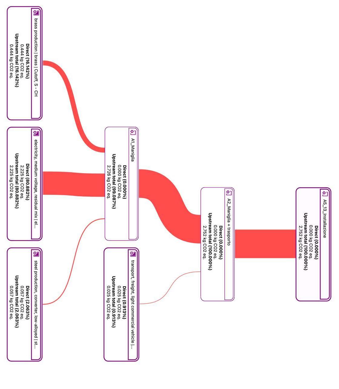
Di particolare rilievo, il rapporto che presenta uno studio di Life Cycle Assessment (LCA) condotta dall’ingegner Isabella Bianco del Politecnico di Torino in collaborazione con l’azienda Navello s.r.l., produttrice di serramenti in legno.

L’obiettivo è stato quello di quantificare gli impatti ambientali associati alla produzione di 1 m² di finestra in Pino lamellare finger-joint, materiale impiegato nel 46% degli ordini effettuati nel 2024 dall’azienda, e ottenere una Environmental Product Declaration (EPD) di settore per le finestre italiane, seguendo le normative ISO 14040-44, EN 15804+A2:2019 (“cradle-to-gate”), e le PCR per prodotti da costruzione.
Il Sistema analizzato, dall’estrazione delle materie prime fino al fine vita, si è basato su dati raccolti principalmente in azienda (2024–2025), su un processo produttivo di 13 fasi, dal taglio e incollaggio del legno alla verniciatura, assemblaggio ferramenta e vetro, fino all’imballaggio e all’installazione.
Lo studio ha rilevato un impatto sul cambiamento climatico di 66,41 kg CO2 eq./ m² dimostrando che la finestra in legno Navello Seta 2.0 presenta buone prestazioni ambientali, con impatti principali concentrati nella produzione del vetrocamera e nel consumo energetico.
Il lavoro fornisce una base scientifica e trasparente per la futura EPD di settore delle finestre italiane, promuovendo miglioramenti ambientali, ottimizzazione dei processi produttivi e una maggior sostenibilità nel settore edilizio.
novembre.
di Sonia Maritan
Isolcasa conquista l’ADI Design Index 2025 con FOX – il sistema di finestre e portoncini Ecodesign – selezionato, su oltre 1000 candidature, dall’ADI Design Museum di Milano, tempio della cultura del progetto made in Italy nel quale esporre equivale a essere riconosciuti tra i protagonisti del design contemporaneo.
È stata inaugurata lo scorso 15 ottobre all’ADI Design Museum di Milano, la mostra dedicata all’ADI Design Index 2025, che ogni anno raccoglie i migliori progetti del design italiano contemporaneo.
Su oltre 1000 candidature, sono stati 344 i selezionati, in crescita rispetto ai 261 del 2024: un risultato che testimonia la vitalità del design italiano e la sua capacità di coniugare originalità, inno-
vazione, qualità formale, sostenibilità e centralità della persona. Tra i protagonisti di questa edizione figura Isolcasa, selezionata con FOX – “la scelta che ama il mondo in cui vivi”, sistema di finestre e portoncini appartenente alla gamma Ecodesign. FOX rappresenta la sintesi perfetta tra bellezza, efficienza e responsabilit ambientale, esprimendo una visione del design come gesto consapevole verso il futuro.

Un momento dell’inaugurazione della mostra dedicata all’ADI Design Index 2025 tenutosi all’ADI Design Museum di Milano lo scorso 15 ottobre, e un’ambientazione di FOX: un sistema di finestre e portoncini che unisce bellezza, efficienza e sostenibilità.

FOX: IL DESIGN CHE AMA
IL MONDO IN CUI VIVI
FOX nasce dalla volontà di creare serramenti capaci di unire comfort, estetica e sostenibilità. Le sue linee essenziali e contemporanee si integrano in qualsiasi contesto architettonico, mentre l’elevato isolamento termico e acustico assicura benessere e risparmio energetico. Il design è pensato per durare nel tempo e ridurre l’impatto ambientale, con una vasta gamma di finiture e colori anche effetto cemento che ne ampliano la versatilità.
In FOX, ogni dettaglio racconta l’impegno di Isolcasa nel coniugare estetica e funzione, portando avanti un’idea di finestra come scelta responsabile e duratura.
ESSERE ALL’ADI DESIGN MUSEUM: UN RICONOSCIMENTO
CHE VALE UNA STORIA
Essere selezionati e presentati all’ADI Design useum significa entrare nel cuore pulsante del design italiano.
Inaugurato nel 2021, il museo è molto più di un’esposizione: è un archivio vivente che racconta 70 anni di eccellenza progettuale e ospita i vincitori del Compasso d’Oro, il premio istituito nel 1954 dal maestro Gio Ponti, considerato il più autorevole riconoscimento mondiale nel campo del design industriale.
Esporre all’ADI Design Museum equivale a essere riconosciuti tra i protagonisti del design contemporaneo, in continuità con una tradizione che unisce cultura, impresa e innovazione. Per Isolcasa, la presenza all’ADI Design Museum con FOX è un traguardo di valore e di visione, che premia un approccio progettuale fondato su ricerca, sostenibilità e qualità del vivere.
Essere inclusi nell’ADI Design Index è il primo passo per concorrere al Compasso d’Oro 2026, il più importante riconoscimento del design italiano.
La selezione di Isolcasa testimonia la capacità dell’azienda di innovare e guardare al futuro con prodotti che uniscono tecnologia, bellezza e responsabilità ambientale. La mostra ADI Design Index 2025 è rimasta aperta al pubblico fino al ottobre presso l’ I esign useum di Milano creando un’occasione unica per scoprire i progetti che stanno ridisegnando il futuro del design made in Italy.
Isolcasa conquers the ADI Design Index 2025 with FOX –the Ecodesign window and door system – selected from over 1000 entries by the ADI Design Museum in Milan, the temple of Italian design culture where exhibiting means being recognized as one of the leading figures in contemporary design.
The ADI Design Index 2025 exhibition, showcasing the best contemporary Italian design projects, opened on October 15 at the ADI Design Museum in Milan. Out of over 1,000 entries, 344 were selected, highlighting the vitality of Italian design. Among the protagonists is Isolcasa with FOX, a system of windows and doors. FOX offers windows and doors that combine comfort, aesthetics, and sustainability, with a durable design and a wide range of finishes. Being present at the ADI Design Museum means entering the history of Italian design and represents a recognition for Isolcasa. Being included in the ADI Design Index is the first step towards the Compasso d’Oro 2026, the most prestigious award in Italian design.



di Sonia Maritan
HOPPE presenta due nuove serie della linea prodotti duravert di qualità esclusiva: il materiale in ottone conferisce alle due serie un’estetica sofisticata e l’assortimento consente di arredare la casa con un design uniforme e pregiato.
HOPPE presenta due nuove serie della linea prodotti duravert. Le serie Venezia e Firenze combinano design, innovazione e cura artigianale. La serie Venezia si contraddistingue per la sua forma asimmetrica. L’estetica della maniglia può essere interpretata in modi diversi. Si tratta di una maniglia versatile che si integra in diversi stili di arredamento sia classici sia contemporanei. La serie Firenze è caratterizzata da un’impugnatura simmetrica a goccia con collo rotondo. La sua forma morbida è ulteriormente accentuata dagli angoli arrotondati della rosetta. Una ma-
niglia dal design armonioso, la cui forma attira l’attenzione.
Entrambe le serie offrono un’estetica ricercata grazie alla lavorazione di alta qualità in ottone massiccio forgiato.
DI ELEVATI STANDARD QUALITATIVI
Con la linea prodotti duravert, HOPPE offre prodotti di ferramenta esclusivi per soddisfare elevati standard qualitativi. Alla base di ciascuna delle maniglie duravert ci sono oltre 70 anni di esperienza nella produzione di guarniture. La riuscita combinazione di cura artigianale e innovazione valorizza ogni ambiente.

DESIGN ESCLUSIVO
PER OGNI SPAZIO ABITATIVO
Le maniglie delle nuove serie duravert sono disponibili come famiglia completa di prodotti. La porta interna, la finestra, la porta finestra e la porta d’ingresso possono essere coordinate con il design delle serie enezia e irenze Le superfici cromate o satinate, le finiture rame e antracite consentono di creare diverse atmosfere e stili d’arredo
In queste pagine alcune immagini delle serie Venezia e Firenze di HOPPE.
HOPPE presents two new series from the duravert product line. The Venezia and Firenze series combine design, innovation and craftsmanship.
Venezia is characterised by its asymmetrical shape, which can be staged in different ways. It has a square handle neck, radiused on one side, that runs out to for a at handle piece A ersatile, interesting handle that suits both ti eless and extra agant interior styles
Firenze features a round handle neck with a drop-shaped, symmetrical handle. The soft shape is further accentuated by the radiused corners of the s uare rose A har oniously designed handle whose balanced appearance attracts attention and in ites closer obser ation
Both series ha e a special loo than s to their high- uality wor anship in solid, forged brass.
FOR THE DISCERNING
With the duravert product line, offers uni ue fitting products for exclusi e re uire ents er years of experience in anufacturing architectural fittings ow into each of the special duravert handles he successful co bination of crafts anship and inno ation enhances any space.
UNIQUE DESIGN THROUGHOUT THE HOUSE
The handles of the new duravert series are a ailable as co plete product families. Interior doors, windows as well as patio doors and front doors can be fitted with the handles of the ene ia and iren e series and add a special touch to high-quality homes. Chrome-plated or
integrandosi con gli altri complementi dell’abitazione.
SUPERFICIALE SPECIALE, MONTAGGIO SEMPLICE E SICUREZZA DI BASE INTEGRATA
Le maniglie delle serie Venezia e Firenze sono dotate di esista la superficie con elevata protezione dalla corrosione. L’estetica pregiata quindi si conserva anche in caso di utilizzo intenso o in condizioni ambientali difficili razie al collaudato i ema di fi a io uadro a ido, le

satin-finished surfaces enhance the perfect interplay between interior design and handle design. Different moods can be created depending on the indi idual style or exa ple, copper-coloured handles fro the iren e series can blend har oniously and discreetly into dar colour concepts or anthracite-coloured handles fro the ene ia series can create exciting contrasts in light interiors.
SPECIAL SURFACE TREATMENT, EASY INSTALLATION AND INTEGRATED BASIC SECURITY
andles fro the ene ia and iren e series co e with esista the surface with ery high corrosion protection he high- uality appearance of the architectural fittings is long-lasting, e en with intensi e use or in harsh climatic conditions.
ith the pro en HOPPE Quick-Fit connection, the handle sets can be installed quickly, easily and precisely and sit securely on the door free fro play or window handles, the patented VarioFit technology ensures that the spindle position can be continuously adjusted to the depth of the window profile his allows it to be used with installation depths of up to
With Secustik, the window handles from the series also feature a loc ing echanis to pre ent unauthorised o e ent of the architectural fitting fro the outside, pro iding integrated basic security against break-ins.
maniglie possono essere montate in modo rapido, semplice e preciso garantendo stabilità e assenza di gioco.
La tecnica brevettata VarioFit consente inoltre di adattare in modo essibile la posizione del quadro delle martelline in base alla profondità del profilo della finestra, con una compensazione fino a mm
Dotate del i ema ecu i , che impedisce l’azionamento non autorizzato della guarnitura dall’esterno, le martelline offrono una sicurezza di base integrata contro le effrazioni.

di Sonia Maritan
Uniform ha sviluppato un nuovo programma per portoncini d’ingresso: uni_door è una collezione di portoncini con i quali comporre l’ingresso dell’edificio attraverso molteplici possibilità, declinate in quattro grandi famiglie che racchiudono un diverso modo di intendere il progetto che partono dalla lavorazione del materiale metallico per completarlo in alcuni casi anche con l’integrazione del legno.
Linee ortogonali, disegni geometrici, integrazioni di materiali, accostamenti cromatici. Il pannello in alluminio nella definizione dei portoncini d’ingresso assume un ruolo centrale, non solo dal punto di vista funzionale ma anche estetico e formale. E non potrebbe essere altrimenti perché questo elemento svolge un ruolo fondamentale nel conferire identit a tutta l’architettura, soprattutto in ambito residenziale. Un biglietto da visita che esprime personalità e stile, che racconta il progetto attraverso le scelte materiche, i colori, le forme, un punto focale della composizione, che catalizza le prospettive oltre a essere l’approdo naturale dei percorsi esterni e il vero accesso all’edificio na soglia tra l’esterno, a volte pubblico o comunque visibile e l’interno, ignoto, nascosto, con tutta la sua sorpresa ed esclusività. Allo stesso tempo un elemento tecnico che deve assolvere le proprie funzioni al meglio in termini di accessibilit , sicurezza e isolamento, per assicurare benessere e comfort. niform ha sviluppato un programma per portoncini d’ingresso che tiene conto dell’avanzata tecnologia di lavorazione dei materiali e del know-how consolidato nel tempo durante lo sviluppo di soluzioni eccellenti per l’involucro n sistema articolato in grado di soddisfare le richieste dell’architettura contemporanea, di inserirsi al meglio in progetti con linguaggi estetici differenti, capace di assolvere alle richieste funzionali

e di dialogare con i sistemi tecnologici che governano l’edificio uni_door è una collezione di portoncini con i quali comporre l’ingresso dell’edificio attraverso molteplici possibilit , declinate in quattro grandi famiglie che racchiudono un diverso modo di intendere il progetto: in.ciso, in. serto, in luce e in castro raccontano scelte diverse, che partono dalla lavorazione del materiale metallico per completarlo in alcuni casi anche con l’integrazione del legno
Nella famiglia in.ciso, il pannello viene appunto solcato da incisioni geometriche della superficie, tracce che si rincorrono, che “tagliano” il piano della porta e diventano decoro sofisticato e con-
temporaneo, senza minare la sensazione di solidit dell’insieme
n’immagine che viene alleggerita nella versione in.luce che ospita porzioni di superfici in vetro trasparente o satinato, per assicurare l’accesso della luce naturale all’interno degli ambienti ma anche per garantire privac e rispetto igure geometriche che disegnano la superficie, si allineano, si relazionano, si accostano per “misurare” le dimensioni della porta. Come nella declinazione in.serto con la quale l’immagine viene impreziosita da inserti, che si concretizzano tramite l’utilizzo di piattine metalliche dallo spessore contenuto che vanno a sovrapporsi al pannello in alluminio. Effetti ottenuti anche attraverso i modelli in.castro, con applicazioni tubolari che seguono ritmiche e scansioni modulari predefinite e conferiscono tridimensionalit alla porta Le opzioni per dare carattere al portoncino sono quindi infinite, non solo all’esterno ll’interno, il rivestimento della porta pu essere in alluminio, oppure in legno con finiture delle collezioni ICONA e NATURA. La parte in
Uniform has developed a new program for entrance doors: uni_door is a collection of doors that can be used to compose the entrance to a building in a multitude of ways, divided into four large families that embody different approaches to design, starting with the processing of metal and, in some cases, complemented by the integration of wood.
Orthogonal lines and geometric designs characterize aluminum entrance doors, which play an aesthetic and functional role, giving identity to residential architecture. These doors serve as a calling card for the building, offering accessibility, security, and insulation. Uniform has developed the uni_door collection, which includes four families of doors: in.ciso, in.serto, in.luce, and in.castro, each with unique characteristics. These solutions adapt to contemporary aesthetic languages and can be customized with materials such as wood and glass, ensuring endless design options. configurator for hinged models allo s for further te chnical and aesthetic customization, making uni_door an added value for Uniform.
legno è anche disponibile in tranciato di Rovere spazzolato grezzo, fornito smontato da verniciare. ompleta l’offerta un configuratore per i modelli a battente che permette di personalizzare la porta da un punto di vista tecnico ed estetico. Le soluzioni uni_door diventano un nuovo tassello di valore nella proposta Uniform.

di Mauro Zamberlan
Cosa vuol dire che oggi si ha bisogno di un sito aziendale evoluto?
Oltre la brochure digitale: il tuo sito web deve diventare uno strumento commerciale clientecentrico, veloce e fruibile da uno smartphone. L’integrazione del sito web con l’azienda reale è fondamentale per il suo successo.
Per parecchi anni si è interpretata la presenza digitale secondo un paradigma elementare: il sito web come trasposizione virtuale della brochure aziendale. Una formula consolidata – chi siamo, cosa produciamo, dove trovarci – replicata meccanicamente da produttori e rivenditori, nella convinzione che la digitalizzazione consistesse nel rendere accessibili online le stesse informazioni del catalogo cartaceo. In quel contesto, il sito fungeva da “biglietto da visita digitale”: uno strumento passivo, utile solo se qualcuno conosceva già il nome della tua azienda e aveva bisogno di recuperare il numero di telefono o l’indirizzo email.
Oggi, quel modello è tecnicamente vivo ma strategicamente defunto. La ragione è semplice: il percorso d’acquisto è cambiato radicalmente. Il tuo potenziale cliente non cerca più informazioni generiche, ma cerca soluzioni a problemi specifici spifferi, rumore, sicurezza, risparmio energetico). E lo fa online, spesso di sera o nel weekend, mesi prima di decidere di contattare la tua azienda o varcare la soglia di uno showroom
Se il tuo sito si limita a dire “esistiamo e vendiamo finestre , stai comunicando implicitamente che sei un fornitore di commodities, merce indifferenziata dove l’unica variabile di confronto è il prezzo. l contrario, porsi la domanda su cosa significhi
avere un sito “evoluto” vuol dire accettare un cambio di paradigma. Non si tratta di implementare animazioni sofisticate o la out trend , quanto piuttosto di concepire la piattaforma web come un asset aziendale attivo, capace di lavorare autonomamente 24 ore su 24 per attrarre, educare e qualificare i potenziali clienti Il sito non deve più servire a dire chi siete voi, ma a spiegare perché il cliente dovrebbe affidare alla tua azienda il comfort della sua abitazione. Non deve essere una brochure patinata, ma un “primo venditore” instancabile, progettato per attrarre traffico qualificato, educare il visitatore

al valore del tuo sistema di lavoro e di posa) e portare al tuo showroom non un semplice curioso, ma un cliente già consapevole.
Chi oggi entra in uno showroom non è quasi mai una “tabula rasa”, ma quello che nel marketing si definisce un liente Informato , o perlomeno un cliente che pensa di esserlo. Prima di stringerti la mano, ha passato ore online digitando su Google termini come migliori infissi in legno o P , “valori di trasmittanza termica per Ecobonus” o isolamento acustico finestra
In questo nuovo Customer Journey percorso che il consumatore compie per arrivare all’acquisto), la battaglia per la vendita non inizia al momento dell’incontro, ma molto prima, sullo schermo di uno smartphone. Qui risiede la differenza cruciale tra un sito obsoleto e uno evoluto. Il primo si limita a mostrare un catalogo più o meno accattivante di profili e maniglie, lasciando il cliente in balia dei dubbi tecnici. Il secondo, invece, si posiziona come una risorsa autorevole.
Se il tuo sito web è l’unico a spiegare chiaramente, magari attraverso un blog aziendale o delle guide scaricabili, perché la posa in opera incide per il 75% sulle prestazioni del serramento, stai costruendo un capitale di fiducia enorme. Stai dicendo al cliente: “Io non voglio solo venderti una finestra, voglio che tu capisca cosa stai acquistando”.
Un sito evoluto abbandona la logica del semplice catalogo prodotti, spesso indistinguibile da quello dei concorrenti che usano gli stessi profili, per abbracciare la logica del contenuto. Non pubblicare solo la foto della sezione del profilo pubblica un caso studio di una ristrutturazione in cui quel profilo ha risolto un problema di muffa o di rumore del traffico uando l’utente trova le risposte alle sue esigenze o alle sue obiezioni sul tuo sito, smette di cercare altrove. L’autorevolezza digitale diventa cos la prima leva per giustificare un prezzo superiore rispetto al preventivificio” generalista o alla grande distribuzione.
Quando si parla di “sito evoluto”, la prima reazione di un serramentista è spesso di difesa: “Non

sono un informatico, n un grafico ha ragione. Ma per valutare un sito non serve essere programmatori, serve ragionare da commercianti. Immagina il tuo sito web come il tuo showroom fisico se la porta d’ingresso fosse bloccata, le luci fossero spente o i corridoi pieni di ostacoli, quanti clienti rimarrebbero a curiosare? Nel digitale accade lo stesso.
Il primo pilastro fondamentale è il “Mobile First”. Attenzione: non basta che il sito si adatti allo schermo del cellulare tecnicamente sia responsive). Deve essere progettato per essere navigato con il pollice. Le statistiche di settore sono impietose: oltre il delle prime ricerche di infissi avviene da smartphone, spesso la sera sul divano o nei ritagli di tempo. Se il potenziale cliente deve “pizzicare” lo schermo per leggere un testo minuscolo, o se il pulsante per chiamare la tua azienda è irraggiungibile, abbandonerà la pagina in meno di tre secondi per andare da un concorrente più “comodo”.
Il secondo aspetto è la velocità. Che ci piaccia o meno, viviamo nell’economia dell’impazienza. Caricare foto ad altissima risoluzione non ot-

timizzate è un autogol: se la pagina impiega più di 3 secondi ad aprirsi, hai perso l’utente. Inoltre, Google penalizza severamente i siti lenti, facendoli scivolare in basso nei risultati di ricerca, rendendoti invisibile.
Infine, c’è la User Experience UX), ovvero l’esperienza di navigazione. L’errore classico del serramentista è strutturare il menu come se fosse il proprio listino prezzi o il catalogo cartaceo: legno finestre battente serie Premium. Questo approccio è prodotto-centrico. Un sito evoluto, invece, è cliente-centrico e organizza la navigazione per bisogni. Provate a immaginare un menu che chieda: “Cosa cerchi?” offrendo opzioni come oglio isolarmi dai rumori , oglio risparmiare in bolletta”, “Sto ristrutturando casa” o “Cerco sicurezza”. Guidare l’utente attraverso il suo problema, anziché attraverso il tuo magazzino, aumenta notevolmente le probabilità che quel visitatore decida di contattarti.
Il cuore pulsante di un sito evoluto non è la grafica, ma la sua capacit di generare contatti commerciali validi. Qui si gioca la partita tra essere un’azienda che valorizza il proprio tempo o un semplice preventivificio in balia del mercato.
La classica pagina generica “Richiedi un Preventivo”, se lasciata sola, è spesso un’arma a doppio taglio: attira prevalentemente cacciatori di prezzo che fanno “copia-incolla” della richiesta a dieci aziende diverse, aspettando l’offerta più bassa. Un sito moderno deve invertire la rotta: il suo obiettivo non è raccogliere richieste a caso, ma generare contatti utili. Ecco alcune
caratteristiche chiave per una più efficace lead generation. Inserire in punti strategici del sito inviti all’azione call-to-action), ad esempio “Richiedi un preventivo gratuito”, “Contattaci per una consulenza o carica la guida alle detrazioni fiscali questi pulsanti o banner devono essere ben visibili magari con colore a contrasto) e portare a una pagina o modulo apposito. Il modulo per richiedere informazioni o preventivi deve essere essenziale nome, contatto, breve messaggio) e intuitivo da compilare sia da desktop che da smartphone.
Landing page dedicate: conviene creare pagine mirate per ciascun servizio/prodotto importante, con tutte le informazioni e un form di contatto specifico d esempio una pagina solo su “Finestre in legno su misura” con dettagli dei vantaggi, foto di lavori svolti e il modulo richiedi preventivo. Questo aumenta la pertinenza per chi cerca proprio quell’argomento e alza le probabilità di conversione.
Anche una chat online per rispondere a domande rapide o un pulsante WhatsApp può aumentare i contatti ricevuti, mostrando un’azienda disponibile in tempo reale.
no strumento ancor oggi efficace per qualificare il contatto è il Lead Magnet letteralmente magnete per contatti). Invece di chiedere subito “cosa vuoi comprare”, offri valore in cambio dei dati del cliente una guida ai bonus fiscali aggiornata , una chec list per verificare la sicurezza delle vecchie finestre o un video che mostra un test di isolamento acustico. Chi scarica questi contenuti dimostra un interesse reale e una volontà di informarsi, scremandosi automaticamente dai perditempo.
L’obiettivo finale del sito, dunque, non deve essere vendere direttamente l’infisso operazione molto difficile, se non impossibile per prodotti su misura e complessi), ma vendere la consulenza. Il sito deve portare l’utente a pensare oglio parlare con loro perché ne sanno più degli altri”, trasformando la visita digitale in un appuntamento in showroom ad alto tasso di conversione, dove il prezzo passa in secondo piano rispetto alla competenza percepita.
Uno degli errori più comuni e dannosi è considerare il sito web come un’entità a sé stante, un satellite isolato che orbita lontano dalle dinamiche quotidiane dello showroom o del reparto commerciale. Un sito evoluto, al contrario, è perfettamente integrato nei processi aziendali: è un ingranaggio che deve girare in sincronia con il resto dell’organizzazione. Il primo livello di questa integrazione è tecnologico. Quando un potenziale cliente compila un form sul sito, quel dato non dovrebbe perdersi in una casella email generica che viene controllata “quando c’è tempo”. In un contesto evoluto, il sito dialoga direttamente con il tuo CRM o software gestionale. Il contatto viene registrato, profilato e assegnato immediatamente a un commerciale per il primo ricontatto. La velocità, in questa fase, è tutto: richiamare un lead entro un’ora aumenta esponenzialmente le probabilità di chiusura rispetto a farlo dopo due giorni. Ma l’integrazione riguarda anche l’automazione della relazione. Cosa succede nel tempo vuoto che intercorre tra la richiesta del cliente e l’invio del preventivo? Spesso, il nulla. E nel nulla, il cliente cerca altri concorrenti.
Un sito evoluto innesca sequenze di email automatiche email o marketing automation) che non si limitano a confermare la ricezione della richiesta, ma iniziano a “nutrire” il contatto. Mentre tu stai elaborando l’offerta tecnica, il sistema invia al cliente informazioni sul metodo di lavoro della tua azienda, sulle garanzie post-vendita o testimonianze di clienti soddisfatti. Questo mantiene caldo il contatto e posiziona la tua offerta su un livello superiore quando finalmente la presenterai.
Infine, c’è l’integrazione più importante quella
What does it mean to have a sophisticated corporate website today? Beyond a digital brochure: your website must become a customer-centric sales tool that is fast and accessible from a smartphone.
The end of the “digital business card” era marks a paradigm shift in online presence. In the past, websites were simple transpositions of company brochures, but now the purchasing process has changed custo ers are loo ing for specific solutions online If a website simply states “we sell windows,” it communicates that it is a commodity supplier. An ‘evolved’ website must act as an active asset, attracting, educating, and qualifying customers, explaining why they should choose your company for the comfort of their home. It should not just be a brochure, but an “initial salesperson” that is always active.
The “informed customer” enters the showroom with prior knowledge, having already researched product information online. The sale begins before the meeting, with a website that must be advanced and informative. An outdated site only displays a catalog, while an advanced one offers authoritative resources, such as blogs and guides, building trust with the customer. Presenting case studies and answering customer questions on the site helps build customer loyalty and justify higher prices than the competition.
The anatomy of an advanced website requires a commercial rather than a technical approach. The key points include:
• Mobile First: The website must be designed for smartphone navigation, as over 70% of searches are made from mobile devices.
• Speed: A slow website penalizes the user experience and visibility on Google. Pages must load quickly.
• User Experience (UX): Navigation must be customer-centric, organized according to user needs rather than products.
An advanced website must generate valid business contacts, avoiding generic requests. Some suggestions include:
• Call-to-action: Visible buttons to request quotes or consultations.
• Dedicated landing pages pecific pages for each ser ice to increase relevance and conversions.
• Online chat and WhatsApp: Methods for responding quickly to questions and showing availability.
• Lead Magnet: Offer valuable content in exchange for customer data to better qualify leads.
The ultimate goal is to sell consultations rather than products, turning isitors into ualified leads Integrating the website with the actual business is key to its success. Here are the key points:
• Technological integration: The site must communicate with the to anage contacts efficiently, increasing the chances of closing leads.
• Relationship automation: Automatic email sequences nurture contacts in the time between the request and the offer, maintaining customer interest.
• Human integration: Showing the company team on the website builds trust and connection with customers, breaking down the mistrust associated with strangers entering their homes.
• Measuring results: An advanced website allows you to track conversions and understand customer acquisition costs, transforming marketing into a strategic investment.
• Strategic mindset: Creating a website requires collaboration between technical expertise and product knowledge to avoid ending up with a technically perfect website that lacks meaningful content.
umana. Il settore dei serramenti tocca la sfera privata delle persone: stiamo parlando di far entrare degli sconosciuti in casa per smurare finestre, fare polvere e rumore La diffidenza è alta.
Il sito deve abbattere questo muro mostrando la realtà aziendale. Basta foto stock di famiglie sorridenti americane o di infissi scontornati su sfondo bianco. Un sito evoluto mostra le facce della squadra, dai consulenti in showroom ai posatori in cantiere. edere chi verr a montare le finestre, vedere che sono tecnici certificati e persone reali, crea un legame empatico e rassicurante che nessuna scheda tecnica può eguagliare.

MISURARE PER NON SPRECARE BUDGET
’è una frase comunemente attribuita a enr ord ma non ci sono prove documentate che confermino che lui l’abbia effettivamente pronunciata o scritta) che dice: “So che metà dei soldi che spendo in pubblicità è sprecata, il problema è che non so quale metà sia”. Per decenni, nel settore dei serramenti e non solo), è stato così: si investiva in cartellonistica stradale, inserzioni sui giornali locali o sponsorizzazioni sportive, sperando che qualcuno chiamasse, ma senza avere mai la certezza matematica del ritorno sull’investimento.
Un sito web evoluto spazza via questa incertezza perch è, per definizione, data driven guidato dai dati). A differenza della cartellonistica, dove non saprete mai quante persone hanno alzato lo sguardo mentre guidavano, il sito vi dice tutto. a attenzione avere accesso ai dati non significa farsi abbagliare da quelli sbagliati. Metriche come le visualizzazioni di pagina o il numero di visitatori unici hanno un loro significato e valore, ma a un imprenditore più che sapere che mille persone hanno visitato la home page, interessa conoscere che, di quelle mille persone, venti hanno scaricato la guida alla scelta dei serramenti e cinque hanno prenotato un appuntamento in showroom. n sito tecnicamente avanzato è configurato
per tracciare le conversioni i permette di sapere esattamente quanto vi costa acquisire un potenziale cliente P - osto Per Acquisizione). Se sai che per ogni euro investiti in traffico verso il sito, ne ricavi 20 di margine netto su una commessa chiusa, il marketing smette di essere una “spesa” da tagliare nei momenti di crisi e diventa un rubinetto da aprire per aumentare il fatturato. La misurazione, inoltre, è l’unico strumento di diagnosi affidabile Se il sito ha tante visite ma zero contatti, forse il problema è la tua offerta o la fiducia che la tua azienda trasmette. Se i contatti arrivano ma non comprano, forse il problema è nella gestione commerciale. Senza un sito che traccia questi ussi, stai guidando la tua azienda bendato on un sito evoluto, stai guidando avendo sott’occhio i dati del cruscotto.
Arrivati a questo punto, la risposta alla domanda del sommario dovrebbe apparire sotto una luce diversa. Non stiamo parlando di acquistare il prodotto informatico più costoso, né di inseguire l’ultima moda grafica Stiamo parlando di un asset strategico. Tuttavia, c’è un’ultima avvertenza che vorrei sottolineare: la tecnologia è solo un amplificatore e il messaggio è debole, l’amplificatore diffonder solo rumore
Per questo motivo, la costruzione di un sito web non può essere delegata in bianco a una web agenc , per quanto competente L’agenzia conosce il codice, le piattaforme e gli algoritmi, ma nessuno conosce i tuoi serramenti, il tuo metodo di posa e le obiezioni dei tuoi clienti meglio di te. L’errore fatale è dire: “Ecco i soldi, fatemi il sito”. Il risultato sarà una scatola vuota, tecnicamente perfetta ma priva di anima commerciale. Il sito evoluto nasce dalla collaborazione stretta tra la competenza tecnica digitale e la tua cultura di prodotto. Richiede il tuo tempo per dare le informazioni corrette, per spiegare perché la tua finestra è diversa da quella della concorrenza, per posizionarti nella mente dei tuoi clienti.
Come noto, ANFIT presidia i tavoli tecnici UNI dediti alla scrittura e all’aggiornamento delle normative che hanno incidenza sul settore: l’articolo 5 del DM 190/1975 a cui è dedicato questo contributo disciplina il rapporto aeroilluminante dei serramenti, un parametro edilizio che indica il rapporto tra la superficie finestrata (illuminazione e aerazione) e quella calpestabile di un locale.
La legislazione in edilizia si è occupata dei requisiti igienico-sanitari degli ambienti fin dal
Attualmente il testo di legge che disciplina tale aspetto nel nostro Paese è rappresentato dal DM 190 del 05/07/1975, comunemente detto Il documento, costituito da 9 articoli, è estremamente succinto, ma affronta i requisiti minimi da soddisfare da parte degli ambienti in materia di altezze, superfici minime, impianti, superfici finestrate, ventilazione, caratteristiche dei bagni e comportamento acustico
Tra questi il tema di maggior interesse per il settore dei serramenti è costituito dall’articolo 5 dedicato alle u erfici fine ra e sso stabilisce che tutti i locali, fatti salvi quelli destinati a servizi igienici, disimpegni, corridoi, vani-scala e ripostigli, debbano godere di i uminazione na ura e dire a e che quest’ultima debba essere adeguata alla relativa destinazione d’uso cendendo più nel dettaglio è previsto che in ambito abitativo la dimensione delle superfici finestrate apribili debba essere
• tale da garantire un fattore medio di luce diurna almeno pari al 2%;
• non inferiore rispetto a della superficie del pavimento
Per poter rispettare tali requisiti è necessario determinare due parametri la u erficie fine ra a a ri i e e la u erficie a imen a a
Il primo consiste nella misura della superficie occupata dall’infisso misurata al lordo di telai di finestre o porte-finestre prospettanti su spazi liberi, nel rispetto delle distanze minime tra pareti finestrate e le pareti degli edifici antistanti
Il secondo consiste nel “calcolo del netto”, ovvero nella determinazione della superficie dell’unit immobiliare calcolata al netto di murature, pilastri, cavedi, scale interne, tramezzi e vani di porte e finestre
efinite queste due grandezze, tenendo sempre conto anche dei regolamenti edilizi locali che hanno una forte incidenza in relazione a tematiche di questo genere, rapportandole è possibile calcolare il a or o eroi uminan e o I
Per rendere più chiaro il concetto, sviluppiamo un semplice esempio a riguardo, riferito al calcolo del I di un soggiorno avente pianta rettangolare di , m , m e dotato di finestre di , m , m

ANFIT, which participates in UNI technical committees to update regulations in the construction sector, highlights Article 5 of DM 190/1975 concerning the air-light ratio of windows and doors. This regulation establishes the health and hygiene requirements for rooms, which include heights, minimum surface areas, and natural lighting. In particular, DM 190/1975 regulates the minimum requirements for rooms, with Article 5 requiring direct natural lighting for habitable rooms with windowed
ell’esempio il I risultante è superiore a quello minimo prescritto dalla legge e, di conseguenza, l’ambiente si può considerare adeguato sotto tale profilo isulta, inoltre, importante porre in evidenza le casistiche in relazione alle quali sia obbligatorio rispettare la procedura di verifica appena presentata riguardo si segnalano casistiche principali
surfaces that must guarantee a daylight factor of at least 2% and not be less than of the oor area he para eters to be calculated relate to the openable window surface area (measurement of the gross area occupied by the window frae and the oor area obtained by calculating the net area of the property unit. These parameters allow the Air-Light Ratio (R.A.I.) to be calculated, also taking into account local building regulations.
) nuova costruzione
) ristrutturazione edilizia
) variazione dell’uso dei vani o della distribuzione interna degli ambienti
Infine una precisazione i manca o ri e o de e re crizioni con enu e ne ar ico o de M or a a im o i i i di o enere a i a i i de uni immo i iare

Quattro tappe, un’unica traiettoria: elevare la cultura del serramento. E il tour continua nel 2026.
L’edizione 2025 di ANFIT in Movimento si è chiusa lasciando dietro di sé un segno nitido: quello di un’associazione che sceglie di mettersi in viaggio per incontrare il settore là dove vive, cresce e si trasforma.
Quattro tappe, quattro città, quattro contesti molto diversi tra loro a uniti da un filo rosso la olont di costruire o enti di approfondimento realmente utili a chi ogni giorno lavora con il serramento, dalla progettazione alla posa.
Il percorso si è aperto il 17 settembre al Museo Alfa Romeo di Arese, un luogo simbolo dell’innovazione italiana. Da lì, il tour si è spostato al Museo Lavazza di Torino il 25 ottobre, dove la cultura industriale ha fatto da cornice a una giornata intensa e partecipata.
Il viaggio è poi proseguito il 7 novembre a Bergamo, nel cuore del nuo o distretto urbano horus ife, per arri are infine al Misano World Circuit di Rimini il 21 novembre, dove la velocità e l’energia dell’autodromo hanno creato un contrasto vivace con la profondità dei temi trattati.
In ogni incontro, la discussione ha ruotato intorno alle trasformazioni in atto nel mondo della normativa – dalla nuova CPR 2024 all’evoluzione delle UNI 11673, 10818 e 11979 – e al ruolo sempre più centrale del vetro nelle prestazioni globali del serramento.
Le analisi tecniche hanno esplorato questioni come la qualità ottica, la sicure a, l efficien a acustica e ter ica, i A , le D e il Marchio UNI.
La tracciabilità e le coperture assicurative, oggi temi cruciali per garantire affidabilit lungo tutta la filiera, hanno aggiunto una dimensione operativa molto apprezzata dai partecipanti.
A condurre i la ori sono inter enuti figure di riferi ento dell associazione e del settore: il Presidente Marco Rossi, il Vicepresidente io anni alfino e il Consigliere Quinto Biondi hanno aperto ciascun incontro con una ri essione sul ruolo di A I e sulle sfide che attendono il comparto.
L’Ing. Dario Poletti ha guidato gli approfondimenti legati a normativa e tracciabilità, mentre un team di esperti – tra cui l’Architetto Angela Panza, l’Architetto Mauro Lardini, l’Ing. Dario
Atzori, il Dottor Nicola Favaro, l’Ing. Mario Villa e il Geometra Giuseppe Vita – ha offerto una lettura puntuale e aggiornata dell’universo “vetro”, portando in sala visioni e competenze complementari. Il riscontro è stato forte e immediato: oltre duecento tra professionisti e aziende hanno partecipato alle quattro tappe, confermando un interesse crescente verso contenuti che uniscono rigore tecnico e applicazioni concrete.
L’accreditamento da parte di ordini e collegi territoriali, poi, ha ulteriormente valorizzato il percorso, permettendo ad Architetti, Geometri, Ingegneri e Periti di ottenere crediti formativi nel quadro di un’esperienza realmente utile al proprio lavoro.
Il successo del 2025 non rappresenta un punto di arrivo, bensì un nuovo inizio.
ANFIT conferma infatti che ANFIT in Movimento proseguirà anche nel 2026 con i prossimi appuntamenti già programmati: 16 gennaio al Museo Ferrari di Maranello (MO), 27 febbraio a Verona (VR) e 20 marzo a Roma (RM).
ANFIT IN MOVEMENT 2025: A JOURNEY THROUGH ITALY IN SEARCH OF QUALITY
A I I ar ed an i portant ourney through Italy to elevate the culture of windows and doors. The tour, which will continue in 2026, visited four cities: Arese (Alfa Romeo Museum), Turin (Lavazza Museum), Bergamo (ChorusLife), and Rimini (Misano World Circuit). These meetings explored regulatory changes and the role of glass, addressing topics such as optical quality, safety, acoustic and ther al efficiency, A s, Ds, and the I mark.
Over 200 professionals participated, receiving training credits. ANFIT will continue with events scheduled for 2026 – January 16 at the Ferrari Museum in Maranello (MO), February 27 in Verona (VR), and March 20 in Rome (RM) –confir ing the growing interest in the sector

di Sonia Martian
Ci sono momenti in cui la crescita di un’impresa richiede un equilibrio, evolvendo oltre risultati economici e nuovi mercati. Le relazioni e i processi diventano più complessi, e l’organizzazione diventa una leva strategica fondamentale. Finiture avvia un percorso di evoluzione organizzativa per governare consapevolmente la propria crescita, migliorando chiarezza e condivisione senza stravolgere ciò che funziona.
i sono fasi nella vita di un’impresa in cui la crescita smette di essere una spinta lineare e diventa una questione di equilibrio on è più soltanto una somma di risultati economici, nuovi clienti o mercati conquistati, ma un fenomeno che investe l’intera struttura aziendale Le relazioni si moltiplicano, i processi si intrecciano, le decisioni diventano più complesse e meno immediate In questo passaggio, ci che ha funzionato fino a quel momento rischia di non essere più sufficiente una soglia che molte aziende manifatturiere conoscono bene n punto in cui l’esperienza, la competenza e l’intuizione imprenditoriale restano fondamentali, ma non bastano più da sole a garantire continuit e solidit nel tempo L’organizzazione, da fattore implicito, diventa una leva strategica on un esercizio teorico, ma una scelta concreta che incide sulla capacit dell’azienda di crescere in modo ordinato, di preservare il proprio no -ho e di rendersi più autonoma in questa cornice che si inserisce il percorso avviato da initure un processo di ri essione e di evoluzione organizzativa che nasce dalla crescita dell’azienda e dalla volont di governarla in modo consapevole n cammino che non punta a stravolgere ci che funziona, ma a rendere l’organizzazione più chiara, condivisa e capace di sostenere lo sviluppo futuro
«Circa un anno e mezzo fa racconta il titolare Giovanni Sedino abbiamo iniziato a porci al-

n ueste pagine alcune fotografie dell azienda initure rl situata a aonara in pro incia di ado a e un momento dell incontro fra da sinistra a destra ilippo ndolfatto onia aritan e io anni edino.

cune domande sul funzionamento dell’azienda. Non perché ci fossero problemi evidenti, ma perché ci siamo resi conto che, crescendo, stavamo entrando in una fase nuova. A quel punto abbiamo deciso di rivolgerci a consulenti esterni per avere un supporto».
I progetti proposti erano interessanti e ambiziosi, ma presentavano un livello di complessit tale da richiedere un impegno continuo e dedicato «Ci siamo accorti che, per ottenere risultati concreti, sarebbe stato necessario un approccio full time. Non volevamo calare dall’alto un modello teorico, ma costruire qualcosa che funzionasse davvero nella nostra realtà. Per questo abbiamo deciso di mettere in stand by il progetto e di valutare una soluzione diversa».
La scelta è ricaduta sull’individuazione di una figura interna, capace di seguire il percorso nel tempo e di lavorare a stretto contatto con le persone e con i reparti a qui l’ingresso in initure, dal maggio , dell’ingegner Filippo Andolfatto, con il compito di occuparsi del miglioramento, dell’implementazione e della verifica dei processi aziendali
«Quella che stiamo vivendo – prosegue Sedino – è una necessità diffusa. Mi è capitato recentemente di confrontarmi con aziende che stanno affrontando le stesse criticità. Cambiano le dimensioni, ma il passaggio è simile: a un certo punto serve fare ordine, chiarire i ruoli, rendere i i i ui i i i i».
no dei temi centrali del percorso riguarda il superamento di un’organizzazione basata esclusivamente sulle funzioni, per arrivare a una visione orientata ai processi
ignifica spiega edino rendere l’azienda meno dipendente da uno schema tradizionale e più autonoma uol dire responsabilizzare le persone a tutti i livelli, sia quelle con ruoli apicali sia quelle intermedie, affinch ognuno sia parte attiva di un percorso comune
n cambiamento che non è solo organizzativo, ma culturale
«In molte aziende osserva il lavoro è ancora pensato per compartimenti stagni. Lavorare per processi, invece, implica che tutti siano collegati agli altri, come in una struttura organica in cui i a i ui ul u i a ll i ime».
Per ilippo ndolfatto, l’ingresso in initure rappresenta un’occasione di lavoro completo , che tiene insieme metodo e persone
«Qui non si tratta solo di applicare un progetto ingegneristico spiega ma di accompagnare un cambiamento di mentalità. Senza questo passaggio, qualsiasi metodologia rischia di restare sulla carta. Il mio lavoro si muove su due piani: da un lato introdurre strumenti e pratiche concrete, dall’altro preparare le persone ad accoglierli».
Il cambiamento non avviene in un momento preciso, ma per gradi
«Non esiste un giorno X prosegue ndolfatto Tutto si muove insieme, un passo alla volta. Quando il terreno è pronto, diventa possibile introdurre anche miglioramenti più tecnici o semplicemente pratiche di buon senso che magari erano già state intraviste, ma non ancora messe a sistema». L’aspetto più delicato resta proprio il cambiamento

«Passare dalla funzione al processo è facile a dirsi e molto più complesso a farsi sottolinea perché non dipende da una singola persona. Tutti dipendono da tutti. Ma è anche la parte più interessante perché, quando il cambiamento inizia a funzionare diventa una spinta positiva. Superata la logica del “si è sempre a i a i u a a i a i fiducia».
econdo iovanni edino, questo passaggio diventa inevitabile oltre una certa soglia di crescita
«Quando l’azienda raggiunge una certa dimensione, il modello tradizionale mostra i suoi limiti. La mia visione di una buona azienda italiana è quella di un nucleo direzionale in cui convivano tre competenze: l’intuito, la capacità decisionale e la capacità di trasformare le decisioni in realtà. È raro che una sola persona le abbia tutte e i fi a ».
a qui la necessit di una direzione condivisa « i ifi a i u ia al u l ll i ire chiarisce ma creare un ambito direzionale in cui queste competenze siano distribuite e integrate».
In questo percorso, la condivisione gioca un ruolo fondamentale
«Fin dall’inizio spiega ndolfatto abbiamo l i i i i i i a i al u figure chiave. Non tanto perché le migliorie fossero complesse, ma per attribuire loro valore. i i u ia i ifi a all persone di prepararsi, di porsi domande, di sentirsi coinvolte».
Il percorso è visibile e accessibile
«Non è qualcosa di “mio” sottolinea C’è un lu fi i i a al i li a il percorso è rappresentato e consultabile. Anche i ua a a i i ifi i l i a i isponibile per tutti».
La trasparenza tra le funzioni contribuisce a rendere l’azienda più autonoma
«Sapere cosa sta succedendo negli altri reparti aggiunge aiuta a prendere decisioni migliori. Conoscere carichi di lavoro, scadenze e momenti critici permette di capire quando è il momento giusto per avviare o rimandare un progetto».
Il tema del benessere si inserisce in questa visione in modo consequenziale
«Il primo benessere deve essere economico e organizzativo evidenzia ndolfatto Quando le persone vedono che le decisioni vengono prese i a i a a u i a fi a ili
Su queste basi si può costruire anche un senso di appartenenza».
Il benessere umano e relazionale arriva come effetto
«Non esiste una leva unica valida per tutti illustra C’è chi privilegia l’aspetto economico, chi la i ili i al i i i i a i u serve una struttura solida e coerente».
L’obiettivo finale è anche visivamente misurabile « i a i u a afia ll fi i a la rifacessimo tra dodici mesi illustra ndolfatto dovrebbe emergere in modo evidente un maggiore ordine e una maggiore coerenza nel metodo di lavoro. Non un ambiente patinato, ma un’organizzazione riconoscibile».
Per iovanni edino, il valore da preservare è il no -ho costruito negli anni «Ci sono aziende che non esistono più e il cui patrimonio di competenze è andato perso. L’obiettivo è quindi rafforzare l’autonomia di Finiture, così che l’azienda possa sostenere la propria crescita nel tempo, senza perdere ciò che ne fi i l i i ».
In questo quadro rientra anche l’attenzione verso strumenti innovativi come l’intelligenza artificiale «Può essere un supporto importante, soprattutto in ricerca e sviluppo osserva edino ma richiede un cambio di mentalità».
«La vera evoluzione termina ndolfatto sta nella capacità di fare le domande giuste. Gli strumenti sono potenti, ma vanno compresi e contestualizzati».
La ri essione si chiude con uno sguardo al percorso fatto e a quello che resta da fare «Se guardo a quello che facevamo trent’anni fa conclude edino il salto è enorme. Ma fera i i ifi la i vuol dire continuare a mettersi in discussione e guardare oltre».
here are times hen a company s gro th re uires alance e ol ing eyond economic results and ne mar ets. elation ships and processes ecome more comple and organization ecomes a ey strategic le er. initure is em ar ing on a path of organizational e olution to consciously manage its gro th impro ing clarity and sharing ithout disrupting hat or s.
In the life of a company, growth can become a complex balancing act involving the entire corporate structure. Relationships and processes become intertwined, making decisions more complex. Many anufacturing co panies find the sel es facing this phase, where organization becomes a strategic lever for ensuring continuity. Finiture has embarked on a path of organizational evolution to consciously manage its growth, with the arrival of engineer ilippo ndolfatto to improve business processes. The goal is to move beyond a functional organization to a process-oriented vision, empowering people at all levels. This change is not only organizational but also cultural, requiring a connection between all parties. Andolfatto emphasizes the importance of a gradual approach and preparing people to e brace change, which leads to greater trust and efficiency within the company.
Change is essential but complex, requiring a collaborative approach. Finiture owner io anni edino emphasizes that companies must evolve beyond a certain growth threshold, integrating different skills for a shared direction. Sharing plans enables involvement and preparation, while transparency between departments improves autonomy and decision-making.
Economic and organizational well-being is essential for building trust and belonging, followed by human well-being. The measurability of progress is important, with visible goals in improving the organization. Giovanni Sedino emphasizes the value of know-how and the use of inno ati e tools such as artificial intelligence, re uiring a change in mindset.
inally, he re ects on continuous growth and the i portance of as ing the right questions so as not to lose momentum in the future.

In occasione del 25simo Anniversario, lo scorso 18 giugno presso la sede di Working Process, abbiamo ripercorso la storia attraverso un tour guidato negli uffici, i reparti produttivi e le commesse in corso di costruzione dell’azienda piacentina, dalle Logos Life Evo alle Heroes. Un’occasione per intervistare uno dei tecnici dell’azienda, Luca Merli, che ha evidenziato le caratteristiche di Evo sin nei dettagli, restituendoci attraverso la sua tecnologia la grande rivoluzione che sottende offrendo in un’unica macchina la produzione industriale di finestre in legno.
A Niviano di Rivergaro in provincia di Piacenza, presso la sede di Working Process, in occasione dell’Open house organizzato per il 25° anniversario dell’azienda dal 16 al 20 giugno che ha accolto oltre 600 invitati, nel reparto produttivo di Working Process è stato allestito anche uno spazio espositivo con i suoi principali partner: DDX, Kosmosoft, 3E, CNI, Atemag, Ecoline, Eurorofi i an acci ini ure reud ei z er i ie mens, TWT, Uniform e i a di. Fra i corner delle aziende gli immensi centri di lavoro di Working Process in fase di allestimento svelano il DNA di questa realtà che fa meccatronica – elettronica applicata alla meccanica – per dar forma a tecnologie automatiche all-in-one con elevate prestazioni di produzione e qualità e possibilità di personalizzazione su tutti i modelli. Davanti a una o o ife o ecu i e osservo con uca Mer i, lo scorso 18 giugno in occasione della nostra partecipazione all’Open house, tutti le componenti della linea contraddistinta da una estetica essenziale: «La zona di carico – illustra Luca Merli – con il relativo sistema i i a il a i i fil i i la massimizzazione dello spazio disponibile e il posizionamento variabile dei pezzi. Questo sistema completamente automatizzato è in grado di a i a a a a a i

In queste pagine alcuni momenti dell’Open house organizzato da Working Process per il suo 25° anniversario, dal 16 al 20 giugno scorsi, presso la sua sede a Niviano di Rivergaro in provincia di Piacenza, con diverse immagini dedicate alla Logos Life Evo 3455 IMML SB oltre a una ripresa dell’intervista di Sonia Maritan a Luca Merli (nell’immagine sopra).


gestendo il loro bloccaggio ottimale attraverso le pinze e consentendo la lavorazione su tutte e l a l la ifi a i i al li l i i i l i i a i lla i i i i i i fila la a a i l carico e la gestione di pezzi con larghezze differenti».
e ue a zona di mani o azione
« u a a a a a i la pinze di trasporto e magazzino utensili. Le pinze da trasporto sono caratterizzate dalle pinze doppie di bloccaggio pezzo progettate con chiusura pneumatica e traslazione longitudinale motorizzata indipendente. La loro dimensione e forma sono state ottimizzate per garantire la migliore accessibilità degli utensili al pezzo durante la lavorazione.
Il manipolatore con struttura a portale sfrutta la i l i a lla i ll altezza per la movimentazione dei pezzi in impianto.
Il magazzino utensili è concepito come sistema a rastrelliera RACK con struttura in acciaio elettrosaldato e con movimento a scorrimento longitudinale su guide con pattini a ricircolo di sfella a i la a i u l operatrici T1 e T5 rappresentano il risultato di 20 a i i i a ilu i i ii i i l a i la al ll a a i a i ili precisione nel posizionamento degli utensili. Ciò assicura condizioni ottimali di “taglio” riducenl ull l a i ».
Infine a zona di carico
«Il sistema di scarico proposto è altamente perali a il ula a a a -
i u fi i a i al l i ine della logistica. La sua capacità di rispettare u a qu a i la fi i a a i u a u a sincronizzazione accurata durante il processo di a i a a u u i la icabile e un utilizzo ottimale delle risorse. Un punto forte di questo sistema è la sua autonomia a i a a a ia a u i i i u a fi a u i i ua i i u a a a i i a u a i ili a i al i u al i i i i i i a i ità e consentendo una gestione continua delle operazioni.
l i a u i fi i l a ii i a i i lu i a a a i lli i quali per garantire la conformità agli standard. Inoli a u au a i i ia u a al i ll a i i i a i lifi a la i i a iali i lirando la tracciabilità».
iamo di fron e a un im ian o im or an e a nuo a o con ua ro e e di a oro e carico au oma ico iamo de cri o e ue com onen i rinci a i ma ua i ono ne de a io i a a i er fare una fine ra con ue o cenro di a oro
«Tutto inizia con la software house dei nostri a i qu arano le commesse di lavoro che entrano poi i u i a l a a cioè simulate in modo da evitare tutte le parti di eventuali collisioni che possono danneggial i ia a i a i a i a ia l i i lla i i a del nostro supervisore caricando i pezzi nel noa a i au a i qui i i a a i i all i lla a i a

la u i l lai ll a a a ia i la a a a i i i i a e ogni montante di telaio e anta è numerato e tracciato.
Il magazzino di carico multilevel è automatico e quindi automaticamente gestisce la disposizione dei pezzi nel magazzino come già eviia i a all i a l li ifi a il i i a la ua u i la gestione dei suoi cantieri».
I u o in au oma ico
«I pezzi vengono caricati dal centro di lavoro i a all i a ili all a i au a i alla a ia i a alla i i li i a a E poi una volta che inizia la lavorazione vengoui l u a i i a la a a i la a i a lla fi a a l a li l i fi i i u l i i i alla a a la aa a i a i ui i a i automaticamente poi si può stabilire se scaricarli o lasciare che in autonomia il tappeto si crei le u fil i a i a ll ine col quale sono usciti dalla macchina. Una l a u i il a ll a a a a l
ll quali i ifi a i a li a a l i a il i il i i li i ifi a i i a i i fia ui a lli fi i i dal nostro supervisore».
rima o er a o a orare una e i a rice o i i e in erir a in un cen ro di a oro come o « i ll la a i i i ia lla li a l i ia i i l a li i l a i i a l l i a i i».
In questo caso si ottiene una linea completa e tutta automatica (carico e scarico), con l’interazione di ue e a orazioni a macc ina i am ia mo o dimen iona men e « i a l i a i lu a mentre si amplia maggiormente in larghezza. all al la a i u a a i a completa che ha integrato tutte le lavorazioni l a i au a i u al a iuto notevole perché il nostro obiettivo è sempre i qu ll i a la a i a la i u qui i il li a i i a a u controllare anche da casa quello che sta succedendo. a i a l a a i a li i ia i la a -
i a la a i l la ia a a au amente e il magazzino di scarico UML dispone i pezzi sulle rastrelliere e ordina i pezzi in autonoia l l i a a i subentra anche il sistema di messaggistica».
a uan o em o a ori in or in roce «Questo è il mio primo lavoro che svolgo da tredici anni e che mi ha subito appassionato!».
Co c e i iace di i i fa o di a orare i e no o di e ere in un re ar o ecno o ico « i ial i i a a ua a i i i la la l ia ia li i ia i i l a u ula esperienza costruendo impianti del 2011-2012 e lavorando anche in assistenza ho operato anche su impianti del 2005-2006 e ho vissuto all i l lu i i i i la produciamo. Successivamente mi sono appassionato anche al legno e adesso che lo conosco lo considero “un mondo a parte”».
Co a i nifica cono cere i e no
«Adesso sono in grado di capire se il pezzo è iu a i i i alu a l a u i vari nodi secondo la tipologia di legno che viene usato. Secondo la lavorazione antecedente devo sapere come deve essere pulito il pezzo in a i a a i a i i all iterno. Lavorando con i falegnami ho imparato tutto “sul campo”».

On the occasion of our 25th anniversary, on June 18 at the Working Process headquarters, we retraced our history through a guided tour of the offices production departments and orders currently in progress at the Piacenza-based company, from Logos Life Evo to Heroes. It was an opportunity to interview one of the company’s technicians, Luca Merli, who highlighted the features of Evo in detail, showing us the great revolution behind its technology, which offers industrial production of wooden windows in a single machine.
In Niviano di Rivergaro, on the occasion of Working Process’s 25th anniversary, an open house was organized with over 600 guests. An exhibition area was set up at the headquarters with partners such as DDX, Kosmosoft, and Siemens, showcasing the company’s mechatronic machining centers.
Luca Merli presented the Logos Life Evo Executive system, highlighting:
• Loading area with automated system for loading up to 10 pieces.
• Handling area with pneumatic grippers and optimized tool magazine.
• Machining area with advanced operating heads, the result of 20 years of research.
• Customizable and modular unloading area, with the capacity to operate from one hour up to three shifts, integrating quality controls and an automatic labeling process.
These innovations ensure high production performance and quality, with the possibility of customization.
We are looking at the new Evo, a system with four working heads and automatic loading. Production begins with Cosmosoft software, which generates orders, simulated to avoid collisions. The pieces are loaded into the automatic warehouse and then into the machine for the production of frames and doors, with each piece numbered and tracked.
The warehouse automatically manages the arrangement of the pieces, based on customer requirements. Processing takes place in two stages: external and internal. Once completed, the pieces are automatically unloaded onto conveyor belts and then checked for quality and labeled with a QR code.
It is possible to integrate processes such as sanding into the machining center, creating a fully automated line. The goal is to have the machine running 24 hours a day, with the possibility of remote monitoring.
Luca Merli has been working at Working Process for thirteen years and has developed a passion for wood and technology, accumulating experience over time. He is now able to assess the quality of wood and understand the manufacturing processes thanks to his practical experience with carpenters.
bergamofi era it
Dopo il successo della prima edizione, torna CASEITALY EXPO, la manifestazione fieristica dedicata alla filiera dell’involucro edilizio, che si terrà nuovamente alla Fiera di Bergamo dall’11 al 13 febbraio 2026 con un programma formativo altamente specializzato, confermando la propria vocazione formativa con laboratori interattivi.
on oltre visitatori, espositori provenienti da tutta Italia e dall’estero, appuntamenti formativi e laboratori interattivi, l’edizione ha segnato un punto di svolta per il settore, confermando il ruolo strategico della fiera come piattaforma di confronto tra produttori, progettisti, installatori, imprese di costruzione e operatori del comparto
Davide Lenarduzzi, amministratore delegato di Promoberg ha sottolineato CASEITALY EXPO 2025 è riuscita a mettere in mostra le eccellenze del settore, promuovendo il valore del made in Italy. La risposta degli operatori è stata eccezionale, e siamo certi che l’edizione 2026 sarà ancora più rappresentativa e partecipata. ia a i a a u a fi a l esposizione, ma uno strumento operativo per il business e per la crescita del settore. Il mercato dell’involucro edilizio ha trovato qui il suo palcoscenico naturale. L’edizione 2026 sarà il secondo, vincente passo in questa direzione».
Le associazioni di settore ACMI, ANFIT, ASSITES, PILE insieme a FINCO hanno espresso grande entusiasmo a fi a a i i a i l crescere. Le richieste per la prossima edizione sono in netto aumento, con oltre il 90% di riconferme tra gli espositori e una proiezione di crescita di almeno il 50% in termini di presenza». Protagonisti dell’evento saranno anche nel
i principali comparti merceologici dell’involucro edilizio serramenti, tende tecniche, schermature solari, porte tecniche e portoni, maniglieria e lattoneria. I L P promette di essere ancora più completa, ricca di contenuti e opportunit , grazie all’arricchimineto del palinsesto della manifestazione con un programma formativo altamente specializzato una serie di laboratori interattivi organizzati da erramento io cadem , pensati per offrire ai professionisti dell’edilizia strumenti concreti, aggiornamento tecnico e dimostrazioni dal vivo sulle più avanzate soluzioni per l’involucro edilizio
I laboratori affronteranno temi chiave per la posa in opera moderna, con sessioni dedicate alla posa del controtelaio monoblocco, del serramento e delle tende tecniche approfondimenti su pergole, tende tecniche e zanzariere, posa in opera della tenda tecnica su serramento, materiali per la posa in opera del serramento e frangisole su controtelaio n programma pensato per valorizzare competenze pratiche e conoscenze applicative dalle soluzioni integrate all’evoluzione del monoblocco, dall’interazione tra serramenti e complementi tecnici fino ai sistemi oscuranti e alle schermature solari di nuova generazione Laboratori che rappresentano una grande op-
portunit di confronto diretto con i professionisti del settore mostrare dal vivo le corrette tecniche di posa, approfondire la conoscenza dei materiali e favorire la diffusione di buone pratiche
Per tutti e tre i giorni della fiera, installatori, serramentisti, progettisti e aziende avranno la possibilit di partecipare a dimostrazioni pratiche, osservare da vicino le procedure corrette di posa e interagire con esperti e tecnici di riferimento del comparto on il contributo di SerramentoBio Academy, I L P conferma la propria vocazione formativa e la volont di offrire un valore aggiunto al mondo professionale dell’involucro edilizio, integrando business, approfondimento tecnico e aggiornamento sulle tecnologie in costante evoluzione
fter the success of the first edition the trade fair dedicated to the uilding en elope supply chain returns to the ergamo hi ition enter from e ruary to ith a highly specialized training program.
The 2025 edition of CASEITALY EXPO attracted over 10,000 visitors and 140 exhibitors, consolidating its strategic role in the building envelope sector. Davide Lenarduzzi highlighted how the fair promotes Italian-made products and has created an operational platform for business. Industry associations have recorded an increase in re uests for , with o er of exhibitors reconfir ing their participation and expected growth of 50%. The 2026 event will include interactive workshops organized by SerramentoBio Academy, addressing key issues in modern installation and offering practical learning opportunities for industry professionals.

eraedile it bergamofi era it
Il 9 dicembre è stato simbolicamente mosso il primo passo del percorso in avvicinamento alla 30ª Rassegna dell’Edilizia 5.0, EDIL 2026 NEXT, in programma dal 19 al 22 marzo 2026: presso la Fiera di Bergamo, con la presentazione del nuovo Protocollo di intesa per l’edilizia sostenibile.
Il primo passo del percorso in avvicinamento alla 30ª Rassegna dell’Edilizia 5.0, EDIL 2026 NEXT, in programma dal 19 al 22 marzo 2026 presso la iera di ergamo, è stato compiuto lo scorso dicembre con la presentazione del nuovo Protocollo di intesa per l’edilizia sostenibile alla presenza di Luciano Patelli, Presidente di Promoberg rl, uido uidesi, ssessore allo viluppo conomico di egione Lombardia, ergio andi, icesindaco e ssessore al ommercio e ultura del omune di ergamo, lberto apitanio, Project anager della rassegna, e dei principali rappresentanti del mondo imprenditoriale, associativo, istituzionale, universitario e della formazione iglato da egione Lombardia ssessorato allo viluppo conomico e dai membri del avolo tematico di dilizia ostenibile, tra cui Promoberg Srl – Fiera di Bergamo, il protocollo segna l’avvio di un percorso condiviso per rafforzare innovazione, sicurezza, sostenibilità, di i a izzazione e com e i i i de in era fi iera edilizia regionale Il documento stabilisce impegni comuni per migliorare la qualit progettuale e l’impatto ambientale degli interventi, puntando su un u o i efficien e de e ma erie prime comprese quelle rigenerate o riciclate e valorizzando le cer ificazioni am ien a i come strumenti di trasparenza e qualit Parallelamente, il protocollo promuove la col-
a orazione ra i a ori de a fi iera attraverso la condivisione di buone pratiche e di modelli di business sostenibile, con particolare attenzione alle micro, piccole e medie imprese Prevede inoltre azioni per aumentare la sicurezza nei cantieri grazie a tecnologie e procedure più avanzate e per introdurre sistemi di tracciabilit dei materiali riciclati Il documento sostiene anche ricerca, sperimentazione e nuovi mercati, favorendo l’efficientamento energetico degli edifici e l’adozione di soluzioni costruttive innovative e a basso impatto on a caso il documento è stato presentato a ergamo, che conferma il ruolo di primo distretto italiano delle costruzioni, con 3,33 miliardi di euro di valore aggiunto del totale provinciale), 48.000 occupati della forza lavoro provinciale), 16.761 imprese della filiera e 7.190 imprese “green” impegnate nella transizione ecologica n ecosistema che fa del capoluogo orobico la Città più edile d’Italia”.
Guido Guidesi, ssessore allo viluppo conomico di egione Lombardia, ha spiegato che il protocollo si inserisce nella cornice delle misure che egione ha messo e sta mettendo in campo per sostenere il comparto edilizio, illustrando i risultati che queste iniziative hanno gi prodotto Il protocollo voluto con le associazioni di categoria è solo una parte di tutto il lavoro che, come Regione, stiamo facendo

Un momento della presentazione della 30ª Rassegna dell’Edilizia 5.0, EDIL 2026 NEXT, in programma dal 19 al 22 marzo 2026 presso la Fiera di Bergamo, occasione per la presentazione del nuovo Protocollo di intesa per l’edilizia sostenibile; al tavolo dei relatori da sinistra a destra: Sergio Gandi, Alberto Capitanio, Guido Guidesi e Luciano Patelli. Nell’altra foto di gruppo, gli stessi relatori, da sinistra a destra: Sergio Gandi, Luciano Patelli, Guido Guidesi e Alberto Capitanio
a a a la a al fili a dell’edilizia lombarda in un futuro sostenibile e competitivo. Lo facciamo attraverso le tradizionali peculiarità del settore di cui disponiamo, in sinergia con l’innovazione generata dall’ecosia l a a fili a ll ili ia l ada è sostenibile e innovativa; siamo convinti che ciò che abbiamo fatto e che andremo a fare nei prossimi mesi consentirà alle aziende del settore e a tutto l’ecosistema di posizionarsi da protagonista, anche in futuro, evidenziando qualità, sostenibilità e innovazione».
Luciano Patelli, Presidente di Promoberg rl, ha affermato a fi a l ll i a l’Edilizia Sostenibile segna l’avvio di un percorso strategico che vede istituzioni, imprese, professionisti e mondo della formazione lavorare insieme per innalzare qualità, sicurezza, sostenibilità i i i a la ia aforma in cui questi obiettivi troveranno espressione concreta».
In questo scenario si inserisce EDIL 2026 NEXT, che a marzo di quest’anno porter al centro
il cantiere digitale e sostenibile, con focus su progettazione e gestione digitale dell’impresa soft are I , piattaforme collaborative, cloud) digitalizzazione e Intelligenza rtificiale nuovi materiali e tecniche costruttive efficienza energetica e impiantistica evoluta economia circolare, riciclo e riuso dei materiali rande attenzione sar dedicata anche al capitale umano, alla formazione e all’attrattivit del settore per le nuove generazioni ra gli argomenti che accompagneranno il percorso verso la fiera edilizia sociale e popolare, locazioni accessibili, rigenerazione urbana, dialogo con il merca o finanziario e modelli di sviluppo soeni i e de a fi iera
Sergio Gandi, icesindaco e ssessore al ommercio e ultura del omune di ergamo, ha spiegato L’edilizia è uno dei primi indicatori che si osservano costantemente per misurare l’andamento del sistema economico, sia a livello nazionale sia nei singoli distretti, perché i l ilu i u l u i i i questo – e lo dico senza retorica – ritengo fon-

damentale ritrovarci ogni anno in Fiera per fare il punto della situazione: il settore delle costruzioni è strategico per lo sviluppo futuro e il fatto che Bergamo sia posizionata ai massimi livelli ci rende orgogliosi. Accogliamo quindi con favore un protocollo tra Regione, con il coinvoli i i u i a presenti – dall’Alleanza della Cooperazione Lombarda a Confcooperative Lombardia, da Ance Lombardia all’Università degli Studi di Brescia, e molti altri – che punta a rafforzare in-
n ecem er the first sym olic step as ta en to ards the 30th Building 5.0 Exhibition, EDIL 2026 NEXT, scheduled for March 19-22, 2026, at the Bergamo Exhibition enter ith the presentation of the ne emorandum of Understanding for Sustainable Building.
On December 9, the new Memorandum of Understanding for sustainable construction was presented ahead of the 30th Building 5.0 Exhibition, EDIL 2026 NEXT, which will be held in Bergamo from March 19 to 22, 2026. Signed by the Lombardy Region and industry representatives, the protocol aims to improve innovation, safety, sustainability, and competitiveness in the construction supply chain It establishes co it ents for the efficient use of raw materials and promotes collaboration between companies, focusing on sustainable practices and safety on construction sites. Bergamo, with its strong construction ecosystem, is at the center of this development. EDIL 2026 NEXT will focus on digitization, inno ati e aterials, energy efficiency, and training to attract new generations.
novazione, sicurezza, sostenibilità ambientale e digitalizzazione. Sono tutti temi in cui, come amministrazione, crediamo profondamente. Un modello di crescita che unisce qualità urbana, sostenibilità e innovazione, creando sinergie tra istituzioni, imprese e mondo della formazione, è a u i u a l a fi a rappresenta un’occasione importante per consolidare questa visione di rigenerazione urbana e per rafforzare il ruolo di Bergamo come territorio capace di accogliere il cambiamento, continuando a garantire una qualità della vita sempre migliore per l’intera comunità».
Davide Lenarduzzi, mministratore elegato di Promoberg rl, aggiunge apresenta un passaggio fondamentale per tutto il comparto: una rassegna che evolve restando fedele alla sua missione, quella di essere il luoi ui la fili a ll u i i i a i a i a ui i i i i i u territorio come Bergamo, primo distretto italiano del settore, questa responsabilità è ancora più forte».
Alberto Capitanio, Project anager di IL , conclude l u u ll ili ia a a a innovazione, digitalizzazione, capitale umano a i i l i a al centro proprio questi temi, valorizzando le esperienze e le competenze di un territorio che è laboratorio nazionale dell’innovazione. Con l i i u ia a u lu i aturale della manifestazione, tenendo presenti i u i i a i a 12.000 visitatori professionali, 150 espositori, 1.700 corsisti, 500 studenti coinvolti».


S e z i o n a t r i c e M u l t i l a m e a d o p p i o a l b e r o p e r p a n n e l l i serie con traino a rulli larghezze 70, 130, 160 e 190 cm

Guardala al lavoro qui:










DALL’UTENSILE ALLA LCA DELLE FINESTRE IN LEGNO, DALLA POSA AL REGOLAMENTO SULL’ECODESIGN, DA KLIMAHOUSE AL CONFRONTO SULL’EDILIZIA SOSTENIBILE… FINO ALLA LAMPADA PER LA SALUBRITÀ DEGLI AMBIENTI. a fotografia della copertina dello ho case di .na ello.it
di Sonia Maritan
A Milano, presso lo studio di architettura AMDL Circle dell’architetto Michele De Lucchi, lo scorso 11 dicembre si è tenuta la conferenza stampa di presentazione della 21esima edizione di Klimahouse, l’evento internazionale di riferimento per l’edilizia responsabile e l’efficientamento energetico, in programma a Bolzano dal 28 al 31 gennaio 2026. Il Klimahouse Congress proverà a rispondere a una domanda cruciale: la sostenibilità è un lusso?
Thomas Mur, Direttore di Fiera Bolzano, ha presentato l’evento e illustrato le linee guida di Klimahouse 2026, sottolineando come le trasformazioni in atto nel settore offrano oggi un’opportunit strategica nel ridefinire un modello di architettura e ingegneria capace di integrare la sostenibilità come principio costitutivo dell’abitare contemporaneo. L’innovazione si conferma anche quest’anno il pilastro centrale della manifestazione, che accoglierà professionisti e appassionati in un hub espositivo e culturale progettato per anticipare le traiettorie future del settore n po’ più di una fiera, limahouse è un ecosistema che evolve nel tempo e cerca di creare un dibattito costruttivo. A seguire, Céline Faini, Brand Manager di Klimahouse, ha annunciato un traguardo senza precedenti: quasi 100 candidature al Wood Architecture Prize, il primo e unico riconoscimento nazionale dedicato interamente all’architettura in legno (a cui diamo voce su Struttura Legno). Giunto alla sua quarta edizione, il premio si inserisce nel più ampio dibattito europeo sul ruolo strategico del legno quale materiale chiave per la transizione verso un’edilizia circolare. Sarà ora compito della giuria – composta da accademici, professionisti e rappresentanti del-
le istituzioni partner – selezionare i vincitori che verranno premiati il prossimo 29 gennaio in Fiera presso il Klimahouse Stage.
Nel corso della conferenza stampa sono stati annunciati i progetti finalisti dell’edizione che rappresentano le visioni più avanzate e innovative sul tema dell’abitare circolare. Manuel Benediketr, Presidente di giuria, ha sottolineato come la selezione di quest’anno confermi la qualità e la maturità della ricerca progettuale nel campo dell’architettura sostenibile.
«Il raggiungimento di questo grande obiettivo ha un valore inestimabile per Klimahouse e per Fiera Bolzano. Il Wood Architecture Prize è nato con l’obiettivo di supportare la sperimentazione dell’uso del legno nell’architettura contemporanea e oggi può essere visto come una community di persone che hanno deciso di farsi promotori di un’architettura circolare, capace di rispondere concretamente all’emergenza climatica globale», ha commentato Céline Faini. Mur e Faini hanno inoltre anticipato le ulteriori novità dell’edizione e presentato le destinazioni dei Klimahouse Tours 2026, organizzati in collaborazione con la Fondazione Architettura Alto Adige: anche quest’anno l’iniziativa accompagnerà il pubblico alla scoperta di inter-

In queste pagine alcune immagini della conferenza stampa di presentazione della 21esima edizione di Klimahouse, tenutasi lo scorso 11 dicembre a Milano presso lo studio di architettura AMDL Circle dell’architetto Michele De Lucchi, ritratto in una foto con il irettore di iera olzano homas ur nella fotografia della pagina successi a.
venti innovativi, ponendo l’accento su progetti che stanno ridefinendo gli standard qualitativi dell’edilizia - dai masi storici agli agriturismi, passando per le aziende e i luoghi per la formazione e l’aggregazione.
È poi intervenuto l’architetto Davide Angeli, Deputy Managing Director di AMDL Circle, che ha condiviso una ri essione sul valore dell’architettura come strumento di rigenerazione culturale e ambientale, evidenziando come la collaborazione con Klimahouse rappresenti un’occasione per promuovere approcci progettuali capaci di coniugare estetica, responsabilità e innovazione. Il suo intervento ha sottolineato l’importanza del ruolo dell’architetto che deve andare oltre la mera costruzione e focalizzarsi sull’abitabilità e sulla necessità di progettare edifici facilmente riadattabili nel tempo. Angeli ha poi promosso la logica del riutilizzo e della essibilit strutturale, sposando il concetto di “assemblare, non costruire” ed esaltando la metamorfosi di progetti. Ha concluso richiamando l’attenzione sul valore del “non costruito”, elemento cruciale per ripensare lo spazio e la natura.
La parola è quindi passata a Carla Orsini e Laura Guglielmon, dell’Agenzia CasaClima, che
hanno presentato in anteprima il focus del Klimahouse Congress 2026 in programma il 30 e 31 gennaio presso il MEC – Meeting & Event Center Alto Adige. In un contesto segnato da una transizione ecologica sempre più urgente e complessa, il convegno affronterà una domanda cruciale: la sostenibilità è ancora una priorità realmente accessibile a tutti? Nelle due giornate, esperti internazionali porteranno case studies di riferimento per stimolare un confronto sia sul piano economico, esplorando modelli finanziari in grado di rendere la sostenibilità un fattore competitivo, sia su quello sociale, con particolare attenzione ai temi dell’inclusione, dell’equità e della partecipazione. Tra i keynote speaker Diana Schaffrannek, Associata dello studio David hipperfield rchitects di erlino e Oskar Norelius, Partner e Managing Director presso White Arkitekter a Stoccolma, uno dei principali studi di architettura della Scandinavia. La conferenza ha inoltre dedicato un approfondimento al ruolo delle startup, leva strategica dell’innovazione in fiera In continuit con le precedenti edizioni, Polihub – Innovation Park & Startup Accelerator del Politecnico di Milano – ha selezionato 20 realtà emergenti che presenteranno soluzioni ad alto potenziale nei set-
On December 11, a press conference was held in Milan at the AMDL Circle architecture studio of architect Michele De Lucchi to present the 21st edition of Klimahouse, the leading international e ent for responsi le construction and energy efficiency schedu led to ta e place in olzano from anuary to . he Klimahouse Congress will attempt to answer a crucial question: is sustaina ility a lu ury
Thomas Mur, Director of Fiera Bolzano, presented Klimahouse , highlighting opportunities to redefine sustainable architecture and engineering. The event, focused on innovation, will welco e professionals and enthusiasts to a cultural hub line aini announced nearly entries for the ood Architecture ri e, which rewards wood pro ects in the field of circular construction he finalist pro ects represent ad anced isions of circular living, with the jury selecting the winners. In addition, the li ahouse ongress will explore sustainability as an accessible priority and present case studies In a context ar ed by an increasingly urgent and co plex ecological transition, the conference will address a crucial question: is sustainability still a priority that is truly accessible to all tartups will be at the forefront of inno ation, with a contest for emerging companies. Antonella Grifa presented the Wood Architecture Acade y hort aster in ood Architecture liahouse confir s its status as a bench ar for responsible construction, with the new dtirol li ahouse initiati e to promote local entrepreneurial culture within the FieraMesse H1 entspace, the internal courtyard of the exhibition center, which will also host the exhibition Alps Architecture outh yrol curated by Kunst Meran
tori della transizione ecologica e tecnologica. Come ha spiegato Giovanni Aicardi, Head of Venture Scout Programs PoliHub Milano, lo Startup Contest 2026 metterà al centro dell’innovazione due categorie di startup: le early stage,

ancora nelle prime fasi di sviluppo e sperimentazione tecnologica, e le late stage, già strutturate e pronte a scalare il mercato, che potranno trovare in Klimahouse un vero acceleratore di crescita. Inoltre, Aicardi ha evidenziato come questo lavoro sia ancora più urgente anche alla luce degli ultimi numeri relativi alla transizione: gli edifici generano infatti circa il delle emissioni globali di CO2, un dato che conferma la necessità di innovare radicalmente il modo in cui progettiamo, costruiamo e gestiamo gli edifici. A conclusione del talk, Antonella Grifa di YACademy Bologna, l’unico istituto postgraduate al mondo che collabora con 15 premi Pritzker, ha presentato la terza edizione della Wood Architecture Academy by Klimahouse – Short Master in Wood Architecture.
Anche per il 2026, Klimahouse si conferma un punto di riferimento strategico nel panorama dell’edilizia responsabile, offrendo un luogo di confronto privilegiato per professionisti, istituzioni e imprese impegnati a costruire un futuro più efficiente, inclusivo e consapevole uest’anno con una novità: Südtirol@Klimahouse, una nuova piattaforma per la cultura imprenditoriale dei protagonisti altoatesini all’interno del FieraMesse ventspace, il cortile interno del quartiere fieristico che ospiterà anche la mostra “Alps. Architecture. South Tyrol” curata da Kunst Meran.

I leader di tutto il mondo hanno stipulato un importante accordo per affrontare gli effetti devastanti dei cambiamenti climatici e in questo contesto l’Unione Europea si è posta l’ambizioso obiettivo di diventare entro il 2050 il primo continente mondiale a impatto climatico zero attraverso una strategia di crescita sostenibile. Per questo, anche in ambito sostenibilità vale la regola “Misurare per migliorare”.
L’Unione Europea si è posta l’ambizioso obiettivo di diventare entro il 2050 il primo continente mondiale a impatto climatico zero i significa che tutte le attività produttive e tutte le attività necessarie per la vita quotidiana dell’intera popolazione europea, non dovranno avere alcun effetto negativo per l’ambiente in termini di consumo di risorse, di emissioni in atmosfera, di inquinamento dei terreni, delle acque e così via.
Come noto e come tutti stiamo sperimentando anche nel nostro quotidiano, i cambiamenti climatici rappresentano un problema a livello globale; per questo motivo già nel 2015 leader di tutto il mondo, tra cui quelli dell’Unione Europea e dei suoi Stati membri, si sono incontrati a Parigi stipulando un importante accordo avente come obiettivo l’assunzione di impegni specifici contro i devastanti effetti avversi di tali cambiamenti.
Il Green Deal europeo è la strategia di crescita sostenibile per raggiungere
l’ambizioso traguardo richiamato in apertura di questo articolo, che, citando il documento, “mira a trasformare l’Unione in una società equa e prospera, dotata di un’economia moderna, competitiva, climaticamente neutra e circolare e di un ambiente privo di sostanze tossiche”.
In funzione della volontà di raggiungere la neutralità climatica precedentemente citata, la Commissione Europea ha lavorato e sta lavorando per preparare e pubblicare una serie di provvedimenti legislativi che avranno un forte impatto su tutto il mercato europeo e in tutti gli ambiti produttivi. Ad esempio, il 23 aprile 2024 il Parlamento europeo ha approvato la pubblicazione di un Regolamento sull’ecodesign per prodotti sostenibili.



Tale Regolamento si applicherà a tutti i prodotti immessi sul mercato europeo o messi in servizio, compresi i semilavorati e i componenti.
Tutti questi beni, per

poter essere introdotti sul mercato, dovranno rispettare alcuni requisiti di sostenibilità. Ve ne sono alcuni “orizzontali” che si applicano quindi indistintamente alla maggior parte dei prodotti come per esempio la durabilit , l’efficienza, la riutilizzabilità, la riparabilità, la possibilità di manutenzione, eccetera. Tutti i prodotti avranno inoltre un passaporto elettronico che conterr tutte le caratteristiche che lo qualificano, compresa la sua tracciabilità, leggibili su una piattaforma digitale preposta.
Oltre a questi parametri, per ogni categoria di prodotto, l’Unione Europea emanerà degli Atti delegati che indicheranno i requisiti cosiddetti “verticali.” Troveremo ad esempio, l’atto delegato per i mobili, quello per i tessili, quello per i metalli eccetera. Per ogni bene saranno valutati parametri come l’emissione di anidride carbonica, il contenuto di materiale riciclato, i rifiuti, il fine vita La ommissione uropea ha gi definito i prodotti prioritari e per i mobili la deadline della pubblicazione degli Atti delegati è prevista per il 2028. Anche se per l’industria del settore legno è faci-
le affermare di essere sostenibili perché si utilizzano pannelli fatti con legno riciclato e perché la maggior parte dei mobili possono essere riciclati, la filiera è molto attenta a queste tematiche e ci sono già realtà importanti che richiedono ai propri fornitori uno studio preciso come quello garantito dal metodo LCA – Life Cycle Assessment
Questo perché il mercato ha bisogno di un approccio serio, di una consapevolezza e di una sensibilità profonda verso questo tema, ma tutti dobbiamo fare la nostra parte per ridurre l’impatto ambientale che, inevitabilmente, si genera con qualsiasi azione intraprendiamo, anche come persone.
Catas, laboratorio italiano rinomato per le prove e certificazioni del settore legno e arredo, ha per questo motivo arricchito i propri servizi con la misurazione del ciclo di vita delle materie prime, semilavorati e prodotti finiti secondo il protocollo LCA- Life Cycle Assessment. Lo studio LCA è una mi urazione cien ifica dell’impatto di un prodotto sull’ambiente; è un metodo nor-
mato (ISO 14040, ISO 14044) e riconosciuto internazionalmente, che permette di quantificare i danni ambientali, come l’emissione di gas serra, l’acidificazione delle terre e il consumo di risorse, dovuti a un prodotto o un servizio. Si tratta di una procedura complessa, ma anche di un’opportunità per le aziende di intraprendere un percorso serio per limitare il più possibile il proprio impatto ambientale. Acquisendo una maggiore consapevolezza sui propri dati, viene necessariamente in uenzata la valutazione dei costi e della qualità di un prodotto. Se infatti l’impatto ambientale diventa un parametro interno aziendale, si modifica il processo di progettazione, partendo dalla selezione delle materie prime, per arrivare al fine vita di un prodotto. Senza contare che una riduzione dei consumi e delle risorse impiegate nel ciclo produttivo diventa vantaggiosa anche per l’economia dell’azienda.
Inoltre, lo studio LCA è propedeutico a una cerificazione (Environmental Product Declaration), rilasciata da un ente terzo indipendente e autorizzato alla pubblicazione dei risultati all’interno di piattaforme web internazionali suddivise per settore merceologico e liberamente consultabili da operatori o acquirenti. Ovviamente, per motivi di riservatezza, non viene pubblicato l’intero studio, ma solamente un estratto contenente la descrizione del prodotto, la metodologia utilizzata nello studio e le misure ottenute come risultato.
Ma come si procede per effettuare l’analisi LCA?
Il primo approccio è un’analisi di fattibilità per capire se ci siano tutti i dati sufficienti per procedere allo studio LCA. Se mancano, insieme all’azienda si cerca di recuperarli in modo da procedere poi allo studio vero e proprio. Esistono anche delle librerie standard da cui prendere i dati mancanti, ma sono delle semplificazioni e Catas perciò cerca di misurarli in modo autonomo al fine di ridurre il più possibile il grado di approssimazione.
Il percorso guidato si divide in 3 tappe via via crescenti, a seconda del grado di approfondimento e investimento in tempo e risorse che desidera l’azienda. È possibile fermarsi al primo step oppure proseguire fino al traguardo
The “measure to improve” rule also applies to sustainability. World leaders have reached an important agreement to address the devastating effects of climate change, and in this context, the European Union has set the ambitious goal of becoming the first climate neutral continent in the orld y through a sustaina le gro th strategy.
As is well known and as we are all experiencing in our daily lives, climate change is a global problem; for this reason, in 2015, world leaders, including those of the European Union and its member states, met in Paris to sign an important agreement aimed at making specific co it ents against the de astating ad erse effects of such changes. Catas, an Italian laboratory renowned for testing and certification in the wood and furniture sectors, has therefore expanded its services to include the measurement of the life cycle of raw materials, se i-finished products, and finished products according to the LCA (Life Cycle Assessment) protocol. An LCA study is a scientific measurement of a product’s environmental impact; it is a standardized (ISO 14040, ISO 14044) and nternationally recognized method that allows us to quantify environmental damage, such as greenhouse gas e issions, land acidification, and resource consu ption, caused by a product or service. It is a complex process, but it also offers companies an opportunity to undertake a serious process to minimize their environmental impact. Gaining greater awareness of their data necessarily in uences the e aluation of a product s costs and uality Indeed, when environmental impact becomes an internal company parameter, the design process changes, from the selection of raw materials to the end-of-life of a product. Furthermore, reducing consu ption and the resources used in the production cycle also benefits the company’s bottom line.
finale della dichiarazione ambientale verificata dall’ente terzo certificatore
1. LCA Screening traccia un primo profilo del prodotto in chiave ambientale. Fornisce un report di introduzione metodologica allo studio LCA e una misura iniziale delle principali categorie di impatto, guardando in particolare alle attività svolte all’interno dei cancelli aziendali (i processi core).
2. LCA Study amplia i confini dello studio ai processi esterni (acquisto di materiali, distribuzione, logistica). È funzionale in ottica eco-design: il software di analisi può essere lanciato più volte per studiare scenari alternativi di sviluppo prodotto. Fornisce un report completo di analisi LCA.
3. LCA Ready: porta alla dichiarazione ambientale di prodotto EPD. Fornisce il report completo di analisi LCA e la bozza di dichiarazione EPD, pronte per le fasi di critical review e o audit da parte dell’ente certificatore terzo.
Il percorso prevede anche una attività di formazione con il personale preposto in azienda, sia per poter affrontare al meglio lo studio, sia per la spiegazione dei risultati ottenuti.
Pubblichiamo la nota stampa sul Sistema Posa Qualità Serramenti, promosso da diverse associazioni di settore, che è stato ufficialmente riconosciuto dai nuovi CAM edilizia come uno dei metodi per comprovare la conformità a lla normativa richiesta per la posa (UNI 11673).
DIVENTA REQUISITO STRATEGICO
PER LE OPERE PUBBLICHE
Pubblicato il dicembre in azzetta fficiale il decreto del Ministero dell’Ambiente e della Sicurezza Energetica che aggiorna i Criteri Ambientali Minimi (CAM) Edilizia destinati a diventare, dall’1 febbraio, il nuovo riferimento per tutte le gare pubbliche nel settore delle costruzioni.
Una delle principali novità riguarda la posa in opera dei serramenti, che assume un ruolo centrale sia nella fase progettuale sia nell’esecuzione dei lavori.
“La corretta posa in opera non è più una buona pratica: diventa un obbligo normativo per garan ire ua i efficienza ener e ica e dura i ità”, afferma il Gestore del Sistema Posa Qualità.
I nuovi CAM introducono criteri obbligatori e premianti che richiamano in modo esplicito la conformità alla serie di norme UNI 11673 e l’utilizzo di nodi di posa qualificati
Criterio obbligatorio 2.3.12 – Giunti di raccordo
Il progetto deve prevedere nodi di posa conformi a UNI 11673-1, sia in caso di installazione ex novo sia di sostituzione.
La conformità può essere attestata tramite rap-
porto di prova o – in alternativa – tramite il Marc io ro e azione o a ua i , riconosciuto come evidenza di pre-verifica della conformit
Criterio premiante 3.2.11 – Capacità tecnica dell’operatore
Punteggi aggiuntivi premiano gli operatori in grado di realizzare nodi di posa qualificati e le installazioni conformi ai requisiti del Marchio Posa Qualità Serramenti, che include anche il Marchio Progettazione Posa Qualità.
“Per imprese e progettisti è l’occasione di vaorizzare a com e enza ecnica e differenziar i nelle gare pubbliche”, sottolinea il Gestore del Sistema Posa Qualità.
SISTEMA POSA QUALITÀ:
UNA PIATTAFORMA GIÀ PRONTA
PER RISPONDERE AI CAM
Riconosciuto da tutte le principali associazioni di categoria, il Sistema Posa Qualità mette oggi a disposizione:
• oltre 150 giunti di raccordo qualificati tra serramenti e involucro opaco;
• Marc i ro e azione o a ua i già rilasciati Berner, Colfert, Illbruck, Iso Chemie, Kömmerling, Maico, Mungo, Ponzio, Risposta, Salamander, Schüco, Twin Systems, Torggler, Wurth);
oltre ostruttori di erramenti certificati con il Marchio Posa Qualità Serramenti. Una dotazione che rende il sistema uno strumen-

to immediatamente operativo per garantire alle stazioni appaltanti, ai progettisti e alle imprese il rispetto dei nuovi obblighi introdotti dai CAM. “ I nuo i C M a ra er o un efficace u i izzo de a normazione ecnica ra re en ano una
corre a dife a de merca o naziona e e remiano c i in e e in ua i com e enza e responsabilità. Siamo pronti a supportare tutta la fi iera”, conclude il Gestore del Sistema Posa Qualità.

CASE
Freud offre l’eccellenza nei Sistemi di Serramento per prestazioni insuperabili, grazie alla sua specializzazione nella progettazione e realizzazione di utensili da taglio di alta qualità. Famosa a livello internazionale per essere uno dei più grandi produttori di lame circolari al mondo, offre una vasta gamma di frese per macchine CNC e portatili, teste portacoltelli e frese saldobrasate, coltelli, inserti e accessori.
Il panorama edilizio moderno richiede molto più che finestre e porte esteticamente gradevoli richiede prestazioni elevate on normative energetiche sempre più severe e nuove esigenze estetiche per i serramenti, i produttori sono sotto pressione per produrre porte e finestre che migliorino l’efficienza degli edifici d è qui che i sistemi di utensili per serramento Freud giocano un ruolo determinante
Il marchio italiano, con oltre anni di esperienza, specializzato a livello mondiale nella produzione di utensili da taglio di alta qualit , è da tempo sinonimo di precisione nella lavorazione del legno li utensili realizzati per la creazione di porte e finestre sono progettati specificamente per soddisfare i complessi requisiti dettati dal mercato.
Un fattore chiave di differenziazione risiede nella capacit degli utilizzatori di creare giunti e profili incredibilmente precisi, utilizzando le teste portacoltelli e gli utensili a marchio reud L’infiltrazione d’aria, una delle principali cause di perdita di calore, si riduce drasticamente quando ogni pezzo viene fresato a regola d’arte, secondo specifiche precise ual è il segreto degli utensili dell’azienda italiana rispetto alla concorrenza Innanzitutto, la selezione di materie prime di qualit superiore, la capacit di progettare e sviluppare tipi di Metallo Duro customizzati in base alle esigenze
di applicazione e l’abilit di sviluppare geometrie all’avanguardia, garantendo tagli sempre puliti e profili perfettamente abbinati L’unione di questi fattori garantisce prestazioni elevate, anche nelle applicazioni più impegnative, e

inestre con certificazione con il ascading reud indo s certified ith reud ascading. reud .p. .
The modern building landscape demands more than just visually appealing windows and doors; it demands performance. With increasingly stringent energy regulations and high aesthetic requirements for new modern frames driving the industry, manufacturers are under pressure to produce doors and windows that enhance building efficiency his is where reud window tooling syste s are not ust relevant, but indispensable.
The Italian brand, with over 60 years heritage as leader in superior quality cutting tool manufacturing, has long been synonymous with precision and quality in woodworking. However, their window tooling syste s are specifically engineered to address the co plex re uire ents of high-efficiency window and door fabrication his isn’t merely about cutting wood; it’s about crafting accessories that contribute to the thermal integrity of a structure.
A key differentiator lies in the users’ ability to create incredibly precise, tight-fitting oints and profiles by using reud pre iu cutterheads and tooling Air infiltration, for exa ple, a a or culprit in energy loss, is drastically minimized when each piece is milled to exact specifications
he secrets behind reud cutterheads and tooling co pared to co petition irst of all, the selection of superior uality row materials, the ability to engineer and produce specialized carbide
una durata eccezionalmente lunga uesta longevit riduce i tempi di fermo macchina per la sostituzione degli utensili e contribuisce in modo significativo a ridurre il costo totale degli accessori e dei componenti, un fattore cruciale nel mercato competitivo odierno. i produttori che devono districarsi tra i complessi requisiti degli standard delle case passive, reud offre un vantaggio competitivo fondamentale I suoi utensili consentono la creazione di serramenti che non solo soddisfano, ma superano questi rigorosi standard, offrendo loro un notevole risparmio energetico e un maggiore comfort reud è inoltre un sistemista’ certificato dal prestigioso IFT Rosenheim Institute, e offre un sistema ascading completo L’azienda ha sviluppato un’ampia gamma di progetti innovativi e soluzioni di design per la produzione di serramenti certificati I sistemi sono testati e rilasciati utilizzando i design e i componenti dei serramenti dei principali sistemisti italiani ed europei I clienti hanno cos accesso a una soluzione chiavi in mano’, comprensiva di tutti i componenti e cicli di lavoro e completa della assistenza competente del servizio clienti Freud.
Per maggiori informazioni, contattare info@freud.it.
grades for their cutters and to develop cutting-edge geometries, ensuring consistently clean cuts and perfectly atched profiles All these factors combined, ensure high performance under the most deanding applications, and exceptionally long lifeti e his longe ity reduces downti e for tool changes and contributes significantly to a lower total cost for accessories and components – a crucial factor in today’s competitive market.
or anufacturers na igating the labyrinthine re uire ents of passi e house standards reud offers a ital co petiti e edge heir tooling enables the creation of window and doors that not only meet but exceed these rigorous standards, offering end-users significant energy savings and enhanced comfort.
reud is also a yste ouse, certified by the prestigious I osenheim Institute, offering a comprehensive Cascading Service. The brand has developed a wide range of projects and design solutions to produce windows doors certified he syste s are tested and released using the designs and the window components of the main Italian and European System Houses. The customers have access to a 100% turnkey solution, inclusive of all components and wor cycles, co pleted by the co petent assistance of reud ustomer Service. or ore infor ation contact info freud it

Salamander/My Windows promuove il confronto sull’edilizia sostenibile. Lo scorso 23 novembre dalla sede dell’Ordine degli Architetti di Milano, Prospecta Formazione ha organizzato un webinar sponsorizzato da Salamander e patrocinato dal CIAM – Collegio Ingegneri e Architetti di Milano –, seguito da oltre 1700 architetti, ingegneri e operatori del settore.
Salamander/My Windows conferma ancora una volta il suo ruolo di azienda lungimirante e impegnata nella promozione di un’edilizia sostenibile. Sponsor del recente convegno organizzato da Prospecta Formazione e patrocinato dal CIAM - Collegio Ingegneri e Architetti di Milano, Salamander ha contribuito a creare un’occasione di approfondimento tecnico e professionale dedicata alla riqualificazione energetica del patrimonio immobiliare. L’evento, seguito con grande interesse da oltre 1700 architetti, ingegneri e operatori del settore, ha ripercorso la stagione del Superbonus 110% e dell’Ecobonus, mettendo in luce sia le criticità sia le opportunità che questi strumenti hanno rappresentato per l’efficientamento energetico degli edifici «È fondamentale non perdere di vista le esperienze positive accumulate negli ultimi anni e continuare a lavoa ifi i sempre più sostenibili», ha sottolineato l’architetto Claudio Sangiorgi, presidente del Collegio Ingegneri e Architetti di Milano, prima di soffermarsi sui più recenti sviluppi riguardanti la

Direttiva EPBD (“Case Green”). Tra i momenti più significativi, l’intervento dell’architetto Paolo Perrotta (CSA Studio) ha evidenziato come la costruzione di valore nel settore edilizio passi attraverso percorsi condivisi, valorizzando competenze e responsabilità reciproche tra architettura e ingegneria. Durante il convegno, Perrotta ha presentato come caso concreto il cantiere relativo all’efficientamento energetico dei due complessi di edilizia residenziale pubblica Coppin e Bagarotti sotto la gestione di MM spa a Milano, mostrando come la riqualificazione degli involucri edilizi preesistenti possa beneficiare di soluzioni innovative per serramenti e finestre In questo progetto hanno giocato un ruolo fondamentale non solo i profili ad alte prestazioni Salamander – impiegati attraverso i sistemi bluEvolution ed evolutionDrive e scelti per garantire efficienza energetica, comfort e qualità architettonica – ma anche il lavoro sinergico di una delle aziende serramentiste coinvolte: Finestre Nurith. Finestre Nurith, realtà italiana specializzata nella produzione di in-


fissi, oscuranti e portoncini in P e alluminio, da oltre 40 anni sinonimo di qualità, innovazione e design made in Italy, ha realizzato i serramenti installati all’interno dei due complessi milanesi. I serramenti prodotti da Finestre Nurith, realizzate su misura e curate fin nei minimi dettagli, hanno permesso di valorizzare appieno le potenzialità dei profili alamander, contribuendo in modo determinante al miglioramento prestazionale degli edifici La collaborazione tra alamander e Finestre Nurith nel cantiere di Coppin e Bagarotti rappresenta un esempio concreto di come la filiera del serramento, dalla progettazione dei profili alla loro trasformazione in infisso finito, possa diventare un modello virtuoso di innovazione applicata alla riqualificazione energetica Particolare attenzione è stata dedicata anche all’applicazione myWindow_C3, che sfrutta il principio C3 (Climate, Case, Customer) per offrire una consulenza personalizzata sulle finestre La fase Climate analizza l’apporto energetico in funzione dell’orientamento e dell’irraggiamento solare, ottimizzando la schermatura in estate e incrementando il guadagno energetico in inverno. La fase Case valuta le caratteristiche dell’edificio superficie vetrata, tipologia dei vetri, specificit del contesto per massimizzare isolamento e sostenibilità. Infine, la fase Customer consente di selezionare soluzioni su misura che rispondano perfettamente alle esigenze di comfort, estetica e performance energetiche. Grazie a Salamander/ My Windows, e alla collaborazione con azien-
Salamander/My Windows promotes discussion on sustainable building. On November 23, Prospecta Formazione organized a webinar sponsored by Salamander and supported by CIAM (the Milan Association of Engineers and Architects) at the headquarters of the Milan Association of Architects, which was attended by over 1,700 architects, engineers, and industry professionals.
Salamander organized a technical event on energy redevelopment, attended by over 1,700 professionals. The Superbonus 110% and Ecobonus were discussed, analyzing opportunities and critical issues. Architect Claudio Sangiorgi emphasized the importance of continuing to work towards sustainable buildings. Architect Paolo Perrotta highlighted the value of collaboration between architecture and engineering, presenting an energy efficiency pro ect in ilan that de onstrated the effecti eness of ala ander profiles and the uality of urith Windows, which manufactured the windows and doors installed in the two ilanese co plexes he y indow application uses the (Climate, Case, Customer) principle to offer personalized advice on windows to opti i e co fort and energy efficiency he conference highlighted the importance of renewable energy and the need for efficient, sustainable, and resilient construction, with ala ander y indows as a odel for future building pro ects
de come Finestre Nurith, l’intervento nei quartieri ERP di Milano non costituisce solo un esempio di riqualificazione efficiente, ma anche un modello replicabile per future operazioni edilizie, dimostrando come tecnologia, personalizzazione e sostenibilità possano convergere in soluzioni concrete e innovative.
L’ingegnere Francesca Schiavi (SRC Ingegneria, consigliere Ordine Ingegneri Piacenza) ha approfondito le soluzioni impiantistiche adottate tra Piacenza e Milano in una serie di progetti di edilizia residenziale e in un complesso industriale con uffici, ricordando l’importanza del contesto nella scelta della modalità di intervento e le esigenze di manutenzione e monitoraggio per garantire risultati realmente virtuosi.
Infine, l’ingegnere Andrea Corona rl) ha fatto il punto sull’importanza ormai centrale delle energie rinnovabili, illustrando tre esempi di impianti – una centrale idroelettrica a Pontoglio (BS), un impianto fotovoltaico a Novi Ligure (AL) e un impianto eolico a allefiorita ) strumenti indispensabili per affrontare le sfide energetiche e climatiche attuali. Il convegno ha confermato l’importanza di mantenere alta l’attenzione del settore verso un’edilizia più efficiente, sostenibile e resiliente. Grazie al sostegno di Salamander/My Windows, i professionisti hanno potuto confrontarsi su esperienze concrete, casi studio e strategie progettuali all’avanguardia, confermando l’impegno dell’azienda nel promuovere cultura tecnica e innovazione nel mondo dei serramenti e dell’efficienza energetica
di Sonia Maritan
Finestre in legno alleate dell’ambiente: lo studio del Politecnico di Torino Commissionata da Navello. La ricerca calcola l’impronta ambientale dei serramenti dell’azienda analizzandone il Life Cycle Assessment, dalla selezione delle materie prime allo smaltimento finale.
Considerata la rilevanza del “Life Cycle Assessment (LCA) della produzione di una finestra in legno”, pubblichiamo l’estratto dei dati principali in italiano e il link della versione completa in lingua inglese che rappresenta il report LCA di riferimento per una futura certificazione ambientale di settore (EPD) delle finestre in legno prodotte in Italia.
Le finestre in legno si confermano le più efficienti per chi cerca soluzioni costruttive a basso impatto ambientale è quanto emerge dallo studio commissionato da Navello e condotto dal Politecnico di Torino per misurare l’impronta di un serramento analizzandone il Life Cycle Assessment, dalla selezione delle materie prime allo smaltimento finale
La ricerca, coordinata dall’ingegner Isabella Bianco dell’LCA Research Group del Politecnico e realizzata dalla dott ssa Eriola Elezaj secondo la norma cradle-to-gate ith modules - and module ), rappresenta la base per una futura certificazione ambientale P Environmental Product Declaration), che definir in maniera chiara e verificata il profilo green dei serramenti in legno avello «Il legno è l’unico materiale da costruzione realmente rinnovabile e, se gestito in maniera responsabile, può contribuire in maniera signifi a i a alla i u i l a i illa fili a ili ia i a a rispetto a tutti gli altri materiali che richiedono
e cin ue ta elle e le tre figure riportate nel testo sono parte integrante dell estratto dello tudio ife ycle ssessment della produzione di una finestra in legno realizzato dal olitecnico di orino e le fotografie sono relati e al reparto produtti o di a ello s.r.l. nello sta ilimento di onchiero in pro incia di uneo che ha commissionato la ricerca. processi produttivi energivori e inquinanti sottolinea Francesco Navello, responsabile vendite dell’azienda cuneese, che nel ha festeggiato i anni di storia distinguere il legno dagli altri materiali è una caratteristica unica gni metro cubo, infatti, è in grado di stoccare oltre 800 chili di CO2, assorbita dagli alberi durante la crescita Il carbonio resta intrappolato nelle fibre legnose per tutta la vita del serramento e sottratto cos all’atmosfera gni finestra in legno contribuisce quindi concretamente a ridurre le emissioni inquinanti mantenendo l’aria più pulita na volta arrivato negli stabilimenti di onchie-
L’unità funzionale utilizzata per lo studio della finestra è 1 m2 .
a sinistra ichiarazione del contenuto del prodotto. sopra ichiarazione del contenuto dell im allaggio.
ro il legname proveniente da foreste gestite in maniera sostenibile viene lavorato utilizzando unicamente colle atossiche e vernici all’acqua prive di solventi In questa fase, i consumi energetici incidono per il 22,54% sull’impronta di carbonio generata dalla produzione di un serramento n risultato dovuto anche al fatto che avello copre oltre la met del proprio fabbisogno energetico con energia fotovoltaica autoprodotta
Il contributo maggiore alle emissioni complessive deriva invece dalla fabbricazione delle vetrocamere , ) rascurabile invece l’impatto degli scarti di lavorazione sulle emissioni, che grazie alle precisione dei macchinari equivalgono solamente allo , del totale l termine del suo ciclo di vita, superiore ai
La definizione dei confini di sistema di uno studio LCA è probabilmente l’elemento pi importante delicato di cui tenere conto, poiché influenzano in modo significativo i risultati finali. In primo luogo è necessario definire a quali elementi del ciclo di vita e della filiera l’analisi estesa, questo perché gli impatti legati alla realizzazione delle finestre non sono solo quelli generat nella fase produttiva. Infatti, le conseguenze ambientali indirette, ovvero ci che accade al di dei confini fisici degli impianti di lavorazione, possono risultare maggiori di quelle dirette. Ci premesso, il presente studio LCA si riferisce all’intera filiera di produzione della finestra dall’analisi dell’estrazione delle materie prime fino all’assemblaggio del prodotto finito; all’interno questo ampio intervallo sono inclusi i seguenti sottosistemi
anni, il tasso di recupero dei materiali che compongono una finestra in legno avello raggiunge addirittura il Legno e metalli acciaio, alluminio, ottone) vengono quasi interamente riciclati, generando un credito di carbonio di , chilogrammi di equivalente al metro quadro, che compensa in parte l’impatto iniziale della produzione isulta invece marginale l’impatto del trasporto del prodotto finito, che pesa solo per , g eq m², e dell’installazione per , g eq m²
- produzione dei materiali aste di legno, carta vetro, ferramenta, doppio vetro, ecc.;
- produzione di energia elettrica;
- utilizzo di sistemi di trasporto su gomma; - lavorazioni interne all’azienda taglio, levigatura, lavorazione del profilo, incollaggio, stuccatura, verniciatura, installazione delle ferramenta e del vetro, imballaggio;
- trasporto del prodotto finito su gomma e, a volte, navale.
Nella Tabella 3 si descrivono i contenuti specifici inclusi in ciascuna fase del ciclo di vita, in conformità con la struttura definita dalla norma di riferimento.

a i a monte
a e i ro u ione
A em laggio
Per realizzare lo studio, i ricercatori del Politecnico di orino hanno preso in esame dati raccolti direttamente nell’impianto produttivo di onchiero, relativi a consumi energetici, materiali impiegati, scarti prodotti e sistemi di trasporto, dal prelievo delle materie prime fino all’imballaggio del prodotto finito ome campione rappresentativo del catalogo di infissi in legno avello è stata scelta la finestra eta in pino lamellare finger-joint, tra i best seller dell’azienda fondata nel da Luigi avello
Tabella : truttura e contenuti per a e del ciclo di ita
Mo li Pro essi
LO STUDIO CONDOTTO
A1 ro u ione elle materie rime
DAL POLITECNICO DI TORINO
A2 ra orto elle materie rime re o l a ien a i ro u ione
Dott. Ing. Eriola Elezaj - Politecnico di Torino
Ric. Isabella Bianco
SOMMARIO
A3 roce i interni i la ora ione el legno rattamento e ge tione ei ri iuti ro otti nell im ianto m allaggio er la e i ione el ro otto inito
A4 ra orto el ro otto inito al cliente
A5 A em laggio el ro otto inale
L’azienda avello s r l ha ospitato un tirocinio in collaborazione con il Politecnico di orino avente l’obiettivo di uan ificare i im a i ambientali di 1 m2 di fine ra in e no, basando l’analisi su tutte le fasi del processo produttivo e calcolando i relativi impatti ambientali questo scopo è stata utilizzata la metodologia del Life cle ssessment L ), basata sulla normativa I - e sulle linee guida della ommissione uropea Il processo produttivo della finestra è articolato nelle seguenti fasi arrivo delle materie prime in azienda prelievo delle aste di legno dal magazzino taglio e riduzione della sezione levigatura e lavorazione dei profili assemblaggio e incollaggio per ottenere
La fase A3 è costituita da tutte le lavorazioni svolte all’interno dell’azienda Navello s.r.l., dal prelievo del legno dal magazzino fino all’imballaggio della finestra. Tutti i passaggi sono illustrati in Figura
Fondata nel 1824 a Dogliani (CN) come bottega artigiana di falegnameria, Navello è una realtà tipicamente italiana, cresciuta attraverso le generazioni realizzando un percorso basato sulla ricerca, sulla qualità dei materiali e sulle tecnologie di lavorazione del legno.
Sebbene l’azienda abbia sviluppato nel tempo una capacità produtti a di li ello industriale, tecnologica ente sofisticata, la di ensione artigianale è rimasta nel DNA dell’azienda – oggi specializzata nella produzione di serramenti in legno su misura – per il mercato della piccola edilizia residenziale ma anche per cantieri importanti.
Fra le produzioni Navello: serramenti, portoncini di primo ingresso, persiane e antoni, realizzabili su disegno e in qualsiasi dimensione.
2.1
L’unità funzionale utilizzata per lo studio della finestra è 1 m2 .
La definizione dei confini di sistema di uno studio LCA è probabilmente l’elemento pi importante e delicato di cui tenere conto, poiché influenzano in modo significativo i risultati finali.
In primo luogo è necessario definire a quali elementi del ciclo di vita e della filiera l’analisi verrà estesa, questo perché gli impatti legati alla realizzazione delle finestre non sono solo quelli generati nella fase produttiva. Infatti, le conseguenze ambientali indirette, ovvero ci che accade al di fuori dei confini fisici degli impianti di lavorazione, possono risultare maggiori di quelle dirette.
Ci premesso, il presente studio LCA si riferisce all’intera filiera di produzione della finestra, dall’analisi dell’estrazione delle materie prime fino all’assemblaggio del prodotto finito; all’interno di questo ampio intervallo sono inclusi i seguenti sottosistemi
- produzione dei materiali aste di legno, carta vetro, ferramenta, doppio vetro, ecc.;
- produzione di energia elettrica;
- utilizzo di sistemi di trasporto su gomma;
Il presente studio è stato commissionato da Navello s.r.l., azienda italiana specializzata nella progettazione e produzione di finestre in legno L’azienda unisce competenza artigianale, ricerca e innovazione tecnologica per offrire serramenti su misura a elevata sostenibilit ambientale uesto studio ha come obiettivo la quantificazione degli impatti ambientali di m di una tipologia specifica di finestra in legno È stato selezionato il modello Seta 2.0, poich rappresenta il delle vendite totali nel ed è realizzato in e no di ino ame are fin er oin , materiale impiegato nel degli ordini effettuati nello stesso anno tal fine è stata impiegata la metodologia del Life cle ssessment L ), basata sulla normativa I - , e sulle linee guida della ommissione uropea IL International eference Life cle ata stem) e P Product nvironmental ootprint) , ) Il report descrive gli obiettivi dello studio L e i confini dell’analisi capitolo ), definisce i dati di inventario raccolti capitolo ) e quantifica gli impatti ambientali per m di finestra apitolo ) Il capitolo fa un confronto con i risultati ottenuti dalle dichiarazioni ambientali di finestre in legno Infine, il capitolo riporta raccomandazioni e conclusioni degli autori dello studio
2. DEFINIZIONE
- lavorazioni interne all’azienda taglio, levigatura, lavorazione del profilo, incollaggio, stuccatura, verniciatura, installazione delle ferramenta e del vetro, imballaggio;
- trasporto del prodotto finito su gomma e, a volte, navale.
Nella Tabella 3 si descrivono i contenuti specifici inclusi in ciascuna fase del ciclo di vita, in conformità con la struttura definita dalla norma di riferimento.
la struttura della finestra stuccatura, levigatura e verniciatura della finestra installazione delle ferramenta e del vetro onsiderando l’intero sistema analizzato, l’impatto sul cambiamento climatico risulta pari a g eq m² per i moduli - radle-to-Practical ompletion) Il consumo di energia elettrica nelle fasi di lavorazione contribuisce per il all’impatto totale dei moduli - , mentre il contributo maggiore deriva dalla fabbricazione del doppio vetro ) La produzione di rifiuti risulta generalmente limitata, a eccezione della fase di riduzione di sezione, che apporta un contributo medio non trascurabile pari a rispetto all’asta prima che entri nel macchinario Lo studio risulta accurato in quanto basato quasi interamente su dati primari raccolti direttamente nell’impianto produttivo è inoltre rappresentativo dal punto di vista geografico, poich la produzione avviene interamente in Italia, e i dati sono recenti anni ) elezionando tre ichiarazioni mbientali di Prodotto P ) relative a finestre in legno il valore di impatto calcolato sul prodotto oggetto della seguente relazione risulta allineato alla media delle emissioni pubblicate nelle P Il presente studio rappresenta il report L di riferimento per una futura certificazione ambientale di settore P ) delle finestre in legno prodotte in Italia
asi
2. E IPOTESI DI LAVORO el presente studio è stata utilizzata la metodologia LCA (Life Cycle Assessment) coerentemente con la normativa ISO 14040-44, le linee guida International Reference Life Cycle Data System IL ) e Product Environmental Footprint
: truttura e contenuti per a e del ciclo di ita
ra orto elle materie rime re o l a ien a i ro u ione a e i ro u
roce i interni i la ora ione el legno rattamento e ge tione ei ri iuti ro otti nell im ianto m allaggio er la e i ione el ro otto inito ra orto
ra orto el ro otto inito al cliente A em laggio
A em laggio el ro otto inale
truttura e contenuti per fase del ciclo di ita.
RIDUZIONE DI SEZIONE
LEVIGATURA
LAVORAZIONE DEL PROFILO
INCOLLAGGIO
STUCCATURA
LEVIGATURA E VERNICIATURA
INSTALLAZIONE DELLA FERRAMENTA
INSTALLAZIONE DEL VETRO
Energia
2.1 Unità funzionale
L’unit funzionale utilizzata per lo studio della finestra è m .
2.2 Confini di i ema
IMBALLAGGIO
igura asi di la orazione incluse nel modulo i ura 1: a i di la orazione inclu e nel odulo
di dati di etti indi etti e st umenti info mati i C s.r.l. ha fornito informazioni specifiche sulla propria produzione; in particolare ha raccolto consumi energetici, sull’energia prodotta dai pannelli fotovoltaici e sui materiali utilizzati, anni 2024 e 2025 In riferimento alla carta vetro e alla maniglia, a causa di inaccessibilità informazioni, è stato necessario integrare tali lacune con alcuni dati riferiti ad altri prodotti caratteristiche molto simili.
strumenti informatici di supporto utilizzati per lo sviluppo e l’analisi del modello LCA sono i
Soft are LCA OpenLCA 2.5.0 Database LCA Ecoinvent 3.10
P ) della ommissione uropea In uno studio L gli obiettivi devono essere ben definiti per comprendere tutte le implicazioni ambientali e dare una risposta alle problematiche inerenti È importante porre attenzione soprattutto sull’individuazione dei processi che si collocano tra i maggiori responsabili del potenziale impatto sul cambiamento climatico In questo caso la finestra in legno in esame presenta dimensioni pari a 1230 x 1480 mm e relativo peso di 61.35 kg Per ottenere risultati comparabili con altri studi dello stesso settore, la normativa impone l’utilizzo di dati calcolati su superficie unitaria m ) rapportando tale convenzione al caso studio il peso della finestra in oggetto risulta essere pari a g i seguito sono riportati i materiali componenti il prodotto con i relativi pesi abella ) e quelli relativi all’imballaggio abella )
La definizione dei confini di sistema di uno studio L è probabilmente l’elemento più importante e delicato di cui tenere conto, poich in uenzano in modo significativo i risultati finali In primo luogo è necessario definire a quali elementi del ciclo di vita e della filiera l’analisi verr estesa, questo perch gli impatti legati alla realizzazione delle finestre non sono solo quelli generati nella fase produttiva Infatti, le conseguenze ambientali indirette, ovvero ci che accade al di fuori dei confini fisici degli impianti di lavorazione, possono risultare maggiori di quelle dirette i premesso, il presente studio L si riferisce all’intera filiera di produzione della finestra, dall’analisi dell’estrazione delle materie prime fino all’assemblaggio del prodotto finito all’interno di questo ampio intervallo sono inclusi i seguenti sottosistemi produzione dei materiali aste di legno, carta vetro, ferramenta, doppio vetro, ecc produzione di energia elettrica utilizzo di sistemi di trasporto su gomma lavorazioni interne all’azienda taglio, levigatura, lavorazione del profilo, incollaggio, stuccatura, verniciatura, installazione delle ferramenta e del vetro, imballaggio trasporto del prodotto finito su gomma e, a volte, navale ella abella si descrivono i contenuti specifici inclusi in ciascuna fase del ciclo di vita, in conformit con la struttura definita dalla norma di riferimento La fase è costituita da tutte le lavorazioni svolte all’interno dell’azienda Navello s.r.l., dal prelievo del legno dal magazzino fino all’imballaggio della finestra utti i passaggi sono illustrati in igura
2.3 Fonti di dati diretti/indiretti e strumenti informatici LCA avello s r l ha fornito informazioni specifiche sulla propria produzione in particolare ha raccolto dati sui consumi energetici, sull’energia prodotta dai pannelli fotovoltaici e sui materiali utilizzati, relativi agli anni e In riferi-
The report presents a ife ycle ssessment study con ducted y the olytechnic ni ersity of Turin in collaboration with a ello s.r.l., a manufacturer of wooden window frames. The aim is to quantify the environmental impacts associated with the production of 1 m² of wooden window (Seta 2.0 model) and obtain an n ironmental roduct eclaration for Italian windows, in accordance with , and for construction products.
ain elements of the study
unctional unit of finished window
• System analyzed: from raw material extraction (“cradle-to-gate”) to end of life, including modules A1–A5 and C1–D.
• Data: collected mainly in-house (years 2024–2025), with very high geographical and temporal representativeness.
• Production process: comprises 13 stages, from cutting and gluing the wood to painting, assembling hardware and glass, through to packaging and installation.
ain results
• Impact on climate change (modules A1–A3): 66.41 kg CO2 eq./m².
• Double glazing represents the greatest source of impact (46.46%).
• Electricity consumption during manufacturing accounts for 22.54%.
• Waste generation is limited, except during the wood section reduction phase (39.47% of waste).
• At the end of life, most materials are recycled (e.g., 95% of steel, aluminum, wood, and brass).
odule D, which considers the benefits of recycling, reduces the overall impact by approximately –7.08 kg CO2 eq./m².
onclusion and main message
The study shows that the a ello eta . wooden window has good environmental performance, with the main impacts concentrated in the production of double glazing and energy consumption.
he wor pro ides a scientific and transparent basis for the future EPD of the Italian window sector, promoting environmental improvements, optimization of production processes, and greater sustainability in the construction industry.
mento alla carta vetro e alla maniglia, a causa di inaccessibilit ad alcune informazioni, è stato necessario integrare tali lacune con alcuni dati riferiti ad altri prodotti dalle caratteristiche molto simili li strumenti informatici di supporto utilizzati per lo sviluppo e l’analisi del modello L sono i seguenti oft are L penL , atabase L coinvent
2.4 Indicatori ambientali utilizzati Per rendere fruibili al meglio i risultati ottenuti dall’analisi L , per apprezzarne a fondo il si-
gnificato ambientale e per comunicarli agli addetti ai lavori e al pubblico, devono essere individuate delle aree di interesse ambientale categorie di impatto) e per ognuna di esse occorre selezionare opportuni indicatori uest’ultimi sintetizzano gli effetti ambientali potenziali associabili ai ussi di materia energia in ingresso uscita dal sistema studiato el presente studio, nella fase di analisi degli impatti è stato utilizzato il metodo EF 3.1 (Environmental Footprint), consigliato dalla ommissione uropea Per l’indicatore del cambiamento climatico, gli impatti sono analizzati nel dettaglio lungo la filiera produttiva, al fine di identificare quali sottoprocessi contribuiscono, e in che misura, all’impatto totale iene inoltre fornita una panoramica più ampia su tutti gli indicatori disponibili con il metodo
3. ANALISI DI INVENTARIO (LCA)
La raccolta dati è stata condotta dall’azienda avello s r l con il supporto del Politecnico di orino In riferimento alla produzione degli anni e per ciascuna fase di lavorazione sono stati raccolti i seguenti dati consumi di energia, materie prime e materiali tipologia, quantit e destinazione degli scarti sistemi di trasporto impiegati e distanze uesto report non riporta l’inventario, in quanto si tratta di dati sensibili per l’azienda che hanno contribuito allo studio
4.
I dati di inventario sono stati utilizzati per realizzare i modelli L della finestra in legno L’analisi degli impatti è stata eseguita con il metodo
4.1
La abella riporta i valori di impatto relativi a m di finestra in legno
Per tutti gli indicatori ambientali analizzati sono stati calcolati distintamente
) il valore d’impatto sull’estrazione di tutte le materie prime, il loro trasporto in azienda e la fase di lavorazione e di imballaggio del prodotto finito - )
) fase di trasporto al destinatario ) ) fase di installazione )
isultati di impatto am ientale per m di finestra in legno
Ecotoxicity, freshwaterorganics
Eutrophication, marine kg N eq
Eutrophication, freshwater kg P eq 1.49E-02 2.74E-04
Eutrophication, terrestrial mol N eq
Human toxicity, cancer CTUh
Human toxicity, noncancer
onising radiation k q U-235 eq
and use Pt
O one depletion kg C C11 eq 1.66E-06 6.79E-08
o one formation
Per tutti gli indicatori ambientali analizzati sono stati calcolati distintamente
1) il valore d’impatto sull’estrazione di tutte le materie prime, il loro trasporto in azienda e la fase di lavorazione e di imballaggio del prodotto finito (A1-A3);
2) fase di trasporto al destinatario (A4);
3) fase di installazione (A5)
.2 nalisi di ont i uto Questo paragrafo approfondisce i risultati d’impatto ottenuti per l’indicatore del cambiamento climatico e mira a identificare l’impatto che le diverse fasi del processo produttivo della finestra hanno sul totale.
La Figura 2 mostra il contributo di kg CO2 eq. al m2 di finestra in legno, in riferimento alle seguenti attività
- produzione del legno; - produzione del vetro; - trasporto; - energia; - scarti prodotti in azienda; - altro (impatto di tutte le materie prime, ad esclusione del legno e del vetro).
La Figura 3 illustra i medesimi risultati, ma riportandoli in valore percentuale.
4.2 Analisi di contributo
uesto paragrafo approfondisce i risultati d’impatto ottenuti per l’indicatore del cambiamento climatico e mira a identificare l’impatto che le diverse fasi del processo produttivo della finestra hanno sul totale
La igura mostra il contributo di g eq al m di finestra in legno, in riferimento alle seguenti attivit produzione del legno produzione del vetro trasporto energia scarti prodotti in azienda altro impatto di tutte le materie prime, ad esclusione del legno e del vetro)
La igura illustra i medesimi risultati, ma riportandoli in valore percentuale ome si pu notare, l’attivit di produzione del doppio vetro ha una percentuale del uesti valori elevati sono giustificati dall’alto consumo di energia necessario per la realizzazione del prodotto stesso nche il consumo di energia impiegata per la produzione della finestra è rilevante ) cos come la produzione delle materie prime, esclusi il vetro e il legno lamellare, che impattano per l’ allo studio emergono inoltre aspetti positivi, quali il basso impatto energetico dell’azienda, che ammonta al , e la trascurabile quantit di scarti prodotti durante le fasi di lavorazione nell’impianto ) Il primo risultato è condizionato dalla presenza di pannelli fotovoltaici, che contribuiscono per il al fabbisogno energetico annuale di avello s r l , e dall’utilizzo di macchinari a basso consumo energetico, tenendo conto che la maggior parte delle lavorazioni richiede un’attivit di pochi secondi In riferimento, invece, all’esito che riguarda la produzione di scarti si pu affermare che l’elevata precisone dei macchinari minimizza tale effetto il processo di maggior impatto è la realizzazione del profilo della finestra che contribuisce per il )
5. CONFRONTO DEI RISULTATI
5. CON EPD DI FINESTRE
Per valutare come il presente studio si colloca nel contesto delle valutazioni ambientali relati-
ve alle finestre in legno, è stata fatta una raccolta di ichiarazioni mbientali di Prodotto P , nvironmental Product eclaration) in corso di validit ono state individuate numerose P riguardanti i serramenti, ma ai fini del confronto sono state selezionate soltanto quelle classificate con il codice P uilders’ joiner and carpentr of ood , poich tale categoria fa esplicito riferimento ai prodotti in legno e non a quelli realizzati con altri materiali
ulla base di questo criterio, tre P italiane sono state identificate come comparabili con il presente studio I risultati relativi all’indicatore di cambiamento climatico g eq per m² di finestra) calcolati da tali P sono riassunti nella abella In particolare, la prima P analizzata riporta i risultati per due varianti di finestre in pino lamellare, la seconda per un singolo modello, mentre la terza presenta un’analisi più dettagliata comprendente tre tipologie di finestre realizzate con differenti specie legnose impiegate dall’azienda
La media aritmetica degli impatti forniti dalle P analizzate risulta pari a g eq m², un valore in linea con quello ottenuto nel presente studio g eq m²), indicando coerenza con il quadro di riferimento del settore n risultato significativo emerge confrontando la media degli impatti delle finestre realizzate in Pino, pari a g eq, con quella delle finestre prodotte in altre specie legnose, pari a g eq ale confronto evidenzia come il Pino presenti un impatto mediamente superiore rispetto ad altri tipi di legno uttavia, il modello eta di avello s r l mostra un valore inferiore alla media delle finestre in Pino, indicando una maggiore efficienza ambientale del prodotto analizzato
Il presente studio L ha quantificato l’impatto di una finestra in legno La rappresentativit geografica è in linea con gli obiettivi dello studio in quanto include materiali estratti in diversi Paesi esteri e poi trasformati in Italia La rappresentativit temporale è eccellente, in quanto per ciascun materiale sono disponibili dati recenti, facenti riferimento all’anno - L’ac-
Paese Legno utilizzato per la finestra
Impatto su cambiamento climatico
Italia Pino lamellare . 1E 01 Pino lamellare .58E 01
Italia Pino lamellare .16E 01
Italia odello 1 - Castagno 6.60E 01
odello 1- Larice 6.8 E 01
odello 1 Larice termotrattato 5.53E 01
odello 1 - Rovere 5. E 01
odello 1 - Pino .16E 01
odello 1 Eucalipto grandis .1 E 01
odello 2 - Castagno 6.12E 01
odello 2- Larice 3.38E 01
odello 2 Larice termotrattato 5.04E 01
odello 2 - Rovere 4. 8E 01
odello 2 - Pino 6. 0E 01
odello 2 Eucalipto grandis 6. 4E 01
odello 3 - Castagno 5.83E 01
odello 3- Larice 6.3 E 01
odello 3 Larice termotrattato 4.45E 01
odello 3 - Rovere 4.2 E 01
odello 3 - Pino 6. 1E 01
odello 3 Eucalipto grandis 6. 8E 01
La media aritmetica degli impatti forniti dalle EPD analizzate risulta pari a 6.38E 01 kg CO eq m , un valore in linea a quello ottenuto nel presente studio (6.64E 01 kg CO eq m ), indicando coerenza con il quadro di riferimento del settore.
mpatti sul cam iamento climatico riportati nelle certificazioni di di erse specie legnose
curatezza dei dati utilizzati nell’analisi è molto buona in quanto basati quasi esclusivamente su dati primari raccolti in azienda L’impatto sul cambiamento climatico di una finestra per tutto il processo - ) risulta di g eq m , mentre per le categorieg eq m La produzione del doppio vetro rappresenta la fase a maggiore contributo sull’impatto complessivo, incidendo per il sul totale degli impatti ambientali calcolati Invece per quanto riguarda l’energia impiegata all’interno dell’azienda avello s r l durante la fase di produzione si evince che l’impatto, pari a g eq m , è più basso del previsto grazie all’utilizzo di energia rinnovabile proveniente dai pannelli solari installati in azienda Lo studio si colloca come base di ar enza er una fu ura cer ificazione am iena e di e ore de e fine re in e no Ne anorama internazionale, tale studio contribuisce ino re a a definizione di fu ure inee uida c e erranno reda e a fine di armonizzare e rendere più comparabili gli studi LCA nel settore dei manufatti lignei per l’edilizia, promuovendo un approccio metodologico condiviso per la valutazione ambientale dei serramenti in legno
[1] The International Standards Organisation, “Environmental management – Life cycle assessment – Principles and framework,” Iso 14040, vol. 2006, pp. 1–28, 2006.
n risultato significativo emerge confrontando la media degli impatti delle finestre realizzate in pino, pari a . 4E 01 kg CO eq, con quella delle finestre prodotte in altre specie legnose, pari a 5. 6E 01 kg CO eq. Tale confronto evidenzia come il pino presenti un impatto mediamente superiore rispetto ad altri tipi di legno. Tuttavia, il modello Seta 2.0 di Navello s.r.l. mostra un valore inferiore alla media delle finestre in pino, indicando una maggiore efficienza ambientale del prodotto analizzato.
[2] The International Standards Organisation, Environmental management – Life cycle assessment – Requirements and guidelines, vol. 2006, no. 7. 2006, pp. 652–668.
[3] M.-A. Wolf et al., “ILCD Handbook - General Guide for Life Cycle Assessment - Detailed Guidance,” Via E. Fermi, 2749 - 21027 Ispra (VA) Italy, 2010.
[4] European Commission, “Product Environmental Footprint (PEF) Guide,” 2013.
Ringraziamo Navello s.r.l. per aver reso disponibile lo studio per la redazione di Sistema Serramento nelle due versioni attualmente realizzate. L’estratto dei dati principali in italiano è stato riportato in questo contributo e la versione completa in lingua inglese è allegata a questo numero.
SHOW CASE
ENERGIA/ SOSTENIBILITÀ


Lo scorso 11 dicembre all’HUS di Milano è stata presentata la lampada Vita D Table che sanifica e aumenta il benessere: studiata per la salubrità degli ambienti. Un prodotto che si pone in concordanza con la luce naturale che filtra dalle finestre, grazie al sistema LAD+ che replica gli effetti benefici del sole sulla salute e sulla vitalità e LAD+D che favorisce la produzione di vitamina D nel nostro organismo.
Vita D Table non è una semplice lampada da tavolo, è un dispositivo tecnologico brevettato che unisce sicurezza, design sostenibile e praticità. Utilizza materiali organici come il sughero e un polimero naturale, integra sensori intelligenti per garantire un funzionamento efficiente, sicuro e durevole. Pensata per il nostro benessere, aiuta a fornire ogni giorno il giusto apporto di vitamina D.
È stata ideata proprio per integrarsi nella routine quotidiana. Non richiede particolari attenzioni: basta lavorare, leggere o trascorrere del tempo accanto alla lampada. In poche ore di esposizione si possono raggiungere i fabbisogni gior-
nalieri consigliati di vitamina D, senza alterare le proprie abitudini.
Il design innovativo di Vita D Table, ideato da Serena Vinciguerra, coniuga sostenibilità, forme organiche, soluzioni eco-sostenibili e tecnologiche: illuminazione dimmerabile touch, sensori che rilevano la presenza della persona nelle vicinanze per ridurre il consumo energetico, batteria ricaricabile tramite un normale alimentatore per smartphone, connessione wireless per connetterla alla App dedicata “MiaVitaD”, tecnologia per l’identificazione univoca del prodotto. Basta avvicinare lo smartphone alla lampada per attivare la App dedicata e
visualizzare l’apporto di vitamina D ottenuto in base al tempo di esposizione e al proprio fototipo. Vita D Table è disponibile per la vendita dal mese di novembre 2025 in 5 diverse colorazioni che richiamano il valore naturale e organico del prodotto.
LAD+ e LAD+D sono la risposta per vivere gli ambienti nella massima sicurezza. Il dispositivo LAD+ è stato progettato con l’obiettivo di promuovere il benessere umano, replicando gli effetti benefici del sole sulla salute e sulla vitalit L’apparato si distingue per le sue avanzate capacit di sanificazione, che agiscono efficacemente sulla vitalità di batteri e virus mediante l’emissione di specifiche lunghezze d’onda, debellandoli. Tali lunghezze d’onda sono dosate in modo preciso e conforme alle normative di sicurezza fotobiologica, garantendo al contempo la tutela delle persone. LAD+D integra alla sanificazione la tecnologia ita , favorendo la produzione di vitamina D nel nostro organismo.
Nature light s.r.l. nasce da 30 anni di esperienza nell’ideazione, sviluppo e realizzazione di prodotti innovativi in diversi settori. L’azienda sviluppa e produce soluzioni e prodotti per la salubrità degli ambienti e per il benessere delle persone usando la tecnologia allo stato dell’arte e la pluriennale esperienza di un gruppo di persone altamente specializzate nel proprio ambito professionale. L’obiettivo di Nature light s.r.l. è di realizzare prodotti innovativi, sicuri, affidabili, rispettosi dell a biente, di facile uso sen a trascurare l’estetica, facendosi ispirare dalla Natura. Basandosi su uesti principi l a ienda ha s iluppato il siste a di anifica ione Adatti a AD per la sanifica ione in continuo e in auto atico di aria e superfici e la tecnologia ita D in grado di far sinteti are natural ente la ita ina D al corpo u ano
odalit anificanti: Il sistema è dotato di un’intelligenza integrata avanzata, in grado di rilevare la presenza o l’assenza di individui nell’ambiente e di adattarne quindi il funzionamento nella modalità ottimale. Il sistema funziona autonomamente, passando dalla modalità Containment, in presenza di persone e/o animali, alla modalità Eco quando l’ambiente risulta libero da presenze. Il continuo alternarsi automatico di queste due fasi di funzionamento, permette di eliminare efficacemente batteri e virus presenti nell’aria e nelle superfici, contribuendo a mantenere un ambiente igienicamente sicuro.

Alcune immagini dedicate alla lampada Vita D Table, nelle cinque colorazioni che richiamano il valore naturale e organico del prodotto e restituita in due diverse ambientazioni.
On December 11, the Vita D Table lamp was presented at the HUS in Milan. Designed to improve well-being, it sanitizes and enhances the healthiness of environments. The product works in harmony ith the natural light that filters through indo s than s to the system hich replicates the eneficial effects of the sun on health and vitality, and LAD+D, which promotes the production of vitamin D in our bodies.
Salamander organized a technical event on energy redevelopment, attended by over 1,700 professionals. The Superbonus 110% and Ecobonus were discussed, analyzing opportunities and critical issues. Architect Claudio Sangiorgi emphasized the importance of continuing to work towards sustainable buildings. Architect Paolo Perrotta highlighted the value of collaboration between architecture and engineering, presenting an energy efficiency pro ect in ilan that de onstrated the effecti eness of ala ander profiles and the uality of urith indows, which anufactured the windows and doors installed in the two ilanese complexes.
he y indow application uses the li ate, ase, ustomer) principle to offer personalized advice on windows to opti i e co fort and energy efficiency he conference highlighted the importance of renewable energy and the need for efficient, sustainable, and resilient construction, with ala ander y indows as a odel for future building pro ects
uando c’è bisogno di sanificare un ambiente in 15-20 minuti, l’utente può attivare la modalità Strong. Tramite la console di monitoraggio o la web app dedicata viene visualizzato lo stato del sistema in tempo reale, i comandi per l’attivazione della modalità Strong e la cronologia del funzionamento del sistema. L’unità di collegamento integra il sistema nell’IoT. Questa combinazione tecnologica innovativa consente non solo di migliorare la qualità igienica degli spazi, ma anche di supportare attivamente il benessere fisiologico delle persone
La progettazione e la validazione del dispositivo sono state rese possibili grazie alla consolidata competenza nel settore ottico-elettronico e alle collaborazioni con istituzioni accademiche del territorio ttraverso un approccio scientifico e lo sviluppo di soluzioni innovative, è stato possibile garantire la conformità alle normative vigenti in materia di sicurezza, nonché ottenere risultati replicabili e affidabili
scientificamente dimostrato che determinate lunghezze d’onda dei raggi solari debellano virus e batteri.
LAD+ e LAD+D di NatureLight ha implementato questa conoscenza in un sistema che simula e combina determinate tipologie dei raggi solari
massimizzando l’effetto sanificante nel pieno rispetto della normativa EN62471.
La vitamina D è fondamentale per il nostro organismo, supporta l’assorbimento del calcio, rafforza le ossa, sostiene il sistema immunitario e contribuisce a prevenire numerose patologie. Oggi ne siamo carenti perché trascorriamo gran parte del tempo in ambienti chiusi, lontani dalla luce naturale.
Secondo uno studio pubblicato su Age and Ageing da Opinder Sahota, si stima che circa un miliardo di persone nel mondo non abbia livelli sufficienti di vitamina , con una maggiore incidenza tra la popolazione anziana. Per attivare il meccanismo biologico della produzione e dell’assimilazione della vitamina D nella pelle, è necessario l’esposizione ai raggi emessi dal sole. Il processo di produzione e assimilazione della vitamina D è regolato dal nostro organismo in modo tale da garantire un apporto adeguato, evitando l’eccesso.


anche on line: www.webandmagazine.media/rubrica-aziende



info@arduinilegnami.com - www.arduinilegnami.com
ARDUINI LEGNAMI s.p.a.
29010 Roveleto di Cadeo (Piacenza) Via Emilia Est, 238 telefono +39/0523 509029 telefono +39/0523 509020
LEGNAMI IMP./EXP. Dal 1957 il vostro partner ideale nell’approvigionamento di tutti i migliori legni africani, nord americani ed europei.



info@derwood.it - www.derwood.it
DERWOOD s.r.l.
30030 Martellago (Venezia) - Via Fornace, 2 telefono +39/041 5400521 fax +39/041 5401942
Specializzati in tavolame di latifoglie e lamellari per serramenti.

info@superfici.com - www.scmgroup.com/it/superfici
Elmag s.p.a. 20852 Villasanta (MB)
Via R. Sanzio, 9 telefono +39/02 9688453 fax +39/02 9682718
Superfici, marchio storico di riferimento nella progettazione, sviluppo e fabbricazione di impianti completi di verniciatura, offre la più ampia competenza in termini di trattamento delle superfici.
Nata nell'ambito della verniciatura del legno Superfici ha negli anni sviluppato competenze specifiche nella realizzazione di impianti di verniciatura anche per vetro, plastica, metallo o materiali compositi. La gamma di prodotti include linee complete di spruzzatura automatiche o robotizzate con essiccatoi verticali, lineari e sistemi UV, linee complete di verniciatura a rullo, linee di stampa per pannelli ed impianti di verniciatura per serramenti e pezzi tridimensionali.

info-italia@homag.com - www.homag.com
HOMAG ITALIA s.p.a. 20833 Giussano (Monza Brianza) Via A. Vivaldi, 15 telefono +39/0362 8681 fax +39/0362 314183
Macchine - Impianti Sistemi per la lavorazione del legno.

info@zaffaroni.com - www.zaffaroni.com
MARIO ZAFFARONI & FIGLI s.r.l. 20078 Turate (Como)
Via Centro Industriale Europeo, 24 telefono +39/02 9688453 fax +39/02 9682718
Centri di lavoro per la tecnologia del “Folding”. Impianti per la sezionatura e sezionatrici multilame per pannelli. Fresatrici speciali longitudinali di precisione.









Life Cycle Assessment (LCA) of a wooden window produced by Navello (Study based on site-specific data)

Authors of the study:
Dott. Ing. Elezaj Eriola - Politecnico di Torino
PhD Bianco Isabella - Politecnico di Torino
Research client: Navello s.r.l., Via Chiabotti Rea, Monchiero (CN)
Turin, September 2025
The Navello company hosted an internship in collaboration with Politecnico di Torino, aimed at quantifying the environmental impacts of 1 m2 of a wooden window produced by them. The production process of a window, inside the company Navello, is divided into the flowing phases: wood retrieval from warehouse, cutting of the wooden bars, section reduction, sanding of the wooden bars, profile processing, gluing of wooden bars, surface filling, sanding and paining of the window, hardware installation, glass installation and packaging of the window. This study is configured with the objective of obtaining an EPD for the sector based on a product (1 m2 of a window). For this purpose, the Life Cycle Assessment (LCA) methodology was used, based on the ISO14040-44 standard and the European Commission guidelines, and the study was carried out following the indications in the Product Category Rules (PCR) for construction products 2019:14 Version 2.0.1, the Complementary Product Category Rules (C-PCR-007) Version 1.0.0 and the EN 15804:2012+2019:A2/AC:2021.
Each phase of a window production was analyzed, and the environmental impacts of 1 m2 of a window were calculated. Taking into account all the steps analyzed, the impact on climate change is 66.41 kg CO2 eq./m2 for the A1-A3 modules (cradle-to-gate).
The biggest contribution in the impacts is given by the double glazing production (46.46%), followed by the electricity consumed in the processing phases which gives a contribution of 22.54% to the total impact of the A1-A5 module of the window. The waste produced in the company are almost always limited, except during the section reduction phases which give a non-negligible contribution, equal to 39.47%.
The study is accurate because it is based almost entirely on data collected directly in the processing plant. It is also sufficiently representative from a geographical point of view, as production takes place entirely in Italy. The temporal representativeness is excellent, as the data of all the materials are recent (year 2024-2025).
The study is the LCA report for the sector EPD environmental certification for windows produced in Italy. Furthermore, at an international level, the study contributes to the future definition of guidelines for the harmonization of LCA studies in the windows sector.
Table 1. Product Content Declaration – Sector average. ..........................................................................
Table 2. Declaration of packaging content – sector average ...................................................................
Table 3. Declared modules, geographical coverage and data origin. .....................................................
Table 4. Structure and contents by life cycle phase according to EN 15804.........................................
Table 5. Declared units adopted for life cycle module. .............................................................................
Table 6. Declaration of sources, reference years, categories and share of primary data.
Table 7. Paragraphs containing inventory data for each production phase
Table 8. Italian energy mix for the year 2022 (AIB, 2023).
Table 9. Raw materials and means of transport.
Table 10. Inventory relating to wood retrieval from warehouse.
Table 11. Inventory relating to the cutting of the wooden bars. ............................................................
Table 12. Inventory relating to the section reduction. ..............................................................................
Table 13. Inventory relating to the sanding of wooden bars. ..................................................................
Table 14. Inventory relating to the profile processing. .............................................................................
Table 15. Inventory relating to the gluing of wooden bars. .....................................................................
Table 16. Inventory relating to the surface filling......................................................................................
Table 17. Inventory relating to the sanding and paining. ........................................................................
Table 18. Inventory relating to the hardware installation. .......................................................................
Table 19. Inventory relating to the glass installation. ...............................................................................
Table 20. Inventory relating to the packaging.
Table 21. Inventory relating to the transportation.
Table 22. Inventory relating to the installation.
Table
Table
Table
Table 27. Main and additional environmental indicators (in grey) with units of measurement, warnings and characterization models. .....................................................................................................
Table 28. Impacts of modules: A1-A3, A4, A5, C1, C2, C3, C4 and D. ..................................................
Figure 1. Operational scheme of the LCA. .................................................................................................... 8
Figure 2. LCA scheme according to ISO 14040. ........................................................................................... 8
Figure 3. LCA system boundaries: the big pink rectangle delimits the system boundaries for calculating the impacts of the window during their life cycle. ............................................................... 16
Figure 4. Detailed process steps of the module A3. .................................................................................. 17
This study was commissioned by Navello, which is an Italian company specialized in the design and production of wooden windows. The company combines manual expertise with research and technological innovation to offer custom-made and eco-sustainable window frames. This study is aimed at obtaining the sector EPD certification based on a window made of wood, model: Seta 2.0.
The report briefly describes the LCA methodology (Chapter 2), identifies the specific objectives of the study and the boundaries of the analysis (Chapter 3), provides details of the inventory data used in the LCA modelling (Chapter 4) and quantifies the environmental impacts (Chapter 5). For the study is used 1 m2 of finished window as functional unit. Finally, Chapter 6 reports recommendations and conclusions of the authors of the study.
Annex 2 describes the defined follow-up procedure to monitor the validity of declared EPD.
In this study, the LCA (Life Cycle Assessment) methodology was used in accordance with the ISO 14040-44 standard, the International Reference Life Cycle Data System (ILCD) and Product Environmental Footprint (PEF) guidelines of the European Commission, the Product Category Rules (PCR) 2019:14 Version 2.0.1, the C-PCR-007 Version 1.0.0 and international scientific literature.
The Life Cycle Assessment (LCA) methodology, codified by the UNI EN ISO 14040 series standards, can be defined as an objective environmental assessment technique for quantifying the environmental impacts of a product or process during all phases of the life cycle, through the systematic measurement of all physical exchanges to and from the environmental system. This methodology (Figure 1) is based on objective criteria that allow the identification and evaluation of the potential environmental impacts and energy loads of a product/production process, through the identification of the incoming flows (materials, resources and energy) and outgoing flows (waste and polluting emissions into the environment) throughout the life cycle.

The LCA approach, of a quantitative nature and therefore strictly engineering, was developed in the early 70s and has seen increasing diffusion since the 90s. It is an innovative methodology for addressing environmental issues related to a product or process, as it allows for a comprehensive assessment of impacts throughout the entire life cycle.
Through a “cradle to grave” analysis, the production system is considered in its entirety: for this reason, any hypotheses and/or attempts at specific improvement are evaluated with reference to the entire life cycle.
The assessment includes the phases of extraction and treatment of raw materials, production, transportation and distribution, up to use, reuse, recycling and final disposal.
Initially adopted mainly in the industrial sector, LCA analysis is now widely applied in different fields, demonstrating its versatility and transversal relevance.
According to ISO 14040, the phases of an LCA life cycle analysis (Figure 2) are as follows:

1. GoalandScopeDefinition
This is the initial phase, in which the purposes and scope, the functional unit and the boundaries of the LCA study are defined. This phase therefore determines the entire setup of an LCA study, describes the system being studied and determines the categories of data to be collected, the assumptions and the limits.
2. LifeCycleInventoryAnalysis(LCI)
This phase includes the collection of data and calculation procedures that allow the quantification of the incoming and outgoing flows of a product system. It is certainly the most important phase in an LCA study: it creates a model of the real system examined and allows the determination of the physical inputs and outputs according to the objectives of the study. For this reason, this phase is usually supported by dedicated software and databases.
3. LifeCycleImpactAssessment(LCIA)
It is the processing phase of the acquired inventory results, with the aim of evaluating the extent of the potential environmental impacts and therefore highlighting the extent of the environmental modifications that are generated following the releases into the environment (emissions or waste water) and the consumption of resources caused by the production activity.
4. LifeCycleInterpretationandImprovement
It is the final phase of life cycle assessment, in which the results obtained in the inventory analysis and impact assessment are combined consistently with the pre-established objective and the purpose to be achieved. The Interpretation phase aims to obtain conclusions and recommendations, necessary to reduce the environmental impact of the processes or activities considered, evaluating them iteratively with the same methodology.
In an LCA study it is essential to precisely define the objectives, in order to have a tool capable of capturing all the environmental implications associated with the system analyzed and of providing coherent answers to the issues considered relevant. This study was carried out on behalf of Navello, and it is preparatory to the publication of the environmental product declaration at The International EPD® System (EPD International AB Box 210 60, SE-100 31 Stockholm, Sweden), in particular the product EPD declaration, for the window sector. Therefore, the main objective is to analyze, quantify and verify the average environmental impacts generated by the life cycle of 1 m2 of a window, through the LCA methodology and in compliance with the provisions of the Product Category Rules (PCR) 2019:14 – Construction products, Version 2.0.1 and the General Programme Instructions (GPI) for the International EPD® System, Version 5.0.0. There is also the specific C-PCR (Complementary PCR), C-PCR 007, Version 1.0.0 related to windows and doors. Moreover reference was made to the general requirements established in the PCR and in the relevant international standards: EN 15804:2012+2019:A2/AC:2021, ISO 14040:2006, ISO 14044:2018, ISO 14025:2010 and ISO 21930:2017.
In particular, the study applies to 1 specific type of window manufactured by the Navello company.
The Seta 2.0 model was selected because it accounts for 68% of the company’s total sales in 2024 and is made of finger-joint laminated pine, which was used in 46% of the orders placed during the same year.
The broader environmental objective is to estimate the average environmental impacts associated with the complete life cycle of a window finishing up to a likely end-of-life scenario. A further objective of the study is to identify the processes most responsible, on average, for the potential impact on climate change, thus providing useful information for environmental improvement interventions.
The primary target group of this EPD is business-to-business (B2B) stakeholders, such as architects, designers, construction companies and procurement professionals. These results may also be used for business-to-consumer (B2C) communication, providing transparent environmental data to end users and clients interested in the sustainability of natural materials.
The product analyzed in the LCA study is a wood window with dimension of 1230 mm x 1480 mm, equipped with a 115 mm central mullion (instead of the traditional 128 mm), single-glazed unit, smooth single sash, and fixed frame with a 68x68 mm section made of finger-jointed laminated pine. The profiles are manufactured with counter-moulding and joined at 90° using double tenon joints and adhesive tested according to EN 14257 standard. In accordance with the United Nations classification, the products fall under the UN CPC code 31621 “Windows, French-windows and their frames made out of wood”, under category 3162 "Builder's joinery and carpentry of wood (including cellular wood panels, assembled parquet panels, shingles and shakes)” and are characterized by high durability and stable technical performance over time. In this regard, the Reference Service Life (RSL) of the products, taking into account their nature and intended applications, was assumed to be equal to 40 years [1].
From a chemical safety perspective, none of the products studied contain substances included in the SVHC (Substances of Very High Concern) list drawn up by the European Chemicals Agency (ECHA) in concentrations above 0.1% by weight, thus ensuring compliance with REACH requirements for human health and the environment.
For the evaluation of the impacts related to the downstream and beneficial modules, an average wood bulk density of 500 kg/m³ is considered, so 1 m² of wood corresponds to 35.30 kg.
The Table 1 and Table 2 present the content of biogenic material and other details regarding the analyzed product and packaging. The wood is assumed to have 12% moisture content and half of the dry wood is carbon, C. Each kg of stored biogenic carbon is equal to 44/12 kg of CO2.
Table 2. Declarationofpackaging content
The definition of system boundaries represents one of the most crucial and delicate aspects of an LCA study, since the choices made in this phase significantly impact the final results and their interpretation.
It is therefore essential to establish precisely which phases of the product life cycle and which segments of the production chain are included in the analysis. This step allows to ensure methodological coherence and completeness in the assessment of environmental impacts. In the case of a window production, environmental impacts are not limited to the processes carried out within the plants directly. In fact, indirect environmental consequences, i.e. those that occur outside the physical boundaries of the plants but that are attributable to the product analyzed, can be even greater than the direct ones.
The boundaries of the system under study are therefore not limited to the physical boundaries of the window and the plant, but extend upstream and downstream to include the entire supply chain, including the following subsystems:
the production and supply of raw materials and auxiliary materials (wood, sandpaper, paint, glass, ...),
The production and use of energy consumed in various processes (51% generated from photovoltaic panels installed in the company and the remaining 49% supplied by grid electricity),
the use of road and naval transport systems,
the internal processing activities in the plant: cutting, sanding, gluing, puttying, painting, hardware assembly, packaging, transport, and window installation,
waste treatment and management,
end-of-life phases, including demolition, treatment and disposal
The geographical boundaries are identifiable:
in the Italian national area with regards to the processing carried out in the company;
in the European landscape for the extraction and transportation of raw materials, product end-of-life scenarios and for module D benefits.
The time boundaries refer to the years 2024 and 2025 for the energy consumption, and just to the year 2025 for the production and transport data.
3.2.1
Additionally, the following exclusions from the system boundaries have been made in line with the guidance of the reference PCR:
the construction of company buildings and related infrastructure (i.e. capital goods);
the production and maintenance of machinery and equipment (i.e. capital goods);
staff-related activities (i.e. personnel processes);
the maintenance and production of spare parts;
the maintenance operations of vehicles;
all company operations not related to the processing of the material considered in the study.
3.2.2
The criterion adopted for the inclusion of inputs and outputs is based on a cut -off level of 1% by mass and energy for each individual process. However, all processes for which data were available were included in the analysis, even if their contribution was below this threshold. Consequently, the cut-off was applied solely to avoid collecting unavailable data, and not to exclude information already acquired. Specifically, the wood waste generated by sanding with abrasive paper during the surface finishing phase was not considered.
3.2.3
This study complies with EN 15804:2012+2019:A2/AC:2021 and adopts a “cradle-to-gate with modules C1-C4 and module D” approach, specifically including modules C1–C4 and module D, related to end-of-life and potential benefits.
Below, the Table 3 provides an overview of the life cycle information modules declared in the study, specifying for each of them the geographical scope of reference, the source of the data and the expected coverage according to the standard. To ensure a coherent, transparent and comparable environmental assessment, the study uses a model divided into three main phases: upstream, core and downstream, with the inclusion of module D. Table 4 describes the specific contents included in each phase of the life cycle, in accordance with the structure defined by the reference standard.
Table 3. Declaredmodules,geographicalcoverageanddataorigin.
VariationProducts Not applicable
VariationSites Not applicable
Table 4 StructureandcontentsbylifecyclephaseaccordingtoEN15804
Phase Module Main contents
A1
UPSTREAM
CORE
TRANSPORT
ASSEMBLAY
BENEFITS
Production of auxiliary materials
A2 Transport of auxiliary materials to the production plant
Internal wood processing processes
A3
Treatment and management of waste produced in the plant
Packaging for shipping the finished product
A4 Transportation of the final product to the client
A5 Assembly of the final product
C1 Removal and demolition of the window at the end of its useful life
C2 Transport of materials to the treatment or disposal facility
C3 Waste processing
C4 Landfill disposal
D Recovery, reuse or recycling activities of the window’s material that has reached the end of its life
For the comparison and evaluation of the average environmental impacts of a window, the declared unit adopted is equal to 1 m² a window finish, ready to be delivered to the consumer, in compliance with the reference PCR.
However, for the purposes of calculating the environmental impacts along the various phases of the product life cycle, specific declared units have been defined for each module, in relation to the nature of the processes involved, as reported in Table 5.
Table 5 Declaredunitsadoptedforlifecyclemodule.
Modules Declared unit
A1-A3 1 m2 of manufactured window
A4 1 m2 packed for delivery
A5 1 m2 for the assembly
C + D 1 m2 of disposed window
Specifically, in cases where the declared unit is not expressed in mass, a conversion factor based on the bulk density of the material is applied in line with the provisions of the reference legislation. For the assessment of the impacts related to the downstream and benefit modules, an average material bulk density of the wood 500 kg/m3 is considered, so 1 m2 of a window corresponds to 35.30 Kg.
The company participating in the project provided specific data relating to its production in the processing plants. All primary data used in the model were collected through questionnaires filled out by company representatives between April and June 2025 and referred to the years 2024 and 2025. Most of the data employed in the model for the module A3 were directly measured, and therefore the reference year is 2025.
Table 6 declares the source, reference year, data category, and the share of primary data of GWPGHG results for all processes contributing more than 10% to the GWP -GHG results of modules A1A5, plus other relevant processes, which all together contribute to more than 90% of the declared results.
The share of primary data is calculated based on GWP -GHG results. It is a simplified indicator for data quality that do not capture all relevant aspects of data quality. The indicator is not comparable across product categories.
Table 6 Declaration ofsources,referenceyears,categoriesandshareofprimarydata.
In particular, data on energy and material consumption were collected for modules A1–A2–A3-A4A5, with reference to the production years 2024 – 2025
Due to the partial unavailability of data from the reference company, it was necessary to integrate the information, where missing, with data relating to a technically similar material considered representative.
For the production of auxiliary materials used in the window supply chain (e.g. sandpaper and handle), were used data from previous studies [2], [3].
Therefore, these data were classified as representative secondary data, compatible with the quality criteria required by EN 15941.
Annex 1 presents the data quality assessment, based on Annex E of EN 15804:2012+A2:2019 (UN Environment Global Guidance on LCA database development), covering almost all results for each
impact indicator and considering representativeness of the data, and account for the precision, completeness, consistency and data sources.
The IT tools supporting the development and analysis of the LCA model are the following:
LCA Software: OpenLCA 2.5.0
LCA database: The Ecoinvent 3.10 database developed by the Swiss Centre for Life Cycle Assessment was used as a source of selected generic data.
This chapter describes the “subsystems” that constitute the LCA models of the production of the window Seta 2.0. A subsystem is a subset of activities/processes, or a specific sequence of process units (ISO14040) within the life cycle.
The processes and/or activities within the sequence that constitutes the life cycle of the window are described as they were entered into the OpenLCA software application.
Each single process unit is conceived as an input/output system, where the incoming and outgoing flows of materials, emissions and energy are quantified.
The following Table 7 indicates the paragraphs where the inventory data for each step of the production phase, transportation and installation (A3-A4-A5) are analyzed in this study.
All primary data used in the model were collected through questionnaires filled out by company representatives between April and June 2025. Furthermore, to fill the gaps in the data provided and make assumptions as representative as possible of each specific situation, direct meetings were held between LCA technicians and company managers to collect data through personal communication. Details on the individual data used are reported in the specific tables described in the next paragraphs (Table 7).
Table 7. Paragraphscontaininginventorydataforeachproductionphase
The life cycle considered in the study is illustrated in Figure 3, which represents the process diagram used to define the system boundaries of the LCA analysis related to the production of the window. The diagram highlights the main phases of the production cycle, the related information modules and the processes included in each phase. For each step, the environmental inputs and outputs are indicated, i.e. the flows of materials and energy and the waste produced. The big pink rectangle delimits the system boundaries used to calculate environmental impacts throughout the entire life cycle of the product, up to the end-of-life phases.
In the general case, the cycle begins with the made of raw material needed for the production of the window (wood, sandpaper, glue, putty, paint, hardware, glass, seals, silicone, packaging film, bubble wrap and the handle) (A1). Subsequently, the raw materials are transported to the plant (A2). Then starts all the processes involved in production of the window (A3), some steps are performed manually others by using the proper machines. Once the product is finished it is transported to the final users (A4) and assembled (A5).

Figure 3. LCAsystemboundaries:thebigpinkrectangledelimitsthesystemboundariesforcalculatingtheimpactsofthe windowduringtheirlifecycle.
Figure 4 illustrates all the process steps carried out in the Navello company to obtain the final product. All these processes are included in module A3.

Figure 4 DetailedprocessstepsofthemoduleA3
Once the processing is completed, the product is packaged (A3) for shipping, using materials such as corrugated board and packaging film. Each phase is accompanied by energy and material inputs, as well as waste generation.
The life cycle ends with the end-of-life phases, which include the demolition of the product (C1), the subsequent waste transportation (C2) and their final processing. In this case for each material we assume the following scenario:
- Glass: 30% recycled (C3) and 70% goes to landfill (C4),
- Steel: 95% recycled (C3) and 5% goes to landfill (C4),
- Aluminum: 95% recycled (C3) and 5% goes to landfill (C4),
- Rubber: 100% goes to landfill (C4),
- Brass: 95% recycled (C3) and 5% goes to landfill (C4),
- Wood: 95% recycled (C3) and 5% goes to landfill (C4).
The electricity used in this study for the module A was modelled considering 51% coming from photovoltaic panels, using the dataset "Electricity, medium voltage, renewable energy products | Cutoff, S – CH". The remaining 49% is based on the Italian residual mix from the Ecoinvent 3.10 dataset "Electricity, medium voltage, residual mix | electricity, medium voltage | Cutoff, S - IT". This dataset reflects the 2022 Italian residual mix as reported in the 2023 AIB report (Table 8). Instead for the modules C and D was considered just the dataset "Electricity, medium voltage, residual mix | electricity, medium voltage | Cutoff, S - IT".
Table 8 Italianenergymixfortheyear2022(AIB,2023).
The Table 8 reports the composition of the residual energy mix for Italy in 202 2, expressed in percentages of the different production sources. The residual mix represents a virtual mix of electricity referring to non-traceable consumption, i.e. that is not covered by certification tools such as Guarantees of Origin (GO). The shares of the different sources were calculated on the basis of the statistical data provided by AIB, following the methodology defined by Grexel (2020).
The climate impact (in kg CO2 eq./kWh using the GWP -GHG indicator) of electricity purchased in the manufacturing process in A3 considering the datasets presented above is 14.14 kg CO2 eq./kWh.
The raw materials and the means of transport used to deliver each of them to the Navello company, needed for the production of 1 m2 of a window Seta 2.0 are listed in the Table 9.
freight, lorry >32 metric ton, EURO4
0.40 Kraft paper
0.20 Phenolic resin
Glue
Corrugated
Handle 0.103
121.3 electricity, medium voltage alloy
0.75 brass
0.25 steel, low-alloyed Transport, freight, light commercial vehicle
Screws 0.021 Metal working, average for steel product manufacturing Transport, freight, light commercial vehicle
Spessorini 0.010 polypropylene, granulate Transport, freight, light commercial vehicle
The dataset for sandpaper is modelled using the technical data sheet provided by 3M, instead the dataset for the handle is based on the Environmental Product Declaration (EPD) published by Hoppe which is the supplier of handles for Navello.
The Navello company is equipped with photovoltaic panels that supply approximately 51% of its total electricity demand. For this portion, the dataset “Electricity, medium voltage, from renewable energy sources” was used. The remaining 49% of the electricity consumption is covered by the national grid and is modelled using the dataset"Electricity, medium voltage, residual mix | electricity, medium voltage | Cutoff, S - IT.”
In addition during working hours the company operates air extraction , indicated with a dataset named “Impianto di aspirazione”, and air compression systems, indicated with a dataset named “Compressore”. These machines are powered by electricity and contribute to the overall energy consumption of the production site.
All the quantities indicated have been elaborated starting from information provided by the Navello company. The model graph of A1-A3, A4, A5, C1, C2, C3, C4 and D are illustrated in Annex 3.
4.1.1
Table 10 shows the inventory data for the first phase of the production process, which consists in transporting the wood from the storage warehouse to the company's production area.
Table 10 Inventoryrelatingto wood retrieval from warehouse.
Operating machine [min] 2
4.1.2
Machine operation, diesel, >= 18.64 kW and < 74.57 kW, generators
Table 11 reports the inventory data for the cutting operations, during which the wooden bars are sized appropriately for the manufacturing of the window.
Table 11 Inventoryrelatingtothecuttingofthe wooden bars.
Output
Compressore
4.1.3 Section reduction
Table 12 reports the inventory data for the reduction of the section of the wooden bars. It is made by a machine named “Quadrotto”.
Table 12 Inventoryrelatingtothe section reduction
4.1.4 Sanding of the wooden bars
Table 13 reports the inventory data for the phase of sanding the wooden bars, which is performed by using a proper machine.
Waste wood [Kg]
Table 13 Inventoryrelatingtothesandingofwoodenbars.
Waste wood, untreated
Sandpaper [Kg] 0.714 Inert waste, for final disposal
Input
4.1.5
Elettricità
Carta vetro
Table 14 reports the inventory data for the profile processing of the wooden bars, which is performed by using a machine named “Biesse”. The output of the process is a wooden bar shaped with the final window profile.
Table 14 Inventoryrelatingtotheprofileprocessing Flows
4.1.6
Elettricità
Table 15 presents the inventory data related to the gluing phase, during which the profiled wooden bars are assembled and bonded together to form the structural frame of the window.
Table 15 Inventoryrelatingtothegluingofwoodenbars.
Flows
4.1.7 Surface filling
Table 16 presents the inventory data related to the surface filling phase, in which the imperfections of the wood are repaired by using the putty.
Table 16 Inventoryrelatingtothesurfacefilling
Ecoinvent Dataset
Input
Glued bars [Kg] 9.886
Putty [Kg] 0.001 Acrylic filler
Table 17 reports the inventory data for the phases of sanding and paining the window. The paint is applied using a spray machine: specifically, two coats of primer and one coat of finishing paint are used.
Table 17 Inventoryrelatingtothesandingandpaining.
Waste paint
Sandpaper [Kg] 0.188 Inert waste, for final disposal
Input
[Kg]
4.1.9 Hardware installation
Elettricità
Carta vetro
Alkyd paint, white, without solvent, in 60% solution state
Table 18 presents the inventory data related to the installation of the hardware along the windows profiles.
Table 18 Inventoryrelatingtothe hardware installation
Hardware [Kg] 1.119
Steel nails [Kg] 0.021
4.1.10 Glass installation
Steel, low-alloyed
Metal working, average for steel product manufacturing
Table 19 presents the inventory data related to the installation of the glass on the window.
Table 19. Inventoryrelatingtotheglassinstallation.
Flows
Output
Window
Input Window
Glass [Kg]
Seals [Kg] 0.247
Steel, low-alloyed
Polyvinylchloride, bulk polymerised
Silicone [Kg] 0.0154 Silicone product
Steel nails [Kg] 0.0005
Metal working, average for steel product manufacturing
Spessorini 0.010 polypropylene, granulate
4.1.11 Packaging phase
Table 20 reports the inventory data for the packaging phase of the final product. The Window is covered by using both the packaging film and the corrugated board.
Table 20 Inventoryrelatingtothepackaging.
Input
Electricity [kWh] 0.0073 Elettricità
Packaging film 0.315 Packaging film, low density polyethylene
Corrugated board 0.494 Corrugated board box
4.1.12 Transportation phase
Table 21 reports the inventory data related to the transportation of the final product. The distance of 158.55 km was determined by analyzing all the orders of 2024.
Table 21 Inventoryrelatingtothetransportation
Transport, freight, lorry 3.5-7.5 metric ton, EURO6
Table 22 reports the inventory data related to the installation of the window. In this phase also the handle in mounted, but since it is mainly a manual activity, the energy consumption is assumed to be negligible.
Table 22 Inventoryrelatingtothe installation
Maniglia
4.2.1 Description of scenario
This scenario, although hypothetical, is required to allow a complete environmental comparison. In reality it is difficult to make generalizations as practices may differ depending, for example, on regulations for waste produced by construction and demolition activities. The construction sector, due to the intense use of natural resources, is one of the main responsible for environmental impacts on the territory, contributing significantly to the impoverishment of nonrenewable raw materials. According to the European Environment Agency, the construction sector is responsible for over 30% of the total waste generated in Europe and consumes approximately 50% of all extracted resources.
In this context, the European Union has set ambitious targets to improve waste management. With the update of Directive 2018/851/EU, which amends the previous Waste Framework Direc tive (2008/98/EC) part of the Circular Economy Package, new targets for municipal waste recycling have been introduced: at least 55% by weight by 2025. This target will aim at 60% by 2030 and 65% by 2035.
The product life cycle ends with the end-of-life phases, modelled according to the modules provided by the EN 15804 standard. Following the reference PCR 2019:14 and considering a RSL of 40 years,
as anticipated in paragraph 3.1, the end-of-life scenario that has been considered for the window is the following one:
- Glass: 30% recycled (C3) and 70% goes to landfill (C4),
- Steel: 95% recycled (C3) and 5% goes to landfill (C4),
- Aluminum: 95% recycled (C3) and 5% goes to landfill (C4),
- Rubber: 100% goes to landfill (C4),
- Brass: 95% recycled (C3) and 5% goes to landfill (C4),
- Wood: 95% recycled (C3) and 5% goes to landfill (C4).
These data are taken from the EPD of VELFAC 200 ENERGY (registration number S-P-07591) which applies this end-of-life scenario for glass, steel, aluminum and wood. For brass has been adopted the same recycling and landfill percentages as steel and aluminum since all are metallic materials. Instead for the rubber seals has been assumed that 100% of the material is sent to landfill.
The end of life includes modules C1-C2-C3-C4 and D.
In Table 23 are shown the corresponding amount of waste sent to treatment and to landfill.
Table 23 Quantityofwaste sent for recyclingandto landfill
The following modules, as well as the respective results presented in Chapter 5, have been elaborated assuming a standard average 1 m2 of a window, a bulk density of 500 Kg/m³ and a weight of 53.34 kg. The values therefore, consider both the average bulk density of the material and the operations necessary for the dismantling of the window.
Table 24 End of life
The modelling of the end-of-life scenario was carried out in compliance with the general rules indicated in the EN 15804 standard, as reported in the reference PCR. These rules establish that the end-of-life scenario must be realistic and representative of the most likely alternatives, considering
the geographical context in which the product is used. They must also exclude processes not currently in use or not proven to be practicable. In accordance with what is expected, the scenario declared in this study, even if not always corresponding to local practice, ensure comparability between environmental declarations of similar products.
In particular, in the absence of specific primary data (e.g. data on demolition methods, average transport distances, recovery rates or final destinations of materials), it was decided to adopt the default data indicated in the PCR following regulatory requirements. This choice ensures methodological coherence, allows filling data gaps and guarantees alignment with international standards, preserving the reliability of the model.
Table 25 summarizes the assumptions for module C, which were developed based on default data and standardized assumptions provided by PCR 2019:14 and EN 15804, in the absence of specific primary data for the market context. The materials are subjected to valorization treatments as recycling, so they are delivered directly to authorized plants, in compliance with current legislation.
Table 25. Parameters assumed formodelling end-of-life modules. Module Process
C1
C2
C3
Demolition/removal of the window
Transport (for products/materials not intended for incineration)
30% of glass sent for recycling
C3 95% of steel sent for recycling
C3 95% aluminum sent for recycling
C3 95% of wood sent for recycling
C3 95% of brass sent for recycling
C4
70% of glass + 5% of steel + 5% of aluminum + 5% of wood + 5% of brass + 100% of rubber are sent to landfill
Removal and demolition
(from dataset)
80 km
Truck 16–32 t (EURO 5), load factor 50%
The removal of the window occurs when it arrives at the end of its life. In line with the PCR, this phase was modeled assuming an energy consumption associated with this process of 0.0011 kWh/Kg of treated material.
Transport
In this module, the transportation of waste resulting from the demolition phase to treatment or disposal centers has been modeled. After removal on the construction site, the materials that were composing the window are loaded onto heavy vehicles to be transferred to end-of-life destinations.
The transportation of demolition waste to treatment or disposal centers was modeled assuming an average distance of 80 km, traveled by EURO 5 diesel trucks with mass between 16 and 32 metric ton and load factor of 50%.
Waste processing (C3)
The material is not reused so it is delivered directly to authorized plants, in compliance with current legislation for the proper treatment of the different type of materials. Electricity consumption in the recycling process was modeled using the dataset “electricity, medium voltage, residual mix | electricity, medium voltage | Cutoff, S - IT”, from Ecoinvent 3.10. This approach was applied to all waste types The modelling of module C3 for each material is described below:
Glass: recycling was modelled with an energy consumption of 0.0008 kWh/kg which yields “glass cullet, sorted, Recycled Content cut-off | glass cullet, sorted | Cutoff, S - GLO”, from Ecoinvent 3.10.
Steel: recycling was modelled with an energy consumption of 0.0074 kWh/kg with the resulting output being “steel production, converter, low-alloyed | steel, low-alloyed | Cutoff, S - RoW”, from Ecoinvent 3.10.
Aluminum: recycling was modelled with an energy consumption of 0.0074 kWh/kg and the recovered product is “treatment of aluminum scrap, post-consumer, prepared for recycling, at remelter | aluminum, wrought | Cutoff, S - RER”, from Ecoinvent 3.10.
Wood: recycling was modelled with an energy consumption of 0.006 kWh/kg which provides “playwood production | wood chips, dry, measured as dry mass | Cutoff, S - RER”, from Ecoinvent 3.10.
Brass: recycling was modelled with an energy consumption of 0.0074 kWh/kg which yields “casting, brass | casting, brass | Cutoff, S - CH”, from Ecoinvent 3.10.
Once the window has reached the end of its life, it is dismantled and different percentage of the materials are sent to landfill as inert waste, as shown in the Table 23. The materials are delivered directly to authorized plants, in compliance with current legislation.
The processes were modelled for all the materials: glass, steel aluminum, wood, brass and rubber using the dataset “Process-specific burdens, inert material landfill | process-specific burdens, inert material landfill | Cuttoff, S - CH”, from Ecoinvent 3.10. This dataset includes the energy use linked to landfilling operations, which correspond to 0.34 kWh/kg.
Finally, module D allows to quantify the potential environmental benefits or loads deriving from the recovery, reuse or recycling of the product at the end of its life and from net flows leaving the product system that have passed the end-of-waste state. In terms of LCA, these benefits are accounted for "beyond the system boundaries" and contribute to improving the overall environmental balance of the product, promoting greater resource efficiency and reducing the impact of the construction sector on the environment.
In particular, the benefits coming from glass, steel, aluminum, brass and wood recycled in module D Given the EoL assumptions previously described, module D contribution has been calculated with the following equations (1) and (2) adapted from EN 15804:2012+2019:A2/AC:2021 Annex D.
Where emoduleD1 is the loads and benefits related to the export of secondary materials and is calculated with equation (2) adapted from EN 15804:2012+2019:A2/AC:2021 Annex D for each material studied in this sector EPD. The final result will be the weighted average.
Where:
MMRout is the mass of each type of waste sent to recycling.
EMRafterEoWout specific emissions and resources consumed per unit of analysis arising from material recycling processes.
EVMSubout specific emissions and resources consumed per unit of analysis arising from acquisition and pre-processing of the primary material.
����� ���� is the quality of the secondary material.
Table 26 shows how module D was modelled:
Table 26 DatasetsandqualityusedformoduleD
Material
Glass C3_Recycling_glass Flat glass production, uncoated I flat glass, uncoated | Cutoff, S - RER 1
Steel C3_ Recycling_steel Steel production, converter, low-alloyed | steel, low-alloyed | Cutoff, S - RER 1
Aluminum C3_ Recycling_aluminium
Wood C3_ Recycling_wood
Aluminium production, primary, ingot | aluminium, primary, ingot | Cutoff, S - |A| Area, EU27 & EFTA 1
Glued laminated timber production, PUR-glue | glued laminated timber, PUR-glue | Cutoff, S - CH 0.79
Brass C3_ Recycling_brass Brass production | brass | Cutoff, S - CH 1
In the software all the datasets related to EVMSubout are marked as “Avoid Product”.
The quality values of the recycled products were determined as follows:
Glass: Glass is a unique material that can be recycled indefinitely without losing its quality or purity [4], so it was assumed a quality value equal to 1.
Aluminum: Aluminum properties do not change during use, therefore it can be recycled multiple times without losing its original properties [5]. For this reason, a quality value equal to 1 was assumed.
Brass and steel: A quality value of 1 was also assumed, based on the fact that they are metals as aluminum.
Wood: The quality value was calculated based on the data published by Ján Iždinský [6], that investigated the variation of the main properties of virgin wood compared to recycled wood.
The inventory data summarized in the previous chapter were used to create the LCA models for 1m2 of a wood window (the flowcharts for climate change indicator are reported in Annex 4). The impact analysis was performed with the EN15804 LCIA Methods.
The environmental performance results are relative expression and do not predict impacts on category endpoints, the exceeding of thresholds, safety margins or risks. The results of the end-oflife stage (module C) should be considered when using the results of the production and assembly stages (modules A1-A3).
To make the results of the LCA analysis fully understandable, enhance their environmental significance and communicate them effectively to both professionals and the public, it is essential to identify specific areas of environmental interest, known as impact categories. Suitable indicators must be selected for each of them. Category indicators, i.e. indicators referring to individual environmental impacts, have the task of summarizing the potential environmental effects associated with the flows of matter and energy entering and leaving the system analyzed.
For each impact category, characterization coefficients are used to homogenize the contribution of individual emissions into the environment (into the air, soil or water). Measuring overall impact requires an interpretation of the data and a hierarchical ordering of the impacts themselves.
The categories used for the assessment of the impacts of the products under study and the characterization factors used, in accordance with the EN 15804:2012+2019:A2/AC:2021 standard (Annex C), are reported in Table 27. In this study, in the impact analysis phase, the EN15804 + A2 method was applied through the OpenLCA software. This uses the characterization factors required by the regulation and reported in Table 27. For the climate change indicator, impacts are analysed in detail along the production chain, to identify which sub-processes contribute, and to what extent, to the total impact and the individual phases required by the current EN 15804:2012+2019:A2/AC:2021 standard. A broader overview is also provided by considering additional indicators provided by the method.
Table 27. Mainandadditionalenvironmentalindicators(ingrey)withunitsofmeasurement,warningsand characterization models.
Accumulated Exceedance, Seppälä et al. 2006, Posch et al., 2008
Climate change - Fossil
Climate change - Land use and LU change
Eutrophication, marine
Eutrophication, freshwater
Eutrophication, terrestrial
GWP-biogenic kg CO2eq
GWP-luluc kg CO2eq
EP-marine kg N eq
EP-freshwater kg P eq
EP-terrestrial mol N eq
Ozone depletion ODP kg CFC11 eq
Photochemical ozone formation POCP kg NMVOC eq
Resource use, fossils
Resource use, minerals and metals
Particular matter
IPCC based on IPCC 2013
EUTREND model, Struijs et al., 2009b, as implemented in ReCiPe
EUTREND model, Struijs et al., 2009b, as implemented in ReCiPe
Accumulated Exceedance, Seppälä et al. 2006, Posch et al.
Steady-state ODPs, WMO 2014
LOTOS-EUROS, Van Zelm et al., 2008, as applied in ReCiPe
CML 2002, Guinée et al., 2002, and van Oers et al. 2002.
Available WAter REmaining (AWARE) Boulay et al., 2016
SETAC-UNEP, Fantke et al.2016
Usetox version 2 until modified USEtox model is available from EC-JRC
Human health effect model as developed by Dreicer et al. 1995 update by Frischknecht et al., 2000 Land use
Soil quality index based on LANCA
Disclaimer 1 – This impact category mainly concerns the potential effect of low doses of ionizing radiation on human health related to the nuclear fuel cycle. It does not consider the effects due to possible accidents.
Disclaimer 2 – The results of this environmental impact indicator should be used with caution, as they present a high degree of uncertainty or because there is limited experience in the use of this indicator.
Additionally, three additional sets of inventory-based indicators are presented to describe resource consumption, waste categories, and output flows for each module (expressed per declared unit):
1. Resource consumption:
PERT = Total use of renewable primary energy resources (MJ),
PERM = Use of renewable primary energy resources used as raw materials (MJ),
PEARS = Use of renewable primary energy excluding renewable primary energy resources used as raw materials (MJ),
PENRT = Total use of non-renewable primary energy resources (MJ),
PENRM = Use of non-renewable primary energy resources used as raw materials (MJ),
PENRE = Use of non-renewable primary energy excluding non-renewable primary energy resources used as raw materials (MJ),
SM = Use of secondary material (kg),
RSF = Use of renewable secondary fuels (MJ),
NRSF = Use of non-renewable secondary fuels (MJ),
FWT = Total use of net fresh water (m3).
2. Waste categories:
HWD = Hazardous waste disposed (kg),
NHWD = Non-hazardous waste disposed (kg),
RWD = Radioactive waste disposed (kg).
3. Outgoing flows:
CRU = Components for reuse (kg),
MFR = Materials for recycling (kg),
MER = Materials for energy recovery (kg),
EE = Exported energy (MJ).
5.2 Sector EPD: aggregated environmental impact results
5.2.1 Declared results
Table 28 presents the aggregated values of the phases A1-A3, A4, A5, the impacts of the end-oflife phase C1, C2, C3, C4 modules and the environmental benefits D relating to the sector average. All results are relative to the declared unit of 1 m2 of a window. Specifically, for the description of the end-of-life modules, it was assumed that all the material is recovered (35.30 kg per 1 m2 of window). The EoL scenario considered is the following one:
- Glass: 30% recycled (C3) and 70% goes to landfill (C4),
- Steel: 95% recycled (C3) and 5% goes to landfill (C4),
- Aluminum: 95% recycled (C3) and 5% goes to landfill (C4),
- Rubber: 100% goes to landfill (C4),
- Brass: 95% recycled (C3) and 5% goes to landfill (C4),
- Wood: 95% recycled (C3) and 5% goes to landfill (C4).
The environmental performance results are relative expression and do not predict impacts on category endpoints, the exceeding of thresholds, safety margins or risks. The results of the end-of-life stage (module C) should be considered when using the res ults of the production stage (modules A1-A3).
Table 28 Impactsofmodules:A1-A3,A4,A5,C1,C2,C3, C4 and D. EN15804+A2
5.4 Interpretation: contribution analysis, sensitivity analysis and uncertainty
This paragraph elaborates on the impact results obtained for the climate change indicator and aims to identify the contribution that the different phases of the window production process have on the total impact.
The impact on climate change of 1 m2 of a wooden window has a value of 6.64E+01 kg CO2 eq/m2, for the modules A1-A3, 3.44 kg CO2 eq/m2 for the transportation phase and 2.75 kg CO2 eq/m2 for the installation phase. For module C1 the total impact is 7.05E-04 kg CO₂ eq/m², for module C2 it is 5.47E-01 kg CO₂ eq/m², instead for module C3 it is 4.00 kg CO₂ eq/m² and for module C4 it is equal to 4.65E-02 kg CO₂ eq/m². The related impact for module D is -7.08 kg CO₂ eq/m².
In the total impact of the climate change the production of double glazing contributes for 46.46% and the energy consumption in the production phase has a total impact of 22.54%. Is also important to evidence the contribution of the overall raw materials, excluded the glass and wood, that counts for 11.99%
The presence of packaging results in a benefit (negative impact) due to the characterization factors for the biogenic carbon present in the corrugated board.
Annex 4 reports, for each material analyzed, a flow chart showing the impacts on climate change of 1 m2 of window. The chart highlights the quantities involved at the top in the boxes and the contribution to the final impact value, expressed in kg of CO2 equivalent.
5.4.2 Sensitivity and uncertainty analysis
The primary data collected during the study constitutes a representative sample of the company Navello. The primary data used present a certain level of variability, which is reflected in the environmental results previously presented. In particular, the main variables are:
- the very nature of the window material, whose characteristics vary not only from material to material;
- uncertainties on the values obtained through data collection due to possible inaccuracies on the part of the company.
For this reason, this variability is considered physiological, acceptable and representative of the current Italian situation.
Using the available primary data it was possible to calculate the scenario A1-A3 module and the environmental indicator Climate Change, to address uncertainties in the data collection and the sensitivity of the results to key parameter variations.
This LCA study quantified the average impact of 1 m2 of a wooden window, adopting an approach compliant with the EN 15804+A2 standard. The geographical representativeness is in line with the objectives of the study as it includes materials processed exclusively in Italy. The temporal representativeness is excellent, as recent data are available for each material, referring to the year 2024-2025. The accuracy of the data used in the analysis is very good as they are based almost exclusively on primary data collected in the specific companies.
Considering all the materials analyzed, the impact on climate change of 1 m2 of a wooden window considering the phases related to the aggregate modules A1-A3 the value is 6.64E+01 kg CO2 eq/m2. The analysis of impact contribution shows that 46.46% of the environmental impacts of the window is related to the double glazing production, and that 22.54% is related to the energy consumption. Just 13.95% of the environmental impact is related to the transportation. The waste produced during the processing phase contribute 0.88% of the total climate change impact.
Finally, the end-of-life phase was assessed assuming the following scenario:
- Glass: 30% recycled (C3) and 70% goes to landfill (C4),
- Steel: 95% recycled (C3) and 5% goes to landfill (C4),
- Aluminum: 95% recycled (C3) and 5% goes to landfill (C4),
- Rubber: 100% goes to landfill (C4),
- Brass: 95% recycled (C3) and 5% goes to landfill (C4),
- Wood: 95% recycled (C3) and 5% goes to landfill (C4).
which generates an impact of 4.00 kg CO₂ eq/m² for module C3 and 4.65E-02 kg CO₂ eq/m² for module C4; bringing post-consumer benefits calculated in module D -7.08 kg CO₂ eq./m².
In conclusion, the study represents a robust reference for the development of a sector EPD for the window sector. It contributes to the definition of transparent and comparable environmental metrics, useful not only for obtaining environmental certifications, but also for orienting corporate strategies towards more efficient, sustainable processes, consistent with emerging market demands and European regulations.
[1] The International Standards Organisation. (2006). Environmental management Life cycle assessment Principles and framework (ISO 14040:2006), pp. 1–28.
[2] The International Standards Organisation. (2006). Environmental management Life cycle assessment Requirements and guidelines (ISO 14044:2006), pp. 652–668.
[3] Wolf, M.-A., et al. (2010). ILCD Handbook - General Guide for Life Cycle Assessment - Detailed Guidance. European Commission - Joint Research Centre, Ispra (VA), Italy.
[4] European Commission. (2013). Product Environmental Footprint (PEF) Guide.
[5] AIB - Association of Issuing Bodies. (2023). European Residual Mixes - Results of the calculation of Residual Mixes for the calendar year 2022 (Version1.0,2023-05-26).
[6] The International Standards Organisation. (2006). Environmental labels and declarations Type III environmental declarations Principles and procedures (ISO 14025:2006), pp. 1–25.
[7] The International Standards Organisation. (2017). Sustainability in buildings and civil engineering works Core rules for environmental product declarations of construction products and services (ISO 21930:2017, 2nd ed.), pp. 1–80.
[8] CEN. (2021). EN 15804:2012+A2:2019/AC:2021 — Sustainability of construction works — Environmental product declarations Core rules for the product category of construction products.
[9] EPD International. (2025). General Program Instructions for the International EPD® System (Version 5.01).
[10] EPD International. (2025). PCR 2019:14 Construction products (Version 2.0 1).
[11] EPD International. (2025). C-PCR-007 (TO PCR 2019:14) Construction products (Version 1.0.0).
[12] M. Asif, T. Muneer, and J. Kubie, “Sustainability analysis of window frames,” Building Services Engineering Research and Technology.
[13] 3M Safety Data Sheet.
[14] EPD ARGE-The European Federation of Locks and Building Hardware Manufacturers.
[15] M. Elstner, A. Contino, and M. Zaccaria, “Recycle Glass: A Contribution to the Circularity of Flat Glass,” 2024.
[16] Georgitzikis K, Mancini L, Elia E, and Vidal-Legaz B, “Sustainability aspects of Bauxite and Aluminium Climate change, Environmental, Socio-Economic and Circular Economy considerations,” 2021.
[17] J. Iždinský, Z. Vidholdová, and L. Reinprecht, “Particleboards from recycled wood,” Forests .
[18] EPD VELFAC 200 ENERGY-Top-guided window.
The quality of the data used in the model was assessed according to the criteria set out in Annex E (Table E.1) of EN 15804:2012+A2:2019 (UN Environment Global Guidance on LCA Database Development) is assessed in Table 29.
Table 29. Dataquality assessment.
Aluminium hydroxide production | aluminium hydroxide | Cutoff, S
Kraft paper production | kraft paper | Cutoff – S
Phenolic resin production | phenolic resin | Cutoff,s
general Steel production, converter, low-alloyed | steel, low alloyed | Cutoff,S
Brass production | brass | Cutoff, S
Transport, freight, light commercial vehicle | transport, freight, light commercial vehicle | Cutoff, S
general
general
general Electricity, medium voltage, residual mix | electricity, medium voltage, Cutoff, S
Electric voltage transformation from high to medium voltage, renewable energy products | electricity, medium voltage, renewable energy products | Cutoff, S
Silicone product production| silicone production Cutoff - S
Metal working, average for steel product manufacturing | metal working, average for steel product manufacturing | Cutoff, S
Melamine urea formaldehyde adheside production | melamine
urea formaldehyde adhesie | Cutoff, S
Steel production, electric, low-alloyed | steel, low, alloyed | Cutoff, S
Glued laminated timber production, PUR-glue | glued laminated timber, PUR-glue | Cutoff, S
Transport, freight, lorry > 32 metric ton, EURO 4 | transport, freight, lorry >32 metric ton, EURO 4 | Cutoff, S
Glazing production, double, U<1.1 W/m2K | glazing, double, U<1.1nW/m2K | Cutoff, S
Transport, freight, lorry 3.5-7.5 metric ton, EURO4 | transport, freight, lorry 3.5-7.5 metric ton, EURO4 | Cutoff, S Very good
Polyvinylchloride production, bulk polymerisation | polyvinylchloride Very
Corrugated board box production | corrugated board box | Cutoff, S
Packaging film production, low density polyethylene | packaging film, low density polyethylene | Cutoff, S
Acrylic filler production | acrylic filler | cutoff, S Very good
general Alkyd paint production, white, solvent-based, product in 60% solution state | alkyd paint, white, without solvent, in 60% solution state | Cutoff, S
Machine operation, diesel, >= 18.64 kW and < 74.57 kW, generators | machine operation, diesel, >= 18.64 kW and < 74.57 kW, generators | Cutoff,S
Transport, freight, lorry 16–32 metric ton, EURO5 | transport, freight, lorry 16-32 metric ton, EURO5 | Cutoff, S Very
Glass cullet, sorted, recycled content cut-off | glass cullet, sorted | Cutoff, S
Steel production, converter, low-alloyed | steel, low-alloyed | Cutoff, S
Playwood production | wood chips, dry, measured as dry mass | Cutoff, S
Treatment of aluminium scrap, post-consumer, prepared for recycling, at remelter | aluminium, wrought alloy | Cutoff, S
Process-specific burdens, inert material landfill | process-specific burdens, inert material landfill | Cutoff, S
Aluminium production, primary, ingot | aluminium, primary, ingot | Cutoff, S
Steel production, converter, low-alloyed | steel, low-alloyed | Cutoff, S
Flat glass production, uncoated I flat glass, uncoated | Cutoff, S
Glued laminated timber production, PUR-glue | glued laminated timber, PUR-glue | Cutoff, S
Brass production | brass | Cutoff, S
This procedure defines the process for monitoring and updating the sector EPD, in compliance with the provisions of EN 15804:2012+2019:A2/AC:202115804 and the General Programme Instructions (GPI) for the International EPD® System, Version 5.0.0. The aim is to ensure that the EPD remains valid, transparent, and representative of current practices throughout its five-year validity period. Monitoring activities are carried out annually, i.e. 12, 24, 36 and 48 months after initial registration of the EPD, by the EPD Owner, or LCA consultants appointed on their behalf.
The focus of the monitoring will be on the most relevant environmental hotspots identified through the interpretation of the results of the LCA study performed for the EPD and presented in this report. Such interpretation identified the environmental ‘hotspots’ and the key data (LCI) or processes that if changed, could trigger a +10% deviation of EPD environmental impact indicator results , as described in the following list module by module:
Module A1 (Raw material supply): changes are generally not expected, but they can be if the company change their suppliers of raw materials.
Module A2 (Transport): the interpretation of LCA results revealed that transportation constitutes a hotspot only for bigger distances. So, particular attention must be paid to any variation in the distance between the suppliers and the company, as well as the mode of transportation used. If the transformation site changes, and the transport distance exceeds 100 km, this can become a relevant environmental contributor (hotspot), requiring further assessment. Any change should trigger an evaluation of its impact on the declared indicators and, if material, an EPD update.
Module A3 (Manufacturing): changes in machinery and production processes must be tracked, as they directly influence energy consumption. Any upgrade or replacement of major equipment should be assessed in terms of its effect on electricity or fuel consumption.
At the general level, any modifications to the declared product characteristics, raw material composition, or content declaration must be identified and reviewed. Should any significant change occur or if an error is detected in the existing EPD, a follow -up action and formal update of the EPD must be performed in accordance with GPI and PCR requirements.
All monitored data, evaluations, and decisions are recorded in an internal tracking log. A complete reassessment and third-party verification of the EPD is required every five years.















