Folding Earth, Unfolding System

Page 1


FOLDING EARTH, UNFOLDING SYSTEMS

A DYMAXION FRAMEWORK FOR DE-CARBONIZATION THROUGH THE ANALYSIS OF SYSTEMIC RELATIONSHIPS WITHIN 50’ STRATIFIED COMPLEXITIES

START

03 January 2025

Monday

END

13-19 May 2025

Tuesday-Monday

EID CAPSTONE PROJECT

PROJECT PROCESS BOOK 2025 SPRING SEMESTER

The Hong Kong Polytechnic University School of Design

Environmental & Interior Design

Spatial Intelligence

Dymaxion Projection

Complex System Stratification

System Dynamics Modeling

De-carbonization

Foldable Cartography

Dynamic Layer Prioritization

Networked Spatial Interdependencies

You’re not a philosopher by having read philosophy, not at all, I think you are a philosopher because you are just naturally one.

Author, Effa LU

Project Supervisor, Prof.Dr.Gerhard BRUYNS

FOREWORD

This project marks the culmination of my four-year journey at the design academy-a farewell to the past and a fresh beginning.

The EID program has granted me immense freedom to define my own identity-be it as an architect, a designer, or a researcher. While the unknown sometimes brings moments of uncertainty, it also opens doors to new possibilities, filling me with excitement and curiosity about what lies ahead.

I am deeply grateful for this project, as it bears witness to my process of self-discovery. I am sincerely thankful to my mentor, Prof. Dr. Gerhard BRUYNS, for his unwavering belief in me and his constant encouragement throughout my journey, even during times when I doubted myself.

This project is not just a conclusion, but also a stepping stone toward the future-a reflection of who I’ve become and who I aspire to be.

To the Mother Earth

DESIGN IS FORM TOWARDS PRESENTS ¹

1. Heidegger, M. (1971). Building, dwelling, thinking. In Poetry, language, thought (A. Hofstadter, Trans., pp. 145–161). Harper & Row.

FORM EVER FOLLOWS FUNCTION¹

1. Sullivan, L. H. (1896). The tall office building artistically considered. Lippincott’s Monthly Magazine, 57(3), 403–409.

Key Words

Spatial Intelligence

Dymaxion Projection

Complex System Stratification

System Dynamics Modeling

De-carbonization

De-colonization

Foldable Cartography

Networked Spatial Interdependencies

Dynamic Layer Prioritization

The project explores the integration of spatial intelligence and system dynamics modeling to address complex challenges in contemporary urban and environmental systems. Through the application of Dymaxion projection and foldable cartography, this study reimagines geospatial representation, enabling a more equitable and adaptable understanding of networked spatial interdependencies. By employing complex system stratification and

dynamic layer prioritization, the project seeks to uncover hidden patterns and optimize decision-making across interconnected systems. Central to this exploration is a commitment to de-carbonization and de-colonization, advancing sustainable and inclusive approaches that redefine spatial governance. This work ultimately aims to provide a transformative framework for engaging with dynamic, multi-scalar systems in an era of rapid global change.

This research begins with the exploration of ‘spatial intelligence.’ The term combines ‘spatial’, which relates to space and the arrangement of objects within it, with “intelligence,” which refers to the ability to learn, understand, and apply knowledge. Together, ‘spatial intelligence’ describes the human capacity to visualize and manipulate objects and spaces in the mind, enabling skills such as reading maps, understanding diagrams, and recognizing patterns.

While discussing the skills of map reading and pattern (image/diagram) recognition, it is essential to define the term ‘map.’

What is map?

In our contemporary world, a map is often referred to as an information visualization and documentation system for precise location recording, route navigation, or geological data settings. But what truly is ‘map’?

Yes, while a map is indeed a layered abstraction of knowledge within a specific scope of information that the mapmaker intends to document, we must look back to the very origins of maps to understand their true essence. This means revisiting the history of map evolution, beginning with Indigenous petroglyph.

Most of the time, scholars and critics regard Indigenous petroglyph as archaeological artifacts-remnants of the past that serve as a starting point for understanding how our ancestors saw the world. These historical rock art carvings hold significant value in the fields of anthropology and archaeology. However, they also provide a unique perspective on how spatial intelligence was applied and embedded in ancient life: how people perceived spatial information in their surroundings and how they recorded knowledge¹.

By studying Indigenous rock art, we see how early humans documented their world, from natural elements to social activities such as hunting and sacrificial rituals. These carvings range from static recordings to dynamic displays, integrating time and seasons into their representations. Across different regions, petroglyph reveal diverse formats and approaches to recording the world. Yet, despite these differences, they share something universal: they reflect the personalities and worldviews of the people who created them, their understanding of society, nature, the universe, and themselves. All of this points to a common conclusion: spatial intelligence enabled humans to reinterpret their world, and the concentrated outcome of this reinterpretation is the map.

In other words, a map is not merely a tool; it is a personalized artifact-a container of the intelligence of an individual or a group of people. When spatial elements are incorporated, it becomes the medium through which we manipulate and understand the three-dimensional world of the Earth.

When discussing knowledge construction, the term ‘Episteme’ becomes relevant. Derived from the Greek word ‘ἐπιστήμη’ (epistēmē), meaning “knowledge” or “science,” Episteme reflects a personalized understanding of the world around us-both physically and spiritually. In the context of knowledge construction, it can be equated to a worldview. Each person possesses a unique worldview, and as such, the processes of map-making and map-reading inherently reflect these individual perspectives. Just as ancient petroglyph reveal our ancestors’ worldviews, so too do modern maps reflect ours².

However, modern maps, often formatted as data visualizations that show geographic features and spatial relationships, have been shaped by Western-dominated mapping technologies. This reflects a colonized worldview-a perspective that prioritizes specific knowledge systems at the expense of others. Therefore, this project hypothesizes the need for an alternative approach to map-making and map-reading, one that allows us to map the world dynamically in a way that aligns with the goals of De-carbonization and De-colonization³.

In 21st-century society, the issue of carbonization has become a central topic of discussion. But what is carbonization, and what is humanity’s proposition towards nature and the world? Examining the evolution of the human-environment relationship, we may find an answer.

The relationship between humans and the environment has undergone significant shifts throughout history, often categorized into four stages:

Pristine Nature: Humans as passive observers of the natural world.

Cultivated Nature: Humans as stewards and managers, using spatial intelligence to design and maintain sustainable systems of food and resource production.

The Built Environment: Humans as creators, transforming natural landscapes into urban and industrial spaces to meet societal needs.

Hybrid or Technological Nature: Humans as innovators, applying spatial intelligence to navigate and optimize complex interactions between technology and natural systems⁴.

So, what about the present and the future? What should humanity’s role be in relation to the environment?

As an architect, spatial designer, researcher, and planner, I believe that while the balance between function and form in architecture has been explored for centuries, it is now critical to re-examine our role as humans in nature. People talk enthusiastically about ‘sustainable development,’ yet architecture itself remains a significant contributor to carbon emissions. What should architecture become in the future? What should our role be towards nature in the coming era?

How might spatial intelligence guide us toward a De-carbonized and Decolonized future that harmonizes with nature? How might our processes of knowledge construction-map-making and map-reading, offer insights and potential actions for future development?

This project does not aim to provide a definitive answer to how we can achieve a decarbonized or decolonized world—there will never be a single truth for such a complex question. The world is constantly changing, and we are continually moving forward. By understanding the world, we can better understand ourselves and find ways to coexist harmoniously with nature.

Through this project, I hope to provide a fresh perspective on the world-both the built environment and the natural environment. It aims to raise environmental awareness and, more importantly, to help us understand ourselves better in our roles as designers, planners, architects, and, ultimately, as children of Mother Earth.

3.

4.

5.

HARLEY, DECONSTRUCTING THE Cartographica: The Journal Information Nahum (n.d.). contribution economy. S. Handbook research. Press,

THE MAP. Cartographica: The International Journal for Geographic Information and Geovisualization, 26(2), 1–20. https://doi.org/10.3138/e635-7827-1757-9t53

K., & Nahum Isaac Stone. (n.d.). A contribution to the critique of political economy.

1. Foucault, M. (2002). The Order of Things : An Archaeology of the Human Sciences. Routledge.
2. Donna Jeanne Haraway. (1991). Simians, cyborgs and women : the reinvention of nature. Free Association.
HARLEY, J. B. (1989). DECONSTRUCTING
Marx,
Whitley, D. S. (2001). Handbook of rock art research. Altamira Press, Cop.
The the Routledge. Jeanne (1991).

RESEARCH FRAMEWORK INTRODUCTION

THESIS PROJECT FORMATION

1. Technical Descriptor - Folding Earth, Unfolding Systems

-Thesis project general introduction

2. Thesis Framework Formation

-Define the central area of focus for the research

-Describe the development of the project framework, including its structure and components

-Highlight the specific domain, context, or issue being addressed

3. Spatial Intelligence [SI]

-How the research start

4. Research Question& Research Gap

-State the primary research question driving the project

-Identify the gap in existing studies or practices that the project seeks to address

-Explain why this gap is significant and how filling it contributes to the field

6.Project Theme, De-Carbonization

-Define the Core of the Structure for the Project

7.Hypothesis - ‘Alternative way of seeing the world’

8.The Theory of Map

-The focus point for SI Exploration

9. ‘Episteme’

-Map as a format of Knowledge Construction

10. The Evolution Of The Map, A Historical Review

-Explores how mapping traditions have evolved, reflecting shifts in spatial intelligence, cultural frameworks, and technological advancements

EXPLORATION OF THE RELATIONSHIP BETWEEN MAP AND SPATIAL INTELLIGENCE

PRELIMINARY RESEARCH

1. Indigenous Petroglyph

‘The Initial expression of spatial intelligence’

- The initial research conducted to establish a foundation for the project

2. Mapping as a Personalized Process of Knowledge Construction

Bridging Subjective Perception and Objective Realities’

-Foundation for Methodology Exploration

METHODOLOGY-BASIC FRAMEWORK SELECTION

APPROACH TO METHODOLOGY FRAMEWORK DEVELOPMENT

1. Mapping Framework-‘Dymaxion Projection’

2. Reconfiguring the Dymaxion Projection

Exploring Modular Perspectives

3. Mapping Beyond Single Layers

Toward a Holistic Framework

METHODOLOGY-MAPPING FRAMEWORK DESIGN

PROCESS OF DESIGN DEVELOPMENT&

KEY COMPONENTS OF THE MAPPING FRAMEWORK

1. Overlapping&Folding

2. Folding Exploration, Instructions and Testing Protocols

3. Pattern Recognition, Defining Geometric Configurations

4. Earth’s Complex System&50 Layers ‘Layered Abstraction of earth’s environment’

5. Mapping Technique: From Patterns to Questions

6. Insights from Geological Map Making&Reading

7. Preliminary Classification of Map Making

Accumulated quantity & Zoning division

8. Bridging Patterns and Spatial Intelligence

Transforming Geological Patterns into Actionable Insights

EXPERIMENTATION [MAPPING PROCESS]

1. 10 Unites For Layer’s Categorization

2. 50 Layers Classification for Deconstruction of the Earth’s Complex System

Layer abstraction of the nature environment&build environment

3. 10 Sample Layers

4. Foundational Layer Sampling and Overlap-Folding Dynamics

5. Mapping Experiment Workflow and Outcome Selection Criteria

6. Experimental Process and Image Outcome’

7. Patterned Mapping Outcome

8. Sample Packages for the Layers Selection

9. Sample Regional Scale Mapping Outcomes for Environmental Issues Analysis

10. Site-Scale Scenarios for the ‘De-Carbonized World’

11. Draft Overall Mind-Map of the Thesis

12. Final Overall Mind-Map of the Thesis

THE PROPOSITION OF ARCHITECTURE TOWARDS NATURE

THE ROLE OF ARCHITECTURE UNDER THE TOPIC OF ‘DE-CARBONIZATION’

1. Human’s Role Towards the Environment’

2. The Ultimate Proposition of Architecture: Discussing the Relationship Between Form and Function’

3. Why “Superstructure”?

4. Mapping Results and Implications

-Architectural intervention design draft and collage for environmental challenges

7 SAMPLE SPATIAL STRATEGIES FOR ENVIRONMENTAL RESILIENCE

APPROACH TO METHODOLOGY FRAMEWORK DEVELOPMENT

1. The Icy Exodus: Glacial Movement and Global Warming Melting Glaciers and Climate Change

2. The Blooming Crisis: Eutrophication and Water Algae Blooms Water Eutrophication and Harmful Algal Blooms

3. The Fractured Path: Disrupted Animal Migration Habitat Fragmentation and Migration Barriers

4. The Library of Desertified Knowledge Heatwaves, Desertification and The Loss of Agricultural Wisdom

5. Edge of The Deserts: Land Degradation and Desertification Land Degradation and Desert Expansion

6. The Sinking Metropolis: Groundwater Depletion and Urban Subsidence

Groundwater Exploitation and Land Subsidence

7. The Lunar Frontier: Surviving the Harshest Environment Human Settlement on the Moon

APPENDIX

1. Project Summary

2. Reference

3.Photography

4. Postscript

5. Acknowledgments

RESEARCH FRAMEWORK INTRODUCTION I

Folding Earth, Unfolding Systems

A Dymaxion Framework for De-Carbonization Through

The Analysis of Systemic Relationships within 50’ Stratified Complexities

This thesis project aims to develop an alternative framework for understanding the world’s complex systems through a Dymaxion approach that integrates 50 layers of interconnected data. The methodology focuses on reimagining how we visualize and interpret environmental issues related to carbonization, proposing new methods of mapping and information synthesis. By identifying seven distinct packages that address various environmental challenges, the project operates at a multi-scalar level, emphasizing the interrelations between human activities and environmental health. The anticipated outcome is to foster environmental awareness and explore potential solutions that promote a harmonious relationship between people and the environment. This project seeks to provide actionable insights for policymakers, researchers, and communities, ultimately contributing to sustainable practices and informed resource management.

Type of Project: This is a thesis-based project with site-specific elements.

Project Aim: The project aims to develop a Dymaxion-inspired framework for analyzing systemic relationships within 50 layers of interconnected complexities, focusing on de-carbonization and environmental challenges. It seeks to raise environmental awareness and propose actionable insights for fostering sustainable practices.

Method: The methodology integrates Buckminster Fuller’s Dymaxion Projection with layered mapping, spatial analysis, and data synthesis. This approach reimagines how spatial relationships are visualized to reveal interdependencies and systemic dynamics.

Scale: The project operates on global (Dymaxion projection), regional (layered overlaps and interactions), and local (site-specific analysis) scales.

Outcome: The outcome is a flexible mapping system that enables users to create personalized, de-carbonization-focused maps tailored to specific environmental and socio-economic contexts, thereby raising environmental awareness and supporting informed decision-making.

For Whom: This project is designed for policymakers, researchers, designers, and communities, offering tools to explore and address de-carbonization challenges through adaptive mapping approaches.

Critical Dimensions of the Project Framework

Spatial Intelligence,The theory of map, Episteme, Indigenous petroglyph, De-Carbonization

Spatial intelligence—the ability to perceive, interpret, and manipulate spatial data—is vital in addressing the multifaceted challenges of Earth’s complex systems.¹ This intelligence underpins our capacity to understand environmental interdependencies through tools such as maps, which serve as epistemic frameworks that both represent and shape spatial knowledge. The theory of map, as conceptualized by Harley, asserts that maps are not neutral depictions of reality but cultural artifacts imbued with power and meaning.² This understanding is particularly relevant when employing innovative cartographic techniques like the Dymaxion Projection, which reconfigures the Earth’s geography into a contiguous, distortion-minimized layout, emphasizing global connectivity and systemic interdependence.³

Indigenous knowledge systems, exemplified by petroglyphs, further expand the scope of spatial intelligence by offering alternative epistemologies rooted in deep ecological and cultural relationships with the land.⁴ These ancient symbols are not merely aesthetic artifacts but encode sophisticated spatial and environmental insights, challenging the dominance of Western cartographic traditions. Integrating such indigenous perspectives into contemporary mapping practices aligns with Foucault’s concept of episteme, which emphasizes the importance of recognizing diverse systems of knowledge in shaping human understanding.⁵

The interplay of spatial intelligence, cartography, and indigenous epistemologies becomes critical in addressing global environmental challenges, particularly de-carbonization. De-carbonization efforts require a systems-thinking approach to navigate the Earth’s complex systems, characterized by interconnected ecological, economic, and social dimensions.⁶ By leveraging tools like the Dymaxion Projection, spatial intelligence can illuminate the hidden interdependencies that drive climate change and inform strategies for sustainable development. This approach also underscores the ethical imperative of decolonization, as it seeks to dismantle extractive systems and prioritize equitable, community-driven solutions.⁷

In conclusion, the integration of spatial intelligence, indigenous knowledge, and advanced cartographic methods provides a transformative framework for understanding and engaging with the Earth’s complex systems. Through this synthesis, architecture and design can move beyond reductive approaches and embrace a holistic, networked perspective that not only addresses but also anticipates the challenges of sustainable and equitable planetary stewardship.

1. Gardner, H. (1983). Frames Of Mind: The theory of multiple intelligences. Basic Books.

2. Harley, J. B. (2011). Deconstructing the Map. 271–294. https://doi.org/10.1002/9780470669488.ch16

3. Fuller, R. B. (1982). Synergetics. Free Press.

4. Basso, K. H. (1996). Wisdom Sits in Places. UNM Press.

5. Foucault, M. (1966). The Order of things: an Archaeology of the Human Sciences. Routledge.

6. Walker, B., Salt, D., & Reid, W. (2010). Resilience Thinking : Sustaining Ecosystems and People in a Changing World. Island Press.

7. IPCC. (2021). Climate Change 2021: The Physical Science Basis. IPCC. https://www.ipcc.ch/report/ar6/wg1/

Spatial Intelligence[SI]: Exploration and Role in the Project

Spatial Intelligence refers to the cognitive ability to visualize and manipulate objects and spaces within one’s mind. It encompasses two key components: “Spatial,” which pertains to the understanding of space and the arrangement of objects within it, and “Intelligence,” defined as the capacity to learn, comprehend, and apply knowledge. This form of intelligence enables individuals to effectively read maps, understand diagrams, and recognize patterns, facilitating better navigation and comprehension of spatial relationships in both natural and constructed environments ¹. By honing spatial intelligence, individuals can enhance their problem-solving skills and improve their ability to interact with the world around them, making it a vital component in fields such as geography, architecture, and environmental planning.

This project leverages spatial intelligence to:

Unpack Complexity: By integrating 50 layers of Earth’s systems (natural and built environments),

the project highlights the intricate interdependencies between hu between human activities and environmental processes.

Enhance Understanding: Through innovative mapping techniques, it enables audiences to visualize how local actions impact global systems.

Guide Decision-Making: By presenting actionable insights and patterns, spatial intelligence informs strategies for de-carbonization.

SI’s Role in the Project:

Spatial intelligence underpins the project’s methodology, shaping how data is abstracted, visualized, and interpreted. It drives the creation of collages, technical drawings, and narratives, ensuring that the visuals not only convey information but also provoke critical thinking and engagement.

Research Question

Primary Question:

How can an alternative approach to map-making and map-reading be developed to better understand the complex relationships between humans and their environment, and how can this framework inform actionable strategies for de-carbonization?

Sub-questions:

• How do traditional cartographic methods limit our understanding of environmental systems?

• In what ways can layered abstraction and visualization of data unveil hidden interdependencies in Earth’s complex systems?

• How can mapping methodologies be re-imagined to foster environmental awareness and promote sustainable practices?

Research Gap

Existing cartographic methods often reinforce traditional worldviews, prioritizing certain regions, narratives, or systems while marginalizing others. These biases limit the ability of architects, designers, and planners to fully grasp the interconnectedness of environmental systems and their spatial implications. Additionally, current mapping techniques often fail to integrate and visualize the dynamic, multi-scalar data necessary to reflect the complexity of human-environment interactions [1].

This research addresses these gaps by proposing an alternative framework for map-making and map-reading that emphasizes systemic relationships. By employing innovative spatial visualization techniques, the project aims to provide architects and planners with tools to better analyze and interpret the interdependencies between natural and human systems. This approach not only enhances spatial understanding but also fosters a design-oriented perspective for addressing environmental challenges [2].

Spatial intelligence is defined as the ability to visualize and interpret spatial relationships, which is central to this research

Existing cartographic methods often reinforce traditional worldviews, prioritizing certain regions while marginalizing others

Maps are frameworks for understanding the world, but traditional cartography often imposes biases

Knowledge construction refers to the process of creating and organizing information in ways that shape our understanding

Map-making involves selecting and representing spatial data to create visual narratives

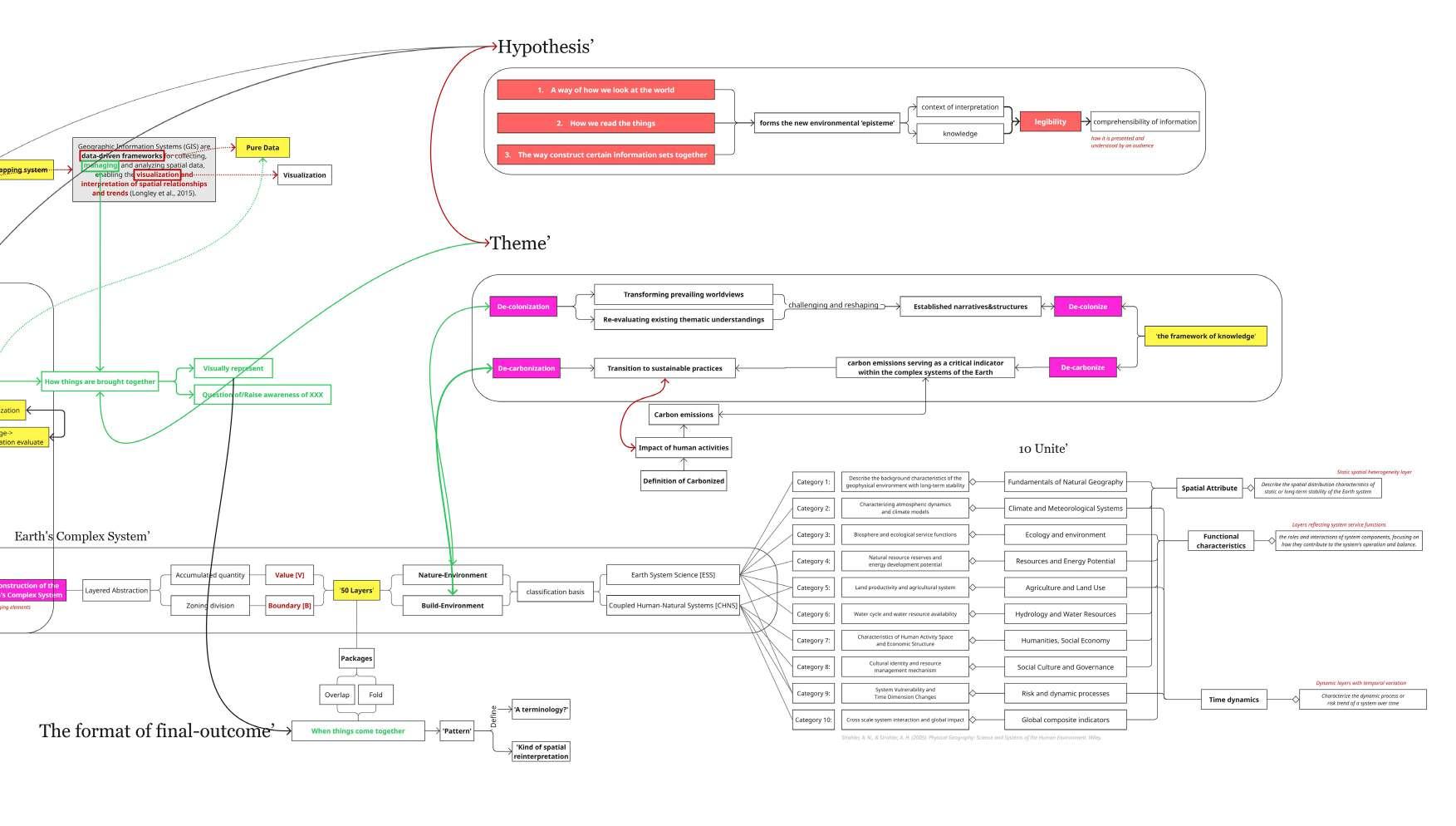
Project Theme, De-carbonization

In the context of this project, decarbonization refers to the process of examining and addressing the impact of human activities on the natural environment, particularly through the reduction of carbon emissions and minimizing ecological disruptions. It encompasses the systemic relationships between human actions-such as industrial processes, urbanization, resource extraction and their consequences on Earth’s ecosystems.

This project explores decarbonization as a critical lens for understanding these interdependencies, emphasizing the importance of shifting towards sustainable practices that harmonize human activities with the natural environment. By employing innovative mapping techniques and layered abstractions, the project aims to visualize and analyze these impacts, providing insights into how decarbonization can be achieved at multiple scales.

Decarbonization is not merely a technical or environmental goal; it is a spatial challenge that demands an architectural response. The built environment is both a contributor to and a mediator of carbon emissions, with urbanization, construction, and resource consumption playing pivotal roles in shaping the ecological footprint of human activity¹. Architecture, as the discipline of designing and organizing space, holds the potential to reconfigure these relationships by embedding sustainable principles into the spatial logic of our environments².

This project frames de-carbonization as a lens through which the systemic interdependencies between space, infrastructure, and ecological systems can be reimagined.

A key to this reconfiguration lies in the application of spatial intelligence, which enables the visualization and analysis of complex interrelations between human activities and environmental systems³. Spatial intelligence transcends traditional design methodologies by incorporating data-driven insights, dynamic mapping strategies, and multi-scalar thinking.

By leveraging tools such as layered cartographic abstractions and spatial simulations, this project examines how carbon-intensive processes,such as industrial zoning, transportation networks, and resource extraction-are embedded within spatial systems. These tools reveal latent patterns of energy consumption and carbon emission within built environments, opening avenues

1. IPCC. (2021). Climate Change 2021: The Physical Science Basis. IPCC. https://www.ipcc.ch/report/ar6/wg1/

2. Walker, B., Salt, D., & Reid, W. (2010). Resilience Thinking : Sustaining Ecosystems and People in a Changing World. Island Press.

3. Gardner, H. (1983). Frames Of Mind: The theory of multiple intelligences. Basic Books.

for targeted interventions⁴.

Architecturally, de-carbonization requires a shift from static, object-centered approaches to dynamic, systemic thinking. Buildings are no longer isolated artifacts but nodes within larger ecological and infrastructural networks⁵. Through this lens, architecture can act as an integrative agent, aligning spatial strategies with de-carbonization goals. For example, adaptive reuse of existing structures not only reduces material waste but also minimizes embodied carbon, while spatial planning can optimize land use to reduce transportation-related emissions⁶. Furthermore, innovative design typologies, such as zero-energy buildings and carbon-sequestering materials, demonstrate how architecture can actively contribute to carbon mitigation.

Spatial intelligence plays a critical role in operationalizing these concepts at multiple scales. At the urban scale, it facilitates the mapping of carbon flows across neighborhoods, identifying zones of high emissions and potential areas for intervention⁷. Regionally, it allows for the modeling of transportation and energy networks to optimize their carbon efficiency. Globally, spatial intelligence integrates data from diverse sources, such as satellite imagery and environmental sensors, to provide a comprehensive view of the planetary impacts of human activities¹. These insights inform architectural and urban design strategies that are responsive to both local and global decarbonization goals.

Ultimately, the integration of de-carbonization, architecture, and spatial intelligence underscores the necessity of a systemic approach. By treating architecture as a mediator of spatial and environmental systems, this project aims to bridge the gap between design, policy, and ecological responsibility. The intersection of these disciplines not only addresses the immediate challenge of reducing carbon emissions but also redefines the role of architecture in fostering a sustainable coexistence between humanity and the natural world.

4. Harley, J. B. (2011). Deconstructing the Map. In The New Nature of Maps: Essays in the History of Cartography (pp. 271–294). Johns Hopkins University Press. https://doi.org/10.1002/9780470669488.ch16

5. Basso, K. H. (1996). Wisdom Sits in Places. UNM Press.

6. Fuller, R. B. (1982). Synergetics. Free Press.

7. Foucault, M. (1966). The Order of Things: An Archaeology of the Human Sciences. Routledge.

Hypothesis

‘ This thesis hypothesizes that exploring the relationships between map reading and map making offers an alternative way of seeing the world, enhancing the spatial perception of the relationship between humans and the environment.’

This research proposes that the dynamics of map reading and map making can transform our understanding of spatial relationships and environmental issues. By focusing on the visual representation of spatial information, this study emphasizes three key aspects:

• How we perceive and conceptualize the world

• How spatial systems and objects are interpreted

• [How the construction of spatial information interweaves with communication and decision-making processes] These aspects highlight the importance of adopting alternative perspectives to see the world differently, demonstrating that the methods we use to interpret spatial information shape our comprehension of the surrounding environment.

Furthermore, the construction of information sets plays a vital role in shaping knowledge and enhancing its legibility.

By examining these relationships, this project seeks to establish a novel epistemic framework that integrates map reading with architectural strategies and policymaking. This framework not only enhances our capacity to engage with complex environmental systems but also informs and inspires actionable insights for policymakers, researchers, and communities.

Ultimately, this approach aims to contribute to sustainable practices, improved resource management, and a deeper understanding of the intricate relationships between humans and the environment.

Figure 01. Gerhard BRUYNS’s sketch on ‘how to visually represent the design research outcome for a thesis type project

The theory of map ‘The Role of Maps in Spatial Understanding’

The theory of maps posits that a map is a vital representation of an area, showcasing geographic features and spatial relationships that facilitate navigation and understanding of the space. This conceptual framework emphasizes that maps serve not only as tools for orientation but also as reflections of our interpretations of the environment. They provide an accurate depiction of spatial relationships, influencing how we perceive and interact with our surroundings.

In our contemporary world, maps can shape our understanding under the influence of cultural and contextual biases, highlighting the importance of critical engagement with cartographic representations. By interrogating the assumptions embedded within maps, we can better appreciate their role in constructing knowledge and understanding in relation to our lived experiences.

Maps are more than tools for navigation; they are frameworks for understanding the world. However, traditional cartography often imposes biases, such as the over representation of certain regions or the exclusion of marginalized perspectives.

This project redefines the role of maps by:

Minimizing Distortions: Using the Dymaxion Projection to reduce geospatial inaccuracies. The Dymaxion Projection, developed by Buckminster Fuller, presents the world in a way that minimizes distortion of landmasses and allows for a more accurate representation of global relationships¹.

Integrating Complexity: Layering data to reveal interconnections across scales and systems. Current mapping techniques often struggle to visualize the dynamic and multi-scalar nature of human-environment interactions, which is crucial for understanding complex environmental systems³. By integrating various data layers, this project aims to provide a more holistic view of these interconnections.

Challenging Narratives: Reframing dominant perspectives to include diverse voices and alternative viewpoints. Traditional maps frequently reflect the biases of their creators, which can marginalize certain narratives and perspectives² . This project seeks to democratize cartography by incorporating diverse viewpoints, thereby enriching the understanding of spatial relationships.

Maps in this context are not static representations but dynamic tools for exploring and communicating the relationships between human activities and environmental systems. This approach emphasizes the importance of inclusive mapping practices that recognize the interconnectedness of social and ecological systems³.

Episteme¹ ‘Knowledge construction & map-making’

The relationship between knowledge construction and map-making is inherently dynamic, as maps serve both as representations of geographic information and as tools that shape our understanding of the world.¹ Through the process of map-making, complex data is distilled into visual formats that communicate specific narratives and insights. ² This visualization not only aids in the dissemination of knowledge but also actively influences how we perceive spatial relationships and interpret environments. ¹

The selective nature of mapping-determining what to include or exclude, which reflects underlying epistemological assumptions, shaping the construction of knowledge itself. ³ Consequently, a critical examination of map-making practices reveals how they can reinforce or challenge conventional narratives, ultimately affecting our comprehension of the interconnections between human activities and the environment. ⁴ This approach emphasizes the need for a reflective methodology in both knowledge construction and cartographic practices, fostering a more nuanced understanding of the information that shapes our perception of the world. ⁵

4.

5.

69(4), 211-221. https://doi.org/10.1007/s11024-010-9171-x

1. Foucault, M. (1966). The Order of things: an Archaeology of the Human Sciences. Routledge.
2. Crampton, J. W. (2011). Mapping. John Wiley & Sons.
3. Pickles, J. (2014). A history of spaces : cartographic reason, mapping and the geo-coded world. Routledge.
Gardner, H. (1983). Frames Of Mind: The theory of multiple intelligences. Basic Books.
Goodchild, M. F. (2007). Citizens as sensors: The world of volunteered geography. GeoJournal,

CONSTRUCTION, AND MAPPING

The Evolution Of The Map’

This diagram explores how mapping traditions have evolved, reflecting shifts in spatial intelligence, cultural frameworks, and technological advancements. It highlights the progression from traditional, symbolic maps to modern, data-driven mapping systems, while emphasizing the fusion of indigenous and contemporary practices. Below is a breakdown of the diagram’s content:

Narrating the Origins

Mapping as the Medium of Spatial Engagement

Key Features:

This section delves into the origins of mapping as a tool for understanding and engaging with space. Early mapping systems were deeply embedded in cultural and spiritual narratives, serving as cognitive frameworks for navigation and survival.

Key Features:

Indigenous mapping traditions rely on symbolic representation (e.g., oral storytelling, mythological references).

Maps were tools to pass down ecological and social knowledge across generations.

Integrating the Scientific and Cultural

Mapping Evolves with Space-Time Abstractions

This section examines the transition from symbolic to scientific mapping. The introduction of Cartesian coordinates, satellite imagery, and geographical information systems transformed spatial understanding. However, cultural frameworks remain vital in interpreting spatial data.

Key Features:

Modern mapping integrates indigenous knowledge with geospatial technologies to address ecological and cultural challenges.

Concepts such as “hybrid mapping” emerge, blending traditional symbols with spatial data for broader applications.

Space as the Key Interface

Mapping Physical and Spiritual Realities

The final section explores the convergence of physical and spiritual dimensions in mapping. It considers how maps can balance ecological sustainability with human needs by integrating diverse spatial perspectives.

Key Features:

Mapping is reconceptualized as a dynamic interface that mediates between humans and the Earth. The inclusion of decolonization perspectives ensures that maps respect indigenous territorial rights and cultural contexts.

Technological tools such as AI and virtual reality are employed to simulate and preserve spatial realities.

EXPLORATION OF THE RELATIONSHIP BETWEEN MAP AND SPATIAL INTELLIGENCE II

Indigenous Petroglyph ‘The Initial expression of spatial intelligence’

Indigenous petroglyphs represent one of the earliest forms of spatial intelligence, illustrating how ancient cultures engaged with their environments through symbolic and visual means.¹ These carvings, etched into rock surfaces, served not only as artistic expressions but also as tools for communication, navigation, and the transmission of knowledge across generations.² By embedding environmental cues, cultural narratives, and sacred meanings into physical landscapes, petroglyphs demonstrate an intrinsic understanding of spatial relationships and ecological interdependencies.³

The significance of petroglyphs extends beyond their aesthetic value. They embody a profound epistemological framework that integrates ecological knowledge, spiritual beliefs, and social practices.⁴ This integration reflects an early recognition of the interconnectedness between humans and their environments, a concept central to the development of spatial intelligence. For instance, specific patterns and symbols often correspond to celestial movements, territorial boundaries, or resource locations, revealing a sophisticated grasp of spatial-temporal dynamics.⁵

Modern interpretations of petroglyphs provide insights into the ways these ancient systems of knowledge inform contemporary practices in cartography and spatial analysis.⁶ By studying these early visual systems, researchers can uncover alternative epistemologies that challenge Western-centric approaches to mapping and spatial representation.⁷ This perspective aligns with the broader goal of decolonizing knowledge systems, emphasizing the value of indigenous contributions to understanding spatial intelligence and environmental stewardship.⁸

1. Whitley, D. S. (2016). Introduction to Rock Art Research. Routledge.

2. Lewis-Williams, D. (2004). The Mind in the Cave: Consciousness and the Origins of Art. Thames & Hudson.

3. Basso, K. H. (1996). Wisdom Sits in Places. UNM Press.

4. Berkes, F. (1999). Sacred Ecology: Traditional Ecological Knowledge and Resource Management. Taylor & Francis.

5.

6.

In the context of this research, petroglyphs serve as foundational examples of spatial intelligence, highlighting the role of visual abstraction in shaping human interaction with the natural world. Their enduring legacy underscores the importance of integrating indigenous knowledge into contemporary spatial practices, fostering a more holistic approach to understanding and addressing global challenges.

7. Harley, J. B. (2011). Deconstructing the Map. In The New Nature of Maps: Essays in the History of Cartography (pp. 271–294). Johns Hopkins University Press. https://doi.org/10.1002/9780470669488.ch16

8. Turnbull, D. (2000). Masons, Tricksters, and Cartographers: Comparative Studies in the Sociology of Scientific and Indigenous Knowledge. Harwood Academic; Abingdon.

Clottes, J., & Lewis-Williams, D. (1998). The Shamans of Prehistory: Trance and Magic in the Painted Caves. Harry N. Abrams.
Cosgrove, D. E. (2012). Geography and Vision: Seeing, Imagining and Representing the World. I.B. Tauris.
Figure 01. The diagram highlights the contrast and overlap between Aboriginal symbolic mapping and modern geometric cartography in understanding spatial relationships.

Aboriginal Australia

Indigenous rock art, such as that of the San Bushmen, Australian Aboriginals, and Native Americans, embodies profound spatial intelligence and an alternative approach to map-making. These artworks often serve as cognitive maps, encoding essential information about the landscape, water sources, migration routes, and spiritual connections to the land. By integrating symbolic, ecological, and social knowledge, these visual narratives transcend Western cartographic conventions, offering rich, multidimensional frameworks for understanding space and place. This approach underscores the intersection of cultural heritage and spatial reasoning, highlighting the value of indigenous practices in rethinking contemporary mapping methodologies.

Native American San Bushman

The illustration derived from indigenous rock art, serves as a profound testament to humanity’s enduring relationship with the land. The carvings and paintings etched into the stone embody not only the spiritual and cultural narratives of indigenous communities but also their practical understanding of the environment. These artworks function as early forms of spatial mapping, depicting ecological cycles, migration routes, and sacred sites. They are, in essence, a dialogue between humanity and nature, inscribed directly onto the Earth.

The abstraction and minimalism inherent in these rock art forms reflect a clarity of purpose and a focus on essential elements. This simplicity does not diminish their significance; rather, it amplifies their ability to convey meaning across generations. The symbolic nature of the art transforms the landscape into a canvas of shared memory and collective knowledge, bridging the physical and the metaphysical. The rock carvings embody a universal language of coexistence, one that transcends time and geography.onto the Earth.

Moreover, the sustainable practices reflected in these indigenous traditions resonate deeply with the principles of decarbonization. The communities that created these works lived in harmony with their surroundings, employing strategies of resource conservation and adaptive land use that ensured the long-term health of their ecosystems. These practices offer invaluable lessons for contemporary architecture, particularly in the context of climate-responsive and low-impact design. By drawing inspiration from the resourcefulness and ecological awareness embedded in these ancient traditions, modern architecture can move toward a more sustainable and equitable future.

The rock art thus becomes more than a historical artifact; it stands as a living blueprint for integrating cultural symbolism with environmental stewardship. It challenges architects and designers to rethink their relationship with the land, urging them to adopt a philosophy of minimal intervention and maximal respect for natural systems. Through this lens, the indigenous rock art is not merely a relic of the past but a guide for navigating the complexities of the present and future.

Aboriginal Native American San Bushman
Aboriginal
Native American

MAPPING THEORY FRAMEWORK

The mapping theory provides a structured framework for understanding how humans perceive, represent, and interpret their environment. At its core, this theory emphasizes the interplay between cognitive processes and external realities, serving as a bridge between abstract thought and tangible spatial understanding. Central to this framework is the classification of maps into conceptual and physical types, reflecting the dual nature of mapping as both a tool for organizing abstract ideas and a means of documenting concrete spatial relationships. This distinction allows for the application of mapping across a wide range of disciplines,

from urban planning to cultural and historical studies, showcasing its versatility as an analytical and communicative tool. By highlighting the dynamic relationship between perception and representation, mapping theory illustrates how individuals and societies construct meaning from their surroundings, ultimately shaping the way knowledge is organized and shared. This theoretical approach not only provides insight into the mechanics of mapping but also underscores its broader significance as a process that connects human cognition with the external world.

Mapping as a Personalized Process of Knowledge Construction

Bridging Subjective Perception and Objective Realities’

Mapping, as both a theoretical construct and a practical tool, reflects the intricate relationship between human cognition and the world it seeks to represent. At its foundation, mapping serves dual purposes: it acts as a medium of representation, capturing spatial and conceptual realities, and as a tool of observation, enabling individuals to interpret and navigate their environment. This duality underscores the broader significance of mapping as a process that bridges subjective perception with objective spatial realities.

Therefore, the conclusion is that mapping is inherently personal and highly specific to the content it seeks to encompass. It is not merely a universal framework but a dynamic process of knowledge construction, deeply influenced by the individual’s perspective, context, and intent. This assertion aligns directly with my thesis, which hypothesizes that mapping functions as a personalized and context-sensitive tool for organizing and interpreting knowledge. By embedding subjective understanding within an objective framework, mapping becomes a unique lens through which individuals and societies construct meaning, navigate complexities, and document their evolving relationship with the world.

METHODOLOGY-BASIC FRAMEWORK SELECTION III

Methodology: Mapping Framework ‘Dymaxion Projection’

The Dymaxion Projection serves as an innovative mapping methodology that projects the world map onto the surface of a polyhedron composed of 20 triangles, allowing for an effective unfolding and flattening into two dimensions. This approach minimizes geometric distortion, achieving less than 1% discrepancy in area and shape compared to traditional maps, which often suffer from significant biases, such as the “Global North bias” seen in Mercator projections.

Furthermore, the foldable design of the Dymaxion Projection facilitates dynamic layer interaction, enabling the physical recombination of various data layers. This capability is particularly useful for analyzing complex systems, such as overlaying colonial infrastructure with renewable energy zones to better understand path dependency. All layers are operationalized on a unified Dymaxion grid using QGIS and custom Python scripts, ensuring spatial fidelity through verification via spherical trigonometry, as outlined by Fuller (1943).

1. Richard Buckminster Fuller. (2019). Nine Chains to the Moon. Birkhäuser.

Reconfiguring the Dymaxion Projection: Exploring Modular Perspectives

The Dymaxion projection, while innovative in its ability to unfold the globe into an interconnected network of triangles, also opens up opportunities for conceptual experimentation¹. By reconfiguring the arrangement of these triangles, alternative perspectives of the world emerge, challenging traditional notions of spatial hierarchy and orientation².

In this series, the Dymaxion framework is used to explore various geometric configurations, each emphasizing different aspects of global interconnectivity³. The modularity of the projection allows for creative reimaginings of global systems, emphasizing the flexibility of mapping as a tool for not only representation but also discovery⁴.

The configurations depicted here include variations that prioritize different datasets or thematic layers, such as population density, ecological networks, or climate zones⁵. These alternative arrangements demonstrate how mapping frameworks can transcend static representations, offering dynamic, multi-perspective views of Earth’s complex systems⁶.

Through this approach, the Dymaxion projection becomes more than a mapping tool-it acts as a platform for interdisciplinary exploration, where spatial design intersects with systems thinking to foster new ways of understanding the interconnected world⁷.

1. Fuller, R. B. (1982). Synergetics. Free Press.

2. Fuller, R. B. (2019). Nine Chains to the Moon. Birkhäuser.

3. Longley, P. A., & Al, E. (2011). Geographic Information systems and Science. Wiley.Batty, M. (2005). Cities and Complexity. MIT Press (MA).

4. Kraak, M.-J., & Ormeling, F. (2020). Cartography. CRC Press. https://doi.org/10.1201/9780429464195

5. Lewis-Williams, D. (2004). The Mind in the Cave: Consciousness and the Origins of Art. Thames & Hudson.

6. Snyder, J. P. (1998). Flattening the earth : Two thousand years of map projections. University Of Chicago Press.

7. Levin, S. A. (2002). Complex adaptive systems: Exploring the known, the unknown and the unknowable. Bulletin of the American Mathematical Society, 40(01), 3–20. https://doi.org/10.1090/s0273-0979-02-00965-5

Single layer Dymaxion Globes

Mapping Beyond Single Layers: ‘Toward a Holistic Framework’

Mapping, when approached through the Dymaxion projection, reveals both the strengths and limitations of single-layer representations. By isolating specific datasets or themes, single-layer mapping allows for clear and focused visualizations, effectively highlighting individual systems or phenomena. However, this approach inherently oversimplifies the complexity of interconnected systems. In reality, the Earth operates as a dynamic network of interdependent layers-climate systems, ecological networks, human activity, and more-all influencing one another in profound ways¹.

This understanding leads to the conclusion that mapping must transcend single-layer frameworks to fully capture the complexity of global systems.

A multi-layered approach to mapping recognizes that no phenomenon exists in isolation; instead, it is shaped by a web of relationships and interactions². Such an approach not only synthesizes diverse datasets but also provides a more comprehensive perspective on the intricate dynamics of the Earth’s systems. The shift from single-layer to multi-layer mapping thus becomes essential for constructing a deeper understanding of the Earth as a complex, interconnected whole³.

1. Fuller, R. B. (2019). Nine Chains to the Moon. Birkhäuser.
2. Cosgrove, D. E. (2012). Geography and vision : seeing, imagining and representing the world. I.B. Tauris.
3. Levin, S. A. (2002). Complex adaptive systems: Exploring the known,
Figure 01. Spatial reinterpretation after unfolding the framework
Figure 02. Gerhard BRUYNS’s sketch on how to do the multiple layers’ combination for the thesis

Methodology: Overlapping&Folding

The “Overlapping & Folding” methodology is a spatial analysis technique that emphasizes the integration and interaction of multiple data layers on a unified framework. This approach draws inspiration from Buckminster Fuller’s Dymaxion Map, which enables the flattening and recombination of spatial information through folding and unfolding processes, minimizing distortions while preserving spatial relationships.¹

Overlapping

Overlapping involves superimposing multiple datasets—such as historical, environmental, and infrastructural data—onto a shared spatial grid. This technique allows researchers to identify correlations, conflicts, and patterns across layers that would otherwise remain obscured in isolated analyses. For example, overlapping colonial trade routes with contemporary energy infrastructure can reveal path dependencies that influence current development trajectories.² This method is particularly effective in highlighting intersections between social and environmental systems.

Folding

Folding extends the analysis by enabling the dynamic manipulation of spatial data. By physically or virtually folding maps, researchers can simulate interactions between non-adjacent regions, uncovering new spatial relationships.³ This technique is rooted in the concept of spatial reconfiguration, where physical recombinations of data layers lead to novel insights. For instance, folding renewable energy potential zones over existing biodiversity hotspots can inform sustainable development strategies.⁴

1. Fuller, R. B. (2019). Nine Chains to the Moon. Birkhäuser.

2. Harley, J. B. (2011). Deconstructing the Map. 271–294. https://doi.org/10.1002/9780470669488.ch16

3. Cosgrove, D. E. (2012). Geography and vision : seeing, imagining and representing the world. I.B. Tauris.

4. Goodchild, M. F. (2007). Citizens as sensors: the world of volunteered geography. GeoJournal, 69(4), 211–221.

Implementation

The basic layers are projected using GIS platforms such as QGIS, integrating Python scripts for layer manipulation and grid verification. The Dymaxion grid serves as the base framework, ensuring spatial consistency through spherical trigonometry. Verification processes minimize distortions in area, shape, and distance, ensuring that overlapping and folding operations maintain fidelity to real-world geographies.⁵

By leveraging overlapping and folding(physically operationalized), this methodology provides a tool for analyzing complex systems and their interdependencies. It facilitates the visualization of multi-dimensional data relationships, offering potential insights for spatial planning, policy development, and sustainability research.

5. Turnbull, D. (2000). Masons, tricksters and cartographers : comparative studies in the sociology of scientific and indigenous knowledge. Harwood Academic ; Abingdon.

Figure 01. Some inspiration,various postures of geometric projection of the world map

Converge the three Aboriginal groups at one point on the plane.

folds, one center Expand the Earth

Different

Methodology: Folding Exploration Instructions and Testing Protocols

The process of folding within the Dymaxion projection involves iterative exploration to determine how the triangular facets can be arranged into various configurations¹. This stage focuses on testing the geometric possibilities of folding and unfolding the projection, ensuring that the resulting arrangement maintains spatial coherence and reflects the interconnectedness of global systems².

The instruction and testing protocol are depicted here, illustrating the progression from abstract geometric experimentation to practical folding techniques³. These steps include analyzing potential alignments, constructing test folds, and examining the resulting spatial relationships. The iterative nature of this process ensures that the folding framework captures the complexities of Earth’s systems while adhering to the principles of accurate representation⁴.

Through this testing and refinement phase, the projection evolves from a purely geometric design into a tool that can dynamically represent the Earth’s interconnected layers. The process highlights the importance of modularity and adaptability in mapping methodologies, fostering opportunities for innovative spatial analysis⁵.

1. Fuller, R. B. (2019). Nine Chains to the Moon. Birkhäuser.
2. Snyder, J. P. (1998). Flattening the earth : Two thousand years of map projections. University Of Chicago Press.
3. Goodchild, M. F. (2007). Citizens as sensors: the world of volunteered geography. GeoJournal, 69(4), 211–221.
4. Fuller, R. B. (1982). Synergetics. Free Press.
Figure 02&03. Folding method exploration-How to meet at the center of the map?
Figure 01. Unfolding the Dymaxion globe

Methodology: Pattern Recognition Defining Emergent Geometric Configurations

Once the folding tests are completed, a series of emergent patterns begin to surface, providing insights into the potential applications and interpretations of the Dymaxion projection¹. These patterns are not merely aesthetic outcomes; they represent structural configurations that can be defined and categorized to serve diverse analytical purposes².

By studying these patterns, it becomes possible to identify recurring motifs and spatial relationships that reflect the interconnectedness of global phenomena³. These defined patterns can then serve as templates for further exploration, enabling users to overlay datasets such as climate zones, population distributions, or ecological networks⁴.

This stage emphasizes the projection’s role as a tool for pattern recognition, transforming abstract forms into meaningful spatial constructs⁵. The ability to redefine and interpret these patterns bridges the gap between conceptual mapping and practical application, offering new pathways for understanding Earth’s complex systems⁶.

1. Batty, M. (2005). Cities and Complexity. MIT Press (MA).

2. Levin, S. A. (2002). Complex adaptive systems: Exploring the known, the unknown and the unknowable. Bulletin of the American Mathematical Society, 40(01), 3–20. https://doi.org/10.1090/s0273-0979-0200965-5

3. Tobler, W. R. (1970). A Computer Movie Simulating Urban Growth in the Detroit Region. Economic Geography, 46, 234–240. https://doi.org/10.2307/143141

4. Arthur Howard Robinson, & Barbara Bartz Petchenik. (1976). The nature of maps : essays toward understanding maps and mapping. University Of Chicago Press.

5. Snyder, J. P. (1998). Flattening the earth : Two thousand years of map projections. University Of Chicago Press.

Figure 02. Pattern outcome within the frame
Figure 01. Pattern outcome with folding lines

Methodology: Earth’s complex system&50 Layers

‘Layered Abstraction of earth’s environment’

The concept of Earth’s complex systems encompasses the intricate and interconnected dynamics of natural processes, human activities, and their interactions.¹ To address these complexities, this study employs a multi-layered abstraction framework, integrating 50 distinct layers of environmental and anthropogenic data.² Each layer represents a specific dimension of Earth’s system, such as climate change, biodiversity, urbanization, and resource management.

Layered Abstraction Framework

The layered abstraction framework allows for the systematic analysis of spatial and temporal patterns. For example, layers such as deforestation rates, carbon emissions, and population density can be overlaid to identify potential areas of environmental conflict or resilience.³ This approach not only highlights interdependencies but also facilitates the prioritization of actions to address sustainability challenges.

Implementation in GIS

The 50 layers are constructed and operationalized using GIS tools like QGIS and ArcGIS. Python-based scripts automate the integration of datasets, ensuring consistency in spatial resolution and projection.⁴ Validation processes involve cross-referencing with satellite imagery and ground-truth data to ensure accuracy. This methodology provides a dynamic platform for exploring Earth’s systems, enabling stakeholders to visualize complex interactions and make informed decisions.

Applications

By leveraging the layered abstraction framework, this approach has been applied to analyze scenarios such as renewable energy placement, biodiversity conservation, and climate adaptation. For instance, overlaying renewable energy zones with habitat maps has informed policies that balance development and conservation.⁵ This methodology underscores the importance of integrating diverse datasets to address global challenges holistically.

1. Fikret Berkes. (1999). Sacred ecology : traditional ecological knowledge and resource management. Taylor & Francis.

2. Harley, J. B. (2011). Deconstructing the Map. 271–294. https://doi.org/10.1002/9780470669488.ch16

3. Goodchild, M. F. (2007). Citizens as sensors: the world of volunteered geography. GeoJournal, 69(4), 211–221.

4. Fuller, R. B. (2019). Nine Chains to the Moon. Birkhäuser.

5. Turnbull, D. (2000). Masons, tricksters and cartographers : comparative studies in the sociology of scientific and indigenous knowledge. Harwood Academic ; Abingdon.

Figure 01. Original layered maps utilized for GIS projections, derived from a combination of NASA datasets and peer-reviewed academic research sources.

Mapping Technique: From Patterns to Questions

Traditional map-making typically begins with raw data, where two or more datasets are visualized and combined to create a representation or a map. The purpose is often to make sense of the data in its geographic or spatial context. However, this project introduces a fundamentally different approach to mapping, one that reverses the conventional process.

REVERSED MAPPING WORKFLOW

Traditional Workflow:

Input: Raw data (e.g., population density, topography).

Process: Data visualization and integration.

Output: A map that serves as a static representation of the data.

Proposed Workflow:

Input: Pre-selected layers of data.

Process: Strategic overlapping of these layers to generate patterns.

Output: Patterns that guide the formulation of questions and the extraction of insights.

HOW THIS TECHNIQUE WORKS

In this project, mapping is not a passive act of representing data but an active process of discovery. Layers of data are carefully selected and over-

and overlapped to produce specific patterns. These patterns are not the end goal but the starting point for inquiry. The patterns reveal relationships, anomalies, or trends that might not be apparent when viewing individual datasets in isolation. Once identified, these patterns are used to define relevant questions, such as:

• What causes this spatial anomaly?

• How do these overlapping systems interact at this location?

• What opportunities or risks emerge from this pattern?

ADVANTAGES OF THIS TECHNIQUE

Pattern-Driven Insights: By focusing on patterns first, this approach emphasizes discovery and hypothesis generation rather than merely confirming pre-existing assumptions.

Holistic Understanding: The overlapping layers reveal interdependencies across systems, fostering a systemic perspective on complex problems.

Flexibility and Creativity: This method allows designers, architects, and planners to explore unconventional relationships, encouraging innovative solutions.

APPLICATIONS IN DESIGN AND PLANNING

This mapping technique is particularly suited for addressing complex environmental challenges, where multiple factors (e.g., climate, infrastructure, social dynamics) interact. By starting with patterns, Jacobson, M. Z., & Jacobson, M. L. (2005). Fundamentals of Atmospheric Modeling. Cambridge University Press.

spatial developers can:

• Identify high-impact intervention points for decarbonization.

• Explore underrepresented or marginalized spatial relationships.

• Develop context-specific design strategies informed by systemic insights.

COMPARISON TO TRADITIONAL MAPPING

This reversed workflow challenges the conventional notion of maps as static outputs and repositions them as dynamic, exploratory tools for generating knowledge.

This mapping technique represents a paradigm shift, aligning more closely with the iterative and creative processes used in architecture, design, and planning. By focusing on patterns as the foundation for inquiry, it transforms maps into tools not just for understanding the world but for re-imagining it.

Example 1: Urban Heat Island Analysis

Traditional Method:

Collect urban temperature data and building density data, and visualize them as separate maps.

Analyze the maps to identify the distribution of heat islands.

Use these findings to guide urban greening or cooling infrastructure design.

Proposed Method:

Step 1: Overlay urban temperature data with building density data to generate a heat island pattern.

Step 2: Identify anomalies in the pattern, such as areas with high temperatures but low building density, which may indicate natural factors (e.g., lack of vegetation).

Step 3: Formulate questions based on the patterns, such as:

Why is the heat island effect particularly strong in specific areas?

Could additional factors, like construction materials or traffic flow, be contributing?

Step 4: Use these questions to guide interventions, such as increasing vegetation cover or replacing high heat-absorbing materials. x

Example 2: Water Resource Management and Pollution Monitoring

Traditional Method:

Create separate maps for water quality distribution and pollution sources.

Analyze the maps to identify which pollution sources impact water quality.

Proposed Method:

Step 1: Overlay water quality monitoring data with pollution source distribution to generate pollution hotspot patterns.

Step 2: Further overlay watershed topography data to analyze whether pollution is spreading along water flow directions.

Step 3: Formulate questions, such as:

Which pollution sources have the greatest downstream impact?

Are there unidentified pollution pathways?

Step 4: Use hotspot areas to optimize pollution control measures, such as creating buffer zones or adjusting discharge standards.

Insights from Geological Map Making&Reading

Geological maps offer a unique perspective on map-making, serving as a foundational tool for visualizing the Earth’s subsurface and surface features. Their construction and interpretation provide valuable insights into alternative mapping methodologies, particularly for understanding complex spatial phenomena.¹ This section examines the essential elements of geological maps, their interpretative processes, and how their principles can inspire innovative map-making approaches.

KEY ELEMENTS OF GEOLOGICAL MAPS

Legend and Stratigraphic Units

The legend is a critical component of geological maps, using colors, patterns, and symbols to represent different rock types, ages, and formations.² For example, sedimentary rocks like sandstone are typically indicated in yellow, while igneous rocks such as granite appear in pink.³ Stratigraphic units are organized to reflect geological time, with deeper colors often representing older formations. This structured use of visual elements creates a layered abstraction of Earth’s history, facilitating a comprehensive understanding of spatial and temporal relationships.

Contour Lines and Structural Features

Contour lines convey topographic variation, enabling the reader to correlate surface features with underlying geology. ⁴ These lines also highlight structural features such as faults and folds, which are essential for understanding tectonic processes. Faults are marked with bold or dashed lines, while folds are often depicted with “V” or

1. Harley, J. B. (2011). Deconstructing the Map. 271–294. https://doi.org/10.1002/9780470669488.ch16.

2. Fikret Berkes. (1999). Sacred ecology : traditional ecological knowledge and resource management. Taylor & Francis.

3. Lewis-Williams, D. (2004). The Mind in the Cave: Consciousness and the Origins of Art. Thames & Hudson.

“U”-shaped patterns, signifying antiforms and synforms respectively. ⁵ This multi-dimensional representation enhances the interpretive capacity of geological maps.

Cross-Sectional Views

A cross-sectional view complements the map by illustrating subsurface structures in three dimensions. By showing the tilting of rock layers, the angles of faults, and the relationships between different formations, cross-sections provide a deeper understanding of Earth’s subsurface architecture.⁶ This integration of surface and subsurface data exemplifies how maps can transcend two-dimensional constraints.

Figure 01. The legend decodes the map’s symbology, illustrating the color-coded stratigraphic units, rock types, geological ages, and structural features like faults and folds, enabling precise interpretation of the geological formations.

4. C.P.H. (1973). D. G. A. Whitten with J. R. V. Brooks 1972. The Penguin Dictionary of Geology. 495 pp., 161 figs, tables. Penguin Books Ltd., Harmondsworth, Middx. Price 75p. Geological Magazine, 110(2), 198–198. https://doi.org/10.1017/s0016756800048068

5. Clottes, J. (1996). The Shamans of Prehistory.

Reference map from the ‘Geological maps and their interpretation’ by F.G.H. Blyth.

STEPS FOR READING AND INTERPRETING GEOLOGICAL MAPS

APPLICATION TO ALTERNATIVE MAP-MAKING

Legend Analysis

The first step in reading a geological map is understanding the legend to identify the represented rock types, ages, and geologic units.⁷ This step ensures clarity in interpreting the relationships between various formations.

Stratigraphic Distribution and

Structure Identification

Observing the arrangement of stratigraphic units reveals the sequence of geological events, such as sedimentation, erosion, and tectonic deformation. ⁸ Features like faults and folds are then analyzed to determine their types and their influence on the surrounding formations.

Integration

of Topography and Geology

Comparing geological data with contour lines and topographic features provides insights into how surface processes, such as erosion, interact with subsurface structures. ⁹ For instance, mountain ridges often align with hard, erosion-resistant rocks like granite, while valleys are more likely to form in softer rocks like shale.

Cross-Section Interpretation

Cross-sectional diagrams bridge the gap between surface observations and subsurface interpretations, allowing for a more holistic understanding of geological phenomena. ¹⁰

The principles underlying geological maps-layered abstraction, integration of surface and subsurface information, and the use of legends and symbols, which can inspire innovative map-making methodologies. For instance, the stratigraphic layering approach can be adapted for visualizing complex social and environmental systems, such as urban infrastructure or climate data. ¹¹ Similarly, integrating contour lines with thematic data layers can enhance the readability and analytical capacity of maps designed for policy-making or resource management. ¹²

The inclusion of cross-sectional perspectives, often overlooked in traditional cartography, provides a framework for visualizing interactions across scales and dimensions. This technique is particularly relevant for analyzing systems that extend beyond two dimensions, such as energy grids or hydrological networks. ¹³ By adopting these principles, alternative mapping approaches can achieve greater depth and versatility, bridging the gap between spatial visualization and dynamic system understanding.

1. Turnbull, D. (2000). Masons, tricksters, and cartographers: Comparative studies in the sociology of scientific and indigenous knowledge. Routledge.

2. Fuller, R. B. (1943). Nine chains to the moon. J. B. Lippincott.

3. Cosgrove, D. (2008). Geography and vision: Seeing, imagining and representing the world. I.B. Tauris.

4. Pickles, J. (2004). A history of spaces: Cartographic reason, mapping, and the geo-coded world. Routledge.

5. Harley, J. B. (2001). The new nature of maps: Essays in the history of cartography. Johns Hopkins University Press.

6. Goodchild, M. F. (2007). Citizens as sensors: The world of volunteered geography. GeoJournal, 69(4), 211–221.

7. Foucault, M. (1966). The Order of things: an Archaeology of the Human Sciences. Routledge.

8. Turnbull, D. (2000). Masons, tricksters and cartographers : comparative studies in the sociology of scientific and indigenous knowledge. Harwood Academic ; Abingdon.

9. Fuller, R. B. (2019). Nine Chains to the Moon. Birkhäuser.

10. Cosgrove, D. E. (2012). Geography and vision : seeing, imagining and representing the world. I.B. Tauris.

11. Pickles, J. (2014). A history of spaces : cartographic reason, mapping and the geo-coded world. Routledge.

12. Harley, J. B. (2011). Deconstructing the Map. 271–294. https://doi.org/10.1002/9780470669488.ch16

13. Goodchild, M. F. (2007). Citizens as sensors: the world of volunteered geography. GeoJournal, 69(4), 211–221.

14. Foucault, M. (1966). The Order of things: an Archaeology of the Human Sciences. Routledge.

Figure 02. The legend decodes the map’s symbology, illustrating the color-coded stratigraphic units, rock types, geological ages, and structural features like faults and folds, enabling precise interpretation of the geological formations.
Figure 01. Corresponding geological Cross-Section Interpretation map

Reference map from the ‘Geological maps and their interpretation’ by F.G.H.

Reference map from the ‘Geologic maps : a practical guide to the preparation and interpretation of geologic maps : for geologists, geographers, engineers, and planners / Edgar W. Spencer.’

Reference map from the ‘Geologic maps : a practical guide to the preparation and interpretation of geologic maps : for geologists, geographers, engineers, and planners / Edgar W. Spencer.’

PRELIMINARY CLASSIFICATION OF MAP MAKING

Example> V-Accumulated quantity

Example> B-Zoning division

Methodology: Earth’s complex system->50 Layers’

Bridging Patterns and Spatial Intelligence Transforming Geological Patterns into Actionable Insights

Geological maps serve as both repositories of data and visual narratives of Earth’s dynamic history, offering insights into the processes shaping the crust. By analyzing patterns such as faults, folds, and stratigraphic alignments, these maps bridge abstract depictions with practical applications in spatial intelligence. Faults, as fractures caused by tectonic stress, and folds, as the result of ductile deformation, represent key structural features that narrate Earth’s tectonic evolution. These structures not only record the forces acting upon the crust but also hold critical implications for resource exploration and risk assessment.

When contextualized within broader environmental and societal systems, the patterns depicted on geological maps become actionable insights. Mapping fault lines in urban areas, for example, informs earthquake resilience planning, while analyzing erosion patterns in agricultural zones supports sustainable land management practices. By transforming static cartographic representations into tools for decision-making, geological maps exemplify the power of spatial intelligence to address both scientific and real-world challenges.

Through careful interpretation, geological maps reveal the relationships between surface patterns and subsurface phenomena. For instance, the alignment of sedimentary layers may indicate the presence of oil and gas reserves, while fault zones often guide the flow of groundwater or control the distribution of mineral resources. The interplay between these features highlights the importance of spatial intelligence in connecting geological processes with practical applications.

Faults Faults Folds Folds
Figure 01-04. Geological sampling of synclines and anticlines
Figure 05. Unite legend and corresponding map, a guidance towards the pattern meaning defining Reference map from the ‘Geological maps and their interpretation’ by F.G.H. Blyth.

EXPERIMENTATION [MAPPING PROCESS]

Deconstruction of the Earth’s complex system>50 Layers

Criteria for layers’ category

Experimental Process and Image Outcome

Multi-layer earth system model for De-carbonized world

Outcome image [patterned map] recognition

7 Sample packages for layer selection towards specific

Experimental Process and Image Outcome’

Experimental Process and Image Outcome’

The methodology for addressing complex environmental challenges involves utilizing a multilayered framework that incorporates diverse datasets to guide users in exploration, analysis, and decision-making. Each layer represents a specific thematic aspect, and the combination of these layers into packages provides a targeted approach to tackling specific environmental issues. Here, seven sample layer packages are proposed, each corresponding to a major environmental theme. These packages facilitate user interaction with data to uncover insights, develop actionable strategies, and foster innovation in addressing environmental concerns.

1. Climate Change Response and Carbon Neutrality Planning

This package integrates layers related to climate dynamics, ecological carbon sinks, energy potential, and human impact to model and plan for carbon neutrality strategies.

Goal: Support climate change impact assessment, carbon footprint tracking, and renewable energy development.

Application Scenarios: Predicting future carbon sequestration capacity and renewable energy deployment feasibility.

2. Natural Disaster and Ecological Risk Warning

Focused on multi-hazard risk assessment, this package combines geophysical, meteorological, ecological, and human vulnerability layers to

Goal: Enable disaster chain risk analysis and mitigation planning.

Application Scenarios: Flood risk modeling in densely populated areas and urban heat island intensity mapping.

3. Sustainable Agriculture and Land Management

This package aims to balance agricultural production, ecological protection, and sustainable land resource utilization by integrating agricultural systems, water resources, and land ownership layers.

Goal: Coordinate agricultural productivity with ecological and water resource constraints.

Application Scenarios: Conflict analysis between farmland expansion and ecologically sensitive areas for policy optimization.

4. Urban Development and Resource Carrying Capacity

This package evaluates the pressure of urban expansion on resource and environmental systems by combining urban heat island, population density, and industrial layout data.

Goal: Quantify urbanization’s impact on environmental capacity.

Application Scenarios: Urban heat island spatial correlation

5. Biodiversity Conservation and Ecological Restoration

Emphasizing ecological integrity, this package combines biological indicators, human interference data, and governance layers to prioritize conservation and restoration efforts.

Goal: Identify key ecological nodes and restoration priorities.

Application Scenarios: Community-led restoration plans based on indigenous land ownership and conflict mapping in biodiversity hotpots.

6. Cross-Scale Energy-Food-Water Nexus (EFW Nexus)

This package explores the interactions and trade-offs among energy, food, and water systems by integrating dynamic drivers and resource allocation layers.

Goal: Analyze synergies and competition across the three resource dimensions.

Application Scenarios: Biofuel expansion impact modeling and resource allocation predictions under climate change scenarios.

7. Indigenous Culture and Ecological Governance

Utilizing layers related to cultural identity, land ownership, ecological connections, and geography, this package bridges traditional knowledge with modern resource management techniques.

Goal: Support community-driven resource management through cultural and ecological integration.

Application Scenarios: Optimizing protected areas based on indigenous participation and sustainable zoning policies.

THE PROPOSITION OF ARCHITECTURE TOWARDS NATURE

Continuous Monument: An Architectural Model for Total Urbanization, Superstudio” (1969)

Human’s role towards the environment’

Humans play diverse roles - observers, shapers, creators, and innovators - depending on which “nature” they interact with. These dynamic relationships reflect a feedback loop: human actions shape the environment, and environmental changes influence human behavior and societal structures. By framing these interactions within the 4 Natures, we can better understand and guide more sustainable relationships with the Earth (Cronon, 1995; Haraway, 1991).

The 4 Natures both coexist spatially and evolve historically, reflecting the complexity of human-environment relationships. Their coexistence highlights the diverse roles humans play in different environments, while their evolution illustrates how technological and societal advancements shape our interactions with nature over time. Understanding this dual perspective is crucial for exploring how spatial intelligence can help balance human needs and environmental sustainability in a rapidly changing world.

The 4 Natures: Understanding Human-Environment Dynamics’

First Nature: The Pristine Nature

The environment as it exists without human influence, encompassing wilderness and untouched ecosystems.

e.g Amazon rainforest and the Arctic ice sheet

Human Role: Humans are passive observers or stewards, tasked with preserving the integrity of natural ecosystems (Cronon, 1995). Conservation efforts, such as protecting endangered species and maintaining biodiversity, embody this role.

Dynamic Relationship: Spatial intelligence here involves recognizing ecological patterns and understanding how human presence, even in minimal forms, can disrupt these systems (McKibben, 1989).

Second Nature: The Cultivated Nature

This dimension encompasses landscapes altered by human intervention. e.g agricultural fields, managed forests, and other cultivated ecosystems.

Human Role: Humans act as stewards and managers, using spatial intelligence to design and maintain sustainable systems of food and resource production (Marx, 1964).

1. Beatley, T. (2017). Handbook of Biophilic City Planning & Design. Island Press.

2. Cronon, W. (1996). Uncommon Ground : Rethinking the Human Place in Nature (pp. 69–90). W.W. Norton & Co.

3. Diamond, J. (2005). Collapse. Penguin.

Dynamic Relationship: The relationship is reciprocal, as human actions influence the quality of the environment, while environmental feedback informs human practices. Successful cultivation requires spatial awareness of soil health, resource cycles, and ecosystem services (Diamond, 2005).

Third Nature: The Built Environment

This focuses on human-made environments, including cities, infrastructure, and industrial landscapes.

e.g modern metropolises like New York and Tokyo

Human Role: Humans are creators and designers, transforming natural landscapes into urban and industrial spaces to meet societal needs (Lefebvre, 1991).

Dynamic Relationship: Spatial intelligence is central in urban planning, architecture, and the integration of nature into cities, such as through green infrastructure or urban rewilding (Beatley, 2011). This dimension reflects the tension between development and environmental preservation.

Fourth Nature: The Hybrid or Technological Nature

This dimension represents the blending of natural systems with advanced technology e.g bioengineered ecosystems, AI-driven environmental tools, and virtual representations of nature.

Human Role: Humans are innovators, applying spatial intelligence to navigate and optimize the complex interactions between technology and natural systems (Haraway, 1991).

Dynamic Relationship: This highly interdependent relationship involves using technology not only to restore ecosystems but also to address global challenges like climate change, while carefully considering ethical implications (Latour, 2004).

Fourth Nature ~ Present and Future

4. Haraway, D. J., & Internet Archive. (1991). Simians, cyborgs, and women : the reinvention of nature. In Internet Archive. New York : Routledge. https://archive.org/details/simianscyborgswo0000hara

5. B Latour. (2004). Politics of nature how to bring the sciences into democracy. Cambridge: Harvard University Press.

6. Lefebvre, H. (1991). The Production of Space. Blackwell.

7. Marx, K. (2007). Economic and philosophic manuscripts of 1844. Dover Publications. (Original work published 1844)

8. Mckibben, B. (1989). The end of nature. Random House Trade Paperbacks.

Continuous Monument: An Architectural Model for Total Urbanization, Superstudio” (1969)

The Ultimate Proposition of Architecture: Discussing the

Relationship Between Form and Function’

HUMANITY’S MISSION:

Humanity carries the mission of ‘disciplining the Earth’, which implies a conscious effort to shape and manage the environment through architectural practices. Architecture, in this sense, represents humanity’s deliberate attempt to impose order and structure on the Earth. This process reflects not only human aspirations but also the complexities of our interactions with the natural world (Superstudio, 1971).

The De-Carbonized World, Superstudio’s Perspective:

Superstudio, emphasize the role of architecture as a tool for social and environmental transformation.

Superstudio advocated for a responsive and responsible approach to architectural design, recognizing the interconnectedness of human activities and ecological systems (Lang & Menking, 2003). Their radical concepts challenge traditional notions of form and function, proposing that architecture should serve as a means of conscious intervention in the world.

1. Beatley, T. (2017). Handbook of Biophilic City Planning & Design. Island Press.
2. Cronon, W. (1996). Uncommon Ground : Rethinking the Human Place in Nature (pp. 69–90). W.W. Norton & Co.
3. Diamond, J. (2005). Collapse. Penguin.
4. Haraway, D. J., & Internet Archive. (1991). Simians, cyborgs, and women : the reinvention of nature. In Internet Archive. New York : Routledge. https://archive.org/details/simianscyborgswo0000hara
5. B Latour. (2004). Politics of nature how to bring the sciences into democracy. Cambridge: Harvard University Press.
6. Lefebvre, H. (1991). The Production of Space. Blackwell.
7. Marx, K. (2007). Economic and philosophic manuscripts of 1844. Dover Publications. (Original work published 1844)
8. Mckibben, B. (1989). The end of nature. Random House Trade Paperbacks.
Figure 01. Continuous Monument: An Architectural Model for Total Urbanization, Superstudio” (1969)
Figure 02. Continuous Monument: An Architectural Model for Total Urbanization, Superstudio” (1969)

Why “Superstructure”?

Building Histograms

Superstructure refers to architectural systems that transcend traditional building forms, focusing instead on the abstraction and minimization of form to achieve maximum functionality. ³ Superstudio’s conceptual models often resembled “building histograms,” where form was stripped down to its most essential elements. This approach enables architects to prioritize function while reducing environmental and social costs associated with elaborate designs. ⁴

Abstraction and Functional Form

Superstudio’s emphasis on abstraction challenges the modernist obsession with form and aesthetics, advocating instead for architecture that serves humanity’s collective needs. By minimizing the form, architects can focus on efficiency, adaptability, and resilience, key factors in addressing climate change and resource scarcity. This functional approach also facilitates modular construction, enabling buildings to adapt to changing environmental and social conditions over time.

Minimalized Form

In a de-carbonized and de-colonized world, minimizing form becomes a tool for reducing material use and environmental degradation. Superstudio’s radical ideas about minimized form propose a vision of architecture that is not only sustainable but also symbolic of a more equitable and harmonious relationship between humans and the Earth. ⁵

Conclusionity’s mission to “discipline the Earth” requires a paradigm shift in architectural practices, guided by the principles of de-carbonization and de-colonization. Superstudio’s visionary approach offers valuable insights into how architecture can balance functional efficiency with environmental and social responsibility. By embracing abstraction, functional form, and minimized design, architectural practices can contribute to a sustainable and equitable future.

1. Lang, P., & Menking, W. (2003). Superstudio: Life without objects. Skira Editore.

2. Wildcat, D. R. (2009). Red alert! : saving the planet with indigenous knowledge. Fulcrum.

3. Peter Lang» SUPERSTUDIO: LIFE WITHOUT OBJECTS- 2003. (2025). Petertlang.net. https://www.petertlang.net/design-culture/superstudio-life-without-objects/

4. B Latour. (2004). Politics of nature how to bring the sciences into democracy. Cambridge: Harvard University Press.

5. Beatley, T. (2017). Handbook of Biophilic City Planning & Design. Island Press.

Figure 01&02. Sketches of applying superstructure to the De-carbonized world

Mapping Outcome: Architectural Interventions for Environmental Challenges

To address pressing environmental challenges, architecture must integrate the principles of superstructure, dec-arbonization, and de-colonization into innovative design strategies. This mapping outcome identifies seven critical environmental issues and proposes architectural interventions, each named to reflect their conceptual and functional aspirations. These strategies align with the broader mission of reshaping humanity’s relationship with nature through responsible design.

1. Climate Resilience: “Thermal Shield”

Environmental Issue: Rising global temperatures and urban heat islands

Architectural Intervention:

Buildings as “thermal shields” combat heat by incorporating advanced passive cooling strategies, reflective materials, and green roofs. These designs reduce reliance on mechanical cooling systems and mitigate urban heat island effects, aligning with decarbonization goals. ¹

Superstructure Connection:

Superstudio’s grid-like abstraction inspires modular, scalable solutions that integrate seamlessly into urban environments, offering adaptability for changing climates. ²

Decolonization Perspective:

Incorporates traditional cooling methods, such as wind towers and shaded courtyards, adapted from indigenous practices. ³

2. Water Management: “Liquid Spine”

Environmental Issue: Water scarcity and flooding due to climate change

Architectural Intervention:

“Liquid spine” infrastructure includes water-absorbing pavements, rainwater harvesting systems, and urban wetlands that manage water flow dynamically. ⁴

Superstructure Connection:

Linear, grid-like water channels echo Superstudio’s minimalist aesthetic while addressing functional needs for urban hydrology. ⁵

Decolonization Perspective:

Respects indigenous water management systems, such as terraced farming and aqueducts, by integrating their principles into modern infrastructure. ⁶

3. Biodiversity Preservation: “Habitat Bridge”

Environmental Issue: Habitat fragmentation caused by urban sprawl

Architectural Intervention:

“Habitat bridges” reconnect fragmented ecosystems by creating wildlife corridors over highways, railways, and urban zones. These bridges integrate vegetation and mimic natural ecosystems to support biodiversity. ⁷

Superstructure Connection:

Grid-based designs allow for modular habitat bridge construction, ensuring scalability and ease of implementation. ⁸

Decolonization Perspective:

Collaborates with local ecologists and indigenous groups to ensure native species and ecosystems are prioritized. ⁹

4. Carbon Sequestration: “Carbon Canopy”

Environmental Issue: Excessive CO₂ emissions

Architectural Intervention:

“Carbon canopies” use bioengineered materials, such as algae facades and carbon-absorbing concrete, to actively sequester CO₂ in urban areas. ¹⁰

Superstructure Connection:

Vertical and horizontal grid systems optimize surface area for carbon-absorbing materials, reflecting Superstudio’s modular vision. ¹¹

Decolonization Perspective:

Supports local material innovations and reduces reliance on imported technologies, empowering regional industries. ¹²

5. Waste Management: “Circular Nexus”

Environmental Issue: Increasing waste and resource depletion

Architectural Intervention:

Buildings serve as “circular nexuses,” incorporating closed-loop systems for waste recycling, composting, and material reuse. ¹³

Superstructure Connection:

Abstracted forms reduce excess material use, emphasizing minimalism and efficiency in resource cycles. ¹⁴

Decolonization Perspective:

Incorporates local waste management practices and promotes community-driven recycling programs. ¹⁵

6. Energy Efficiency: “Solar Veil”

Environmental Issue: Dependence on fossil fuels

Architectural Intervention:

A “solar veil” integrates photovoltaic systems into building facades, roofs, and urban infrastructure to generate renewable energy. ¹⁶

Superstructure Connection:

Superstudio’s vision of continuous, grid-like surfaces translates into seamless solar arrays that blend functionality with aesthetics. ¹⁷

Decolonization Perspective:

Decentralized energy systems empower local communities to produce and manage their own energy resources. ¹⁸

7. Social Equity: “Equity Core”

Environmental Issue: Urban inequality and lack of access to resources

1. Lang, P., & Menking, W. (2003). Superstudio: Life without objects. Skira Editore.

Architectural Intervention:

“Equity cores” are mixed-use hubs within urban areas that provide affordable housing, healthcare, education, and green spaces.¹⁹

Superstructure Connection:

The cores, as modular superstructures, are adaptable to different urban contexts and prioritize equitable resource distribution.²⁰

Decolonization Perspective: Engages marginalized communities in the design process, ensuring that solutions reflect their needs and values.²¹

CONCLUSION

This mapping outcome demonstrates how architectural interventions, inspired by the principles of superstructure, decarbonization, and decolonization, can address critical environmental issues. By integrating modularity, abstraction, and cultural inclusivity, these strategies offer a pathway to a more sustainable and equitable built environment.

2. Peter Lang» SUPERSTUDIO: LIFE WITHOUT OBJECTS- 2003. (2025). Petertlang.net. https://www.petertlang.net/design-culture/superstudio-life-without-objects/Wildcat, D. R. (2009). Red alert!: Saving the planet with indigenous knowledge. Fulcrum Publishing.

3. Beatley, T. (2017). Handbook of Biophilic City Planning & Design. Island Press.

4. B Latour. (2004). Politics of nature how to bring the sciences into democracy. Cambridge: Harvard University Press.

5. Harley, J. B., & Laxton, P. (2002). The new nature of maps : essays in the history of cartography. Johns Hopkins University Press.

6. Lefebvre, H. (1991). The Production of Space. Blackwell.

7. Mckibben, B. (1989). The end of nature. Random House Trade Paperbacks.

8. Diamond, J. (2005). Collapse. Penguin.

9. Marx, K. (2007). Economic and philosophic manuscripts of 1844. Dover Publications. (Original work published 1844)

Figure 01&02. Sketches of 7 outcomes’
Sketch of ‘the Last Farmland’
Sketch of ‘the Raising sea level’

College of Natural Belt Combination

College of how to save the ‘iceberg of despair’?

College of ‘How architecture intervenes in the natural environment?’
College of ‘the Last Farmland’

7 SAMPLE SPATIAL STRATEGIES FOR ENVIRONMENTAL RESILIENCE

THEME: MELTING GLACIERS AND CLIMATE CHANGE

The melting and retreat of glaciers are among the most visible consequences of global warming. Glacial movement symbolizes the dynamic but tragic shifts in Earth’s cryosphere, reshaping landscapes and raising global sea levels.

01

THE ICY EXODUS: GLACIAL MOVEMENT AND GLOBAL WARMING

SAMPLE SITE

Global Scale: Greenland Ice Sheet (72° N, 40° W)

Regional Scale: Patagonia Glaciers, Chile (49° S, 73° W)

Site Scale: Khumbu Glacier, Mount Everest, Nepal (28.02° N, 86.92° E)

Selected Layers:

Annual Mean Temperature (L8)

Sea level rise (L12)

Temperature anomaly (L23)

Map Folding Framework:

Nodes involved: 1 → 2 → 3 → 5 (dymaxion projection reference nodes)

Steps:

Fold node 1 to node 2, aligning global cryosphere data.

Fold node 2 to node 3, integrating sea level rise.

Fold node 3 to node 5, overlaying temperature anomalies.

Industrial emissions (e.g., CO₂, CH₄) accelerate global warming, causing glaciers to melt and contribute to sea level rise.

Deforestation reduces carbon sequestration, exacerbating the warming trend.

Macro-level Solutions:

Transition to renewable energy (e.g., solar, wind).

Enforce international carbon agreements (e.g., Paris Agreement).

Reforestation and afforestation initiatives to absorb CO₂.

Architectural Perspective:

Relationship with Space: Melting glaciers indicate a redefinition of coastal boundaries and urban spaces. Rising sea levels demand

Design Strategies:

Develop floating architecture for coastal cities to adapt to rising waters.

Use glacial-inspired biomimicry in design, with structures that adapt and “flow” with environmental changes.

Promote energy-positive buildings that generate more energy than they consume, reducing carbon footprints.

Proactive intervention, controlling the momentum’

THEME: WATER EUTROPHICATION AND

HARMFUL

ALGAL BLOOMS

Excessive nutrients, often from agricultural runoff and wastewater, drive algal blooms, disrupting aquatic ecosystems and threatening water quality

02 THE BLOOMING CRISIS: EUTROPHICATION

AND WATER ALGAE BLOOMS

SAMPLE SITE

Global Scale: Gulf of Mexico Dead Zone (28° N, 90° W)

Regional Scale: Lake Erie, USA-Canada (42° N, 81° W)

Site Scale: Taihu Lake, Jiangsu, China (31.4° N, 120.2° E)86.92° E)

Selected Layers:

Nitrogen runoff (L9)

Phosphorus concentration (L10)

Algal bloom density (L29)

Map Folding Framework:

Nodes involved: 4 → 6 → 7

Steps:

Fold node 4 to node 6, aligning nitrogen data.

Fold node 6 to node 7, integrating phosphorus and bloom layer.

Global Scale Regional Scale

Site Scale Pattern Analysis

Overuse of chemical fertilizers and untreated wastewater from agricultural or urban sources increases nutrient runoff into water bodies.

Urban development reduces natural wetlands, which filter pollutants.

Macro-level Solutions:

Implement sustainable agricultural practices (e.g., crop rotation, organic fertilizers). Upgrade wastewater treatment plants to reduce nutrient discharge. Restore wetlands and riparian buffers to act as natural water filters.

Architectural Perspective:

Relationship with Space: Urbanization often disrupts natural water cycles,

concentrating runoff and pollutants in water bodies.

Design Strategies:

Incorporate constructed wetlands within urban designs to treat wastewater. Promote permeable surfaces and rain gardens in cities to reduce runoff. Design aquatic urban farms that integrate algae harvesting to both clean water and produce biofuels or food.

Structures blocking the spread of water bloom’

THEME: HABITAT FRAGMENTATION AND MIGRATION

BARRIERS

Human development fragments ecosystems, disrupting the migratory routes vital for species survival, leading to biodiversity loss and ecosystem imbalance

03

THE FRACTURED PATH: DISRUPTED ANIMAL MIGRATION

SAMPLE SITE

Global Scale: Serengeti Migration, Tanzania (2° S, 34° E)

Regional Scale: Monarch Butterfly Migration, Mexico-USA (19° N, 99° W)

Site Scale: Barriers along the Yangtze River, China (30° N, 112° E)86.92° E)

Selected Layers:

Habitat fragmentation (L15)

Migration corridors (L16)

Urban expansion (L5)

Map Folding Framework:

Nodes involved: 8 → 9 → 11

Steps:

Fold node 8 to node 9, integrating migration corridors.

Fold node 9 to node 11, overlaying urban expansion impacts.

Contrasting Differences in Natural Territoriality on Both Sides of the Structure

Infrastructure such as highways, railways, and urban sprawl fragments habitats and blocks migration corridors. Dams disrupt aquatic migrations, such as salmon spawning routes.

Macro-level Solutions:

Establish wildlife corridors and ecologicalnetworks to connect fragmented habitats. Design infrastructure with migration in mind (e.g., wildlife overpasses, fish ladders).

Protect key habitats through zoning laws and conservation projects.

Architectural Perspective:

Relationship with Space: Human-built environments often prioritize efficiency over

ecological connectivity. Balancing these needs is key.

Design Strategies:

Create multi-level infrastructure (e.g., highways with wildlife corridors above or below).

Integrate green walls and roofs in buildings to provide temporary stopover habitats for birds and insects.

Use land bridges to reconnect fragmented ecosystems.

The surface of the super structure is set as a mirror, implying that its form should fully serve its function and the environment in which it is placed

THEME: HEATWAVES, DESERTIFICATION, AND THE LOSS OF AGRICULTURAL WISDOM

As heatwaves intensify and soils degrade, humanity faces a growing food crisis. This “library” symbolizes the cumulative knowledge lost to desertification and the urgent need to “rewrite” sustainable agricultural practices for a changing environment

04 THE LIBRARY OF DESERTIFIED KNOWLEDGE

SUPER HEATWAVE AND AGRICULTURAL COLLAPSE

SAMPLE SITE

Global Scale: Sahel Region, Africa (15° N, 15° W)

Regional Scale: Central Valley, California, USA (36° N, 119° W)

Site Scale: Thar Desert Farming Areas, India (27° N, 71° E)

Selected Layers:

Heatwave intensity (L20)

Soil degradation (L18)

Aridity index (L24)

Map Folding Framework:

Nodes involved: 12 → 13 → 15

Steps:

Fold node 12 to node 13, combining heatwave and soil degradation data.

Fold node 13 to node 15, overlaying aridity index for site-specific analysis.

The dome protects the farmland against the sand dorm
Sectional Perspective View of the Dome’s Structural Model

Industrial agriculture often depletes soil nutrients, making crops less resilient to heatwaves.

Over-irrigation and deforestation exacerbate desertification and water scarcity. Rapid urbanization reduces arable land, forcing agriculture into marginal and vulnerable areas.

Potential Solutions:

Macro-level Solutions:

Invest in regenerative agriculture to restore soil health and improve water retention. Develop heat-resistant crop varieties through advanced breeding and genetic research.

Implement climate-resilient irrigation systems, such as solar-powered drip irrigation. Architectural Perspective:

Relationship with Space: Agriculture and urbanization collide as cities expand into farmland. Architecture must mediate this conflict by integrating food production into urban life.

Design Strategies:

Vertical Farms: Design skyscrapers for food production in dense urban areas, reducing dependency on vulnerable rural farmland.

Desert Architecture: Build solar-powered greenhouses in arid zones to grow crops efficiently while minimizing water use. Knowledge Preservation Spaces: Construct libraries of agricultural wisdom—physical or digital spaces to preserve and disseminate sustainable farming practices for future generations.

Can we do more than passively defend ourselves against natural disasters? Architecture as a means for humans to ‘discipline’ nature?

THEME: LAND DEGRADATION AND DESERT EXPANSION

Unsustainable land use and climate shifts propel desertification, threatening biodiversity and livelihoods in arid regions.

05

EDGE OF THE DESERTS: LAND DEGRADATION AND DESERTIFICATION

SAMPLE SITE

Global Scale: Sahara Desert Expansion (20° N, 10° E)

Regional Scale: Gobi Desert, Mongolia-China (42° N, 105° E)

Site Scale: Sahel Region, Africa (15° N, 15° W)

Selected Layers:

Vegetation cover loss (L8)

Soil degradation (L18)

Aridity index (L24)

Map Folding Framework:

Nodes involved: 16 → 17 → 19

Steps:

Fold node 16 to node 17, integrating vegetation data.

Fold node 17 to node 19, overlaying soil and aridity layers

Global Scale Regional Scale

Site Scale Pattern Analysis

Anthropogenic interruption of land desertification

Overgrazing, deforestation, and unsustainable farming practices accelerate soil erosion and desertification.

Urbanization and mining contribute to vegetation loss.

Macro-level Solutions:

Implement large-scale reforestation initiatives, such as the Great Green Wall project in Africa.

Support sustainable land management practices, including crop rotation and agroforestry.

Develop policies that regulate land use and prevent overexploitation.

Architectural Perspective:

Relationship with Space: Urban expansion into arid regions often exacerbates desertification. Architecture must adapt to these challenges.

Design Strategies:

Use solar-powered desalination plants to provide water for arid regions. Develop sand-resistant architecture that minimizes the impact of shifting dunes. Design windbreak structures to protect vegetation and reduce soil erosion.

The built form here refers to the transition in the natural environment Which response to climate change does the building functionally correspond to?

THEME: GROUNDWATER EXPLOITATION AND LAND SUBSIDENCE

Excessive groundwater extraction weakens geological structures, causing cities to sink and infrastructure to collapse.

THE SINKING METROPOLIS: GROUNDWATER DEPLETION AND URBAN SUBSIDENCE

SAMPLE SITE

Global Scale: Jakarta, Indonesia (6° S, 106° E)

Regional Scale: Central Valley, California, USA (36° N, 119° W)

Site Scale: Bangkok, Thailand (13° N, 100° E)

Selected Layers:

Groundwater extraction rates (L7)

Land subsidence (L19)

Urban density (L2)

Map Folding Framework:

Nodes involved: 10 → 14 → 18

Steps:

Fold node 10 to node 14, aligning groundwater and subsidence layers.

Fold node 14 to node 18, overlaying urban density data.

Excessive groundwater extraction for agriculture and urban use causes land to sink, threatening infrastructure. Urban sprawl reduces natural recharge zones for aquifers.

Macro-level Solutions:

Enforce regulations on groundwater extraction and promote rainwater harvesting. Invest in alternative water sources, such as desalination and wastewater recycling. Restore natural recharge zones by preserving wetlands and forests.

Architectural Perspective:

Relationship with Space: Sinking cities require adaptive designs to maintain infrastructure integrity.

Design Strategies:

Build floating or amphibious architecture to adapt to sinking land and rising water levels.

Incorporate aquifer recharge systems within urban designs, such as permeable pavements and green infrastructure. Design lightweight modular buildings to reduce pressure on unstable ground.

THEME: HUMAN SETTLEMENT ON THE MOON

The Moon presents an extreme environment devoid of atmosphere, water, and ecosystems. Exploring sustainable life-support systems here offers lessons for Earth’s environmental challenges.

07 THE LUNAR FRONTIER: SURVIVING

THE HARSHEST ENVIRONMENT

SAMPLE SITE

Global Scale: Moon’s South Pole (90° S, 0° E)

Regional Scale: Shackleton Crater, Moon (89.9° S, 0° E)

Site Scale: Future Lunar Base (Hypothetical)

Selected Layers:

Solar radiation (L34)

Temperature extremes (L33)

Resource scarcity (L36)

Map Folding Framework:

Nodes involved: 20 → 18 → 15

Steps:

Fold node 20 to node 18, aligning temperature and radiation data.

Fold node 18 to node 15, overlaying resource scarcity.

Relationship with Human Activities:

Lunar exploration mirrors human expansion into extreme environments, offering lessons for sustainable living on Earth.

Resource scarcity on the Moon emphasizes the importance of closed-loop systems and efficient design.

Macro-level Solutions:

Develop technologies for recycling air, water, and waste in closed-loop systems. Use renewable energy sources, such as solar power, for lunar operations.

Apply lessons from lunar habitats to Earth’s resource-scarce regions.

Architectural Perspective:

Relationship with Space: Lunar habitats provide a model for designing in extreme environments on Earth, such as deserts or polar regions.

Design Strategies:

Develop self-sustaining buildings that recycle air, water, and waste.

Use local materials for construction, such as lunar regolith or Earth’s natural resources. Design modular habitats that can be easily transported and assembled in remote locations.

Eye of the storm on the Earth’s surface
‘Formal’ similarities between extreme conditions and some natural phenomena

This project has been an exploration not just of spatial intelligence and its role in mapping, but also of the unique possibilities that arise from approaching research through a design lens. Unlike traditional academic research, which often seeks definitive answers or conclusions, design research embraces ambiguity, iteration, and open-ended discovery. This project has not only uncovered new perspectives on mapping and knowledge construction but also revealed how the act of designing itself can generate unexpected insights.

One of the most significant outcomes of this research is the realization that maps are not neutral tools; they are deeply embedded in cultural, social, and political contexts. This exploration opened up possibilities for rethinking mapping-not as a static documentation of the world but as a dynamic and evolving process. I discovered that maps could serve as containers for personal, collective, and even speculative worldviews, offering a way to visualize alternative perspectives and futures.

This idea of mapping as an active, living process rather than a fixed artifact has fundamentally shifted how I view spatial design and its potential applications.

Through the design process, I encountered new ways of integrating spatial intelligence with broader questions about environmental sustainability and social equity. For instance, the hypothesis of Decolonized and Decarbonized mapping not only challenges dominant Western paradigms but also reveals the potential of design to become a tool for systemic change. This project has shown me that design research is uniquely positioned to address complex, interdisciplinary problems through methods that are both analytical and creative.

However, this journey has not been without challenges. One of the most difficult aspects of this project was navigating the tension between traditional academic research methods and the more intuitive, iterative nature of design practice.

While academic research often demands clarity, structure, and evidence-based reasoning, design research thrives on exploration, experimentation, and the freedom to ask “what if.” Finding a balance between these two approaches required me to step out of my comfort zone, to embrace uncertainty, and to trust the process even when the outcomes were unclear. This struggle has been an integral part of my growth-not only as a researcher but also as a designer.

Another challenge was the need to confront my own assumptions and biases. The process of questioning the colonial and carbon-intensive foundations of modern mapping forced me to critically reflect on my own practices and values as a designer. It was both humbling and empowering to recognize that the very tools we use to shape the world are shaped by the worldviews we bring to them. This realization has deepened my commitment to approaching design with greater sensitivity, inclusivity, and responsibility.

Looking back, this project has laid a solid foundation for my future work. It has taught me that design is not just about creating solutions; it is also about creating opportunities for dialogue, reflection, and transformation. The insights I have gained will inform my approach to future projects, particularly those that address the intersections of environmental sustainability, cultural heritage, and technological innovation. I now see design as a way to build bridges, between past and future, between different ways of knowing, and between people and the environments they inhabit.

All in all, this project has been as much about personal growth as it has been about academic discovery. It has pushed me to rethink not only what I design but also how and why I design. By embracing the experimental and speculative nature of design research, I have come to see it as a powerful tool for asking meaningful questions, challenging established norms, and imagining new possibilities. This experience has not only enriched my understanding of mapping and spatial intelligence but has also prepared me to approach future challenges with creativity, curiosity, and a deeper sense of purpose.

REFERENCES

Achyuta Ayan Misra, & Mukherjee, S. (2022). Atlas of Structural Geological and Geomorphological Interpretation of Remote Sensing Images. John Wiley & Sons.

Arthur Howard Robinson, & Barbara Bartz Petchenik. (1976). The nature of maps : essays toward understanding maps and mapping. University Of Chicago Press.

Basso, K. H. (1996). Wisdom Sits in Places. UNM Press. Batty, M. (2005). Cities and Complexity. MIT Press (MA).

B Latour. (2004). Politics of nature how to bring the sciences into democracy. Cambridge: Harvard University Press.

Beatley, T. (2017). Handbook of Biophilic City Planning & Design. Island Press. Houran, J. (2004). From Shaman to scientist : essays on humanity’s search for spirits. Scarecrow Press.

C M R Fowler. (2018). The solid earth an introduction to global geophysics. Cambridge [U.A.] Cambridge Univ. Press.

Clottes, J. (1996). The Shamans of Prehistory.

Cosgrove, D. E. (2012). Geography and vision : seeing, imagining and representing the world. I.B. Tauris.

Crampton, J. W. (2011). Mapping. John Wiley & Sons.

Cronon, W. (1996). Uncommon Ground : Rethinking the Human Place in Nature (pp. 69–90). W.W. Norton & Co.

C.P.H. (1973). D. G. A. Whitten with J. R. V. Brooks 1972. The Penguin Dictionary of Geology. 495 pp., 161 figs, tables. Penguin Books Ltd., Harmondsworth, Middx. Price 75p. Geological Magazine, 110(2), 198–198. https://doi.org/10.1017/s0016756800048068

Diamond, J. (2005). Collapse. Penguin.

Foucault, M. (1966). The Order of things: an Archaeology of the Human Sciences. Routledge. Fikret Berkes. (1999). Sacred ecology : traditional ecological knowledge and resource management. Taylor & Francis.

Fuller, R. B. (1982). Synergetics. Free Press.

Fuller, R. B. (2019). Nine Chains to the Moon. Birkhäuser.

Goodchild, M. F. (2007). Citizens as sensors: the world of volunteered geography. GeoJournal, 69(4), 211–221.

Gardner, H. (1983). Frames Of Mind: The theory of multiple intelligences. Basic Books. Haraway, D. J., & Internet Archive. (1991). Simians, cyborgs, and women : the reinvention of nature. In Internet Archive. New York : Routledge. https://archive.org/details/simianscyborgswo0000hara

Harley, J. B. (2011). Deconstructing the Map. 271–294. https://doi.org/10.1002/9780470669488. ch16

Harley, J. B., & Laxton, P. (2002). The new nature of maps : essays in the history of cartography. Johns Hopkins University Press. IPCC. (2021). Climate Change 2021: The Physical Science Basis. IPCC. https://www.ipcc.ch/ report/ar6/wg1/ Jacobson, M. Z. (2005). Fundamentals of Atmospheric Modeling. https://doi.org/10.1017/ cbo9781139165389

Kraak, M.-J., & Ormeling, F. (2020). Cartography. CRC Press. https://doi. org/10.1201/9780429464195

Longley, P. A., & Al, E. (2011). Geographic Information systems and Science. Wiley. Lefebvre, H. (1991). The Production of Space. Blackwell.

Levin, S. A. (2002). Complex adaptive systems: Exploring the known, the unknown and the unknowable. Bulletin of the American Mathematical Society, 40(01), 3–20. https://doi.org/10.1090/ s0273-0979-02-00965-5

Lewis-Williams, D. (2004). The Mind in the Cave: Consciousness and the Origins of Art. Thames & Hudson.

Marx, K. (2007). Economic and philosophic manuscripts of 1844. Dover Publications. (Original work published 1844)

Mckibben, B. (1989). The end of nature. Random House Trade Paperbacks. Pickles, J. (2014). A history of spaces : cartographic reason, mapping and the geo-coded world. Routledge.

Peter Lang» SUPERSTUDIO: LIFE WITHOUT OBJECTS- 2003. (2025). Petertlang.net. https:// www.petertlang.net/design-culture/superstudio-life-without-objects/ Press, F., & Siever, R. (1997). Understanding Earth. W H Freeman & Company.

Powell, T. M., & Steele, J. H. (2012). Ecological Time Series. Springer Science & Business Media. Snyder, J. P. (1998). Flattening the earth : Two thousand years of map projections. University Of Chicago Press.

Stein, S., & Wysession, M. (2003). An introduction to seismology, earthquakes, and earth structure. Blackwell Pub.

Tobler, W. R. (1970). A Computer Movie Simulating Urban Growth in the Detroit Region. Economic Geography, 46, 234–240. https://doi.org/10.2307/143141

Turnbull, D. (2000). Masons, tricksters and cartographers : comparative studies in the sociology of scientific and indigenous knowledge. Harwood Academic ; Abingdon.

Twiss, R. J., & Moores, E. M. (2002). Structural geology. Freeman, [Ca. Walker, B., Salt, D., & Reid, W. (2010). Resilience Thinking : Sustaining Ecosystems and People in a Changing World. Island Press.

Whitley, D. S. (2016). Introduction to Rock Art Research. Routledge.

Wildcat, D. R. (2009). Red alert! : saving the planet with indigenous knowledge. Fulcrum.

Design Review

Schematic
Mr. Gilles gazing thoughtfully at the Dymaxion globe

Design Review Guest Critiques

Schematic
Schematic Design Review Guest Critiques
Detailed Design Pin-up

Production Workshop, PolyU SD, May 2025

Dymaxion Globes’
7 Models’
Top left, PolyU SD EID Class 2025’
Bottom left, Effa and Sky, Autumn, 2024
Right, Effa and Gerhard, Spring, 2025

Finally, I’ve arrived at the last day of this journey.

I have always believed that life is the most precious gift bestowed upon me, and its meaning lies in the experience: experiencing the wonders of nature and the most heartfelt connections between people.

Life is truly extraordinary, and I am deeply grateful to have been born and to have had the chance to exist in this world. Yet, at the same time, I have been waiting-waiting for life to truly begin.

I often wonder, what kind of breathtaking experiences or dramatic conclusions would be worthy of the weighty word “life”?

Throughout my journey of growing up, the uncertainty and fear of the unknown have kept me from ever truly stopping to rest.

From Harbin to Dalian, then to Edinburgh and Shanghai, it feels as though every step of my life has been just a temporary pause, with me merely acting as an “observer” of these fleeting moments.

I often ask myself this question.

Why must we always overthink and hesitate? Why can’t I just live in the present?

It was the journey of a child from the northernmost province of mainland China² gradually adapting to the world. I don’t blame my 18-year-old self, even for the moments that weren’t so perfect.

Becoming an adult is never a smooth process. Everyone sheds a few tears and faces some struggles alone along the way.

起始亦是终

终于走到了最后,这段旅程。

我一直认为生命是上天赐予我最宝贵的礼 物,而其意义就在于体验:体验神奇的自 然世界,以及人与人之间真挚的情感交 流。

正如林清玄 ¹ 所说,我们应该感激能够生 而为人来到这个世界上。然而,与此同 时,我一直在等待,等待生命真正的开 始。

我总是在想,究竟是一场怎样精彩纷呈的 经历,才能配得上“人生”二字?

在成长过程中,面对未知的茫然和恐惧让 我不敢停下脚步。

从哈尔滨到大连,再到爱丁堡和上海,我 感觉好像人生的每一步都只是暂时的停 留,而我只是这段经历的“观察者”。

我常常问自己。

为什么不能活在当下呢?

在EID ² 的前两年,我一直在“逃离”。

这是一个来自中国大陆最北省份 ³ 的一个 小孩逐渐适应这个世界的过程。我想我不 会埋怨18岁的自己,哪怕有过一些不那么 完美的经历。

成为一个大人或许并不是一个顺利的过 程,每个人都会需要独自面对一些挫折。

1. Lin, Q. (2017). 境明,千里皆明 [When the mind is clear, the thousand miles are bright]. Beiyue Literature and Art Publishing House.

2. BA(Hons) Environmental&Interior Design, School of Design, The Hong Kong Polytechnic University

3. Harbin, Hei Long Jiang Province, Mainland China

4. Shi, T. (1995). Notes on the unreal (务虚笔记). Beijing, China: Writers Publishing House.

5. Exchange study in The University of Edinburgh, Scotland, UK, 2024 Spring

I used to feel a deep sense of loneliness. But standing now at the end of this journey, looking back, I realize just how much love and support I’ve had all along.

Shi Tiesheng wrote in Notes on the Unreal³:

“If you stand in childhood and look toward the future, you would say your prospects are uncertain; you would say your future is limitless. But if you stand at the end and look back at the trajectory of your life, all you see is a single path.

You can only see that one predestined road.

Not knowing what fate is, you come to understand what fate truly is.”

While studying abroad in Edinburgh⁴, I found myself missing Hong Kong.

At first, I thought I missed the familiar comforts- the ‘three dishes meal’ and the spacious SD Studio.

But one day, as I wandered the streets of Scotland alone, it dawned on me: this nomad drifting across the world had already found a “home” in EID.

And home, as I’ve come to understand, is defined by the people.

It is the 47 brothers and sisters of EID Class of 2025, my professors, and the technicians.

Because of them, I have a home in Hong Kong.

过去的我总是感觉孤单,直到站在这段旅 程的终点,回头望去才发现,原来我早已 拥有了这么多爱与支持。

史铁生在《务虚笔记》⁴ 里写道:

“如果你站在童年的位置瞻望未来,你会 说你前途未卜,你会说你前途无量,但是 你站在终点看你生命的轨迹,你看到的只 有一条路。你就只能看到一条命定之路。 不知道命运是什么,才知道什么是命 运。”

在爱丁堡交换学习 ⁵时,我很想念香港。

我原本以为自己想念的是香港的三颂饭和 SD宽敞的Studio。

可在苏格兰独自在大街上闲逛的时候,我 突然意识到,漂泊在世界上的我已经在EID 找到了“家”。

家的定义在于人——我25级EID的47个兄 弟姐妹、professors和technicians。

有了他们,我在香港有了家。

When I first entered university, I struggled with the fact that my major wasn’t traditional architectural design, and I found it difficult to adapt to the courses. At the time, I couldn’t fully grasp the deeper significance of this path that had been laid out for me.

The EID curriculum is incredibly freedom-so free, in fact, that there were moments when I didn’t even know what I was doing.

When I first arrived in Hong Kong, everything felt so new and overwhelming-I was startled by almost everything.

I still vividly remember the Studio course during the fall semester of my third year. It was then that I met a life-changing mentor: my professor, Sky LO¹. He’s a cool professor who specializes in VR and Computational Architecture.

I often joked privately that I was the “unruly monkey” of EID. Sky used to tell me that I didn’t “trust” him. Later, during the final review of my fourth-year fall semester project, Gerhard ² also teased me for not “trusting” him. At the time, I didn’t really understand what they meant.

Looking back on this journey now, I realize that things did feel rushed at times. There were so many moments when I had things to say, but I couldn’t find the right words, so I left them unsaid.

To have met such incredible mentors at the age of 20 is a stroke of pure luck.

I used to think of myself as someone who was somewhat unlucky, but meeting them made me realize just how fortunate I truly am.

In that moment, I finally understood-my life had truly begun; the book of life had finally opened for me!

“我就是无限。”

入学时,我为自己的专业不是正统的 建筑设计而苦恼,也很难适应大学的 专业课程;但那时的我并不能理解这 份安排的真正意义。

EID的课程非常自由,以至于有时我 不知道自己在做什么。

刚来到香港时,我对一切都有点“一 惊一乍”的。

大三秋季学期的Studio课程,我遇到 了人生的贵人——我的导师Sky LO ¹ 。他是一个研究VR和Computational Architecture的酷professor。

我私下里总说自己是不听话的EID大 猴,Sky起初总说我‘不信任’他, 后来大四秋季期末评图时,Gerhard² 也打趣说我‘不信任’他。那时的我 并不明白他们的意思。

现在回看这段旅程,好像确实有些仓 促,当时很多时候话到嘴边却不知道 如何组织,于是便作罢。

如今我明白: 命运让我来到这里, 因为爱。

能在20岁遇到人生导师,是我的幸 运。

我曾认为自己多少是个有点倒霉的 人,直到遇见他们,我才意识到自己 是多么幸运。

那一刻,我终于明白—— 我的人生终于开始

I’ve always been a driven person. In high school, I studied geography, biology, and physics-subjects that demanded precision and rigor. At the time, we had a saying: “Hydrolyze ATP (adenosine triphosphate)³, aim for the top in everything!”

I believed in doing things thoroughly, but I never really had lofty goals or dreams.

That changed when I met my professors-Sky and Gerhard.

They are the kind of people who surprise you in the best way, like guiding lights that illuminate your path forward.

They planted a seed of aspiration in my heart-a hope that, one day, I could become someone like them: calm yet resolute, wise yet humble, and full of love.

My decision to continue deepening my academic journey is entirely influenced by my teachers. In moments of confusion and fear, they held up an umbrella for me. Perhaps, in the future, I can hold up an umbrella for young people navigating their own uncertainties.

The natural world is so amazing, we humans are so small in front of it - architecture and design have made me realize the power of human beings, the power of society, so I want to go deeper in the fields where the two intersect each other.

For the next chapter of my life, I have chosen to explore the field of Climate, Environment & Society ⁴ through a focus on planning.

The intersection of natural sciences and social sciences is where contemporary architects find their footing. Architecture and design, at their core, thrive on interdisciplinary collaboration. While we must remain keenly aware of the importance of learning from other disciplines, we must also ensure that the wisdom of design arises organically from the process itself.

Today’s designs must confront pressing challenges such as climate change, globalization, and technological advancements. Therefore, in my future studies, I aim to acquire the theories and technical skills necessary to support both research and design.

我一直以来是一个要强的人,中学时期我 学习的学科是地理学,生物学,还有物理 学;当时我们都开玩笑说:“水解ATP(三 磷酸腺苷) ³,样样争第一!”

虽然我觉得做事就是要做透彻才好,但是 我还真没什么太远大的目标和梦想。

直到我遇到我的教授——Sky和Gerhard 他们是这样令人惊喜的存在,就像光指引 我前进。

于是我小小的心也埋下一颗愿望的种子, 希望有朝一日我也能成为像老师们这样 平和而坚定,睿智而谦逊的充满爱的人。

选择在学术界继续深耕,是受到每一个老 师的影响;如今的我在迷茫而恐惧时,他 们为我撑起一把伞,未来的未来,或许我 也可以为到时候的年轻人撑起一把伞呢?

自然世界太过奇妙,在它的面前,我们人 类是这样的渺小——而建筑学和设计学又 让我认识到了人类的力量,社会的力量, 因此,我想要在这两者相互交叉的领域进 行探索。

接下来的阶段,我选择了Climate, Environment & Society的研究方向 ⁴ 进行规 划学的学习。

自然科学和社会科学的交界点,是当代建 筑师的立足之处。建筑学和设计学以跨学 科合作为核心,当我们敏锐地意识到借鉴 其他学科的重要性,同时也应坚持在设计 本身中自下而上地产生智慧。

当今的设计必须应对气候变化、全球化和 技术发展等问题。因此,在未来的学习 中,我将掌握相关理论与技术,为研究与 设计提供支持。

1. Sky, LO Tiantian, Assistant Professor in EID, SD, PolyU
2. Gerhard BRUYNS, Associate Dean, Associate Professor in EID, SD, PolyU
3. ATP (adenosine triphosphate) is the primary energy currency of cells, essential for driving various biological processes and metabolic reactions. 4. UCLA, School of Public Affairs, unit in Urban&Regional Planning

Dear Professor,

You once told me, “Don’t let go of design,” and that you believed in my design abilities.

For a long time, I doubted whether I was truly suited for design. I wondered if I should return to the sciences and engineering-the comfort zone I was so familiar with.

But now, I understand: design is the most romantic expression of any engineering discipline.

Design has guided me in exploring and understanding the world; it has helped me discover myself.

This capstone project may not yet be perfect, but it stands as a testament to my growth and exploration. Without your guidance, I wouldn’t have been able to achieve any of this.

The four years I spent in EID allowed me to explore architecture, landscape, interior design, urban planning, environmental science, and anthropology¹. Through this journey across disciplines, I have finally found my answer.

As Louis Kahn ²once said:

“Joy.”

“Can joy be measured?”

Now, it is time for me to bid farewell to design.

In Chinese, the word for “goodbye” carries the promise of meeting again.

So when I say “goodbye,” it is not an ending but a declaration of love and commitment.

We will meet again in the future. By then, I will be a renewed and transformed version of myself.

Childhood, My Apprenticeship (In the World), My Universities. ³

Here, it ends.

老师,您曾对我说,不要丢掉设计,您相信 我的设计能力。

过去的我总是怀疑自己是否适合设计,我是 否应该回到理工科——我的舒适圈里?

但如今我明白,设计是任何工学最高的浪漫 表达方式。

设计带领我探索并理解这个世界;设计帮助 我发现了自己。

这份毕业设计虽还远远不能称之为完美,但 它见证了我的成长和探索。没有您的引导, 我无法做到这一切。

EID的四年让我探索了建筑、景观、室内、规 划、环境科学和人类学 ¹ 。如今,我在这些 交叉领域的旅程中找到了答案。

正如路易斯·康 ² 所说:

“喜悦”

“喜悦是可以量度的吗?”

如今我要暂时和设计告别

在中文里,‘再见’意味着还会‘再次相 见’

所以当我说出‘再见’二字时,意味着我的 爱和承诺

我们会再次相见,在未来。 到时候会是焕然一新的我!

童年, 在人间, 我的大学, 至此,完结。

1. My graduate application has received admission letters for all the disciplines mentioned above from UC-Berkeley, Cornell University, Yale University&UCLA

2. Louis Kahn, my favorite architect, was a visionary master known for his poetic use of light, monumental forms, and profound philosophy on architecture’s connection to humanity.

3. Inspired by Maxim Gorky’s Childhood, My Apprenticeship, and My Universities.

ACKNOWLEDGMENTS

With Deep Appreciation to...

Capstone Supervisor-Prof. Dr. Gerhard BRUYNS

Research&Studio Supervisor-Prof. Dr. Sky LO

Internship Supervisor-Mr. Gilles Vanderstocken & Ms. Charlotte Lafont-Hugo

Tutors,

Dr. Jennifer LEE

Prof. Dr. Michael DOVE

Prof. Horace PAN ·

Prof. Daniel ELKIN

Mr. Jonathan van der Stel

Prof. Anneli GIENCKE

Prof. Peter HASDELL

Prof. Dr.Tulio MAXIMO

All Dear EID Classmates & Colleagues in SD

Friends, Jo SONG & Judy CHENG (PolyU ACCT 25’),

Senior Schoolmate, Lesimo WONG (PolyU EID 21’)

And My Parents, Dr. FAN & Prof. Dr. LU

致謝

謹以深深的感激之情獻給

畢業項目導師, 卓維德博士

科研導師, 盧添添博士

實習導師, 吉爾先生 & 夏洛特女士

導師,

Dr. Jennifer LEE

Prof. Dr. Michael DOVE

Prof. Horace PAN

Prof. Daniel ELKIN

Mr. Jonathan van der Stel

Prof. Anneli GIENCKE

Prof. Peter HASDELL

Prof. Dr. Tulio MAXIMO

所有親愛的EID同學與SD的同事

朋友,商學院的宋卓陽 和 程美璇

學長, EID 21屆畢業生 王淵致

我的媽媽和爸爸, 老范博士 和 老盧博士

Turn static files into dynamic content formats.

Create a flipbook
Issuu converts static files into: digital portfolios, online yearbooks, online catalogs, digital photo albums and more. Sign up and create your flipbook.