Arkora (MSc)

Page 1


A R K O R A

Reimagining life along river Brahmaputra

Devashish Mohokar (M. Sc)
Rasika Savalekar (M. Sc)
Baskar Bharathwaj Subramanian (M. Arch)
Nikhil Narendiran (M. Arch)

Dissertation submitted by

Devashish Mohokar (M. Sc), Rasika Savalekar (M. Sc), Baskar Bharathwaj Subramanian (M. Arch), Nikhil Narendiran (M. Arch)

Course Director

Dr. Milad Showkatbakhsh

Founding Director

Dr. Michael Weinstock

Studio Tutors

Dr. Alvaro Velasco Perez

Paris Nikitidis

Felipe Oeyen

Abhinav Chadhary

Danae Polyviou

ACKNOWLEDGEMENTS

The team would like to express our deepest gratitude to Dr. Michael Weinstock, Dr. Milad Showkatbakhsh and Dr. Anna Font Vacas whose guidance and invaluable insights have been instrumental in shaping the direction of this research. We would also like to extend our sincere thanks to the faculty members Dr. Alvaro Velasco Perez, Paris Nikitidis, Felipe Oeyen, Abhinav Chadhary, Danae Polyviou for their constant support, constructive feedback, and for providing the resources necessary to refine and develop our ideas.

I would also like to acknowledge the support and academic resources provided by the AA School of Architecture, which created the foundation for this project and enabled us to carry out this research with rigor and clarity.

Finally, I am deeply grateful to my peers, family, and friends for their encouragement and support throughout this journey. This work would not have been possible without their contributions, patience, and understanding.

Fig 01. : Map of contents, Created by Author

Abstract............................................................................................................................................

Glossary...........................................................................................................................................

01. Introduction............................................................................................................................

04. Research Development

Area of Intervention................................................................................................................

Design ideology

Site Selection.............................................................................................................................

Building Structure and Morphology..................................................................................

Material Experiments and Prototyping

02. Domain Chapter

Majuli : World’s largest inhabited river island..................................................................

Identity of Majuli

Brahmaputra River : Dynamics, 9th largest river in the world by discharge..........

What is a Chapori?.......................................................................................................................

Silt Bar Deformation Index

Opportunity space.......................................................................................................................

Discussion and Research Questions

Bibliography..................................................................................................................................

03. Research Methodology

Overview.........................................................................................................................................

Program Identification

Methodology Overview ............................................................................................................

Site Selection

Building Structure and Morphology.....................................................................................

Material experiments and Prototyping..............................................................................

05. Design Development and Proposal

Design Workflow.......................................................................................................................

Cluster System

Micro community cluster detail..........................................................................................

Integration of Habitable units............................................................................................

Habitable units Configuration detail

Kit of Parts...................................................................................................................................

06. Future Projection

07. Discussion

08. Apendix

Fig. 02
An aerial view of Majuli, situated in the middle of the Brahmaputra in Jorhat district of Assam. Photo: Ritu Raj Konwar

Abstract

Majuli, the world’s largest inhabited river island, is undergoing rapid land shrinkage due to seasonal flooding and erosion caused by the Brahmaputra River. This environmental crisis most severely impacts the ‘chaporis’, the fertile and elevated landforms vital to both the ecological balance and the socio-economic fabric of the island. As these lands erode, entire villages are displaced, severing communities from their ancestral lands, livelihoods, and cultural heritage.

In response, this dissertation proposes an interdependent design framework that redefines the built environment not as a static object, but as an evolving process, one that generates new landmass and gradually consolidates it into habitable territory.. It aims to place human aspects at the centre of design, while looking to its environmental context as a means to address and resolve the challenges faced by human settlements. This research addresses the global challenge of preventing the built environment from dominating nature, questioning whether it can instead help mitigate environmental degradation.

This dissertation proposes a strategic built environment composed of a stiltbased housing network designed to guide river sedimentation over time. By enabling the formation of artificial sand bars, this approach aims to support permanent housing and sustain local livelihoods through stabilized land for economic activities. By integrating architecture with land, water, and people, the project offers a spatial strategy that moves in rhythm with the river Brahmaputra, fostering resilience and continuity in the face of ecological uncertainty.

Glossary

Brahmaputra : 9th largest river in the world

Chapori : Temporary Silt bars formed in river

Satra : Monastic institutions

Neo Vashnavism : An egalitarian, revivalist movement within Hinduism

Ghat : Terraced steps leading down to a river

Burhi Dihing : Large tributary, about 380 kilometres (240 mi) long, of the Brahmaputra River

Mising tribe : An ethnic group primarily inhabiting the Indian states of Assam

Chang Ghar : Stilt houses traditionally built by the Mising people

Namghar : Vaishnavite prayer hall and cultural center

Introduction

Majuli is the world’s largest river island yet, beyond its geographical planetary achievement, it could be argued as even more remarkable in being a coalescence of cultural heritage, ecological processes, and economic practices. Situated amidst the braided channels of the Brahmaputra River, Majuli’s existence is continuously shaped by natural forces like seasonal flooding, sedimentation, and erosion, that not only reconfigure its terrain but also deeply influence the lives, livelihoods, and built environments of its inhabitants. This dissertation examines Majuli not merely as a geographical entity but as a dynamic socio-ecological system. It understands the island as a realm in which not only water and land meet, but, furthermore humans are in constant negotiation with their ecology. More than an island characterised by isolation, we understand Majuli as a melting pot of interrelations between the natural and the cultural domains.

The cultural axis of Majuli is anchored in the Satras, monastic institutions that serve as vital custodians of local traditions, rituals, and performing arts. Configured by the Brahmaputra’s braided pattern, Majuli forms a secluded environment for Satras. These spiritual and cultural nodes are not isolated centres of worship, but integral parts of the community’s daily life and spatial organization. Along with it, the presence of the Satras drives a niche tourism economy while simultaneously influencing the programming of the island’s built fabric, from ceremonial grounds and performance spaces to vernacular dwellings.

Economically, Majuli thrives on seasonal activities such as agriculture, pottery, fishing, and mask-making, each intrinsically tied to the river patterns. These occupation-based practices are vulnerable to the hydrological behaviour of the Brahmaputra, which governs access to land, timing of crop cycles, and the safety of structures. The braided morphology of the river, characterized by its shifting channels and sandbars, provides both opportunities and risks. While the formation of sandbars offers fertile ground for temporary cultivation and grazing, these landforms are ephemeral and often disturbed by peak-flood events.

But, eventually, it is the natural forces of the river that could be argued, configure life on the island. The river’s constant reshaping of terrain through processes of braiding, sandbar formation, and channel migration dictates the resilience strategies adopted by the islanders. These are not seen as isolated disasters, but as recurring, systemic forces embedded in everyday life. Flood and erosion, therefore, are not peripheral crises but fundamental conditions to consider. The community’s adaptive responses, temporary structures, mobile livelihoods, and dispersed settlement reflect a long-standing engagement with ecological uncertainty. However these forces are aggravating, Majuli is facing heavy land shrinkage over the time due to seasonal erosion and flood. The most fertile piece of land called chaporis is the most affected, resulting in mass shifting of the villages on these parts and the mainland. This affects the livelihood of the people who have a strong cultural and economic link to their villages.

Therefore, the dissertation proposes an interdependent design framework where architecture is conceived not as an object, but as a process, one that co-evolves with the changing terrain, cultural rituals, and economic cycles of the island. Built form and landscape are no longer viewed as separate, but as part of a living system that moves in rhythm with the Brahmaputra.

1. Sarmah, Dhruba Jyoti, and Rajib Kumar Bhattacharjya. “Geospatial Assessment on the Changing Pattern of Geomorphology: A Case Study on the World’s Largest River Island Majuli.” E3S Web of Conferences 347 (2022): 04002.
2. Gupta, Aishani. “Stories, Theatre and Worship: The Sacred Masks of Majuli.” Garland Magazine, June 1, 2025. 3. Majuli, River Island. “Largest river island”. Guinness World Records. Retrieved 6 September 2016.

Domain

Majuli : World’s largest inhabited river island

Situated in the middle course of the River Brahmaputra in the state of Assam northeast India, Majuli is the largest and the most populous riverine island in the world. It is situated between 26°45′ N- 27°12′ N latitude and 93°39′ E and 94°35′ E longitude. The island is bounded by the river Brahmaputra in the south, river Subansiri in the north-west and Kherkota river in the north-east. The island covers a total area of 487.55 km2 with a population of 1,67,304. The island consists of three Mauzas viz. Ahatguri, Kamalabari and Salmora, 20 Gaon Panchayats (village councils) and 248 cadastral villages.

Formation of Majuli :

Majuli arose due to geomorphological changes induced by flooding and alterations in river courses. The island is situated between two waterways: the Brahmaputra to the north and the Burhi Dihing to the south. A succession of earthquakes between 1661 and 1696 prepared the ground for a monumental flood in 1750, altering the area. This flood redirected the Brahmaputra’s course, leading to the creation of Majuli Island.

After these great earthquakes, the island has witnessed tremendous changes in its morphology due to continuous changes of river channels. The great earthquake has lifted up the river bed of Brahmaputra by 3–4 m due to the deposition of heavy silts, which resulted in bank line erosion and floods in the island year after year. A distinct characteristic of the island is the presence of numerous mid-channel silt bars or islets resulting from the braided nature of the river Brahmaputra. Apart from these, there are numerous wetlands, ox-bow lakes, and tributaries in the island, which cover 14% of the total geographical area of the island.

: Sarmah, Dhruba

and Rajib

Fig. 03 : Geographical Location of Majuli-Assam, India, Created by Author

Climate of Majuli

Majuli Island experiences a unique subtropical climate characterized by warm temperatures, elevated humidity levels, and pronounced seasonal fluctuations. The life rhythm on the island is intricately connected to these climatic changes, as alternating wet and dry spells mold the natural surroundings and human activity patterns.

The southwest monsoon prevails from June to September, causing heavy rains and fierce winds that lead to frequent flooding and serious riverbank erosion. Conversely, the winter months from November to February are marked by cooler and drier weather, as gentle northeast winds provide more stable and comfortable conditions for farming, festivities, and everyday activities. During the transitional periods of spring and autumn, the arrival and departure of the monsoon are marked, resulting in fertile soils and a constant reshaping of the island’s delicate landscape.

Fig. 04 : Wind rose diagram of Majuli created using Ladybug tools Created by Author
Fig. 05 : Temperature chart of Majuli created using Ladybug tools, Created by Author
Fig. 06 : Relative humidity chart of Majuli created using Ladybug tools Created by Author
City Jorhat Country : IND
Relative Humidity

Settlement Density in Relation to the Brahmaputra River System

(Fig. 5) represents a map depicting changes in population density among Majuli Island’s main villages, with vertical peaks indicating regions of high settlement. Settlements like Dhemaji, Dakhinpat, Kamalabari, Garamur, Auniati, and Ahatguri arise as the primary hubs, clearly setting themselves apart from the less densely populated areas around them. The high-density regions serve as socio-spatial anchors on the island, concentrating cultural, economic, and infrastructural activities.

Fig. 07 Settlement Density in Relation to the Brahmaputra River System, Created by Author

The observed intensity patterns are intrinsically linked to the geomorphology of the Brahmaputra River and its dynamic floodplain. Settlement distribution reflects a search for fertile land suitable for agriculture, access to navigable waterways for connectivity and trade, and proximity to Satras and cultural centres that reinforce community life. Warmer zones on the map highlight the influence of government and private ferry routes extending from major ghats, which continue to be the primary mobility corridors and lifelines for the island.

When considered as a whole, these density distributions demonstrate the deeply embedded relationship among hydrological conditions, geography, and community clustering. They frame the current logic of land occupation and also provide a critical basis for investigating patterns of land use, infrastructure resilience, and potential future development pathways on Majuli. Thus, population density transcends its role as a mere demographic measure; it embodies the influence of environmental processes, cultural practices, and accessibility on the lived spatiality of the island.

Sources
5. Nayak, Debendra Kumar, and Mayuri Das. “An Assessment of Redistribution of Population in Majuli Island due to River Bank Erosion.” Department of Geography, North Eastern Hill University, Shillong.
Fig. 08 : Cultural heritage of Majuli, Credits : Oscar Espinosa
Credits Prachi Joshi

About seventeen years ago, efforts began to have Majuli Island recognised as a UNESCO World Heritage Site. Known as the world’s largest inhabited river island, Majuli is celebrated for its cultural and natural heritage. A defining aspect of Majuli’s identity is its network of Satras, Vaishnavite monastic institutions that act as spiritual and communal centres.

Each Satra functions as a largely self-sustained community, incorporating tradesmen such as carpenters, weavers, boat-makers, potters, and tailors. Surrounded by agricultural land, they produce their own food and maintain an independent, self-reliant way of life.

Fig. 09 : Prominent Satra locations in Majuli, Created by Author
6. Pawar, Vikram. “The Satras of Majuli on the Brahmaputra.” Tekton 3, no. 2 (September 2016): 58–75.
Identity of Majuli
Satras
Fig. 10: Sri Sri Uttar Kamalabari Satra, Credit: Dibankkita Saha

The layout of a Satra follows a formal grid pattern, with the Namghar (prayer hall) and the Manikut (the innermost sanctum) placed at the center. Around these core structures are other important spaces like the entrance gateway (Karpat), the Satradhikar’s (head priest’s) residence, living quarters for disciples, a guest house, a storage area, and more. This arrangement naturally divides the central courtyard into four sections. Each of these sections contains a pond that supports a variety of aquatic life, including fish. These ponds not only help recycle wastewater but also contribute to the local biodiversity.

Sources Pawar, Vikram. “The Satras of Majuli on the Brahmaputra.” Tekton 3, no. 2 (September 2016): 58–75.
Fig. 11 : Plan and Section of Dakhinpat Satra, Majuli, Credit: KRVIA Students’ work 2010
Fig. 13 : Plan of Kamalabari Satra, Majuli, Credit: KRVIA Students’ work 2010
Fig. 12 : Sections of Dakhinpat Satra, Majuli, Credit: KRVIA Students’ work 2010

Tourism, craft and performance

Tourism in Majuli has grown steadily due to the island’s unique cultural, ecological, and spiritual significance. Known as the cultural heart of Assam, Majuli is home to numerous satras that preserve classical dance, music, art, and literature. Tourists are drawn to the island’s serene landscapes, vibrant festivals like Raas Leela, and traditional tribal villages.

The satras of Majuli are not only spiritual centres but also major attractions that play a vital role in the island’s growing tourism. These monastic institutions, founded by Srimanta Sankardev and his disciples in the 15th and 16th centuries, represent the heart of the Assamese Vaishnavite tradition. For visitors, the satras offer a unique window into Majuli’s living heritage, combining religion, art, performance, and community life.

Tourists are particularly drawn to the monastic dances, music, and theatrical performances which are deeply rooted in devotional storytelling. These art forms, often performed during festivals or special rituals, provide immersive cultural experiences. Satras like Auniati, Kamalabari, and Dakhinpat are among the most visited, known for their architectural simplicity, peaceful ambience, and open hospitality.

Hindu monk wearing a traditional ceremonal mask, Credit:Danielrao
Fig. 14 : Masks used for celebrations and festivals in Satras, Credit:OscarEspinosa
Mask making at Chamaguri Satra in Majuli, Credit:Abhilekh Saikia
Sources : Gupta, Aishani. “Stories, Theatre and Worship: The Sacred Masks of Majuli.” Garland Magazine, June 1, 2025.

Social fabric and Economic activities

Majuli’s social fabric is shaped by a harmonious blend of indigenous communities, religious institutions, and traditional lifestyles. The island is home to diverse ethnic groups, including the Mishing, Deori, Sonowal Kachari, and Assamese Hindu populations, who coexist with strong community ties and shared cultural practices. Social life in Majuli is deeply rooted in collective participation, seasonal festivals, and rituals, many of which revolve around agricultural cycles and Vaishnavite traditions upheld by the island’s satras. These monastic institutions not only serve as religious centres but also function as custodians of education, art, and social organization, reinforcing values of unity, discipline, and cultural identity.

Economically, Majuli is primarily agrarian, with a majority of its residents engaged in farming, cultivating crops like bamboo, rice, mustard and vegetables. Fishing is another major livelihood, given the island’s riverine geography. Traditional crafts such as handloom weaving, pottery, and mask-making, especially by artisans linked to satras, contribute to both local use and tourism-driven sales.

In recent years, eco-tourism and cultural tourism have emerged as supplemental sources of income, offering homestays, guided tours, and local products to visitors. Despite the growing tourism sector, the economy remains vulnerable to flooding, erosion, and infrastructure challenges, making sustainable development and climate resilience critical to Majuli’s future well-being.

Stock Photos, Ancient Civilization, Credit:chriss73
Fig. 16 : The Brahmaputra river seen from space. Source: Thomas Pesquet, ESA.

BRAHMAPUTRA

RIVER

Brahmaputra River : Dynamics, 9th largest river in the world by discharge

Originating near the Mansorovar Lake (Angsi Glacier) in Tibet, the Brahmaputra River transverses through the cold deserts of the region for a distance of 1625 km, where it is known as the Yarlung Tsangpo River. The river enters into the state of Assam with a very gentle slope after taking a very rapid descent in heights in Arunachal Pradesh. This region is characterised by the alluvial fans with large deposits of sediments carried by the river and its tributaries. Once it enters into the plains of Assam, it is fed by numerous tributaries and due to sudden change in channel gradient, it takes a braiding pattern. Hence, Majuli, the largest riverine island in the world, was formed in the mid-channel of the river.

The River Brahmaputra is far more than a geographical feature in Assam, it is a cultural lifeline that flows through the collective consciousness of its people. Its presence is deeply embedded in local folklores, songs and literature, where it is often personified as a living being with moods, rhythms, and divine significance.

In folk songs and dances, the Brahmaputra becomes a recurring theme that reflects the joys and sorrows of life along its banks. The river’s flow is mirrored in the Bihu dance and music, which celebrate agrarian cycles tied to the river’s seasonal behaviour. Folk art, including motifs in textiles and paintings in manuscripts or on murals, frequently incorporate symbols of the river, signifying its presence in daily life.

The river being a dynamic source also plays a significant role in the economy of Majuli. The alluvial deposits by the river and its tributaries make it one of the most agriculturally productive regions of the country. In addition to agriculture, fishing forms the backbone of its seasonal livelihood.

Seasonal flooding, especially during the monsoon months, further adds to this erosion as the river frequently overflows and encroaches upon the island’s edges. Land loss as a consequence of riverbank erosion not only threatens the existence of infrastructures or agricultural lands near to the riverbank but also poses threat to aquatic habitats and causes sedimentation downstream due to the generation of fine-grained sediments (Darby & Thorne, 1995). In India, most of the hydrological challenges are owed to the high sediment load of the rivers which ultimately results in riverbed aggradations, bank erosion and channel widening (Nanson and Hickin, 1986).

Additionally, the Brahmaputra’s natural tendency for channel migration, where it periodically shifts its course, contributes to the submergence of existing land while simultaneously forming new but unstable sandbars elsewhere. This suggests an urgent need for multifaceted approaches of effective spatial planning to protect this geo-heritage from being further engulfed by the river Brahmaputra and Subansiri.

Souce : 12. Bridge, John S. 1993. “The Interaction between Channel Geometry, Water Flow, Sediment Transport and Deposition in Braided Rivers.” Geological Society, London, Special Publications 75 (January): 13–71. https://doi.org/10.1144/GSL.SP.1993.075.01.02. Darby, Stephen E., and Colin R. Thorne. “Effect of Bank Stability on Geometry of Gravel Rivers.” Journal of Hydraulic Engineering 122, no. 8 (1996): 443–54. https:// doi.org/10.1061/(ASCE)0733-9429(1996)122:8(443) Nanson, G. C., and E. J. Hickin. “A Statistical Analysis of Bank Erosion and Channel Migration in Western Canada.” Geological Society of America Bulletin 97, no. 4 (1986): 497–504. https://doi.org/10.1130/0016-7606(1986)97<497:ASAOEB>2.0.CO;2.

Fig. 18 : Floods in the Brahmaputra river valley. Photo by Mitul Baruah.
Fig. 19 : River bank erosion along the Brahmaputra destroying agricultural land. Photos by Mitul Baruah.

https://www.google.com/maps/place/Majuli

https://www.google.com/maps/place/Majuli

https://www.google.com/maps/place/Majuli

Fig. 20 Changing landmass of Majuli Island

Changing Landmass

Over the last 100 years, Majuli’s area has been significantly diminished due to the unceasing and changing forces of the Brahmaputra River. Majuli, once acknowledged as the largest river island globally, spanning over 1,200 square kilometers, has gradually succumbed to erosion and now comprises less than 50% of its original area. Research indicates that the average annual degradation rate from 1975 to 2021 was 3.07 km², underscoring the magnitude and enduring nature of this change.

The main cause of this loss is severe riverbank erosion, which worsens during the monsoon months when the Brahmaputra floods. The river’s braided structure is vital to this process: the Brahmaputra, which bears one of the heaviest sediment loads of any river system globally, perpetually divides into several shifting channels. With the increase of water velocity, it erodes the banks, undermining the soil and carrying off large areas of land.

The river’s constant reshaping creates a delicate balance. Land is eroded from one bank while the Chaporis, form elsewhere. However, these chaporis lack stability and are often not suitable for long-term settlement, resulting in displaced families having to rebuild on uncertain ground. As fertile farmland is lost, agriculture is jeopardized and cultural and religious institutions like the Satras must endure frequent relocations because of rising waters. Erosion has significantly outstripped deposition over time, resulting in Majuli’s ongoing vulnerability, with threats to both its physical geography and cultural identity.

:

13. Dey,

“Majuli—the world’s largest river island might just disappear in the future”. The Times of India. ISSN 0971-8257. Retrieved 9 February 2025.

14. Manogya Loiwal (18 February 2014). “Majuli, world’s largest river island is shrinking and sinking”. India Today. Retrieved 5 April 2016.

15. Sahay, Avijit, and Nikhil Roy. “Shrinking Space and Expanding Population: Socioeconomic Impacts of Majuli’s Changing Geography.” Focus on Geography 60, no. 3 (2016). https://doi.org/10.21690/foge/2016.60.3f

Fig. 21 : Map of Majuli in 1975, Created by Author
Fig. 22 : Map of Majuli in 2000, Created by Author
Fig. 23 : Map of Majuli in 2015, Created by Author Source
Panchali.

WHAT IS A CHAPORI ?

Chaporis

Brahmaputra carries a high sediment load up to 500 million tonnes per year. The velocity of the river drops at certain points due to variable reasons resulting in the deposition of sediments creating temporary islands and silt bars called Chaporis. These formations can be temporary, seasonal, or semi-permanent, depending on river dynamics, making them one of the most unstable and unpredictable land typologies in the region.

Formed through the continuous process of sediment deposition, chaporis are lowlying siltbars or islands that emerge as the river changes course and deposits silt and sand. Despite their fragile nature, the Chaporis in Majuli play a vital role in the livelihood of the people by hosting vibrant ecosystems and human communities. These silt bars are used for seasonal agriculture, grazing, and fishing.

These land masses are highly dynamic in nature, often shifting, eroding, or reforming with each flood season. Seasonal flooding, rapid erosion, and limited access to infrastructure make these areas highly vulnerable. Residents often face displacement and loss of livelihood with each monsoon cycle. Despite this, chaporis continue to be inhabited due to their fertile soil and access to water resources, highlighting a complex relationship between people and a shifting landscape.

Stage 1 :

During the first stage, the river moves quickly and energetically, transporting significant quantities of suspended sediments like clay, silt, and sand. The vigorous current maintains the movement of these particles, carrying them downstream and preventing them from settling.

Stage 2 :

When the flow starts to decelerate, the river’s ability to carry loads diminishes. Particles with greater weight, such as sand and small gravel, begin to accumulate on the riverbed, creating initial mounds of deposited material. These accumulations beneath the surface of the water serve as a base for additional growth.

Stage 3 :

The mounds grow higher with ongoing accumulation until they emerge above the water’s surface. These elevated landforms evolve into sandbars (Chaporis), which may eventually become stabilized by vegetation but are still susceptible to erosion and the effects of shifting currents.

Fig. 24 : Stages of Chapori formation, Created by Author
Formation of Chapori

River blocks

Reduced flow velocity causes sediments to settle, forming blocks that alter the river’s path.

River turns

Sharp bends in the river slow down the current, encouraging deposition and shaping new landforms

Section AA (Formation of Silt Bar)
Section AA ( Stabilised silt bar – Chapori)
Fig. 25 Sections of Chapori formation, Created by Author
Fig. 26 View highlighting existing Chaporis in Majuli, Created by Author

Significance and history

Chaporis hold both historical and socio-cultural significance in the context of Majuli’s landscape. Historically, these transient landforms have served as crucial spaces for settlement, agriculture, and grazing, particularly for marginalized and displaced communities. Over generations, local populations have adapted to the unpredictable nature of chaporis, developing resilient lifestyles deeply connected to the rhythm of the Brahmaputra River.

Culturally, they reflect the enduring relationship between the people and the river, embodying themes of mobility, adaptation, and survival. However, increasing erosion and climate variability have made life on chaporis more precarious, highlighting their historical importance while underscoring the urgent need for sustainable interventions.

Chaporis are highly dynamic, often shifting location entirely due to strong river currents and channel migration. The above diagram illustrates how these sandbars evolve over time, initially unstable, they can begin to stabilize when vegetation takes root. This plant growth helps anchor sediments, reducing erosion and allowing the chapori to grow. Stabilized chaporis eventually support agriculture or grazing, though they remain vulnerable to future floods and river shifts.

Stabilisation of Chaporis

The stabilisation of the transient siltbars formed along the Brahmaputra, depends on natural sedimentary processes and on human activity. In their initial stages, these landmasses are highly unstable, composed of loose alluvial deposits that are easily eroded or reshaped by the river’s currents.

However, once communities begin to occupy these emerging lands, practices such as agriculture, cultivation, and small-scale settlement play a critical role in consolidating them. The act of tilling the soil, planting crops, and nurturing vegetation binds the top layer of soil, gradually increasing soil cohesion and reducing erosion. Root systems of cultivated plants help trap moisture and sediments, anchoring the fragile ground. Over time, this cycle of human engagement accelerates the natural process of land stabilisation, transforming chaporis from impermanent siltbanks into habitable and productive landscapes.

S., A. K. Das, A. Hussain, and M. S. Kumar.
Fig. 26 : Sand stabilisation process, Created by Author Source :

Silt Bar Deformation Index

Chaporis transformation must be quantified using morphological indicators that reflect erosion, accretion, and migration over time in order to surpass qualitative observation. Braid silt bars are formed by changes in flow velocity, sediment load, and channel shifts, making it essential to use a systematic method for assessing their stability and long-term trends.

As a key measure for evaluating the morphodynamical behavior of braid silt bars in fluvial systems, the Bar Deformation Index (BDI) is employed. The BDI measures bar morphology changes by assessing the spatial displacement and aerial variation of silt bars at various temporal snapshots. A greater BDI correlates with increased morphological instability, suggesting that the bar is very dynamic and susceptible to deformation; conversely, a lower BDI indicates relative stability and sediment accumulation.

Two silt bars in the studied river segment (Fig. 27), designated SB-A and SBB, displayed differing morphodynamical characteristics during the years 1987, 1993, 1999, and 2015. SB-A showed a continuously elevated BDI, indicating considerable spatial fragmentation and eventual relocation from its initial position. These observations corroborate the dynamic and unstable characteristics of SB-A, which render it very vulnerable to erosion and morphological breakdown.

In contrast, SB-B demonstrated a low BDI and an increase of more than 400% in aerial extent, indicating improved natural stabilization and sediment accumulation. This implies that a low BDI promotes long-term morphological persistence and bar growth when hydrodynamic conditions remain consistent.

The comparative analysis highlights that while high BDI values may initiate morphological change and sediment redistribution, driven by flow velocity, pressure gradients, and depth variations, a reduction in BDI is essential for bar stabilization and long-term ecological integration. Therefore, BDI acts as both a diagnostic and prognostic tool for understanding sedimentary processes in dynamic fluvial environments.

Source Sarma, Dipima. Rural Risk Assessment due to Flooding and Riverbank Erosion in Majuli, Assam, India. M.Sc. thesis, Faculty of Geo-Information Science and Earth Observation, University of Twente, March 2013. Begum, S., A. K. Das, A. Hussain, and M. S. Kumar. “Living in a Transient Riverine Environment: Environmental Stressors and Opportunities in the Braid Bars of Brahmaputra River.” Natural Hazards, advance online publication (2025). https://doi.org/10.1007/s11069-025-07253-9

Fig. 27 : Silt bar deformation process, Created by Author
Fig. 28 : Emerging Chaporis, Created by Author
Emerging Chaporis

Opportunity Space

Introducing River culture:

An examination of chapori dynamics and bar deformation reveals an important duality: although Majuli’s landmass is perpetually endangered by erosion and the movement of channels, these very processes also create new areas via the deposition of sediment. This paradox opens up an opportunity space in which loss and renewal coexist within the same ecological cycle. Chaporis can be viewed not just as unstable and transient, but rather their development can be seen as a basis for adaptive strategies that directly interact with the river’s morphodynamics.

River Culture (Wantzen, 2016) is based on the insight that current environmental change endangers both biological and cultural diversities in rivers and their basins. Riverscapes can be regarded as an interface of aquatic and terrestrial conditions, strongly controlled by complex interactions of many factors which include, hydrology, sediment transfer, soil-vegetation dynamics, biotic interactions and finally by land use. In the case of a river-floodplain system, the natural ecosystem functions include water as a means of transport, shelter, food resources and other prominent economic activities. The rhythm of the water has become an impulse generator for the organisation of the annually changing cultural activities as well as the livelihood of the people.

Considering the complex environmental and humanitarian challenges faced by Majuli, ranging from severe land erosion and seasonal flooding to cultural displacement and socio-economic vulnerability, this dissertation aims to explore architectural strategies that foster a sustainable and regenerative relationship with the environment. Rooted in the principle of extending architecture’s timeline into the future, the primary intention is to move beyond short-term or reactive solutions and instead envision a built environment that is adaptive, enduring, and symbiotic with its ecological context.

Central to this vision is the commitment to maintain a healthy, non-extractive, and non-polluting interaction with the natural systems of Majuli. This involves rethinking materials, construction processes, and spatial organization to minimize ecological impact while enhancing resilience.

The primary intervention focuses on strategically guiding sediment deposition along the eroded banks of Majuli by installing flood-resilient stilt structures that serve both functional and ecological purposes. These stilts are designed not only as supports for permanent, elevated housing units but also as physical barriers that slow down river flow in targeted areas, encouraging sediment to accumulate over time. This controlled deposition process facilitates the formation of new chaporis. Unlike naturally occurring, unstable sandbars, the new chaporis are artificially stabilized through planting of vegetation, structural reinforcement, and adaptive infrastructure.

As these Chaporis grow and mature, they gradually integrate with the existing landmass, effectively becoming an extension of the mainland. This approach enables displaced residents to return to their ancestral lands with greater safety and permanence, while also contributing to the restoration of lost terrain.

Furthermore, this approach supports the expansion of the settlement network onto newly formed chaporis as well as the adjacent flood-prone mainland. Since this mainland currently lacks permanent habitation due to frequent flooding, it presents an opportunity for displaced communities, and the ancestral infrastructure that has moved to higher ground to return and re-establish themselves on their original lands. The primary goal of this settlement strategy is to regenerate lost land, restore housing, and rekindle the emotional connection to Majuli.

Source 16. Wantzen, Karl M., Aziz Ballouche, Isabelle Longuet, Ibrahima Bao, Hamady Bocoum, Lassana Cissé, Malavika Chauhan, Pierre Girard, Brij Gopal, Alioune Kane, Mercedes Marchese, Prakash Nautiyal, Paulo de Tarso Teixeira, and Maciej Zalewski. 2016. “River Culture: An Eco-Social Approach to Mitigate the Biological and Cultural Diversity Crisis in Riverscapes.” Ecohydrology & Hydrobiology 16, no. 1 (February): 7–18.

Discussion

Majuli is more than just a river island, it is a living landscape where people, culture, and nature are closely intertwined. The earlier chapters have shown that the island’s identity is shaped not only by its geography but by the deep connection its people have with the land and the river. Seasonal floods, shifting sands, and erosion aren’t simply problems to solve, they are part of life here, influencing how people farm, build, move, and even celebrate. Communities have long adapted to these changes, especially in the chaporis, those temporary sandbars that, despite their fragility, provide fertile land and a chance to continue living near the river. But things are changing. Climate change and increasing unpredictability in the river’s behavior are pushing Majuli’s limits. People are losing their homes, the fertile chaporis are disappearing faster, and the cultural heritage rooted in places like the Satras is under threat. What this reveals is that the challenges are not just environmental, they are also social, cultural, and emotional. To respond meaningfully, architecture needs to do more than provide shelter; it must engage with the island’s rhythms, its people’s memories, and the landscape’s everchanging nature.

The design approach proposed in this dissertation looks at how architecture can work with the river rather than against it. By creating a settlement strategically along the river’s edge, the goal is not only to protect but to guide the natural deposition of sediments, slowly allowing new land to form, grow, and stabilize over time. This creates space for communities to return, to rebuild, and to reconnect with their land in a safer, more sustainable way.

In this light, architecture becomes part of a larger process, a tool to regenerate lost land, restore livelihoods, and rebuild relationships between people and place. This discussion lays the groundwork for the next chapter, where the research methods behind this approach will be explained: how the ideas are tested, what data was used, and how the proposed strategies begin to take shape.

Research questions

How do the geomorphological and hydrological processes of the Brahmaputra River, such as braiding, erosion, and sedimentation, shape the spatial and temporal logic of settlement patterns in Majuli?

In what ways can the traditional knowledge and spatial practices of local communities, especially those living on chaporis, inform a design framework that is both adaptive and rooted in place?

In what ways can controlled sedimentation contribute to the creation of new inhabitable land that supports both human settlement and local ecosystems in Majuli?

Bibliography

Sarmah, Dhruba Jyoti, and Rajib Kumar Bhattacharjya. “Geospatial Assessment on the Changing Pattern of Geomorphology: A Case Study on the World’s Largest River Island Majuli.” E3S Web of Conferences 347 (2022): 04002.

Gupta, Aishani. “Stories, Theatre and Worship: The Sacred Masks of Majuli.” Garland Magazine, June 1, 2025.

Majuli, River Island. “Largest river island”. Guinness World Records. Retrieved 6 September 2016.

BharatOnline.com. “Weather of Majuli Island.” BharatOnline – Assam. Accessed September 13, 2025. https://www.bharatonline.com/assam/majuli/weather. html

Nayak, Debendra Kumar, and Mayuri Das. “An Assessment of Redistribution of Population in Majuli Island due to River Bank Erosion.” Department of Geography, North Eastern Hill University, Shillong.

Pawar, Vikram. “The Satras of Majuli on the Brahmaputra.” Tekton 3, no. 2 (September 2016): 58–75.

Sahay, Avijit, and Nikhil Roy. “Shrinking Space and Expanding Population: Socioeconomic Impacts of Majuli’s Changing Geography.” Focus on Geography 60, no. 3 (2016). https://doi.org/10.21690/foge/2016.60.3f

Nath, D. (2009). The Majuli Island: Society, Economy, and Culture. Anshah Publishing House. ISBN 978-81-8364-056-5.

“Manjuli Tourist Attractions”. 19 June 2018.

Sarma, J. N. 2005. “Fluvial Process and Morphology of the Brahmaputra River in Assam, India.” Geomorphology 70 (3–4): 226–256.

Bridge, John S. 1993. “ The Interaction between Channel Geometry, Water Flow, Sediment Transport and Deposition in Braided Rivers.” Geological Society, London, Special Publications 75 (January): 13–71. https://doi.org/10.1144/GSL. SP.1993.075.01.02.

Dey, Panchali. “Majuli—the world’s largest river island might just disappear in the future”. The Times of India. ISSN 0971-8257. Retrieved 9 February 2025.

Manogya Loiwal (18 February 2014). “Majuli, world’s largest river island is shrinking and sinking”. India Today. Retrieved 5 April 2016.

Sahay, Avijit, and Nikhil Roy. “Shrinking Space and Expanding Population: Socioeconomic Impacts of Majuli’s Changing Geography.” Focus on Geography 60, no. 3 (2016). https://doi.org/10.21690/foge/2016.60.3f

Sarma, Dipima. Rural Risk Assessment due to Flooding and Riverbank Erosion in Majuli, Assam, India. M.Sc. thesis, Faculty of Geo-Information Science and Earth Observation, University of Twente, March 2013.

Begum, S., A. K. Das, A. Hussain, and M. S. Kumar. “Living in a Transient Riverine Environment: Environmental Stressors and Opportunities in the Braid Bars of Brahmaputra River.” Natural Hazards, advance online publication (2025). https://doi.org/10.1007/s11069-025-07253-9

“Less known facts about Majuli, the largest river island in the world”. Hindustan Times. 12 July 2021. Retrieved 2 November 2023.

Wantzen, Karl M., Aziz Ballouche, Isabelle Longuet, Ibrahima Bao, Hamady Bocoum, Lassana Cissé, Malavika Chauhan, Pierre Girard, Brij Gopal, Alioune Kane, Mercedes Marchese, Prakash Nautiyal, Paulo de Tarso Teixeira, and Maciej Zalewski. 2016. “River Culture: An Eco-Social Approach to Mitigate the Biological and Cultural Diversity Crisis in Riverscapes.” Ecohydrology & Hydrobiology 16, no. 1 (February): 7–18.

Darby, Stephen E., and Colin R. Thorne. “Effect of Bank Stability on Geometry of Gravel Rivers.” Journal of Hydraulic Engineering 122, no. 8 (1996): 443–54. https:// doi.org/10.1061/(ASCE)0733-9429(1996)122:8(443)

Nanson, G. C., and E. J. Hickin. “A Statistical Analysis of Bank Erosion and Channel Migration in Western Canada.” Geological Society of America Bulletin 97, no. 4 (1986): 497–504. https://doi.org/10.1130/0016-7606(1986)97<497:ASAOEB>2.0. CO;2.

Chowdhury, AZM Nazmul Islam. Transforming Lands, Transforming Lives: Hope for Millions Living on the Edge of Mighty Rivers in Bangladesh. Practical Action Bangladesh, December 1, 2014.

Research Methodology

Overview

The recurring threat of floods and land erosion in Majuli poses a significant challenge to the island’s long-term habitation, settlement continuity, and socio-cultural integrity. As one of the largest inhabited river islands in the world, Majuli’s fragile ecological conditions and growing population pressures demand adaptive survival responses. This dissertation is based on a multi-scalar, datadriven methodology to inform the development of adaptive flood resilient structural systems and transitional hybrid settlement that respond to the island’s hydrological dynamics, sedimentation patterns, and socio-economic needs.

The research integrates environmental simulations, GIS-based spatial analysis, and parametric design workflows to define settlement logic rooted in sediment catchment potential, aquatic-terrestrial interface dynamics, and cultural relevance. Furthermore, the study involves iterative computational frameworks to evaluate land and water zoning, program clustering, and structural deployment strategies using site-specific data.

The methodology is structured around three main design axes: site selection, zoning and program clustering, and system prototyping. The first axis involves a combination of GIS-based filtering, soil mapping, and environmental data to identify viable sites for land-water hybrid interventions. In the second axis, the project utilizes Grasshopper plugins such as MetaCity, DeCodingSpaces, and Human to derive spatial networks and functional gradients based on proximity, terrain, and existing infrastructure. Morphology generation, in both aquatic and terrestrial zones, is steered by multi-objective optimization across parameters such as flow velocity, sedimentation rate, and community access.

The final axis transitions into prototyping, developing scalable, modular, and flood-resilient structural systems using digital fabrication-informed processes. The prototyping mainly depends on the real time construction methods and time scale. For this, bamboo, choir, jute, clay and silt are tested and treated for structural systems under water and on land design forms.

This chapter outlines the sequence, tools, and evaluation criteria used in each stage, thereby forming the base for the development strategies implemented further.

Program Identification

The project starts with mapping the recurring erosion and displacement in Majuli, as the Brahmaputra continuously erodes land, livelihoods, and cultural connections. The crisis provided the foundation for a multilayered analysis that interlinks environment and community, examining how the river shapes and deposits land, and how people adjust through farming, fishing, and spiritual

This intersection gives rise to a design direction: using architecture to guide sedimentation, stabilize new land, and re-anchor displaced communities. Focusing on three parameters such as residential, economic, and cultural, the framework establishes space for reconstruction as well as a sense of belonging and continuity amid a changing landscape.

Fig. 29 : Problem identification, Created by Author

Methodology Overview

Fig. 30 : Methodology overview, Created by Author

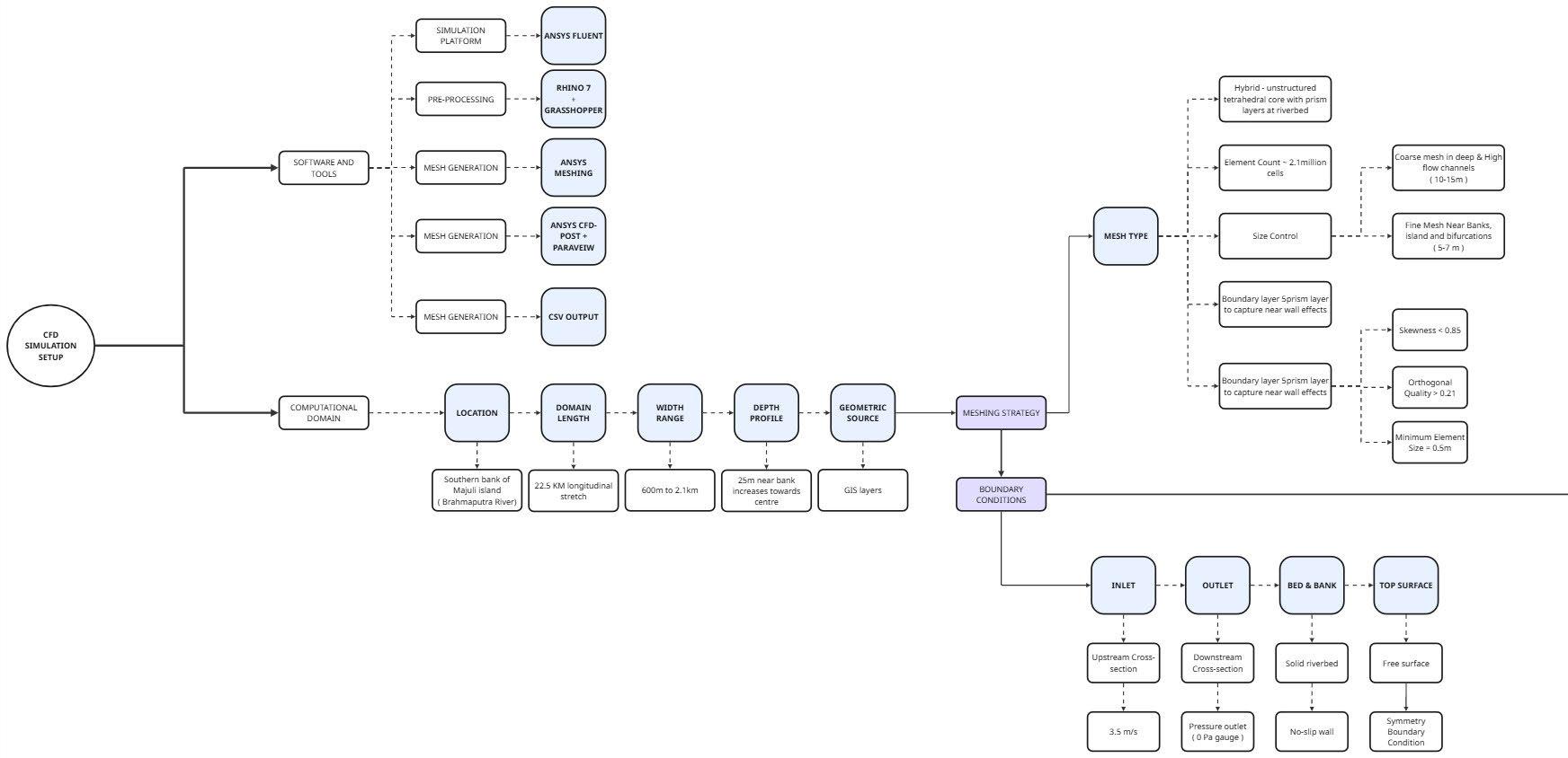
Site Selection

To initiate the site selection process, the primary criteria was to analyse the environmental data of Brahmaputra river. It was carried by ANSYS Fluent, focusing on river dynamics such as flow velocity, turbulence, and sediment transport behavior. These simulations were used to identify zones where natural deposition is most likely to occur and where architectural interventions could effectively guide and stabilize sediment. The analysis highlighted areas along the Brahmaputra that showed potential for reduced velocity and lower turbulence which are the key indicators for favorable sediment settling conditions.

In parallel, the existing functional distribution of Majuli was mapped using Rhino3D, Grasshopper, and tools like DeCoding Spaces and Elk incorporating data on residential clusters, agricultural fields, aquaculture zones, and culturally significant institutions such as the Satras. These were analyzed to identify meaningful points of connection between ecological processes and social infrastructure. Areas with strong functional overlap and cultural relevance were prioritized to ensure that new interventions would support community reintegration and local livelihoods.

The integration of river behavior analysis and land-use mapping informed a composite strategy for site selection, focusing on locations where environmental processes and human systems can coexist and be mutually reinforced. These sites were then shortlisted for further design development and prototyping.

For the initial site selection, velocity and turbulence of the river were considered for sediment-guided interventions. River velocity directly influences both erosion and sand transport: high velocities lead to scouring and land degradation, while lower velocities encourage sediment deposition, which is essential for the formation of stable chaporis. On the other hand, turbulence poses a challenge to land regeneration, as it disrupts sediment settling, weakens natural anchoring systems like vegetation roots, and intensifies erosion.

Together, these parameters inform a strategy for selecting zones along the river where architectural interventions can be most effective, prioritizing areas of lower turbulence and moderate velocity where sedimentation is more likely to occur and stabilize over time.

Building on this understanding, the design intervention follows the strategy that when architectural elements, such as stilted structures or barriers, are introduced in high-velocity zones, they can locally reduce flow speed. This controlled reduction in velocity creates favorable conditions for sediment to settle, gradually enabling the formation and stabilization of new land.

Fig. 31 : Site selection parameters, Created by Author

The workflow integrates simulation, optimisation, and material testing to create a responsive architectural system. CFD in ANSYS first analysed river dynamics, identifying 300 velocity points that defined suitable zones for intervention. Further, the machine learning pprocess expanded this dataset to 6,541 points, enabling precise mapping of flow conditions. A Multi-Objective Evolutionary Algorithm then optimised cluster placement for high-velocity zones and strong connectivity.

For the next step, form-finding combined structural efficiency of bamboo with Flow-3D simulations for sediment deposition.The best-performing geometry was then topologically optimised in TOPOS and translated into a voxelised lattice system for modular assembly. To validate the structure’s efficiency under hydrodynamic forces, FEA with Karamba3D for performed iteratively.

Finally, the superstructure was developed as a hierarchical frame linked to the sub-structure, hosting livable units arranged for light, volume, and mutual shading, resulting in a cohesive, adaptive system grounded in river dynamics.

Fig. 32: Water based settlement proposed structure, Created by Author
Fig. 33 Water based settlement structure, Created by Author
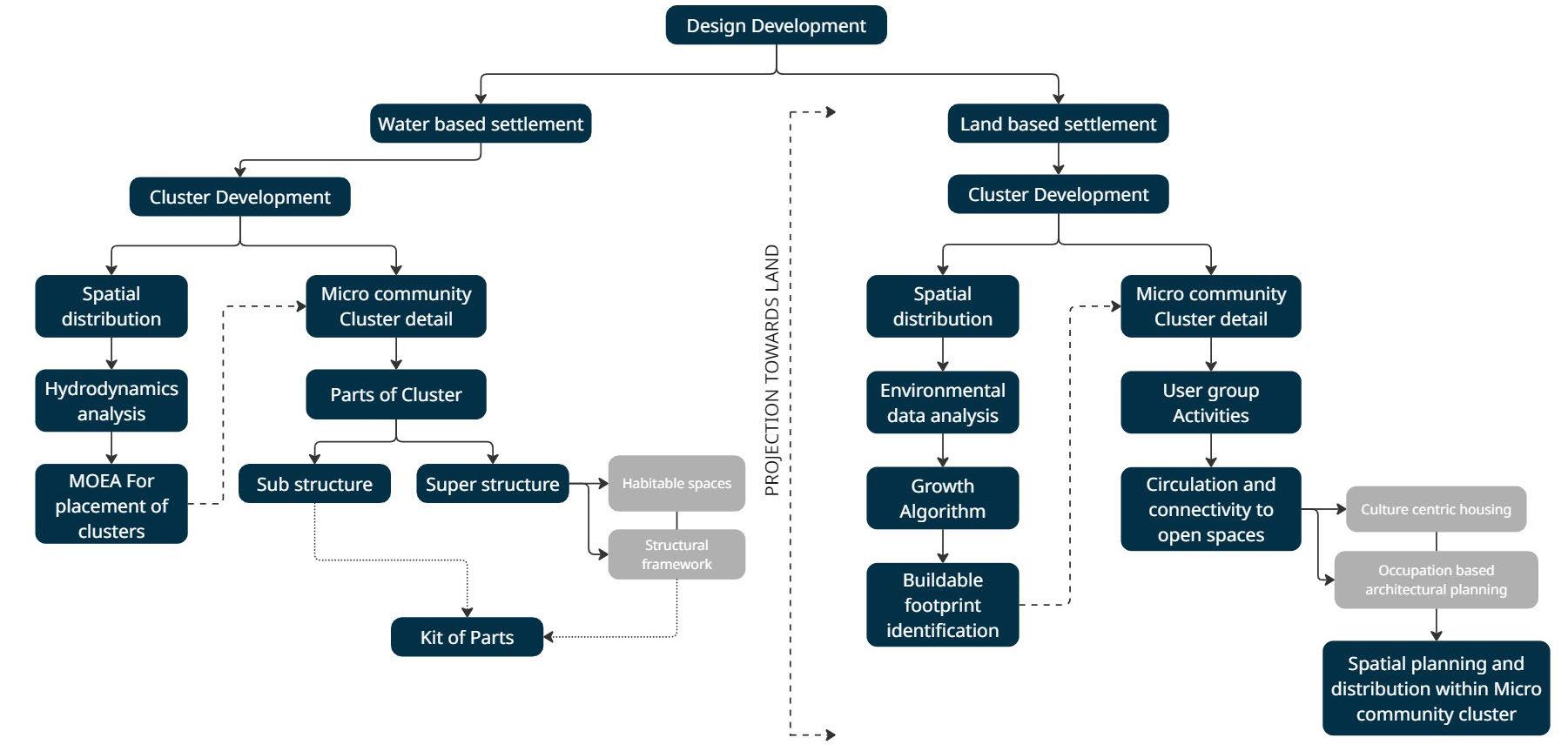
Building structural and Morphology
Stage 1 : Water-Based Spatial Distribution Tool set :

Transitional node

The transitional node is the intermediate design space where the functions from water as well as land come together and form a hybrid environment. This zone acts as a spatial and functional mediator, enabling this environment that accommodates both terrestrial and aquatic activities. The logistic hub in the transitional node acts as a critical infrastructural spine that supports the dynamic operations of both land-based and water-based settlements. This hub performs as a material and production node facilitating the following:

• Construction and Assembly Yard: A semi-open workshop area equipped for the prefabrication, repair, and modular assembly of residential and communal units.

• Agricultural and Aquacultural Processing and Storage: Dedicated units for storage and processing of aquaculture harvests (fish feed, nets, floating cages) and agricultural produce (seeds, harvested crops, tools).

The Communal Ghat serves as a dedicated cultural and gathering space, anchoring the community’s rituals, festivals, and everyday interactions. Traditionally situated along the riverbank, these spaces have been increasingly threatened by recurring floods, rendering the original sites unsafe. In response, the ghat is reintegrated into the transitional node, ensuring its continued cultural relevance and accessibility while providing a resilient, elevated, and adaptive platform that protects both people and practices from flood-related disruptions.

The water catchment zones are strategically located within the existing natural catchment areas, aligning with the community’s ongoing aquaculture practices. Beyond supporting food production, these zones are designed to function as multi-purpose flood mitigation systems. By harnessing the landscape’s inherent hydrological behavior, they serve as hard defense mechanisms, absorbing and regulating excess water during flood events while maintaining their productive role in the local economy.

Fig. 34 : Transitional node, Created by Author

The development of land-based settlement combined soil suitability studies with computational growth and optimisation methods to define resilient zones for habitation. Detailed soil analysis revealed a stratification dominated by clay and silt, where areas with excessive clay content were excluded due to their poor load-bearing capacity and susceptibility to shrinkage. This filtering process established the first layer of constraints for potential expansion.

Building upon this, a growth algorithm was employed to simulate how settlements could naturally extend outward from transitional nodes, which act as anchoring points for community, logistics, and cultural activities. The algorithm integrated both environmental limitations and spatial requirements, generating a framework of buildable zones that are better aligned with the island’s ecological conditions.

Stage 2 : Land-Based Spatial Distribution Tool set :
Fig. 35 : Land based settlement future projection, Created by Author

Material experiments and Prototyping

The framework outlines two parallel investigations: bamboo and panel systems. Bamboo specializes in treatment, waterproofing, joinery for both sub- and superstructures, as well as structural analysis.

Panel systems evolve from vernacular case studies to the composition of base materials (clay, sand, silt), followed by basic composition tests and formal material assessments, compression, thermal, and water resistance. This transitions into panel casting and the creation of a modular kit-of-parts system.

Fig. 36 : Material Experimentation workflow

Research Development

Area of Intervention

Recognising the recurring nature of floods and the instability they bring, the area of intervention focuses on the dynamic edge of the riverbank in Majuli, where displacement has become an annual reality for many. This stretch of land, although vulnerable, is deeply tied to the community’s way of life, economically, spiritually, and socially. Rather than relocating populations away from the river, the intervention proposes to embed resilience within the existing landscape by creating a permanent settlement system that works with the river and not against it. The objective is to offer continuity, to ensure that even during high flood events, residents can remain close to their land, sustain their livelihood practices, and participate in cultural rituals, especially those associated with the Satras and seasonal festivals. The project aims to convert flood risk zones into adaptive living environments through spatial rethinking and ecological integration.

The design is sited along sediment-stable river patches identified through hydrodynamic simulations and soil analysis, ensuring safe and buildable ground. The design program consists of modular housing clusters elevated on treated bamboo stilts, integrated with aquaculture systems and productive landscapes. Each cluster is organised to maintain proximity to cultural nodes like Satras, facilitating continued participation in spiritual and communal life. Shared communal spaces, such as prayer decks, floating gathering platforms, and seasonal performance spaces, are embedded within the cluster layout, ensuring cultural continuity. This integrated approach ensures that the settlement remains functional, self-sufficient, and culturally rooted, even in the face of environmental uncertainty.

Fig. 38 : Area of intervention and identification of core issue, Created by Author
Fig. 39 Area of intervention and identification of core issue, Created by Author

Design Ideology

The recurring displacement of communities on the Chaporis of Majuli stems from the physical destruction of houses during floods and more significantly from the degradation of livelihoods tied to agriculture, fishing, and cultural continuity. The cycle of land shrinkage, triggered by relentless erosion and sediment loss, undermines the very basis of settlement. Addressing this challenge requires moving beyond short-term protective measures and towards a design ideology rooted in regenerative land-making.

The proposed framework seeks to reduce land shrinkage by strategically encouraging sediment deposition and stabilisation. By guiding the natural hydrodynamics of the Brahmaputra, new Chaporis can be cultivated as sites of habitation rather than fragility. These emergent landscapes are envisioned not as temporary grounds to be abandoned, but as evolving foundations for settlement and livelihood. Architecture here becomes a catalyst in sediment capture, acting simultaneously as shelter and as an ecological device that enables land to grow beneath it.

The design ideology therefore operates on three interdependent axes:

• Ecological: redirecting and strategically adapting to water flows to promote soil accretion, thus transforming flood-prone zones into fertile ground.

• Social: securing the continuity of livelihoods by anchoring displaced communities to new landforms that support agriculture, aquaculture, and cultural practices.

• Architectural: embedding adaptability into structural systems, ensuring that shelters are not static artefacts but flexible components aligned with cycles of deposition, erosion, and renewal.

Fig. 40 : Design ideology, Created by Author

Objective:

To simulate peak monsoon river flow conditions in a braided segment of the Brahmaputra River adjacent to Majuli Island, in order to assess variations in velocity, turbulence, and sediment deposition potential for informed site selection.

Fig. 41 Experiment setup, Created by Author Site Selection

Site Selection

To identify optimal zones for sediment-intervention strategies, four key hydrodynamic parameters were extracted using CFD simulations in ANSYS:

1. Pressure maps reveal flow acceleration and construction zones critical to structural placement.

2. Velocity between 0.2-1.6m/s was identified as the optimal range for sediment transport and controlled deposition.

3. Turbulence was analysed to avoid areas of excessive vortices that could destabilise structures.

4. Sand deposition maps indicate natural accumulation zones, guiding the sediment-capture.

These combined layers informed a multi-criteria site selection process.

Fig. 42 : Hydrodynamic parameters, Created by Author

Following the hydrodynamic analysis, the velocity, turbulence, and sediment deposition data were layered and spatially correlated to identify zones where conditions most favour natural sediment accumulation. These areas, outlined in red on the map, indicate zones of stable flow and consistent silt deposition ideal for anchoring sediment-capture substructures and initiating long-term land formation.

The final site was selected through optimization of flow data and stability parameters, further refined by its proximity to existing ferry ghats. This ensures both favorable deposition conditions and strong connectivity

Fig. 43 : Identified optimised velocity,turbulence and sand deposition zones for sediment accumulation , Created by Author
Sediment deposition Zones of accumulated silt and sand carried by the river’s flow.
Potential site location Derived from layered analysis of velocity, turbulence, and sediment deposition data.
Velocity
Turbulence Sediment deposit

To evaluate hydrodynamic behavior along the Brahmaputra near Majuli, the river stretch was discretised into a CFD mesh, enabling accurate simulation of complex flow interactions within braided river channels. Using ANSYS Fluent, four different simulation cases were initially tested each varying in terms of inlet flow rate, sediment load assumptions, boundary geometry. These variations were designed to capture seasonal fluctuations, flood-stage conditions, and potential structural impacts on velocity and turbulence fields. This mesh formed the computational basis for the final site simulation and was developed to resolve localised flow variations critical to understanding sediment deposition behaviour near Majuli.

To enhance near-bed accuracy, five prism layers were applied at the riverbed and bank interfaces, improving resolution of bottom shear stress and turbulence generation.

Element sizes in refined regions ranged from 1.5 m to 2.5 m, while deeper midchannel zones were meshed more coarsely to optimise computational load. The mesh maintained high-quality thresholds, ensuring numerical stability during transient flood-stage simulations. This mesh allowed precise extraction of data from zones where velocity dropped below 1.6 m/s and turbulence remained under 12% conditions that support natural sediment deposition.

The resulting simulation provided high-resolution insight into the interaction between channel morphology and flow dynamics, directly informing the location of structural interventions without excessive generalisation.

Fig. 44 : Turbulence analysis , Created by Author
Fig. 45 : Velocity analysis Created by Author

Instead of choosing the site based on available land or fixed boundaries, the selection process was shaped by how the river behaves. A series of simulations helped identify areas where key river conditions like flow speed, pressure, and sediment build-up came together. These areas reflected zones where the river itself suggested potential.

Once these broader regions were identified, specific site points were narrowed down by looking at other important factors how close they were to ferry routes, how easy they would be to reach and build on, and connectivity to nearby cultural and community spaces across Majuli. This layered decision-making helped to choose the final site

Fig. 46 : Site identification , Created by Author

Building structure and Morphology

Water-based settlement development

Transitional nodes

Transitional nodes are central to defining cluster locations, acting as anchors for community logistics, storage, cultural activities, and workshops. Their role is to connect individual clusters into a coherent system, ensuring accessibility and shared resources. Along the river boundary, eight nodes were positioned at intervals of 500–800 m, a distance chosen to maintain walkable connections while covering the full extent of the site. Their placement also considered floodsafe elevations, sedimentation zones, and livelihood opportunities, making them resilient cores for future community growth.

Identifying Micro-community cluster locations

Following the first digital experiment for identification of site, the results were advanced to the next phase of the process which is to determine the potential micro community cluster locations. The interpolated velocity field acted as a base to accurately differentiate stable deposition zones from high-energy corridors. This data was overlaid with design criteria to highlight areas that were most appropriate for positioning clusters, thereby ensuring that the placement of interventions was directly aligned with the river’s natural flow dynamics and sediment accumulation patterns.

A machine learning model leveraging Multivariate Linear Regression was trained on this dataset to determine the relationships between known measurement points and their spatial coordinates. The model, once validated, was applied across the entire river domain to interpolate velocity values for a number of locations that had not been measured. This resulted in a continuous velocity field for the study area, providing a much higher-resolution understanding of flow distribution than could be obtained through direct measurement alone.

The model’s output enabled the accurate identification of high-velocity zones, which are crucial for designing strategic interventions. The study offers a reframing of these turbulent, energy-intensive areas as opportunities for controlled sediment capture, rather than viewing them as constraints. The suggested constructions aim to locally decelerate the flow in these high-energy corridors, resulting in micro-environments of reduced velocity that induce sediment deposition in zones that are otherwise unstable.

Fig. 47 : Selected site with transitional nodes, Created by Author
Construction workshop Aquaculture activities and storage Assembly yard Agriculture storage
Fig. 48 : Identifying low and high velocity zones (Machine learning) , Created by Author

Macro - zoning : Spatial distribution

After the identification of high- and low-velocity corridors across the site, the next step in the process involves delineating how micro-community clusters are distributed spatially. The allocation is not random; rather, it is directed by a series of interconnected objectives based on environmental performance, specific site conditions, and the river’s changing dynamics. Within this framework, connectivity emerges as a key factor, guaranteeing that every cluster is both self-sufficient and connected to other clusters through a coherent network. The transitional nodes serve as anchors within the system. These nodes act as intermediaries between water-based and land-based activities, functioning as points for exchange, circulation, and the initiation of growth.

With the area program and water flow velocity zones defined through machine learning model, this stage of the design focuses on creating micro-community clusters and deciding how they should be arranged across the site.

First, clusters need to be located in areas with maximum water flow velocity,which directly influences the sediment deposition and ensures better conditions for activities like aquaculture and sediment control. Second, the design aimed to keep spaces within each cluster close together, so daily interactions and shared resources would be more efficient. Third, clusters were positioned to be wellconnected to transitional nodes, which are the key anchors where water and land activities meet, such as logistics hubs, cultural ghats, or communal spaces.

By feeding these objectives into a multi-objective evolutionary algorithm, the design tests a number of possible arrangements and gradually improves them through optimisation. The result is a spatial distribution that isn’t just visually appealing but also performs well in terms of environmental conditions, community connectivity, and access to shared facilities.

Fig. 49 selected site with transitional nodes, Created by Author

Goal 1 :

Maximising the connectivity between Micro-community clusters

Increasing connectivity among micro-community clusters promotes resource sharing, social unity, and cultural continuity. This connectivity allows for adaptive growth, enabling the settlement to reorganize in response to environmental changes while maintaining its cohesion.

Goal 2 :

Maximising the connectivity with the Transitional nodes

Ensuring connectivity with transitional nodes secures access to shared resources, mobility, and exchange between land- and waterbased systems. These connections anchor the clusters within the larger settlement framework.

Goal 3 :

Maximising the local flow velocities at the positions of the clusters

Positioning clusters in areas of higher local flow encourages effective sediment deposition around the sub-structures. This not only supports land-building over time but also stabilises the clusters within the river’s dynamic system, aligning settlement growth with natural hydrological processes.

Fig. 50 Goals for Multi objective Evolutionary algorithm, Created by Author
Fig. 51 Pareto front solutions highlighting the best performing for all three objectives, Created by Author

The parallel coordinate plot visualises the optimisation trade-offs between cluster connectivity, links with transitional nodes, and local flow velocities. Each line represents a solution, with colours shifting from blue (early generations) to red (later generations), showing how the population gradually converged towards fitter configurations that balance spatial and environmental objectives.

These Standard Deviation Graphs show how fitness values evolved over generations for three key objectives: cluster connectivity, connectivity with transitional nodes, and local flow velocity at cluster locations. In all three graphs, a clear shift from red (first generation) to blue (last generation) indicates improved optimisation over time.

The narrowing curves, especially in the first and third graphs, suggest strong convergence towards high-performing solutions with reduced variance. The second graph shows slightly broader variance mid-process, reflecting a wider range of possible outcomes before stabilising. Overall, the results demonstrate effective generational improvement across all objectives.

Fig. 53 : Standard deviation graphs, Created by Author
Fig. 52 : Parallel co-ordinate graph, Created by Author
Fig. 54 Isometric representation of Optimised Micro community Cluster locations, Created by Author
Optimised Micro community Cluster locations

Material Experimentation and Prototyping

Existing materials of interest in Majuli

Clay: Vernacular Adaptation and Ecological effects

The traditional architecture of Majuli island has historically relied heavily on clay from the abundant alluvial deposits of the Brahmaputra. In the Chang Ghar homes of the Mishing community, clay is frequently mixed with straw or cow dung to plaster bamboo frameworks, making them more fire and bug resistant (Sharma, 2016).

Clay's readily available nature and low embodied carbon footprint continue to be important benefits as climate change speeds up erosion and flooding. According to research, clay's resistance to water damage can be further increased while maintaining its ecological and cultural advantages by adding stabilisers such as lime or local ash (Goswami, 2014). While adjusting to the demands of the future climate, these improvements may help preserve Majuli's legacy of traditional architecture.

Source : Sharma, S. (2016). Traditional Housing of the Mishing Tribe: A Study on Architectural Techniques. Journal of Architecture and Society, 8(2), 15–23. Ahmed, I. (2013). Vernacular Houses of Assam: Typologies and Construction. Assam Heritage Publications.
Saikia, D. (2018). Bamboo and Vernacular Housing in Assam: Lessons from Majuli Island. Built Heritage Journal, 4(1), 77–86.
Goswami, R. (2014). Indigenous Materials in Traditional Houses of Assam: A Case of Majuli. International Journal of Indigenous Knowledge, 2(1), 41–49.
Fig. 55 : Existing traditional clay walls, Credits Mud Construction_© M. Elyoussoufi
Fig. 56 : Existing traditional clay walls Credits:bijoy_thomas :

Silt : River-Borne Resource and Vernacular Resilience

The Brahmaputra’s periodic floods replenish Majuli’s plentiful supply of silt. This thin soil has historically been used with bamboo frameworks as filler or plaster. Silt applied over woven bamboo walls with organic fibres or binders increases strength and reduces vulnerability to wind and rain (Goswami, 2014). In Mishing Chang Ghars, silt-rich mud plaster creates a multi-layered barrier against shifting weather.

Silt finishes are easy to repair after floods, as residents collect and reapply fresh deposits annually without costly materials, reflecting a cyclical vernacular response (Saikia, 2018). Its fine particles aid smooth application, and with stabilisers like lime or cow dung, silt resists cracking and improves water resistance (Ahmed, 2013).

Beyond practical benefits, silt use holds cultural value, linking communities to the river’s rhythms. As climate change intensifies flooding, it remains a low-impact, regenerative solution. Hybrid stabilisation with minimal cement-lime blends could extend durability while preserving identity and sustainability (Sharma, 2016).

Bamboo : Structural Backbone of Vernacular Heritage

Bamboo remains one of the most critical materials in Majuli’s construction practices due to its tensile capacity, rapid renewability, and durability in humid climates. Cultivated extensively along the Brahmaputra floodplains, it forms the primary framework of Chang Ghar (stilt houses)(Saikia, 2018).

Structurally, bamboo’s high strength-to-weight ratio allows frameworks to flex under flood pressure or wind loads, reducing catastrophic failure. Beyond performance, bamboo encourages decentralised construction methods. Its light weight and workability with simple tools allow local communities to harvest, assemble, and repair structures independently, minimising costs and reliance on external resources. Recent advances explore hybrid systems, using natural preservatives, resin coatings, or mechanical fasteners to extend service life without undermining ecological or cultural value (Sharma, 2016).

Fig. 57 : Existing traditional Woven bamboo mats and frames in Majuli, Credits Vicky Achnani, Oscar Espinosa
Fig. 58 : Existing Vernacular construction method

The bamboo structure and the natural cycle of sand accumulation in the water depict a parallel timeline and are intentionally aligned to work together. The bamboo construction process begins with local sourcing, cutting, treatment, and assembly. When treated, bamboo can last 12–15 years before it starts to degrade. This lifespan sets the overall timeframe for the structure’s functional use in water which is basically associated with the sediment deposition.

On the other hand, the sand accumulation process follows its own natural process. It begins with initial sediment deposition over the first 6–8 months, followed by sandbar formation over the next 6–8 years, and finally sandbar stabilisation in the last 1–2 years. By the end of this 10-year cycle, large-scale sediment build-up takes place, and the soil starts to stabilise.

Fig. 59 Evolutionary process timeline, Created by Author

Fabrication and Composition :

Bamboo Structure

The key design logic is that by the time the bamboo structure approaches the end of its lifespan, sediment deposition will have reached a mature stage. This means the submerged substructure will naturally merge with the accumulated sand, becoming embedded in the stabilised ground. The bamboo will degrade without obstructing sand movement, allowing the newly formed land to integrate seamlessly with the settlement area.

In effect, the gradual degradation of bamboo aligns with the pace of natural land formation, allowing the settlement to evolve from stilt-based structures in water to stable, land-based habitation. This synchronisation ensures a seamless transition that supports environmental processes rather than disrupting them.

Fig. 60 : Bamboo, Created by Author

Bamboo Treatment

Since the bamboo will be placed in areas with continuous water flow and frequent water contact, it requires thorough treatment to protect it from decomposition. To achieve a durable state of bamboo, a four-week water immersion test was conducted. For bamboo coating, Bio-resin and linseed oil were used as protective layers. The results clearly showed that bio-resin coating provided the highest level of protection. Bamboo treated with bio-resin absorbed the least amount of water, with only a 20 g increase in weight over the entire period. It maintained its structural integrity and showed no signs of surface damage or fibre swelling.

Bamboo coated with linseed oil performed moderately well, absorbing more water than the bio-resin sample, with a 65 g weight gain. While it offered some resistance, the surface showed slight softening and darkening, indicating partial water penetration over time.

The untreated bamboo absorbed the most water, gaining 118 g in weight. This high absorption rate led to visible degradation, including swelling, splitting of fibres, and early signs of fungal growth.

These findings confirm that bio-resin coating is the most effective treatment for preventing water absorption and extending the lifespan of bamboo in wet or flood-prone environments, followed by linseed oil as a less durable alternative.

1. Bio-resin coated
Weight Before Submerging - 290g
2. Linseed oil coated
Weight Before Submerging - 275g
3. Untreated
Weight Before Submerging - 300g
Fig. 61 : Bamboo treatment, Created by Author

Observations

Weight After Submerging - 310g

Weight After Submerging - 340g

Weight After Submerging - 418g

1. Bio-resin coated
2. Linseed oil coated
3. Untreated

Fabrication and assembly

Super structure

After treatment and fabrication, the bamboo members are connected through multi-directional space-frame nodes that allow the system to aggregate in several directions, both horizontally and vertically. This flexible geometry makes the framework adaptable to different spatial and structural requirements, accommodating growth or reconfiguration of the modules over time. Each joint is secured with steel-reinforced joinery and precision-engineered clamps that not only align the bamboo members but also distribute loads evenly across the structure, reducing stress concentrations that could lead to premature failure.

The joinery system is designed with a clear emphasis on rapid assembly and disassembly. Its modularity enables trained local workers to erect a unit within a few hours, without the need for heavy machinery or advanced technical expertise. This efficiency is especially valuable in flood-prone regions, where temporary relocation or re-anchoring of units may be necessary. In terms of maintenance, the clamp-based system introduces resilience: if a bamboo member cracks, decays, or reaches the end of its service life, it can be quickly replaced on site without dismantling the entire structure.

Module Aggregation (On Water )
Fig. 62 : Super structure bamboo fabrication, Created by Author

Multi-directional Space Frame Node

Bamboo Foundation assembly
Efficient Replacement of Bamboo
Bamboo Assembly
Bamboo Joinery Assembly

Fabrication and assembly

Sub-structure

The bamboo sub-structure system is designed as a modular base where clustered bamboo members provide the primary foundation strength. These clusters are connected through a set of custom joinery types such as linear, angled, and multi-directional, that allow for flexible yet stable configurations. By enabling members to connect at different orientations, the joinery system ensures adaptability in assembly and supports variations in form without compromising structural strength.

The joints are proposed to be fabricated from Natural Fibre Reinforced Polymer (NFRP), a biodegradable material that combines sustainability with performance. NFRP enhances the tensile capacity of the connections, secures the bamboo members against shear and rotational stresses, and offers long-term resistance to water exposure. Together, the clustered base and NFRP joinery creates a scalable system that can be easily assembled by local communities, while also protecting the structure from degradation in the challenging hydrological environment.

Fig. 63 Sub structure bamboo fabrication, Created by Author
Type
Type 03
Fig. 64 : Sub structure bamboo fabrication detail, Created by Author

The prototype bamboo structure, developed using the proposed modular joinery system, demonstrates a maximum displacement of 2.60 cm with members of 15 cm diameter. Structural analysis verifies that load transfer occurs efficiently through the nodal connections, distributing forces into the foundation without inducing instability.

The performance indicates that the joinery system not only maintains geometric integrity under load but also provides sufficient stiffness for modular aggregation. This confirms the potential of the bamboo framework to act as a scalable primary structure, where local assembly can be achieved without compromising structural strength.

Fig. 65 Structural analysis for bamboo assembly, Created by Author
Structural Analysis : Bamboo assembly

Fabrication and Composition :

Super structure Panels

Fig. 66 : Super structure panels, Created by Author

Composition and Fabrication : Panel system

Base material mix

After completing the case study analysis, materials that are locally available and practical for use in Majuli were identified and tested. Several combinations of clay, sand, and silt were prepared and tested to understand their composition, strength, and overall performance.

These tests were carried out using traditional & reliable methods. The ball drop test was attempted to assess cohesion and strength, the cigar roll test was carried out to check plasticity and workability, whereas the biscuit test to evaluate drying and cracking behaviour.

Each mix was carefully observed for signs of brittleness, the presence of voids, and how well it could hold its shape under different conditions.

From all the samples, Mix C which is 45% Clay, 50% Sand and 5% Silt, proved to be the most effective. It had the right balance between the three materials, minimising internal voids, resisting brittleness also delivering consistent results across all tests. This made it the optimal choice for further development and integration into the construction system.

Fig. 67 : Composition of base materials, Created by Author
Ball drop test
Cigar roll test
Biscuit test
Mix A
Clay: 30% Sand: 65% Silt: 5%
Mix B
Clay: 25% Sand: 60% Silt: 15%
Mix C
Clay: 45% Sand: 50% Silt: 5%

Aggregates

Once Mix C was finalised as the optimal composition, it was paired with different natural reinforcement materials to further enhance its performance. The aggregates for this mix were incorporated using coir mats, jute mats, and bamboo mats, each serving as a reinforcing layer that improved strength, reduced cracking, and added structural stability.

Out of which :

Coir mats provided excellent tensile reinforcement due to the natural strength and flexibility of coconut fibres, making the material more resistant to deformation.

Where as Jute mats offered a tightly woven structure that helped bind the mix but degrade quickly in humid conditions.

Similarly Bamboo mats acted as a rigid framework, distributing loads evenly but bare heavier and require treatment against decay.

By combining the earthen mix with locally available biodegradable mats, the building components achieved greater structural strength while remaining sustainable and low-cost. Among the tested options, Coir mat was identified as the most effective reinforcement, offering durability and compatibility with the composite system.

Sample 1

Sand :600g

Clay 400g

Silt :100g

Binder : 300g

Aggregates : Coir

Casted weight : 1565g

Weight after curing : 1349g

Time required to dry : 2 days

Water loss percentage : 14%

Sample 2

Sand :500g

Clay :300g

Silt :100g

Binder :350g + lime 100g

Aggregates Bamboo + coir

Casted weight : 1700g

Weight after curing :1380g

Time required to dry : 2 days

Water loss percentage : 19%

Sample 4

Sand :600g

Clay : 300g

Silt :150g

Binder 300g+ Lime 150g

Aggregates : Coir + Jute

Casted weight : 1420g

Weight after curing : 745g

Time required to dry : 12 days

Water loss percentage : 47%

Sample 7

Sand :400g

Clay : 600g

Silt :50g

Binder 400g

Aggregates : Jute+Coir

Casted weight : 1450g

Weight after curing : 1038g

Time required to dry : 10 days

Water loss percentage : 28.5%

Sample 5

Sand :600g

Clay :200g

Silt :150g

Binder :350g+ Lime 150g

Aggregates Bamboo + Coir

Casted weight 1475g

Weight after curing :1017g

Time required to dry : 12 days

Water loss percentage 31%

Sample 8

Sand :300g

Clay :800g

Silt :50g

Binder 350g

Aggregates : Coir

Casted weight : 1430g

Weight after curing :943g

Time required to dry : 10 days

Water loss percentage : 34%

Sample 3

Sand :400g

Clay 300g

Silt :100g

Binder : 300g + Lime 150g

Aggregates : Jute

Casted weight : 1650g

Weight after curing :1353g

Time required to dry : 2 days

Water loss percentage : 18%

Sample 6

Sand :500g

Clay : 350g

Silt :150g

Binder : 300g + Lime 150g

Aggregates Bamboo

Casted weight 1352g

Weight after curing :888g

Time required to dry : 12 days

Water loss percentage 34%

Sample 9

Sand :300g

Clay : 600g

Silt :50g

Binder 350g

Aggregates : Bamboo + Jute

Casted weight : 1400g

Weight after curing :760g

Time required to dry : 10 days

Water loss percentage : 46%

Bio Resin
slurry Water
Fig. 68 : Panel casting with binder options, Created by Author

Sample 10

Sand :500g

Clay 500g

Silt :100g

Binder 50g + Water

Aggregates : Jute

Casted weight : 1550g

Weight after curing : 788g

Time required to dry : 15 days

Water loss percentage : 50%

Sample 11

Sand :500g

Clay :300g

Silt :100g

Binder 60g + Water

Aggregates : Coir + Jute

Casted weight : 1430g

Weight after curing :860g

Time required to dry : 15 days

Water loss percentage : 37.5%

Sample 12

Sand :500g

Clay 600g

Silt :100g

Binder 45g + Water

Aggregates : Bamboo + Jute

Casted weight : 1455g

Weight after curing : 903g

Time required to dry : 15 days

Water loss percentage : 38%

Binders

Following the aggregate reinforcement trials, a series of binder tests were conducted to determine which binding agents would deliver the best structural and durability performance when combined with the selected mix. The materials were cast into panel-shaped formworks, as the intention was to use them as lightweight cladding walls instead of conventional heavy brick construction. Four binders were compared, bio-resin, water, lime slurry, and xanthan gum, each evaluated for their shrinkage rate, weight retention, crack formation, and material bifurcation (splitting or separation of layers).

The tests revealed that Samples 10 and 11, both prepared with xanthan gum as the binder, consistently outperformed the others. These samples showed minimal shrinkage, developed fewer and less severe cracks, and maintained a stable weight even after drying. Xanthan gum’s natural viscosity and adhesive properties helped create a more cohesive mix, which improved bonding between particles and enhanced overall strength. To further improve performance, jute aggregates and a coir–jute hybrid aggregate were integrated into these xanthan gum samples. This combination significantly boosted tensile strength, reduced the risk of breakage under stress, and improved long-term stability.

Observations

Twelve material samples were prepared using four binder types: Bio Resin, Water, Lime Slurry, and Xanthan Gum. Water and lime slurry samples showed high shrinkage and surface cracking during curing. Bio resin samples resulted in smooth finishes and high strength, but required complex mixing and longer setting time. The Xanthan gum samples, especially Sample 11 with added coir and jute, showed minimal surface cracks, better compaction, and lower water loss (37.5%) indicating good internal bonding and even drying.

Conclusion:

Xanthan gum mixed with coir and jute proved to be the most effective binder system, offering easy preparation and less curing time offering the stability required.

Xanthan gum

Sample 10

Aggregates :

Sample 11

Aggregates :

Fig. 69 : Heat retention performance, Created by Author

Thermal Testing: Heat Retention Performance

Observations

Thermal images were recorded at intervals during both the heating (30s and 60s) and resting (60s, 300s, 600s) phases. Sample 10 (Jute only) reached a peak surface temperature of 164.9 °C at 60 seconds, but dropped rapidly to 63.7 °C after 10 minutes. Sample 11 (Coir + Jute) reached a higher peak of 170.6 °C, and retained more heat over time, maintaining 70.9 °C at the 600-second mark.

Additionally, Sample 11 showed slower heat loss and more even surface radiation, indicating better insulation and thermal retention.

Conclusion

The inclusion of coir along with jute in Sample 11 significantly improved heat retention capacity. The denser fiber structure likely contributed to slower heat dissipation, making this composite more suitable for taking it further as a building material where heat retention is required.

Water proof coating test

Observations

Three samples : No Coated, Sodium Silicate, and Bio-Resin Coating, were submerged in water for 24 hours.

• The uncoated sample fully disintegrated, showing high water absorption and loss of integrity.

• The sodium silicate-coated sample partially retained its form but showed visible surface erosion and fiber swelling.

• The bio-resin-coated sample remained largely intact with minimal material breakdown, though minor edge deterioration was observed.

Conclusion

While sodium silicate offered limited protection, the bio-resin coating provided the most effective water resistance, maintaining structural integrity over 24 hours. This suggests that bio-resin is a viable waterproofing layer for clay–fiber composites in wet or flood-prone environments

No Coating
Sodium Silicate
Bio-resin Coating
Fig. 70 : Water proof coating test, Created by Author

Compression Test

Observations

Both samples underwent compression and lateral shear tests to assess structural integrity under load. Sample 10 (Jute only) exhibited early surface cracking and delamination under axial pressure. Failure occurred at 1.1 kN, with brittle shear failure under lateral load.

Sample 11 (Coir + Jute) demonstrated higher load-bearing capacity, withstanding up to 2.8 kN before structural failure. The failure mode was more ductile, with fibers resisting delamination and absorbing greater stress during the shear test.

Conclusion

The addition of coir alongside jute significantly improved the material’s compressive strength, shear resistance, and failure behavior. Sample 11’s higher strength and ductility gave an insight for the further material experimentation as a building material.

Sample 10

Aggregates : Jute

Sample 11

Aggregates : Coir + Jute

Fig. 71 : Compression test, Created by Author

Material tests Conclusion

Among all tested formulations, Sample 11, composed of sand, clay, silt, and a coir–jute aggregate bound with xanthan gum and water, demonstrated the best overall performance. It achieved a strong balance between compressive strength, durability, and thermal retention, while remaining lightweight compared to conventional masonry materials.

When coated with bio-resin, the sample exhibited exceptional water resistance, maintaining its structural integrity after 24 hours of submersion and showing minimal surface degradation. The coir–jute reinforcement contributed both to mechanical strength and improved insulation properties, making it a versatile and sustainable alternative to conventional cladding.

Its relatively fast drying time, moderate weight loss during curing, and the use of locally available, biodegradable materials further enhance its suitability for Majuli’s environmental and economic context. These results confirm Sample 11 with bio-resin coating as the most reliable and context-appropriate solution for lightweight, water-resistant, and thermally efficient cladding panels.

Panels Formwork and Casting method

For the fabrication of the panels, the mix composition that showed the highest performance in compression tests was adopted: 500 g sand, 300 g clay, 100 g silt, and 60 g xanthan binder, combined with water and reinforced using natural coir and jute fibres. The fabrication began with preparing the mixture, which was then evenly layered into reusable moulds. Each layer was compacted with a 65 kg load to minimise voids and ensure material density.

The prototypes were produced at 700 × 400 × 25 mm, a scale that balances structural performance with practicality in handling. Their modular dimensions enable easy transportation, assembly, and direct on-site casting without reliance on heavy machinery, as demonstrated in the fabrication process images.

Fig. 72 : Panel casting process, Created by Author

Bamboo Casting method

Similar to the reusable panel formwork system, the bamboo reinforcement process is designed to improve durability and structural performance. The procedure begins with Phase 1, where the bamboo module is cut using a precision tool to create a uniform edge. In Phase 2, a MS bar is carefully inserted into the hollow bamboo core, creating an internal anchor point.

Phase 3 introduces rope wrapping around the bamboo’s exterior while an MS bar is inserted through the central cavity. This dual action of rope and steel provides additional frictional resistance and distributes loads effectively. Phase 4 further secures the system, as the rope is tightened around the bamboo and the metal insert, mechanically locking the elements together and reducing the risk of joint failure.

In Phase 5, the cavity is filled with the final selected mixture, as shown in the reference image. This mixture acts as a sealant and binder, preventing water ingress, protecting against biological degradation, and enhancing compressive strength.

This method ensures that bamboo can serve not only as a sustainable and locally available material but also as a technically reliable structural element. By integrating traditional craftsmanship with engineered reinforcement strategies, the process allows communities to assemble resilient structures with minimal reliance on prefabricated industrial components.

Fig. 73 : Bamboo reinforcement, Created by Author
Phase 01
Cutting of bamboo
Phase 02
Metal piece insertion
Phase 03
Rope Wrapping around bamboo and insertion of MS bar
Phase 04
Securing with rope around bamboo and metal section
Phase 05
Filling with selected Mixture
Final selected mixture
1 :1 Physical Prototype

Design Development

Design Development

Workflow

The design development begins with a strong focus on the research carried out on the site, placing emphasis on three key aspects, a thorough site study, the identification and use of locally available materials, and, most importantly, an in-depth understanding of the core issues and areas of intervention within Majuli’s context. This research forms the foundation for shaping a responsive and contextually relevant design approach. Building upon these findings, the process delves deeper

into the specifics, exploring opportunities for settlement development both on water and the growth towards land.

This dual focus addresses the dynamic relationship between Majuli’s environment and its terrestrial edge , acknowledging seasonal changes, flood risks, and community needs. The research therefore not only informs the immediate design strategies but also projects a long-term vision, envisioning how the settlement can evolve adaptively across water and land over time.

Fig. 74 Design develeopment workflow, Created by Author

Every cluster is arranged into three mutually dependent layers: the sub-structure, the intermediate framework, and the superstructure. The sub-structure engages directly with the river, capturing sediments and providing stability to the system. The intermediate framework connects the foundation with the upper layers, transfers loads, and stabilizes the form.

Super structure

Habitale and community space for the communites

Intermediate structure

Structural support frameowrk between sub-structure and super structure

Sub-structure

Structural framework for Sediment capture

Designed for habitation, the superstructure houses residential units while providing light, shade, and comfort. These components work together to form a robust and integrated cluster system.

Fig. 75 : Cluster system, Created by Author
Cluster System

Micro-community Cluster detail

Emergence of Sub-Structure

The development of the sediment-capturing sub-structure began with the study of precedent systems where local materials were used as passive hydraulic interventions. A key case study highlighted how bamboo bundles, when submerged in flowing riverbeds, act as low-tech but highly effective obstacles that reduce local flow velocity, leading to targeted sediment accumulation.

This naturally occurring process was observed in the Majuli context itself, where community-installed bamboo fences unintentionally stabilized silt bars. Given bamboo’s local availability and biodegradability it was selected as the primary material. However, its biological limitations such as rotting under prolonged submersion and short lifespan (5–7 years) were acknowledged early on, and further reflected while taking overall design into consideration.

Fig. 76 Existing Bamboo fence for sediment capture, Credits Phichat Phruksarojanakun
Bamboo bundles
Fig. 77 : Existing methods for sediment accumulation in Majuli, Created by Author
Source
Dipika Dutta, Anil Kumar Misra, and Amit Srivastava. “Assessing River Bank Erosion on Majuli Island for Strength and Stability in Resilient Protection.” Geomechanics and Geoengineering 20, no. 1 (September 2024): 1–15.

To transition from a material insight to a design framework, a critical question emerged,

Does

form affect sediment capture, and if so, how?

This led to a series of computational sedimentation simulations, where multiple geometries like square, circle, pentagon, rectangle, hexagon, elongated octagon were tested under identical river flow conditions. The goal was to evaluate their performance based on scouring behaviour, turbulent wake formation, and net sediment accumulation.

Sediment Deposition

Each geometry was tested in a computational sediment simulation environment through Flow 3D (CFD software). Geometries with sharp corners, like the square and pentagon, created turbulent wakes and strong downstream scouring, which led to unstable accumulation zones. Circular and rectangular profiles reduced turbulence but were unable to trap sediment effectively, causing material to disperse further downstream.

The elongated octagon proved to be the most balanced form, with parallel sides that helped stabilise flow separation and chamfered ends that softened vortices. This combination created a uniform wake region where sediment could consistently settle, making it the most suitable shape for further development based on simulation.

A whole lattice structure was first developed on the elongated octagon based on eight simulation runs, which initially showed strong performance in terms of stability and integration. However, the material demand for this system was excessively high, raising concerns about efficiency and potential ecological impacts, such as increasing resistance in water flow and contributing to river braiding.

Fig. 78 : Sediment simulation for base geometries, Created by Author
Fig. 79 : Selected Base geometry and Geometry with Lattice structure, Created by Author
Voxelised lattice structure for selected base geometry
Selected base geometry

Topology Optimisation

To address the problem of excess material consumption in the lattice structure of the base geometry, topology optimisation was identified as an effective strategy to minimise the material use. Through topology optimisation, the base geometry was refined to address various underwater load conditions and reduce material usage. In the first scenario, asymmetric loads resulted in irregular struts that were angled to one side, illustrating the system’s adaptation to localized hydrodynamic pressures. The second scenario, involving uniformly distributed loads, resulted in a dense and continuous lattice that optimized redundancy and strength, albeit at the cost of increased material use. On the other hand, the third case involved a combination of symmetric and axial loads, resulting in a centralized spine with paired lateral supports.

This configuration presented a form that was stable yet lighter, representing the most effective compromise between structural clarity and material reduction.

Collectively, these scenarios demonstrate the way topology optimization converts applied forces into different structural logics. Every outcome emphasizes distinct design potentials: resilience when facing uneven pressure, robustness during uniform loading, and efficiency in the case of balanced compression. The development of the superstructure was guided by these optimised patterns, which indicated which areas had to be kept solid, which could be thinned out, and where structural anchoring would work best.

Fig. 80 : Topology optimisation
geometry’s profile

The optimised substructures that resulted were evaluated not just for structural efficiency but also for their capacity to capture and hold sediment within the flow. This assessment centered on the impact of each geometry on local hydrodynamics through turbulence generation, current redirection, and the creation of wake zones with diminished velocity. The slower zones function as natural deposition pockets, permitting suspended sediment to settle and accumulate around the structure over time. Through the simulation of these conditions, it was possible to assess the performance of each substructure based on the volume and stability of sediment retained over time.

Distinct behaviours were observed among the three variations :

The first case demonstrated structural resilience but resulted in irregular deposition patterns and unstable accumulation zones, which posed a risk of scouring at the edges.

The second case, featuring a dense lattice, was effective at capturing larger sediment volumes; however, this came at the cost of excessive material consumption and overly complex deposition channels that compromised longterm stability.

The third case demonstrated the most balanced performance, establishing a consistent wake region where sediment accumulated uniformly and without notable downstream erosion. This form represented the most effective synergy between structural optimization and ecological function, making it the chosen basis for further development of the superstructure.

Fig. 81 : Topology optimisation trying to retain the base geometry’s profile

While the above process improved material efficiency, it also introduced a critical challenge: the resulting geometry was highly irregular and complex, making it difficult to fabricate or translate into a repeatable construction system.

To address this limitation, the strategy was reinterpreted as a framework of 1 x 1 x 1 metre lattice grid enabling a modular assembly logic that could be scaled or reconstructed based on the evolving conditions of the riverbed . This lattice approach made the sub-structure easy to assemble by local communities using familiar techniques, ensuring feasibility within Majuli’s context.

Fig. 82 Lattice structure for whole cluster, Created by Author

Bamboo members treated for water resistance formed the structural framework, enabling high precision while maintaining the environmental performance of the original geometry.

This voxelated substructure was designed for permanent submersion, functioning as both the anchoring foundation and sediment capture mechanism.

1x 1x 1m voxels are incorporated It functions as a spatial boundary within which the selected morphology is embedded, subsequently transforming into a structured lattice framework

Fig. 83 Lattice structure, Created by Author

In this experimental investigation, three Archimedean-derived solids were systematically selected and evaluated through structural simulation and morphological analysis.

The chosen geometries were:

(i) a chamfered tetrahedron

(ii) a wedge-like pyramidal hybrid comprising trapezoidal and triangular facets (iii) a truncated cube.

Each geometry was subjected to a dual process of assessment: firstly, structural analysis under simulated hydrodynamic and live load conditions, and secondly, a comparative visual classification based on geometric redundancy with respect to the number of polygonal faces and their spatial distribution. This approach enabled the identification of inherent inefficiencies in terms of repetitive face counts and load-transferring capacity.

Among the tested configurations, the truncated cube demonstrated superior performance against the pre-established objectives. Its structural resilience, combined with a balanced distribution of load paths across its truncated square and octagonal faces, allowed for effective dissipation of external forces. Consequently, the truncated cube was selected as the optimal geometry for further application. The validated geometry was subsequently embedded into a voxelated framework, occupying a standardised 1 × 1 × 1 metre volumetric unit within the substructure. By integrating the truncated cube at the voxel scale, the system evolved into a holistic lattice assembly, wherein each unit functions both as a discrete structural module and as part of a continuous network. This lattice configuration ensures global stability by counteracting hydrostatic and hydrodynamic pressures generated by riverine flow, while simultaneously supporting live loads transmitted from above. The outcome is a structurally efficient and resilient framework capable of long-term deployment in aquatic contexts

Fig. 84 : Geometry options and their structural analysis, Created by Author

By integrating the truncated cube at the voxel scale, the system evolved into a holistic lattice assembly, wherein each unit functions both as a discrete structural module and as part of a continuous network. This lattice configuration ensures global stability by counteracting hydrostatic and hydrodynamic pressures generated by riverine flow, while simultaneously supporting live loads transmitted from above.

Fig. 85 : Final geometry for lattice structure, Created by Author
Fig. 86 Initial Structural analysis, Created by Author

The geometry went through several iterations of structural analysis to refine its performance. In the early stages, the focus was on identifying reinforcement points, evaluating stress concentrations, and eliminating unstable areas that could compromise overall stability. These initial assessments highlighted zones of weakness under applied load cases, which informed adjustments in the distribution of material and the placement of support members.

Fig. 87 : Optimised Structural analysis, Created by Author

Subsequent iterations moved towards optimising the geometry to reduce excess material while maintaining strength, gradually achieving a more efficient balance between structural stability and materially optimised.

Super structure :

The habitable superstructure was designed using Wasp field aggregation in Grasshopper. This method enabled the above-water components to respond to spatial and environmental field inputs such as sunlight exposure, wind flow, and mutual shading requirements.

Units were aggregated in a non-linear, field-responsive pattern above the voxelated substructure, ensuring alignment with load-bearing nodes and maintaining balance between density and environmental comfort.

Field based aggregation

The aggregation is taking place within the field provided for better control

The sub structure serves as a base for the development of the super structure and this development is done through a field based geometric aggregation as shown.

The substructure serves as a base and a platform for the development of the habitable space

Fig. 88 : Field based aggregation for super structure, Created by Author

After the aggregation of Wasp, voids were formed within the framework that could disrupt circulation routes, fragment habitable volumes, and reduce overall spatial efficiency. In order to tackle this issue, a supplementary gap-filling approach was implemented. This involved the strategic insertion of smaller units into residual spaces, so as not to disturb the original aggregation logic. This secondary layer had various functions: it augmented the usable floor area, guaranteed smoother transitions among clusters, and bolstered the continuity of the overall structure.

Simultaneously, the design prioritised the preservation of essential environmental attributes, including daylight ingress, natural airflow, and framed sightlines, ensuring the structure did not become over-densified.

Further, the aggregation process begins with larger units connecting to other larger units at their square faces, establishing the primary framework. Following this, small units link with other small units at matching square faces, forming intermediate layers within the structure. In the final stage, small units attach to bigger ones in a specific orientation, allowing continuity and integration across scales. Thus, through this sequential process, a coherent framework emerges, balancing structural stability with spatial adaptability.

Fig. 89 : Geometry Packing and connecting logic , Created by Author
Big units attach with big units at square faces
Small units units attach with small units st the square faces
Small units attach with bigger units at the square faces at a specific manner
Fig. 90 : Super structure and sub structure in a cluster, Created by Author

Intermediate Structure

As the superstructure was developed, the structural framework became a vital element that needed to be concentrated on. The integration of the substructure and superstructure was particularly challenging in terms of effective load transfer, as they were designed using entirely different strategies. One based on hydrodynamic and sediment capture performance, and the other based on spatial and inhabitation requirements. An intermediate structural framework was introduced to serve as a mediating system between the two layers in order to address this.

This intermediate framework starts at the lattice of the substructure, securing itself within its optimized geometry, and extends upward into the superstructure, where it branches and adjusts to support habitable volumes. Its main function is to ensure system stability by facilitating smooth load transfer, averting stress concentrations in specific areas, and improving overall rigidity.

Aside from its structural function, the framework creates interstitial spaces that are purposefully designated for utilities, vertical circulation, and service functions. The design achieves greater efficiency by embedding these non-habitable requirements into the structural system itself, freeing up the main spatial volumes for habitation while ensuring structural clarity and continuity.

Following the aggregation of the superstructure modules, a subsequent connective layer is established to integrate these units with the platform level which is the uppermost portion of the substructure positioned above the waterline. This layer serves both structural and spatial purposes, ensuring continuity across the system and enhancing the overall stability of the assembly.

To achieve this integration, a secondary aggregation process is employed. In this stage, the previously validated truncated cube lattice geometry is deployed along a defined curve. This curve traces the spatial path between the base of the superstructure units which vary in scale, including 3 × 3 × 3 metre and 4.5 × 4.5 × 4.5 metre modules and the corresponding nodes on the platform level. For this bridging aggregation, smaller truncated cube variants are used, each inscribed within a 0.25 × 0.25 × 0.25 metre bounding volume. This finer scale allows the system to adaptively fill the spatial voids between the larger modules, thereby ensuring a continuous and load-bearing connection.

Fig. 91 Paths identified for intermediate structures Created by Author
Fig. 92 : Framework guided by the paths, Created by Author

These micro-scale units act as structural mediators, enabling seamless transitions between scales and contributing to the overall integrity of the lattice network. This multi-scalar approach highlights the functional differentiation within the system where larger units provide habitable space and primary structure, and smaller units serve as connective tissue, enhancing adaptability, load distribution, and structural redundancy. The result is a hierarchically organised framework that responds efficiently to both architectural and environmental demands.

Fig. 93 Final Intermediate structure framework, Created by Author

The support units are aggregated along from the platform level and these member become the guide for the supporting units these curves resulting in the stability of the structure . these units are 0.5*0.5*0.5 meters in size.

Fig. 94 : Cluster system with final Intermediate structure, Created by Author

Integration of Habitable units

Fig. 95 : Integration of habitable units, Created by Author

Grouped based on proximity

Once the structural framework was established, the integration of habitable units was directed by a series of environmental and spatial performance objectives. The main aim was to maximize the entry of natural light, so that the clustered arrangement would be well illuminated in natural circumstances. The diagrams illustrate that unit placement was assessed for its effectiveness in preserving daylight access throughout the overall cluster, ensuring that deep interior areas do not become poorly lit.

Simultaneously, the number and allocation of units were taken into account in order to balance the demand for additional liveable space with the necessity of preventing over densification. To facilitate efficient circulation and connectivity, the clusters were grouped according to their proximity, resulting in coherent formations resembling neighborhoods. Finally, the idea of mutual shading was presented as a crucial element, leveraging the level differences within the aggregation. The framework accomplished a balance between solar protection and thermal comfort by permitting adjacent units to cast controlled shadows on each other, leading to habitable volumes that are both efficient and environmentally responsive.

Goals for Multi objective Evolutionary algorithm

The first objective sought to maximize the entry of natural light across the clustered arrangement. By doing so, the system ensured that even the deeper interiors of the aggregation remained sufficiently illuminated, reducing dependence on artificial lighting. The parallel coordinate plots and deviation graphs illustrate how unit configurations were assessed for their ability to preserve daylight access across varying depths of the cluster.

The second objective addressed density and liveability. While the algorithm aimed to maximize the number of habitable units, it simultaneously avoided over-saturation, which could compromise environmental quality and circulation. Configurations were tested for their ability to balance compactness with spatial porosity, producing neighbourhood-like clusters that allowed coherent movement and social interaction.

The third objective focused on mutual shading. By exploiting level differences within the aggregated system, units were allowed to cast controlled shadows on adjacent volumes. This not only mitigated excessive solar gain but also enhanced thermal comfort within the cluster. The outcome was a set of optimized configurations where shading acts as a spatial and environmental regulator.

Fig. 96 : Objectives for congifurations, Created by Author

The parallel coordinate graph illustrates the trade-offs between natural light, number of habitable units, and mutual shading. Each line represents a solution, with the colour gradient showing generational progress. The convergence of lines highlights zones where the algorithm balances the three objectives of the experiment, revealing optimal trade-off configurations rather than a single best outcome.

Through this experiment, it becomes evident that when solutions from different generations are compared, distinct convergence patterns emerge that reveal the system's adaptation to balance competing objectives.

Solutions that optimise natural light often lessen mutual shading, while those with greater unit density risk over-compaction and degradation of environmental quality. This variability is underscored by the standard deviation graphs, which illustrate where trade-offs are most prominent. The results highlight the significance of multi-objective optimisation: rather than favouring one parameter.

Fig. 98 : Standard deviation graphs, Created by Author
Fig. 97 : Parallel co-ordinate graph, Created by Author

Habitable units configuration detail

To comprehend how the three-dimensional volumes that serve as habitable spaces interact and how liminal thresholds arise between them, the aggregated cluster undergoes a series of sectional examinations utilizing clipping planes. More than just a visual slicing of form, this method serves as a diagnostic tool that uncovers the internal organization of volumes, the relationships between solid and void, openness and enclosure, and the transitions that arise when spaces intersect and overlap. One can gain insight into the layered spatial conditions that may not be apparent from the exterior perception of the form by cutting through the cluster.

The sectional readings emphasize the development of diverse spatial typologies, from fully enclosed private units to semi-enclosed interstitial spaces that promote circulation, social interaction, or environmental buffering. It is crucial to note that the liminal zones serve as active mediators of spatial quality rather than being secondary or residual; they choreograph movement, frame views, regulate light and ventilation, and establish varying levels of porosity within the cluster.

Therefore, the act of “reading through” clipping planes converts the cluster from a single aggregated form into a catalogue of spatial conditions, each with its own unique affordances.

Fig. 99 Clipping plane for Plans and Sections, Created by Author
Fig. 100 : Spatial distribution , Created by Author

The three-dimensional framework of the cluster is first evaluated to assess spatial capacity, circulation potential, and structural constraints. This evaluation involves the study of plans and sectional profiles across multiple levels, providing a comprehensive understanding of usable volumes and connectivity. Informed by this analysis, habitable living spaces are strategically positioned within the system to optimise functionality, accessibility, and overall performance.

Fig. 101 : Spatial distribution Created by Author
Fig. 102 : Spatial distribution Created by Author

Detail of Habitable units

After the spatial evaluation of the framework, the next step was to translate these structural and volumetric capacities into configurations suitable for habitation. The framework offered a flexible scaffold that allowed for the arrangement of living units based on environmental performance, accessibility, and cultural patterns of occupation.

Five housing typologies were carefully developed in response to the specific cultural, environmental, and social needs of the local community, ensuring that they align with existing lifestyles while enhancing adaptability. Each typology addresses different household structures and functional requirements, providing flexibility for growth, reconfiguration, or downsizing as needed.

Fig. 103 : Typology A Plan, Section and View, Created by Author
Fig. 104 : Typology

Each typology is structured around a tripartite spatial organisation: the shared living space as a social nucleus, the private sleeping quarters as intimate retreats, and the combined kitchen–dining area as a functional and communal interface. This arrangement reflects the rhythms of daily life in Majuli, where household activities often spill over into semi-public domains, fostering both privacy and neighbourly exchange.

The circulation framework is intentionally compact and legible. At the unit level, movement flows radially or linearly between core spaces without unnecessary partitions, allowing for a sense of openness and visual continuity. Openings and transitional spaces are positioned to guide views toward communal areas, anchoring the individual dwelling in its wider social context.

Fig.
Fig.

Kit of Parts : Panelling system

The paneling system is designed as a modular kit of parts that integrates seamlessly with the bamboo structural framework, allowing for flexibility in assembly, disassembly, and repair.

Fig. 108 : Kit of Parts, Panelling system -Exploded view, Created by Author

The kit of parts consists of two key components, the panel system and the bamboo structural framework. The panel system focuses on reusable formwork and modular aggregation, allowing panels to be produced repeatedly with minimal waste and assembled in various configurations.

Each panel is designed to suit different habitable unit typologies, ensuring flexibility in how they can be arranged and connected. This modular approach enables easy assembly and disassembly, making it possible to adapt the layout over time, replace damaged sections, or expand living spaces as user’s needs change.

By integrating the bamboo framework with the panel modules, the system achieves both structural stability and design adaptability. The result is a construction method that is cost-effective, locally producible, and scalable, while also supporting long-term resilience.

It consists of three key structural members and the infill panels:

1. Primary Member (Bamboo Frame)

• Acts as the main load-bearing element of the panel module.

• Constructed from whole bamboo sections, it provides the overall frame and stability for the assembly.

• Designed to withstand both vertical and lateral loads, ensuring durability even in flood-prone conditions.

2. Secondary Member (Bamboo Slats)

• Positioned horizontally within the frame, these slats create a rigid support grid for attaching panels.

• Their spacing and arrangement help distribute loads evenly and reduce deformation.

• Bamboo slats also improve the panel’s resistance to bending under pressure.

3. Tertiary Member

• Functions as a connector or hinge element, allowing for precise alignment between adjoining panels.

• Enables easy assembly and disassembly without the need for specialised tools.

• Provides flexibility in modular aggregation, allowing the system to adapt to different building typologies.

Panels (70 × 40 cm)

• Cast using the tested earthen mix with coir–jute reinforcement and interlocking edges for stability.

• Designed as lightweight cladding units that can be easily replaced if damaged.

• The interlock design ensures tight connections, improving both structural performance and weather resistance.

The paneling system is designed to work with two distinct module types, each tailored to different construction needs while maintaining a unified assembly method.

Module Type 1 uses larger panels (3.2 m square and triangular units) to cover wider areas quickly, reducing the number of joints and creating cleaner, uninterrupted surfaces.

Fig. 109 : Kit of parts : Module type 1, Created by Author X 40

Module Type 2 features smaller panels (2.1 m square and triangular units), which are lighter and easier to handle. This allows for greater precision during installation, especially in complex geometries or smaller-scale structures where adaptability is key. The reduced size makes them more manageable for local fabrication and on-site assembly, while still ensuring a precise fit.

Both module types use the same interlocking panel detail and integrate directly with the bamboo structural frame, meaning panels can be swapped or replaced without dismantling entire sections. This modular approach supports quick construction, adaptability to different housing typologies, and long-term maintenance, all while using locally sourced, sustainable materials.

Fig. 110 : Kit of parts Module type 2, Created by Author
15

The configuration of the panels is directly informed by the solar radiation analysis, ensuring that each surface adapts to its specific environmental exposure. The analysis provides a gradient of radiation intensity across the framework, which then determines the type, density, and orientation of panels to be used. In high-radiation areas, panels are designed with denser layering and integrated shading features to effectively reduce heat gain and maintain interior comfort. Conversely, in areas receiving lower levels of solar exposure, lighter and more permeable panels are deployed to optimise daylight penetration and encourage cross-ventilation,

This logic enables the facade to act as a climate-responsive skin, dynamically tailoring its performance to different environmental conditions within the same cluster. Beyond thermal comfort and natural lighting, the system also contributes to material efficiency by deploying resources where they are most needed rather than uniformly across the structure. Moreover, by aligning with the modular kit-of-parts strategy, panels can be reconfigured, replaced, or upgraded over time, allowing the superstructure to adapt to seasonal variations or evolving community needs.

Fig. 111 : Solar Radiation, Created by Author
Fig. 112 : Configuration of panels, Created by Author

Future projection

The water-based settlement, while establishing itself as a self-sustaining community proposal, remains inherently linked to the land through its roots and connections. Majuli’s land serves as both a geographic anchor and a source of resources, economic security, and cultural identity. Practices in agriculture, which have historically shaped the livelihoods of island inhabitants, are profoundly reliant on soil; the Satras serve as institutions for spiritual, educational, and social organization and are fundamentally land-based. Agriculture and cultural heritage are two forces that are not peripheral, but rather central to shaping the growth and continuity of settlements.

Hence, the thesis acknowledges a critical paradox. The water structures aim to catch sediment and slowly create new ground; thus, this emergent land inevitably becomes the focal point of community aspirations. River settlements are characterized by adaptation, ephemerality, and responsiveness to flooding; however, their long-term prospects for permanence and livelihood security will be intrinsically connected to the soil. This transition from sediment to land is what starts to reshape the role of architecture not as an isolated entity, but as a creator of new terrestrial opportunities.

This point of view critically reinterprets the seeming incompatibility of land and water. The concern now is how the generative logic of one is incorporated into the other, rather than whether the two can coexist. The settlement narrative becomes more coherent when water and land are viewed as successive but related strata of a single evolutionary system. This continuity lays the foundation for the following stage of development, in which land-based clusters evolve as a result of water-driven processes rather than as discrete structures.

Land Based Development

Introduction

The land-based development is the natural extension of the project, evolving from the initial water settlement and expanding gradually towards the land. This phase is shaped by Majuli’s rich cultural heritage and its long-standing settlement patterns, drawing on the spatial logic of the Satras, the organisation of existing villages, and the rhythms of local life.

The development of the land-based settlement begins with a detailed analysis of Majuli’s soil conditions. Understanding the composition, stability, and drainage capacity of the ground is essential, as the island’s terrain varies greatly due to constant river activity. This analysis helps distinguish between areas that can safely support construction and those that are unsuitable due to factors like high clay content, poor drainage, or erosion risk.

By mapping out buildable and non-buildable zones within the selected site, the design process can strategically place structures where they will remain stable over time while preserving sensitive areas for ecological functions, agriculture, or flood absorption. This approach not only ensures the safety and durability of the settlement but also integrates it seamlessly with the island’s natural systems, reducing the risk of future land degradation.

Parameters to identify Buildable zones

For a land-based settlement in a flood-prone area, both environmental and contextual factors must be considered. Soil strength, agricultural land, natural drainage, and topography all shape resilience and long-term sustainability. The chosen site, once home to settlement development with Satras at its core, was abandoned after repeated floods eroded soil, damaged heritage, and displaced residents. Re-establishing here demands a strategy that addresses past vulnerabilities, reinforcing soil, protecting farmland, preserving drainage routes, and adapting layouts to terrain.

Soil Geographic Data

Majuli’s soils reflect the Brahmaputra’s shifting force, with coarse sands marking fast currents and fine silts recording calmer flows. The selected site, shown by the red arrow, lies in a clay- and silt-rich zone, dense, moisture-heavy, and slow to drain. While such conditions pose challenges for stability, the project reframes them as an asset: the high silt content enables effective sediment capture, gradually strengthening the ground and supporting water-based development.

Fig. 114 Soil geographic data of Majuli, Created by Author

Development Growth logic

Further, after analysing the soil data, to identify the buildable footprint, a growth algorithm was used to create a particle-based simulation that grows from transitional nodes acting as anchors, towards the land. These transitional nodes are strategically positioned where water-based and land-based activities intersect, such as community ghats, logistics points for aquaculture produce, and cultural gathering areas. By using these as the starting points, the simulation ensures that the land-based expansion remains closely connected to the river’s economic and social lifelines.

The algorithm represents growth by sending out “agents” from each transitional node, which navigate the landscape while responding to a set of guiding parameters. These parameters include avoiding high clay-content zones with low load-bearing capacity, maintaining close proximity between clusters for community cohesion, and aligning with key access routes for movement of goods and people. Over time, the simulation creates branching, interconnected clusters that naturally adapt to the terrain, the soil stability, and the functional requirements of the settlement.

This approach allows the design to merge environmental constraints with cultural planning logic, ensuring that growth patterns not only make technical sense but also echo Majuli’s traditional village layouts and Satra-inspired spatial organisation.

Fig. 115 : Growth algorithm Stages starting from the transitional nodes, Created by Author

Future projection

Fig. 116 System showing proposed Water based settlement clusters and future Chapori building process and Buildable zones on existing mainland with predicted land based settlements in harmony with transitional nodes , Created by Author

The future settlement strategy is conceived as a phased negotiation between water and land, where habitation begins on floating clusters and gradually transitions to stable ground. Phase 1 initiates this process through water-based units that act not only as living environments but also as agents of sediment capture, triggering the slow formation of land. Phase 2 builds upon this emergent ground, extending habitation into stabilised zones while critically filtering out high-clay regions that remain unsuitable for construction. In this progression, transitional nodes take on a decisive role, binding the two phases together and preventing the separation of water-based life from land-based expansion. They create continuity across shifting geographies, allowing the settlement to evolve as an interdependent system rather than as fragmented responses.

At a critical level, this framework challenges conventional ideas of settlement that pursue stability, fixity, and permanence. Instead, it acknowledges uncertainty as an inherent condition of Majuli’s existence, working with the rhythms of erosion and seasonal flooding rather than resisting them. While the projections suggest a structured path forward, they remain dependent on ecological processes that are neither fully predictable nor entirely controllable. This introduces both vulnerability and opportunity: the risk of disruption is ever-present, yet it is precisely fluid that enables adaptive continuity. The value of the framework lies not in prescribing a final form but in providing a methodology that can adjust to change over time. What concludes here, therefore, is not the search for stability but the articulation of an architecture that embeds itself within cycles of growth and loss, recognising resilience in coexistence with the Brahmaputra’s shifting landscape.

Discussion

This research challenges the conventional understanding of architecture as something that merely occupies land; instead, it explores how architecture can actively participate in the creation of land itself. The design process foregrounded sediment deposition as both a natural phenomenon and a strategic mechanism, using a series of submerged structures to intervene within river dynamics. Unlike typical practices that begin with a fixed terrain to build upon, the project introduces a strategy where the land itself is produced through architectural intervention. What makes this process distinct is its temporal and performative nature. The designed system does not yield immediate architectural output, but sets in motion a slow transformation of landscape. Architecture, in this case, is not a response to pre-existing conditions but a catalyst for shaping entirely new ones. The process is speculative yet grounded, experimental yet rooted in measurable outcomes, and above all, proposes an alternative role for architecture: one that operates upstream of settlement, initiating the very land that future communities may occupy.

This approach redefines the role of design as an active agent in shaping terrain over time. The design interventions operate over longer durations to trigger environmental change. By enabling the gradual accumulation of sediment, these installations catalyse the emergence of new terrain that can eventually support ecological processes, agricultural use, and human settlement. This fundamentally shifts the timeline of architecture from spatial occupation to spatial generation.

The implications of this shift are twofold. First, it blurs the boundary between environmental engineering and spatial design, where flood cycles, erosion, and deposition are no longer constraints, but integral design parameters. Second, it opens a new model of settlement evolution: one that does not begin with a fixed plot of land but allows land to emerge as a consequence of architectural intervention. This land is not abstract or speculative, it forms through measurable, testable processes that were simulated and iterated through hydrodynamic analysis and sediment behavior mapping.

As new terrain gradually takes shape through sediment capture, the question of how habitation responds becomes increasingly central. The project anticipates a phased progression where early interventions within the river lead to the formation of emergent landforms, which in turn begin to attract and support life. Over time, these evolving chaporis offer the potential for anchoring smallscale, flexible infrastructures, leading to a natural extension of settlement onto newly stabilised ground. This trajectory marks a shift from isolated, water-based interventions to a more rooted condition where habitation begins to consolidate. The growth is not abrupt but layered, first ecological, then infrastructural, and finally cultural, bridging the spatial and temporal gap between river and land. In doing so, the work reframes the idea of settlement as a gradual negotiation with landscape evolution, rather than a fixed act of placement.

Appendix I : Identification and Formation of Chaporis

Appendix II : Site Selection

Appendix III : Structure and Morphology

Appendix IV : Material Experimentation

Appendix V : Design Proposal

Appendix VI : Future Projection

Appendix I : Identification and Formation of Chaporis

Identification of Chaporis

Formed through the continuous process of sediment deposition, chaporis are low-lying siltbars or islands that emerge as the river changes course and deposits silt and sand. Despite their fragile nature, the Chaporis in Majuli play a vital role in the livelihood of the people by hosting vibrant ecosystems and human communities.

After identifying the chaporis, their formation, deformation, and shifting patterns were systematically studied using the Bar Deformation Index (BDI). This index is a quantitative tool commonly used in fluvial geomorphology to evaluate the rate and intensity of river bar (or sandbar) migration and transformation. By measuring the geometric displacement of chaporis between two different time intervals, BDI allows the analysis of their temporal stability and spatial reconfiguration under varying hydrodynamic conditions.

The Bar Deformation Index is typically calculated as: BDI=ΔA/At1 × 100 where:

• ΔA = |At2 -At1| is the absolute change in the area of a chapori (or bar) between two time steps t1 and t2

• At1 is the initial area at time t1

• BDI is expressed as a percentage, indicating the degree of morphological change.

Fig. 117 : Sections of Chapori formation Created by Author
Fig. 118 : View highlighting existing Chaporis in Majuli Created by Author
Silt Bar Deformation Index
Fig. 119 : Silt bar deformation process, Created by Author

Observations

Chapori formation reflects the inherent instability of the Brahmaputra’s braided channels, where erosion, deposition, and migration occur in constant cycles. These landforms are fragile yet vital, offering temporary stability that can, over time, support ecological succession and human use. The Bar Deformation Index underscores that chaporis remain highly dynamic, with periods of instability balanced by phases of consolidation that allow sediment accumulation and gradual stabilization. Ultimately, their persistence depends on the balance between fluvial forces and the capacity of local communities to adapt and anchor them through cultivation and use.

Appendix II : Site Selection

Objective:

To simulate peak monsoon river flow conditions in a braided segment of the Brahmaputra River adjacent to Majuli Island, in order to assess variations in velocity, turbulence, and sediment deposition potential for informed site selection.

Fig. 120 : Experiment setup, Created by Author

Site Selection

Fig. 122 Hydrodynamic parameters, Created by Au-
Fig.121 Site selection parameters, Created by Author

Computational Observations

The Brahmaputra stretch near Majuli was discretised into a CFD mesh to simulate flow interactions in braided river channels. Four simulation cases were tested in ANSYS Fluent, varying inlet flow, sediment load, and boundary geometry to represent seasonal and flood-stage conditions. This mesh served as the computational basis for site-scale analysis, resolving localized flow variations critical to sediment deposition.

Five prism layers were applied at bed and bank interfaces to improve near-bed resolution of shear stress and turbulence. Element sizes ranged from 1.5–2.5m in refined zones, with coarser meshing in mid-channel regions to balance accuracy and computational efficiency. The mesh maintained high quality for transient flood simulations, enabling precise extraction of zones where velocity dropped below 1.6m/s and turbulence remained under 12%, conditions favourable for natural deposition.

The resulting simulations provided high-resolution insight into channel–flow dynamics, directly informing the placement of structural interventions.

Fig. 123 : Turbulence analysis , Created by Author
Fig. 124 : Velocity analysis Created by Author

Instead of choosing the site based on available land or fixed boundaries, the selection process was shaped by how the river behaves. A series of simulations helped identify areas where key river conditions like flow speed, pressure, and sediment build-up came together. These areas reflected zones where the river itself suggested potential.

Once these broader regions were identified, specific site points were narrowed down by looking at other important factors how close they were to ferry routes, how easy they would be to reach and build on, and connectivity to nearby cultural and community spaces across Majuli. This layered decision-making helped to choose the final site

Fig. 125 : Site identification , Created by Author

Appendix III : Structure and Morphology

Identifying Micro-community cluster locations

The site identification advanced into locating micro-community clusters by using a regression-based velocity field to distinguish stable deposition zones from highenergy corridors. Rather than treating turbulence as a constraint, it was reframed as an opportunity: strategic interventions aim to slow flows, trigger sediment deposition, and stabilize zones for settlement aligned with the river’s dynamics.

Fig. 126 : Identifying low and high velocity zones (Machine learning) , Created by Author
Fig. 127 : Surface water hydrodynamic data, Created by Author

Macro - zoning : Spatial distribution

After the identification of high- and low-velocity corridors across the site, the next step in the process involves delineating how micro-community clusters are distributed spatially. The allocation is not random; rather, it is directed by a series of interconnected objectives based on environmental performance, specific site conditions, and the river’s changing dynamics. Within this framework, connectivity emerges as a key factor, guaranteeing that every cluster is both self-sufficient and connected to other clusters through a coherent network. The transitional nodes serve as anchors within the system. These nodes act as intermediaries between water-based and land-based activities, functioning as points for exchange, circulation, and the initiation of growth.

Goal 1 :

Maximising the connectivity between Micro-community clusters

Increasing connectivity among micro-community clusters promotes resource sharing, social unity, and cultural continuity. This connectivity allows for adaptive growth, enabling the settlement to reorganize in response to environmental changes while maintaining its cohesion.

Goal 2 :

Maximising the connectivity with the Transitional nodes

Ensuring connectivity with transitional nodes secures access to shared resources, mobility, and exchange between land- and water-based systems. These connections anchor the clusters within the larger settlement framework.

Goal 3 :

Maximising the local flow velocities at the positions of the clusters

Positioning clusters in areas of higher local flow encourages effective sediment deposition around the sub-structures. This not only supports land-building over time but also stabilises the clusters within the river’s dynamic system, aligning settlement growth with natural hydrological processes.

Fig. 128 Goals for Multi objective Evolutionary algorithm, Created by Author
Maximising the connectivity between Micro-community clusters
Maximising the connectivity with the Transitional nodes
Fig. 129 : Pareto front solutions highlighting the best performing for all three objectives, Created by Author
Fig. 131 Standard deviation graphs, Created by Author
Fig. 130 : Parallel co-ordinate graph, Created by Author

Appendix IV : Material Experimentation

This table presents the material experimentation matrix developed to test a range of composite panel prototypes by varying binders and stabilizers. The intention was to balance strength, porosity, and water resistance while relying on locally available resources.

Panels were grouped into three primary categories:

- Resin-based panels (Resin–Coir Structural, Bamboo Flex Resin, Resin–Lime Jute), which integrated synthetic resin with natural fibers and clay to enhance tensile performance and durability.

- Water or lime-slurry panels (Sand–Water Base, Sediment Filter Panel, Flood Resistant Panel, Jute–Lime Clay, High Clay Porous, Ultra-Light Clay Panel),

which explored low-tech clay–sand composites stabilized with water or lime slurry, designed for filtration, lightweight handling, and modular application. - Xanthan-stabilized panels (Xanthan Stabilized, Flexi-X Clay, Hybrid Clay-Lite), where the addition of biopolymer provided enhanced binding capacity, crack resistance, and flexibility for panels with higher clay content.

Each prototype combined different ratios of china clay, red clay, sand, iron oxide, and water with binders such as resin, lime slurry, or xanthan, alongside natural fibers (coir, jute, bamboo mat) or modifiers. The comparative trials enabled evaluation of which material mixes could achieve structural stability, ease of fabrication, and resilience in wet conditions, informing further refinement.

Fig. 132 : Panel casting process, Created by Author

Panels Formwork and Casting method

For the fabrication of the panels, the mix composition that showed the highest performance in compression tests was adopted: 500 g sand, 300 g clay, 100 g silt, and 60 g xanthan binder, combined with water and reinforced using natural coir and jute fibres. The fabrication began with preparing the mixture, which was then evenly layered into reusable moulds. Each layer was compacted with a 65 kg load to minimise voids and ensure material density.

The prototypes were produced at 700 × 400 × 25 mm, a scale that balances structural performance with practicality in handling. Their modular dimensions enable easy transportation, assembly, and direct on-site casting without reliance on heavy machinery, as demonstrated in the fabrication process images.

Fig. 133 : Panel casting process, Created by Author
Fig. 134 : Comparative analysis of existing vernacular wall system and proposed wall panel system, Created by Author

Bamboo Casting method

Similar to the reusable panel formwork system, the bamboo reinforcement process is designed to improve durability and structural performance. The procedure begins with Phase 1, where the bamboo module is cut using a precision tool to create a uniform edge. In Phase 2, a MS bar is carefully inserted into the hollow bamboo core, creating an internal anchor point.

Phase 3 introduces rope wrapping around the bamboo’s exterior while an MS bar is inserted through the central cavity. This dual action of rope and steel provides additional frictional resistance and distributes loads effectively. Phase 4 further secures the system, as the rope is tightened around the bamboo and the metal insert, mechanically locking the elements together and reducing the risk of joint failure.

In Phase 5, the cavity is filled with the final selected mixture, as shown in the reference image. This mixture acts as a sealant and binder, preventing water ingress, protecting against biological degradation, and enhancing compressive strength.

This method ensures that bamboo can serve not only as a sustainable and locally available material but also as a technically reliable structural element. By integrating traditional craftsmanship with engineered reinforcement strategies, the process allows communities to assemble resilient structures with minimal reliance on prefabricated industrial components.

Fig. 135 : Bamboo reinforcement, Created by Author
Phase 01
Cutting of bamboo
Phase 02
Metal piece insertion
Phase 03
Rope Wrapping around bamboo and insertion of MS bar
Phase 04
Securing with rope around bamboo and metal section
Phase 05
Filling with selected Mixture
Final selected mixture

Appendix V : Design proposal

System

Every cluster is arranged into three mutually dependent layers: the sub-structure, the intermediate framework, and the superstructure. The sub-structure engages directly with the river, capturing sediments and providing stability to the system. The intermediate framework connects the foundation with the upper layers, transfers loads, and stabilizes the form.

Super structure

Habitale and community space for the communites

Intermediate structure

Structural support frameowrk between sub-structure and super structure

Sub-structure

Structural framework for Sediment capture

Designed for habitation, the superstructure houses residential units while providing light, shade, and comfort. These components work together to form a robust and integrated cluster system.

Fig. 136 : Cluster system, Created by Author
Cluster

Sediment Deposition

Each geometry was tested in a computational sediment simulation environment through Flow 3D (CFD software). Geometries with sharp corners, like the square and pentagon, created turbulent wakes and strong downstream scouring, which led to unstable accumulation zones. Circular and rectangular profiles reduced turbulence but were unable to trap sediment effectively, causing material to disperse further downstream.

The elongated octagon proved to be the most balanced form, with parallel sides that helped stabilise flow separation and chamfered ends that softened vortices. This combination created a uniform wake region where sediment could consistently settle, making it the most suitable shape for further development based on simulation.

A whole lattice structure was first developed on the elongated octagon based on eight simulation runs, which initially showed strong performance in terms of stability and integration. However, the material demand for this system was excessively high, raising concerns about efficiency and potential ecological impacts, such as increasing resistance in water flow and contributing to river braiding.

Fig.137 Sediment simulation for base geometries, Created by Author
Fig. 138 : Selected Base geometry and Geometry with Lattice structure, Created by Author
Voxelised lattice structure for selected base geometry
Selected base geometry

Topology Optimisation

To address the problem of excess material consumption in the lattice structure of the base geometry, topology optimisation was identified as an effective strategy to minimise the material use. Through topology optimisation, the base geometry was refined to address various underwater load conditions and reduce material usage. In the first scenario, asymmetric loads resulted in irregular struts that were angled to one side, illustrating the system’s adaptation to localized hydrodynamic pressures. The second scenario, involving uniformly distributed loads, resulted in a dense and continuous lattice that optimized redundancy and strength, albeit at the cost of increased material use. On the other hand, the third case involved a combination of symmetric and axial loads, resulting in a centralized spine with paired lateral supports.

This configuration presented a form that was stable yet lighter, representing the most effective compromise between structural clarity and material reduction.

Collectively, these scenarios demonstrate the way topology optimization converts applied forces into different structural logics. Every outcome emphasizes distinct design potentials: resilience when facing uneven pressure, robustness during uniform loading, and efficiency in the case of balanced compression. The development of the superstructure was guided by these optimised patterns, which indicated which areas had to be kept solid, which could be thinned out, and where structural anchoring would work best.

Fig. 139 : Topology optimisation trying to retain the base geometry’s profile

The optimised substructures that resulted were evaluated not just for structural efficiency but also for their capacity to capture and hold sediment within the flow. This assessment centered on the impact of each geometry on local hydrodynamics through turbulence generation, current redirection, and the creation of wake zones with diminished velocity. The slower zones function as natural deposition pockets, permitting suspended sediment to settle and accumulate around the structure over time. Through the simulation of these conditions, it was possible to assess the performance of each substructure based on the volume and stability of sediment retained over time.

The third topologically optimised grometry demonstrated the most balanced performance, establishing a consistent wake region where sediment accumulated uniformly and without notable downstream erosion. This form represented the most effective synergy between structural optimization and ecological function, making it the chosen basis for further development of the superstructure.

Fig. 140 : Topology optimisation trying to retain the base geometry’s profile

While the above process improved material efficiency, it also introduced a critical challenge: the resulting geometry was highly irregular and complex, making it difficult to fabricate or translate into a repeatable construction system.

To address this limitation, the strategy was reinterpreted as a framework of 1 x 1 x 1 metre lattice grid enabling a modular assembly logic that could be scaled or reconstructed based on the evolving conditions of the riverbed . This lattice approach made the sub-structure easy to assemble by local communities using familiar techniques, ensuring feasibility within Majuli’s context.

Fig. 141 : Lattice structure for whole cluster, Created by Author

By integrating the truncated cube at the voxel scale, the system evolved into a holistic lattice assembly, wherein each unit functions both as a discrete structural module and as part of a continuous network. This lattice configuration ensures global stability by counteracting hydrostatic and hydrodynamic pressures generated by riverine flow, while simultaneously supporting live loads transmitted from above.

Fig. 142 : Geometry options and their structural analysis, Created by Author
Fig. 143 : Final geometry for lattice structure, Created by Author

The geometry went through several iterations of structural analysis to refine its performance. In the early stages, the focus was on identifying reinforcement points, evaluating stress concentrations, and eliminating unstable areas that could compromise overall stability.

These initial assessments highlighted zones of weakness under applied load cases, which informed adjustments in the distribution of material and the placement of support members.

Structural analysis
Fig. 144 : Initial Structural analysis, Created by Author

Subsequent iterations moved towards optimising the geometry to reduce excess material while maintaining strength, gradually achieving a more efficient balance between structural stability and materially optimised.

Fig. 145 : Optimised Structural analysis, Created by Author

Super structure :

The habitable superstructure was designed using Wasp field aggregation in Grasshopper. This method enabled the above-water components to respond to spatial and environmental field inputs such as sunlight exposure, wind flow, and mutual shading requirements.

Units were aggregated in a non-linear, field-responsive pattern above the voxelated substructure, ensuring alignment with load-bearing nodes and maintaining balance between density and environmental comfort.

Field based aggregation

The aggregation is taking place within the field provided for better control

The sub structure serves as a base for the development of the super structure and this development is done through a field based geometric aggregation as shown.

146 : Field based aggregation for super structure, Created by Author

The substructure serves as a base and a platform for the development of the habitable space

Fig.
Fig. 147 : Geometry Packing and connecting logic , Created by Author
Fig. 148 : Super structure and sub structure in a cluster, Created by Author

Following the aggregation of the superstructure modules, a subsequent connective layer is established to integrate these units with the platform level which is the uppermost portion of the substructure positioned above the waterline. This layer serves both structural and spatial purposes, ensuring continuity across the system and enhancing the overall stability of the assembly.

To achieve this integration, a secondary aggregation process is employed. In this stage, the previously validated truncated cube lattice geometry is deployed along a defined curve. This curve traces the spatial path between the base of the superstructure units which vary in scale, including 3 × 3 × 3 metre and 4.5 × 4.5 × 4.5 metre modules and the corresponding nodes on the platform level. For this bridging aggregation, smaller truncated cube variants are used, each inscribed within a 0.25 × 0.25 × 0.25 metre bounding volume. This finer scale allows the system to adaptively fill the spatial voids between the larger modules, thereby ensuring a continuous and load-bearing connection.

Fig. 149 : Paths identified for intermediate structures, Created by Author
Intermediate Structure
Fig. 150 Framework guided by the paths, Created by Author

These micro-scale units act as structural mediators, enabling seamless transitions between scales and contributing to the overall integrity of the lattice network. This multi-scalar approach highlights the functional differentiation within the system where larger units provide habitable space and primary structure, and smaller units serve as connective tissue, enhancing adaptability, load distribution, and structural redundancy. The result is a hierarchically organised framework that responds efficiently to both architectural and environmental demands.

Fig. 151 : Final Intermediate structure framework Created by Author

For the habitable units configuration, factors such as maximum natural light, maximum number of habitable units and to maximise mutual shading were considered. To achieve the optimised configuration, a multi objective evolutionary algorithm was performed on the geometry.

Solutions that optimise natural light often lessen mutual shading, while those with greater unit density risk over-compaction and degradation of environmental quality. This variability is underscored by the standard deviation graphs, which illustrate where trade-offs are most prominent. The results highlight the significance of multi-objective optimisation: rather than favouring one parameter.

Fig. 152 : Objectives for congifurations, Created by Author
Fig. 154 : Standard deviation graphs, Created by Author
Fig. 153 : Parallel co-ordinate graph, Created by Author
Integration of Habitable units

Habitable units configuration detail

To comprehend how the three-dimensional volumes that serve as habitable spaces interact and how liminal thresholds arise between them, the aggregated cluster undergoes a series of sectional examinations utilizing clipping planes. More than just a visual slicing of form, this method serves as a diagnostic tool that uncovers the internal organization of volumes, the relationships between solid and void, openness and enclosure, and the transitions that arise when spaces intersect and overlap. One can gain insight into the layered spatial conditions that may not be apparent from the exterior perception of the form by cutting through the cluster.

The sectional readings emphasize the development of diverse spatial typologies, from fully enclosed private units to semi-enclosed interstitial spaces that promote circulation, social interaction, or environmental buffering. It is crucial to note that the liminal zones serve as active mediators of spatial quality rather than being secondary or residual; they choreograph movement, frame views, regulate light and ventilation, and establish varying levels of porosity within the cluster.

Therefore, the act of “reading through” clipping planes converts the cluster from a single aggregated form into a catalogue of spatial conditions, each with its own unique affordances.

Fig. 155 : Clipping plane for Plans and Sections, Created by Author
Fig. 156 : Spatial distribution , Created by Author

The three-dimensional framework of the cluster is first evaluated to assess spatial capacity, circulation potential, and structural constraints. This evaluation involves the study of plans and sectional profiles across multiple levels, providing a comprehensive understanding of usable volumes and connectivity. Informed by this analysis, habitable living spaces are strategically positioned within the system to optimise functionality, accessibility, and overall performance.

Fig. 157 : Spatial distribution Created by Author
Fig. 158 : Spatial distribution Created by Author
Fig. 159 : Typology A Plan, Section and View, Created by Author
Section AA
Typology A
Fig. 160 : Typology B Plan, Section and View, Created by Author
Section BB
Typology B view
Ground floor Area : 103.21 sq.m
First floor Area : 80.50 sq.m
Fig. 162 : Typology D Plan, Section and View, Created by Author
Fig. 161 : Typology C Plan, Section and View, Created by Author
Section CC
Typology C view
Section DD
Typology D view
Fig. 163 : Typology E Plan, Section and View, Created by Author
Section EE
Typology E view
Ground floor Area : 47.50 sq.m
First floor Area : 32.00 sq.m

Appendix VI : Future Projection

Growth Algorithm

Growth Algorithm C# Script

Credits : Dr. Milad Showkatbakhsh

/// <summary>

/// This class will be instantiated on demand by the Script component.

/// </summary> public class Script_Instance : GH_ScriptInstance { #region Utility functions

/// <summary>Print a String to the [Out] Parameter of the Script component.</summary>

/// <param name=”text”>String to print.</param> private void Print(string text) { /* Implementation hidden. */ }

/// <summary>Print a formatted String to the [Out] Parameter of the Script component.</summary>

/// <param name=”format”>String format.</param>

/// <param name=”args”>Formatting parameters.</param> private void Print(string format, params object[] args) { /* Implementation hidden. */ }

/// <summary>Print useful information about an object instance to the [Out] Parameter of the Script component. </ summary>

/// <param name=”obj”>Object instance to parse.</param> private void Reflect(object obj) { /* Implementation hidden. */ }

/// <summary>Print the signatures of all the overloads of a specific method to the [Out] Parameter of the Script component. </summary>

/// <param name=”obj”>Object instance to parse.</param> private void Reflect(object obj, string method_name) { /* Implementation hidden. */ } #endregion

#region Members

/// <summary>Gets the current Rhino document.</summary> private readonly RhinoDoc RhinoDocument; /// <summary>Gets the Grasshopper document that owns this script.</summary> private readonly GH_Document GrasshopperDocument;

/// <summary>Gets the Grasshopper script component that owns this script.</summary> private readonly IGH_Component Component;

/// <summary>

/// Gets the current iteration count. The first call to RunScript() is associated with Iteration==0. /// Any subsequent call within the same solution will increment the Iteration count.

/// </summary> private readonly int Iteration; #endregion

/// <summary>

/// This procedure contains the user code. Input parameters are provided as regular arguments, /// Output parameters as ref arguments. You don’t have to assign output parameters, /// they will have a default value.

/// </summary> private void RunScript(int iIterations, List<Point3d> iPts, int iMaxPtsCount, double iCollisionDist, bool iReset, bool iStart, Point3d iPtInterest, bool iActivatePtInterest, double iThreshhold, double iMagnitude, Mesh iTerrain, bool iActivateMesh, double iFar, ref object oPts, ref object oPtsOutReach) { this.Component.Message = “Developed by AA[EmTech]”; // if you have any question just come to me or email showkatbakhsh@aaschool.ac.uk.

// for live if (iReset && ctrPts != null)

{ ctrPts.Clear(); farPts.Clear(); ctrPts.AddRange(iPts); iteration = 0; }

Fig. 164 : Growth algorithm Stages starting from the transitional nodes, Created by Author

if (iStart)

{ Grow(ctrPts, iCollisionDist, iMaxPtsCount, iPtInterest, iMagnitude, iThreshhold, iActivatePtInterest, iTerrain, iActivateMesh);

farPts = FindFarthest(ctrPts, iFar, iPtInterest); iteration++;

} /* ctrPts.AddRange(iPts);

// for wallacei zombie mode for (int i = 0 ; i < iIterations; i++)

{ Grow(ctrPts, iCollisionDist, iMaxPtsCount, iPtInterest, iMagnitude, iThreshhold, iActivatePtInterest, iTerrain, iActivateMesh);

farPts = FindFarthest(ctrPts, iFar, iPtInterest); iteration++;

} */ oPts = ctrPts; oPtsOutReach = farPts;

}

// <Custom additional code>

// global variables

List<Point3d> ctrPts = new List<Point3d> (); List<Point3d> farPts = new List<Point3d>(); int iteration = 0;

// grow method private void Grow (List<Point3d> _ctrPts, double _d, int _maxCount, Point3d _ptInt, double _mag, double _threshold, bool _activatePtInt, Mesh _m, bool _activateMesh)

{ List<Vector3d> totalMove = new List<Vector3d> (); List<double> collisionCount = new List<double> ();

// assign a zero value to all the pts for their move vectors and collision counts for (int i = 0; i < _ctrPts.Count ; i++)

{ Vector3d vec = new Vector3d (0.0, 0.0, 0.0); totalMove.Add(vec); collisionCount.Add(0.0); }

// collision distance double collisionDistance = _d;

//find the move vector for each points and collision number for each point for (int i = 0 ; i < _ctrPts.Count; i++) { for (int j = i + 1 ; j < _ctrPts.Count; j++)

{ // meaasure the distances double dist = _ctrPts[i].DistanceTo(_ctrPts[j]); if (dist > collisionDistance) continue;

// find the move vector Vector3d move = _ctrPts[i] - _ctrPts[j]; // another check

if (move.Length < 0.0001) continue;

move.Unitize(); move *= 0.5 * (collisionDistance - dist); totalMove[i] += move; totalMove[j] -= move; collisionCount[i] += 1.0; collisionCount[j] += 1.0; }

} // move points for (int i = 0; i < _ctrPts.Count ; i++)

{ if (_activatePtInt) { //adjust move vector Vector3d attractVec = Attract(_ptInt, _mag, _ctrPts[i], _threshold); totalMove[i] += attractVec; } if (collisionCount[i] != 0)

{ Vector3d meanVec = totalMove[i] / collisionCount[i]; _ctrPts[i] += meanVec; //_ctrPts = _ctrPts + meanVec; } if (_activateMesh) { _ctrPts[i] = ProjectToMesh(_ctrPts[i], _m); } } //adding new points if (_ctrPts.Count < _maxCount) { List<int> middleIndices = new List<int> (); for (int i = 0; i < _ctrPts.Count - 1; i++) { if (_ctrPts[i].DistanceTo(_ctrPts[i + 1]) > (collisionDistance * 0.99) ) { middleIndices.Add(i + 1 + middleIndices.Count); } } foreach (int ind in middleIndices) { Point3d nPoint = 0.5 * (_ctrPts[ind - 1] + _ctrPts[ind]); _ctrPts.Insert(ind, nPoint); } } }

private Vector3d Attract (Point3d _ptInterest, double _mag, Point3d _ctr, double _thresh)

{ Vector3d attractVec = new Vector3d (0.0, 0.0, 0.0); if (_ctr.DistanceTo(_ptInterest) < _thresh)

{ attractVec = _ptInterest - _ctr; attractVec.Unitize(); attractVec *= _mag; } return attractVec;

}

private Point3d ProjectToMesh (Point3d _pt, Mesh _mesh)

{ Point3d onMesh = _mesh.ClosestPoint(_pt); return onMesh; } //outreach of the network

private List<Point3d> FindFarthest (List<Point3d> _pts, double _dist, Point3d _centre)

{ List<Point3d> farthest = new List<Point3d> (); foreach (Point3d p in _pts)

{ if (p.DistanceTo(_centre) >= _dist) { farthest.Add(p); } } //Rhino.RhinoApp.Write() return farthest; }

Methodologies, Frameworks, and Strategies

Computational Tools and Software

• Rhino 7 + Grasshopper: Core platform for parametric modelling and spatial logic development

• Wallacei: Multi-objective evolutionary algorithm for clustering, environmental fitness optimisation, and generational selection

• ANSYS Fluent 2025 R1 (Student): CFD simulation for hydrodynamic behaviour and sedimentation analysis

• Anemone: Used for iterative logic and spatial growth simulations of transitional nodes

• Elk + Gismo: GIS-based plugins for terrain, hydrology, and infrastructure data extraction (elevation, road networks, water bodies)

• Karamba3D: Structural performance testing (conceptual FEA for modular units)

• Ladybug Tools: Solar exposure, wind rose, and microclimate simulation

• ANSYS Fluent 2025 R1 (Student): CFD simulation for hydrodynamic behaviour and sedimentation analysis

• Flow3D Hydro : used for Sediment simulations

• Python + Excel + QGIS: Data processing, clustering (K-means), and terrain suitability mapping

• Lumion + AI tools(Google AI assistant, Gemini AI, Chat GPT) : Visual Graphics

1. Field-Specific Parameters

• Sediment Simulation Zones: Based on Brahmaputra floodplain datasets (2021–2024)

• Soil Typologies: Clay, silt, and sand distribution maps used for zone exclusion and buildability ranking

• Chapori Growth Thresholds: Stabilisation predicted based on vegetation presence, sediment load accumulation (>1.2m), and seasonal flooding exposure.

• Programmatic Proximity Metrics: Transitional node clustering within 500–700m walking range, aligned with existing Satra locations

3. Experimental Frameworks

• Morphology Testing: 8 base geometries assessed for sediment behaviour, stability, and scouring

• Topology Optimisation: Conducted on the selected form (elongated octagon) using defined load cases: water pressure (horizontal) + live load (vertical)

• Lattice Framework Development: Sub-structure infill logic for modular sediment catchment structures (evaluated for local assemblability)

• Wallacei Experiment Setup: Population size: 50 Generations: 100

• Fitness criteria: Inter-cluster connectivity, daylight access, density ratio, transition proximity

• Selection method: Pareto front with phenotype clustering

• CFD Data Mesh: 6541-point interpolated mesh from 300 sampled ANSYS velocity vectors (seasonal high flood flow)

• Machine Learning Input: Fitness values from Wallacei used for initial prediction testing (supervised learning) for next-phase cluster propagation.

4. Material Experiments & Prototyping

• Rammed Earth Panels

• Bamboo Joinery and Framework

• Lattice Framework

• 3D Printed Clay Moulds

5. References to External Datasets

• ISRIC - World Soil Information(For soil geographical data)

• Brahmaputra Board Flood Atlas (Govt. of India, 2021)

• NASA SRTM DEM Data (30m resolution, used for site slope and elevation checks)

6. Supplementary Visuals and Diagrams

• Digital Experiment diagrams

• Extended generational fitness graphs (Wallacei)

• CFD velocity contours and sedimentation maps

• Programmatic clustering heatmaps

• Physical model documentation and fabrication details

• Time-sequenced land growth projection diagrams (Majuli)

• Site zoning logic from GIS overlays (soil, flood extent, infrastructure proximity)

Course Director

Dr. Milad Showkatbakhsh

Founding Director

Dr. Michael Weinstock

Dissertation submitted by Devashish Mohokar (M. Sc), Rasika Savalekar (M. Sc), Baskar Bharathwaj Subramanian (M. Arch), Nikhil Narendiran (M. Arch)

Turn static files into dynamic content formats.

Create a flipbook
Issuu converts static files into: digital portfolios, online yearbooks, online catalogs, digital photo albums and more. Sign up and create your flipbook.