Предузетништво - 24190

Page 1

Предузетништво ЗА 3. РАЗРЕД ТРОГОДИШЊИХ И 4. РАЗРЕД ЧЕТВОРОГОДИШЊИХ СРЕДЊИХ СТРУЧНИХ ШКОЛА Звонко Сајферт Дејан Ђорђевић ∙ Драган Ћоћкало
проф. др Звонко Сајферт проф. др Дејан ЂорЂевић проф. др Драган ћоћкало ПРЕДУЗЕТНИШТВО Уџбеник за трећи разред трогодишњих и четврти разред четворогодишњих средњих стручних школа ЗавоД За УЏБенике

Уредници

650-02-383/2014-06 од 26. јануара 2015. године.

37.016:[005.961:005.914.3(075.3)(076) САјФЕРТ, Звонко, 1949Предузетништво

и четврти разред четворогодишњих средњих стручних школа / Звонко Сајферт, дејан

Ђорђевић, драган Ћоћкало. - 1. изд. - Београд : Завод за уџбенике, 2015 (Београд : Службени гласник). - 182 стр. : граф. прикази, табеле ; 27 cm

Тираж 3.000. - Библиографија: стр. 180-181.

ISBN 978-86-17-19058-1

1. Ђорђевић, дејан, 1966- [аутор] 2. Ћоћкало, драган, 1970- [аутор] COBISS.SR-ID 2165360

ISBN 978-86-17-19058-1

др Душан БоБера, редовни професор, економски факултет у Суботици
економиста ГорДана Станишић, професор економске групе предмета, Пета економска школа „раковица” у Београду доц. др неБојша Матић, професор економске групе предмета, економско трговинска школа у шапцу
Сања ивањин, Пољопривредна школа „Свети трифун” у алексан-
Рецензенти проф.
дипл.
дипл. инж. пољопривреде
дровцу
доц. др ЉИЉАНА ТЕШМАНОВИЋ
ЦВИјЕТИЋ Одговорни уредник ТАТјАНА КОСТИЋ Главни уредник дРАГОЉУБ КОјЧИЋ За издавача дРАГОЉУБ КОјЧИЋ, директор Просветни савет Републике Србије одобрио је овај уџбеник за издавање и употребу за трећи разред трогодишњих и четврти разред четворогодишњих средњих стручних школа, својим решењем ПС број
ЧЕдОМИР
© ЗАВОд ЗА УЏБЕНИКЕ, Београд, 2015. Ово дело не сме се умножавати, фотокопирати и на било који други начин репродуковати, ни у целини ни у деловима, без писменог одобрења издавача. CIP - Каталогизација у публикацијиНародна библиотека Србије, Београд
: уџбеник за трећи разред трогодишњих

Садржај

1.

I. ПРЕдУЗЕТНИШТВО И ПРЕдУЗЕТНИК ................................ 7
Појам, развој и значај предузетништва ................................................... 8 1.1. Појмовно одређење предузетника и предузетништва ................................ 8 1.2. Савремено схватање предузетништва ................................................ 9
Профил и карактеристике успешног предузетника ...................................... 11 2.1. објашњење феномена предузетника у економској теорији .......................... 11 2.2. Предузетник у савременом пословању 13 3. Мотиви предузетника .................................................................... 15 3.1. теорија хијерархије потреба и мотива 15 3.2. Унутрашњи или лични предузетнички мотиви ....................................... 17 3.3. Чиниоци који подстичу предузетништво . . . . . . . . . . . . . . . . . . . . . . . . . . . . . . . . . . . . . . . . . . . . . 22 3.4. околности животног пута 22 4. технике и критеријуми за утврђивање предузетничких предиспозиција ................ 25 4.1. особине предузетника ................................................................ 25 4.2. типичне црте успешног предузетника ................................................ 26 4.3. Предузетнички менаџмент – битне разлике предузетничког и непредузетничког менаџмента ..................................................... 27 II. РАЗВИјА њЕ И ПРОЦЕНА ПОС лОВНИх ИдЕјА, МАРКЕТИНГ ПлАН ..................................................... 33 1. трагање за пословним идејама 34 1.1. идеје и предузетништво .............................................................. 34 1.2. начини доласка до идеје .............................................................. 35 2. Процена пословних могућности за нови пословни подухват ............................. 41 2.1. Увођење новог производа на тржиште ................................................ 41 2.2. Животни циклус производа 42
Swot анализа ............................................................... ................ 46
2.
3.
4 4. Бизнис план 49 4.1. основе бизнис плана .................................................................. 49 4.2. Структура бизнис плана ............................................................... 50
Увод 50 4.2.2. Менаџмент и организација ...................................................... 51 4.2.3. Пословно окружење ............................................................. 52 4.2.4. Маркетинг план ................................................................. 53
Пословне активности ............................................................ 54 4.2.6. финансије 55 4.2.7. ризик ............................................................................ 56 4.2.8. Закључак ........................................................................ 57 5. елементи маркетинг микса ............................................................... 58 5.1. Појмовно одређење маркетинг микса ................................................. 58 5.2. Производ као елемент маркетинг микса .............................................. 58 5.3. Цена као елемент маркетинг микса ................................................... 59 5.4. Дистрибуција као елемент маркетинг микса 60 5.5. Промоција као елемент маркетинг микса ............................................. 61 6. истраживање тржишта 63 6.1. основни аспекти истраживања тржишта ............................................. 63 6.2. анализа тржишта ..................................................................... 64 6.3. анализа тражње 67 6.4. истраживање понашања потрошача .................................................. 67 7. Презентација маркетинг плана за одабрану бизнис идеју 71 III. УПРАВЉА њЕ И ОРГАНИЗАЦИјА, ПРАВНИ ОКВИР ЗА ОСНИВА њЕ И ФУНКЦИОНИСА њЕ дЕ лАТНОСТИ .................................... 77 1. Менаџмент функције ............................................................... ....... 78 1.1. Појам и кратак историјат менаџмента 78 1.2. Управљање организацијом ............................................................ 79 1.2.1. Планирање ...................................................................... 79 1.2.2. организовање ................................................................... 82 1.2.3. вођење ............................................................... ............ 84 1.2.4. контрола 84 2. Појам и врсте трошкова ............................................................... .... 86 2.1. трошкови 86 2.2. трошкови и дефинисање цене ........................................................ 86 3. инвестиције 88 3.1. Појмовно одређење инвестиција ...................................................... 88 3.2. Доношење одлука у вези са инвестицијама .......................................... 89
4.2.1.
4.2.5.

6.2.

5 4. Преломна тачка рентабилитета 91 5. Управљање производним процесом 94
Процес производње ................................................................... 94
Управљање производњом ............................................................. 95 6. Управљање људским ресурсима .......................................................... 97 6.1. основе концепта ...................................................................... 97
5.1.
5.2.
тимски рад 97
Управљање људским ресурсима и знањем ............................................ 98 7. Управљање временом ..................................................................... 100 7.1. Управљање организацијом и временски оквир ....................................... 100 7.2. Управљање временом и пословно планирање 101 7.3. Управљање временом помоћу гантовог дијаграма ................................... 102 8. Управљање људским ресурсима 105 8.1. вредност............................................................... ................ 105 8.2. инжењеринг вредности (ив) и анализа вредности (ав) ............................. 107 9. информационе технологије у пословању ................................................. 111 10. Правни аспект покретања бизниса 114 10.1. Законски оквири ............................................................... ...... 114 10.2. основни субјекти у привреди ........................................................ 114 10.3. основни елементи привредних друштава ........................................... 116 10.4. Друштва лица ........................................................................ 117 10.4.1. ортачко друштво (о.д.) 117 10.4.2. командитно друштво (к.д.) ................................................... 118 10.5. Друштва капитала ................................................................... 118 10.5.1. Друштво са ограниченом одговорношћу (д.о.о.) 118 10.5.2. акционарско друштво (а.д.) ................................................... 119 10.6. Повезивање друштава ............................................................... 119 IV. ЕКОНОМИјА ПОС лОВА њА, ФИНАНСИјСКИ ПлАН ................. 125 1. Биланси у пословању 126 1.1. Биланс стања . . . . . . . . . . . . . . . . . . . . . . . . . . . . . . . . . . . . . . . . . . . . . . . . . . . . . . . . . . . . . . . . . . . . . . . . . . 126 1.2. Биланс успеха............................................................... ........... 128 1.3. Биланс тока готовине ................................................................. 130 2. извори финансирања ............................................................... ...... 134 2.1. Предузетништво, мала и средња предузећа и недостатак ресурса ................... 134 2.2. извори финансирања ................................................................. 135 3. инситуције и инфраструктура за подршку предузетништву ............................. 138 3.1. Значај подршке предузетништву ..................................................... 138
6.3.
6
Системи подршке у развијеним земљама и међународне организације за помоћ и развој МСП............................................................... .............. 139 3.3. основни институционални оквири за подршку МСП у републици Србији 140 3.4. кластери као начин унапређења пословања предузетника .......................... 141 4. Припрема и презентација финансијског плана ........................................... 144 V. ПРОјЕКАТ ПОС лОВНОГ ПлАНА ..................................... 149 1. Пример пословног плана за изградњу хотела ............................................. 150 2. Пример пословног плана за вежбање 157 VI. ПРИМЕРИ ПОС лОВНОГ ПРЕдУЗЕТНИЧКОГ ПОдУхВАТА ........... 163 ДоДатак ............................................................... ...................... 175
3.2.
ПРЕДУЗЕТНИШТВО

И

ПРЕДУЗЕТНИК

Циљеви поглавља:

1. разумевање појма и значаја предузетништва;

2. препознавање особености предузетника;

3. упознавање са

концептом у савременом
завршетку теме ученик ће бити способан да: – наведе адекватне примере предузетништва из локалног окружења, – наведе карактеристике предузетника, – објасни значај мотивационих фактора у предузетништву, – доведе у однос појмове иновативност, предузимљивост и предузетништво, – препозна различите начине отпочињања посла у локалној заједници.
предузетничким
пословању. Исходи поглавља По
I.

Предузетништва

1.1. Појмовно одређење предузетника и предузетништва

Предузетник је

француског

17. века термин предузетник подразумевао је ризик и коришћен је за појединце који су

так, али и апсорбовати губитак

реч
порекла –entrepreneur и значи „проћи између”. Примењује се на активности повезане са пословањем. током
ушли у
о снабдевању добрима или
са владом по фиксној цени. Због овакве цене,
уговорне ангажмане
услугама
предузетник је могао реализовати доби-
– отуда основа
У 18. веку термин предузетник био је у вези са појединцима којима је потребан капитал да би обавили своје активности. амерички економиста аустријског порекла, јозеф шумпетер (Joseph Schumpeter) дао је дефиницију предузетништва као процеса обезбеђивања нових производа или услуга, чиме је посебан акценат ставио на важност иновација и креативност. Све фирме које су склоне иновацијама уводе једну или више од следећих „нових комбинација”: нове производе (услуге) и методе производње; нова тржишта; нове изворе снабдевања и нову организацију индустрије. Заједничко за већину дефиниција је да предузетништво има креативну функцију – појединац или група партнера стварају нове вредности. Предузетник је особа која применом нове идеје или иновације и преузимањем пословног ризика у предузећу, пласира своје производе и услуге на тржишту ради стицања добити. Предузетништву се у већини земаља придаје посебна пажња већ више од 50 година – интересантно је за истраживаче, државе, институционални и ванинституционални образовни систем, медије свих врста итд., а у Србији ова сфера пословања кулминира током последње деценије. овакво нарастајуће интересовање је признање суштинског економског и друштвеног доприноса које предузетништво доноси, посебно у сегменту развоја и отварања нових, малих и средњих предузећа – започињања и развоја приватног бизниса. главни доприноси који се доводе у везу са предузетништвом и предузетничким понашањем су: економски раст, иновације, запошљавање (нова радна места) и алтернативне могућности у каријерама жена и припадника мањина. Предузетнички процес представља повезани скуп активности спознавања, формулисања, 1
за ризик.
. Појам, развој и значај
јозеф шумпетер (1883–1950)

дизајнирања и вредновања пословних шанси и

њиховог активирања (претварања у пословни

подухват), експлоатисања, сталног поређења с (потенцијалним) конкуришућим шансама и,

коначно, напуштања. као процес креативног

комбиновања пословних ресурса, остварује се

кроз потпроцесе:

1. генерисање предузетничке идеје о пословној промени, циљу/намени, дизајну и реализовању нове комбинације ресурса, тј.

креирању/дефинисању пословне идеје – на

основу уочавања тржишне прилике, процене њене материјалне остваривости и сопствене

мотивисаности;

2. верификација остваривости и прихватљивости/оправданости предузетничке идеје;

3. планирање реализовања предузетничког подухвата (одређивање потреба за ресурсима и начина, активности

4. реализовање предузетничког подухвата (обезбеђење потребних ресурса

сопственог предузећа);

5. перманентно поређење текућег пословног подухвата са шансама за нове, атрактивније подухвате – до (почетка) остварења циља пре-

дузетничке идеје/мотива и/или до налажења

атрактивнијег подухвата.

Предузетнички подухват је пројекат ус -

постављања мреже пословних активности у

са променама и иновацијама.

истичу се:

− иноваторство,

− преузимање ризика,

− лидерство,

9
и рокова задовољавања
тих потреба);
и њихово активирање, често уз оснивање и вођење
чијој
У коначној форми, предузетнички подухват се заокружује у посао, дефинисано подручје и програм рада који се организационо устројава, расте и доживљава зрелост. 1.2. Савремено схватање предузетништва Предузетништво представља основну тековину тржишне привреде. оно је главни принцип понашања појединца и пословних субјеката у привреди заснованој на приватној својини и слободном тржишту.
предузећем, односно пословањем предузећа, у основи јесте предузетничка активност. Предузетничко понашање је вођено вредношћу и увећањем вредности.
је самозапошљавање путем
над пословањем (бизнисом), које укључује значајне елементе ризика, управљања и награде. Предузетништво је посебна карактеристика било појединаца, било предузећа. иновација представља специфично оруђе предузетника, средство помоћу којег они користе промену као могућност за извршење различитих пословних активности. иновација, у ствари, креира ресурс. Предузетништво је првенствено пракса и захтева одређена знања. Предузетник је сваки појединац који види промену као правило и који на себе преузима ризик за
активности које су у вези
као главне карактеристике предузетничког
је сржи основна технолошка иновација.
Управљање
Предузетништво
власништва
обављање
понашања,
− флексибилност и − способност учења. Главна улога предузетништва у савременој привреди огледа се у иновативном деловању које ствара услове за технолошки развој, формирање флексибилних организација и ново запошљавање.
импровизација,

Предузетничка организација јесте органи-

која уочава и открива нове могућности

шансе у променљивој околини, која се брзо и успешно прилагођава променама и користи

као основ развоја. Данас је предузетништво пословна активност базирана на иновацијама, које су превасходно системске. Сваки мали бизнис или самозапо-

шљавање не мора нужно да буде предузетничка

активност, као што ни сваки послодавац није

предузетник. Суштина је у прихватању ризика

и промена заснованом на иновативном дело-

вању, које ствара услове за развој пословних

Према савременим схватањима,

10
зација
и
их
и
субјеката
привреде у целини.
више не мора да буде појединац који је власник бизниса. он може бити запослен код послодавца, али ако притом поседује особине које су карактеристичне за предузетничко понашање. Предузетничко понашање у савременој организацији се не повезује искључиво за једно лице и његове способности и искуство, већ се све више ослања на тимски рад. У том смислу развијен је модел корпоративног предузетништва, који потенцира тимски рад, чији су чланови мотивисани да раде на постизању успеха и прихватању ризика. Кључни појмови каПитал представља економски ресурс и фактор производње. Може се посматрати као друштвени однос који омогућава да се материјална добра стално увећавају. корПоративно Пре ДУЗетништво, према савременим схватањима, подразумева да предузетник више не мора да буде појединац, који је власник бизниса. он може бити и запослен код послодавца, али ако притом поседује особине које су карактеристичне за предузетничко понашање. Пре ДУЗетник је особа која применом нове идеје или иновације и преузимањем пословног ризика у предузећу пласира своје производе и услуге на тржишту ради стицања добити.
ДУЗетниЧки ПроЦеС представља повезани скуп активности спознавања, формулисања, дизајнирања и вредновања пословних шанси и њиховог активирања, експлоатисања,
поређења с конкуришућим шансама и, коначно, напуштања. П ре ДУЗ етни Ч ко П онашање подразумева развијену функцију предузетништва. као главне карактеристике оваквог понашања, истичу се: иноваторство, преузимање ризика, лидерство, импровизација, флексибилност и способност учења. ПреДУЗетништво подразумева организационе способности вођења пословања и континуални креативни процес, чији је основни циљ имплементирање иновација у организацију у функцији успешног пословања и решавања проблема потрошача и друштва. Питања и задаци – шта је предузетник? – шта је заједнички именитељ за већину дефиниција предузетника? – које су главне карактеристике предузетничког понашања? – шта су економски и друштвени доприноси предузетништва? – како се понаша предузетничка организација?
предузетник
Пре
сталног

2.1. Објашњење феномена предузетника у

(1680–1734)

један од првих економ-

ских мислилаца који се

озбиљније бавио уло -

гом предузетника у

процесу привређивања, био је ричард кантилон

(Richard Cantillon), који је

почетком 18. века овом

појму у својим економ-

ским разматрањима дао значајно место. Према к антилону: „ р азмену

хране и роба, као и њи-

хову производњу у европи воде предузетници на властити ризик. Предузетника има више различитих врста: закупци земље, мајстори–занатлије, превозници, трговци на велико и мало, мануфактуристи различитих

(1694–1774)

економској теорији
производа, слободне професије итд.” Свим поменутим групацијама заједничко је да раде у неизвесности и на сопствени ризик. Предузетник је „особа која купује по утврђеној цени према месту где купује да би продавао по неизвесној цени”. Сви појединци који раде за фиксну надницу нису предузетници. из општег појма предузетника, он издваја оне који производе туђим радом –другим речима, схвата улогу капиталисте, мада га тако не зове – а његова функција је организација производње. У француској је почетком 18. века на сцени била физиократска политичка економија. физиократи су били француски економски писци који су се окупили око учења франсоа кенеа (François Quesnay). Стуб учења физиократа чини претпоставка природног поретка. Основа концепта природног поретка јесте да се интерес појединца поклапа са заједничким интересом, а појединац ће сам наћи најприроднији начин за изналажење најкориснијег пута . Поредак у привредној сфери друштва требало би да се заснива на начелу laisser faire (фр. дозволити). Држава би требало што мање да интервенише у привреди, како би омогућила несметано развијање према законима које је сама природа поставила. Британски економски писац а дам Смит (Adam Smith) поистоветио је остваривање економског интереса појединца са друштвеним. Пословни човек је мотивисан само личним интересом и „руководи се само властитим профитом, али у томе га, као и у неким другим поступцима, води нека невидљива рука и тера га да као коначни резултат остварује нешто што уопште није
и карактериСтике уСПешног Предузетника 2. ричард кантилон
франсоа кене
Профил

а дам Смит (1723–1790)

Жан Батист Сеј (1767–1832)

део његових намера”. ова

идеја је дуго служила

интересу индустријала-

ца, а Смит се залагао и

за строго ограничавање

других активности др-

жаве, поготову високог

опорезивања индустри­

јалаца, због пораста тро­

шкова и повећања цена

производа.

француски економиста

Жан Батист Сеј ( Jean-Baptiste Say ) је на самом почетку 19. века

рекао да „предузетник

премешта економске ре-

сурсе из једне области, ниже, у другу област

више продуктивности и већег дохотка”. Профит

Сеј види као предузетничку добит – она је доходак, односно најамни-

за висококвалификовани рад предузетника

и награда за предузимљивост, таленат и ризик.

(1842–1924)

алфред Маршал (Alfred Marshall ) је најзначај -

нији представник спо

12
на
редног
кој
економска разматрања најпотпуније је презентовао у свом делу Принципи економике , објављеном 1890. године, којим у економску науку уводи нови термин економика, да би њиме означио дотадашњи термин политичка економија. Он је био заступник идеје слободне конкуренције и тржишта и пружања услова сваком појединцу да докраја максимизира жељу за повећањем профита, као основног покретача економског човека. Био је први грађански економиста који је указао на то да се на тим основама не могу решити сви друштвени проблеми, а посебно максимизирање благостања друштва. Био је противник монопола и заговорник несметане приватне иницијативе и предузетништва у привреди – приватна иницијатива је основни покретач сваке људске активности. историјски значај места и улоге предузетништва у привредном животу је изузетно добро уочио амерички економиста аустријског порекла јозеф шумпетер (Joseph Schumpeter), који разликује четири фазе у историјском развоју предузетника: – фабрикант–трговац, – фабрикант–сопственик, – управљач и – сопственик новчаног капитала. на овај начин шумпетер указује на процес раздвајања функције управљања од функције власништва. Основни задатак предузетника јесте креативно разарање, односно стварање промена, као нечега нормалног и по привреду здравог. Основа функција предузетника огледа се у увођењу нових комбинација фактора производње и савладавању отпора против увођења иновација. Према шумпетеру, динамичка равнотежа у привреди изазвана активностима иновативних предузетника, пре него сама равнотежа и оптимизација, су норма здраве економије и централна реалност економске теорије и праксе. Предузетник је динамичка снага чија је улога да ремети економску равнотежу својим иновативним понашањем он је иноватор и главни покретач економских промена, а његов основни задатак је креативно разарање, док је полазна тачка самог предузетништва креирање пословних иновација. шумпетер указује на процес раздвајања функције управљања од
-
правца у вели-
Британији. Своја
Маршал
алфред

функције власништва, чиме се губи иницијатива и заинтересованост предузетника, који је моторна снага привреде.

Предузетник јесте сваки онај појединац, без обзира на то да ли је самосталан у

пословању или је запослен у великој кор-

порацији, који види промену као правило

и као нешто здраво и који на себе преузима ризик за обављање активности које су у

вези са променама и иновацијама.

Питер Дракер (1909–2005)

а мерички теоретичар

Питер Дракер ( Peter Drucker) сматра да пре-

дузетништво није ни

наука, ни уметност. Оно

је, првенствено, пракса и

захтева одређена знања.

али, као и код свих практичних дисциплина, на

пример, медицине или инжињерства, позна -

вање предузетништва значи само средство за

остваривање циља.

2.2. Предузетник у савременом

понашања, који потенцира

13
пословању
мора да базира
ту
стратегијски приступ базиран на прихватању ризика, креативности, иновације и одговорности сваког појединца за пословање организације. овде се посебан акцент ставља на иноваторство, због тога што се наше друштво заснива на знању. Предузетништво данас подразумева континуални креативни процес, чији је основни циљ имплементирање иновација у организацију у функцији успешног пословања и решавања проблема потрошача и друштва. Главна карактеристика предузетника је несигурна зарада. он је увек креативна и способна особа која оснива предузеће, покреће пословне подухвате, сноси ризик пословања, али и гледа у будућност. носилац је нових идеја и иновација. Предузетник испољава високу осетљивост и креативност у односу на профитоносне прилике у окружењу. С обзиром на високо ризичне одлуке које доносе у условима неизвесности, предузетници морају да сносе одговорност. Предузетнички дух је са својим окупацијама и оријентацијом у супротности са сваком равнотежом, успостављеним и устаљеним поретком. Ствари које се производе или послови који се обављају предузетник не настоји да производи, односно обавља на бољи начин, већ жели да производи нове производе и уводи нове послове. Запослени појединац, а поготову руководилац, не може више да функционише као независна јединка у оквиру дефинисаног радног задатка. како у савременом свету институција организације заузима све значајније место у свим областима људског живљења, а поготову у области пословања, неопходно је да запослени поседују, или током времена изграде смисао за тимски рад Стварање пројектних тимова и оријентација на пројектно деловање унутар организационе структуре, поготову када је у питању примена знања на знање, представља основни извор креирања нове продуктивности пословања. У савременом пословању од сваког појединца мора да се створи запослени који је одговоран за посао у смислу перманентног повећања продуктивности рада и знања, односно запослени који доприноси нови услови привређивања захтевају људе који поседују следеће карактеристике: – знање, – способност за учење,
Савремена организација своје пословање
на предузетничком концеп-

– иницијативу,

н

– информације о купцима,

– информације о окружењу.

LAISSER

– систематичност,

– планско размишљање, – способност

– стрпљивост,

мена.

Став обухвата следеће

прецизност,

14
– флексибилност, – залагање, – искуство.
пословања захтевају
који морају да представљају успешну
знања, вештине и
.
овонастали услови
стручњаке
синтезу
става
следећи скуп особина: – базично знање из области пословања, – знање о предузећу и његовом пословању, –
или услузи предузећа, – информације о конкуренцији,
Под знањем се подразумева
знање о производу
подразумева следеће карактеристике:
комуникативност,
Вештина
брзог и правилног расуђивања,
за организацију посла и вре­
– добар смисао
особине: – одлучност, –
Кључни појмови вештина подразумева комуникативност, систематичност, планско размишљање, способност брзог и правилног расуђивања, стрпљивост, добар смисао за организацију посла и времена. Знање представља пресудни пословни фактор и ресурс. Подразумева чињенице, перспективе и концепте, психолошку препоруку модела, истине и веровања, предрасуде и очекивања, методологије и know-how. иноваЦија је најважнија фаза развојног процеса који почиње дефинисањем проблема и жеља, прикупљањем идеја, истраживањем и развојем, а завршава се дифузијом на шири број корисника.
ентузијазам,
оптимизам.
FAIRE је концепт слободног привредног деловања, либерализам. Слободна конкуренција и слобода предузимљивости индивидуалних предузетника на отвореном тржишту. Сви производни фактори су слободни и равноправни. Профит представља доходак капитала ангажованог у производњи, накнаду за власника капитала, као и позитивну разлику између прихода и расхода, која се може употребити за ново инвестирање и надокнаду власника капитала. Став обухвата следеће особине: одлучност, ентузијазам, прецизност, оптимизам. Питања и задаци – како економиста шумпетер објашњава предузетника? – које су главне карактеристике појединца у савременом пословању?

мотиви

Предузетника 3.

осећа. Потреба би требало да се претвори у жељу, што је први корак њеног задовољавања. оне покрећу

Мотив је подстицај, покретач на акцију. Произилази из потребе и фокусиран је ка

задовољавању. Познавањем мотива

се до одговора зашто долази до неке акције (нпр., оснивање или вођење

Теорија хијерархије потреба и мотива Према неким теоријама, људске потребе су основни фактор мотивације. У зависности од тога од којих потреба полазе, какву им структуру одређују, односно какав значај дају појединачним потребама као факторима мотивације –произилазе разлике у варијантама теорија. Потребе представљају физичко или емоционално
или тензију коју особа
3.1.
незадовољство,
појединца на активност.
предузетничког подухвата, или куповина одређеног производа/услуге). одлука је ретко резултат деловања само једног мотива. Мотивација је процес покретања, усмеравања и одржавања људског понашања ка одређеном циљу. основни процес мотивације базира се на три елемента: потреба, покрет, награда. једну од најпознатијих, најзначајнијих и најшире прихваћених теорија поставио је абрахам Маслов ( Abraham Maslow ) 1943. године. Он истиче да се људске потребе могу разврстати у групе, између којих постоји јасна хијерархија. Нижи нивои потреба морају се задовољити пре него што се активирају потребе виших нивоа. Масловљева хијерархија људских потреба састоји се од пет група, а према њиховом интензитету јављања у људској психи (свесној или подсвесној), и обично се приказује у виду пирамиде подељене на пет нивоа, где свака група представља по један (слика 3.1). Прву групу (ниво) потреба чине физиолошке потребе. то су основне потребе људске егзистенције, односно природне потребе (стан, храна, ваздух, вода, секс), које, уколико нису задовољене, угрожавају човекову биолошку егзистенцију. У другу групу спадају потребе за сигурношћу. када су физиолошке потребе човека једном задовољене, он тежи да обезбеди сигурност (неугроженост) живота, сталан посао, сигур-
њеном
долази
абрахам Маслов
(1908–1970)

ност породице, здравља, имовине, укратко, сигурност на послу, у породици и друштву (укључујући моралност као друштвену категорију).1

Трећу групу чине потребе за припадношћу. Чо-

век је друштвено биће, одувек навикнуто да

постоји у групи и комуницира са њом и, када једном задовољи своје биолошке и потребе сигурности, он тада испољава потребе припадања групи, пријатељству, дружењу, комуникацији, љубави, интимности. У четврту

има (над)моћ, независност

такође, припадају овој

тврђивањем), где спадају креативност, спонтаност, решавање проблема, мањак предрасуда, прихватање чињеница, али и моралност. Према

1 н

основу: Maslow, Abraham H., A theory of human motivation, Psychological Review, 50(4), 370–396, 1943. Преузето са http://psychclassics.yorku.ca/Maslow/ motivation.htm

Зрењанин, 2009.

16
групу спадају потребе за уважавањем,
од стране других људи, статусом и престижом међу другим људима. оне се повезују са човековим егом. Жеља да се
поштовањем
и Сајферт, Звонко,
и
„Михајло Пупин”,
а
Менаџмент: теорија
пракса, технички факултет
и тежња ка успеху,
и последња група састоји се из потреба за
самопо
Маслову, ове потребе се јављају само када су претходне четири групе задовољене. њихова суштина састоји се у могућностима самоафирмације или самоостварења (што подразумева саморазумевање и самоприхватање) одређене личности, са свим њеним квалитетима и способностима. Четири нижа нивоа (физиолошке потребе, сигурност, припадност и поштовање) су груписани као потребе недостатка, које се везују за физичке потребе. Задовољење ових потреба помаже особи да расте и развија се као људско биће. За разлику од њих, које се морају задовољити, потребе самоостварења се стално развијају. основСлика 3.1. Масловљева хијерархија људских потреба
групи. Пета
самопостигнућем (самоостваривањем,

на претпоставка је да се више потребе из ове

хијерархије појављују тек након што су већином

или потпуно задовољене све потребе нижег

нивоа. такође, када се једна потреба задовољи,

опада значај њене мотивационе улоге, међутим, када се нека потреба задовољи, друга брзо за-

узима њено место, тако да људи увек теже да

задовоље неку потребу. Уколико те потребе не-

достатка нису задовољене, особа ће се развити

у физички и психички нездраву особу. По пра-

вилу, ниједна група потреба се у потпуности не

задовољава. Међутим, оне нижег ранга су увек

потпуније задовољене од оних вишег ранга. наравно, могући су изузеци и у обрнутом смислу. Без обзира

Масловљеве теорије, oнa никада

2 Neher, Andrew, Maslow’s Theory of Motivation A Critique, Journal of Humanistic Psychology, 31(3), 89–112, 1991.

са http://www.uk.sagepub.com/fineman/ Reading 20On/Chapter 2004c 20­ 20Neher.pdf

17
логичност и убедљивост
на
није у потпуности потврђена емпиријским истраживањима. Покушаји искуствене верификације ове теорије показали су да постоје неки тешко решиви проблеми.2 Први је у вези са чињеницом да је тешко емпиријски груписати поједине факторе тако да то одговарају подели коју је дао Маслов. Други проблем се односи на дилему: да ли је пет група потреба како их даје Маслов толико издвојено и различито, или је, баш супротно, слично и повезано, чак у тој и толикој мери да их је тешко разграничити и тако груписати? Показало се да потребе вишег нивоа могу утицати на задовољство послом који се обавља, чак и када ниже потребе нису задовољене – што није у сагласности са овом теоријом. Без обзира на све, Масловљева теорија: има своју логику, придобила је велики број присталица и покренула многа теоријска разматрања и емпиријска истраживања. ово је довело и до бројних варијанти теорије људских потреба. Масловљева теорија је тако постала основа на
Преузето
коју се касније надовезују и развијају мотивационе теорије менаџмента и предузетништва. Индивидуални мотивациони фактори за покретање сопственог пословања, могу се, уопштено, категорисати у два аспекта – интерне (унутрашње) и екстерне (спољашње) факторе. Интерни фактори повезани су са личним карактеристикама и мотивима, као што су потреба за самопостигнућем, схватање контроле, жеља за независношћу, когнитивни (спознајни) развој и постојаност. екстерни фактори тада укључују факторе окружења, као што су захтеви тржишта, економски статус или вршњачки утицај. Екстерни фактори се индиректно стављају у позицију покретача особе или појединца да развије сопствену жељу да постане предузетник. У складу са постојећом литературом, предузетнички мотиви ће у наставку бити анализирани најмање са три становишта: – унутрашњи или лични предузетнички мотиви, – чиниоци који подстичу предузетништво и – спољашњи фактори који могу утицати на предузетничку мотивацију, анализирани као околности животног пута. 3.2. Унутрашњи или лични предузетнички мотиви Предузетништво подразумева људско деловање. Предузетнички процес се дешава зато што људи делују у потрази за могућностима. они се, заправо, суштински разликују у њиховој спремности и способности да делују на ове могућности. овде се полази од претпоставке да варијације међу људима у њиховом знању, вештинама и способностима, имају значајне ефекте на предузетнички процес. Предузет-

Примери4

3 Shane, Scott; Locke, Edwin A.; Collins, Christopher J., Entrepreneurial motivation, Human Resource Management Review, 13, 257–279, 2003.

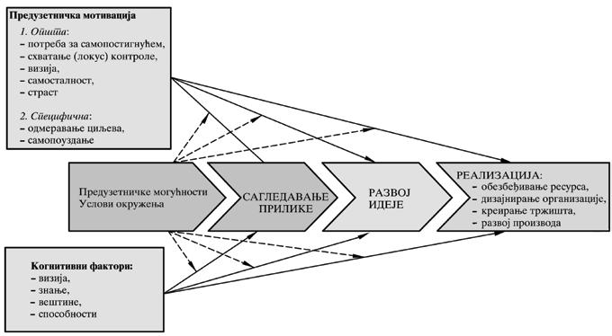
18 ништво се овде посматра као процес који почиње сагледавањем предузетничких могућности и услова окружења, и прати развој идеје од сагледавања прилике и процене изводљивости, преко развоја производа или услуге који ће бити понуђени купцима или корисницима, до прикупљања (груписања, усмеравања) људских и финансијских ресурса, организационог дизајнирања и
Модел предузетничког процеса и предузетничке мотивације3 Могућности су аспекти окружења човека посматрани из одређеног угла, а са становишта предузетништва оне могу имати мањи или већи потенцијал који би, на крају, требало да резултује профитом. Потенцијал не мора увек бити стваран, реално или искуствено проверљив, а његово мерење је неретко врло отежано, осим у негативном смислу.
креирања тржишта (слика 3.2).3 Слика 3.2.
Скоро да не постоји потенцијално тржиште за Мерцедес возила у земљама где је средњи годишњи приход 1.000 US$. Даље, може се израчунати просечна профитабилност учесника на већ постојећем тржишту (на пример, у грађевинарству). Међутим, не може се квантификовати (измерити и бројчано приказати) шта је прилика за предузетника тамо где никада раније ништа није било учињено, што је случај са, нпр., потпуно новим тржиштима или производима (услугама) упућеним на људске потребе које су већ раније задовољаване на другачији начин. карактеристичан пример тога је тржиште рачунара. Пре епла (Apple Computers), тржиште 4 исто.

персоналних рачунара (Personal Computer –PC) обухватало је једва неколико школа, предузећа и неколико хиљада хобиста који су користили примитивне рачунаре. компјутери у облику у коме су тада постојали (и данас

препознатљиви као тзв. mainframe рачунари), имали су пре научну него свакодневну, персоналну (личну) намену. Дакле, шта је овде била „прилика”? Постојало је, углавном, потенцијално тржиште људи који би могли купити софистициранији персонални рачунар ако им буде понуђен. Успех PC­ја је готово у потпуности зависио само од приступа Стива Џобса (Steve Jobs), укључујући ту квалитет компоненти и целог система (PC), дизајн (у смислу изгледа

19
производа), софтверска решења, цену, као и способности да пласира еплов производ. тако је од реално мерљиве или искуствено препознатљиве „никакве прилике”, Џобс створио масовно тржиште. није било начина да се унапред и прецизно сазна која је величина тржишта и да ли ће га уопште бити, јер Џобс није имао кога да пита или консултује – нудио је људима да купе нешто што раније, за највећу већину њих, није ни постојало. Претпоставке о првобитној епловој доминацији на тржишту, или о губитку тржишта због стратешких грешки, што се и догодило, или о поновном процвату компаније и укључивању и лидерству у икт (информационо­комуникационе технологије) подручју (што се реално догађа), практично су, на почецима епла, биле ствари којима се нико, па ни Џобс, није замарао – идеја је била ту и, макар била „никаква прилика”, морала је да живи. Зашто? Потреба за самопостигнућем. У оквиру истраживачког домена особина личности и мотива предузетништва, од самих почетака шездесетих година прошлог века, концепт потребе за самопостигнућем задобио је много пажње. Појединци који имају изражену ову потребу, чешће прихватају активности или задатке који имају висок степен индивидуалне одговорности за исходе, захтевају индивидуалну вештину и труд, укључују ризик, а подразумевају повратну информацију о оствареним резултатима и перформансама – успех мора бити само (или углавном) њихова заслуга и морају знати да ли су успели или не. Даље, саме предузетничке улоге, послови или ситуације у којима се предузетници могу наћи, карактерише то да имају већи степен присуства ових особина, него улоге, послови или ситуације у другим пословима (каријерама). тако изгледа вероватно да ће се људи са израженијом потребом за самопостигнућем чешће наћи у улози предузетника него у некој другој улози (типичног запосленог појединца, на пример). Преузимање ризика. Склоност ка преузимању ризика (мада остаје питање: да ли то може бити и стечена способност?) је још један мотив од интереса, још из оригиналних истраживања о предузетницима. Појединци са високом потребом за самопостигнућем, имају умерену склоност ка преузмање ризика, што је посебно интересантно за истраживања предузетништва, јер предузетнички процес подразумева понашање које „гледа у лице” неизвесности. Предузетници често морају да прихвате неизвесност у вези са: финансијским и психичким благостањем, сигурношћу у каријери, породичним односима. штавише, неке теорије предузетништва виде предузетника као особу која прихвата сваку неизвесност.
и функционалних карактеристика финалног

Толеранција за непознато (или нејасноће)

To је важна особина за предузетнике, јер су

изазови и потенцијал за успех у вези са покретањем пословања, по природи непредвидиви.

Према једној другој дефиницији, толеранција

за непознато је склоност ка томе да ситуацију без јасних исхода (резултата), видите пре као атрактивну (примамљиву) него претећу. По-

што се предузетници стално суочавају са више

неизвесности у свакодневном окружењу, него

менаџери постојећих организација, вероватно је да би постигли бољи резултат на тестовима ове особине него менаџери.

Схватање (локус) контроле над ситуацијом (исходима или резултатима). ј ош једна од

особина мотивације која привлачи значајну

пажњу је веровање појединаца

20
о мери у којој њихови поступци или личне карактеристике утичу на исходе (резултате). Појединци који имају спољашње схватање контроле, верују да је ситуација у којој се налазе у значајној мери изван њиховог надзора, док појединци са унутрашњим схватањем контроле, верују да њихови поступци директно утичу на исход неког догађаја, односно ситуацију у којој се нађу. Сматра се да појединци који имају високо изражену потребу за самопостигнућем, преферирају (више воле) ситуације у којима сами осећају да имају директну контролу над исходима, или оне у којима осећају да директно могу да виде како њихов труд утиче на исходе одређеног догађаја. Даље, појединци са унутрашњим схватањем контроле углавном ће баш тражити ситуације у којима ће имати предузетничке улоге, будући да желе позиције које им омогућују да њихови поступци имају утицаја на резултате. Самопоуздање. Представља нечије веровање у сопствену способности да сакупи и примени неопходне личне ресурсе, знања, вештине и способности, да би достигао одређени ниво постигнућа на датом задатку. Другим речима, оно се може посматрати као самопоуздање у складу са задатком (датом ситуацијом). овакво самопоуздање показало се као значајан фактор предвиђања учинка појединца у том задатку. оно помаже да се објасни зашто се људи једнаких могућности понашају другачије – појединац са високим самопоуздањем за дати задатак улагаће више напора током дужег времена, истрајати упркос неуспесима, поставити и прихватити више циљеве, као и развити боље планове и стратегије за задатак. такође, особа са високом самосталношћу ће негативне исходе прихватати на више позитиван начин и користити настале поуке да побољша сопствене перформансе. атрибути (обележја) самопоуздања могу бити важни за предузетнички процес, јер он често нуди вишезначне, сложене ситуације у којима су напор, упорност и планирање врло важни. Одмеравање циљева . To је способност да се, што је прецизније могуће, поставе циљеви и одмере потешкоће и проблеми у њиховом спровођењу Самосталност (независност). Подразумева преузимање одговорности за деловање, уз коришћење сопственог расуђивања, супротно у односу на слепо праћење и деловање према

велико, важно или значајно, онда када следе могућности. Природа предузетничке амбиције

21
(наредбама) других. она, такође, укључује преузимање одговорности за сопствени живот, радије него да се живи од напора (рада, залагања) других. Постојаност (од енгл. drive). Постоји нека веза између постојаности и потребе за самопостигнућем, али се конкретно постојаност користи да објасни спремност да се уложи напор – како напор размишљања, тако и физички напор и труд, да би се нека идеја остварила или реализовала. када предузетници следе прилику или идеју, они морају да предузму акције како би она постала стварност. разликују се четири аспекта постојаности: амбиција, циљеви, енергија
инструкцијама
и из-
да створе нешто
се заради („направе паре”), до жеље да се створи нешто ново, од замисли (идеје, концепта) до стварности. Визија. У општем случају, претпоставља слику идеалне будућности предузећа (обезбедићемо производе и услуге највишег квалитета, одговорићемо на захтеве потрошача брзо, одговорно итд.). Појединац са визијом креирања профитабилне фирме може бити мотивисан да постане предузетник. визија зависи и под утицајем је когнитивних фактора, као што су знање, вештине и способности (енгл. knowledge, skills and abilities – KSAs). комбинација или интеграција (допуњавање) мотивације и визије, даље ће резултовати визионарском акцијом. Прво, предузетници морају имати знања о сектору или индустрији у којој желе да раде или остварују своје идеје. Даље, они морају овладали вештинама као што су: вештина вођења (лидерство) и изградње тима, преговарање, набавка, анализа тржишта, доношење одлука, планирање и решавање проблема. такође, предузетници морају имати финансијске способности и интелигенцију за управљање новцем. Предузетник са складним KSAs, имаће реалну и оствариву визију, укључујући ту стратегију и менаџмент организацијом. Страст. тачније, то је страсна, себична љубав према свом послу. неки аутори воле да тврде да је основни мотив предузетника, мотив да се несебично служи запосленима и друштву, чиме изврћу овај појам, односно погрешно га интерпретирају. его је, ипак, централни мотив. Прави или рационални егоиста страсно воли свој посао, процес изградње организације (предузећа, фирме) и да је учине профитабилном. Мотивисани су да раде све оно што је, у ствари, у њиховом сопственом интересу. Стив Џобс (1955–2011)
држљивост и упорност. амбиција утиче на степен којим предузетници теже
може да обухвати све, од жеље да

такви осећаји имају своје корене у културној или друштвеној средини из које предузетник долази – за ослањање на властите снаге, поседовање и вођење властитог посла, те

2.

3.

4.

5.

личне снаге. – код неких је подстицање

потешкоћа.

– Даље, одвајање од познатог друштвеног окружења (дужи боравак у војним јединицама за

време трајања рата, нпр.), разведена породица, болест или незапосленост, могу навести појединца на то да размишља о сврси живота,

22
који подстичу предузетништво
ко
да
ног
награде,
је, пре свега, потребом за сигурношћу. Често
схватање да би човек требало да буде сâм себи газда.5 – Занимљив је податак да, у скоро свакој земљи, највећи део успешних предузентика чине имигранти или пак прва генерација њихових потомака. Узрок томе може бити утицај трауматичног поремећаја породичних и других
осећај отуђености, те је у новом свету наметнута потреба за ослањањем на
предузетничког духа последица породичних или друштвених
3.3. Чиниоци
У предузетништву важи изрека: „Потреба је мајка свих проналазака”. Предузетник, коли-
год
је мотивисан могућношћу креатив­
успеха или високе
подстакнут
веза,
односно животном циљу, те га усмерити на покретање властитог посла. – истраживања су утврдила да се предузетничко понашање јавља кад год су економски услови погодни за њихов развој. као неки од чинилаца који подстичу развој предузетничке културе, наводе се:6 5 Сајферт, Звонко; ћоћкало, Драган, Предузетништво, технички факултет „Михајло Пупин”, Зрењанин, 2012. 6 исто. 1. отворена могућност да појединци самостално обезбеђују ресурсе за своје иновативне делатности,
разумевање и подршка истомишљеника у
кризе,
тренуцима
слаб отпор који долази од постојећих конкурената, те оних којима је интерес у одржавању status quo стања,
сазнавање и оправданости предузетничког начина размишљања и понашања, те подршка породице, пријатеља и/или сарадника,
постојање стварне могућности да се нешто направи другачије и/или на потпуно нове начине: нови производи, материјали, методе, системи, које не би било лако уклопити у постојеће организационе оквире, 6. вера у будућност и то да ће садашњи труд и активност бити достојно награђени, 7. уверење да су нове методе и идеје и за лично и за опште друштвено добро.
околности животног пута или личне околности су скуп ситуација које изгледа да повећавају вероватноћу да ће неки појединац постати предузетник. Четири главна типа околности су: незадовољавајуће радно окружење, негативни помак, пролазне тачке каријере и присуство људи од позитивног утицаја. Незадовољавајуће радно окружење односи се на околности у пословној ситуацији појединаца које приморавају ту особу да размишља о напуштању посла и започињању новог подухвата. један уобичајен фактор је велико незадовољство или самим радом или неким другим аспектима радног окружења, као што је контрола. Други чест фактор је одбијање фирме да призна и прихвати вредност иновативне идеје запосленог.
3.4. Околности животног пута

Пример7

рос Перо (Ross Perot) је покушао да убеди IBM

да прихвати његову идеју да се муштерија-

ма продају услуге компјутерског софтвера

заједно са њиховим хардвером. када је IBM

одбио да подржи његову идеју, дао је отказ

и започео фирму електроник дата системи (Electronic Data Systems). Предузеће му је до-

нело близу милијарду долара када је продао свој део фирме 1984, 22 године након оснивања.

Негативни помак, или нарушавање, односи се

на околности у животној ситуацији особе које чине неопходним да се уведу велике промене

у стилу живота. главни фактор у овој категорији укључује

Пример8

када се ненси Барочи (Nancy Barocci) врати

у вилмет (Wilmette), илиноис, са мужем и

децом после неколико година проведених у европи, желела је

(Convito

23
добијање отказа, развод брака, смрт супружника, достизање средњег доба или емигрирање у неку другу земљу. Пролазне тачке каријере су околности у којима се једна особа креће од једне активности каријере до друге, као што је завршавање студија или дипломирање, отпуштање из војне службе, завршавање великог пројекта или кад деца одрасту и напусте родитељски дом.
ла
да добро искористи стечено
о италијанској храни и вину. и тако је, 1980. године отворила италијански ресторан који је био тренутни хит. она је после тога преселила оригинални конвито италијано (Convito Italiano) на већу локацију и отворила други, још већи и подједнако успешан ре7 Сајферт, Звонко; ћоћкало, Драган, Предузетништво, технички факултет „Михајло Пупин”, Зрењанин, 2012. 8 исто. сторан у Чикагу. Данас, уз проширену понуду француских специјалитета, послује под називом конвито кафе енд маркет
Café
). Људи од позитивног утицаја су особе као што су ментори, инвеститори, муштерије или потенцијални партнери, који подстичу појединце на то да започну посао. Пример9 Скот Макнили
), оснивач и главни извршни менаџер корпорације Сан мајкросистемс (Sun Microsystems), придружио се оснивању предузећа, са идејом коју је добио од бившег колеге и друга са којим је делио собу док је студирао на Универзитету Стенфорда, винода косле (Vinod Khosla). овај пар је формирао тим са још двојицом дипломаца са Стенфорда и 1982. основао предузеће, које се данас бави производњом рачунара, рачунарских компоненти, софтвера и пружањем услуга у области информационих технологија и које је 2007–2008 остварило приход од 13,8 милијарди долара и имало две милијарде долара у готовини. Наклоњени услови окружења . Преглед одређеног броја релевантних студија показује да постоји известан број услова окружења који, изгледа, стимулишу предузетништво. Многи од ових услова тичу се основних захтева за вођење посла, као што су: адекватно финансирање, технички способна радна снага, приступачност снабдевача или нових тржишта, доступност земљишта и инфраструктуре, доступност транспорта и могућност услуга подршке. Други, више индиректни услови обезбеђују подршку, као нпр.: присуство искусних предузетника и организација инкубатора, утицај владе, став популације и животних услова. 9 исто.
знање
and Market
( Scott McNealy

Кључни појмови

МотиваЦија представља процес покретања, усмеравања и одржавања људског понашања ка одређеном циљу.

ПотреБа се, посматрано са економског становишта, манифестује у форми захтева појединца (потрошача) – тражње – за производима и услугама на тржишту,

24
чијом се куповином може смањити или отклонити напетост.
Питања и задаци
који су нивои мотивационе хијерархије по Малову?
који су елементи предузетничке мотивације?
наведите неке од чинилаца који подстичу развој предузетничке културе.
Зашто су околности животног пута у вези са предузетништвом?

теХнике и критеријуми за утврЂиваЊе ПредузетничкиХ

4.1. Особине

ироко је прихваћено да се потенцијални предузетници рађају са извесним специфичним карактеристикама, али и

да се они стварају, пре свега, образовањем и

подршком окружења. Било је, даље, покушаја да се предузетничке особине посматрају са

становишта одређених социјалних група, пре

– склоност ка ризику, – одлучност, – самоувереност, – креативност, – иновативност, – изразита мотивисаност,

– такмичарски дух,

– истрајност,

– радозналост, – комуникативност.

Предузетник обично комбинује ресурсе

пре питање понашања организације и дефинисања пословне политике и примене одговарајуће пословне
мање питање личности. Предузеће које
успех у турбулетном (изузетно променљивом) и комплексном пословном окружењу, у организациону структуру мора да угради предузетнички менаџмент, односно предузетнички начин
оно мора да усвоји пословну политику која ће организацију оспособити за иновације.
У савременом пословању предузетништво је
праксе, а
жели
руковођења.
много
о карактеристикама предузетника.
предузетника врло је
писано
ш
свега
шно пословање широм европе), или, на пример, емигранти као маргинална друштвена група или, у последње време, жене. У којем год контексту да су посматране, неке од најчешће спомињаних особина предузетника су:10 10 Сајферт, Звонко; ћоћкало, Драган, Предузетништво, технички факултет „Михајло Пупин”, Зрењанин, 2012.
религијских, етничких (јеврејско успе­
на нов начин, другачије него већина осталих. његов задатак (који сâм себи поставља) је да уводи нове идеје, да не дозволи да процеси буду рутински. За њега данашња пракса не може да буде добра за будућност. Предузетник избегава неефикасности које су карактеристичне за већину осталих. он је лидер и за њега је важно да буде први. Предузетник обично има проблема да убеди своју околину у вредност своје идеје. Пошто је то углавном тешко, сматра се да прави предузетник своју каријеру ипак заврши у властитом предузећу – жеља за потпуном слободом деловања обично се може задовољити само у властитом пословању. опште је прихваћено да је за предузетништво образовање врло важно. Међутим, као онај који комбинује различите ресурсе, предузетник не може да буде свезналица – он би, пре свега, требало да
ПредиСПозиЦија 4.

зна

„конкуренција

4.2.

1.

3.

11. поузданост, 12. одлучност, 13. бављење будућношћу, 14. способност

15.

26
су све знања потребна да би се успешно водило пословање.
која
не састоји више у томе хоће ли велики да поједе малога, већ да ли ће брзи да поједу споре.”
се
у пословном свету, а посебно у америци, најчешће користи термин агилност или покретљивост (енгл. agility), којим се исказује
пре свега, предузећа, али и појединца (индивидуалних предузетника). к ључна лекција коју намеће пословање у последњих десетак година јесте да величина предузећа не пружа никакву заштиту – брзина и покретљивост су много важније.
Данас се
успешност,
Типичне црте успешног предузетника истраживања која су се бавила овом тематиком, а у којима је до сада
хиљаде предузетника
до закључка да ниједан од њих не поседује све типичне црте у највишем степену. како год, издвајају се следећих, врло важних 15 карактеристика, које се могу научити:
учествовало
широм света, дошла су
тотална посвећеност послу, 2. потреба за великим достигнућима,
оријентација на циљеве и шансе,
иницијативност,
истрајност у решавању проблема, 6. свест о својим добрим и лошим особинама, 7. веровање да је он/она једини господар своје судбине,
спремност да издржи стресне и ризичне ситуације,
4.
5.
8.
„калкулисаног” ризика,
неисказивање своје снаге и моћи
и моћ
последица, а не узрок који мотивише његову акцију),
организовања тимова људи,
лична одговорност. Поред овога, идентификване су и неке карактеристике које не могу тако лако да се науче: велика енергија за рад и емотивна стабилност, креативност и иновативност, визионарске способности и висок степен интелигенције (али не само оне која се остварује кроз формално образовање, већ и кроз познавање „закона улице” и поседовања „носа за пословање”). „Савршени предузетник”11 Иновативно предузетништво тражи инвентивног предузетника који ће својим знањем, особинама, приступом и визијом, мотивисати сараднике на креативно обављање својих послова. Многи истраживачи и аутори књига о предузетништву, у последње време баве се, такође, листама особина и предиспозиција „савршеног предузетника”. неке су инспирисане стварним особинама најуспешнијих практичара, друге полазе од теоретских идеала, а треће дају комбинацију оба приступа. Савршени предузетник, дакле, изгледа овако: – попут спортског тренера тражи и проналази оно најбоље у сваком раднику, спреман је да подигне морал и увек има отворена врата, 11 Сајферт, Звонко; ћоћкало, Драган, Предузетништво, технички факултет „Михајло Пупин”, Зрењанин, 2012.
9. прихватање
10.
(статус
су пре свега

обилази своје „потчињене” на њиховим

радним местима, жели да учи о њиховим

проблемима, не затвара се у „тврђаву” своје

канцеларије, – добар је слушалац, спреман је да чује сва-

чије мишљење, не ужива у томе да стално слуша себе, – поштен, скроман и отворен према свима, без обзира на њихов положај у хијерархији

или статусу, – не бежи од проблема и не тера друге да

обављају његове „прљаве послове”, – упоран, али толерантан, спреман је да по-

днесе туђе неслагање са својим ставовима, не намеће силом своје мишљење, – зна имена својих сарадника и има поверења у потчињене, – осим стратешких одлука, које доноси тек

је сигуран, већину важних

је да поједностави сложене ситуације и мотивише своје сараднике, не компликује нити замагљује проблеме, – проводи већину времена у свом предузећу, према околини настоји да

27
послова препушта, заједно с одговорношћу, својим блиским
– сам се хвата укоштац с тешким пословима кад је то нужно, није арогантан нити осветољубив, – не тражи за себе посебан лифт, купатило, паркинг или посебну
буде анониман, не „шминка се” пред медијима и не намеће јавности, – преузима на себе одговорност за неуспех, не тражи кривца у потчињеном сараднику, не извлачи се и не бежи од кризних ситуација, – отворен је за комуникацију и не блокира информације, – искрен је и принципијелан, посебно кад је под притиском, никад не ради иза леђа и не оговара сараднике, – међуљудске сукобе више воли да решава „очи у очи” него преко папира, извештаја, комисија или трећих особа, – покушава да искључи непотребну контролу и поштује све своје сараднике, не жали се особама споља како нема добру екипу, – одржава обећања и веран је свом тиму, – властите и туђе грешке сматра нужним средством бржег учења. – веран је циљевима предузећа и спреман готово све да жртвује за њену добробит, није егоиста, – директан је и доследан, не манипулише људима и не говори им оно што мисли да желе да чују, – не ослања се на мноштво правилника и формалних организационих норми, избегава „папирологију”, – рано долази на радно место и касно одлази са њега, канцеларија му је скромна и једноставна, – отворен је, избегава сакривеност и мистификације, – цени људе с идејама и никад не присваја туђе иновације. 4.3. Предузетнички менаџмент – битне разлике предузетничког и непредузетничког менаџмента Данас је предузетништво системска активност која за крајњи циљ има иновирања. Предузеће је основни пословни субјект у привреди, а управљање њим јесте предузетничка активност. Предузетнички се понашају не само власници већ и сви запослени у организацији. Све већим растом предузећа, а посебно развојем унутрашње (техничке) поделе рада, првобитно широко конципирано предузетништво, почиње, у пракси, да се дели. на једној страни стоји власник средстава – новца, капитала, знања – који исказује одлучност да их уложи у одређену делатност да би се могла оплодити и размножи-
кад
сарадницима,
трпезарију, не пати од формалног ауторитета,
способан

ти, односно како би увећала капитал. Притом

слободно бира подручје улагања – банку, инду­

стрију, трговину, инокосно, ортачко или деоничарско предузеће. ипак, избор чинилаца, процеса

рада и пословања, њихову комбинацију, кооперацију, управљање, руковођење, организационо­технолошко организовање, контролисање и друго, поверава се другим, за то оспособљеним стручњацима, руководиоцима (менаџерима), који се тиме професионално баве. одавде до-

лазе и покушаји да се у теорији разграничи пре

ангажује се

Чини људе одговорним тако што тражи целу особу.

Ствара проблеме.

код сарадника цени супротстављање.

код сарадника изазива интензивне емоције и

је приликама, шансама, могућностима.

ангажује се на основу учешћа у послу.

Захтева остварење задатка.

конформизам.

је средствима.

28
руководилац осигурава општу ефикасност тока пословног процеса, брине да се инпути не троше узалуд, да предузеће испуни своје обавезе, да се доносе правилне одлуке и слично. његов је задатак да сазна процесе и технику, да их зна успешно комбиновати у складу с оним што се жели постићи. Предузетник има другачију функцију: он примењује нове идеје да би се отиснуо од садашњости и преузео акције које га воде у будућност. реч је, дакле, о иновативно­предузетној активности. табела 4.1 идентификује најчешће помињане разлике предузетника и менаџера. табела 4.1. разлике између предузетника и менаџера ПреДУЗетник МенаЏер емоционално је везан за фирму и идеале – визију. везује се за задатак и људе с којима би требало да ради. рад и приватни живот нису му толико одвојени. одваја посао од приватног живота. Улаже
и капитал. Улаже само сопствено време. Сноси
ради за
Често је нижег степена образовања од менаџера. По правилу је високообразовани стручњак. Мора поседовати широко знање. он је специјалиста за одређено подручје
дузетништво од менаџмента. тако се истиче да
сопствено време
ризик посла.
плату.
знања.
на
основу инспирације.
решава проблеме.
Цени
жељу да се идентификује. емоције нису
вођен
вођен
користи краткорочне шансе, понаша се револуционарно. Дугорочно и еволутивно се оријентише у односу на шансе. изнајмљује неопходна средства (лизинг). власник је средстава. има мноштво неформалних веза. Хијерархија је формализована. Самостално одлучује. ради, у општем случају, по упутствима власника.
наглашене.

Предузетнички менаџмент се заснива на следећим факторима: – прихватању промена, – креирању иновација, – знању као основном привредном ресурсу.

Предузетништво је рад, труд и напор. Предузећа морају свесно и организовано да примењују

предузетнички концепт и да се предузетнички понашају, па и да свесно крећу у процес ино

низационој структури предузећа, одређених људских потенцијала, управљачке структуре и политике компензације.

као основне стратегијске варијанте у предузетничком менаџменту

1.

2.

их тамо где нису,

3. проналажење и освајање специјализованих

29
вирања. Предузетнички менаџмент захтева усвајање и спровођење одређених политика и стратегија у домену предузетништва. он захтева прихватање одређених смерница у следећим областима. – организациона структура мора да се учини пријемчивом за иновације и да се створе услови за примећивање промена као тржишних шанси, а не као претњи. – Потребно је спроводити систематско мерење или оцењивање остварених перформанси компаније као предузетника и иноватора, као и уграђено учење како се могу побољшати
те перформансе. – Предузетнички менаџмент захтева постојање и примену одређене праксе прилагођене орга-
, истичу
се:
бити први, али истовремено и најбољи,
погодити
еколошких ниша, 4. промена економских карактеристика производа, тржишта, или гране. типичне грешке које праве предузетници, које Питер Дракер (Peter Drucker) назива предузетничке клопке, су следеће. – нови производ или услуга не постижу успех тамо где се очекује, већ потпуно на другом тржишту. – Предузетници верују да контролишу ствари – они верују да је профит најважнији, а најбитнији је проток новца. – Брзи раст излаже организацију огромном притиску – организација прераста сопствене производне капацитете, али и менаџерске способности. – Предузеће је постигло успех и предузетник ставља себе испред њега. најбоља и најуспешнија предузећа су ставила нагласак на људе и управљање њиховим потенцијалима и склоностима. Многа су то прогласила својим мотом: „Људи су на првом и последњем месту – ако имаш праве људе, на правом месту, све остало функционише”. Даље, савремено схватање предузећа има за крајњи циљ успостављање читаве организације као предузетничке, односно њено функционисање мора бити у складу са предузетничким принципима. нагласак тада долази на менаџере и њихове различите улоге, предузетничке или непредузетничке карактеристике, који би требало да дају карактер функционисања организације на свим пољима, као и свих њених делова. овде су улоге руководилаца различите, а као најчешће помињу се: – стратег, – реализатор, – вођа, – мотиватор, – доносилац одлука, – контролор, – управљач променама. највећи утицај на стварање ефикасне, предузетнички оријентисане огранизације имају руководиоци, и то кроз дефинисање циљева и доношење стратегије за њихово остваривање. Руководиоци, и поред личне предузимљивости, морају добро да: познају пословне процесе,

интензивно употребљава екстерне ресурсе

умрежавањем. Употребљава

обележавају

активности.

Динамичан је, етичан и поштен. инертан је и послушно амбициозан.

Преузима и толерише ризик.

Преферира и бира стручне и талентоване сараднике.

избегава ризик.

Преферира просечност и зависност.

развија мотивацију и одговорност. тражи подршку и оданост.

Ствара непосредне, интерне, неформалне,

кружне комуникације.

Преферира формалне.

30
предузетничког и непредузетничког менаџера ПреДУЗетниЧки МенаЏер неПреДУЗетниЧки МенаЏер
на коришћење могућности. оријентисан је на решавање проблема.
визије. експлоатише бивше успехе и славу.
и мења ресурсе. оптимално користи постојеће ресурсе.
табела 4.2. разлика
оријентисан је
Ствара нове
Ствара, комбинује
искључиво интерне ресурсе.
види као шансу. неизвесност и промену види као претњу и непријатност. користи интуицију (имагинацију). користи искључиво податке и процене. оријентисан је на будућност и дугорочну перспективу. оријентисан је на садашњост и прошлост. има глобалну слику и перспективу. Парцијалан је и несистематичан. носилац је промена. одржава status quo. Усмерен је на иновације и њихов профит. Усмерен је на правила и чињенице.
је ка циљевима и акцији. извршава задатке.
будуће догађаје и кретања –
оријентисан
неизвесност и промену
оријентисан
антиципира
ствара будућност.
је на спровођење процедура.
га стратегијско размишљање и
усмереност. карактерише га прецизно планирање будућих
идеје, знање и тимски рад. награђује коректно извршавање задатака, квантитет и позицију. оријентисан је на чињенице. оријентисан је на процес. Подстиче конфронтације и различита мишљења – успешно управља сукобима. тражи комформност и избегава сукоб.
награђује

из савремене технике, тех-

нологије, информатике, организације, логистике, финансија, маркетинга и менаџмента. он

би требало да има особине као што су: таленат,

интелигенција, прихватљивост, друштвеност, искуство, морал и темперамент.

Осим тога, руководиоци би требало да имају

особине

31 тржиште и окружење у којем послује предузеће, самостално и одговорно доносе одлуке, спремно улазе у пословне ризике (овде морају бити непогрешиви), имају снажну вољу и визију будућности, као и способне и стручне сараднике. руководиоцу су потребна техничка, друштвена и концепцијска знања да би могао успешно да управља предузећем. Успешан руководилац мора да има знања
и писмено комуни
новаторство, машта, висока мотивисаност и лидерство. Да би се успешно руководило предузећем, руководилац од личних особина мора поседовати самопоуздање, способност брзог решавања проблема, знање планирања, умеће у пословању, познавање проблематике међуљудских односа и свест о личним представама и манама. Животни циљеви руководилаца убрајају се у такозвана вечна психолошка и филозофска питања која свака епоха, класа, нараштај, па донекле и сваки појединац, решавају на нов начин. тако се дошло до листе којом се илуструје разлика између садржаја и својстава савременог предузетничког менаџера и администратора–бирократе, односно предузетничког и непредузетничког понашања и оријентације менаџера (табела 4.2). реч је, свакако, о крајњим исказима у идеалном облику. између њих ће се у пракси налазити прелазни, мешовити садржаји и својства. Кључни појА м Пре ДУЗетниЧки МенаЏМент представља менаџмент усмерен на стални развој и промене, стварање и коришћење прилика за нове пословне подухвате, прихватање ризика у иновирању пословања и побољшавању пословне успешности, као и налажењу нових пословних потенцијала и могућности. Питања и задаци – шта карактерише предузетничко понашање? – наведите неке разлике предузетника и менаџера. – шта подразумева предузетнички менаџмент? – које су основе стратегије предузетничког менаџмента? – разговарајте и расправите о разликама предузетничког и непредузетничког менаџера. издвојите неке од најупечатљивијих разлика. – Препознајте различите начине отпочињања посла у локалној заједници.
као то су: усмено
цирање, креативност,

Резиме ПО главља

Предузетништво представља основну те-

ковину тржишне привреде. оно је главни

принцип понашања појединца и пословних субјеката у привреди заснованој на приватној својини и слободном тржишту.

Предузетништво има креативну функцију – појединац или група партнера стварају

нове вредности. Предузетник је особа која

применом нове идеје или иновације и пре­

узимањем пословног ризика у предузећу

пласира своје производе

дузетништво и предузетнички менаџмент, значајни су и њени процеси. Међу кључ-

ним предузетничким карактеристикама

и мотивима, овде се анализирају: потреба за самопостигнућем, преузимање ризика, толеранција за непознато (или нејасноће), схватање (локус) контроле над ситуацијом, самопоуздање, одмеравање циљева, самосталност, постојаност, визија и страст.

као главне карактеристике предузетничког понашања , истичу се: иноваторство, преузимање ризика, лидерство, импровизација, флексибилност и способност учења. главна улога предузетништва

32
и услуге на тржишту ради стицања добити. Мотивација
покретања,
вања и одржавања
понашања ка одређеном циљу. основни процес мотивације
за пре
је процес
усмера
људског
базира се на три елемента: потреба, покрет и награда. осим садржаја мотивације
у савременој привреди огледа се у иновативном деловању које ствара услове за технолошки развој, формирање флексибилних организација и ново запошљавање. Према савременим схватањима, предузетник више не мора да буде појединац који је власник бизниса. он може бити и појединац који је запослен код послодавца, али ако поседује особине које су карактеристичне за предузетничко понашање. У савременом пословању предузетништво је пре питање понашања организације и дефинисања пословне политике и примене одговарајуће пословне праксе, а мање питање личности. Предузеће које жели успех у турбулентном и комплексном пословном окружењу, у организациону структуру мора да угради предузетнички менаџмент, односно предузетнички начин руковођења. оно мора да усвоји пословну политику која ће организацију оспособити за иновације.

Turn static files into dynamic content formats.

Create a flipbook
Issuu converts static files into: digital portfolios, online yearbooks, online catalogs, digital photo albums and more. Sign up and create your flipbook.