LIBRETO TPAIII P1

Page 1

UNIVERSIDAD AUTÓNOMA DE NUEVO LEÓN FACULTAD DE ARQUITECTURA LIBRETO DE INVESTIGACIÓN PARTE 1 INVESTIGACIÓN PROYECTO. CO-LIVING PARA ESTUDIANTES Ximena Monserrath Muñoz Sánchez Matrícula. 2000071 Gpo. 014 TALLER DE PROYECTOS III

ÍNDICE

1. CO-HOUSING

2. CASOS DE ESTUDIO

3. ORGANIGRAMA DEL PROYECTO

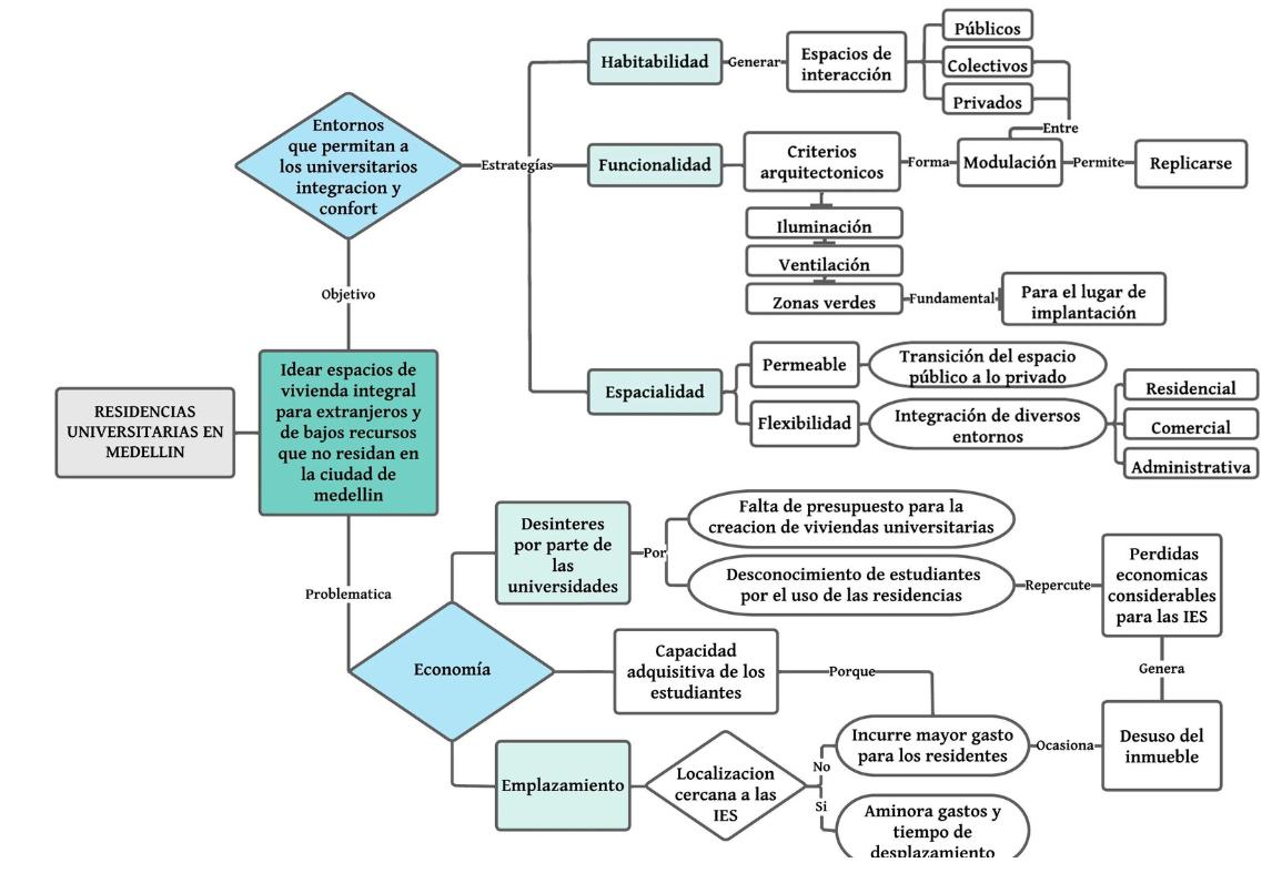
4. CONDICIONANTES DEL DISEÑO

8. TENDENCIAS EN ARQUITECTURA

9. ESTILO ARQUITECTÓNICO

10. PROGRAMA DE NECESIDADES

11. PROGRAMA ARQUITECTÓNICO

5. CONTEXTO

6. MASTERPLAN NIVEL MACRO

7. ESTRATEGIAS URBANAS

12. DIAGRAMAS Y PARTIDOS

13. CONCEPTO Y SU IDENTIDAD BIBLIOGRAFÍA

CO-HOUSING

CASOS DE ESTUDIO

ORGANIGRAMA

REFERENCIA

UANL

Personal Administrativo

Orientador Cohousing

Estudiantes

PROPUESTO

Areas Privadas

Estudiantes

Baño

Habitaciones

Areas de Uso Comun

Personal de Limpieza

Areas de Trabajo

Comedor

Cocina

Sala de Estar

Lavanderia

Terraza

Gerente general

Recursos humanos

Supervisor de áreas públicos

Gimnasio Comedor Lavanderia

Cocinero

Preparación de alimentos y bebidas

Entrenadores

Proponer rutinas de ejercicio y plan de alimentacion

Auxiliar

Intendentes

Encargado de mantener limpias las ´áreas

Lavador/ Planchador

Servicio en cuidado de la ropa

Informatica

PROPUESTO

Supervisor de áreas privadas / habitaciones

Inquilinos

Soporte técnico instalación y mantenimiento de tecnología

Estudiantes de diversas carreras que residen en el campus universitario .

Mantenimiento

Electricista profesional en la realización de instalaciones y reparaciones en iluminación y circuitos

Plomero

CONDICIONANTES DEL DISEÑO

COS:

CUS:

CAS:

ALTURA:

REMFRONTAL:

REMLATERAL:

75% 1.5veces 12.50% 12.00m

3%delpromediodelalongituddeloslados quelointerceptano0.60melquesea mayor

5%deladistanciadeladodelpredioo1.0 dellimitealejedelaconstrucción

COS:

CUS:

CAS:

ALTURA:

REMFRONTAL:

REMLATERAL:

75% 2.5veces 12.50% 12.00m

3%delpromediodelalongituddeloslados quelointerceptano0.60melquesea mayor

5%deladistanciadeladodelpredioo1.0 dellimitealejedelaconstrucción

MULTIFAMILIAR ÁREATOTAL:1077.41M2 808.05M2 2693.52M2 134.67M2 129.28M2
Luminarias Transformadorelectrico Reddedrenajesanitario Gas Posteeletrico Perfildelacalle 28.99 36.36 2 7 . 8 9 21.63 7 . 0 9
LINEAMIENTOS ESTACIONAMIENTO INFRAESTRUCTURA

DENSIDADES

DISTRITO ANAHUAC

TIPO A, TIPO B, TIPO C, TIPO E, TIPO F, TIPO G*(SOLO APLICA EN PREDIOS CON USO MULTIFAMILIAR INDICADOS EN EL PLANO DE ZONIFICACIÓN SECUNDARIA DE USOS Y DESTINOS DEL SUELO Y SU LICENCIA ESTARÁ SUJETA A LOS LINEAMIENTOS QUE IMPONGA LA SECRETARIA DE OBRAS PUBLICAS, DESARROLLO URBANO Y MEDIO AMBIENTE

TIPO A: TIPO B: TIPO C:

Hasta 1 vivienda por hectárea

Hasta 5 viviendas por hectár

TIPO D: TIPO E:

Hasta 15 viviendas por hectár

Hasta 30 viviendas por hectá

Hasta 45 viviendas por hectá

TIPO F: TIPO G:

Hasta 60 viviendas por hectá

Hasta 90 vivienda por hectárea, solo mediante desarrollos verticales y de vivienda multifamiliar y mixto

HASTA TIPO G

TIPO A,B,C,D,E,F

TIPO A,B,C,D

CONTEXTO

MASTERPLAN

Turn static files into dynamic content formats.

Create a flipbook
Issuu converts static files into: digital portfolios, online yearbooks, online catalogs, digital photo albums and more. Sign up and create your flipbook.
LIBRETO TPAIII P1 by ximena_munozz - Issuu