
July, 2025


![]()

July, 2025


Attachment A: Opportunities and Constraints Analysis Memo
Attachment B: Big Destination Park Framework
Attachment C: Santa Clara Fair Park Concept Plan
Attachment D: Santa Clara Fair Park Concept Plan Options
Attachment E: Santa Clara Fair Park Program Plan
The Santa Clara Fairgrounds is a 150-acre, County-owned site in San Jose, with only 30 acres currently used for fairground functions. The rest of the site is underutilized, despite its strategic location in Silicon Valley. Over the years, the County has explored redevelopment options to maximize site utilization, but many of the earlier efforts were stalled due to the economic downturn of the early 2000s
In 2015–16, the County conducted several studies and community engagement efforts to assess the site’s potential and gather community input on desired improvements to the property. These studies formed the basis of the 2022 Feasibility Study, led by the Santa Clara County Parks Department. The 2022 Feasibility Study aims to prioritize park and open space uses, enhance fairground
functions, and integrate private uses under existing agreements.
The project scope includes the development of a Site Concept Plan for the 150acre property to guide the spatial organization of various programs; a Feasibility Study Report that outlines the vision, goals, planning framework, opportunities, and recommendations; and a Business Plan detailing programming and partnership strategies, as well as operational, financial, and economic approaches.
The project team in collaboration with Santa Clara County Parks and the County Executive Office developed a vision and goals for the project.
Santa Clara County Parks has set forth a bold vision for the fairgrounds to be
“The Santa Clara Fair Park – an all-inclusive park with a diverse program catering to all ages, a year-round destination with modern amenities, attractive grounds, a free and affordable community amenity which is supported by a business plan to ensure both shortterm and long-term sustainability”.
The project goals emphasized the role of the Fairgrounds site both as a regional and local destination. Expanding park access to meet local community demand emerged as an important project driver. Analysis of the surrounding neighborhoods, especially to the south, revealed a lack of park space and a demographic profile that elevates need for an equitable response. The
Fairgrounds can help meet demand. Further analysis of the street pattern indicates that locating parks on the south side of the property with public entry points is critical to serving those residents.
Additionally, the need to strengthen and diversify Fairgrounds programming to appeal to a broader age range and integrating private uses such that they support and coexist with the public park and the fairgrounds programs was highlighted.
The goals also focused on establishing a compelling vision to attract investment to the site and to ensure long-term financial sustainability by identifying business opportunities and demonstrating the ability to secure funding and generate steady revenue.
The project team developed park design concepts that explored various alternatives for integrating private uses under an Exclusive Negotiating Agreement (ENA). These uses included a cricket stadium and training facility for the American Cricket League, practice fields for the San Jose Earthquakes, and athletic fields for San Jose State University, all in conjunction with the public park and fairgrounds.
Through this process, the “Destination Park” concept emerged as the preferred alternative to best meet the project’s stated objectives. This concept envisions the entire site functioning cohesively as a “Fair Park,” where a range of programs and activities are interwoven through unified and intentional design elements. To support this
vision, a Program Plan and accompanying pro forma analysis were prepared. The Program Plan presents key assumptions regarding program delivery on the existing fairgrounds site and provides recommendations for recreational programming, as well as the long-term maintenance and operation of the Fair Park.
This package comprises of the following components of the feasibility study:
Attachment A: Opportunities and Constraints Analysis Memo
Attachment B: Park Design
Concept – Big Destination Park
Attachment C: Santa Clara Fair Park Concept Plan
Attachment D: Santa Clara Fair Park Concept Plan Options with updated design for San Jose Earthquakes program
Attachment E: Santa Clara Fair Park Program Plan







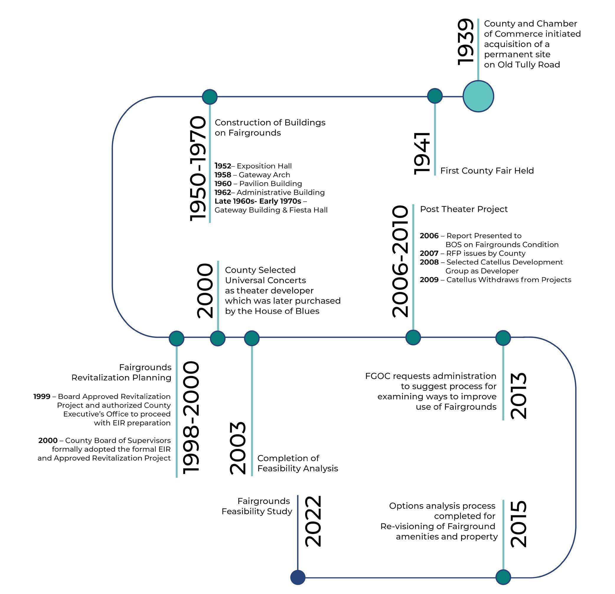
The Santa Clara Fairgrounds (or the Fairgrounds site) is a County-owned property comprising of approximately 150-acres and surrounded by land within the jurisdiction of City of San Jose. Approximately 30-acres of the site are currently used for core fairground functions and the rest are used as a Countydesignated site for emergency facilities and a mix of a variety of uses. Being one of the larger contiguous sites in Silicon Valley, the Fairgrounds site is a valuable asset to the County but is currently grossly underutilized.
Over the last couple of decades, the County has conducted several studies and planning efforts to test redevelopment potential of the Fairgrounds property, as the Board recognized the need to maximize site utilization and significant revitalization of the property. Many of the early proposals were not realized due to the economic downturn of the early 2000s.
In 2015-16, the County completed a Market Opportunities Study, Existing Conditions Study, Historical Findings Report, Environmental Conditions Analysis, Facilities Conditions Report, and hypothetical land use options for Fairgrounds functions and potential private uses. The County also conducted community engagement to gather input on current conditions and desired improvements on the Fairgrounds property. These recent planning efforts serve as the basis for the Fairgrounds Feasibility Study (2022).
The Santa Clara County Fairgrounds Feasibility Study (2022) is led by the Santa Clara County Parks department with a goal to prioritize park and open space uses along with fairground functions and private uses on the Fairgrounds property. Figure 1 illustrates the history of Fairgrounds development and planning efforts over the years.
The Santa Clara County Fairgrounds Feasibility Study (2022) will focus on developing a framework for park and open space uses to serve local and regional needs for active and passive recreation and community events, while enhancing Fairground functions and integrating private uses that have a current Exclusive Negotiating Agreement (ENA) with the County.
The project scope includes a Site Concept Plan for the 150 acres site to guide organization of various programs on the site; a Feasibility Study Report that will summarize vision, goals, site planning frameworks, opportunities, and recommendations; and a Business Plan that will outline programing and partnership strategy, and operational, financial, and economic strategy.






The Opportunities and Constraints Memo summarizes existing challenges on the Fairgrounds property and identifies opportunities for better utilization of the site. The challenges and opportunities are identified at the context scale and the site scale, and address accessibility and connection to the site from surrounding neighborhoods, level of service to parks and open space for existing neighborhoods, road safety, parking, circulation, site conditions, adjacencies, identity and placemaking.
The memo establishes draft project goals, explores possible park concepts, and presents a framework for site circulation, parks and open space, and programming. This memo sets the stage for developing a site concept plan to be included in the Feasibility Study Report.
The goals outlined below are in draft form and will be further refined and finalized after receiving input from County staff and stakeholders
• Develop a framework of open spaces and parks to complement Fairgrounds services and community’s needs for making Fairgrounds a local as well as regional destination.
• Provide recreational opportunities for underserved communities.
• Enhance Fairground functions and diversify program to cater to a wider range of age-groups.
• Organize the ENA uses to co-exist with the Fairgrounds and the public park.
• Foster a compelling vision for the property to attract investment.
• Demonstrate capability to secure additional funds and a steady stream of revenue by identifying potential business opportunities to contribute to the vision and ensure longterm financial sustainability.

1.4 Draft Vision
The Santa Clara Fair Park is an all-inclusive park with a diverse program catering to all ages, is a year-round destination with modern amenities; and attractive grounds is a free and affordable community amenity and is supported by a business plan to ensure both shortterm and long-term sustainability.
Image source: https://www.thefairgrounds.org/

The park and open space use is central to the vision for the future Fairgrounds, to ensure equitable access to open space and recreation for adjacent neighborhoods and Countywide residents. Additionally, the vision includes an enhancement of the traditional functions of Fairgrounds such as agricultural education, trade and convention, entertainment, and community gathering. To sustain these key functions and community benefits, planning for other revenue generating uses on the site will be crucial. Fulfilling multiple objectives requires balancing space allocation for various uses on the site, understanding trade-offs and ultimately prioritization.
The Park Concepts included in this memo explore park types, programs and functions that could possibly fit on this Fairgrounds site along with other uses and provide community benefits of varying extent. Each park concept explores a different site organization, space utilization and relationship with other uses. These concepts are meant to initiate a discussion on trade-offs and prioritization.
The park concepts are:
2.1 Big Destination Park
2.2 Multi-functional Urban Park
2.3 Urban Greenway
The Big Destination Park concept explores the idea of making Fairground Park a regional destination with attractions such as an entertainment venue, sports facilities, art installations, large water features, exhibits, unique experiences and multi-generational programs that draw visitors from the surrounding neighborhoods as well as from the wider region.


The Multi-functional Urban Park Concept envisions a park that accommodates indoor and outdoor spaces that can serve multiple functions to fulfill local and regional needs for active and passive recreation, cultural events, seasonal programs and informal community gathering spaces.


The Urban Greenway will be a linear park weaving through the site creating a natural haven in an urban environment. It will support community health and wellbeing by offering a variety of experiences such as walking and biking trails, nature interpretation and education, pollinator habitats, native vegetation, community gardens, children’s play areas, community facilities, etc.



3.1 Regional Connectivity
3.2 Land Use Context
3.3 Demographics
3.4 Level of Service to Parks and Recreational Community Facilities

The Santa Clara Fairgrounds site is in the relative geographic center of the City of San Jose, south of downtown San Jose, and south-east of the Tully Road/Monterey Road intersection. The Fairgrounds comprise of approximately 150 acres, of which approximately 136 acres is unincorporated County-owned land that lies on the south side of Tully Road. The remainder 14 acres to the north of Tully Road is within the City of San Jose jurisdiction.
Figure 2 shows the Fairgrounds site and its immediate context.





The Fairgrounds site is easily accessible by the three freeways in the vicinity (I-280, US-101 and CA-87) as well as regional arterial roads such as Monterey Road, Tully Road, Senter Road and Capitol Expressway. Three regionally serving transit stations (Tamien Lightrail/Caltrain Station, Curtner VTA Lightrail Station, and Capitol Caltrain Station) are within a one-mile radius of the Fairgrounds site. Multiple VTA bus routes serve Monterey Road in the vicinity of the Fairgrounds, with the nearest stops located north of the site near Old Tully Road and south of the site near Umbarger Road. However, since the buses don’t run very frequently, they are currently not a reliable mode of transport to access the Fairgrounds site during event days. Southbound stops are difficult for pedestrians to walk to or from due the infrequent crosswalks across Monterey Road.


Bicycle and pedestrian connectivity to the site is along the existing roadways, particularly Tully Road and Monterey Road. However, the facilities are minimal as the bike lanes lack separation from adjacent high-volume, high-speed vehicle travel lanes. Where sidewalks are provided, they typically lack additional pedestrian amenities and have minimal shade. The lack of pedestrian or bicycle facilities on Umbarger Road and absence of direct pedestrian connectivity to adjacent neighborhoods, to the south and east of the site, limits opportunities for people to reach the Fairgrounds without driving.



The Fairgrounds site is a large infill site with a diverse mix of uses immediately adjacent to it. Parcels to the north, along Tully Road, are primarily occupied by commercial and industrial development. At the northeastern corner of the Fairgrounds property is Franklin McKinley Elementary School. Residential neighborhoods occupy most of the lands immediately east of the Fairgrounds, with the Coyote Creek Park corridor beyond.
numerous public and charter schools within a one-mile radius of the Fairgrounds.
(Source: SCCFG Market Opportunities Draft Final Report, August 31, 2015)


A mix of residential, light industrial, and commercial development lies to the south. Monterey Road is mostly bordered by commercial development, with the Oak Hill Memorial Park cemetery and additional residential development further to the west. Surrounding amenities include the Coyote Creek Park that runs north-south to the east of the Fairgrounds, and





















Planning for the future use of Fairgrounds must take into consideration the demographics within the immediate vicinity of the site, to ensure that specific community needs are met. Previous Fairgrounds Study defined the vicinity as Greater Fairgrounds Neighborhood which is the area bounded by I-280 to the north, Capitol Expressway to the south, CA-87 to the west and US-101 to the east, as shown in Figure 6.
The Greater Fairgrounds Neighborhood residents represent more than seven different races, with a higher percentage of Hispanic and Asian residents. The overall age-range of residents is relatively young with a large number of families with children residing in the neighborhood. Compared to City of San Jose and Santa Clara County, the Greater Fairgrounds Neighborhood has a higher percentage of renters than homeowners. This neighborhood is one of the most impoverished neighborhoods with median household income significantly lower than the rest of City of San Jose and Santa Clara County. Therefore, access to amenities and resources is critical for the health and wellbeing of this community.


The development pattern in the Greater Fairgrounds Neighborhood is suburban in nature where majority of the local streets are loop streets or ending in cul-de-sacs, resulting in long walking distances and an auto-dependent environment. Sidewalks are undeveloped and do not offer a safe and comfortable pedestrian environment.
Figure 7 illustrates the level of service to parks and recreational amenities within the Greater Fairgrounds Neighborhood. As can be seen majority of the residential neighborhoods lie outside the ideal 10 to 15-minute walking distance.


Although the Fairgrounds site is a centrally located in the Greater Fairgrounds Neighborhood, it is currently fenced-off and inaccessible to the residential neighborhoods in the vicinity. For the Fairgrounds to serve as a community amenity in the future, creating safe and easy access to the site will be important.



4.1 Site Access and Circulation
4.2 Existing Site Uses
4.3 Site Character and Adjacencies
The primary Fairgrounds site generally has access from three sides, with active gates allowing ingress/egress from:
• Tully Road and Old Tully Road to the north, including a right-in/right-out driveway east of 7th Street (Gate B), the main pedestrian gate opposite 7th Street, and multiple driveways on Old Tully Road (including Gate C);
• Monterey Road to the west via a single right-in/right-out driveway (Gate D); and
• Umbarger Road to the south via a driveway located approximately opposite Carousel Drive (Gate F)
Additionally, the northern portion of the Fairgrounds site has curb cuts on Tully Road, 7th Street, and 10th Street. The north side of the property is bordered by a private access road for a Santa Clara Valley Transportation Authority (VTA) bus yard, but no connection is provided.
Tully Road along the northern boundary is an east-west principal arterial roadway connecting to Highway 87 to the west and US-101 to the
east. Monterey Road along the western boundary is a north-south principal arterial roadway. Both, Monterey Road and Tully Road east of Monterey Road are designated as a Vision Zero Priority Corridor by the City of San José. Umbarger Road, along the southern boundary, is an east-west major collector that connects Monterey Road with Senter Road to the east of the fairgrounds site.
Roadways surrounding the Fairgrounds site are typically constrained during weekday commute peak periods, particularly Tully Road and Monterey Road. Congestion on Tully Road in both directions, particularly in the afternoon, is a constraint to its ability to handle additional vehicular traffic. Outside of commute peaks, observations indicate less overall traffic with a larger share of trips passing by the site oriented to or from nearby activity centers such as schools and retail (the Plant, Costco, etc.).
While there are multiple access points into the site, the disaggregation of on-site
programs has resulted in each connecting to its own parking field without any vehicular circulation or connectivity within the Fairgrounds. In some cases, this limits opportunities for users to visit multiple locations at the Fairgrounds unless they exit and re-enter the site.
The primary active Fairgrounds uses, including exhibition halls and event centers, located at the north end of the site, have directly adjacent parking and typically are also able to rely on parking provided north of Tully Road. Walking between the buildings in this portion of the site is generally accommodated, though there is limited wayfinding signage to assist visitors.
Given the current program onsite, available parking supply appears adequate to meet current levels of demand at most times. During events or busier program operations, parking is more likely to be full and cause queuing at access points during ingress and egress.


Fairgrounds facilities consist of approximately 167,000 square feet of indoor building space, 20 acres of lawn and paved outdoor spaces, and 40 acres of parking. The primary Fairgrounds venues, including the concert arena and a complex of six event halls, are concentrated in the northern portion of the site adjacent to Tully Road.
The Fairgrounds site is a designated County site for emergency facilities and the 14-acre parcel north of Tully Road has been serving as a major COVID vaccination site since 2020. The core Fairgrounds site, south of Tully Road, serve as a venue for small outdoor concerts, exhibitions in the Expo Hall, corporate events needing indoor and outdoor space, offtrack-betting, animal auctions for large animals, venue for weddings, quinceañeras, etc. Outdoor facilities and uses include an animal storage area, a motocross course, a paintball/laser tag facility an
amphitheater, train storage, RV storage, and parking. There are also open areas on the site that do not have a designated use. The landscaping in the core Fairgrounds area is aging and poorly maintained without adequate infrastructure to support large outdoor events.
In general, there is an awkward mish mash of uses on site that doesn’t create a cohesive experience to attract visitors. The 154-acre site is significantly underutilized with limited programming during the year, inadequate built facilities, and inefficient site layout.
The Facilities Assessment Report conducted by FMC in 2018 concluded that the existing buildings on the site are in a deteriorated condition due to deferred maintenance. Buildings have outdated designs, awkward shapes, and inadequate sizes to support large indoor events, making them uncompetitive with other trade and convention venues in the region.



Entrances
Apart from the gateway arch entrance, the remaining entrance gates to the site lack identity.


Three main axes provide circulation within the Fairgrounds, and have defined character than the rest of the site. The North-South Esplanade serves as the main processional route, while Fiesta Lane and the Promenade serve as eastwest circulation routes.




Building facilities at the Fairgrounds are of varied styles and largely are in deteriorated/ condition, with the exception of Off Track Betting.
Most of the landscaping on the Fairgrounds property is located in the northern portion of the site. A tree grove behind the Pavilion Hall provides shade and biodiversity. A lawn area between the Fiesta Hall and the Arena is used for children performances.

5.1 Identity and Sense of Place
5.2 Indoor and Outdoor Facilities
5.3 Access, Circulation, and Parking
5.4 Infrastructure (site utilities)
The site lacks a sense of place, identity, aesthetics, investment, and programmed functions. Current programming is very adult focused and lacks diversity of experiences for different age groups. There is lack of adequate visitor restroom facilities, pedestrian walkways, and wheelchair accessibility through the fairgrounds. Facilities are aging and need significant upgrades and modernization to fulfill future needs for large scale events, expos, trade shows, and conventions, and stay competitive.
However, there is tremendous potential to develop the site into a regional destination by creating a sense of place and well-curated experiences around programmed recreational uses. Upgrades to the buildings, landscaping, site amenities and connectivity in the core Fairgrounds area
will significantly transform the experience on the site. There is an opportunity to integrate community serving parks, open space and amenities with Fairground functions and ENA uses to encourage higher visitor volume.
In general, the building facilities at the Fairgrounds are not in a very good condition. While some of the buildings have received minor renovations recently, they are largely outdated with inadequate sizes and awkward shapes that don’t make them an attractive venue as compared to other trade and convention venues that offer modern facilities and better spaces. All buildings need seismic retrofitting and upgrades to mechanical, plumbing, and electrical systems as well as accessible design. Similarly, the grounds
appear quite run down with aging landscaping, lack of design elements such as water features and fountains, public art, installations, wayfinding, signage, lighting, seating, restrooms, paving and walkways, etc.
Replacing some of the older buildings with modern, multipurpose facilities, high-quality architecture, refreshed and contemporary landscape design will significantly contribute to the identity and branding of the Fairgrounds site. It will also provide an opportunity for diversifying programs offered on the site.


Redevelopment of the Fairgrounds provides opportunities to better utilize the transportation facilities in and around the site. Notable opportunities include:
Redistribution of Access
& On-site Circulation – A more cohesive plan for the Fairgrounds site would allow vehicular access to be distributed more evenly across multiple access points based on capacity of the adjacent transportation network as well as proximate on-site programs. Adjustments to access points could allow full access to Monterey Road and better utilization of 10th Street as an ingress/egress route.
Roadway Safety
Enhancements – Safety can be enhanced for all users by improving intersection geometry/controls and active
transportation facilities. Improved pedestrian crossings of Tully Road could be facilitated through grade separated facilities and/ or improvements to the intersection of Tully Road / Old Tully Road / 7th Street.
Improvements to Existing Transportation Facilities
– Gaps in the bicycle and pedestrian network could be addressed through improvements to Umbarger Road across the Fairgrounds frontage. Existing bicycle and pedestrian facilities along Monterey Road and Tully Road could be enhanced to provide separation and enhanced desirability.
– While 7th Street and 10th Street currently provide buffered bikeways, the Fairgrounds site currently serves as a barrier to extending those facilities south to residential areas along Umbarger Road. Open space




improvements could allow enhancement of the bicycle and pedestrian network by facilitating joyful, low-stress connections across the site as well as within it.
Enhancements to existing transit stops to improve passenger amenities would make transit a more attractive alternative for reaching the Fairgrounds. Enhanced service levels and reliability along key routes would allow riders to travel to the site not only by bus, but also utilize bus connections to reach regional rail and light rail services. The Fairgrounds is surrounded by a fence and does not currently act as public community open space, nor does it provide connectivity between land uses in the area. Land use compatibility or incompatibility from redevelopment of the site will be dependent on specific design plans. The eastern site edge adjoining
school, single family residences and Umbarger road is an opportunity to introduce pedestrian access/ connections.
Shared Parking – Aside from the larger parking field located north of Tully Road, most parking is accommodated in a series of smaller lots adjacent to separated programs.
Redevelopment of the Fairgrounds to provide parking fields accessible to multiple programs would provide opportunities to share parking for multiples uses, reducing the overall number of spaces which may be needed on-site.
Off-site Event Parking – One typical challenge associated with reduced parking supply is meeting the demand of large events. However, several sites within two miles of the Fairgrounds – including Capitol Flea Market, Curtner and Capitol light rail stations, San Jose State University, and multiple retail centers – have large parking supplies that
could be leveraged for large events by employing parking shuttles. In addition to helping reduce the required on-site parking need, this could help to disaggregate traffic demand away from the site before and after events.
The infrastructure on site is either non-existent or is poorly developed. The cost of upgrading infrastructure on the property is enormous for the County to bear on its own, but a financing model that includes grant funding, public-private partnership, philanthropy and shared costs with ENA users would be a worthwhile consideration.


6.1 Parking Operations and Costs
6.2 Cost Recovery Goals and Funding Mechanisms
6.3 Park Management
6.4 Programming
Providing on-site parking, particularly in structures, often proves to be cost-intensive. While garages have the benefit of reducing the opportunity cost of space utilized for parking, they are accompanied by increased construction costs and introduce unique operational challenges associated with condensed ingress and egress demands. Additionally, paid parking can sometimes serve as a revenue stream and a potential tool to manage parking demand in specific parking fields during large events based on proximity and accessibility. If parking is monetized, care must be taken to ensure collection of fees does not introduce operational capacity constraint that increases delay or queuing associated with ingress and/or egress.
The Feasibility Study should establish the County’s cost recovery goal in terms of operations and life cycle recovery. Developing operations and funding models for managing programs and amenities will be critical for future success. A business model for financing investment in capital improvement and understanding of the market to identify potential business opportunities could be helpful to set recovery goals.
Some of the potential sources of financing include a combination of land leases, facility permits, reservations, rentals, exhibitions, gate fees, exhibitor fees, program fees, sponsorships, sales taxes, gambling proceeds, food and concessions sales, retail sales, exhibit space, livestock sales and parking fees.
The County could consider creating a Park Conservancy to manage and maintain the site, program the site, and raise money for the site for the Santa Clara County Commission. Long-term leases can support site maintenance, cover operating costs and security costs. All long-term uses can be required to have approved site plans, management agreements that follow strict maintenance standards for property leased to them to manage and keep up for the life of the lease.
A Program Plan is a critical component to ensure that the site is utilized to its maximum potential as a year-round destination with a combination of permanent and seasonal programs. It will also ensure a steady stream of revenue which is critical for the financial sustainability of the Fairgrounds and to support on-going maintenance of the site. Currently, the Fair Downs (horse betting area) is the only well-programmed space. But there is an opportunity to introduce recreational programs that complement the ENA uses, for introducing programs that cater to all age groups, fulfilling socio-cultural and recreational needs of multicultural communities in Santa Clara County, and addressing recreational needs of the local community.
The following program areas could be incorporated while reimagining the Fairgrounds Site as a Fair Park:
The Core Fairgrounds area needs to be upgraded with enhanced perceptual as well
as utilitarian features. This may include better lighting, wayfinding and signage, active and passive landscaped areas, updated restrooms and water fountains and multi-functional program space.
Expo Hall:
Expo Hall has a potential to host varied events that can make Fairgrounds a destination for regional as well as local communities. The Expo Hall space could be expanded to incorporate more exhibit space for shows lasting three to four days.
This building would be suitable to accommodate the following programs.
• Car shows/auto show
• Sporting events such as volleyball and basketball tournaments, cheerleading events for youth
• Sport and Fitness Shows
• Boat/Sport and Travel show
• E-sports Gaming Show and Events
Cultural and Art Shows:
• Art shows
• Cultural events
Exhibitions and Trade Shows:
• Small state and regional exhibitions shows for events such as health and wellness shows, park and recreation shows
• Construction Show
• Flower and Patio Show
• Green Expos
• 4-H Show
• RV Show
• Home Show
Pavilion Hall:
The Pavilion Hall can serve as the overflow space for the Expo Hall when large scale shows are scheduled, and also accommodate smaller scale independent programming such as: Additionally, it can include other events including:
• Cooking school events
• Urban Farms Show to demonstrate innovation in agriculture
• Bi-annual Wine Festival
• Beer Festival (craft beers showcase)
• “How to” Eventsdemonstrate how to create something for your home, farm, or community
• BBQ/Chili Cook-off Events
• Ethnic festivals for various Ethnic Groups to have a week-long celebration
• Comic-Con festival
Fiesta Hall:
Fiesta Hall can serve as a special use site for large group gatherings including:
• Church Events
• “How To”/ Educational Events
• Children-focused events such as Lego exhibits, STEAM workshops, Maker Faires, Halloween events, Theatre and Performing Arts workshops, etc.
• Farmers market on Weekends.
• E sports Events throughout the year
For better financial sustainability, a sponsor could be engaged with to revamp the Expo Hall, Pavilion Hall, and Fiesta Hall to equip with modern day amenities and infrastructure.
A multi-functional program area can serve as a set up for the fair, lasting at least a twoweek period and can include a Ferris Wheel, which could be functional throughout the year for a weekend use.
This program area can offer a potential for events such as a holiday light drive-through show, a lighted walking show, or an art display. Additionally, a live entertainment stage for use during the fair, for magic shows for kids, carnivals and for music festivals will act as a public magnet.
C. Park and Open Space (around 35 acres)
A well designed and maintained park and open space at the Fairgrounds site shall serve not just the local community but the regional communities. This park can be a multi-functional, big destination park offering a range of experiences to the visitors of age groups. It can include year-round program elements such as:
Community Recreational Amenities
• Destination playground, spray ground, picnic pavilions.
• Musical fountains
• Well-lit walking trail
Music Concerts and Art Festivals
• Pavilion stage for concerts that can occur year-round and seat 7,000 to 10,000 people. This could be leased out to a promoter like Live Nation, etc. to program.
• Art and Music festival
• A venue for movie nights.
Special Events/ Seasonal Events
• A venue for graduation ceremonies.
• Winter festival with a portable ice ribbon or refrigerated ice pavilion.
• Halloween hayrides through the park with exhibits along the trail.
• Easter Egg Hunts during Easter Week.
• Summer day camps for 6–12-year-old.
Choreographed Mobility Facility
• Incorporate electric golf carts to move people through the site on a separate pathway
• Small train around the site
Active Recreational Programs
• Walkathons
• Bike Races
• Dance Marathons
D. ENA Program Uses
(Leased land to SJSU for Track and Field, San Jose Earthquake Soccer Fields, and American Cricket Enterprises Cricket Stadium)
San Jose State University’s Track and Field facility: This facility could be used by high schools, community colleges, universities, track and field clinics, state, and national meets.
San Jose Earthquakes Soccer Fields: The County could consider a triple net lease model with the San Jose Earthquakes, where the Earthquakes provide and build their own facility, pay an annual lease and a percentage of the parking fees to the County, and pay for all utilities and maintenance costs. The facility can also serve as a community amenity youth tournaments, clinics, and training.
Cricket Stadium: This facility could be located on the northern part of the site and needs to be supported with a parking structure/ shared parking facility.
Hotels and Convention Center: This facility could be on leased ground for at least 25 years for 15% of the value of the land that is reassessed every 5 years.

The Vision Framework is informed by the project vision and goals. It establishes fundamental site planning elements that provide the basis for location, form, and scale of various uses on the site. This section included three site organization concepts. While each concept takes into consideration site access, circulation, compatibility between uses, synergy between various programs, parking needs, site management and community benefits; they do not perform
equally to these criteria. The pros on cons or suitability of each concept will be determined by which goals are prioritized.
The framework includes following key Components:
7.1 Park & open space
7.2 Programming
7.3 Circulation and Parking

• Recreational indoor/outdoor uses catering to a full age spectrum with amenities such as playgrounds for children or amenities for seniors.
• Green open spaces to balance ecology and create micro-habitat.
• Civic plazas and multifunctional amenities enriching experience of visitors.
• Cohesive organization of existing and proposed uses in the Fairgrounds.
• Integrate recreational amenities to compliment ENA Uses.
• Multi-functional spaces to support diverse program elements.
• Attractive and convenient visitor-focused elements such as water fountains, Ferris wheels, art installations, landscaping, concessions, restrooms, universally accessible pathways, wayfinding, lighting, etc.
• Balancing community amenities with revenue generating programs.
• Year-round program plan for site activation and optimizing revenue-generation.
• Clearly laid out circulation paths for vehicular, pedestrian, bike and other non-auto movement on site, to minimize conflicts.
• Active mobility and micro mobility infrastructure to make Fairgrounds an attractive and convenient destination for all.
• Improved access and connectivity to the site by transit and shuttles.
• Right-size parking to serve event day and non-event day demands by incorporating TDM measures and onand off-site shared parking strategies.
This concept explores the idea of making Fairgrounds Park a regional destination by locating a big 34-acre park at the center of the site. This park will support indoor and outdoor recreational facilities and major visitorserving programs with unique experiences such as a ferris wheel, large art installations, exhibits, etc.
It retains the core Fairgrounds area in its existing location. A re-designed Esplanade will serve as the primary northsouth axis that connects the core Fairgrounds with the big public park to its south and with the American Cricket League stadium to the north of Tully Road. The primary entrance to the site is along the Esplanade axis and is a major opportunity for branding and identity.
The Big Destination Park is accessible and connected to the residential neighborhoods on the south and east of the site, with a community-serving park on Umbarger Road.

The destination park is surrounded on three sides by ENA uses (SJSU track and field and SJ Earthquakes) and other revenue generated uses such as hotel and convention facilities located on Monterey Road.
The northern part of the site is proposed with cricket stadium and allied facilities such as plaza and parking.



The multi-functional urban park concept explores the idea of making Fairgrounds a Multifunctional Urban Park that accommodates indoor and outdoor spaces that serving civic, cultural and community amenities to fulfill local and regional needs for active and passive recreation, cultural events, seasonal programs, and informal community gathering spaces.
This concept re-locates the Fairgrounds Core off Monterey Road, and develops the framework of civic, cultural and community open spaces, ENA programs, and circulation.
The northern part of the site is proposed with cricket stadium and allied facilities such as plaza and parking.




The urban greenway concept explores the idea of a linear park weaving through the site supporting community health and wellbeing by offering a variety of active and passive experiences for community to respite in nature.
This concept retains most of the Fairgrounds Core while relocating Expo Hall to the center of the site, and develops the framework of plazas, parks and community open spaces, ENA programs, and circulation.
The northern part of the site is proposed with cricket stadium and allied facilities such as plaza and parking.





Santa Clara Fairgrounds Park Design Concept - Big Destination Park

» Enhance the existing fairgrounds axis.
» Extend the axis to integrate the surrounding neighborhood and provide community access.
» Connect and activate existing fairgrounds core, cricket stadium, and ENA uses.
» Arrange the park program to create seamless transition, maximize connectivity, and enhance visitor experiences.
» Implement green infrastructure throughout the park.
» Establish walking loop to connect all amenities, encourage visitors to explore various park features and provide active recreation opportunities throughout the park.


MUSIC CONCERTS AND ART FESTIVALS:
» Flex lawn for community multi-use
» Art and Music festival
» A venue for movie nights
» COMMUNITY RECREATIONAL AMENITIES:
» Destination playground, spray ground, picnic pavilions
» Musical fountains
» Well-lit walking trail
» SPORTS:
» Pickleball
» Tennis
» Fitness Court
» SPECIAL EVENTS/ SEASONAL EVENTS:
» A venue for graduation ceremonies
» Winter festival with a portable ice ribbon or refrigerated ice pavilion
» Halloween hayrides through the park with exhibits along the trail
» Easter Egg Hunts during Easter Week
» Summer day camps for 6–12-year-old
» INFRASTRUCTURE:
» Community center
» Restroom
» Train station




FAIRGROUND CORE:
ART ALLEY
FAIR PROMENADE
CONCERT VENUE SPACE
FLEX VENUE SPACE
FLEX USE
RODEO AND HORSE SHOWS
BIG DESTINATION PARK:
ENTRY PLAZA
PUBLIC ART/ CULTURAL DISPLAY
TRAIN STATION/ VISITOR DROP OFF
SMALL TRAIN RIDE
ROOF GARDEN
TUNNEL
AMPHITHEATER SEATING
FLEX LAWN
HAMMOCK GROVE
CAFETERIA
PICNIC GROVE
SENSORY/ DISCOVERY GARDEN
TENNIS
RESTROOM AND
WALKING
BUFFER


FAIRGROUND CORE:
ART ALLEY
FAIR PROMENADE
CONCERT VENUE SPACE
FLEX VENUE SPACE
FLEX USE
RODEO AND HORSE SHOWS
BIG DESTINATION PARK:
ENTRY PLAZA
PUBLIC ART/ CULTURAL DISPLAY
EVENT PLAZA
TRAIN STATION/ VISITOR DROP OFF
SMALL TRAIN RIDE
SENSORY/ DISCOVERY GARDEN
FLEX LAWN
HAMMOCK GROVE
PICKLEBALL
COMMUNITY
COMMUNITY
PLAZA
RESTROOM AND SHOWER
WALKING LOOP
BUFFER
OTHER PROGRAMS:
CRICKET STADIUM
PARKING GARAGE
SURFACE
TRAILER
EARTHQUAKES






































ATTACHMENT 04 Santa Clara Fair Park Concept Plan Options
WITH REVISED SJ EQ LAYOUT

FA I R GROUND
F L E X USE S AND C OMMUNI T Y SPOR T S




Feasibility Study
The following program plan outlines a set of assumptions about how programs could be delivered on the existing fairground site. The role of programming a fairground site starts with the following goals and assumptions.
1. C reate a regional destination, County Fairgrounds with parks or open space elements that can function as a fairgrounds site two weeks out of the year and as a destination throughout the year. This multi- use site will attract people to the site based on the type of programs and events that people are willing to pay for to support the total operations of the Fairgrounds. Two examples of this type of site are Fair Park in Dallas and Broward Central Park in Broward County Florida.
2. Create a Fairgrounds that can be 100%+ fee supported and can cover its operational costs and capital costs
3. Enhance the functional attraction in the Fairgrounds. This would include upgrading the program / educational buildings to be more accommodating and program functional that can serve many types of year- round programs that provide profit to the Fairgrounds
4. Foster a compelling vision for the Fairgrounds to attract investment s by outside event organizers and partnerships.
5. Establish a management entity to operate and maintain the site while raising capital money for the site to achieve the goals of the park site. They would operate independently similar to a Zoo Friends Groups, park conservancy, or foundation.
6. Organize the Exclusive Negotiating Agreements (ENA) to co- exist with the fairgrounds and parks or open space elements
7. Achieve long - term financial investments from partners through land leases and event providers to create revenue for the park.
8. Develop an infrastructure replacement strategy to update or replace older facilities as needed t o maintain the site that will attract visitors, generate revenue, and provide financially for the capital needs of the park.
9. Incorporate park amenities and features that serve visitors of all ages, abilities, and communities in a safe and an inviting environment.
1. One entity will manage the entire property, the variety of assets, and activities to leverage the synergy of the Fairgrounds and maximize its potential.
2. The Fairgrounds will be open 365 days a year as a park and as a destination event site. During the annual fair or other large, special events, portions or all of the Fairgrounds may be closed to the general public due to reserved use, capacity, safety, or security
3. The Fairgrounds will have program zones that can work independently of each other or in concert with each other. It is assumed that the total Fairgrounds acres are approximately 150 acres which includes parking that is available for the park and fairground site.
4. The Fairgrounds will serve all ages, abilities, and communities in various forms of organize d education, recreation, sports, entertainment, and self- directed recreation activities such as walking, exercising, sports viewing, retail buying, gambling, and concerts.

5. The Fairgrounds will recover 100%+ of the operational costs from a combination of revenue sources, land leases, facility permits, reservations, rentals, exhibitions, gate fees, exhibitor fees, program fees, sponsorships, sales taxes, gambling proceeds, food and concessions sales, retail sales, exhibit space, livestock sales and parking fees. Each one of these funding sources can and will be used for supporting the site and building new infrastructure. It is recommended that the management entity will set up a capital campaign to raise capital to make initial improvements to the site and build off of that over a number of years to rebuild the park/fairground site
6. Parking fees will increase $5 in each category (small, medium, and large events) in year two and year five of the pro forma.
7. Anchor leases and RV parking will decrease as new assets are developed within the fairgrounds.
8. Long - term leases will be established to support the site and cover operating costs.
9. All long - term leases will have approved site plans, formal management agreements that follow strict maintenance standards for property leased to them to assure leases will manage and keep their site under lease terms for the life of the lease
10. All direct costs associated with leased areas in the Fairgrounds will pay via lease back to the manag ement entity based on direct and indirect costs associated with their lease terms.
11. Security costs are included in the community park and will also be included in land leases for sites within the fairgrounds
12. All lease d sites will maintain their own space. All Fairground program spaces, indoors and outdoors, that are not leased will be maintained and programmed by the management entity.
13. All pricing will be maintained for services, leases, permits, food services, exhibitor fees, program fees, the Conservancy will set sponsorships.
14. The Expo Hall will be expanded to 100,000 square feet to better meet the demand on the size of the space and include fieldhouse capabilities for sport tournaments.
15. Lease spaces will include space for retail (e.g., hotel and conference center), Soccer Fields and Training Facility, Track and Field facility, Cricket Stadium, and Off- Track Betting Facility. The Fairgrounds will have an updated feasibility study that will encourage private investment and provide guidelines for leases to follow.
16. Revenues from the track and field facility will be retained by the lease and provide no revenues to the County from its use. Revenue generation is anticipated to be minimal.
17. ENAs will not contribute funds to construction and operation of parking facilities outside of their leased area nor will they receive any revenue from those facilities. Soccer fields will have an adjacent 100 parking spaces that revenue generated will be retained by the lease.
18. Based on the size of the crowd and type of event, f ood trucks will be available on site
19. All concessions will be contracted out for a percentage of the vendor’s gross sales.
20. The County will maintain compliance with the Public Park Preservation Act.
21. The County will have 5% of all revenues placed into capital reserve for lifecycle replacement of assets. This capital reserve will apply to future replacement of assets but would not be sufficient to address existing budget shortfall to replace existing infrastructure/buildings or new infrastructure for build- out of all 150 acres at the Fairgrounds. Current estimate for initial investments is about $200 million.
22. The C ounty will implement the type of lease that generates the best terms for the overall operations of the Fairgrounds.

Clara Fairgrounds Feasibility Study
23. All leased spaces will be available for public use or logistical support during the annual fair at no cost to the County.
24. The mixed use desired on 14- acre Tully Road parcel will be market rate for land leases and where applicable, include a percentage of sales.
• Fairground Core Zone: The site needs to be upgraded with effective lighting, improved décor, informational signage, landscaping enhancements, updated restrooms and appropriate indoor and outdoor program space.
• Expo Hall Site The space should be expanded to incorporate more exhibit space and should operate like a convention center space where events are on site for three or four days for a show or event. Recommendation is to expand up to 100,000 square feet to meet standard for a convention center. Each show will need sponsors to help with paying for the site. The key is to book shows that support what the region is interested in such as the following:
o Car shows / Auto Show s
o Exhibitions and Trade Shows
o Sporting events: i.e., volleyball tournaments, basketball tournaments, cheerleading and events for youth
o Boat / Sport and Travel Shows
o Art Shows
o Small state and regional exhibition shows and events (i.e., H ealth and W ellness Shows, Park and R ecreation Sports S hows )
o Religious Events and Conferences
o Esports Gaming Shows and Events
o Sport and Fitness Shows
o Construction and Manufacturing Shows
o Home Shows
o Flower and Patio Shows
o Green Expos
o 4- H Shows
o RV Shows
• Pavilion Site on the Main Fairgrounds. Pavilion space should be dedicated to supporting Expo Hall overflow crowds of events. Seek a sponsor for the events that target these programs. Other separate events could include:
o Cooking School and C ooking Events
o Urban Farms Show to demonstrate Innovation in Agriculture
o Wine Festivals ( these could be at least twice a year)
o Beer Festival (craft beers showcase)
o “How to Events” that demonstrate crafts, decorations for your home, and community building types of projects.
o BBQ / Chili Cookoff Events

Program Plan Santa Clara Fairgrounds Feasibility Study
o Ethnic festivals and cultural events for various groups to have a weeklong celebration at the park and share their traditions, food, and music with the community
o Comic- Con Festivals
o Seek sponsors for each type of event on the site
• Fiesta Hall on the Main Fairgrounds would be for special use by large group gatherings such as church gathering events, How To Learn Events, or Youth 4- H shows
o Events just for kids
Lego Shows
Music Events
Holiday Events
o Farmers M arket on Weekends (Saturday and Sunday)
o Esports Events throughout the year
• Program Area: 10 acres.
o Seek a sponsor for the art site
o Set up for County Fair for a two- week period
o Leave the Ferris Wheel Up year- round for weekend use and to promote the fair year round
o Create events on the site that might include a holiday light drive through show, or a light walking show with Christmas music, holiday food and drinks.
o Incorporate creative displays throughout the park that could be in the form of water fountains, various types of art made by community residents, or permanent art.
o Consider a yearly contracted refrigerated Ice Ribbon during the months of November, December, and January for people to ice skate on as an attraction of the destination park and encourage people to visit the Fair Park site.
o Use the live entertainment stage for music during the fair, weekends, Magic Shows for kids, Kid Carnivals and holiday events during the 4th of July, Labor Day, Memorial Day, Halloween, Christmas, and other special days like St. Patrick’s Day.
• Big Destination / Linear Park: include events on the 34 acres
o Establish a Pavilion Stage for concerts that can occur year- round and seat 5,000- 7,000 people. Lease the stage for programming to a promoter like Live Nation
o Incorporate an extensive park with a destination playground, spray ground and picnic pavilions
o W ell- lit walking trails
o Fountains that play music during the day and on special events
o Rodeo and Horse Shows
o G raduation parties and celebrations
o Art and Music F estival with juried art
o Utilize electric golf carts to move people through the site on a separate pathway
o Movie Nights in the Park
o Halloween hayrides through the park with exhibits along the trail
o Walkathons

o Bike Races
o Dance Marathons
o Winter Festivals with a portable ice ribbon or refrigerated ice pavilion
o Small train around the site
o Easter Egg Hunts
o Summer day camps for 6–12- year- olds hosted by the Conservancy
• Leased Land to San Jose State University for Track and Field and Soccer Fields, These entities will build their own facilities within a long-term lease agreement.
o Track and field stadium / facility will be leased out for track related events for high schools, community colleges, universities, track and field clinics, state, and national meets. The track would be developed by a public partner, San Jose State University, and it is assumed that they will pay all cost to develop the track facilities and will not pay a yearly land lease. They will operate and maintain the site for their exclusive use at their cost. San Jose State University will allow public access to the facility for certain track and field events and instructional programs at no cost to the public. The facility may be lit in future phases
o Soccer Fields leased to San Jose Earthquakes. The tenant is building their own space and they will pay all cost to maintain the site The tenant will pay an annual lease to the County of $250,000 dollars a year for portions of the facility with exclusive use The annual increase will be calculated at 2.55%. The Earthquakes will pay for all utilities and maintenance costs. The team can provide youth tournaments on site, clinics, and training. Site will be lit.
o Seek an evaluation of 14- acre parcel that could become on a land lease for a commercial use. This is a source of income for the county for the future that could be estimated at 5% of the value of the land. This could be at a level of 5% of the value of the land that is updated every five years
o Hotels and Convention Center should be on leased ground for at least 25 years for 15% of the value of the land, reassessed every 5 years with a small percentage of gross (i.e., 2% ) that would support events on site. The Conservancy should recover a dedicated percentage of the hotel tax to support the site.