Guía de Propiedad Intelectual para Organizaciones Profesionales

Page 1

GUÍA DE PROPIEDAD INTELECTUAL PARA ORGANIZACIONES PROFESIONALES

Cápitulo 0: SOBRE CEDRO Y UNIÓN PROFESIONAL Pág. 3

Cápitulo 1: INTRODUCCIÓN A LA PROPIEDAD INTELECTUAL Pág. 4

Capítulo 2: TIPOS DE DERECHOS Pág. 8

Capítulo 3: OTROS TITULARES DE DERECHOS Pág. 10

Capítulo 4: DURACIÓN DE LOS DERECHOS DE PROPIEDAD INTELECTUAL Pág. 11

Capítulo 5: LÍMITES Y EXCEPCIONES Pág. 13

Capítulo 6: TRANSMISIÓN DE LOS DERECHOS DE AUTOR Pág. 16

Capítulo 7: OBTENCIÓN DE AUTORIZACIÓN PARA LA REUTILIZACIÓN DE OBRAS AJENAS Pág. 18

Capítulo 8: USO INTERNO DE PRENSA Pág. 20

Capítulo 9: USO DE PUBLICACIONES DE PRENSA POR PARTE DE PRESTADORES DE SERVICIOS DE LA SOCIEDAD DE LA INFORMACIÓN Pág. 22

Capítulo 10: USO MATERIAL PROTEGIDO EN BIBLIOTECAS Y CENTROS DE DOCUMENTACIÓN Pág. 23

Capítulo 11: BREVE MENCIÓN A LOS DERECHOS DE PROPIEDAD INDUSTRIAL Pág. 24

Capítulo 12: ANEXO CAJA DE HERRAMIENTAS Pág. 26

0000
ÍNDICE

SOBRE CEDRO Y UNIÓN PROFESIONAL

UTILIDAD DE ESTA GUÍA

Las organizaciones y los profesionales cole giados suelen realizar trabajos que son pu blicados y están protegidos por los derechos de propiedad intelectual. Conocer sus dere chos y cómo ejercerlos es fundamental para que sus trabajos intelectuales puedan difun dirse de forma óptima. A la misma vez, las organizaciones profesionales utilizan obras protegidas en el desarrollo de sus activida des, entre otras, comunicación, formación, documentación y servicio de bibliotecas, para poder llevar a cabo estas actividades con la seguridad necesaria, tanto para los colegiados como para los profesionales de estas organizaciones.

SOBRE UNIÓN PROFESIONAL

Unión Profesional (UP) es la asociación que aúna a las profesiones colegiadas en España, creada en 1980 con la vocación de defender los intereses co munes de las profesiones y la consecución coordi nada de las funciones del interés social. UP abarca los sectores jurídico, económico, sanitario, social, científico, docentes, arquitectura e ingenierías.

SOBRE CEDRO

CEDRO tiene como misión representar y defender los legítimos intereses de autores y editores de li bros, periódicos, revistas y partituras, facilitando y promoviendo el uso legal de sus obras. Para co nocer más sobre la Entidad, visite www.cedro.org.

Convenio de colaboración entre Unión Profesional y CEDRO

Unión Profesional y CEDRO firmaron un convenio para promover la protección de los derechos de propiedad intelectual y el conocimiento de estos por parte de estas corporaciones, en el marco de la Cultura Profesional.

Con la firma de este acuerdo, ambas instituciones fijaron áreas específicas de colaboración, entre las que se encuentran esta guía sobre propiedad in telectual y organizaciones profesionales (Consejos Generales y Colegios Profesionales).

0000 0
3

INTRODUCCIÓN A LA PROPIEDAD INTELECTUAL

1.1. Qué es la Propiedad Intelectual: autores y obras protegidas

El artículo 33 de la Constitución española re conoce el derecho a la propiedad, de la que nadie podrá ser privado, sino por causa justi ficada de utilidad pública o interés social, me diante la correspondiente indemnización y de conformidad con lo dispuesto por las leyes. La propiedad intelectual se encuadra dentro de este derecho, lo que implica, como veremos, que cuando queramos utilizar una obra litera ria, artística, científica, etc., debamos contar previamente con el consentimiento de su autor o quien ostente estos derechos (editor/a, pro ductor/a, entre otros).

La propiedad intelectual en nuestro país englo ba el derecho de autor, que protege a los crea dores de las obras originales, y los conocidos como derechos vecinos o conexos a los derechos de autor. Todos ellos conforman la propiedad intelectual.

Los derechos de autor se regulan en el Libro I de la Ley española de Propiedad Intelectual, el Real Decreto Legislativo 1/1996, de 12 de abril, por el que se aprueba el texto refundido de la Ley de Propiedad Intelectual (TRLPI). Estos se atribuyen a cualquier autor por el simple hecho de haber creado una obra original. Por tanto, no se requiere ningún trámite como el registro de la obra para que nazcan derechos de au tor, la protección es automática y surge por el mero hecho de haber creado una obra original. Por otro lado, el Libro II del TRLPI regula los otros derechos, también conocidos como de rechos vecinos o conexos a los derechos de autor. Entre ellos se encuentran los derechos de los artistas intérpretes o ejecutantes, los derechos de los productores de fonogramas y de grabaciones audiovisuales, los derechos de las entidades de radiodifusión, los de aquellos que realizan meras fotografías, los derechos de quienes editan determinadas producciones editoriales y los de las editoriales de prensa. Además, la Ley regula un derecho sui géneris

en favor de los fabricantes de bases de datos. Derechos de autor y derechos conexos o ve cinos conforman en nuestro país la propiedad intelectual. En otros ordenamientos o en el ámbito internacional, por ejemplo, en la Orga nización Mundial de la Propiedad Intelectual (OMPI) o en la Organización Mundial del Co mercio (OMC), bajo la denominación de pro piedad intelectual también se incluye lo que en España conocemos como propiedad indus trial, relativa a las invenciones (patentes y mo delos de utilidad), signos distintivos (marcas), denominaciones o indicaciones de origen, etc. La propiedad intelectual en nuestro país, por tanto, está integrada por derechos de autor y de otros titulares de derechos, que les atribu yen la plena disposición de sus obras o pres taciones, sin más limitaciones que las estable cidas en la propia ley.

La protección es automática y surge por el mero hecho de haber creado una obra original

En la legislación española, así como la del resto de los estados miembros de la UE, pertenece al sistema continental, este se caracteriza por estar vinculado al “derecho de la personalidad” y la protección de los derechos morales del au tor. Se entiende, además, que los derechos de autor surgen de la actividad de una persona física, y no se precisa una fijación de la obra u otros requisitos adicionales para otorgar pro tección a la obra. Como regla general, en los sistemas de derechos de autor prevalecen las normas imperativas, que establecen algunos derechos como irrenunciables e inalienables, es el caso de los derechos morales.

El sistema anglosajón (copyright) se caracteri za por otorgar derechos de explotación, mien tras que no otorga excesivo protagonismo a la protección de los derechos morales del autor. La regla general, en los sistemas de copyright,

000 01
4

prevalece la autonomía de la voluntad, que es tablece la posibilidad de los titulares de tomar decisiones sobre sus derechos, sin existencia de normas imperativas. En ámbito empresa rial, el empresario suele ostentar, con carácter originario, la titularidad de los derechos.

1.1.1.

A través de la protección de los derechos de los autores y otros sujetos como editores, producto res, artistas intérpretes o ejecutantes se persigue el fomento de la creación.

Solo a través de una adecuada protección, que les permita autorizar y/o evitar el uso de sus creacio nes sin su consentimiento y garantice que sean remunerados por su esfuerzo y trabajo, se cum plirá este objetivo.

Si no se remunera y protege adecuadamente a los creadores, estos no van a encontrar el estí mulo suficiente para continuar con su labor crea tiva.

1.1.2. Autores

La condición de autor siempre la ostentará una persona natural creadora de una obra del intelec to. Por el simple hecho de la creación, los autores ostentarán derechos morales y derechos exclu sivos sobre sus obras, sin que se le exija ningún requisito formal, como el registro o depósito de sus obras o una especial capacidad. También los menores de edad pueden ser considerados au tores y ostentar derechos sobre sus creaciones. No gozarán de derechos de autor ni serán pro tegidas como obras, con arreglo al TRLPI, las creaciones generadas de forma autónoma y sin intervención humana por máquinas, robots o sis temas de inteligencia artificial, las realizadas por animales (por ejemplo, el famoso selfie hecho por un mono) o las realizadas por la naturaleza (por ejemplo, la peculiar forma de unas rocas re

También los menores de edad pueden ser considerados autores y ostentar derechos sobre sus creaciones

sultado de la erosión del viento o el agua).

De la protección que la ley confiere al autor tam bién se podrán beneficiar personas jurídicas en determinados supuestos, como el caso de las obras colectivas reguladas en el artículo 8 del TRLPI.

Se presumirá que es el autor aquel que aparez ca identificado como tal en la obra, mediante su nombre, firma u otro signo. Esta presunción, no obstante, admite prueba en contrario.

1.1.3. Obras realizadas por varios autores: obras en colaboración y obras colectivas

Cuando una obra es el resultado unitario de la colaboración de varios autores, por ejemplo, una composición musical donde un creador compo

ne la música y otro la letra, un libro en el que un autor escribe el texto y otro se encarga de las ilustraciones, los derechos corresponden a todos los coautores. Se trata de las obras en colabora ción reconocidas en el artículo 7 del TRLPI. Los derechos de propiedad intelectual sobre una obra creada en colaboración corresponden a to dos los coautores en la proporción que determi nen. En lo no previsto en esta Ley, se aplicarán a estas obras las reglas sobre la comunidad de bienes, que se recogen en el Código Civil. Para divulgar y modificar una obra en colabo ración se necesita el consentimiento de todos los coautores, pero una vez divulgada, ningún coautor puede rehusar injustificadamente su consentimiento para que la obra sea explotada

Para divulgar y modificar una obra en colaboración se necesita el consen timiento de todos los coautores, pero una vez divulgada, ningún coautor puede rehusar injustificadamente su consentimiento para que la obra sea explotada en la misma forma en la que fue divulgada

en la misma forma en la que fue divulgada. Por otro lado, se considera obra colectiva aquella creada por la iniciativa y bajo la coor dinación de una persona natural o jurídica que la edita y divulga bajo su nombre. Esta obra se compone de aportaciones de diferentes au tores, cuya contribución personal se funde en una creación única y autónoma, para la cual haya sido concebida sin que sea posible atri buir separadamente a cualquiera de ellos un derecho sobre el conjunto de la obra colectiva (art. 8 TRLPI). Son ejemplos de obra colectiva las enciclopedias, los diccionarios, periódicos, entre otras obras.

Los derechos sobre la obra colectiva corres ponderán a la persona que la ha editado y divulgado bajo su nombre, salvo que se haya pactado lo contrario.

1.1.4. Obras protegidas

Son objeto de propiedad intelectual las crea ciones originales literarias, artísticas o científi cas expresadas por cualquier medio o soporte, tangible o intangible, actualmente conocido o que se invente en el futuro.

A modo de ejemplo, el artículo 10 del TRLPI enumera, entre otros, los libros, escritos, dis cursos y alocuciones, las conferencias, infor mes y explicaciones de cátedra, las composi ciones musicales, las obras dramáticas, obras teatrales, coreografías, obras cinematográficas y cualesquiera otras obras audiovisuales, es culturas, pinturas, dibujos, maquetas, obras ar

00
Objetivos de la Propiedad Intelectual
5

quitectónicas o de ingeniería, mapas, obras fotográficas y programas de ordenador. El título de una obra, cuando sea original, tam bién quedará protegido.

Serán obras protegibles a través de los de rechos de propiedad intelectual aquellas creaciones dotadas de originalidad. Según reiterada jurisprudencia del Tribunal de Jus ticia de la Unión Europea (TJUE) será origi nal aquella creación intelectual que refleje la personalidad de su autor, manifestando las decisiones libres y creativas (entre otras, sentencia de 12 de septiembre de 2019, Co femel, C‑683/17).

Serán obras protegibles a través de los derechos de propiedad intelec tual aquellas creaciones dotadas de originalidad

Por tanto, no se protegerá por derechos de propiedad intelectual lo que venga delimitado por reglas o normas preestablecidas, que no dejen espacio para la libertad creativa. De esta forma, entendió el TJUE que un partido de fút bol no podía considerarse obra protegible por derechos de autor (sentencia del TJUE de 4 de octubre de 2011, Football Association Premier League, C 403/08), sin perjuicio de la protec ción que le pueda corresponder a la grabación audiovisual del mismo. Además, se requiere que la creación sea iden tificable con suficiente precisión y objetividad. En este sentido, el TJUE declaró que el sabor de un alimento, como un queso, no puede ser considerado una obra protegible por los dere chos de propiedad intelectual (sentencia de 13 de noviembre de 2018, en el asunto C‑310/17). No se protegen a través de los derechos de propiedad intelectual las meras ideas, proce dimientos, métodos de operación o concep tos matemáticos, solo la original forma de expresión de los mismos será merecedora de protección.

Disposiciones Legales:

Además, no son objeto de propiedad intelec tual las disposiciones legales o reglamentarias y sus correspondientes proyectos, las resolu ciones de los órganos jurisdiccionales y los ac tos, acuerdos, deliberaciones y dictámenes de los organismos públicos, así como las traduc ciones oficiales de todos ellos. No obstante, sí podrá estar protegida una concreta edición de los anteriores, ya que, de conformidad con el artículo 129 TRLPI aquel que edite cualquie ra de esos textos, por ejemplo, un código de leyes, y siempre que esa edición pueda ser in dividualizada por su composición tipográfica, presentación y demás características edito

riales, ostentará derechos sobre la misma. Por tanto, si queremos fotocopiar, escanear, repartir copias o subir a internet una de estas ediciones, con carácter general, tendremos que pedir auto rización a quien las haya editado.

1.1.5. Distinción entre creación y soporte

Se debe tener en cuenta que en materia de de rechos de propiedad intelectual hay que distin guir entre la creación y el soporte que la con tiene. Cuando adquirimos un soporte en el que se incorpora la obra, por ejemplo, una novela en papel, un CD, un DVD no adquiriremos ningún derecho de propiedad intelectual sobre la obra original que estos contienen. No podré, con ca rácter general, fotocopiar esa novela y distribuir copias, copiar las canciones que contiene un CD y subirlas a internet o cualquier otro acto de ex plotación de esas obras.

En el mismo sentido, cuando accedo a obras en formato digital, por ejemplo, a través de una sus cripción a una plataforma, adquiero un derecho de uso, pero tampoco podré llevar a cabo actos de explotación (copia, distribución, transforma ción o comunicación pública) de las obras a las que accedo, más allá de lo que me sea autoriza do en virtud del contrato de suscripción.

1.2. Mapa del marco legal

A continuación, se señalan aquellas normas re lativas a los derechos de propiedad intelectual más relevantes:

Tratados y Convenios Internacionales de los que España es parte:

• Convenio de Berna, de 9 de septiembre de 1886, revisado en París el 24 de julio de 1971 y ratificado por España el 2 de julio de 1973 (BOE n.º 81, de 4 de abril de 1974).

Este Convenio recoge la protección mínima que deben dispensar los estados parte a los creado res/as de obras literarias, artísticas o científicas. Además, recoge, entre otros, los siguientes prin cipios básicos:

KPrincipio de trato nacional, que implica que las obras cuyo autor es nacional de un estado contratante o que se publicaron por primera vez en un estado contratante deberán ser ob jeto, en los demás estados parte, de la misma protección que éstos confieren a las creacio nes de sus nacionales. Esto implica que las obras de autores españoles también se prote jan en otros estados con el mismo alcance que la protección que confieren a sus nacionales.

KPrincipio de protección automática, que im plica que las obras quedarán protegidas por el simple hecho de la creación, sin que se exija su sometimiento a ningún requisito o formalidad.

6

Puede obtenerse más información en: https://www.wipo.int/treaties/es/ip/berne/sum mary_berne.html

• Tratado de la OMPI sobre Derecho de Autor (WCT, por sus siglas en inglés). Alude a la protección de las obras en el entorno digital. Además, amplía los derechos reconoci dos en el Convenio de Berna e incluye los pro gramas de ordenador y las bases de datos entre los objetos de protección. Puede obtenerse más información en: https://www.wipo.int/treaties/es/ip/wct/sum mary_wct.html

Legislación UE:

• Directiva 2012/28/UE del Parlamento Euro peo y del Consejo de 25 de octubre de 2012 sobre ciertos usos autorizados de las obras

peo y del Consejo, de 22 de mayo de 2001 relativa a la armonización de determinados aspectos de los derechos de autor y dere chos afines en la sociedad de la información (DOCE n.º 167, de 22 de junio de 2001).

• Directiva (UE) 2019/790 del Parlamento Eu ropeo y del Consejo de 17 de abril de 2019 so bre los derechos de autor y derechos afines en el mercado único digital.

Todas ellas han sido incorporadas a la legis lación española.

Legislación nacional:

• Constitución española (artículo 33 que re gula el derecho de propiedad).

• Real Decreto Legislativo 1/1996, de 12 de abril, por el que se aprueba el texto refundi do de la Ley de Propiedad Intelectual, regu larizando, aclarando y armonizando las dis

TIPOS DE DERECHOS

La propiedad intelectual engloba los derechos morales y los derechos de explotación. A con tinuación, distinguiremos entre unos y otros:

2.1. Derechos morales

Los derechos morales, recogidos en el artículo 14 del TRLPI, son Inalienables e irrenunciables. Esto quiere decir que al autor no se le puede imponer que renuncie a estos o los transmita. En concreto, este artículo, enumera los siguien tes derechos morales:

• Divulgación

El autor tiene el derecho a decidir si quiere divulgar su obra o que nunca salga a la luz manteniéndola inédita, así como la forma en la que debe ser divulgada. Se entiende por divul gación toda expresión de la obra que, con el consentimiento del autor, la haga accesible por primera vez al público en cualquier forma.

• Paternidad

Consiste en la facultad del autor de divulgar su obra con su nombre, bajo seudónimo o signo, o anónimamente. Además, implica que cuando utilicemos una obra ajena debamos mencionar quién es el autor.

• Integridad

Todo autor tiene derecho a exigir el respeto a la integridad de su obra e impedir cualquier de formación, modificación, alteración o atentado contra esta que suponga perjuicio a sus legíti mos intereses o menoscabo a su reputación.

• Derecho de modificación

El autor podrá modificar su obra, por ejemplo, una escultura o una pintura, incluso cuando la haya vendido. En cualquier caso, debe respe tar los derechos adquiridos por terceros y las exigencias de protección de bienes de interés cultural.

• Derecho de retirada de la obra del comercio

El autor conserva el derecho a retirar la obra del comercio, por cambio de sus convicciones intelectuales o morales; sin embargo, se pue de ver obligado a indemnizar previamente los de daños y perjuicios a aquellos que hubieran adquirido los derechos para explotar la obra, como, por ejemplo, a un editor.

Si el autor decide reemprender la explotación de su obra con posterioridad a la retirada del comercio, deberá ofrecer con carácter prefe rente estos derechos al anterior titular que se encontrase explotándolos y en condiciones ra zonablemente similares a las originarias.

• Derecho al ejemplar único o raro

El autor podrá acceder al ejemplar único o raro de su obra cuando se halle en poder de otro, cuando este acceso sea necesario para ejer citar cualquier derecho que le corresponda, como la divulgación de la obra.

2.2. Derechos patrimoniales

2.2.1. Derechos exclusivos o de explotación Indica el TRLPI, que corresponde al autor el ejercicio exclusivo de los derechos de explo tación de su obra en cualquier forma. Por tan to, cualquier forma de explotación de una obra protegida por derechos de propiedad intelec tual requiere, con carácter general el consenti miento previo de su autor o titular de derechos.

El artículo 17 del TRLPI, entre las modalidades de explotación que puede autorizar o prohibir cualquier autor enumera, a modo de ejemplo, el derecho de reproducción, el derecho de dis tribución, el derecho de comunicación pública que incluye la puesta a disposición en línea y la transformación de la obra.

Sin embargo, esta no es una lista cerrada por

2
8 00000

que, como se ha dicho, cualquier acto de ex plotación de una obra por un tercero requerirá, en un principio, del consentimiento del titular de derechos. Solo podremos prescindir de este consentimiento si la obra se encuentra en do minio público, por el transcurso del plazo de protección o cuando sea de aplicación un lí mite o excepción a los derechos de propiedad intelectual.

Más adelante hablaremos de los plazos de du ración de los derechos de propiedad intelec tual y de los límites y excepciones existentes en la legislación, pero antes analizaremos los derechos de explotación enumerados en este artículo.

• Derecho de reproducción

El derecho de reproducción implica la fijación de la obra, por cualquier medio y en cualquier forma, que permita su comunicación o la ob tención de copias.

Son actos de reproducción, por tanto, la fija ción de una actuación, la grabación de una pe lícula, la fotocopia o escaneo de un libro, la co pia de un archivo digital que contenga la obra o su almacenamiento en tu disco duro. Afectan al derecho de reproducción tanto las copias temporales como las permanentes, también las copias de la obra en su integridad o de partes de la misma.

Cualquier acto de copia requerirá del consenti miento previo de los titulares de derechos, sal vo que pueda ser de aplicación un límite al de recho de reproducción, como el límite de copia privada previsto en el artículo 31.2 del TRLPI.

• Derecho de distribución

La distribución de una obra se traduce en la transmisión del original o de las copias de la obra, en un soporte tangible (una novela en papel, un disco en CD o una película en DVD), mediante su venta, alquiler, préstamo u otras.

Este derecho atribuye al autor la facultad de autorizar o prohibir la difusión de ejemplares de sus obras.

Cuando transmitimos una obra a través de in ternet o intranet, no nos encontramos ante un acto de distribución, se trata de un acto de co municación pública en su modalidad de puesta a disposición.

• Comunicación pública y puesta a disposición

Un acto de comunicación pública es aquel por el que una pluralidad de personas puede tener acceso a la obra sin previa distribución

de ejemplares a cada una de ellas, como, por ejemplo, una representación de un texto tea tral en un teatro, difusión de una película en una sala de cine, la emisión de música en bares y discotecas, lecturas dramatizadas de textos, entre otras. En la comunicación pública no se transmiten ejemplares que contienen la obra a los usuarios, a diferencia del derecho de distri bución.

Una modalidad del derecho de comunicación pública consiste en la puesta a disposición de las obras en línea, de forma que los usuarios puedan acceder a ellas en el momento y des de el lugar que decidan. Realizamos un acto de puesta a disposición cuando colgamos una obra en internet o una intranet.

• Transformación

Una transformación de una obra consiste en cualquier modificación de la que se derive una obra diferente, por ejemplo, una traducción, una adaptación de una obra literaria a una obra cinematográfica, entre otras.

La obra que resulte de esa transformación también estará protegida por derechos de pro piedad intelectual, se trata de una obra deri vada. Los derechos sobre la obra derivada le corresponden al autor de aquella, sin perjuicio del derecho del autor de la obra originaria de autorizar la explotación de esos resultados en cualquier forma y en especial mediante su re producción, distribución, comunicación públi ca o nueva transformación.

2.2.2. Derechos de simple remuneración

Se trata de derechos en los que el autor no os tenta la facultad de autorizar o prohibir la ex plotación de su obra. Se trata normalmente de un derecho a ser compensado o remunerado por el perjuicio que les ocasionan determina dos actos de explotación de su obra llevados a cabo al amparo de una autorización legal, como es un límite o excepción.

En concreto, cabe citar la compensación por copia privada prevista en el artículo 25 del TRL PI y el derecho de participación reconocido a los autores de obras de arte gráficas o plásti cas (cuadros, pinturas, dibujos, grabados, entre otras) por determinadas reventas de sus obras.

Además, hay otros límites y excepciones a los derechos de propiedad intelectual que llevan aparejada una remuneración o compensación en favor de los titulares de derechos afectados como, por ejemplo, la comunicación pública de obras audiovisuales, el préstamo de obras en algunas bibliotecas o la remuneración que de ben pagar algunas universidades por el uso de obras textuales.

9 000 0

OTROS TITULARES DE DERECHOS

Junto a los derechos de los autores, la Ley de Propiedad Intelectual también regula los denominados derechos vecinos, conexos o afines a los derechos de autor y un derecho sui generis a favor del fabricante de bases de datos.

Son derechos conexos los que se reconocen a:

K Artistas intérpretes o ejecutantes (arts. 105 a 113 TRLPI).

K Productores de fonogramas (arts. 114 a 119 TRLPI).

K Productores de grabaciones audiovi suales (arts. 120 a 125 TRLPI).

K Entidades de radiodifusión (arts. 126 y 127 TRLPI).

K A quienes realizan meras fotografías (art. 128 TRLPI).

K A aquellos que editan determinadas producciones editoriales de obras en do minio público o de creaciones no protegi das (arts. 129 y 130 TRLPI).

K A los editores de publicaciones de prensa (arts. 129 bis y 130 TRLPI).

Estos derechos se reconocen, entre otros, a artistas interpretes por sus actuaciones, independientemente de que la obra se en cuentre, en singular interpretando esté o no en el dominio público. En el mismo senti do, se reconocen derechos al productor de un fonograma, aunque este contenga solo sonidos no protegidos (por ejemplo, soni dos de la naturaleza) u obras no protegi das, por encontrarse ya en dominio público, por ejemplo, un fonograma de Las cuatro estaciones de Vivaldi. Así, para comunicar públicamente estas prestaciones o llevar a cabo cualquier otra forma de explotación, tendremos que hacerlo respetando los de rechos de propiedad intelectual de los titu lares de derechos conexos.

Igualmente, quedan protegidas determina das publicaciones de obras que se encuen tren en dominio público o de creaciones que no estén protegidas (por ejemplo, unas leyes). Así para la fotocopia o puesta a dis posición de estas publicaciones se debe contar con el consentimiento de la empresa o persona que las haya editado.

Las bases de datos que ostenten originalidad se protegen en el art 12 TRLPI, como cualquier otra obra

Junto a los derechos conexos, nuestra Ley de Propiedad Intelectual protege las bases de datos.

Por un lado, las bases de datos que ostenten originalidad se protegen en el art 12 TRLPI, como cualquier otra obra. Por otro, indepen dientemente de que las bases de datos sean o no creaciones originales, los arts. 133 a 137 regulan el derecho sui generis del fabricante de aquellas en las que su fabricación haya requerido una inversión sustancial, evaluada cualitativa o cuantitativamente, ya sea de medios financieros, empleo de tiempo, es fuerzo, energía u otros.

3
10 0000

DURACIÓN DE LOS DERECHOS DE PROPIEDAD INTELECTUAL

Los derechos de propiedad intelectual no son perpetuos, de forma que, transcurridos los plazos legalmente señalados, la obra pasa al dominio público y puede ser utili zada sin solicitar autorización. No obstante, se deben respetar los derechos morales de paternidad e integridad de la obra, aunque esta se encuentre en el dominio público.

En España, los derechos de explotación de una obra durarán toda la vida del autor y se tenta años después de su muerte o declara

ción de fallecimiento, con la salvedad de que, en el caso de autores fallecidos antes del 7 de diciembre de 1987, el plazo será de 80 años.

Existen en nuestra legislación plazos espe ciales para las obras anónimas o divulgadas bajo seudónimo, para las obras en colabo ración y las colectivas (arts. 27 y 28 TRLPI).

Los plazos de los derechos conexos son di ferentes, como se plasma en el siguiente cuadro:

4 11
0000 0
12 0

LÍMITES Y EXCEPCIONES

Todo acto de explotación de una obra (repro ducciones, actos de distribución, actos de co municación pública, puesta a disposición o transformación) de obras u otras prestaciones que se encuentren protegidas requieren del consentimiento previo y expreso de sus titula res de derechos o de las entidades de gestión que los representen.

Sin embargo, no se precisa este consentimiento en los casos en los que pueda ser de aplicación algún límite o excepción legalmente previsto. Estos límites se enumeran en nuestra legislación en los artículos 31 a 40 del TRLPI.

A continuación, haremos referencia a aquellos límites o excepciones más representativos:

• Cita

De acuerdo con el límite de cita podremos in corporar un fragmento de una obra previa que ya se encuentre divulgada, en nuestra propia obra, siempre que esta inclusión la realicemos a título de cita o para realizar un análisis, comen tario o juicio crítico. Esta utilización solo podrá realizarse con fines docentes o de investigación y en la medida justificada por el fin de esa incor poración e indicando la fuente y el nombre del autor de la obra utilizada.

Podremos incorporar un fragmento de una obra previa que ya se encuentre divulgada, en nuestra propia obra, siempre que esta inclusión la realicemos a título de cita o para realizar un análisis, comentario o juicio crítico

Con base en este límite podré incluir un frag mento de una obra literaria, sonora o audiovi sual en mi tesis, trabajo de investigación o ma teriales que preparo para una formación, con el

5

objeto de rebatir mis ideas, contrastar una opi nión, apoyar un argumento, etc.

En el caso de obras aisladas de carácter plástico o fotográfico figurativo se podrá incorporar la obra completa.

Este límite no exige el abono de ninguna com pensación o remuneración a favor de los titula res de derechos.

• Copia privada

El límite de copia privada faculta a las perso nas físicas a realizar copias para su uso privado, siempre que no concurran fines comerciales. La copia no se puede realizar con un fin profesio nal o empresarial, solo con un fin estrictamente privado (por ejemplo, escaneo en mi casa un capítulo de un libro que saco de la biblioteca para su posterior lectura o estudio, me hago una copia de un CD para llevarlo en el coche).

No se considera copia privada la realizada en un establecimiento abierto al público, como puede ser una copistería. Estos establecimien tos deben obtener autorización de los titulares de derechos o licencia de CEDRO para llevar a cabo copias de obras textuales o publicaciones protegidas.

Además, la copia se debe realizar a partir de una fuente legal y sin vulnerar las condiciones de acceso a la obra o prestación. Así, no pueden considerarse copias privadas las obtenidas de una página web pirata.

La copia realizada al amparo de este límite no puede ser objeto de utilización colectiva ni lu crativa, ni de distribución mediante precio. No podré, por tanto, llevar a cabo copias de un CD, libro, DVD y distribuirlas entre mis compañeros de trabajo.

13
000

No cabe la copia privada de:

X Programas de ordenador.

X Bases de datos electrónicas.

X Las copias de obras que se hayan puesto a disposición del público, de tal forma que cualquier persona pueda acceder a ellas des de el lugar y momento que elija, autorizándo se, con arreglo a lo convenido por contrato, y, en su caso, mediante pago de precio, la re producción de la obra.

Los titulares de derechos deben recibir una com pensación por los perjuicios que les ocasionan las copias privadas de sus obras. Esta compen sación la deben abonar los fabricantes o distri buidores de los equipos, aparatos y soportes ap tos para la realización de copias privadas. Son las entidades de gestión de derechos de propiedad intelectual las que recaudan esta compensación y la abonan a los titulares de derechos afectados.

• Seguridad y procedimientos oficiales

Cuando la obra se distribuya o comunique públi camente con fines de seguridad pública o para el correcto desarrollo de procedimientos admi nistrativos, judiciales o parlamentarios no se ne cesita el consentimiento del titular de derechos ni abonar una compensación por ello.

• Préstamo bibliotecario

No requieren autorización de los titulares de de rechos los préstamos de obras que realicen los museos, archivos, bibliotecas, hemerotecas, fo notecas o filmotecas de titularidad pública o que pertenezcan a entidades de interés general de carácter cultural, científico o educativo sin ánimo de lucro, o a instituciones docentes integradas en el sistema educativo español.

Este préstamo, no obstante, llevará una remu neración a favor del autor, salvo aquellos que se produzcan en los establecimientos de ti tularidad pública de municipios de menos de 5.000 habitantes y los de las bibliotecas de las instituciones docentes integradas en el sistema educativo español.

Las organizaciones no cubiertas por este límite necesitarán obtener autorización de los titulares de derechos.

• Límites para la enseñanza o investigación

Los profesores de educación reglada y el perso nal investigador pueden realizar, sin contar con autorización o licencia, actos de copia parcial, distribución y comunicación pública de deter minadas obras para la ilustración de sus acti vidades educativas, cumpliendo los requisitos señalados en el artículo 32.3 y sin abonar una remuneración por ello.

El artículo 32.4 TRLPI contempla un límite del que se pueden beneficiar exclusivamente las universi dades y centros públicos de investigación, si bien, estos tienen que abonar una remuneración a los titulares de derechos por los usos realizados al amparo de este límite.

Las organizaciones que organicen cursos de for mación u otras instituciones que lleven a cabo planes formativos y deseen repartir copias, digi tales o impresas, de obras textuales (libros, re vistas o periódicos) o colgar estas obras en una intranet o internet, deben contar con autorización o la licencia que CEDRO concede.

• Trabajos sobre temas de actualidad

Los trabajos y artículos sobre temas de actualidad difundidos por los medios de comunicación social podrán ser reproducidos, distribuidos y comuni cados públicamente por otros medios de comu nicación social, citando la fuente y, en la medida de lo posible, el nombre del autor. Sin embargo, no operará este límite si en el artículo o trabajo aparece una reserva de derechos, lo que se pro duce con carácter habitual.

Los trabajos y artículos sobre temas de actualidad difundidos por los medios de comunicación social podrán ser reproducidos, distribuidos y comunicados públicamente por otros medios de comunicación social, citando la fuente y, en la medida de lo posible, el nombre del autor

En ningún caso este límite alcanza a las colabora ciones literarias, en cuyo caso siempre será nece saria la oportuna autorización.

Por otro lado, se pueden reproducir, distribuir y comunicar las conferencias, alocuciones, informes ante los Tribunales y otras obras del mismo carác ter que se hayan pronunciado en público, siempre que esas utilizaciones se realicen con el exclusivo fin de informar sobre la actualidad.

• Utilización de las obras con ocasión de informaciones de actualidad

Cualquier obra susceptible de ser vista u oída con ocasión de informaciones sobre aconteci mientos de la actualidad puede ser reproducida, distribuida y comunicada públicamente, si bien sólo en la medida que lo justifique dicha finali dad informativa. Es el caso, por ejemplo, en el que se graba un acontecimiento de actualidad (inauguración de una exposición, celebración de un homenaje, etc.) y se pueden ver de fon do obras pictóricas, o una escultura, o se puede escuchar de fondo música que estaba siendo re producida en ese momento.

14

• Uso de las obras permanentemente situadas en vías públicas

Las obras que se encuentren permanentemente situadas en parques, calles, plazas u otras vías públicas, por ejemplo, una obra arquitectónica o escultura, pueden ser reproducidas, distribuidas y comunicadas libremente por medio de pinturas, dibujos, fotografías y procedimientos audiovisua les. No se abonará ninguna remuneración o com pensación por ello.

• Parodia

Se puede llevar a cabo sin recabar consentimien to de los titulares de derechos, la parodia de la obra divulgada, mientras no implique riesgo de

confusión con la misma ni se infiera un daño a la obra original o a su autor.

• Regla de los tres pasos para la interpretación de los límites y excepciones Es importante tener en cuenta que los límites a los derechos de propiedad intelectual deben ser objeto de interpretación con arreglo a la conocida regla de los tres pasos, recogida en el artículo 40 bis. Esta regla indica que los límites o excepciones no podrán interpretarse de manera que permitan su aplicación de forma que causen un perjuicio injustificado a los intereses legítimos del autor o que vayan en detrimento de la explotación nor mal de las obras a que se refieran.

15

6TRANSMISIÓN DE LOS DERECHOS DEL AUTOR

Un autor podrá transmitir sus derechos de explotación durante toda su vida. Tras su muerte, se transmitirán a sus herederos en virtud de herencia o legado.

6.1. Las corporaciones colegiales como titulares de derechos

Las corporaciones colegiales podrán ser ti tulares de derechos de obras u otras pres taciones. Se convertirán en titulares de de rechos de estas obras en virtud de contrato de cesión u otras situaciones que se descri ben a continuación.

6.1.1. Cesión de derechos de un autor a un colegio profesional y contrato de encargo de obra

Se debe tener en cuenta que el TRLPI no contempla el contrato de encargo de obra, por lo que aquel colegio profesional que desee encargar un estudio, monografía, vi deo o la realización por un tercero de cual quier obra o prestación protegida, debe pactar por escrito también la cesión de los derechos necesarios.

Es importante estudiar qué derechos requie ren ser cedidos, por cuánto tiempo y con qué alcance territorial, para que estos sean inclui dos expresamente en el contrato ya que este quedará limitado a los derechos expresamen te cedidos, a las modalidades de explotación expresamente previstas y al tiempo y ámbito territorial que se determinen.

No obstante, si no se incluye la duración de la cesión, esta quedará limitada a 5 años. La ausencia de mención del ámbito territorial en el que se podrá explotar la obra lo limita al país en el que se realice la cesión. Si no se expresan específicamente y de modo con creto las modalidades de explotación de la

obra, la cesión quedará limitada a aquella que se deduzca necesariamente del propio contrato y sea indispensable para cumplir la finalidad del mismo (art. 43 TRLPI).

Si se desea que la cesión sea en exclusiva se debe indicar expresamente en el contrato, de lo contrario esta cesión no tendrá ese ca rácter. La cesión exclusiva permite al cesio nario explotar la obra con exclusión de otra persona, comprendido el propio cedente, y, salvo pacto en contrario, las de otorgar au torizaciones no exclusivas a terceros.

Es importante tener en cuenta que la trans misión de los derechos de explotación no alcanza a las modalidades de utilización o medios de difusión inexistentes o descono cidos al tiempo de la cesión.

En aquellas cesiones que tengan un carác ter oneroso, la regla general exige que se pacte la remuneración sobre la base de una participación proporcional en los ingresos de la explotación (por ejemplo, un porcen taje sobre las ventas).

No obstante, el art. 46 TRLPI contempla una lista de supuestos en los que puede pactarse una remuneración a tanto alzado. Son los siguientes:

a) Cuando exista dificultad grave en la determinación de los ingresos o su com probación sea imposible o de un coste desproporcionado con la eventual retri bución.

b) Cuando la utilización de la obra ten ga carácter accesorio respecto de la ac tividad o del objeto material a los que se destinen.

000 16

c) Cuando la obra, utilizada con otras, no constituya un elemento esencial de la creación intelectual en la que se integre.

d) En el caso de la primera o única edición de las siguientes obras no divulgadas pre viamente:

K Diccionarios, antologías y enciclope dias.

K Prólogos, anotaciones, introduccio nes y presentaciones.

K Obras científicas.

K Trabajos de ilustración de una obra.

K Traducciones.

K Ediciones populares a precios redu cidos.

6.1.2. Obras creadas en virtud de relación laboral

Los colegios profesionales también podrán ser titulares de derechos de aquellas obras creadas por sus empleados.

La cesión de los derechos del trabajador so bre las obras que cree en virtud de relación laboral se regirá por lo pactado en el contra to, debiendo éste realizarse por escrito. No obstante, si en el contrato de trabajo no se regula esta circunstancia, se presumirá que los derechos de explotación han sido ce didos en exclusiva y con el alcance necesario para el ejercicio de la actividad habitual del empresario.

Esta cesión no es absoluta porque, en ningún caso podrá el empresario o en su caso, la jun ta colegial, utilizar la obra o disponer de ella para un sentido o fines diferentes a los seña lados en el contrato de trabajo o para unos fines diferentes a su actividad habitual.

6.1.3. Obras colectivas

Asimismo, los colegios profesionales pue den ser titulares de todos los derechos de las obras colectivas que editen y divulguen bajo su nombre, en virtud del artículo 8 del TRLPI.

00
17

OBTENCIÓN DE AUTORIZACIÓN PARA LA REUTILIZACIÓN DE OBRAS AJENAS: GESTIÓN DE DERECHOS

Aquel colegio profesional que desee, por ejemplo, repartir fotocopias de un capítu lo de un libro, colgar en la intranet unos artículos de revistas o periódicos, organi zar un evento en el que se amenizará a los asistentes con música grabada, entre otros actos, debe contar con autorización expresa para ello.

En la mayoría de los casos estas autori zaciones las puede solicitar a través del propio titular de derechos (autor, editor, productor…) o a través de una entidad de gestión de derechos de propiedad intelec tual.

7.1. Individual

Al autor o aquel a quien se le hayan atri buido en exclusiva los derechos, ostenta la facultad de autorizar o prohibir la ex plotación de sus obras u otras prestacio nes.

El consentimiento para la explotación de sus derechos debe realizarlo por escrito, si bien no se exige que este consentimien to deba revestir una determinada forma. Así, en el caso de obras divulgadas por medios digitales o páginas web, es habi tual incluir en el aviso legal o apartado re lativo a los términos y condiciones de uso o acceso, una cláusula relativa a los dere chos de propiedad intelectual.

También puede otorgar su consentimiento el titular de derechos a través de las cono cidas licencias Creative Commons.

Licencias Creative Commons

Estas autorizaciones son concedidas por el titular de derechos de la obra o publi cación cuando la comparte, distribuye o pone a disposición en las redes. Estas li cencias permiten llevar a cabo determina dos usos, en función del tipo de licencia que haya sido elegido por el titular de de rechos. Son licencias no exclusivas cuyo ámbito geográfico es mundial, de forma que resultan muy útiles para autorizar el uso de obras a través de internet.

Existen seis tipos de licencias Creative Commons: Reconocimiento (BY): permite cualquier explotación de la obra, incluso con finali dad comercial, y la creación de obras de rivadas. Requiere el reconocimiento de la autoría de la obra.

Reconocimiento-Compartir Igual (BYSA): se permiten los usos comerciales y la realización de obras derivadas, cuya distribución se debe hacer con una licen cia igual a la que contiene la obra original. Requiere el reconocimiento de la autoría de la obra.

000 7
18

Reconocimiento-Sin obra derivada (BY-ND): es posible el uso comercial de la obra, pero no la realización de obras derivadas, como una traducción, una adaptación, retoque de la imagen, manipulación del sonido, etc. Re quiere el reconocimiento de la autoría de la obra.

en la intranet virtual, la obtención del con sentimiento de todos los titulares de dere chos afectados puede ser costosa y, a veces, hasta imposible.

En estos casos, el usuario/a puede obtener una licencia de una entidad de gestión de derechos de propiedad intelectual. A través de estas licencias, el usuario/a obtiene el consentimiento para el uso durante un de terminado periodo de tiempo, de un gran número de obras tanto nacionales como ex tranjeras, abonando para ello una tarifa pre viamente establecida.

Reconocimiento-Nocomercial(BY-NC): no puede utilizar la obra original y realizar obras derivadas siempre que no se efectúe un uso comercial. Requiere el reconoci miento de la autoría de la obra.

Ventajas de la obtención de una licencia a través de una entidad de gestión

La obtención de una licencia para la reuti lización de material protegido, a través de una entidad de gestión tiene las siguientes ventajas:

Reconocimiento-Nocomercial-Compartir Igual (BY-NC-SA): no se permite un uso co mercial de la obra ni de las posibles obras derivadas, que, en su caso, tendrán que ser distribuidas con una licencia igual a la que regula la obra original. Requiere el reconoci miento de la autoría de la obra.

K Aporta seguridad jurídica al usuario/a: se obtiene la autorización para el uso le gal de material protegido por derechos de propiedad intelectual.

K Se ahorra tiempo: no es necesario negociar con todos los titulares de derechos afectados.

K Supone un abaratamiento de costes: a través del abono de una sola tarifa se obtiene la au torización para el uso de una gran cantidad de obras.

Reconocimiento-Nocomercial-Sin obra derivada (BY-NC-ND): no se permiten usos comercia les de la obra ni la generación de obras de rivadas, lo que implica que la obra no podrá ser objeto de una transformación. Requiere el reconocimiento de la autoría de la obra.

Cualquier uso que exceda de lo autorizado en la concreta licencia utilizada por el titular de derechos requerirá su expreso consenti miento.

Puede obtenerse información sobre estas licen cias en https://creativecommons.org/licenses

7.2. Colectiva: entidades de gestión

En el caso de que el usuario/a desee llevar a cabo un uso masivo de obras y prestacio nes, por ejemplo, un centro de enseñanza que necesite repartir fotocopias de numero sas obras a lo largo de un curso escolar, una empresa que desee repartir, con carácter habitual, entre sus empleados, copias de ar tículos de periódicos o revistas, o colgarlos

K Abarcan un amplio repertorio tanto nacional como extranjero.

K Permiten llevar a cabo la actividad empresa rial legalmente.

00
19 k
5 7 u

USO INTERNO DE PRENSA

El artículo 32.1 de la Ley de Propiedad Intelec tual establece que la reproducción, distribu ción o comunicación pública, total o parcial, de artículos periodísticos aislados en un dosier de prensa que se efectúe dentro de cualquier organización requerirá la autorización de los ti tulares de derechos. (BOE 2/03/2019).

8.1. ¿Qué implicación tiene esta disposición legal en el uso de prensa dentro de una organización?

Cualquier uso de artículos de prensa, incluida la utilización no comercial, que se lleve a cabo dentro de las empresas, administraciones pú blicas y otras instituciones debe contar con la autorización previa de sus titulares de dere chos.

8.2. ¿Cómo se obtiene esta autorización?

La autorización se puede obtener directamen te con cada uno de los titulares de derechos de las publicaciones que se vayan a utilizar, o solicitando a CEDRO una única licencia de de rechos de autor para el uso interno de prensa de los editores que le hayan otorgado el man dato para ello.

8.3. ¿En qué consiste esta licencia?

La licencia es una autorización que CEDRO concede en nombre de los titulares de dere chos que permite copiar y compartir, dentro de las organizaciones, noticias, editoriales, artícu los de opinión, reportajes y entrevistas publi cados en periódicos y revistas, tanto naciona les como internacionales.

8.4. ¿Qué usos permite la licencia?

Copiar

K Reproducción digital mediante escaneado u otro sistema.

K Reproducción mediante fotocopia.

K Impresión en papel de una sola copia para cada usuario.

Compartir

K Almacenamiento técnico en su servidor del

archivo informático en el que se han alojado los artículos periodísticos.

K Puesta a disposición de los empleados en una intranet.

K Representación o visualización en pantalla.

K Envío por correo electrónico a los usuarios autorizados.

K Incorporación en un documento elaborado por el licenciatario y para uso interno.

Distribución de las copias a los usuarios. En el caso de que se quieran incluir artículos del dosier de prensa en la web, o hacer una difusión entre usuarios externos, también es necesario contar con una autorización, para lo que CEDRO dispone de un anexo a la licencia general.

8.5. ¿Es necesaria la licencia si ya se paga a una empresa de seguimiento de medios?

El pago que cualquier organización hace a su empresa de seguimiento de medios no incluye en ningún caso el abono de derechos de autor por el uso interno de los artículos que incluye el resumen enviado por la agencia. No obstante, la empresa que comercializa el resumen de prensa tiene que obtener la auto rización de CEDRO para incluir de forma legal los artículos que incorpora a la revista de pren sa que comercializa.

8.6. ¿Y si me lo envía mi agencia de comunicación?

La agencia de comunicación necesita una li cencia específica para la elaboración del dosier de prensa. Esta autorización es independien te de la que necesita una organización para la distribución interna que lleva a cabo.

8.7. ¿Necesito la licencia para enviar un enlace a una noticia?

La licencia de derechos de autor permite al macenar una copia del contenido que aparece al seguir ese enlace (para no perder la infor mación en el futuro), o realizar copias de este

000 8
20

para enviarlo a sus empleados o clientes; sin embargo, el envío de meros enlaces (solo url) no requiere de autorización.

8.8. ¿Necesito la licencia para elaborar y distribuir internamente el resumen de prensa en mi organización?

Para llevar a cabo este tipo de utilización de artículos de prensa es necesaria la autoriza ción de los titulares de derechos, bien direc tamente a través de las distintas empresas editoras de las publicaciones utilizadas o bien solicitándola a CEDRO.

8.9. ¿Cómo reparte CEDRO?

Las organizaciones usuarias tienen que ha cer un reporte a CEDRO por los artículos utilizados, pueden hacerlo ellas mismas o solicitarlo a su empresa de seguimiento de medios. Basándose en este informe de uso, CEDRO hace llegar a los titulares de dere

chos las cantidades que les corresponden por la utilización de los artículos que las organizaciones han hecho de sus publica ciones.

8.10. ¿Por qué tengo que obtener una licencia si las noticias hablan de mi organización? Porque se están utilizando unos contenidos creados por un tercero, que están amparados por el derecho de propiedad intelectual. En ningún caso la Ley de Propiedad Intelectual protege al generador del hecho noticiable o protagonista de la noticia, sea persona física o jurídica, de carácter público o privado.

8.11. ¿Qué sucede en otros países?

La regulación española, en la práctica, es similar a la del resto de países de la Unión Europea, donde también es necesaria la autorización previa de los titulares de derechos de periódicos y revistas para el uso interno.

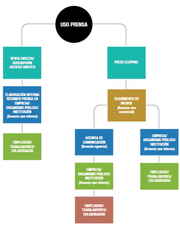
MAPA USO DE PRENSA EN EMPRESAS, ORGANISMOS PÚBLICOS E INSTITUCIONES

USO PRENSA

VENTA DIRECTA/ SUSCRIPCIÓN /ACCESO ABIERTO

ELABORACIÓN INTERNA RESUMEN PRENSA EN EMPRESA/ ORGANISMO PÚBLICO/ INSTITUCIÓN (licencia uso interno)

SEGUIMIENTO DE MEDIOS (licencia uso comercial)

EMPRESA/ ORGANISMO PÚBLICO/ INSTITUCIÓN (licencia uso interno)

AGENCIA DE COMUNICACIÓN (licencia agencia)

EMPRESA/ ORGANISMO PÚBLICO/ INSTITUCIÓN (licencia uso interno)

EMPRESA/ ORGANISMO PÚBLICO/ INSTITUCIÓN (licencia uso interno)

EMPLEADOS/ TRABAJADORES/ COLABORADOR

EMPLEADOS/ TRABAJADORES/ COLABORADOR

00
21
PRESS CLIPPING

USO DE PUBLICACIONES DE PRENSA POR

PARTE DE PRESTADORES DE SERVICIOS DE LA SOCIEDAD DE LA INFORMACIÓN

El artículo 129 bis del TRLPI recoge un derecho conexo a favor de las editoriales de prensa y agencias de noticias conforme al cual tendrán el derecho exclusivo de reproducción y el derecho de puesta a disposición frente a los usos digita les llevados a cabo por prestadores de servicios de la sociedad de la información (por ejemplo, agregadores electrónicos de noticias).

Los prestadores de servicios de la sociedad de la información, cuando quieran hacer un

uso total o parcial de noticias de prensa en línea, tendrán que pedir autorización a los ti tulares de derechos o a las entidades de ges tión de derechos de propiedad que los repre senten. En España esta entidad es CEDRO.

Por otro lado, los autores de las obras en las publicaciones de prensa tienen derecho a recibir una parte adecuada de los ingresos que las editoriales reciban en virtud de las autorizaciones concedidas.

MAPA DE USO DE OBRAS PROTEGIDAS EN UN DEPARTAMENTO DE COMUNICACIÓN

Comunicación interna

• Publicaciones corporativas (newsletters con noticias de elaboración propia, memorias, folletos, etc.)

• Intranet

• Redes sociales internas

• Información/Formación

Medios de comunicación

• Notas de prensa

• Redes sociales

• Blogs

• Campañas publicitarias

Publicidad y marketing

RSC

Medición

• Envíos publicitarios

• Publicaciones

• Resumen prensa

• Resumen audiovisual

• Resumen radio

• Seguimiento en redes sociales

• Organización de eventos

• Web

• Material audiovisual

Marca

Relaciones institucionales

• Blogs

• Publicaciones corporativas

• Escritas o del lenguaje

• Obras plásticas

• Audiovisuales

• Musicales

• Dramáticas o escénicas

• Programas de ordenador

• Cualquier otro tipo de obra protegida por los derechos de autor

• Reproducción

• Distribución

• Transformación

• Comunicación pública, incluida la puesta a disposición

• Otros usos que impliquen una explotación de la obra protegida

Obras propias

Obras en dominio público

Obras de terceros en Creative Commons

No plantean problema alguno al corresponder los derechos a quien pretende usar la obra. Cualquier utilización, por tanto, es libre, salvo que se hayan transmitido los derechos de explotación a un tercero, en cuyo caso será necesaria su autorización.

Las obras o prestaciones se encuentran en dominio público cuando ha expirado el plazo de protección de los derechos patrimoniales. Una obra o prestación en dominio público puede ser utilizada por cualquiera siempre que se respete su autoría e integridad.

Las licencias Creative Commons, por lo general, permiten la copia o reproducción, la distribución y la comunicación pública de una obra siempre que se cumplan las condiciones establecidas por el titular de los derechos. Habrá que consultar el tipo de licencia concreta de que se trate para determinar los usos específicos que pueden realizarse.

No procede.

No procede.

Si alguno de esos límites es de aplicación, se podrá utilizar libremente la obra en los términos y con las condiciones establecidas en la Ley.

Obras de terceros

Se debe contar con la autorización del titular de los derechos correspondientes, que puede conseguirse directamente acudiendo a él, o bien a través de las entidades de gestión, especialmente en los casos de derechos de gestión colectiva obligatoria. No es posible utilizar este tipo de obras libremente.

Si alguno de esos límites es de aplicación, se podrá utilizar libremente la obra en los términos y con las condiciones establecidas en la ley.

9 000
ÁREAS FUNCIONES TIPO DE OBRAS TIPO DE USOS TITULARIDAD DE LOS DERECHOS SOBRE LA OBRA EXPLICACIÓN ¿APLICACIÓN DE ALGUNO DE LOS LÍMITES ESTABLECIDOS EN LA LEY?
22

USO DE MATERIAL PROTEGIDO EN BIBLIOTECAS Y CENTROS DE DOCUMENTACIÓN

El artículo 17 de la Ley de Propiedad Intelectual establece que corresponde al autor el ejercicio exclusivo de los derechos de explotación de su obra en cualquier forma y, en especial, los dere chos de reproducción, distribución, comunicación pública y transformación, que no podrán ser rea lizadas sin su autorización, salvo en los casos pre vistos en la presente Ley.

10.1. ¿Qué implicación tiene esta disposición legal en el uso de material protegido en bibliotecas de empresas u organizaciones?

Las copias de artículos o la impresión de partes de libros son usos habituales que se dan en las bibliotecas o centros de documentación de orga nismos e instituciones a través de sus servicios de reproducción. Los organismos o instituciones que cuenten estos servicios deben contar con la auto rización previa de sus titulares de derechos para realizar dichas copias.

10.2. ¿Cómo se obtiene esta autorización?

La autorización se puede obtener directa mente con cada uno de los titulares de de rechos de las publicaciones que se vayan a utilizar, o solicitando a CEDRO una única licencia de derechos de autor.

10.3. ¿En qué consiste esta licencia?

La licencia es una autorización que CE DRO concede en nombre de los titulares de derechos que permite copiar y com partir contenido editorial, tanto nacional como internacional.

10.4. ¿Qué usos permite la licencia?

Copiar

K Reproducción mediante fotocopia.

K Reproducción digital de parte de la obra me diante su escaneado.

K Impresión en papel de una sola copia del fragmento de obra para cada usuario.

K Fijación del fragmento en un soporte digital por cada usuario.

Compartir

K Representación o visualización en pantalla del fragmento.

K Envío del fragmento por correo electrónico a los usuarios.

Distribuir

K Distribución de las fotocopias tanto para uso interno como para ser distribuidas a los usuarios.

00000 10
23

BREVE MENCION A LOS DERECHOS DE PROPIEDAD INDUSTRIAL

A través de los derechos de propiedad in dustrial, se protegen, entre otros:

K Los diseños industriales, que protegen la apariencia externa de los productos que se derive de las líneas, contornos, colores, forma, textura o materiales del producto en sí o de su ornamentación. Por ejemplo, el diseño de una botella, el diseño de unos zapatos, mobiliario, artículos de joyería, el estand de una feria, etc.

K Las marcas y nombres comerciales (co nocidos como signos distintivos), que pro tegen signos que sirven en el comercio para distinguir los productos y servicios de una empresa de los de sus competidores. Pue den ser palabras aisladas o combinaciones de palabras, imágenes, figuras, dibujos, for mas tridimensionales como la forma de un producto o su envoltorio, signos sonoros (como el rugido del león de Metro Goldwin Mayer), hasta novedosas marcas multime dia. También la combinación de algunos de ellos puede dar lugar a una marca.

K Las patentes y los modelos de utilidad, que protegen invenciones.

A diferencia de los derechos de Propiedad Intelectual, los diseños, patentes, marcas, con carácter general y salvo casos muy ex cepcionales, solo otorgan un derecho de

exclusiva a sus titulares en la medida en la que estos se encuentren registrados. Por tanto, para que el titular de una marca, di seño o patente pueda impedir a terceros su uso o autorizar a través de una licencia ha debido de solicitar su inscripción en una oficina de registro nacional, internacional o europea.

En España, el organismo encargado del re gistro de estas figuras es la Oficina Españo la de Patentes y Marcas (OEPM). Es impor tante que las empresas registren y protejan sus marcas, invenciones, diseños, para iden tificarse en el mercado, distinguirse de sus competidores, evitar que les copien y otor gar valor a sus activos.

A diferencia de los derechos de propiedad intelectual, los diseños, patentes, marcas, con carácter general y salvo casos muy excepcionales, solo otorgan un derecho de exclusiva a sus titulares en la medida en la que estos se encuentren registrados

Se ha de tener en cuenta que los derechos de Propiedad Intelectual e Industrial son independientes y compatibles, por lo que una misma creación podría quedar protegi da por un derecho de Propiedad Intelectual y de Propiedad Industrial.

00011
24
00 25

ANEXO CAJA DE HERRAMIENTAS

12.1. Pauta para contrato de encargo de obra y cesión de derechos

K La Ley de Propiedad Intelectual no reco ge expresamente el contrato de encargo de obra; así pues, se regirá por lo pactado en tre las partes en el marco de las negociacio nes y acuerdos que alcancen.

K El encargo de una obra no lleva aparejada necesariamente la adquisición de derechos de autor. Esa transmisión debe preverse de forma expresa. Si nada se establece, quien encarga la obra únicamente obtendrá el de recho de propiedad ordinaria sobre la obra encargada.

K Por tanto, es conveniente recoger en el clausulado del contrato si se produce una transmisión de derechos de autor y, en tal caso, qué modalidades concretas se entien den transmitidas, durante cuánto tiempo y en qué ámbito geográfico.

K Desde el punto de vista creativo o estéti co, resulta adecuado incluir referencias con cretas en cuanto a las características y con diciones que debe reunir la obra.

Se debe tener en cuenta:

• Realizar el contrato siempre por escrito.

• Prever quién ostentará los derechos de propiedad intelectual sobre la obra creada en virtud del contrato.

• Recoger detalladamente todos los aspec

tos y condiciones contractuales, en particu lar los referidos a la contraprestación que se ha de pagar, los medios materiales que se van a utilizar y las características de la obra.

12.2. Check list Comprobar siempre si la obra que se quiere utilizar está protegida o no.

• No está protegida si...

L se trata de una obra en dominio público, al haber expirado el plazo de protección de los derechos.

L estamos ante disposiciones legales o reglamentarias y sus correspondientes proyectos, resoluciones de los órganos jurisdiccionales, actos, acuerdos, delibe raciones y dictámenes de los organismos públicos, así como las traducciones oficia les de todos los textos anteriores ya que no son objeto de propiedad intelectual.

• Si está protegida,

K no hay que pedir autorización cuando el uso se encuentre amparado por una ex cepción legal, o autorizado previamente mediante una licencia Creative Commons u otra similar;

K sí hay que pedir autorización (en los de más casos).

26 12
GUÍA DE PROPIEDAD INTELECTUAL PARA ORGANIZACIONES PROFESIONALES

Se debe tener en cuenta:

K Las obras divulgadas a través de Inter net pueden estar protegidas por dere chos de propiedad intelectual.

K Las obras anónimas o divulgadas bajo seudónimo también pueden estar pro tegidas por derechos de propiedad in telectual. Si se trata de una obra que se encuentra en dominio público, puede ser utilizada libremente, siempre que no nos encontremos ante una derivada de esa obra (una traducción, una adaptación, etc.), o una edición de una obra en domi nio público que pueda ser individualizada por su composición tipográfica, presen tación y demás características editoria les. Siempre se ha de respetar la autoría e integridad de la obra, aunque se encuen tre en dominio público.

K Confirmar si existe o no una reserva de derechos.

12.3. Redes sociales o plataformas que alojan contenido

• Los departamentos de comunicación como generadores de contenidos:

K Si tienen la consideración de obra, los contenidos que se creen estarán protegi dos.

K Revisar las condiciones de uso de la red que explotará el contenido: qué derechos se ceden a esta red social o plataforma, durante cuánto tiempo y el ámbito geo gráfico.

• Uso de contenidos ajenos por parte de los departamentos de comunicación en las re des o plataformas:

K Comprobar si es una obra protegida y, en caso afirmativo, comprobar si es nece sario solicitar autorización o no para su uso.

K Revisar las condiciones de uso de la red o plataforma que explota el contenido.

• Enlaces: es recomendable comprobar que el destino al que dirige un enlace no es una web o contenido ilícito.

12. 4. Legislación de interés

Propiedad Intelectual:

• Ley de Propiedad Intelectual 1/1996

• Real Decreto ley 24/2021, de 2 de noviembre

• Real Decreto 281/2003, de 7 de marzo, por el que se aprueba el Reglamento del Regis tro General de la Propiedad Intelectual

• Ley 10/2007 de la lectura, del libro y de las bibliotecas

• Convenio de Berna

Propiedad Industrial:

• Ley 17/2001, de 7 de diciembre, de Marcas.

• Ley 20/2003, de 7 de julio, de Protección Jurídica del Diseño Industrial.

• Ley 24/2015, de 24 de julio, de Patentes

12.5. Direcciones de interés

K Entidades de gestión

AGEDI: www.agedi.aie.es

AIE: www.aie.es

AISGE: www.aisge.es

CEDRO: www.cedro.org

DAMA: www.damaautor.es

EGEDA:www.egeda.es

SEDA: www.sedamusica.es

SGAE: www.sgae.es

VEGAP: www.vegap.es

K Registro Central de la Propiedad Intelectual

J C/ Alfonso XII, 3 y 5, 28014, Madrid

K Registro Territorial de la Propiedad Intelectual de la Comunidad de Madrid

J Santa Catalina, 6, 28014, Madrid.

K Ministerio de Cultura: Subdirección Gene ral de Propiedad Intelectual

J Plaza del Rey 1, 28004, Madrid.

K Organización Mundial de la Propiedad In telectual (OMPI)

J Chemin des Colombettes 34, 1211 Genève, Suiza.

K Oficina Española de Patentes y Marcas (OEPM)

J Paseo de la Castellana, 75, 28046 Madrid.

K Oficina de Propiedad Intelectual de la Unión Europea (EUIPO)

J Avenida de Europa, 4, E 03008 Alicante.

27

© Del texto: CENTRO ESPAÑOL DE DERECHOS REPROGRÁFICOS EGDPI (CEDRO) 2023. C/Alcalá, 21 2º. Drcha. 28014 Madrid (España) cedro@cedro.org

© De la edición: UNIÓN PROFESIONAL (UP) 2023. C/Lagasca, 50, 3B 28001 Madrid (España). up@unionprofesional.com

© Imagen de portada e Imágenes de recurso: https://www.freepik.es/

Cualquier forma de reproducción, distribución, comunicación pública o transformación de esta guía solo puede ser realizada con la autorización expresa de sus titulares de derechos, salvo excepción prevista por la ley.

Turn static files into dynamic content formats.

Create a flipbook
Issuu converts static files into: digital portfolios, online yearbooks, online catalogs, digital photo albums and more. Sign up and create your flipbook.