

Diagnostic Medical Sonography Program
Policy & Procedures Manual
Welcome
Congratulations on being selected to participate in the UAFS Diagnostic Medical Sonography (DMS) Program. The faculty and staff at UAFS expect that your progress through the program will provide the knowledge and skills necessary for you to perform competently in your chosen profession.
This manual is designed to serve as a guide to general information pertaining to the Diagnostic Medical Sonography program’s policies and procedures. Please feel free to address questions or concerns you may have with the DMS Program Director or Clinical Coordinator.
Please read this manual carefully. You will be held accountable for all information related to you in this manual. After reading it, you must sign and return all the forms found under Forms to the DMS Program Director by the end of the first week of school.
Introduction
Mission, Role and Scope, and Vision
Mission
UAFS empowers the social mobility of its students and the economic growth of the River Valley through exceptional educational opportunities and robust community partnerships.
Role
and Scope
Founded in 1928, UAFS has grown in stature, role, and scope over the years into a singularly distinctive, hybrid institution. Organized and focused on teaching and learning, UAFS offers multifaceted academic and technical educational opportunities. The University provides these learning opportunities at times and places convenient to students and clients. Programs include single courses of instruction, certificates of proficiency, technical certificates, and associate, bachelor’s, and master’s degrees designed to meet a demonstrated demand of the region. In addition to certificate and degree programs, UAFS provides a wide range of customized, on-site education and training services – both pre- and post-employment –designed to meet the workforce education and retraining needs of business and service organizations.
UAFS provides a variety of public service activities for the people and organizations within its service area. Included are noncredit courses, seminars, workshops, lectures, travel, telecourses, and teleconferences organized by the University’s Center for Business and Professional Development. UAFS makes campus facilities and resources available to community organizations and enriches the quality of life of the community through sponsored activities and events.
Vision
Through dynamic academic programs, innovative research opportunities, and transformational centers of intellectual and economic development, UAFS will advance its community and become an institution renowned for educating and inspiring the ambitious students who call it home.
Mission Statement
The Diagnostic Medical Sonography Program (DMS) at UAFS was established to serve the needs of the population and healthcare industry in the community and surrounding area. The program is committed to providing high-quality education through didactic courses and clinical experiences in diagnostic medical sonography to produce competent and registry-eligible students with the potential for advancement and leadership, whether the emphasis is education, management, or practice.
Program Goal
The sonography profession requires the ability to provide diagnostic sonographic imaging utilizing critical thinking skills to make judgments in the process. Sonographers are professionals who must possess high level skills in diagnostic sonographic techniques under the guidance of a licensed physician. A sonographer is responsible for providing excellent patient care and gathering adequate data necessary for diagnoses to be determined.
The UAFS DMS Program’s Goal:
To prepare competent entry-level sonographers in the cognitive (knowledge), psychomotor (skills), and affective (behavior) learning domains for the Abdominal - Extended Sonography, Obstetrics and Gynecology Sonography, and Vascular Sonography concentration.
Upon successful completion of the program, students will be able to:
Cognitive Objectives
A. Obtain, review, and integrate pertinent patient data to facilitate optimum diagnostic results.
B. Demonstrate critical thinking skills during the performance of sonographic procedures to provide optimum diagnostic services.
Psychomotor Objectives
A. Perform sonographic procedures appropriately and accurately recording all anatomic and physiologic information for interpretation by a physician.
B. Document and present complete and accurate sonographic findings to the interpreting physician in order to facilitate patient diagnosis.
Affective Objectives
A. Demonstrate effective communication skills with patients and all members of the healthcare team.
B. Act in a professional manner within recognized ethical and legal standards.
Upon graduation, students will have demonstrated and completed all clinical and academic competencies required for eligibility to take the American Registry of Diagnostic Medical Sonography (ARDMS) certification exams in the area(s) of study.
Strategies
In order to achieve its mission, goals, and objectives, the program and its personnel will strive to:
A. Cultivate and enhance partnerships with pertinent healthcare institutions, including institutions offering specialized and/or advanced training in the imaging sciences.
B. Prepare studies for a technologically changing workplace by providing instruction, equipment, up-to-date resource material, and clinical experiences utilizing current and future technologies.
C. Conduct continuing assessments of student and employer needs in the field of sonography.
D. Appoint and retain high-quality faculty and clinical supervisors.
E. Offer a comprehensive and up-to-date sonography curriculum as suggested by the field’s recognized professional organizations including, but not limited to: ARDMS and SDMS.
F. Address short-term and long-term continuing education needs of current and future imaging science practitioners in the community.
G. Provide opportunities for students to attend and participate in local and regional professional meetings and educational seminars while in the program.
H. Establish interpersonal relationships between students and faculty maximizing open and clear lines of communication, which encourage student success and personal growth as well as a desire for lifelong learning.
I. Regularly and consistently evaluate student competencies in proper scanning techniques and patient care, in addition to the various cognitive and affective domain objectives in the program.
This program makes every effort to structure its curriculum in an effective manner thereby enabling the student sonographer to achieve the objectives set forth above. While every effort is made to provide accurate information in all materials published by this program, the University reserves the freedom to change without notice admission and certificate requirements, curriculum, courses, faculty, policies, fees, regulations, and any other information contained in its publications, should such change be deemed necessary for the improvement of education provided by the University. This aspect of evaluation shall be an ongoing monitoring of student progress and performance to determine if objectives are being met. A final evaluation of each student’s ability to meet the program objectives shall be the student’s performance on the American Registry of Diagnostic Medical Sonographer examination, with the determination being a pass/fail score. The results of these examinations shall be a valuable indicator in the evaluation of overall program effectiveness and may be used as a basis for change in the educational format from time to time.
The educational process for this program strives to provide a balance between the didactic and clinical experiences for the student, allowing the student to apply knowledge and skills attained in the didactic portion to the development of cognitive psychomotor, ethical, and professional skills in the clinical portion in a progressive manner.
PROGRAMMATIC ORGANIZATION CHART “SINGLE
SPONSORING INSTITUTIONAL MODEL” UNIVERSITY OF ARKANSAS – FORT SMITH DIAGNOSTIC MEDICAL SONOGRAPY
Chancellor
Terisa Riley, PhD
Provost
Shadow Robinson, PhD
CHEHS Dean
Antonio Cantú, PhD


Imaging Sciences Advisory Committee

Medical Director
Richard Nelson, M.D.

Executive Director of Imaging Sciences
Angie Elmore, M.Ed., R.T. (R)

Program Director
Jodi Callahan, MSRS, B.S.R.T. (R), RDMS (AB) (OB),

Clinical Coordinator
Alisa Cole, MSRS, B.S.R.T. (R), RDMS (AB) (OB) (BR)

Clinical Coordinator
Alicia Redding, R.T. (R), RDMS (AB) (OB), RVT
Administrative Assistant
Rebecca Hatley
Administration and Faculty
Administration
Dr. Terisa Riley Chancellor
Dr. Shadow Robinson
Provost and Vice Chancellor of Academic Affairs
Dr. D. Antonio Cantù, Ph.D., Dean College of Health, Education, and Human Sciences
Dr. Paula Julian, APRN, FNP-C, CPN Associate Dean/Executive Director Nursing College of Health, Education, and Human Sciences
Angie Elmore, M.Ed., R.T. (R) Assistant Professor/Executive Director, Imaging Sciences
Faculty
Jodi Callahan, M.S.R.S., R.T. (R), RDMS, RVT Assistant Professor, Imaging Sciences Program Director, Diagnostic Medical Sonography
Alisa Cole, M.S.R.S., B.S.R.T. (R) RDMS Assistant Professor, Imaging Sciences Clinical Coordinator, Diagnostic Medical Sonography
Alicia Redding, B.S.I.S, R.T. (R), RDMS Assistant Professor, Imaging Sciences
Dr. Richard Nelson Medical Advisor

Arkansas Children's Northwest (ACNW)
2601 Gene George Blvd.
Springdale, AR 72762
479-279-2059
Sara Byford, BSIS, RT (R,) RDMS, RVT
Baptist Health - Ft. Smith
Clinical Sites
Center for Women's Health & Wellness
3000 Rogers Avenue
Fort Smith, AR 72901
Jalah Fuller, BSIS, RDMS
Choctaw Nation McAlester Health Clinic
1001 Townson Avenue 1127 South George Nigh Expy
Fort Smith, AR 72901
479-441-5166
Ciera Jones, BSIS, R.T. (R), RDMS, RVT
Baptist Health - Van Buren
211 Crawford Memorial Drive
Van Buren, AR 72956
479-474-3401
McAlester, OK 74501
Julie Warren, RDMS, RVT
Choctaw Nation - Poteau
1120 Tarby Road
Poteau, OK 74953
Eastside OB/GYN
7001 Rogers Avenue
Fort Smith, AR 72903
Heather Davis, R.T. (R), RDMS
Fayetteville Diagnostic Clinic
3344 Futrall Drive
Fayetteville, AR 72703
Jerry Thomason
Imaging Director
Lacy Phillips, BSIS, R.T. (R), RDMS, RVT
Heart to Heart Pregnancy Support Center
417 South 16th Street
Fort Smith, AR 72901
Natalee Clark, BSIS, R.T. (R.) RDMS, RVT, PS Katherine Ward, BSIS, R.T. (R), RDMS, Kellie Deer, BSIS, R.T. (R), RDMS, RVT
Baptist Health Imaging Center - Ft. Smith
Choctaw Nation - Talihina
Johnson Regional Medical Center
Located in Baptist Health Medical Plaza 1 Choctaw Way 1100 E Poplar Street
1500 Dodson Avenue Ste. 130 Talihina, OK 74571
Fort Smith, AR 72901
479-709-7404
Cindy Smith, RDMS, RVT
Rachel Wiginton, BSIS, RDMS, RVT
Clarksville, AR 72830
Rayna Hubbard, RDMS
Baptist Health Women’s Group Clarksville Women’s Center
Mercy Emergency Department - Springdale 1500 Dodson Avenue 1100 E Poplar St, Suite A 4600 Mercy Lane
Fort Smith, AR 72901 Clarksville, AR 72830
Jessica Ivy, BSIS, R.T. (R), RDMS, RVT
Springdale, AR 72762
Elizabeth Davis, BSIS, R.T. (R), RDMS Chris Kitchens, RDMS, RVT
Mercy Cardiovascular - Springdale
4600 Mercy Lane, Suite 110
Springdale, AR 72762
Madison Hedstrom, BSIS, R.T. (R), RDMS
Mercy Health Systems of Northwest Arkansas
2710 S. Rife Medical Lane
Rogers, AR 72758
Leslie Bailey, RDMS, RVT
Mercy Hospital Centers of Excellence (COE)-Ft.Smith
Clinical Sites
Mercy Hospital - Ft.Smith
7001 Rogers Avenue
Fort Smith, AR 72903
Shirley Hyman, R.T. (R), RDMS, RVT
McKenna Root, BSIS, RDMS, RVT
Mercy - Hospital - Ozark
801 W. River Street
Ozark, AR 72949
479-667-4138
Nicole Corbin, BSIS, R.T. (R), RDMS, RVT
Mercy Hospital - Waldron
The Breast Center - Fayetteville
55 West Sunbridge
Fayetteville, AR 72703
Kathryn Dunn, BSIS, R.T. (R), RDMS
The Perinatal Center
5414 W Pinnacle Point Dr, #300
Rogers, AR 72758
Angie Smallwood, RDMS, RDCS, PE
Washington Regional HerHealth Clinic
7001 Rogers Avenue 1341 W. 6th Street 3215 N. Northhills Blvd B
Fort Smith, AR 72903
Shirley Hyman, R.T. (R), RDMS, RVT
McKenna Root, BSIS, RDMS, RVT
Mercy Hospital Heart and Vascular - Ft. Smith
7301 Rogers Avenue
Fort Smith, AR 72903
479-314-6200
Courtney Gossow, RCS, RVS
Mercy Hospital Heart and Vascular - Northwest
2710 Rite Medical Lane
Rogers, AR 72758
Grant Jones, RVT
Mercy - Hospital - Booneville
880 W. Main Street
Booneville, AR 72927
479-675-2800
Karen Posey, BSIS, R.T. (R), RDMS
Waldron, AR 72958
479-637-4135
Summer Hickman, BSIS, RDMS, RVT
Mercy OB/GYN - Ft. Smith
7303 Rogers Avenue
Fort Smith, Arkansas 72903
Briana Inman, BSIS, R.T. (R,) RDMS
Northwest Arkansas Hospital
Bentonville
3000 Medical Center Parkway
Bentonville, AR 72712
Matthew Hellwig, RDMS, RVT
Prime Medical Imaging
320 9th Street
Van Buren, AR 72956
Lesa Schluterman, R.T. (R), RDMS, RVT
Fayetteville, AR 72703
Dawna Jones, RDMS
Washington Regional Imaging Center
3 E. Appleby Road
Fayetteville, AR 72703
Kayla Simon, RDMS, RDCS, RVT
Washington Regional Medical Center
3215 N. Northhills Blvd
Fayetteville, AR 72703
479-463-5432
Madeline Burgin, BSIS, R.T. (R), RDMS, RVT
Faculty Positions
Executive Director of Imaging Sciences
The Executive Director of Imaging Sciences is responsible for the organization, development, and coordination of the didactical and clinical portions of the radiologic technology program.
This includes, but is not limited to:
A. Assuring effective program operations.
B. Overseeing ongoing program assessment.
C. Participating in budget planning.
D. Maintaining current knowledge of the professional discipline and educational methodologies through continuing professional development.
E. Assuming the leadership role in the continued development of the program.
F. Official reports and recommendations
G. Advisement and counseling of student course and career needs.
Program Director
The DMS Program Director is responsible for the organization, development, and coordination of the didactical and clinical portions of the DMS program.
This includes, but is not limited to:
A. Communication between sonography programs and university administration.
B. Overseeing ongoing program assessment needs.
C. Official reports and recommendations
D. Development and revision of curricula and actions to improve effectiveness.
E. Fulfilling needs for program accreditation.
F. Advisement and counseling of student course and career needs.
G. Establishing clinical guideline and objectives.
H. Serving as a liaison between the academic and clinical faculty.
I. Maintaining communication between the facilities.
J. Assisting the clinical instructor as needed.
K. Integrating and relating curriculum objectives for the classroom and clinical portions to make the education experience as relevant as possible.
L. Observing, counseling, and advising students in the clinical environment.
M. Participating in budget planning.
Clinical Coordinator
The clinical coordinator is given the responsibility for assisting in the organization, supervision, and coordination of the clinical education in each of the affiliated hospitals.
This includes but is not limited to:
A. Establishing clinical guidelines and objectives.
B. Serving as a liaison between the academic and clinical faculty.
C. Maintaining communication between the facilities.
D. Assisting the clinical instructor as needed.
E. Integrating and relating curriculum objectives for the classroom and clinical portions to make the education experience as relevant as possible.
F. Observing, counseling, and advising the students in the clinical environment
DMS Clinical Instructors
Job Summary:
Clinical instructors are hospital and clinical staff who must be available to students whenever assigned to a clinical setting, provide appropriate clinical supervision, and be responsible for student clinical evaluation.
Specifically, they:
Be appropriately credentialed in the concentration(s) for which they evaluate student performance and document required clinical competencies.
Knowledge of program goals.
Orient new students to the department, the hospital, and its policies and procedures.
Understand the clinical objectives and clinical evaluation system.
Regularly instruct students on procedures.
Regularly critique student’s ultrasound images with them.
Fairly and objectively evaluate each student's progress when filling out student performance evaluation forms.
Periodically discuss student’s progress with them.
Coordinate the above activities with university staff.
Mediate problems and promote good relations between students and hospital personnel.
Attend the DMS advisory committee meetings.
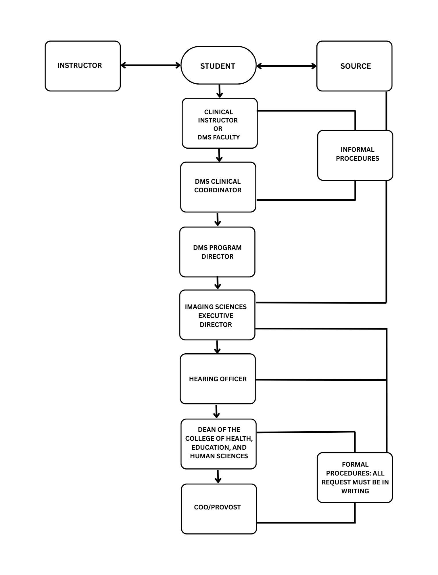
The Clinical Affiliates Rights and Responsibilities
The DMS Program at UA Fort Smith will establish standards and regulations which will be designed to ensure the quality education of DMS students at all levels of their training.
Each clinical affiliate has an existing agreement with the DMS Program and assumes the responsibility to assist in its mission to prepare students in an occupation of changing technology.
To enhance the relationship between the students, the university, and the clinical education’s sites, a set of rights and responsibilities of the clinical affiliates has been created.
Clinical Affiliate Rights
Each clinical affiliate in the DMS Program has a right to:
1. Be informed of program procedures, policies and accreditation requirements.
2. Representation at each regularly held advisory board and clinical instructor meetings.
3. Open and objective communication from program faculty.
4. Have students respect patients, property, staff, technologists, and other personnel while at their facility.
5. Expect university faculty to adequately prepare students for clinical experiences.
Clinical Affiliate Responsibilties
Each clinical affiliate has a responsibility to:
Inquire about program procedures and requirements, if its staff does not have the information, or does not understand it.
1. Send a representative(s) to regularly scheduled advisory board and clinical instructor meetings.
2. Provide students with adequate department orientation and up-to-date procedure manuals.
3. Provide an environment which promotes learning and embodies the professional attitude that students are striving to emulate.
4. Provide the students with adequate opportunities to apply his/her learning.
5. Protect the student from bodily injury while he/she is at the facility.
Student Responsibility in the Clinic or Environment
The primary function of the clinic or hospital is patient care. Under no circumstances should the presence of students downgrade the quality of patient care. Therefore, it is the student’s responsibility to:
1. Follow the administrative policies established by the ultrasound department and the hospital or clinic.
2. Check your assigned work center and report there on time.
3. Notify the clinical instructor prior to your scheduled time in case of illness or absences which are beyond your control.
4. Check with a registered sonographer before leaving the assigned work center.
5. Follow the directions provided by the registered sonographer.
6. Ask for advice when indicated. DO NOT experiment with patients. Be industrious and ask questions.
7. Do not discuss clinical information with patients, relatives, or anyone outside the ultrasound department. Abide by HIPAA regulations.
Routine Duties
1. Students will be assigned to their clinical area by the DMS clinical coordinator.
2. Students will be responsible for:
a. Performing all examinations assigned to them by a staff sonographer
b. Checking all supplies in the area to which they are assigned and stocking supplies when needed
c. Keeping their assigned areas neat and clean
d. Maintaining professional attitude
3. Students will not leave their rooms for break, lunch, or at the end of the day until all work assigned to their room has been completed or they have been relieved. Students will not stop in the middle of an exam to leave for lunch or at the end of the day. Immediately upon return from break or lunch, the student will report to the sonographer in charge of their assigned area.
Supervision
Until a student achieves and documents proficiency in any given procedure, all clinical assignments shall be carried out under direct supervision of qualified sonographers. The parameters of direct supervision are:
1. A qualified sonographer reviews the request for examination in relation to the student’s achievement
2. A qualified sonographer evaluates the condition of the patient in relation to the student’s knowledge.
3. A qualified sonographer is present during the conduct of the examination.
4. A qualified sonographer reviews and approves the ultrasound images and exam.
After demonstrating competency, students may perform procedures with indirect supervision.
Indirect supervision
Is defined as that supervision provided by a qualified sonographer immediately available to assist students regardless of the level of student achievement.
Immediately available is interpreted as the presence of a qualified sonographer adjacent to the room or location where an ultrasound procedure is being performed.
Academic Policy and Procedures
Introduction
All students in the Diagnostic Medical Sonography (DMS) Program at UAFS will assume the responsibility for observing the university rules and regulations as stated in the current university catalog and this program manual. Each clinical affiliate has rules and regulations that must be observed while the student is assigned to a particular affiliate. Failure to comply with these rules will adversely affect student evaluations. Dismissal from the DMS Program may result if, after counseling, the student fails to correct the errors.
When accepted as a student in the DMS Program, the student has also accepted a commitment for the five (5) semesters to become registry eligible. Please remember that you have been selected for admittance into the program, with limited entry, over others desiring entrance.
All affiliate personnel having a direct role in the education and training of the students are required to observe the policy guidelines contained in the manual. Each hospital and clinic will provide a clinical instructor who will have primary responsibility for student supervision during clinical rotations. All clinical instructors work in conjunction with and should maintain constant communication with the clinical coordinator.
The DMS Program at UAFS has been developed following the guidelines set by the Joint Review Committee on Education in Diagnostic Medical Sonography. The university is proud of its high educational standards and expects the DMS Program to exemplify this reputation. The responsibility for maintaining these standards lies with the students, clinical instructors, administrative directors, clinical coordinator and ultimately the DMS Program Director and the administration of UAFS.
NOTE: The DMS Program Director and the Executive Director of Imaging Sciences reserves the right to alter or revise policy guidelines at any time.
Program Accreditation
The Diagnostic Medical Sonography Abdominal - Extended Sonography, Obstetrics and Gynecology Sonography, and Vascular Sonography Programs is accredited by the:
Commission on Accreditation of Allied Health Education Programs 9355 – 113th St. N, #7709 Seminole, FL 33775 727-210-2350
https://www.caahep.org
Upon the recommendation of the:
Joint Review Committee on Education in Diagnostic Medical Sonography 6021 University Boulevard, Suite 500 Ellicott City, MD 21043 443-973-3251
http://www.jrcdms.org
CAAHEP accreditation is achieved when a program is designed and conforms to the standards and guidelines established by the Joint Review Committee on Education in Diagnostic Medical Sonography. Students are encouraged to review the Standards and Guidelines for the Accreditation of Educational Programs in Diagnostic Medical Sonography which is available upon request from the Program Director or at www.jrcdms.org
University Accreditation
The University of Arkansas – Fort Smith is accredited by the: Higher Learning Commission
230 South LaSalle Street Suite 7-500
Chicago, Illinois 60604-1411
Phone: 800-621-7440/312-263-0456| Fax: 312-263-7462
https://www.hlcommission.org/
Student Rights and Responsibilities
UAFS will establish standards and regulations which will be designed to ensure unimpeded university functions and activities and to maximize the learning environment on campus.
Each student enrolling in the university assumes an obligation to behave in a manner compatible with the university’s functions as an educational institution. Conduct that is not compatible is specified in the DMS Policy and Procedures Manual and the student may be subject to disciplinary action for violations of these codes. The goal of disciplinary proceedings will be to help a student avoid further inappropriate behavior and become a responsible member of the university community.
The DMS Program has established standards to ensure that all students graduate with a high level of competency and the ability to elevate the profession’s public image.
Each student accepted into the program assumes an obligation to conduct himself or herself in a manner compatible with this goal. Conduct which is found not to be compatible with program goals and policies may be subject to disciplinary action.
Clinical and Academic Rights
A student will have a right to:
A. Be informed of the policies and procedures of the program and its clinical affiliates.
B. Be informed of specific sonography course requirements.
C. Be evaluated based on his/her academic and/or clinical performance as outlined on the syllabus for a given course.
D. Experience competent instruction, in both the academic and clinical settings.
E. Expect protection against an instructor’s or clinical supervisor’s improper disclosure of a student’s views, beliefs, or other information which may be confidential in nature.
F. Expect protection, through established procedures, against prejudiced or capricious evaluation.
Student Academic and Clinical Responsibilities
A student will have the responsibility to:
A. Further inquire about program policies if he/she does not understand them or is in doubt about them.

B. Adhere to the standard of academic and clinical performance as outlined in the Diagnostic Medical Sonography Policy and Procedures Manual
C. Diligently adhere to the program policies and procedures as outlined in the Diagnostic Medical Sonography Policy and Procedures Manual
D. Adhere to the policies and procedures of each clinical rotation site to which he/she may be assigned.
E. Pursue the proper grievance procedures as outlined in both the Diagnostic Medical Sonography Policy and Procedures Manual and the University of Arkansas - Fort Smith Student Handbook & Code of Conduct if he/she believes his/her academic or clinical rights have been violated.
F. Complete all program course work and clinical assignments in the specific semester allotted, subject to time and facility constraints, and as outlined in the Diagnostic Medical Sonography Policy and Procedures Manual, and individual course syllabi.
Program Degree Plan

Program Degree Plan

Program Statement
The Diagnostic Medical Sonography Program is a part of the College of Health, Education, and Human Sciences at the University of Arkansas - Fort Smith. Students desiring admission to the Diagnostic Medical Sonography Program need to be aware of and understand the following information related to admission, progression, and graduation.
Admission Criteria
To be considered for admission into the program, students must meet the following criteria:
A. Complete university admission requirements to include submission of official transcripts from all colleges/universities attended
B. Have a minimum 2.50 cumulative grade point average (GPA) for all college course work (including transfer work and excluding developmental courses) and be in good academic standing
C. Complete required prerequisite courses for the program with a minimum grade of “C” or higher in each course prior to fall entry
D. Submit an official transcript showing successful completion of a Joint Review Committee on Education in Radiologic Technology (JRCERT) approved Associate Degree Program in Radiologic Technology OR
A passing score on the American Registry of Radiologic Technologists certification examination
Successful academic performance (“C” or better) on 15 semester credit hours in the BSIS general education curriculum
E. Hold a current, valid, unencumbered ARRT certification
Application
Admission into the DMS Program is competitive. Students who meet the minimum criteria identified above are eligible to submit an application for transfer admission. Application Deadline - May 15th for fall entry into the program
Selection
Selection is based on the following weighted system:
A. Cumulative grade point average for all college-level work
B. Personal interview
C. Place of residence
D. Selection preference is given to those who are near successful completion of the general education curriculum and the Imaging Sciences core courses.
NOTE: In the event that applicants have identical ranking scores, priority will be given to the student with the highest cumulative GPA. The top applicants will be offered positions for the available seats in the DMS Program. Meeting the minimum criteria for admission or taking courses on the DMS degree plan does not guarantee admission into the program. Students not admitted must reapply to be considered for another semester. Students identified as alternates are not guaranteed a position in the next class.
Additional Documentation
Students admitted into the DMS Program must submit the following additional documentation prior to fall entry:
A. Health Care Provider Statement/Medical Release form
B. Proof of immunizations
C. CPR Certification: American Heart Association Basic Life Support for Healthcare Providers (BLS)
D. Criminal Background Check
E. Drug Screen
NOTE: Many clinical facilities require a criminal background check and/or drug screen on DMS students and have the authority to deny clinical training in their facility, secondary to outcome of either screening. Students unable to practice in any clinical agency because of an adverse or negative background check will be unable to complete the program objectives, thereby revoking admission into a program or halting continued progression in the student’s program of study.
Background Check Policy
Purpose
The UAFS College of Health, Education, and Human Sciences is committed to producing graduates who go beyond academic excellence, who are productive, self-sufficient citizens of society, who are responsive to the global community, and who maintain high ethical standards in their personal and professional lives. The attainment of this goal is facilitated by partnering with clinical agencies that consent to have faculty and students practice in their facilities.
Students must therefore adhere to all agency policies, such as background checks. The purpose of this policy is to describe the terms and conditions under which background checks are conducted.
Policy
A criminal background check is required of all students accepted into the UAFS College of Health, Education, and Human Sciences Imaging Sciences, Surgical Technology, Dental Hygiene and School of Nursing Programs. A third-party vendor will conduct the background checks. The student will be responsible for all fees associated with any components of the background check process. All information will be treated as confidential but will be shared with the Imaging Sciences, Surgical Technology, Dental Hygiene or School of Nursing Executive Director and assigned agencies when requested and will be retained in the student’s health file.
Each clinical agency will independently determine if an adverse or negative outcome on the criminal background check will prohibit a student’s practice in their agency. Students unable to practice in clinical agencies because of an adverse or negative background check will be unable to complete program objectives, halting continued progression in the student’s program of study. Failure to complete the background check process before the Friday of the first week of class will result in the student’s inability to complete the program objectives and will therefore halt progression in the student’s program of study.
Students must comply with any additional background checks required by their licensing agency.
General Guidelines:
A. Immediately upon acceptance into a College of Health, Education, and Human Sciences Program, the student must authorize the background check by completing the background authorization form provided by the vendor. This form is available to the student upon acceptance into their respective program. The student must also authorize the vendor to send a copy of the results of the background check to their Program Executive Director.
B. The following background checks shall be conducted by the vendor. Additional requests may be made by an agency.
1. Office of Inspector General
2. Sex and violent offender check
3. Social Security Verification
4. Current County of Residence
C. If a background check is returned with unfavorable results, the Executive Director will notify the student and the student’s assigned clinical agencies. The clinical agencies will determine if the student will be allowed to practice as a student in their clinical facility.
D. The student has the option to dispute any inaccurate information with the reporting agency, as a right of the Fair Credit Reporting Act. The student will not be able to complete the program objectives, halting their progression in the program of study, until the dispute is resolved.
E. If the background check is favorable, no further action will be taken.
F. All background check results will be retained in the student’s file.
Progression & Completion of DMS Program Requirements
There is ongoing monitoring of students' academic and clinical progression throughout the 21 months of the DMS Program.
Each didactic course is taught a little differently depending on the instructor’s style. Some instructors assign homework and/or quizzes while other instructors may assign papers or projects. However, all DMS faculty give examinations throughout the semester with a final examination at the end of each semester. All examinations will be administered via Examsoft using the student’s personal laptop computer or iPad. Students must ensure adequate system requirements to use Examsoft before starting the imaging sciences courses. Scores are released into Blackboard in a timely manner. If a student wishes to review the questions missed on the examination, an appointment must be made with the instructor of the course before the next examination. Completion of course requirements and achievement of 75% of the total possible points are required to pass the course and progress in the DMS Program.
The Clinical Competency Plan consists of the integration of all aspects of the curriculum, including lecture, demonstration, simulation, and clinical participation. Specific objectives,
including cognitive, psychomotor, and affective competencies for clinical courses are outlined in each syllabus.
During the first semester, students will be given instruction and demonstration of sonographic procedures followed by simulated practice sessions in the laboratory. Evaluation of each student will be done 6 times during that semester by the Program Director/Clinical Coordinator to determine whether or not a student is meeting
expectations in the practiced scanning skills and identification of normal anatomy. Students must achieve 75% of the total possible points to pass the course and progress in the DMS Program. Students scan each other this semester.
If a student is identified by the Program Director/Clinical Coordinator as needing extended instruction on obtaining specific images or in manipulating the ultrasound system, the Program Director/Clinical Coordinator will arrange extended time in the scan lab for more in-depth, one-on-one instruction in any particular area.
Second semester (and the following 3 semesters) students are assigned to varied clinical sites and are required to observe and assist the sonography staff in performing various procedures. As the student gains experience in various procedures, he/she gradually moves into an independent clinical performance state. At this point, the student may then progress to actually performing examinations and procedures under the direct supervision of the Clinical Instructor. The Clinical Instructor will review the requisition and evaluate the condition of the patient in relation to the student’s knowledge and level of achievement. The Clinical Instructor must be present during the examination and must review and approve the sonographic images prior to the dismissal of the patient.
Upon successful completion of didactic, laboratory practice, clinical experience, and/or simulation in the UAFS laboratory, the student is eligible for competency evaluation. The student is allowed to perform a competency examination while under the direct supervision of the Clinical Instructor. The Clinical Instructor will review the requisition and evaluate the condition of the patient in relation to the student's knowledge and level of achievement. The Clinical Instructor must be present during the exam and must review and approve the sonographic images prior to the dismissal of the patient. In order to have a competency completed, students cannot ask for help during the exam and should follow the institution’s protocol for the specific sonographic examination.
All clinical competencies are evaluated by the DMS Faculty. DMS Faculty refer to Trajecsys® record keeping system where the appropriate form is completed by the appropriately credentialed DMS Faculty, i.e., RDMS (AB), RDMS (OB/GYN) or RVT.
Students must perform all required competency evaluations with a minimum mastery level of 2 (on a 3-point Likert scale) on each exam. Criteria for clinical competency evaluation can be
found on each competency in Trajecsys ®.
If a student does not earn a 2 or higher on any of the required competency evaluations, the student will be allowed to challenge the competency again. There is no grade assigned to the competencies.
Students have a total of 10 rotations in area hospitals and clinics. Each clinical site will perform an end-of-rotation evaluation of the student within the Trajecsys® record keeping system. The minimum passing grade on clinical evaluations from each site is 75% or greater. It is the student’s responsibility to make sure the supervising Clinical Instructor completes the evaluation form in the Trajecsys® record keeping system on the last day of the rotation. The evaluation form includes specific, qualities and characteristics such as affective, cognitive, and psychomotor competencies that are necessary to develop clinical as well as technical skills. Students are able to review and concur/do not concur with their evaluation.
If a student does not concur with their evaluation, the student will make an appointment with the Clinical Coordinator to review/discuss the evaluation. Changes in the evaluation may/may not be made by the discretion of the Clinical Coordinator. The end-of-rotation evaluations are averaged each semester, along with a clinical portfolio assigned to students by the clinical coordinator, and a final grade average of 75% or greater must be achieved to successfully complete a clinical course.
Annual Student Evaluations, which include both clinical and didactic grades, are completed by the Program Director/Clinical Coordinator at the end of students second clinical course (July) and prior to graduation (seniors) Annual Student evaluations are based on observation by the Clinical Coordinator of each student in the assigned clinical setting as well as obtaining feedback from the staff sonographers of each clinical site. The didactic portion of the Annual Student Evaluation is filled out by the students’ instructors.
Graduation
To earn a BSIS-DMS degree, a student must complete the DMS degree plan of 120 credit hours with a grade of “C” or better in all required courses applicable to the DMS Program; earn a minimum of 2.00 cumulative GPA in all course work required for the major and/or minor areas; and earn a minimum of a 2.00 cumulative GPA on all work attempted at the University.
The student must meet with the CHEHS Advising Coordinator to complete the graduation application one year prior to the intended graduation.

Student Health Requirements
Students must be able to complete all program requirements and meet the technical abilities of the sonography program physically and emotionally. Students will be responsible for completing the Student Health Statement / Medical Release Form, Medical History Questionnaire and Physical Abilities Requirement forms, as documentation that they meet the prescribed abilities for successful completion of the sonography program. It is the responsibility of the student to provide updated forms to the DMS Program Director that details any changes in student health during enrollment in the sonography program.
To participate in the clinical education portion of the program, the applicant must possess additional non-academic skills. These technical standards are consistent with the duties of the entry level Sonographer.
These standards are not limited to but include:
A. Must communicate clearly and effectively (oral and written) using the English language and medical terminology with patients, coworkers, and other health care providers.
B. Must be able to hear a patient’s, co-worker’s, or visitor’s request for help; hear instructions from physicians and supervisors.
C. Must be able to distinguish phonetic sounds either mechanically transmitted or from a conversation to perform procedures in light-controlled areas (low light).
D. Must be able to read instructions, books, computer screens, technique charts, and patient requisitions with extreme accuracy.
E. Must be able to view images for accuracy and perform necessary imaging procedures.
F. Must be able to perform data entry tasks using digital and computer terminals.
G. Must be able to manipulate imaging equipment using the keyboard of a computer and a mouse.
H. Must be able to stand for most of the workday.
I. Must be able to maneuver through congested areas or units to perform exams and transport patients.
J. Must be able to push/pull diagnostic equipment.
K. Must be able to work with patients and handle and dispose of body secretions, blood, urine, stool, etc.
L. Must have adequate behavioral and social skills conducive to professionalism in a college and healthcare environment.
M. Must have the ability to complete tasks or job functions within deadlines.
N. Must complete required tasks/functions under stressful conditions.
O. Must interact appropriately with diverse personalities and populations.
P. Hear various equipment and background sounds during equipment operations.
The student will submit upload and have approved the required documentation of immunizations, CPR certification, and completed healthcare provider statement to his or her PreCheck immunization tracker account by the deadline to start the program. All immunizations, CPR certification, and medical releases must remain current throughout the program.
If the required records listed below are not current, the student will not be able to attend the assigned clinical rotations until compliance is met. Anytime missed will be made up and the attendance policy will be followed.
The following records are required:
A. CPR certification: must be the American Heart Association basic life support (BLS) for healthcare provider’s course. A copy must be front and back of the card, and the card must be signed.
B. Proof of immunization:
1. TST: (mantous tuberculin skin test) - initial testing: 2 step tuberculin skin testing, a blood test, or a chest X-ray (if positive) and annually thereafter.
2. TDaP: (tetanus, diphtheria, and pertussis) - students are required to have TDaP, even if the tetanus and diphtheria is less than 10 years old. TDaP is good for 10 years.
3. HB: (Hepatitis B recombinant vaccine) - three IM doses: initial dose, 2nd dose 4 weeks after the initial dose, 3rd dose 8 weeks after second dose and at least 16 weeks after the first dose. Waiver must be signed if series is incomplete or refuses vaccine.
4. MMR: (measles, mumps, rubella vaccination) one of the following is required: 2 vaccinations or positive antibody titer for all three components (lab report required)
5. VZV: (Varicella [Chicken Pox] zoster live virus vaccine) one of the following is required: 2 vaccinations, vaccines are given 4 to 8 weeks apart; positive antibody titer (lab report required).
6. Influenza: must have vaccination annually.
7. COVID: This is not a university requirement. However, some clinical affiliates may have specific COVID-19 shot requirements and students are required to adhere to clinical affiliate requirements.
C. CHEHS Medical Release Form is to be completed and signed by the student and their health care provider.
D. Students are required to submit a completed CHEHS Medical Release Form upon entrance into a Health Sciences program as well as:
1. If a student's health status changes at any time during the program, the student is required to submit a new and updated CHEHS Medical Release Form
2. If a student's medication changes at any time during the program, the student is required to submit a new and updated CHEHS Medical Release Form. This includes adding or discontinuing prescription medications. The CHEHS Medical Release Form must be completed by the provider who prescribes/ updates the medications.
E. COVID-19 requirements - some clinical affiliates may have specific COVID-19 requirements students are required to adhere to clinical affiliate requirements.
F. Drug screening - students must remain drug free throughout the program. An annual drug test must be completed to fulfill clinical affiliate requirements. The student is responsible for all fees associated with any components of the drug screening process. All information will be treated as confidential. A positive drug screen will result in revocation of admission, failure to progress, or dismissal from the Sonography program. Any student with diluted urine results will be expected to repeat the drug screen.
Registry Eligible
To be eligible to sit for the ARDMS Registry Exam (American Registry Diagnostic Medical Sonography), all academic requirements for graduation and all clinical criteria must be successfully completed. No student will be recommended to sit for the registry examination until these requirements are met.
Program and Curriculum Information
Degree Awarded: Bachelor of Science in Imaging Sciences
To progress through the sonography courses, students must demonstrate competence in both the didactic and clinical components. The curriculum builds upon previous coursework so satisfactory completion of all courses is required for successful completion of the program.
Failing or withdrawing from any one of the semester’s co-requisite courses requires withdrawal from all that semester’s co-requisite courses. Sonography education is a competency-based learning system that combines didactic with clinical coursework. Satisfactory progression in both didactic and clinical courses must be achieved to attain the specific skills required of a sonographer.
The following apply to successful progression in the sonography program:
A. Sonography students must maintain a 2.0 cumulative GPA.
B. Sonography students must maintain a GPA of 2.0 or higher in all DMSO courses.
C. The sonography grading system for all DMSO courses, both didactic and clinical is as follows:
A = 93 –100
B = 92 – 84
C = 83 – 75
F = Below 75
D. Maintain current CPR certification (CPR for Health Care Providers) and annual TB testing.
E. Maintain health immunization records.
Failure to successfully complete any DMS course, for either academic or other reasons, will require that the student apply for readmission to the DMS Program if the student wishes to continue in the program. A student repeating a DMS course must concurrently re-enroll in the co-requisite DMS courses. Re-enrolling in a co-requisite course in which the student had previously received a passing grade will not be counted as a repeated DMS course hours for the dismissal policy. The most recent grade earned will be the grade for the course. The purpose for requiring re-enrollment in co-requisite courses is to assure that the DMS students receive the most current health care requirements.
Withdrawal Procedures
All withdrawals from class must be processed in the Student Advisement Center. Students who wish to withdraw from a class or change classes are governed by the policy outlined in
the UAFS Academic Course Catalog.
NOTE: Withdrawing from one DMSO course means automatic withdrawal from the sonography program. Failure to attend and/or pay tuition does not constitute official withdrawal. It should also be noted that students on financial aid or receiving a scholarship should check with the Financial Aid Office prior to withdrawing from class. Grades will be given in accordance with policy for withdrawal from classes found in the UAFS Academic Course Catalog.
Testing Policy
All examinations will be administered via Examplify using a student’s personal laptop, computer, or iPad. Students must ensure adequate system requirements to use Examplify before the start of the examination
Any questions regarding software should be directed to ExamSoft help resource: (866) 429-8859 open 24/7.
Students are expected to take each exam on a computer or iPad.
Students will receive a download reminder prior to each exam and are responsible for downloading the exam prior to the exam date and time. Students who do not download in advance of the exam may forfeit the right to take the exam and may be given a grade of 0.
On exam days, in preparation for taking an exam using Examplify, students should:
A. Complete any computer updates in advance, as they frequently occur.
B. Turn off all programs, including antivirus software, and close all documents.
C. Fully charged computer or iPad; supplemental power may not be available.
D. Password must be in working order.
E. Respect other students during the exam by maintaining a quiet environment.
Exam Guidelines
A. A privacy screen must be on the testing device (computer or iPad). The student will not be able to test without a screen in place.
B. Leave all personal items against the back wall of the classroom, including books, notes, backpacks, bags, large coats, phones, electronic devices, smartwatches, etc.
C. No food is allowed during the exam.
D. Turn off all electronic devices except for testing device. All other devices; Cell phones smartwatches, etc.; should be kept in a bag or backpack at the on the back wall.
E. A single sheet of paper can be used during the exam. Brain dumping is not allowed. Students should bring a pencil or pen. Place your name on this paper. Only your approved electronic testing device, pencil, and sheet of paper will be permitted on your desk. (No food, tissues, pencil boxes, etc. will be permitted). Remember to submit all scratch paper to the instructor prior to leaving the room once the exam is completed.
F. Wear comfortable and appropriate attire when taking an exam. No hats, scarves, caps, earbuds, earplugs, hoodies, or lab coats are permitted except for religious headgear.
G. Seats may be assigned.
H. Do not talk for any reason after you are seated for your exam.
I. Keep your eyes on your computer or iPad. Do not look around the room.
J. Keep your paper flat on your desk and between you and your computer.
K. Do not tap pencils, fingers, etcetera on the desk.
L. Leaving the room for any reason is not permitted. Go to the restroom before the exam if necessary.
M. Academic dishonesty of any type will not be tolerated (see the University honor code).
N. Exams cannot be retaken.
Technology Requirements
Purpose
Technology readiness is critical to students’ success in the sonography online learning environment. UAFS is a 100% bring your own device university and, while technology products must meet required technical specifications; students can select technology products based on preference.
Students should use the following technical requirements to guide their selection of a technology package for use during their academic program at UAFS. Systems purchased new within the past two years will typically come with the following recommended features.
Students should be able to do the following essential computer tasks:
A. Word processing
B. Create a presentation (PowerPoint)
C. E-mail
D. Install/update software on their computer.
E. Browse the internet.
F. Record video on their smartphone or a camera and load that video on their computer or an online service or drive (YouTube, Google Drive).
*Students may develop some of these skills in required classes as part of their degree.
Recommended Operating System and Devices
NOTE: Older versions may work with a supported web browser. Most new devices should work as well.
Operating Systems
A. Windows 8 or newer
B. Mac OS X v10.12. or higher
C. Note: Chromebooks operate with Chrome OS, which is not supported by Blackboard Learn, although you may experience success with some features.
D. Note: Although you can perform many tasks in Blackboard Learn on a mobile device (iPad, iPhone, Android tablet, or phone), either through a mobile browser or the Blackboard mobile application, not all Learn’s features support a mobile format.
Minimum hardware for video, sound, Internet connection, etc.
NOTE: If you have an unsupported browser or a dial-up connection, you will have difficulties running Blackboard courses.
A. Keyboard and mouse or laptop touch pad
B. RAM: 4 GB or higher
C. Monitor with minimum 1024 x 768 or higher strongly recommended.
D. Sound Card and Speakers
E. Minimum broadband connection (cable or DSL) with at least a 1.5 Mbps download speed.
F. Students should have a Broadband Internet connection for running video.
G. CD-ROM and/or DVD readable drive, or USB ports and drives.
H. A webcam with a built-in microphone.
I. A computer/USB microphone, if your webcam does not have a microphone.
J. A laptop or mobile device with a camera and microphone (as an alternative to a desktop with a camera and mic).
K. Privacy screen (required).
NOTE: Students are required to have anti-virus software and are strongly recommended to have anti-malware software. Students may be held responsible for passing along viruses if they do not have adequate software installed. Some telecommunications providers, Cox Communications for example, provide anti-virus software free of charge in addition to their service. See the provider's website for more information.
Supported Browsers:
Microsoft Internet Explorer is NOT supported. Adobe Flash support is being discontinued by all browsers by the end of 2020.
A. Google Chrome™, the most recent stable version, and two preceding versions.
B. Mozilla® Firefox®, the most recent stable version, and two preceding versions.
C. Apple® Safari® for MacOS and iOS, the two most recent major versions.
D. Microsoft® Edge® most recent stable version and two preceding versions.
Browser Checker
Students can check to see if their Web browser is supported by Blackboard by clicking the link: Blackboard Browser Checker
Additional System Requirements for Online Proctored (OLP) Assessments:
A. USB port or USB-compatible dongle adapter
B. WIN 7 or Higher/Mac OS 10.11 or Higher
C. Hard Drive Remaining Space > 20MB
D. Internal Storage > 32MB
Supported Mobile Technology
Students can download the Blackboard app for iOS and Android mobile devices. The app should be a free download for UAFS students on both platforms.
Other Software
Plug-ins - Java (JRE) versions 7 or 8 are recommended.
Applications - UAFS recommends the following applications for online classes:
A. Microsoft Office 365
B. Adobe Acrobat Reader
C. VLC Media Player
Accessibility
Blackboard recommends the following screen readers:
A. For Windows systems – The JAWS screen reader
B. For Mac systems – The VoiceOver screen reader
Clinical Participation
It is each student’s responsibility to achieve the learning objectives by the end of each semester and all that he/she can beyond the objectives. Incomplete objectives will result in an incomplete grade for clinical courses. Clinical instructors and many of the staff sonographers are available and willing to teach and answer questions.
Students will not be required to perform, unassisted, any sonography examination that exceeds their educational or clinical experience. However, it is the philosophy of the program that if a student is ready to expand into an area of sonography, and the clinical instructor believes that the student is capable, the student may undertake more responsibility. Students are encouraged to learn procedures in the clinical setting as soon as they feel they are capable.
The student’s attitude toward work while in the program will profoundly affect his/her ability to find employment as a sonographer after graduation. For this reason, students will be expected to abide by the following:
A. Students must be punctual, attentive, and cooperative in helping the sonography department accomplish its prime objective, providing patient care. Habitual or excessive absenteeism and/or tardiness reflects poor work habits and must be avoided.
B. Students shall not leave the hospital at the end of a time shift until they have completed the procedure in progress (within reasonable limits) or made arrangements for someone else to take over. Patients are not to be left unattended while examinations are in progress.
C. Students must report to the clinical affiliate in a professional manner. This means; on time, correctly dressed, and not under the influence of drugs or alcohol, nor have them in their possession. Nor shall students sleep during the assigned clinical hours.
D. Students should respect the possessions of others. They shall not remove any articles from the clinical affiliate, other students, or employees of the clinical affiliate or the university.
E. Students shall abide by all rules of personal conduct as stated in each clinical affiliate. No immoral conduct will be tolerated.
F. A professional attitude shall be displayed toward the patient, fellow students, physicians, technologists, and faculty. Students are required to abide by the Code of Ethics for the Profession of Diagnostic Medical Sonographer (SDMS) (pg. 37) and the Code of Ethics of the American Registry of Radiologic Technologists. Each clinical affiliate reserves the right to refuse to allow any sonography student in the department who does not practice ethical and professional behavior or who does not consider the patient to be the most important person in each department. No unprofessional conduct will be tolerated.
G. Students must always honor patient confidentiality. All information regarding hospital procedures and patient records are confidential in nature. Any requests for information should be directed to the clinical instructor or staff sonographers. Any student revealing confidential information will be subject to disciplinary action and/or DISMISSAL from the program. (Refer to HIPAA guidelines as taught).
H. Students must display initiative in the following areas:
1. Asking questions if they do not understand something
2. Asking for help when needed
3. Learning about the equipment
4. Practicing scanning, critiquing films, and/ or studying when there is no patient, AND
I. Volunteering to do exams.
J. Students having completed academic and laboratory training and testing and having passed their competency evaluation for a specific examination may not refuse to perform that examination if directed to do so by the clinical instructor or staff.
K. Any student who reports to the clinical affiliate with improper uniform will be sent home by the clinical instructor and the time will be made up.
L. Visitors and use of telephones for personal use should be avoided. Both may be allowed at the discretion of the clinical instructor. Cell phones must be turned off during clinical time.
M. Gum chewing and eating in areas that are not designated shall be avoided.
Violations of the above will result in poor clinical rotation evaluations and may lead to probation and/or dismissal from the sonography program.
Attendance Policy
Absenteeism
Students are required to regularly attend all scheduled college classes and clinical assignments. Attendance and punctuality are two of your most important responsibilities as a student sonographer.
Classroom
Any absence should be avoided. Illness or family emergencies are the only excused absences. (Elective surgery should be scheduled during university breaks). Schedule doctor appointments outside of class or clinical education hours. Unless extenuating circumstances are determined by the DMS Program Director, the classroom absences will be treated in the following manner.
A. Students must notify each faculty of any absence. Students must text their faculty for each day of absence, at least 15 minutes prior to the start of the scheduled class or lab. The text should be specific regarding the class and reason why the student is going to miss the class. Sending a message with another student or friend does not meet this requirement. Failure to notify faculty of an absence will be considered an unexcused absence and result in a zero for all class work missed during the absence. A physician’s excuse may be requested by the instructor.
B. The second absence from class will result in a warning.
C. The third absence from class will result in an instructor/student conference.
D. After the fourth absence from class, the student will be dropped from the program, unless prior arrangements have been made with the program instructor.
E. ALL make-up work and tests are due the day the student returns to class. Ten points will be deducted each day the make-up work is late.
F. Absences to attend interviews, weddings, wedding rehearsals, vacations, etc. will not be an excused absence
G. Failure to meet probationary guidelines will jeopardize the student’s standing in the sonography program and may result in the student being dismissed from the program. Students will only be allowed 2 unexcused absences in DMSO courses in one semester.
Clinical
A maximum of 12 hours of clinical absence will be allowed each semester due to personal or immediate family illness. An absence for any other purpose will result in a one percentage point deduction for each clinical hour missed (extenuating circumstances may be considered). However, ALL clinical times missed will be made up. If absences exceed the 12 hours limit, ONE percentage point for every one hour of clinical missed will be deducted from the clinical grade at the end of the semester.
Students must call clinical site and the Clinical Coordinator each day of absence. Sending a message with another student or a friend does not meet this requirement. Notification should be made at least thirty minutes prior to the start of clinical.
Failure to notify the clinical site and Clinical Coordinator on the morning of the clinical absence will result in a one percentage point per hour missed deducted from the final clinical grade at the end of the semester.
If a student becomes ill and cannot perform his/her duties or may be contagious, then he/she should stay home. If students become ill at the clinical site, they must notify the clinical instructor and clinical coordinator immediately, BEFORE leaving the facility. Students will make up all time missed due to illness.
NOTE: Failure to clock in, clock out, or not clock in or out will result in the following action:
A. You are NOT permitted to clock in or out on your cell phone or Smart Watch. Clocking in or out on your phone or Smart Watch will be considered a tardy for each occurrence.
B. Failure to clock in on an 8-hour clinical assignment; minus 4 hours clinical time.
C. Failure to clock out on an 8-hour clinical assignment; minus 4 hours clinical time.
D. Failure to clock in and out; minus 8 hours clinical time
E. On partial day clinical assignments, one half of assigned clinical time will be deducted for failure to clock in or out. Failure to clock in and out will require all the assigned clinical time to be made up.
F. Students who call in sick on clinical days will not be allowed to come later that day. All the time missed must be made up. (Example: If a student calls in at 7 a.m., that student cannot come in at 1 p.m.)
Tardies
Classroom
For all sonography classroom courses, each tardy after two will result in five points being deducted from the final semester grade. A tardy in the classroom is arriving past the scheduled starting time for class. Arrival time after 10 minutes from the scheduled start time for class will be considered an absence.
Clinical
A tardy at the clinical site is considered any arrival time after the assigned clinical check-in time. Students arriving after the assigned time will be marked tardy. Students arriving 10 minutes to 1 hour tardy will make up that time at the end of the assigned shift that same day. A tardy that is more than one hour will be made up at a time determined between the student and clinical instructor/clinical coordinator. The third tardy (and each tardy thereafter) within one clinical rotation will result in a deduction of one percentage point for each tardy from the final clinical grade at the end of the semester.
Make-Up Procedures: Classroom & Clinical
Classroom
Only excused absences are approved for make-up. Classwork and/or tests scheduled for the day of the absence are due the day the student returns to class. All work assigned the day of the absence may be made up and turned in no later than the next scheduled class period. It is the student’s responsibility to ask for make-up work, turn in late assignments (due to the absence), or schedule the make-up test with the instructor the day he/she returns to class. If an excused absence occurs on a scheduled test day, the student should be prepared to take a make-up test which will differ from the test given to the class.
Clinical
Students are expected to complete all required clinical hours prior to the end of each semester. Failure to do this will result in an “incomplete” grade. Unless prior arrangements have been made with the clinical coordinator, a grade of “incomplete” will become an “F.” At this point the student will be dropped from the program.
Make up of clinical time should be arranged through the clinical coordinator as soon as possible after the missed time. Clinical time will be made up at the clinical site where clinical education was missed. The amount of time to be made up will be determined by the previous policies found in this handbook.
NOTE: If arrangements have been made for clinical make-up time and the student fails to attend on that day without calling the appropriate program personnel, he/she will be assessed for another unexcused absence.
Make-up days and times will be scheduled at the discretion of the clinical coordinator.
Incomplete Make-Up Time
The DMS Program Faculty at UAFS understands that circumstances beyond a student’s control may interfere with completing certain requirements of this program in the time frame given. If this becomes an obstacle, students should schedule an appointment with the DMS Program Director to discuss possible alternatives. Only under extreme cases will adjustments or other arrangements be made. This decision will rest entirely with the DMS Program Director. In the event a student is given additional time to complete make-up clinical time,
the Program Director and/or Clinical Coordinator will complete a probation contract to be agreed upon and signed. If the student is unable to fulfill this contract, he/she will be dropped from the program. A sample of this contract is found in the Forms section of this manual (pg. 76).
Advanced Make-Up Time
As a rule, students may NOT accumulate clinical hours in advance for future time off.
The only exceptions to this policy will be:
A. Pregnancy – A student may accumulate hours prior to delivery (see pregnancy policy for additional information on pregnancy).
B. Surgery – If a necessary surgery is scheduled the student can accumulate hours prior to his/her surgery.
C. Other special circumstances – These will be evaluated on a case-by-case basis.
If a student qualifies for advanced make-up time, arrangements will be made collaboratively with the student, clinical coordinator, and clinical instructor.
Emergency Information
It is the student's responsibility to provide his/her current address, telephone number, and person to call in case of an emergency to the program faculty. This is necessary for notification of family in case of an emergency or if there is a need to contact the student concerning classes or labs.
Contingency Plan
Purpose
In the event of a catastrophic event or pandemic occurring and disrupting the normal learning process, the following contingency guidelines may be implemented.
Since an emergency may be sudden and without warning, these procedures are designed to be flexible to accommodate the contingencies of various types and magnitudes.
A. Unable to continue with in-classroom didactic education.
B. Unable to participate in patients’ exams in the clinical sites.
C. Provide an extension for graduation dates until students can fulfill their didactic and clinical education.
D. Consider delaying admissions to enable the currently enrolled students the opportunity to matriculate.
Classroom Education
A. Students will be notified immediately that classroom instruction must be altered or discontinued.
B. Faculty will adjust lesson plans to accommodate distance education delivery. Students will need to have reliable access to both the internet and a computer to complete coursework. Classes will be held at the scheduled time/synchronously and students will be required to attend.
C. Students will return to in-person classes when it is deemed safe.
Clinical Education
A. Clinical rotations will continue as scheduled if possible.
B. If possible, clinical labs may continue in a controlled environment under the supervision of the faculty member.
C. If clinical rotations are halted, students will return to clinical sites when the faculty/administration deems it safe.
D. This may mean that students could be reassigned to a different clinical facility or site, or to a non-traditional shift, such as evenings and weekends.
E. The Program will adhere to the supervision policies.
F. The Program will review and possibly revise the clinical education plan to assure that all students are provided equitable learning activities regardless of the type of facility.
The program will work with its affiliates to assure they are aware of the steps being taken to ensure student safety and to keep them apprised of the program’s plan for the students’ education.
Your education is of utmost importance to us. We will do everything in our power to ensure that you graduate on time. However, extenuating catastrophic circumstances may extend the program requirements beyond the expected graduation date.
Cancellations (Severe Weather)
When UAFS officially cancels classes due to snow or other severe conditions, the students are not required to go into the clinical site that day. If UAFS is open and the student is unable to reach his/her clinical site, he/she MUST contact program personnel and clinical instructor as outlined under the “Attendance Policy.” Any clinical time missed must be made up by the end of the semester. The student will not be penalized if the clinical time is made up.
If the campus closes early and the student is at clinical, faculty will notify the clinical site and the students will be dismissed.
Vacations/Holidays
Students will not be required to attend clinicals during normal vacation periods. However, vacation periods can, and should be, utilized for make-up purposes. Vacations in the DMS Program shall be concurrent with the UAFS Academic Calendar as published in the current UAFS Academic Catalog.
Students desiring to take a vacation must utilize vacation periods only. Absences due to other than normally scheduled vacations will be subject to the unexcused absence policy described previously.
Dress Code
Students in the DMS Program are expected to be neat in appearance with clean uniforms and shoes. Daily personal hygiene is required. This will include oral hygiene, daily bathing, and the use of an effective deodorant. Any deviation is considered improper uniform. If the student is not in the proper uniform, he/she will be sent home, and the time missed will be made up.
The following dress code is required for all students while at the clinical site:
Uniform
Scrubs must be clean and wrinkle-free. Scrubs will be the uniform for all sonography students. DMS students will have their own distinctive colors A white T-shirt (or sleeveless tank top) may be worn under the scrub top if the sleeves do not extend below the scrub top sleeves or extend below the bottom of the top.
Shoes
White or athletic shoes or white nursing shoes are acceptable. Shoes should be comfortable. Shoes should be always clean and in good repair. If not clean and in good repair, they should be replaced.
Hair
Hair must be clean, neatly arranged, and kept off the collar. Students are to refrain from hair color trends (i.e., purple, blue, red, color strips, etc.). Long hair may be secured by a hair clip or barrette (discrete and neutral in color) and off the collar. Small plain (no ornamentation) headbands are also permissible. Acceptable colors for headbands are white, black, or grey, to match the uniform.
Facial Hair
A mustache or beard is permitted as long as it is kept short and neatly trimmed.
Fingernails
Nails should not extend beyond the fingertips and should be kept clean. Nail polish is acceptable when kept in good repair and restricted to pale pink or clear colors. Artificial nails or overlays are strictly prohibited.
Tattoos
Tattoos must be always covered while involved in clinical education, community service, or any other activity in which the program is participating.
Jewelry
Jewelry is limited to the following: Rings are limited to a wedding band and/or engagement ring.
A. A “non-smart” watch.
B. One small stud earring in each ear. No other visible body piercing will be allowed,
including nose, tongue, eyebrow, and lip piercing(s). Also, piercing retainers (even if clear or flesh-colored) are not acceptable and cannot be worn
Cosmetics and Perfumes
Cosmetics must be used sparingly. Students should strive to look professional and careeroriented.. In clinical settings, the use of cologne, fragranced hand lotions, and perfumed bath soaps and powders are inappropriate.
Violations of the Dress Code
Dependent upon the degree and nature of the violation(s) of the dress code, the following may occur:
Steps/Sequence –
1. Verbal Warning and documentation in the student’s file
2. Written earning placed in student’s file
3. Action – removal from clinical site until violation is corrected. All clinical time missed must be made up and written documentation will be placed in the student’s file.
4. Action – same as above PLUS – Probation Contract
5. Action - Dismissal
Name Badge
UAFS photo identification name badges will be made during your first semester of the DMS Program. Arrangements will be made by your instructor at no cost to you. If for any reason a name badge is lost, the student should report this to a program faculty member who will instruct the student in what they will need to do. Students will wear their name badges during all clinical experiences.
Student Work Policy
The clinical component of the UAFS Diagnostic Medical Sonography Program shall be educational in nature. The student shall not be substituted for personnel during the clinical component of the program. Students in the UAFS-DMS program are eligible to work in a medical imaging department but may not skip class or clinical education regardless of employer pressure. DMS class and clinical schedules are available to students at least one semester in advance. Students should work with employers in setting work schedules.
The distinction between “on the clock” and “clinical education time” must be strictly adhered to. When on clinical education time, students may NOT be substituted for regular staff or paid for clinical education. Consequently, students employed and “on the clock” may NOT use any of that time as clinical education time. Violation of this policy may result in immediate probation.
University of Arkansas Fort Smith DMS Pregnancy Policy
This policy affirms the University of Arkansas-Ft. Smith’s commitment to providing equitable access and reasonable accommodations for students affected by pregnancy, childbirth, or related medical conditions.
Policy:
No student shall be excluded from participation in, denied the benefits of, or subjected to discrimination under any academic, clinical, or extracurricular program or activity on the basis of pregnancy, childbirth, termination of pregnancy, or recovery therefrom.
Reasonable Accommodations:
Students are entitled to reasonable accommodations to ensure equal educational opportunity. Reasonable accommodations may include, but are not limited to:
1. Extensions on assignments, projects, or clinical requirements when medically necessary.
2. Excused absences for pregnancy-related appointments or recovery.
3. Opportunities to make up missed academic or clinical work.
4. Temporary modifications to physical or attendance requirements.
5. Access to appropriate seating, rest periods, or lactation spaces.
Procedure:
1. Students requesting accommodation should contact the Program Director as soon as possible.
Should a student become pregnant, the student has the right to voluntarily disclose the condition to the DMS Program Director.
Following the voluntary written disclosure to the DMS Program Director, the student should:
A. Submit a statement from her physician verifying pregnancy and expected due date. The statement should include the physician’s recommendation as to which of the following options would be advisable:
1. Withdrawal from the program
2. Continued full-time status with no modifications.
3. Continued full-time status with modifications
4. Other
B. Submit in writing the student’s choice of the above options following the presentation of the written disclosure. If withdrawal from the program (option 1) is selected, no other action is required.
If option 2, 3, or 4 are chosen, the student will:
1. Report to the clinical instructor or DMS Program Director if she feels that she is working in an unsafe area or under conditions she feels are detrimental to herself or the fetus.
2. Be informed that all make-up policies will be equally enforced; however, modifications can be made as deemed necessary and consistent with any accommodations properly requested by the student.
2. Requests will be reviewed through an interactive process involving the student, program leadership, and, when necessary, a Title IX representative.
3. Medical documentation may be requested only when necessary to determine appropriate accommodations. 4. All efforts will be made to maintain the student’s academic progress and standing during and after any approved accommodation or leave.
Non-Retaliation:
No student shall be retaliated against or penalized for requesting or utilizing a pregnancy-related accommodation or leave.
Return to Program:
Students returning from pregnancy or related medical leave will be reinstated to the same academic and clinical status held prior to the leave, with reasonable efforts made to ensure successful reintegration.
Extended Illness and Disease
A. The student must inform the program faculty as soon as a serious illness or communicable disease is detected. A serious illness is considered to be any sickness that continues for more than two (2) weeks. A communicable disease is any disease that can be transmitted from one person to another.
B. The duration and seriousness of the illness will be evaluated by the program faculty and Executive Director to determine whether the student can continue with the course of study or if a withdrawal is necessary.
C. After the student is released from the doctor’s care to return to school, a plan between the student and program faculty will be made for continuation of educational activities.
Bereavement Leave
Up to three (3) days’ bereavement leave may be granted when a death occurs in your immediate family. Immediate family is defined as: Spouse, children, parents, mother-in- law, father-in-law, brother, sister, stepparent, stepchild, stepsister, stepbrother, grandparent, grandchild, and great-grandparent.
One day bereavement leave may be granted when death occurs in your family to include: daughter-in-law, son-in-law, sister-in-law, brother-in-law, step-parent-in-law, aunt, uncle, and cousin.
Insurance Coverage and Accidents
Liability
The university maintains liability insurance for all students and staff while working in the clinical education site.
Health
Students are encouraged to carry their own health insurance. The university does not have health insurance available for students.
Worker’s Compensation
Students enrolled in the DMS Program are not employees of the clinical education site and
are, therefore, NOT covered by the Worker’s Compensation Act.
Accidents
If a student is injured at the clinical site, he/she must notify the clinical instructor immediately. Students must fill out a written accident report as soon as possible following any accident or injury (see Forms section pg. 78). In addition, a hospital accident report form should be completed. Since forms vary in the different clinical education sites, the administrative director and the DMS Clinical Coordinator must be notified no matter how minor it may seem. Sending a copy of the accident report to the DMS Program Director will satisfy this requirement. Students are responsible for any expenses incurred as a result of injury. If an injury results in the student being unable to complete his/her shift, make-up time will be assessed.
Emergency Treatment
Hospital policy will prevail. All costs for any treatment received will be borne by the student. Students are prohibited from soliciting free medical advice or services from personnel or clinical sites.
Communicable Disease and Bloodborne Pathogen Policy
The sonography department performs many diagnostic procedures. Therefore, it is important that techniques be observed to prevent the spread of any infection from patient to patient, patient to student, or student to patient. “Standard Precautions” must always be adhered to when providing patient care. Additionally, specific policies outlined during orientation at clinical affiliates must be followed.
A communicable disease is a disease that can be transmitted from one person to another. There are four main types of transmission including direct physical contact, air (through a cough, sneeze, or other particle inhaled), a vehicle (ingested or injected), and a vector (via animals or insects). The state of Arkansas has listed those diseases, which are reportable as communicable diseases here: ADH Communicable Disease List.
Students must report communicable illnesses/infections to the Program Director. The student must provide recommended time restrictions from the school outlined by the student’s physician. Medical clearance is mandated before returning to school.
Students receive instruction on the OSHA guidelines for bloodborne pathogens and infection control before entering clinical in the spring semester. All students will practice Universal/Standard Precautions in accordance with the current Centers for Disease Control and Prevention (CDC) guidelines. In addition, students are expected to adhere to the policies of the clinical affiliates.
Students understand that the use of standard precautions is essential to protect themself, significant others, family members, patients/clients, and other healthcare workers from communicable diseases. Students understand that diagnostic medical sonography involves the study and care of people throughout the lifespan and that these people may be at any point along the wellness/illness continuum. By participating in caregiving activities, students understand that they may be exposed to communicable diseases, including Hepatitis B
(“HBV”), Tuberculosis (“TB”), Human Immunodeficiency Virus (“HIV”), and Coronavirus.
An illness requiring an extended absence and preventing the completion of coursework may inhibit the student from meeting all requirements for completion of the DMS program. Students may need to see the Office of Academic Affairs for “I” or “W” grades. Students will be subject to reapplication to the DMS program.
Accidental Exposure to Blood or Body Fluids
Exposure is defined as a percutaneous injury, contact of mucous membranes, or contact of non-intact skin with blood or other body fluids or tissues that may potentially contain blood-borne pathogens.
In the event of accidental exposure of students or faculty, the following steps are to be instituted:
A. Wound Care/First Aid
1. Clean the wound with soap and water
2. Flush mucous membranes with water or normal saline solution.
3. Other wound care as indicated.
B. The exposure will be documented on the incident form that is used by the agency in which the exposure occurred.
C. The completed incident report form will be submitted to the appropriate agency representative.
D. The person who is exposed to blood or body fluids will be referred for medical care and/or appropriate testing; however, the decision to obtain medical care or testing will rest solely with the person experiencing the exposure. The health care options available for students or faculty include, but are not limited to:
1. The emergency or outpatient department of the agency in which the exposure occurred (at personal expense).
2. The county health department.
3. The private physician of the individual’s choice.
4. Arkansas AIDS Foundation.
E. If the exposed individual chooses to seek medical care and/or testing, all pre and posttesting counseling will be provided by the healthcare provider conducting the testing.
NOTE: It is vital the students understand that they are responsible financially for any expenses incurred in the course of treatment or testing. Neither UAFS nor the clinical agency will assume any liability (financial or otherwise), regarding the exposure incident.
Clinical Laboratory Scanning Policy
During DMSO 31022 (Clinical Lab Practice), students scan each other in order to learn proper scanning techniques, normal anatomy, and proper use of sonographic instruments and equipment.Students must scan during scheduled lab times and all students are encouraged to participate as the “patient” during scheduled labs. If a student does not wish to be scanned during the scheduled lab times, it is their responsibility to notify the course instructor prior to
the scanning lab.Students’ grades and evaluations are not affected by participation or non-participation as a “patient” during labs In addition, any graded lab assignments will be organized by the course instructors to ensure that every student has a model to scan.
All students are encouraged to utilize the ultrasound lab for scanning practice. Before receiving a scan, each volunteer must read and sign a consent form. If a sonography student finds an abnormality while performing a scan in the clinical lab, the student must not inform the volunteer patient of their findings. Students must report any abnormal finding(s) to the program faculty. Program faculty will inform the volunteer patient that an official ultrasound should be done for clarification at a medical facility.
Under no circumstances may the sonography students perform an obstetrical scan of any pregnant woman in the UAFS clinical lab without permission from the program faculty. Every pregnant woman scanned in the UAFS DMS clinical lab must have a signed note from their physician that states the pregnant woman has had a normal 2nd-trimester ultrasound and has permission to have another ultrasound performed by the UAFS sonography students. All OB patients must sign the Obstetric Volunteer Physician Consent and Release Form (pg. 84). This note must be turned into the DMS Program Director, DMS Clinical Coordinator, or DMS faculty prior to the sonogram.
Campus Diagnostic Medical Sonography Laboratory Usage Policy
The Diagnostic Medical Sonography (DMS) campus laboratory is for the DMS students to have outside scanning practice. The DMS students are encouraged to use the laboratory as often as possible.
The following guidelines must be followed when using the laboratory:
A. Laboratory practice must be scheduled through the DMS Program Director, DMS Clinical Coordinator, or DMS Faculty. You must provide the name of the scanning volunteer when scheduling the appointment and they must sign the Scan Consent Form for Volunteers (pg. 88).
B. Appointments for the scanning lab are to be scheduled when sonography faculty are available (i.e., instructor’s office hours). However, students that require instructor assistance with their scanning practice are encouraged to schedule an appointment in advance, so that the instructor can ensure their availability.
Note: Appointments must be scheduled before 3:00 p.m. as the Pendergraft Health Sciences Building closes at 5:00 p.m..
C. Each student has the right to refuse to be a volunteer subject for lab practice; however, it is encouraged all students to participate.
D. ALL OB volunteers must have a signed note from their OB doctor stating the volunteer has had a normal 2nd trimester ultrasound AND permission that they can have an ultrasound by DMS students at UAFS or have the Obstetric Volunteer Physician Consent and Release Form signed by physician. All OB patients must sign the Obstetric Volunteer Physician Consent and Release Form (pg. 92). This note must be turned into the DMS Program Director, DMS Clinical Coordinator, or DMS Faculty prior to the sonogram.
E. Should a problem arise with any equipment while in the laboratory, inform the DMS Faculty as soon as possible.
F. No eating or drinking in the laboratory.
G. Turn off equipment and accessories before leaving the laboratory.
H. Change the sheet and pillowcase before leaving the laboratory.
I. Turn off the lights before leaving the laboratory.
J. Pick up after yourself; keep the laboratory clean and orderly at all times.
K. NO unauthorized people are allowed in the lab.
Sonography Lab Infection Control Policy
In addition to the infection control policies outlined in the Diagnostic Medical Sonography Policy and Procedure Manual describing procedures regarding communicable diseases and vaccination requirements, UAFS Diagnostic Medical Sonography Program will provide an environment for the safe conduct of its mission in the education of sonography students and lab volunteers. This policy is designed to provide reasonable protection for students, faculty, and volunteers against the transmission of infectious diseases within the environment of the Diagnostic Medical Sonography lab. Students and volunteers are encouraged to review guidelines set forth by the Center for Disease Control and Occupational Safety and Health Administration for additional guidelines not covered within the scope of this policy.
A. Standard Precautions
1. Standard precautions (also known as universal precautions) shall be followed at all times in the sonography lab. The employment of standard precautions shall include, but is not limited to, the following:
i. Hand hygiene
a. Students shall use a minimum of an alcohol-based hand rub prior to and in between scan subjects. The alcohol-based rub should be used prior to and immediately after removing gloves.
b. When hands are visibly soiled, students shall wash hands using soap and water for a minimum of 20 seconds.
ii. Personal protective equipment (PPE) (gloves, face masks, face shields)
a. All students will wear gloves while practicing in the sonography lab.
b. Since students will not be exposed to procedures that can generate a splash or spray of infectious fluids, the use of face masks and face shields will be employed on an as-needed basis.
c. All PPE MUST be removed prior to exiting the sonography lab
iii. Respiratory hygiene/cough etiquette
a. Cover mouth/nose when coughing or sneezing.
b. Use and dispose of tissues
c. Perform hand hygiene after hands have been in contact with respiratory secretions
iv. Clean and disinfect environmental surfaces
a. All equipment (ultrasound machines, transducers, stretchers, etc.) shall be cleaned/disinfected after each use.
b. Equipment will be cleaned and disinfected according to manufacturer’s instructions and only with approved
disinfection products.
c. Students should wear appropriate PPE during all disinfection procedures.
The following references provide guidelines for protecting students, faculty, and volunteers against the acquisition of infection while in the sonography lab:
www.cdc.gov
www.osha.gov
Infection Prevention and Control in Dental Settings | Dental Infection Prevention and Control | CDC
Policy on the Use of Human Subjects for Educational Purposes
Guest models (in lieu of patients) must be cleared by the Program Director and/or Clinical Coordinator prior to any student scanning.
A. Student and non-student volunteers for scanning models must sign a waiver (found in the scan lab) indicating that they understand that although there is no indication that serious bioeffects have occurred because of exposure to acoustic energy that bioeffects do still exist but can be controlled with proper training. All current DMS students will practice the as low as reasonably achievable (ALARA) principle while performing exams on human subjects. DMS students should be mindful when adjusting controls that affect the acoustic output and by considering both the transducer dwell time and overall scanning time. Students will utilize correct examination presets, monitor mechanical and thermal indices, and move or lift the transducer during periods of non-imaging.
B. Any scanning performed by a student in the scan lab must be supervised by a UAFSDMS faculty member. Should any anomaly be identified during a scanning session with a model, proper referral will be made to the model’s physician and should not be taken as a diagnosis. The model will not hold any student or DMS faculty member responsible for any missed pathology or identification of pathology that is not identified in any other medical examination. Please refer to the Incidental Findings Policy located in the DMS Policy and Procedure Manual.
C. First- trimester OB scans, endocavitary, and testicular exams will NOT be performed on any model for any reason in the on-campus scan lab.
D. Prior to any second or third- trimester OB exam being performed on a volunteer basis, OB patients must have the Obstetric Volunteer Physician Consent and Release (page 88) completed or provide proof of a previous anatomical survey performed/ordered by their attending physician (a nurse’s signature will not suffice) and a doctor’s order (signed permission on prescription pad of attending physician) must accompany the patient for each volunteer scan. This includes but is not limited to, pregnant DMS students, non-DMS UAFS students, and UAFS faculty/staff members who volunteer as a model.
E. All DMS students will follow the guidelines identified in the Sonography Lab Infection Control Policy outlined in the DMS Policy and Procedure Manual when performing scans on human subjects in the on-campus scan lab.
All requests and signed waivers will be kept on file in the DMS faculty offices.
Incidental Findings Policy
If a potential incidental finding is discovered in a scan lab model, the student must notify the laboratory instructor as soon as possible. The student should ask to speak privately with the laboratory instructor.
If the nature of the incidental finding is a possible normal variant:
A. The lab instructor will discuss the findings with the model privately.
B. The model will be referred to their personal physician and asked if they want to continue in scan lab.
1. If the model does not want to continue, the exam will be ended.
2. If the model does want to continue, the exam will be continued.
If the nature of the incidental finding is possibly clinically significant:
A. The lab instructor will discuss the findings with the model privately.
B. The model will be referred to their personal physician and asked if they want to continue in scan lab.
1. If the model does not want to continue, the exam will be ended.
2. If the model does want to continue, the exam will be continued.
If the nature of the incidental finding is possibly life-threatening:
A. The lab instructor will discuss the findings with the model privately.
B. The model will be referred to emergency care (call 911).
1. The exam will be ended.
Policy for the Prevention and Management of Substance Abuse
Introduction
The University of Arkansas – Fort Smith, College of Health, Education, and Human Sciences (CHEHS) recognizes its responsibility to provide a healthy environment within which students may learn and prepare themselves to become members of the healthcare profession. We are committed to protecting the safety, health, and welfare of faculty, staff, students, and people who encounter them during scheduled learning experiences. The CHEHS strictly prohibits the illicit use, possession, sale, conveyance, distribution, and manufacture of illegal drugs, intoxicants, or controlled substances in any amount or in any manner and the abuse of non-prescription and prescription drugs.
Any CHEHS student, who is taking pain or other behavior-altering medications, must provide a medical release from the prescribing physician to the Program Director. Any CHEHS student who exhibits behaviors as identified in the Substance Abuse Behaviors table on pages 55-56 is subject to testing for cause.
Any CHEHS student who tests positive for illegal, controlled, or abuse-potential substances, and who cannot produce a valid and current prescription for the drug, will be subject to
disciplinary action as specified in the Policy for the Prevention and Management of Substance Abuse.
Any CHEHS student who is aware that another CHEHS student is using or is in possession of illegal drugs, intoxicants, or controlled substances is obligated to report this information to a CHEHS faculty member immediately. It is the ethical responsibility of all to ensure that the integrity of the profession and the institution remain in good standing.
The intent of the Policy for the Prevention and Management of Substance Abuse is to identify chemically impaired students. The Policy also attempts to assist the student in the return to a competent and safe level of practice and achieving his/her educational and professional goals. Emphasis is on deterrence, education, and reintegration. All aspects of the policy are to be conducted in good faith with compassion, dignity, and confidentiality.
As a condition of enrollment, each student will sign a Policy for the Prevention and Management of Substance Abuse Release and Acceptance Form (pg. 83) agreeing to adhere to the Policy for the Prevention and Management of Substance Abuse. Failure to adhere to the conditions specified in this policy will result in dismissal from your CHEHS program. This Policy is in alignment with the UAFS Philosophy. See the UAFS Academic Catalog for further information.
Substances-Substance-related disorders are listed in the Diagnostic and Statistical Manual of Mental Disorders, fourth edition, (DSM-IV). Substances of abuse are grouped into eleven classes: alcohol, amphetamines or similarly acting sympathomimetics, caffeine, cannabis, cocaine, hallucinogens, inhalants, nicotine, opioids, phencyclidine (PCP) or similarly acting arylcyclohexylamines and sedatives, hypnotics, or anxiolytics. The CHEHS has the authority to change the panel of tests without notice to include other illegal substances as suggested by local and national reports or circumstances.
Testing Procedures
When Testing May Occur: The CHEHS will require a student to submit to drug testing under any or all of the following circumstances:
A. Upon conditional admission to any CHEHS program beginning on or after January 1, 2012.
B. Random testing as required by the clinical agencies.
C. For cause (see the Substance Abuse Behaviors table, (pages 55-56).
D. As part of a substance abuse recovery program.
STUDENTS WHO REFUSE TESTING OR DO NOT SUBMIT TO TESTING IN THE 2 HOUR TIME FRAME WILL BE DISMISSED FROM THE CHEHS PROGRAM.
The student is responsible for the cost of required drug screens, for MRO (Medical Review Officer) consultation, and/or split sample analysis. The student, if tested for
cause, will be required to arrange for alternate mode of transportation (e.g., family or taxi) rather than self- transport.
Testing Facility
The CHEHS has identified Mercy Clinic Occupational Medicine (a SAMHSA2-approved laboratory) to perform testing utilizing the agency's policies. The clinic is located at 4300 Regions Park Circle, Fort Smith, AR. The CHEHS will use an MRO who will review and interpret test results and assure (by telephone interview with each donor whose test is lab positive) that no test result is reported as positive unless there is evidence of unauthorized use of substances involved.
Sample Collection: The collection techniques will adhere to the guidelines in accordance with US Department of Transportation 49 CFR Part 40 following chain of custody protocol. An observed specimen will be collected by the designated lab. If warranted (testing for cause or random), the student will submit appropriate laboratory specimens, within a two-hour time frame, in accordance with the University of Arkansas – Fort Smith CHEHS Policy for the Prevention and Management of Substance Abuse. The Program Executive Director will be notified of the results within 48 hours.
Positive Results: Test results will be considered positive if substance levels, excluding caffeine and nicotine, meet or exceed established threshold values for both immuno assay screening and gc/ms confirmation studies, and the Medical Review Officer Verification interview verifies unauthorized use of the substance. Split samples are saved at the original lab and may be sent to another SAMHSA-2-approved lab for additional testing at the student’s expense. If anyone laboratory is positive for substances classified in the DSM-IV, the decision will be immediate suspension from the program.
Confidentiality
All testing information, interviews, reports, statements, and test results specifically related to the individual are confidential. The Program Executive Director or designee will receive drug test results from the lab, and only authorized persons will be allowed to review this information. Records will be maintained in a safe, locked cabinet and/or password-protected electronic database. While the issues of testing are confidential within the university community, the information regarding substance abuse and rehabilitation may need to be shared with the licensing agency upon application for licensure. (Reference: Confidentiality issues forbid the CHEHS from disclosing drug/alcohol information about the student according to guidelines of US Department of Transportation 42 CRF Part 2).
Treatment, Referral, & Readmission
The outcome of a positive drug screen will constitute immediate suspension from the CHEHS program in cases where a student is dismissed immediately for a serious violation, the student retains the right to request a formal hearing under this policy.. The Program Director will refer persons identified as having substance abuse problems for therapeutic counseling for substance withdrawal and
rehabilitation. A student will not be denied learning opportunities based on a history of substance abuse. The readmission process for a student who has previously tested positive for substance abuse will include:
A. Demonstrated attendance at AA, NA, or a treatment program of choice from a legitimate substance abuse counselor for a one-year period. Evidence of participation must be presented to the CHEHS by the student. Acceptable evidence shall include: a written record with the date of each meeting, the name of each group attended, purpose of the meeting, and the signed initials of the chairperson of each group attended, plus any pertinent information.
B. Demonstration of at least one year of abstinence immediately prior to application through random drug screening, including drug of choice.
C. Letters of reference from all employers and sponsor within the last year.
D. A signed agreement to participate in monitoring by random drug screening consistent with the policy of the CHEHS and the clinical agency where assigned client care. The student is required to pay for testing.
E. Abstinence from the use of controlled or abuse potential substances (and/or alcohol) except as prescribed by a licensed practitioner from whom medical attention is sought. The student shall inform all licensed practitioners who authorize prescriptions of controlled or abuse potential substances of student's dependency on controlled or abuse potential substances, and student shall cause all such licensed practitioners to submit a written report identifying the medication, dosage, and the date the medication was prescribed. The prescribing practitioners shall submit the report directly to the Program Executive Director or designee within ten (10) days of the date of the prescription.
F. If a student is readmitted to the Diagnostic Medical Sonography program and a positive test for substance abuse is found, the student will be dismissed from the program and will be ineligible to return. Furthermore, the student will be ineligible to receive a letter of good standing from the CHEHS program.
G. Readmission to any CHEHS program will constitute completing the regular admission process to begin any program and acceptance is determined in the same manner as all other students seeking admission.
Appeal Process
An explanation of the Appeal Process can be found in the UAFS Academic Catalogs And/or the UAFS
Student Handbook and Code of Conduct - University of Arkansas - Fort Smith Modern Campus Catalog™
Testing For Cause
Any CHEHS student who demonstrates behavioral changes suspected to be related to the use of drugs, including but not limited to alcohol, will be subjected to testing. Student behaviors will be observed on campus, in the clinical agencies, and at program-related community activities. The faculty member’s decision to drug test for cause will be based on:
A. Observable phenomena such as direct observation of drug use and/or physical symptoms or manifestations of being under the influence of a drug.
B. Erratic behavior, slurred speech, staggered gait, flushed face, dilated/pinpoint pupils, wide mood swings, deterioration of work performance, or other behaviors as listed in the
Substance Abuse Behaviors table on pages 55-56.
C. Information that a student has caused or contributed to an accident that resulted in client injury potentially requiring treatment by a licensed health care professional.
D. Conviction by a court or being found guilty of a drug, alcohol, or controlled substance charge.
NOTE: Any student found guilty of criminal use of drugs, alcohol, or controlled substances will be suspended from the CHEHS program.
Testing will be conducted using the following policy/procedure:
A. The faculty member will have an additional faculty member or staff confirm the student’s suspicious behavior.
B. The student will be required to leave the area. Accompanied by the faculty member and witness to a location ensuring privacy and confidentiality, a discussion of the situation will ensue. A decision as to whether to a drug test will be made. The discussion and outcome of the discussion will be documented and forwarded to the Program’s Executive Director.
C. If warranted, the student will submit appropriate laboratory specimens, within a two-hour time frame, in accordance with the UAFS CHEHS Policy for the Prevention and Management of Substance Abuse and clinical agency policies. Failure to submit for testing within the two-hour time frame will result in dismissal from the CHEHS Program. In cases where a student is dismissed, the student retains the right to request a formal hearing under this policy.
D. If the clinical agency initiates random or for cause drug screening, the student will follow clinical agency policy on suspected substance abuse.
E. The student will be suspended from all clinical activities until the case has been reviewed by the appropriate personnel or committees, as designated by the Program’s Executive Director or the Dean of the CHEHS.
F. If the laboratory test is negative for substances classified in the Diagnostic and Statistical Manual of Mental Disorders (DSM-IV), the student will be allowed to return to class without penalty. Arrangements to make up missed work must be initiated by the student on the first day back to class or clinical (whichever comes first).
G. If any laboratory test is positive for substances classified in the Diagnostic and Statistical Manual of Mental Disorders (DSM-IV), the student will be immediately suspended from the CHEHS program.
H. Confidentiality will be maintained.
Substance Abuse Behaviors
Source: Oklahoma Nurse Assistance Program
6414 No. Santa Fe, Ste. A, Oklahoma City, OK 73116 405-840-3478
Academic & Clinical Performance
Alcohol Drugs
1. Frequently late and/or incomplete paperwork.
2. Unrealistic self-evaluation.
3. Lack of participation in group activities and class.
4. Fails multiple tests.
5. Marginal clinical performance.
Preferences in Assignment
Absenteeism
Time on Unit
Disappearances
Decreased Effectiveness
Charting and Reporting in Clinical Setting (Nursing only)
1. Transfers to less demanding or more independent or isolated assignments.
2. Does not volunteer for additional or difficult assignments.
1. Has frequent absences
2. Calls in last minute.
1. Arrives late.
2. Departs early
1. Declines offer for meals or breaks with peers; eats on unit or eats alone.
1. Displays inconsistent or erratic performance.
2. Fails to meet deadlines or schedules.
1. Frequently late and/or incomplete paperwork.
2. Unrealistic self-evaluation.
3. Lack of participation in group activities and class.
4. Fails multiple tests.
5. Marginal clinical performance.
1. Prefers area with high usage of drug choice, decreased patient awareness and lack of supervision, i.e., intensive care unit, orthopedics, anesthesia, nursing homes, or busy surgical units.
2. Volunteers for evening or night clinical rotations.
1. Has frequent absences
2. Calls in last minute.
1. Arrives early; leaves late; skips lunch and breaks; appears at unusual hours.
1. Arrives early; leaves late; skips lunch and breaks; appears at unusual hours.
3. Staff complains about student not carrying share of patient assignment.
4. Patients and families complain about student’s job performance.
5. Decreasing ability to make quick judgments or to accomplish routine tasks.
6. Requires more structure for assignments and activities
7. Experiences difficulty conceptualizing assignments.
1. Discrepancies are indicated between the patient's and student’s reports.
2. Administers more medications than other students.
3. Omits documenting interventions.
4. Handwriting noticeably affected.
5. Makes illogical comments, increased errors, or omissions.
6. Fails to report accidents and to complete incident reports.
7. Writes reports which differ from oral reports.
Same as Alcohol plus:
1. Charts as administered, but patients complain of incomplete relief from medications given.
2. Records un-witnessed or excessive breakage, waste, or loss.
3. Signs out several PRN medications at one time, i.e., "I'm going to get all my pre-ops ready now."
Appearance
Alcohol Drugs
1. Uses mouthwash or strong perfume to cover alcohol odor on breath and clothing.
2. Eyes are red, “bloodshot,” or bleary.
3. Spider veins appear, especially around nose.
4. Face wrinkled, flushed, and puffy.
5. Increasing carelessness about personal appearance
6. Unkempt; hair lacks luster.
7. Avoids eye contact.
8. Appears older than age.
9. Easily fatigued.
10. Leathery skin.
11. Thin; fat in front with liver enlargement (weight slightly higher on frame than in obesity, which is in lower abdomen, hips, and thighs).
1. Always wears uniform with pockets.
2. Uses band-aids on hands and arms.
3. Pupils may be constricted (narcotics), or dilated (stimulants), although need to consider multi drug use.
4. Runny eyes or nose with clear mucous drainage.
5. Malnourished, anorexic, signs of fluid and electrolyte imbalance (edema, dehydration).
Signs of Withdrawal
Illness and Injury
Common Characteristics
1. Hand tremors.
2. Poor coordination, gait.
3. Diaphoresis.
4. Headaches, especially in the morning or at the beginning of the shift.
1. Frequent minor illnesses; vague somatic complaints (flu, virus, backache, toothache).
2. Prone to accidents.
3. Gastrointestinal problems.
4. Cirrhosis; liver malfunction.
5. Peripheral neuropathy.
6. Pancreatitis.
1. Abdominal muscle cramps.
2. Diarrhea.
3. Irritable; restless manner.
1. Requests drug of choice for frequent injuries which require medication or elective surgery.
2. Demonstrates low tolerance for pain and high tolerance for drugs.
3. Experiences infections, abscesses, or scar tissue from intravenous punctures.
4. Contracts hepatitis from intravenous punctures.
1. Altered states of consciousness.
2. Demonstrates wide mood swings.
3. Experiences difficulty in all types of relationships.
4. Is irritable with staff, patients, and family.
5. Acts defensive and suspicious.
6. Blames others.
7. Lies; provides inconsistent information; rationalizes and creates elaborate excuses for behavior.
8. Changing to a younger age group; most often observed in ages 40-45.
9. Socializes only with persons who drink; alcohol becomes focus of all activities; becomes isolated.
10.Demonstrates alcohol tolerance
11.Experiences blackouts.
12.Drinks early in the day, before parties, alone, and snacks’ drinks; sensitive to comments about drinking.
13. Uses coffee or cigarette excessively.
14. Prone to auto accidents.
15. May have had driver’s license suspended or revoked.
16. Changing to 40-50 age group; most often observed in late 20’s age group.
17. Spends time alone and sleeping, restricted interests.
18. Preoccupied with obtaining and using drugs.
Directions to Testing Center
There are 0.42 miles between your starting location and the beginning of your driving Directions:
Start out going east on GRAND AVE. 0.09 miles
Take the I-540 W ramp. 0.24 miles
Merge onto I-540 W. 4.42 miles
Take the AR-255/ZERO ST. exit - exit number 11. 0.19 miles
Turn LEFT onto AR-255. 0.46 miles
Turn RIGHT onto Old Greenwood Road 0.1 miles.
Turn LEFT onto Regions Park Drive – the facility will be on the right 190 ft.
Total Estimated Time: 8 minutes and Total Distance: 5.41 miles
ORIGIN:
DESTINATION:
UAFS Mercy Clinic Occupational Medicine
5210 Grand Ave. 4300 Regions Park Circle Fort Smith, AR. 72904-7362
Phone: 479-274-6300
Social Media Policy
Purpose
To communicate potential problems and liabilities associated with the use of the Internet and electronic communication (i.e., texting, emails, etc.) systems.
Definitions
Electronic communication (i.e., texting, emails, etc.) systems – websites or web-based services that users may join, view, and/or post information to, including but not limited to weblogs (blogs), Internet chat rooms, online bulletin boards, and social networking sites including but not limited to Facebook, Myspace, Twitter, TikTok, iTunes, YouTube, LinkedIn, Flickr, Snapchat, Instagram, etc.Television, newspaper, etc.
Policy
A. Individuals may not share confidential information in violation of HIPAA or FERPA related to UAFS business on electronic communication systems, including but not limited to, personnel actions, internal investigations, research material, or patient/student/faculty information. This includes sharing photos or partial information even when names of patients, students, faculty, or employees of clinical agencies are not used. This includes any activity that would cause UAFS to not be in compliance with state or federal law.
B. Individuals assume personal liability for the information they post on electronic communication systems, including but not limited to personal commentary, medical advice, photographs, and videos. UAFS does not endorse or assume any liability for students’ personal communications.
C. Individuals must exercise appropriate discretion in sharing information, with the knowledge that such communications may be observed by patients, faculty, students, and potential employers.
D. Individuals must not post defamatory information about others, activities, or procedures at UAFS, other institutions, or clinical sites through which they rotate.
E. Individuals must not represent or imply that they are expressing the opinion of UAFS, other institutions, or clinical sites through which they rotate.
F. Individuals must not misrepresent their qualifications or post medical advice.
G. Since information posted on the Internet is public information, UAFS, and other interested parties may review electronic communication systems for content regarding current students.
H. Individuals are prohibited from using TikTok on all state-owned devices and networks across the UA System.
I. Employers, organizations, and individuals may monitor and share information they find posted on electronic communication systems.
J. If potentially inappropriate material has been posted on an electronic communication system, the person who discovered the material should discuss the finding with the Executive Director of Imaging Sciences.
K. Disciplinary actions will occur in compliance with UAFS Diagnostic Medical Sonography Program Professional Conduct. If any agency denies any student the right to complete time in their facility, it is an automatic dismissal from the UAFS Diagnostic Medical Sonography program.
Professional Conduct
Cell Phones and Electronic Devices
NO CELL PHONES or ELECTRONIC DEVICES (including Smart Watches or devices similar to) in class or clinic. Cell phones and electronic devices such as Smart Watches are to be on vibrate or turned off and must not be audible at any time during class, lab, or clinical.Active use (texting or verbal) of a cell phone or electronic device such as a Smart Watch if in class, lab, or clinical will result in disciplinary action. For the first incident, the student will receive a counseling record and be placed on probation. Subsequent incidents will result in dismissal.
If students need to communicate to someone outside the class and it is urgent or maybe an emergency situation, please inform the instructor so that accommodations to this policy may be made.
Classroom
Students are expected to behave professionally. Each student must take the responsibility for his/her own actions, successes, and failures. If a student disagrees with the instructor, that student should approach the instructor respectfully. Students should be seeking information in order to learn and understand the material as well as improve in a clinical setting in the event of a disagreement, students should refrain from being disruptive in class. Questions regarding the material should be asked during class time, with all other questions to be asked outside of class to provide the instructor with an opportunity to remedy the situation before or after class.
Anyone caught cheating or falsifying information, whether on a test, assignment, clinical documentation, or written and/or verbal disclosures, will receive a zero for a test or assignment and will be placed on probation. Other intentional misrepresentations will be addressed on an individual basis with consequences dependent upon the severity of the infraction. Actions may include dismissal
Students are expected to come to class and/or lab prepared for that day’s lesson. Preparedness includes reading the assigned material, preparing assignments on time, and bringing necessary books and materials to class or lab. Tardiness will not be tolerated. Habitual tardiness is a sign of a poor attitude. Tardy students disrupt the class and can interrupt the learning of other students.
Clinical
Clinical Environment
You will notice many differences between the academic environment to which you have been accustomed and the clinical environment which you are entering. Most of the differences will prove exciting and stimulating; some will prove to be frustrating and aggravating. How successfully you function and learn in the clinical setting depends in part on how you approach and deal with these differences.
Efficient, effective operation of the department to deliver optimal patient services and care is the top priority. This means that the patient’s welfare is considered first. This is consistent with the goals and needs of clinical education.
Compared to learning activities conducted on campus in the classroom setting, the learned activities in the clinical setting are frequently much less structured. You must take a more active and responsible role for integrating the academic preparation you had with the individual examinations you are observing and performing.
Generally, in the classroom setting you work independently as you pursue your academic goals. Teamwork and cooperation among the students is not a necessity to achieve academic goals. In the clinical setting you must pursue your educational goals within the overall goals of the department to deliver quality patient services efficiently and effectively. Rather than functioning independently of the departmental goal, you become part of a health care delivery team and function cooperatively to achieve educational and departmental goals. This includes not only developing the ability to expand your attention so that it includes the mechanics of producing sonographic images of optimum quality, but also being aware of the patient as a person and not simply an exam to be completed.
The clinical site reserves the right to refuse acceptance of any student who is involved in any activity not considered professional or conducive to proper patient care. Students are expected to always conduct themselves in a professional manner. Undue conversation, excessive noise, dirty jokes, gossip, and loitering are unprofessional behaviors and should be avoided. Do not discuss personal problems with patients or staff. No personal telephone calls are to be made or received during clinical hours unless it is an emergency. Do not seek free medical advice for yourself or family while in clinicals. Do not chew gum while in clinicals.
REMAIN BUSY! Take initiative to find something to do. Cleaning and stocking of the examination rooms or filing are helpful jobs. Be courteous to your patients and staff.
Maintain a cooperative and uncomplaining attitude. Professional attitude and behavior are factors considered in recommendations for future employment. Do NOT compare one clinical site to another. Each facility is unique.
All hospital and clinical records are kept confidential. Any request for information concerning a patient should be referred to the clinical instructor. Do not discuss patients and their problems with anyone else unless authorized by the clinical instructor.
Clinical Assignments
First Year
Specific hours of clinical training will depend on the clinical education section assigned. During the Fall I schedule, the student’s training consists of ten (10) hours per week of
clinical lab; Spring I, fifteen (15) hours per week with specific hours being assigned during the first week; and, during Summer I, twenty-four (24) hours per week with specific hours being assigned during the first week of class.
Second Year
The student’s clinical training consists of twenty (20) hours per week during the Fall II schedule with specific hours being assigned during the first week of classes; Spring II, twenty (20) hours per week with specific hours being assigned during the first week of class.
Breaks may be taken as time permits. The lunch period is one 30 minutes for each 8-hour day of clinical. Lunch period will be scheduled by the clinical instructor.
Students are assigned to a clinical education setting(s) by the clinical coordinator. Clinical assignments will be by the clinical instructor. A registered sonographer supervises performance of clinical procedures. The clinical instructor evaluates the End of the Rotation Evaluation.
On rare occasions, at the discretion of the clinical instructor, the student will be shifted from the scheduled clinical assignment to another area so that the student may attain greater learning opportunities. All changes in schedules or clinical assignments will be made through the DMS clinical coordinator.
Unprofessional Conduct
The following behaviors are considered unprofessional conduct and will place the student in the counseling pathway that may result in dismissal from the program.
A. Lying or cheating.
B. Disrespect toward program faculty, classmates, clinical staff, UAFS faculty/staff, or patients.
C. Unauthorized possession of an exam.
D. Plagiarism.
E. Inaccurate recording, falsifying, or altering of patient information and/or wrongful conduct relating to drugs.
F. Illegal possession, sale, or distribution of drugs or other unlawful conduct relating to drugs.
G. Illegal possession of weapons.
H. Theft.
I. Charges and/or conviction of a felony.
J. Excessive tardiness or absenteeism.
K. Failing to maintain patients’ information confidential.
L. Use of profanity in clinical areas.
M. Undue conversation, excessive noise, dirty jokes, gossip, and loitering.
N. Repeated violations of the dress code.
O. Any activity that would jeopardize the health safety, and/or welfare of the patient, the hospital staff, instructor, and students
P. Being under the influence of mind-altering drugs, use of illegal drugs, and/or the use of
alcohol while in class, the clinical area, or representing the University or DMS Program in public.
Q. Misappropriation of supplies, equipment, and drugs.
R. Leaving a clinical assignment without properly advising appropriate personnel and instructor.
S. Discriminating in the rendering of services as it relates to human rights and dignity of the individual.
T. Committing an act that a reasonable and prudent student would not perform at his/her level in the program.
U. Omitting an act that a reasonable and prudent student would be expected to perform at his/her level in the program.
V. Failure to disclose errors to the hospital responsible party and clinical instructor.
W. Conduct detrimental to public interest.
X. While caring for a patient, engaging in conduct with a patient that is sexual or may be interpreted as sexual, or in any verbal behavior that is seductive or sexually demeaning to a patient, or engaging in sexual exploitation of a patient.
Y. Violation of the Social Media Policy.
Z. Violation of the Cell Phone/Electronic Device Policy. This policy includes the use of electronic devices such as Smart Watches, tablets, and laptops.
AA. Exhibiting the immaturity to work respectfully with faculty, staff, and/or health care personnel in the classroom, campus, lab, or clinical agencies.
NOTE: Students in the sonography program are subject to the academic and disciplinary rules and regulations of UAFS.
Grounds for Probation and Dismissal
Students in the DMS Program are required to strive to do their best and to display the professional attitude necessary to promote a positive image of sonography to patients, fellow students, technologists, physicians, the university, and the public. However, if a student fails to abide by the policies and procedures of this manual, they have failed to promote a positive image of their would-be profession, and thus may become subject to probation and/or dismissal.
Removal from a Clinical Education Center
A student may be removed from a clinical education center at the request of the clinical instructor and the administrative director of the affiliate.
The request must be in writing and must contain the following items:
A. Objective reason(s) for the request.
B. Documentation of efforts to correct the situation.
C. The results of these efforts, and
D. Any other information supporting the request.
The following reason(s) may be considered as grounds for removal from a clinical affiliate:
A. The student has received three incident reports while at that clinical education center.
B. The student has demonstrated flagrant abuse of hospital policies and procedures.
C. Alcohol and drug abuse while at the clinical site will also result in dismissal from the program.
D. Irreconcilable differences.
E. Chronic poor performance which may be characterized by an excessive repeat rate, failure to progress, poor listening, and communication skills, and/or consistent failure to follow directions and departmental routines, excessive absences, or
F. Any other circumstances which demonstrate poor student performance overall.
Probation Guidelines
A student may be placed on probation if an infraction of any of the various manual policies occurs. A Counseling Record (probation form) will be completed by the student, the faculty, the clinical coordinator, and the DMS Program Director. (See the Forms section of this manual). Probation will extend to the length of time designated on the contract and/or the satisfaction of the conditions of the contract agreed upon by the parties above.
The following infractions will cause the student to be placed on probation:
A. The student receives less than a “C” in a course in the DMS curriculum not containing an MIMS/DMSO prefix.
1. Probation will extend one semester during which time the student must repeat the course (or its equivalent) and earn a “C” or better.
B. The student receives a clinical rotation evaluation of less than 75%.
1. Probation will extend through the following semester and the completion of the subsequent semesters, and clinical rotation evaluations of 75% or above.
C. A student is removed from one clinical affiliate due to unsatisfactory performance at the request of the clinical instructor and the administrative director (request must be made in writing).
1. Probation will extend until completion of the DMS Program in this instance.
D. A student is performing below standards in one or more areas of his/her training, both academically and clinically, which includes but is not limited to student’s clinical rotation, evaluations, and annual student evaluations.
1. Probation will be applied and extended at the discretion of the clinical coordinator and /or DMS Program Director.
E. Chronic poor performance in either the clinical or didactic aspects of a student’s education which may include:
1. 2 more clinical site complaints
2. Unprofessional behavior
3. Excessive absenteeism/tardies
4. Poor communication skills, including undue conversation, excessive noise, dirty jokes, gossip, etc.
5. Lack of respect toward program faculty, university faculty and staff, clinical staff, patients, and fellow classmates
6. Or other circumstances which inhibit successful completion of the program.
F. Any situation outlined in the Student Handbook and Code of Conduct - University of Arkansas
- Fort Smith - Modern Campus Catalog™ stating grounds for probation.
Dismissal Guidelines
A student may be dismissed from the program for violations of this manual, which include but are not limited to:
A. Academic Dishonesty
B. Failing to abide by the substance abuse policy
C. A breach of applicable code of ethics
D. Unprofessional conduct
E. The student receives a grade of less than a “C” in any course in the Diagnostic Medical Sonography program with a MIMS/DMSO prefix.
F. Failing the clinical evaluation component of the clinical grade for 2 consecutive rotations.
G. A student is removed from a second clinical affiliate at the written request of the clinical instructor and the administrative director due to unsatisfactory performance.
H. The failure to respect patient confidentiality (HIPAA).
I. Documented patient endangerment.
J. The failure to earn a grade of “C” or better in a sonography curriculum course (not a MIMS/DMSO) on the second attempt.
K. More than two consecutive incomplete grades given in the DMS curriculum.
L. Any infraction resulting in expulsion from the university.
M. Violation of any DMS policy while on probation.
N. Violation of the campus DMS Laboratory Usage Policy.
O. Giving false information and/or falsifying any UAFS record, any information in client records, and/or any information in a classroom/campus lab/clinical assignment (i.e., application, medical release, PreCheck, etc.)
P. Bullying
The faculty member requesting disciplinary action will follow the following steps when seeking to discipline a student for a violation of the program manual. In addition, students facing discipline from program staff, faculty, and administration will be given notice and an opportunity to be heard. The faculty member and the student may resolve the matter informally. However, the student may request the matter be resolved through the procedure below by submitting written notice to the faculty member at any point prior to resolution. Whether the matter is resolved via the informal process or the process below, the faculty member initiating the proceedings will, by a preponderance of the evidence, demonstrate the student violated the program manual. In cases where a student is dismissed immediately for a serious violation, the student retains the right to request a formal hearing under this policy.
Upon receiving written notice from the student expressing his or her desire to utilize formal disciplinary procedures, the faculty member must notify the DMS Program Director and request that a Hearing Officer be named to serve as the adjudicator of the matter. Within fifteen (15) days, the DMS Program Director must select a Hearing Officer, notify the faculty member and the student facing discipline, and select a pending date and time for a hearing. Any member of the Program faculty may serve as the Hearing Officer. However, the initiating faculty member may not be selected as the Hearing Officer for the matter.
The faculty member initiating the disciplinary process must then prepare a written summary of the violation and any written records of counseling or interventions with the student. These documents must be provided to the student at least fifteen (15) days prior to the date of the hearing. The student may submit a written defense to the Hearing Officer and the initiating faculty member no later than five (5) days prior to the date of the hearing.
At the hearing, both the initiating faculty member and the student will give opening remarks, have an opportunity to refute the allegations of the other party, and provide closing remarks. In the event the faculty member calls on any witness, the student will have an opportunity to question the witness.
Within fifteen (15) days of the conclusion of the hearing, a written decision with the applicable sanctions shall be sent to the student. The student will have five (5) days to appeal that decision to the DMS Program Director. The DMS Program Director will issue a written decision concerning the appeal within fifteen (15) days from the date the student formally appealed the decision of the hearing officer in writing.
The student will be allowed to continue in class until the appeal is fully adjudicated, unless good cause is shown. Good cause may include but is not limited to posing a danger to oneself, other students, instructors, and patients. In the event a student refuses drug testing or fails to submit test samples in a timely manner, the student may be removed from class and clinical assignments until testing samples are submitted in compliance with the manual.
Any further appeals, to the extent applicable, must conform to the appellate process set by the UAFS Student Handbook. Appeals beyond the DMS Program Director level may only be filed on the following grounds: (1) a procedural error occurred; (2) an objective assessment of the evidence under the preponderance of evidence standard does not support a finding of responsibility, (3) new and significant evidence has been identified after the Board hearing and the evidence was unavailable or could not have been obtained prior to the Board hearing; (4) the sanctions are inconsistent with the Sanction Rubric; or (5) that additional sanctions imposed are excessive.
Disciplinary Steps
Step One
A written counseling record is initiated by the faculty member and signed by the student and faculty member. It describes the student's conduct in violation of policy, lists guidelines for correction, and gives a timeframe for correction and the consequences of non-compliance.
Step Two
A written warning may follow verbal counseling or be initiated without previous counseling, based on the policy violation. A second documented record that describes student conduct in violation of policy, lists guidelines for correction, gives the timeframe for correction, and the consequences of non-compliance. The faculty and student both sign the written warning.
Probation
A written contract with the student specifying the behaviors required to correct conduct that is unprofessional or clinical performance that is unsafe. Failure to meet probationary contract guidelines during the stipulated timeframe will jeopardize the student’s standing in the sonography program and will result in the student being dismissed from the program.
Dismissal
A student may be immediately dismissed from the DMS Program. Any dismissal requires documentation according to the infraction. A student has the right to initiate the grievance process according to the written policy.
All steps of disciplinary action are documented and maintained in the student’s file. A copy of the record is provided to the student.
Academic Dishonesty
Patient Safety/Clinical Violation
Minor Copying part of an assignment, first-time plagiarism
Major Cheating on exams, repeated plagiarism
Minor Failure to follow noncritical protocol
Major Jeopardizing health safety of patient, staff, instructor or self/others.
HIPAA breach, misappropriation of supplies, equipment, or drugs, etc.
Written warning, remedial assignment
Dismissal from Program
Counseling, additional training, probation
Immediate dismissal or clinical suspension
Notes/Considerations
Document in student file; emphasize academic integrity
Academic dishonesty undermines professional and ethical standards; zerotolerance policy applied
No immediate patient harm
Substance Abuse
Unprofessional Conduct
Minor Off-duty use detected, no impairment during clinical
Major Impairment during clinical or lab
Minor Tardiness, inappropriate language, etc (see Unprofessional Conduct for more).
Major Harassment, discrimination, bullying repeated unprofessional behavior, etc. (see Unprofessional Conduct for more)
Counseling, probation
Immediate dismissal
Verbal or written warning, counseling
Probation or dismissal
Patient safety risk: immediate reporting required
Code of Ethics Violation
Minor Minor breach in reporting or communication
Major Falsifying patient records, serious ethical violation
Warning, mentorship
Dismissal
Offer support; documented in file
Threat to patient and student safety; may require legal reporting
Documented; behavior correction plan
Documented and reviewed by DMS Program Director; disciplinary actions follow established due process.
Reinforce professional standards
Legal and professional implications; document thoroughly
Grade Below “C” in DMSO Course
Major Student earns below a “C” in any DMSO-prefix course
Dismissal from program
Program competency standards require a minimum “C”; no probation or remediation allowed
Sanction Rubric
Failure to Earn “C” or Better on Second Attempt (Non-DMSO Course)
Violation of DMS Laboratory Policy
Clinical /Curriculum Violations
Major Student fails a non-DMSO sonography course on second attempt
Minor to Moderate Unauthorized lab use, unsafe handling of equipment
Major Failing clinical evaluation, for 2 consecutive rotations, written request of clinical site removal,2 ‘incomplete’ grades for DMSO courses, etc (see Unprofessional Conduct for more)
Dismissal from program
Ensures competency standards are met
Warning, restricted lab access, or probation
Dismissal from program.
Severity depends on risk to self, peers, or equipment
Documented and reviewed by DMS Program Director; disciplinary actions follow established due process.
Readmission Criteria and Procedure
General Information
A student who has withdrawn or received a failing grade in a sonography course may apply for readmission to the program. A student is limited to one re-enrollment into the program. If the student feels there are extenuating circumstances, he/she may request an exception be made. He/she must write a letter to the admissions committee asking for special consideration. (The Imaging Sciences faculty acts as the admissions committee).
Each person seeking readmission will be evaluated on a space-available basis. A position is not guaranteed. Students reentering the program are required to follow the sequential structure of the program in the 21-month time frame. Students who successfully completed one full year of the program before withdrawing might be able to enter the beginning of the second year, provided space is available, time lapsed is not more than 12 months, and approval is granted by the admissions committee. A re-admittance examination to evaluate a student’s preparedness and/or level of competency will be required. Students re-entering the program due to failure in one or more courses will be required to repeat all co-reqs within that semester.
If a student has received a failing grade in any DMSO clinical course, they will be required to pass a scanning examination based upon the level of scanning knowledge prior to the failing grade and being dismissed from the program.
If students complete less than one full year, the student must go through the admission process to be reconsidered.
Re-Admission Procedure
A person interested in re-entering the program should begin the enrollment process by scheduling a conference with the DMS Program Director. The director will describe the readmission procedure more fully and answer questions. The individual should then notify the director in writing that he/she does request readmission. The director will then check the student’s file for eligibility for readmission.
Re-Admission Requirements
Readmission will be based on the following criteria:
A. Academic and clinical performance status at the time of withdrawal.
B. Cumulative GPA at the time of readmission request (minimum of 2.5 GPA)
C. Status of any problems previously identified as interfering with learning.
D. Instructor recommendation
E. Interview with program faculty or admissions committee.
F. A re-admittance exam to determine student retention of previous learning will be required.
G. The student must show competence for each category at the level of re-admittance.
Acceptance Procedure
The applicant for readmission will receive notification of acceptance or non-acceptance within two weeks of the committee’s decision.
Transfer Students
Transfer students (from a sonography program other than UAFS’s) will be considered individually. The appropriate advisor will evaluate the general education requirements, and the compatibility of the sonography curriculum will be evaluated by the DMS Program Director. Transfer students are admitted on a space-available basis. A curriculum-specific comprehensive evaluation and/or letter of recommendation by the student’s former Program Director may be required to help evaluate a transfer student’s level of entry into the UAFS DMS Program.
Grievance Procedures
If a student feels he/she has been unfairly treated or evaluated, he/she has the right to have the matter investigated further through informal and formal grievance procedures. Grievance procedures should not be requested frivolously and should be followed in the correct sequence outlined below.
Informal Grievance
Informal grievance procedures should usually be the first method employed to rectify any problems a student has specific to the program.
The following general guidelines should be used by students and program personnel when dealing with procedural problems:
A. If possible, address the problem at its source first. For example, if a misunderstanding arises between a student and a staff sonographer, or a student and another student, steps
should be taken by one of the involved parties to rectify the situation independently without any further intervention.
B. If no success is met employing Step #1 above, the student should take the problem to his/her clinical instructor or faculty member, outlining the situation as objectively as possible. The clinical instructor will document and/or rectify the situation at his/her discretion.
C. If a student is still not satisfied with the results, he/she may request input from the Clinical Coordinator. The Clinical Coordinator will attempt to gather information from all involved parties. He/she may also choose to document the situation at his/her discretion, depending on the seriousness or sensitiveness of the occurrence.
D. If all the above channels have been exhausted, the student can request a hearing with the DMS Program Director. At this level, all such hearings will be documented and kept in the student’s personal file at the university. In general, the DMS Program Director’s decision is final. If the student still is not satisfied, formal grievance procedures must be employed. (See Formal Grievances below).
E. If a student is unhappy with an academic grade he/she has received, he/she should discuss this with the appropriate instructor first, entering the informal grievance process at the appropriate step.
Formal Grievances (Due Process)
Formal grievance procedures are to be used when informal procedures have been exhausted or are inappropriate. The student filing a formal grievance must follow these procedures sequentially. The general guidelines are provided below:
To begin formal grievance proceedings in the DMS Program, the student must submit a request for a formal hearing (in writing) to the DMS Program Director within three working days following the final action taken through informal proceedings.
This letter should contain the following items:
A. The specific injury to the student.
B. The date(s) on which the injury occurred.
C. Name(s) of person(s) involved.
D. Measures taken by the student to rectify the incident being grieved, and
E. Any other information which may be pertinent to the situation.
The DMS Program Director will review the formal request to determine its merit and to ensure that all other avenues have been exhausted by the student. An answer and/or decision will be issued to the student in writing within seven working days after receiving the written request. Copies of all correspondence will be maintained in the student’s program personal file.
If the student wishes to pursue the matter further, he/she is required to follow the formal grievance proceedings listed below. Each step should be initiated with a written request for a formal hearing within three working days of the previous action taken to each individual in the “chain of command.”
A. DMS Program Director
B. Executive Director of Imaging Sciences
C. Dean of the College of Health, Education, and Human Sciences
D. Chief Operating Officer/Provost
If, during your professional education, you feel the UAFS Sonography Program does not comply with the JRC-DMS Standards you have the right to notify the JRC-DMS. Upon JRCDMS notification of a complaint or allegation of non-compliance with JRC-DMS Standards, the DMS Program Director shall evaluate the merit of the complaint and/or allegation and respond accordingly. The response will include supporting documentation of program compliance and/or methods by which the program has resolved the issue.
The JRC-DMS address is:
Joint Review Committee on Education in Diagnostic Medical Sonography 6021 University Boulevard, Suite 500 Elliot City, MD 21043
Disciplinary Action
All levels in the disciplinary action process are documented and kept in the student’s personal file.
1. Removal from Clinical Education Site
2. Probation
3. Dismissal
Form: Written letter
Required Signatures: Clinical Instructor or Administrative Director To: DMS Program Director
Guidelines: Contained on Page 63 of this manual
Use: Clinical Performance Problems
Form: Unsatisfactory Performance Contract
Required Signature: DMS Program Director
Clinical Instructor (if applicable)
Guidelines: Contained on Page 64 of this manual
Use: Clinical and Didactic Performance Problems
Form: Written report by DMS Program Director with supporting documents
Required Signatures: Executive Director of Imaging Sciences
Guidelines: Contained on Page 65 of this manual
Use: Clinical and Didactic Problems
The Grievance Process

UAFS Miscellaneous Policies
Policy guidelines for the following issues are outlined in the Student Handbook and Code of Conduct - University of Arkansas - Fort Smith - Modern Campus Catalog™ and will be maintained by this program. Policy
1. Alcohol and Drugs (substance and abuse)
2. Misuse of Technology
3. Abuse of Student Conduct System
4. Firearms/Weapons
5. Property
6. Rights of Others
7. Sexual Misconduct (Title IX)
SDMS Position Statement
Code of Ethics for the Profession of Diagnostic Medical Ultrasound
Effective 09/24/2024
Preamble
This Code of Ethics aims to promote excellence in patient care by fostering responsibility and accountability among diagnostic medical sonographers, thereby maintaining and elevating the integrity of the profession. It serves as a guide and framework for addressing ethical issues in clinical settings, business practices, education, and research.
Objectives
1. Foster and encourage an environment where ethical issues are discussed, evaluated, and addressed.
2. Help the individual diagnostic medical sonographer identify ethical issues.
3. Provide ethical behavior guidelines for individual diagnostic medical sonographers and their employers.
Principles
Principle I: To promote patient well-being, diagnostic medical sonographers shall:
A. Provide information to the patient about role, credentials, and expertise.
B. Provide information to the patient about the purpose of the sonography examination, procedure, or associated task within the scope of practice.
C. Respond to the patient's questions, concerns, and expectations about the sonography examination, procedure, or associated task according to the scope of practice
D. Ensure patient safety when the patient is in the sonographer’s care.
E. Respect the patient's autonomy and the right to refuse the examination, procedure, or associated task.
F. Recognize the patient's individuality and provide care in a non-judgmental, nondiscriminatory, and equitable manner.
G. Promote the patient’s privacy, dignity, and well-being to ensure the highest level of patient care.
H. Maintain confidentiality of acquired patient information per national patient privacy regulations and facility protocols and policies.
Principle II: To promote the highest level of competent practice, diagnostic medical sonographers shall:
A. Obtain appropriate diagnostic medical sonography education and clinical skills to ensure competence.
B. Achieve and maintain specialty-specific sonography certifications/credentials. Sonography certifications/credentials must be awarded by a national sonography certifications/credentialing body that is accredited by a national organization that accredits certifications/credentialing bodies (i.e., Institute for Credentialing Excellence (ICE)/National Commission for Certifying Agencies (NCCA) or the American National Standards Institute (ANSI)/ANSI National Accreditation Board (ANAB)).
C. Uphold professional standards by adhering to defined technical protocols and diagnostic
criteria established by peer review and institutional research.
D. Maintain continued competence through lifelong learning, which includes ongoing education and acquisition of specialty-specific credentials.
E. Perform medically indicated sonography examinations, procedures, and associated tasks ordered by a licensed physician or their designated healthcare professional per the supervising physician, facility policies and protocols, or other requirements of the jurisdiction where performed.
F. Protect patients and study subjects by adhering to oversight and approval of investigational procedures, including documented informed consent.
G. Maintain professional accountability and standards by committing to self-regulation through adherence to professional conduct, self-assessment, and peer review, ensuring the highest patient care and safety standards.
H. Acknowledge personal and legal limits, practice within the defined scope of practice, and assume responsibility for actions.
I. Be accountable and participate in regular assessments of sonography protocols, equipment, examinations, procedures, and results. Note: This may be accomplished through facility accreditation.
Principle III: To promote professional integrity and public trust, diagnostic medical sonographers shall:
A. Be truthful and promote appropriate communications with patients, colleagues, healthcare professionals, and students.
B. Respect the rights of patients, colleagues, students, and yourself.
C. Avoid conflicts of interest and situations that exploit others or misrepresent information.
D. Accurately represent experience, education, and credentialing.
E. Promote equitable access to care for the patient.
F. Communicate and collaborate with fellow sonographers and healthcare professionals to create an environment that promotes communication, respect, and ethical practice.
G. Understand and adhere to ethical billing and coding practices, if applicable.
H. Conduct all activities and agreements legally and transparently in compliance with federal and state laws and rules/regulations, as well as facility policies and protocols.
I. Report deviations from the Code of Ethics per facility policies and protocols, and if necessary, to the appropriate credentialing organization for compliance evaluation and possible disciplinary action.
The Gordon Kelley Academic Success Center
The concern of UAFS for the individual student is reflected in the Gordon Kelley Academic Success Center (ASC), which provides programs designed to meet individual student needs not met through the general curriculum. Faculty supplemental materials, free tutoring for many UAFS courses through drop-in tutoring, writing center, or Tutor.com for online tutoring, motivational programs, and learning programs are all provided to encourage student success. Time management, self-discipline, and motivational programs are provided for the student who wants to improve study skills and grades. Learning programs focus on specific strategies to understand, retain, and apply new information, as well as traditional study skills techniques. Learning programs are individually designed to meet student needs and are free to any University student.
An academic coach is available to meet and assist students to set academic goals and enhance academic success. Academic coaching sessions can be held face-to-face on campus or virtually through Blackboard online video chat. The academic coach works individually with students to help examine academic concerns and perceived barriers to success. This provides students with academic support in areas such as time management, self-discipline, procrastination, test preparation, note taking, balancing school/work/family, and other effective strategies.
Contact Information
Vines Building Room 202
479-788-7675
asc@uafs.edu
Forms
All forms included in this section may be photocopied for use if the form is not immediately available at the Clinical Education Site. Please check to be sure each appropriate party receives a copy as indicated for those forms requiring distribution.
University of Arkansas – Fort Smith College of Health, Education, and Human Sciences
Diagnostic Medical Sonography Program
Counseling Record
STUDENT NAME:
FACULTY NAME:
DATE:
COURSE:
On , I met with the faculty to evaluate my conduct. The conditions of possible further disciplinary action or the conditions to remain in the program have been discussed with me.
This written statement is a (n):
Academic Alert Oral Warning
Conduct/Violation of Program Policy:
Guidelines to Correct Conduct:
Written Warning Critical Incident
Probation Contract
Timeframe for correction of conduct to occur:
Consequences of non-compliance with guidelines:
Student Comment:
Student’s Signature:
Date:
(The signature only verifies I have been counseled regarding the above conduct, not that I agree.)
Faculty Signature: Date:
Program Director Signature: Date:
I have satisfactorily met the conditions of this contract. I am aware that I may remain in the program until that time in which I might again fail to meet the objectives and goals of the program.
Student's Signature:
Faculty Signature:
Date:
Date:
Program Director Signature: Date:
I have not met the conditions of this contract. I am aware that this results in: placement on probation or dismissal from the program
Student’s Signature:
Date:
Faculty Signature: Date:
Program Director Signature: Date:
University
of Arkansas – Fort Smith College of Health, Education, and Human Sciences
Diagnostic Medical Sonography Program
Accident Report
This report is to be used to record ALL details of an accident or mishap involving a student. This report should be completed immediately so that the circumstances surrounding the event will be documented accurately. After completion of this report a copy should be sent to the DMS Program Director. The clinical site’s administrative director and the DMS Program Director should be notified regardless of how minor it may be.
Date Time Location
Description of the event:
(If a patient was involved)
Patient’s Name
Age ___________ Doctor
Actions taken and/or persons notified:
Hospital ID
This report was discussed with me:
Student Signature
Clinical Instructor
Administrative Director
Date
Date
Date
University of Arkansas – Fort Smith College of Health, Education, and Human Sciences
Diagnostic Medical Sonography Program
Statement of Medical Options Following Exposure to Body Fluids
Complete After Exposure
You have been exposed to blood or body fluids. Realizing that several diseases, including HIV and Hepatitis, are transmitted via blood and body fluids, we the faculty of the DMS Program, strongly recommend that you seek medical care. Medical care options include, but are not limited to:
1. The emergency or outpatient department of the agency in which the exposure occurred (at personal expense).
2. The county health department.
3. The private physician of your choice.
4. The Arkansas AIDS Foundation.
It is vital that you understand that YOU ARE RESPONSIBLE FINANCIALLY FOR ANY EXPENSES INCURRED IN THE COURSE OF TREATMENT OR TESTING. NEITHER UAFS NOR THE CLINICAL AGENCY WILL ASSUME ANY LIABILITY (FINANCIAL OR OTHERWISE) REGARDING THE EXPOSURE INCIDENT.
I have read the above and understand the options and financial responsibilities.
Signature Date
University of Arkansas – Fort Smith College of Health, Education, and Human Sciences
Diagnostic Medical Sonography Program
Acceptance of Policy Guidelines
I have thoroughly read the policy guidelines for the Diagnostic Medical Sonography program in the manual of the Bachelor of Science in Imaging Sciences degree at UAFS. I understand my responsibilities concerning the program. I will comply with the policies and guidelines contained in this manual to the best of my ability. In addition, I understand that I must abide by the policies found in the UAFS Academic Catalog and the UAFS Student Handbook & Code of Conduct.
Student Signature:
Date:
NOTE: Please sign and return this sheet to the DMS Program Director, College of Health, Education, and Human Sciences, University of Arkansas - Fort Smith.
University of Arkansas – Fort Smith College of Health, Education, and Human Sciences
Diagnostic Medical Sonography Program
Health Insurance Coverage
Diagnostic Medical Sonography program students must be responsible for any financial coverage if injured in the clinical setting, as there is no worker’s compensation for students.
This requirement is found on page 44 of the Diagnostic Medical Sonography Policy and Procedures Manual.
“All students admitted to the Diagnostic Medical Sonography program are expected to carry personal health insurance.”
I am covered by health insurance with the following company/agency:
Company/Agency:
I.D. Number:
Policyholder’s Name:
I am not covered by health insurance, but I will be responsible for any necessary personal health expenses.
Signature: Date: Name: (Printed)
University of Arkansas – Fort Smith College of Health, Education, and Human Sciences
Diagnostic Medical Sonography Program
Standard Precautions Statement
I have been given written and verbal information regarding Standard Precautions. I agree to use Standard Precautions during clinical and simulated laboratory practice.
I understand that my failure to use Standard Precautions may result in exposure to bloodborne pathogens including Hepatitis B Virus (HBV) and Human Immunodeficiency Virus (HIV).
In the event that I experience an exposure to HBV or HIV as a result of my failure to follow Standard Precautions, I hereby release and hold harmless the University of Arkansas –Fort Smith, its board of visitors, officers, and affiliating agents from any and all liability, responsibility, damage or loss, whether known or unknown, existing or potential, that I may ever claim as a result of any contact or consequence that may arise from my exposure.
Signature: Date:
Faculty/Witness: Date:
University of Arkansas – Fort Smith College of Health, Education, and Human Sciences
Diagnostic Medical Sonography Program
Policy for the Prevention and Management of Substance Abuse Release and Acceptance Form
I, , have read and understand the Policy for the Prevention and Management of Substance Abuse for the University of Arkansas – Fort Smith College of Health, Education, and Human Sciences. I understand that I am responsible for the cost of drug screens required due to cause, for MRO (Medical Review Officer) consultation, and/or split sample analysis. I understand, if I’m tested for cause, I am required to arrange for alternate modes of transportation (e.g., family or taxi) rather than self-transport.
I agree that the lab used for drug testing is authorized by me to provide results of the test(s) to the CHEHS Program’s Executive Director. I agree to indemnify and hold the lab harmless from and against any and all liabilities of judgments arising out of any claim related to 1) compliance of the college with federal and state law and 2) the college’s interpretation, use, and confidentiality of the test results, except when the lab is found to have acted negligently with respect to such matters.
I understand that an outcome of a positive drug screen will constitute immediate suspension from my CHEHS program. Re-admittance to my program will follow the Program’s Readmission Criteria and Procedures Policy.
I understand that if I’m readmitted to the program and a positive test for substance abuse is found, I will be dismissed from the program and will be ineligible to return. Furthermore, I will be ineligible to receive a letter of good standing.
Student Signature
Date
DMS Program Director Signature
Date
University of Arkansas – Fort Smith College of Health, Education, and Human Sciences
Diagnostic Medical Sonography Program
Honor Code
The Diagnostic Medical Sonography Program has adopted the following policies. Please read, sign, date, and return this form. This copy will be placed in your student file.
Exam Policy
I understand that the content of all examinations is confidential. I agree that I will not divulge any questions on any examination to any individual or entity. I understand that the unauthorized possession, reproduction, or disclosure of any examination questions before, during, or after the examination is in violation of university policy. A violation of this type can result in disciplinary action by the educational institution, including the denial of certification and/or completion of the program.
Sign-in Policy
In the event that students must “sign-in” to a class, lab, or clinical setting, each student must sign his/her own name. It is unethical and in violation of policy to sign anyone else in for any reason and to do so will result in disciplinary action. When signing in for class, lab, or clinical after the designated time, it is your responsibility to note the time on the roll next to your name.
Cheating/Plagiarism Policy
Cheating in any form, including plagiarism (stealing and passing off as one’s own, the words or ideas of another) is unethical and will result in disciplinary action in accordance with stated university policy in the Academic Catalogs. To assist another to cheat is equally unacceptable and can result in the same disciplinary actions.
Signature: Date:
Name: (Printed)
University of
Arkansas
– Fort Smith College of Health, Education, and Human Sciences
Diagnostic Medical Sonography Program
HIPAA Statement
I have received education regarding the HIPAA regulations. I have been given the opportunity to ask questions. I have been informed and understand the policy on confidentiality. I will be held accountable for practicing within the regulations set forth by HIPAA.
Signature:
Date:
University of Arkansas – Fort Smith College of Health, Education, and Human Sciences
Diagnostic Medical Sonography Program
UAFS Opt-Out Notice and Scan Consent for DMS Students Form
I, _____________________________________________, as a student admitted to the Diagnostic Medical Sonography Program for the class of________________________, understand that during my training in the scan lab on campus as well as in various appointed clinics, I have the right to opt out of acting as a “model” for scanning without penalty for opting out. I understand that my grade(s) and evaluations will not be affected by my opting in or out this aspect of lab. I also understand this only applies to being a model and not my participation of performing scans on campus or in clinic, as that is a requirement for training in becoming a sonographer. I understand that my participation as a model only is not mandatory. I have the right to opt-out and revoke permission at any time. If I wish to opt out after giving consent, I understand that it is my responsibility to notify the Program Director or Clinical Coordinator in writing.
CHOOSE ONE OF THE FOLLOWING:
I understand my rights to opt-out as defined above and give consent to be used as a scan model for educational purposes ONLY and are not diagnostic. I understand that my grades and evaluations will not be affected by my participation as a scan model for non-clinical scanning.
Student Signature: ____________________________________ Date: _______________ OR
I understand my rights to opt-out as defined above and DO NOT give consent to be used as a scan model for educational purposes. I understand that my grades and evaluations will not be affected by my nonparticipation as a scan model for non-clinical scanning.
Student Signature:_______________________________________Date: _______________
Faculty Signature: ______________________________________ Date: _______________
University of Arkansas – Fort Smith College of Health, Education, and Human Sciences
Diagnostic Medical
Sonography
Program
Scan Consent for Volunteers Form
I, ____________________________________________________________, (CIRCLE ONE: STUDENT, OTHER) understand that I am agreeing to volunteer for educational purposes only in the UAFS Diagnostic Medical Sonography Lab. I realize sonograms performed in the UAFS ultrasound laboratory is for educational use ONLY and does NOT replace medically necessary scans performed by the order of my physician. I do not hold UAFS, the DMS Program Director/Clinical Coordinator, or any DMS students liable for any detected or suspected abnormalities during my scan. I realize this is my physician’s responsibility, and not the responsibility of anyone associated with the UAFS DMS Program. If the Program Director/Clinical Coordinator or students in the UAFS DMS scan lab find anything suspicious for abnormality during my sonogram, I understand that it is my responsibility to notify my physician and seek any medical attention concerning this matter on my own.
I agree that any images saved and given to me are mine to use as I wish.
OB Volunteers: Will sign the Obstetric Volunteer Physician Consent and Release Form.
Signature: ______________________________________Date: _______________________
Physician’s Name & Phone Number:_____________________________________________
University of Arkansas – Fort Smith College of Health, Education, and Human Sciences
Diagnostic Medical Sonography Program
Obstetric Volunteer Physician Consent and Release Form
I, __________________________________________, understand that I am agreeing to volunteer for educational purposes only in the UAFS Diagnostic Medical Sonography Lab. I acknowledge ultrasound scans performed in the UAFS ultrasound laboratory do NOT replace medically necessary scans performed by the order of my physician. I acknowledge that UAFS will use the scan for educational purposes but will not disclose any personally identifiable information about me or my medical information to any other party without my consent.
I have notified my physician of my intent to participate in a sonographic student scanning session in the UAFS DMS Lab. I have presented this document to my current physician, and she/he has reviewed it with me and has approved my intent to participate as a volunteer at UAFS. My physician’s contact information has been provided below in case post-session contact is necessary.
I understand that there is possibility that the ARDMS credentialed supervising sonography faculty and/or students may incidentally discover potential areas of diagnostic concern during this learning opportunity: therefore, I hereby give permission to UAFS to forward such information to the below listed healthcare provider. UAFS will NOT be responsible for any follow-up. I agree to be personally responsible for following up with my physician for all medical care.
Name of OB/GYN: ________________________________________________________
Phone Number: ______________________ Address: _____________________________
Volunteer Name: ______________________________Date of Birth: ________________
Volunteer Signature: ________________________________Date: __________________
THIS DOCUMENT MUST BE PRESENT AT THE TIME OF THE SCANNING SESSION IN ORDER TO PARTICIPATE.
Physician Consent I, __________________________________________, am the physician for the above-named patient, and hereby agree that they are medically fit to participate in an ultrasound scanning session for educational purposes from UAFS DMS. I also affirm that the patient has had a previous normal 2nd trimester ultrasound with an estimated delivery date of (EDD) ___________________________.
Physician’s Signature: ___________________________________Date: ______________
Clinical Competency Sheets
The appropriate proficiency should be viewed in Trajecsys and given to a registered sonographer. The examination should be performed with indirect supervision. Once the exam is completed, the sonographer will review the exam and the images. The student’s performance is assessed utilizing the grading scale below.
GRADING KEY FOR Clinical Competency Sheets
0 = N/A (Didn’t scan enough to evaluate).
1 = Student demonstrates the potential and needs additional experience to perform at entrylevel.
2 = Student meets entry - level expectations (Student is competent).
3 = Student exceeds entry-level expectations.
Attention:
If the evaluating sonographer places a “2”on a particular objective, this indicates the student is scanning proficiently or “entry-level” ready. If a student needs more scan time to be “entrylevel” ready, the sonographer will indicate this by placing a “1” in the box rather than a “2”.
If the above rule is used correctly, most Junior level students will not have many 2’s or competencies, but they should achieve them quickly as a Senior student.
If a “1” is given, it only means the student will continue to practice their scanning until he/she is competent enough to receive a “2”. If a “1” is received it does NOT mean that the student will make a bad grade or won’t graduate. It only means that the student must continue to practice the competency and resubmit it at their next rotation. The student can do this until they receive a “2”.
Clinical Sonography Competency Checklist
The following 48 competencies must be completed by the time you graduate. There will be a certain number of competencies assigned each rotation. All competencies are located in Trajecsys.
The schedule for turning in competencies is as follows:

ABDOMEN
You must complete: 14 4 (Electives)
From these areas: Abdomen Complete
Abdomen Vessels
GB
GB Pathology
Guidance
Adrenals
Arterial Lower Extremity Treadmill Exercise
Arterial Upper Extremity Cold Immersion Testing
Arterial Upper Extremity Thoracic Outlet Testing
Arterial Upper Extremity Indirect
Liver Breast
Liver Pathology
Pancreas
Prostate
Scrotum
Spleen
Thyroid
Urinary Tract
Urinary Tract Pathology

OB/GYN

Breast Path
Gastrointestinal (Appendix, pylorus, etc.)
Pseudoaneurysm Evaluation
Rotator Cuff
Soft Tissue
You must complete: 20
From these areas: Biophysical Profile
First Trimester Gestational Sac Examination
First Trimester OB (CRL)
GYN Pathology
GYN/Transabdominal
GYN/Transvaginal
Second Trimester OB/Fetal Environment
Second Trimester OB/Abdomen
Second Trimester OB/Extremity Anatomy
Second Trimester OB/Face Anatomy
Second Trimester OB/Heart Anatomy
Second Trimester OB/Measurements
Second Trimester OB/Spine and Head Anatomy
Third Trimester OB/Fetal Environment
Third Trimester OB/Abdomen
Third Trimester OB/Extremity Anatomy
Third Trimester OB/Face Anatomy
Third Trimester OB/Heart Anatomy
Third Trimester OB/Measurements
Third Trimester OB/Spine and Head Anatomy
VASCULAR
You must complete: 10
From these areas: Arterial Lower Extremity- Indirect
Arterial Lower Extremity-Direct
Arterial Upper Extremity- Direct
Carotid
Grafts Peripheral
Renal Artery Doppler Testing
Venous Lower Extremity
Venous Mapping
Venous Upper Extremity
Venous Valve Incompetence
Clinical Competency Plan
Each student enrolled in the DMS Program will be responsible for documentation of all proficiencies for ultrasound procedures by using Trajecsys. Trajecsys is used to ensure that the student has successfully combined knowledge gained in the classroom and the laboratory with the clinical aspects of his/her training.
Student observation in clinical education begins with an observation period and moves into a more active phase with the student assisting a registered sonographer in the completion of assigned tasks. As the student gains experience in various procedures, he/she will gradually move into an independent clinical performance stage, actually performing ultrasound procedures under the indirect supervision of a sonographer.
Protocols will vary between the clinical sites. Each student should utilize the examinations, protocols, and views unique to each particular facility.
At the completion of the program or learning experience, the Trajecsys may provide a record of the student’s clinical experience (patient number and type), and graded clinical competencies.
Developing Clinical Proficiencies
Clinical skills can be developed by the following systematic step-by-step approach:
Academic Preparation: Completed on campus by studying anatomy and fundamentals of sonography, doing lab practice and lab evaluations.
Observation: Observing qualified sonographers at work in the hospitals/clinics.
Assisting Qualified Sonographers: Assisting registered sonographers in performing
sonographic procedures.
Supervised Trial Performance: Completing the entire examination by yourself under the supervision of a registered sonographer.
Competency Evaluation: Performing a particular examination by yourself under the direct supervision of a registered sonographer and having that sonographer complete a Performance Objective Sheet for that examination. Students will receive a grade according to the level of competency demonstrated.
Clinical Grades
The approximate calculation for clinical grades will be as follows:
1. Clinical Instructor Evaluations 75%
2. Image Portfolio 25%
Grading Scale
Clinical I – Evaluations Only 100%
Clinical II – Evaluations 75%
Clinical II – Evaluations Portfolio 25%
Clinical III – Evaluations Only 100%
Clinical IV – Evaluations 75%
Clinical IV – Evaluations Portfolio 25%
*Attendance can Affect the clinical grade. See attendance policy.
Master Clinical Rotation Schedule
Clinical assignment and student rotation schedules will be made by the DMS Clinical Coordinator prior to the beginning of each semester. These schedules will be posted with each student being given a copy of his/her schedule. The schedules will be strictly adhered to and no changes will be made unless approval has been given by the DMS Program Director or DMS Clinical Coordinator.
General Objectives for Clinical Rotations
The following objectives are applicable to all areas of the clinical environment and depict those characteristics considered to be most valuable in competent sonographers. The final objective or goal of students enrolled in this program is to become a competent sonographer and registered by the ARDMS. Their ability to meet these objectives, commensurate with their level of education, will be evaluated on an ongoing basis throughout the entire clinical experience.
The student will be able to:
Objective 1 (Personal Appearance)
Demonstrate self-esteem and respect for the profession by always conforming to the established dress code as published in the DMS Program Policy and Procedures Manual, taking care that attire, physical appearance, and personal hygiene ensure good grooming and cleanliness at all times.
Objective 2 (Attitude)
Show enthusiasm, initiative and motivation by seeking out additional responsibilities and utilizing any extra time in meaningful learning experiences. Put forth maximum effort to be involved in the work and display interest in the field by asking questions and assuming additional projects or tasks without being told.
Develop thought processes utilizing logic and proper sequence, allowing for the understanding and expression of complex ideas.
Objective 3 (Dependability)
Be in attendance and punctual in the clinical environment at all designated times, assuming responsibility for communicating any absence from assigned areas and following instructions efficiently.
Objective 4 (Professional Behavior)
Demonstrate qualities of ethical thought process and behavior becoming to a health care professional when responding in stressful situations.
Exhibit qualities deemed appropriate for good patient care, including a courteous and attentive manner at all times, a concern for the patient’s safety, comfort and modesty and the ability to communicate with confidence and poise.
Objective 5 (Quality Work)
Develop precision and accuracy in performing ultrasound procedures, demonstrating knowledge and confidence in technical skills while minimizing and correcting errors.
Develop good organizational skills, utilizing time and energy at an optimal speed in order to produce procedures quickly while demonstrating the ability to adapt to a variety of situations
Clinical Rotation Objectives
The objectives serve three purposes:
1. To identify the specific behaviors expected of the student in the clinical setting
2. To identify these behaviors for the clinical instructor, sonographers, and other personnel in the medical imaging department
3. To provide a guide for evaluating student achievement and proficiency.
Patient Handling Tasks
A. Drape or gown patient for examination
B. Transfer patient safely to and from stretchers and chairs
C. Check patient’s chart for contraindications in reference to procedure
D. Ascertain if patient is prepared for the procedure
E. Explain the sonographic procedure to the patient or answer questions about the doctor’s instructions
F. Reassure apprehensive patients or pediatric patients
G. Reassure and calm children
H. Receive patients upon arrival, introduce yourself, obtain the patient’s name, and check armband
I. Give precise and adequate direction to patient concerning procedures
J. Observe IV flow and notify appropriate personnel if problems arise with the integrity of the unit
K. Make notations of significant patient physical or emotional response to procedures if needed
L. Label specimens and deliver to lab if necessary
M. Inspect for electrical and mechanical hazards and observe rules of safety
N. Respect rights and expectations of all patients
O. Respect rights and expectations of all personnel
P. Transport patients properly to and from patient rooms or other patient areas outside the ultrasound department
Graduate Competencies
1. Demonstrate knowledge and skills relating to verbal, non-verbal and written medical communication in patient care intervention and professional relationships
2. Demonstrate knowledge of human structure, function, and pathology
3. Provide basic patient care and comfort and anticipate patient needs
4. Provide appropriate patient education
5. Apply principles of body mechanics
6. Understand physics and its use in sonographic imaging
7. Operate sonogram equipment efficiently with appropriate selection of transducers
8. Modify standard procedures to accommodate for patient condition and other variables
9. Exercise independent judgment and discretion in the technical performance of ultrasound imaging
10. Demonstrate knowledge and skills relating to sonography
11. Recognize emergency patient conditions and initiate first aid and basic life support procedures
12. Evaluate ultrasound images for technical quality
13. Recognize equipment malfunctions and report them to the proper authority
14. Support the profession’s Code of Ethics and comply with the profession’s Scope of Practice
Appropriate Patient Care
Along with the performance objectives that are to be achieved, the student will comply with appropriate patient care.



1. Evaluation of Requisition

a. Identify exam to be performed
b. Identify the patient’s name and age
c. Identify patient location and mode of transportation
d. Acknowledge any pathological conditions
e. Acquire appropriate clinical patient history

2. Patient Care


a. Selected the correct patient
b. Introduce himself/herself to patient and briefly explain the exam
c. Provide a clean and orderly work area
d. Verify if patient is properly prepared for the examination
e. Identify, when appropriate, that there are no contraindications for performing procedure
f. Provide appropriate adjustment to ultrasound table based on the patient’s condition
g. Maintain patient dignity and modesty through proper gowning and covering for the patient
h. Talk to patient in a concerned, professional manner
i. Apply standard precautions as established by the Centers for Disease Control
j. Provide proper instructions for moving and breathing
k. Check patient’s condition at regular intervals
l. Provide for patient security if the patient is left alone in the ultrasound room
Clinical Forms to be Completed by the Student
Trajecsys is the tool used by the DMS program for all clinical needs. The website will be discussed and explained by the Clinical Coordinator
Several forms will need to be completed by the student periodically in Trajecsys. Each form serves a different purpose, as described below. All forms or areas to be filled in are located in Trajecsys. Examples of the following forms are on the pages to follow.
Clinical Log (daily)
Clinical Site Attendance Record (daily)
Student Evaluation of Clinical Instructors (end of rotation)
Student Evaluation of Clinical Training Sites (end of rotation)
Clinical Log
Every clinical day, a log must be kept to identify the exams that have been accomplished. In Trajecsys, you will enter the following information for every exam:
a. Date
b. Exam type
c. Number of that exam done on that day
d. Choose appropriate % of exam completed
This information must be completed for each exam done during your clinical training.
Clinical Site Attendance Record
All attendance for the DMS program is done in Trajecsys. Student will check in and out on a computer at their clinical site. No phone clocking will be allowed.
Clinical Instructor Evaluation and Clinical Site Evaluation
These forms provide feedback from the students concerning their training site and instructor. The forms are filled out in Trajecsys. Information gathered from these evaluations will be periodically distributed for the purpose of continuous evaluation and improvements.
Subject: Site:
Student Evaluation of Clinical Instructors
Were you adequately oriented to the Department at the outset of this rotation? No Needs Improvement Yes N/A
Was the opportunity provided for you to achieve all of your clinical objectives? No Needs Improvement Yes N/A
If not specify which ones and why:
Was your clinical instructor available for assistance? No Needs Improvement Yes N/A
Did your clinical instructor provide adequate direction and instruction? No Needs Improvement Yes N/A
Did the clinical instructor provide:
Periodic one-on-one instruction? No Needs Improvement Yes N/A
Regular opportunities for critique of your work? No Needs Improvement Yes N/A
Clear, easily understood feedback on your progress? No Needs Improvement Yes N/A
Did you feel that you were treated fairly? No Needs Improvement Yes N/A
If not, by whom and why (in your opinion?:
Do you feel the clinical instructor is adequately prepared to teach in this setting? No Needs Improvement Yes N/A
If not, why:
Did supervising personnel and other staff help you to gain confidence in your abilities? No Needs Improvement Yes N/A
Do you feel that you were treated in a fair and respectful manner by clinical staff? No Needs Improvement Yes N/A
If not, why?:
Did your clinical instructor or other qualified staff oversee all of your scans? No Needs Improvement Yes N/A
If not, explain?:
Summary
Based on the items evaluated, what do you feel are the clinical instructors: (If more than one instructor, specify which instructor each comment targets)
Greatest Strengths:
Areas Needing Improvement:
Other Comments:
Student Evaluation of Clinical Training Sites
Did you feel that these clinical rotations were adequate to meet your needs (i.e. able to achieve objectives, performed adequate number of exams)?