








![]()









This thesis was possible thanks to the generous support and patient guidance of my studio instructors: Garvin Goepel, Kristof Crolla, Christian J. Lange, Mono Tung, Kaicong Wu, Mark Tam, Fai Au and Ulrich Kirchhoff. Their thoughtful critique, intellectual openness, and commitment to innovation and new possibilities in design and technology encouraged me to expand my approach and clarify my thinking.
I also want to sincerely thank Masa Noguchi and Joe Liu for their encouragement at pivotal moments. Their early belief gave me the courage to step into this journey. I am equally grateful to Joshua Bolchover and Zhu Tao for granting me the opportunity to join this program, and for consistently inspiring me to remain intellectually curious and openminded.
I owe special gratitude to my fellow students and colleagues—whose camaraderie, insightful conversations, and constant optimism turned late nights and challenging moments into opportunities for growth.
On a personal note, my deepest appreciation goes to my family. My parents have provided unwavering support, patience, and the opportunities that allowed me to reach this point—I am endlessly thankful for their faith. My brother’s resourceful spirit and knack for hands-on craftsmanship—often honed on our apartment balcony—inspired me greatly, reminding me that ingenuity thrives beyond the classroom.
Finally, to Yutong—your support and encouragement gave me the courage to take this leap into the unknown. You showed me possibility when I saw uncertainty, and your belief has made all the difference.
To all my friends and mentors who walked beside me on this journey: thank you – this work is as much yours as it is mine.
This booklet can be read in a couple of ways. Follow the 1D–4D structure, as I’ve done across all four studios in MArch as a framework for architectural progression. You can trace the orange anchor points— Urgency, Methodology, Significance—woven throughout. Or, just flip through it front-toback. Either way, it’s been written to hold together.
To my professors, fellow students, future thesis writers, or anyone curious about this project—thank you for reading this. If you’ve made it this far (or started here), you’ve already taken me more seriously than I sometimes take myself. Please reach out if you’re curious about any of the topics or logic I touched on, I’d be happy to talk or meet in HK or SZ to share. For questions, conversations, or collaboration, find me at: @tian.vrmat
Special thanks to Mono Tung for connecting me with 泰迪斯&查龍—your teaching and guidance have always been appreciated.
If you’re a Cantonese speaker, I’ve also spoken about this project (and my headspace at the time) in Cantonese on the 建築宅男 podcast (@archipodcasthk), hosted by 泰迪斯 + 查 龍, with fellow MArch student Kinson Law. I believe it’ll be around Episode 195–200, sometime in early July, just after Public Forum. It’s not a summary, but a moment. The audio was recorded right after we wrapped our week of review. It’s a different format—but perhaps a more personal wayto understand the emotional context behind this booklet.
As we discussed on the podcast—my interpretation of a thesis project isn’t just something to finish, print, and shelve. You can treat it as a novel, or a journey, or a system. But the true thesis is your posture going forward. Whether you pick a smart topic, or a niche realm, or just do what’s expected— that’s not the point. The true thesis is the one that stays embodied in how you work, live, and act afterwards. In a way, it begins after submission, when it shows up in how you work, how you think, how you make decisions under pressure. That’s part of why I chose DfMA—for the friction. It brings me face-to-face with weight, timing, error, money, parts, people. It demands a different kind of control—not just conceptual or schematic, but logistical, material, and procedural. Deep control. It touches real labor and the part of architecture
that gets built when the presentation is over. One can look down on or pass that. But sooner or later, we all build something.
To quote Wang Yangming: “To know and not to act is not yet to know.” “Knowledge and action are one.”
Live it. Carry it. Iterate it. Share it. And if you’re still thinking about it, still using it, still growing something out of it after the deadline—whether in conversation, in practice, or in business—then it wasn’t just a thesis. It was a good one. It became part of your architecture. Because as much as it’s a project. It’s your posture.











Introduction
Dense global cities—Hong Kong, Shenzhen, Jakarta, London—now sit at the intersection of housing shortage, labour precarity, and technological upheaval. Design practice can no longer treat aesthetics and economics as separate conversations; every project is simultaneously a cultural statement and a supply-chain artefact...
Never has the gap between architecture as cultural artefact and architecture as tradable product been wider; clients routinely demand we pick a side.
• Cultural Value: Buildings still carry symbolic weight, shaping identity and memory.
• Market Pressure: Budgets, yields, and square-foot metrics compress design freedom.
• Double-Soul Practice: The project perform economically while remaining an act of art.
From early machine-craft dreams to today’s robotics, every leap has promised a vernacular born of industry rather than drawing boards.
• Vernacular by Economy: Pure forms emerge when shaped by production logic.
• Craft Augmented: Digital tooling extends, not replaces, manual intelligence.
• Toward New Normals: Industrialised housing hints at tomorrow’s everyday architecture.
Across studios, dimential* (adj, invented) thinking pushes projects from raw data to time-based urban systems.
• 1D Cataloguing Parts gathered as data.
• 2D Diagramming mapped into assembly.
• 3D Modules, simulations,
• 4D Life-cycle choreography drive form.

* (adj, invented)
This thesis tracks four MArch studios and one DFMA pilot to ask: Can emerging tools—AI, AR, algorithmic code, and DfMA—re-write the entire production chain of architecture? The six themes below organise that investigation...
Post-2008 housing shocks, COVID supply ruptures, AI-driven skill anxiety—our field now operates inside overlapping emergencies.
• Housing Precarity: Affordability and availability diverge worldwide.
• Labour Displacement: Automation reforms sites while eroding job security.
• Educational Rethink: Studios pivot from style to systems under tech pressure.
4 Platform, Productivity, the Flatline
Despite BIM, bots, and cloud platforms, construction productivity has barely moved since the 1950s—revealing a structural, not technological, impasse.
• Stagnant Output: GDP per labour hour in construction lags all industries
• Value Shift: Design embrace businessmodel innovation, not just form.
• Platform Promise: Data-rich supply chains hint at efficiencies yet to surface.
The Yau Tong pilot tests crawler units, snap-fit joints, and platform data to redefine large-scale retrofit.
• Kit-of-Parts: Standard items tuned for logistics.
• Crawler Retrofits: Mobile modules attach without scaffolding.
• Platform Roll-Out: Supply, install, and maintenance loop into one service.



Several converging factors imbue the thesis with a sense of timeliness and urgency –some are global issues, others are specific to Hong Kong. In broad terms, the project is a response to crises and stagnation in housing and construction, coming at a moment when new paradigms (like platform economics and automation) are poised to disrupt how we build. It positions the balcony retrofit as a timely solution at the intersection of a housing affordability emergency, a productivity problem in construction, and the rise of new technological regimes that can enable masscustomized building components.
First and foremost is the housing shortage and affordability crisis in Hong Kong. The city has for years been notorious for its skyhigh housing costs and shortage of adequate living space for its population. Public housing waitlists are distressingly long: as of 2024, the average wait for a public rental flat had climbed to 5.8 years, the highest in nearly two decades. Tens of thousands of families linger in subdivided units or interim housing while supply struggles to meet demand. This thesis speaks directly to that crisis by proposing a way to extend and improve existing housing stock quickly. Rather than waiting years for new housing estates to be built, retrofitting balconies onto current buildings could rapidly enhance living conditions for residents. Each balcony effectively creates a small additional room or outdoor area, alleviating overcrowding inside flats. While it’s not a full solution to the supply-demand mismatch, it is a pragmatic interim measure to improve quality of life. The urgency here is humanitarian and social – Hong Kong’s dense urban population needs relief. The project frames itself in this context, suggesting that now is the time for innovative retrofits because waiting for conventional construction is not sufficient. Indeed, the government has acknowledged the urgency by exploring modular construction and other accelerated schemes (like transitional housing in containers). The proposal dovetails with those efforts, adding a novel angle: incremental expansion of units. If broadly applied, it could marginally increase the usable floor area across thousands of apartments, which in aggregate is like adding housing capacity without acquiring land. In short, the
housing crisis creates a pressing demand for ideas like this.
Parallel to the housing shortage is the welldocumented stagnation of construction productivity and the need to modernize how we build. Globally, construction has lagged behind other sectors in efficiency gains. For example, between 1970 and 2000, U.S. overall productivity doubled, but construction productivity fell by 40%。 The building industry’s slow, labor-intensive practices are often cited as a culprit for expensive housing and infrastructure. Hong Kong is no exception – traditional construction is slow, noisy, and heavily reliant on site labor in a city where labor costs and safety are major concerns. This context creates urgency for DFMA (Design for Manufacture and Assembly) approaches that can boost productivity. The balcony retrofits are conceived exactly in that spirit. By shifting work off-site (manufacturing the balcony units in factories) and simplifying on-site installation (potentially just bolting modules to the facade with minimal scaffolding), the project aims to demonstrate a leap in efficiency. A key motivation is to save time and reduce disruption in upgrading buildings. Normally, renovating occupied housing blocks is very challenging; but installing pre-made balcony units could be done in a matter of days per flat (possibly even using robotic installers or cranes during off-hours). The thesis thus addresses an urgent industry issue: how to build (or in this case, renovate) faster and better. It takes seriously the calls from think-tanks and researchers to “reinvent” construction through prefabrication and automation. In fact, one can view the project as a microcosm of the larger modernization trend – a pilot for how a small component like a balcony can be delivered as a product The urgency comes from the realization that, given stagnant productivity, continuing with business-as-usual in construction will not meet the needs of cities. Embracing DFMA is no longer optional but necessary. By timing this project in the present, the thesis rides a wider wave of interest in modular construction startups, prefabricated high-rises, and so on. It tries to push that wave into the realm of retrofits, which is timely as cities worldwide grapple with aging post-war housing that needs upgrades.
Another contemporary force informing the project’s urgency is the emergence of platform capitalism and industrial automation in every sector, including housing. We live in an age of “platforms” – think of how Airbnb has turned housing into a flexible
service, or how tech companies like Amazon and Uber have disrupted traditional industries with on-demand platforms. In construction, we have seen heavily funded ventures like Katerra (a now-defunct but influential startup) and others attempt to bring Silicon Valley integration to building production – essentially treating buildings as manufactured products delivered through a platform-like supply chain. While not all these attempts have succeeded, they signal a paradigm shift. The thesis engages with this by proposing that architects and housing providers may themselves adopt a platform approach: the balcony retrofit system can be seen as a product platform that could be offered across the city, with various stakeholders plugging in (residents choose modules, suppliers provide parts, fabricators build, etc.). The concept of mass-customizable urban hardware fits into a platform logic: standardized interfaces and components enable a marketplace of variations. Furthermore, industrial automation – robotics, digital fabrication, AI-driven design tools – has matured to a point where such complexity is manageable. It is urgent now because the technology enabling mass customization at scale is finally becoming widely accessible. For instance, parametric design algorithms (like our use of Wasp for aggregation) and BIM allow us to virtually configure hundreds of balcony scenarios before any physical work, streamlining the process. Automation in factories means modules can be built with minimal human labor, improving speed and safety. In short, the rise of automation means the bold ideas of prefabrication from earlier decades are far more attainable today.
There’s also a socio-economic urgency tied to platform capitalism: the risk of inequality if new housing production remains in the old paradigm. Tech-driven housing solutions (from luxury prefabricated condos to app-based coliving spaces) tend to target high-end markets first. If the public sector and architects don’t innovate for the mass market and for retrofitting existing affordable units, we could see a widening gap. This thesis is timely as a proactive stance – bringing advanced methods to public housing rather than leaving them only to luxury developers. It also implicitly responds to the way platform economics have infiltrated housing in problematic ways (e.g., Airbnb contributing to housing shortages by taking units off the long-term market. By contrast, our project envisions a constructive deployment of platform thinking: instead of extracting value, it adds value to housing through a system of upgrades. This could even interface with government policy; for example,
one could imagine a subsidy program where approved contractors (on a platform) offer balcony retrofits to buildings, and residents sign up much like one orders a product online – a scenario that would have been fanciful 15 years ago but is plausible today.
Timing is also critical from a policy and demographic perspective. Hong Kong’s government has in recent years shown willingness to consider bold housing solutions (like expediting modular integrated construction for public housing blocks, or reclaiming land for new towns). The current administration has declared a focus on housing as a top priority. This creates an opening for unconventional ideas – a window of receptivity that might not last indefinitely. Demographically, many of the public estates from the 90s (like Ko Yee) are approaching 30 years old, which in Hong Kong is about the mid-point of their usable life before major refurbishment is needed. It’s urgent to plan upgrades now before these buildings deteriorate or become obsolescent. Catching them at mid-life for a retrofit can prolong their viability for decades more. This contrasts with waiting until they are decrepit and then demolishing – a cycle the city followed with earlier estates. Thus, there’s a preventive urgency: act now to retrofit and future-proof these estates, rather than face a worse crisis in a decade.
Lastly, the project’s urgency is tied to environmental and health factors highlighted by recent events. The pandemic era underscored the importance of balconies and small outdoor spaces for residents cooped up in high-rises – a balcony became a lifeline for fresh air or a safe social interaction. While not initially the focus, this realization adds weight to the thesis: as cities grapple with public health preparedness and residents demand healthier living environments, providing a bit of personal outdoor space is a timely improvement. Additionally, climate concerns push for retrofitting rather than rebuilding (to save embodied carbon), and for adaptive features like balconies that can support plants (urban greening) or shading. The balcony modules can be designed to incorporate green features (planters, solar panels, shading louvers), aligning with urgent climate adaptation needs. Hong Kong’s push for sustainability in building (e.g., the new “Green Deck” initiatives and zero-carbon building goals) creates further impetus to explore retrofits that are both social and environmental in benefit.
In summary, the convergence of a housing
crisis, construction industry stagnation, and the dawn of new platforms and technologies makes this thesis exceedingly timely. There is urgency in alleviating overcrowding and improving lives now (not in 10 years), urgency in adopting DFMA to build faster and cheaper, and urgency in positioning architecture within the new paradigm of platform-driven, automated production. The balcony retrofit project is pitched as an answer arising at just the right time – a time when the cost of inaction in housing is too high, and when the tools to act in new ways are finally available. By framing the project in this temporal context, the thesis underscores that it is not just a whimsical exploration but a necessary innovation attuned to the present moment’s challenges and opportunities.
00 Facing overlapping crises—from the 2008 housing crash to COVID, AI in education, and job instability—we’re forced to rethink


Digital Adoption across Industries (Construction Lowest)
Source: McKinsey Global Institute, 2017

Unité d’Habitation Under Construction
Source: Fondation Le Corbusier, c. 1950

Construction Productivity vs Manufacturing
Source: McKinsey Global Institute, 2017

HKU MArch Graduate Employment Overview
Source: CEDARS, The University of Hong Kong, 2023

Technology Stack Timeline
Source: Sequoia Capital, May 2025


U.S. Senate AI Hearing, Sequoia AI Ascent Summit
Source: Sequoia Capital, U.S. Senate Commerce Committee, May, 2025
Multiplicity of Crisis: labor, automation, education, and the platformization of practice.
The need for a new architectural production logic. Rethinking authorship, fabrication, and the role of design.
Language
Complexity grows as prompts move from residents’ everyday language to built form.
1D Text: design prompt → 2D Semantics: concept latent image → 3D Language: modeling → 4D
Narrative: iterative versioning




in Choi Hung
GPT4.0 · Stable Diffusion · MidJourney · ComfyUI
#AIEngagedCoMaking
#RoleOfArchitect #PromptToDetail




Craft
Craft logic unfolds from vernacular joints to live AR assembly.
Code
Building code text is translated into spatial and temporal envelopes.
1D Vernacular: joint → 2D Analogue: stick-model tessellation → 3D Digital: physics simulation → 4D Technilogical: onsite AR immersive instruction


Prefab
Prefab logic advances from parts list to reconfigurable crawler units.
1D Clauses: legal → 2D Metrics: plan → 3D Volumetric: envelope → 4D Analysis: viewoptimization / occupancy
1D Parts: catalogue → 2D Module: assembly sheets → 3D Hardware: crawler pathing → 4D Aggregation: on-site reconfiguration
in



#DrawlessFabrication
#FieldFeedback
#FutureVernacular






in Mongkok
· Galapagos · Ladybug
#OptimisedViewEnvelope
#AlgorithmicCompliance
#DataDrivenZoning



WASP · Solidworks · SAMLO上隆 (Parts-sel. Catalog) · 北京汇科恒源 (Auto./Fab./Mech-Design Partner)
#CrawlerUnitModularRetrofit
#DiscreteAssembly





Four MArch studios sequence as a research trajectory, each engaging a different technology and site — culminating in the final module (DfMA in Yau Tong). Four studios trace the technological transformation of architectural authorship.
This thesis proposes to transform the humble balcony from a marginal architectural appendage into a centerpiece of principle chunk product-wise. Focusing on retrofitting Hong Kong’s building stock with new prefabricated balcony units, the project aims to create mass-customizable, DFMA-ready urban hardware – in other words, a kit-ofparts balcony system designed for Design for Manufacture and Assembly that can be tailored to individual buildings and users. The agenda is grounded in contemporary discourse on industrialized construction and modular design, drawing inspiration from sources as diverse as Refabricating Architecture, the “Discrete” design paradigm, and Hong Kong’s own street-level maker culture. By synthesizing these influences into a clear architectural position, the thesis makes an argument for originality: rather than designing another generic housing tower, it reimagines the balcony – typically a standardized, afterthought element – as a catalyst for new spatial and urban possibilities.
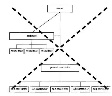
At its core, the project aligns with calls to bridge architecture and manufacturing. In Refabricating Architecture, Kieran Timberlake argued for moving away from the fragmented, “part-by-part” construction process toward an integrated, component-based approach that unites design with advanced production methods. This integrated approach, modeled on industries like aerospace and automotive, promises higher quality, speed, and efficiency in building – even redefining the roles of architects, engineers and contractors in the process. Our balcony retrofit project takes up that challenge. It positions the architect not just as a form-giver, but as a systems designer coordinating technology, materials, and fabrication processes from the outset. The balcony units are conceived as productlike components manufactured off-site (in factories or workshops) and then attached to buildings – a strategy that echoes Timberlake’s vision of architecture’s future. In this sense, the thesis situates itself in a lineage of research pushing architecture toward the logics of product design and mass production, but it does so with a twist: applying those logics to existing buildings and small-scale additions rather than entire new structures.
Complementing this industrial ethos is an engagement with discrete modular design theory. Rather than treating a building as a continuous form, a discrete approach breaks it into combinable, repeating parts. Gilles Retsin, for example, advocates using discrete elements and computation to achieve architectural variety without sacrificing efficiency. He notes that the convergence of digital tools and modular parts has “deep economic and logistic implications” for architecture, challenging designers to “learn how to design without a predefined whole”. This thesis embraces that viewpoint. The proposed balcony system consists of modular units that can aggregate in different configurations on different facades, allowing each building or even each apartment to get a customized assembly of parts. Unlike the uniform balconies of 1960s modernist blocks, these new retrofits can produce variety and adaptability at scale – fulfilling Retsin’s claim that modularity today need not result in dull repetition, but can generate “much more varied and interesting structures” than the repetitive blocks of the past. By leveraging parametric design tools and a discrete “kit-ofparts” logic, the project situates itself within cutting-edge computational architecture discourse, while also responding to very practical demands for customization in dense housing. The balcony, in this vision, is no longer a leftover space or one-size-fits-all extrusion; it becomes a flexible platform for intervention, scalable across an estate or even city-wide.
Equally important is the project’s grounding in Hong Kong’s unique architectural context and culture. Hong Kong has a long history of grassroots modifications to buildings – a kind of “garage culture” of the city’s own. In the late 20th century, hundreds of thousands of unauthorized additions sprang up: not only the notorious rooftop shanties where over 100,000 people lived, but also countless adhoc appendages like window cages, makeshift balconies, and add-on canopies. By 1999 an estimated 800,000 such UBWs (Unauthorized Building Works) existed in Hong Kong. This proliferation of DIY constructions speaks to a powerful local impulse to adapt and extend living space, even in defiance of regulations. It is a testament to what might be called a vernacular, bottom-up inventiveness – a “kitbash” mentality where residents and small contractors hack space to suit pressing needs. Rather than dismissing this phenomenon as mere illegality or eyesore, the thesis takes it as an inspiration. The design seeks to formalize and channel that same improvisational energy into a safe, replicable architectural solution. In effect, it asks: what if the ingenuity of
Hong Kong’s street workshops and informal builders could be harnessed in a systematic, architect-led way? The mass-customizable balcony units are an attempt to do exactly that – providing a sanctioned, well-engineered kit for spatial expansion that still allows individual expression and caters to diverse user needs (much as the illegal iron balconies and rooftop huts did informally). This dialogue with Hong Kong’s “garage” or DIY culture anchors the project in local discourse, from the famed “cage homes” and neon-signed facades of the past to current debates on legalizing informal additions. It positions the thesis as a commentary on – and alternative to – the city’s ongoing struggle between bottom-up needs and top-down building controls. By proposing a new model for incremental housing upgrades, the project contributes to the disciplinary discussion on participatory design and open building systems, but with a keen eye on Hong Kong’s peculiar realities.
Several key precedents and references bolster the project’s intellectual framework. One is clearly prefabrication in architecture, as charted by Kieran and Timberlake and later practitioners. The project takes to heart the idea that architecture can learn from manufacturing: improving quality while saving time and cost by shifting work from the construction site to the factory. It also echoes the notion (articulated in Refabricating Architecture) that doing so will blur professional boundaries – indeed, this thesis implicitly casts the architect in the role of an OEM (Original Equipment Manufacturer) of building components, a theme that will be elaborated later. Another reference is the idea of mass customization popularized in the early 2000s. Borrowing lessons from product design (for instance, Michael Dell’s made-to-order computers contrasting Henry Ford’s one-size-fits-all cars), many architects speculated about tailoring building components to users without sacrificing economies of scale. This project can be seen as a direct descendant of that lineage – an attempt to deliver customized variety in a mass-produced way. Each balcony module can be varied in configuration (different sizes or uses – e.g. a gardening balcony, a study pod, a laundry drying bay, etc.), yet all share a common interface and fabrication method. This strategy mirrors nature’s own mass customization (no two snowflakes alike) as well as contemporary product platforms, achieving individuality through recombination of standard parts. By situating itself in this paradigm, the thesis claims a spot in ongoing architectural conversations about how to reconcile standardization and
personalization in design.
There are also contemporary architectural projects that resonate with our agenda. For example, a recent Aedas-designed residential tower in Mongkok explicitly draws inspiration from Hong Kong’s illegal balcony structures. In Mongkok’s dense post-war blocks, residents commonly welded iron balconies onto their flats to catch a bit of view or breeze. In Aedas’s design, these unauthorized appendages were “reinterpreted… in a modern way,” becoming a series of irregular protruding forms on the façade that maximize views for each unit. The building even incorporates a vertical green wall, echoing the home gardens that residents once cultivated on their jerry-built balconies. This precedent is telling: it shows a formal architectural response to exactly the kind of informal additions that our thesis also addresses. If Aedas’s project legitimizes the spirit of illegal balconies in a new building, our project aims to do something even more provocative – to inject a comparable strategy into existing public housing, retroactively. In doing so, we engage debates on preservation vs. renewal, and on how to upgrade aging housing stock without erasing the social practices attached to it. The originality of the thesis lies in extending these ideas to the scale of a systemic solution that could apply across many buildings, rather than a one-off design for a single tower.
In summary, the agenda of this thesis is to fuse prefabrication, modularity, and local urban tactics into a coherent strategy for improving housing. It posits that the balcony – often treated as architectural residue –can become a deliberate infrastructure for enhancement. By building on theories of industrialized building (as in Refabricating Architecture), on the possibilities of discrete modular systems, and on Hong Kong’s homegrown adaptive culture, the project carves out a distinctive position. It is original in zooming in on a usually overlooked element and elevating it to carry broad arguments about housing and construction. It is significant because it addresses pressing issues (urban livability, construction productivity, and resident agency) through a novel synthesis of design and fabrication. In doing so, the thesis contributes to disciplinary discourse about the evolving role of the architect and the potentials of mass customization in architecture – all through the concrete (or rather, steel-andglass) example of reimagined balconies in Hong Kong.

00 Similar thing I’ve been cracking throughout 3 studios was this **dimensionality** concept. This is a blunt graph from Gilles Retsin’s lecture, to show the dichotomy between the continuous material is an analogous building act, vs. Lego is a discrete and digital act, my insert dimensionalities is more like magnets where the parts (discrete) and field (continuous) coexist. So more than the separateness, modularity, atomicity of Discrete; sth thats Dimential (adj, invented) has relationality, potentiality, pull. Due to the customization

Discrete yields parts, Analogue yields continuity; between them lies the Dimential*(adj, invented)




Continuous
(early digital, Greg Lynn)

Dimential
(adj, invented)




Discrete magnets → relationality, potentiality, pull between layers extrusion → analogue, continuous bricks → separateness, modularity, atomicity
(Gilles Retsin)
The
Dimential* (adj, invented) enables relational states of transformation.
A design state defined not by form, but by potential, pull, and the capacity to shift.

Google Earth, Photorealistic 3D

Google Earth, Photorealistic 3D Tiles, 2025

Hong Kong Lands Department CIM dataset, 2025

00 Studio 13’s reading of the code and shapeshifting of the HK balcony prompts my taxonomy of this building element. A common characteristic brought up when discussing legebility of hk is the repetition, but a closer look would reveal it as the most human behavioral/intelligent part of HK housing — because of its customization and **Micro-variations within repetition** that **create identity and legibility,** giving the old estates that distinct look and, to quote Lynch, that builds the image of a city. Dimential in this sense — refers to a system open to customization, aggregation, and soft mutation.

Google Earth, Photorealistic 3D Tiles, 2025

Author photograph, 2025

Author Aggregation simulation (RealityCapture mesh + GH script), 2025
Patterns meet resident customisation, turning repetition into the readable image of the city.


Yau Tong test-bed where crawler DfMA units will retrofit aging factories. Units that clip onto ageing towers, upgrading the district with modular, dimential balconies.

The site of intervention is Yau Tong, a district in eastern Kowloon that epitomizes Hong Kong’s post-industrial transformation. Once a thriving industrial area on the waterfront, Yau Tong has been in flux over recent decades, shifting from factories and shipyards to highrise housing and mixed-use developments. This thesis zeroes in on Gloria Weaving Factory – using it as representative case studies for balcony retrofitting. Understanding the site and its conditions as the design logic responds directly to Yau Tong’s physical fabric, its economic forces, and its socio-cultural dynamics.
Yau Tong’s Industrial Legacy: Situated on a sheltered bay, Yau Tong historically hosted dockyards, scrapyards, and small manufacturing concerns. Well into the 1980s, its shoreline was lined with ship-building and metalworking operations. A 1983 aerial photo of Yau Tong shows a dense cluster of low-rise industrial buildings and shipyards, underscoring how active the area was in Hong Kong’s manufacturing era. Notable facilities included the Yau Wing Shipyard and the Universal Dockyard, as well as a scrap metal yard for Hong Kong’s only steel-rolling mill, and even a textile factory. These industries thrived during the post-war boom, when Hong Kong’s economy was fueled by light manufacturing. Yau Tong’s working waterfront was integral to that narrative. However, by today those industries have largely vanished. Many of the buildings and shipyard structures have been demolished or lie derelict. Standing on Yau Tong’s shore now, one finds remnants of slipways and rusting warehouses slated for redevelopment. This transition from industrial harbor to potential residential real estate is a familiar story in Hong Kong, but Yau Tong is a particularly vivid example: it is literally a landscape of change, where the ghosts of industry meet new towers emerging.
Post-Industrial Redevelopment: In the past two decades, Yau Tong has been earmarked for comprehensive redevelopment. The government’s planning vision turned the area into a “Comprehensive Development Area (CDA),” aiming to phase out remaining industrial operations and introduce residential and commercial uses. The logic was twofold: to
remove polluting, hazardous uses (shipyards, scrap depots, concrete batching, etc.) and to capitalize on the waterfront by providing much-needed housing. As a result, multiple new private condominium projects and public housing phases have been built or planned. Notably, Yau Tong Bay – once an area of shipyards – is slated for a massive residential development of over 6,000 apartments by a consortium of major developers. Urban design briefs for the area emphasize creating a promenade, integrating the new buildings with transport (the MTR Yau Tong Station sits at the edge of the district), and mitigating the industrial/residential interface problems that arise when old and new land uses collide. During this ongoing transformation, site conditions are a patchwork: glitzy showroom towers stand next to old, blackened factory blocks; piles of construction materials and half-demolished structures abut public housing estates that have been there since the 1990s. In short, Yau Tong today is an urban palimpsest of decline and renewal. This context of change is fertile ground for the thesis. It means there is an urgency (and openness) to intervene in the built environment – stakeholders are actively discussing what stays, what goes, and what can be improved.
The primary site is the former Tai Yip Textile Factory (Gloria Weaving & Knitting Factory) located at 1 Tung Yuen Street in Yau Tong, on the eastern side of Kowloon. This 6 to 7-storey industrial building was established during Hong Kong’s manufacturing boom – the company dates back to 1955, when textiles were a pillar of the local economy. The factory’s presence in Yau Tong reflects the area’s mid-20th century transformation into a mixed industrial zone, with factories and even shipyards lining the waterfront. Yau Tong at the time was strategically positioned: its coastal location facilitated shipping of goods, and it was adjacent to the bustling Kwun Tong industrial district. The Tai Yip factory building thus stands as a legacy of Hong Kong’s golden industrial era, when such multi-storey textile mills and dyeing factories were common in Kowloon East. Over the decades, Hong Kong’s industrial activity declined or moved to Mainland China. By the 2000s, many old factories, including Tai Yip, had largely fallen silent. Yet the industrial character endures in the building’s fabric and surroundings. In the Tai Yip building’s upper floors, one can still find open workshop halls – “spacious, empty interiors” with even a few old sewing machines left behind. This ghost of its textile past underlines the site’s industrial heritage. Recently, in an effort to address the city’s housing shortage, the vacant Tai Yip factory
has been enlisted for adaptive reuse: an NGOled project is converting it into “Light Factory” transitional housing with 166 small units. This bold change of use – from cloth production to temporary homes – epitomizes Hong Kong’s broader shift from an industrial-based city towards one urgently repurposing industrial relics for new urban needs.
The Tai Yip (Gloria) Textile Factory building at 1 Tung Yuen Street is a mid-century industrial block with a robust concrete frame and rhythmic grid façade. Its utilitarian architecture and surrounding industrial uses (note the cement trucks on Tung Yuen Street) testify to its manufacturing past.
Architecturally, the Tai Yip factory is a stout reinforced-concrete structure typical of 1960s Hong Kong industrial buildings. It rises 6 floors above a ground level truck bay (7 storeys total), with a simple cubic massing and flat roofline. The building’s façade is pragmatic – rows of regular rectangular windows set in concrete grid frames, with minimal ornamentation. Designed for function over form, it likely features high floor-to-floor heights and hefty load-bearing slabs to accommodate heavy textile machinery. Indeed, the interior layout is described as an open “工廈格局” (factory floor configuration) – large, unobstructed floor plates that are “quite spacious”. This column grid and open plan gave flexibility for industrial workflows and now offers freedom in repartitioning space for new uses.
The factory’s ground floor was built for logistics: it has loading docks and cargo lifts (two) to move goods. There are on-site parking bays for trucks and lorries (at least 7 lorry parking spaces, reflecting its role in the supply chain. The site conditions around the building remain semi-industrial. It sits along a narrow industrial street where heavy vehicles still pass; notably, a concrete batching plant operates just next door on the same street. This means dust and noise are environmental factors – HK01 noted residents of the new transitional flats “may face dust issues” due to the adjacent concrete factory. On the other hand, the Tai Yip building enjoys a waterfront position – unobstructed harbor views to the south – and is only a 6-minute walk from Yau Tong MTR station, linking it conveniently to the city. Thus, the site’s immediate context is one of contrast: an aging factory building perched between emerging residential conveniences (transit, a nearby mall) and persistent heavy-industrial neighbors. This juxtaposition is central to the site’s character, highlighting the transitional nature of the
neighborhood. Structurally, Tai Yip’s robust construction and regular structural grid lend it a gritty but dependable character. The simplicity of its form – essentially a concrete “box” – provides blank exterior surfaces that could accommodate new additions or cladding. The facade’s uniform bays make it feasible to attach modular elements (like balconies) in a repetitive rhythm without disrupting the building’s visual order. In short, the architecture is utilitarian, strong, and adaptive, which makes it ripe for creative retrofitting.
The Tai Yip factory is especially well-suited as a testbed for DfMA (Design for Manufacture and Assembly) logic, specifically for experimenting with modular “bolt-on” retrofits such as prefab balcony units. Several inherent qualities of the site make this possible:
+ Regular Structural Layout: The building’s structural system is likely a regular grid of columns and beams designed for heavy industrial loads. This provides predictable anchor points and load capacity for attaching modular components. The open, “empty” floor spans indicate that new balcony modules can be mounted onto the robust perimeter structure without major structural alterations. In essence, the factory’s frame can bear the additional weight and stresses of pre-fabricated balcony units, thanks to engineering safety factors typical of industrial construction.
+ Uncluttered Facades: Unlike residential towers festooned with existing balconies or AC platforms, Tai Yip’s exterior is flat and unadorned. This clean façade is a blank canvas for retrofitting. DfMA components (e.g. steel balcony pods or modular facade panels) can be fabricated off-site to precise dimensions and simply bolted onto the existing slabs or columns on-site. The repetitive window bays make it straightforward to standardize module design. Such kit-of-parts intervention exemplifies DfMA: manufacturing uniform balcony units in a factory setting, then efficiently assembling them onto the building with minimal on-site work.
+ Single Ownership and Control: Critically, the Tai Yip building operates under single ownership, rather than being subdivided among many unit owners. This “monoownership” model means any retrofitting experiment can be approved and executed by dealing with just one owner/entity – in

fact, a charitable owner who has leased the whole block at a token rent for social housing. There are no strata title conflicts or need for consensus among dozens of condo owners (a common barrier to modifying occupied buildings). The cooperative ownership situation vastly simplifies the implementation of experimental DfMA upgrades, as decisions are centralized. The owner’s willingness to repurpose the building for the public good suggests an openness to innovative interventions that align with the building’s new role.
+ Supply Chain and Logistics
Ecosystem: The location and industrial setting of the site actually benefit DfMA deployment. Being in an industrial area, the site has good access for construction vehicles, cranes, and material delivery – large modules can be transported to site by truck with relative ease (the street was built for lorries). The presence of a concrete plant next door and other lightindustrial services nearby means on-site assembly needs (power, materials, equipment) are close at hand. In a broader sense, Tai Yip was historically part of a manufacturing supply chain ecosystem, and today that legacy continues in a new form: it can plug into Hong Kong’s modern prefab construction supply chain. For example, modular balcony units could be fabricated in a factory in the New Territories or Mainland and delivered via road (or even by barge to the Yau Tong waterfront) for quick installation. The site’s context thus supports the DfMA philosophy of off-site manufacture and on-site assembly by virtue of logistical convenience.
+ Experimental and Demonstration
Value: As the first industrial-building-tohousing conversion of its kind in Hong Kong, the Tai Yip “Light Factory” project already has a pilot/demonstration character. This means stakeholders might be amenable to layering on an additional experimental retrofit (like modular balconies) as a case study for upgrading livability in industrial building conversions. Since the transitional housing use is temporary (with a planned 5-year operation, the added balcony modules could also be nonpermanent installations – tested during the building’s interim use and removed or made permanent later. This flexibility aligns with a testbed scenario: the site can host a full-scale prototype of DfMA balcony retrofitting without long-term risk, yielding lessons for future citywide applications.
In summary, the Tai Yip Textile Factory’s combination of a strong, simple structure, permissive ownership, and logistic-ready

context make it an ideal candidate to showcase DfMA retrofitting. It can vividly demonstrate how prefabricated modules (manufactured off-site) can be swiftly attached to rejuvenate an old building – adding features like balconies to improve habitability and value.
The trajectory of the Tai Yip factory mirrors a larger urban trend in Hong Kong: the conversion and retrofitting of post-industrial buildings amid a push for urban densification. Since the decline of manufacturing in the 1980s-90s, Hong Kong has grappled with thousands of aging industrial blocks sitting under-utilized, even as developable land for housing is scarce. In response, the government launched revitalization schemes (notably in 2010-2016) to encourage owners to convert or redevelop industrial buildings for new uses. Under the first scheme, dozens of factories were wholesale converted into offices, hotels, creative studios, or other non-industrial uses, adding some 680,000 m² of new usable floor area by 2013. This policy shift acknowledged that these concrete behemoths – once hubs of toil – could be given new life to meet contemporary needs.
The Kowloon East district, encompassing Kwun Tong and Yau Tong, has been a focal point of this transformation. Industrial landmarks have been repurposed or cleared: for example, in nearby Kwun Tong, factory blocks now house design offices and craft breweries, or have been replaced by grade-A offices and shopping malls. Yau Tong, historically a mix of public housing and industry, is undergoing its own metamorphosis. Along Yau Tong Bay (the shoreline near Tai Yip), clusters of shipyards and depots have been dismantled to make way for massive private housing developments after years of planning. New high-rise residential towers now punctuate the skyline where smokestacks once stood. This residential densification in former industrial zones is a clear response to housing demand – the city is literally building homes on the ashes of factories
Yet, Hong Kong’s evolution is not a simple erasure of industry; it also involves retaining crucial logistical infrastructure. Even as Yau Tong welcomes new residents, it still hosts a cement depot and other utility industries that support the city’s growth (one reason the government initially hesitated to fully rezone the area). The Tai Yip site exemplifies this coexistence: on one hand, it is being
retrofitted to shelter people (a micro-scale answer to the housing crisis); on the other hand, it remains flanked by an active concrete plant – a reminder that some industrial functions persist to serve urban development itself. Such juxtapositions are common in Hong Kong’s urban retrofit story, where the line between past industrial and present residential/commercial use is often blurred.
The conversion of Tai Yip into transitional housing – and potentially into a prototype of modular retrofitting – highlights a nuanced approach to urban regeneration. Rather than wholesale demolition and rebuild (which is the fate of many industrial sites, but is time-consuming and wasteful), this project demonstrates an incremental, adaptive reuse strategy. It aligns with global sustainable design principles: reuse existing structures, retrofit instead of raze, and extend buildings’ lifespans by adapting them for new purposes. In Hong Kong, this is gaining traction not just for niche cultural projects (e.g. art lofts in old factories) but also for socially driven ones like interim housing. The government and social enterprises see potential in these sturdy old blocks; as one NGO leader noted, many industrial buildings are well-located and have potential for conversion to help alleviate housing problems. Tai Yip’s transformation into “Light Factory” is a pilot case validating that vision.
Local Balcony Typology References (Ko Yee Estate & Ko Cheung Court)
In proposing modular balcony retrofits for the Tai Yip factory, it is valuable to draw reference from existing local balcony typologies in nearby housing estates – though these references remain peripheral to the site. Ko Yee Estate, a public rental estate in Yau Tong completed in 1994, and Ko Cheung Court, a Home Ownership Scheme court redeveloped in the early 2000s on Ko Chiu Road, offer insight into Hong Kong’s typical balcony designs. Both estates arose from the redevelopment of older public housing (the former Ko Chiu Road Estate) and reflect the standard Housing Authority approach to balconies in mid-rise and high-rise blocks. For instance, Ko Yee Estate’s Harmony-type apartment blocks have small projecting balconies or utility platforms that residents commonly use for planting, drying laundry, or air-conditioner mounting. Likewise, Ko Cheung Court’s design (a mix of cruciform and linear blocks) includes reinforced concrete balconies that are integrated into the facade rhythm and sized to be practical yet compact – providing just enough space for a person to step out and for services like clothes drying racks.
These local precedents underscore functional and cultural aspects of balconies in Hong Kong’s dense urban setting. Balconies are not merely aesthetic appendages; they often serve as semi-outdoor utility spaces given the tight unit interiors. By referencing Ko Yee and Ko Cheung, the proposed modular balconies for Tai Yip can be calibrated in scale and usability to meet local expectations – for example, considering privacy screens, drainage, and facade alignment similar to those estates. Such contextual cues ensure that even as the Tai Yip building undergoes a bold modular intervention, the new additions will resonate with the surroundings rather than appear alien. (It is worth noting, however, that Ko Yee Estate and Ko Cheung Court themselves are not part of this thesis’s scope – they are mentioned only as design references to inform the balcony retrofit’s vernacular relevance.)
From Industry to Housing – A Microcosm of Hong Kong’s Transition
The Tai Yip Textile Factory site encapsulates Hong Kong’s wider shifts in urban form and policy – from an industrial powerhouse to a post-industrial metropolis focused on housing and services. Its story is a microcosm of the city’s evolution. Once a node in the global textile supply chain, the building is now set to become a node in addressing local housing needs. Its physical conversion (and potential augmentation with DfMA modules) symbolizes the city’s adaptive resilience: rather than discarding the industrial past, Hong Kong is repurposing it piece by piece to build its future. The site’s industrial bones, now grafted with residential functions, illustrate the layering of eras – where mid-century modernist factories are being retrofitted to serve 21st-century urban life.
In the broader context, using Tai Yip as a testbed for modular retrofit also speaks to Hong Kong’s pursuit of innovative construction methods amid land scarcity. DfMA and modular integrated construction are being championed in new public housing projects to speed up delivery; here at Tai Yip, those same principles could be applied to retroactive improvements on old stock. If successful, it could pave the way for scaling up such retrofits across other aging buildings, marrying the goals of urban regeneration with modern construction efficiency.
In conclusion, the Tai Yip factory site – with its rich industrial legacy, tough yet adaptable architecture, and strategic position in a changing urban landscape – provides an extraordinary platform for exploration. It is
uniquely poised to demonstrate how postindustrial Hong Kong can be retrofitted and re-imagined: balancing homage to its manufacturing past with creative innovations for a more livable, dense, and sustainable urban future. The lessons drawn from this single site will reflect and inform the city’s ongoing narrative of transformation.













The research and design process of this thesis was conducted with methodological rigor, structured in phases that mirror the project’s evolving complexity – from fieldwork and analysis to digital modeling, and to physical prototyping and stakeholder feedback. This section outlines those phases and the methods employed, highlighting how each step built upon the previous and how a combination of analytical, computational, and fabrication techniques were used to translate the agenda into a realizable design. The emphasis throughout was on iterative development and testing: gathering real-world data, generating options (both digitally and physically), and continuously refining the system in response to findings and critiques. By detailing the methods and structure, we demonstrate the thesis’s originality and rigor – not only in the what of the outcome, but in how the work was carried out in a systematic, evidence-based manner.
Typology Mapping and Precedent Research
– Concurrent with fieldwork, we undertook a broader research into balcony typologies and precedents. This involved both historical and global surveys. Historically, we looked at how balconies have been incorporated in Hong Kong’s housing over time (referencing sources like the Housing Authority’s design evolution documents and archival photos. We mapped out several typologies: the minimalist “utility platform” of modern HDB blocks, the old resettlement communal balcony, the private balconies of 1970s luxury flats, and even illegal balcony types (iron cantilevered balconies in tong lau buildings, rooftop pallet decks, etc.). Globally, we studied projects known for innovative balconies – such as the “Habitat 67” in Montreal with its interlocking terraces, or recent European retrofit projects where lightweight balconies were added to 1960s slabs. We also examined the product literature of companies making prefabricated balcony units (for example, UK and Scandinavian firms that produce bolt-on balcony systems for renovations. This gave insight into common dimensions, connection methods (many use a bracket anchored to the slab edge), and materials (aluminum decks, galvanized
steel frames, etc.). All these findings were compiled into a Typology and Precedent Matrix. Using an Excel sheet and diagrammatic drawings, we compared attributes: structural support (hung vs. cantilever vs. bracket), material, depth, usage, and pros/cons of each approach. This analytical method allowed us to identify a “design space” for our balcony system – essentially a set of parameters we could play with (e.g., maximum feasible projection 1.5m for structural reasons, open vs. enclosed balustrade depending on weight, etc.). Crucially, it highlighted the novelty of our approach: very few precedents dealt with mass customization – most bolt-on systems assume repeating identical balconies for every unit, whereas we wanted variation. Thus, Phase 1 also refined the brief by establishing that our system must accommodate multiple configurations while keeping a common structural and connection logic. This phase was thus both expansive (learning from many sources) and narrowing (distilling requirements). It showcased the rigor of grounding design decisions in documented precedent knowledge, ensuring our work built upon and contributed to existing discourse.
Phase 2: Principle Chunks Stakeholder Consultation and Simulation – In parallel with form development, we conducted what might be called simulated stakeholder consultations. Due to time and access constraints, we did not hold full community workshops, but we synthesized user input through surveys and targeted conversations. For instance, we circulated a simple questionnaire to a small group of public housing residents (not necessarily from Yau Tong due to access, but analogous demographics) asking: “If you could have a balcony, what would you use it for? Rank: drying laundry, plants, exercise, storage, etc.” The responses (laundry and plants topping the list) guided which module types were prioritized (we made sure to include a “green balcony” module with a built-in planter and trellis, and a “utility balcony” with foldable drying racks). We also had a meeting with a contractor who has done Minor Works (small scale construction in HK) to sensecheck installation plans – this conversation informed our logistics planning (for example, he suggested delivering modules at night when estate parking lots are free, and using a boom lift rather than tower crane for midlevel installations – advice we incorporated). While these consultations were informal, treating them as part of the method added practical savvy to the design. It demonstrated interdisciplinary collaboration, even in a
small way, which adds to the work’s rigor.
Phase 3: Prototype Prototyping and Fabrication Testing – One of the most significant method steps was moving to physical prototyping. We produced both scaled models and a full-scale partial mock-up of the balcony system. At 1:50 scale, using the data from the parametric model, we 3D-printed a portion of a Ko Yee Estate tower facade and a set of balcony modules. This was like a kit-of-parts model: we could physically attach and rearrange modules on the 3D-printed facade to mimic the Waspgenerated patterns. This tactile simulation helped in design reviews – it allowed people to visualize the depth and spacing in a way renderings sometimes fail to convey. More importantly, it was a check on the precision of digital assumptions: the 3D prints revealed, for example, that if two balconies are placed on directly adjacent flats, the gap between them was less than 150mm – which might be too tight for maintenance access or cleaning. Noticing this, we adjusted the module width slightly in the digital model to enforce a uniform 300mm gap as a “shadow joint” between modules. This kind of detail might have been missed without a physical model. It highlights how physical prototyping acts as a truth test for digital design, catching issues of tolerance and assembly that are hard to see on screen.
The capstone of prototyping was a 1:5 mockup of a balcony Principle Chunk. Collaborating with the workshop of automation factories and mechanical design consultants, we built a corner of one module (about 1.2m by 1.2m L-shape, with railing and floor) and attached it to a proxy “wall” (wooden stud wall simulating the building facade edge). This prototype used real materials: a steel frame (welded, with guidance from a technician), tempered glass for the door, and grating for the floor (a lightweight stand-in for what could be metal decking). The goals were to test assembly (how easy is it to bolt parts together?) and to evaluate finish and feel. One discovery was that aligning the bolt holes in the bracket was tricky – tolerances in drilling meant slight misalignment. This underscored the need for slotted holes or adjustability in the final design, which we then added. We also tested the load by having several people stand on the prototype; it held, but we observed some deflection, which led us to consider slightly thicker steel sections for safety. The fullscale mock-up also allowed potential user interaction testing: we invited colleagues to step onto it, simulating how it feels to step out of a flat onto the balcony. This yielded
feedback such as “the railing height feels good” and “could it be a bit deeper?” (the tester found 1.2m just enough for a chair, reinforcing that our decision to allow up to 1.5m depth for some modules was valid if structurally possible). Documenting these tests and adjustments demonstrates the thesis’s commitment to rigor in validation. It’s one thing to propose a shiny concept, another to physically build a piece of it and examine the nuts and bolts.
Design Development – Modular System
Definition – Armed with site data and a clear brief, we moved into the generative design phase. Here, the primary method was iterative prototyping in digital form We began by defining a base module –effectively a parametric 3D model of a balcony unit. Software-wise, Rhino3D and Grasshopper (parametric modeling tool) were our workhorses. We created a parametric script where inputs like width, depth, and height of a module could be adjusted, and features like railing type or enclosure could be toggled. The module was designed as a kit of parts: floor panel, side panels, front facade (which could be open or glazed), and a roof panel if needed (for an upper enclosure). By using Grasshopper, we ensured that the relationships between parts remained consistent – for example, if a module’s depth was increased, the support bracket geometry and diagonal struts would update accordingly. At this stage, structural reasoning was integrated: we consulted a structural engineer informally to get a sense of how much load the existing building facade could take. Rough calculations indicated that a lightweight steel balcony of about 1.2m depth, occupied by a few people and some plants, could be feasible with anchor bolts at two or three points in the slab/beam, given typical Hong Kong concrete strengths. Using this, we set constraints in the model (e.g., max depth 1.5m, and added an option for an extra support post to ground in case deeper modules are desired for ground floor units). We produced dozens of variants, which we evaluated against criteria like aesthetics (maintaining a coherent look), function (does it provide enough space to sit? to dry clothes?), and structural plausibility. We also performed a digital stress analysis on a generic module using Karamba3D (a structural plugin): this gave a color map of high-stress areas, guiding us to add reinforcement in the geometry where needed (for instance, the corners of the frame).
A key method in this phase was Wasp-based
aggregation – leveraging the Wasp plugin for Grasshopper, which is tailored to discrete modular assemblies. We defined each balcony module as a “part” with connection points (in Wasp’s terms, each module has attachment sites that correspond to positions on the building facade grid). We then used Wasp’s aggregation algorithms to simulate different combinations of modules populating a building facade. This was a rigorous way to explore the design space: Wasp allowed either stochastic aggregation (randomly assigning modules to flats to see an overall effect) or rule-based (e.g., ensure that no two directly adjacent flats choose the largest module to avoid overcrowding or ensure alternating pattern for structural balance). Running these simulations was illuminating. We generated many facade scenarios – effectively testing how the modules would aggregate at urban scale. The results helped refine rules: for instance, we set a rule that every third floor must have a gap (not all floors can have balcony directly above one another without creating a “continuous column” of load; the rule staggered them). We also discovered aesthetic/neighbor issues, like if one flat’s balcony protrudes much further than the one above, it could block light – so we introduced a guideline that upper floors get priority for deeper modules and lower floors stick to shallower ones to avoid shading (or if a lower wants deep, the one above should also extend). These rules were encoded into the Wasp assembly logic. By treating the design as a series of experiments with the computational model, we achieved a methodological rigor: rather than picking a form arbitrarily, we could substantiate why certain patterns or limits were chosen (they were tested via aggregation and found optimal in some sense). This computational method also underscores the originality of the approach – using algorithms not just for form-finding but to manage mass customization and ensure a degree of design control in a potentially chaotic varied facade.
Throughout design development, I maintained feedback logs from studio reviews. After each interim crit, we documented the critiques and our responses. For example, an early review commented “How will this look as a coherent addition, and not like random clutter?” – in response, we developed a more uniform design language (all modules share certain stylistic elements, like a curved aluminum edge detail, even if their sizes differ). Another reviewer questioned the interior impact: “Will adding a balcony steal light from the room?” – we then did daylight simulations for a typical room with and without balcony to ensure acceptability (in some cases, choosing glass fronts for modules to let light through). These reflections show an


iterative method of design -> review -> refine. Engaging critically with feedback ensured the project stayed rigorous and addressed potential weaknesses. We effectively treated review feedback as another “input” to the design constraints, much as site data or structural data.
Throughout all phases, the project maintained a clear organizational structure: each phase had defined outputs (analysis diagrams, digital models, prototypes) and each informed the next. Regular progress reviews were treated as mini-milestones to ensure no phase’s insights were lost. The methodology was also reflective: at each major step, we paused to write a short reflection on lessons learned, effectively a self-critique that guided subsequent actions. For instance, after Phase 2’s precedent study, we wrote a summary noting that no precedent solved individual unit customization in retrofits – that became a rallying point in Phase 3 to really focus on modular variation. This habit of reflection is part of the research ethos and is documented in the thesis process journal (included as an appendix).
In terms of originality and significance of method, a few points stand out: The use of Wasp and parametric tools to manage mass complexity is relatively novel in retrofit design – it shows a high level of computational design rigor. The blending of qualitative field research (talking to residents, observing culture) with quantitative simulation (structural and environmental analysis) exemplifies an interdisciplinary method that strengthens the design. The phased approach also mirrors professional practice in an innovative way – almost like an R&D pipeline for a product, which again aligns with the idea of the architect as OEM. Each stage of method was thorough: from dozens of hand sketches early on, to hundreds of digital iterations, to finally cutting steel for a mock-up. The attention to detail at multiple scales (urban pattern, building facade, human experience, mechanical joint) reflects methodological rigor as well.
Finally, this phase-based method allowed engagement with review responses at structured intervals. After mid-term, for example, there was significant critique about how the retrofits might alter the estate’s visual identity – some feared a loss of the uniform aesthetic. We responded methodically by preparing facade elevation studies with different densities of balconies, and showing references of other cities where diverse addons create vibrancy rather than visual chaos.
By the final review, we could present not just a design, but also the research journey that backs it up – convincing the jury that every decision was arrived at through careful exploration, testing, and refinement. In sum, the methods and structure of the thesis were designed to be as robust and modular as the balcony system itself: each step a building block toward an evidence-based, refined outcome, embodying the thoroughness that a complex multi-faceted project demands.
on your position on customization vs. standardization, and the possibility of a new set of rule of play under your speculative lens of production? You mentioned your CraftLab business -- could you speak more on the role of designers in that sense? What’s different?
platform—selling CNC and AI prototyping toolkits to schools. It’s where I developed the mindset of upskilling through design.
NS: So is this project a business or a pedagogy?
Roberto Requejo-Belette (RRB): The balcony retrofit idea—using prefab components from Shenzhen and enabling user-driven customization—is already rich. But expanding it to a full building and urban scale stretches feasibility. Tighten your scope and focus on the compelling aspects, like the physical model. Your process of adapting, prototyping, and adjusting components could have been the entire narrative.
Takeaway: Prioritize depth over scale. The balcony design, its modular adaptation process, and feedback loops are your most powerful arguments.
Manufacturing as
Chen Chen (CC): Did you build it yourself?
TS: I didn’t fabricate it myself, but was present throughout. I had to coordinate manufacturers from Beijing, Guangdong, and Shanghai. Even so, issues emerged—parts were rough, tolerances misaligned.
CC: That makes sense. Coordination is expensive. Still, what you did reflects a real industrial prototype. Just presenting that clearly would have been enough.
Takeaway: In DFMA, manufacturing coordination is part of the design. Presenting that negotiation as design would strengthen your argument.
-
Customization Logic
Elspeth Lee (EL): Can you speak more
TS: Mass customization is built on standardized parts. But I borrowed from Refabricating Architecture—like the “principal chunk” logic in car production. The idea is to identify modular thresholds where variation becomes viable. Process Engineers identified and innovated The Delphi Systems cockpit as a key chunk that integrated saftey sizing and comparmentalization concerns, which then formalize not just such piece of hardware, but the remaining tiers of assemblies and final products that are finetuned due to its ripple in the sense of the supplychain. Architects as an OEM then, becomes a designer around the productized supplychain, and as an extension -- innovators, educators and optimizers.
Takeaway: Position your system as a product platform: a base of standard parts with customizable interfaces.
Product or Open System?
Nicola Saladino (NS): I thought you built this—it looked very familiar and generic. That’s actually good. It means it can be repeated. But are you offering a closed product line or an open system?
TS: It can be both. Once the system exists, people engage. Like car modding, once makers see flexibility, they’ll participate. I’ve seen this even in my manufacturer interactions.
NS: But a balcony isn’t a car. It needs to be structurally safe.
TS: I agree. That’s why I tested the mechanism and acknowledged errors—like the mechanical fix being misaligned.
Takeaway: Customization must be bounded by structural logic. Your system should clearly articulate which parts are fixed, and which are open for adaptation.
Platform vs. Product
NS: Tell us more about the skill platform?
TS: My brother and I run an educational
Could you scale it down, prove movement, then iterate abstractly?
TS: I had to coordinate the entire shipping logistics—from Shenzhen to Hong Kong. It was intense.
TS: Depending on the day, I’m either a entrepreneur or an educator. It could be open-source, or a proprietary kit.
RRB: You’re at a junction—both paths are valid. But clarity is important.
Takeaway: Whether entrepreneurial or educational, state your intent. Design, business, and pedagogy can align—but need different framing.
-
Feasibility as Reality
TS: I initially avoided manufacturing. But after interning at an AI firm, I realized that feasibility—economic and production—is what grounds design. AI alone doesn’t justify value; producing that design does.
RRB: So you’re not afraid of not getting a job—you want to make one.
TS: Maybe both.
Takeaway: Your personal trajectory—from fear to framing a business model—is part of the thesis narrative. Include it.
System Consistency
NS: The 1:5 model used 1:1 parts. That was confusing. Are you being restricted by the available components?
TS: Yes. Some parts were leftover 1:1 drawer gliders. That’s all I had access to.
NS: But what’s your MIC system’s advantage over vernacular methods? It’s not clear. Each prototype seems disconnected. I’d like to see one principle carry through.
Takeaway: Consistency across scale is key. Identify a core principle and use it across parts, modules, and full assemblies.
The Prototype as Process
NS: Maybe this shouldn’t be a final model—it should have been your first test. You spent too much energy coordinating fabrication.
CC: That’s part of the story. Use the process itself as the prototype. Every misfit and logistics issue proves the feasibility challenges.
Takeaway: Turn the production struggle into architectural insight. Documented failure is valuable research.
Module-System Coherence
NS: What’s your system’s added value? Cost? Flexibility? It’s unclear.
TS: That’s what I need to refine.
NS: The component library doesn’t seem to connect clearly to the final output. The variation feels arbitrary.
TS: I’ll revisit it. The model just arrived before the review.
Takeaway: Focus on module-system coherence. Every variant should trace back to a base logic.
Closing:
The reviewers found the balcony thesis original, compelling, and contextually strong. Its ambitions around modularity, customization, and DFMA were praised.
The main critique centered on scope management and process clarity. Reviewers encouraged greater transparency in communicating missteps, and urged you to elevate logistical complexity as a design strength. Most importantly, they recommended rooting each design move in a consistent system logic.
Final Takeaway:
The project’s success lies in its industrial realism and social ambition. With tighter framing, clearer principles, and a stronger articulation of feasibility, it could evolve into a real-world product, platform, or pedagogy.

Midterm Review Q&A — Balcony Prototype Development
Participants: Kai-Cong Wu, Chang Su, Tao Zhu
Scale and Scope: From Balcony to Urban Chunk
Takeaway: The project risks spreading too wide between material design, spatial interaction, and architectural scale. Focus on one: define the balcony not as a symbolic typology but as a functional spatial-product interface.
TS: “I’ve been testing out a chassis that can plug in both to a balcony wall and possibly stand alone — it’s almost like an appliance, but also a micro-space.”
KCW: “You need to make sure your product has a fixed logic of application — is it part of a wall? A unit? A zone?”
TS: “Right now it feels like it’s floating between types, but I agree — I want it to behave more like a unit, like a self-contained retrofit node.”
Reflection: This led to defining the prototype as a semi-autonomous unit — something between furniture and facade, with a logic that governs where and how it is deployed.
-
Theme 02 — Function vs. Expression: Do More with Less Parts
Takeaway: Reduce unnecessary mechanical features and clarify how motion relates to use. Movement should not be decorative — each interaction should trigger a clear spatial or performative change.
TS: “I originally added all these sliding rods, pop-out trays, and rotational clips... but it’s starting to feel more like mechanical ornament.”
CS: “If it’s going to move, it needs a reason. What are you gaining by sliding, flipping, folding?”
TS: “I think I’m trying to make it feel transformable, but I can strip it back — only keep the ones that actually produce a spatial effect.”
Reflection: This led to reworking joints, sliding panels, and rotating frames to have justifiable functions — for shading, privacy, or dynamic access.
Takeaway: Consider how the user anchors the object — where the hand lands, how much force is applied, which parts require more precision. Product logic emerges from repeatable actions.
TS: “Some of the interactions are completely freeform right now — pull here, twist there — but it’s not intuitive.”
ZT: “Architecture of use is repetitive — ritualized. Doors, drawers, rods... these are not free gestures. They are trained.”
TS: “So I need to choreograph the gestures more — like, define where and how the hand meets the surface.”
Reflection: This idea grounded the interaction logic — standardizing where human gestures meet parts and treating those as interfaces with architectural permanence. -
Theme
Takeaway: Don’t rely on architectural context for final fit. The prototype must have selfcontained closure logic — it should hold together like a product, even without building attachment.
TS: “Some of the joints assume a wall to lean on — I’m using tape and props just to keep the unit vertical.”
CS: “If this thing is meant to be added to architecture, it needs to be self-sufficient in structure, not waiting for a host wall to give it shape.”
TS: “That’s fair. I’ll rework the frame so it closes and locks on its own, no dependency.”
Reflection: This led to reinforcing the main frame and treating each chunk as a discrete product unit with its own envelope and closure mechanisms.
-
Theme 05 — Prototyping as Performance, Not Presentation
Takeaway: Don’t overstyle the mockup for presentation. What matters is not what it looks like in renderings but what it proves in the process — how it folds, opens, holds together.
TS: “I kept making it cleaner for the review, but it kind of lost its grit. It’s not behaving like a test rig anymore.”
KCW: “Treat the prototype like an engineer would — not as a display piece, but as a test bench.”
TS: “So I should use this phase to break things — see where the faults are.”
Reflection: Shifted the focus toward making a 1:1 working test rig instead of a visual mockup. This allowed the assembly process and failure points to become part of the design documentation.
Closing Remarks
The midterm review helped sharpen the project’s identity: from vague balcony speculation to a discrete architectural product with DFMA logic. The reviewers pushed for a tighter relationship between movement, ritual, and use — a system where form follows interaction, not just form.
Final Direction Shaped by Review:
1. Reduce symbolic references and commit to performative modularity.
2. Clarify unit definition: not a balcony but a deployable wall-chassis hybrid.
3. Design for assembly, feedback, and repair, not aesthetic completeness.
4. Shift design energy into motion logic, human input, and usage scenarios.
transformation. The balcony becomes a site of recognizable human variation, and thus, an interface for identity.
TS: “AI can’t fabricate. But it can simulate, evaluate, even generate typologies — it gives you a landscape to choose from.”
Peer: “So it’s a speculative engine, but the loop closes only when paired with real fabrication?”
Theme 02 — The Balcony as Edge Condition
TS: “In dense housing blocks, the balcony is often the only architectural part users can change — that’s where life shows.”
Peer: “So you’re trying to frame the balcony not just as a projection but as a microterritory?”
TS: “Yes, and its looseness is a feature. It’s an unstable boundary, but one that’s expressive.”
Takeaway: The balcony as an architectural component is unique in that it permits — and often invites — personalization. This personalization becomes the basis for legibility at the urban scale.
-
Theme 03 — Sampling as a Strategy
TS: “I think of my early drawings as balcony samplings — like a scan of urban handwriting.”
Peer: “And what happens if you treat them not as aesthetic references, but as behavioral data?”
TS: “Exactly. Each object speaks not of form, but of use — what’s hung, shaded, stored.”
Takeaway: Sampling facade elements is not about visual inspiration, but behavioral forensics. The city’s ‘image’ is made of daily life made visible at the edge.
Early Concept Discussions — Framing the Project
Session 1 — Image of the City, Legibility, and Balcony as Interface
Theme 01 — Legibility through MicroVariation
TS: “When people talk about the repetition of Hong Kong facades, I think they’re missing the legible differences — the way each balcony tells a slightly different story.”
Peer: “Exactly — it’s not the repetition, it’s the variation within repetition that builds identity. Lynch talks about this.”
TS: “So if I treat the balcony as a visual unit of legibility, I can also read it as a behavioral unit — that’s how I tie in user engagement.”
Takeaway: Legibility isn’t static — it’s generated through user-authored
TS: “How do I make DFMA a conceptual driver rather than a late-stage optimization?”
Peer: “By defining constraints early. Design the idea around its parts, not apply parts to a finished idea.”
TS: “So the generative thinking already includes interfaces, tolerances, fixings — before the form appears.”
Takeaway: DFMA logic is most powerful when it’s embedded at the sketch phase — when a design is built from the rules of its own assembly.
Peer: “Where does AI come in for you?”
TS: “Exactly. And I think the productive future is one where generative AI talks directly to manufacturers — like plug-and-play DfMA.”
Takeaway: AI enables a speculative design space, but its impact grows when connected to fabrication logic. DFMA becomes the ground that anchors digital invention to physical production.
TS: “I used to think fabrication comes after design. Now I think it’s a narrative — a way to organize design thinking.”
Peer: “So your balcony isn’t just about use or image — it’s about how it’s made, and what that implies.”
TS: “Right. It’s a story told through brackets, folds, and joints. That’s where the design lives.”
Takeaway: The act of making isn’t secondary — it’s structure, logic, and language. Manufacturing constraints are not limits, but form-giving mechanisms. -
These early conversations shaped the project’s dual logic: visual and procedural. From reading the city through balcony variations to defining fabrication as a design narrative, the project began to position itself between visibility and assembly — image and instruction. They laid the groundwork for a thesis that treats the balcony not as a finished object, but as a lens through which to read, model, and fabricate urban life.
Chapter I: Latent Repetition in Everyday Architecture
Types and Species
Taxonomy of Mechanisms
Human Collective Intelligence: Sovereignty
Machine Collective Intelligence: Subassembly
From Unit to Urban
Customisation as a Design-to-Production Logic (DfMA)

Bay-Window Projection




Traditional window bay that protrudes slightly beyond the façade; may include mesh screens or louver shades. Common in 1970-90s residential blocks.

Storage-Loaded Projection



A sheltered platform overloaded with resident add-ons: AC units, cages, laundry racks, miscellaneous clutter—function over form.










Suspended / Hung Balcony
Suspended / Hung Balcony
Suspended / Hung Balcony
Balcony as Local Grammar
Suspended / Hung Balcony
Hong Kong’s balconies resist classification. What begins as a domestic extension becomes a typological hybrid—half storage unit, half air-conditioner mount, part laundry, part social edge. The project first catalogs these balcony types as both observed behavior and spatial artifact.
Drawn from common configurations in public housing and retrofitted estates, the models reflect not formal consistency, but patterns of adaptability: plug-on logic, tactical add-ons, informal zoning. Balconies here are not merely spatial leftovers; they are agents of customization: conducting domestic strategy and creative resilience.

Now rotated into vertical alignment, these balcony modules begin to read less like typologies and more like device units each a compact response to a specific spatial task.
From laundry racks to planter rails, shading visors to storage brackets, every unit becomes a deployable element in a growing toolkit.
Assembled collectively, they enable a mechanical approach to customization: not just types, but options, ready to be plugged into existing frames, buildings, or user scenarios.
These volumetric models extract a “catalogue language” from typical Hong Kong balconies. From railing-hung extensions to boxed-in shelves, they represent not standardized design but accumulated improvisation.
Their modularity is not in form but in function: adaptable, layered, and embedded in everyday necessity.
Each device in the balcony toolkit responds to a discrete function—shading, drying, sitting, storing. But their true value emerges through combination. Can these modular parts, once defined, be recombined into larger chunks and choreographed into behavior-rich assemblies? Especially corner modules, nested clusters, or full facade strips, these pieces operate not as decoration, but as hardware extensions of domestic life.
Custom / Modified / Retrofit
“Balcony as user-edited capsule” — a room to be enclosed, expanded, personalized.
• Enclosed Balcony / Sunroom
• French Window Balcony
• Partitioned Micro Balcony
• DIY Furniture-Added Balcony
• Stunted or Converted Balcony
Use behavior: social interface, air/light, leisure Era: Post-war modernist housing to 80s

Domestic Infrastructure / Post-95s
“Balcony as utility shell” — technical layering of washing, drying, aircon, structural service zones.
• Drying Balcony / Laundry Veranda
• Suspended / Hung Balcony
• Utility Balcony / AC Platform
• Structuralized Service Frames
• Recessed Balcony (Infill / Loggia)
Use behavior: domestic labor, mechanical mounting Era: 90s–2000s, especially Hong Kong & Singapore
Modernist / Performative
“Balcony as stage” — an architectural gesture of openness, collectivity, or framed views.
• Viewing Balcony / Observatory
• Planter Balcony / Green Balcony
• Wrap-Around Balcony
• Garden Balcony / Large Terrace
• Cantilevered Balcony (Projecting)
Use behavior: customization, enclosure, reterritorialization Era: 2000s onward; typical of dense retrofits and grassroots adjustments








First Phase Early Stages 1960s
Wealthy people were willing to pay extra for spacious indoor/outdoor areas, leading to the popularity of verandas.

Second phase Bay Window 1970s/1980s
As the population surged and living conditions became cramped, maximizing indoor space became a priority. In public housing estates, verandas were often fenced off, re ecting the operable/customizable nature of balconies. The bay window emerged as a solution, being treated as an internal space that was less likely to be modi ed illegally.
Third Phase Environmental Awareness 1990s
The government started enforcing the de nition of balconies, restricting enclosure modi cations. Developers began negotiating with the government to combine utility platforms and balconies for calculation purposes.




Fourth Phase Market-Oriented Shift 2000s 1.1
Policies began to encourage balcony construction through incentives. This approach proved effective as developers could construct basic balconies but still sell all the balcony area, effectively lowering construction costs.






Rotate (Revolute Joint / Rotary DOF)
Swivelling louvers, pivoting drying rack




Shroud / Enclosure)
bamboo blind, full tarpaulin wrap




Extend (Telescopic Prismatic Extension) Telescopic laundry pole, retractable awning arm









1.2 More than understanding the conditions via sections of balconies, I’m interested in the parts: meaning mechanics of movement, tolerance, sequence and trajectory as if they’re imagined as live organisms.
Understanding human behaviour and the hardware behaviour are interlinked; in other words, “mechanisation is the behaviour of the machines”. You see the magnet analogy coming in, where the balcony is more than discrete Legos due to its mass customization.











Integrated Component















Integrated component construction
Subassembly as light-industrial DNA





Trolley as subassembly shadow Everyday product design shows modular logic

Subassembly culture in Architecture? Buildings (Architectural Design) rarely adopt productbased design logic

Massing and Spatial Definition:

From Domino to Integrated Assemblies Framework adaptability now meets industrial pre-packaging—beyond structure, toward systemization












Integrated component construction
Subassembly as light-industrial DNA





Prefabricated, not yet integrated / personalized Sapphire’s bolt-on balconies show modular promise—but remain fixed and conventional
Preliminary Manufacturing Studies
Prototype: Foldable Balcony Module
As a speculative DFMA study, this drawing sequence explores how a Hong Kong balcony—normally retrofitted as a post-construction extrusion—could be designed as a foldable, modular unit within a curtain wall panel. The system is composed of discrete subassemblies (frames, louvers, railings, folding racks) and collapses into a shippable unit, then deploys into a functional balcony bay.
Design Objectives:
• Integrate spatial, structural, and service concerns from the start
• Embed production constraints like transport size, assembly sequence, and jointing tolerances into early-stage design
• Translate informal customization patterns into standardised fabrication logic






























consultants (cost estimators, subcontractors) will prove in several of the case studies shown in this book to alter the conventional development of a design project.
Spatial conflict checking within the information modelling environment allows the designer to study the physical integration of building systems such as structural members and mechanical ducting, and ensure each does not interfere with the other.
Jersey City, New Jersey, 2013
5 GRO Architects, bills of quantities, 2013
Within the information modelling environment, the designer can query specific assemblies and generate bills of quantities that can be linked to database or web-based cost information.
This drawing illustrates how Building Information Modelling (BIM) enables real-time quantity takeoffs and assembly-level costing. Designers can query each structural member by type, size, weight, and connection logic—generating cost data that links directly to procurement systems. Conflicts, load requirements, and bill-of-materials are integrated in one shared model.
This is a model of design merged with logistics. For my balcony crawler unit, this type of queryable assembly logic underpins the feasibility of customisation at scale: each bracket, frame, and platform must be traceable, priced, and pre-coordinated. This granular design-to-production feedback loop is essential to DfMA workflows, ensuring that custom units don’t become bespoke inefficiencies.




This book takes a different track from others in that it does not presuppose that everything the designer needs exists within a library stored within BIM software. Instead, it discusses how geometry is built to take on specific attributes, thereby advocating the creation of custom libraries when called for. The Carl Mitcham quote that opens the chapter is timely for several reasons. First, it was written in 1995, the year I graduated from undergraduate school and it is quite incredible to understand how the practice of architecture has changed since then, specifically through information modelling technologies and the impact they have had on the design process. Next, it makes distinctive the difference between the current landscape of technology and the one that existed during the rise of humanism in the early Renaissance – a time that many look to specifically when linking information modelling concepts to the activities of the master builder. The possibility to put forth more comprehensive and integrated designs for buildings, through software, does have similarities with the work done by the master builder – usually an artisan trained in the guilds who spent much of his entire career on the site of a single construction project. Finally, it suggests that a post-technological milieu ‘reincorporates into itself reflection’, or perhaps intuition, that can reposition the use of technology to the hands of the designer-author as opposed to the technical consultant or draftsperson. That technology, specifically technologies used to support architectural design, has developed to a point where it is flexible enough to be engaged within intuitive design strategies that foster novelty.
With information modelling packages, such conflicts can be investigated virtually, prior to the start of construction. Spatial conflict checking allows for real-time reporting of clashes between building components and equipment within the information model. Reports, in the form of XML documents, can be circulated to the entire design team so parties can take appropriate action to remediate any problems virtually. Such iterations encourage collaboration between the design team and generally make more expansive design operations prior to building, as opposed to positioning them in the field where errors are costly in terms of expenditure and time.

Jersey City, New Jersey, 2013
This project exemplifies how mass customisation can be embedded directly into a DFMA workflow. GRO Architects designed a base unit—4.9 x 10.4 metres, optimised for shipping and stacking—as the core volumetric module. Customisation is introduced not through altering the core geometry, but via a library of prefabricated ‘clip-on’ elements, which differentiate interiors and articulate façade variation. Enabled by BIM, this strategy maintains manufacturing efficiency while allowing architectural specificity—illustrating how productisation and customisation can operate in parallel.










Prior to modelling packages, cost estimations were undertaken by the general contractor or cost estimator measuring the twodimensional size of materials as an area, reported in square metres or feet, and applied to a unit cost of a material and cost of installation. As such, areas were broken down into rectangular or triangular shapes as best estimates being measured from a printed drawing set. Complex or curving shapes were difficult to estimate; and because specific costs of materials were based on the experience and local knowledge of the contractor that was reviewing the architectural drawings, estimates could vary widely.















The builder stands to benefit equally from the virtues of information modelling. While new contractual organisations between architects, builders and owners are beyond the scope of this section, it is important to note that during the development of the information model – which is accessible to all parties involved in a building project – attributes such as cost data and construction sequences can be input. These aspects of building, which generally have been undertaken by general contractors or their consultants (cost estimators, subcontractors) will prove in several of the case studies shown in this book to alter the conventional development of a design project.



















































In his 2012 book Future Perfect: The Case for Progress in a Networked Age, Steven Johnson suggests a phenomenon he calls ‘peer progressivism’ in which problems are solved incrementally by many, in a decentralised way not unlike web networks. This is a useful way to think about a design and construction team developing BIM, where specialists can add to the model within their scope and expertise. This has interesting implications for authorship, but instead of BIM simply giving way to ‘design by many’ scenarios, it seems the architect or designer, by imparting design intent, can guide the development of a building information model while still relinquishing a certain amount of the control



















This book takes a different track from others in that it does not presuppose that everything the designer needs exists within a library stored within BIM software. Instead, it discusses how geometry is built to take on specific attributes, thereby advocating the creation of custom libraries when called for. The Carl Mitcham
As information modelling packages are object-oriented, individual components can be queried for material and performance data, as well as cost. Such data can be organised and output within a spreadsheet program like Microsoft Excel® so materials can be sourced and costs compared. By generating automated bills of quantities, the often difficult task of costing a building project is greatly simplified. Hyperlinks to web addresses could link virtual geometry to products or equipment from manufacturers or suppliers. Further, companies such as RSMeans publish an online database of construction and square-foot costs that is updated quarterly. The database includes open shop or union labour costs, is formatted to the Construction Specifications Institute (CSI) and is adjusted for cost differences per US geographical region. Hyperlinking between an information model and such a database could allow for the real-time updating of a cost estimate within the
Chapter II: Architecture of Parts and Partnerships
DFMA Pipeline: From Idea to Factory Floor
Prototyping: Constraints, Failures, and Feedback Loops
Material Logic: From Standard Parts to Custom Assembly
Lessons in Making: Learning from the Supply Chain
OEMs, Assemblers and Higher Level of Craft





2.1 then considered what if the spatial conditions of these balconies can be turned into modalities within one built product. If balconies are a key integrated block based on how much customization people are able to do on it, then wouldn’t that suggest, mechanical design-wise, it can morph across typologies or even combine to form other elements? Making it the unitized magnet
01 Massing and Spatial Definition:
First phase of cross-disciplinary work between myself and a mechanical designer. The SolidWorks file visualizes a conceptual balcony module not only as an architectural space, but also as a machineready subassembly. Axial annotations and constraint diagrams were used to communicate potential movements, tolerances, and assembly logic—laying the groundwork for a new modality of balconies: part-space hybrids ready for DfMA integration and typological transformation.






























2.2 So more than folding a single balcony into a shippable unit, which is what discreet pre-fabrication logic does. Such Principle Part should shape shift and into different types of, balconies, façade, module, or other elements, making it a suitcase, when unfolds, becomes a hardware that is no longer read as a typically legible building elements, but instead more of some sort of mechanical hardware device that is just a container of these traces.
















We often begin with pre-configured parts—faucets, doors, bricks, chairs—rarely questioning their industrial origin, let alone reimagining them as recombinable units.
But what if we could design from raw elements upward, not toward buildings, but toward a principal chunk: a core spatial-product hybrid.

LOSING CONTROL The last century witnessed an unprecedented development of new materia-



and improved environmental systems, as well as a new understanding of old topics, such as acoustics. This expansion of choices has added up to infinitely more complex and specialized buildings that require expertise in more subjects than one architect can master. The architect cnow coordinates the many diverse consultants who are able to master their own specialties.










IMPROVING THE SUPPLY CHAIN The automotive industry has determined that expanding the supply chain into a few tiers has improved the quality of the final product and reduced its cost. Instead af having all parts arrive at the final point of assembly. the tiers gradually build up collections of parts to supply modules or integrated component assemblies to the original equipment manufacturer.
Like vehicles or planes, the making of a significant hardware must embrace modular subassembly not only in fabrication—but in conception.
This chunk would function like software—a constantly updated system kernel through which architecture is iterated, upgraded, and deployed from a product-first perspective. From





Rather than fixing form upfront, we propose a fictional principal chunk that adapts to user habits, daily rituals, and social variation.



Here, form follows process: assembled in parts, lived in layers.















Here marks the kickoff of a factory-oriented design logic— repackaging balcony mechanisms into chunk-sized parts using a 20-unit grid.
Through collaboration with mechanical consultants and automation suppliers, the system translates learned movements into repeatable modules.
Aluminum extrusion is chosen for its standardized stickand-joint logic, enabling movement tests and locking precision through rotation, sliding, and collision-based assembly.







The process began with a Rhino-based model sent to the mechanical designer—an attempt to communicate balcony chunking logic through spatial animation.
This early sketch conveyed only part behavior and intent, not full structural clarity.
By framing the system as a prototype—and likening it to a piece of furniture rather than architecture—the collaboration opened a shared ground for further development.
This matrix reflects an ongoing exchange—jumping between software, scales, and material concerns. From Rhino to SolidWorks, from zoomed-out systems to joint details, each step advanced the chunk through collaborative trial, error, and refinement.
With access to factory component libraries, the consultant translated these abstract design gestures into a feasible assembly logic. Standardized mechanical parts from the SAMOL hardware catalog were introduced to test sliding, rotation, and locking functions. In this way, the proto-prototype was not only refined, but redefined—moving from conceptual sketch to manufacturable chunk through industrial constraint and mechanical reasoning.
































材质,场景,配件







定制,到场预留安装





• 门的位置现模型中显示为宽700高600的洞口,将会是 定做折叠门的厂家的预留框架开口
具体做法,夹层,制止件
2.3 The experimentation takes place from pixelating the balcony types into movable parts — planes, and modules that deploy by flipping and sliding. Imagining at the same time that the trajectories of these movements would linger as living tools like frames in a film, and get substantiated into functional segments, such as blinds, sun shades, foldable platforms, clothes hangers, storage units. (plug-in logic enabled customization due to adaptability.)





具体的百叶构造,是由两片1厘米边框的金属板(图中粉色)夹透明夹层构成(图中蓝色) 并在四个角落打孔固定

在连接铝型材的一段百叶金属边框带有孔洞,需添加摩擦垫片,达到模拟调节百叶角度后定位的效果 前版本有考虑角度调节器,但做工复杂,且垫片摩擦力已经能满足调节百叶角度的需求,遵循上图简化做法。

材质,透明度,厚度,镶嵌方式



该单为一个产品研发打样,打样为实际比例缩小 1:5 后的大小。
目的是为了模拟实际建筑幕墙产品的变形方式。板面的开合与滑动。 变形机制都是靠标准件滑轨、合页、卡扣和制止建达成。






• 所有板材厚度不限,镶嵌在型材中间即可,可用封边条 • 板材采购按厂家就近/省时/方便采购

所有移动机制汇总
有10个左右的移动机制,易混淆,有不清晰的还请及时找设计方沟通确认

















2.3 The project enters a product development phase where mechanical characteristics start to come out. need a way to not only clearly trace the movements, but also the tolerance and the trajectory of joints, so it’s an experimentation with machine-specificities.


Proto-Prototype as Consumer Logic Encoder



#1. 侧挡板升降,两根导轨,能卡至固定档位。 两侧飞翼为梯形 两块板材质都为木板。


#2. 前侧挡板升降,一块板两根导轨,能卡至固定档位。 共三块板,最外侧板滑块在下往上移动;中间板滑块 在上往下移动;最内侧板 固定不移动 (注意最内侧板材质为pc阳光板,中间和外侧两块板 材质都为木板)



#7. 百叶的开合(上下方”额头”处),如百叶细节,能借由 垫片,单独将共十六个百叶单元卡至固定档位。 下方额头百叶仍然可以移动。 材质和构造见百叶专篇。



#3. 上方”额头”升降,两侧各两根导轨,能卡至固定档 位。下方额头规格一样但是固定即可无需移动。 材质为侧面pc阳光板,前面为百叶,构造见百叶专篇 • 若机制#3下降,机制#4防盗网需打开。






The proto-prototype uses off-the-shelf components, but its significance lies in how it’s assembled—through studying customization behavior and tactically encoding it into movement.




From spare parts to behavioral chunks, The parts are ordinary; what’s new is the logic. It’s not just a model, but a speculative product that helps users make spatial decisions they didn’t know they could.
By treating user habits as tectonic data—like behavioral market research—I developed a principal chunk that doesn’t serve a building, but proposes one.


#6. 侧边柜子移动升降,底部两根导轨,借由其中一个轮 子向后(即室内方向)移动。 材质为木板


#4. 上方”额头”下含防盗网,可旋转向前弹出,两侧各一 个合页,能卡至固定档位。 弹出时固定在前部最外侧挡板的上沿,收起时固定在 天花上预留的接口处。 若机制#3下降,防盗网需打开; 若机制#5要弹出,防盗网需打开; 若机制#4防盗网要弹出,机制#2外侧板要上升。 #5.




Here, customization isn’t a feature—it’s embedded into the choreography of parts.




















Inline Defects Summary








in place · Top and bottom misaligned, drawer can’t close · Panels only move upward, not downward · Sunshade panels reduced by two units · Sunshade panels reduced by three units · Sample part inconsistent · Found partial solution for this connector


Inline Issues Summary




Parts dislodged or damaged during transit · Components exceeded transport size limits · High-cost parts failed multiple manufacturing attempts · Cross-border handling exposed minor defects at full scale · Certain elements too intricate for standard tooling
2.4 By trying to Frankenstein it directly under a fabrication context, without a specific build purpose architecture-wise, produced a thing that has a lot of possibilities product-wise, and is ready to be made. By finding a mechanical design consultant and an automation factory, this “principal chunk” is a speculation of a not yet existing principal chunk that animates the Masion Domino framework.
Putting architect in the role of an OEM. By looking at other industries not to reference their final product, but their multitiered supply chain, by making something that is inspired by the balcony, but doesn’t exist in architecture, prototypically.



ARCHITECTURE & BUILDING
supplier supplier
supplier
supplier
supplier
supplier
supplier
supplier
supplier
supplier
supplier supplier supplier
supplier
supplier supplier
supplier
supplier
supplier
supplier
tier 2.0 subassemblies
supplier

supplier


BREAKING OUT OF THE BOX
lished by their traditional roles. All parties must seek a balance between vision and profit. There need to be reciprocal relationships between the developers of materials and products with the impIementers and appliers.
2.4 Upon reflection, there are 2 discoveries, from the mechanical consultant and the automation people about compacting designs, but also perhaps why previous assemblies of MIC’s are hard to implement, maybe it’s because the failures was due to the restrictive nature of the agenda that underlays each successive effort. We’re trying to simplify what isn’t yet complex enough in the first place.

ARCHITECTURE & BUILDING
supplier

supplier
tier 1.5 systems
Modular Production Supply Chain
Process engineering of key parts, final form follows process A multitiered organization
tier 1.0 modules
OEM product
Architects/ Consultants
IT/Software Enabler
MATERIALS &. PRODUCTS
ENABLING COLLECTIVE INTELLIGENCE An entire new industry that produces communication/collaboration software has made it possible for the various parties involved in a project to have realtime sharing of information. This instantaneous communication allows each party to be aware and involved with the other various disciplines throughout the entire process of a project.
Architect as Industrial Negotiator
THE MODULAR PRODUCTION SUPPLY CHAIN The hierarchical tree far parts supply in the automobile industry is broken down into four levels, or tiers. It begins with an oem who subcontracts out the production of many large chunks of a vehicle. Those sub-contractors in turn sub out the smaller chunks of their modules. This ladder continues until a chunk is reduced to pure parts.
Taking on the role of an OEM architect revealed the complexity of product-level defect control—something rarely encountered in conventional architectural practice. Misalignments, part tolerance, and transport-related fitting issues became not just technical concerns, but design responsibilities.
This shift repositions the architect as an industrial coordinator, interfacing directly with multi-tiered supply chains and mechanical constraints.
The discovery here is twofold: first, that many of these engineers draw on cross-industry expertise; second, that prefabrication agendas like MIC often falter because they lack this fluid, responsive manufacturing logic. Here, design is less about authorship—and more about negotiation.


Factories as Co-Designers: Collaboration and Knowledge Exchange
2.5
Throughout the development, I continually benchmarked the project against precedents from both industry and design history. Two influences stood out. First, the Blue Frame expandable modular system – essentially a flat-pack container house product made in China – provided a real-world example of architectural components treated as commodities. I studied Blue Frame’s catalog, observing how a complete living unit could be collapsed, shipped, and rapidly reassembled on site. This prefab system’s steel frame and panel approach was pragmatic and robust, but also generic. Its existence confirmed that mass-produced living spaces are not only possible but already on the market.
However, Blue Frame’s one-size-fits-all nature underscored the need for customization; it lacked sensitivity to Hong Kong’s dense urban context and the individual apartment’s character. My balcony system sought to bridge that gap: achieving similar efficiency and economy of production, while tailoring modules to the local building fabric and cultural expectations of a home extension.yond their usual scope. Through iterative prototyping with them, we co-developed a detail that achieved the desired sculptural look while simplifying the welds for their craftsmen. Moments like this blurred the line between designer and maker; the factory’s practical creativity meshed with the project’s conceptual aims.








01 Organizing previously disparate elements—windows, rods, grills, ceiling channels, floor panels—into coherent principal chunks. Some are adapted from furniture logic, others from facade systems.
These hybrid chunks blend industrial components with spatial behavior. Some are engineered surfaces, others are novel inclusions discovered during prototyping, like the lowered louver-pit—unexpected, but now integral. This is product logic in architectural space: not just a kit of parts, but a redefinition of what those parts can become.

02
Several parts—flywings, grids, drawer panels—are now coordinated into a single operational chunk. The chunk consolidates previously isolated behaviors into a unified hardware unit. While each element is manual, the layering of movement turns these into a coded sequence—an embodied protocol for occupation and closure.




01 Presets for Modularity Primary frame defines the unit’s structure and sets up modular potential. It acts as a spatial boundary that anticipates future attachments — rods, windows, tools — and holds enough tolerance to accommodate off-the-shelf parts and operable elements.
Architecturally, it embeds “known chunks” like doors and handles into a fixed format while leaving room for variation. By locking in size and sequence, the frame becomes a template for design and assembly — less about composition, more about compatibility.

02 Panel Assembly: Nested Operations Panels as pre-coded sequences. Each one includes edge rules, fastening strategies, and material tolerances. This prototype shows how frames accept multiple configurations, and how panels layer onto each other with specific logic.
Assembly begins with primary surfaces and resolves into finer components — “grills”, handles, retractable rods each expresses an operation. The panel isn’t visual first — it’s procedural. Following the logic of nesting, stacking, and fixing, enabling manufacturing to work predictably across.



01 Customization here is system-encoded. Its role is indirect—embedded in the product’s structural logic rather than its aesthetic variability. Each decision aims to condense function, optimize space, and tolerate repeated use. The system is built to enable multiple operational modes: not by choice, but by design. This allows the prototype to behave like infrastructure—engineered for change, but robust at the core. The user experiences flexibility as pre-defined options, similar to how adjustable-height desks provide “choice” through preprogrammed automation.

02 Tooling as Typology
Many parts in this build reflect what’s available, not just what’s drawn. Hinges, rollers, brackets—all sourced from local industrial systems—shape what typologies emerge. What looks architectural begins to resemble tooling. Here, “design” happens at the overlap between spatial imagination and what can be bolted, slotted, or folded.




01 Instead of traditional furniture logic, this prototype builds in dynamic interactions—movement becomes the interface. Unlike the static relationships described in works like Neufert or Francis Ching, this system anticipates the body through action: pull, rotate, extend. Some motions are human-scaled; others are optimized for future automation. Sliding mechanisms, hinged parts, and rotating joints allow components to transform without being reassembled.
In factory production, this demands early attention to both mechanics and ergonomics—designing for users who interact not just with surfaces, but with the behavior of the built object.

02 Choreography by Constraint
The chunk moves not by automation, but by logic: guide rails define direction, notches define rest points, and hinges set the range. Movements are constrained— but intentionally so. These limits teach the user how to handle the object, turning the prototype into an interactive manual of use.



02 Architecture by Assembly Logic
Instead of simply sizing for human body dimensions, this prototype modularizes human motion. The parts are designed around extension, folding, reach, and range — not just height or clearance. These are dynamic behaviors, encoded into adjustable frames and moving surfaces. The unit translates routine gestures into spatial mechanisms, making interaction a design input. This goes beyond ergonomics — it’s about embedding kinematic intelligence into the hardware.


Rather than a façade or floor plan, this prototype defines architecture through actions: opening, flipping, locking, unfolding. Each movement encodes a habit, and each assembly encodes an attitude toward use, care, and repair. In DFMA logic, this becomes a design language of closure, retention, and repeatability. What looks like structure is really a sequence of encoded action constraints — physical interfaces between user motion and mechanical behavior.




Description: The upper frame could not be fixed due to stripped screws and lack of guide rail anchoring.
Design Insight: Guide rails must include a fixed-slot mechanism with builtin locking points, not rely on friction alone. Thread resistance is a design variable.


Description: Sunshade panels were fabricated undersized, resulting in loose fit and instability.
Design Insight: Material sourcing must coordinate closely with digital cutfiles. DFMA systems need margin thresholds to absorb micro-shrinkage or vendor tolerance drift.

Description: Upper and lower panels fail to align, preventing full compression and closure.
Design Insight: Structural symmetry in fastening points is critical. DfMA framing must anticipate torque buildup during transit and adjust part tolerances accordingly.


Description: Both overlapping sunshade panels were fabricated too small, doubling the fit error.
Design Insight: When modules nest or overlap, compound tolerance stacking must be calculated. Systems with sequential dependencies need redundancy buffers.


Description: Panel can only move upward, not downward, due to guide spacing and friction geometry.
Design Insight: Movement paths should be bi-directionally testable. Kinematic simulation during design phase avoids one-way-only mechanical behaviors.
Defects are not accidents — they are indicators of where design meets resistance. From misaligned guides to cracked brackets and stuck sunshades, each error maps a fault line in the system. In this DfMA logic, breakdowns are feedback: what can’t be assembled, what fails in motion, what wears out fastest. By documenting these moments, we begin to shape a vocabulary of reliability, where customization and robustness are co-engineered. Future-ready systems emerge not from perfection, but from learning what fails — and why.
Chapter III: Modular Thinking
From Part to Module to Model
Lego vs. Magnet: The Assembly Philosophy
Industrial Comparisons: MIC, Scale, Transport, and Feasibility Toward a New Aggregation Logic
Implementing an idea like mass-customized balcony retrofits requires orchestrating a network of agents – the stakeholders and actors who would design, produce, approve, and ultimately inhabit the new balconies. This section identifies those key players and examines their relationships, highlighting how each agent’s interests and capacities inform the design logic. In reimagining the balcony as an urban product, the thesis essentially redefines roles in the architectural process, casting the architect in a new light vis-à-vis users, suppliers, and fabricators. Understanding these dynamics is crucial for demonstrating the proposal’s viability in the real world.
Residents: The end-users of the balcony retrofits are the residents of the housing blocks – in our case, the tenants of Tai Yip Estate, and by extension similar estates. These are the people who will use the balconies daily, so their needs and preferences are a central driver in design. Through field observation and informal dialogues, the thesis considered various resident perspectives: some might desire a balcony as a cozy extension of their living room (a place for a chair, enjoying morning tea); others might prioritize practical uses, like an outdoor laundry area or storage for bulky items. Importantly, residents differ –hence mass customization. The system is conceived to allow individual households some choice in the type of balcony module they get. For instance, a family might opt for a glazed sunroom module to serve as a study, while a neighbor might choose an open mesh balcony for drying clothes and growing herbs. By identifying such user personas, the design was tailored to be modular and flexible. The relationship with residents is also one of trust and disruption management: any retrofit in an occupied building raises concerns (noise, privacy, safety during construction). The project acknowledges that residents must be treated not as passive recipients but as partners. In a real deployment, one would conduct consultations or offer opt-in programs – perhaps even an arrangement where tenants can help co-design their balcony configurations from a catalogue of options, making them co-creators. This thesis
envisions an empowering scenario for users: they get a stake in improving their own living space, rather than a top-down imposition. This user-centric approach influenced technical decisions too (for example, connections are designed to be installed largely from outside to minimize entering the flat, and modular rails can be adjusted or added over time if a resident’s needs change). The public housing authority as landlord also represents user interests in a collective sense – they care that the additions improve tenant satisfaction and well-being. Early on, we identified metrics that matter to this agent: resident surveys of happiness, reduced maintenance complaints (since balconies could reduce indoor moisture issues by providing ventilation), etc. In summary, the residents are the raison d’être of the project, and their varied desires for balcony usage directly shaped the modular menu and the emphasis on customization.
Suppliers and Supply Chain: In the production of mass-customized balcony modules, suppliers play a crucial role. These include suppliers of raw materials (steel, aluminum, glass, fixings), as well as manufacturers of specialized components (for example, standardized connection brackets, modular railing systems, or adjustable support struts). Engaging with the supplier perspective introduced considerations of standardization and economies of scale. To make the balconies economically feasible, the design had to leverage off-the-shelf components and sizes as much as possible – this keeps costs down and quality up. For instance, the module frame might use standardized steel sections that suppliers can provide in bulk, and the glazing panels might correspond to common window unit sizes in the industry. One agent identified is the modular systems manufacturer: companies that already produce things like prefabricated facade units, steel balconies for new construction, or scaffolding systems. These companies have the factories and expertise to produce repetitive components with precision. By aligning our design with what suppliers can readily fabricate (e.g., limiting module dimensions to what can be transported on local trucks, or using bolt connections that suppliers stock in high grades), the thesis demonstrates responsiveness to this agent. The supplierfabricator relationship (discussed next) also influenced the design’s simplicity – fewer unique part types, clear structural logic –because a complex bespoke solution would deter suppliers or drive costs up. In essence, the supply chain agent injects a dose of reality: the fanciest design is useless if it requires a material or piece that local suppliers cannot
source or if it cannot be mass-produced. Our conversations (direct or via research) with industry examples – such as a prefabricated balcony firm in Europe touting cost/time benefits – reaffirmed that a modular retrofit must be conceived with supply chain efficiency in mind. Therefore, the design logic includes standardized interfaces (so different module types all use the same bracket attachment to the building), and repetition (the modules come in a limited kit of variations that suppliers can repeat with minor tweaks, rather than every balcony being wholly unique). This addresses the suppliers’ need for volume and predictability to justify gearing up production. The project basically proposes a new product line to suppliers: balcony retrofits that could be sold and delivered to many estates. Seeing it through that lens helped refine the idea from a one-off prototype into something scalable and attractive to industry players.
Fabricators and Contractors: While suppliers provide parts, fabricators/contractors are the agents who assemble and install the balcony units. In Hong Kong, this could range from large construction firms with prefab divisions to smaller steelworks contractors often found in the New Territories or even across the border in mainland China. The thesis imagines that fabrication of the modules could occur in a workshop setting – perhaps even leveraging Hong Kong’s existing network of skilled but small-scale fabricators (tying back to “garage culture”). We identified that involving these agents early is key to ensure the design is buildable. For instance, one fabrication consideration was the module size and weight: modules should be sized such that they can be transported and lifted into place relatively easily. Discussions with a hypothetical contractor agent led us to break the design into sub-modules – e.g., a balcony might come in two halves that bolt together on site – to avoid overly large units that exceed crane capacity in tight estates or can’t fit down narrow estate roads. The contractor’s perspective also brings in safety and logistics: how to install with minimal scaffolding? The design ended up incorporating features like guide rails that could be pre-installed on the facade, allowing modules to be hoisted and simply slid into position and locked – an idea that came from studying how facade contractors in Hong Kong install curtain wall panels on tall buildings. By simulating the installation sequence (virtually, using 4D construction phasing in the digital model), the thesis addressed contractor concerns about efficiency. Another point from the fabricator agent was material handling and tolerances. Factories prefer to work with materials and
joints they know; for example, using bolted connections rather than exotic custom-cast nodes, so that assembly is straightforward. We followed that, making sure all connections in the balcony system can be done with conventional bolting or welding techniques.
The relationship between suppliers–fabricators–contractors and the design is iterative. We effectively treated it as a DFMA feedback loop: if a detail seemed too cumbersome to fabricate or required too many on-site adjustments, we modified it. For example, early on we considered a very fluid, curved balcony form (aesthetic choice), but realized it would complicate fabrication (curved glass, custom molds) and went instead with a faceted geometry using flat panels – a simplification that a fabricator agent would appreciate. In a real project scenario, one might engage a particular contractor in a design-build collaboration; in this thesis, we simulated that by researching current prefab balcony offerings and typical local construction constraints. The outcome is a design that fabricators can prefabricate in a controlled setting and installers can attach with minimal hassle – aligning with industry’s push for integrated component delivery. This directly reflects the ethos of Refabricating Architecture, where roles blur: the contractor and fabricator’s input essentially shaped the design, and the architect in turn assumed some of their traditional scope by detailing connections and considering means and methods (which architects often leave to contractors). In fact, the architectural role in our scenario extends into what would conventionally be the contractor’s territory, which leads to the next agent.
: A distinctive agent in this project is the architect (or designer) who is not merely providing drawings but is effectively acting as the product developer and OEM of the balcony system. In traditional practice, architects design a building and contractors build it; here, the architect designs a product (the balcony module) that can be manufactured and repeatedly deployed. This reframing has significant implications on design logic and stakeholder relationships. As an OEM-like architect, one must think about mass production, standardization, and after-sales service – concepts more common in product manufacturing than building. The thesis actively explored this role: we developed not only architectural drawings but also something akin to a product catalog and instruction manual for the module. This included specifying how the balcony attaches

(with what brackets, bolts, sealants), what tolerances are acceptable, how it interfaces with existing building structure (requiring knowledge of the original building’s drawings, which the architect has to integrate). By doing so, the architect ensures the system is robust and reproducible – essentially taking responsibility for aspects usually handled by multiple parties. This is very much in line with KieranTimberlake’s idea that an integrated approach “redefines the roles of architects, materials scientists, process engineers, and contractors”. In our case, the architect is part engineer (calculating module structure and anchorage), part product designer (making a kit that can be sold and branded), and part facilitator (ensuring all other agents’ requirements are met in the design). This expanded role also means the architect must consider lifecycle: how will these balcony units be maintained? how to replace parts? A true OEM doesn’t just deliver and disappear; they provide support. The thesis touched on this by designing the connection in a way that units can be removed or replaced if needed (for example, a damaged module can be unbolted and swapped without affecting others). It also speculated that architects could partner with manufacturers to license the system – a new business model for practice.
The impact of the architect’s evolved role on other agents is notable. For residents, it means the architect is offering a more finished product – reducing uncertainty about outcome quality. For suppliers and fabricators, it means the architect is dictating more specifics (which can be good or bad: good in that it provides clarity and a ready solution, potentially speeding up tendering; bad if it’s too prescriptive and locks out certain contractors). Balancing that, we designed the system to be somewhat open: multiple fabricators could produce it as long as they meet specs, and the architect’s role could be to certify modules. In effect, the architect could become like a franchise or certifier of the system, ensuring consistency across agents. This dynamic is quite new in architecture, and it addresses an emerging question in the profession: how do architects stay relevant when prefabrication and automation streamline so much? By stepping into the supply chain and offering a product-system, the architect remains central. This thesis therefore doesn’t just propose a design but also models a new multi-agent process where the architect is a key integrator.
(continued next page)

Housing Authority / Government Regulators: Although not explicitly listed in the prompt, it’s worth mentioning the role of authorities as an agent, since public housing retrofits require their buy-in. The Housing Authority (HA) in Hong Kong would be both a client and a regulator. They represent the collective “owner” of estates like Ko Yee, and any modification must align with their policies and maintenance standards. Engaging with HA’s perspective influenced the design’s emphasis on safety, compliance, and minimal maintenance. For instance, HA would ask: do these balconies comply with building codes (structural safety, fire egress, etc.)? Are they accessible for people with disabilities (if part of the flat’s means of escape or if used by elderly)? The thesis preemptively addressed regulatory criteria: ensuring guardrail heights meet code, drainage of the balconies is solved so water doesn’t stagnate or leak (each module includes a drainage outlet tying into existing downpipes), and fire safety (some modules could be designed with fire-rated shutters if needed to satisfy compartmentation rules).
The relationship with regulators is somewhat adversarial historically (since many previous “balcony” additions in HK were illegal), but this project tries to turn that into a cooperative one: showing that a well-engineered, pre-approved system could actually reduce the problem of unsafe illegal alterations. In fact, one could envision the Buildings Department endorsing certain retrofit kits so that building managers can implement them easily. This dynamic is akin to the concept of type-approved modular systems – it speeds up permission if the system is proven.
In terms of design logic, knowing that an authority agent is in play meant building in redundancies and clear documentation. The thesis produced not just pretty renderings but also structural sketches, connection calculations, etc., essentially to convince a skeptical regulator that these additions are safe and beneficial. This thoroughness is part of managing the multi-agent environment: the architect must be the diplomat between creative design and bureaucratic requirements.
of Agents: The relationships among these stakeholders form an ecosystem.
The users (residents) interface with the architect/OEM (expressing needs, customizing choices), the architect interfaces with suppliers/fabricators (conveying design intent and ensuring manufacturability), and the suppliers/fabricators interface with the housing authority (perhaps through bids and approval processes). Feedback loops abound:
a fabricator might say a certain detail is too expensive, leading the architect to tweak the design; residents might have concerns about privacy (e.g., new balconies overlooking each other) leading to design of privacy screens as optional components. Through the thesis process, we simulated some of these interactions. For example, a peer review (standing in for a mid-project “client” review) pointed out that maintenance staff would need access to the undersides of balconies –this led us to integrate a catwalk system along the facade that doubles as an installation rail and later as a maintenance ledge. That design change is a direct result of thinking through agents’ ongoing roles (maintenance crew being another stakeholder).
A particularly interesting relationship is between residents and the platform/ architect. If this system were deployed, one could imagine a semi-digital platform where residents sign up or select their balcony type, which then triggers the supply chain. This is analogous to how in some mass customization scenarios, the end-user configures a product online (like customizing a sneaker or a car) and the manufacturer then builds it. Here, because it’s housing, the Housing Authority would likely mediate – perhaps offering each tenant a set of choices when their block is scheduled for upgrade. But envisioning that scenario helped shape the presentation of the design: the thesis includes visualizations of different module combinations on a facade, to show the menu of possibilities. This is not just design for design’s sake; it’s about making the choice clear to the non-expert user (so they can be an informed agent in the process). The success of the system depends on residents feeling ownership and satisfaction (so they don’t later remove or alter the modules unsafely), and on suppliers/fabricators feeling it’s profitable and straightforward, and on the housing authority feeling it solves problems without causing new ones. Navigating these often divergent interests is part of the project’s rigor.
It is worth noting that the thesis implicitly challenges the traditional power hierarchy: usually, in public housing, residents have little say (the authority builds, they accept); architects design whole buildings, not parts; contractors follow a tender spec. Here, power is more distributed. Residents have more choice, architects provide a system rather than a complete building (so they must collaborate), and contractors become assemblers of a pre-designed kit. This is reflective of the broader shift toward platform ecosystems: multiple stakeholders interacting through a common system or interface. By identifying
and analyzing the agents up front, the thesis demonstrates a realistic appreciation that architecture is not created in a vacuum – it’s a choreography of people and organizations. Each agent’s influence is visible in the final proposal: the human scale and variety speaks to resident input; the precision and standardization speak to supplier/fabricator input; the robust details and compliance speak to regulator input; and the very concept of a repeatable balcony product speaks to the architect’s new role bridging them all.
In conclusion, the “agents” perspective reveals that this project is as much about a new process as it is about a product. The design logic was continually tested and refined against the criteria and expectations of users, industry partners, and authorities. The evolving role of the architect – resembling an OEM or platform provider – is a critical piece, as it ensures a coherent vision amidst many voices. In fact, one might say the thesis advocates for the architect to become an agent of integration: integrating user desires with supplier capabilities, integrating new hardware with old buildings, and integrating the often siloed phases of design, fabrication, and assembly into one continuous workflow. Through this multi-agent lens, the viability and innovation of the balcony retrofit scheme become even clearer: it stands not only on a design idea, but on a network of actors ready (and needed) to implement that idea in today’s context.
房屋、規劃、地政、發展及重建委員會文件
第 16 /2023 號
( 第十二次會議: 19.9.2023 )
觀塘區議會
房 房屋、規劃、地政、發展及重建委員會 有 有關「光廈」過渡性房屋項目
目 目的 本文件旨在向觀塘區議會房屋、規劃、地政、發展及重建委員會 介紹位於油塘東源街一號的「光廈」 過渡性房屋項目。
背景
2. 政府在過去數年一直大力推動過渡性房屋發展,積極協助和促成 非政府機構透過善用短期閒置的土地及建築物,增加過渡性房屋供應,以 紓緩輪候傳統公屋和其他居住環境惡劣人士的生活困難。
3. 非政府機構「要有光」獲公益業主慷慨以象徵式租金,將其位於油 塘東源街一號的「 大業織造廠 工業大廈 」全幢租予作過渡 性房屋之用。「要 有光」將項目名命名為「光廈」,並 獲房屋局給予政策支持,及於 2022 年 12 月 獲「支援非政府機構推行過渡性房屋項目的資助計劃」 批准 撥款 約 9,130 萬元,改裝該 幢 6 層高工業大廈,以提供約 166 個單位,預計約 560 人受惠。
項 項目資料
4. 「光廈」過渡性房屋項目的基本資料如下:
項 項目名稱 「光廈」
營運機構 「要有光」
地點 油塘東源街一號
單位及住戶數目 約 166 個單位,約 560 人
項目配套 每個單位均附設洗手間、浴室及煮食空 間
工程開展日期 2024 年第 1 季
預計竣工日期 2024 年第 3 季
營運年期 不少於 5 年
Factory Retrofit as Prototype Ground
The building becomes a testbed for modular logic—its stripped-down, repetitive frame invites plug-in experimentation rooted in the Maison Domino principle.
3.1 For factory building retrofit, it’s a playground for the Maison Domino framework, by stripping the façade left with a spacious expandable Domino. Which would also mean that the deployment of such a device, if we were ever assigned the function, would be universal Besides module size, it remains a toolbox of living functions in its premise..




Government-led redevelopment schemes reveal a spatial pattern: generic industrial frames reappear citywide, primed for standardization, transformation, and kit-based insertions.
Materializing the Module: Building the First Prototype
3.1
Set out to construct the first complete balcony module as a proof-of-concept – a tangible artifact to validate months of design and coordination. Seeing these components in the flesh underscored the project’s core achievement: what had once been an idea was now a kit of real, manufacturable parts ready for assembly.
In reality, the architectural groundwork is the building being retrofitted—an industrial structure repurposed through minimal interventions. The modular balcony unit is not applied in isolation but as a device designed to dock onto existing structural frames. Understanding the original sectional logic, façade rhythm, and circulation bands allows the chunk to integrate meaningfully, rather than superficially, into the architectural stock.
The retrofit scheme allows components to be selected based on building-specific factors like user needs, budget, and timeline. Frames, skins, panels, and bathroom pods are broken down by material type, embodied energy, and recoverability—offering an analytical base for mass customization and lifecycle-informed design decisions.









Shows the internal layout of the existing factory prior to retrofit, outlining a regular structural grid with minimal partitioning.

Illustrates the transformed plan with inserted residential units, indicating where modular elements—like balconies—can be anchored and expanded.
Reveals the sectional rhythm of slabs and voids, which serves as a logical insertion point for modular balcony devices.

Truncation as a Construction Strategy
When features become both sales units and structural units, architectural form is no longer composed by grid but by product logic. Balcony modules—each with distinct modes— are stitched into larger clusters, not by plan but by part.
This reversal builds up from components, populating the Domino with consumer-driven, mechanically legible assemblies, and reverse assembly approach, merges real estate logic with modular productization.








3.2 By taking the rationale of using a toolbox of packaged movements to develop other products out of that lens of, “Can this be folded, flipped, and have different modes?” Comes a massing methodology ended up creating these balcony-looking things.
























Logistics & Existing Frameworks
Limits of the Pre-Existing Facade Discourse
Standard retrofit discourse classifies façades by modularity, energy performance, and retrofit logic. But these terms assume façade as a fixed surface rather than a system of parts. At the same time, logistical constraints—like shipping volume, part dimensions, and site handling— quietly limit what design can propose, but also invite its reinvention.
Redefining the Wall as a System
From Façade to Stackable System
Existing research already deconstructs the wall into insulation, framing, and renewable layers—but we take it further. Rather than treating façades as layered assemblies, this approach reimagines them as composable elements—like spatial bricks. Because these panels begin as flat sheets but are defined by behavior and connection logic, their power lies in how they assemble, not just what they insulate.


Specific Conditions & Typology Context
Redevelopment Norms as Assembly Opportunities
In our case, retrofits are no longer just typological—they’re infrastructural. The visual norm of stitched additions, stairwells, and patchwork balconies reveals not failure but informal systemization. The balcony, once improvised, is now recast as an adaptable, data-ready unit—mass-customizable yet embedded in local practice.
This moment shifts the discussion from ad-hoc construction culture toward a more taxonomy-driven design logic. What’s at stake is not just building more safely or efficiently— but being able to classify, reproduce, and recombine parts as a spatial logic. From clothing flags to modular frames: how can diversity be systematized without losing its texture?




Redevelopment/Retrofit Norm
01 This finishes the prototype as a final product—assembled, spatially legible, and functionally self-contained.
Though built at 1:5 scale, its parts, joints, and systems were developed with full industrial intent. The prototype here speculativly presented here as an architectural unit ready for test deployment and scaling.


02 The product in real-world concerns: transportability, structural logic, material behavior, and install precision.

The process simulated a full industrial loop: from design sessions in Shanghai, to factory in Beijing, to first assembly in Shenzhen, to assembly in Hong Kong. What appears as model-making is in fact a compressed, participatory rehearsal of building-scale logistics




01 Fabrication of the rotating louver unit. While initial design considerations proposed a lock-stop mechanism or professional-grade rotary joint, on-site prototyping revealed a more economical solution: friction-based resistance.
By embedding a rubber washer and tightening tolerances, the louvers gained rotational stability without dedicated hardware. This shift reflects the constant negotiation between design precision and fabrication pragmatism—a hallmark of real-world DFMA workflows.

02 Each image traces a different link in the chain—prototype > jig fabrication > final assembly—illustrating how every “small” part demands decisions on sampling, tooling, fastening, transport, and field adjustment. Together they turn a single joinery detail into an industrial workflow ready for scaling and adjustment.

1. Edge-bonded PC blades – laser-cut, stacked, and gasketed for water-shedding.
2. Exploded slice – shows the nested frame/blade/ hardware relationship used for shop drawings.
3. Assembly jig – an aluminum fixture that aligns bolt holes, ensuring repeatability across batches.




01 Security grille—not just as a static element, but as a transformable device. When rotated upward, it doubles as a drying rack, extending its function from protective barrier to domestic utility. It sits between product categories: part façade, part household fixture, part hardware accessory. Its cross-scalar identity demonstrates how DFMA, as a production strategy, enables design beyond fixed categories. Instead of assigning parts to singular uses, the system supports modality-based logic— designing by behavior, not by type.

02 This is how mass customization then becomes operational within DFMA: by identifying situation-responsive chunks animated by scenarios.

Exploded logic modeling the part’s motion range, fixing methods, and swing clearance. Parametric feedback links hinge resistance to locking angle and user hand span. Every joint becomes a decision—not just about movement, but about how that movement expresses use.



Nested “Forehead” Unit
01 This chunk introduces a vertically sliding forehead unit embedded within the spandrel zone. It operates on three levels: first, by enabling coordinated motion between adjacent components without mechanical collision; second, by housing secondary systems—such as shading louvers—within its depth; and third, by activating an otherwise underutilized façade zone often reserved for HVAC fixtures.


02 The unit can move independently without disrupting other functionalities, allowing it to be unitized as an upgradeable product.

Whether acting as a shading extension, buffer, or service cavity, it illustrates how DFMA enables parts to operate not just within the building, but on it—turning performance voids into behavioral modules.







02 Once a balcony unit is delivered and properly integrated, it does not reach completion—it enters a new stage of possibility. Treating it as a product means leaving room for further modification: resident-led upgrades, community adaptations, or performance tuning.
This “hot mod” culture—echoing automotive custom scenes—represents not a deviation from DFMA, but its extension. DFMA enables a system where structured customization can continue beyond fabrication, turning each feedback loop into a design iteration.




Formal + Structural Envelopes: Structural Modifiers and Connectors
Form-first (Compositional Logic) Assemblies that modulate geometry (grids, screens, nested volumes). Logic : These balance aesthetic, enclosure, and stacking logic — making the chunks combinable. Modeling driver : How can this unit connect or multiply? Resulting in : Resulting in: Components as geometric scaffolds.
Motion-first (Modality-Driven)



Mechanical Gestures: Modality-Based
Parts defined by mechanical motion — sliding panels, pivoting doors, rotating hoods. Logic : These iterations arise from the movement principles explored earlier (e.g. folding, lifting, rotating). Modeling driver : Can it move? Can it be repositioned? Resulting in : Components as behaviors.



Program-first (Function-Driven)
01 From Kit to System: Architect-Led Mass Customization Modular logic, paired with user agency, enables reconfiguration by form, function, or feedback. Beyond flat-pack logic, components become building-specific legos—adaptable, iterative, and contextual. DFMA here isn’t a limitation, but a framework where each deployed part becomes the seed for its next variation. Architects shift from selecting to co-developing parts.

Design Taxonomy: Speculative Criteria ?
Programmatic Upgrades: Function-Layering Units
Add-ons that embed program (stairs, ramps, drying racks, sitting platforms). Logic : These prototypes extend the balcony’s purpose — circulation, utility, or interaction. Modeling driver : What else can happen here? Resulting in : Components as flexible spatial hardware.




Policy-Driven (Code-Limited)
Shaped by what’s allowed / incentivized.
— GFA calculations, setback regulations, fire escape width
→ Think: gaming the code, productive constraint
Symbolic (Cultural Form-Referencing) Resonates with image or narrative.
— Like a temple edge, car spoiler, DJ booth
→ Think: pop-cultural, expressive, memetic form
User-Hacked (Post-Delivery Modding)
Shaped by user feedback or retroactive add-ons.
— Zip-tied planter boxes, overhangs added later
→ Think: IKEA-hacked meets informal logic
Infrastructure-Linked (Utility-Converging)
Integrates mechanical/electrical systems.
— Air-con mounts, drain channels, solar panels
→ Think: façade as infrastructural zone
Assemblability-Based (DFMA Logic)
Defined by how it’s made and joined.
— What screws into what, tool access, material cuts
→ Think: fabrication first, minimum steps per action
Chapter IV: Urban Application
Test Site: Yau Tong Industrial Remnant
Design Insertion: Balcony System as Urban Plug-In
Retrofit Logics: Stackable, Flexible, Embedded
Vertical Strategy
Speculative Urbanism: Toward an Add-On City








4.1 Continuing this OEM angle, the site conditions prompt a certain manner of coming together of the parts. Yautong’s evolution mirrors its supply chain—from raw granite to semi-assembled parts to integrated living units—all stages of aggregation, just at different scales.

Origins (1920-1949)
Quarry village & fishing cove; influx of migrant labor (鲤鱼门)
Raw Material Stage — stone, fish, hand tools
Phase 1 (1950-1978)
Cottage workshops → light → industry boom (plastic flowers, garments)
Craft-Scale Assembly — benches, jigs, piecework lines
Phase 2 (1978-1991)
Reform-era export factories; multi-storey industrial blocks
Mass Production — conveyor belts, batching, container loading
Phase 3 (1992-2010)
Manufacturing off-shored; high vacancy
De-aggregation — empty shells, informal storage
Site History as Industrial Memory
The layered productive history of the site—from quarrying and fish trade to micro-manufacturing, export-scale industry, and today’s modular retrofit potential.
Each era reveals a different logic of aggregation— extraction, batch work, robotic handling—culminating in the potential for buildings to act as platforms: distributable, reconfigurable, and participatory.
“Platforms are not just digital infrastructures—they are extractive architectures that organize and monetize flows.”
— Nick Srnicek, Platform Capitalism (Polity Press, 2016)
“History ends when we abandon structural contradiction and shift toward the reproduction of the system itself.”
— Francis Fukuyama, The End of History and the Last Man (Free Press, 1992) SET WITHIN THE POST-HOUSING CRISIS CONTEXT, DEFINED BY REPETITION, SCARCITY, AND USER CUSTOMIZATION
THE DIMENTIAL IS A DESIGN FRAME THAT SEEKS TO RETHINK THE PRODUCTION CHAIN OF ARCHITECTURE
BY ACCELERATING THE NOTION OF MODULAR CUSTOMIZATION WITHIN THE PREFABRICATION AND DFMA LOGIC — REVEALING A NEW URBAN LEGIBILITY BORN THROUGH VARIATION IN SEQUENCE.
Phase 4 (2011-Present)
Re-industrialisation talk; robotics, EV servicing
Re-aggregation — automated cells + last-mile logistics
Speculative Future
Building-as-platform for part deployment
Componentized, user-reactive system
4.2 Then there’s a proposal on the
Position: Co-Authorship

ARCHITECTURE & BUILDING
Architects/ Consultants
Contractors
ARCHITECTURE & BUILDING
Architects/ Consultants
Contractors
Material Scientists Product Engineers
and questions of ownership is called into question.
From Structure to Strategy: Rethinking Contracts Through Modularity
“The process engineer today derives from the fundamentally chaotic nature of most forms of complex design and production.” — Refabricating Architecture (2004)
Process Mapping Across Boundaries
MATERIALS &. PRODUCTS
Material Scientists Product Engineers
BREAKING OUT OF THE BOX The four major disciplines need to cross the boundaries established by their traditional roles. All parties must seek a balance between vision and profit. There need to be reciprocal relationships between the developers of materials and products with the impIementers and appliers.
MATERIALS &. PRODUCTS
ARCHITECTURE & BUILDING

BREAKING OUT OF THE BOX The four major disciplines need to cross the boundaries established by their traditional roles. All parties must seek a balance between vision and profit. There need to be reciprocal relationships between the developers of materials and products with the impIementers and appliers.
Architects/ Consultants
This diagram shows the collective intelligence required across materials, consultants, product engineers, and contractors. In a modular system, this web becomes reconfigurable— architects and builders share a platform logic, and process engineers emerge as key agents navigating both design and contract integration. The process of making is no longer linear—it is orchestrated. +
ARCHITECTURE & BUILDING
IT/Software Enabler
Architects/ Consultants
Material Scientists Product Engineers Contractors
IT/Software Enabler
If modularity reshapes how we make buildings, it should also reshape how we organize and deliver them. Three evolving attitudes toward the architectural contract are proposed— Partisan, PLIC, and Participatory—as a way to rethink agency, risk, and authorship across clients, architects, and contractors.
• Partisan contracts maintain legacy separations: siloed expertise, fragmented oversight, and antagonistic incentives. In this model, modular systems are forced to conform to legacy workflows—often reducing innovation to off-site subcontracting.
MATERIALS &. PRODUCTS
Material Scientists Product Engineers Contractors
ENABLING COLLECTIVE INTELLIGENCE An entire new industry that produces communication/collaboration software has made it possible for the various parties involved in a project to have realtime sharing of information. This instantaneous communication allows each party to be aware and involved with the other various disciplines throughout the entire process of a project.

• PLIC (Platform for Living, Infrastructure & Construction) reframes delivery as platform architecture: architects and contractors operate in shared environments (e.g. BIM+fabrication logic), and modularity becomes a tool of alignment. The contract becomes a choreography of toolchains, allowing systems thinking to replace scopebased micromanagement.
ENABLING COLLECTIVE INTELLIGENCE An entire new industry that produces communication/collaboration software has made it possible for the various parties involved in a project to have realtime sharing of information. This instantaneous communication allows each party to be aware and involved with the other various disciplines throughout the entire process of a project.
• Participatory structures go one step further, embedding users, communities, and specialists into early designto-delivery phases. Here, DFMA enables distributed authorship: modular assemblies can respond to feedback, enable co-creation, and reflect mass customization at both the spatial and contractual level.
Each mode reflects a different degree of openness—not just to collaboration, but to iteration. As DFMA becomes standard, we must rethink not only what we build, but how we contractually structure its becoming.








Collision-testing as the New Iteration/Massing Studies
Whether nesting parts into a chunk, testing a 1 : 5 prototype, or aggregating modules into a façade, every stage advances only when the geometry passes an automated clash check. File-to-factory readiness is simply the moment when close to zero clashes remain.



1. Open-Source Sovereignty
Each cube has a bounding box, connection points, and allowable vectors. By coding these rules into the model we detect clashes before fabrication, then aggregate parts into higher-order modules, and finally into an entire field. A robust connector logic turns scattered objects into one clash-free, DfMAready building system.
2. Frame the Existing Retain & Reframe
Keep the factory shell and structural core, convert floor plates for housing. This becomes the bounding envelope and primary grid that constrains later modules.
4. Aggregate into New Massing Clash-Aware Growth
Within the envelope, aggregate chunks into a clash-free cluster until the desired massing emerges. The lift core and primary structure use off-the-shelf sections; modules are distributed algorithmically. A ready BIM/ DFMA model can be provided for replication at any height.
3. Attach Prototype Chunks
Random Balcony Grafting Deploy the self-made balcony prototypes onto the façade in stochastic patterns. Each balcony is a principal chunk— tested at 1 : 1—to verify joints, loads, and utilities before mass placement.

Aggregation Level 1 Parts + Constrain
Aggregation Level 2 Parts +


Design Implication
Parametric aggregation is meaningful only when it embodies prior material intelligence. Otherwise, software merely shuffles catalog parts. Our method ties parametric freedom to supplychain reality, closing the loop from idea to factory to façade.

Basic Part is stored with name, sub-assembly tag, and list of connection points (plane + vector). The metadata becomes the connection grammar — “Slab Top > Column Bottom” etc. Looping through that grammar, clash-checked iterating assemblies are generated. The same rules drive previous shop automations, placement, and future sequencing. User customization simply select which rules—and therefore which assemblies—get instantiated.
Recursive Maneuver Logic
A single connection grammar—snap → rotate → offset—runs recursively through the script. At the first pass, it fuses basic parts into small chunks; a second pass stacks those chunks into L- or I-modules; a third pass tessellates the modules inside the bounding box until the envelope is filled. Because each level re-uses the same maneuver set, geometric complexity rises while rule count stays constant. The entire building form is therefore nothing more than repeated iterations of one maneuver loop, scaled hierarchically from screw-sized parts to façade-sized massing.




4.3 Each starts as a Base Part with pre-defined vectors and snap pts. A GH WASP script reads vectors, groups compatible faces, and iteratively fuses units into Hierarchical Chunks—L-, I-, or T-shapes— without clashes. By adjusting rule weights, users/market can remix them into endlessly varied chunks, setting the stage for aggregation.







System-first deployment, typological coherence



Macro Strategy: Architects and contractors deliver fully formed “balcony boxes,” locking into a pre-approved urban grid like facade furniture.
Micro Reflection: The plug-in cabinet module, pre-assembled and inserted into the frame, reenacts this prefab logic in miniature—precision-first, minimum site improvisation.



4.3 The three strategies are actually a path of “seeing the big from the small” – through the manufacture and logic of a component, deriving the chunk, module, wall, and facade systems, and finally returning to the expression of the urban scale.
From Component Fabrication to Urban Form: the upper part shows the manufacturing logic and assembly relationship, and the lower part is the mapping effect of the urban scale.






Mid-ground customization enabled by skeletal control



Macro Strategy: Structural frames are provided; residents select or build components within a given slot-based system—semi-open, semi-fixed.
Micro Reflection: The rotating louver unit, engineered to nest inside an extrusion frame, models this method—behavioral flexibility embedded in controlled tolerances.



The principle components (such as blinds, outdoor fences, and pre-assembled cabinets) have “mapped” the future construction methods at the process scale.






User-led aggregation, site-specific variation




Macro Strategy: Residents make autonomous additions—lightweight railings, platforms, shading—forming ad-hoc urban micro-typologies.
Micro Reflection: The steel outdoor railing reinforcement, added manually during prototype testing, simulates this logic—imprecise but tactical, adaptive but robust.







This approach relies on upfront capital and pre-approved schemes. Building envelopes are pre-validated through zoning codes (e.g. 80m height cap, 100% GFA used), then units are produced off-site and slotted into pre-defined massing.
• Contractual Logic: Private-sector turnkey (design-build-sell)
• Planning Mode: Maxed-out envelope, fixed typology
• Financial Flow: Market-driven; profit via volume + efficiency
• Customization: Zero or pre-sales option bundles
• Analogy: Buying IKEA and stacking it to code.

This logic assumes that the frame is public, but the fill is private. Government provides structural zoning envelopes (not exceeding height caps), while residents purchase / lease within the scaffold, customizing balconies or façade interfaces.
• Contractual Logic: Hybrid PPP (public-private participation)
• Planning Mode: Height & width capped, but open-faced
• Financial Flow: Public-funded core + private modular skin
• Customization: Plug-in units, licensed accessory upgrades
• Analogy: Like buying a blank phone and choosing your apps.

This model reflects adaptive tolerance—temporary or incremental additions that’s allowed under relaxed government enforcement. Overbuilt portions may exceed zoning caps temporarily (or when sanctioned), but they’re negotiable or disassembled later.
• Contractual Logic: Loose licensing, soft enforcement
• Planning Mode: Informal extensions, monitored growth
• Financial Flow: Self-financed; retrofit-as-you-go
• Customization: Fully site-specific, behavior-led
• Analogy: Building your PC tower from second-hand parts.


From preassembled boxes to skyline regularity
This model operates on pre-authored control. A cabinet module, factory-assembled and precisely dimensioned, is inserted directly into a rigid structural grid. Its tolerance is exact, its form predetermined. From that logic, a principal chunk is born—static but stackable. The building becomes a kit of closed choices, locking into zoning, height, and massing with certainty.
Urban Outcome: Serial repetition; strong silhouette control; visual rhythm favored by institutional frameworks and centralized planning.

skeletal flexibility to parametric territory
A joint designed to receive multiple part types allows the chunk to grow, not just stack. This logic starts with the louver unit: engineered to nest within an extrusion rail, it accepts variation while preserving structure. As multiple frames are aggregated, new wall types emerge—not rigid, but rule-based.
Urban Outcome: Variation within structure; flexibility through slotting; neighborhoods with structural rhythm but tectonic differentiation.

From tactical add-ons to informal systemization
A user-driven addition—like a steel railing bolted on-site— embodies the self-organizing nature of built environments. It’s not precision that governs here, but possibility. This joint isn’t predefined by architects, but open to user input, adaptation, and domestic invention. From this openness, spatial cultures emerge.
Urban Outcome: Informal layering, lived-in modification, lowresolution textures that speak of time and use—architecture as ongoing conversation.




4.4 The possible end result is this building form that is being grown, either adhering to the existing domino framework logic, while also being able to aggregate beyond. It can also, of course, replicate existing growing logic in its new aggregation.

The plan shows how the structural frame defines a spatial scaffold, while balcony components are selectively deployed based on exposure, program, and adjacency. Infill is not randomized—it obeys connection logics and clearance strategies derived from the DFMA part catalogue.


Framed zones are provided while infill components (balconies, grilles, canopies) are selectively deployed. The spatial system is coordinated through connection logics but retains openness for customized layering.
This drawing exemplifies how the PLIC system establishes zones of infill possibility, rather than fixed spatial outcomes. Mechanical spacing, interface gaps, and behavioral adjacencies determine whether a balcony receives a drying rack, a planter box, or remains voided. The plan doesn’t merely show layout—it reveals a system calibrated for incremental customization. Using joinery spacing and clearance tolerances derived from SolidWorks, this aggregation begins to behave more like infrastructure than composition.







01 The sectional perspective shows how PLIC allows varied spatial depths to emerge through chunk-based interfaces. The wall is no longer a line—but a zone—composed of behavior-rich modules anchored into a structural frame.
From the inside, the system is not read as design but felt as interface. Users interact with the balcony not as a surface, but as a domestic machine: rotating, shading, drying, sheltering.
What emerges internally is not spatial luxury, but functional sovereignty. The interface becomes a site of modulation.

02 Unlike conventional façade assemblies that rely on a uniform wall depth, these DfMA-informed strategies (all three) build variations into the very sequence of attachments. The security grille, nested rotating louver, and fixed planter railing are all layered to reflect both use and technical function. This is not an aesthetic outcome—it’s the direct result of join hierarchy. Modality is translated into sectional depth. And because each part sits on a mechanical logic, additions can be anticipated or deferred over time. This is façade-as-ecosystem















01 The elevation reads as an accumulation of decisions—each balcony’s expression reflects a logic of deployment rather than formal control.
More than symmetry or style this shows the sequencing. Some balconies show louvers, others reveal empty slots, some present user-added railings. This variation is not post-occupancy “messiness,” but pre-structured allowance. The façade here is procedural: it reads the PLIC logic as a visual language of choices, part tolerances, and behavioral zones. The visual result is not the goal—it’s a trace of what the system permits.

02 Depending on the hour, the resident may close the louvers for glare control, open the drying panel, or push out the railing to support plants. What’s important here is that these are not fixed decisions—they are made continuously.
Each operation is reversible, modular, and optional. The building becomes responsive not because it’s smart, but because it was designed to be used responsively.










4.5 Key thing is: all that is still composed of those light industrial parts at the beginning, and here we start to see the organization structure taking place speculatively — and that’s exactly this idea of the principal chunks for a car, a grill, or a car door.

Since in architecture we don’t have one, nor a product engineer, it could be the balcony, certainly there are other chunks, mostly critical path items like a vanity. This redefines and poses a new parts logic to the final completed product, that is a building.

























“Architecture requires control, deep control—not merely of an idea, but also of the stuff we use to give form to the idea. Historically, when the aspiration pushes beyond the simple utility of building to architecture, it is the architect who pushes the assemblies and their joints by massing, shaping, surfacing, and profiling.”
— KieranTimberlake, Refabricating Architecture
4.5 Embodiment of “deep control” through material execution. Every joint here is a decision: what tolerance, what bracket, what edge finish. From brushed aluminum to polycarbonate folds, the chunk is a readable artifact of procurement, precision, and procedural authorship.







4.5 Enclosing, mass customization has two sides, there’s the old Ford model of one-size-fits-all and also the configuration model of DELL. And just as Dell treats the PC as a configurable platform the balcony crawler system becomes a mass customizable urban hardware, not just a fixed module, but a block that adapts to site, user and supply chain
I’ve extended this modeled by applying it to existing building stock but he can also work on new builds creating an aftermarket platform for retro fitting with DFMA precision, there’s also the localization aspects that balconies in Hong Kong became not just units of add on space, but products of cultural agency and industrial logic. thus posing this prototype as a speculative hardware in the multitiered module supply chain.










01 The Tai Yip balcony unit became more than a prefabricated object when a prototype is not just installed, but celebrated—it served as a catalyst for collective imagination. Through poster campaigns, mascot creation, and public engagement, the balcony was reintroduced as a social interface. From one trigger came many ripples: resident workshops, hyperlocal construction acts, design adaptations, and a renewed public understanding of façade as meaningful places.
Once overlooked, balcony becomes legible again—not just as elements of architecture, but as tools for reading the city. Mass-customisation by way of part logic creates an unique urban anthropology


02 From the cargo-stacked logics of Tai Yip to the mechanical cantilevers of Kwai On, these mascots embody typological variation rooted in industrial form. Rather than standardising, the campaign celebrates difference: each poster activates site-specific renovation through humour, memory, and spatial recognition. Together, they form a new kind of architectural language—one read not in plans, but in personalities.









01 The Integration of materials scientists and product engineers into into the process of building design would be a start toward the exploitation of purposeful innovations In the materials used in architecture.
A direct line between that logic and architectural production. Like a desktop tower, the balcony unit here is a physical container for plug-ins: shading, enclosure, storage, and more. Through standardised joints and mechanical interface logic, it enables customization at scale—not despite industrial logic, but because of it.

02 The Dell Dimension 4500 wasn’t just a computer—it was a shift in thinking. It marked the birth of mass customization: modular hardware ordered to spec, delivered to individuals.
Each chunk becomes a product platform, capable of hosting variation without losing coherence. Architecture becomes infrastructure for personalization.



As the project reaches its conclusion, it is essential to step back and assess its overall significance – to distill what has been learned, what innovations have been achieved, and what broader implications emerge for architecture and the built environment. In doing so, we revisit the thesis’s initial aims and measure them against the outcomes, framing how the modest design of a balcony retrofit actually speaks to much larger themes in housing, urbanism, and architectural practice. The central claim is that this thesis offers more than a technical solution; it proposes a shift in how we perceive and intervene in our built stock, reframing a ubiquitous architectural residue – the balcony – as potent urban infrastructure. Additionally, the project’s process and outcome shed light on the evolving role of the architect in a future dominated by DFMA and platform-based ecosystems. Here, we summarize the key takeaways, successes and shortcomings, and how this work contributes original knowledge and approaches to the discipline.
Revisiting Aims and Objectives: Initially, the thesis set out to explore whether retrofitting balconies onto existing highrises could address multiple challenges: improving residents’ living space, leveraging prefabrication to minimize disruption, and allowing customization to respect individual needs. These aims have been largely fulfilled in the final project. We have demonstrated, through drawings, simulations, and a prototype, that it is indeed feasible to attach mass-customized, prefab balcony units to a standard public housing tower. The design meets functional objectives – providing space for outdoor activities, greenery, and household utilities – and does so in a way that can be adapted per flat. In light of the completed project, the originality of this agenda stands out. Public housing retrofits worldwide often focus on energy (adding insulation, new elevators, etc.), whereas here the focus is on spatial quality of life through an architectural addition. This reframing is significant: it treats residents not just as occupants of efficient machines, but as humans who need delight, agency, and connection to outside. In broader disciplinary terms, the project is a novel intersection of housing design,
product design, and participatory urbanism. It has taken a commonplace element –balconies – and by applying the lenses of DFMA and mass customization, turned it into something innovative. The success in reframing balconies as infrastructure lies in demonstrating benefits on multiple levels: individually, families get extra space and better ventilation (aligning with views that balconies can enhance energy efficiency and comfort; building-wise, the facade becomes a flexible scaffold for improvement; city-wise, you get a kind of incremental densification and greenification (imagine thousands of microgardens blooming on the sides of estates).
Architectural Residue to Urban Infrastructure:
One of the most important theoretical implications is the transformation of how we view “leftover” architectural elements. Traditionally, balconies were often afterthoughts – sometimes even omitted in value engineering. This thesis posits balconies as critical urban infrastructure when networked at scale. In our proposal, balconies collectively form a new layer on the building facade that can support ecological and social functions: they can host solar panels (energy infrastructure), plants (green infrastructure enhancing biodiversity and cooling), and social interaction (semi-public space where neighbors might chat across balconies, enhancing community infrastructure). Thus, the balcony becomes a multi-functional piece of urban kit. It’s not hard to imagine that if such retrofits were deployed widely, they effectively create a new urban morphology – a porosity and extendability in the vertical city that wasn’t there before. This resonates with concepts of open building and incremental housing, giving Hong Kong’s monolithic estates a way to organically evolve post-occupancy. In a sense, we have answered (in microcosm) how to inject flexibility into an otherwise rigid housing system. The significance here is both practical and symbolic: practically, it offers a strategy to upgrade thousands of existing units quickly; symbolically, it challenges the notion that the mass-produced city is fixed in stone. Instead, even decades after construction, a building can be given a new lease on life through a kind of plug-in urban hardware. This recalls visionary ideas like the Metabolists of the 1960s (who imagined plugin capsules on megastructures) – our project is a real, present-day instantiation of that spirit, tempered by current technology and needs.
Lessons Learned – Successes and Challenges: Through the process, numerous lessons
emerged. One major lesson is the importance of integrating design and engineering early By doing structural and feasibility analysis as we designed, we avoided falling in love with a form that couldn’t stand up. This integration is a model for future theses or projects tackling DFMA: aesthetic and technical performance must evolve together. We also learned about the complexities of retrofit vs. new build. Retrofitting brings unique challenges –variability in existing structures, need for resident cooperation, regulatory gray areas –but it also brings opportunities like leveraging existing assets and embodied carbon savings. Our project faced some limitations typical of a thesis timeframe: we did not, for instance, conduct a full structural safety certification for a particular building (that would require an in-depth survey by engineers). So one limitation is that while conceptually sound, the design would still need detailed structural vetting and perhaps pilot testing on a real building to convince authorities completely. Similarly, waterproofing and long-term maintenance details (like ensuring no water ingress at anchor points) are areas that would need further development beyond the thesis. A candid assessment acknowledges these as next steps – they do not negate the concept but are part of moving from prototype to implementation.
A success worth highlighting is the aesthetic integration achieved. By final design, the retrofitted balconies manage to look coherent with the host building while also adding visual richness. The pattern of protrusions, when seen across the facade, gives a dynamic, lived-in character that was lacking, yet the use of consistent materials (lightweight metallic frames in neutral tones, for example) avoids looking jarring. This balance of uniformity and variety is a tricky design challenge we overcame, and it’s significant because one common objection to individualized additions is that they make buildings ugly or chaotic. We’ve shown a strategy for controlled customization – a lesson that could be applied to other contexts of incremental design.
In terms of stakeholder process, a lesson is that early engagement and modular thinking can win over skeptics. Initially, one might assume a housing authority would never allow add-ons due to risk. But by presenting a thoroughly researched, modular system –essentially a product with known performance – one can shift the conversation from “oneoff risky alteration” to “scalable solution”. In fact, by paralleling our system to other prefab elements that authorities are already familiar with (like prefabricated bathrooms or
curtain walls), we put it in a comfort zone. The significance here is a strategic one: reframing an architectural innovation in the language of a product or system makes it more palatable to large institutional stakeholders. This strategy could be generalized – architects with radical ideas might get further by packaging them as standardizable systems that align with industry trends.
Contribution
On a disciplinary level, the thesis contributes to the ongoing exploration of architecture’s intersection with manufacturing and mass customization. It provides a concrete case study of applying these ideas to retrofit, which is less explored than new construction. By citing and building upon works like Refabricating Architecture and discrete design theory, we have extended those discussions into a new realm (public housing retrofit in Hong Kong). The result is a kind of prototype methodology that others could use: start with small, discrete interventions that accumulate to make large impact, design them parametrically for customization, and strategize their delivery via DFMA. This is a shift from seeing a building as a finished object to seeing it as an open platform. In academic terms, it aligns with research into “open systems” and “adaptive reuse” but brings a fresh lens of productization.
The project also has implications for sustainability and resilience. Retrofitting instead of rebuilding saves significant embodied carbon and avoids demolition waste – a critical concern as we move towards lowcarbon architecture. Balconies themselves can improve energy efficiency by providing shade and promoting natural ventilation (hence why some literature calls them a “green” provision. Our thesis thus indirectly advocates sustainable retrofitting as a key strategy for cities facing climate change and aging infrastructure. The significance here is aligning social sustainability (better living space) with ecological sustainability (adaptive reuse and passive design benefits).
Positioning the Architect in Future DFMA Ecosystems:
Perhaps one of the most forward-looking implications of this work is what it says about the role of architects. As mentioned, in delivering this project, the architect took on a quasi-OEM role, and the design itself was developed almost like a software-hardware combo (parametric software model + physical modules). This prefigures a potential future practice where architects develop systems that can be deployed widely, maybe even

selling “architectural products” rather than just bespoke services for one site. If DFMA ecosystems –where building components are manufactured off-site and assembled – become the norm, architects will need to design with those ecosystems. Our project is a small example: we engaged with digital fabrication tools, we thought about supply chains, we even considered user input via a platform-like approach. This suggests that architects can maintain or even enhance their agency by being the ones who design the building blocks and rules, not just the one-off building. In doing so, architects can ensure that even in a highly industrialized process, human-centric design and creativity remain at the forefront. We’ve shown that you can have standard modules but still allow individual expression and site-specific adaptation – an architect’s creative touch encoded in a system. This is a promising reconciliation between two seeming opposites: mass production and personal expression. It speaks to the profession that embracing new roles doesn’t mean sacrificing architectural quality or social responsiveness.
To conclude, the significance of this thesis is multifaceted. On a tangible level, it offers a viable solution to improve living conditions in Hong Kong’s housing estates now, addressing urgent needs with a creative yet pragmatic approach. On a theoretical level, it advances conversations about modular architecture, incremental urbanism, and the blending of design and fabrication. It reframes an element of architecture (the balcony) as something far more powerful when treated systematically. And on a professional level, it demonstrates how architects can innovate within emerging construction paradigms and even lead the way in integrating those paradigms with humane design. There is a sense of optimism embedded in the project: that the existing city – often seen as static and unchangeable – can be transformed piece by piece, and that architects armed with new tools can solve old problems (like housing quality and quantity) in new ways.
In the end, beyond the technical drawings and prototypes, the thesis leaves a conceptual provocation: What other underutilized parts of our built environment could be reconceived as infrastructure for improvement? If balconies can become transformative, could we similarly rethink roofs, corridors, facades at large? The project thus opens a door to further research and projects aimed at the granular transformation of cities. Its success in the microcosm of Yau Tong suggests that small-scale, repeatable interventions – guided by big-picture thinking – might be a key strategy for 21st-century urban challenges. This, arguably, is the thesis’s most important legacy: demonstrating a method and mindset by which architects can systematically enhance and reprogram our cities’ existing fabric, ensuring that as we move into a future of DFMA and platform economies, we do so in service of better housing and urban life for all.
Deployment Documentation & Models Readings & Case Studies


























1:20 PRINCIPLE CHUNKS
















Interlocking Assemblies: ‘Forehead Unit’ & Its Companions

















Kevin Lynch’s classic text frames urban form as a legible “image” constructed by paths, edges, districts, nodes, and landmarks. Using Boston, Jersey City, and Los Angeles as case studies, Lynch shows how microvariations within repetition give residents cognitive anchors, allowing them to organise, remember, and navigate dense environments.
For my balcony-retrofit thesis, Lynch supplies a theoretical backbone: the façade is not merely a building skin but part of the city’s mental map. In Hong Kong estates, balcony add-ons create the micro-variation that turns otherwise uniform slabs into recognisable districts—exactly the phenomenon my Dimential DFMA system seeks to harness and scale. By linking small-scale customisation to largescale legibility, The Image of the City justifies treating each retrofitted balcony as both a personal upgrade and a city-wide cognitive marker.
Key take-aways:
• Legibility arises from patterned variation, not total uniformity
• Small architectural moves can reshape the mental image of an entire district
• Design decisions should be tested against how quickly users can read, recall, and navigate the resulting form


Refabricating Architecture
Kieran and Timberlake argue that architecture should borrow directly from aerospace and automotive manufacturing: lean supply-chains, digital product models, off-site assembly, just-in-time delivery. They introduce concepts now familiar as DFMA— “chunking” buildings into integrated sub-assemblies and driving quality with closed-loop feedback from factory to site.
For my thesis, the book frames the balcony crawler as a product, not a detail. It justifies moving from bespoke drawings to a parametric kit with bar-coded parts, collision-tested in SolidWorks and aggregated in Grasshopper. Their call for a “building information supply chain” underpins my claim that DFMA retrofits can deliver mass customisation while trimming onsite labour, waste, and risk.
Key take-aways
• Treat buildings as vertically integrated, data-rich products
• Shift labour upstream into controlled environments
• Use digital twins for life-cycle feedback and continuous improvement


3
Discrete: Reappraising the Digital in Architecture
This AD issue reframes digital architecture around discreteness—voxel-like elements, part-to-part logic, and algorithmic assembly—challenging the smooth continuity of early-parametric form. Essays and case studies (Retsin, Hudson, Gramazio & Kohler, et al.) show how off-the-shelf geometry, robotic stacking, and platform economics can deliver masscustomisable buildings.
For my thesis, “Discrete” sets the theoretical counterpoint to Dimential*. Where Retsin celebrates atomic Lego-logic, I extend the argument: parts also carry relational “magnetic” pull that lets them aggregate, detach, and re-shape urban fields. The issue’s emphasis on supply-chain thinking and onsite automation directly informs my crawler DFMA workflow and balcony-kit productisation.
Key take-aways
• Digital design is shifting from surfaces to part libraries and assembly code.
• Discrete systems bridge fabrication speed and architectural adaptability.
• Data, logistics, and business models are as critical as geometry.

Elements of Architecture

The concept of analyzing architecture as a collection of fragmented elements, or a "kit of parts," is central to this book and resonates strongly with my own approach to architectural analysis. In this framework, architecture is understood not as a monolithic entity but as a composition of individual components whose combinations create the built form.
to achieve particular aesthetic and functional outcomes.
This perspective is particularly useful for my work, as I approach architectural analysis through a similar lens, focusing on discrete elements and their roles in shaping a structure’s form, function, and visual identity. My analysis extends to both formal and informal architectural parts—elements such as verandas, balconies, patios, louvers, gable walls, windows, curtain walls, eaves, cornices, and decorative details like brows and candle peaks. Some of these components are formally recognized within architectural codes and regulations, while others exist outside formal recognition but nonetheless contribute significantly to a building’s character and functionality. In examining these components, I focus on the geometric transformations and visual treatments applied to each part, exploring how shapes are manipulated, scaled, and arranged
Additionally, I consider how these elements are assigned specific roles within the structure, either enhancing its usability or contributing to its visual narrative. For instance, verandas and balconies might be designed for exterior viewing, but also serve as transitional spaces, negotiating the interior and exterior realms. Louvers, on the other hand, fulfill both a shading function and a visual rhythm that defines the facade’s texture and depth. Furthermore, each element’s function is mathematically defined, analyzed, and calculated within the building’s overall design strategy.
This method allows me to see each component not only in isolation but as an integral part of a larger architectural system, where each element’s geometry, function, and regulatory standing contribute to the identity and performance of the entire structure. This analytical approach, grounded in a "kit of parts," provides a structured way to dissect architecture and deeply understand how its elements come together to create cohesive, functional spaces. Reading 4

This five-storey prototype was trucked to MoMA as flat-packed aluminium frames, polycarbonate “cellophane” panels, and plug-and-play service cartridges, then erected on site in five days and designed for full disassembly. Every component carries a barcode ID, feeding a digital bill-ofmaterials that tracks provenance, energy load, and end-of-life routing. The project shifts attention from bespoke detailing to supply-chain choreography, proving DFMA can deliver speed, circularity, and mass-customisable envelopes in an urban context.
Key take-aways
• Buildings can be kit-based products, not one-off constructions.
• Rapid assembly / disassembly slashes site time and waste.
• Barcode-driven BOM links design, fabrication, and lifecycle data.
• Demonstrates a viable business case for platform modular housing in dense cities.


• Building (Planning) Regulations (Cap. 123F)
• Practice Notes for Authorized Persons, Registered Structural Engineers and Registered Geotechnical Engineers (PNAP)
• Joint Practice Notes (JPN)
• What the Code?
Building (Planning) Regulations (Cap. 123F). Hong Kong e-Legislation.
Accessed November 10, 2024. https://www.elegislation.gov.hk/ hk/cap123F.
Practice Notes for Authorized Persons, Registered Structural Engineers and Registered Geotechnical Engineers (PNAP) Buildings Department, The Government of the Hong Kong Special Administrative Region. Accessed November 10, 2024. https://www.bd.gov.hk/en/ resources/codes-and-references/practice-notes-and-circularletters/index_pnap.html.
Joint Practice Notes (JPN). Planning Department, The Government of the Hong Kong Special Administrative Region. Accessed November 10, 2024. https://www.pland.gov.hk/ pland_en/tech_doc/joint_pn/index.html.
Kirchhoff, Ulrich, and Fai Au. “What the Code?” Department of Architecture, The University of Hong Kong. Accessed November 10, 2024. https://www.arch.hku.hk/ gallery/arch/what-the-code/.
In our studio, we conducted a comprehensive review and categorization of current Hong Kong building regulations, focusing on documents such as the Building (Planning) Regulations (Cap. 123F), Joint Practice Notes (JPN), and Practice
Notes for Authorized Persons and Registered Structural Engineers (PNAP). My analysis centered on the "building envelope" section, examining the terminology and specific numerical standards within these regulations.
The regulations have a structured logic, recognizing certain architectural components while omitting others, and assigning specific terms to various elements. Additionally, they define precise measurements, such as allowable projections and areas eligible for exemptions, which directly influence building forms.
These insights inform my design and analysis in two ways: Conceptual Design: By understanding regulatory definitions of terms like "warmth," "openness," and "protection," I can parameterize these concepts to optimize design conditions.
Functional Analysis: Recognizing the gray areas in traditional building functions allows for datadriven reorganization and renaming of functional distributions, leading to a more logical and efficient design process.





Alexander’s 253 patterns read like an opensource parts library: each rule—from “Street Café” to “Outdoor Room” to “Balcony Overlook”— is autonomous yet designed for combinatorial assembly. Patterns operate at every scale, specify problem + solution, and invite adaptation by future users; together they form a bottom-up design grammar.
Relevance to thesis
My balcony crawler adopts the same logic: one kit = one pattern that residents can deploy, modify, and recombine. By encoding DFMA constraints (“snap-fit rail,” “fold-out deck”) as explicit patterns, the system safeguards human legibility while enabling industrial mass-customisation.
Key take-aways
• Design knowledge can be modular, shareable, and scalable.
• Pattern coherence arises through aggregation, not hierarchy.
• Empowering users to choose patterns sustains adaptability over a building’s life-cycle.


Studio Sequence | AI, AR, Code*
AI in Choi Hung, Christian J. Lange, Mono Tung AR in Bali, Garvin Goepel Code* in Mongkok, Fai Au, Ulrich Kirchhoff


Christian J. Lange and Mono Tung, “ VARY (STRONG) | Upcycling Public Housing via AI,” studio brief, Department of Architecture, University of Hong Kong, Fall 2023.
Garvin Goepel, “Immersive Instructions in Bali,” studio brief, Department of Architecture, University of Hong Kong, Fall 2022.
Fai Au and Ulrich Kirchhoff, “What the Code?” studio brief, Department of Architecture, University of Hong Kong, Fall 2022., Fall 2024.
In AI in Choi Hung, I worked with Stable Diffusion and ComfyUI to translate prompt-language into modular façade elements. This studio tested how latent imagery and user-defined cues can shape public housing retrofits that are both expressive and systematised.
In AR in Bali, I developed tectonic systems from regional craft and live simulation tools such as Kangaroo and HoloLens. The focus shifted from representational design to real-time feedback in material assembly—learning from both bamboo joints and parametric physics.

This thesis builds on three consecutive MArch studios, each exploring a distinct technological domain—AI (image-based ideation), AR (fabrication-through-simulation), and Code* (rule-based generative logic). Across them, I developed a multi-dimensional design methodology linking perception, materiality, and regulation.
In Code* in Mongkok, I used legal zoning text as code input. Through Galapagos, Wallacei, and Ladybug, I built generative rules that convert regulatory constraints into performance-optimised envelopes.


Together, these projects form the foundation of my Dimential approach—seeing design not as singular output, but as a layered field where technology, spatial logic, and fabrication protocols interact.








KieranTimberlake, Cellophane House, exhibition project, Home Delivery: Fabricating the Modern Dwelling, Museum of Modern Art (MoMA), New York, 2008.
This five-storey prefab prototype demonstrates DFMA principles at full architectural scale. It was constructed from aluminum structural frames, translucent polycarbonate panels, and plug-andplay service cartridges—assembled in five days, fully demountable, and digitally tracked through a barcoded material registry.
Cellophane House serves as a key precedent for my own crawler-unit system. It validates the idea that architecture can be designed as a product, not a oneoff project. The project’s use of prefabricated frames, lightweight panels, and part-level lifecycle data feeds directly into my argument for balcony retrofits as DFMA components. Its clean logic of kit-based assembly, urban adaptability, and digital fabrication proves the viability of a dimensional, supply-chainbased model for housing intervention.


The project reimagines urban living by integrating nature into a compact urban space. The building comprises 190 residential units, 30% of which are allocated to social housing, stacked within an open steel framework that supports extensive greenery.
The design features nearly 3,000 square meters of outdoor space, including private balconies, terraces, and shared gardens, fostering biodiversity and community interaction. The vertical garden incorporates 150 plant species, 70% of which are native, and includes nesting boxes for local birds and bats. Sustainable practices are emphasized through the use of low-carbon materials and connection to the city's heating network using recovered wastewater.
La Serre exemplifies the concept of "Dimential" architecture by demonstrating how modular components—such as balconies and terraces— can be designed for adaptability, customization, and integration with natural elements. The project's emphasis on prefabrication, sustainability, and community engagement aligns with the principles of Design for Manufacturing and Assembly (DFMA), providing a compelling case study for rethinking architectural production in dense urban environments.


Nuremberg Concert Hall Proposal
This proposal envisions the world's first fully prefabricated timber concert hall, utilizing crosslaminated timber (CLT) modules manufactured off-site through automated processes. The design employs a repeating V-shaped timber section that assembles into walls, floors, and ceilings, forming a cohesive structural and spatial system. The modular approach facilitates rapid on-site assembly and integrates building services within the timber elements, exemplifying a shift towards industrialized construction methods in large-scale architecture.
The Nuremberg Concert Hall Proposal aligns with the thesis's exploration of "Dimential" architecture by demonstrating how modular, prefabricated components can create complex, expressive spaces.
The project's emphasis on discrete elements that aggregate into a unified whole reflects the principles of Design for Manufacturing and Assembly (DFMA), highlighting the potential for scalable, adaptable design solutions in contemporary architecture.





