Slim leren, zeker slagen
INCLUSIEF ONLINE OMGEVING










![]()
INCLUSIEF ONLINE OMGEVING



























Oefen met echte examenopgaven per onderwerp en met complete examens. In het boek en online.
Oefenen, oefenen, oefenen
Uitleg b� de antwoorden
Oriëntatietoets geeft aan hoe je ervoor staat

Speciaal voor de examens Duits, Engels en Frans.
Een grote woordenschat zorgt voor beter tekstbegrip
Duidel� ke voorbeeldzinnen
Ook voor de schoolexamens

De perfecte samenvatting om je voor te bereiden op je examen.
Zo leer je precies wat je moet weten.
Complete examenstof
R� tjes en defi nities
Geen lappen tekst






Zo leer je efficiënter leren.
J e leert hoe je moet leren
Hulp b� plannen
Je kr� gt zelfi nzicht en zelfvertrouwen
R. Slooten
L. van Rooyen
M.H. Overbosch
2025 2026
Auteurs
R. Slooten
L. van Rooyen
M.H. Overbosch
Redactie
Lineke Pijnappels, Tilburg
Omslagontwerp
Studio Fabienne, Hoevelaken
Vormgeving binnenwerk
Studio Michelangela, Utrecht
Opmaak
Crius Group, Hulshout
Over ThiemeMeulenhoff
ThiemeMeulenhoff is een educatieve uitgeverij die zich inzet voor het voortgezet onderwijs en beroepsonderwijs. De mensen van ThiemeMeulenhoff zijn er voor onderwijsprofessionals met ervaring, expertise en doeltreffende leermiddelen. Ontwikkeld in doorlopende samenwerking met de mensen in het onderwijs om samen het onderwijs nog beter te maken.
We ontwikkelen lesmethodes die goed te combineren zijn met andere leermiddelen, naar eigen inzicht aan te passen en bewezen effectief zijn. En natuurlijk worden al onze lesmethodes zo duurzaam mogelijk geproduceerd.
Zo bouwen we samen met de mensen in het onderwijs aan een mooie toekomst voor de volgende generatie.
Samen leren vernieuwen.
www.thiememeulenhoff.nl
Boek ISBN 978 90 06 99502 2
Pakket ISBN 978 90 06 99162 8
Editie 1, druk 1, oplage 1, 2025
© ThiemeMeulenhoff, Amersfoort, 2025
Alle rechten voorbehouden. Tekst en datamining, AItraining en vergelijkbare technologieën niet toegestaan. Niets uit deze uitgave mag worden verveelvoudigd, opgeslagen in een geautomatiseerd gegevensbestand, of openbaar gemaakt, in enige vorm of op enige wijze, hetzij elektronisch, mechanisch, door fotokopieën, opnamen, of enig andere manier, zonder voorafgaande schriftelijke toestemming van de uitgever.
Voor zover het maken van kopieën uit deze uitgave is toegestaan op grond van artikel 16B Auteurswet 1912 j° het Besluit van 23 augustus 1985, Stbl. 471 en artikel 17 Auteurswet 1912, dient men de daarvoor wettelijk verschuldigde vergoedingen te voldoen aan Stichting Publicatie en Reproductierechten Organisatie (PRO), Postbus 3060, 2130 KB Hoofddorp (www.stichtingpro.nl). Voor het overnemen van gedeelte(n) uit deze uitgave in bloemlezingen, readers en andere compilatiewerken (artikel 16 Auteurswet) dient men zich tot de uitgever te wenden. Voor meer informatie over het gebruik van muziek, film en het maken van kopieën in het onderwijs zie www.auteursrechtenonderwijs.nl.
De uitgever heeft ernaar gestreefd de auteursrechten te regelen volgens de wettelijke bepalingen. Degenen die desondanks menen zekere rechten te kunnen doen gelden, kunnen zich alsnog tot de uitgever wenden.
Deze uitgave is volledig CO2neutraal geproduceerd.
ClimatePartner certified product climate-id.com/YI43H3
CO2 measure reduce contribute
De eerste stap om vol vertrouwen je examen voor dit vak in te gaan heb je gezet!
Deze Examenbundel is namelijk de beste voorbereiding, omdat je oefent met echte examenopgaven. Kijk hoe het werkt.
Je Examenbundel bestaat uit verschillende delen:
• Deel 1 – Oriëntatietoets: krijg snel een eerste indruk hoe je scoort op de verschillende examenonderwerpen.
• Deel 2 – Oefenen op onderwerp: oefen gericht met examenopgaven over de onderwerpen die jij lastig vindt.
• Deel 3 – Examens met uitwerkingen: oefen met hele examens met heldere uitleg van onze ervaren examendocenten.
• Deel 4 – Examen 2025-I: doe de generale repetitie voor het echte examen. De antwoorden en uitwerkingen staan op mijnexamenbundel.nl.
Weet je niet hoe je een vraag moet aanpakken? Dan zijn er hints om je op weg te helpen.
Kijk de vragen na met de uitwerkingen. Daarin staat het juiste antwoord. Maar belangrijker: je krijgt duidelijke uitleg waaróm dit het juiste antwoord is en hoe je daar komt.
Zo oefen je én leer je tegelijk!
Bij dit boek hoort een online omgeving: mijnexamenbundel.nl. Het boek en Mijn
Examenbundel werken met elkaar samen.
Boek
Maak de balans op
• oriëntatietoets maken
• hele examens maken
Leren en oefenen
Ook handig
• examenopgaven oefenen per onderwerp
Mijn Examenbundel
• nakijken oriëntatietoets
• nakijken hele examens
Je scores worden bewaard!
• uitlegvideo’s per onderwerp
• extra examenopgaven per onderwerp
Je ziet je voortgang!
• onderwerpregister
• overzicht van de examenstof
• quickscan
• examentips
Alle belangrijke info bij elkaar!
Om optimaal gebruik te maken van boek én website, verwijst het boek op handige plekken naar mijnexamenbundel.nl
Voorbeeld:
Wil je weten hoe je de toets hebt gemaakt? De antwoorden staan op mijnexamenbundel.nl. Vul je punten in en bekijk je score per onderwerp. Je scores worden bewaard.
Ga nu naar mijnexamenbundel.nl en maak meteen je account aan. Met de activatiecode die je per mail hebt ontvangen of via de ELO van je school, heb je toegang tot alle extra’s die bij je boek horen.



































Wil jij je nóg beter voorbereiden op het eindexamen? Combineer Examenbundel dan met Samengevat - alle examenstof kort en bondig in één boek.
Heel veel succes!
Namens team Examenbundel heel veel succes met je examens! #ikgazekerslagen #geenexamenstress
Heb je een vraag of opmerking over deze Examenbundel? Ga dan naar examenbundel.nl/contact.
Opmerking
De overheid stelt de regels op voor het examen. Bijvoorbeeld wat de examenonderwerpen zijn, welke hulpmiddelen je mag gebruiken en wanneer het examen is. De auteurs en uitgever hebben deze Examenbundel met grote zorg samengesteld. Soms veranderen de regels van de overheid echter of worden er nieuwe afspraken gemaakt over wat die regels betekenen. Raadpleeg daarom altijd je docent of onze website www.examenbundel.nl voor actuele informatie die voor jouw examen van belang is.
hoe maak je examenopgaven
1 Vaardigheden (domein A)
2 Informatie-overdracht (domein B1)
3 Medische beeldvorming (domein B2)
4 Kracht en beweging (domein C1)
5 Energie en wisselwerking (domein C2)
6 Gravitatie (domein C3)
7 Elektrische systemen (domein D1)
8 Elektrische en magnetische velden (domein D2)
9 Elektromagnetische straling en materie (domein E2)
10 Quantumwereld (domein F1)
DEEL 3 EXAMENS MET UITWERKINGEN Examen
2023-I
2023-II
2024-II
DEEL 4 EXAMEN 2025-I
Examen 2025-I
BIJLAGEN
Cijferbepaling Onderwerpregister
Bij het op de juiste manier oplossen van een probleem doorloop je in het algemeen drie stappen: de voorbereiding, de uitvoering en een controle.
• Kijk eerst vluchtig alle opgaven door en begin met de opgaven die je vertrouwd voorkomen.
• Ga na hoeveel tijd gemiddeld beschikbaar is per opgave. Probeer te voorkomen dat je te lang met een bepaalde vraag bezig blijft en daardoor weinig punten scoort bij andere vragen.
• Lees de tekst van de gekozen opgave rustig en nauwkeurig. Onderstreep of markeer hierbij aanwijzingen, begrippen, formules, getallen e.d. die van belang kunnen zijn. Deze informatie is dan bij het beantwoorden van de vragen snel terug te vinden.
• Lees elke vraag nauwkeurig en ga na welke informatie je nodig denkt te hebben om de vraag te kunnen beantwoorden. Zoek die informatie op in de tekst van de opgave, of in Binas of ScienceData.
• Begin pas aan de uitvoering, wanneer je de aanpak van het vraagstuk overziet.
• Reserveer op je papier voor elke opgave voldoende ruimte. Je werk wordt daardoor overzichtelijker en je kunt je antwoord makkelijker aanvullen.
• Schrijf alle tussenstappen overzichtelijk op, zodat zichtbaar wordt hoe je tot je antwoord bent gekomen.
• Indien om uitleg wordt gevraagd, mag die niet ontbreken.
• Schrijf bij twijfel altijd iets op (behalve als je zelf al kunt beoordelen dat je antwoord nergens op slaat).
• Lees de vraag nog eens over. Is hij volledig beantwoord?
• Vind je het gevonden antwoord zinnig (klopt bv. de orde van grootte)? Zo niet, probeer je denk- of rekenfout op te sporen of maak daarover tenminste een opmerking.
• Is de juiste eenheid vermeld?
• Is de afronding van een verkregen waarde in overeenstemming met de vraagstelling?
Hoe zou je het nu al doen op een examen?
De oriëntatietoets geeft je een eerste indruk.
Lees de onderstaande tekst.
De vlinderslag:
Bij de vlinderslag moet je beide armen tegelijk gebruiken. Je maakt met je armen wel enorme halen: boven water naar voren, onder water naar achteren.
Je benen maken dolfijn-achtige bewegingen.

Bij een wedstrijd mag je vanaf de start de eerste vijftien meter onder water zwemmen. De rest van de afstand moet bij voorkeur bestaan uit een geheel aantal slagen, zodat je met de armen gestrekt naar voren de finish aantikt.
Joep traint voor de vijftig meter vlinderslag. Bij een van zijn trainingen horen de volgende gegevens:
– Na de afzet zwemt hij onder water tot 15,0 m vanaf het startpunt. Hiervoor heeft hij 6,80 s nodig.
– Daarna maakt hij een aantal gelijke slagen met een slagfrequentie van 0,833 Hz en een slaglengte van 2,50 m.
1 Bereken de tijd die Joep voor deze 50,0 meter nodig heeft.
Joep wil een snellere tijd halen en wil gaan trainen op een hogere slagfrequentie van 0,880 Hz en een slaglengte van 2,40 m.
Joep doet hierover twee beweringen:
– Mijn slagfrequentie neemt relatief meer toe dan dat mijn slaglengte afneemt.
– Op deze manier zwem ik zeker een snellere tijd.
2 Leg voor beide beweringen afzonderlijk met behulp van berekeningen uit of ze waar zijn.
In figuur 1 staat het verloop van de voortstuwingskracht en de weerstandskracht tijdens één zwemslag. In figuur 2 staat het verloop van de snelheid van het zwaartepunt van de zwemmer.
figuur 1
armslag onder water naar achteren beenslag
armen boven water naar voren
F (kN) 2 1 0 -1 t (s)
figuur 2
v (m 4 3 2 1 0 s-1)
Het tijdstip waarop de snelheid maximaal is, valt later dan het tijdstip waarop de voortstuwingskracht maximaal is.
3 Verklaar dit.
5 Welke van deze antwoorden is juist? Licht je antwoord toe op basis van schattingen. 2p 3p 3p
De weerstandskracht is in goede benadering alleen afkomstig van het water.
Deze kracht is evenredig met het kwadraat van de snelheid van de zwemmer.
In formulevorm: Fw = kv 2
4 Bepaal de evenredigheidsconstante k met de bijbehorende eenheid.
De zwemmer verricht de meeste arbeid in de eerste 0,5 s. De arbeid die hij tussen t = 0 s en t = 0,5 s verricht, is (ongeveer) gelijk aan:
a 0,09 kJ
b 0,3 kJ
c 0,9 kJ
d 3,0 kJ
Lees onderstaand artikel.
Een Tokamak is een kernfusiereactor waarin met behulp van een magnetisch veld een plasma kan worden opgesloten.
Zo’n plasma bestaat uit atoomkernen en vrije elektronen.
In een Tokamak wordt kernfusie bestudeerd, met als uiteindelijk doel een economisch rendabele energiebron te krijgen.
Kernfusie kan alleen optreden als het plasma heet genoeg is, de dichtheid hoog genoeg is en de opsluittijd lang genoeg is.

Het woord Tokamak is afkomstig uit het Russisch: тороидальная камера с магнитными катушками, hetgeen betekent: torusvormige ruimte met magnetische spoelen.
In het plasma vindt kernfusie plaats. Hierbij ontstaan een heliumkern en een neutron uit de fusie van een deuteriumkern (1 2 H) en een tritiumkern (1 3 H).
Deuterium komt voor in zeewater. De oceanen bevatten voldoende deuterium om de totale wereldbevolking miljarden jaren van energie te voorzien bij de huidige energiebehoefte.
Tritium komt nauwelijks voor in de natuur. Tritium wordt verkregen door lithium-6-kernen te beschieten met neutronen. Bij deze reactie komt naast één tritiumkern nog één ander deeltje vrij.
7 Leid deze formule af met behulp van formules in Binas. 3p 4p
6 Geef de kernreactievergelijking voor de productie van tritium uit lithium-6.
Een satelliet cirkelt rond de aarde. Voor de omlooptijd T geldt:
T = 2π √ r 3 GM
Hierin is: – r de afstand van de satelliet tot het middelpunt van de aarde; – G de gravitatieconstante; – M de massa van de aarde.
5p
Een satelliet die door de buitenste lagen van de atmosfeer rondcirkelt, ondervindt een kleine wrijvingskracht. Als hij geen aandrijfmotor heeft, zal hij daardoor in een steeds lagere baan rond de aarde gaan cirkelen en uiteindelijk op de aarde neerstorten.
In figuur 1 staat de grafiek van dit proces.
figuur 1
4p
15
Op een bepaald moment bevindt de satelliet zich op een hoogte van 400 km boven de aarde.
8 Bepaal mede met behulp van figuur 1 het hoogteverlies van de satelliet per omwenteling om de aarde.
Isa wil een elektrische schakeling maken met snoeren, waarvan er een is weergegeven in figuur 1.
De snoeren hebben een lengte van 50 cm en bestaan uit rond koperdraad met een plastic omhulling. Met een gevoelige weerstandsmeter meet Isa dat de weerstand van een snoer 0,023 Ω bedraagt.
9 Bereken de diameter van het koperdraad in het snoer.
figuur 1

10
Ω bedraagt.
4p 9 Bereken de diameter van het koperdraad in het snoer.
4p 9 Bereken de diameter van het koperdraad in het snoer.
4p 9 Bereken de diameter van het koperdraad in het snoer.
Isa bouwt de schakeling zoals weergegeven in figuur 2. In deze schakeling worden zes van de snoeren gebruikt (zoals weergegeven in figuur 1).
Isa bouwt de schakeling zoals weergegeven figuur 2 in figuur 2. In deze schakeling worden zes van de snoeren gebruikt (zoals weergegeven in figuur 1).
Isa bouwt de schakeling zoals weergegeven figuur 2 in figuur 2. In deze schakeling worden zes van de snoeren gebruikt (zoals weergegeven in figuur 1).
Isa wil dat de maximale stroomsterkte door de schakeling 20 A is.
Isa bouwt de schakeling zoals weergegeven figuur 2 in figuur 2. In deze schakeling worden zes van de snoeren gebruikt (zoals weergegeven in figuur 1).
Isa wil dat de maximale stroomsterkte door de schakeling 20 A is.
Bereken de spanning die de voeding dan moet leveren.
Isa wil dat de maximale stroomsterkte door de schakeling 20 A is.
Isa wil dat de maximale stroomsterkte door de schakeling 20 A is.
figuur 2 4p F iguur 3 s t aa t ook weergegeven op de
4p 10 Bereken de spanning die de voeding dan moet leveren.
4p 10
4p 10
Bereken de spanning die de voeding dan moet leveren.
Bereken de spanning die de voeding dan moet leveren.
Door de grote stroomsterkte loopt de temperatuur snel op. Daarom mag de schakelaar maar kort gesloten worden.
Door de grote stroomsterkte loopt de temperatuur snel op. Daarom mag de schakelaar maar kort gesloten worden.
Door de grote stroomsterkte loopt de temperatuur snel op. Daarom mag de schakelaar maar kort gesloten worden.
3p 11 Bereken hoeveel warmte gedurende 5 seconde in snoer 1 ontwikkeld wordt.
3p 11
3p 11
Bereken hoeveel warmte gedurende 5 seconde in snoer 1 ontwikkeld wordt.
Bereken hoeveel warmte gedurende 5 seconde in snoer 1 ontwikkeld wordt.
In figuur 3 is een deel van figuur 2 vergroot weergegeven. Op de draden 3 en 4 zijn de punten P en Q aangegeven. Rondom beide stroomdraden afzonderlijk ontstaat een magnetisch veld. Dit veld is gedeeltelijk getekend rondom draad 3.
11 Voer de volgende opdrachten uit:
– Teken de richting van de stroomsterkte in punt Q. – Teken de richting van het magnetisch veld in punt Q.
Deel 2.indd 324
– Teken de richting van de lorentzkracht in punt Q.
– Teken de richting van de lorentzkracht in punt P. Geef indien van toepassing duidelijk aan of de richting ‘het papier in’ of ‘het papier uit’ is.
VW-1023-a-13-2-o
3
In 2005 zijn onderzoekers van de Universiteit Twente erin geslaagd nanodraden van platina te laten groeien op een oppervlak van germanium. In figuur 11 is een beeld van het resultaat te zien. Dit beeld is met behulp van een zogenaamde scanning tunneling microscoop (STM) gemaakt.
figuur 1 f iguu r 11

In figuur 1 is te zien dat de nanodraden slechts één atoom dik zijn. De platina-atomen van een nanodraad zijn paarsgewijs achter elkaar gerangschikt. De hobbeltjes tussen de nanodraden geven plaatsen met hoge elektronendichtheid aan. Het germaniumoppervlak van figuur 1 bevat gemiddeld 0,75 vrije elektronen per nm 2. Neem aan dat deze allemaal afkomstig zijn van de platina-atomen.
13 Bereken de golflengte die dit foton daartoe moet hebben. 3p 3p
12 Bepaal met behulp van figuur 1 hoeveel vrije elektronen elk platina-atoom gemiddeld aan het germaniumoppervlak levert.
De onderzoekers hebben bij zeer lage temperatuur het energiespectrum van de elektronen op het germaniumoppervlak gemeten. Zie figuur 2. De metingen zijn gedaan bij twee waarden van de afstand L tussen de nanodraden. Horizontaal is de energie uitgezet en verticaal de kans dat een bepaald energieniveau door een elektron is bezet.
Bij L = 2,4 nm kan een elektron door absorptie van een foton de overstap maken van de 0,040 eV-piek naar de 0,160 eV-piek.
In figuur 2 is bij drie pieken de waarde van de energie aangegeven. De onderzoekers schrijven de drie pieken toe aan opsluiting van de elektronen tussen de nanodraden. Ze verwachten dat de beweging van de elektronen loodrecht op de draden goed wordt beschreven door het ééndimensionale doosjesmodel.
14 Laat zien dat de onderlinge verhoudingen van de energieën van de drie pieken inderdaad kloppen met wat het ééndimensionale doosjesmodel voorspelt.
figuur 2
bezettingskans
eV
Als het ééndimensionale doosjesmodel een perfecte beschrijving van de elektronen tussen de nanodraden zou geven, dan zou de bezettingskans als functie van de energie er voor L = 2,4 nm uitzien als in figuur 3.
figuur 3 bezettingskans
15 Verklaar met het ééndimensionale doosjesmodel:
1 Waarom binnen het energiebereik in figuur 3 slechts twee pieken passen.
2 Waarom voor alle overige energieën in figuur 3 de bezettingskans nul is.
Wil je weten hoe je de toets hebt gemaakt? De antwoorden staan op mijnexamenbundel.nl. Vul je punten in en bekijk je score per onderwerp. Je scores worden bewaard.
Met hints om je op weg te helpen en uitleg bij de antwoorden.
Daniël en Lotte willen met een eenvoudig model de loopsnelheid bepalen die energetisch het voordeligst is.
Daartoe laten ze 25 proefpersonen met elk een verschillende snelheid op een loopband lopen. Zie figuur 1.
Van elke proefpersoon wordt de massa bepaald en het vermogen dat hij levert tijdens het lopen.
figuur 1

figuur 2
De proefpersonen hebben allemaal een verschillende massa m, en dat heeft een storende invloed op de resultaten. Zie figuur 2. Om het effect van de massa te elimineren en daardoor de meetresultaten onderling beter te kunnen vergelijken, rekenen Lotte en Daniël alle vermogens om naar een genormaliseerd vermogen:
P = P M
Ze veronderstellen dat P ~ alleen afhangt van de snelheid.
1 Leg uit of het verband tussen P en m dan recht evenredig of omgekeerd evenredig is.
Jeroen en Baukje voeren een onderzoek uit aan een spoel. Ze maken hiervoor een opstelling met een serieschakeling van een voeding, een regelbare weerstand, een stroommeter en een spoel van koperdraad.
Zie figuur 1.
Een aantal gegevens staat hieronder weergegeven.
1

voedingsspanning 9,0 V
aantal windingen van de spoel 60 diameter van de spoel 7,2 cm
dikte van de koperdraad van de spoel 0,14 mm
lengte van de spoel 24 cm
maximaal vermogen in de spoel 0,18 W weerstand van de spoel 15 Ω
2 Toon met een berekening aan dat de grootte van de weerstand van de spoel overeenkomt met de andere gegevens uit de tabel.
In een botsproef wordt de veiligheid van een auto getest door deze auto op een muur te laten botsen. De auto wordt daarbij van diverse kanten gefilmd. Met behulp van videometen kan dan een (s,t)-diagram gemaakt worden van een gemarkeerd punt op de auto. Op de uitwerkbijlage is het (s,t)-diagram gegeven van een bepaalde botsproef.

3 Bepaal met behulp van de figuur op de uitwerkbijlage de maximale snelheid van de auto tijdens deze botsproef.
uitwerkbijlage bij vraag 3
In figuur 1 is een schets van het (v,t)-diagram van de botsende auto gegeven. In dit diagram zijn zes punten, A tot en met F, met een stip aangegeven.
4 Leg uit op welk punt (A, B, C, D, E of F) – de auto in aanraking komt met de muur, – de auto de maximale vertraging ondergaat, – de auto stopt met indeuken.
A , B, C, de au t o in aanra k ing k om t
1
Op de uitwerkbijlage staan drie stellingen die gaan over een botsproef.
5 Geef per stelling aan of deze stelling waar is of niet waar.
uitwerkbijlage bij vraag 5
1 De vertraging van de auto en de inzittenden moet zo groot mogelijk zijn zodat de resulterende kracht op de inzittenden zo klein mogelijk wordt.
2 Een auto moet tijdens een botsing vervormen; een langere botsafstand zorgt namelijk voor een kleinere kracht op de inzittenden.
3 Bij een twee keer zo grote snelheid moet er twee keer zo veel arbeid verricht worden om tot stilstand te komen.
waar niet waar
Een autofabrikant heeft ooit een promotiefilmpje gemaakt om de veiligheid van een bepaald model auto aan te tonen. Daarbij viel de auto 15 m verticaal recht omlaag. De foto’s in figuur 2 tonen drie screenshots uit het filmpje.
figuur 2

In de middelste foto van figuur 2 werken de normaalkracht FN en de zwaartekracht FZ op de auto.
6 Is in de middelste foto FN < FZ, FN = FZ, of is FN > FZ? Licht je antwoord toe.
Chiara en Michel doen onderzoek aan geluid uit een fles. Zij blazen lucht over de hals van een fles en horen geluid. De fles is gevuld met water tot een afstand d onder de flesopening. Zie figuur 1. Bij kamertemperatuur meten zij het geluid met een geluidssensor. Bij een afstand d = 13,0 cm vinden zij de grafiek van figuur 2.
figuur 2
0 5 10 15 20
t (ms)
Uit figuur 2 volgt dat de grondfrequentie van het geluid 2,4 · 102 Hz is.
figuur 1
d


Michel denkt dat dit geluid ontstaat doordat er in de fles een staande golf ontstaat met een knoop bij het wateroppervlak en een buik bij de flesopening. Met deze gegevens berekent Michel de geluidssnelheid en vindt een uitkomst die niet overeenkomt met de waarde in Binas.
Chiara en Michel gaan op zoek naar een andere verklaring. Bij een excursie in het Teylers Museum zien zij een set helmholtz-resonatoren uit de 19e eeuw. Deze werden gebruikt om te analyseren welke toonhoogtes in een stem voorkwamen.
Zie figuur 3. Eenmaal thuisgekomen vinden ze op internet een site over helmholtz-resonatoren en vinden de formule:
f = v 2π √ A Vℓ
Hierin is:
– v de geluidssnelheid in m s–1; – A het oppervlak van de resonatoropening in m2; – V het volume van de lucht in de resonator in m3; – ℓ de lengte van de hals van de resonator in m.
figuur 3

7 Beschrijf een methode om het volume van de lucht in de fles te meten.
Chiara en Michel gaan deze formule op de fles toepassen.
Voor hun fles meten ze: A = 2,54 · 10–4 m2 en ℓ = 0,070 m.
Verder meten ze de frequentie als functie van het volume. Zie tabel 1.
tabel 1
figuur 4
Ze laten een rekenprogramma op de computer een coördinaattransformatie toepassen. Daarna laten ze het programma een lijn (trendlijn) door de punten tekenen en de functie van die lijn bepalen.
Zie figuur 4. De eenheid langs de horizontale as staat niet vermeld.
8 Leg uit wat de eenheid langs de horizontale as moet zijn.
9 Voer de volgende opdrachten uit:
Geef de reden dat de lijn door de oorsprong moet gaan. – Bereken de geluidssnelheid met behulp van de gegeven functie. – Leg uit of Chiara en Michel mogen concluderen dat hun proef beschreven mag worden met de formule van Helmholtz.
Je ziet dat de frequentie-metingen zijn gegeven in 2 significante cijfers, maar dat de helling van de getekende lijn gegeven is in 3 significante cijfers.
10 Geef de reden dat hierbij het aantal significante cijfers toeneemt.
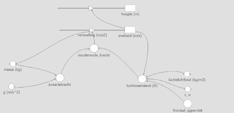
Een parachutist springt op 3800 meter hoogte uit het vliegtuig. Tijdens het eerste deel van de sprong blijft de parachute gesloten (‘vrije val’). Zie figuur 1.
Met behulp van een computermodel wordt deze beweging onderzocht.
Hierna staan twee varianten van zo’n model, een grafisch model en een tekstmodel. Voor de vragen 15 en 16 maak je gebruik van één van beide.
Geef duidelijk aan welk model je gebruikt.


grafisch model grafisch model
grafisch model

g = -9,8 m/s2
g = -9,8 m/s2
zwaartekracht massa * g resulterende kracht =
resulterende kracht =
zwaartekracht = massa * g
snelheid = hoogte =
snelheid = hoogte =
luchtweerstand = 0,5*luchtdichtheid*c_w*frontaal_oppervlak*snelheid^2
luchtweerstand = 0,5*luchtdichtheid*c_w*frontaal_oppervlak*snelheid^2 figuur 1

Bij sommige grootheden is de inhoud in een kader weergegeven. Dit zijn de gegevens die moeten worden ingevuld om het model te laten werken.
Bij sommige grootheden is de inhoud in een kader weergegeven. Dit zijn de gegevens die moeten worden ingevuld om het model te laten werken. tekstmodel
Bij sommige grootheden is de inhoud in een kader weergegeven. Dit zijn de gegevens die moeten worden ingevuld om het model te laten werken.
tekstmodel
tekstmodel
MODEL STARTWAARDEN
MODEL
luchtweerstand=0,5*Cw*oppervlakte*luchtdichtheid*snelheid^2 zwaartekracht := massa*g resulterende kracht := versnelling := resulterende kracht/massa hoogte := hoogte + snelheid * dt snelheid := snelheid + versnelling * dt t := t + dt
luchtweerstand=0,5*Cw*oppervlakte*luchtdichtheid*snelheid^2
zwaartekracht := massa*g
resulterende kracht := versnelling := resulterende kracht/massa
hoogte := hoogte + snelheid * dt
snelheid := snelheid + versnelling * dt
t := t + dt
In het model ontbreken enkele gegevens.
In het model ontbreken enkele gegevens.
STARTWAARDEN
hoogte = snelheid = massa := 96 ' kg
hoogte = snelheid = massa := 96 ' kg
g := −9.81 ' m/s^2
g := −9.81 ' m/s^2
Cw := 1
Cw := 1
luchtdichtheid := 1,3 ' kg/m^3
luchtdichtheid := 1,3 ' kg/m^3
11 Geef aan wat er moet worden ingevuld achter de grootheden hoogte, snelheid en resulterende kracht.
11 Geef aan wat er moet worden ingevuld achter de grootheden hoogte, snelheid en resulterende kracht.
Op een hoogte van 1000 m wordt de parachute (oppervlakte 58 m2) geopend. Het openen van de parachute is nog niet in dit model verwerkt.
Op een hoogte van 1000 m wordt de parachute (oppervlakte 58 m2) geopend.
Het openen van de parachute is nog niet in dit model verwerkt.
12 Leg uit welke grootheid in dit model hiervoor moet worden aangepast. Formuleer daarvoor een modelregel.
12 Leg uit welke grootheid in dit model hiervoor moet worden aangepast. Formuleer daarvoor
In het model ontbreken enkele gegevens.
11 Geef aan wat er moet worden ingevuld achter de grootheden hoogte, snelheid en resulterende kracht.
Op een hoogte van 1000 m wordt de parachute (oppervlakte 58 m2) geopend.
Het openen van de parachute is nog niet in dit model verwerkt.
12 Leg uit welke grootheid in dit model hiervoor moet worden aangepast.
Formuleer daarvoor een modelregel.
1 Is P afhankelijk van de massa m?
2 Wat is het verband tussen R , ρ , ℓ en A ?
3 Hoe vind je de snelheid v uit een (s,t)-diagram?
4 Waarmee komt de helling van de grafiek overeen?
5 Gebruik de tweede wet van Newton.
6 Staat in de middelste foto de auto stil of wordt hij vertraagd?
7 Vul de fles met water.
8 Wat is de eenheid van volume?
9 – Wat betekent het voor de grafiek, als twee grootheden recht evenredig met elkaar zijn?
– Combineer de gegeven functie met de formule uit de opgave.
– Zie Binas 15A.
10 Wat is de zin van het tekenen van de rechte lijn in figuur 4?
11 Welke krachten werken er tijdens de val op de parachutespringer?
12 Hoe groot is het frontale oppervlak als de parachute zich geopend heeft?
Vaardigheden (domein A)
1
Voor het genormaliseerde vermogen P ~ geldt: P ~ = P M
P ~ is dus het geleverde vermogen P per kg.
P hangt dus niet af van de massa m van de persoon.
P = P ~ m ⇒ het geleverde vermogen P is recht evenredig met de massa m
2 De weerstand R van de spoel volgt uit: ρ = R A ℓ (Binas 35D1) ⇒ R = ρ · ℓ A , waarin:
ρ = soortelijke weerstand van koper = 17 10 –9 Ω m (Binas 8)
ℓ = lengte van de koperdraad = N O = N π dsp (Binas 36B), met:
N = aantal windingen van de spoel = 60 (zie de tabel)
O = omtrek van de spoel = π dsp
dsp = diameter van de spoel = 7,2 cm = 7,2 10 –2 m (zie de tabel)
zodat: ℓ = 60 · π · 7,2 · 10 –2 = 13,6 m
A = doorsnede van de koperdraad = π · r 2 = π ( 1 2 ddr ) 2 = 1 4 π · ddr 2 (Binas 36B), met:
r = straal van de doorsnede van de draad
ddr = dikte van de draad = 0,14 mm (zie de tabel) = 0,14 10 –3 m
zodat: A = 1 4 π ( 0,14 10 –3 ) 2 = 1,54 · 10 –8 m 2
Invullen: R = 17 · 10 –9 · 13,6 1,54 10 –8 = 15 Ω
Deze waarde van R staat ook in de tabel opgegeven.
Extra oefenen, uitlegvideo’s en podcasts





Voortgang bijhouden
Altijd je digiboek bij de hand
B� deze Examenbundel hoort een online omgeving: m�nexamenbundel.nl
Je vindt hier alles wat je nodig hebt om heel gericht te leren en oefenen voor je examen. Zoals de score van je oriëntatietoets, video’s, het digiboek, examentips en nog veel meer.
#ikgazekerslagen
Activeer direct je code voor Mijn Examenbundel
Ga nu naar m�nexamenbundel.nl en maak meteen je account aan. Met de activatiecode die je per mail hebt ontvangen of via de ELO van je school, heb je toegang tot alle extra’s die b� je boek horen.