2 - volume 9
2026
![]()
2 - volume 9
2026

CERI welcomes two accomplished professors to help strengthen our mission
Africa’s microbial frontiers are paving the way read it online Network & Collaboration
A look inside the successful SWEAT Africa 2026 startup and venture festival


Over 440 participants from 15 African countries and 22 countries globally gathered in Stellenbosch on 13–14 February for SWEAT Africa 2026. These included 150+ founders, 100+ students, 50+ investors, 50+ researchers, and 90+ ecosystem builders.

At the intersection of genomics, environmental systems, and public health, four emerging researchers at CERI have been awarded the prestigious Oppenheimer Memorial Trust (OMT) Fellowship, and are helping redefine how Africa engages with global science, shaping the future of One Health.

We welcome an infectious disease genomicist whose work spans evolutionary biology, phylodynamics, and real-time outbreak response. Her appointment marks a significant step in embedding a comprehensive One Health framework within CERI’s continental pathogen surveillance efforts.
the gem: Centre for Epidemic Response and Innovation (CERI) & South African Centre for Epidemiology and Modelling Analysis (SACEMA), Stellenbosch University, and KwaZulu-Natal Research, Innovation and Sequencing Platform (KRISP), UKZN, Durban director: Tulio de Oliveira editors: Tulio de Oliveira, Katrine Anker-Nilssen, Maambele Khosa, and Cheryl Baxter art director: Victor Hugo Szortyka graphic designers: Tulio de Oliveira, Katrine Anker-Nilssen, and Maambele Khosa printing: Aslam Arnolds websites: https://ceri.org.za/, https://www.sacema.org/, https://www.krisp.org.za/

CERI welcomes one of South Africa’s leading voices in women’s health immunology — a move that signals not only a strengthening of scientific depth, but a clear commitment to translating discovery into impact for women and girls across the continent.


A new publication examines systematic errors that emerged in the global SARSCoV-2 phylogeny during the pandemic, highlighting how large-scale sequencing efforts introduced biases into evolutionary reconstructions — and proposing methods to improve the accuracy of future outbreak surveillance.
During SWEAT Africa, an inspiring panel explored what it takes to build ventures that last. In keeping with the festival’s outdoor, movement-driven format, the conversation moved beyond theory into a practical examination of systems design, funding alignment, and the realworld conditions required for sustainable innovation.


This edition is anchored by a simple truth: health is never only human. It moves through food systems, water, air quality, animal interfaces, climate shocks, and the realities that shape exposure and vulnerability. That’s the premise of One Health – not as a slogan, but as a practical way of doing science: connect the dots early, act before crises cascade, and build solutions that work in real settings.
At CERI, One Health is a commitment to integration: genomics with ecology, surveillance with prevention, and discovery with delivery. That thread runs throughout this issue – from microbial ecosystems shaping antimicrobial resistance, to women’s health innovation, to the coordination needed to strengthen vaccine and biologics capacity on the continent.
A strong signal of where this work is heading comes from our emerging researchers. This month, we celebrate four CERI PhD fellows awarded the Oppenheimer Memorial Trust (OMT) Fellowship: Dr Nonsikelelo Precious Hlongwa, Dr Sam Leareng, Dr Matteo Nello John Gregori, and John Paul Makumbi. Their work spans the One Health spectrum, and these fellows reflect a larger shift: Africa must be a site of innovation, not only sampling. One Health demands integrated science, and African leadership is essential to defining questions, setting standards, and translating discoveries into tools that improve lives.
That translation agenda is strengthened by two major additions to CERI. Professor Carla Mavian joins to help lead CERI’s One Health vision, bringing expertise in evolutionary genomics and outbreak response to advance more predictive surveillance. Professor Jo-Ann Passmore, a leading voice in women’s health immunology, adds depth to how we understand susceptibility, inflammation, prevention and care – and to building scalable, locally relevant tools that can shift outcomes for women and girls across Africa.
Around these core stories, this month’s GEM reflects the ecosystem that makes translation possible. SWEAT Africa 2026 convened founders, investors, and researchers around a recurring theme: Africa is not short on innovation, but on alignment – between research and markets, capital and context, and technology and implementation. The same systems lens appears in CERI’s engagement with ACHIEVE Africa and in Stellenbosch University’s contributions to G20 digital governance, where infrastructure and policy choices shape the conditions under which science succeeds.
One Health is the future – and African leadership is central to it. If we get the alignment right across disciplines, sectors and countries, Africa won’t simply contribute to global science – it will help lead it.
text:
Katrine Anker-Nilssen & Tulio de Oliveira
text and photos: CERI Media & SWEAT Africa

Over 440 participants from 15 African countries and 22 countries globally gathered in Stellenbosch on 13–14 February for SWEAT Africa 2026. These included 150+ founders, 100+ students, 50+ investors, 50+ researchers, and 90+ ecosystem builders who came together not simply to present ideas, but to engage across sectors that do not always meet in the same room.
Across two days, the conversations returned to a consistent theme: Africa does not lack innovation. The opportunity now lies in strengthening alignment – between research and markets, between founders, funders and investors, and between promising technology and real-world implementation.
Opening the festival, Dr Richard Gordon acknowledged both the scale and the urgency of the moment. “We have 440 people here. We are not going to build Africa’s ecosystem by ourselves – we need to work together.
Go network!” Describing SWEAT as a “labour of love” built in just two months, he emphasised collaboration as a practical necessity rather than a slogan.
Prof Tulio de Oliveira, Director of Stellenbosch University’s Centre for Epidemic Response and Innovation (CERI) reflected on the event’s informal beginnings. “This all came from a chat in a wine bar after a sweaty run. The team worked day and night to make this happen… And here we are, just a few months after we decided to go ahead with it.”
Support from amazing partners helped translate that idea into a real-life platform, and brilliant ideas from the young entrepreneurial SWEAT team created a unique, fun and engaging programme – unlike anything else you’ve ever seen. This included steering from rising leaders such as Dr Ross Vermeulen, co-founder of FluoroBiotech; Maambele Khosa, founder of SheCab and a key driver of SWEAT’s marketing lead; and Tegan van der Merwe, CTO of PhagoFlux and one of the PhD student innovators shaping the event.
One of the defining features of Day 1 was the decision to reverse the traditional pitching format. Instead of founders presenting blindly, investors took the stage to clarify what they are looking for, where they are deploying capital, and how they assess risk and growth in African markets. From University Technology Fund’s focus on university spinouts to Launch Africa’s preference for B2B companies generating at least $50,000 in monthly revenue, and climate-focused investors such as Holocene and New Creation Ventures, the reverse pitches replaced guesswork with clarity and confidence.
The opening panel, hosted by Open Startup and moderated by Eya Chemli, Head of Partnerships and Fundraising at Open Startup, examined what it takes to build deep-tech ventures that are both scientifically rigorous and commercially viable. “The question is not whether the science is impressive,” Chemli noted. “It’s what makes it scalable, investable, and impactful.”
Rowena Luk of Africa Health Ventures reminded founders that deep-tech investment requires patience and long-term thinking: “We’re not looking for the easy buck at the beginning – we’re looking at what this innovation becomes at scale.” Wayne Stocks, Managing Partner at UTF, added a practical insight: “Deep-tech doesn’t fail because the tech is too hard. It fails because the business model shows up too late.” He stressed that technology alone is not a product; it must translate into something customers are willing to pay for. Khaled Ben Jilani, Senior Partner at AfricInvest, encouraged early market engagement to mitigate risk, while Jacques Grassmann, Senior Investment Analyst, summarised the investor perspective candidly: founders must demonstrate returns compelling enough that investors regret missing the opportunity. Together, the panel provided founders with practical tools to strengthen both science and strategy.
The discussions extended beyond capital. A fireside session hosted by UVU Bio, a SWEAT Africa partner, unpacked the operational and strategic realities of commercialising innovation, while the SWEAT Equity student session tackled questions of ownership, dilution and responsible company building from the outset. These sessions reinforced that sustainable ventures are built on both technical excellence and informed decision-making.
Another major highlight was the AI panel, “AI – will we make it or will it break us?”, where Ozan Somnez, Kate Hach, Jayden Finaughty, Richard Rabbat, Jennifer



Miles Thomas, and others unpacked the realities of AI integration in the modern workplace, offering frank, perspective-shifting insights.
Day 2 broadened the lens from capital readiness to systems readiness. Moderated by Pulitzer Prize–winning journalist and founder of Africa In the World, Dele Olojede, the SWEAT Panel explored how innovation successfully moves from laboratory to population-level impact.
Francis Kombe of EthIXPERT emphasised that responsible research translation is not bureaucratic delay but the foundation of trust, particularly when progressing from laboratory research to animal and human trials. He also highlighted the growing momentum behind funding solutions designed specifically for African communities.
Yolisa Nalule of Wellcome described philanthropy’s long-term approach: “We are the nerds behind the nerds.” With significant multi-year commitments to global health, she argued that impact must be defined contextually, with African institutions increasingly shaping research priorities and agendas.
Urmi Prasad Richardson reinforced the importance of communication. “You need to talk about the impact, the outcome, the why,” she said. Scientific excellence must be paired with a clear articulation of unmet need, competitive advantage and system integration. Olojede pressed the panel on how breakthroughs can more consistently reach African populations. The discussion highlighted the importance of infrastructure,

distribution systems and coordination – and the growing ecosystem committed to strengthening them.
The pitch competition provided a practical demonstration of this pipeline in action. More than 80 startups applied, with a Top 10 presenting on the main stage. Finalists included ReSurfify, Urobo Biotech, La Grace Bio, Biomine Health, Khaya HealthTech, Extracellular Vesicle in Therapeutics, Fetch Energy, NanoPula and Kelp Alginate Foundry. Urobo Biotech, a Stellenbosch University LaunchLab spin-out, ultimately secured the R100,000 prize. The company focuses on transforming bioplastic-rich waste into valuable products using enzymes and microbes, integrating into existing waste management systems.
The award recognised not only scientific innovation, but commercial potential and scalability – a strong signal of the depth of talent emerging from the continent.
Alongside the main programme, side sessions created space for more targeted engagement. Before the festival formally opened, VCs and LPs gathered for an off-site lunch at Tokara Wine Farm, creating early alignment and building momentum for the days ahead. The Technology Innovation Agency (TIA) used its session to clarify funding pathways and seed criteria, with Senior Programme Manager Tshembani Khupane noting that the format enabled direct engagement with innovators. “It moves away from ‘death by presentations’ and feels much more aligned with how innovators think,” she said.

One of the most energising activations was CERI’s Padel Partnership Session, a two-hour padel match connecting VCs, LPs, and founders through movement, competition, and conversation. Participants also enjoyed active events on Saturday afternoon. With no pressure and no personal bests to chase, the Stellenbosch Shake-Out invited attendees to walk or run – getting both blood flowing and ideas moving. A grounding yoga session, giving founders and funders alike space to stretch, breathe and reset before returning to the programme, was also on offer.
The Wits Innovation Centre brought eight student-led startups to pitch directly to investors. According to Tebogo Machete, the aim was early exposure to market scrutiny. He emphasised that rigorous questioning helps founders confront assumptions and strengthen their propositions. He also observed that the informal outdoor setting lowered barriers and encouraged more open interaction.
UVU Africa also hosted “The Impact Tasting Table” with UVU Bio, a curated wine-tasting conversation with global foundations and catalytic financiers exploring how patient, coordinated capital can unlock scale for deep-tech innovation.
Even informal activations contributed to the event’s tone. Conversations sparked around ping pong tables and padel courts often extended into discussions about partnerships and collaboration. For founders such as Dennis Maorwe of DPE Company in Kenya, the value was broader than funding alone: “It’s not just about investors. The real value is in the conversations, the shared experiences, and learning from each other.”
By the close of the weekend, SWEAT Africa had positioned itself less as a traditional conference and more as a coordination platform. It brought science, capital, ethics, philanthropy and early-stage founders into sustained dialogue. The discussions were pragmatic and solutions-focused, demonstrating the strength and maturity of Africa’s innovation ecosystem.
If there was a clear takeaway, it was this: Africa’s innovation capacity is not only evident – it is accelerating. The next phase lies in deepening alignment – ensuring that research connects to markets, capital connects to context, and innovation connects to systems capable of delivering impact at scale.
We can’t wait to see SWEAT Africa 2027 take this mission even further. See you there!
For more info, visit https://sweat.africa

“We have 440 people here. We are not going to build Africa’s ecosystem by ourselves – we need to work together. Go network!”
– Dr Richard Gordon

Stellenbosch University is part of a global team delivering landmark G20 digital agenda analysis.
text: Anél Lewis photo: Ignus Dreyer
Stellenbosch University’s (SU) Policy Innovation Lab is part of an international partnership that has formally handed over a landmark policy report tracing the evolution of the G20’s digital agenda to South African government partners.
The handover event, held on 26 January 2026, was hosted jointly by the Policy Innovation Lab and the TUM Think Tank at the Technical University of Munich, in collaboration with the Global Network of Internet & Society Centers.
It marked the official launch and transfer of the report, The Evolution of the G20 Digital Agenda, to officials from the Department of Communications and Digital Technologies, and members of the G20 Digital Economy Working Group from South Africa’s G20 Presidency. The report analyses more than 200 official G20 and T20 documents from the presidencies of Indonesia (2022), India (2023), Brazil (2024) and South Africa (2025). It traces how these countries collectively shaped

global digital norms across three core pillars: digital transformation, digital public infrastructure, and artificial intelligence (AI).
Opening the event, Prof Willem Fourie, Chair of Policy Innovation and founder of SU’s Policy Innovation Lab, described the report as a record of an unprecedented period in international digital governance.
“For four consecutive years, the G20 digital agenda has been led by countries of the Global South during a time of extraordinary technological acceleration,” said Fourie. “This report captures how these presidencies built on one another and ensured that global digital policy increasingly reflects the needs of the global majority.”
He added that the handover ensures the analysis becomes part of the G20’s institutional memory as the presidency rotates back to the Global North. “South Africa’s presidency was the first on the African continent, and it centred the needs of the ‘Global Majority’ and the African Union’s Agenda 2063.”
Edited by James Haw of SU’s Policy Innovation Lab and Fernanda Sauca of the TUM Think Tank, the report shows how each presidency deepened and refined the G20’s digital agenda along three pillars: digital transformation, digital public infrastructure (DPI) and artificial intelligence (AI).
Across the four presidencies, digital inclusion evolved from Indonesia’s people-centred postpandemic recovery framing to India’s integration of connectivity into digital public infrastructure and skilling frameworks. Brazil introduced measurable quality benchmarks under a vision of universal and meaningful connectivity, Haw explained.
South Africa advanced a framework focused on universal and equitable digital inclusion, with attention to small business ecosystems and non-infrastructural barriers such as energy access and digital safety. DPI matured from a background set of “enablers” into a cornerstone of the G20 agenda, noted Markus Siewert, Managing Director of the TUM Think Tank. India formalised DPI through a dedicated framework, Brazil added rights-based governance safeguards and protections for non-digital alternatives, and South Africa introduced a Public Value Measurement Framework to assess the tangible socio-economic benefits of DPI investments.
AI governance similarly progressed from a subcomponent of digital transformation to a central developmental priority. South Africa’s presidency launched the AI for Africa Initiative and the Technology Policy Assistance Facility, focusing on computing access, representative datasets and sovereign AI capabilities for the continent, said Haw.
Haw said the findings show an unusual degree of continuity between presidencies, with each year building on the foundations of the previous one.
Relevance for South Africa and the African continent
Fourie said the report underscores South Africa’s role as the first African G20 presidency and its emphasis on aligning digital governance with the African Union’s long-term development vision.
The formal handover was made to officials from the Department of Communications and Digital Technologies and members of the G20 Digital Economy Working Group from South Africa’s presidency. “G20 presidencies rotate annually. This report therefore serves as a rare institutional memory tool, capturing how each presidency built on the last. The formal handover to government partners ensures this knowledge is preserved and can inform future engagement,” said Prof Kanshukan Rajaratnam, Director of the School for Data Science and Computational Thinking. “The report also serves as a foundation for future digital cooperation as the G20 agenda enters a new phase of leadership.”
*The Evolution of the G20 Digital Agenda: A Synthesised Analysis of the Presidencies of Indonesia, India, Brazil and South Africa. Edited and refined by J. Haw, F. Sauca, A. Molnar, A. Khan.

Four of CERI’s PhD fellows have been awarded the prestigious Oppenheimer Memorial Trust (OMT) Fellowship – a recognition reserved for scholars whose work demonstrates both scientific excellence and leadership potential.
text: Katrine Anker-Nilssen photos: Supplied
Four emerging researchers at CERI are helping redefine how Africa engages with global science, and shaping the future of One Health. Dr Nonsikelelo Precious Hlongwa, Dr Sam Leareng, Dr Nello Gregori, and JP Makumbi have each been awarded the prestigious Oppenheimer Memorial Trust (OMT) Fellowship.
For all of them, the award is more than funding; it is affirmation, responsibility, and a powerful catalyst for advancing research at the intersection of genomics, environmental systems and public health in Africa.

Nonsikelelo’s research bridges molecular biology, computational biology, environmental health, and microbiome science. Her focus is on understanding how environmental and socio-ecological factors shape microbial communities in both humans and ecosystems – and what this means for health and disease.
Receiving the OMT Fellowship, she says, is a deeply meaningful and humbling milestone. “It is not only a recognition of past work, but a strong vote of confidence in my potential as an emerging independent researcher.”
An alumnus of the prestigious Fulbright Joint Supervision Program at the University of Minnesota (2022–2023) and recipient of the NRF Next Generation Researchers Award, Nonsikelelo has already published more than nine peer-reviewed papers and presented her work internationally. Yet she sees the fellowship not as a culmination, but as acceleration.
“It creates intellectual and practical space to focus fully on high-quality, innovative research,” she explains, noting that the support reduces the financial strain often experienced in early postdoctoral years.
Her current research examines how environmental exposures shape microbial community assembly and antimicrobial resistance dynamics in underrepresented African ecosystems. One project explores how transitions from informal settlements to formal housing influence gut microbiome assembly and resistome development in children affected by persistent stunting. Another investigates how

metal-enriched particulate matter in industrial coastal environments selects for airborne microbial communities enriched in pathogens and resistance genes.
“Health and disease are no longer isolated biological events; they are ecological processes,” she says.
“Without integration, we risk only describing microbes rather than understanding the forces shaping them.”
At CERI, particularly within the African Microbiome Project under the DSTI/NRF SARChI Chair, Nonsikelelo works in a genomics-driven environment that supports genome-resolved metagenomics and interdisciplinary collaboration.
Her broader goal is clear: to ensure African microbiome science contributes to theory-building and global standards – not simply data generation. “Africa must not only be a site of sampling,” she says. “It must be a site of innovation.”
Nonsikelelo’s advice to young scientists, especially young African women, is: “Take up space. Ask questions. Your background is not a limitation –it is a strength.”
“My advice to young scientists, especially young African women, is: Take up space. Ask questions. Your background is not a limitation –it is a strength.”
– Dr Nonsikelelo Precious Hlongwa
Sam uses molecular and genomic approaches to examine the effects of anthropogenic inputs on aquatic ecosystems. For him, the OMT Fellowship brings both stability and momentum.
“Personally, it is nice to have the financial stability to fully focus on my research,” he says. “Professionally, the fellowship provides the space and platform to strengthen my postdoctoral research… and build momentum towards research independence and longterm impact.”
His research focuses on wastewater-impacted freshwater systems and how excess nutrients, pollutants and antimicrobial resistance genes reshape microbial community structure and function. With only about 20% of wastewater adequately treated across Africa, these systems represent significant environmental and public health risks.
“AMR doesn’t just begin and end in hospitals,” he explains. “There is a broader ecological dimension.” By integrating genomic data into water-quality monitoring frameworks, Sam hopes to develop more ecologically meaningful indicators of ecosystem stress. “Microbial communities respond rapidly to environmental change,” he says, “and that


responsiveness could provide earlier warning signals.”
Within CERI and the African Microbiome Research Group, he values the interdisciplinary and supportive culture. “The support from my host emphasises that our science contributes meaningfully beyond publications.”
And beyond the lab? “It is nice to run around playing football with colleagues at the end of the week,” he adds – a reminder that strong science thrives in strong communities.
His advice to aspiring environmental scientists: stay curious, seek out inspiring research groups, and learn to work across disciplines. “The challenges we face require people who can connect ideas.”
Nello is a passionate environmental microbiologist with experience across terrestrial and marine systems. Within the African Microbiome Group, he combines bioinformatics, culture-based methods, and analytical techniques to investigate the role of marine microorganisms in biogeochemical cycles –and how anthropogenic and natural pressures impact these vital ecosystem services.


Receiving the OMT Fellowship marked a significant personal milestone. “It’s the first fellowship I have received in my career. Ever. So, it’s nice to know I’m on the right track.”
His fellowship research examines how pollutants affect marine microbial communities, and the implications for ecosystem services such as nutrient cycling and greenhouse gas dynamics. To explain his dual approach of bioinformatics and laboratory validation, he offers a vivid analogy: “Environmental microbiology is a bit like colour-by-numbers, except you’re missing sections, some numbers are illegible, and half the colours aren’t in the set.”
Bioinformatics reveals patterns and structure, but wetlab validation confirms whether those patterns reflect ecological reality. “Neither approach alone is enough,” he says. “Only by combining the two can you hope to fill in a part of the picture – or if you’re lucky, the whole thing.”
Beyond advancing scientific understanding, he hopes to shift public perception. “Not all microbes are ‘bad’… this is a tiny fraction of microbes. It would be good if they got a bit more credit for being the engines of our everyday world.”
Nello’s advice to young scientists? “Be proactive… motivation is the one thing you can’t be taught.”
JP’s research sits at the intersection of microbial genomics, ecotoxicology, and antimicrobial resistance. His PhD focuses on evaluating the public health risks of antimicrobial-resistant bacteria – particularly ESKAPE pathogens – in South African aquatic systems.
For JP, the OMT Fellowship is both an academic milestone and personal affirmation. “Academically, the fellowship enables me to pursue high-impact research with greater focus and confidence,” he says. “Personally, it validates years of perseverance, resilience, and dedication.”
His work mines metagenomic datasets from diverse African aquatic environments in search of previously unidentified antibacterial compounds. African microbial ecosystems, he argues, remain vastly underexplored – and may hold the key to expanding the antibiotic pipeline. “We are living through a silent pandemic,” he says of antimicrobial resistance. “Routine infections could once again become life-threatening.”
By integrating metagenomics with ecotoxicology, he identifies environmental AMR hotspots and examines how pollutants drive resistance dynamics. His
approach reframes AMR from a hospital-centred issue to a proactive One Health challenge spanning environmental science, microbiology and public health. Being part of CERI and the broader School for Data Science has shaped his systems-level thinking. “Engaging with colleagues across microbiology, genomics, environmental science, and public health has pushed me to frame AMR not as an isolated microbiological problem, but as a complex systems challenge.”
His advice to young researchers is grounded and practical: embrace interdisciplinarity, develop resilience, and seek mentorship early. “Each challenge is an opportunity to refine your skills.”
Individually, each fellow is advancing a distinct frontier of microbial research. Collectively, they represent a powerful shift in African science – one that integrates genomics, ecology, and public health to address antimicrobial resistance and environmental change through a One Health lens. The OMT Fellowship affirms their promise. At CERI, within a genomics-driven and collaborative ecosystem, that promise is translating into impact – strengthening African research leadership while contributing to global scientific competitiveness.


Urobo Biotech wins big at SWEAT Africa 2026.
text: Katrine Anker-Nilssen
photos: SWEAT Africa & Supplied

On 14 February 2026, under the main tent at Bertha Retreat between Stellenbosch and Franschhoek, Africa’s most promising biotech and hardtech founders took to the stage for the final of the SWEAT Africa Pitch Competition. With a winner-take-all R100 000 cash prize on the line, the stakes were high – and the standard even higher.
By the end of the evening, it was Urobo Biotech that walked away with the grand prize.
Launched as part of the inaugural SWEAT Africa festival (13–14 February 2026), the competition was designed to spotlight frontier technologies with real commercial potential. More than 100 startups and
over 50 investors attended the festival, underscoring its ambition to position Africa as a serious force in deep-tech innovation. Finalists were selected through a mandatory BioTech & HardTech side event facilitated by Stellenbosch University LaunchLab in partnership with Stellenbosch Network, with 10 startups qualifying and the top contenders advancing to the main stage.
From a continent-wide pool of entries to a formidable Top 10, the competition showcased the depth of African innovation. The Top 4 finalists – Fetch Energy, Khaya HealthTech, NanoPula, and Urobo Biotech – tackled challenges ranging from mining waste and wave-generated power to medical devices and bioplastics waste management.
For Dominique Rocher, co-founder and COO of
Urobo Biotech, the win represented far more than a cheque. “Seeing that three of the top four startups were represented by women was a powerful signal that women in STEM are not only stepping up, but being recognised at high levels of African entrepreneurship,” she says. “That meant a lot.”
For Urobo itself, the moment was equally significant. “It showed that our technology and business model can stand up to scrutiny from a high-profile judging panel and be acknowledged for its real scientific and commercial value. It was validation, both personally and professionally, that we are building something globally relevant from Africa.”
Urobo Biotech is tackling a fast-growing global problem: bioplastic-rich waste that current infrastructure cannot properly process. While bioplastics are often marketed as sustainable alternatives, waste systems have not adapted quickly enough. As a result, much of this material is still incinerated or landfilled, undermining its environmental promise and creating inefficiencies for waste operators.
“Urobo Biotech uses advanced enzymes and microbes to convert bioplastic-rich waste into high-value chemicals and fuels,” Dominique explains. “As bioplastics scale globally, waste infrastructure hasn’t adapted fast enough.”
But the judges, she believes, responded to more than just the environmental argument. “I believe it was the combination: credible science, a large market opportunity, and a clearly framed economic pain point. We’re not just solving plastic pollution, we’re improving waste operators’ margins while creating a circular chemical market.”
It is this integration – environmental responsibility aligned with commercial viability – that sets Urobo apart. “We are part of a generation that can’t afford to repeat past mistakes in materials and waste systems,” says Dominique. “It’s not enough to voice concern about climate change and plastic pollution. We must actively design better systems. Urobo exists to turn that responsibility into action.”
The road to the main stage was not without pressure. During the competition, the toughest questions centred on scaling timelines and commercialisation risk –familiar challenges for biotech ventures, where five- to ten-year paths to market are common. “Initially, we assumed similar timelines,” Dominique admits. “We now have plans to begin enzyme sales this year and complete demo-scale validation in 2027.”
In the days following SWEAT, the team refined its
execution roadmap and strengthened strategic partnerships. “Over the past week, we’ve refined a detailed execution roadmap for demo-scale deployment and strengthened strategic partnerships, bringing us significantly closer to unlocking a $23 million conditional term sheet.”
Dominique formally serves as COO, while Dr Wessel Myburgh (pictured below with Dominique), the main inventor behind the technology, is CEO. Dominique’s background in socio-entrepreneurship and global business development positions her to lead partnerships, secure off-takers, support fundraising, and manage operations. At the same time, she is completing her PhD on the company’s technology. “As an early-stage startup, we wear multiple hats,” she says. “What truly sets us apart is our complementary thinking. Dr Myburgh brings deep technical mastery and unwavering realism, while I tend to push boundaries and explore bigger opportunities. Together, we balance ambition with grounded execution.”
SWEAT Africa provided more than visibility – it delivered access.
Urobo is currently raising a $425,000 pre-seed round and aims to close by May 2026. “SWEAT Africa provided a valuable platform to connect with new investors while also updating previously engaged ones on our progress,” Dominique says. “Our focus now is converting these conversations into concrete term sheets in the coming weeks.”
Beyond capital, the company is pursuing strategic local partnerships to support demo-scale validation and strengthen its footprint within Africa’s waste and circular economy ecosystem. “The calibre of founders

and investors reinforced that Africa is no longer just an ‘emerging’ ecosystem,” she reflects. “We’re building globally competitive companies. It strengthened my belief that Urobo belongs at the forefront of the global biotech and circular economy movement.”
For Dominique, the competition also highlighted structural gaps that must be addressed to unlock more globally competitive biotech ventures. “Africa’s biotech ecosystem needs more patient capital, stronger bridges between academia and industry, and greater access to pilot-scale infrastructure where science can be validated in real-world conditions,” she says. “We have exceptional talent and globally relevant problems to solve, but we need structured pathways that help founders move from lab discovery to commercial deployment.”
Personally invested in widening those pathways, Dominique serves as a scout for global platforms such as the Hult Prize. “I have directly benefited from these opportunities, and I’m committed to opening those
same doors for young student founders across Africa.”
Growing up between the Namib Desert and South Africa’s natural landscapes, Dominique says this made environmental issues feel personal from a young age.
“I’ve always been curious about how things work, but also about how to turn ideas into lasting impact.”
After witnessing passion-driven projects falter without sustainable systems behind them, she came to a clear conclusion: “Real change needs both purpose and structure.”
Building Urobo, she adds, is about responsibility. “It’s about building something meaningful with people I deeply trust, and proving that globally competitive innovation can come from Africa.”
As SWEAT Africa’s debut pitch competition demonstrated, the continent’s biotech and hardtech founders are not short on ambition – or execution. In Urobo Biotech’s victory, the message was unmistakable: African science, when paired with strategic clarity and commercial discipline, can compete – and win – on any stage.

30 March - 25 May Mondays and Thursdays
Presenter: Jo Barnes
Tutor: Tumelo Sereo
Course Fee: R6 000 00
Certification: Upon 100% attendance

Join us for an engaging workshop to develop foundational and applied skills in epidemiology, whether you are a student, an early-career researcher, or a practitioner seeking to strengthen your analytical capacity
Participants will learn to understand and correctly apply the basic tools of epidemiology and research; identify major research designs and appreciate their uses and limitations; apply principles of sampling to real-world investigations; understand screening concepts, including sensitivity and specificity; recognise and mitigate bias in study design; investigate disease clustering and outbreaks; engage critically with principles of causation; and communicate findings professionally, both in writing and through oral presentation
Construction
6 Cohort designs randomised controlled trials
7 Sampling
This month, CERI partnered in hosting BRAIN 5.0 in South Africa, convening founders, investors, and researchers to move science-based innovation from the lab into real-world health and climate impact.

For more than a decade, Open Startup has been strengthening African innovation, engaging over 250 startups and building momentum around science-based entrepreneurship. At the centre of this work is BRAIN (Bridging Research and Innovation), a pan-African DeepTech accelerator now in its fifth edition. To date, BRAIN has supported more than 40 ventures across Health and Climate, helping founders progress toward investment and market readiness.
This month, BRAIN 5.0 was hosted in South Africa, bringing together 10 founders from six African countries alongside more than 20 partners, investors, and global experts. The bootcamp focused on one clear objective: moving DeepTech from labs into real markets and real capital. Through a verticalised Health and Climate curriculum, expert clinics, one-on-one coaching and ecosystem engagement, founders engaged directly with the realities that determine scale — validation, regulation, procurement pathways, manufacturing constraints and adoption timelines.
A key convening, co-hosted with Octoco Workshack, tackled a core challenge: Africa is not short on innovation, but on the conditions that allow DeepTech to scale beyond pilots. Panels explored AI and diagnostics in health systems, as well as climate and manufacturing
realities, grounding discussion in data and practical deployment pathways.
BRAIN’s presence also extended into SWEAT Africa in Stellenbosch, where the DeepTech conversation continued in an open, cross-continental setting. An investor-focused panel unpacked what structurally differentiates DeepTech investing — from IP and regulatory complexity to capital intensity and longer timelines to exit. The discussion highlighted what early signals make a science-based venture credible and investable, and how founders must think about governance, scale and capital strategy from the outset. Five BRAIN startups also took the stage, presenting advanced Health and Climate solutions rooted in rigorous science and built with global ambition.
As a partner, Centre for Epidemic Response and Innovation (CERI), sees this alignment as essential, believing that scientific excellence must be matched by deployment pathways that connect research to policy, industry, and capital. Platforms like BRAIN create the structured bridges between researchers, founders, investors, and public systems — ensuring that breakthrough ideas do not remain confined to laboratories or pilot projects, but evolve into scalable solutions capable of strengthening health systems and climate resilience across Africa.
text: Katrine Anker-Nilssen
photos: Supplied
The Centre for Epidemic Response and Innovation (CERI) has welcomed Prof Carla Mavian, an infectious disease genomicist whose work spans evolutionary biology, phylodynamic,s and real-time outbreak response. Her appointment marks a significant step in embedding a comprehensive One Health framework within CERI’s continental pathogen surveillance efforts.
For Carla, the alignment is clear. “CERI is uniquely positioned to lead continent-wide pathogen intelligence, and its highly collaborative environment is exactly what One Health research requires – bringing together genomics, epidemiology, social science and policy under one roof,” she says. “I’m excited to integrate wildlife, livestock, human, and environmental data into one coherent genomic surveillance framework, and to help build a One Health programme that translates genomics into actionable insights for communities, policymakers, and animal health systems across Africa.”

Carla’s scientific trajectory began with a deep interest in how pathogens evolve and move across species. “I have always been interested in infectious diseases through the lens of evolutionary biology – understanding how pathogens move, adapt and emerge across species.”
Her doctoral research on poxviruses circulating across Europe revealed the transnational nature of pathogen spread. Although she began her training in Italy, she completed her PhD in Spain, studying viral transmission within a highly interconnected region. “That experience shaped my view of pathogen evolution as a dynamic, transnational process and reinforced the need for coordinated surveillance systems grounded in evolutionary genomics.”
Postdoctoral work on cholera and arboviruses expanded this perspective, highlighting the interdependence of human, animal and environmental systems – a natural progression into One Health science.
At the University of Florida and the Emerging Pathogens Institute, Mavian worked at the convergence of genomics, modelling, and outbreak response. The COVID-19 pandemic was a defining moment. “It highlighted both the power and the limitations of genomic surveillance in real time.”
Collaborating with public health agencies, veterinarians, and international partners sharpened her understanding of how evidence translates into action. “Data are only impactful when they are timely, properly contextualised and translated into decisions that matter on the ground.”
She also saw first-hand how research intersects with governance. “Scientific evidence is intertwined with political realities and policy processes. Clear, strategic communication is essential if genomic insights are to inform responsible decision-making.”
More recently, work during avian influenza outbreaks reinforced the importance of cross-sector coordination in epidemic preparedness.
Carla is currently most engaged by efforts to link genomic data with environmental and ecological drivers of disease transmission. “Integrating phylodynamics with climate data, mobility patterns, and wildlife ecology – alongside AI-driven predictive models – opens the door to predictive, rather than reactive, surveillance.”
Such tools can guide vaccine strategy and public health planning for diseases including cholera, Foot-and-Mouth Disease, Rift Valley fever and Lassa fever, offering earlier and more targeted intervention strategies.
From her global experience, Carla draws a key lesson: “Genomic capacity alone is not enough – trust, stakeholder engagement, and local ownership are just as critical.”
She emphasises that surveillance systems must be codesigned with communities and policymakers to ensure equitable implementation and long-term sustainability. Among the most urgent priorities, she identifies the need to bridge animal and human health surveillance – particularly where wildlife–livestock interfaces are intensifying due to climate and land-use change. She is equally committed to strengthening equitable genomic leadership across Africa. “African institutions must lead the science on pathogens affecting their communities.”
At CERI, she aims to establish a multidisciplinary team capable of launching integrated surveillance and vaccination initiatives for high-impact diseases such as Foot-and-Mouth Disease, cholera, and Q fever, addressing long-standing gaps in systematic monitoring.
Working across different countries and research systems has shaped her approach to epidemic science. “Each system has different constraints and governance structures. Effective response requires listening and designing solutions that fit local realities rather than imposing external models.”
She acknowledges the broader structural forces influencing disease emergence. “Profound social and climate disparities – shaped in part by historical and neocolonial structures – continue to drive infectious
disease dynamics. Addressing epidemics requires scientific rigor alongside a commitment to locally led, sustainable solutions.”
Looking ahead, Carla sees strong potential for enhanced One Health cooperation across Africa. “There is extraordinary scientific talent and growing genomic infrastructure across the continent. The opportunity lies in linking centres of excellence, harmonising data systems, investing in training, and building transdisciplinary platforms that connect veterinarians, clinicians, ecologists and social scientists.”
Outside of research, she finds balance through travel, time in nature, and moments with friends and family. “Moving between cultures and landscapes constantly renews my sense of purpose and perspective.”
With Prof Carla Mavian joining its team, CERI expands its capacity to integrate evolutionary genomics, ecological insight, and policy engagement – strengthening a One Health approach designed to anticipate and manage emerging health threats across Africa.


CERI attended the launch of ACHIEVE Africa – a five-year, Africanled initiative designed to accelerate the development of safe and effective vaccines and biologics across the continent.
text: CERI Media
photo: Supplied
On the margins of the 37th Ordinary Session of the African Union Assembly, African leaders, scientists and global health partners gathered at the Ethiopian Skylight Hotel in Addis Ababa on 15 February 2026 to launch ACHIEVE Africa – a five-year, African-led initiative designed to accelerate the development of safe and effective vaccines and biologics across the continent.
Convened by the Government of Zambia and coconvened by AU Member States including Egypt, Ethiopia, Ghana, Nigeria, Rwanda and South Africa –alongside the International Vaccine Institute and the Africa Centres for Disease Control and Prevention – the programme positions Africa not as a passive recipient of global health solutions, but as a driver of its own research and development agenda. The African Medicines Agency participated as a special guest institution, underscoring the regulatory dimension central to its vision.
Among those attending was Dr Lavanya Singh, Head of Laboratory at the Centre for Epidemic Response and Innovation (CERI), who described the moment as both symbolic and practical in its importance. “This is an important moment for Africa’s path toward better health security and greater self-reliance,” she said. “African-led research and innovation are essential for developing vaccines and biologics that address Africa’s specific health needs. By building local capacity and encouraging innovation, ACHIEVE Africa supports
the continent’s shift from dependence on external solutions to home-grown, sustainable approaches that also contribute to global health security.”
The launch took place against a backdrop of expanding scientific and biomanufacturing capacity across Africa, even as global health financing declines. Rather than viewing this as a setback, discussions framed it as a pivotal transition.
“There was strong agreement that global health funding is shrinking just as Africa’s scientific capacity is growing,” Singh noted. “Instead of viewing this as a crisis, the discussion framed it as a turning point. The question is no longer whether African scientists can deliver, but whether financial and governance systems will adapt quickly enough to support their progress.”
For institutions such as CERI, the initiative reflects an evolution from internationally recognised strengths in genomics and pathogen surveillance toward more integrated participation across vaccine development and manufacturing systems. With advanced technology and deep scientific expertise, CERI is well positioned to support disease surveillance and molecular epidemiology as part of this broader continental agenda.
In 2025, CERI launched CERI-BIO to strengthen local biotechnology capacity and bridge the gap between academic research and scalable, regulated biotech products. Its flagship company, Fluorobiotech, focuses on large-scale production of recombinant

enzymes used in mRNA vaccine development and manufacturing.
“Through these efforts, ACHIEVE Africa strengthens Africa’s ability to contribute across the vaccine value chain,” Singh said. She emphasised that vaccine and therapeutic sovereignty must be understood in concrete scientific and operational terms.
“Scientifically, it means African institutions can identify priority pathogens, design vaccine candidates, generate and analyse their own data, and control key technology platforms,” she explained. “Operationally, it depends on local GMP-compliant manufacturing capacity, securing supply chains for raw materials, and strong national and continental regulatory authorities.”
With multiple AU member states, Africa CDC, IVI and the African Medicines Agency involved, collaboration is central to the initiative’s design. Singh highlighted opportunities for CERI to contribute genomic and bioinformatic expertise to vaccine design, expand next-generation sequencing training across Africa, integrate into harmonised regulatory and clinical trial systems, and strengthen South–South scientific collaboration. These roles position CERI not only as a leader in genomic surveillance, but as an important node within Africa’s emerging biologics innovation
ecosystem, linking discovery science, translational research and vaccine development.
On a personal and professional level, the event left a lasting impression. “Professionally, the launch underscored that Africa is at a defining moment in its scientific development,” Singh reflected. “Research institutions across the continent have demonstrated technical excellence, resilience and global relevance.” “On a personal level, attending the event highlighted both the scale and diversity of the continent’s scientific community and the shared commitment driving it forward. Experiencing this firsthand reinforced the significant potential for Africa not only to shape its own scientific and public health future, but also to contribute meaningfully to global research and innovation.”
As ACHIEVE Africa begins its five-year journey, the message from Addis Ababa was clear: Africa’s scientific capacity is established and growing. The focus now turns to ensuring that financial, manufacturing and regulatory systems evolve quickly enough to match that expertise – and to secure a more self-reliant future for vaccine and therapeutic development on the continent.
Prof Jo-Ann Passmore, one of South Africa’s leading voices in women’s health immunology, joins CERI.
text: Katrine Anker-Nilssen photo: Supplied
The Centre for Epidemic Response and Innovation (CERI) is set to welcome one of South Africa’s leading voices in women’s health immunology, Professor JoAnn Passmore — a move that signals not only a strengthening of scientific depth, but a clear commitment to translating discovery into impact for women and girls across the continent.
For Jo-Ann, the timing feels deliberate. “I’m really excited to join CERI at this stage,” she says. “My work is increasingly focused on translating research into real-world impact, especially in women’s health. CERI has incredible sequencing, bioinformatics and collaborative capacity, which creates a powerful environment for turning discoveries into tools that can actually benefit communities across Africa.”
Describing herself as a pragmatist, she is clear about the direction she wants to take. “My research has always aimed to move immunology and microbiome science into practical solutions — like diagnostics and prevention strategies — that address health challenges facing African populations. CERI’s strengths and rapid-response culture are a perfect fit for that vision.”
Her work in mucosal immunology
and the vaginal microbiome adds a critical new dimension to CERI’s already formidable strengths in genomics and pathogen surveillance. “Many of the most important health challenges in Africa — from HIV and sexually transmitted infections to adverse pregnancy outcomes — are shaped not only by pathogens themselves, but by how they interact with the immune system and resident microbial communities,” she explains. “By integrating mucosal immunology with CERI’s worldleading sequencing, bioinformatics and systems-level approaches, we can move toward a more complete understanding of disease risk, transmission and resilience.”
Jo-Ann sees her role as both contributor and collaborator. “I’m bringing a focus on women’s health, mucosal biology and microbiomes, while leveraging the Centre’s extraordinary capacity to translate science into rapid, population-level impact.” She is also particularly enthusiastic about reuniting with CERI Director Lenine Liebenberg. “We share a deep commitment to advancing women’s health. This creates an opportunity to combine complementary expertise and strategic leadership to push these agendas forward together.”
At CERI, Passmore plans to accelerate two major initiatives: GIFT and VMRC4Africa, programmes designed
to transform how genital inflammation is detected, understood and prevented. “We have only just begun to explore the scientific and translational potential of these initiatives,” she says. “That includes new diagnostics, targeted interventions and population-level insights relevant across Africa.” Her ambitions stretch further.
Conditions such as adverse birth outcomes, preeclampsia and endometriosis — often under-recognised despite their profound impact — are firmly in her sights. “These are complex disorders where immune and microbial factors are increasingly implicated, and where accessible biomarkers could dramatically improve early detection and management,” she notes. “More broadly, my goal is to build integrated, Africa-led research programs that move from discovery to practical tools.”
“The health needs in South Africa are immense, particularly for women. And the inequities are impossible to ignore.”
– Prof Jo-Ann Passmore
Jo-Ann has spent years reshaping the scientific conversation around HIV risk in women. “What I’m most proud of is helping to shift how the field understands HIV risk in women — from focusing only on behaviour to recognising the powerful role of biology, particularly genital inflammation and the vaginal microbiome,” she reflects. In the early years, she recalls, it was “deeply frustrating to document high levels of risk without having tools to improve care or prevention for the women most affected.”
That frustration has evolved into tangible innovation. “Seeing this science translate into practical solutions, such as the development of the GIFT device to detect genital inflammation, is especially meaningful to me.” The work also revealed the central role of bacterial vaginosis in driving inflammation. “Moving toward novel live biotherapeutics that could restore a healthy microbiome, treat BV and prevent inflammation is something I am particularly proud of, because of the potential it has to improve women’s health at scale.”
Ultimately, the motivation is simple. “Young women want to get on with their lives and their relationships without the constant threat of HIV hanging over them. Being able to offer something that helps make that possible is deeply rewarding.”
Yet she remains candid about persistent frustrations. “What still frustrates me is how uneven access to reproductive healthcare remains across much of Africa,” she says. “Too many women still lack access to simple diagnostics, early detection and timely treatment for conditions that are entirely preventable or manageable.” Women’s health research, she argues, has long been underfunded relative to its societal impact. “The potential return on investment — in terms of health, economic stability, and
intergenerational wellbeing — is enormous.”
Her approach is grounded. “I focus on developing accessible, locally relevant tools and implementation strategies that can work in real-world settings, while also advocating for stronger investment in women’s health science. It’s about closing the gap between what is scientifically possible and what women actually experience in their daily lives.”
South Africa has profoundly shaped both her scientific priorities and leadership style. “The health needs here are immense, particularly for women, and the inequities are impossible to ignore,” she says. “That reality has driven me to focus on research that is not only scientifically rigorous but also relevant, practical and capable of improving care where it is needed most.” As a leader, she prefers to “lead from behind,” creating opportunities and building teams that can carry the work forward. “Mentorship and nurturing the next generation of women’s health leaders is something I care deeply about.”
At CERI, she hopes to help foster a culture that is both ambitious and humane. “People need to feel safe to ask bold questions and pursue innovative ideas, but also supported through the inevitable challenges of research,” she says. “We need to instil curiosity and bravery in our students, and to let them know that it is okay to fail. That licence to fail is what allows people to take risks and sometimes do things that truly change the world.”
At the same time, she adds with characteristic pragmatism, “I strongly believe in finishing what you start, following through on commitments and always giving your best — because this work ultimately matters to the women and communities we serve.”

Beyond the lab, Jo-Ann’s grounding forces are deeply personal. Born and raised in Durban, she remains most at peace near the ocean. “I recharge in quiet spaces, spending time outdoors and stepping away from the intensity of the lab,” she says. She married her high school sweetheart — “I still find him inspiring and incredibly funny” — and balances her selfdescribed workaholic tendencies with creativity, art and a love of animals. “Dogs and horses are both calming and restorative for me. Those simple things — family, nature, creativity, laughter and animals — keep me inspired and remind me why the work we do matters.”
Her arrival at CERI represents more than a new appointment. It marks an expansion of the Centre’s scientific horizon — integrating pathogen genomics with host biology, surveillance with prevention, and discovery with delivery. For Prof Passmore, it is, as she puts it, “a natural next step — shifting from generating knowledge to making sure that knowledge translates into meaningful benefits for women and girls across the continent.”
text: Maambele Khosa photo: CERI Media
Across Africa, epidemics do not unfold in laboratories. They unfold within complex systems shaped by funding structures, climate shifts, diagnostic capacity, and policy responsiveness. For many young African scientists, the challenge is not only generating data, but ensuring that scientific insight strengthens health systems before failure occurs. Africa CDC reports a 70% decline in health development assistance between 2021 and 2025, placing unprecedented strain on preparedness systems.
Viruses evolve continuously. Under therapeutic and immune pressure, mutations accumulate. Environmental shifts alter vector ecology and influence transmission dynamics. When surveillance systems detect viral changes too late, diagnostics lose sensitivity and treatments become less effective; and national programs absorb the cost. Studies show that inadequate preparedness and delayed genomic detection contributed significantly to the severity of past epidemics, including Ebola in West Africa. These gaps force national programmes to adjust treatment protocols at high financial and operational cost.
For Dr Alex Durand Nka, a molecular medicine researcher with a PhD in Molecular Medicine and Applied Biotechnology and Head of the Bioinformatics Unit at the Chantal Biya International Reference Centre, this reality defines the purpose of his work. His research focuses on viral evolution; particularly HIV and arboviruses and how genetic variation affects diagnostic accuracy, treatment durability, and epidemic trajectories.
“The accumulation of mutations can compromise molecular diagnostic assays and reduce antiviral susceptibility,” he explains. “If we detect those changes late, the consequences are immediate for both patients and national programmes.”

Working in a high-burden setting has made the stakes tangible. But scientific complexity is only part of the story. Structural constraints shape what is possible.
Securing independent international funding remains one of the most significant barriers. Competitive global grants often favor proposals endorsed by wellestablished institutions in high-income countries. Without those partnerships, even strong proposals face lower success rates. For research areas that depend on continuous genomic monitoring, fragmented funding slows progress and limits the ability of African scientists to independently lead largescale initiatives.
“For many young African scientists, the issue is not capacity,” Nka reflects. “It is access to sustained funding, to decision-making spaces, and to platforms where research priorities are shaped.”
A turning point came through the African STARS Fellowship, a leadership and research development programme designed to strengthen African scientists’ capacity to influence systems, not just produce data. The programme is implemented by the Centre for Epidemic Response and Innovation (CERI) at Stellenbosch University and the Center for Africa’s Resilience to Epidemics (CARE) at the Institut Pasteur de Dakar, in partnership with the Mastercard Foundation
The fellowship includes four training tracks. Nka was enrolled in the Advanced and Translational Training (ATT) Fellowship, a four-month intensive programme focused on advanced genomics for public health, genomic diagnostic design, and vaccine manufacturing.
Designed for early-career scientists seeking specialised technical training, it also integrates leadership development, grant and financial management and communication of science. Nka spent approximately four months in South Africa during this
period, engaging in advanced mentorship and crossinstitutional collaboration.
“The fellowship helped me move from conducting research to thinking about systems,” he says. “Scientific excellence alone is not enough. We must understand strategy, influence, and partnerships if we want our work to shape decisions.”
Following the fellowship, the changes were deliberate. Nka contributed to strengthening his institutional visibility through structured scientific communication, generating direct engagement from international funders. He also contributed to positioning his institution within an international climate research consortium, linking viral evolution research with climate-health discussions and expanding collaborative pathways.
For Nka, the shift was also aspirational. “I want to see African institutions lead research agendas that are relevant to our realities,” he says. “We should not only contribute data. We should define priorities.”
He is clear about what needs to change. African institutions require predictable, long-term investment rather than short funding cycles that interrupt surveillance platforms just as they mature. Young scientists need structured mentorship and equitable access to competitive funding mechanisms. And funders must recognise that investing in African-led genomic surveillance is foundational to global health security.
“If surveillance is externally driven and intermittently funded, health systems will always react after failure,” he explains. “When it is locally anchored and sustainably financed, it becomes protective.”
Why this matters: Patterns of viral evolution and emergence are shifting, and Africa is disproportionately affected by climate-linked disease emergence. Without early detection and African-led genomic surveillance, health systems will continue responding after diagnostic or therapeutic failure, at significant human and economic cost.
What sustains Nka is the understanding that incremental improvements in surveillance systems translate into lives protected. His long-term vision is an Africa where research ecosystems are locally defined, sustainably funded, and institutionally anchored, capable not only of responding to epidemics, but anticipating them.
The work of researchers like Nka makes one point clear. Strengthening Africa’s scientific leadership is not optional. It is the foundation for resilient, future-ready health systems.

Hosted by the Public Squares Initiative at Stellenbosch University, this podcast bridges the gap between research and society through conversation and dialogue with researchers, practitioners, and community members. At the heart of these conversations is transdisciplinary research — research that is collaborative, engaged and impactful.
Through The Public Squares Podcast listeners will be introduced to the ideas, partnerships, and lived experiences shaping research beyond lecture halls. Each episode explores how knowledge is co-created across disciplines and sectors to address complex social challenges, highlighting stories of collaboration, innovation, and meaningful impact.
Launching this coming March, the podcast invites audiences to join the conversation and discover how research can meaningfully contribute to more inclusive, responsive, and resilient public spaces.
• Join the conversation by listening to the trailer episode out now on Spotify: https://shorturl.at/d3Xjt
• Follow on Spotify for upcoming episodes: https://shorturl.at/s8BkI
• Follow the Public Squares Initiative on Instagram: @publicsquares_su
full list of authors: https://www.nature.com/articles/s41592-025-02947-1
The majority of SARS-CoV-2 genomes obtained during the pandemic were derived by amplifying overlapping windows of the genome (‘tiled amplicons’), reconstructing their sequences and fitting them together. This leads to systematic errors in genomes unless the software is both aware of the amplicon scheme and of the error modes of amplicon sequencing. Additionally, over time, amplicon schemes need to be updated as new mutations in the virus interfere with the primer binding sites at the end of amplicons. Thus, waves of variants swept the world during the pandemic and were followed by waves of systematic errors in the genomes, which had significant impacts on the inferred phylogenetic tree.
Here we reconstruct the genomes from all public data as of June 2024 using an assembly tool called Viridian (https://github.com/iqbal-lab-org/viridian), developed to rigorously process amplicon sequence data. With these high-quality consensus sequences we provide a global phylogenetic tree of 4,471,579 samples, viewable at https://viridian.taxonium.org. We provide simulation and empirical validation of the methodology, and quantify the improvement in the phylogeny.
On the eve of the SARS-CoV-2 pandemic, had one commissioned a poll of phylogeneticists on whether their methods were adequate for current public health needs, the overall response would have been in the affirmative. At that point, most people were analysing relatively small datasets (n < 5,000), usually carefully curated and generally studied by people working closely with those obtaining and processing the clinical samples, or indirectly, via national public health organisations. Data were usually small and clean, and there was limited urgency. One year later,
all of these statements would no longer be true. The SARS-CoV-2 pandemic placed unprecedented strains on the genomics and bioinformatics communities in terms of scale, turnaround time and coordination. In every dimension, tools and systems were pushed far beyond expectations. Despite significant efforts and innovations, numerous steps in the process (from patient to global phylogenies and dashboards) required prioritising speed and practicality over absolute accuracy. This was the right thing to do at the time as it enabled real-time management decisions to be taken; however, as there was no unified genome assembly or quality control (QC) process, the end result has been that the set of SARS-CoV-2 genomes, on which future evolutionary and vaccine analyses will be based, contain a large number of systematic errors. The goal of this study was to re-assemble all publicly available SARS-CoV-2 raw sequence data with a single analysis workflow to remove the majority of these errors, thereby building a higher quality phylogenetic tree for all our benefit.
Unlike the sequencing of bacterial genomes after culture (where the details of sequencing and assembly can stay the same over reasonably long periods) the specifics of viral sequencing and assembly during the pandemic had to keep changing, as we describe below. This resulted in a myriad of inconsistencies across the globe and errors in consensus sequences. A fundamental constraint on sequencing of SARSCoV-2 was the fact that viral load in patient samples was generally very low and highly variable, as a result of which the most common way to sequence was via tiled amplicons (as had been carried out previously for other viruses). Here, the genome is divided into overlapping ‘tiles’, each of which is independently PCR-amplified, guided by PCR primers at either end of the tile. That this was possible at all was thanks to two things: the early release of the genome sequence and
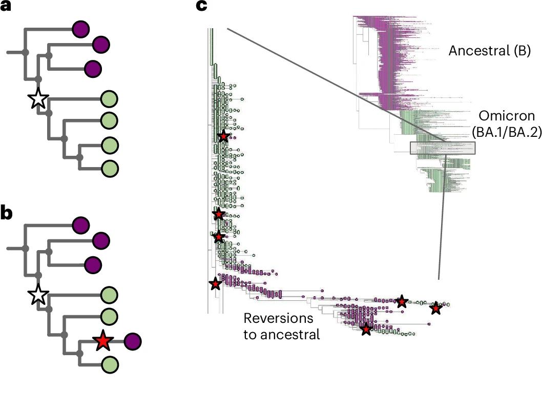
FIGURE 1 (right):
a: Cartoon phylogeny built from perfect genomes, with leaves colored by genotype at a specific position X (purple, ancestral base; green, derived base). Just one mutation at this site, shown as a white star, is needed to explain the data. b: Cartoon showing the effect of assembly software assuming that a genome is identical to the reference genome when there are no data; here the amplicon containing position X is dropped in the lowest-butone genome on the tree, creating one lone purple leaf. The tool which infers the phylogeny looks for a parsimonious explanation for this color distribution, and concludes it was caused by a mutation (white star) followed by a ‘reversion’ back to the ancestral base (red star). Errors in assembly caused by reference-bias tend to create enrichments of reversions. c: Part of the current UShER SARS-CoV-2 phylogeny, colored by genotype at genome position 22813 (spike codon 417). Blow-up shows multiple reversions back to the ancestral purple. A nonexhaustive set of artifactual mutations (such as reversions, unreversions and re-reversions) are shown with red stars, where there is a flip back and forth from green to/from purple.

Quick’s rapid production of a set of primers, the first ‘ARTIC’ (acronym referring to a consortium) primer scheme. A feature of any tiled amplicon scheme is that, as the virus evolves, eventually mutations within primer binding sites will lead to failed amplification of the associated tile, creating gaps in the genome sequence data (‘dropouts’). This is to be expected and necessitates the development of an updated scheme with new primers; however, many genome assembly software pipelines implicitly made the false assumption that in the absence of data (no reads from an amplicon) one should infer the sequence as being that of the reference genome, which in the case of SARS-CoV-2 is also the ancestral sequence. Thus, at various points during the pandemic, researchers analyzing the phylogeny would find a sudden crop of genomes ‘reverting to the ancestor’.
In Fig. 1a we show part of a tree with the leaves colored to show what base that genome has at a specific position (purple for the ancestral base and green for the derived (new) base caused by a mutation shown as a white star). One single mutation explains that data. In Fig. 1b, we show the impact of wrongly assigning the ancestral base at the lowest-but-one leaf (fourth purple down). Here, the most parsimonious way to explain this is with a second mutation (red star) ‘reverting’ back to the ancestral purple. In Fig. 1c we show part of
the global SARS-CoV-2 phylogeny hosted at taxonium. org (accessed 9 April 2024), zoomed in to show where Omicron branches from the ancestor. Leaves are colored by the genotype of genome position 22813 (codon 417) in the spike gene (again purple is ancestral). In the blow-up we see within the green (Omicron) clade, a striking spray of purple that does not sit cleanly in any subclade. Patterns like this, caused by systematic assembly errors, have been previously shown to occur in the SARS-CoV-2 phylogeny1. Such errors can have a considerable effect on our inferences about the underlying biology—in this case, K417N is a mutation that affects antibody escape7 and systematic errors like this can lead to misinterpretation. However, although one can use a reversion count as a metric of whether we suspect there are assembly problems, reversions are not always errors. For example, SARSCoV-2 has a C-to-T mutation bias (strictly a C-to-U, as it is an RNA virus, but we convert to DNA space for phylogenetics), so if you have a T to C mutation on a phylogenetic branch leading to a large clade, you may expect to see multiple reversions back to T in that clade.
There are several other possible technical artifacts that can arise (for example, primer dimers, interactions between amplicons or primers binding in noncanonical sites), which should be expected and handled, otherwise additional errors will result. Unfortunately,

FIGURE 2 (above): Selected events relating to problems with sequencing and consensus calling, labeled a–e. Releases of ARTIC primers schemes (v.1, 2, 3, 4, 4.1 and 5.3.2) are marked with green triangles. a, Primer dimers cause amplicon dropouts and 28% of GISAID30 sequences deposited in September 2020 have at least one gap of length at least 200 bp. b, A 9-bp deletion in the primer binding region of ARTIC v.3 amplicon 73 causes missing data32. c, Dropouts causing artifacts at spike 95 and 142. d, ARTIC v.4 roll out triggers artifactual mutations in some pipelines12. e, Omicron samples cause ARTIC v.4 amplicon dropout, triggering the update to ARTIC v.4.1.
these errors often correlated with individual sequencing centers, which themselves correlated with local prevalence of particular lineages at particular times. In addition, where amplicon dropout was incomplete, the likelihood of wrongly imputing the reference genome at a particular position becomes a function of decreasing amounts of sample RNA, creating a false relationship between genotype and viral load.
Because of amplicon dropouts, as the pandemic progressed and sequential waves of variants of concern (VOCs) arose, the ARTIC primer scheme was updated multiple times to restore amplification, as well as a slew of alternative options (for example, Midnight, AmpliSeq (Thermo Fisher Scientific) and VarSkip; https://github.com/nebiolabs/VarSkip). Each VOC wave brought mutations in primer bindings sites leading to amplicon dropouts, and a subsequent wave of artifacts in genomes as these were mishandled (Fig. 2). New amplicon schemes were then introduced, and gradually taken up, solving previous dropout problems, but also followed by smaller waves of new artifacts in the genomes, sometimes caused by primers not being correctly trimmed and being incorporated into assemblies. It is no exaggeration to say that since this issue was first raised, thousands of person-hours of time have been spent manually looking through trees and genomes trying to decide whether strange phenomena are artifacts or not. Some of the authors have been maintaining the global phylogenetic tree of SARS-CoV-2 since 2021, and the only way we have
been able to maintain the integrity of the tree has been to (1) completely mask 150 nucleotide positions in the genome, as they are systematically too often wrong to ever be trusted, and (2) systematically mask (ignore) certain mutations on specific branches of the tree. As artifacts ebbed and flowed, and were discovered by analysts, the masking had to be updated (Fig. 2). After the mammoth global efforts to sequence and collate these SARS-CoV-2 genomes, the richest dataset of any pathogen to date, it is critical to now reprocess and clean these data, providing a firm foundation for future discoveries.
As of June 2024, there were approximately 6 million SARS-CoV-2 raw sequence datasets deposited in the European Nucleotide Archive (ENA)/Sequence Read Archive (SRA), very few of which had metadata recording the primer scheme and the assembly pipeline used (data from COG-UK being a notable but geographically localised exception). In this paper we will describe our amplicon-aware assembly and QC processes, with which we reprocessed these genomes and measured the improvements in the genomes and phylogeny, and provide these data as a resource for the whole community.
*For a closer look at the results, and to read the full publication, visit: https://www.nature.com/articles/s41592-02502947-1

text:
Katrine Anker-Nilssen
photos: SWEAT Africa
On 14 February 2026, Day 2 of SWEAT Africa’s debut festival, an inspiring panel turned the spotlight on a question central to innovation: what does it actually take to build ventures that endure? True to SWEAT’s outdoor, movement-driven format – where dialogue continues between walks, runs and yoga –the discussion carried that same forward energy into a focused, practical exploration of systems, funding alignment and real-world impact.
Led by Pulitzer Prize-winning journalist and Africa In the World founder Dele Olojede, the session brought together leaders from philanthropy, global life sciences, and research ethics to unpack how Africa can build, scale and sustain globally competitive science- and technology-driven ventures.
With candour and humour, Olojede pushed the conversation beyond funding mechanics into deeper questions of impact, implementation, systems failure, storytelling, and Africa’s position in the global innovation economy.

Joining him were Urmi Richardson, a global life sciences executive with over 25 years’ experience scaling healthcare businesses worldwide; Yolisa Nalule, who leads Wellcome’s Major International Programmes in Africa; and Francis Kombe, CEO of EthIXPERT, a pan-African non-profit advancing research ethics and responsible conduct.
Francis Kombe grounded the discussion in the realities of translating scientific ideas into real-world solutions. When a researcher conceptualises an idea, he explained, they must consider the full pathway –from laboratory testing to animal studies to human trials – each governed by strict ethical guidelines and review processes. Ethical oversight is not bureaucracy, he argued, but the foundation of trust, safety and sustainability.
EthIXPERT strengthens research capacity and responsible conduct across the continent and has developed an AI model to support ethics review workflows, helping streamline what can otherwise be a lengthy process.
Kombe also raised a structural concern: Africa’s young, brilliant scientists often struggle to secure funding for innovations designed to serve their own communities. Governments, he argued, should be doing more to support locally relevant innovation that benefits their people – a message closely aligned with SWEAT Africa’s mission.
Yolisa Nalule offered insight into how global philanthropic capital operates.

Wellcome, a UK-based philanthropic organisation, is deploying $16 billion over ten years to support science addressing infectious disease, climate and health, mental health, and discovery-driven research. “We are the nerds behind the nerds,” she said – funding the science that enables products and solutions. Unlike venture capital, Wellcome does not seek financial returns but long-term health impact. Funding must align with strategic priorities and demonstrate improved health outcomes, particularly for African communities. Although funding decisions are based in London, Nalule stressed that African researchers lead the work, with partnerships across the continent ensuring impact is defined locally – not imposed externally.
From the private-sector perspective, Urmi Richardson examined why promising ventures fail to secure funding – a critical issue at a festival convening founders and investors from across Africa. Founders usually understand what they are building, she said. The challenge is explaining why it matters. To attract funding, ventures must demonstrate:
• An unmet need.
• A clear competitive advantage.
• Seamless integration into existing workflows –making processes easier, cheaper, faster, or more effective.
Two common barriers are: misalignment with a
funder’s time horizon and risk appetite, and failure to communicate value clearly. “You need to talk about the impact, the outcome, the why,” Richardson emphasised. “Why invest now – not later?”
She also underscored the need for translation. Scientists and technologists often require mentors or ecosystem builders who can bridge innovation and capital. “You need other people,” she said – people who can articulate value in investors’ language.
That insight resonated strongly with the audience. Reflecting on the panel, MSc candidate and Phaphama SEDI President, Kondwani Jalasi Ngulube, said that “most people fail to get a second meeting because they focus too much on what they are doing and not why it matters.” Mastering value articulation, he noted, is essential: “If you can’t relate your work back to a tangible impact, it’s nearly impossible to build a lasting ecosystem or partnership.”
He also echoed Richardson’s call for operational discipline, stressing the need for honesty about where time and money go and clarity on who delivers results. Ultimately, he captured the panel’s central theme: “Impact is really just a direct translation of your ‘why’ into results.”
Implementation Gap
Olejede broadened the discussion by questioning why scientific breakthroughs do not always reach African populations. Referencing highly effective malaria
vaccine research, he asked: if the science exists, why is it not in the hands of those who need it most?
The panel agreed that failure is rarely about the product alone. During COVID-19, vaccines were developed rapidly – a triumph of science – yet distribution systems in many African countries were under-resourced. Shortages of nurses and doctors, weak delivery mechanisms and limited coordination hindered rollout. In some cases, vaccines sat unused elsewhere while local access gaps persisted.
The lesson was clear: innovation requires functioning systems. Products alone are not enough.
Many endemic diseases remain underfunded because they are not seen as commercially profitable. To unlock partnerships, innovators must articulate measurable impact and shared value in terms funders and policymakers recognise.
A recurring theme was language. Olejede highlighted the persistent gap between the language of investors and scientists. Without translation, alignment breaks down.
Kombe added that researchers are often not effective communicators to the broader public, contributing to limited awareness of science’s importance. Allocating
even a small portion of research budgets to marketing and awareness could shift perceptions significantly. Richardson reinforced this in the context of climate change: technical detail matters, but decision-makers and communities need clarity. What does this mean for your life? Your children? Your community? If founders cannot tell that story themselves, Olejede suggested, they should find partners who can.
Across philanthropy, venture funding, journalism and ethics oversight, the panel converged on one insight: Africa does not lack talent or ideas. The challenge lies in alignment – between research and implementation, innovation and infrastructure, funders and founders, governments and ecosystems. It lies in ethical foundations, operational discipline, strong systems and the ability to articulate impact convincingly.
The SWEAT panel distilled one of the festival’s defining messages: building globally competitive African ventures is not only about capital. It is about coordination, communication, trust – and ensuring scientific breakthroughs translate into real-world outcomes for the continent.
As SWEAT participant Ngulube reflected, SWEAT Africa required both critical thinking and literal exertion. The energy was “incredible” – and the work of translating ideas into impact has only just begun.

Dates: 30 March - 1 April 2026
Venue: Online
Cost: Free for everyone
Time: 09:00 - 14:00 SAST
• Fundamental Python programming concepts
Data Manipulation and analysis with Python
• Introduction libraries such as Pandas, Matplotlib, Scikit Learn, Seaborn, Statsmodels, Numpy
• Practical exercises and real-world examples
Registration: https://forms.office.com/r/wqb5APmLpg


Dr Hastings Musopole begins his research exchange in Switzerland.
text: Paul Harris photo: Supplied
Following our November announcement celebrating Dr Hastings Musopole’s award of the prestigious Genomics for Health in Africa Scientific Exchange Fellowship, we are pleased to share an exciting update on his journey.
Dr Musopole arrived in Switzerland on 2 February 2026, and has officially begun his 90-day fellowship at the Institute of Cell Biology, part of the University of Bern. He was warmly welcomed by Professor Volker Heussler, Head of the Institute, and his research team.
Now based at the Institute of Cell Biology, Dr Musopole has been immersed in a research environment equipped with state-of-the-art laboratory facilities dedicated to plasmodium research. The team has been exceptionally supportive, taking time to explain their ongoing projects and actively involving him in their work.
Speaking about his experience so far, Dr Musopole shared: “The research group of Prof Heussler is subscribed to PlasmoDB which gives me access to large dataset for plasmodium. I now have access to it through the group. I have also been introduced to the laboratory work they are doing on the behaviour of plasmodium in liver cells and proteins involved, which has been incredibly interesting.”
Access to PlasmoDB — a comprehensive database containing large-scale datasets on plasmodium — is already proving invaluable for his analyses and manuscript preparation. He is currently conducting data analyses and contributing to the writing of scientific manuscripts, while simultaneously gaining exposure to advanced laboratory investigations examining how the malaria parasite behaves within liver cells and the proteins involved in infection and development.

Reflecting on life beyond the laboratory in Bern, Dr Musopole added with good humour: “This place is cold, but it appears temperatures are picking up.”
This fellowship continues to highlight the value of international scientific exchange and the strength of partnerships that advance genomics and infectious disease research. The skills, datasets, and collaborative networks Dr. Musopole is gaining during his time in Bern will further strengthen KRISP’s work in pathogen genomics and translational research across Africa. We are proud to see Hastings thriving in this worldclass research environment and look forward to welcoming him back with new expertise, insights, and collaborations that will benefit the entire KRISP community.
The School for Data Science and Computation Thinking hosts the European Union-Africa 1,5 Cyber Diplomacy Dialogue.
text: Noëlle Van der Waag-Cowling photo: Ignus Dreyer
On 3 and 4 February the School for Data Science and Computational Thinking hosted the EU-Africa Track 1.5 Cyber Diplomacy Dialogue. Track 1.5 Dialogues are designed to bring together public officials, industry experts, academia and civil society to discuss common cyber security challenges and collaboration.
On Day 1 Prof Kanshu Rajaratnam and Noëlle van der Waag-Cowling welcomed the delegates to the School. Delegates included representatives from the European Union, the African Union, EU Cyber Direct, SADC, South Africa, Ghana, Mauritius, and the diplomatic corps in South Africa - headed by the Ambassadors of Austria and Italy.
The two-day dialogue was described as a milestone moment for EU–Africa cyber cooperation by Manon le Blanc, the coordinator for Cyber Issues at the EU External Action Service. Over the two days, the dialogue was a dynamic and open discussion where opportunities for collaboration, best practices, and cyber policy were discussed with a view to aligning and enhancing cooperation in cyber space, responsible state behaviour, and capacity building.

The EU and the African continent share many common challenges as well as geographical proximity. The dialogues yielded important discussion and ideas on digital transformation, the future of cyberspace, and cooperation during systemic cyber events.
On Day 2, the delegates participated in a cross continental cyber security response scenario exercise. The exercise yielded valuable insights in terms of crisis response architectures across the two continents and potential focus areas for future capability development.
The dialogue was capped with a visit to a submarine cable station on the West Coast, where delegates were able to view the cable landing station and the technologies which underlie marine cable management. The technical staff at the cable landing station provided an excellent tour and briefing to the delegates on this essential critical infrastructure which interconnects our world.
The 1.5 Track Cyber Dialogue provided an historic platform for future EU-AU cyber security collaboration. For Africa, it also provides a unique opportunity to leverage institutions such as the EU’s Global Gateway Project to build out cyber security capabilities in a fastdigitising continent.

A hybrid workshop exploring how regulatory sandboxes could support South Africa’s Digital Public Infrastructure (DPI).
text: Anél Lewis photo: Ignus Dreyer
The Policy Innovation Lab at Stellenbosch University (SU), in partnership with the Technical University of Munich Think Tank and the Global Network of Internet and Society Centres, recently hosted a hybrid workshop exploring how regulatory sandboxes could support South Africa’s Digital Public Infrastructure (DPI).
Held at SU’s School for Data Science and Computational Thinking, the two-day workshop brought together senior government officials, international experts, academics, and policy practitioners to examine how increasingly complex digital systems can be regulated in ways that enable innovation while safeguarding accountability, inclusion, privacy and security.
“Sandboxes have emerged internationally as one of several tools governments can use to address the challenge of regulating digital technologies,” said Prof Willem Fourie, director of the Policy Innovation Lab. He described them as structured, timebound environments that allow policymakers and regulators to test new technologies, services, or policy approaches under defined conditions and safeguards. Monique Bennett, organiser of the event and policy dialogue manager at the lab, emphasised that the aim was to build a shared understanding before turning to local design questions.
Discussions explored what sandboxes are — and are not — and why they have developed as governance tools globally. As one participant noted, “The real value of sandboxing is not speed, but learning. It gives institutions a way to test assumptions before they become embedded in law or large-scale systems.” Participants reviewed operational, policy, and hybrid models, recognising that experimentation already occurs in government, often without formal mechanisms to capture lessons.
Speakers cautioned that sandboxes require strong institutional capacity and political support. Poorly designed initiatives risk adding complexity rather than
clarity. International case studies in areas such as artificial intelligence, data protection, and online safety highlighted that impact depends less on the experiment itself and more on whether institutions act on what they learn.
The second day focused on South Africa’s context, particularly the country’s three priority DPI initiatives: Digital Identity, Data Exchange, and Digital Payments. Rather than centring on technology, participants identified legal, institutional and social uncertainties that could affect implementation and public trust. In several cases, clearer mandates or policy clarification were seen as more effective than experimentation. Where sandboxing was considered useful, it was framed narrowly — as a tool to test coordination models or clarify regulatory interpretation.
A key takeaway was the need to align any sandbox efforts with South Africa’s constitutional and administrative law framework, reinforcing that sandboxing in the DPI context is primarily about governance and policy learning. The workshop concluded without prescriptive recommendations, but with a clearer framework to guide when sandboxing may be appropriate and what conditions are required for it to add public value.



This is a very difficult time for global health and medical research organisations, especially after last year’s budget cuts and slew of executive orders. While these shocks have been felt worldwide, South Africa - and Africa - more broadly are disproportionately exposed, both in scale and in consequence. Listen to Tulio de Oliveira, Novel Chegou, and Ntobeko Ntusi discuss this important matter.
Watch the full video here: https://youtu.be/IxUtku0PzpY?si=_JWqj8ZwCj5WrnlO
Tulio de Oliveira is a global leader in bioinformatics and infectious disease surveillance. He played a key role in identifying major COVID-19 variants, including Beta and Omicron, and is now focused on ensuring Africa leads in genomic science. In this episode, Dr Rob Murphy speaks with de Oliveira about his career and why this is a pivotal moment for young people to enter global health.
Watch the full video here: https://www.youtube.com/watch?v=BwnljGiavnA



Bongani Bingwa speaks with Prof Tulio de Oliveira, Director of the Centre for Epidemic Research and Innovation and co-founder of SWEAT Africa, about what to expect from Africa’s first experiential startup and venture festival. The event, uniting entrepreneurship, innovation, and investment, takes place in the Western Cape from 13–14 February.
Listen to the full talk here: https://youtu.be/-Sp7M6bDMOY?si=sC9460fKhz8BqjLH
Sweat Africa is bringing together 100+ African startups and 50+ international investors for the continent’s first experiential startup and venture festival. Joining SABC to talk about this first-of-its-kind initiative is Prof Tulio de Oliveira, Director at CERI at Stellenbosch University and one of the co-founders of SWEAT Africa.
Watch the full video here: https://youtu.be/ivZKlVNHcXs?si=nKn4RMU0ojKXxVeC


Startup founders, students, and investors converged at the Bertha Retreat, outside Stellenbosch in the Western Cape, for SWEAT Africa 2026. SABC News Economics Reporter Liabo Setho was at the festival.
Watch the full video here: https://www.youtube.com/watch?v=G0RR5oSTD_o
“Innovation doesn’t happen in isolation, it requires strong ecosystems, spaces where researchers, entrepreneurs, investors, industry partners, and students come together to co-create solutions that are relevant and sustainable.”
- Prof Deresh Ramjugernath, Rector and Vice-Chancellor of Stellenbosch University.
Watch the full video here: https://www.youtube.com/watch?v=8BNVCieo9ys

