We All Eat: Leveraging food systems to enhance resilience in the Matanuska-Susitna Borough, Alaska

Page 1


PROJECT TEAM

Lunia E. Oriol, Contractor and Project Lead

Lesli Hoey, PhD, Primary Academic Advisor

Larissa Larsen, PhD, Secondary Academic Advisor

Taubman College of Architecture and Urban Planning

University of Michigan

Ann Arbor, Michigan

COLLABORATORS

Kelsey Anderson, Planner III

Julie Spackman, Long Range Planner

Kim Sollien, Planning Services Manager

Planning Services Division

Matanuska-Susitna Borough Planning & Land Use Department

Palmer, Alaska

ACKNOWLEDGEMENTS

This project would not have been possible without residents of the Matanuska-Susitna Borough, who have provided their input and shared their stories through interviews, public workshops, and the community survey. This includes residents who have dedicated their time as members of the Borough-wide Comprehensive Plan Steering Committee.

We would also like to recognize the Center for a Livable Future at John Hopkins University, who developed the guide Food System Resilience: A Planning Guide for Local Governments. We would also like to recognize the writers of the 2017 Baltimore Food System Resilience Advisory Report, which led to Baltimore becoming the first city in the United States to incorporate food into its all-hazard mitigation plan. Both documents have inspired elements of this report.

Finally, we extend our gratitude to those working every day to keep Alaskans fed, protected, and thriving, including but not limited to our farmers, fisherfolk, traditional harvesters, and emergency personnel.

EXECUTIVE SUMMARY

BACKGROUND

The Matanuska-Susitna Borough

The Matanuska-Susitna Borough (MSB), a second-class borough in Southcentral Alaska formally incorporated in 1964, is experiencing many changes. With a diverse collection of communities and neighborhoods, the MSB is projected to experience the strongest population growth over the coming decade, accompanied by an increased demand for employment, goods, and services.

In addition, the natural and manmade disasters the borough experiences are expected to change in their frequency (i.e., how often they occur), duration (i.e., how long they occur), and severity (i.e., the magnitude of impact).

Finally, the MSB is in a unique situation where the lengthening of warmer months may make some communities more suitable for agriculture. For the MSB, a historically fertile agricultural valley, this could positively impact people’s access to locally grown food, but increased development pressures from a growing population threaten access to wild foods. Combined, all of these changes will have an enormous influence on people’s livelihoods, well-being, and food security.

Borough-wide Comprehensive Plan

The MSB is updating its Borough-wide Comprehensive Plan (MSB Comprehensive Plan) for the first time in nearly twenty years. The MSB Planning Services Division (MSB PSD), the entity responsible for developing the plan, is seeking support to better understand how people want their government to work towards disaster preparedness, adaptation and resilience, and economic development, especially within the context of food security.

WE ALL EAT: PREPARING FOR THE FUTURE THROUGH FOOD

Project Motivation

Food security is an important issue in the borough that affects, and is affected by, many of the components of the MSB Comprehensive Plan. According to the 2022 Community Health Needs Assessment sponsored by the Mat-Su Health Foundation (MSHF) and the Mat-Su Regional Medical Center:

 One out of ten residents currently experiences food insecurity.

 One out of four residents lacks access to a grocery store.

 Half of all students in the Matanuska-Susitna Borough School District (MSBSD) qualify for free and reduced-price lunches.

 One out of five residents reported that the pandemic made it more difficult to have enough food to eat.

Understanding food security will help the MSB paint a complete picture of the struggles that its residents face and provide opportunities for actions to protect its citizens’ quality of life and health. Additionally, it will help the MSB PSD better understand whether and how the its communities want their borough government to support policies that would increase food security, protect natural community assets, and invest in resiliency planning, to name a few. The MSB can then incorporate actionable goals and strategies for these topics into the MSB Comprehensive Plan.

Project Objective

This report proposes a framework for integrating food security in borough plans and documents that support its vision of being the best community in Alaska to live, work, and play. It also identifies pathways toward food security that promote the health and general welfare of all borough residents, support the sustainable development of its natural resources, and secure safety from natural and manmade risks. The report includes:

 an assessment of the MSB’s food system that highlights assets and deficiencies for building food security,

 a community survey structured to better understand community sentiment around the comprehensive planning pillars, especially as it pertains to food security,

 results showing strategies for leveraging the values and vulnerabilities identified by different community groups that could build public support for mitigation and adaptation planning through food, and

 a framework for incorporating food security alongside relevant hazard mitigation/resilience planning strategies into aspects of the comprehensive planning process.

This project lead, Lunia E. Oriol, is a student at the University of Michigan who was born in Alaska and raised in the MSB. This project fulfills the project lead’s academic requirements for a Master of Urban and Regional Planning.

Project Methods

Research

Several literature reviews and document reviews were conducted on food systems planning, hazard mitigation planning, and (social, economic, physical) trends across Alaska, drawing on peer reviewed literature as well as MSB and Alaska government documents and plans. The research contributed to a food systems assessment and a disaster risk assessment for the MSB.

Survey

The project lead developed questions for the MSB’s Comprehensive Plan Community Survey that was distributed in August 2023. It included questions on how residents acquired their food and what resiliency actions they want their borough government to prioritize. The survey received over 1300 responses, or approximately 1% of the entire borough population.

Stakeholder Interviews

16 interviews were conducted with over 20 stakeholders representing farming and food production, government, community organizations, food access, and Native Villages. Stakeholders provided valuable information on existing food systems conditions and disaster preparedness efforts in the Mat-Su. Interviews were done in-person and online, then transcribed and coded using qualitative data analysis software.

Public Workshops

Nine public workshops brought together neighbors in every region of the borough to identify common community issues and develop solutions together. Public workshops were useful for informing the general public about the comprehensive planning process, learning about regional issues and solutions, and fostering a dialogue between the government and the public. Some public workshops had to be postponed due to extreme winter weather conditions occurring in November 2023.

FOOD SYSTEM ASSESSMENT

A food system is made up of many parts producers, processors and manufacturers, distributors, retailers, restaurants, waste management, hunters, fishers, wild food harvesters, and more whose activities, processes, interactions, and relationships all directly or indirectly affect each other. This report proposes six dimensions of food security critical to a well-functioning food system:

1. Food Availability: Food is physically present and available to consume in a given location.

2. Food Accessibility: Food is economically and physically accessible when considering factors such as ability, distance, and income.

3. Food Acceptability: Food is both safe to eat and is enough to meet the nutritional, religious, cultural, and health needs of individuals and communities.

4. Food Stability: Individuals, households, and communities can secure food for immediate and future consumption despite sudden shocks or cyclical events.

5. Food Sustainability: Food is procured in ways that ensure that the food needs of the present generations are met without compromising food needs of future generations.

6. Food Agency: Individuals and groups can exercise a degree of control over their own circumstances and to provide meaningful input into governance processes.

The report studied the MSB food system through these six dimensions of food security, including: food production (e.g., agriculture, animal husbandry, wild foods harvesting), processing and manufacturing, distribution and storage, food retail and food service (e.g., grocery stores, restaurants, institutional food services, etc.), emergency food assistance, and food access programs. The assessment also reviewed agricultural land in the borough and borough land use planning tools. Figure i displays the results of the assessment through a SWOT analysis.

DISASTER RISK ASSESSMENT

Each food security dimension has to function well, but food systems are never perfect. If, at any time, food is not available, accessible, usable, stable, or sustainable, it could indicate a food systems failure. A food systems failure can be a one-time event, a long-lasting and chronic event, or an event that produces a cascade of additional failures along other components of the food system.

When that failure occurs outside of an emergency or disaster, that indicates an existing failure in baseline food system conditions. If the failures aren’t addressed during baseline conditions, they can reveal themselves and worsen drastically during a disaster. Alternatively, a disaster may disrupt a weak but functioning food system to the point where it cannot overcome the impacts of those disruptions.

The risk of a disaster depends on three components:

1. the hazard’s probability of occurring,

2. the characteristics that make people, places, and things exposed and sensitive to it (i.e., vulnerability), and

3. the communities’ capacity to cope with the disaster.

Fault Tree Analysis

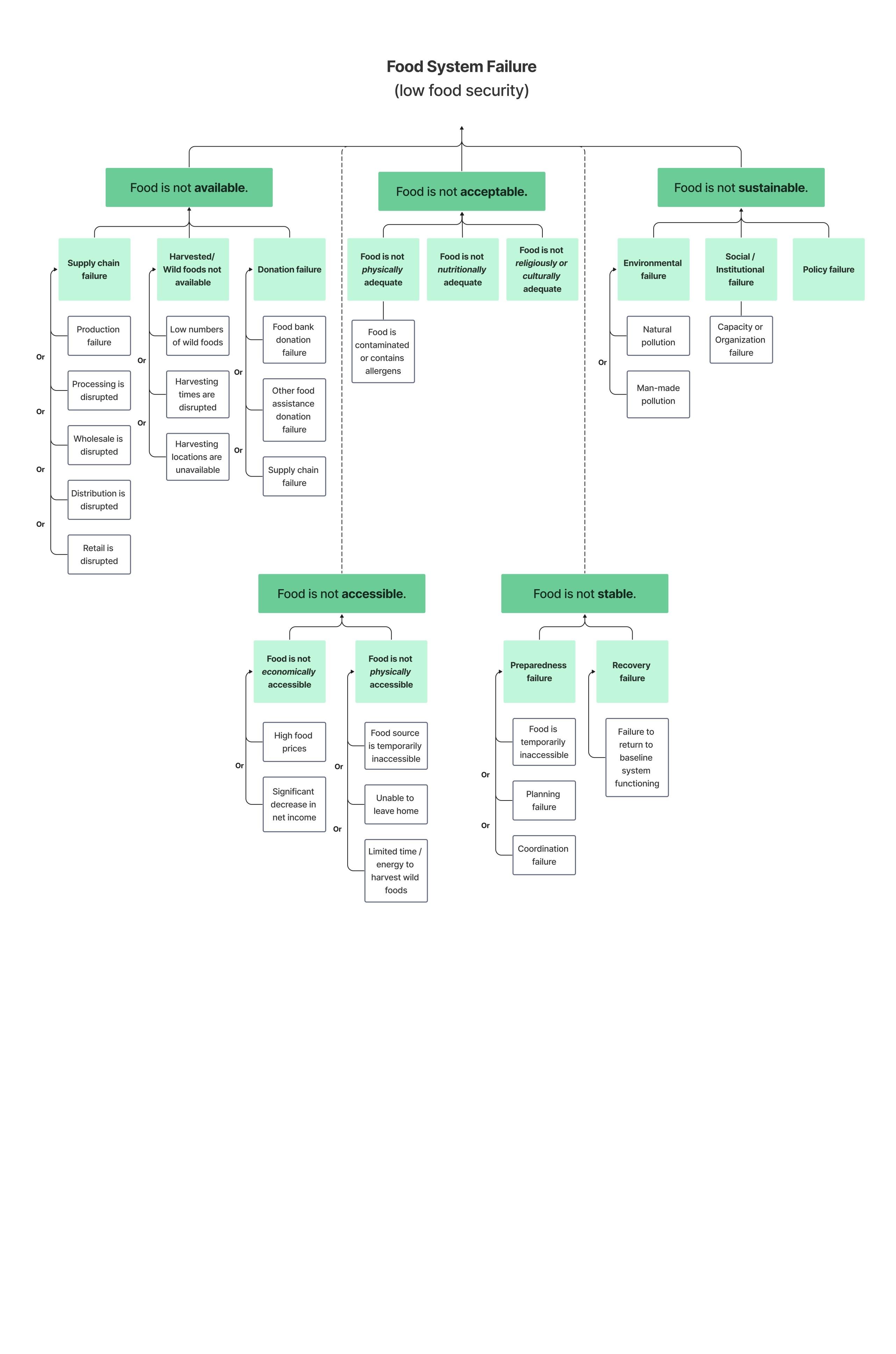
A Fault Tree Analysis (FTA) is useful for categorizing and communicating potential threats to the region’s food system. The FTA visualizes which food system components contribute to accessible, available, healthy, safe, and sustainable food. It also helps to see where food system failures might occur and how they would impact other components. Food systems failures do not automatically indicate food insecurity (the opposite of food security), but could lead to it if actions are not immediately taken to address them. Figure ii shows ways that the MSB food system might be disrupted during a disaster (see page vii).

Hazard Profile Summary

This report includes a hazard profile summary that profiles key natural and manmade hazards existing in the MSB that pose a great risk for communities, infrastructure, and the environment. It is not an exhaustive overview of all possible hazards.

The purpose of the summary is to connect a hazard’s consequences to community vulnerabilities and food system failures as displayed in the FTA. There are a variety of natural and manmade hazards that threaten the MSB food system, including fires, flooding, earthquakes, technological failures, and logistic and economic shocks, among others. These hazards exacerbate community vulnerabilities and cause disruptions in the MSB food system.

The food system component most frequently disrupted by natural and manmade disasters is the supply chain. The second and third most frequently disrupted food system components are respectively the natural environment and physical food access, all of which are described in the report in further detail. See Tables i and ii for more information (see pages ix and x).

The MSB could address hazards based on its current level of risk to the overall food system, keeping in mind that some of these hazards are expected to change due to changing physical and social conditions. This will require the MSB to develop new and flexible strategies for addressing them in different ways than before. Looking at historical information will be helpful to understand what has happened before and to compare to present conditions.

ii. Food System Disruption Fault Tree Analysis (FTA). See Appendix B for an enlarged image.

Figure

Flooding and Erosion

Historical

Wildfires

Winds and Severe Weather

Earthquakes

 Populations and structures in flood zones or located near water

 Housebound populations and those with limited access to transportation

 Populations with physical disabilities

 Older populations

 Agricultural lands in/near floodplains

 Rural populations

 Populations located in highrisk areas

 Aquatic and terrestrial wildlife

 Populations with limited access to phone, radio, or broadband access

 Older populations

 Populations with disabilities

 Low-income populations

 Older populations, especially those that live alone

 Residents without backup supplies

 Private and public infrastructure

 Aging buildings

The entire borough is vulnerable to an earthquake.

 Population in the core area near the southern boundary

 Populations with preexisting medical conditions

 Flight and ground visibility

 Communications and transportation systems

 Aquatic and terrestrial wildlife

LOW MEDIUM HIGH

 Supply chain failure

 Harvested/ Wild foods not available

 Food is not physically adequate

 Preparedness failure

 Environmental failure

 Supply chain failure

 Harvested/ Wild foods not available

 Food is not physically accessible

 Environmental failure

 Preparedness failure

Possible increased precipitation in the future could increase the risk for flooding and increase erosion.

 Supply chain failure

 Donation failure

 Food is not physically accessible

 Environmental failure

 Supply chain failure

 Food is not physically accessible

 Preparedness failure

 Recovery failure

 Supply chain failure

 Harvested/wild foods not available

 Food is not physically accessible

 Food is not physically adequate

 Environmental failure

 Recovery failure

Seasonal fires are expected to become more frequent and intense.

Tree damage caused by infestations of spruce-bark beetles is expected to increase.

Winters are expected to be overall milder. Extreme snow and cold will become less likely, while severe wind and rain will become more likely.

Potentially destructive earthquakes are guaranteed to occur in the future.

Volcanic ash is expected to occur in the future.

Volcanic Ash

Technology Failure

Pollution and Contamination

Historical Frequency Probability Community Vulnerabilities

 Populations without back-up emergency supplies (e.g., food, water, back-up generator, etc.)

 Residents who rely on medical devices or refrigerated medications

 Low-income and elderly populations

 Children and older populations

 Pregnant populations

 Aquatic and terrestrial life

 Populations with allergies or other severe medical conditions

The entire borough, especially:

 Rural populations

Logistical or Economic Shocks

Political Changes

War or Global Conflict

 Populations residing near the “last mile”

 Low-income populations

 Populations with pre-existing conditions and/or disabilities

The entire Borough, especially:

 Low-income populations

 Populations with preexisting conditions and/or disabilities

 Households with children and/or pregnancies

 Older populations

 Alaska Native populations

The entire borough is vulnerable.

 Supply chain failure

 Food is not economically accessible

 Food is not physically adequate

 Preparedness failure

 Supply chain failure

 Harvested/Wild foods not available

 Food is not physically adequate

 Environmental failure

 Supply chain failure

 Food is not economically accessible

 Social/Institutional failure

 Policy failure

 Supply chain failure

 Food is not economically accessible

 Policy failure

 Supply chain failure

 Food is not physical accessible

 Food is not economically accessible

 Recovery failure

Impacts

If infrastructure is not strengthened, technology failures will occur in the future and happen more often due to expected severe weather events.

Severe wind events will likely carry glacial silt and other particulate matter that impacts human health.

Logistical and economic shocks will likely continue to happen and be outside of the Borough’s control.

Political changes may happen less severely on the local level, but policy at the state and federal level will be volatile.

N/A

COPING WITH DISASTERS

As a second-class borough, the MSB has limits to building food security into its emergency response, including limitations related to public health. It technically doesn’t have the authority to build food caches, create food storage facilities, or feed people, for instance. Instead, the borough relies on the State of Alaska’s “hub-and-spoke” model (with Anchorage as the hub) while emphasizing individual and community preparedness.

Hub-and-Spoke Model

During an emergency, food is brought into Alaska within about seven days. Within about 10 days the borough government disperses the food throughout the MSB. The MSB Department of Emergency Services works with the Mat-Su Food Coalition to distribute this food. Since some food-related disaster response strategies are beyond the scope of the borough’s powers and capacities, this makes it constantly reliant on state and federal government.

Individual Preparedness

Populations in the MSB are scattered across a very large area, so emergency preparedness starts at the individual level. The MSB recommends that households follow a four-step process:

1) Make a plan.

2) Prepare an emergency kit.

3) Sign up for emergency notifications.

4) Get training.

Although individual preparedness is paramount, the capacity to cope with disasters varies by community. Some communities have social and infrastructural characteristics that make them less vulnerable to hazards than others. For example, some communities are nearby more community infrastructure (e.g., community centers, schools, libraries, food banks and pantries, etc., or they reside in MSB-managed Road and/or Fire Service Areas.

Community Preparedness

Community partners that support borough-wide capacity to cope include the Local Emergency Planning Committee (LEPC), Mat-Su Voluntary Organizations Active In Disaster (Mat-Su VOAD), and Community Emergency Response Teams (CERT). Community partners can store and distribute food to feed their communities, provided that they have the funding and resources to purchase and maintain adequate supplies.

MSB’S ROLE IN ADDRESSING FOOD SECURITY

The Comprehensive Plan Community Survey asked residents to identify compatible land uses land uses which are similar to or complement each other that they would like to see incentivized near their neighborhoods (i.e., within three miles). 1389 residents responded to the survey and the most compatible uses, according to residents, were farmers markets or local produce stands, restaurants, agriculture, grocery stores, and ranching or animal husbandry.

Based on the Comprehensive Plan Community Survey, stakeholder interviews, and public workshops, communities in the Mat-Su want to see the government play a role in food security and disaster preparedness.

Figure iii. Most Preferred Land Uses (Comprehensive Plan Community Survey).

Note: 508 respondents (about 20%) answered that they prefer to live in an area with little to no services.

As shown in Figure iii, survey results showed that residents would like their government to work toward disaster preparedness, adaptation, and resilience, especially as it pertains to food security and food systems. A majority of respondents (over 50%) wanted to see the borough prioritize the following solutions in the short term (within three years):

 tax incentives for local agricultural businesses,

 community-based emergency response teams and training,

 green spaces and buffers, and

 stronger, diversified transportation and food networks.

Survey respondents also called for a return to the Mat-Su’s historic roots in agriculture and maintaining the community’s values and “small-town” character.

FOOD SECURITY SOLUTIONS FRAMEWORK

The MSB should commit to constructing a resilient food system within the context of disaster preparedness that strives to minimize failures in the food system as often and as efficiently as possible. As of now, the MSB is still defining its role of government and what that looks like, making it uncertain what the MSB can and should do to provide the most efficient government possible for its residents.

Rather than propose a definitive list of solutions, this section proposes a framework in which to consider solutions and how they might be implemented based on the “role” that the MSB chooses to take on (see next page). The framework also includes best practices for each “role.” This framework was developed from synthesizing common themes, sentiments, and needs from the community survey results, stakeholder interviews, and best practices from research and a case study analysis.

MSB Roles

Abbreviated Summary of Best Practices

RESEARCHER

1. Partner with research institutions and universities on research and data-collection and assign borough staff to act as liaisons to those partnerships.

2 Support and centralize existing organizations’ data collection, and agree on a framework for collecting, organizing, and storing data.

3. Identify which metrics best capture information on food security and use those in plan-making.

4. Examine proposed solutions in reports for their feasibility to implement at the borough level based on funding, regulatory, and MSB staff labor expectations

PLANNER

1. Dene overarching goals and strategies for food security in updates for the MSB Comprehensive Plan and Hazard Mitigation Plan based on the ndings in this report.

2. Break down implementation strategies for food security in the Comprehensive Plan into multiple time horizons with metrics of success

3 Identify MSB departments, partners, and stakeholders who are ready to take the lead on certain food security strategies.

4. Create active and intentional planning within and with communities, taking into deep consideration the uniqueness of all the communities in the MSB

5. Align borough goals on food security with stakeholder and community-developed plans.

REGULATOR

1 Ensure that any form of zoning is consistent with community (CDP) and city land use goals and preferences.

2. Use regulations tools that conserve natural community assets throughout all stages of the development process

3 Regularly provide educational and engagement opportunities for communities to participate in developing regulations for food security.

4. Develop mechanisms for land use regulation that hold the borough accountable to enforcing them.

PROVIDER

1 Utilize existing networks and strengthen partnerships through regular communication and mutual support.

2. Regularly assess inequities between rural and urban communities on how government services are delivered and received.

3. Employ public input tools to determine the type of information communities are interested in

4 Prioritize maintaining and improving water, energy, and transportation infrastructure affecting food security.

5. Obtain consent on sharing any services from Alaska Native partners that contain Traditional Knowledge.

COLLABORATOR INVESTOR

1 Establish strong and exible lines of communication with local food systems champions and other entities

2. Agree to collaborations that will improve redundancy and overall resilience to hazards.

3. Avoid attaching regulations to collaborations (i.e., encourage voluntary agreements).

4 Have a presence at partners’ meetings to stay up-to-date and provide updates on borough affairs

5 Regularly activate relationships with non-governmental stakeholders and groups affected by food issues.

1. Invest in projects that provide an overall benet to the public.

2. Partner with local businesses, community organizations, and institutions that are committed to food security.

3 Build community support for the investment tools used through timely and clear borough communication

4. Strive to establish a balance among the categories of groups receive investments.

GOALS

Food security work doesn’t end at the comprehensive plan. It will be a long-term commitment that would result in enormous benefits for the MSB and its communities as the borough regularly evaluates the state of the food system and adjust to new conditions and new risks. These are examples of goals that the MSB should pursue based on the most common food system disruptions caused by hazards:

DISRUPTION

Supply chain Disruption

Harvested/wild foods are not available

Food is not physically accessible

Food is not economically accessible

Food is not physically adequate

Preparedness failure

GOAL

Diversify the food supply chain in the MSB beyond the Anchorage hub-and-spoke model.

Celebrate harvested, wild Alaskan foods and promote their use for dietary, educational, and cultural purposes.

Increase physical access to healthy foods across all communities.

Support actions that aim to lower the cost of locally produced food while supporting a viable income for food producers.

Support the development of small- and large-scale infrastructure that improves the physical quality and lifespan of food products.

Encourage year-round household, community, and government preparedness for natural and man-made hazardous events.

Create and practice a disaster recovery framework for food security that is adaptable to manmade and natural changes. Recovery failure

Environmental failure

Support a local food system that works in harmony with the MSB’s cherished natural assets and ecosystem services.

This page intentionally left blank.

KEY TERMS

Area-Wide Powers: powers that can be used both within and outside cities in a borough

Borough: a municipal corporation and political subdivision of the State of Alaska that provides services and exercises powers on a regional basis

Second-Class Borough: a class of borough that must gain voter approval for the authority to exercise many non-areawide powers

Capacity to Cope: the ability of people, organizations and systems, using available skills and resources, to manage adverse conditions, risk or disasters and recover from their effects

Census Designated Place: a statistical geography representing closely settled, unincorporated communities that are locally recognized and identified by name and are included in the United States Census Bureau

Comprehensive Plan: a long-range framework that outlines a community’s (or communities’) vision and goals for the future

Cottage Foods: food products for direct sale to a consumer that are made in a home kitchen

Disaster: a serious disruption of the functioning of a community or a society at any scale due to hazardous events, causing human, non-human, material, economic, and environmental losses and impacts

Exposure: the degree to which people, places, and things are at risk based on their location or characteristics

Fault Tree Analysis: a method of identifying the possible causes of a system failure

First-Class or Second-Class City: classes of cities that are general-law cities, of which state law defines their powers, duties, and functions

Food Bank: a non-profit organization that stores the food that will be distributed across a large area

Food Distribution: a stage in the food system where food is transported from where it is harvested to where it is processed, acquired, and finally consumed

Food Pantry: an individual site that distributes food directly to those in need

Food Processing: a stage in the food system that adds value to raw agricultural, meat, dairy, and seafood products, which can include: peeling, slicing, chopping, shredding, coring, pasteurizing, drying, smoking, and canning

Food Production: a variety of activities meant to produce food for the market and for human or animal consumption, whether that is through agriculture, animal husbandry , or wild foods harvesting through hunting, fishing, or foraging

Food Retailers: places of businesses where consumers can purchase food and take it with them to be consumed off-premise

Food Security: access by all people at all times to enough food for an active, healthy life (this is not a one-size-fits-all definition, and many others have been created)

KEY TERMS (CONT.)

Food Service: an industry consisting of restaurants, carry-out services, and institutional food services such as public schools, hospitals, universities, and senior care facilities

Food Storage: a stage in the food system where goods are placed in a controlled and maintained facility for extended periods of time before their distribution

Food System: an interconnected web made up of many parts such as production, manufacturing and processing, aggregation, and distribution, and more whose activities, processes, interactions, and relationships all directly or indirectly affect each other

Food System Resilience (survey definition): the MSB’s ability to react to and persevere through natural and manmade disasters such as earthquakes, protecting air/water quality, experiencing an energy shortage, or a break in the food supply chain

Grocery Outlets (survey definition): food retailers that have a smaller range of products than regional grocery stores and serve a smaller or specific area

Hazard: any natural or manmade source of danger or harm to a community or a society

Home-Rule City: a class of city that has adopted a home rule charter and has legislative powers not prohibited by law or charter

Lower 48: the contiguous continental states area of the United States excluding Alaska and Hawai’i

Neighborhood Outlets (survey definition): places that are smaller than grocery stores and offer a small array of products

Non-Areawide Powers: powers that can only be exercised outside of cities upon approval at an election by a majority of voters living in the borough but outside all cities in the borough

Redundancy: the duplication of processes to improve the MSB food system’s ability to withstand and continue to perform after damage or loss of infrastructure

Regional Grocery Stores (survey definition): larger stores that serve a large proportion of residents and non-residents across a large region.

Resilience: the ability to adapt and flourish in the face of disaster risks

Sensitivity: the degree to which peoples, places, and things are harmed

Subsistence: only taking what is needed and utilizing all of it, leaving no waste and ensuring that future generations can access the same resources they can.

Note: Alaska state law (AS 16.05.940[32]) and federal law (Title VIII of ANILCA, section 803) define subsistence as the “customary and traditional” uses of wild resources for various uses including food, shelter, fuel, clothing, tools, transportation, handicrafts, sharing, barter, and customary trade.

Value-added Product: raw agricultural products that have been enhanced or modified to have a higher market value or shelf life

Vulnerability: the characteristics or qualities of property, infrastructure, life, and systems that are susceptible to a hazard based on exposure and sensitivity

ABBREVIATIONS

ACEFCS: Alaskan Community Emergency Food Cache System

AFMA: Alaska Farmers Market Association

AFPC: Alaska Food Policy Council

AFSTF: Alaska Food Strategy Task Force

APU: Alaska Pacific University

CDP: Census-Designated Place

CEP: USDA Community Eligibility Provision

CNP: Child Nutrition Program

CSFP: Commodity Supplemental Food Program

DOH DPA: Alaska Department of Health Division of Public Assistance

EOC: Emergency Operations Center

FEMA: Federal Emergency Management Agency

FSITF: Food Security and Independence Task Force

HMP: Hazard Mitigation Plan

LEPC: Local Emergency Planning Committee

LFPA: Local Food Purchase Assistance Program

Mat-Su VOAD: Mat-Su Voluntary Organizations Active In Disaster

MSB: Matanuska-Susitna Borough

MSBSD: Matanuska-Susitna Borough School District

SFMNP: Alaska Senior Farmers’ Market Nutrition Program

SFSP: Summer Food Service Program

SNAP: Supplemental Nutrition Assistance Program

TEFAP: the Emergency Food Assistance Program

TIF: Tax-Increment Financing

UAF: University of Alaska Fairbanks

UA System: University of Alaska System

USDA: United States Department of Agriculture

WIC: Special Supplemental Nutrition Program for Women, Infants, and Children

LIST OF TABLES

Table

Table

Table

Table

Table

Table

Table 7.

Table

LIST OF FIGURES

Figure 1. Aerial View of the Mat-Su.

Figure 2. Matanuska-Susitna Borough.

Figure 3. MSB Average Monthly Employment.

Figure 4. The Dorothy Swanda Jones Building (Main Borough Building) in Palmer.

Figure 5. MSB Funds (FY 2024).

Figure 6. Population Growth in the MSB through 2030, 2040, and 2050. 15

Figure 7. Earthquake Glenn Highway, Mirror Lake.

Figure 8. Statistics on Food Security in the MSB.

Figure 9. Farm Structure in Palmer, Alaska.

Figure 10. Model of the Alaskan Food System.

Figure 11. Food System Disruption Fault Tree Analysis (FTA)

Figure 12. Pathways to Food Unavailability

Figure 13. Community Plot at the City of Wasilla Grow Your Own Garden Program.

Figure 14. C'enyaexde Ugheli - Something Good Grows Community Garden.

Figure 15. Personal Gardening and Canning (Survey Chart)

Figure 16. The Matanuska Creamery in Wasilla.

Figure 17. The Havemeister Dairy Farm in Palmer.

Figure 18. Hunting (Survey Chart).

Figure 19. Fishing (Survey Chart)

Figure 20. Foraging (Survey Chart)

Figure 21. Traffic at the Port of Alaska in Anchorage.

Figure 22. Distributors in Southcentral Alaska.

Figure 23. Fred Meyer.

Figure 24. Regional Grocery Stores (Survey Chart).

Figure 25. Cubby’s Marketplace.

Figure 26. Three Bears Palmer/Four Corners Grocery and Warehouse Store.

Figure 27. Grocery

Figure

Figure

Figure

Figure

Figure

Figure

Figure

Figure

Figure

Figure

Figure

Figure

LIST OF FIGURES (CONT.)

Figure 48. Farmland loss near downtown Palmer to single-family residential.

Figure 49. Borough Land Use.

Figure 50. Matanuska Experiment Farm and Extension Center, just off Trunk Road.

Figure 51. SWOT Analysis of the MSB Food System.

Figure 52. Disaster Risk Equation.

Figure 53. Vulnerability by Socioeconomic Status in the MSB.

Figure 54. Vulnerability by Household Composition and Disability in the MSB.

Figure 55. Vulnerability by Minority Status and Language in the MSB.

Figure 56. Vulnerability by Housing and Transportation in the MSB.

Figure 57. Food System Disruptions Flooding and Erosion.

Figure 58. Flooding by nearby structures.

Figure 59. Vehicles were frozen after an ice jam...

52

54

58

59

63

67

68

69

70

72

73

73

Figure 60. The Susitna River eroded nearly 80 feet into the bank at Talkeetna. 73

Figure 61. Food System Disruptions Wildfires.

Figure 62. Sockeye Fire.

Figure 63. The plume of smoke from the McKinley fire.

Figure 64. Food System Disruptions Winds and Severe Weather.

Figure 65. The Carrs grocery store in Palmer…

Figure 66. An overturned semi at the Parks/Glenn interchange.

74

76

76

77

79

79

Figure 67. Shoppers exit Target in Wasilla as they battle wind and snow… 79

Figure 68. Food System Disruptions Earthquakes. 80

Figure 69. Vine Road.

81

Figure 70. Aerial damage assessment in a C-130J “Combat King II.” 81

Figure 71. Food System Disruptions Volcanic Ash. 82

Figure 72. Ash drifts around Katmai village after the June 1912 eruption of Novarupta. 83

Figure 73. Food System Disruptions Technology Failure.

84

Figure 74. Food System Disruptions Pollution and Contamination. 85

Figure 75. Shelves sit empty at a Walmart in Anchorage. 86

Figure 76. Food System Disruptions Logistical and Economic Shocks. 87

Figure 77. The Alaska Division of Public Assistance’s new SNAP online application. 88

Figure 78. Food System Disruptions—Political Changes. 88

Figure 79. Food System Disruptions War and Global Conflict. 89

Figure 80. An emergency plan template. 96

Figure 81. Community Food Emergency and Resilience Template. 99

Figure 82. Feeding Operations After a Disaster Declaration. 100

Figure 83. State of Alaska Mass Care Group Feeding Support Operations Guide. 100

Figure 84. Location of Select Community Infrastructure in the MSB. 102

Figure 85. Most Preferred Land Uses (Survey Chart). 107

Figure 86. Tax Incentives for Local Agricultural Businesses (Survey Chart).

Figure 87. Establish CERTs and Training (Survey Chart).

Figure 88. Establish and Maintain Green Spaces and Natural Buffers (Survey Chart).

Figure 89. Diversify Transportation and Food Distribution Networks (Survey Chart)

108

108

109

109

Figure 90. Williams Reindeer Farm. 110

Figure 91. The MSB as (a)n… 112

This page intentionally left blank.

THE MATANUSKASUSITNA VALLEY

The Matanuska-Susitna Valley is a rapidly growing region in Southcentral Alaska, located about 35 miles north of Anchorage. Colloquially referred to as the “Valley” or the “Mat-Su”, its full name is derived from the Alaskan Athabascan people’s names for two rivers—the Matanuska and the Susitna—which empty into the Cook Inlet on the southern border of the region. Its diverse landscape is nestled within three mountain ranges: the Alaska Range to the northwest, the Talkeetna Mountains to the north, and the Chugach Mountains to the east. The Valley is home to rich soils, lakes, forests, rivers, wetlands, glaciated peaks, and a vast array of natural resources appreciated by all that call it home.

Sanders, C. (2008). Pinnacle Mountain past Palmer, Alaska. Flickr.

HISTORY

Before the arrival of Eurasian settlers into Alaska, the Mat-Su region was inhabited for millennia by the Dena’ina and Ahtna Athabascans. They were the largest cultural groups that stewarded the Southcentral region, while smaller groups such as the Koyukon and Tanana lived north of them. Russian settlers arrived to the Mat-Su region by the nineteenth century (although first contact between Alaskans and Eurasians was made by the mid-eighteenth century) and they attempted to establish agricultural settlements. It is speculated that Southcentral Athabascans had more contact with Russians than other peoples living further north.1 There are reports of settlers having interacted with Dena’ina, teaching them how to grow certain crops. 2,3 After the United States purchased Alaska from Russia in 1867, American settlers flowed into the region to establish lives as missionaries, explorers, soldiers, and prospectors.4 Before the turn of the twentieth century, George Palmer, a British entrepreneur and Alaska pioneer established a trading station on the Matanuska River.5

While the early twentieth century saw the rise of gold strikes across Alaska (e.g., the Klondike and Seward Peninsula), it was not just gold that made it an attractive destination. Between 1916 and 1917, the Alaska Railroad was extended to two newly established townsites to spur railroad settlement while it was being constructed: Wasilla (named after Chief Wasilla, a Dena’ina Native) and Palmer (named after George Palmer).6,7 Around the same time, the United States Department of Agriculture (USDA) established an experimental station near the town of Matanuska to attract more farmers and ranchers.

It wasn’t until the Great Depression of the 1930s where the Mat-Su’s population began to grow. In a project known as the “Matanuska Valley Colony,” President Franklin Delano Roosevelt sent more than 200 families from the Midwest (primarily Michigan, Wisconsin, and Minnesota) to the region to establish an agricultural colony. The Colony was part of Roosevelt’s New Deal, which aimed to help Americans recover from the impacts of the Great Depression.8 Hopes for the agricultural industry were quickly abandoned during World War II when the Mat-Su was forced to shift its economic drivers away from agriculture and mining and toward the military.9

While agriculture moved to the background, the territory’s military industry boomed. Servicemen and servicewomen moved to Alaska, new bases were established in Anchorage and Fairbanks, and the Glenn and Alaska Highways were constructed. Post-World War II, most newcomers settled in Anchorage rather than the Mat-Su region.10

In 1964, the Matanuska-Susitna Borough (MSB) was officially formed, five years after Alaska became the 49th state in the union. The borough covers approximately 25,000 square miles, an area larger than the state of West Virginia. Large oil reserves in Prudhoe Bay were discovered in 1968, which again drastically shifted the statewide economy. Money began flowing into the state, which led to an expansion of the MSB population and significant land development through the 1970s, with most newcomers settling in Palmer, Wasilla, and the surrounding areas.11

In the first half of the 1980s, the Mat-Su’s oil boom years hit their peak, leading to more growth. Notably during this period, many homesteads and farms were sold off for subdivisions. A statewide recession in the latter half of the 1980s slowed growth, but it picked back up in the 1990s. Since then, the borough’s population has continued to grow.12

TODAY

COMMUNITY

The MSB region has been Alaska’s fastest growing area for decades as residents seek low housing costs, land availability, and a quiet, rural lifestyle with a small-town feel. Its population increased by 19% from 2011 to 2021, the second highest rate of growth in the state.13 As of 2022, over half of new Alaska homes are built in the Mat-Su. It is now the second-most populous region in Alaska and is home to nearly 112,000 residents.14

The MSB has 30 communities total. Three communities are urban cities that each have a City Mayor and City Council: Houston (second-class city), Palmer (home-rule city), and Wasilla (first-class city).15 The remaining 27 communities are primarily rural and are classified as Census Designated Places (CDPs) unincorporated areas that are locally and federally recognized for census purposes. Although three of its communities are cities, they contain less than onefifth of the borough’s total population (16%).16

Besides the slow and quiet life that accompanies the borough’s small-town character, recreational opportunities are available year-round for residents and visitors. During the summer months, there is fishing, kayaking, hiking, four-wheeling, camping, biking, and more. Picking berries and hunting are popular activities in the autumn months, and during the snowy winter months there is snowmachining, skiing, snowboarding, dog sledding, ice fishing, and more. These year-round outdoor opportunities contribute to the Mat-Su’s desirability as a place to visit, live, work, and play.

Figure 1. Signature Real Estate Alaska. (n.d.). Aerial View of the Mat-Su. MatSu Living.
Figure 2. Alaska Department of Labor and Workforce Development. (n.d.). Matanuska-Susitna Borough

ECONOMY

From 2018 to 2022, the MSB’s top five largest industries (from largest to smallest) were 1) trade, transportation, and utilities; 2) educational and health services; 3) leisure and hospitality; 4) construction; and 5) professional and business services.17 Most high-wage jobs are based in Anchorage or on the “North Slope,” where, respectively, there are a large number of jobs in the government sector and in the oil and gas industry.18 In 2022, 41% of residents commuted to their jobs.19 This popular commute is why the MSB is sometimes referred to as the “bedroom community” of Anchorage: many residents will commute to work but live in the Mat-Su because of its younger and more affordable housing stock and ample land.

GOVERNMENT

The MSB is an appointed-strong-manager style government with an elected mayor, a seven-member legislative assembly, a borough manager, a borough Attorney, and a borough clerk. In addition, there are ten borough departments: animal care, community development, emergency services, finance, information technology, planning and land use, Port Mackenzie, and public affairs.

Within the borough there are three city governments (Wasilla, Palmer, Houston) and two Tribal governments: Chickaloon Native Village and Knik Tribe. The CDPs are represented by 25 Community Councils officially recognized by the borough, 5 of which are inactive.21 Community Councils are nonprofit, voluntary, self-governing associations of residents of an area. While they do not have government powers, the councils represent their communities and voice their needs and concerns. They can also develop comprehensive plan documents for their communities.

Figure 3. MSB Average Monthly Employment.20

Powers

As a second-class borough, the MSB has both areawide and non-areawide powers. Areawide powers are powers that can be used both within and outside cities in the borough. Non-areawide powers are powers that can only be exercised outside of cities upon approval at an election by a majority of voters living in the borough but outside all cities in the borough.22 This gives taxpayers control over the type and level of services they would like to receive from the borough.

The MSB has three mandatory areawide powers: education, planning and land use regulation, and property assessment and taxation. Other areawide powers include: parks and recreation; ports, harbors, and wharves; ambulance service, search and rescue; transportation systems; air pollution control; day care facilities; historic preservation; and transient accommodations taxation.

Its non-areawide powers include: fire suppression, regulation of fireworks, motor vehicles and operators, snow vehicles, solid waste, libraries, septage disposal, economic development, limited health and social services, natural gas, electric, road and trail improvement districts, animal control, housing rehabilitation, emergency services communication center, and water pollution control.

The MSB exercises some non-areawide powers because they are needed for the health, safety, and welfare of communities through Service Areas. As of 2022, the MSB is responsible for 36 active Service Areas for water and sewer, flood, water erosion, fire protection, and road service and maintenance.23 These services are financed through taxation of those residing in the Service Area, which vary in size and configuration.

Figure 4. The Dorothy Swanda Jones Building (Main Borough Building) in Palmer. (2023). Facebook.

Budget

The MSB budget prioritizes aligning borough services with Assembly priorities while taking on as little debt as possible. The 2024 comprehensive budget adopted by the MSB Assembly manages funds for school operations, debt service, borough operations, fire service area operations, road service area operations, the Solid Waste and Port enterprise operations, capital projects, and other service areas and E-911 operations.24 The services the MSB provides rely on state revenue, property and excise taxes, federal revenue, interest earnings, charges for services (i.e., fees), and other sources.25

Land

As of 2020, the MSB owns 1% of all land in the borough, or about 215,000 acres of land. 3% is privately owned (approximately 414,000 acres) and 2% is Alaska Native-owned (approximately 325,000 acres). The remaining 94% is owned by the state government or other entities (approx. 1,517,000 acres).26

The MSB permits a variety of activities on borough-owned land, including tourism activities, float plane tie-downs, industrial and commercial staging areas, campsites, access to remote cabins, parks, greenbelts, public facilities, and large economic development projects.27

Figure 5. MSB Funds (FY 2024)

FUTURE

UNPARALLELED POPULATION GROWTH

The MSB is projected to experience the strongest population growth over the coming decade, accompanied by an increased demand for employment, goods, and services. From now through 2050, the MSB will grow by over 8% each decade, outpacing statewide growth.28 The influx of people moving into the MSB will lead to an increase in demand for housing, goods, and services. It will also worsen existing land use conflicts that are arising as a result of rapid development.

AN INCREASED ATTENTION ON DISASTERS

Life in the Last Frontier can be harsh, and residents in the MSB brace year-round for severe weather, natural disasters, and other disruptions. Some of these events, however, could change. The combination of physical changes statewide rising temperatures, changes in precipitation, and shifts in growing degree days, summer season length, and timing of spring thaw and autumn frost could worsen the impact of currently experienced events (e.g., wildfires) or create new threats never seen before (e.g., northward migration of invasive species).

The MSB’s communities have long understood the importance of preparing for the unpredictable, but recent major disasters have tested their capabilities, such as the 7.1 earthquake in 2018, multiple wildfires happening at once in 2019, and a severe windstorm in 2022, all of which resulted in widespread damage. The possibility of changing conditions has enormous implications toward people’s livelihoods, health and well-being, and security in the MSB. All borough governments across Alaska will have to prepare to face changing and potentially worsening disasters and extreme weather.

Figure 6. Population Growth in the MSB through 2030, 2040, and 2050.29

A (RE)-EMERGING FOOD SECTOR

Historically, agriculture in Alaska has faced challenges due to limited annual sunlight (and heat), short growing seasons, and cold winters.30 The Mat-Su proved itself to be an exception to these limitations, representing what agriculture could be in a cold state, being once the testbed for the Matanuska Colony and home to booming dairy and agriculture industries. In 1955, Alaska was reported to have produced up to 55% of the food consumed in-state (although there are no reports on how much of this food came from the MSB).31,32 Today, approximately 95% of the food that Alaskans purchase is imported, causing 1.9 billion dollars to leave the state every year.33

While Alaska has a much larger population than back in 1955, today’s reliance on imported food makes the Alaska food system vulnerable. It relies on long supply chains made up of airplanes, container ships, and trucks to bring up fruits, vegetables, grains, and other processed foods produced in Mexico, Europe, Asia, and the Lower 48. Although Alaska has a strong aquaculture business, especially in salmon, the majority of its seafood is exported out of the country to countries including Japan and China.34

The long supply chains making up the statewide food system are easily disrupted by disasters, including wildfires, floods, severe winter storms, earthquakes, landslides, tsunamis, hazardous material spills, power outages, volcano eruptions, disease, and crop and wild food failures. If a disaster were to strike, Alaska has a 3-to 5-day supply of food in most grocery stores.35 Major disasters that destroy portions of the transportation system (see Figure 7) could potentially remove the MSB from its main source of food for several days.

The physical changes seen throughout Alaska could worsen disasters and make weather conditions more unpredictable. These very same changes could also positively impact agricultural opportunities. The state is in a unique situation where the lengthening of warmer months may make the Mat-Su even more suitable for agriculture, which could increase residents’ access to locally grown food and agricultural employment. The State of Alaska anticipates that the mariculture and agriculture sectors will grow with statewide support.36 The farming, fishing, and forestry employment sector is expected to experience significant growth through 2030, with farmworkers and agricultural labor jobs expected to grow by approximately 75%.37 Moreover, the 2017 Census of Agriculture ranked Alaska as the top state for new producer-operated farms.38

The growing feasibility for agriculture could, however, affect the management of natural resources and natural ecosystems, and by extension subsistence practices that are deeply tied to the land and Alaska Native ways of life.

Figure 7. Alaska DOT&PF. (2018). Earthquake Glenn Highway, Mirror Lake Flickr.

ADDRESSING FOOD SECURITY IN THE MSB

WHAT IS FOOD SECURITY?

Food security is a term applied to understand the conditions of a food system. It is described by the USDA as “access by all people at all times to enough food for an active, healthy life,” but many other institutions and organizations have taken to their own self-made definitions.39 Most national food security definitions may not take into consideration Alaska’s unique conditions, so Alaskan communities and organizations have created their own definitions of food security.

Food security describes more than merely whether sufficient food is being produced…[it] incorporates all of the various ways in which a food system supports health in its various biophysical, social, and ecological dimensions….

These include matters such as the importance of certain foods, food choice, local perceptions of hunger, uncertainty and worry about food safety or shortages, and any other psychosocial, sociocultural, or environmental stresses that result from the process of putting food on the table.

Alaskan Inuit food security is the natural right of all Inuit to be part of the ecosystem, to access food and to caretake, protect and respect all of life, land, water and air….

It allows for all Inuit to obtain, process, store and consume sufficient amounts of healthy and nutritious preferred food – foods physically and spiritually craved and needed from the land, air and water, which provide for families and future generations through the practice of Inuit customs and spirituality, languages, knowledge, policies, management practices and self-governance.

Improving food security can not only have economic benefits, but also improve poverty and poor nutrition rates in the MSB. Roughly 10% of all Alaskans struggle with food insecurity, with many forced to choose between paying for food versus paying for medical care, housing, transportation or utilities.40

The 2022 Community Health Needs Assessment, which was sponsored by the Mat-Su Health Foundation (MSHF) and the Mat-Su Regional Medical Center, found a lack of access to affordable, healthy foods to be a critical issue in the borough/ Residents with household income under $50,000, living in rural areas, and over the age of 50 were more likely to report that someone in their household had inadequate access to food. In addition, during the COVID-19 pandemic 19% of households responded that it was more difficult to access food, with the impact being greater in rural and low-income households. Finally, over 6,300 students in the MSBSD, or 42% of all district students, were eligible to receive free or reduced-price lunches (see Figure 8). 41

University of Alaska Fairbanks Researchers
Inuit Circumpolar Council-Alaska

address food security and support an agricultural economy through published and/or adopted plans. In 2016, a grassroots movement called Grow Palmer was awarded funding assistance from the Local Foods, Local Places program supported by the US Environmental Protection Agency and several other federal agencies in 2015. Grow Palmer developed a community-driven action plan for the City of Palmer that identified current barriers to local food production and consumption. It offered actions that could provide more economic opportunities for local farmers and businesses, create better access to health and local food, and revitalize the downtown area.42

In 2022, the MSB Assembly passed a 5-year strategic plan for 2023–2028 that pinpoints the strengths, weaknesses, opportunities, and threats of the conditions of the MSB for all residents. The Assembly noted the region’s agricultural sector and natural resources as key strengths, but relevant threats to those features include: a decline in fisheries, recurring disasters, wildfires, and increased land use conflicts. If left unaddressed, these threats could destroy the Mat-Su’s land, natural resources, and other features that make it unique.43

Also in 2022, the Mat-Su Food Coalition partnered with the University of Alaska Fairbanks (UAF) Matanuska Experiment Farm and Extension Center and the MSHF, to convene a workgroup on MatSu food systems. Together, the workgroup created a survey to understand obstacles that affect access to food for Mat-Su residents. Survey respondents identified issues with food variety and quality, food pricing, and food accessibility. The survey also pointed out a lack of knowledge of available services such as supplemental food assistance programs.44

In 2023, the City of Wasilla’s Comprehensive Economic Development Strategy reported the lack of food security as a threat given the city’s reliance on Anchorage and the Lower 48 for most goods. One of the plan’s goals is to improve infrastructure to support economic resilience, including initiatives around resilience in emergency, food security, and agriculture.45

By leveraging economic engines and emerging statewide maricultural and agricultural sectors, the MSB can promote resiliency to supply chain disruptions, natural disasters, and external shocks while increasing food security.

WE ALL EAT: PREPARING FOR THE FUTURE THROUGH FOOD

Project Background

The MSB is updating its Borough-wide Comprehensive Plan (MSB Comprehensive Plan), which will guide the borough’s ongoing growth for the next 20 years. In the updated plan, the MSB is interested in improving food security as a way to respond to population growth and growing land use conflicts through responsible planning. It also seeks to understand how people want their government to work towards disaster preparedness, adaptation and resilience, and economic development within the context of food security. This decision to take action is the culmination of analyses and reports carried out by nonprofits, community organizations, and governmental units in the borough.

The MSB Comprehensive Plan will be structured around six themes (i.e., Planning Pillars):

 Guiding Growth through Compatible Land Use

 Prioritizing Economic Development

 Delivering High-Quality Services

 Providing Safe, Equitable, & Efficient Transportation Choices

 Protecting Natural Community Assets

 Healthy, Thriving Mat-Su Residents46

Project Objective

This report, “We All Eat: Preparing for the Future through Food,” aligns itself with planning pillars Protecting Natural Community Assets and Healthy, Thriving Mat-Su Residents. This report will help the MSB paint a complete picture of its assets and challenges relating to its food system, as well as identify pathways toward food security that promote the health and general welfare of all borough residents, support the sustainable development of its natural resources, and secure safety from natural and manmade risks.

The report includes:

1. an assessment of the current food system in the MSB that highlights assets and existing deficiencies for building food security,

2. a community survey structured to better understand community sentiment around the comprehensive planning pillars, especially as it pertains to food security,

3. results showing strategies for leveraging the values and vulnerabilities identified by different community groups that could build public support for mitigation and adaptation planning through food, and

4. a framework for incorporating food security alongside relevant hazard mitigation/resilience planning strategies into aspects of the comprehensive planning process.

With its proximity to its residents (as opposed to state and federal policymakers) and deep understanding of the needs and values of the many unique communities that reside in the Mat-Su, the MSB is well-equipped to take on the challenge of achieving food security. The MSB’s Planning Services Division (MSB PSD) will use this information from this report to place actionable goals into the comprehensive plan with measurable results that hold the MSB and its elected officials accountable for change.

Project Methods

The timeline of this professional project will fit into the MSB Comprehensive Plan’s timeline. The steps and strategies that this project used are adapted from a planning guide that aims to provide local governments with resources to build local food system resilience.

Research

Several literature reviews and document reviews were conducted on food systems planning, hazard mitigation planning, and (social, economic, physical) trends across Alaska, drawing on peer reviewed literature as well as MSB and Alaska government documents and plans. The research contributed to a food systems assessment and a disaster risk assessment for the MSB.

Stakeholder Interviews

16 interviews were conducted with over 20 interviewees representing farming and food production, government, community organizations, and food access. Interviewees described existing food systems conditions and disaster preparedness efforts in the MSB. Interviews were done in-person and online then transcribed and coded using qualitative software.

Project Outline

Survey

The borough-wide Comprehensive Plan Community Survey was distributed in August 2023 containing questions on how residents acquired their food and what resiliency actions they want their borough government to prioritize. The survey received over a thousand responses, or approximately 1% of the entire borough population.

Public Workshops

Nine public workshops brought together neighbors in each MSB community region to identify common issues and develop solutions together. Public workshops were useful for educating the general public about the comprehensive planning process, discussing regional issues and solutions, and fostering a dialogue between the government and the public.47

There are five chapters total in this report. Beyond the introduction, it proceeds as follows:

 Chapter Two: The Mat-Su Food System is a general overview of the Mat-Su food system and current Borough food system planning tools, as well as descriptions of regional and state efforts to address food security.

 Chapter Three: Existing and Future Risks reviews disasters based on communities’ level of risk to current and future natural and manmade.

 Chapter Four: Capacity to Cope: Existing Disaster Preparedness Efforts reviews existing preparedness, response, recovery, and resiliency actions taken by individuals, communities, and governments as it pertains to food security in the Mat-Su.

 Chapter Five: Building a Resilient Food System presents results from the Comprehensive Plan Community Survey, stakeholder interviews, and community conversations that show how residents want to see the MSB take action on food security and resilience. It proposes a framework based on tools the government can use to develop strategies.

 The Appendices include supplementary information, including a public engagement summary, data sources, and a borough plan scan, among others.

"…[A] sleeping giant is our food insecurity here. We have a lot of people living here now, but a tiny percentage of our food is hunted or grown...It’s easy to take for granted the fact that these container ships come in all the time with food [and] supplies...If those were to stop for whatever reason, we're in a pretty vulnerable situation…[W]e should probably focus on it in a non-emergency situation, instead of waiting until an emergency happens."

MSB Employee #1

CHAPTER 1 ENDNOTES

1. Korsmo, F. (n.d.). The Alaska Natives. Alaskool.org. http://www.alaskool.org/projects/native_gov/articles/korsmo/polarppls.htm

2. Bill, L. D. (2021, June 1). Settlers’ early days in the Mat-Su Valley. Senior Voice. https://www.seniorvoicealaska.com/story/2021/06/01/columns/ settlers-early-days-in-the-mat-su-valley/2684.html

3. Little else has been documented about the specific interactions between the settlers and the Dena’ina and Ahtna Athabascans. The arrival of settlers, however, had statewide consequences, including the decimation of Alaska Native populations from smallpox.

4. Sandberg, E. (2013, April). A History of Alaska Population Settlement. Alaska Department of Labor and Workforce Development.https:// live.laborstats.alaska.gov/pop/estimates/pub/pophistory.pdf

5. George Palmer. The 1935 Matanuska Colony Project. (n.d.). https://matanuskacolony.wordpress.com/tag/george-palmer/

6. The History of Palmer, Alaska. ExploreNorth. (n.d.). https://explorenorth.com/alaska/history/palmer-history.html

7. The History of Wasilla, Alaska. ExploreNorth. (n.d.-b). https://www.explorenorth.com/alaska/history/wasilla-history.html

8. Lundberg, M. (n.d.). The Matanuska Colony: The New Deal in Alaska. ExploreNorth. https://www.explorenorth.com/alaska/matanuska_colony html

9. March 2016 Trends. Alaska Department of Labor and Workforce Development. (2016, March). p. 14. https://labor.alaska.gov/trends/mar16.pdf

CHAPTER 1 ENDNOTES (CONT.)

10. Sandberg, E. (2013, April). A History of Alaska Population Settlement. Alaska Department of Labor and Workforce Development.p. 14–18. https://live.laborstats.alaska.gov/pop/estimates/pub/pophistory.pdf

11. March 2016 Trends. Alaska Department of Labor and Workforce Development. (2016, March). p. 15. https://labor.alaska.gov/trends/mar16.pdf 12. Ibid.

13. State of Alaska. (2022, October). Statewide Comprehensive Economic Development Strategy. p. 14. https://www.commerce.alaska.gov/web/ StatewideComprehensiveEconomicDevelopmentStrategy.aspx

14. Fried, N. (2023, June). The Resilient Mat-Su Borough. Department of Labor and Workforce Development. p. 10–12. https:// live.laborstats.alaska.gov/trends-articles/2023/06/the-resilient-mat-su-borough

15. Title 29 is State law that describes the classification, roles, responsibilities and other aspects of local government in Alaska including cities. Cities are classified by home rule, first, and second class. A home rule city has adopted a home rule charter and has legislative powers not prohibited by law or charter. First- and second-class cities are general-law cities i.e., state law defines their powers, duties, and functions. A second class city cannot provide education, while a first-class city can.

16. Data provided by the Alaska Department of Labor and Workforce Development (2022). See Footnote 13.

17. To view historical annual employment data, visit the State of Alaska’s Current Quarterly Census of Employment and Wages at https:// live.laborstats.alaska.gov/article/current-quarterly-census-employment-and-wages-qcew

18. The “North Slope” refers to the northern coastal area of Alaska on the northern slope of the Brooks Range. 19. Fried, N. (2023, June). The Resilient Mat-Su Borough. Department of Labor and Workforce Development. p. 11. https://live.laborstats.alaska.gov/ trends-articles/2023/06/the-resilient-mat-su-borough

20. Data provided by the Alaska Department of Labor and Workforce Development (2022). See Footnote 13.

21. See Assembly Resolution 19-032.

22. FindLaw.com - Alaska Statutes Title 29. Municipal Government § 29.35.210. Second class borough powers - last updated January 01, 2022 | https://codes.findlaw.com/ak/title-29-municipal-government/ak-st-sect-29-35-210.html

23. Matanuska-Susitna Borough. (2022). Annual Comprehensive Financial Report For The Fiscal Year Ended June 30, 2022. p. X. Retrieved from https:// ecommerce.matsugov.us/cdn/Documents/FY22%20ACFR.pdf.

24. A fund is a self-balancing account that has assets, liabilities, fund equity, revenues, and expenditures.

25. View the FY 2024 Approved Annual Budget for more information: https://ecommerce.matsugov.us/cdn/Documents/FY24%20-%20Approved% 20Budget%20-%20Condensed%20-%20Final.pdf

26. Matanuska-Susitna Borough, & LeMay Engineering & Consulting, Inc. (2020). (rep.). p. 129. Matanuska‐Susitna Borough Hazard Mitigation Plan Update Retrieved from https://matsugov.us/docs/general/18803/210301-MSB-HMP-Update.pdf.

27. Land Management. Matanuska-Susitna Borough - Community Development. (n.d.). https://matsugov.us/department/communitydevelopment#landmanagement

28. Howell, D., & Sandberg, E. (2022). (rep.). Alaska Population Projections: 2021 to 2050 . State of Alaska. Retrieved from https:// live.laborstats.alaska.gov/pop/projections/pub/popproj.pdf.

29. See Footnote 28.

30. Fresco, N., Bennett, A., Bieniek, P., & Rosner, C. (2021, November 17). Climate change, farming, and gardening in Alaska: Cultivating opportunities. MDPI. https://www.mdpi.com/2071-1050/13/22/12713

31. Homegrown revolution - gardeners expand to tackle Alaska’s food insecurity. The Mouth of The Kenai. (2012, October 24). https:// redoubtreporter.wordpress.com/2012/10/24/homegrown-revolution-gardeners-expand-to-tackle-alaskas-food-insecurity/

32. Consenstein, D. (2016, September 29). Alaska farmers put high-quality food on tables. Anchorage Daily News. https://www.adn.com/voices/article/ alaska-farmers-put-high-quality-food-tables/2010/09/27/

33. The 95% is a statistic whose source and accuracy is unclear.

34. Meter, K., & Phillips Goldenberg, M. (2014). (rep.). Building Food Security in Alaska . Crossroads Resource Center Retrieved from https:// static1.squarespace.com/static/584221c6725e25d0d2a19363/t/59a04ad6f9a61e091b836459/1503677150479/ Building+Food+Security+in+AK_Ken+Meter_July+2014_web+version.pdf.

35. AFPC Advocacy & Policy Committee. (2021). (rep.). 2021 Alaska Food Security Investment Recommendations. p. 1.

36. State of Alaska. (2022, October). Statewide Comprehensive Economic Development Strategy. p. 31–32. https://www.commerce.alaska.gov/web/ StatewideComprehensiveEconomicDevelopmentStrategy.aspx

37. State of Alaska. (n.d.). Alaska Occupational Forecast 2020 to 2030. Projections 2020 to 2030. https://live.laborstats.alaska.gov/occfcst/ occupations#45

38. United States Department of Agriculture. (n.d.). 2017 Census of Agriculture: New and Beginning Producers. https://www.nass.usda.gov/ Publications/Highlights/2020/census-beginning%20-farmers.pdf. Note: Alaska is ranked 2nd in this category in the 2022 Census of Agriculture.

39. U.S. Department of Agriculture. (n.d.-a). Food Security in the U.S. USDA ERS - Food Security in the U.S. https://www.ers.usda.gov/topics/food-nutritionassistance/food-security-in-the-u-s/

40. Feeding America. (n.d.). Overall (all ages) hunger & poverty in Alaska: Map the meal gap. Overall (all ages) Hunger & Poverty in the United States. https:// map.feedingamerica.org/county/2021/overall/alaska

41. Reed, D., & Kalytiak, T. (2022). (publication). Together for Health: 2022 Community Health Needs Assessment. Mat-Su Health Foundation. pp. 57–63 Retrieved from https://online.fliphtml5.com/cbqo/kitw/#p=1.

42. (2016). (rep.). Local Foods, Local Places: A Community-Driven Action Plan for Palmer, Alaska. Retrieved from https://www.ams.usda.gov/sites/ default/files/media/LFLP2PalmerAKActionPlan.pdf. Note: A technical assistance program of the U.S. Environmental Protection Agency, U.S. Department of Agriculture, U.S. Department of Transportation, Centers for Disease Control and Prevention, Appalachian RegionalCommission, and Delta Regional Authority

43. Matanuska-Susitna Borough, Matanuska-Susitna Borough Strategic Plan FY 2023-2028 (2022). Retrieved from https://matsugov.us/docs/ general/22341/FY-2023-2028-Strategic-Plan-FINAL.PDF.

44. Mat-Su Food Coalition. (2022). (rep.). Results of the Matanuska-Susitna Borough Food Access Survey. Dewberry Engineers Inc. . Retrieved from https://tinyurl.com/3rx5a7m6 [Abbreviated link].

45. McKinley Research Group, LLC. (2023). (rep.). Wasilla Comprehensive Economic Development Strategy . City of Wasilla. p. 57. Retrieved from https:// www.cityofwasilla.gov/home/showpublisheddocument/25300/638237250345670000.

46. Matanuska-Susitna Borough. (n.d.). 6 planning pillars. MSB Comprehensive Plan Update. https://msb-comprehensive-plan-update-msb.hub.arcgis.com/ pages/0ac13d2009034041ad779b2dd86cd8a4

47. Some public workshops had to be postponed due to extreme winter weather conditions occurring in November 2023.

THE MAT-SU FOOD SYSTEM

The Mat-Su food system may be conceptualized as an interconnected web made up of many parts producers, processors and manufacturers, distributors, retailers, restaurants, waste management, hunters, fishers, wild food harvesters, and more—whose activities, processes, interactions, and relationships all directly or indirectly affect each other.1

Alaska Watchman. (2023). A view of Mat-Su farmland. Alaska Watchman.
Figure 10. Model of the Alaskan Food System. Odden, K. (2023). Alaska Food Policy Council.

A SIX-DIMENSIONAL FOOD SECURITY FRAMEWORK

Evaluating how food security cuts across the food system can be done by breaking down food security into six dimensions:

Food Availability

Food is physically present and available to consume in a given location.

Food Acceptability

Food is both safe to eat and is enough to meet the nutritional, religious, cultural, and health needs of individuals and communities.

Food Sustainability

Food is procured in ways that ensure the needs of the present generations are met without compromising the needs of future generations.

Food Accessibility

Food is economically and physically accessible when considering factors such as (dis)-ability, distance, and income.

Food Stability

Individuals, households, and communities have the ability to secure food for immediate and future consumption despite sudden shocks or cyclical events.

Food Agency

2,3

Individuals and groups can exercise a degree of control over their own circumstances and to provide input into governance processes.

Each dimension must function well for full food security, but food systems are never perfect. If at any time, food is not available, accessible, usable, stable, or sustainable, it could indicate a food systems failure. Food systems failures can be one-time events, chronic, or produce a cascade of additional failures among other components of the food system. Food systems failures might happen automatically or unfold over time.

Figure 11 is a fault tree analysis (FTA) that shows where possible failures might occur. An FTA is useful for categorizing and communicating potential threats to the region’s food system.4 It visualizes which system components support food security, and where food system failures might occur and how they impact other components. This chapter employs the FTA and six-dimension food security framework to answer the following questions:

 How does the MSB food system function outside of severe disruptions?

 What are the direct and indirect processes and relationships that work to bring food to the MSB?

 How is the food system connected to economic development, transportation, public health, natural resources, land use, and more in the MSB?

This is not a comprehensive and definitive assessment of the entire MSB food system. Rather, it is meant to be a starting point for further research, data collection, and evaluation which should be regularly undertaken. This assessment draws on previous written reports and available data, statewide trends and statistics, and selected community survey responses that show where and how often they get their food.

11. Food System

See Appendix B for an enlarged image.

Figure
Disruption Fault Tree Analysis (FTA).

FOOD AVAILABILITY

Food availability means that there is a sufficient supply of food that is of appropriate quantity and quality to consume. Food availability is determined by the levels of food production and how food is distributed. Key players responsible for food availability include producers (e.g., farmers and harvesters), distributors (e.g., freight), retailers (e.g., supermarkets, grocery and convenience stores), food service outlets (e.g., restaurants and institutional food services), and emergency food providers (e.g., food banks and pantries).

Food Production

Food production consists of activities meant to produce food for the market and for human or animal consumption, whether that is through agriculture, animal husbandry, hunting and fishing, or foraging. Since the majority of the MSB’s food is imported from the Lower 48, this section focuses on local food production, specifically agriculture, terrestrial (land-based) animal husbandry, and wild foods.

Agriculture

Agricultural activity began in the Mat-Su in 1914 with the construction of the Alaska Railroad, and the Matanuska Experiment Research Station opened shortly after in 1915 during a wave of agricultural science.5 Efforts to grow the agriculture industry stagnated during and post-World Wars I and II. Unlike states in the Lower 48, which gradually developed stable agricultural bases, Alaska’s “Boom and Bust” economy led to an eventual “bust” in agriculture.6 Today, agriculture is far smaller than what it was before in the twentieth century, but it remains one of the MSB’s key strengths. As of 2016, the region produced an estimated $32 million per year of commercial agricultural produce.7

Figure 12. Pathways to Food Unavailability.

The Mat-Su region has a short and intense growing session, but despite the colder climate it is possible to grow a variety of crops, including: potatoes, carrots and other root crops, brassica vegetables (e.g., Swiss chard, broccoli, cabbage, kale), squash, onions, herbs, and hay. Warmer weather vegetables can be grown in hoop houses. Fruits and berries are also possible to grow.

Between 2012 and 2017, Alaska saw an increased number of operating farms, compared to the rest of the nation which has been seeing a decline since 2017.8

Most food in the Mat-Su is grown on a small-scale, which is a similar trend statewide: in 2017, about 43% of growers grew produce on less than 10 acres. Most growers had begun with backyard or community gardens before scaling to commercial-level operations.9

The recently released 2022 Census of Agriculture showed that today, nearly 39% of Alaska’s farmers today are beginning farmers.10 The top challenges current Alaskan farmers face when trying to sustainably grow their operations are: access to labor and labor costs, cold storage and other infrastructure, and access to capital and marketing resources.11 Aspiring farmers are facing similar challenges such as land affordability, acquiring equipment and infrastructure, and gaining access to processing and storage facilities.

Private and Public Gardening

Private gardening is a way for individuals and families to reduce grocery expenses by growing a portion of their food (see Figure 15). If residents have large property lots, they may choose to have personal gardens instead near their homes. For those lacking outdoor space, community gardens are viable alternatives. There are a few community gardens available in the MSB. They are typically only open for the growing season and have plots available to rent. Community gardens also have the benefit of establishing community by bringing together friends, families, and neighbors to grow fresh food. However, they may be inaccessible for low-income individuals who cannot afford to rent them.

As an example, the City of Wasilla offers a Grow Your Own Garden program, which is managed by the City Public Works Department. The program has 20 garden plots available to reserve for the summer growing season.12 Additionally, in the City of Palmer, the grassroots movement Grow Palmer partnered with Alaska Family Services to establish the Community Garden, a 22-bed garden space.13

Figure 13. Community Plot at the City of Wasilla Grow Your Own Garden Program. n.d.). City of Wasilla.
Figure 14. C’enyaexde Ugheli - Something Good Grows Community Garden. (n.d.). Facebook.
Figure 15.

Animal Husbandry

Animal husbandry refers to the branch of agriculture concerned with the raising of animals for meat, fiber, milk, eggs, or other products. Livestock farms in the Mat-Su include poultry, sheep, cows, and pigs and other animals such as elk, yak, bison, and reindeer.

Farms raising animals face challenges in acquiring affordable feed for livestock and making their products available for public consumption. For producers aiming to sell their meat commercially in the Mat-Su, poultry is the easiest to process and sell. A poultry producer can directly sell from the farm to households, hotels, and restaurants without USDA inspection if a producer slaughters no more than 20,000 poultry in a year, doesn’t buy or sell poultry products other than those produced on the farm, and properly labels and sells only within Alaska.

All other meat falls under the USDA Food Safety and Inspection Service and cannot be sold directly from the farm to restaurants without going through a USDA inspected slaughter facility.14 There are very few large-scale meat processing facilities in the state, which shrinks producers’ markets and subsequently restricts the availability of local animal products for consumers. 15

Today, there are no FDA-certified dairy producers in the Mat-Su, and current dairy production is limited to a few farms who sell mostly unpasteurized, uncertified milk. Although, producers can deliver unpasteurized and uncertified milk through direct-toconsumer “cow shares” (i.e., a customer pays for a “share” of an animal for the right to get a portion of the milk from that animal).16

A HISTORY OF DAIRY IN THE MAT-SU

The Mat-Su was once the center of dairy in Alaska with the Matanuska Maid Cooperative, which was incorporated in 1939.17 Milk production gradually decreased over the rest of the twentieth century first through the 1960s and 1970s due to decreasing numbers of dairy cattle across the Valley, and then again in the 1980s due to farmers defaulting on their debt or failing to obtain land titles.18 This led to the fall of in-state supply and the rise of imports from the State of Washington. After decades of financial troubles, Matanuska Maid folded in 2007.19

Matanuska Creamery opened afterwards in 2008, using state and federal grants and loans to build its business. It supplied milk for the MSBSD but ran into financial trouble when it defaulted on loans to the state and failed to make its payments to farmers. Challenges with economies of scale were to blame: the plant was overbuilt and could have handled 10 times the volume of milk it received. 20

In 2021, Havemeister Dairy, a historic dairy in Palmer, closed after years of financial hardship due to the rising costs of inputs and difficulty finding workers. Settled in the 1930s, Havemeister Dairy was Alaska’s oldest commercial milk producer and would supply grocery stores such as Fred Meyer, Carrs, and Three Bears with milk.21

Figure 17. McKinstry, E. (2019). The Havemeister dairy farm. Edible Alaska.
Figure 16. Lockyer, E. (2011). The Matanuska Creamery in Wasilla. AgProud.
Table 2. Animal Production Businesses by Type in the MSB.

Wild Foods

The landscape within the MSB produces bounties of wild foods (e.g., wild fish, game, avian, plant species) year-round. Wild food populations have been managed for thousands of years by Alaska Natives, and today both rural and urban populations in the Mat-Su source wild foods through hunting, fishing, and foraging. Wild foods may also be acquired as gifts or through a barter-and-trade system.

These activities are not just for recreation: they are critical for guaranteeing food stability for many Alaskans living rurally in the Mat-Su, especially during times when there’s limited food available for purchase. For Alaska Natives, subsistence and wild harvests are generations-old practices deeply tied to their cultures and ways of life. Calendars revolve around fishing and hunting seasons, with some organizations in Alaska providing paid time off for subsistence and personal harvest.

Hunting is a seasonal activity done both for sport and for subsistence. Mat-Su residents hunt for black bear, brown/grizzly bear, caribou, goat, moose, wolf, and wolverine. Smaller game includes hares, spruce grouse, ptarmigan, and waterfowl. Alaskan nonresidents can also hunt but under certain rules. Hunting is regulated by the Alaska Department of Fish and Game, which also publishes information about registration hunts and limits. The MSB has certain areas where hunting is allowed, called Game Management Units 14A, 14B, 16A, and 16B (see Figure 18). 22,23

Fishing is harvested seasonally through subsistence, personal use, and sportfish. The MSB is known as the “stillwater fishing capital” of Alaska, with over 80 lakes filled with stocked and wild fish including: rainbow trout, Arctic char, grayling, Dolly Varden trout, landlocked salmon, pike, burbot, sticklebacks, lamprey, burbot, and eulachon (see Figure 19).24

Figure 18.

Figure 19.

Foraging plants, berries, and fungi are plentiful in the Mat-Su’s boreal forests. Many berries are available for picking from mid- to late- summer through the first frost, such as blueberries, cranberries, currants, gooseberries, lingonberries, and more. Wild berries can be eaten fresh, frozen, dried, or processed into baked goods, fruit leather, jams, sauces, and more.

The Mat-Su is home to birch trees, which can sprout chaga, a type of edible fungus consumed for medicinal purposes. Residents may forage on their own properties or venture onto public lands that permit the activity (see Figure 20).

20.

Figure

Distribution and Storage

Distribution is the act of getting food from where it is harvested to where it is processed, acquired, and finally consumed. Storage is the process of placing goods in a controlled and maintained facility for extended periods of time before being distributed.

Due to the MSB’s dependency on imports, its food security is partially tied to the maintenance of shipping routes and travel routes.25 90% of goods that enter Alaska come in through a single port: the Port of Alaska in Anchorage (Port of Anchorage). From there, the goods are transported in temperaturecontrolled trucks that deliver food to the MSB via the road system. Most distributors are based in Anchorage (see Figure 21).

The MSB is also connected to the Alaska Railroad system, which regularly transports freight to and from ports and Interior Alaska. However, it primarily transports natural resource commodities, such as stone, sand, gravel, and coal petroleum products.26

The more connections there are along the chain of distribution and storage, the more fragile it is to disruptions. Since the Mat-Su is accessible on the main road system, it could experience less transportation challenges than communities off the road system. However, Mat-Su farmers may be competing with trucking companies that come from the Lower-48 (e.g., Sysco and Food Service of America) and deliver food to restaurants and large food buyers with much greater capacity. As of now, the Mat-Su has little control over interregional travel, shipping routes, and road deliveries.

MAJOR FOOD SERVICE DISTRIBUTORS

 Sysco (Anchorage)

 US Foods (Anchorage)

 Franz (Anchorage, Wasilla, Soldotna)

BEVERAGE DISTRIBUTORS

 PepsiCo Bottling Company (Anchorage, Soldotna)

 The Odom Group/Coca Cola (Anchorage, Kenai, Wasilla)

GENERAL LINE DISTRIBUTORS

 Northern Sales Company (Soldotna)

 Linford (Anchorage)

PRODUCE DISTRIBUTORS

 Charlie's Produce (Anchorage)

Figure 21. Marc Lester/ADN. (2022). Traffic at the Port of Alaska in Anchorage includes the Matson container ship Tacoma, left, and the tanker Redwood Mariner on January 11, 2022. Anchorage
Figure 22. Distributors in Southcentral Alaska.

FOOD HUBS

Larger stores can rely on a central storage facility in Anchorage for shelf-stable goods, but smaller-scale producers may struggle to find affordable and reliable storage infrastructure that fits the scale at which they are producing food.

An alternative, smaller model for distribution and storage is a food hub, which are centrally located facilities with a business management structure facilitating the aggregation, storage, processing, distributions, and/or marketing of locally/regionally produced food products.

Food hubs can serve farmers and food producers in a number of ways, such as connecting them to consumer bases or helping them market their produce. Food hubs with the right storage infrastructure would allow food producers to store unsold produce from the growing season and continue to sell it throughout the winter months, creating a more stable source of income. Food hubs can also serve as emergency food caches and help with food distribution during disasters.

Currently, there are very little food hubs existing in the MSB. It is unclear whether those that are currently operating have the organization and infrastructure to support the growing number of small and mid-sized farmers.

Food Retailers

Food retailers are places of businesses where consumers can purchase food and take it with them to be consumed off premises. Retailers in the Mat-Su include regional grocery stores, grocery outlets, neighborhood outlets, farmers markets, and more.

Regional Grocery Stores

Regional grocery stores serve a large proportion of residents and non-residents across a large region (as defined in the Comprehensive Plan Community Survey). Some regional grocery stores are also supermarkets that have a wide variety of goods (see Figure 24).

The main grocery stores in the Mat-Su area are Fred Meyer (owned by Meijer), Carrs/ Safeway (owned by Albertsons), and Walmart. Fred Meyer is an American chain of supermarkets with two locations in Palmer and in Wasilla. Carrs/Safeway is a supermarket chain based in Anchorage, and it has two locations in the Mat-Su: Palmer and Wasilla. There is one Walmart superstore in the borough, and it is located in Wasilla. Fred Meyer, Carrs/ Safeway, and Wal-Mart are also private sector/tribal disaster food contacts.27

It is common for Mat-Su residents to drive to Anchorage to stock up on groceries at Costco, as well as acquire other services that may be missing in the borough. Nearly all of these retailers are accessible mainly by car.

Figure 24.
Figure 23. Fred Meyer. (n.d.). Barghausen Consulting Engineers,

Grocery Outlets

Grocery outlets referred to food retailers that have a smaller range of products than regional grocery stores and serve a smaller or specific area (as defined in the Comprehensive Plan Community Survey) (see Figure 27).

Three Bears is a grocery store outlet headquartered in Wasilla, with Mat-Su locations in Big Lake, Palmer, Wasilla, and in Meadow Lakes (Figure 25).

There are also many small grocery stores and convenience stores that supply food (e.g., Cubby’s in the Upper Su), which are sometimes stocked with locally grown products (Figure 24).

Figure 26. Three Bears Alaska. (n.d.). Three Bears Palmer/Four Corners Grocery and Warehouse Store.
Figure 25. Cubby’s Marketplace. (n.d.). Cubby’ s Marketplace. Facebook.
Figure 27.

Neighborhood Outlets

The Comprehensive Plan Community Survey defines neighborhood outlets as places smaller than grocery stores with a limited range of groceries, processed goods, and prepared meals (see Figure 28). Some may specialize in imported foods from certain regions (e.g., European Deli and Asian Market). Also included in this category are gas stations, which are located along the major highways and supply snacks and processed foods. While they are useful for travelers, many residents shop at gas stations due to transportation challenges or to the high costs (in terms of time or money) of driving many miles to a grocery store. Gas stations are also important sources of food for residents living in dry cabins (i.e., structures without running water or electricity).

COFFEE HUTS

While not a main component of the food system, coffee huts are a cornerstone of Alaska coffee culture. In contrast to brick -and-mortar establishments in the Lower 48, huts are mobile structures that offer drive-through services for coffee and often baked goods. They are typically decorated in colorful and unique colors and are open to accommodate morning commuters heading to Anchorage. Some coffee shops have only one location while others are a chain business.

Figure 28.
Figure 29. Perkup Espresso in Wasilla.

Farmers Markets and Farm Stands

Farmers markets and farm stands are ways to increase the availability of fresh produce and for producers to build direct relationships with clients through alternative outlets to stores. Farmers markets can also increase sales for businesses located close by, improve property values, and serve as hubs for building skills and business experience for vendors.

There are farmers markets popping up around the MSB, such as the Willow Farmers Market in Willow, the Sutton-Alpine Community Market, the Wasilla Farmers Market, and the Matanuska Community Farmers Market. Some farmers markets are SNAP-authorized, such as the Matanuska-Susitna Community Farmers Market.28

Since most farmers markets are outdoors, they run seasonally, typically taking place during the same time period between the growing and harvest months.

Figure 30. Sutton-Alpine Community Market. (2023). Sutton-Alpine Community Market. Facebook.

Food Service

The food service industry consists of restaurants, carry-out services, and institutional food services such as public schools, hospitals (e.g., Mat-Su Regional), universities (e.g., the Mat-Su College), and senior care facilities. Restaurants allow patrons to try foods from all cultures and backgrounds, and they play a vital role in the tourism industry in the Mat-Su (Figures 31 and 32).

Some institutional food services have the capacity to care for MatSu’s most vulnerable populations by providing a main source of food for them (e.g., meals for hospital patients, prepared meals for those with disabilities).

Figure 31. Mat-Su Family Restaurant. (2022). Facebook.
Figure 32. NN. (2023). Vagabond Blues
Table 3. Retailers by Type in the MSB.
Table 4. Food Services by Type in the MSB.

Emergency Food Providers

The Mat-Su’s emergency food providers play a vital role in securing food for residents in need, with a network made up of food banks, food pantries, and informal community networks (see Figure 33).

While most residents have never used emergency food resources, over 30% of respondents to the Comprehensive Plan Community Survey said that they’ve had to used emergency food resources before (see Figure 33).

Food Banks

A food bank is a non-profit organization that stores the food that will be distributed across a large area. The availability and selection of foods depend upon donations in the form of physical food or grants from individuals, businesses, and organizations. The Mat in the MSB, serving vulnerable populations through a network of partnerships with food pantries. In 2021, it expanded its operations in Wasilla by acquiring new warehouses and cooling infrastructure.

The Mat-Su Food Bank receives its food from the Alaska Food Bank. In 2023, approximately 1,441,700 pounds of food were brought to the MSB.30 Once its received, the Mat Su Food Bank distributes it among the food pantries and agencies across the Valley.

The Mat Su Food Bank also operates the Food Pantry of Wasilla, the Food4Kids programs, and an annual fundraiser called Hearts 4 Hunger.

Figure 33.
Figure 34. Mat-Su Food Bank. (2023). Outside the Mat-Su Food Bank Facebook.

Another example of a food bank in the MSB is the Palmer Food Bank, located in the City of Palmer. The Palmer Food Bank was founded by Saint Michael Catholic Church in Palmer, and it is now a separate 501(c)(3) non-profit organization run by volunteers.31

Food Pantries

A food pantry is an individual site that distributes food directly to those in need. At any time, there are 18 to 22 active pantries in the Mat-Su at any given time, including the following:

 Big Lake Baptist Church

 Big Lake Community Food Pantry

 Blood and Fire Ministry

 Hilltop Assembly of God

 Frontline Mission

 Salvation Army

 Our Lady of the Lake Church

 Sutton Food Pantry

 Upper Su Food Pantry

 Willow Community Pantry

The Mat-Su Food Coalition is a network of all the local food pantries and coordinates food distributions to the pantries. It also forwards information on where to access food (including hot meals) from the Alaska Food Bank.32 In 2023, the Mat-Su Food Bank and its network of pantries served nearly 38,600 individuals.33

FOOD ACCESSIBILITY

Food access means having adequate incomes or resources to acquire the levels of nutritious and appropriate food. While food is available in places such as stores, markets, restaurants, schools, Mat-Su residents might face barriers to accessing that food, such as:

 limited time to shop for groceries or acquire wild foods,

 limited access to transportation to travel to get the food,

 little information or awareness of the different ways to acquire food, or

 low or limited income that cannot cover the costs of food (or services needed to acquire said food).

Costs for childcare, housing, utilities, or healthcare can be a major hindrance to those who are trying to buy food while managing other living costs. Sometimes they are forced to sacrifice their access to food to pay the bills.

About a quarter of respondents reported having to travel at least ten miles to get their groceries (see Figure 36). Some households may opt to live far away from these services, however, while others are inconvenienced by having a long commute.

Figure 35. Pathways to Food Inaccessibility.

36.

This section reviews some federal and state food assistance programs used by markets, retailers, food banks, and food pantries to increase food access in the MSB. These programs help residents by lowering the costs of food or making food more accessible. Some programs also help local food producers by increasing their affordability, making their products competitive with imported goods.

Challenges to using food assistance programs include difficulty accessing the application, language barriers, poor treatment when using or applying for assistance, competitive application processes, or poor quality and/or variety of food. Furthermore, there may be a general lack of awareness and education from organizations in the area. Residents may not know what is available to them in terms of supplemental food access and programs, or do not think that they qualify.34

LOW-INCOME HOUSEHOLDS

 SNAP

 WIC

 AFMA Market Match Program SENIORS

ALASKA NATIVES

 Federal Food Distribution on Indian Reservations

 Commodity Supplemental Food Program

 Alaska Senior Farmers’ Market Nutrition Program

EMERGENCY ASSISTANCE

CHILDREN

 USDA Child Nutrition Program

 Community Eligibility Provision

 The Emergency Food Assistance Program PRODUCERS AND RETAILERS

 Local Food Purchase Assistance Program

 Alaska Grown

Figure
Figure 37. Food Access Programs for Certain Populations.

Food Access for Low-Income Households

SNAP and WIC

SNAP and WIC are federally funded food assistance programs that assist low-income families and their children in purchasing healthy foods. Households receive SNAP benefits on electronic benefit transfer (EBT) cards, which can be used to purchase food at authorized retail locations. To qualify for SNAP, the Alaska Division of Health Department of Public Assistance (DOH DPA) considers an individual’s income, assets, expenses, and the number of people in a household.35

Some stores and farmers markets in the MSB are authorized to accept SNAP and WIC. Setting up SNAP requires equipment purchases (e.g., wireless EBT machine and market tokens), staff, and advertising. Currently, there is no one entity responsible for providing technical assistance to markets and their vendors on how to accept SNAP benefits, but the Alaska Farmers Market Association (AFMA) has a guide to assist farmer markets managers with setting up and accepting food assistance programs.

AFMA Market Match Program

Introduced by the AFMA in 2023, the AFMA’s Market Match Program provides SNAP authorized markets with resources and funds to double the SNAP EBT dollars of enrolled individuals and families. Customers who use SNAP/EBT can receive a $1 for $1 match for up to $40, essentially giving them up to $80 to spend on qualifying produce.36

Food Access for Seniors

The Commodity Supplemental Food Program

The Commodity Supplemental Food Program (CSFP) is a USDA nutrition program designed to supplement the nutritional needs of seniors 60 years of age or older. Food Bank of Alaska partners with local and regional agencies to coordinate distribution of monthly CSFP boxes. The contents consist of grains, proteins, milk, cheese, fruits, and vegetables.

Other senior nutrition programs such as home-delivered meal programs, congregate meal providers, food box programs, and the Emergency Food Assistance Program exist in the MSB. Chickaloon Native Village, Mat-Su Senior Services, WASI, and Upper Su Seniors, Inc. serve home-delivered meal programs and congregate meals for people who are at least 60 years of age.37

Alaska Senior Farmers’ Market Nutrition Program

The Alaska Senior Farmers’ Market Nutrition Program (SFMNP) provides low-income seniors with five $7 checks that can be exchanged for fresh Alaska-grown fruits, vegetables, fresh-cut herbs and honey at eligible farmers’ markets, authorized farms, and roadside stands within Alaska.38 Those who are eligible are seniors aged 60 or older whose income is less than 195% of the federal poverty level and are considered nutritionally at-risk. The State of Alaska WIC Office is the administrator and coordinator for the SFMNP programs.

Food Access for Children

Most food assistance programs for children are offered through the USDA Child Nutrition Program (CNP), including: Alaska Farm to School, USDA Food Program, Child and Adult Care Food Program, Fresh Fruit and Vegetable Program, and the Special Milk Program. Schools and nonprofit organizations may use these programs to feed youth who might otherwise have limited access to healthy foods. During and after the COVD-19 pandemic, school nutrition programs were regarded as an essential service needed to offset the rising cost of household grocery spending.39

Food Access for Children (cont.)

Summer Food Service Program

The Summer Food Service Program (SFSP) is a USDA CNP that serves low-income children aged 18 and younger with free nutritious meals when school is not in session at approved meal distribution sites. Examples of distribution sites are schools, private non-profits, and local or tribal governments. SFSP in Alaska is administered by the Department of Education & Early Development.

USDA Community Eligibility Provision

The Matanuska-Susitna Borough School District (MSBSD) participates in the USDA's Community Eligibility Program (CEP) which allows all students at eligible sites to receive free breakfast and lunches automatically, without approval of a Free & Reduced Meals application.40

Food Access for Alaska Native Communities

Alaska Native Communities can qualify for the Federal Food Distribution on Indian Reservations program, which is a federal program administered through the Alaska Native Tribal Health Consortium. Eligible households receiving food packages may include foods such as fresh produce, canned meats, poultry and fish, canned fruits, vegetables and beans, canned soups and sauces, pasta, rice and other grains, cheese, egg mix, dry and evaporated milk, flour, cornmeal, and bakery mixes.

Emergency Food Access

The Emergency Food Assistance Program (TEFAP) is a commodity program administered through the State of Alaska Department of Education and Early Development. The program buys up surplus food (e.g., Alaska salmon is bought by the government), and the USDA distributes it to states for schools, soup kitchens, and food pantries. The State of Alaska contracts the Food Bank of Alaska to distribute TEFAP commodities to food pantries across the MSB.

Figure 38. Additional Food Security Statistics Courtesy of Mat-Su Council on Aging.

Programs for Food Producers and Retailers

Food producers can increase local food affordability by utilizing programs such as WIC or SNAP as well as the programs described below. Producers can also increase residential access to locally produced food by selling it in centrally located sites next to other frequented services. These strategies can help local producers accommodate a larger range of clients and make them feel welcome to shop for affordable, nutritious, locally grown food.

Local Food Purchase Assistance (LFPA) Program

The LFPA program was another program released by the AFMA in 2023, and it focuses on sourcing fresh produce directly from Alaskan farmers and fishers, funneling over $80,000 worth of goods to anti-hunger groups like food banks, elder programs, and soup kitchens.

Alaska Grown

The Alaska Grown program, supported by the Alaska Division of Agriculture highlights products grown in Alaska. It aims to help customers identify what is local, and increase consumption of instate grown food. There is an online database of producers who identify their products as “Alaska Grown.41”

Examples of Discontinued State Programs

Nutritional Alaskan Foods in Schools Program

The last pilot program for school nutrition programs was the Nutritional Alaskan Foods in Schools Program, which exemplified the possibility of using local Alaskan foods in school nutrition programs at scale. The pilot was challenged, however, by inadequate supply during times frames that ingredients were needed.42

The Alaska Grown Restaurant Rewards Program and Restaurant Recognition Program

The State of Alaska previously launched programs to incentivize the use of local foods in meals served at restaurants. In 2012, the Alaska Division of Agriculture piloted Alaska Grown Restaurant Rewards Program to incentivize the use of local foods in meals. It aimed to reduce the cost of locally grown food purchases for restaurants who signed up for the program by offering 10 to 20 percent off the cost of locally grown food. 32 restaurants across the state signed up for the program.

In 2018, the Division of Agriculture launched the Restaurant Recognition Program, which provided advertising and promotional materials to the first 50 qualified applicants. Advertising and promotional materials included print advertising, social media campaigns, marketing materials, an Alaska restaurant directory mobile application, and a specially designed Restaurant Recognition logo for use in each restaurant.

Both programs have now ended, but when they were in existence they relied on federal funding and the Division of Agriculture’s choice to prioritize the initiative, according to the Alaska Food Security and Independence Task Force 2023 Report. 43

Figure 39. Alaska Grown. (n.d.). Alaska Grown Logo.

FOOD ACCEPTABILITY

Food acceptability describes the ability of the body, mind, and spirit to make the most of nutrients in available and accessible food while also having fulfilled cultural, religious, and health needs.

Certain populations may not utilize particular foods if it's of poor quality, improperly labeled, or unfamiliar to them. Even if food is locally produced, it may be difficult to accept and incorporate in everyday meals without cooking or nutrition education.

In addition, foods containing certain ingredients may be unacceptable for groups that have religious or cultural dietary restrictions. For others with medical conditions, such as allergies, they are unable to eat foods if they are improperly labeled with the correct allergens or nutritional values.

Food security is not just about having enough calories but having the right calories. Foods that are highly processed may be calorically sufficient but may not contain the right nutrients for good health. Finally, foods imported into Alaska are vulnerable to extreme heat and cold, which could spoil foods and make them unsafe to eat.

The result of food unacceptability is poor nutrition, which can lead to chronic health conditions such as obesity, cardiovascular disease, or diabetes. As of 2020, approximately 8% of MSB residents reported to have non-gestational diabetes, and 72% are either overweight or obese. 44,45 Poor nutrition is also intertwined with mental health and wellness. For communities who practice subsistence, the loss of access to appropriate foods can increase the rate of mood and anxiety disorders.46

In the United States, healthier foods and foods catered to special diets have been more expensive than unhealthy foods.47 Due to lasting impacts of the pandemic and nationwide inflation, the costs of foods have continued to rise, making people turn to food banks and pantries. While food banks and pantries have large quantities of food available, they might be restricted in the variety of foods if they are provided through federal programs. Some food program recipients may receive foods that they cannot consume, or not enough foods to fulfill their needs.

Figure 40. Pathways to Food Unacceptability.

FOOD STABILITY

Food stability is when one has access to food at all times and doesn’t risk losing access as a consequence of naturally occurring cyclical events (e.g., seasons), or shorter-term disruptions, such as from market fluctuations and natural disasters.

As a whole, the MSB regularly experiences food instability. A borough-wide (or state temporarily shut down the transportation system, delaying or destroying shipments of food (or materials and equipment necessary for producing food). It is not just delays in foodstuffs that can threaten food stability, but also shortages in materials and equipment used for wild harvests.

Ongoing changes also impact food stability. As an example, for the past several years Alaskans have witnessed fluctuating numbers of salmon and shrinking sizes of salmon. Smaller numbers and sizes of salmon eventually provide less food for both humans and wildlife, less value for commercial fisheries, and less nutrients for Alaska’s ecosystems.

Mat-Su individuals and families might create food stability for themselves and others by gardening, hunting, and fishing to have multiple sources of food. They might also regularly stock up on food by purchasing groceries in bulk residents r share food with others in their community (see

Processing foods is one way to support food stability. adds value to raw agricultural, meat, dairy, and seafood products, which can include: peeling, slicing, chopping, shredding, coring, pasteurizing, drying, smoking, and canning, among others. The processed food is then stored in cold storage, packing sheds, or in root and ice cellars. Depending on the way that the food is processed, it can lengthen the lifespan of a food for years.

If a food is processed so that the physical form of the product (e.g., turning blueberries or currants into jam), that is a value-added product individuals to create demand for their products. This section focuses on past and present local attempts to support food stability through local processing techniques.

Personal (Non-Commercial) Processing

Mat-Su residents might process foods that they grow and harvest themselves, and the UAF Cooperative Extension Service provides resources for people to safely process foods for their personal consumption. Not all residents, however, are able to process their own food at home, whether that be due to lack of time and money or due to a disability. There is some small processing infrastructure available in the Mat and game at a custom price.

Cottage Foods

Cottage foods are food products for direct sale to a consumer that are made in a home kitchen. Alaska’s cottage food law allows the sale of cottage foods directly to the consumer without a permit if certain conditions are met. The law allows most non-potentially hazardous foods to be sold, which include baked goods, bottled or jarred jams, candies, confections, and fermented products. Foods that do not qualify for sale under cottage food law include meat and fish, dairy products, juices, and other products that require temperature control for safety. Producers are limited to $25,000 of cottage food sales per year.49

Commercial Meat Processing

Mt. McKinley Meat and Sausage is a USDA -approved slaughterhouse in Palmer and the only federally certified processing facility in Southcentral region. According to a report written by the Crossroads Resource Center, the facility operates at a loss. Since 2001, their losses have been covered using subsidies from Agriculture Revolving Loan Fund monies.50 The plant operated as a state-managed prisoner rehabilitation and training program until it was transferred to private ownership. The new owners opened it as Alaska Meat Packers Inc.51

The demand for more processing is high among producers, but there is a limited number of meat processing facilities which restricts the amount of meat a producer can process. Although there are several small-scale processing facilities that will process meat for personal consumption, there are very few large-scale processing facilities for meat for sale. This reduces producers' consumer base to only those who can and are willing to buy large amounts of meat at a time.

Commercial Agricultural Processing

Similarly to commercial meat processing, there is little large-scale processing and storage infrastructure for agriculture in the Mat-Su.

In 2008, there was a proposal to develop an agricultural processing and product development center based in Palmer that would have the capacity to produce frozen, fresh-cooked and juiced vegetables and berries grown in Alaska. The facility would have had areas for processing and juicing, as well as a shared-use kitchen that would be open for business start-ups.

The MSB worked with state and federal partners to conduct a feasibility study for the facility. The borough also hired a research team to identify and investigate potential markets, consumer trends, equipment needs and construction costs, stakeholders, producer concerns, and appropriate products for the facility.

The expected construction costs for the agricultural processing and product development center would have been approximately 9.2 million dollars. Ultimately, the project was not fully realized for reasons unknown.52

Figure 42. Cover Page of the Agricultural Processing and Product Development Center Proposal.
Table 5. Manufacturers and Processors by Type in the MSB.

FOOD SUSTAINABILITY

While food stability accounts for disruptions that threaten food security in the short-term, food sustainability means maintaining food security in the long-term.

Key environmental inputs for a sustainable food system include healthy soil, water, vegetation, air, wildlife, and biodiversity. These inputs not only provide residents with their basic needs, but also regulate important ecosystem services that provide additional economic and social benefits. Responsibly conserving the environment ensures its ability to continue to provide clean air, water, and soil for high-quality food and water; prevent the spread of catastrophic diseases to humans; create resilience to disasters; and ensure that future generations have access to an incredible way of life.53

Food sustainability is about much more than just responsibly stewarding the MSB’s natural resources: it’s about creating social relationships that are mutually beneficial and long-lasting, as well as creating a local economy that can grow in the long-term without negatively impacting social, environmental, and cultural aspects of the MSB. This means that practices must be adopted that support the constant regeneration of natural, social, and economic systems.

Today, human and natural disturbances are threatening food sustainability. Some of these disturbances aren’t the MSB’s doing, but the result of having to rely on a global food system. Practices that are common in the global food system (e.g., excessive pesticide and herbicide use, runoff of agricultural fertilizers, clearing precious ecosystems for monoculture) create long-term harm for short-term benefits. While the Mat-Su is not singularly responsible for the global food system’s impacts, it has the opportunity to create a local food system that reduces its dependence on global supply chains and demonstrates the feasibility of growing food in environmentally sustainable ways.

Other issues are closer to home. Wild salmon are an integral part of Alaska’s history, culture, community and economy. For all Alaska Native groups, salmon is their lifeblood. It has been vital to Alaska Native life and culture for thousands of years. Every summer in the MSB, residents count on five different species of salmon coming through Upper Cook Inlet.54

Salmon habitats risk being degraded by incompatible land uses, which has far-reaching implications on all aspects of the natural and human environment. Salmon habitats not only provide a source of food but keep freshwater areas productive and provide nutrients to other animals.55

Figure 44. Sockeyes migrating up Meadow Creek. (n.d.). Mat-Su Salmon Habitat Partnership.
Figure 43. Pathways to Food Being Unsustainable.

The Dena’ina, Ahtna, and all of Alaska’s Indigenous peoples cultivated their foodways through subsistence only taking what is needed and utilizing all of it, leaving no waste and ensuring that future generations can access the same resources they can. They built deep knowledge of subsistence practices and natural resource management long before statehood, and they are followed by both Indigenous and Western Alaskans today. Having respect for non-human life and promoting responsible environmental stewardship are Alaskan ways of life, regardless of background or affiliation. A sustainable food system can be based on shared Alaskan values and led by Alaskans all without giving up much-loved foods.

FOOD AGENCY

Food agency refers to the capacity of individuals and groups to exercise a degree of control over their own circumstances and to provide meaningful input into food-related policy and decisions. It depends on the other five dimensions to succeed. Decisions about food are made every day on all levels, from the individual deciding what to eat for dinner to a country deciding which foods to import and from whom. Food agency can also be interpreted as food sovereignty, which for Alaska Native communities refers to the inherent right of Alaska Natives to preserve their subsistence lifestyles and traditional harvesting practices.

All individuals and communities in the Mat-Su have the right to make meaningful decisions about the food systems and how they choose to participate in them. However, as farms, food processing operations, distribution warehouses, and retailers have consolidated over the decades, most decisionmaking power about food has rested in fewer and fewer hands.

INDIVIDUALS

 “Voting with their forks”

 Eating traditional foods

 Making personal shopping decisions

 Personal education

COMMUNITY AND NONPROFIT ORGANIZATIONS

 Grant applications

 Outreach and educational Programming

 Building Partnerships

 Visioning and goal-setting

STATE GOVERNMENTS AND STATE ENTITIES

 Regulation on food sold within states

 Preemption laws on food policy

 State food policy councils

 State agencies

LOCAL GOVERNMENTS AND SCHOOL DISTRICTS

 Plan-making and land use

 Ordinances and zoning codes

 Local food policy councils

 Local procurement policies

 Grants

FEDERAL GOVERNMENT

 Regulation on food in interstate commerce

 Food labeling and food safety

 The omnibus Farm Bill

 Federal food assistance programs

Figure 45. Sullivan, M. (2021). Cutting the salmon at fish camp on the Yukon River in Alaska.
Figure 46. Examples of Food Agency.

EXISTING FOOD SYSTEM TOOLS IN THE MSB

Historically, the MSB has been rich with land prime for agriculture, but the MSB has been losing farmland to development, which many stakeholders have personally observed. Over the last 10 years, the Alaska Farmland Trust reported that the MSB converted approximately 11% of its farmland to residential or commercial use.

Figure 48. Farmland Conversion near downtown Palmer to single-family residential. Alaska Farmland Trust (2024). Farmland Loss Over Time. [PowerPoint slides].

The MSB has some tools at its disposal to support the borough food system, including land use management, taxation, economic development, and policy.

BOROUGH AGRICULTURAL LAND SALES

All agricultural land sold by the borough is intended to maximize its agricultural capability and to protect existing agricultural development pursuant to Alaska Statute 9.45.325 and borough code. Whoever purchases agricultural land must fulfill its agricultural purposes as required by the sale program. Agricultural land is sold for a minimum of $250 an acre and agricultural parcels originally greater than 80 acres may not be subdivided to no less than 40 acres.

The borough classifies, manages, and disposes borough land per MSB Code Title 23 and by the Land and Resource Management Division Policy and Procedure Manual.56 The manual covers policies relevant to the food system including agricultural land disposal, grazing and range management leases, and homesteads.

FARM USE DEFERMENT (AGRICULTURAL LAND EXEMPTION)

When a property qualifies as agricultural land as determined by the borough, the assessor does not assess the land as if subdivided or used for a nonfarm purpose, but for its full and true value as agricultural land.57 To qualify for the farm use deferment, the landowner must be engaged in forprofit farming on the parcel before submitting an application. If land were to be converted from agricultural to non-agricultural uses, the landowner must pay back taxes on the regular assessed value for seven years.

The MSB also requires that 15% of gross farm income must come from agriculture to qualify for the tax deferment. The tax deferment only applies to the land and not agricultural structures on the land.58

BOROUGH ECONOMIC DEVELOPMENT

The borough code on economic development, which was last written in 2002, allows the MSB to use the following economic incentives: site development assistance, industrial revenue bond financing, tax increment financing (TIF), job training, fast track permitting, sale/lease of borough land at less than fair market value, project financial assistance, property taxes deferral, and property tax exemption. According to borough code, an applicant that receives an incentive under this chapter must repay 10% of the total approved incentive back to the borough. An application is required, and repayment is due in total five years after assembly approval of the incentive.59

ADVISORY BOARDS AND COMMISSIONS

The MSB Agriculture Advisory Board reviews issues specifically related to and affecting borough agriculture lands and advises the assembly and manager on such matters.

The MSB Planning Commission is a body of citizens which serves as an advisory group to the Assembly on issues and activities related to planning land use regulation and community development in general. In particular, they are responsible for holding public meetings and hearings; preparing comprehensive plans; acting on variances and conditional use permits; and reviewing/ making recommendations on land use regulations, land acquisitions and disposals; capital improvement projects, and the MSB PSD’s annual work program.

BOROUGH LAND USE REGULATIONS

The MSB Land and Resource Management Division’s Policy and Procedure Manual allows certain uses on Borough-land including hunting, fishing, trapping, and harvesting small amounts of wild plants, mushrooms, berries and other plant material for personal, non-commercial use.60

The Cities of Wasilla, Palmer, and Houston have the authority to adopt, amend, administer, and enforce land use regulations within the city limits. Outside of city limits, the MSB has a designated Core Urban Area and Special Use Districts that cover unincorporated communities and other tracts of land.

Borough land outside of the incorporated areas (cities) that is not the Core Urban Area or a Special Use District is zoned General Use. Thus, any agricultural land in a General Use zone can be used for both agricultural and non-agricultural purposes. This General Use zoning designation is used in conjunction with other land use designations as permitted by borough code.

Special Land Use Districts

Special Land Use Districts are ordinances that implement locally adopted community based comprehensive plans, management plans, and certain development patterns. These special districts are assigned to the Cities of Palmer, Wasilla, and Houston; Port Mackenzie; and unincorporated communities.

Residential Land Use Districts

Residential Land Use Districts, which are predominantly residential areas in the borough, are restricted to residential land uses. They permit gardens and greenhouses when incidental to residential use in addition to dwellings, but plant nurseries and greenhouses (when not incidental to residential use) require a conditional permit.

In the Single-Family Residential Land Use District, agricultural activities such as gardens, greenhouses and animal husbandry are permitted under certain conditions. The Large Lot Single Family Residential Land Use District does not explicitly permit any form of food production. Most borough code on residential land use was written between 20 and 40 years ago.

Conditional Use Permit

The MSB is authorized by the State of Alaska to design its own conditional use permitting system to best fit its needs, and it has codes on mandatory land use permits and conditional use permits. Development outside of the cities requires a land use permit, but the MSB platting process does not require the developer to disclose the intended use of a parcel. Since the MSB is zoned as General Use, any proposed development on land that doesn’t have specific regulations is assumed to be single family residential. Conditional use permits for development cost $1500.61 No permit of any kind is required for using land for agricultural purposes.

Land Use Regulation Enforcement

Any land use violations on land outside of the cities are considered infractions. According to borough code, a borough infraction is a minor offense that carries no jail sentence or penalty other than a fine not to exceed $1,000.

CITY LAND USE REGULATIONS

Houston

Houston’s Municipal Code zones by districts, which cover single-family and multifamily, agriculture, industry, public lands and institutions, commercial, and the Parks Highway.

 Agricultural uses are permitted in residential and agricultural districts.

 Its Heavy Industrial District explicitly allows for agricultural, forestry and fishery resource processing alongside heavy manufacturing, shipping terminals, and natural resource extraction. For food systems operations to take place in this district, it would have to have one or more processes or operations: large numbers of worker employment, heavy truck traffic, significant environmental effects or large-volume public water or sewer service or storage of hazardous materials.

 Agriculture is a conditional use in the Parks Highway District which is intended to encourage a moderate level of growth which will provide an adequate economic base in Houston.62

Palmer

 Residential districts only allow for gardens and greenhouses when incidental to residential use. Its commercial districts generally allow for convenience stores, butcher shops, farmers markets, meat storage, and food banks.

 It has an Agricultural District which allows for a large variety of residential and commercial uses in addition to food production spaces, including: single-family residential dwellings, gardens and greenhouses, on-site food sales and processing, farm equipment sales and repair; grain, seed and feed stores; bed and breakfast establishments; and more. Relevant conditional uses to agricultural activities include parking or storage of heavy agricultural equipment (e.g., tractors), restaurant activities related to the on-site agricultural use, small agricultural event centers, and direct marketing or sales of produce.63

Wasilla

Wasilla zones by districts which include: Rural, Single-Family Residential, Multi-Family Residential, Commercial, Industrial, and Public. Agriculture is excluded from all districts except for Rural, where it requires a use permit. For non-agricultural food production, farm animals are permitted in SingleFamily Residential, Multi-Family Residential and Industrial districts with a use permit, while they require administrative approval in Rural districts.

Poultry and beehives are permitted in Rural and Single-Family Residential areas with administrative approval, while Multi-Family Residential, Commercial, and Industrial require a use permit.64

REGIONAL AND STATE FOOD SECURITY EFFORTS

Food security issues are gaining momentum, and Alaskan regional and statewide organizations are considering ways to bolster the food production sector. Food system policies enacted on a regional and state scale will impact food systems at the borough level. This section covers other aspects of the Mat-Su food system as well as food systems efforts led by regional/state leaders and organizations. This section will not capture all regional and state efforts but is meant to highlight efforts that will have a direct impact on the MSB.

NENANA-TOTCHAKET AGRICULTURAL PROJECT

The Nenana-Totchaket area is a potential farming district located north of the MSB. It currently comprises millions of acres of land owned by the State, Alaska Native Corporations, and the University of Alaska. Approximately 150,000 acres of state land was opened for sale last year to bidders willing to develop it for agricultural use. The project would expand access to the valley west of Nenana for hunting, fishing, and other recreational uses in addition to agriculture.65

The Department of Natural Resources is collaborating with the City of Nenana and the Nenana Native Association to develop the land for agriculture. Tribal members in the Nenana area, however, have voiced their opposition to the project due to threats to ancestral lands and food security, and lack of Tribal consultation from the State of Alaska.66,67

EXECUTIVE AND LEGISLATIVE TASK FORCES

In 2022, Alaska Governor Dunleavy issued two administrative orders, one to establish the Alaska Food Security and Independence Task Force and another to create the Office of Food Security.

 The Alaska Food Security and Independence Task Force was tasked with reviewing and providing recommendations to the Governor of the State of Alaska regarding food security goals and policies, and guidelines for state initiatives to increase local production, harvest, processing, storage, and use of food products.68

 The Office of Food Security operates within the Office of the Governor and is tasked with responsibilities that include coordinating the state’s efforts related to food security and serving as the first point of contact with agriculture, mariculture, food processing, and other related industries. The office is also responsible for creating marketing materials and presentations about the state’s food security efforts.69

In 2022, the 32nd Alaska Legislature passed Rep. Liz Snyder’s House Bill 298, which would establish an Alaska Food Strategy Task Force (AFSTF) to develop a comprehensive statewide food strategy, strengthen the state’s diverse food systems, improve food security for all residents of the state, and grow the local food economies of the state. HB 298 tasked the AFSTF with presenting state policy, legislation, and strategy implementation recommendations in seven integrated focus areas:

1. sustainably growing the agriculture industry,

2. sustainability growing markets for locally grown, harvested, and processed foods,

3. improving transportation and infrastructure to transfer and deliver food in the state,

4. enhancing the climate for food and beverage businesses or distribution businesses,

5. minimizing food waste and diverting it from the waste stream,

6. improving state-run programs affecting food availability and access, and

7. ensuring food security in rural and urban communities.70

ALASKA FOOD POLICY COUNCIL

The Alaska Food Policy Council (AFPC) is a non-profit organization focused on growing the in-state local food system. It is the only food policy council in the state. AFPC wrote numerous reports on food security, including the writing of the Alaska Food Security and Independence Task Force Report and a statewide Food Security Action Plan. It participates in state-level food security initiatives such as the Alaska Food Security and Independence Task Force and the AFSTF.71

RESEARCH

UAF Matanuska Experiment Farm and Extension Center

The UAF Matanuska Experiment Farm and Extension Center is a working research farm with 260 acres of cultivated land and 800 acres of forestland for research and demonstration purposes, including barns, feed storage facilities, and pastureland. It is located at the intersection of transportation corridors, the Glenn Highway and the Parks Highway, and it is a part of the UAF Institute of Agriculture, Natural Resources & Extension. The center has played a key role in agricultural development and productivity in the MSB through its research. Some of its research includes plant cultivar trials for vegetables, flowers, and herbs. It’s also home to the Mat-Su/Copper River Cooperative Extension Service and the statewide office for Alaska’s National Future Farmers of American association.72

Alaska Pacific University

Alaska Pacific University (APU) is a private university in Anchorage, Alaska, but it has a farm based in Palmer named Spring Creek Farm. It hosts an internship program for university students to learn about sustainable agriculture and food systems, and it is an educational center for visitors and school trips. APU’s Spring Creek Farm is home to the Alaska Tilth Program, a community-driven network that aims to build food security through donations of fresh produce, bringing together community resources and stakeholders, and educating new growers.73

SUMMARY

The MSB’s roots have been in agriculture since before the days of the Matanuska Colony. Today, its food system relies on imports brought into the state from the Lower 48 and beyond. Those goods are flown to Anchorage or shipped in from Seattle, and then distributed throughout the state by truck and airplane. This reliance on Anchorage and a long supply chain makes the MSB extremely sensitive to the smallest of disruptions. Since the MSB is on the road system and connected to Anchorage by the Glenn Highway, its food has to travel less than in more remote areas of Alaska, but it is still expensive due to the high costs of transportation. This reliance on Anchorage and a long supply chain makes the MSB extremely sensitive to the smallest of disruptions.

Nonetheless, the MSB is home to a rich and active network of food producers and emergency food providers. Emergency food providers have been especially crucial with the lingering effects of COVID -19 and a statewide SNAP backlog that has been many households in need. Many other MSB residents are transforming the food system through education and research, agricultural services, policymaking, economic development, public health, community services, and more.

Figure 50. Alaska Business. (2022). Matanuska Experiment Farm and Extension Center, just off Trunk Road. Alaska Business.

The MSB is fortunate to have arable land, fertile soil, and farming-oriented communities who want to support local food. One main challenge standing in the way of local food production is the lack of supporting infrastructure, including processing, manufacturing, distribution and storage, and marketing and promotion. Importantly, there needs to be infrastructure that can not only meet the needs of larger-scale agriculture, but smaller-scale agriculture. Currently, most of this infrastructure is supplied by Anchorage or State-level agencies. In the past, the MSB had a plan to construct an agricultural processing plant, but it never came to fruition due to unknown external factors.

There is a growing tension between growth and development that will only worsen if left unaddressed. The loss of agricultural land to subdivisions (see Figures 47 and 48) is making room for more people who want to call the MSB home, but it is also weakening the MSB’s overall security because the conversion is mostly irreversible. Farmland is decreasing not just in the MSB but across the nation: U.S. farmland declined by nearly 20 million acres between 2017 and 2022.74 As the overall population grows in the MSB, preserving agricultural land to grow food for an increasing population can help lower transportation costs and improve regional food security.

In summary, the food system in the MSB has many vulnerabilities that might be hidden in day-today life, but noticeably appear during disasters, as seen in Chapter 3: Current and Future Risks.

CHAPTER 2 ENDNOTES

1. University of Alaska Fairbanks, & Alaska Food Policy Council. (2023). (rep.). Alaska Food Security and Independence Task Force 2023 Report. State of Alaska. Retrieved from https://www.alaskafoodsystems.com/.

2. Clapp, J., Moseley, W. G., Burlingame, B., & Termine, P. (2022). Viewpoint: The case for a six-dimensional food security framework. Food Policy, 106, 102164. https://doi.org/10.1016/j.foodpol.2021.102164

3. HLPE. (2020). Food Security and Nutrition: Building a Global Narrative Towards 2030. pp. 88-91. https://www.fao.org/3/ca9731en/ ca9731en.pdf

4. The FTA is adapted from the Baltimore Food System Resilience Advisory Report: https://clf.jhsph.edu/sites/default/files/2019-01/baltimorefood-system-resilience-advisory-report.pdf

5. (1998). Agroborealis, 30(1). https://static1.squarespace.com/static/584221c6725e25d0d2a19363/ t/58c2e274bebafb1001fa28c9/1489166970853/Agro+30-1.pdf

6. A term for the forty-eight contiguous US states, excluding Alaska and Hawai’i.

7. (2016). (rep.). Local Foods, Local Places: A Community-Driven Action Plan for Palmer, Alaska. p. 32. 8. Ibid. p. 40.

9. University of Alaska Fairbanks, & Alaska Food Policy Council. Alaska Food Security and Independence Task Force 2023 Report. p. 72.

10. United States Department of Agriculture. (2024, February). Farm Producers. https://www.nass.usda.gov/Publications/Highlights/2024/ Census22_HL_FarmProducers_FINAL.pdf

11. University of Alaska Fairbanks, & Alaska Food Policy Council. Alaska Food Security and Independence Task Force 2023 Report. p. 49.

12. City of Wasilla. (n.d.). Grow Your Own Garden. City of Wasilla. https://www.cityofwasilla.gov/services/departments/parks-and-recreation/cityparks/community-garden

13. Grow Palmer. (n.d.). https://growpalmer.org/

14. Alaska Department of Natural Resources. (2014, July). Fact Sheet Farm to Restaurant. Sitka Local Food Network. https:// sitkalocalfoodsnetwork.files.wordpress.com/2009/10/farmtorestfacts2014.pdf

15. Meter, K., & Phillips Goldenberg, M. (2014). (rep.). Building Food Security in Alaska . Crossroads Resource Center. p. 75.

16. University of Alaska Fairbanks, & Alaska Food Policy Council. Alaska Food Security and Independence Task Force 2023 Report. p. 44.

17. (1998). Agroborealis, 30(1). p. 40

18. Denton Davies, D. (2007, May). Alaska’s State-Funded Agricultural Projects and Policy Have They Been a Success? (thesis). p. 7. Retrieved from https://www.nrcs.usda.gov/sites/default/files/2022-10/State%20Funded%20Ag%202007.pdf.

19. Tunseth, M. (2007, June 8). Matanuska Maid to Close. Mat-Su Valley Frontiersman. https://www.frontiersman.com/news/matanuska-maid-toclose/article_ac8810b3-3ae6-5132-90aa-b34e05dfdfa8.html

20. In this context, "economies of scale" refers to the notion that different sizes of production units (in this case, a larger size), would produce cost advantages (the ability to reduce cost per unit produced). Meter, K., & Phillips Goldenberg, M. (2014). (rep.). Building Food Security in Alaska . Crossroads Resource Center. p. 22.

21. Hollander, Z. (2021, October 7). The last days of the Havemeister Dairy: Alaska’s oldest commercial milk producer is shutting down. Anchorage Daily News. https://www.adn.com/business-economy/2021/10/06/the-last-days-of-the-havemeister-dairy-alaskas-oldest-commercial-milk-produceris-shutting-down/

22. State of Alaska. (n.d.). Alaska Hunting Information: Know Alaska’s Regulations. Alaska Department of Fish and Game. https://www.adfg.alaska.gov/ index.cfm?adfg=hunting.regulations

23. Game Management Unit (GMU) Information. Alaska Department of Fish and Game. (n.d.-a). https://www.adfg.alaska.gov/index.cfm? adfg=huntingmaps.gmuinfo&gmu=14

24. Fish Hub. Matanuska-Susitna Borough. (n.d.). https://matsugov.us/fishhub

25. The Mat-Su’s food security is also tied to the stewardship of the environment to continuously access wild foods.

26. Association of American Railroads. (n.d.). Alaska Freight Rail 2021 Data. https://www.aar.org/wp-content/uploads/2021/02/AAR-Alaska-StateFact-Sheet.pdf

27. State of Alaska, State of Alaska Mass Care Group Feeding Support Operations Guide (2018). p. 18. Retrieved from https://ready.alaska.gov/ Documents/Operations/FeedingSupportOperationsGuide-20181113.pdf.

28. Food Access and Food Assistance Programs. Alaska Farmers Market Association. (n.d.). https://alaskafarmersmarkets.org/food-access-and-foodassistance-programs/

29. Liston, D. (2021, July 14). Feeding Alaskans in Mat-Su. DONNLISTON.CO. https://donnliston.co/2021/07/feeding-alaskans-in-mat-su/

30. Statistics provided Courtesy of the Mat-Su Council on Aging.

31. To learn more about the Palmer Food Bank, visit the following link: https://www.palmerfoodbank.org/about

32. To learn more about the Mat-Su Food Coalition, visit the following link: https://www.facebook.com/photo/? fbid=405320298834662&set=a.164467979586563

33. Statistics provided Courtesy of the Mat-Su Council on Aging.

34. For recent statistics on food access in the MSB, visit the 2022 Matanuska-Susitna Borough Food Access Survey in Appendix A.

35. Alaska Farmers Market Association. (2022). (rep.). Local Food For Every Family. Retrieved from https://www.alaskafarmersmarketstoolkit.org/wpcontent/uploads/2022/09/Local-Food-for-Every-Familyv3-2022.pdf.

36. Food Access and Food Assistance Programs. Alaska Farmers Market Association. (n.d.)

37. Mat-Su Health Foundation. (2019). (rep.). Analysis of the Senior Nutrition System in Mat-Su. pp. 18–24. Retrieved from https:// www.healthymatsu.org/wp-content/uploads/MSHF-Analysis-of-the-Senior-NutritionSystem-in-Mat-Su-FINAL.pdf.

38. Senior Farmers’ Market Nutrition Program. Alaska Department of Health. (n.d.). https://health.alaska.gov/dpa/pages/nutri/fmnp/ fmnpsenior.aspx#:~:

39. University of Alaska Fairbanks, & Alaska Food Policy Council. Alaska Food Security and Independence Task Force 2023 Report. p. 76.

40. MSBSD. (n.d.). Nutrition Services / Nutrition Services Overview. Nutrition Services Overview. https://www.matsuk12.us/domain/10

41. The database is available here: https://www.buyalaskagrown.com/buy/producers/sourcebook/

42. University of Alaska Fairbanks, & Alaska Food Policy Council. Alaska Food Security and Independence Task Force 2023 Report. p. 76

43. Ibid.

44. Reed, D., & Kalytiak, T. (2022). (publication). Together for Health: 2022 Community Health Needs Assessment. Mat-Su Health Foundation. pp. 60–61. Retrieved from https://online.fliphtml5.com/cbqo/kitw/#p=1.

CHAPTER 2 ENDNOTES (CONT.)

45. Ibid. pp 66–67.

46. U.S. Department of Agriculture. (n.d.). Native Americans and Alaska Natives. Native Americans and Alaska Natives | USDA Climate Hubs. https:// www.climatehubs.usda.gov/hubs/northwest/topic/native-americans-and-alaska-natives#:~:

47. Rao, M., Afshin, A., Singh, G., & Mozaffarian, D. (2013, December 1). Do healthier foods and diet patterns cost more than less healthy options? A systematic review and meta-analysis. BMJ Open. https://bmjopen.bmj.com/content/3/12/e004277

48. To learn more, visit the following link: https://news.ucsc.edu/2020/08/salmon-size-declines.html

49. Vendors United. (2023, December 14). Alaska Cottage Food Laws - cottage food laws by State. Cottage Food Laws. https://cottagefoodlaws.com/ alaska-cottage-food-laws/

50. Meter, K., & Phillips Goldenberg, M. (2014). (rep.). Building Food Security in Alaska. Crossroads Resource Center. pp. 26–27.

51. Rockey, T. (2021, November 13). Palmer Slaughterhouse under new ownership. https://www.alaskasnewssource.com. https:// www.alaskasnewssource.com/2021/11/13/palmer-slaughterhouse-under-new-ownership/

52. Matanuska-Susitna Borough, Agricultural Processing and Product Development Center (2008). Retrieved from https://matsugov.us/docs/ general/17185/2008-appdc-study.pdf.

53. Buttke, D., Allen, D., & Higgins, C. (n.d.). Benefits of biodiversity to human health and well-being (U.S. National Park Service). National Parks Service. https://www.nps.gov/articles/parksciencev31-n1_buttke_etal-htm.htm

54. Salmon-Safe. (2018). (rep.). Building a Fish-Friendly Mat-Su. Retrieved from https://matsusalmon.org/wp-content/uploads/2018/07/Building-a-Fish -Friendly-Mat-Su-Basin-June-2018-060118-6MB.pdf.

55. Fisheries, N. (2023, August 31). Ecosystem Interactions and Pacific Salmon. https://www.fisheries.noaa.gov/west-coast/sustainable-fisheries/ ecosystem-interactions-and-pacific-salmon#habitat-restoration-and-why-it-matters

56. To learn more about the Borough agricultural land sales, visit the following link: https://matsugov.us/department/community-development

57. View here for the farm assessment application: https://matsugov.us/docs/general/16737/Farm-Use-Application-2020.pdf

58. Source through personal communications.

59. Matanuska-Susitna Borough Code, Ord. 02-103AM, § 3 (part), 2002

60. Matanuska-Susitna Borough, Title 23 Land and Resource Management Division Policy and Procedure Manual. p. 41. Retrieved from https:// matsugov.us/docs/general/13884/APPROVED-PPMadopted-12-03-19.pdf.

61. Basic Application for a Conditional Use Permit: https://matsugov.us/docs/general/17222/Conditional-Use-Permit-Application.pdf

62. For more on Houston’s municipal code, visit the following link: https://www.codepublishing.com/AK/Houston/#!/Houston10/ Houston1003.html#10.03.100

63. For more on Palmer’s municipal code, visit the following link: https://palmer.municipal.codes/PMC/17.28.020

64. For more on Wasilla’s municipal code, visit the following link: https://wasilla.municipal.codes/WMC/16.20

65. DeMarban, A. (2022, November 4). Tribe protests effort to develop agricultural project in Wilderness West of Nenana. Anchorage Daily News. https:// www.adn.com/alaska-news/2022/11/03/tribe-protests-effort-to-develop-agricultural-project-in-wilderness-west-of-nenana/

66. Ibid.

67. Phu, L. (2022, September 27). Nenana-area tribe opposes state’s 20-Mile Road Expansion. Alaska Beacon. https://alaskabeacon.com/2022/09/26/ nenana-area-tribe-opposes-states-20-mile-road-expansion/

68. To learn more about the Task Force, visit the following link: https://www.alaskafoodsystems.com/

69. Midvag, G. (2022, September 16). Governor Dunleavy Announces Office of Food Security. Mike Dunleavy. https://gov.alaska.gov/governor-dunleavyannounces-office-of-food-security/

70. FOOD STRATEGY TASK FORCE; LOAN PROGRAMS, H.B. 298, 32nd Alaska Legislature. (2022). https://www.akleg.gov/basis/Bill/Detail/32? Root=hb298

71. To learn more about the Alaska Food Policy Council, visit the following link: https://www.akfoodpolicycouncil.org/

72. Agricultural and Forestry Experiment Station. Matanuska Experiment Farm | Agricultural and Forestry Experiment Station | Agricultural and Forestry Experiment Station. (n.d.). https://www.uaf.edu/afes/places/palmer/

73. Kellogg Campus. Alaska Pacific University. (n.d.). https://www.alaskapacific.edu/kellogg-campus/training-farm/alaska-tilth/

74. American Farm Bureau Federation. (2024, February 13). New Census shows alarming loss of family farms. American Farm Bureau Federation. https:// www.fb.org/news-release/new-census-shows-alarming-loss-of-family-farms

CURRENT AND FUTURE RISKS

This chapter reviews the natural and manmade hazards that threaten the MSB food system, and connects the consequences of a hazard to impacts on the MSB food system. Each hazard profile includes an analysis of how a hazard might disrupt the food system based on its historic impacts and current risk posed to residents. Information was gathered through stakeholder interviews, survey responses, and a review of the borough’s Hazard Mitigation Plan and Alaska-based news sources.

Hinman, S. (2015). Trees are consumed by flames as an out of control wildfire burns near Willow, Alaska, in this picture courtesy of Mat-Su Borough taken on June 14. CBC.

CONCEPTUAL DEFINITIONS

Food system failures occur when food is not available, accessible, usable, stable, or sustainable at a given point in time. When that failure occurs outside of an emergency or disaster, that indicates an existing failure in baseline food system conditions. If the failures aren’t addressed during baseline conditions, they can reveal themselves and worsen drastically during a disaster. Alternatively, a disaster may disrupt a weak but functioning food system to the point where it cannot overcome the impacts of those disruptions.

DISASTER RISK

A disaster is a serious disruption of the functioning of a community or a society at any scale due to hazardous events interacting with conditions of exposure, vulnerability and capacity, leading to one or more of the following: human, non-human, material, economic and environmental losses and impacts.

The risk of a disaster depends on the hazard’s probability of occurring, the characteristics that make people, places, and things that are exposed and extremely sensitive to it (i.e., vulnerability), and the communities’ capacity to cope

The greater the vulnerability to a hazard, the greater of a risk there is to a disaster. As the risk of a disaster increases, the capacity to cope decreases.

HAZARD

A hazard can be defined as any source of danger or harm to a community or a society. Hazards are divided into two categories: natural and manmade.

Natural hazards can be defined as environmental events that have the potential to impact societies and the human environment. Manmade hazards can be defined as threats that involve human forces or are created as a result of manmade interference. These types of hazards are less predictable than natural hazards, but they can occur as secondary hazards resulting from natural hazards. Since Alaska is influenced by national (and global) political, social, and economic trends, manmade hazards don’t have to originate directly in the Mat-Su.

When a hazard interacts with life, property, or resources in such a way that the impacts cause significant damage or loss of life, the hazard creates a disaster. Sometimes hazards lead to secondary hazards, or threats whose potential would be realized as the result of a triggering event (e.g., a power outage might be a secondary hazard associated with a severe windstorm). Understanding how hazards interact with people and places, and the characteristics that make them vulnerable, is crucial to understand how disasters unfold and how to prevent them.

Figure 52. Disaster Risk Equation.
United Nations Office for Disaster Risk Reduction

VULNERABILITY

Vulnerability refers to the characteristics or qualities of property, infrastructure, life, and systems that are susceptible to a hazard based on exposure and sensitivity:

 Exposure is the degree to which people, places, and things are at risk based on their location or characteristics. For example, if property is located in a floodplain, it could have a high level of exposure to a flood.

 Sensitivity is the degree to which peoples, places, and things are harmed. If something is easily damaged by a flood (perhaps due to poor building standards), it has a higher degree of sensitivity.

Vulnerabilities exist before an emergency or disaster occurs, and they determine the severity of impact. Some populations may have greater vulnerability to hazards than others.

CAPACITY TO COPE

Capacity to cope (or coping capacity) refers to the ability of people, organizations and systems, using available skills and resources, to manage adverse conditions, risk or disasters and recover from their effects. Coping capacity is based on awareness, resources, good management, preparedness, and management. The greater coping capacity a community has, the smaller the risk of a hazard turning into a disaster.

VULNERABILITIES IN THE MSB

As discussed in Chapter 2: The Mat-Su Food System, there are many components that contribute to food security. Similarly, disaster vulnerability in the MSB is determined by more than just whether a community is food insecure, but by the environmental, social, and infrastructural conditions in which people live, work, and play.

This section describes the MSB communities’ vulnerabilities using the Alaska Health Equity Index to measure vulnerabilities. The Alaska Health Equity Index (Index) identifies socioeconomic and demographic factors across Alaska that affect the communities’ ability to prevent human suffering and financial loss in a disaster. It utilizes data from the U.S. Census Bureau 2020 American Community Survey 5-year Estimates, which measures communities vulnerabilities according to four domains:

1. socioeconomic status

2. household composition and disability

3. minority status and language

4. housing and transportation

Each domain has a set of variables that included specific vulnerabilities description. Vulnerabilities are calculated as percentile rank values, which range from 0–100. Lower values indicate a smaller amount of vulnerability, and higher values greater vulnerability. For example, a tract with a percentile rank of 10 in a given domain is better off than 90% of the other tracts and worse off than 10% of the other tracts in that domain.2 A local disaster relief organization took the data from the index and created one just for the Mat-Su (Mat-Su Health Equity Index). It matched census tracts to community names, which are used in this section. See Appendix A for a link to the Alaska Health Equity Index.

The spatial information in Figures 53 56, as well as the quantitative information available on the Alaska Health Equity Index webpage (See Appendix A) may be useful for local planners, disaster relief organizations, and public health programs in the MSB to assess community need during disaster preparedness planning, identify areas in need of more disaster support infrastructure, and pinpoint communities that will need continued support to recover following a disaster.

Below Poverty

Domain 1: Socioeconomic Status

Domain 2: Household

Composition and Disability

Domain 3: Minority Status and

Unemployed Income

No High School Diploma

Insurance Coverage

Aged 65 or Older

Aged 17 or Younger

Civilian with a Disability

Single-Parent Households

Language Minority

Speak English “Less than Well”

Multi-Unit Structures

Mobile Homes

Domain 4: Housing and Transportation

Crowding

No Vehicle

Group Quarters

Table 6. The Four Domains and 16 Variables in the Alaska Health Equity Index.

SOCIOECONOMIC STATUS

The indicators that determine a community’s socioeconomic status include poverty level, unemployment rate, income level, a high school diploma, and insurance coverage.

Across all communities, the average income per capita (the mean income computed for every man, woman, and child in a particular group, including those living in group quarters) is between $24,000 and $40,000.

Over half (13 out of 24) of all communities identified in the Mat-Su Health Equity Index have poverty rates over 10%. The greatest percentage of poverty is in West Mat-Su, where about one in five households are in poverty and the per capita income is approximately $39,600.

The highest unemployment rates are in West Mat-Su (11.2%), South Wasilla (10.1%), and Houston (10.1%).

See Figure 53 for overall vulnerability by socioeconomic status.

HOUSEHOLD COMPOSITION AND DISABILITY

The indicators that determine a community’s household composition and disability status include age (aged 65 or older and aged 17 or younger), civilian disability, and single-parent households.

In 75% (18 out of 24) of all communities identified in the Mat-Su Health Equity Index, over 10% of the population is aged 64 or older. The three communities with the greatest percentage of seniors are the West Mat-Su (23.3%), South Wasilla (23.1%), and Matanuska River (19.6%). In four communities, the population aged less than 17 is over 30%: Gateway, Foothills, Wasilla Fishhook, and Fairview.

In seven communities, over 30% of the population has single-parent households. In North and South Wasilla, the percentage of single-parent households is nearly 50%. Three of these communities also have the three highest disabled populations: Matanuska River (21.5%), South Wasilla (21.3%), and Palmer (18.3%).

See Figure 54 for overall vulnerability by household composition and disability.

MINORITY STATUS AND LANGUAGE

The indicators that determine a community’s minority and language status include the percentage of those identifying as a minority and those who speak English “less than well.”

Most communities in the MSB speak English, which is also the highest spoken language in Alaska. The highest percentage of those with limited English is in North Wasilla (4.32%).

In all communities at least 10% of households identify as a minority. The communities with the greatest percentage of minorities is in Matanuska River (~29.6%) followed by Palmer (~28.8%) and Fairview (~27.8%).

See Figure 55 for overall vulnerability by minority status and language.

HOUSING AND TRANSPORTATION

The indicators that determine a community’s housing and transportation status include multi-unit structures and mobile homes, crowding (i.e., the number of occupants exceeds the capacity of the dwelling space available), a lack of a vehicle, and group quarters.

In the MSB, there is a low (<10%) percentage of those living in multi-unit housing or mobile homes except for South Wasilla and Bogard. In South Wasilla, about 17% of the population lives in multiunit housing and about 12% reside in mobile homes.

The greatest concentration of populations living in group quarters is Matanuska River (approximately 25%), and the greatest percentage of overcrowding is in Talkeetna (approximately 7%).

West Mat-Su has the highest percentage of households that lack vehicle access (26.5%), followed by North and South Wasilla (approximately 15% and 11%).

See Figure 56 for overall vulnerability by housing and transportation.

Figure 53. Vulnerability by Socioeconomic Status in the MSB by Census Tract.
Figure 54. Vulnerability by Household Composition and Disability in the MSB by Census Tract.
Figure 55. Vulnerability by Minority Status and Language in the MSB by Census Tract.
Figure 56. Vulnerability by Housing and Transportation in the MSB by Census Tract.

NATURAL HAZARDS

FLOODING AND EROSION

Flooding is a common disaster in the Mat-Su that occurs due to many factors, such as heavy snowpack, temperature, solar radiation (i.e., sunshine), and precipitation. There are different types of flooding that occur at various points in the year:

 Rainfall-runoff flooding, the most common type of flooding, typically happens starting in the late summer through early fall.

 Snowmelt flooding usually occurs from April through June, when rapidly warming spring temperatures melt snow quickly.

 Ice jam flooding occurs after an ice jam develops, making water rise upstream behind the jam to high levels. When the jam breaks, the once held-back water rushes downstream.

 Flash flooding happens when water rapidly rises, which is caused by heavy rain, ice jam formation, or by dam failure.

“Flooding is a very common occurrence here in

the

borough, and it is definitely the one that we struggle with a lot.”
MSB Employee #1

Erosion is the action of surface processes that remove soil, rock, or dissolved material from one location and transport it to another location. It can be a slow or fast-moving process:

 River erosion happens when land is worn away as water flows along the riverbed and banks. River erosion occurs predominantly along the Matanuska River in the communities of Butte, Chickaloon, Palmer, and Sutton. Moreover, Talkeetna is situated at the confluence of the Chulitna, Susitna, and Talkeetna rivers, also posing a river erosion risk to the community.3

 Wind erosion happens when high-speed winds cause the removal, movement, and redepositing of land. It is especially a problem when there are gusts of up to 100 miles per hour that transfer sources of particulate. Dust storms perpetuated by wind erosion are most prevalent from April through June and August.

Flooding causes over a million dollars in damage and threatens lives and property each year. Depending on the location and severity, impacts can include severe damage, loss of personal property, and secondary events including erosion or landslides. Damaged infrastructure such as bridges, water and sewer facilities, and power lines can cut off supply chains or equipment needed to preserve food. Supplies of food and water after a flood may be contaminated if they come into contact with flood water.

Similarly to flooding, wind erosion can damage public utilities and infrastructure as well as remove the topsoil, which contains vital nutrients, minerals, and organic matter for agriculture. Both river and wind erosion can carry sedimentation, pollution, and particulate matter to streams, lakes, and lands. This can reach freshwater reserves and lands used for wild harvests and agriculture, damaging or severely reducing yields in food.

Populations that are located in flood zones and/ or reside in mobile homes and similar temporary structures are highly exposed to flooding and erosion. Natural assets such as agricultural lands and wildlife habitats are also exposed to these hazards if located in the floodplain. Vulnerable groups such as older populations, residents who are homebound or have disabilities, or residents with limited access to transportation may face difficulty when either trying to evacuate or stocking up on supplies before sheltering in place.

Future Impacts

"Flooding every August and September has become much more routine…"

The Mat-Su has an abundance of lakes and streams, so the MSB’s Hazard Mitigation Plan (HMP) expects the likelihood of flooding in the future to remain high in certain areas. Possible increased precipitation in the future could increase the risk for flooding and increase erosion.

City of Houston Elected Official
Figure 57.

FLOODING

A strong weather system that produced high winds and heavy rains led to severe, widespread ooding and wind damage to the South Central region including the Matanuska-Susitna Borough.

Public facilities including roads, bridges, railroads, electrical distribution and water systems, and private residences were damaged or ooded. Most of the damage occurred along the Susitna River and Willow Creek.

In Talkeetna, the Talkeetna River was backed up by the Susitna River and covered streets with more than a foot of water, according to the ADN.4

An ice jam occurred at Deneki Bridge on the Little Susitna River and the Matanuska River, causing Willow Creek to ood and rendering the bridge impassable for several days.

Emergency services performed evacuations and rescues while battling cold, snow, and icy conditions. According to the ADN, ten families journeyed across the creek to get food, two people and a dog sled team were rescued, and crews delivered supplies to one man who was unable to get out

While the area had seen ooding in the past, ooding occurring that late in the year was not considered normal, according to then MSB Emergency Services director.5

Due to ongoing erosion along the Susitna River threatening the far west side of Talkeetna, the Mat-Su Borough declared a local emergency.

The ADN reported that the declaration was issued after high water levels of the Susitna, Chulitna, and Talkeetna rivers, combined with heavy rainfall, damaged a rock revetment that was installed to protect the riverbank more than 40 years ago. The Susitna river ended up eroding up to 80 feet of land 6

Figure 60. Hinman, S. (2023). The Susitna River has eroded nearly 80 feet into the bank at Talkeetna, ofcials say The Matanuska-Susitna Borough on Tuesday declared a local emergency for erosion-related ooding Anchorage Daily News
Figure 59 Vance, K (2019) Vehicles were frozen in Kevin Vance’s front yard after an ice jam at the Deneki bridge caused ooding in nearby Willow neighborhoods on Dec 22, 2019 Anchorage Daily News
Figure 58. DeBerry, R. (2012). Flooding by nearby structures The Frontiersman

WILDFIRES

There are two types of wildfires: wildland fires, which consume natural vegetation, and community fire conflagrations, which are destructive fires that pass through both natural vegetation and manmade structures.

Most fires in the MSB have been wildland fires that occur between March and October, and they mostly consume structures.7 Factors that determine wildland fire spread include topography, fuel, and weather. High temperatures and low humidity create conditions that are very conductive for wildland fire activity. Sometimes fires are caused by human activities.

The borough has experienced a regional spruce-bark beetle outbreak for the past two decades. The spruce beetle is a small brown beetle native to Alaska’s spruce forests, and it kills trees by boring through the bark to both feed and reproduce.8 Dead and dying spruce trees caused by the beetle accelerate the movement of wildfires. While these attacks are natural events, the spruce mortality rate has been higher than before.

"Anywhere where there's significant clusters of beetle-kill around either residences or commercial properties, it takes only one lightning strike to get a wildfire going and spreading like crazy."
"We're dealing with a spruce bark beetle kill, which is killing millions of acres of spruce. When the spruce dies and is dry, that just increases the fire load capacity and possibility."
MSB Employee #2
Local Disaster Relief Organization Leader
Food System Disruptions Wildfires
Figure 61.

Uncontrolled fires can rapidly transform into disasters that destroy property, damage or block transportation corridors and infrastructure, and cause loss of life. Besides its impact on humans, wildfires can destroy forest resources, destroy land and soils, and pollute the waterways, degrading aquatic life and overall water quality. The particulate matter and smoke produced from fires can also make it hard for fish and wildlife to breathe and find food.

Fires spread rapidly, and the time between public notification and preparation/evacuation is typically much shorter than other hazards, making communication critical. Fires usually require emergency water, food, evacuation, and shelter, which would be managed by the borough and other governments if a significant number of residents have to evacuate.

Rural populations, populations located in high-risk areas, and terrestrial wildlife have the greatest level of exposure to wildfires. Populations with limited access to phone, radio, or broadband access might not receive warnings in time to stock up on supplies or evacuate the area. Elderly populations and populations with disabilities may have difficulty evacuating their homes.

Those who lack transportation to evacuate may be stuck until aid arrives, but if a fire were to cross any one of the major roadways in the borough (e.g., Parks Highway, Glenn Highway, Palmer-Wasilla Highway, etc.), communities could be completely blocked off from receiving critical supplies or they are forced to go through the fire zone to receive aid.

Future Impacts

Seasonal fires are expected to continue. The warmer and longer summers that are expected in the Mat-Su Borough are predicted to lead to more frequent and intense wildfires, a longer wildfire season, and an earlier spring fire season. 9,10 Additionally, the possibility of statewide drier seasons would make conditions more favorable for wildland fire spread.11 These predicted conditions will lead to increased fire danger to residents.

Tree damage caused by infestations of spruce-bark beetles is expected to increase. Expected longer and warmer summers will likely increase beetles’ reproductive capacity, while milder winters may increase over‐winter survival rates.12

“My big concern is prevention of wildfires as the population grows and the climate shifts to hotter and drier conditions with our famous winds…”
MSB
Resident (Comprehensive Plan Community Survey)

WILDFIRES

SOCKEYE FIRE MCKINLEY FIRE

The Sockeye re burned from mid-June to lateJuly along the Parks Highway near Willow. Gusty and dry conditions helped spread the re, and its maximum estimated size was 7500 acres

The Parks Highway shut down, disconnecting the Mat-Su from Fairbanks, and there was a mandatory evacuation of over 1700 structures, many with animals. Dozens of residential structures were destroyed, and community centers were established for evacuated residents. Horses and hundreds of sled dogs evacuated with their families, but some sled dogs perished in the re.

Governor Walker issued a State Disaster Declaration, which activated state resources. Additional reghting resources were ordered from the Lower 48 to battle the wildre.

The McKinley re started from human causes and spread through windy conditions in August 2019. It was an incredibly destructive re that season

It burned between Willow and Talkeetna, downing powerlines and destroying homes, businesses, and outbuildings Hundreds of people evacuated, while the rest sheltered in place. According to the ADN, over 50 primary residences, over 80 outbuildings, and 3 commercial structures were lost.

There were several other res happening at the same time in the MSB the Montana Creek re (367 acres), the Malaspina re (85 acres), the McKinley re (3753 acres), and the Deshka Landing re (1543 acres).

Figure 63 Hernandez, R (2019) The plume of smoke from the McKinley re rises Sunday afternoon, Aug. 18, 2019. Anchorage Daily News.
Figure 62. Johnson, B (2015) Sockeye Fire, June 14, 2015 Wildre Today

WINDS AND SEVERE WEATHER

"The

natural disaster that we always get hit with every year about four times is wind. That's a real consideration. Fortunately, we have significant historical information on wind."

Severe weather occurs through the borough and includes severe winds, severe cold temperatures, heavy rain/freezing rain/ice storms, heavy and drifting snow, and winter storms.

Winds are a frequent and widespread hazard that can be as severe as a cyclone. Wind forms due to differences in temperature and pressure, or due to variations in topography. In Alaska, high winds occur when there are winter lowpressure systems in the North Pacific Ocean and the Gulf of Alaska, and localized winds occur in the Matanuska River Valley due to differences in air pressure occurring over the mountain range.16

In the wintertime, it is extremely common to have severe weather events involving wind, ice, and snow. In the summertime, wind and extreme rainfall are possible.

When winds each hurricane force, they can damage homes, businesses, and community infrastructure such as above-ground utility lines, causing power outages or downed power lines that block roads and disrupt the flow of goods and vital services. Strong winds can also disrupt communications, cause environmental damage, or lead to injury or death.

Winds contribute to erosion, as they can carry dust, ashfall, and other particulate matter that stem from river drainage, volcanic activity, wildfires, gravel pits, agricultural plowing, road sanding, wood stoves, open burning, unpaved roads, and bare soil/erosion.17

The impact of severe winds may force the closure of schools and businesses. School cancellations or remote learning days due to poor weather conditions or similar barriers limit access to school meals. For some youth, that may be their primary daily source of food. Business closures stall local economic activity. Stores may still be open but dangerous to access, as severe winds in the Mat-Su have the capability to flip vehicles. Food banks and pantries might also be forced to close if severe weather conditions make it too dangerous to open or distribute meals.

City of Palmer Staff #2
Figure 64.
"Anytime that it’s windy, we have tons of glacier silt in the air, which is very fine particulate matter. I think that probably hasn't changed, but I'm more aware of it and I understand it more as to why the air quality is bad."
Local Disaster Relief Organization Leader

Cold weather and snow events, especially heavy snowfall events, also restrict ground travel. This not only disrupts the flow of goods, but it interferes with people’s ability to travel to get food, medicine, and other necessities. Heavy snow events can also result in blockage of windows or exits, damage structures and vehicles, and knock down power lines or communications White-out conditions can lower visibility on the roads, and cause transportation accidents.

If temperatures in the MSB were to reach below negative 40 degrees Fahrenheit without additional wind chills, that would put widespread infrastructure at risk.18 Liquid fuels for cars may congeal or freeze, which would prevent motorized transportation, heat, and electricity generation. In areas where households depend on propane for cooking food, propane tanks can ice up and slow down gas flow during extremely cold conditions.

Severe winds and cold weather reach most of the borough, but the severity varies by location. Lowincome and older populations, residents without stockpiles of food, water, and fuel, and private and public infrastructure are especially vulnerable. The cost of fuel to heat homes during periods of heavy snow or cold can be a financial burden on populations who lack adequate shelter or who have low or fixed incomes.

Future Impacts

Severe wind and winter weather events are very common in the MSB, and not all events lead to disaster declarations. This may change as extreme snow and cold are expected to become less likely to occur, while severe wind and rain will become more likely.19 Overall, the MSB can expect shorter, milder winters, although there will continue to be periods of extreme cold.

WINDS AND SEVERE WEATHER

A high-wind storm occurred, with the highest observed wind gust in the Palmer/Wasilla area at 78-mph.

Since this event occurred early in the fall, many trees were blown down with leaves still on them, resulting in an unusually high number of power outages, which impacted thousands of homes and businesses.

The Anchorage Daily News reported that the severe winds lifted heavy particulates in the air, which prompted the cancellation of athletic events. The MSB issued an air quality advisory.20

NOVEMBER 2013

A winter storm that had blowing snow and freezing rain caused several road accidents and led to school closures in the Palmer and Wasilla area An accident with a semi-truck temporarily shut down the highway between the MSB and Anchorage, and one school bus overturned.21

In January 2022, a mass of frigid air in the Yukon Flats area moved into the Valley, leading to extreme cold weather, freezing rain, heavy snowfall, and high winds with gusts of up to 90 miles per hour in the MSB

The winds damaged trees, structures, and vehicles from ying debris. Over 10,000 households were left without power and schools closed for several days. As the Matanuska Electric Association worked to restore power, the Red Cross set up shelters at community centers. Media reported that the windy conditions combined with cold temperatures verged on life threatening for those without power.

Governor Dunleavy issued a State Disaster declaration on January 3, 2022 for the MSB, which opened up funding for repairs.22

NOVEMBER 2023

In November, a severe windstorm knocked out power for thousands of households and businesses, which led to school and public work closures across the Mat-Su. The National Weather Service had recorded 70 mph gusts at airports in both Palmer and Wasilla23

Figure 65. Walker, H (2022) The Carrs grocery store in Palmer on Monday Pipes broke and a portion of the roof is gone. Alaska Public Media.
Figure 66. Hall, C. (2022). An overturned semi at the Parks/Glenn interchange Facebook
Figure 67 Bushatz, A (2023) Shoppers exit Target in Wasilla as they battle wind and drifting snow, November 20, 2023 Anchorage Daily News

EARTHQUAKES

"If [for] some reason there's a disaster, and those bridges go down, we're in a lot of trouble. We saw a hint of that in 2018 when we had the 7.1. earthquake."
MSB Resident and Real Estate Owner

An earthquake is defined as a sudden ground motion caused by a release of stress accumulated within or along the edge of Earth’s tectonic plates. It might feel like a ground vibration or shaking movement. The intensity of the ground motion is correlated with earthquake magnitude: the closer one is to the epicenter, the more intense the ground motion. An earthquake can be felt even if the epicenter is hundreds of miles away.

Earthquakes are usually caused when underground rock breaks and there is rapid motion along a fault. A fault is a fracture or zone of fractures between two blocks of rock. Two major faults in or near the MSB are the Denali Fault and the Castle Mountain Fault.

68.

Alaska is an earthquake-prone state and has on average 50–100 earthquakes daily.24 Most daily earthquakes are small and happen without being felt at the surface, but larger earthquakes can cause extensive regional damage in a matter of seconds. Sometimes earthquakes trigger secondary disasters, such as avalanches, landslides, tsunamis, or power outages.

The entire borough is vulnerable to an earthquake, which can happen at any time without warning and cause a catastrophic loss of life and property. Earthquakes have the potential to severely disrupt utilities and communications, damage roads and transportation infrastructure, and topple buildings. Depending on the extent of damage, it can take over a year to recover.

Future Impacts

On average, Alaska has one “great” magnitude earthquake (> 8.0 on the Richter scale) every 13 years, and one 7.0 to 8.0 earthquake every year. Unlike other hazards, it’s not possible to prevent earthquakes from happening. It’s also not possible to predict the exact time and location of the next big one. 25

Figure

EARTHQUAKES

NOVEMBER 2018

In 2018, a 7.1 earthquake occurred with the epicenter located at Point Mackenzie in the MSB, about 7 miles northwest of downtown Anchorage. The earthquake caused signicant wide-spread damage, damaging buildings and buckling parts of the Parks Highway, the Glenn Highway, and Palmer-Wasilla Highway. Although many injuries were reported, there were no casualties. power outages were reported in the MSB but were restored within a day for most customers.

A national disaster declaration was declared for the MSB in January 2019 (as well as for the Municipality of Anchorage and Kenai Peninsula Borough), and FEMA deployed state personnel to conduct relief operations.

The Anchorage Daily News reported that the earthquake didn't disrupt operations at the Port of Anchorage. However, it was during the Spring of 2019 that damage was uncovered at the Port, such as geotechnical failure and widespread infrastructure and pile damage.

The November 2018 earthquake was the strongest earthquake to affect the MSB since the Earthquake of 1964. It is also considered the strongest earthquake close to centers of population in the United States in the last 50 years.

Figure 70 U S National Air Guard (2018) This photo was taken by 176th Wing members who performed an aerial damage assessment in a C-130J “Combat King II” Nov 30, 2018, over Southcentral, Alaska 176th Wing

VOLCANIC ASH

There are four active volcanoes within 200 miles of the MSB.29 During a volcanic eruption, volcanic ash, which are made up of tiny bits of fragments of rock, mineral and glass, are ejected into the atmosphere. One ejected, larger particles may fall to the ground quicker, but smaller particles (less than two millimeters in diameter) can be carried downwind for very long distances.30

Food System Disruptions

Airborne ash is the single greatest volcanic hazard in the borough, and concentrations of ash depend on wind direction and proximity to the eruption. Currently, populations in the Core Urban Area near the southern boundary are most vulnerable, but this could change depending on the wind direction and location of the erupting volcano.31 If near the explosion, the hot ash may cause fires, bury structures and cause them to collapse, or collide into humans and wildlife. If further away, the ash can impact flight and ground visibility, and inhaling the ash can lead to long-term health issues.

Extreme ashfall events would lead to widespread building and infrastructure collapse, disruption of all travel, disruption of utilities and communications, and severe health and environmental impacts to humans and wildfire. Even mild ashfall events would cause little building damage but impact travel and damage engines, communications, electric systems, and mechanical equipment. Storm water drainage systems would be clogged by ashfall, and the mild ashfall could still have significant health impacts from inhaling it.

Although ashfall can severely destroy agricultural land and harvesting areas, the aftermath of volcanic eruptions can lead to extremely productive soils because of the volcanic ash’s ability to supply critical nutrients and store carbon. This takes many years to occur, however, and the short-term consequences remain significantly negative.32

The last severe ashfall event happened in 1912, where the largest eruption of the 20th century occurred at Novarupta and Mount Katmai. Since then, volcanic ash events have been relatively minor in the MSB. When the borough has experienced ashfall before, planes are usually grounded, operation of motorized equipment including vehicles is discouraged, and the borough implements a shelter-in-place policy.33

Figure 71.

Figure 72. Martin, G. C. (2021). Ash drifts around Katmai village barabaras (sod houses) after the June 1912 eruption of Novarupta. Katmai’s then-new Russian Orthodox church is visible in the background.

Future Impacts

Similar to earthquakes, volcanic eruptions cannot be prevented. The MSB’s Hazard Mitigation Plan expects that the probability of future events of volcanic ashfall in the Borough is based on a minimum three-to five‐year occurrence.34 The MSB continues to monitor nearby active volcanoes and receive status reports.

MAN-MADE HAZARDS

Manmade hazards are threats that involve human forces or are created as a result of manmade interference. Manmade hazards are less predictable than natural hazards, but they can occur as secondary hazards resulting from natural hazards. Since Alaska is influenced by national (and global) political, social, and economic trends, manmade hazards don’t have to originate directly in the MatSu. Examples of manmade hazards include technological failures (e.g., power outages), pollution and contamination, logistical shocks (e.g., supply chain disruptions and transportation accidents), political changes or uprisings, and war or acts of terrorism.

TECHNOLOGY FAILURE

Technology failures refer to power outages, cyberattacks, internet outages, and any related failures that impact the food system.

Power Outages

In the MSB, power outages are a result of severe weather or falling trees, but they also happen from motor vehicle accidents, falling equipment, animals, or when the demand for electricity exceeds supply capacity. When outages occur, electricity is no longer supplied to refrigerators, which threatens the quality of foods and any medications that require refrigeration.

Power Outages (cont.)

If the doors to a refrigerator stay closed, food can stay safe to eat for up to four hours in a refrigerator, 48 hours in a full freezer, and 24 hours in a half-full freeze.35 Without the proper refrigeration and freezer capacity, tons of perishable food would have to be thrown away. Eating perishable food that hasn’t been refrigerated can cause illnesses.

Power outages can occur at households, food service providers, or grocery stores and supermarkets. The entire borough is susceptible, but those with back-up food, water, and power are less vulnerable. Those who emergency stockpiles with foods that don’t require refrigeration are also less vulnerable.

Cyber Attacks

"The main issue with food security seems to be the need to store food: freezers (with generators or other independent power for outages) and especially root cellars (that require no power) at the community scale."
MSB Resident (Comprehensive Plan Community Survey)

Today’s global food system depends on computer systems to monitor and manage it, from the farm to the local grocery store. Computer systems regulate production, shipping and distribution, prices, transactions, and more. These systems are constantly threatened by cyberattacks from across the globe that aim to uncover sensitive information, compromise food safety or delays in food deliveries, tamper with products, or prevent people from accessing much needed resources or placing orders.

Cyberattacks can cause contaminated food, physical harm to workers, destroyed equipment, environmental damage, and huge financial losses for food companies. These consequences have the potential to disrupt supply chains on a global scale, cause significant drops in the global economy and development, and pose a risk to public health.36 For Alaskans who receive Medicaid, SNAP, senior or disability benefits, or related federal assistance programs, cyberattacks on government operations can prevent Alaskans from accessing these resources to acquire food.

Food System Disruptions

Figure 73.

POLLUTION AND CONTAMINATION

Pollution

Pollution, which describes the presence or introduction of substances harmful to people and the environment, can originate from various sources. There isn’t much industry in the MSB that would cause smog, but pollution can come from natural sources that are hard or impossible to control. Examples are ashfall from volcanic eruptions, dust, smoke from wildfires or the burning of firewood, and wind-blown silt from river basins. Manmade sources of pollution include hazardous material spills, human and animal wastes, construction activities, vehicles, and trash. Contaminants from pollution can spill into waterways or soils, eventually entering the animals and plants that humans will consume. Consuming food and water that has high levels of toxic chemicals from pollution can have adverse long-term health impacts and lead to chronic diseases or death.

If improperly managed, agricultural activities can create pollution by producing pathogens, pesticides, metals, and salts that seep into the ground and impact soil quality. Fertilizer runoff can seep into waterways, affecting water quality and harming aquatic life. Mishandling plants or livestock could transmit pests and pathogens and lead to disease outbreaks.37 Agricultural pollution can be avoided by using alternative methods to conventional agriculture that avoid heavy chemicals, such as organic farming (i.e., food grown and processed using no synthetic fertilizers or pesticides) or biodynamic farming (i.e., farming that works in harmony with nature).

Contamination

Contamination describes the poor condition of food that makes it no longer safe to eat. Contamination can stem from pollution or from a supply chain disruption, whether that’s during sanitation, preparation, packaging, or distribution. For example, if refrigerated foods are left in a truck or loading dock for too long, it could cause bacteria to grow.

Contamination can also occur in the home, when homemade prepared and stored foods are tainted due to human error or a disaster that came in contact with the food (e.g., flooding). Alaska has more foodborne botulism than any other state in the nation, which can happen due to improperly canning, fermenting, aging, or putrefying foods.38

Contaminated foods can originate outside of Alaska and hurt the MSB once they are brought in. Consuming contaminated foods can cause major foodborne illness, and if a portion of the population gets sick from a contaminated food, that can put a strain on medical services. Populations with certain medical conditions, such as allergies and digestive disorders, are especially vulnerable to illnesses from contaminants.

Food System Disruptions Pollution and Contamination
Figure 74.

LOGISTICAL AND ECONOMIC SHOCKS

Although Alaskan farmers can and do produce vegetables, meat, grains, and fiber, the local supply is not enough to meet statewide demand. The MSB, therefore, makes use of a long and complex supply chain that connects Alaska to the rest of the world and brings in goods from thousands of miles away. The supply chain requires air freight (i.e., planes), cargo ships, and trucks that transport food through extreme weather and difficult terrain. This dependence on the outside world makes the MSB incredibly vulnerable to logistical shocks, such as supply shortages and transportation accidents. A natural or manmade hazard that turns into a disaster could temporarily halt the transport of food, leaving just a few days’ worth of food on grocery shelves. This makes food directly harvested by Mat-Su residents precious, since the outside supply chain is unpredictable.

"I think COVID highlighted how utterly dependent we are on the lower 48 for our products and Food security."
MSB Resident (Comprehensive Plan Community Survey)

COVID-19

Hazards don’t have to originate directly in Alaska: a disruption in any part of the global food system can create a ripple effect that reaches Alaska. The COVID-19 pandemic, for example, exposed Alaska’s fragile food supply chain. Community food resources such as food banks and pantries were strained with more people seeking help to feed themselves and their families.39 Data showed a significant increase in “panic buying” or sudden and excessive stockpiling of foods and other supplies during the pandemic because of consumer fears about food availability and access during government-mandated lockdowns. This creates distress for people who are unable to make these large purchases, especially those already suffering from food insecurity. The supply chain issues stemming from COVID-19 still persist today in combination with bad weather events. 40

Inflation

During inflation, the prices of goods and services increase which causes a decrease in the purchasing power of money. Increased costs along the supply chain eventually carry over to the consumer. High food prices are well-known to Alaskans, as Alaska has one of the highest costs of living in the nation. With inflation, the cost of living puts an even greater strain on residents. An investigation by Alaska Public Media found that current inflation is further impacting food security.41 Food pantries in the Mat-Su rely on food distributed from food banks, but inflation negatively impacted food banks’ purchasing power, thereby reducing food supplies at food pantries.42

Figure 75.Thiessen, M. (2022). Shelves sit empty at a Walmart in Anchorage on Jan. 8, 2022. ADN.

Mergers and Acquisitions

Mergers and acquisitions can also present shocks in the market and supply chains. The Mat-Su is part of a concentrated grocery store market in Southcentral Alaska, and a proposed merger between Kroger Co.’s Fred Meyer and Albertsons Cos.’ Safeways and Carrs stores could have severe implications on job availability and food affordability. Recent research shows that a potential merger would threaten grocery store workers’ wages, diminish competition and consumer choices, and lead to price-gouging due to a lack of competition in the region.43 Recent letters sent by Alaska’s highest elected officials demonstrate their opposition to the merger as it would drastically reduce Alaskans’ food agency.44,45

"Grocery

prices are insane and there's very limited options. COVID showed us that the infrastructure can't handle supply chain issues at all. With Kroger/Fred Meyer buying Safeway/ Carrs we really need another grocery.

Food System Disruptions Logistical and Economic Shocks

POLITICAL CHANGES

Although food is a universal human need, it is a political issue too. Access to affordable, nutritious food is supported or hindered by state and federal policy. When there are government shutdowns, administrative backlogs, burdensome rules and regulations, or reductions in funding for much-needed programs, farmers and residents face delays in producing and accessing food. Moreover, muchneeded programs and initiatives supported at the federal level may not be implemented at the state level, such as food access programs. Due to regular changes in leadership and alternating policy platforms in the United States, it is difficult to establish long-lasting, bipartisan policy.

SNAP Backlog

The applications for food aid occur at the state level, and in Alaska, families must have their income checked periodically in order to continue receiving food stamps such as SNAP or WIC. In the fall of 2022, a backlog formed in the approval of food stamps (e.g., SNAP) applications at the Alaska Division of Public Assistance, which left thousands of Alaskans, including Mat-Su residents, waiting for aid.

MSB Resident (Comprehensive Plan Community Survey)
Figure 76.

SNAP Backlog (cont.)

This issue is occurring at the state level and trickling down to residents who bear the greatest brunt of the issue. In Alaska, food-stamp recipients are required to reapply for aid every six months, which is more frequently than federal requirements.46 The recertification process, combined with chronic understaffing at Alaska Division of Public Assistance, contributed to a backlog of up to 14,000 applications that needed recertification in April 2023.47

Exacerbated by the looming effects of the pandemic, many people have gone hungry waiting to purchase the food they need. Numerous local news sources (KTOO, Alaska News Source, Anchorage Daily News) have reported on the SNAP backlog and its consequences since the backlog was first identified.48 As of January 2024, the Alaska Division of Public Assistance created a new online application for SNAP as an effort to improve its efficiency (see Figure 77).

Figure 77. Berman, A. (2024). The Alaska Division of Public Assistance has rolled out a new online application for the Supplemental Nutrition Assistance Program, or SNAP, commonly referred to as food stamps (screenshot of the Alaska Division of Public Assistance website). ADN.
Figure 78.

WAR AND GLOBAL CONFLICT

Alaska is located in a strategic location that is vital for national security and maintaining peaceful trade relationships with other countries. Armed conflicts, regardless of the distance from Alaska, can threaten food security at home in the borough by reducing the ability of state and national supply chains to properly function.

The current Russia-Ukraine war, for example, has disrupted global wheat trade, as Russia and Ukraine produce nearly 30% of the world’s traded wheat.49 With Ukrainian exports greatly diminished, global agricultural commodity prices and prices for essential inputs (e.g., fertilizers) increased. The conflict also came at a time when food prices were high from supply chain shocks and worldwide inflation due to the COVID-19 pandemic.50

If Russia were to be at war with the United States, Alaska would be one of the first regions under attack due to its proximity to Russia. Shipping and trading routes could be intercepted between Alaska and countries from whom it imports, cutting off the area from food, supplies and critical resources.

Figure 79.

SUMMARY

This section provided an initial assessment of overall disaster risk for certain natural and manmade hazards that exist within the MSB. It identifies community vulnerabilities by reviewing past disasters and impacts, assessing future changes, and by drawing on information from the Mat-Su Health Equity Index

However, the index may not capture all vulnerabilities that exist in the MSB. For example, it is unclear whether the variable “Mobile Homes” under Domain 4: Housing and Transportation includes homemade structures, sheds, RVs, and buses converted to homes, which are very vulnerable to disasters. Moreover, vulnerabilities frequently overlap: one vulnerability in one domain might worsen a vulnerability in another domain, or

Regularly considering overall disaster risk as it relates to the food system in the MSB is an important element in long-range planning for food security, and the borough should repeat this exercise and explore other methods to measure overall risk. There are risk indices available such as FEMA’s National Risk Index. According to the index, the MSB has an overall Very Low Ability to prepare for anticipated natural hazards, adapt to changing conditions, and withstand and recover rapidly from disruptions when compared to the rest of the U.S.51

To determine which hazards to address first, the MSB could use Tables 7 and 8, which estimate the borough’s overall level of risk according to the probability of it happening and who is most vulnerable to its impacts. The tables were partially adapted by the MSB HMP’s Hazard Vulnerability Analysis.

The top food system disruption is to the supply chain, which is affected by natural and manmade hazards. This is followed by disruptions to the natural environment and disruption to physical food access. The MSB could address hazards based on its current level of risk to the overall food system:

 Hazards with a high history and high risk to the MSB are wildfires and earthquakes. These are especially dangerous because they are harder to anticipate and can cause widespread damage. Wildfires and earthquakes were mentioned by stakeholders as hazards that their communities were most vulnerable to.

 Hazards that have a high history and pose a moderate risk to the MSB are flooding and erosion, winds and severe weather, and technology failures. These hazards also happen more often than wildfires and earthquakes, but their impacts are not as severe. Their impacts, however, can accumulate over time, wearing out infrastructure and gradually eroding food security. Flooding and winds and severe weather were also mentioned by stakeholders as hazards that their communities frequently experienced and were most vulnerable.

 Manmade hazards that pose an overall moderate risk (but are typically outside of the borough’s control) include logistical or economic shocks, political changes, and war or global conflict. Addressing other natural hazards might help residents’ better cope with manmade changes.

As the MSB addresses hazardous impacts to the food system, some of these hazards are expected to change, requiring new strategies for addressing them in different ways than before. Looking at historical information is helpful to understand what has happened before and to compare to present conditions.

Flooding and Erosion

Historical Frequency

Wildfires

Winds and Severe Weather

Earthquakes

Probability

Community Vulnerabilities

 Populations and structures in flood zones or located near water

 Housebound populations and those with limited access to transportation

 Populations with physical disabilities

 Older populations

 Agricultural lands in/near floodplains

 Rural populations

 Populations located in highrisk areas

 Aquatic and terrestrial wildlife

 Populations with limited access to phone, radio, or broadband access

 Older populations

 Populations with disabilities

 Low-income populations

 Older populations, especially those that live alone

 Residents without backup supplies

 Private and public infrastructure

 Aging buildings

The entire borough is vulnerable to an earthquake.

 Population in the core area near the southern boundary

 Populations with preexisting medical conditions

 Flight and ground visibility

 Communications and transportation systems

 Aquatic and terrestrial wildlife

LOW MEDIUM

Current Disaster Risk

Current Food System Disruptions

 Supply chain failure

 Harvested/ Wild foods not available

 Food is not physically adequate

 Preparedness failure

 Environmental failure

Future Impacts

Possible increased precipitation in the future could increase the risk for flooding and increase erosion.

 Supply chain failure

 Harvested/ Wild foods not available

 Food is not physically accessible

 Environmental failure

 Preparedness failure

Seasonal fires are expected to become more frequent and intense.

Tree damage caused by infestations of spruce-bark beetles is expected to increase.

 Supply chain failure

 Donation failure

 Food is not physically accessible

 Environmental failure

 Supply chain failure

 Food is not physically accessible

 Preparedness failure

 Recovery failure

 Supply chain failure

 Harvested/wild foods not available

 Food is not physically accessible

 Food is not physically adequate

 Environmental failure

 Recovery failure

Winters are expected to be overall milder. Extreme snow and cold will become less likely, while severe wind and rain will become more likely.

Potentially destructive earthquakes are guaranteed to occur in the future.

Volcanic ash is expected to occur in the future.

Volcanic Ash

Technology Failure

Pollution and Contamination

Historical Frequency

Probability

Community Vulnerabilities

 Populations without back-up emergency supplies (e.g., food, water, back-up generator, etc.)

 Residents who rely on medical devices or refrigerated medications

 Low-income and elderly populations

 Children and older populations

 Pregnant populations

 Aquatic and terrestrial life

 Populations with allergies or other severe medical conditions

The entire borough, especially:

 Rural populations

Logistical or Economic Shocks

Political Changes

War or Global Conflict

 Populations residing near the “last mile”

 Low-income populations

 Populations with pre-existing conditions and/or disabilities

The entire Borough, especially:

 Low-income populations

 Populations with preexisting conditions and/or disabilities

 Households with children and/or pregnancies

 Older populations

 Alaska Native populations

Current Disaster Risk

The entire borough is vulnerable.

N/A LOW

Current Food System Disruptions Future Impacts

 Supply chain failure

 Food is not economically accessible

 Food is not physically adequate

 Preparedness failure

 Supply chain failure

 Harvested/Wild foods not available

 Food is not physically adequate

 Environmental failure

 Supply chain failure

 Food is not economically accessible

 Social/Institutional failure

 Policy failure

 Supply chain failure

 Food is not economically accessible

 Policy failure

 Supply chain failure

 Food is not physical accessible

 Food is not economically accessible

 Recovery failure

If infrastructure is not strengthened, technology failures will occur in the future and happen more often due to expected severe weather events.

Severe wind events will likely carry glacial silt and other particulate matter that impacts human health.

Logistical and economic shocks will likely continue to happen and be outside of the Borough’s control.

Political changes may happen less severely on the local level, but policy at the state and federal level will be volatile.

CHAPTER THREE ENDNOTES

1. Disaster risk. Understanding. (2021, June 8). https://www.preventionweb.net/understanding-disaster-risk/component-risk/disaster-risk

2. Data was collected from the American Community Surveys 5-Year 2020 Estimates, and this index is based on the Center for Disease Control / Agency for Toxic Substances and Disease Registry Social Vulnerability Index (SVI). View the following link for more information on the Alaska Health Equity Index: https://storymaps.arcgis.com/stories/cc66a8099eb14838a927670937b9d272

3. Matanuska-Susitna Borough, & LeMay Engineering & Consulting, Inc. p. 59. Matanuska‐Susitna Borough Hazard Mitigation Plan Update

4. Anchorage Daily News. (2016, September 29). Talkeetna levee breached; flooding reported. Anchorage Daily News. https://www.adn.com/alaskanews/article/talkeetna-levee-breached-flooding-reported/2012/09/21/

5. Williams, T. (2019, December 24). Flooded Willow Creek rises slightly as trapped residents are shuttled across to get supplies. Anchorage Daily News. https://www.adn.com/alaska-news/2019/12/22/flooding-causes-evacuations-in-willow/

6. Bushatz, A., & Williams, T. (2023, September 13). Local disaster declared in Talkeetna after erosion threatens flood-control structure. Anchorage Daily News. https://www.adn.com/alaska-news/2023/09/12/local-disaster-declared-in-talkeetna-after-erosion-threatens-flood-control-structure/

7. Matanuska-Susitna Borough, & LeMay Engineering & Consulting, Inc. p. 95. Matanuska‐Susitna Borough Hazard Mitigation Plan Update .

8. Werner, R. A. (2006). Spruce Beetle in Alaska Forests. Forest Service National Website. https://www.fs.usda.gov/detail/r10/communityforests/? cid=fsbdev2_038390

9. Thoman, R. & J. E. Walsh. (2019). Alaska’s changing environment: documenting Alaska’s physical and biological changes through observations. H. R. McFarland, Ed. International Arctic Research Center, University of Alaska Fairbanks.https://uaf-iarc.org/wp-content/uploads/2019/08/AlaskasChanging-Environment_2019_WEB.pdf

10. Calef, M. P., Varvak, A., McGuire, A. D., Chapin, F. S., & Reinhold, K. B. (2015). Recent changes in annual area burned in interior alaska: The impact of fire management. Earth Interactions, 19(5), 1–17. https://doi.org/10.1175/ei-d-14-0025.1

11. Penn, H. J., Gerlach, S. C., & Loring, P. A. (2016). Seasons of stress: Understanding the dynamic nature of people’s ability to respond to change and surprise. Weather, Climate, and Society, 8(4), 435–446. https://doi.org/10.1175/wcas-d-15-0061.1

12. Berman, M., & Schmidt, J. I. (2019). Economic effects of climate change in Alaska. Weather, Climate, and Society, 11(2), 245–258. https:// doi.org/10.1175/wcas-d-18-0056.1

13. Gabbert, B. (2015, June 17). Sockeye fire causes evacuations near Willow, Alaska. Wildfire Today. https://wildfiretoday.com/2015/06/15/sockeyefire-causes-evacuations-near-willow-alaska/

14. Quinn, R. (2015, June 16). Fire strikes heart of sled dog country. Newser. https://www.newser.com/story/208361/fire-strikes-heart-of-sled-dogcountry.html

15. Holmes, L., & Parrott, J. (2019, September 19). Scenes of destruction: The mckinley fire raced for Miles along the Parks Highway. Anchorage Daily News. https://www.adn.com/visual/photos/2019/09/07/scenes-of-destruction-the-mckinley-fire-raced-for-miles-along-the-parks-highway/

16. Matanuska-Susitna Borough, & LeMay Engineering & Consulting, Inc. p. 82. Matanuska‐Susitna Borough Hazard Mitigation Plan Update.

17. Ibid. p. 60.

18. Ibid. p. 84

19. Ibid. p. 105.

20. Grove, C. (2016, September 29). High winds hit Anchorage, Valley. Anchorage Daily News. https://www.adn.com/alaska-news/article/high-windshit-anchorage-valley/2010/09/24/

21. Hollander, Z., & Hanlon, T. (2016, September 28). Ice storm blog: How the day went down. Anchorage Daily News. https://www.adn.com/ anchorage/article/ice-storm-blog-how-day-went-down/2013/11/22/

22. Lex Treinen, A. P. M.-A. and T. H. (2022, January 5). Strong winds hammer mat-su, leading to widespread damage and power outages. Alaska Public Media. https://alaskapublic.org/2022/01/03/strong-winds-hammer-southcentral-alaska-leaving-thousands-without-power-closing-mat-suschools/#:~

23. Anchorage Daily News. (2023, November 21). Windstorm knocks out power for thousands in Matanuska Valley, prompts Tuesday school closures https://www.adn.com/alaska-news/mat-su/2023/11/20/high-winds-knock-out-power-in-matanuska-valley/

24. State of Alaska. (n.d.). The Great Alaska Shakeout. The Great Alaska ShakeOut . https://www.shakeout.org/alaska/whyparticipate/index.html#:~: 25. Matanuska-Susitna Borough, & LeMay Engineering & Consulting, Inc. p. 38. Matanuska‐Susitna Borough Hazard Mitigation Plan Update

26. Thiessen, M. (2018, December 3). Earthquake hasn’t disrupted food and fuel supply to Anchorage so far. Anchorage Daily News. https:// www.adn.com/alaska-news/2018/12/02/life-is-slowly-settling-down-in-alaska-after-major-earthquake/ 27. Hassan, W. M., Thornley, J., Rodgers, J., & Motter, C. (2021). (rep.). EERI Earthquake Reconnaissance Report: M7.1 Anchorage Earthquake on November 30, 2018. p. 218. Retrieved from https://www.learningfromearthquakes.org/2018-11-30-anchorage-alaska/ images/2018_11_30_Anchorage_Alaska/pdf/EERI-LFE-2018-Anchorage-Earthquake-Report-Final-web.pdf.

28. DeMarban, A., Krakow, M., Hollander, Z., & Wieber, A. (2019, November 29). Last year’s 7.1 earthquake woke Alaska up. experts say it wasn’t a true test of our readiness. Anchorage Daily News. https://www.adn.com/alaska-news/anchorage/2019/11/28/last-years-71-earthquake-woke-alaskaup-experts-say-it-wasnt-a-true-test-of-our-readiness/

29. Matanuska-Susitna Borough. (n.d.). How to Prepare for a Volcanic Eruption. Matanuska-Susitna Borough. https://matsugov.us/document/how-toprepare-for-a-volcanic-eruption

30. U.S. Department of the Interior. (n.d.). Ashfall is the most widespread and frequent volcanic hazard. U.S. Geological Survey. https://www.usgs.gov/ programs/VHP/ashfall-most-widespread-and-frequent-volcanic-hazard

31. Matanuska-Susitna Borough, & LeMay Engineering & Consulting, Inc. p. 128. Matanuska‐Susitna Borough Hazard Mitigation Plan Update.

32. Fiantis, D., Ginting, F., Gusnidar, Nelson, M., & Minasny, B. (2019). Volcanic ash, insecurity for the people but securing fertile soil for the future. Sustainability, 11(11), 3072. https://doi.org/10.3390/su11113072

33. Matanuska-Susitna Borough, & LeMay Engineering & Consulting, Inc. p. 91. Matanuska‐Susitna Borough Hazard Mitigation Plan Update.

34. Ibid.

35. Centers for Disease Control and Prevention. (2023, August 18). Food Safety for power outages. Centers for Disease Control and Prevention. https://www.cdc.gov/foodsafety/food-safety-during-a-power-outage.html

36. Adetunji, C. O., Olugbemi, O. T., Anani, O. A., Hefft, D. I., Wilson, N., Olayinka, A. S., & Ukhurebor, K. E. (2022). Cyberespionage: Socioeconomic implications on sustainable food security. AI, Edge and IoT-Based Smart Agriculture, 477–486. https://doi.org/10.1016/b978-0-12-8236949.00011-6

37. Khalil, A. T., Iqrar, I., Bashir, S., Ali, M., Khalil, A. H., & Shinwari, Z. K. (2018). Preemptive and proactive strategies for food control and Biosecurity. Food Safety and Preservation, 39–58. https://doi.org/10.1016/b978-0-12-814956-0.00003-2

CHAPTER THREE ENDNOTES (CONT.)

38. Centers for Disease Control and Prevention. (2021, June 1). Alaska Native Foods. Centers for Disease Control and Prevention. https://www.cdc.gov/ botulism/botulism-alaska-foods.html. Please note that most cases of botulism were from eating traditional Alaska Native foods.

39. DeMarban, A. (2020, November 8). As winter sets in and the pandemic drags on, food banks and other aid providers see a surge of Alaskans needing help. Anchorage Daily News.

40. Taylor, S. (2021). Understanding and managing pandemic-related panic buying. Journal of Anxiety Disorders, 78, 102364. https://doi.org/10.1016/ j.janxdis.2021.102364

41. Lori Townsend, A. P. M. (2022, November 22). Talk of alaska: How inflation is impacting food security. https://alaskapublic.org/2022/11/15/talk-ofalaska-how-inflation-is-impacting-food-security/

42. Maxwell, L. (2023, August 24). State making strides in processing snap applications but food banks say hunger remains a big problem. Alaska’s News Source. https://www.alaskasnewssource.com/2023/08/24/state-making-strides-processing-snap-applications-food-banks-say-hunger-remainsbig-problem/

43. Lockard, S. (2023, December 15). An Examination of The Proposed Kroger and Albertsons Merger, Its Potential Effects on the Economy, and Its Regulatory Battle With the FTC. Business Law Digest. https://lawforbusiness.usc.edu/an-examination-of-the-proposed-kroger-and-albertsons-merger-itspotential-effects-on-the-economy-and-its-regulatory-battle-with-the-ftc/

44. Representative Peltola’s letter: https://peltola.house.gov/uploadedfiles/rep_peltola_letter_to_chair_khan.pdf

45. Senator Murkowski’s letter: https://www.murkowski.senate.gov/imo/media/doc/kroger_merger_letter_final_92223.pdf

46. Brooks, J. (2023, May 4). Alaska Health Department pledges to halve 10,000-person food-stamp backlog within 6 months. KTOO. https:// www.ktoo.org/2023/05/03/alaska-health-department-pledges-to-halve-10000-person-food-stamp-backlog-within-six-months/

47. Maxwell, L. (2023, August 24). State making strides in processing snap applications but food banks say hunger remains a big problem.

48. Press release: Snap application processing times steadily improving. Alaska Department of Health. (2023, September 15). https://health.alaska.gov/ News/Pages/2023/20230915_SNAP.aspx

49. Behnassi, M., & El Haiba, M. (2022). Implications of the Russia–Ukraine war for Global Food Security. Nature Human Behaviour, 6(6), 754–755. https://doi.org/10.1038/s41562-022-01391-x

50. Ben Hassen, T., & El Bilali, H. (2022). Impacts of the Russia-Ukraine war on Global Food Security: Towards more sustainable and resilient food systems? Foods, 11(15), 2301. https://doi.org/10.3390/foods11152301

51. Map | National Risk Index. (n.d.). Retrieved March 28, 2024, from https://hazards.fema.gov/nri/map#

PREPAREDNESS, RESPONSE, AND RECOVERY

This chapter reviews existing preparedness, response, and recovery actions taken by individuals, communities, and governments as it pertains to food security in the Mat-Su. It also uncovered deficiencies in current disaster preparation, response, and recovery. Data was provided through research and interviews with stakeholders currently involved in community and borough-wide disaster/emergency preparedness.

Stremple, C. (2023). Bulk food purchased with the $1.68 million Gov. Mike Dunleavy put towards supporting food banks is staged for delivery in Food Bank of Alaska’s Anchorage warehouse on April 21, 2023. Alaska Beacon.

INDIVIDUAL/FAMILY PREPAREDNESS

Because populations are scattered across a very large area, the MSB government emphasizes that emergency preparedness starts with the individual. One stakeholder stated that residents in the MatSu are generally prepared for emergencies with a pantry, food, a way to store water, and a generator. The MSB recommends that households prepare using a four-step process: 1) make a plan, 2) prepare an emergency kit, 3) sign up for emergency notifications, and 4) get training.1

MAKE A PLAN

On its online disaster preparedness web page [http://ready.matsugov.us/], the MSB recommends making a family emergency plan that includes a family communication plan. There is also information on making an emergency plan for business owners and employees.

STOCKPILES AND EMERGENCY KITS

Households should have at least two weeks’ worth of food as a stockpile in their homes. In addition, families and employees are encouraged to create emergency kits that include at least a several-day supply of non-perishable food and water for drinking and sanitation, among other necessities. Ideally, one kit would be at home or at the workplace, while another kit would be in a car or ready to commute. In addition to food, kits should include other necessary materials and equipment such as water, emergency tools, a radio, medication, a flashlight, and hygienic products.

The webpage [http://ready.matsugov.us/] has resources on building emergency kits, some of which were created by the federal government or by the Alaska Division of Homeland Security And Emergency Management on how to create preparedness plans and guides.2 There are also online resources provided by the UAF Cooperative Extension Service on disaster food security. These plans can be printed out for households to track what supplies they have and which ones they need.

Figure 80. Screenshot of pages 1 and 12 of an emergency plan from the Division of Homeland Security and Emergency Management website.

EMERGENCY NOTIFICATIONS

The MSB Emergency Operations Center developed an online Public Emergency Information Dashboard that allows residents to view roads that are monitored and/or closed, public evacuation areas, and public evacuation collective points (shelters).3

DISASTER PREPAREDNESS EDUCATION AND TRAINING

Stakeholders emphasized the importance of individual preparation as opposed to just waiting on the government to respond first, and educational and training opportunities are available for all ages on MSB’s webpage [http://ready.matsugov.us/]. There are online games for kids to learn about preparing for emergencies. For older youth, the My Preparedness Initiative trains teenagers in youth preparedness, leadership, and educational outreach. They could also become Community Emergency Response Team (CERT) certified or join the Youth Preparedness Council, which brings together youth leaders to participate in national and local preparedness projects throughout the Mat-Su.

"The more resilient [individuals] are, the more resilient the MSB community is, and then the more resilient the MSB government is as well."

With natural disasters, you make sure you're okay, and then you go over and check on your neighbors... [To] sit back and expect the government to come in and save you every time is not a good plan.

COMMUNITY PREPAREDNESS

LOCAL EMERGENCY PLANNING COMMITTEE

The MSB’s Local Emergency Planning Committee (LEPC) is a voluntary organization that brings together community planning and government resources. The LEPC serves all incorporated communities (Wasilla, Palmer, and Houston) and most rural, unincorporated communities. Its membership is made up of business representatives, planners, emergency responders, health care providers, elected officials, media representatives, and concerned citizens.

MAT-SU VOLUNTARY ORGANIZATIONS ACTIVE IN DISASTER

Mat-Su Voluntary Organizations Active In Disaster (Mat-Su VOAD) is a coalition made up primarily of non-governmental organizations including faith based organizations, local businesses, and government agencies. Together, the coalition plans for responding to disasters and supporting community recovery.

Local Food Bank Staff

MAT-SU VOAD (CONT.)

During disasters, VOAD is activated depending on the level and type of the disaster and how many people are affected by it. They responded during the 2015 Sockeye Wildfire, the 2019 McKinley Wildfire, and the 2018 earthquake, supporting borough and city emergency response.

Outside of disasters, VOAD meets on a monthly basis to review different components of disaster readiness and aspects of disaster response, planning, and mitigation through a systems lens. United Way Mat-Su acts as the chair, providing staff leadership and support for VOAD since its inception. The MSB is also involved in VOAD, along with the Salvation Army, the Red Cross, and the State of Alaska Emergency Operations Center.

"The disasters allowed us to develop relationships with each other. It’ s because of those relationships and experience with prior disasters that we can have everybody at the table to plan, discuss mitigation from different standpoints for each type of disaster, have action plans and communication systems in place, and train people for different aspects of community disaster response."

COMMUNITY EMERGENCY RESPONSE TEAMS

The Community Emergency Response Team (CERT) program educates volunteers about disaster preparedness for the hazards that may impact their area and trains them in basic disaster response skills, such as fire safety, light search and rescue, team organization, and disaster medical operations.

COMMUNITY FOOD EMERGENCY AND RESILIENCE TEMPLATE

To prepare food supplies before a disaster, the MSB and the UAF Cooperative Extension Service both recommend a guide developed by the Emergency Preparedness Work Group of the AFPC called the Community Food Emergency and Resilience Template. The template asks the user to describe:

 current community infrastructure and emergency food response capacity,

 local harvesting resources,

 current stored food resources,

 emergency procedures, and

 recovery procedures.

Plan implementation includes building a multi-day emergency food reserve, an emergency reserve stockpile inventory spreadsheet, guidelines for individual/family pantries, and relevant federal resources. A major component of the template is a guide to creating a community food storage called the Alaskan Community Emergency Food Cache System (ACEFCS).

The ACEFCS was created with the purpose to increase communities in Alaska to feed themselves in the case that typical food supply routes and schedules are temporarily disrupted. The plan calls for public-private collaboration and partnerships with local food vendors to manage community-based food stocks of an appropriate quantity and quality that is ready to be deployed at any given moment. Local food vendors include institutional food services, distributors, nonprofits, agencies, schools and potentially stores and restaurants. While the template was meant to be used by any community of any size, there are no publicly available reports of any borough governments using it.

Figure 81. Screenshot of the Community Food

BOROUGH AND STATE GOVERNMENT PREPAREDNESS

BOROUGH GOVERNMENT PREPAREDNESS

The borough manages limited, full-time emergency responses, which are coordinated on an areawide basis by the MSB Public Safety Director. The MSB recently developed an Emergency Operations Center, which is a dedicated facility for emergency operations. Emergency preparedness and Planning services are supported by the General Fund. Funds for emergency response cover unanticipated expenditures resulting from natural or human caused disasters including disaster response expenditures, but they are only available after the issuance of the formal declaration of emergency.

As a second-class borough, the MSB has limits to building food security into its emergency response, including limitations related to public health. For instance, the MSB technically doesn’t have the authority to build food caches, create food storage facilities, nor feed people. Instead, it relies on the State of Alaska’s “hub-and-spoke” model with Anchorage as the hub. During an emergency, food is brought into Alaska within about seven days. Within about 10 days total, the MSB helps disperse the food throughout the MSB. The MSB Department of Emergency Services works together with the Mat-Su Food Coalition to help distribute the food.

The MSB Department of Emergency Services is working with the State of Alaska to develop a FEMAacceptable emergency and disaster response plan, which includes food distribution. The department is also working on a food distribution plan that includes the Mat-Su Food Coalition, treating them as the end of the MSB’s own hub-and-spoke model.

STATE GOVERNMENT PRE

Some disasters that hit the MSB are beyond the scope of its powers and capacities, so it will request support from the State of Alaska. The state manages most emergency response, including emergency food system management. When state capabilities are exceeded, it will request assistance from the federal government. When FEMA is requested to assist in a disaster in the MSB, it takes FEMA to distribute food out to individuals and families.

Alaska’s food security and emergency response planning began in 2011 by then-Governor Sean Parnell, who made disaster readiness an administrative priority. Governor Parnell proposed $4.9 million for an establishment of emergency food supplies that would feed 40,000 people for up to a week. One total storage site each would be located in Anchorage and Fairbanks, where military bases are also located.4 The state sought one vendor that would provide the food and manage the emergency supply, but the effort failed when it didn't get any qualified bidders.5

From late 2013–early 2014, the state tried again. The State of Alaska, Department of Military and Veterans Affairs, Division of Homeland Security and Emergency Management sought competitive proposals to contract with a qualified supplier for the purchase of emergency food products for the State of Alaska.6 It is unclear as to whether the State successfully acquired a bid.

In 2018, through the State of Alaska Division of Homeland Security and Emergency Management, the Mass Care Group developed a Feeding Support Operations Guidebook designed to be implemented during either a state or federally declared disaster. The guidebook outlines disaster feeding and hydration operations best practices, policies, and procedures for all-hazards, state-level, multi-agency disaster feeding support in Alaska.

Figure 82. Feeding Operations After a Disaster Declaration (screenshot of the State of Alaska Mass Care Group Feeding Support Operations Guide).
Figure 83. Screenshot of the cover page of the State of Alaska Mass Care Group Feeding Support Operations Guide.

"...When you look at the whole valley there is one road in and one road out between Anchorage and the Mat-Su Valley…We need to become less dependent on resources coming in from Anchorage...We need to develop systems within the Mat-Su Borough that allow us to respond to any disaster [where] we are cut off from one of our main sources of food and supplies...We have seen during the pandemic what happens when shipping doesn't come in the way it's supposed to. We have experienced shortages. We see highway blockages that prohibit people from getting in and out."

Individual preparedness is paramount for any disaster in the Mat-Su, but the capacity to cope varies across communities in the MSB. As discussed in Chapter 3: Current and Future Risks, some communities have characteristics that make them more vulnerable to some hazards than others. Other reasons beside community vulnerabilities might be community infrastructure and service areas.

An important factor to capacity to cope is the amount of community infrastructure that’s available to support those in need during disasters, which includes community centers, schools, libraries, food banks and pantries, and similar institutions that can provide food, water, and shelter (see Figure 84). Most of the community infrastructure is within the MSB’s Urban Core Area which has a higher population density than other parts of the borough. Unfortunately, this can leave out people in rural and remote areas, especially when disasters cut off any of the three highways that lead in the urban areas.

Capacity to cope also varies according to the borough’s Road/Fire Service Areas. The MSB provides road and fire services to areas that choose to receive them, and their taxes pay for those services. Other communities choose to opt out. While this system allows residents to choose whether to opt in or opt out, the quality of service that communities provide for themselves could differ from the borough’s in terms of cost, quality, and reliability. If communities not serviced by the borough are unable to provide fire and road service for themselves, they may be more vulnerable to greater disaster impacts. On the other hand, communities who can provide reliable services at a specific cost to themselves would be less vulnerable.

Local Food Pantry Staff

One way that the borough could improve capacity to cope across the entire region is to explore how to improve redundancy, or the duplication of processes to improve a system’s ability to withstand and continue to perform after damage or loss of infrastructure.

Several stakeholders noted that the borough’s road system was extremely vulnerable to disasters. It needs redundancy, or the addition of one or more transit systems to support the Glenn Highway corridor.

While redundancy needs to be built in physical infrastructure, it also needs to be built in social infrastructure as well, including education, social services, and social networks. This requires a deeper understanding of how other entities prepare, such as schools, hospitals, food suppliers and retailers, and farmers.

“The most important word is redundancy. We have three roads that lead into the MSB. If any one of those goes down, you're down 33% of your resilient capabilities...If two of them go down, you're down 66%.”
MSB Employee #2

CHAPTER FOUR ENDNOTES

1. Ready. (n.d.). https://ready.matsugov.us/

2. State of Alaska. (n.d.). Preparedness Section. Alaska Division of Homeland Security And Emergency Management. https://ready.alaska.gov/ Preparedness/Outreach

3. To view the Public Emergency Information Dashboard, visit the following link: https://ready.matsugov.us/pages/severe-weather

4. The AssociatedPress. (2011, December 9). Parnell proposes $4.9 million for emergency food caches. Alaska Public Media. https:// alaskapublic.org/2011/12/09/parnell-proposes-4-9-million-for-emergency-food-caches/

5. Steen, M. (2014, July 22). Alaska aims to store emergency food supply for 40,000 people. GovTech. https://www.govtech.com/health/alaska-aims-tostore-emergency-food-supply-for-40000-people.html#:~:

6. RFP 2014-0900-2302, Emergency Food Purchase for the State of Alaska. (2013). https://aws.state.ak.us/OnlinePublicNotices/Notices/View.aspx? id=170369

BUILDING A RESILIENT FOOD SYSTEM

respond, and recover from disasters (and hopefully return to a normal state), resilience captures the ability to organize, respond, recover, adapt, and thrive, during and outside of disasters.1

This section discusses the land use and resilience strategies that residents want to see the MSB put into action to create a resilient food system. The results are not exhaustive and do not represent all stakeholders and needs but should be considered a critical starting point for the MSB and its partners.

Matanuska Community Farmers Market. (n.d.). Salmon on a rack. Facebook.

Resilience is not a new concept to Alaskans. Alaska Natives have had to constantly monitor the landscape and adapt to changes for millennia. Farmers and other food producers in the MSB have always had to prepare for and respond to weather and economic shocks to protect their crops and livestock, because it is the nature of the job.

Most stakeholder interviewees stated that they lived in resilient communities. Some characterized their communities as “tough,” “resilient,” and “independent,” with a streak of individualism. Others said that they lived in communities with people who are resilient and resourceful, yet generous and ready to help a fellow neighbor or community member. Residents of the Mat-Su take pride in being both self-sufficient and coming together as a community to help each other during disasters, with or without government help.

Being resilient, however, isn’t always an ideal state. As one stakeholder mentioned, some residents may be more resilient than they’d like to be, such as having to be resilient to trauma, violence, or social and environmental conditions that create harm. Moreover, continue to act resilient in the face of continuous adversity won’t eliminate traumatic conditions: instead, that requires critically analyzing systems and making intentional changes as a community.

The cultures of both self-reliance and community can co-exist and support the MSB in navigating disruptive change, but the MSB needs to consider how it can be resilient for vulnerable communities who cannot be self-sufficient.

“What makes us resilient is the fact that we are a community. Despite our diversity and our differences of opinions, if something bad happens we can come together to make things better.”
"People have had to revert to as many other resources they are able to get to respond. It is not so much resilience but having to adapt to changes, and sometimes it's not as good because you're always having to respond to the changes."
Tribal Manager
Local Food Pantry Staff

ENVISIONING A RESILIENT MSB FOOD SYSTEM

Food system resilience is our ability to react to and persevere through natural and manmade disasters such as earthquakes, protecting air/ water quality, experiencing an energy shortage, or a break in the food supply chain.

MSB

Comprehensive Plan Community Survey

Food systems should have the capacity to support food security, even in the face of minor disruptions and major disruptions such as disasters. The ability for a food system to withstand and recover quickly indicates food systems resilience.

The MSB’s dependence on imported foods won’t go away anytime soon, but the region can start building a local food system that still flourishes in spite of a disaster.

Based on the Comprehensive Plan Community Survey, stakeholder interviews, and public workshops, residents and communities in the Mat-
Su want to see the borough government work toward disaster preparedness, adaptation, and resilience, especially as it pertains to food security and food systems.

LAND USE PRIORITIES

The survey asked residents to identify compatible land uses (i.e., land uses which are similar to or complement each other) that they would like to see incentivized within three miles of their neighborhoods. The top five uses deemed most compatible were 1) farmers markets or local produce stands, 2) restaurants, 3) agriculture, 4) grocery stores, and 5) ranching or animal husbandry.

Figure 85. Most Preferred Land Uses (Comprehensive Plan Community Survey). Note that 508 respondents (about 20%) answered that they prefer to live in an area with little to no services.

RESILIENCE PRIORITIES

In the survey, residents were also asked to consider how the MSB could invest in community and infrastructural resilience not just for food security, but for economic development, responsible land use, planning, and more. Respondents selected which resiliency actions should be a short-term priority (0–3 years), a medium-term priority (4–6 years), a long-term priority (7–10 years) or a waste of taxpayer money.

A majority of respondents (over 50%) wanted to see in the short term (0–3 years): tax incentives for local agricultural businesses, communitybased emergency response teams and training, green spaces and buffers, and stronger, diversified transportation and food networks.

"Food

security needs to be #1 on our priority! Invest in local farms, farmer markets, bulk food supply and agricultural endeavors to bring this MSB Resident (Comprehensive Plan Community Survey)

Figure 87.
Figure 86.

88.

Figure
Figure 89.

CONNECTING THE PAST TO THE FUTURE

When we refer to the MSB’s history, we see how rapidly changing conditions pushed the MSB in new directions. This was often due to Alaska’s economic “booms and busts.” The MSB is also experiencing changes that haven’t been handled before: a growing population and widespread development; aging infrastructure; worsening disasters; and an increasing feasibility for agriculture.

One of the largest challenges the MSB faces is determining whether its current food system can adapt to the possible futures that await it. It will have to decide whether and how it can capitalize on these re-emerging agricultural sectors while responsibly managing the environment and protecting key natural assets.

Notably, those that moved to the Mat-Su were attracted to it for its rural lifestyle and natural community assets. Residents feel that their quality of life has recently diminished due to the unprecedented growth and development in recent decades, which has impacted aspects of life related to recreation, noise levels, wildlife, traffic and congestion, and incompatible land uses.

Survey respondents called for a return to the Mat-Su historic roots in agriculture and maintaining the community’s values and “small-town” character. One of the most significant ways the MSB can work to maintain its traditional character is through the protection of its natural “assets” such as its wildlife, waters, and farmland.

The MSB is faced with the challenge of maintaining the quality and character of the MSB, which has drawn thousands of people to the area for the last four decades, while continuing to grow and meet the demands of the future.

How can the MSB both manage change while preserving tradition to enhance overall community and infrastructural resilience?

Figure 90. Konig, J. (2020). Williams Reindeer Farm. Butte (Palmer), Alaska. Flickr.

MSB ROLES

The MSB should commit to constructing a resilient food system within the context of disaster preparedness that strives to minimize failures in the food system as often and as efficiently as possible.

Many food security solutions have already been by Alaskan stakeholders, residents, communities, researchers, and policymakers. Strategies and programs to build community resilience are not “one size fits all,” but must be tailored to meet local needs, fit available resources, and build on existing strengths in the MSB.

The MSB is still defining its role of government and what that looks like, making it uncertain what the MSB can and should do to provide the most efficient government possible for its residents. Rather than propose a definitive list of solutions, this section therefore proposes a framework in which to consider solutions and how they might be implemented.

The following framework to approaching solutions was developed from synthesizing common themes, sentiments, and needs from the community survey results, stakeholder interviews, and best practices from research and a case study analysis.

RESEARCHER PLANNER

REGULATOR PROVIDER

COLLABORATOR INVESTOR

MSB AS A RESEARCHER

Research is a powerful process meant to uncover key features about a community, and it is a critical step to take in order to develop meaningful, practical, and sustainable food security solutions. Research might be conducted by MSB staff as a part of their official responsibilities (i.e., Information Technology). Alternatively, the MSB could hire an external consultant to perform research for them over a certain period of time. The MSB could also use research produced from the UA system and state agencies. As a part of its research process for the borough’s comprehensive plan, the MSB relied on surveys, interviews, public workshops, and conversations with community members.

According to a report released by the legislative Alaska Food Strategy Task Force, there is a correlation between increasing in-state research and increased agricultural production.2 The MSB can collect information on food security through the methods mentioned above. It could also support its partners’ research and data collection efforts by sharing it or incorporating it into plans.

Recommended Research Tools

It is highly recommended that the MSB conduct some type of a food assessment. A food assessment is a useful tool to evaluate the current state of the local food system and its characteristics. Food assessments are tailored to meet the specific needs of each community and usually analyze one or more aspects of the food system (e.g., production, aggregation and distribution, food access, nutrition and public health, etc.). The assessment also identifies strengths, weaknesses, and opportunities. The types of assessment that may be most useful for the MSB include:

 food security assessments

 land inventory food assessments

 food industry assessments

 community food asset maps3

Food Security Assessment

The Comprehensive Plan Community Survey provided useful information on food security and food procurement in the MSB, but a larger amount of data is needed that is collected over a long period of time to understand longer-term trends. This type of assessment would identify aspects of the food system that impact those vulnerable to food insecurity (e.g., low-income, rural and remote, older, disabled, etc.) and identify strengths and challenges in disaster preparedness.

Land Inventory Food Assessment

A land inventory assessment typically identifies underutilized land that is suitable for agriculture, and the MSB has an abundance of land. The data that informs this assessment includes Geographic Information Systems (GIS) mapping, but it is important to work “on-the-ground” with farmers, community members, and land stewards. Land inventories could be housed within a Borough Asset Management Plan (see MSB as a Planner).

Food Industry Assessment

A food industry assessment is helpful for identifying key food industries in the borough, which could help investors and developers decide on whether they should invest in them. It would be a helpful tool for uncovering innovations in the private sector and determining how to support their growth. This type of assessment usually needs quantitative data covering local food businesses or clusters of related firms. Please note that a food industry assessment shouldn’t be the sole supporting document for making economic decisions. It should complement other plans that factor in the social and environmental implications of an investment decision.

Community Food Asset Mapping

Community food asset mapping articulates community needs and identifies vital social, physical, or natural resources and their connections to the food system. By taking an asset-based approach to food-system visioning, the MSB, in partnership with communities, can identify existing or potential community food assets that may not be captured by conventional data collection. Including the public in research will be beneficial for both the MSB and the public, and the public may feel energized to contribute their local knowledge and expertise to inform the process.

The MSB should coordinate with partners on community food asset mapping exercises, such as Community Councils and community organizations. Community Councils not only provide local knowledge but connect the borough to the public. Community organizations (e.g., food banks and pantries, Mat-Su Health Foundation [MSHF], etc.) could provide local knowledge as well as data and funding.

Key Challenge Lack of Quantitative Data

While there are many reports available on the statewide food system, there has been no detailed comprehensive assessment specifically on the food system in the Mat-Su, despite a rich and varied agricultural history. A recent report by the Alaska Food Strategy Task Force reported that while much knowledge already exists, it remains disconnected and underleveraged.4 Furthermore, databases that traditionally collected and analyzed agricultural data, such as the United States Department of Agriculture (USDA), rarely separated statistics on the MSB from the Municipality of Anchorage.5

Key Asset—Existing Collection of Available Research

The bulk of statewide food systems planning in Alaska has been done either solely or partly by the AFPC. The UA system, which includes the Matanuska Experiment Farm and Extension Center, is conducting research in traditional agriculture as well as outdoor recreation, renewable energy, biobased products, and wildlife habitat quality.6 The MSHF is involved in assessing food security and public health through surveys and assessments. These are just a few examples out of many local and state entities that the borough should recognize and work with. Partnering with other entities on research would also ease up staff time and budget to focus on using the data to create action items (see MSB as a Collaborator)

MOVING FORWARD: BEST RESEARCH PRACTICES

1. Partner with research institutions and universities on research and data collection and assign borough staff to act as liaisons to those partnerships.

2. Support and centralize existing organizations’ data collection, and agree on a framework for collecting, organizing, and storing data.

3. Identify which metrics best capture information on food security and use those in plan-making.

4. Examine proposed solutions in reports for their feasibility to implement at the borough level based on funding, regulatory, and MSB staff labor expectations.

MSB AS A PLANNER

Planning for food security and food systems is used to identify the challenges a community faces and to develop effective tools to address them. Once removed from the planning field in the United States, local governments are beginning to play a greater role in shaping food systems through planning, including borough governments across Alaska.

Recommended Planning Tools

Comprehensive Plans

Comprehensive plans are important documents for food systems planning because they are the primary document driving land-use, zoning, planning, and design in communities for years to come. The MSB’s comprehensive plan could be the core document for local and regional food production and healthy food access and connect goals on food security to other goals on economic development, transportation, public services, public health, and more.

Community-based Comprehensive Plans

: All three cities and most CDPs have communitybased comprehensive plans. Community-driven planning is an important way to outline a community’s vision of how they’d like to see growth and development. The MSB Planning Commission and borough staff are necessary partners in creating a community-based comprehensive plan. This is also a good opportunity for Community Councils and community members to discuss food security concerns.

Hazard Mitigation Plans

Hazard Mitigation Plans (HMPs) are useful for informing communities of hazards and for ensuring that emergency services, local authorities, and organizations can efficiently respond and coordinate with each other during disasters. The borough is required to update its Hazard Mitigation Plan every five years in order to receive funding from FEMA, and the next update is happening in 2025. The next HMP could include an assessment of food security and strategies for improving food security before, during, and after a disaster.

The MSB should consider creating an implementation plan to the HMP that includes strategies and performance goals to reduce hazard risks and to improve food security. Survey respondents generally supported an implementation strategy that complemented the HMP and MSB Comprehensive Plan.

Asset Management Plan

The MSB uses Asset Management Plans for natural resources and borough-owned land parcels.7 These plans provide a framework for making decisions about the use, development, and protection of resources. These plans are useful for inventorying critical assets and managing them to a justifiable standard. Adopting them requires a thorough scientific and technical inventory, a review of past and present uses of the land, and public input on how these lands should be managed. An asset management plan for food security could include a detailed inventory of all parcels suitable for agricultural development and a detailed breakdown of costs that come with managing them.

Other Plans

The MSB could create a standalone food system plan or incorporate food security/food systems as they see fit into any combination of plans:

economic development plans

public facilities plans

regional transportation

farmland protection

historic preservation

community engagement

Key Challenge Implementation

Good plans require clear objectives, metrics of success, funding mechanisms, and established partnerships ready to take on certain tasks. They also require a clear vision, an understanding of the borough’s identity, and an ability to withstand regular changes in leadership on all levels of government. Failing to complete these steps could result in inaction. Plans also need to be written so that the goals in them support or align with goals in other borough plans and stakeholders’ plans; otherwise, conflicting goals or priorities may arise.

Key Asset—Other Alaska Local Governments

Borough-wide food systems planning work is slowly emerging in the state of Alaska. A review of the 12 organized boroughs in Alaska (including the MSB) revealed that 10 boroughs explicitly planned for food security/food systems. Food security appeared in six comprehensive plans, two climate-related plans, and two HMPs.

Food is gaining momentum in comprehensive visioning and planning in Alaska, but less so in hazard mitigation plans. Nonetheless, people want to have these conversations and are participating in the planning process to do so. The MSB Planning Department could reach out to other planners to discuss their implementation plans for food systems goals and action items. A list of existing borough plans that address food security are available in Appendix D. 8 Also, see Appendix E for a case study analysis on possible planning timelines.

MOVING FORWARD: BEST PLANNING PRACTICES

1. Define overarching goals and strategies for food security in the updated Comprehensive Plan and Hazard Mitigation Plan based on the findings in this report.

2. Break down implementation strategies for food security in the Comprehensive Plan into short-term, mid-term, and long-term horizons, and develop metrics to measure the progress taken.

3. Identify MSB departments, partners, and stakeholders who are ready to take the lead on certain food security strategies, as according to existing and future responsibilities.

4. Create active and intentional planning within and with communities, taking into deep consideration the uniqueness of all the communities that reside in the MSB.

5. Strive to align borough goals on food security with stakeholder and community-developed plans.

MSB AS A REGULATOR

The Comprehensive Plan Community Survey and stakeholder interviews revealed that residents are ready to discuss some form of land use regulation as a tool to balance growth and development, especially as it pertains to the protection of farmland and cherished community resources. The amount of growth the MSB has seen in recent decades has given rise to land use conflicts, and residents feel that aspects of their quality of life have diminished due to the recent loss of farmland. While planning identifies the types of land use that a community would like to see, land use regulations create the conditions that support those desired land uses. Used responsibly, regulations are a powerful tool that can be used to guide growth and development in an orderly manner, protect community health and safety from unsafe or undesirable land uses, and establish ground rules for developers and businesses interested in coming to the MSB. Importantly, land use regulations can help stabilize property values in a community long-term by eliminating the potential for conflicting or incompatible land uses.9

Not all land use regulations have to be the same. Rather than imposing regulations from above, they can be developed in a participatory way so that communities can receive the level of land use regulations that they want. The MSB can also review existing land use regulations and determine whether they need clarity.

Recommended Regulation Tools

The MSB should explore tools that prevent the conversion of farmland to subdivisions and encourage food production on existing protected land. To be successful in the long term, these regulation tools must be able to be held up in a court of law.

Land Use Maps

The MSB does not know how land is being used, and land use maps can help it ensure that land is being used to its maximum potential. To increase transparency in development and keep communities informed of how nearby land is being used, the MSB could require developers to describe a form pre- and post-development of how the land is being used. For communities residing in Special Land Use Districts, they already have permitted and prohibited land uses, but these are not tied to specific locations in the district. The MSB could work with communities to develop Land Use maps that detail where certain types of land use are most beneficial. This would continue to maximize the freedoms of property owners by placing land use decisions in their hands.

Incentive-Based Zoning

A zoning ordinance is a commonly used tool for governments to guide orderly growth and development. It typically consists of a document depicting zoning districts such as residential, commercial, and industrial land uses, as well as land uses that are permitted, permitted under certain conditions, and prohibited uses.

In the MSB, land use regulations don’t have to impose restrictions. Incentive-based zoning is a type of zoning in an ordinance that provides an economic incentive for property owners to undertake certain activities that benefit the overall borough.10 This could include exemptions or certain benefits to developers who choose to fulfill public goals, such as a reduction in permit costs.

To meet the needs of a growing population while protecting farmland, the MSB could choose to incentivize agricultural subdivisions (e.g., planned unit developments), and encourage developers to create shared spaces in residential subdivisions that encourage shared growing spaces, equipment, and storage areas in development plans.

Incentive-Based Zoning

(cont.)

In addition, the MSB could encourage Special Land Use Districts to expand their list of permitted uses to support food production. For example, to support food producers in diversifying their income, permissive zoning could encourage on-site farm stands and retailers, on-farm enterprises, or farm labor housing. Permissive zoning could support households and small businesses by allowing season extension tools (e.g., hoop houses, high tunnels), poultry and small livestock, and cottage foods.

Special Land Use Districts

A Special Land Use District (large tract of land assigned by the MSB) is the primary land use regulation tool used by CDPs to codify desirable and undesirable land uses since they cannot zone themselves. There is also no set number of zoning districts, so the MSB can create as little or as many as they would like based on community preferences. If CDPs pass a community plan that outlines their land use preferences, they should consider establishing their community as a Special Land Use District, which would provide legally enforceable protection for their desired land uses.

Key Challenge Varying Community Preferences to Government Reach

The borough is an enormous area with about thirty communities. Most communities have voiced a readiness for considering reasonable land use regulations, but there remains a tension between the need for regulation to address current land use conflicts and the amount of government involvement in residents’ lives. Some communities prefer more regulations, while other communities prefer less. There may be some forms of regulations that residents desire but which cannot be enacted by the MSB without voter approval due to the borough’s second-class status (e.g., health powers).

Key Asset Starting with a “Clean Slate”

Because the MSB does not have the issue of retrofitting any existing code, there is an opportunity for the MSB to develop land use policy that protects individual and collective freedoms while having a positive impact on all MSB residents for years to come. The MSB can also refer to existing city codes (Wasilla, Palmer, Houston), which address food production to varying degrees.

MOVING FORWARD: BEST PLANNING PRACTICES

1. Ensure that any form of zoning is consistent with community (CDP) and city land use goals and preferences.

2. Use regulations tools that conserve natural community assets (wildlife, farmland, and waterways) throughout all stages of the development process.

3. Regularly provide educational and engagement opportunities for communities to participate in developing regulations for food security. This includes education on the MSB’s second-class powers, the types of existing land use tools, and types of borough enforcement.

4. Develop mechanisms for land use regulation that hold the borough accountable to enforcing them, such increasing the number of code enforcement officers or developing measures of success for implementation.

MSB AS A PROVIDER

As a second-class borough, the MSB is expected to provide an adequate level of baseline services. Government services are necessary so that communities can fulfill fundamental needs that they couldn’t otherwise provide for themselves in an economical way.

The MSB relies on the taxes collected from borough residents to service education, recreation, and emergency services on an areawide basis, and roads, fire, water, sewer, and economic development on a non-areawide basis. This means that communities must vote to opt into non-areawide services because their taxes fund those services delivered to their area. There are some services that the MSB provides through a fee for service (e.g., waste services, including the landfill and transfer sites). Others the MSB does not provide at all, which include law enforcement, energy, broadband internet, and public health. Services not provided by the borough are provided by government contractors or the private sector. All these services are important for maintaining not only food security, but water and energy security which are all crucial yet susceptible to natural and manmade hazards.

Besides continuing to provide much needed public services, the MSB could explore additional services that promote food security and disaster preparedness, which don’t have to translate to tax increases. See the next section for recommended provision tools.

Recommended Provisions

The MSB could explore any combination of the following additional services for encouraging food security and disaster preparedness.

Provision of Information

The MSB provides information on borough affairs through its official webpage, email notifications, official borough meetings, and social media. Borough departments may offer additional information on department-specific efforts (e.g., MSB Planning Department offers a bi-monthly newsletter).

The Comprehensive Plan presents an opportunity to develop goals focused on improving the content of information for disaster preparedness and food security. The MSB could also commit to providing information published from partners already engaged in food systems work by providing a channel for them to share critical updates and needs (e.g., UAF Cooperative Extension Service, Mat-Su Food Coalition). Possible information to promote might include food access programs, hazard maps, food safety, or grant opportunities for improving community food security and hazard mitigation.

The MSB could partner to share food-related news or create curated information on specific topics, such as local food festivals, local food directories, or local food/agriculture newsletters. Residents of the MSB will want to be notified of how the MSB is implementing the plan.

Systematically providing information on what and how the MSB is achieving its food system resilience goals is a way for the borough to be held accountable by the public. Besides virtual formats and borough meetings, it encouraged the MSB to share information with the public through inperson presentations or workshops in community spaces.

Provision of Technical Assistance

The provision of technical assistance would be valuable for private enterprise, nonprofit organizations, and community partners who aim to implement food systems resilience action items but initially lack the capacity or resources to get started.

Provision of Technical Assistance (cont.)

Examples of technical assistance might include:

 assisting with grant-writing

 providing job training and employment resources

 completing data requests and interpreting data

 allocating staff expertise on agricultural land use policy and borough code

The MSB could consider creating a part-time agricultural or food security specialist position that would be responsible for managing technical assistance.

Provision of Educational and Engagement Opportunities

The MSB currently offers programs that aim to increase good planning and public safety, such as the Neighborhood Watch program and a Green Infrastructure program. The MSB could expand its education and engagement opportunities by tailoring its disaster preparedness training to unique community risks, relying on information provided by the Alaska Health Equity Index and other sources.

The MSB could develop educational programming on building individual food security (e.g., home processing, creating emergency stockpiles, etc.). It could also promote existing emergency food preparedness educational programs offered by regional partners. It is highly encouraged that this content is offered in both virtual and in-person formats to accommodate as many populations as possible. Possible content might include:

processing foods at home (in partnership with UAF Cooperative Extension Service),

designing and managing home gardens,

creating emergency stockpiles (in partnership with emergency food providers),

starting and maintaining a food business, or

following borough code for food production.

Key Challenges

MSB Staff Capacity

Depending on the number of staff available to implement these recommended services, crossdepartmental coordination and collaboration with city staff equivalents might be necessary (see MSB as a Collaborator). If that is the case, one challenge is navigating bureaucracy. High priority items might get pushed to the side if problems arise, or poor working relationships across departments or between departments and elected/appointed officials lead to inaction.

Rural-Urban Divide

Current public willingness to pay for services that the borough provides is different in urban and rural areas. Residents who currently feel that their needs aren’t being met (e.g., water, roads, energy) may be hesitant about (or directly oppose) the MSB expanding its services, especially if it implies an increase in taxes. The MSB should consider how the services it provides are potentially inaccessible to those in rural areas.

Key Asset—Existing Local, Regional and State Resources

Just like there are many entities already engaged in research, there are others who are experienced in providing these recommended services, such as the Alaska Division of Agriculture (which offers grants, agricultural information, regulations, and other resources), the Intertribal Agriculture Council (provides direct assistance with USDA program access such as outreach, eligibility, applications, and contract implementation support), or the Soil & Water Conservation Districts (offer programs on responsible use and conservation of the MSB’s natural resources).11

A future resource to watch is the USDA Islands & Remote Areas Regional Food Business Center, which will provide coordination, technical assistance, and financial assistance for projects that support a resilient Alaska food system.12 The Food Business Center will be partially directed by the Alaska Food Policy Council. With the amount of programs already in place, the MSB doesn’t have to create everything from scratch.

MOVING FORWARD: BEST PROVISION PRACTICES

1. Utilize existing networks and strengthen partnerships through regular communication and mutual support.

2. Regularly assess inequities between rural and urban communities on how government services are delivered and received.

3. Regularly employ public input tools to determine the type of information communities are interested in.

4. Prioritize maintaining and improving water, energy, and transportation infrastructure that most directly affect food availability, food accessibility, and food acceptability.

5. Obtain consent on sharing any services from Alaska Native partners that contain Traditional Knowledge.

MSB AS A COLLABORATOR

Developing and implementing food security and disaster preparedness solutions cannot be done singlehandedly by the MSB–it has to rely on the collective work of communities, stakeholders, organizations, and other government agencies. Collaborations are especially important for ensuring that solutions are feasible if they require the involvement of multiple stakeholders. Collaborations also help create redundancies in systems that strengthen community and infrastructural resilience to disasters. Finally, collaborations are necessary to garner community buy-in to a proposed policy.

For the MSB to collaborate, it needs to research and plan strategies for developing long-term partnerships that are based on a clear and shared vision, plus a mutual trust and understanding of each other’s motivations and needs.

Recommended Modes of Collaboration

Collaboration Between Governments

Collaborations between governments are useful for projects that require solving complex regional problems (in this case, food systems resilience) with a large amount of resources. Examples include shared public services management, economic development, funding and research and data collection. The MSB could partner with cities, Tribal governments or state agencies, and Community Councils.

Collaboration Within Borough Government

Collaboration within government uses involves two or more entities within the borough that contribute their specialized expertise to address a regional problem using borough resources. This includes borough Departments, the borough Assembly, the MSBSD, and advisory boards and commissions which are made up of appointed residents.

Government-Third Party Partnerships

Partnerships between government and third parties refer to work with non-governmental entities: private enterprise, nonprofit organizations, faith-based institutions or the general public. There are many organizations in the Mat-Su with a strong volunteer capacity and grassroots organizing skills, and they could provide their expertise, resources, and connections to address food systems resilience through a specific lens:

 health (e.g., Mat-Su Health, Connect Mat-Su)

 economic development (e.g., economic development corporations, chambers of commerce)

 housing authorities (e.g., Alaska Housing Authority or Cook Inlet Tribal)

 Alaska Native well-being (e.g., Native-led organizations, Tribal governments)

 nutrition (e.g., MSBSD and hospitals for farm-to-institution programs)

 transportation (mobile food pantries, public transportation programs)

Nonprofit organizations are ideal partners because they are integrated in the community on a specific issue and provide community grants and programs. They would also be useful for the MSB to deliver information to a specific audience as well as reach them more easily for stakeholder input on solutions.

A direct way the government collaborates with the public is through its Capital Improvement Program (CIP). The CIP has a list of infrastructure projects based on citizen nominations and priorities from the MSB Comprehensive Plan.13 For a capital improvement project to be considered, the project must be supported by a community or the MSB Comprehensive Plan.

Key Challenges Balancing Independence and Integration

While partnerships are useful for distributing services responsibilities, the MSB risks being ineffective if it has to manage too many partnerships. The MSB needs to differentiate between collaborations that only require its initial support and collaborations that require ongoing check-ins.

Key Asset Food System Champions

Food systems champions are individuals who expose challenges in the MSB food system and are highly involved in making positive change. They might also have experience communicating their work, educating others, and empowering others. They can be anyone of any background related to food, and they are ideal partners for creating food security solutions.

If the MSB were to establish an advisory board or commission, it would be an appropriate space to distribute information and collaborate with food systems champions. It is also an ideal space to vision and reach consensus on goals.

MOVING FORWARD: BEST COLLABORATION PRACTICES

1. Establish strong and flexible lines of communication with local food systems champions and other entities. Co-create a vision and goals, meeting regularly to move efforts forward in a coordinated fashion.

2. Agree to collaborations that will improve redundancy and overall resilience to hazards.

3. Avoid attaching regulations to collaborations (i.e., encourage voluntary agreements).

4. Have a presence at partners’ meetings (e.g., show up at Mat-Su Food Systems Convening) to stay up-to-date and provide updates on borough affairs.

5. Avoid periodically inviting non-governmental stakeholders and groups affected by food issues to the table. Instead, activate those relationships regularly.

MSB AS AN INVESTOR

Investment refers to solutions the MSB is committed to working on because it believes in its longterm benefits. Survey respondents and interviewed stakeholders emphasized the need for the MSB to invest in food security and provide incentives for agricultural land protection and agricultural businesses. Investments can encourage healthy business competition and support small and familyowned agricultural businesses to compete against larger companies and monopolies.

To invest in a community requires a vision, background information on possible future conditions, and a commitment to achieving that vision. Investments could be direct (e.g., tax incentives) or indirect (e.g., budget reallocations, local procurement, agricultural conservation easement programs.) All of these investment tools can work to keep Mat-Su dollars in the Mat-Su.

Importantly, these investments can’t be done without an investment in utilities, infrastructure, and people. By investing in its youth in particular, the MSB can make agriculture a viable career prospect in the region and help retiring farmers place their farmland into the next generation’s hands.

Recommended Investment Tools

Purchasing Power

To encourage local food consumption, the MSB could use its purchasing power and create a local food procurement policy.14 Government (i.e., public) procurement is how the government uses tax dollars to receive goods and services from commercial bidders. Local governments might purchase food for jails, juvenile facilities, public hospitals, child-care centers, schools, or senior programs and residences. Local procurement can improve the quality of meals for government programs and public institutions, as well as sustain local supply chains and new job creation. Each additional dollar that circulates locally boosts local economic activity, employment, and ultimately, tax revenue.15

Alaska has a state agricultural and fisheries products preference that allows for a municipality to purchase a product harvested in-state as long as it is priced not more than 15 percent above the similar product harvest outside the state.16 The MSB’s preference in its borough code was last updated in 1994. Updating local procurement policies will require clear goals, tracking and reporting resources, and government buy-in.

Grants

There are a variety of funds available for businesses, organizations, and governments in the MSB to pursue. Grants are an ideal type of fund because unlike loans, they generally do not need to be repaid. The federal government as well as numerous nonprofit organizations and foundations offer grants that address various aspects of the food system.17

The MSB may be the prime recipient of funds (i.e., they are responsible for directly using the funds), or act as a pass-through entity that transfers funding issued by a federal agency to communities and units of local government. Some grants would require a match from the MSB.

In addition to local governments, there are other entities eligible to apply for federal grants such as agricultural businesses, food policy councils, nonprofit corporations, and Tribal governments. Some of these do require matching fund contributions from the MSB. There are many federal grants available for farmers markets, food production, transportation, infrastructure (e.g., meat facilities, processing units, etc.) and more for both urban and rural areas. Private grants are also available through many foundations (e.g., Ford Foundation, Rockefeller Foundation, or the Kellogg Foundation).

Grants (cont.)

The MSB could adjust its budget to include more money for grants. It could, alternatively, take advantage of federal grant funding opportunities to staff borough positions, develop programs, or be pass-through funding to support organizations. The MSB should not only become knowledgeable in possible funding opportunities for communities but pursue these funding opportunities themselves.

Purchase of Agricultural Conservation Easements:

Agricultural conservation easements are long-term investment tools used by both governments and agricultural services to compensate landowners for permanently protecting their land. Easements are entirely voluntary agreements that ensure that agricultural land is protected from one generation to the next while remaining in private ownership. An easement on agricultural land limits non-farm development, but it allows for continued farming and the building of additional agricultural structures. An easement on a precious wildlife habitat might prohibit any development. Easements are flexible documents that can be customized to each individual property and farmers’ needs.18

The Alaska Farmland Trust is one organization that helps landowners place conservation easements on their property, and some lands are already protected in the Mat-Su.19 It is the only agricultural land trust in Alaska. It mostly works within the Mat-Su and has acquired 481 pieces of land through agricultural easements. The Alaska Farmland Trust is a crucial partner for the MSB to invest in productive land.

Community Improvement District or Local Improvement Districts

The MSB uses Community Improvement District (CIDs) and Local Improvement Districts (LIDs) in collaboration with the district’s property owners. The owners agree to impose self-assessed taxes to the local government in order to generate funds for physical improvements or other amenities directly benefiting their businesses or neighborhood. This special assessment is then returned to the district’s management entity and the funds can be used to finance improvements. The MSB already encourages the establishment of LIDs to improve environmental services that mitigate disasters, and it could do the same for improving food production-related services.20

Tax Incentives

This section reviews three types of tax incentives that the MSB could use.

Tax abatements are a financing tool that eliminates or reduces tax liabilities for qualified projects, investments, or other business activities. In a typical tax abatement program, a business agrees to make a significant investment in return for the elimination or reduction of certain taxes for a set period of time. Investments could look like job creation or capital investments.

Tax reductions could be applied to agricultural land to make the livelihood more affordable for farmers. It could also include a reduction in fees for licenses and permits.

Tax exemptions could be interpreted as property tax exemptions for farm buildings and equipment, or a forgiveness of any increases in assessed values from improvement. A recent report by the Alaska Food Strategy Task Force encouraged that local governments provide these exemptions, and MSB could review current tax exemption standards and adjust them for agricultural producers. 21,22

Key Challenge—Balancing Short-Term Needs and Long-Term Goals

Just like any other government, the MSB has to work toward the future while making sure to address today’s needs. To do so effectively, the MSB has to be ready and willing to adapt to changes.

As discussed earlier in this chapter and in Chapter 3: Current and Future Risks, the MSB is not only experiencing changes in disasters that they are very familiar with, but also changes that haven’t been handled before: a growing population and widespread development; aging infrastructure; worsening disasters; and an increasing feasibility for agriculture. The MSB, like Alaska, has experienced volatile economic conditions in its past.

Addressing food security has to be done by looking at multiple time horizons (short-term, mediumterm and long-term), because certain issues will require immediate attention while others gradually appear. This same approach is necessary for food security solutions.

Key Asset Agritourism and Outdoor Recreation

Tourism and outdoor recreation are sustainable, year-round economic sectors in the MSB. Agritourism is a form of commercial enterprise that links agricultural production and/or processing with tourism to attract visitors into an agricultural business. Tourism is already an important and sustainable industry in the borough, as it’s supported by a unique mix of urban amenities and wilderness. Agritourism could boost the local food economy and sustain many jobs. It could also create another source of income for food producers by expanding their customer base.

The MSB could recognize the potential for agritourism by defining it in borough code. The MSB could collaborate with tourism services on tourist promotion plans, the development of tourism infrastructure, and support for festivals and major gatherings (i.e., Alaska State Fair). If the MSB prioritizes agritourism over local food affordability for residents, however, this solution could backfire and make the borough dependent on outside dollars.

MOVING FORWARD: BEST INVESTMENT PRACTICES

1. Invest in projects that provide an overall benefit to the public.

2. Partner with local businesses, community organizations, and institutions that have demonstrated a clear commitment and ability to pursue investments in food security.

3. Build community support for the investment tools used through timely and clear borough communication.

4. Establish a balance among all groups receiving investments that reflect all communities and community needs in the borough.

SOLUTIONS FRAMEWORK

Food security work doesn’t end once a plan or strategy is adopted. It will require a long-term commitment and could result in enormous benefits for the MSB and its communities as the MSB regularly evaluates the state of the food system and adjust to new conditions and new risks.

When developing food security and resilience strategies:

1. prioritize solutions that address major food system vulnerabilities to the hazards that pose the largest risk,

2. consider how a solution can be approached through different government roles (e.g., planning, research, regulation, provision of services, collaboration, or investment), and

3. consider how each solution can achieve the following to achieve food systems resilience:

Robustness

How can the Mat-Su food system develop the capacity to withstand any disruptions in the FTA before any food security is lost?

Flexibility

How can the Mat-Su food system work toward food security in multiple ways, and how can the system recover from a failure beyond one particular way?

Redundancy

How can the Mat-Su food system add elements so that a loss in one component is immediately replaceable by another component (i.e., creating back-ups)?

Resourcefulness and Adaptability

How can the Mat-Su food system sustainably use its resources and bolster its capacity to cope with disasters to maintain food security?

Goals and implementation strategies address key vulnerabilities in the five main components of the food system functioning across the six dimensions of food security as visualized in the food system FTA (see Chapter 2). See the next page for food system failures that occur by two or more hazards and roles the MSB can assume to address those disruptions.

The MSB can also match solutions from the borough policy scan to mitigating major natural or manmade disruptions. Once implemented, food security solutions need to be reevaluated in order to adjust to new conditions and new risks.23

SUPPLY CHAIN DISRUPTION

Hazards: Flooding and erosion, wildfires, winds and severe weather, earthquakes, volcanic ash, technology failure, pollution and contamination, logistical or economic shocks, political changes, and war or global conflict.

Diversify the food supply chain in the MSB beyond the Anchorage hub-andspoke model.

RESEARCHER

PLANNER

Identify successes and/or barriers local food producers experience when selling their products to food retail and foodservice institutions.

Plan for supporting infrastructure located around the borough that can meet the needs of small- and large- scale food production, including processing, manufacturing, distribution, and storage. In addition, plan to support the emergence of food hubs.

REGULATOR

PROVIDER

COLLABORATOR

Consider incentive-based zoning that locates food producers and entrepreneurs near existing services and population cores that prefer those land uses.

Share information on state, federal, and private funding opportunities that aim to expand the capacity to the food system’s supply chain (e.g., distribution, storage, processing). Provide assistance in filling out applications and writing grants.

1. Consider formalizing seats on the Agricultural Advisory Council that include representatives from farming, food hubs, distribution, and businesses.

2. Consider creating a temporary Food Supply Chain Council with the objective to strengthen the borough food supply chain and recommend a solution to the Legislative Assembly.

INVESTOR

Take advantage of state and federal grants that focus on supply chain resilience by applying for them as a borough government or by passing them through to city governments and nonprofits.

HARVESTED/WILD FOODS ARE NOT AVAILABLE

Hazards: Flooding and erosion, wildfires, volcanic ash, and pollution and contamination.

Celebrate harvested, wild Alaskan foods and promote their use for dietary, educational, and cultural purposes.

RESEARCHER

PLANNER

REGULATOR

Collect scientific information from state/university resources (and local knowledge, when appropriate and in consultation with Tribal partners) on current and future impacts to wild foods to inform planning and development.

Update the MSB Hazard Mitigation Plan to consider availability of wild foods and how they are impacted by hazards.

For new subdivision developments, develop guidelines for creating strong covenants with legally enforceable language that dedicates natural spaces and opportunities for cultivating wild foods.

PROVIDER

COLLABORATOR

In consultation with Tribal entities, provide information on how to use and safely process wild foods at home through educational demonstrations, videos, or guides.

INVESTOR

Support Tribal efforts to promote food agencies and regularly meet with them to discuss food security concerns in the Mat-Su.

Consider a local procurement policy for traditional foods (in addition to local foods) that schools, childcares, centers, and senior programs could also use.

FOOD IS PHYSICALLY INACCESSIBLE

Hazards: Wildfires, winds and severe weather, earthquakes, volcanic ash, and war or global conflict.

Increase physical access to healthy foods across all communities.

RESEARCHER

PLANNER

REGULATOR

PROVIDER

1. In partnership with food banks and pantries, research the major factors limiting physical access to food before and during disasters.

2. Conduct a spatial analysis to explore the relationship between proximity to sources of food and food security.

Work with communities to create community-based land use plans that describe how and where land would support food retail, such as community grocery stores and farmers markets.

Include standards for developers to include agricultural spaces for farming, gardening, and shared infrastructure in residential spaces.

1. Strengthen channels of communication between the MSB and organizations that improve food accessibility.

2. Share information about food distributions on borough pages and newsletters.

COLLABORATOR

INVESTOR

Work with economic development and public health agencies on exploring the potential for bringing supermarkets/wholesale grocers to the Mat-Su. Also, look to the Lower 48 and beyond for innovative business models that connect farmers to consumers (e.g., farm stop model),

Consider creating Local Improvement Districts to finance improvements to infrastructure that provide physical access to foods.

FOOD IS ECONOMICALLY INACCESSIBLE

Hazards: Technology failure, logistical or economic shocks, political changes, and war or global conflict.

Support actions that aim to lower the cost of locally produced food while supporting a viable income for food producers.

RESEARCHER

PLANNER

REGULATOR

Hire a consultant to research the fiscal impacts of producing food on borough-owned, Tribal-owned, and private land in the MSB.

PROVIDER

Create a plan to address indirect causes of food insecurity (i.e., housing costs, energy costs, and other related living costs).

Communicate with food access partners to lobby to the State of Alaska to support federal food access programs that would be beneficial for Alaskans.

COLLABORATOR

INVESTOR

Provide information to food producers and food business entrepreneurs on nonprofit and government grants that they are eligible for.

Identify state and local partners and programs that are working to make food more affordable. Regularly participate in active spaces for dialogue on improving economic food access with key partners, such as the Mat-Su Food Coalition and Mat-Su Food Systems Convening.

1. Sponsor farmers markets or partially subsidize public transportation for vulnerable populations to access farmers markets.

2. Support a farm-to-school program for the MSBSD (or other farm-to-institution programs) in the borough budget.

FOOD IS PHYSICALLY INADEQUATE

Hazards: Flooding and erosion, volcanic ash, technology failure, and pollution and contamination.

Support the development of small- and large-scale infrastructure that improves the physical quality and lifespan of food products.

RESEARCHER

PLANNER

REGULATOR

1. In partnership with the Mat-Su Health Foundation, assess health outcomes related to food security and health disparities between populations in the MSB.

2. In partnership with food assistance programs, assess whether current programs are able to accommodate religious, cultural and dietary requirements.

1. Incorporate goals for responding to natural and manmade pollution and contamination events within the context of food security in the MSB Hazard Mitigation Plan.

2. Develop guidelines for safe food preservation and storage for commercial and personal use.

Permit accessory structures for creating value-added products in residential, agricultural, and commercial areas near population cores in borough code.

PROVIDER

Streamline communication regarding state food safety services and improve its visibility to farmers and food businesses seeking assistance.

COLLABORATOR

Partner with the UAF Cooperative Extension Service and the Matanuska Experiment Farm and Extension Center to develop materials and workshops on safe personal and commercial processing.

INVESTOR

Consider tax abatements for qualified commercial projects that are enhancing food adequacy, including processing facilities and food hubs.

PREPAREDNESS FAILURE

Hazards: Wildfires, earthquakes, and technology failures.

Encourage year-round household, community, and government preparedness for natural and man-made hazardous events.

RESEARCHER

Conduct a landscape assessment of disaster preparedness plans for farmers, foodservice and food retailers, and emergency food providers. Synthesize standard practices and challenges.

PLANNER

1. Create goals and metrics of success for food security in an implementation plan for the MSB Hazard Mitigation Plan (e.g., X number of households have a 30-day supply of food).

2. Align disaster preparedness and response plans to those developed by emergency food providers (e.g., the Mat-Su Food Coalition)

REGULATOR

PROVIDER

Develop an overlay district in partnership with communities who would like to see land use regulations in place that helps protect them from certain hazards.

Expand educational initiatives on home food processing and preservation for nutritionally adequate and culturally appropriate foods in partnership with the UAF Cooperative Extension Service by offering in-person classes around the MSB.

COLLABORATOR

Collaborate with private enterprises and community networks to establish food caches and distribution routes around the MSB.

INVESTOR

1. Support food producers and communities who want to make their operations more resilient to disasters through grants and the borough’s Capital Improvement Program.

2. Integrate resilience and food/water/energy security into the criteria for local capital improvement projects.

RECOVERY FAILURE

Hazards: Earthquakes, volcanic ash, and war or global conflict.

Create and practice a disaster recovery framework for food security that is adaptable to manmade and natural changes.

RESEARCHER

Collect data on the location, severity, response, and impacts of disasters to evaluate and regularly improve disaster response through community workshops and/or LEPC input.

PLANNER

REGULATOR

PROVIDER

Review current disaster recovery plans for whether they address food security and for whether they include partners with whom the MSB can coordinate.

Review the borough’s Disaster Declaration Code for any regulations that can be temporarily lifted during emergencies to expedite disaster response and food distribution (applicable only to borough-declared emergencies)

Establish satellite borough structures into rural and remote communities to reduce the distance for requesting assistance.

COLLABORATOR

Establish a steering committee with retailers, farmers, distributors, food banks, and more on distributing food during and after disasters.

INVESTOR

Work with the State of Alaska to implement transportation projects that strengthen system redundancy in case the Glenn Highway or Parks Highway are shut down.

ENVIRONMENTAL FAILURE

Hazards: Flooding and erosion, wildfires, winds and severe weather, volcanic ash, and pollution and contamination.

Support a local food system that works in harmony with the MSB’s cherished natural assets and ecosystem services.

RESEARCHER

Establish a citizen monitoring network that regularly gathers local information on water, soil, air, and wildlife quality.

PLANNER

REGULATOR

PROVIDER

Create a borough plan (or encourage city plans) for addressing food waste in the MSB to keep food out of landfills as often as possible.

Support communities that desire regulations that protect their access to grow food away from pollution sources and/or incompatible land uses (e.g., resource extraction, junkyards, etc.).

Promote technical assistance opportunities for farmers and food producers who want to pursue sustainable farming practices (e.g., organic certification, regenerative agriculture).

Note: opportunities can be forwarded from the Alaska Farmland Trust and the Soil and Water Conservation District, among others.

COLLABORATOR

INVESTOR

1. Consult with natural resource managers, conservation organizations, and Tribal partners and services to co-steward resources.

2. Collaborate with the Alaska Farmland Trust on investing in the protection of farmland through conservation easements.

Dedicate borough staff to develop policy that would develop green spaces with edible food forests, community gardening plots, and/or vegetated buffers on borough land. Alternatively, contract out these services.

ENDNOTES

1. For more on resilience, visit the following link: https://www.preventionweb.net/understanding-disaster-risk/key-concepts/resilience

2. State of Alaska. (2023). (rep.). Alaska Food Strategy Task Force 2023 Report. p. 29. Retrieved from https://static1.squarespace.com/ static/59f229bd2aeba5312c87df44/t/6532bc472c812b5fbf77e19b/1697823857424/AFSTF_Report_8-1-2023.pdf.

3. Freedgood, J., Pierce-Quiñonez, M., & Meter, K. (2011). Emerging assessment tools to inform Food System Planning. Journal of Agriculture, Food Systems, and Community Development, 83–104. https://doi.org/10.5304/jafscd.2011.021.023

4. State of Alaska. (2023). (rep.). Alaska Food Strategy Task Force 2023 Report. p. 15.

5. The next Census of Agriculture will be conducted in 2027, and will separate the MSB from Anchorage in its agricultural statistics (source: personal communication).

6. See the 2019 long range plan for more information: https://www.uaf.edu/afes/places/palmer/MEFEC%20Long%20Range%20Plan.pdf

7. To learn more about the MSB’s Asset Management Plan, visit the following link: https://matsugov.us/plans?plan_type=Asset+Management+Plan

8. This policy scan did not include any plans from the Unorganized Borough, and the scan did not include any plans written by Alaska Native Tribes that pertain to the people and places within their land.

9. State of Alaska. (2012). (rep.). Alaska Planning Commission Handbook. p. 8. Retrieved from https://www.commerce.alaska.gov/web/Portals/4/pub/ Planning%20Commission%20Handbook%20Jan%202012.pdf.

10. To learn more about incentive-based zoning, visit the following link: https://www.law.cornell.edu/wex/incentive_zoning

11. Alaska Association of Conservation Districts. Alaska Association for Conservation Districts. (n.d.). https://alaskaconservationdistricts.org/

12. To learn more about the Regional Food Business Centers, visit the following link: https://www.ams.usda.gov/services/local-regional/rfbcp

13. Anderson, K. (n.d.). Capital Improvement Program. Matanuska-Susitna Borough - Capital Improvement Program. https://matsugov.us/projects/ capital-improvements-program

14. To learn more about local food procurement, visit the following link: https://www.policylink.org/sites/default/files/edtk_local-foodprocurement.pdf

15. Institute for Local Self-Reliance. (2018, June 4). Local purchasing preferences. Institute for Local Self-Reliance. https://ilsr.org/rule/local-purchasingpreferences

16. State of Alaska, Alaska Statutes: Title 29 Municipal Government (2023). p. 213. Retrieved from https://www.commerce.alaska.gov/web/Portals/4/ pub/Title_29.pdf.

17. Example of funds here: https://www.newventureadvisors.net/good-food-funding-guide/

18. Volk, A., Davis, K., Ljung, M., Warndahl, B., & Yang, Y. (n.d.). Agricultural Conservation Easements 101: Permanently protect your farmland and legacy. Farm Management: Division of Extension. https://farms.extension.wisc.edu/articles/part-2-of-3-making-farmland-transition-options-available-tolandowners/

19. Alaska Farmland Trust. (n.d.). We Save Farms for Alaska’s Food Future. Alaska Farmland Trust. https://akfarmland.com/

20. To learn more about the MSB’s formation of LIDs, visit the following link: https://matsugov.us/docs/general/17142/LID-Formation-andProcedures.pdf

21. State of Alaska. (2023). (rep.). Alaska Food Strategy Task Force 2023 Report. p. 36.

22. The Borough’s economic development power is non-areawide, so some of these suggestions may require voter approval.

23. Disruptions not mentioned here are: Donation failure, Food is not nutritionally adequate, Food is not religiously or culturally adequate, Social / Institutional Failure, Policy Failure

APPENDIX A: RELEVANT REPORTS AND RESOURCES

Borough Resources

Analysis of the Senior Nutrition System in Mat-Su

Building a Fish-Friendly Mat-Su

Local Foods, Local Places: A Community-Driven Action Plan for Palmer, Alaska

Matanuska‐Susitna Borough Hazard Mitigation Plan Update

MSB Disaster Preparedness

Results of the Matanuska-Susitna Borough Food Access Survey

Together for Health: 2022 Community Health Needs Assessment

Wasilla Comprehensive Economic Development Strategy

State Resources

AFPC Community Food Emergency & Resilience Template

Alaska Food Security and Independence Task Force 2023 Report

Alaska Food Strategy Task Force 2023 Report

Alaska Health Equity Index

Additional funding, research, and policy resources at the Alaska Food Policy Council webpage.

Additional Resources

Food System Planning: Municipal Implementation Tool #18

Food System Resilience: A Planning Guide for Local Governments

FEMA: National Risk Index

FEMA: National Risk Index Report for Matanuska-Susitna Borough, Alaska

APPENDIX B: FAULT TREE ANALYSIS

See the next page for an enlarged version of the fault tree analysis (FTA).

Food is not available.

Supply chain failure

Production failure

Processing is disrupted

Wholesale is disrupted

Distribution is disrupted

Food

Food is not acceptable

APPENDIX C: NORTH AMERICAN INDUSTRY

CLASSIFICATION SYSTEM

The North American Industry Classification System (NAICS) is a federal statistical standard used for classifying business establishments, and it was developed in cooperation between the United States, Canada, and Mexico. The MSB maintains a database of NAICS codes to classify businesses that operate in the borough.

With the help of Gerrit Verbeek, Planner II, NAICS that were food systems-related were extracted from the MSB’s database for analysis (excluding warehousing and transportation.) Using data analysis software, the primary food systems NAICS codes were tallied (some businesses were classified under more than one NAICS code and were double counted).

See pages 140—144 for all considered NAICS codes. Green NAICS codes were included in the assessment, while for the analysis. Yellow NAICS codes were not included but should be considered for future data analysis.

Non-Food-Related Agriculture and Animal Production

Likely to be Marijuana Cultivation

111419

Other Food Crops Grown Under Cover 111998

All Other Miscellaneous Crop Farming

Likely to be Non-Agricultural Animal Production (Horse and Pet Breeders)

112920

112930

111422

115210

114210

115112

115113

115114

115115

115116

115310

111421

113110

113210

113310

111940

Likely to Not Exist in the Mat-Su Borough

115111

111910

111920

111930

111332

111310

111320

112112

111110

111335

111992

111160

Horses and Other Equine Production

Fur-Bearing Animal and Rabbit Production

Floriculture Production

Support Activities for Animal Production

Hunting and Trapping

Soil Preparation, Planting, and Cultivating

Crop Harvesting, Primarily by Machine

Postharvest Crop Activities (except Cotton Ginning)

Farm Labor Contractors and Crew Leaders

Farm Management Services

Support Activities for Forestry

Nursery and Tree Production

Timber Tract Operations

Forest Nurseries and Gathering of Forest Products

Logging

Hay Farming

Cotton Ginning

Tobacco Farming

Cotton Farming

Sugarcane Farming

Grape Vineyards

Orange Groves

Citrus (except Orange) Groves

Cattle Feedlots

Soybean Farming

Tree Nut Farming

Peanut Farming

Rice Farming

APPENDIX D: BOROUGH PLAN SCAN

As the MSB uses the framework outlined in Chapter 5: Building a Resilient Food System to craft specific solutions, the MSB can look to other borough governments in Alaska as reliable comparisons since they are under the same state law. Please note that this plan scan does not include any city documents, Tribal documents, or unorganized borough documents.

METHODS

This study focuses on borough levels plans and uses this document [https://www.uaf.edu/caps/ourwork/policy-perspectives-files/PB2%20Climate%20Plans%2024%20Jan%202020.pdf]. Each organized borough’s online web page was accessed (when available) to view their climate/ sustainability, comprehensive, and hazard mitigation/disaster preparedness plans to find any mention of or planning for food security. These types of plans were selected because they best fit the scope of this work. In Table 1 the borough’s plans are organized according to type:

 Comprehensive Plan

 Hazard Mitigation Plan

 Other Plan (e.g., climate plan, sustainability plan, or food systems plan)

Each borough plan is classified and color-coded according to the level of which the plan addresses food security and food systems planning. There are four levels:

 Gray: Nothing is discussed regarding elements of food security/food systems planning (e.g., local food production, harvested foods, etc.).

 Red: The plan briefly mentions food security/food systems planning or elements of them. That could be a sentence or two, a reference to the topic in passing, or a singular action item (not a goal or strategy)

 Yellow: The plan has at least a paragraph dedicated to food security and/or has at least one goal or strategy pertaining to elements of food security or food systems planning.

 Green: The plan goes in depth on food security in the plan’s community. The plan has a section dedicated to food security and has a set of goals and/or strategies pertaining to elements of food security or food systems planning.

View Table A on the next page for a breakdown of the plans by each borough.

Food systems and food security not mentioned.

The plan has at least a paragraph or at least one goal/strategy on food security/food systems. Comprehensive Plan Other Plan Hazard Mitigation Plan

The plan briefly mentions food security /food systems planning.

The plan explicitly addresses and plans for food security and food systems planning.

Anchorage Borough Anchorage 2020 Anchorage Bowl Comprehensive Plan Anchorage Climate Action Plan MOA All Hazards Mitigation Plan Update

City and Borough of Juneau 2013 Comprehensive Plan Update Juneau Climate Action and Implementation Plan Juneau All-Hazard Mitigation Plan

Haines Borough Haines Comprehensive Plan 2025

City and Borough of Sitka Sitka Comprehensive Plan 2030: Final Technical Plan

City and Borough of Wrangell Comprehensive Plan, approved June 2010

City and Borough of Yakutat 2010 Yakutat Comprehensive Plan

Municipality of Skagway Skagway 2030 Comprehensive Plan Skagway 2030 Action Plan

North Slope Borough NSB Comprehensive Plan 20192039

[Not adopted] 2010 Climate Action Plan

Haines Borough Hazard Mitigation Plan2022

City and Borough of Sitka All-Hazards Mitigation Plan Food Assessment Indicators Report

City and Borough of Wrangell MultiJurisdictional Hazard Mitigation Plan

Yakutat Hazard Mitigation Plan Update 2019

Skagway Multi-Hazard Mitigation Plan (December 1, 2022)

[Draft] NSB Multi-Jurisdictional Hazard Mitigation Plan

Northwest Arctic Borough NAB Comprehensive Plan 2030 Could not access

Fairbanks North Star Borough Fairbanks North Star Borough Regional Comprehensive Plan

Denali Borough Denali Borough Comprehensive Plan

[Defeated] Fairbanks Climate Change and Adaptation Plan Multi-Jurisdictional Hazard Mitigation Plan

Denali Borough and City of Anderson Multi‐Jurisdictional Hazard Mitigation Plan Update

MSB Borough Omitted from scan. Hazard Mitigation Plan

Kenai Peninsula Borough Kenai Peninsula Borough Comprehensive Plan 2019 2019 Hazard Mitigation Plan

Bristol Bay Borough Bristol Bay Borough Local Hazard Mitigation Plan Update

The Lake and Peninsula Borough Lake and Peninsula Borough: Comprehensive Plan Update Could not access.

Aleutians East Borough No planning documents found.

Kodiak Island Borough 2008 Kodiak Island Borough Comprehensive Plan [In progress] Draft Hazard Mitigation Plan Update

Petersburg Borough Petersburg Borough Comprehensive Plan (2016)

Ketchikan

Gateway Borough Comprehensive Plan Multi-Jurisdictional Hazard Mitigation Plan

FOOD SECURITY SOLUTION EXAMPLES

The intent of this section is not to assume the needs of the MSB by creating a definitive list to follow, but provide it with possible directions. Strategies are categorized by population brackets (i.e., the approximate population size of each borough). Strategies have been paraphrased or abbreviated from their original language for readability purposes.

Below is a list of abbreviated strategies developed by borough plans colored green. Deciding on the best strategies depends on population size and available resources to carry them out. If the MSB selects any strategies from this list, it should compare them against the report framework to determine how well they would advance resilience.

Population: 200,000+

Anchorage [Anchorage Climate Action Plan]

 Conduct household education about water quality and food storage risks resulting from power outages.

 Encourage safe food preservation and storage education.

 Establish community kitchen facilities for household food preservation use.

 Establish community food storage (e.g., cold storage, community meat lockers)

 Have an emergency food plan that includes a food needs assessment, a plan for food stockpiling, and a distribution and public communication plan that takes into account those most at risk for food insecurity.

 Conduct a regional food system assessment to understand region food system assets and supply chain bottlenecks.

 Assess the city’s food supply.

 Identify potential markets for Alaska Grown foods.

 Analyze municipality purchasing and procurement policies.

 Explore creating a preference for purchasing locally grown (i.e. Alaska Grown) food.

 Hold public education campaigns to encourage purchasing and procuring locally grown and produced food.

 Conduct outreach and support for those interested in developing new Alaska grown/ created food products.

 Establish a municipal position to coordinate and facilitate food system solutions.

 Support community projects that increase access to local food.

 Encourage and incentivize farmers markets to accept payment through food assistance programs.

 Develop edible landscaping.

 Support current and prospective school and community gardens.

 Create produce prescription programs in partnership with hospitals, clinics, and local food assistance providers.

 Support residential education on growing, harvesting, cooking, and processing local agricultural goods/subsistence resources.

 Support group purchases of growing equipment (e.g., backyard greenhouses, hoop houses)

 Establish a framework for assessing what it means to have a “low carbon diet” in the context of an Alaskan diet.

 Expand curbside and community composting and education.

 Pilot an organics waste collection project.

 Revise the municipal food code to allow people to use personal containers for prepared food take-out.

Population: 50,000–100,000

Kenai Peninsula Borough [Kenai Peninsula Borough Comprehensive Plan]

 Identify land with high agricultural potential; plan and develop roads and other infrastructure to support its development.

 Retain farm land and incentivize productive use through policies such as easements, deed restrictions favoring agriculture, conservation tax incentives, and land use policies.

 Expand agricultural support services and infrastructure.

 Encourage the borough school district to adopt policies and programs that help students develop food skills and knowledge of local agriculture.

 Identify and protect wild-harvested food resources.

 Assess needs and current capacity of emergency food storage and distribution system in the region, and ability to maintain food security for the population in an emergency.

 Work with partners in all sectors of the food system to incorporate plans for food security into emergency planning and the All-Hazard Mitigation Plan.

Population: 30,000—50,000

Fairbanks North Star Borough [Fairbanks Climate Change and Adaptation Plan (Defeated)]

 Explore food and agriculture opportunities that arise from climate change.

 Develop pass-through grants for programs such as food pantries and community gardens.

 Encourage the development of local food storage and distribution centers.

 Identify and encourage agricultural use of FNSB lands with high potential to combine agriculture with soil carbon storage.

 Identify and protect borough-owned lands that protect developments from wildfire and support community gardening, harvest of wild foods, and habitat conservation.

 Request that the borough Assembly consider advocating at the state level for policies that better support sustainable agricultural practices and small- to middle-scale agriculture within the borough.

 Expand beneficial non-forested borough land uses (e.g., recreation, agriculture, harvest of wild foods).

 Provide information at borough libraries on borough recycling opportunities and composting food waste.

City and Borough of Juneau [Juneau Climate Action and Implementation Plan]

 Promote and expand the farmers market.

 Develop an outdoor covered space that could be used as a market and for other uses.

 Support/promote commercial agriculture at a scale that land in Juneau can support.

 Update land use codes to allow for increased personal use animal husbandry, agriculture, and community gardens.

 Encourage and support existing community gardens as well as neighborhood initiatives to launch additional community gardens.

 Support local efforts to provide training to residents in farming and gardening techniques.

 Support local seafood sales on or near the downtown waterfront.

 Provide gardening information to residents (e.g., techniques, seeds, local tips, etc.).

 Partner with other regional communities to develop a regional food production plan.

 Increase the amount of local food (including local or regional fish) served in school lunches.

 Consider planting edible plants instead of ornamentals on borough lands.

 Consider innovative techniques (e.g., waste heat for greenhouses, growing vegetables in old mine shafts.)

Population: 10,000–30,000

North Slope Borough [NSB Comprehensive Plan 2019-2039]

 Recognize the importance of traditional camps and cabins, and associated subsistence activities when managing public lands and planning for resource extraction activities.

 Work with state and federal partners to reduce impacts on subsistence from sport and commercial hunting and fishing.

 Develop low-flying aircraft regulations and coordinate with state and federal agencies to minimize flight disturbances to subsistence activities.

 Manage growth along the Dalton Highway to ensure subsistence resource protection.

 Encourage more research and coordination on studying and mitigating any potential effects of future road corridors on caribou migration.

 Encourage oil companies to allow subsistence users access to oil field roads.

 Encourage industry and the state to work with local residents when designing new roads to accommodate subsistence users.

 Educate non-borough residents that travel to the North Slope about subsistence resources and how to minimize their impact to these resources.

 Develop formal agreements between landowners and land managers to provide subsistence access across private, state, and federal lands.

 Plan, design, construct, and maintain infrastructure and facilities in a manner that preserves the local environment and subsistence lifestyle.

 Develop ice cellar guidelines to improve storage in existing and new cellars.

 Coordinate with resource agencies to identify and map watersheds, wetlands, and traditional trails in the North Slope Borough that are important for subsistence.

 Evaluate zoning and land use regulations for effectiveness in protecting sensitive areas.

 Develop a wetlands mitigation bank that compensates for adverse environmental impacts.

Population: 5,000–10,000

City and Borough of Sitka [City and Borough of Sitka All-Hazards Mitigation Plan]

 Improve food security for vulnerable populations.

Northwest Arctic Borough NAB Comprehensive Plan 2030

 Continue to preserve and protect subsistence use of lands and waters, with subsistence identified as the primary and highest priority use.

 Increase communications between subsistence stakeholders, land management agencies, and relevant committees.

 Support the development of smaller industries such as tourism, fisheries, and agriculture.

Population: 1,000–5,000

Lake and Peninsula Borough Lake and Peninsula Borough: Comprehensive Plan Update

 Provide technical information (e.g. building cold frames, improving soils).

 Provide small grants for seeds.

 Encourage friendly competition and publicity.

 Partner with the USDA for field support.

 Provide technical assistance in getting a greenhouse.

 Identify coordinators/key contacts in each community, and sign up for the AFPC listserv.

 Work with LPSD to determine policy, protocol and schedule for subsistence education.

 Support state and federal policy that protects/supports subsistence.

APPENDIX E: CASE STUDY ANALYSIS

Alaska has very unique planning conditions that are influenced by tacit cultural norms, so the MSB shouldn’t rely completely on planning practices in the Lower 48. It can still be useful, however, to look at other communities with similar population sizes and values outside of Alaska because to learn from their successes and challenges. The purpose of this case study analysis is to review how food security and food systems have been included in comprehensive plans and other related plans across the United States.

The case analysis is broken into two parts. In the first part, three case studies were selected for having similar population sizes and characteristics, as the MSB as well as for having exemplary examples of food security/food systems planning:

 Marquette County, MI

 Cabarrus County, NC

 Chautauqua County, NY

The second part is a stand-alone analysis of Baltimore, MD because it was the first city to incorporate food security into its hazard mitigation and disaster preparedness plan.

Instead of focusing on solutions, this analysis focuses on how counties created plans, they were structured, and how plans were put into action. It also covers any public participation processes that helped shape the plans. The objective is to guide the integration of goals pertaining to food security and disaster preparedness into the MSB’s Comprehensive Plan, Hazard Mitigation Plan, and other functional plans as appropriate. Please note that any planning outcomes detailed in this analysis are non-exhaustive. When available, outcomes related to each plan are shared in this section.

METHODS

Growing Food Connections Policy Database

Search Criteria:

 Must be in the United States

 Must focus on food

 Must be on a county/ regional level

 Must be a plan

Search Preferences:

 Have conservative-leaning populations in some or all parts of the county

 Population range no greater than 250,000

 Demographics similar to the MSB

 Focus on food security

Results:

 Marquette County, Michigan (MI)

 Cabarrus County, North Carolina (NC)

 Chautauqua County, New York (NY)

MARQUETTE COUNTY

Marquette County, MI is located in the northern part of Michigan’s Upper Peninsula (UP), and it is home to 22 local units of government, including 3 cities and 19 townships. At the time of Marquette County’s 2040 Master Plan, the county was a community of about 67,000 people and its primary economic sectors include mining, education, health care, forestry, agriculture, tourism, construction, and retail trade. It takes pride in its scenic environmental and natural resources, and has historically based its growth and development in resource-extractive industries. It is somewhat conservative and with an aging population. The county is facing challenges of adapting to a rapidly changing political and policy landscape. Marquette County is one of few rural communities in the United States that is engaged in food systems planning and policy.1 Two plans are included in this analysis: the Marquette County Local Food Supply Plan and the Marquette County 2040 Master Plan.2,3

2013—Marquette County Local Food Supply Plan

In 2013 the Marquette County Planning Commission submitted the Local Food Supply Plan to the Marquette County Board as a proposed Chapter of the County’s Comprehensive Plan, and it was adopted by resolution in 2013. The plan was motivated by the economic impacts of people and local governments’ awareness of food distribution and the local food supply. It also sought to evaluate the vulnerabilities and hidden costs of depending on food that is delivered from elsewhere. Once adopted, the plan advised decision makers on how local governments should partake in supporting a community-based food system.

Structure: The Local Food Supply Plan is divided into the following sections (excluding introduction, conclusion, and supplemental material):

Vision, Goals, and Policies: This section has a vision statement that describes what the community wants to achieve in the food system, goals that represent desired future conditions, and policies which describe the means of attaining a state goal.

The Food System: This section describes how Marquette County currently engages in stages of the food system (production, processing, distribution, consumption, and food recovery) based on current regulations and policies, current food actors, and current challenges.

Costs of Importing Food: This section discusses the tradeoffs that come with importing food, which include reduced nutritional value, hazards in the food system (e.g., contamination of the food supply, centralized national food production, etc.), exportation of local dollars, and environmental impacts.

Vulnerabilities, Limitations/Challenges: This section highlights present natural, governmental, social, and economic limitations to expanding local food production in Marquette County, such as red tape administration, marketing local products, and lack of farmers.

How Local Food is Growing in Marquette County: This section highlights key assets of Marquette County’s food system, such as a local food co-op, Community Supported Agriculture, farmers markets, and community gardens.

Food for Thought - Strengthening our Food System: This section outlines government-led solutions (e.g., policy, regulation, and fiscal incentives), state-level resources (e.g., food policy council, charters), and other methods to strengthen the local food system (e.g., education, farm -to-institution implementation, and new agricultural technology and methods).

Public Participation Methods: There was a public comment period that lasted 63 days, and the plan received support from both the public and County Commissioners.

Planning Outcomes: After the creation and adoption of the Local Food Supply Plan, townships and cities within the county began to adopt their own plans with food systems (e.g., Charter Township of Chocolay, City of Marquette, etc.).

2021—Marquette County 2040 Master Plan

From 2016 to 2021, Marquette County worked to update its comprehensive plan named the Marquette County 2040 Master Plan. It was the first comprehensive rewrite of the Marquette County Master Plan since 1982, and this rewrite was approved in 2021. The plan was created by the Planning Division with guidance from the Marquette County Master plan Subcommittee and oversight by the full County Planning Commission .

Structure: The plan is organized by five main sections (excluding introduction and supplemental sections): Who We Are & What We Do (covers demographics, economy, public health, arts & culture, and recreation), Where We Live (covers the environment & natural resources), How We Live (covers land use, housing, food access, energy, and transportation), How We Work Together (covers services, service providers, and intergovernmental cooperation), and 2040 Vision and How We Will Get There (covers the 2040 vision, goals, and implementation strategies). This case study focuses on two sections of the plan: How We Live and How We Will Get There because they have content on food security/food systems:

How We Live: This section covers food access in Marquette County. It also refers to the 2013 Local Food Supply Plan, which is a chapter of the previous Marquette County Comprehensive Plan. Note that this section states that this plan is not part of the new Master Plan, but remains available for reference.

2040 Vision and How We Will Get There: The section presents close to 100 strategies broken down into six themes that pertain to the economy, the environment, health and human services, housing, recreation, and transportation. It also identifies timelines (e.g., short-term or long-term) and partners responsible for those strategies. Partners include: local, regional, and state governments; businesses and economic development entities; community organizations; county and regional planning; developers & investors; higher education; organized labor; state government; and transportation agencies.

Public Participation Methods: Residents participated in the planning process from 2018–2021 by attending local planning commission meetings, filling out a publicly-available community survey, region rallies and participating in focus interviews. Interviews were conducted with representatives from various local organizations, businesses, and government entities. Before the Master Plan was adopted, it underwent a final public review. Throughout the entire process, a website was developed to serve as a hub for data and information regarding the planning process. There was a social media and email campaign called “Fun Fact Friday” that aimed to create dialogue and awareness of the master planning process.

Planning Outcomes

Marquette County’s 2021 Hazard Mitigation Plan has an action item of incorporating hazard mitigation planning into guiding documents including community food systems.

CABARRUS COUNTY

Cabarrus County is an urban area located in the south-central part of North Carolina, near the City of Charlotte. It’s a historically agricultural community home to commodity crop production, livestock production, and fruit and vegetable production. It is home to six municipal governments, the largest being the City of Concord. In 2015, Cabarrus County experienced an increase in the number of foodinsecure individuals and families.4 In 2020, 13% of individuals in the county were considered foodinsecure.5 This county tends to lean conservative, and the county’s brand values family, faith, collaboration, and tradition. The plans in this analysis include the Cabarrus County Central Area Plan and the Cabarrus County Food System Assessment.6,7,8

2008 Cabarrus County Central Area Plan

In 2008, Cabarrus County created the Cabarrus County Central Area Plan in response to better manage growth and the impacts of it. At the time of the 2008 Cabarrus County Central Area Plan, the county’s population was measured to be approximately 160,000 people. The central area, which was the focus of the study, was inhabited by approximately 21,000 residents.

Structure: The plan had following sections (excluding introduction and supplemental material): Existing Conditions: The Central Area Today, Plan Framework, The Plan for the Central Area, and Recommendations and Implementation Strategies.

While there were no sections dedicated to explicitly the food system, the existing conditions of the food system and agricultural land were brought up when discussing miscellaneous community facilities and services. In the section Plan Framework, protecting large portions of certain areas in the county as rural and/or agricultural in character was one of the broad planning ideas that would provide the support for developing land use and growth management solutions. In the Recommendations and Implementation Strategies section, the document addresses the food systems through land use recommendations (e.g., protecting existing agricultural land and protecting prime farmland soils).

Public Participation Methods: The plan was developed through collaboration between the County Board of Commissioners, the Planning and Zoning Commission, professional staff, a project advisory committee, and the participation of “hundreds of community residents and business owners.” The advisory committee was made up of residents, business representatives, and concerned citizens.

At the beginning of the planning process, the project team inventoried and analyzed information from previous plans, but they also reached out to stakeholders and individuals who regularly dealt with certain planning issues or subjects. For example, according to Growing Food Connections, Cabarrus County asked farmers and agricultural landowners how the government could support agriculture in the area. At both the beginning and the end of the planning process were community meetings.

Planning Outcomes: In 2009, as a direct result of the comprehensive planning process, the County Board of Commissioners adopted a resolution that created a fund from present-use valuation deferred tax penalties to support sustainable agriculture projects.

2010 Cabarrus County Food System Assessment

In 2010, the Cabarrus County government contracted the Center for Environmental Farming Systems to conduct a food assessment that would evaluate its current food system, highlight assets and challenges within different segments of the food system, and make recommendations for action.

Structure: The Food System Assessment is divided into two sections (excluding introduction, conclusion, and supplemental material):

Phase I: Agricultural Production: This section presents existing conditions and trends on existing production, the farming population, farming size and characteristics, economic opportunities, market access, and natural resources.

Phase II: Stakeholder Interviews: This section outlines strategies and potential barriers, with attention on farmers’ needs in relation to skills, labor, equipment, and markets and how they can be met. The plan provides recommendations for produce production, beef production, processing capacity, and marketing and distribution.

Public Participation Methods: As a part of the assessment methodology, 62 food systems stakeholders, including farmers and food buyers within three distinct market channels (direct-toconsumer, retail, and food service/institutional) were recommended by the county for focus groups and/or individual interviews.

Planning Outcomes

From 2010–2014:

 The County Board of Commissioners adopted a resolution that established the Food Policy Council (now known as the Cabarrus Farm & Food Council).

 The County Board of Commissioners created a position for a Local Food System Program Coordinator who could 1) oversee the food system assessment, 2) coordinate and provide technical and logistical support to the newly-formed food council, and 3) manage other foodrelated projects.

 The County Board of Commissioners adopted a local food purchasing policy for the purpose of supporting the local food economy and to provide better access to fresher, more nutritious and better tasting food at county events.

In 2014, the County Board of Commissioners voted to cut all funding for food systems related work and projects. It eliminated the local food system program coordinator position and cut funding for the food council and a significant portion of monies allocated to the incubator farm. As a result, the council and incubator farm had to diversify their funding streams through the development of new partnerships.

CHAUTAUQUA COUNTY

Chautauqua County is a historically agricultural rural county in Western New York, with the largest number of farms in New York State. Chautauqua County has a county-wide government governing over 17 municipal governments, 27 township governments, 18 school districts, and 21 special district governments. Both farming and food processing are major industries, and Chautauqua County is the largest grape growing county in the U.S. outside of California.9 The population has steadily declined since its peak in the 1970s. As of 2008, it was also aging and losing younger residents to cities due to greater economic prospects. In 2020, the County population was around 127,000.

There are three plans included in this analysis:

 The Chautauqua County Farmland Protection Plan10

 Chautauqua 20/20 Comprehensive Plan11

 The Chautauqua County Agricultural Development & Enhancement Strategy12

2000—Chautauqua County Farmland Protection Plan

In 2000, the Chautauqua County Agriculture and Farmland Protection Board led the creation and implementation of the Chautauqua County Agriculture and Farmland Protection Plan, whose mission was to enhance opportunities for the growth of agriculture and agribusiness and preserve and protect viable farmland in Chautauqua County. The 14-page document was created with the participation and support of several entities, including the county’s planning department, legislative and advisory committees, and work groups representing various agricultural interests. The document includes goals, key strategies, and suggested actions to support each strategy.

2011—Chautauqua 20/20 Comprehensive Plan

The Chautauqua 20/20 Comprehensive Plan was prepared in 2011 by the Chautauqua County Department of Planning and Economic Development. It was supported by a resolution approving the capital budget in 2007, which included funding for the project.

Structure: The main sections of the report are (excluding introduction and supplemental material):

County Profile & Planning Issues: This section breaks down the county’s existing conditions by people and demographics, the environment, community infrastructure, and the economy.

Vision 20/20: This section describes the community-oriented visioning process that took place over an 18-month period. Residents from across the county provide their input by participating in community workshops and working groups, reviewing a publicly available draft of the plan, and filling out a web-based survey. The plan receives thousands of ideas and suggestions from residents on prioritizing issues, focus areas, and action strategies.

County Action Plan: This section proposes strategies organized by three broad categories: Environment, Community, and Economy. Within these categories are strategies for 15 focus areas, including agriculture and foods. The strategies are supported by actions and the agencies/organizations charged with implementing the high priority actions. The action items are matched to the focus groups who are responsible for implementing the actions (e.g., foodfocused solutions should be addressed by the Agriculture/Foods Focus group).

Next Steps: This section affirms the commitment of core working group members who intend to continue their involvement in the comprehensive planning process by working to implement all of the actions. There would be an annual review of the implementation plan’s progress around the anniversary of the adoption of the plan.

Public Participation Methods: First, there were public meetings to build awareness and support for the plan. Next, a phone survey identified and framed issues, assets, and attitudes regarding the county. Then, two sets of public workshops and focus group meetings to 1) solicit input on the county’s strengths and weaknesses, 2) think of ideas for the future and 3) prioritize the issues identified to date. A third set of public workshops and focus group meetings took place to prioritize the actions developed to date for each of the focus areas. This was followed by a web-based survey asking the community to prioritize the action items, add comments, and complete a budget exercise for the focus areas.

A core aspect of the planning process were the 15 focus groups who participated in the comprehensive planning process by providing input over the course of 12 months. The focus areas were made up of various stakeholders with expertise and/or business in that area , and the focus groups developed the action items that were then used in a community survey.

2022—The Chautauqua County Agricultural Development & Enhancement Strategy

The Chautauqua County Agricultural Development & Enhancement Strategy (CCADES) is an update to the 2000 Farmland Protection Plan. It was developed by the Agricultural and Community Development Services, LLC and the Chautauqua County Agricultural and Farm Protection Board, with assistance from Chautauqua County Department of Planning and Development and the Cornell Cooperative Extension of Chautauqua County. The plan was financially supported by several grants and received additional outside support and input.

Structure: The report is divided into three main sections (excluding supplemental material).

Chautauqua County Agricultural Economy: This section includes the county’s demographics and existing farmland, key sectors, and existing opportunities and challenges. It reviewed existing trends in agriculture and agritourism, livestock, farmers and operators, the dairy industry, agriculture, and floriculture, among others. The section concludes with a SWOT Analysis of its agricultural economy.

Chautauqua County Land Use: This section identifies farmland critical for specific types of agricultural production that should be prioritized. It also reviews the impacts of population and development trends on land use and farmland preservation. Finally, it presented a matrix of tools used for protecting and promoting farmland use, described public and private funding sources for farmland protection, and evaluated regional and local efforts to protect farmland.

Recommendations Summary: This section contains a table of recommendations and actions for five strategic areas: Agricultural Markets, Labor and Workforce, Business and Financing, Education and Outreach, and Land Use. Each strategic area is accompanied by immediate and longer-term action items.

Public Participation Methods: As a part of the evaluations, public input on the relationship between agricultural zoning and land use regulations at the municipal level was provided through a Farm Friendly Survey that was sent to over a hundred individuals (but could be forwarded over email) over a 23-day period.

Planning Outcomes

After the Chautauqua 20/20 Comprehensive Plan was adopted, a 2013 progress report provided updates on three recommendations.13 A 2017 progress report highlighted local food festivals, economic development, and local food promotional materials. 14

BALTIMORE, MARYLAND

The City of Baltimore is an urban region located in the State of Maryland. It is also home to the first instance of cities engaging in food system resilience planning. Today, the City of Baltimore’s Food Policy and Planning Division leads city food systems work. The Division is led by the Food Policy Director and staffed by a Food Access, a Food Resilience, and a Food Systems Planner. This division oversees the Baltimore Food Policy Initiative, a collaboration among several city agencies to address food policies from sustainability, food access, and economic perspectives.15

This should be considered a standalone analysis on food systems resilience planning. Unlike the three previous case studies, the City of Baltimore is a much larger and more populous area with different resources, population makeup, and priority issues. There are four plans included in this analysis:

 Plan for Food Access during Incidents and Disasters 16

 Baltimore Food System Resilience Advisory Report17

 City of Baltimore Disaster Preparedness and Planning Project18

 2019: Food Sustainability Plan19

2015—Plan for Food Access during Incidents and Disasters

In 2015, the Baltimore Uprising occurred and its impact on the food system motivated the City government to include food in its short-term emergency preparedness protocols. The Mayor’s Office and the Baltimore Food Policy Initiative (BFPI) formed an Emergency Food Working Group a few months after the uprising in 2015. The working group drafted a document “Plan for Food Access during Incidents and Disasters” which describes the city’s short-term emergency preparedness protocols for supporting private and non-profit food entities during emergency events. These actions weren’t meant to replace large-scale distributions of food done by larger entities (e.g., American Red Cross, state or federal agencies), but rather work to prevent any further increases in food insecurity for already vulnerable populations.

Note: Several attempts to find the direct source were unsuccessful, but the plan was described in the City of Baltimore Disaster Preparedness and Planning Project.

2017—Baltimore Food System Resilience Advisory Report

The City of Baltimore’s Office of Sustainability partnered with the Baltimore Food Policy Initiative (a formal collaboration between the Department of Planning, Office of Sustainability, Health Department, and Baltimore Development Corporation) and researchers at the Johns Hopkins Center for a Livable Future (CLF) to assess the strengths and weaknesses of the City’s food system. This report was written to be included in the 2017 update of Baltimore’s Disaster Preparedness and Planning Project. It assesses factors that could predict the city’s food system’s resilience and recommends strategies for addressing vulnerabilities. The report was funded by the CLF with a gift from the GRACE Communications Foundation, the Johns Hopkins 21st Century Cities Initiative, and the Johns Hopkins Urban Health Institute.

Structure: The report is divided into five sections (excluding introduction and supplemental material):

State of the Baltimore Food System: This section reviews existing conditions on food security broken down by food access, food availability, food acceptability and government policy and social capital. It introduces the concept of the fault tree framework for understanding events that contribute to food system failure.

Hazard Assessment: This section briefly lists natural hazards (e.g., winter storms, drought, etc.) and non-natural hazards (e.g., technological failure, contamination, etc.) that regularly impact the city, its local food system, and related services.

Impact & Vulnerability Assessment: This section lists seven expected impacts on the food system from the previously identified hazards.

Existing Preparedness & Response: This section reviews existing preparedness activities and needs reported in interviews with food system stakeholders.

Strategies for Improving Resilience: This section breaks down long-term food resilience into 12 food systems components and provides the main vulnerabilities of each food system component and strategies for addressing those vulnerabilities. In addition, the report provides recommendations for four cross-cutting areas: Government Actions, Social Capital, Labor, and Waste Management

Public Participation Methods: Stakeholders (food businesses and food assistance organizations) provided their perspectives on current preparedness activities. Interviews with these representatives of food system organizations serving Baltimore City (henceforth, food system actors) informed the report and its recommended strategies in Strategies for Improving Resilience.

2018—City of Baltimore Disaster Preparedness and Planning Project

The city’s Office of Sustainability developed its mitigation plan titled the Disaster Preparedness Project and Planning Project which sought to integrate elements of adaptation within traditional hazard mitigation. The Center for a Livable Future at John Hopkins University and the Baltimore Food Policy Initiative supported planning and research on local food production.

Structure: The document is a standard hazard mitigation with a few exceptions: 1) It draws connections between hazard mitigation and adaptation, and 2) it discusses the role of food as critical infrastructure and a key component of community resilience. This analysis focuses on how food security is incorporated in this plan. This analysis focuses on two sections of the plan: Chapter 5. Strategies and Actions and Chapter 7. Moving Forward.

Chapter 5. Strategies and Actions: In this section, the strategy subcommittee reviewed the strategies and actions identified in the 2013 DP3 plan and updated them. The subcommittee was also encouraged to add actions. Mitigation and adaptation strategies are presented by sector: Infrastructure, Buildings, Natural Systems, and Public Services. Under Public Services is a goal to increase Baltimore’s food security that was supported with implementation actions and responsible stakeholders:

Chapter 7. Moving Forward: This section recognizes food as critical infrastructure and states that Baltimore views food resilience as an integral part of hazard mitigation planning. It continues by recounting Baltimore’s experience with food resilience planning after the April 2015 Baltimore Uprising. It reviews the Baltimore Food System Resilience Advisory Report and lists the advisory report’s general recommendations and considerations for long-term food system resilience, contextualized with the city’s current challenges.

Public Participation Methods: The public outreach and engagement process for the plan was “extensive,” and it informed the plan of several components typically not addressed in mitigation planning, one of which was food.20 The city engaged with residents in neighborhoods most vulnerable to natural hazards and who have the highest levels of food insecurity to identify hyperlocal assets and shortcomings.

2019—Food Sustainability Plan

The City of Baltimore created a Sustainability Plan in 2019 that uses an equity lens as well as a framework based on the STAR Community Rating System, which assesses government sustainability performance. Baltimore was selected to be one of three U.S. cities as part of the USA Sustainable Cities Initiative to pilot how to localize the Sustainable Development Goals developed by the United Nations.21 The Sustainability Plan is divided into five themes: Community, Human-Made Systems, Climate & Resilience, Nature in the City, Economy, and Equitable Implementation & At-a-Glance. Food-related features are addressed in two sections: Community (urban agriculture) and Climate & Resilience (food systems). This section briefly reviews how food is incorporated in either section. Structure:

The Big Picture: Each topic (in this case, urban agriculture and food systems) is first defined and described through a broad lens.

In Baltimore: This section describes city and national trends related to the topic at hand to justify the need for addressing it in its sustainability plan.

Strategies & Action: In this section, the plan enumerates strategies and actions to address the topic. The strategies and actions are supported by metrics of success.

Public Participation Methods: The plan was crafted after two-and-a-half years of public input, but the participation methods were not disclosed.

Planning Outcomes

 After the Plan for Food Access during Incidents and Disasters was drafted, it was reportedly incorporated into the city’s Emergency Operations Protocol during its 2019 update.

 Recommendations from the Baltimore Food System Resilience Advisory Report were used in the City of Baltimore Disaster Preparedness and Planning Project as a framework to guide future planning and work to increase resilience and preparedness in the food system

 Baltimore became the first city in the U.S. to incorporate food into its all-hazard mitigation plan during the plan’s updating process in 2018.

 A Commission of Sustainability was tasked with making decisions on implementing the Food Sustainability Plan.

TAKEAWAYS

Food Security is an emerging concept in comprehensive planning.

Out of the four case studies, Baltimore was the only one that explicitly incorporated food security and food systems resilience within disaster preparedness and hazard mitigation planning. Baltimore connected its natural and non-natural hazards to impacts on its local food system and services with which it interacts. Marquette County discussed existing hazards in its food system and the importance of achieving food security in its Local Food Supply Plan, but it was less acknowledged in its updated Comprehensive Plan. While the plans in Cabarrus County and Chautauqua County did not explicitly address food security, they emphasized community connections, agricultural production, and economic development.

Most case studies develop additional plans that help advance the goals in their Comprehensive Plans.

For functional plans made before the latest comprehensive planning update process, they are used as reference documents if not re-adopted into the updated comprehensive plan (e.g., Marquette County’s Local Food Supply Plan, Chautauqua County’s Farmland Protection Plan). In Marquette County’s case, although its Local Food Supply Plan was not re-adopted in the most recent comprehensive plan, it reportedly helped raise awareness of and local activity around food systems planning and policy development. 22

Conversely, a comprehensive plan process could result in additional plans that target specific foodrelated goals outlined in the comprehensive plan (e.g., Cabarrus County’s local food assessment), update previously written, older plans (Chautauqua County’s update to the Farmland Protection Plan), or connect food to other aspects of planning such as sustainability, climate change, or hazard mitigation (e.g., Baltimore’s Disaster Preparedness and Planning Project).

A food assessment is a useful tool for local governments to assess the current state or existing conditions of the local food system. While food assessments are tailored to meet the specific needs of each community, the assessment usually analyzes one or more aspects of the food system (e.g., production, aggregation and distribution, food access, nutrition and public health, etc.) and identifies strengths, weaknesses, and opportunities.23 Assessments can include land inventories, fiscal land use analyses to inform zoning and land use decisions, or food asset mapping that articulates community needs and identifies vital social, physical, or natural resources of the area and their connections to the food system.

Developing and implementing plans isn’t done in a vacuum: they rely on community and stakeholder participation, especially local champions.

All counties use a variety of public engagement methods (e.g., surveys, interviews, public engagement meetings, and focus groups) with community members and stakeholders to gather information, garner feedback, and create buy-in into the plan and its implementation.

Chautauqua County’s participation process can be considered a model for the MSB. It was based on extensive community-oriented visioning that took place over a one-and-a-half year period, consisting of community workshops and working groups, surveys, and public review of documents. The strategies developed in Chautauqua County were developed through focus groups, and specific actions tied to each strategy were also tied to a specific agency, organization, and/or focus group who would best implement it.

Chautauqua County affirmed the commitment of core working group members who intended to help implement the proposed strategies and actions. Chautauqua County’s process also demonstrated that implementing strategies requires the synergistic efforts of multiple stakeholders: Agriculture/Foodsbased recommendations relied on the efforts of other focus groups such as Tourism/Cultural Resources, Business/Economic Development, Infrastructure/Public Investment, and Education/ Libraries, among others.

Developing strategies to natural and manmade hazards in Baltimore’s Disaster Preparedness Project and Planning Project demanded extensive public participation. Baltimore engaged with residents in neighborhoods vulnerable to hazards and with high rates of food insecurity to identify hyperlocal assets and shortcomings. This step is critical to create strategies that are adaptable to meet the specific needs of communities within Baltimore.

Both the development and adoption of food systems planning and policy requires the commitment and drive of local champions. Marquette County’s Local Food Supply Plan and Master Plan Update included food systems into the planning process due to the actions of county and township planners.

Build partnerships within and beyond government to diversify resources and build widespread, long-term support.

This takeaway is based on the unfortunate outcome in Cabarrus County when funding was unexpectedly cut for food systems related work and projects, eliminating the local food system program coordinator position as well as reducing funding for the food council and a significant portion of monies allocated to the incubator farm. As a result, the council and incubator farm had to immediately respond by diversifying their funding streams through the development of new partnerships. 24

In some case studies, examples of such collaborative partnerships were already in existence that supported the development of a case study’s plan (or multiple plans) and implementation, reducing the risk of funding cuts. Marquette County participates in the Upper Peninsula (UP) Food Exchange (UPFE), a food hub that is championed by the organizations Marquette Food Co-op, Taste the Local Difference (Michigan-based local food marketing agency), the Western Upper-Peninsula Planning & Development Region, Michigan State University Extension, and other partners that coordinate and support local food activities.

UPFE aims to broaden collaboration across communities and construct good food policy, and it established three regional food hubs all across the Upper Peninsula that serve as resource and networking centers for farmers, businesses, policy makers, and individuals interested in developing community food systems.25 One food hub is coordinated by the Western UP Health Department, another by the Marquette Food Co-Op, and the third by the Michigan State University Extension. The UPFE also established a Food Policy Committee that invites all local governments in Marquette County to participate.

In Baltimore, the Disaster Preparedness Project and Planning Project was developed with the food policy expertise of the Baltimore Food Policy Initiative (BFPI), a formal collaboration between the Baltimore City Department of Planning, Office of Sustainability, Health Department, and Baltimore Development Corporation. The BFPI works to ensure coordinated, comprehensive strategies to increase access to healthy, affordable food across city departments. Baltimore also has an existing government-university partnership with John Hopkins University, who partially funded Baltimore’s Food System Resilience Advisory Report and provided additional expertise.26

To avoid short-term volatility in food systems transformation, the MSB should avoid providing any food system-related services solely based on local government funding sources. In the paper, “Emergent Regional Collaborative Governance in Rural Local Food Systems Development,” the authors suggest collaborative service provision or engaging with non-governmental food systems actors to pool together all available non-governmental resources into a collaborative as a viable way to support local food systems development. Collaborative service provision can exist among government, private, non-governmental organizations.

Together, the collaborative can build local food systems development and create consistent food policy through regular goal setting, grant applications, network-building and activity organizing. This is one way the MSB could support local food systems while keeping public service delivery costs low.27

ENDNOTES

1. Growing Food Connections. (2018). (issue brief). Championing Food Systems Policy: Development and Change in Marquette County, Michigan. p. 3. Retrieved from https://growingfoodconnections.org/wp-content/uploads/sites/3/2017/04/GFCInnovationDeepDive_MarquetteCoMI_2018.pdf.

2. Marquette County Planning Commission and Marquette County Resource Management and Development Department- Planning Division. (2013). (rep.). Local Food Supply: A Chapter of the Marquette County Comprehensive Plan . Retrieved from https://www.co.marquette.mi.us/departments/ planning/local_food_supply_plan.php.

3. Marquette County Planning Commission, & Marquette County Planning Division. (2021). (rep.).Marquette County 2040 Master Plan. Retrieved from https://www.mqtcoplan.org/.

4. Growing Food Connections. (2015). (rep.). Advancing Local Food Policy in Cabarrus County, North Carolina: Successes and Challenges in a Changing Political Climate. p. 1. Retrieved from https://growingfoodconnections.org/wp-content/uploads/sites/3/2015/04/Cabarrus-COI-WebFeature_20150715.pdf.

5. Cabarrus County Social Drivers of Health: https://carolinaacross100.unc.edu/wp-content/uploads/2022/05/Cabarrus_County.pdf

6. LandDesign, Kimley-Horn & Associates, Warren & Associates, & Code Studio. (2008). (rep.). Cabarrus County Central Area Plan. Retrieved from https://www.cabarruscounty.us/files/assets/public/v/3/planning-and-development/documents/central-land-use-plan.pdf.

7. Cruze, S., & Curtis, J. (2010). (rep.). Cabarrus County Food System Assessment. Center for Environmental Farming Systems. Retrieved from https:// communityfoodstrategies.org/wp-content/uploads/2014/03/action_cabarrus_2010_cabarruscountyfoodassessment.pdf.

8. Cabarrus County conducted a 2006 Countywide Farmland Protection Plan for Cabarrus County, North Carolina, but the document was not searchable and therefore not included in the case study.

9. Our region. Lake Erie Wine Country. (n.d.). https://www.lakeeriewinecountry.org/visit/our-region

10. (2000). (rep.). The Chautauqua County Farmland Protection Plan. Retrieved from https://planningchautauqua.com/wp-content/uploads/2017/02/ Farmland-Protection-Plan_September-2000_Final.pdf.

11. Chautauqua County Department of Planning & Economic Development. (2011). (rep.). Chautauqua 20/20 Comprehensive Plan. Retrieved from https://planningchautauqua.com/wp-content/uploads/2017/02/Comprehensive-Plan_2011_small.pdf.

12. (2022). (rep.). Chautauqua County Agricultural Development & Enhancement Strategy: Agricultural & Farmland Protection Plan. Retrieved from https:// planningchautauqua.com/wp-content/uploads/2022/05/Chautauqua-County-Report-v18-Pages.pdf.

13. (2013). (rep.). Chautauqua County Comprehensive Plan: Chautauqua 20/20-A Status Report on Implementation of Chautauqua 20/20’s Proposed Recommendations. Retrieved from https://planningchautauqua.com/wp-content/uploads/2017/02/2013-Status-Newsletter.pdf.

14. (2017). (rep.). On the move and thriving: A Status report on the Chautauqua 20/20 Comprehensive Plan. Retrieved from https:// planningchautauqua.com/wp-content/uploads/2017/02/2016-Status-Report.pdf

15. Food Policy & Planning. Department of Planning. (2024, March 13). https://planning.baltimorecity.gov/baltimore-food-policy-initiative

16. See Footnote 18.

17. Biehl, E., Buzogany, S., Huang, A., Chodur, G., & Neff, R. (2017). (rep.). Baltimore Food System Resilience Advisory Report. Retrieved from https:// clf.jhsph.edu/sites/default/files/2019-01/baltimore-food-system-resilience-advisory-report.pdf.

18. (2018). (rep.). City of Baltimore Disaster Preparedness and Planning Project (DP3). Retrieved from https://www.baltimoresustainability.org/wpcontent/uploads/2019/10/2018-DP3-For-Print.pdf.

19. (2019). (rep.). The Baltimore Sustainability Plan. Retrieved from https://planning.baltimorecity.gov/sites/default/files/Sustainability_Plan_Food.pdf.

20. Biehl, E., Buzogany, S., Baja, K., & Neff, R. (2018). Planning for a resilient urban food system: A case study from BaltimoreCity, Maryland.. p. 42. Journal of Agriculture, Food Systems, and Community Development, 39–53. https://doi.org/10.5304/jafscd.2018.08b.008

21. Sustainability plan: Baltimore Office of Sustainability. Baltimore Office of Sustainability. (2021, April 29). https://www.baltimoresustainability.org/ plans/sustainability-plan/

22. Growing Food Connections. (2018). (issue brief). Championing Food Systems Policy: Development and Change in Marquette County, Michigan

23. Delaware Valley Regional Planning Commission. (2010). (rep.). Food System Planning: Municipal Implementation Tool #18. Retrieved from https:// www.dvrpc.org/reports/mit018.pdf.

24. Growing Food Connections. (2015). (rep.). Advancing Local Food Policy in Cabarrus County, North Carolina: Successes and Challenges in a Changing Political Climate. p. 2.

25. Growing Food Connections. (2018). (issue brief). Championing Food Systems Policy: Development and Change in Marquette County, Michigan. p. 4 8.

26. GAIN, MUFPP, HIVOS. (2021, July 5). Baltimore Food Policy Initiative - Baltimore, USA. Food Action Cities. https://foodactioncities.org/case-studies/ baltimore-food-policy-initiative/

27. Lu, H., & Carter, A. (2022). Emergent regional collaborative governance in rural Local Food Systems Development. Community Development, 54(2), 228–256. https://doi.org/10.1080/15575330.2022.2135550

APPENDIX F:

STAKEHOLDER INTERVIEW ANALYSIS SUMMARY

A total of 16 interviews were conducted with over 20 stakeholders. Four of these interviews were excluded from the stakeholder analysis because they were unstructured conversations (i.e., did not follow the standard questions in the stakeholder interview protocol). This analysis focused on food security, natural assets, and disaster preparedness It is a broad synthesis with an emphasis on individual experiences to reflect the diversity of needs and views on government in the MSB. Those highlighted red were excluded from the analysis, but their input was considered in the food system assessment, hazard risk assessment and solutions framework. Stakeholders have been anonymized to respect their privacy. These stakeholders represent multiple identities and assume many roles in their communities. When quotes reflect their personal views as opposed to that of their main affiliation, they are identified as “MSB Resident.”

Please note that the quotes presented in this analysis reflect the sentiments of the interviewees and are prone to change based on new information, so this is not a definitive analysis. Additionally, please recognize that more conversations are necessary with these stakeholders and their networks to uncover issues not found in this analysis and come to a shared understanding of borough-wide issues, trends, and solutions.

Stakeholder Interview Date (AKST) Note

Tribal Director #2

Tribal Director #1

Agricultural Service Staff

03/07/24 1 PM

02/15/24 1 PM

MSB Employee #3 01/04/24 1 PM

Tribal Manager 12/06/23 11:30 AM

Disaster Relief Organization Leader 11/27/23 11 AM

MSB Resident and Real Estate Owner 11/21/23 12 PM

Local Food Bank Staff 11/15/23 9 AM

MSB Employee #2 11/14/23 12 PM

They were interviewed at the same time.

City of Palmer Staff #2 11/14/23 10 AM They were interviewed at the same time. City of Palmer Staff #1

Tribal Health Non-Profit Leader 11/13/23 3 PM

City of Houston Elected Official 11/07/23 3 PM

Local Community Center Staff

Local Food Pantry Staff

Local Farmers Market (Vendors)

MSB Employee #1

08/17/23 11:30 AM

08/17/23 1:45 PM

3 people were interviewed at the same time: the executive director, a treasurer, and a manager.

08/15/23 4:00 PM A technical issue occurred during recording.

08/15/23 2:30 PM

City of Wasilla Elected Official No date recorded.

STANDARD INTERVIEW QUESTIONS

MSB = Government/Regional Boundaries, Mat-Su = Community

Guiding Growth through Compatible Land Use Decisions

 Do you think that the MSB is developing in a sustainable way for residents and businesses?

 How should the MSB regulate land use differently in the core area than the more rural areas?

Prioritizing Economic Development

 How would you like to see the MSB government play a role in incentivizing business development?

 Think about the services that the MSB is currently providing for your community. Do you think that the way the MSB provides services is sufficient to support economic development?

 What kind of commercial or industrial development would have a positive impact on the MSB? A negative impact?

Delivering High-Quality Services

 How would you describe your level of confidence in the MSB's ability to provide reliable and quality services?

 Should the Mat-Su Borough invest areawide funds into public water and sewer in your community? (If in a rural area, also ask: How similar or different should your community’s water and sewer system be to the core area?)

 Are there services that the Borough should invest more in? Less?

Providing Safe, Equitable, & Efficient Transportation Choices

 Tell us how you travel around the Mat-Su on an average day. How do you get around? How is your experience using the overall transportation network?

 Do you feel safe walking/biking in the Mat-Su?

 What mode(s) of transportation should any future planning in the MSB prioritize (car, public transit, biking, walking)?

Protecting Natural Community Assets

 Throughout your time as a Mat-Su resident, what kind of changes in the landscape have you experienced (e.g., weather, seasons, environment, natural disasters)?

 Which natural hazards do you perceive your community to be the most susceptible to?

 Do you feel that you live in a resilient community? If so, what makes it resilient?

 Is the Mat-Su developing in a way that is conserving our natural resources for future Alaskans to use and enjoy?

Healthy, Thriving Mat-Su Residents

 What does it mean to live in a healthy, thriving community?

 What role should the borough government play in addressing the needs of more vulnerable populations such as youth, seniors, low-income, and veterans with disabilities?

FOOD SECURITY

Several stakeholders mentioned food security as a critical issue for the Borough to tackle. In response to questions on transportation, economic development, land use and regulation, public health, public services, natural assets, and transportation, stakeholders described the state of the existing food system in the Mat-Su and suggested ways to improve food security.

Food Security and Natural Assets

Natural assets refers to lands, waters, and other resources used to sustain food security and to sustain the local economy. Key resources mentioned by stakeholders include: hunting and fishing; oil, gas, and coal extraction; gravel mining; waterways, wetlands, and swamps; farmland; hiking and recreation; and tourism. They support basic needs, recreation, and economic benefits, contributing to community health and well-being.

When stakeholders were asked whether they felt the MSB was developing in a way that was conserving its natural resources for future Alaskans to use and enjoy:

 One stakeholder responded yes, as it pertains to tourism, hiking, hunting, and fishing: “They [The MSB] continue to make big gains on fish passages and those types of things. There’ s definitely a concerted effort to make sure that we’re not only sustaining but growing those capabilities.”

 Two stakeholders responded no, with the first mentioning timber as an industry that the MSB hasn’t been prioritizing and the second believing that the MSB wasn’t prioritizing its natural resources at all: “There are groups that prioritize aspects, such as farmland and water. But I don't think the borough's prioritizing either conservation or maximization of our wonderful natural resources - at least environmental resources. When you just throw out “nature,” sometimes people go to gravel and coal, but that’s not what we’re talking about.”

 Two stakeholders had mixed feelings, with one assuming that the MSB is still figuring out its planning strategy: “I think they're trying to find a balance between growth and preservation. I think this is the struggle that every place struggles with.”

Stakeholders mentioned MSB’s historic agricultural land and the threats posed by development. The abundance of smaller, subdivided lots can make it difficult to grow on different scales:

 “It is unfortunate that so much of our arable farmland is being purchased for subdivisions and developments because the Mat-Su Valley has enormous farming potential. Given the correct opportunities, we could grow enough food to feed the state and part of the United States as well. But a lot of the land is subdivided. What subdivision developers find so attractive is actually farmland. And if we lose that farmland it takes a long time to develop good farmland...Let's protect those assets until we know exactly what direction we want to go. Because once you build houses on them, it's really hard to get it back.” Local Food Pantry Staff

 “Geographically, we don't have enough land, even if you wanted to do smaller community farms or community plots. I know Anchorage is trying and I think we have one out here, but it's so small...We should have more open land that is agricultural use and is for human-edible agriculture as opposed to just growing hay for horses or cows - there's a huge difference in those two types of agricultural sets of land as well...We need more opportunities for not only individual families to go out and grow their own crops to help make them their own security, but to be able to do it on a community level with 20 acres for 400 families to go and grow food for the summer. We need more opportunities like that.” MSB Employee #2

Food Security and Natural Assets (cont.)

In addition to farmland, stakeholders felt that the MSB could better protect certain assets such as wildlife and public use of natural assets (as compared to commercial use):

 “The wildlife needs us to take care of it better. The whole earth needs us to do a better job on that.” City of Houston Elected Official

For Alaska Natives, the MSB’s lands and what it provides (agriculture, fishing, hunting, gathering) are important for preserving their traditional foodways, maintaining good health and wellness, and exercising sovereignty. Development on natural areas used as food sources can be detrimental to Alaska Natives and other communities that depend on them, as well as the wild foods that are in these areas (e.g., moose, salmon, etc.)

 “Statewide, 90% of our food is imported, we have a 10 day supply of food. Yet we have all this land! We could be totally self-sustaining if we allowed ourselves to go into that space a borough as big as the Mat-Su could lead the way. We have so much agriculture, fishing, and hunting. If we look at it through that lens, your land use is community wellness, but it's also behavioral mental-health, food security, and food sovereignty for those indigenous populations that have been here for 1000s of years...It also teaches new people who come here ways of living off and respecting and stewarding the land...There is this element of stewardship and taking care of the planet and taking care of the environment we live in...People are starting to connect to that…[W]e have all of those things at our fingertips, [but] how often do we see any efforts of teaching people how to forage off the land, how to become self sustaining, or how to garden?...I think that that element crosses over into the land use very much, because you have to think about the whole holistic picture, not just segmented out.” Tribal Health Non-Profit Leader

“…[The] MSB got rid of the Cultural Resource Program, which is very upsetting to us because it feels like it's erasing [the] history that happened in those places before the MSB sells it. Let's say the MSB has a big piece of property right on Wasilla Creek. The whole length of it is basically a site, and it's where people put fish traps. [That land] should be looked at for cultural resources so that that stuff just doesn't go into private developers’ hands where we have no more say.... It seems like the planners have been here 15 minutes and they just don't have a really intimate understanding of the landscape.” Tribal Director #2

Many stakeholders remarked on the Alaska’s resources and the need to protect them, especially when they generate revenue from tourism. A possible tension between natural resource development and protecting natural assets such as farmland appeared during interviews.

 “As commercial development happens or residential development happens, we should be thinking about the intersection of the land and the sea and the water and the rivers. It’s all part of our well-being as well.” Tribal Health Non-Profit Leader

There was interest by at least two stakeholders in exploring extractive industries while carefully balancing regulation and development, especially when it came to gravel and the location of gravel pits. A stakeholder pointed out the state’s abundance of oil, gas, and coal that could potentially be exported to support the state and local economy, but “with that, you gotta have that little bit of regulation. I don't want a coal mine next door over here.” Expanding the timber industry was another suggestion for economic development and for wildlife protection. In one stakeholder’s experience, cutting down trees for timber could improve fire mitigation by creating fire breaks, which also created a fringe area for wildlife.

Food Security and Natural Assets (cont.)

At least two stakeholders considered exploring renewable energy in the Mat-Su. Exploring these industries can be compatible with agricultural development, given that there are forms of regulation in place that support stakeholders’ sentiments.

If development is to occur, stakeholders emphasized the need to monitor and improve wild areas. Several stakeholders mentioned the need to consider not just human well-being, but animal wellbeing in planning and development. This would allow planners to weigh the benefits of development by looking at it through different perspectives, knowing that wildlife and wild resources benefit humans in subtle ways. Some stakeholders suggested identifying and monitoring areas that have critical wildlife habitats and reducing development in those areas.

 “As a Borough we could probably do better by becoming more involved in ways to improve habitats for salmon. Regulate developments and impacts on areas where there are streams for salmon habitats.” Tribal Manager

 “What are we doing to the overall environment...? I feel that as far as wellness, we act like only human well-being is important, but we can't live without the planet, so we better think about everything else as living here too.” Tribal Health Non-Profit Leader

 “There are different animals, different rivers, and impacts that are going to happen…I think they should tap into the experts [a.k.a. our people] to understand those areas better before they do anything. I think there should be a consultation process that's built into the Borough for when they're doing that work.” Tribal Director #2

The strategies used to both protect and develop resources won’t be one-size-fits-all for all assets. Yet, they must ensure that they will have a positive impact on future generations:

 “I think it's very important that we develop the natural resources we have for not only us, but for future generations so that they don’t have to worry about their taxes being raised. If you have natural resources, and you've got some income from that, even residual income, that helps everybody.” Local Food Bank Staff

Food Security and Transportation

Stakeholders who worked in or with food providers brought up transportation as a barrier impacting themselves and the populations that they serve.

 Transportation costs are high to bring food up from the Lower 48: “I can get food up here all day long, but I can't afford to ship it up here. If this port down here was open- or they had a rail that stopped here that I could load food on and bring it out here- that would be tremendous.” Local Food Bank Staff

 Vulnerable populations (e.g., seniors, children, those with limited mobility) may not have access to a personal vehicle experience challenges to access food: “I had an interview with a senior who comes to the senior center to eat lunch, and the transit picked him up. But in the winter, he has to walk a quarter mile down the street to get to where the transit can get to him. He's three quarters blind, so that is a challenge for him. But that is a pretty typical approach. And so many of our people up here use the bus to get to the food pantry. But then they can only get a certain distance to their house, which makes it very hard to bring their groceries home. All over the valley this is the norm, as nobody comes to your door.” Local Food Pantry Staff

Food Security and Transportation (cont.)

Several stakeholders noted that the Borough’s transportation system was extremely vulnerable to disasters, with one stakeholder noticing the MSB’s dependency on food transported in from Anchorage on just one road. Several stakeholders mentioned that to create systems redundancy in the transportation system, the MSB needs to address not only the road system, but air travel, water travel (e.g., bridge or ferry), public transportation, and more.

 “Take the scenario of the bridge going out: Do we have enough power? Do we have enough water, sewers, whatever that we need to support not only businesses but people? The Borough can certainly help with support for the roads, rails, and power. I think for what they have, the borough is doing a really good job. They just need to step it up. They need to keep up with where we are now. ” Local Food Bank Staff

 “That airport could become a regional airport in 10 to 15 years of flying, back and forth from SEATAC on Alaska Airlines, creating redundancy in infrastructure. There will be other Alaskan catastrophes because that is our history.” MSB Resident and Real Estate Owner

 “We need to develop systems within the Mat-Su Borough that allow us to respond to any disaster. And part of that disaster can encompass the fact that we are cut off from where one of our main sources of food and supplies comes in. We have seen during the pandemic what happens when shipping doesn't come in the way it's supposed to. We have experienced shortages. We see highway blockages that prohibit people from getting in and out” Local Food Pantry Staff

 “The most important word is redundancy. We have three roads that lead into the MSB. If any one of those goes down, you're down 33% of your resilient capabilities...If two of them go down, you're down 66%.That resiliency and redundancy relationship really needs to be explored more and built up.” —MSB Employee #2

Food Security and Public Services

“A healthy thriving community means where people have security, whether that's job security, housing, security, food security- the whole Maslow's needs. If you're safe and warm and fed and able to make money, then you're able to visit the doctor and not have to wait six weeks to see a doctor or a medical provider. All of those things tie into that thriving portion. Once you're healthy, then that allows you to thrive, to do better and be better. That's my viewpoint on a healthy thriving community.” MSB Employee #2

Public services refer to services available to residents in the MSB that are provided through the government or through private businesses or voluntary organizations, including: water and sewer, road maintenance, electricity and heating, trash disposal, broadband and communications, and housing. These services are usually necessary for a fulfilling and healthy life. The borough’s ability to deliver quality public services to both urban and rural areas of the Mat-Su can determine residents’ access to quality food.

Many residents are not only facing food insecurity, but water and energy issues. Stakeholders generally were overall approving of the borough’s ability to provide services (or to contract out services), but beyond the core area the quality of services decreased. This is where there is a noticeable rural/urban disparity, observed among stakeholders.

Food Security and Public Services (cont.)

 “I discovered that over 40% of the people that I served did not have running water. They don't have electricity at 43%. 46% don't have ovens or refrigeration because they don't have and can't afford electricity...We are not a third world country. We are supposedly the United States of America, where we have facilities, but we don't act like it all the time. And the further out you go, the less it seems to be important. Getting your water from the side of the road, you have no idea how that spring is protected, that water can be fouled at any time. The MSB needs to invest in clean water and accessibility to it . That would improve the quality of life for so many people ” Local Food Pantry Staff

 “We need some refrigeration and heating service here that doesn’t have to come from Wasilla or Anchorage. It seems so hard to get them up when there’s something going down.” Local Community Center Staff

One stakeholder noted that current development patterns could also keep public services costs high because of the infrastructure needed to service larger lots that are spread further apart. This could be an indirect cause to food insecurity, where struggling and lower-income residents are faced with paying bills for utilities or purchasing food.

 “Because of the general lack of water and sewer services, you essentially are putting houses on approximately one-acre lots, which means more infrastructure to maintain which will always keep costs high.” City of Palmer Staff #1

Food Security and Economic Development

When asked about economic development in the MSB, stakeholders brought up small businesses and entrepreneurship, regulations and policies supporting or hindering economic development, and the need for certain larger food-related businesses to come into the MSB.

Large box stores such as Costco were mentioned by stakeholders, with one expressing a desire for it to enter the Mat-Su, which would eliminate the need to travel to Anchorage to purchase groceries in bulk. Two stakeholders identified potential state and borough barriers to bringing in large box stores.

 “Places like Olive Garden, Texas Roadhouse, and Costco would love to come out here. What's restricting them is the statewide Alcohol Beverage Control board, and they won't allow full-pour licenses…[Economic] development is being held up because of that. I don't think that's fair to some of the businesses…That's where the borough can encourage the state to loosen up, and that ties right back to transportation. If they're worried about people driving on the road drunk, a good bus system or even a light rail between Palmer and Wasilla would help…I know we're a huge area, and we can't possibly do it all, but there's a few little areas that we could certainly put something in that would help.” Local Food Bank Staff

 “There are big box stores that would have liked to invest here but did not because they were unsure of what was going to go on around them. They’re unsure what their process is for being approved and what their neighbors’ processes for being approved. So, they often choose to invest somewhere else...It perpetuates our current pattern, which is to be a bedroom community for the city of Anchorage. Most of our businesses are going inside of the cities. It’s a doubleedged sword, because [in] some ways, it's a very business friendly environment, because there's just very low hurdles to developing here in the borough and starting up a new business. But there’s the other side of the coin there, which means there's less certainty and less restrictions on what can happen around the business.” MSB Employee #1

Food Security and Economic Development (cont.)

The phenomenon of more businesses settling in cities was affirmed by a stakeholder residing in a rural community: “Out here, business growth is not necessarily a land issue. It's got other issues that are more predominant, but for businesses trying to get people to work out here, it's difficult.”

State barriers may exist that impede agriculture and business development. The impacts could also trickle down to consumers who want to purchase local food but are disincentivized by government regulations:

 “There are so many regulations and governmental entities that are involved in the ability to take a seed and turn it into a crop or a crop that an animal can eat. It really is not conducive to making a farmer want to farm or people to grow food…It's just very difficult for a small individual farm to grow that food because there's so much regulation. We own a restaurant, and for me to be able to buy locally sourced food to serve at my restaurant, I have to follow all these other regulations to make sure that 1) it's safe to do so, and 2) the quality of it is good enough that we want to pass that on to a consumer. The majority of those were state regulations. It's a huge impediment to food security.” MSB Resident

One stakeholder felt confident that if the MSB invested in economic development by investing in infrastructure, it would build an environment supportive for business activity especially if it supports aspiring entrepreneurs already residing in the MSB who are interested in building an agrifood enterprise. Long-term investments in both the infrastructure and entrepreneurs could indirectly help reduce property taxes overall for residents across the borough and support food security:

 “If the government puts in infrastructure, to use your term, "build it and they will come," that will happen. But secondly, there are wonderful entrepreneurs that are creating and manufacturing. For instance, the freeze-dried food concern that's going to be flying food in and out of the Wasilla airport, let's look at that... I think the borough just needs to say, "How can we help you?" Go to those individuals. So it's both "build it and they will come," and then also helping the entrepreneurs that have really good ideas. We need entrepreneurs that will build bricks-andmortar to put investment money into the property tax base.” MSB Resident and Real Estate Owner

Other stakeholders have recognized a growth in the number of small business and entrepreneurship and would like to see the borough support it to challenge the MSB’s image of having only a commuting population and being a bedroom community to Anchorage:

 “We have incentives in borough code that would encourage economic development that are not being used, whether it's lack of knowledge of these incentives, or perhaps they're not written well enough to be effective. I think it would be really wise of us to look at what tools we have in place right now to see if we need to add to them to tweak them or just promote them to sort of bring bringing economic development here in the borough, so that we’re not just a bedroom community to Anchorage.” MSB Employee #1

 “The one thing that we are seeing more of are small businesses and entrepreneurship. That is critical, because there is a high volume of people who commute to Anchorage...We have to recognize that you're always going to have that commuter population. If you don't want it to grow, then you're gonna have to look at our current economic drivers within our community are we really incentivizing those? If we're taking 30,000 people out of the community, how are those small businesses surviving?” Tribal Health Non-Profit Leader

Food Security and Economic Development (cont.)

The need expressed by stakeholder for the MSB to invest in building the infrastructure to support agricultural businesses and entrepreneurs must include specifically food infrastructure: processing, manufacturing, distribution, and storage facilities were noted by stakeholders as lacking and much needed in the Borough. Stakeholders spoke on behalf of farmers, relaying their needs for more infrastructure to support sustainable farming communities.

 “The farmers were saying basically the same thing I have said for years: ‘We need transportation, and we need storage. I need you to back off and leave us alone.’ You got people in there trying to tell the farmers how to farm and they've never farmed in their life. We have some great farmland out here, and if they keep covering it up with subdivisions that aren’t going to help anybody. I'm a very strong supporter of the farming community and what they do...Transportation and storage, I think, are two key things that they could help with.” Local Food Bank Staff

 “There are so many things we do not have that we could benefit from in the long-term planning of our Valley. And this is if we are going to move to more sustainable long term communities. There's so many things we don't have. We need cold storage production...There are so many people that are desperate to begin farming and begin raising livestock. But there's no way to process. We need packaging. We need to help develop facilities that provide employment but also support agricultural development and employment as well.” Local Food Pantry Staff

This infrastructure could not only support food production, but also be used for disaster preparedness and response, so that the MSB doesn’t have to rely on Anchorage to deliver food. It could take the form of a public -private partnership, where the MSB supplies the services to build the infrastructure, and then private enterprise could manage it so that residents’ taxes don’t have to increase:

 “...If you think Anchorage is just gonna come over here and supply you with tents and blankets and food if that bridge goes out between us and Anchorage, you’re sadly mistaken. And if the borough had or could encourage someone to build that kind of warehouse and light manufacturing, first you've got to have the infrastructure: the roads, electricity, gas, whatever. To me that’s more important to put that kind of stuff in, then letting the private enterprise take it from there. There are enough creative people out there though, and they'll figure out what they can use it for.” Local Food Bank Staff

Several stakeholders wanted to consider Port Mackenzie as a destination for receiving freight, shipments of food, and other necessary supplies:

 “Put more into Point Mac - that's a deepwater port. It has great potential. But it also means understanding that we need to develop industries that allow us to harvest, preserve, and manufacture adequate food supplies. So, that road that now runs one-way goes back and forth. It’s a two-way road instead of a one-way road.” Local Food Pantry Staff

Food Security and Public Health

Stakeholders were asked what makes a healthy, thriving community. While not all responses explicitly addressed food security, it is critical to connect food security to other determinants of health: housing, transportation, recreation, safety, economic development, education, and more. Food security depends on the fulfillment of all basic needs. Below are examples of responses:

 “...[The] role of government… is providing a safe transportation network, providing some of the basic needs like ambulances and fire trucks, providing safe schools where children can walk to school, for instance. I think that parks reduce crime. It's hard to make that connection, but when you provide a place for children to go recreate, they’re doing that instead of something they shouldn't be doing.” MSB Employee #1

 “Well, a community has got a vision and goal, and people have to have some hope for their children. Education has to be on the top of the list, you’re trying to make your next generation smarter and better.” City of Houston Elected Official

 “...Where people are involved, or they're getting out, participating in activities that are good for them mentally, socially and so forth.” Local Community Center Staff

 “... [Living[ in a healthy, thriving community...means that all sectors of the community engage actively in the direction their community takes. And although they are not all of the same economic spectrum, people's wants needs and opinions are at least taken into consideration, so that people buy back into the concept of the community they live in.” Local Food Pantry Staff

 “It means that we're carefully managing and regulating the use of our resources so that they're not so impacted that it reduces their availability and our access. It means that the MSB and other organizations are doing their job in regulating the impacts of developments on those resources.” Tribal Manager

 “They need to look at the social determinants of health and really understand them from a contextual cultural lens…[Every] person of color out here that I work with on a regular basis, basically says: ‘They need to see through my eyes what I see. They need to experience it through my eyes.’ They don't do that. If you're not taking care of the most vulnerable in your population, you will have a totality of an unhealthy population. The crime rates will be higher, the substance misuse rates will be higher, the teen suicide rates, dismal graduation rates for people of color, which we just heard about last night. We are a symptom of that unhealthiness that exists within the Borough...” Tribal Director #1

The diversity of responses can demonstrate that there are multiple dimensions to health. One stakeholder explained how they use a tool to assess community vulnerabilities in the MSB and tie it back to health:

 “I'm going to pull up the Mat-Su Equity Indicators...We could have some targeted approaches with regard to different aspects on this. It's labeled as a health equity index. The State of Alaska was doing a lot of work around equity, and they put together a website that breaks down Alaska Health Equity by census tract area. It’s scored around these different components around socioeconomics, health, household composition and disability, minority status and language, housing, and transportation. Then, it gives you an overall vulnerability score. The lower numbers are lower vulnerability, and higher numbers indicate a higher level of vulnerability. This could be a tool that can be used to support more intentional, focused work based on different areas in the MSB that are that are vulnerable.” Local Disaster Relief Organization Leader

Food Security and Disaster Preparedness, Response, & Recovery

Stakeholders involved in disaster/emergency preparedness efforts for their communities or for the borough were asked to describe their expertise and experiences doing so. Approximately five stakeholders representing food assistance organizations and government provided responses.

Individual Preparedness

Since it takes at least a week for FEMA to bring food to Alaska after a disaster declaration, a couple stakeholders emphasized the importance of individual preparedness.

 “FEMA's plan would take 7-10 days to start getting food to be dispersed out to families and individuals. That's why we really push for people to have two weeks' worth of food at their house and help make them more resilient: food that they're not using in their everyday cooking and eating, but as an actual stockpile.” MSB Employee #2

 “With natural disasters, you make sure you're okay, and then you go over and check on your neighbors. Then they check on their neighbors…[T]o sit back and expect the government to come in and save you every time is not a good plan.” Local Food Bank Staff

According to one stakeholder, residents in the Mat-Su are prepared for emergencies because they generally have a pantry, food, a way to store water, and a generator. There were conflicting beliefs, however, on the role of communications infrastructure in individual preparedness. One stakeholder believed that preparedness is hindered by people’s receptiveness to public information, while another attributed it to a lack of services in certain areas:

 “Somehow, we've been able to communicate things from the highest levels of government to the individual citizen for 200 years. I don't think the lack of communication abilities is really a hindrance. It's the receptiveness of people to take information, once they've gotten it, and incorporate that into their daily life. As a good government, we have to get that message out there, but once it's out there, people have to absorb it, utilize it, and incorporate it into their life.” MSB Employee #2

 “Remember, a lot of folks up here don't have internet. They don't know that certain services even exist. It's difficult getting the word out...One of the hard parts you're gonna have for any kind of campaign is to get the word out to folks.” Local Community Center Staff

Community Preparedness

Local governments and organizations have played a role in preparing, responding, and recovering from disasters, and some have taken action on building community food security. Depending on their powers and responsibilities, access to resources, and government services existing in their area, they are able to pursue projects to improve their community’s disaster readiness:

 “We're trying to get this building expanded so we can meet emergency situations. There's no showers. One restroom male and one restroom female. You’ve got 80 people in here trying to use the bathroom...We have some plans in which we've asked the borough for funds and the borough said “no, thanks.” Local Community Center Staff

 “[Our community] is actively preparing. We have a generator on-site at our main campus that can run until we run out of fuel, which is quite a long time. We've prepared CONEXes , and we're putting emergency materials together so that we can have a couple of host sites, one being our school. During the earthquake and the fire, we staged at the school. We have a washer, dryers, a cooking kitchen, and places for people to sleep. We also have our government building...We've got purposefully placed areas, and we're doing our work.” Tribal Director #2

Community Preparedness (cont.)

Community preparedness includes emergency food assistance programs such as food banks and pantries. There are 18-22 pantries in the Mat-Su at any given time, and the demand for food assistance has skyrocketed since the beginning of the COVID-19 pandemic. According to one stakeholder, emergency food providers have found themselves institutionalized:

 “I'm not here to support them. I'm here to assist them…. I've seen people coming here that are my age and have been coming for years. There's lots of things that people could do, and our federal government has not helped at all with that.” Local Food Bank Staff

Borough Government Preparedness

Due to its lack of health powers, the MSB cannot create its own emergency food storage and distribution strategy. Although, having public health powers wouldn’t necessarily make it easier to create food stockpiles:

 “We will be talking about a multimillion-dollar initial investment, the yearly costs of a facility and heating, and the shuffling of stockpile food...You're constantly in this flux of making sure that the food stockpiles that you have are nutritious and healthy and not spoiling. Being able to stockpile food in the MSB comes down to financial support, and we just haven't seen a huge interest in supporting something like that.” MSB Employee #2

Therefore, partnerships are important. For example, the MSB works together with the Mat-Su Food Coalition and its disaster subcommittee to coordinate the food distribution during emergencies:

 “We are working on a disaster plan for the borough and the Mat-Su Food Coalition’s an active part of that, and I’m a designated emergency responder up here in case of a national disaster in our state.” Local Food Bank Staff

 “We work with the food coalition, and …[over] the last 2.5 3 years, they formed the disaster committee of the coalition and are making steady gains…We've implemented them into our food distribution plan . We're working through that committee by giving them scenarios on how we would help or how we would work together to make sure that people were getting food. So, they're the end of our spoke model in our food distribution plan because they're already dealing with the distribution of food...It's a lot easier logistically for us to plan to deliver 20,000 pounds of food to the Wasilla Food Bank, Frontline Mission, the Palmer Food Bank, and all the way up to Talkeetna, Trapper Creek, and the Upper Su. Once it gets there, they use their already established connections in the community to get that food out to the community, as opposed to having everybody drive to the City of Wasilla or the Fairgrounds.” MSB Employee #2

Another disaster relief organization shared how they intervene during a disaster, which depends on the type and scale of disaster as well as the number of other disaster relief organizations involved:

 “How we get activated depends on the level and type of the disaster and how many people are affected. If it's small scale, we might be asked to help just as an organization by ourselves...When they're more large-scale, given how many households, land, or community assets are affected, then we get activated. The MSB would declare a disaster themselves, and then we would be officially activated by the emergency services department. Then, it would move up to the state to declare a disaster as well. That triggers other things, like resources.” Local Disaster Relief Organization Leader

Borough Government Preparedness

(cont.)

Therefore, borough coordination with organizations is important, and it’s allowed for the MSB to develop relationships and strengthen community involvement:

 “...Over the years, the disasters allowed us to develop relationships with each other. It’s because of those relationships and experience with prior disasters that we can have everybody at the table to plan, discuss mitigation from different standpoints for each type of disaster, to have action plans and communication systems in place, and to have people trained for a variety of different aspects of community disaster response.” Local Disaster Relief Organization Leader

The MSB could do more, however, to expand its partnerships and tap into other governments and organizations’ services and expertise:

 “They should be partnering. They should figure out who is doing things, because...we're building bigger so we can do a food pantry. They need to tap into the expertise, the services that are already here, and know who to call on in these emergencies...They could help with coordination. But do we want them to try and do it? Probably not if it's going to increase everybody's mill rate, because we don't do that.” Tribal Director #1

Quality of Emergency Services

Most stakeholders had mostly positive reviews of the MSB’s emergency services and applauded the construction of an emergency operations center, a remapping of the borough flood zone, and improvements in its construction regulations that reduce exposure to flooding. While the MSB’s services and current plan are held favorably, they need to “polish it a little more” as it executes its plans and deploys its resources, as one stakeholder mentioned.

Stakeholders residing in the more rural areas of the MSB thought differently. They brought up issues with getting Alaska State Troopers to respond to emergencies in their areas, as well as mismanagement of fire and EMS. The lack of emergency services has created significant problems with public safety.

 “It is horribly underfunded. We have no emergency services for medics out here in our area at all...If you don't have an ambulance, you don't have police, and fire has its limitations, what the hell do you have? And yet we're paying for those services. That's the real rub. Everybody's paying for the services in this core area, and we are getting substandard services.” Tribal Government Leaders #2 and #3

 “There are no troopers up here so [people] can do 90 miles an hour going down the road. Because chances of them getting pulled over for speeding are so minimal. You can go six months without seeing a trooper.” Local Community Center Staff

Stakeholders expressed support for borough investment in emergency services, which could look like expanding staff numbers in the Department of Emergency Services, looking at the feasibility of public health powers, or improving communications infrastructure:

 “We need more staff. We have a growing population and we deliver high quality of service, but we can only deliver within the guidelines that we have set. With more personnel, we can continue to deliver a really quality or more efficient service to an increased population. Personnel -wise, it would be a big support mechanism to be able to do that.” MSB Employee #2

DISASTERS

Stakeholders were asked to consider hazards or disasters that they think their community is the most susceptible (vulnerable) to. They were also asked about historic hazards and/or disasters in the MSB that they personally experienced and how they perceive the resiliency of their community.

Flooding

About five stakeholders perceived their community to be most vulnerable to flooding. Besides its immediate impacts, flooding could trigger other events such as landslides, noted by one stakeholder. The MSB has struggled with erosion for a long time along many rivers, including the Matanuska River.

Stakeholders noted that vacant lots in the Mat-Su are being purchased and built on in flood zones, which can decrease the flood capacity of that river drainage area and increase the magnitude of the flood. While most newer housing projects adhere to the MSB’s regulations for building in flood zones, there are older houses which may not meet building standards that are in the floodway. There has been limited prevention of development in flood zones.

 “Flooding is definitely the one that we struggle with a lot…[and it] is a very common occurrence here in the borough. It’s very desirable to live on a river, so we have continued development on rivers. We have a lot of vacant lots that are being purchased and built on. We do have regulations for building in the flood zone, and I think the people who follow those regulations are pretty thankful when a flood does occur. But we have a lot of older houses that don't necessarily meet our standards that have been impacted by floods on multiple occasions. We also have some new developments that are susceptible because maybe they don't follow the regulations.” MSB Employee #1

Wildfires

About four stakeholders perceived their community to be most vulnerable to wildfires. In the Upper Su community during the McKinley fire, a stakeholder said that many people (including elders) were trapped on the one road that provided the community access to the rest of the Borough. Some people trapped did not have a vehicle to evacuate with. One stakeholder who had personally experienced the fire was deeply involved with the post-disaster recovery and resource supply:

‘”My concern with the people in Caswell is there's only one road in. When the McKinley Fire came through, and it lit up on the one main road, luckily it didn't spread. But those people are trapped. There's no way out. You can get a four-wheeler out, but not everybody has a fourwheeler in, not everybody is able to just ride on the four-wheeler out of there. We had a lot of elderly back there.” Local Community Center Staff

One observed flaw in the MSB’s post-disaster recovery during the McKinley Fire, as two stakeholders observed, was its coordination with survivors:

 “As it started to wind down and people found another place in order to go stay some with relatives or neighbors, the worst news we could possibly hear is the borough saying, ‘Okay, have all your people come down here and we'll meet with them and do their paperwork.’ We said there were like 80 structures that were destroyed. Do you want all these people to drive down through the fire zone, when you can have one car with two or three of your representatives come up here and meet everybody here?” And they put up such a stink.” Local Community Center Staff

Wildfires (cont.)

The loss of spruce trees to the spruce bark beetle, which increases the exposure of the Mat-Su to wildfires, was mentioned by at least two stakeholders. Leaving dead trees up after spruce bark beetle kills increases residents' exposure to a potential wildfire, increasing overall vulnerability:

 “Somebody needs to cut all the dead trees because they're all going to burn and kill people if they don't take out the spruce bark beetle kill. It's too bad that we haven't been able to log that.”

MSB Resident and Real Estate Owner

Earthquakes

Nearly all stakeholders experienced the 2018 earthquake, with many experiencing damage to their property and to the roads. Two stakeholders mentioned the need for earthquake mitigation:

 “Earthquakes and windstorms...affect the whole borough. There's not really much you can do to stop them from happening or do a whole lot of planning on the earthquake side. But that would be where some of that capability comes in to make sure that all buildings over a certain square footage had some kind of code enforcement or a building code. There has to be some earthquake mitigation going into them. That's quite a big one.” MSB Employee #2

 “When you have a big earthquake, and there's no houses or buildings to destroy, it's not a big deal. But as you build more, there’s more destruction, especially where you're building in an environment where you don't have any sort of residential building code that's applied to single family residences. If the 2018 earthquake had happened back in 1964, it probably would have been a lot less of a big deal because there's a lot less buildings to damage.” MSB Employee #1

Pollution

Two stakeholders mentioned pollutants as a potential vulnerability, because pollutants that seep into the ground can increase residents’ exposure to pollutants in a certain area. One stakeholder mentioned the MSB’s air quality issue, which is sometimes due to the burning of firewood for heat or windy conditions transporting glacial silt:

“...It’s interesting to me that we live in such a pristine environment, but our air quality is low or fair, sometimes due to people burning firewood as their heat source, but it diminishes the air quality because particulates get in the air...Anytime that it’s windy, we have tons of glacier silt in the air, which are very fine particulate matter. I think that probably hasn't changed, but I'm more aware of it and I understand it more as to why the air quality is bad. It's just a curious kind of thing to me. We live in this beautiful place, and there's not like smog, or heavily polluted areas or haze in the air from different industries. But we have our own kind of air quality situation that I think we have to be mindful of.” Local Disaster Relief Organization Leader

Stakeholders pointed out pollution as a challenge to protecting natural assets such as farmland and wildlife. Junk refuges and polluted properties containing rusty vehicles, fluids, trash, and other byproducts can leak contaminants that seep into the soil and groundwater.

 “...We have a lot of really polluted properties, and the land can only sustain so much of this. Unfortunately, there's limited resources to go after to try to clean up these types of areas. It’ s death by a 1000 paper cuts. There's just a lot of properties out there that are polluting the soil in which will eventually pollute the water bodies. It's unfortunate that we don't have more capabilities of dealing with those properties.” MSB Employee #1

Other Disasters

Other hazards mentioned by stakeholders include: windstorms (4); insects and pests (2); the COVID19 pandemic and diseases (2); snow (1); terrorist activity (1); and landslides (1).

Disaster Resilience

 “Resilience is about survival. It's about adapting in an environment to protect human health and human living…It's about being able to bounce back.” Tribal Health Non-Profit Leader

When prompted, at least six stakeholders perceived their communities to be socially resilient. Members of stakeholders’ communities were characterized as “tough,” “resilient,” and “independent,” with a tendency for individualism. They are also generous and ready to help others who need it:

 “Not only are people resilient, but they can do it by themselves. They have the resources and the knowledge to make things happen.” Disaster Relief Organization Leader

 “We help each other. We help our neighbors. That's what makes us resilient. It's like the wind storm last night. Neighbors are out helping each other plow. We did that last year with a massive blizzard. It's just our nature to help everybody.” MSB Resident and Real Estate Owner

 “I think the community comes together and any real major hardship that I do think. They're very independent here, but they're also the type of person that if somebody needs something, they go right over and help.” City of Houston Elected Official

Sometimes resilience wasn’t considered a good characteristic. One stakeholder considered how residents are not only resilient to weather-related situations, but to potentially traumatic social issues:

 “I work with a lot of people that are socially vulnerable or vulnerable to social issues, and we're probably more resilient than we'd like to be. I wish we didn't have some of the worst suicide rates, the worst child abuse rates, and domestic violence rates. We obviously have to acknowledge the trauma in the past that came in with the expansion of capitalism, and the trauma of indigenous peoples that were here before. I think that's still a really tough thing for people.” Local Disaster Relief Organization Leader

At least three stakeholders mentioned that it’s not feasible to be entirely dependent on the Borough as a form of resilience: “I live in a bubble, so I build my own resilience systems within my family and my community. I honestly don't know that I'd be 100% reliant on a Borough system to save me. I guess that's good and bad.”

While there appears to be social resilience, infrastructural resilience is lacking:

 “If the power was to go out for more than four days, and it was 30 below like it was back then, are we prepared for that? Because systems start breaking down. FEMA response is not quick. It takes years to get the money and to get the recovery. It certainly would be helpful to think about that…If you want to have Borough-wide systems in place for emergency response, you have to think about those things...As far as hazards, when we look at big systems, like electrical systems, we really don't have backups. I don't see any critical risks here, but I do see lack of redundancy for protecting systems.” Tribal Health Non-Profit Leader

To be resilient also means to learn from the first stewards how to understand and work with the natural environment and its shifting conditions:

Disaster Resilience (cont.)

 “There were people who used this land for 1000s and 1000s of years before Westerners even arrived, and I really feel like that piece of it is never talked about and it's never included. If we want to be a really resilient and healthy place for future generations, we have to understand how they stewarded lands for 1000s of years, versus how they controlled lands for hundreds of years. There's a difference: stewardship and actual control are two different things. In the control factor, you could build any energy system, water system, it doesn't matter, but you're at the mercy of nature. If you don't understand the natural environment, you're putting your whole system at risk, which means investment dollars at risk. If you want to look at it that way, those are the pieces where you can learn from Indigenous populations that understand the natural environment. I think that we could do better there. If you look at that hard infrastructure, all you have to say is 1) Is it resilient? Do we understand what Mother Nature is doing (And the answer's no)? And 2) Is it equitable? Are we accessing? Are we providing access to all? And if it's not, we're not really doing our public service, right?” Tribal Health Non-Profit Leader

CHANGE

Stakeholders considered changes they’ve personally experienced during their time as a Mat-Su resident. About five stakeholders reported to be life-long Alaskans with various amounts of time spent in the Mat-Su, about six stakeholders reported to have lived in the Mat-Su for at least 10–40 years, and one stakeholder has reported to have lived in the Mat-Su less than 10 years. This section reviews the most pertinent changes that have a significant impact on food security and disaster preparedness.

Urban Development

Stakeholders observed population growth and development, which raised questions as to whether current infrastructure can withstand the stress of a growing population. More people, as several stakeholders mentioned, will place greater stress on the MSB’s farmland and natural resources: there’s been a noticeable trend in farmland being converted to residential development. One stakeholder warned that if current development trends continue into the future, sprawl will occur and eventually increase the costs of public services.

 “When the poor farmers over in Palmer had to sell off land to survive, that was a loss for us, especially when they started building subdivisions on that prime farmland. That should never have happened” Local Food Bank Staff

 “The additional population is going to put more stress on some of those resources. Let's take up fishing for example: when we moved into our home, we watched [our neighborhood lake] get fished out… It's gonna create more pressure on hunting and fishing and push more of it into other areas of Alaska.” MSB Resident and Real Estate Owner

 “When you have higher density, you get a lot more public amenities for your tax dollars. As you spread out and have lower density, you have less services for your tax dollars.” MSB Employee #1

Stakeholders conveyed an urgency for the MSB to revisit how it plans for the future:

 “Historically, the borough underestimated what was going to happen as far as growth. Just take a look at the Palmer-Wasilla highway and how built out it is with no ability to expand. It's almost impassable and the cost to redevelop that road is astronomical. The borough needs to understand what a 30-year horizon is, because 30 years happens in a hurry…We can't continue to make those types of long-term mistakes in order to have a functioning community” City of Palmer Staff #2

 “When we go to subdivide a piece of property, we really don't know what the future land use is going to be because we don't have any sort of zoning. That’s definitely one of the really huge shortcomings that we have as far as land use regulations.” MSB Employee #1

Weather and Natural Disasters

Some stakeholders observed changes in weather patterns, such as shifting wind patterns, seasonal variability, temperature extremes, and warmer winter conditions.

 “It seems like we go into spells of just nothing but rainy summers, and then we'll get those one or two summers that are just scorchers and that’s when we see all the fires. When I first moved here, it wasn't like cold and rainy all the time this summer.” Disaster Relief Organization Leader

 “The first 15 years out here in the valley, I never saw rain in the middle of winter. Now, I see it like every year.” Tribal Health Non-Profit Leader

Weather and Natural Disasters (cont.)

Sometimes these changes in weather patterns meant changes in disasters and disaster declarations, notably flooding, windstorms, and wildfires, to name a few. However, the MSB may have more opportunities than before to declare disasters and deploy resources to address them.

Flooding:

 “It feels like we have a 50-year flood every 10 years now” MSB Employee #1

 “Flooding every August and September has become much more routine” City of Houston Elected Official

Windstorms:

 “Those were pretty terrible and make it difficult to survive the Alaska winters, not to mention all the infrastructure damage and injuries that occurred because of those. So that’s new, and I hope that's just kind of like a weird phenomenon.” MSB Employee #1

Wildfires:

 “In the summertime there's wildfires. I see more and more of that happening, and with climate change, wildfires and winter storms seem to be more prevalent.” Tribal Manager

Disaster Declarations:

“I think we are seeing more disasters. We’re also declaring more disasters, but I think some of that is due to our capability to be able to do that and taking advantage of other programs for disaster response and recovery. Whereas, 10 or 11 years ago, we might not have known that those opportunities existed ” MSB Employee #2

Planet

One stakeholder mentioned planetary change as causing a greater rain pattern in the Borough and faster temperature drops:

 “We're in an earth cycle again. The cycles happen on our planet many times before, none of us were alive to observe it is what it is. But it's stunning. There are changes, there are differences. We're in a more rainy pattern again, in our Valley. So, you have to plant different crops. Things are changing. It's getting cooler faster right now” Local Food Pantry Staff

 “The weather and climate is so unpredictable now that it is a little bit scary because you don't know what lakes are safe…[and] if we lose all our permafrost in the Arctic, we are going to disrupt the whole planetary system.” Tribal Health Non-Profit Leader

Ecosystems

Several stakeholders mentioned the destruction of fish numbers, which is reducing the quantity and quality of fish for recreational and subsistence fishers:

 “People out here really do rely on the hunting and fishing lifestyle. We've watched the international fishing community destroy our fish up here, so that's a big thing that our senators need to be fighting for in this area. Those are the things they really do need to concentrate on.” City of Houston Elected Official

Ecosystems (cont.)

 “The salmon have been decimated since coal moved in the early 1900s” Tribal Director #2

 “A lot of science has been saying that because of climate change and warming of the Bering Sea that has an impact on reducing the number of salmon returning to Alaska rivers. Because these changes are going out on the ocean, impacting the food source of salmon. They could be related also to algae blooms or Pacific shellfish poisoning that might be impacting other populations of the salmon as well, particularly smolts. A lot has been having an impact on the population of salmon returning. There's also been an impact from invasive pike.” Tribal Manager

Little/No Change

Some stakeholders didn’t perceive any significant change in the natural environment.

 “The winters are still cold: we still get snow, and it still rains in August every time the fair starts. So, all those types of things still are the same. Our summers are too short, winters are too long. That’s Alaska.” MSB Resident

 “I don't think there's anything of significance that really registers. I think change is incremental for the most part, I wouldn't think that that's a super important thing in this whole equation. As far as the environment has changed, there's more growth and more people.” MSB Resident

Planning for Change

Planning was discussed with a sense of urgency for preparing for a rapidly approaching future. In the MSB, where frequent “booms and busts” rapidly changed the landscape and population trends, what may seem like a long time-horizon to estimate community growth may end up being a shorter time frame to plan well for:

 “The borough needs to understand what a 30-year horizon it is, because [City of Palmer Staff #1] and I both know 30 years happens in a hurry.” City of Palmer Staff #2

Stakeholders emphasized the importance of planning for future disasters while taking into consideration past events.

 “If you don't know what you're dealing with, you're not going to be able do a timeframe, so the next generation of planners that are doing this type of planning won't know what was there then, so it makes it really hard to assess how you plan because the climate is changing so much. A climate assessment of the borough would show you your vulnerabilities. For example, you could see that FEMA came in to do disaster response for flooding every year since 1980 on an area, so maybe we shouldn't build there. It gives you a better view of what you're dealing with. Instead of just looking through the disaster relief lens, maybe flip that lens a little bit and consider: what are the vulnerabilities and how do we adapt to that? How do we prepare our residents to respond to that?” Tribal Health Non-Profit Leader

 “You remember the big wind storm we had last year? Did the borough map out the whole impacts of where there was the most snow drifting and the greeted amount of wind? And what's the impact on that for land use management, road management, and resources used for addressing snow? The data is out there, it just needs to take good stock and assess those impacts… Know, in order to plan, where it's going to place and establish a number of response resources. ” Tribal Manager

FREQUENTLY MENTIONED TOPICS

Several topics were brought up repeatedly throughout the stakeholder interviews: tourism, Port Mackenzie, a willingness to pay for services, and the borough’s image. These topics are given their own separate section because they are popular topics of debate for residents and stakeholders and they are an important feature of holistic food security. Overall, their impacts in the MSB need to be considered during the Comprehensive Plan Update.

Tourism

Stakeholders highly value the Mat-Su’s tourism industry and the associated recreational opportunities. The Mat-Su’s unique mix of urban amenities and “wilderness” (as quoted by one stakeholder) supports its steady tourism industry.

Stakeholders recommended that the Borough support its tourism industry by maintaining and improving year-round tourism infrastructure. Stakeholders thought that the Borough could take advantage of more of the tourism industry by expanding other recreational opportunities (one stakeholder suggested skyrunning) or by capitalizing on the housing and filming industries to encourage more hotels and seasonal housing as well as encouraging more movies to be shot in the Mat-Su.

 “As far as tourism goes, tourism happens for 3-4 months. There’s another 8 months of winter wonderland. We should have the best snowmobile trail in the state and bring people in to do these things. Half to three-fourths of the United States is burning up from the heat. Bring them up here and turn this into a winter playground. You have Hatcher Pass, invest in that more than just allowing a small private group.” City of Palmer Staff #1

 “As for tourism, it'd be great to have more tourists and have a few hotels so that they can come in and see the “wilderness” as they call it. Their [tourists’] impression of Alaska is not urban. So, we have that balance.” Local Food Bank Staff

 “Another one that we need to look at is our hotel industry. We need to invite and somehow attract some very large international hotels...That's got to work in concert with our tourism for sports and recreation... I see a good future for the Valley, working with different hoteleries and resorts to invest and development right here in Wasilla, for instance. That requires the Borough to look at how it regulates and zones those areas for future tourism.” Tribal Manager

One form of tourism agritourism was mentioned by one stakeholder as a promising public-private partnership to encourage more tourists to come to the MSB and support its agriculture:

 “…[We] have so much that could start with the government and move into private entrepreneurship when it comes to tourism, because tourism is usually not a high money making thing unless you have existing infrastructure to support it. The MSB could certainly support something like that and offer entrepreneurs to fill certain gaps, such as eco-tourism or farming tours. I think there's opportunity there to utilize some of the existing small businesses, but it does come back to motivating the community to look at that.” Tribal Health Non-Profit Leader

Tourism (cont.)

Multiple stakeholders thought that the rail (Alaska Railroad) has been dominated by the tourism industry. There were recommendations that tourism be expanded in the more rural communities on the west side of the MSB by installing depots for the Alaska Railroad. Ideally, this would also make the train usable for residents:

 “The rail has got to step up and become more usable. Do you know how many people move on that train a year? There are over 500,000 people that move on that train every year…Right now, the rail has this lucrative industry of tourists, but they need to put a little bit more emphasis on the residents that live here. Those tourists are coming up here to see us, and if they had a depot here, they could probably put 15,000-20,000 locals on that train going through different parts of the state.” City of Houston Elected Official

Port Mackenzie

The MSB’s history with managing Port Mackenzie has been a contentious issue across the Borough, and stakeholders had varying opinions as to how it might support agriculture and other economic sectors. Some stakeholders were not confident in the port’s ability to drive economic development due to its recent failures, while others remained hopeful about its potential for certain industries, including natural resources extraction, manufacturing, transportation, and agriculture.

 “The borough just needs to keep up that opportunity. One other huge economic development project that the borough could do is set up a significant manufacturing concern at the Port. If we can get a bullet gas line to the Port, it will attract industry, which will provide millions of dollars of property taxes and create wonderful jobs for all the women and men and families down in the in the growing Settlers Bay Area.” MSB Resident and Real Estate Owner

 “Put more into Point Mac - that's a deepwater port. It has great potential. But it also means understanding that we need to develop industries that allow us to harvest, preserve, and manufacture adequate food supplies. So, that road that now runs one-way goes back and forth. It’s a two-way road instead of a one-way road.” Local Food Pantry Staff

Others would first like to see an investment in infrastructure at the Port to attract investors:

 “They should play a role for infrastructure, like putting the railroad through developing the port so it’s actually a usable port. It's there but it needs road structures and power and whatever else that it may need out there to develop, because” businessmen will look at that and go, “Hey, I could do this out there, do that out there. I have the power and the roads.” I think that's the major part that the borough can play. It just comes back to those regulations. I don't want a junkyard next door to me, that kind of thing. You may want a junkyard, but maybe you should find a different location.” Local Food Bank Staff

Willing to Pay for Services

Willing to pay for services varies by a community’s status as “urban” or “rural,” the amount of economic versus residential properties, and the perceived quality of services already received.

At least two stakeholders in rural areas felt their communities did not receive a fair allocation of money from the borough:

 “Just look at the tax base. Most elections, the majority of money goes towards Palmer and Wasilla. So, the needs out here are not being met. If it’s not getting met, people don't want to have the regulations.” Local Community Center Staff

Willing to Pay for Services

Stakeholders in city governments felt that their residents were receptive to the level of services, being provided:

 “I think some people are starting to see the need for [paying for utilities.] Gas infrastructure in the areas that got it are huge for the people that went ahead and got connected. After that initial cost, now they're enjoying 70% less cost. We brought it [gas infrastructure] in through some grants that we were able to get.” City of Houston Elected Official

 “I think our biggest carrot is the services. We're going to provide you with land use regulations, reliable sewer and water, and police protection. We’re able to afford those services because those carrots are offered by people that shop...that generate tax revenues. A big part of this whole equation is revenues to be able to support those activities. We have a lot of enterprise funds that are self-supportive...” City of Palmer Staff #2

While the communities in the Mat-Su desire the smallest amount of government possible, they are still seeking services (e.g., getting the roads plowed):

 “There's a sense of entitlement I find hard to digest. It's kind of like our state government. Nobody thinks we should pay taxes, but they all want services. How do you support that? Do you know? And then, even if you could pay for it, not everybody can pay for it. So how do you support that? Do you have a bond? You know, do you add a penny to tax to gain the money for that? I believe that we should pay for the services that we get. I don't believe that we just automatically should get them for free. Or we should match? Or we should have a portion of them?” Local Food Pantry Staff

 “I'll add that I would love to see us go after all the resources that are available for us. Whether it's for transportation, water, air, bridges, or roads, we don't deny ourselves. There’s this feeling with a lot of people that they want a completely hands-off government, but still desire to have the services, programs, and infrastructure. I know it's a hard dance to have to maneuver, but I think we're leaving a lot on the table that we don't pursue, such as grants or project startup costs that may be sponsored by a business or an entity that is aligned around a common goal, like transportation. I would like to see us do more of that. I know we've brought in some grants for certain projects, but we're leaving a lot on the table. We can bring in a lot more money to move things forward. We're such a young state when it comes to like development, infrastructure, community assets and programs.” Local Disaster Relief Organization Leader

With more development and sprawl, being able to efficiently provide services will largely depend on population density and the amount of tax dollars received to support that density:

 “We're going to build further and further out, and it’ll be more difficult to provide even the base amount of services for the taxpayers. The way to get a lot of services for your tax dollars is to infill and get more density. When you have higher density, you get a lot more public amenities for your tax dollars. As you spread out and have lower density, you have less services for your tax dollars. Instead, you have more road maintenance and less ability to get people walking or on buses and to get to the services that you need.” MSB Employee #1

“One of the most desirable attributes of our wonderful borough is freedom. It allows families that are free with some exceptions that are in the borough code.” MSB Resident and Real Estate Owner

The MSB has several images, one of them being a pioneering and freedom-loving region that respects traditional values, property rights, and its wilderness. A few stakeholders pondered how the MSB could still upload this image in the face of population growth and the accompanying land use conflicts:

 “ … I think there's always some inherent problems with rapid growth and keeping up with infrastructure. As that happens, people's mindset might need to change a little bit as to what that looks like and how it's delivered. That's at the crux of where we're at now, with so much rapid growth and a lot of aging or non-existent infrastructure. Then it takes money, time, and planning to incorporate. We know we need to do things in order to sustain and support growth. How do we find the money to do that? And if we find the money to do that, is that going to still allow us to maintain our identity as the MSB as the wild Alaska Southcentral image that we have, where people go to play and work and live. You don't want to overdevelop. I think people move to the Valley for space, and we don’t want to overcrowd the limited space that we have, even though the MSB is a big area. We want to make sure to keep it wild and free, with all those good things that we'd like to do. We know we have growing pains. Now how do we find the money? And how do we develop those in such a way that we don't lose our identity?” MSB Resident

 “As a community, our perspective on our wants and needs is changing from what it was. I've lived here since 1982. I understand the independent nature of the valley of “Don't tell me what I want, and don't tell me what I want to do on my property.” You can do that and get away with it, when you're 40-50,000 people. But now, we are at 110,000 and we’re moving towards 150,000, maybe 200,000 over the next decade or two. It makes sense to start changing that mindset. That is what this public process is about-gauging what the community wants.” MSB Resident

The Mat-Su also has the reputation of being a “drive-through” or “bedroom” community for Anchorage, where most of the residents in the Borough support Anchorage’s economy rather than the MSB’s by working there, as well as possibly purchasing goods and other services there. Stakeholders would like to see that change:

 “What's happening to us right now as we're becoming a drive-through community…” Local Food Pantry Staff

 “I think that being a bedroom community for Anchorage is not a very good model. We need to become our own place here. The more businesses that we bring here, the more prosperous our citizens will be. I think about driving to Anchorage and back every day, and how much time and money is wasted doing that. As a person who's born and raised here and lived here most of my life, I want to see this a place where people live, work, and play here-not just live and play” MSB Employee #1

It’s important to consider, again, how stakeholders’ visions for a healthy, thriving Mat-Su fit into its traditional character and image as a place of freedom and wilderness. Stakeholders encourage community involvement in creating that vision, and connecting with all communities across the MSB.

A Borough image can’t be created without fostering community, which several stakeholders alluded to in order to plan and grow well.

 “If that's part of the Borough's mission and vision is to have this space and be equitable and inclusive, then they can't leave certain populations out. Vulnerable populations in our Western setting usually cost more money, so people don't want to address that. If you were looking at a community thought process in an Indigenous village, all the village takes care of the elder. There isn't a cost component to it. It's a service component. Depending on who's leading the government, they swing away from the service component. The service component doesn't mean that you just provide a service. It means you care, you have empathy, and you want to be a part of your community because people there have this compassion that you want to be a part of. Having a community mindset is something that I think helps communities thrive. The Borough is really spread out and has lots of little pockets of community, so as a whole it's probably hard to do that. But I think the Borough could create and infiltrate spaces that already have a community mindset.” Tribal Health Non-Profit Leader

 “What makes it means to live in a healthy, thriving community, it means that all sectors of the community engage actively in the direction their community takes. And although they are not all of the same economic spectrum, people's wants needs and opinions are at least taken into consideration, so that people buy back into the concept of the community they live in.” Local Food Pantry Staff

 “It’s feeling like knowing your neighbors and not having to put bars on your windows and a shotgun by the door. Of course, you have got to have the infrastructure, and by that, I mean stores where you can go and purchase things that you need to purchase. When I first came out here, the biggest store was probably Carrs/Safeway, and anything above that you had to go to town. Everybody wants their little safe haven, you know, and it can be accomplished out here. One of the things is in my neighborhood, I know my neighbors and we talk among each other. If there's something weird going on in the street, the neighbors are out. In fact, I know people that don’t know their neighbors and that's kind of a shame. But I feel this is a thriving community. It can be a lot safer and more appealing with parks. When you go to Wasilla Lake and Newcomb Park in the summertime, there's hundreds of kids out there and people are having picnics. That's what it's about.” Local Food Bank Staff

MSB ROLES AND TOOLS

Stakeholders expressed their sentiments on tools the MSB can leverage for disaster preparedness, natural resources management, economic development, and more within the context of food security.

Planning

Stakeholders brought up the need for intentional planning for short-term and long-term horizons, taking into deep consideration the uniqueness of all the communities that reside in the MSB.

 “And that we have planning, communities require planning, they spring up organically at first. But as you grow, it is to be hoped that there is some intention about how you grow so that we too don't become a spur road community, because that would be horrible.” Local Food Pantry Staff

 “We have the three incorporated cities and this wider area that's the size of West Virginia, as everybody likes to compare. With this vast area, there should be an approach that is not only comprehensive, but recognizes the uniqueness of different areas and what's needed for infrastructure and responsible land use when it comes to water rights, fish and game, etc.” Local Disaster Relief Organization Leader

Land Use Regulation and Zoning

Against Land Use Regulation: At least two stakeholders didn’t feel that land use regulations were necessary outside of the cities. One felt that their community doesn’t likely wouldn’t respond to regulations of any sport, especially if they feel that their needs are being met for the taxes that they pay to the borough.

 “If the borough feels [that they need] to manage that more than they're doing right now, that's government overreach, and people will reject that. Subdivisions and lake use and Community Councils are doing a good job managing that.” MSB Resident and Real Estate Owner

Supportive of Land Use Regulation: At least six stakeholders are supportive of some form of regulations for land use and development, especially as the borough grows and becomes denser:

 “The denser the MSB gets, the more need there is going to be for land use regulations. We read in the paper all the time about land use conflicts all over the borough. And when you have zero land use regulations to speak of, there's going to be those conflicts. Today, there's lots of properties to develop, but as these get scarcer there's going to be more conflicts and more pressure to be doing the right thing. For the MSB to improve it, they have to take a bite at that land use.” City of Palmer Staff #2

Uncertainty of Land Use Regulation: Other stakeholders were uncertain about land use regulations because they felt that they did not have enough knowledge to form an opinion or were hesitant to completely support regulations due to their beliefs in how the government should function.

 “As much as I hate to say, I don't like regulations, but some people must have rails. Some people just need a little bit of guidelines, and we're not the Wild West, in we can just do whatever we want to do.” Local Food Bank Staff

Stakeholders also suggested regulations to improve disaster mitigation, such as building standards for buildings or prohibiting development along sensitive zones including fault lines and fire-prone areas.

Borough Powers

While stakeholders considered the benefits that expanding certain powers might have provided during one-time events (road, health, economic development, and police powers), most stakeholders opposed the expansion of Borough powers, concluding that the MSB doesn’t need more powers to promote certain initiatives:

 “Within the powers that we have, we promote health through all the things I talked aboutrecreation, trailheads, parking lots at the trailhead, bathroom facilities, and of course ambulances, schools and playgrounds. Now, the question of what we should be doing that we are not currently doing is a whole other question that you didn't really ask. I think over time, we'll have to adopt more powers and get more involved in the public health of our residents. Right now, it's not in the cards for us for the tax amount that people have grown accustomed to and are willing to pay. “ MSB Employee #1

 “I don't like the government getting into areas where the private sector should be able to do things. With that said, there's just certain things the government is not doing well enough, and that's enhancing businesses…” City of Houston Elected Official

 “Yeah, I think the borough needs to look at how it's adopting his powers, even re-evaluating its class of government because we're having to take on metropolitan planning for transportation. That assumes that down the road, we may be looking at different forms of utility planning for not just transportation, but the transport industry and other industries.” Tribal Manager

Collaboration

Collaboration Within the MSB

Although briefly mentioned, one stakeholder supported the idea of more cross-collaboration within the MSB:

 “There’s so much wisdom in the room with MSB staff, it's readily apparent anytime I've had the opportunity to interact with staff. I just feel like there's lost opportunities when it comes to knowledge, wisdom, and expertise. for us to move some ideas forward.” Local Disaster Relief Organization Leader

Collaboration Between Governments

Governments included local governments (e.g., city and school district) and Community Councils. Stakeholders agreed that the borough needs to treat local governments and Community Councils more as partners when providing services and working toward commons goals:

 “We have competent people that do a great job that are equal to anybody around and we do it at half the cost. The borough needs to learn from what other people do, not just do the borough. That’s why you're here trying to develop a comp plan and trying to learn from people on how potentially things could be done better. But treat the cities as equals and peers, as opposed to being subordinate. Treat the cities as equals and peers, as opposed to being subordinate.” City of Palmer Staff #2

 “The borough has been good to work with. I don't really want to burden the borough with things the city can operate on. We do need some kind of partnerships…If the MSB would stay in the overarching role by looking at what the entire area needs and taking on the tasks that affect everyone and reuse their resources only to do those things, that's what will make them very successful. Leave the little stuff to the cities.” City of Houston Elected Official

Collaboration Between Governments

(cont.)

 “If we can make sure that our tribe is participating in these types of efforts that you're involved in, it is better for us and better for the community, because we take a team approach to our work. We have quite a number of business partners that we work with. Our priority is to make sure we have and make use of good business talent out here in the Valley. There's quite a number of private businesses that we've been working with very closely in developing our activities: road construction, housing construction, energy, things like that...” Tribal Manager

 “... I think the borough could work closer with the school district to attract business and manufacturing that create brick-and-mortar businesses. They aren't doing enough. The educational union could be a champion to help bring in businesses to develop…” MSB Resident and Real Estate Owner

 “The borough and the three cities are in this together, and for us to be the best government we can be and create the best community we can, we're absolutely going to need to collaborate with them.” MSB Employee #1

Collaboration With Third Parties

Third parties include private enterprises, non-profit organizations, volunteer organizations, and institutions. Many of these organizations have a strong volunteer capacity and grassroots organizational skills, and partnerships are a viable alternative than expanding powers. One stakeholder suggested that the borough partner with Mat-Su Health, Connect Mat-Su, Valley Charities, or food banks to improve residents’ quality of life. Another stakeholder recommended forming public health partnerships with the Alaska Housing Authority or Cook Inlet Tribal. A stakeholder agreed on the potential for more public-private partnerships to move forward important issues, programs, and services around the social determinants of health.

APPENDIX G:

COMPREHENSIVE

PLAN COMMUNITY SURVEY

The survey was drafted from June August 2023, with feedback provided by the Mat-Su Borough Planning Team, the Mat-Su Health Foundation, and by the student contractor.

On August 10, 2023 the plan was launched to the public. The survey was conducted primarily online using Esri’s Survey123 software, but paper copies of the survey were given to all libraries in the MatSu Borough and the Upper Susitna Senior Center. The plan was promoted through paid Facebook advertising, direct posts, and the Mat-Su Borough’s website.

There were approximately 1389 responses. The responses in this survey are applicable only to those who were surveyed and cannot represent the views of all residents.

Appendix G includes selected community results related to questions on land use, food insecurity, resiliency, and disaster preparedness. To view all results, visit the Comprehensive Plan Community Survey Report at the MSB Comprehensive Plan Update website.

SURVEY QUESTIONS

The Matanuska-Susitna Borough is updating its Borough-wide Comprehensive Plan. Since the last update in 2005, there have been about 40,000 new residents! That means we, as Borough staff, have a lot of work to do to understand the values and priorities of our ever-changing communities. This survey is just one tool we are using to connect with residents throughout the Borough. Thank you for taking the time to participate in our community survey!

Completed surveys can be returned to the following locations:

 MSB DJS Building ATTN: Kelsey Anderson 350 E Dahlia Ave Palmer, AK 99645

 MSB Libraries

 Big Lake

 Sutton

 Trapper Creek

 Talkeetna

 Willow

The purpose of the Comprehensive Plan is to enhance community wealth and well-being by creating land use and economic development policy that benefit all residents. In order to fulfill that purpose, the Mat-Su Borough needs to learn more about the values and priorities of our residents and our diverse communities! By answering the survey questions, you will teach staff, administration, and the Assembly about what residents value in their communities and where we can work better to serve you.

Q. 1. Where in the Mat-Su Borough do you call home?

Q. 2. How long have you lived in the MSB?

 0-5 years

 6-10 years

 11-20 years

 21+ years

 Tourist

 Student

 Non-MSB Alaskan

Q. 3. What is your occupation?

 Business Owner

 Oil & Gas

 Military

 Gig Economy

 Government

 Earth Material Extraction

 Non-profit

 IT/Tech

 Service Industry

 Medical/Healthcare Services

 Retail

 Art/Music/Performing Arts

 Farm/Ranch

 Real Estate & Housing Development

 Tourism

 Electric/Plumbing/H-VAC/Other Trade

 Student

 Finance/Investment

 Retired

 Unemployed

 Other

SURVEY QUESTIONS (CONT.)

Q. 4. Where do you work?

 Matanuska-Susitna Borough

 Municipality of Anchorage

 Retired

 North Slope/Natural Resource Related Field Work

 Unemployed

 Other

Q. 5. If you do not work in the Mat-Su Borough, is it because you have not been able to find job opportunities that match your training, skills, and experience level in the Mat-Su Borough?

 Yes

 No

 Other

Q. 6. What are the most valuable characteristics of your community?

Below are characteristics found in the neighborhoods and communities around the MSB. Choose up to five that make a positive impact on your quality of life!

 Libraries

 Low Crime

 Low Traffic

 Good Roads

 Active Residents

 Community events

 Friendly Neighbors

 Quiet and Peaceful

 Close to Green Space/Parks

 Safe Routes to Nearby Schools

 Indoor Community Gathering Space

 Easy Access to Food/Home Goods

 Close to Hiking/Biking/Walking Trails

 No/Low Amount of Junk on Properties

 Access to Potable Water/Shower/ Laundry Services

 Safe and Connected Bicycle & Pedestrian Pathways/Sidewalks

 ADA Accessibility for Transportation/ Recreation/Commerce

 Other

Q. 7. What are the least valuable characteristics of your community?

Below are characteristics found in the neighborhoods and communities around the MSB. Choose up to five that make a negative impact on your quality of life.

 High Traffic

 High Crime Rates

 Low-Quality Roads

 Junk on Properties

 Little or no ADA Accessibility

 Lack of Indoor Community Space

 Far Away from Green Space/Parks

 Noise (traffic, people, firearms, etc.)

 Far Away from Stores and Groceries

 Lack of Lighting/Other Safety Features

 Far Away from Hiking/Biking/Walking Trails

 Difficulty Walking or Biking to School Safely

 Disconnected Bicycle & Pedestrian Facilities

 Other

SURVEY QUESTIONS (CONT.)

Q. 8. What types of businesses would you like to see incentivized within 3 miles of your home? Think about your neighborhood, work commute, and daily trips. What type of businesses would improve your day-to-day experience?

Choose your top five (5).

 Bars

 Agriculture

 Gas Station

 Restaurants

 Home Goods

 Grocery Store

 Industrial Park

 Shooting Range

 Remote Work Hub

 Childcare Facilities

 Indoor Sports Center

 General Office Space

 Motorized Racetrack

 Ranching/Animal Husbandry

 Boutiques/Gift Shop/Art Gallery

 Motorized Recreation Equipment

 Farmers Market/Local Produce Stand

 Non-motorized Recreation Equipment

 Marijuana Retail or Cultivation Facilities

 Resource Extraction (gravel, earth materials)

 Healthcare Services (local clinics, dentist, chiropractor, etc.)

 I Prefer to Live Where There Are Very Few/No Business Services

 Other

Q. 9. What types of businesses are incompatible with residential neighborhoods?

 Bars

 Agriculture

 Gas Station

 Restaurants

 Home Goods

 Grocery Store

 Industrial Park

 Shooting Range

 Remote Work Hub

 Childcare Facilities

 Indoor Sports Center

 General Office Space

 Motorized Racetrack

 Ranching/Animal Husbandry

 Boutiques/Gift Shop/Art Gallery

 Motorized Recreation Equipment

 Farmers Market/Local Produce Stand

 Non-motorized Recreation Equipment

 Marijuana Retail or Cultivation Facilities

 Resource Extraction (gravel, earth materials)

 Healthcare Services (local clinics, dentist, chiropractor, etc.)

 I Prefer to Live Where There Are Very Few/No Business Services

 Other

SURVEY QUESTIONS (CONT.)

Q. 10. Food Security in the MSB: Alaskans access and enjoy food in a lot of different ways! Let us know how you fill your freezers (and your stomachs)!

**Please mark one “X” in every row** At least daily At least once a week At least once a month A few times a year Once a year or less Never

Regional Grocery Store (Costco/Carrs/Fred Meyer)

Grocery Outlets (Three Bears, Cubby’s)

Neighborhood Outlets (Bushes Bunches, European Deli, Asian Market)

Personal Garden/Canning

Food Pantry/Emergency Food Resources

CSAs (Community Supported Ag)

Farmers Market

Hunting

Fishing

Foraging

Q. 11. How far do you travel for your groceries? When you need eggs, produce, and other staples, where is your most convenient market?

 0-3 Miles

 4-6 Miles

 7-10 Miles

 10-20 Miles

 20+ Miles

SURVEY QUESTIONS (CONT.)

Q. 12. Below are actions that the MSB could take to invest in community resilience. How should Borough staff and Assembly prioritize these actions?

“Community resilience” means our ability to react to and persevere through natural and manmade disasters such as landslides and earthquakes, an energy shortage, or a break in the food supply chain, and protecting our air/water quality.

**Please mark one “X” in every row**** 0 3

Incentivize retail/service businesses

Incentivize agricultural businesses

Incentivize manufacturing businesses

Create an implementation schedule for the MSB Hazard Mitigation Plan

Develop renewable energy projects on borough property

Improve development standards near waterbodies

Create building development standards for wind and earthquake resilience

Establish community-based emergency response training

Build community centers for safe gathering spaces in emergencies

Improve telecommunications infrastructure and access to broadband

Invest in Port Mackenzie infrastructure and upgrades

Establish and maintain green spaces and natural buffers to mitigate the impact of environmental hazards

Diversify and strengthen transportation and food distribution networks

Promote energy programs such as Commercial Property Assessed Clean Energy and Resilience

4

7 10 year priority This would be a waste of taxpayer dollars.

SURVEY QUESTIONS (CONT.)

Q. 13. Do you agree/disagree with the following statement:

The Borough is developing in a way that protects property values, promotes economic development, and delivers affordable and effective services.

 Strongly Disagree

 Disagree

 Neutral

 Agree

 Strongly Agree

Q. 14. Please provide your email.

No spam, we promise! Just updates through our e-newsletter, the Planner Platform, on the Comprehensive Plan, upcoming Assembly legislation, and more!

Q. 15. What is your gender?

 Male

 Female

 Non-binary

 Prefer not to answer

Q. 16. What is your ethnicity?

 Asian

 Latino

 Hispanic

 Mixed/Multiracial

 White/Caucasian

 Black or African American

 American Indian or Alaskan Native

 Native Hawaiian or Other Pacific Islander

Q. 17. What is your age?

 Under 18 years old

 18 25 years old

 26 35 years old

 36 45 years old

 46 55 years old

 56 65 years old

 66 75 years old

 76+ years old

Q. 18. Any parting thoughts for MSB Planners? Feel free to provide any ideas or concerns with us!

Note: 508 respondents (about 20%) answered that they prefer to live in an area with little to no services.

Big Lake/Susitna River Valley

Tanaina/Meadow Lakes

Wasilla

Knik/Fairview

Trunk Area/Palmer-Wasilla No Man’s Land

1st Priority

2nd Priority

3rd Priority

Farmers Market/Local Produce Stand I prefer to live where there are little to no services. Healthcare Services

Farmers Market/Local Produce Stand I prefer to live where there are little to no services. Restaurants

Farmers Market/Local Produce Stand Restaurants I prefer to live where there are little to no services.

Farmers Market/Local Produce Stand Restaurants I prefer to live where there are little to no services.

Farmers Market/Local Produce Stand Restaurants Agriculture

Fishhook I prefer to live where there are little to no services.

Palmer

Butte Area

Knik River Road

Buffalo Soapstone

Matanuska River Valley

Farmers Market/Local Produce Stand Agriculture

Farmers Market/Local Produce Stand Restaurants Agriculture

Farmers Market/Local Produce Stand Agriculture I prefer to live where there are little to no services.

I prefer to live where there are little to no services.

Farmers Market/Local Produce Stand Other

Farmers Market/Local Produce Stand Agriculture I prefer to live where there are little to no services.

I prefer to live where there are little to no services.

Farmers Market/Local Produce Stand Grocery Stores

SURVEY RESPONDENT OPEN-ENDED COMMENTS

Comments were left as parting thoughts for MSB Planners. The comments that addressed any combination of food security, disaster preparedness and resources management were included if they contained any or all of the keywords:

 "Food” or “Agriculture"

 “Fish” or “Hunt”

 “Emergency” or “Disaster”

 “Hazard”

 “Supply Chain”

The comments presented below are unedited. Sensitive information (names, contact information, etc.) have been redacted.

1. More safe, indoor spaces where people can gather - especially libraries and community centers - would be fantastic! Incentives to help people start their own gardens to combat the food scarcity a lot of us are experiencing would also be great.

2. I have never heard of C-pace. The community needs a theater space for small gatherings, music, plays and town meetings. We need long hours for the Palmer library. We need a shelter for men, women &families . We need a inviting, inclusive food pantry.

3. Priorities: agriculture, wetlands, a landscape that still looks like home and not Anchorage, the ability to walk out the door and wander around the neighborhood on official and unofficial trails and not be blocked off by new houses at every turn.

4. Every farm that turns into a subdivision increases the need for food and services. Our taxes go up and our ability to produce food decreases. Our quality of life depends on the farmlands that surround us. Protect what is left by incentivizing with tax breaks for keeping farms going and penalties for subdividing them into non-farm use. Getting our grocery stores to keep a large in-state inventory of 30 days worth of supplies would be a good idea. That's how they used to do things and we survived several supply chain disasters and strikes in good shape. My big concern is prevention of wildfires as the population grows and the climate shifts to hotter and dryer conditions with our famous winds. Well, if you need a "worst case scenario imaginer" - just call me! Ha ha. We really need to get the population more self-reliant and prepared because this place isn't immune to natural disasters.

5. MSB needs more local food production for food security in emergencies. We need to reduce tax dollars wasted on management/administration jobs in schools. Use existing school buildings as safe gathering places in emergencies. Stop incentivising businesses (government picking winners and losers is BAD) and let the free market work. Stop trying to fill real estate with renewable energy boondoggles that won't work here. STOP allowing community wells/septic in tiny lot subdivisions. Upgrade roads to projected traffic at completion instead of always building to 5-10 year-ago numbers (KGB for example). NO Wasilla bypass south of Wasilla. Widen the Parks and put in frontage roads. Either do something with the Pt. Mac RR corridor or open it to recreation. Work with folks who want to build shooting ranges instead of demonizing them. Spend more time listening to ALL residents, not just the "lock it up" crowd (this survey is a good start) and less time trying to "Master Plan" an elite utopia. THX

6. agriculture, composting, and education about both should be in all public spaces. incentivize public education and public spaces for increasing food security before spending a dime on private businesses

SURVEY RESPONDENT OPEN-

COMMENTS (CONT.)

7. Promote affordable energy sources over supposed clean energy that proves to be not clean over and over. Promote food independence, prioritize our fish and game to be managed for quantity not trophy or just for commercial use. Don't use any of the agenda 2030 or 2021 community development points. Don't look to Anchorage as a place to model our community after. We also need to keep Solid waste affordable so people don't hesitate to throw out their trash.

8. There are federal and state regulations/statutes that address some areas identified and I don’t think we need to allocate borough money or resources to. There are others the free market should be allowed to address instead of requiring borough involvement. The borough can incentivize business/industry growth but we shouldn’t have government so intertwined it is a integral part of the success of industries. Improving local food security would be a great focus. Community gardens would be beneficial in improving food security. We can facilitate collaboration/assistance/allocate resources like compost/manure, watering etc as well as maybe a local year round community tend/pick hydroponics garden. We can also encourage seed banking of heirloom seeds that grow in AK. I would be interested in helping with community gardens. I think COVID highlighted how utterly dependent we are on the lower 48 for our products and Food security.

9. I would like to see MSB incentivize agriculture, but ONLY as small-scale. The main issue with food security seems to be the need to store food freezers (with generators or other independent power for outages) and especially root cellars (that require no power) at the community scale. Similarly, SMALL scale retail and manufacturing could be good. The godawful sprawl between Palmer and Wasilla should be totally discouraged; find ways to have businesses without encouraging that. Also, many people want a small plot of land to put a tiny home or cabin on there seem to be few opportunities for that. Could we develop small intentional communities with small plots on a large acreage, that protect large green spaces but allow for small homes and shared spaces (gardens, barn/tools, etc), marketed to different needs (people who prefer quiet, people with kids, people who want a place amenable to older parents and kids, etc).

10.Expand road shoulders to allow people who walk/bike a safer space to do so. Do not allow Homeowner associations to deny greenhouses or smaller livestock. To reduce crime you need to give people a sense of community. Not fluffy words, actual physical things people can be proud of. We have a civil duty to attend jury duty, why not expand that to local areas(subdivisions) as a community service. If you work hard on something you'd much rather keep it that way. Give subdivisions the opportunity to have their own centralized green house and egg hens to subsidize food. You volunteer a certain amount, you can take a certain amount of food home. Logistically it'd be nearly impossible to ensure success, but to at least allow the community an opportunity is the least we can do. No sense of belonging = crime (depending on circumstances). Thank you for your time if you read this!

11.Food and water stability is what we need. WHEN we get cut off from palmer and anchorage is a concern if bridges are not available or cut off.

12.Discourage housing developments on preexisting agricultural lands and help preserve farms. Discourage large detached duplex/housing cluster developments. Encourage farming and local food production for both humans and animals by preserving land for it and providing incentives for it. Encourage areas of green space within developments. Protect and preserve water bodies/ streams&rivers/wetlands when possible. Responsible development on and around flood plans. Continue to encourage development/preservation of trails and recreation within communities.

13.I thought this was going to be mainly about agriculture and need for food security. Preserve more farms! But since it had to do with other things, I think we need a Costco. Food is too expensive out here and it is sometimes a lot to commute to Anchorage. People also need a safer commute to work in Anchorage. Is that still a topic of discussion?

SURVEY RESPONDENT OPEN-ENDED COMMENTS (CONT.)

14.We moved here specifically for the ability to invest in our community long term. Please keep freedom of land use in the hands of land owners, secure food chain for those without the ability to produce their own food and protect Alaskan incredible resources. We just want to raise our family and help our friends and neighbors. We love the low crime and ability to choose our schools for our children. We love Alaska and wish everyone could cherish what we have found here. God bless.

15.Food security needs to be #1 on our priority! Invest in local farms, farmer markets, bulk food supply and agricultural endeavors to bring this security closer to home.

16. Keep our community small. It’s difficult to talk about expansion when businesses already can’t hire the employees they need. Where are the employees? Better access to local grown food in grocery stores.

17.Fix what is here now; clean up the borough, fix/ expand the roads (not the giveaway road project out Point Mac, the roads the residents use) get schools operating properly. Invest in stable energy and food supply before taking on new projects like green energy and wasting more money on projects that are not fully developed like the ridiculous ferry and railbed. Take care of the people that pay the taxes!!

18.This survey seems out of touch with the core group of valley residents. Most people grow a garden, hunt and fish. Most people also participate in outdoor activities (motorized or not). Less incentives for singular businesses and more incentives for citizens to make improvements to their land/homes. More focus on infrastructure and emergency management. Incentives for the tax payers of the valley and not special interests and “non profits”. Give the money back to the people who work for it and not in “of touch groups” with ideas from the lower 48. Reduce wasteful spending and creating more green spaces in rural areas. Focus on urban planning in the urban centers where all parties are included in the planning (not just one perspective). The valley is the wrong place to focus this “food security” problem. Most of the farmers go to Anchorage to sell. Focus on supporting food inequalities for the poor as most of Alaska grown produce is out of reach financially for lower income residents.

19.I feel agricultural (locally raised food animal/garden) should see more incentives on property taxes, not looking for handouts but someone who wants to garden and farm to provide for their family needs space & shelter and property taxes don’t help the situation.

20.I am impressed that you are considering food security, it is an important issue we should all be concerned with. I hope you will be hosting meeting in local communities as you move through the planning process. It is hard to answer some questions when you are not familiar with certain programs (C-PACE, Hazard Mitigation Plan, etc.).

21.Taxation is theft. The amount I am paying in property taxes is highway robbery. 40% goes to failing schools that I don’t work in, nor do I have kids in! I should be able to opt out of paying into schools. There are too many people moving here and it’s taking up all the farmland. I would love to shop at farmers markets but it’s too expensive and I don’t get food stamps to pay for it because I work for a living to pay my high property taxes.

22.Agriculture needs to be protected and encouraged. We need locally grown foods so that we are self sustaining. Farmland needs to be protected.

23.I believe focusing on communication systems for Alaska should continue to be a priority. I also would encourage plans to streamline port/shipping services for global materials that improve the lives of people who need alternative products otherwise not available in Alaska residents. A great example of this is affordable products like hay/grain which can improve local agriculture and help Alaska move toward complete sustainability. I also encourage incentives for property owners/businesses within the agricultural industry to lessen burdens imposed by local municipalities.

SURVEY RESPONDENT OPEN-ENDED COMMENTS (CONT.)

24.Food, safety, infrastructure.

25.I am very concerned about our food security in the valley. Supporting our local farmers, including the hay farmers that support local livestock production, should be one of our highest priorities

26. Keep the borough to its roots of farming and agriculture. Provide resources to its people such as agriculture programs, kids, poverty, elderly, disabled, and keeping the Matsu clean.

27.With the price of food these days, we need a Costco in the valley. And a dessert restaurant that is not ice cream. Also, the Wasilla Bypass is a waste of resources. It’s going to decimate the quiet neighborhoods that I have been a part of since childhood. The projected amount of time saved is not worth it, especially with the KGB improvements happening now.

28.Quit trying to turn us into Anchorage! We left there for a reason! And quit screwing the agriculture sector. Revamp the platting code to encourage smaller lots and less 40,000 sf lots taking over the limited land in the central Mat-Su. Most people don't use the entire 0.9 acres except for letting the dog out the back door to poop. No reason why 20-25,000 sf lots can't be made to work and still meet DEC septic an well separation requirements if developers plan ahead.

29.Highly recommend encouraging production and availability of Alaska resources for Alaskans such as Alaska sourced and available Timbers and dimensional lumber from local sawmills for home construction (grow, process, grade, and sell within the state); encourage more Alaskan seafood eateries (freshest crabs, oysters, salmon varieties, halibut, clams, and shrimp) for Alaskans and visitors; encourage more local agriculture for fresh produce through Ag programs and indoor farming to alleviate sourcing from the outside; create better shipping arrangements with major shippers for shipping items from retailers purchased in the lower 48 AND produce more commercial products in Alaska. I searched for Timbers to construct a post and beam home and the closest sawmill that produces the sizes needed is located in Hoonah, 800 miles away. They offered to ship timber to me in the MatSu but would have to ship to Seattle by boat first…unsatisfactory from my point of view for an Alaskan resource.

30.Thanks for all you do! Overall we live in a great borough- probably the best in Alaska. I think Palmer has done the best job at balancing development with agriculture and the overal community needs. Wasilla area seems poorly managed and focused only on short term growth, but with mediocre planning. A return to agricultural projects and renewable energy is needed and we need to avoid having more gravel pits anywhere near (within 5 miles or more) of the main residential or commercial areas of the borough.

31.Make sure the state DOT knows that the Parks Hwy is falling apart between Willow and Big Lake and that the the Susitna Access Road is a waste of money especially because they can't even maintain the existing roads. Also make sure they know that Comsat Rd needs a bicycle/pedestrian path. Also make sure the dumbass governor knows that the troopers are underfunded and we need the trooper station back up here in Talkeetna. The lawless jackasses are taking over and the only way to stop it is more troopers and ones closer to the northern area of the borough. Also, we just had a Taco Truck explosion up here on Main St. in Talkeetna because there is no regulation of food trucks in the borough. There was no investigation by the fire marshal. Main street looks like the worst of DisneyLand in the summer because there is no regulation of anything and no Troopers. Because of one guy named [Redacted], the borough drew up plans for a giant parking lot for buses. How much money did that waste?

SURVEY RESPONDENT OPEN-ENDED COMMENTS (CONT.)

31.My main concern right now is food. We need to be growing MORE food, and we also need food storage facilities, and food processing centers. We need in state canneries, dehydrating and freeze drying operations, and facilities that blanch and freeze. We need to make producing meat crops not so difficult for farmers. We have willing farmers, but WHY does AK make it so difficult for them?! We need inspectors and all the other facilities it takes to produce more good, clean meat. Fish needs to be process IN STATE rather than shipped out and then shipped back to AK. This survey is not entirely accurate. There were boxes that I do not feel qualified to answer, yet answers are required. So it's incorrect.

32.Reduce property valuations and taxes. Especially with costs going up for other basic needs like food, gas, supplies, other living expenses. Also support oil and mineral development for energy independence. Support training to develop workforce.

33.We need a borough police force to help AST in high crime areas outside wasilla/big lake/ butte. Health and safety improvements at food service and food trucks - specifically cleaning of ice and soda machines. Develop port Mackenzie would be a priority for supply chain issues.

34.I have live in the Mat-Su Valley for 30 years and I am ready to leave because of the intensely rapid growth, the poor handling of that growth, and the loss of the farms and natural spaces. I have noticed that in the past three years even the roads have become overcrowded and there is rush-hour traffic and constant tailgating. I have started to be awakened by city noise in the middle of the night because I live by Wonderland Park. I am also deeply saddened by the changes caused by the legalization of marijuana. We have experienced drug-related theft. I am a counselor, but as the noise and city activities increase I sense daily with sadness, that I may need to find a more peaceful, natural/ agriculture supporting location for my family. The unique homeschool opportunities in the Mat-Su Borough, the access to mountains and non-motorized trails for recreation, and the access to fishing in local lakes are the main reasons me and my family of four boys have stayed

35.Zoning desperately needs to be implemented for commercial and housing development. Too many developers are ripping up farmland and greenbelts to pack in high density housing or commercial properties. There’s little to no say available to the community when a greenbelt that’s sat next to a neighborhood is ripped out and left as an undeveloped or partially developed gravel lot for years on end and then packed with commercial buildings that are rented at such extreme prices that they see constant turn over. Residential areas should not be inundated with commercial projects and high density housing that creates burdensome traffic and lower quality living conditions. People live in the Valley because we don’t want to live in Anchorage. Expand and protect green belts and agriculture and improve residential living instead of allowing developers to continue to line their pockets by destroying the quality of living here by planting a building on every square inch they can dig up.

36.We need effective strategies for moving traffic around wasilla. Increase food stores down KGB so the residents don’t have to travel to Wasilla daily for food and necessities.

37.The parks hwy running through the middle of wasilla is insane. I lived in San Antonio Texas for 4 years. It took less time to get from one end of San Antonio to the other, than it does to go from big lake to the south side of wasilla. You should bring in some engineers to develop a second way to bypass or divert traffic through/around wasilla. I would like to see MSB push hard to develop farms and Alaskan grow foods. Increasing tax breaks for farms and lowering the standards to qualify for a farm, I believe, could help encourage people to focus on farming. Alaska is one natural disaster away from starving.

SURVEY RESPONDENT OPEN-ENDED COMMENTS (CONT.)

38.Too much government red tape and rules are bad news. Keep agriculture. Farmers markets and local food resources. You have a bunch of churches and Menard center for emergency shelters. Put industry and bars away from neighborhoods on main roads.

39.Let’s not fall into the trap of restrictive zoning that promotes NIMBYism and prevents affordable development of dense housing. Creating well-planned communities that are intrinsically walkable, provide access to recreation/food, promote community engagement, and increase opportunities for community members to work together toward common good is essential for the Borough developing effectively into the future.

40.Prioritize food sustainability. Grocery prices are insane and there's very limited options. Covid showed us that the infrastructure can't handle supply chain issues at all. With Kroger/Fred Meyer buying Safeway/Carrs we really need another grocery option.

41.I am only here for summer work. I'm in the meadow lake area. I enjoy the Big Lake community very much. A food bank would be nice close to Wasilla. Is there a food bank in Big Lake or Houston?

42.Please help do something about the knik river lodge who is operating incorrectly and unsafe and ruining the community, also who is scaring off wildlife and causes noise disturbances to animals and residents of the whole community. Also another thing should be official hunting unit signs in areas especially on the knik river road as people assume the road is 14A when actually it is 14c remainder!

43.we really need reliable cell service here.. way to many dropped calls for all of us, so its not a provider problem..People come here to hunt, fish and snowmachine and they get lost often..

44.Talkeetna desperately needs troopers stationed here. In 1977, we had 2 full time troopers, plus a fish and wildlife officer. Crime is getting out of control, and is much worse than back in the 70s, when we had help of troopers.

45.More fishing access

46. Developer paved/ gravel walking trails around lakes. This would be on set back public land. Protection of wildlife/fowl/fish plus add to quality of life for humans.

47.Do something about unregulated junk yards that plague fairview loop / KGB areas and The Butte. These are a clear and present danger to water tables and fish/wildlife. Also keep a reign on [Redacted] and [Redacted] and [Redacted]

48.I just appreciate you asking for input! I realize this isnt a borough issue and is higher up and likely in a different department, but we are discouraged by the difficulty of learning where and when to hunt. The rules are crazy to try to figure out.

49.What do you mean by economic development"? Limit businesses in residential areas unless residents want them. At least give the residents a say. This is especially true for those who live in rural areas. They live there for a reason. Allowing helicopters in a residential area is egregious, zoning or not, it should never be allowed. It is horrible and has ruined the once peaceful, serene atmosphere that drew us to the area. It is intrinsically wrong. Constant stress every day. Why do you think people are moving further north up the Parks....it's to get away from the developed chaos. The beauty of the scenery does not make up for the noise pollution. It never ends. Robert Service would not be writing the same poetry if he were alive today. Some questions poorly worded. For example, we subsist and hunt during hunting season...but only during hunting season. So technically, "daily" is not a valid option, but during the appropriate season, we may hunt, fish, or forage.

SURVEY RESPONDENT OPEN-ENDED COMMENTS (CONT.)

50.I value fish and wildlife resources and the clean water and lands that support them. I am disturbed by the current development patterns that have inadequate regard for the lands and waters of the Mat-Su. And for the quality of life for future generations.

51.I would like to see more thought out into designing subdivisions that consider existing wildlife values, pedestrian trails to access schools, grocery stores etc..

52.Do not change the 75 foot setbacks from water bodies!!! Just because someone broke the law building too close to the water and poor over sight on the part of the borough, do not try to fix it by doing away with the 75 foot set back! It is not good for the environment or the habitat of animals and fish.

53.Most people moved to the MSB to enjoy a rural lifestyle. The unchecked development has allowed large land owners to subdivide their land to turn rural/agricultural and wildlife habitat into congested suburban communities. This has adversely affected fish and wildlife habitat and decreased the quality of life here in the valley with the increasing congestion. Rural land should be limited to subdivisions no smaller then 5 acres, and riparian woodlands and lake shore habitat should be protected.

54.One of the biggest things that we need to continue to do is work with the community to keep it a "small town" feel. We need to continue to work on growing the emergency service such as EMS and fire. I think continuing to grow down KGB and towards Point Mac can be beneficial long term to alleviate congestion in the core areas. I believe that the Valley as a whole has pretty decent access to stores and supplies for day to day. Obviously, specialty items will still need to be obtained from outside the Valley. Overall, the biggest issue I see is infrastructure and public services.

55.Neighbors help each other where I am from, but not everybody has such good neighbors. So emergency plans would be good to help everybody during emergencies. We don’t need a lot. We have plenty of everything we need. Wasilla has been doing so good to stay within their budget and not over spend. Let’s not get greedy with federal monies promised and get stuck having to increase our spending in the future to keep up what they started.

56. Trapper creek needs a building to house our fire equipment. We need an ambulance stationed here. The Trapper Creek CERT team members need radio equipment assigned to them to keep in direct contact with Matcomm We are trained and ready to respond and backup emergency services. Any questions I can explain it better. [Redacted]

57.I would like to be notified of public meetings and committees for hazard mitigation and comprehensive plan updates. I’d also like to know that the comprehensive plan is going to be integrated in the hazard, mitigation plan and vice versa. There needs to be a stronger link between planning and development, hazard mitigation planning and Emergency Management. Integrated planning efforts are essential and can save money and time!

58.Given the very recent natural disasters that have occurred in the Mat-Su, including the earthquake, McKinley Fire, two windstorms and current heavy rain, one would think that a stronger focus on building mitigation plans, systems and utilities restoration plans, community resources for emergencies, and taking more responsibility for the health and wellbeing of residents would have been important in this survey. The Borough relies heavily on local nonprofit agencies to step in and fill those gaps, as well as to help find funding for parks, playgrounds and community interest projects, but doesn't reciprocate. Junk and trash on private properties may be an eyesore, but is it really a major community issue that requires immediate attention?

SURVEY RESPONDENT OPEN-ENDED COMMENTS (CONT.)

59.There seems to be some leaning towards supporting sitting politicians, particularly those on the Assembly that are involved with Real Estate. The set-backs should remain at least 75' from the water. You have spent money ridiculously at Port McKenzie. Our roads are awful, particularly where the Highway hits the bridges on the Glen. We have high schools and the Menard Center for emergency housing, and thus they should be used. Our taxes are outrageous. You need to demand accountability from the schools for the upkeep of the schools, or take it over yourselves. Thank you. If you are going to ask a question, explain what you mean: Cpace! Or allow for I have no idea what you are talking about or don't care.

60. You reference programs here whose information is outdated on the MSB website yet expect us to give you a well-informed opinion on them. For example, c-pace on MSB website refers readers to a dead WordPress page for more info. Your MSB Midigation Plan page needs an update and info to summarize a 300 page pdf. Instead of building new "emergency centers for disasters" the funds should go into building and structure improvements on existing schools. Are these not already established community gathering places in the event of an emergency? Places like Willow and Glennallen could use improvements to community centers under this guideline though. MSB concerns about "Natural Buffer Midigation" and "Green Spaces for Environmental Hazards" are not explained here. Under no circumstances should the MSB infringe upon the rights of property owners within reasonable terms. I cannot say this is a concern without first knowing what it is you are really getting at with those.

61. We need to invest in affordable housing for individuals and families. This means apartment buildings for renters, single family homes, and programs to support low income homebuyers. We also need an emergency shelter.

62. We need more curbing of property development in areas likely to be impacted by climate change. Such as next to bodies of water, flood areas, quake areas. Also definitively need more information pushed out to valley community on ways to fit emergency preparedness into their homes. I cannot believe how many people were scrambling for water in the last earthquake out buying bottles for lot of money, as they were running out. Maybe borough could have locations set up with an emergency storage of empty water bottles to fill & distribute in these situations

63. Schools are the most logical emergency shelters in communities throughout the Borough. Don’t see a need to build community centers for this specific purpose and it would be expensive to maintain additional centers.

64. Growing pains are expected but your vision seems clear with the implementation of new roads and bike trails which are an expectation for people moving into an established community. Working on the hazard plan will get some of the existing projects in that area more steam

Tax Incentives for Local Business Development

Tax Incentives for Local Business Development:

Tax Incentives for Local Agricultural Businesses

Tax Incentives for Local Agricultural Businesses: By Region

Create an Implementation Schedule for the MSB Hazard Mitigation Plan

Create an Implementation Schedule for the MSB Hazard

Mitigation Plan: By Region

Develop

Renewable Energy Projects on Borough Property

Develop Renewable Energy Projects on Borough

Property: By Region

Improve Development Standards Near Waterbodies

Improve Development Standards Near Waterbodies: By Region

Create Building Development Standards for Wind and Earthquake Resilience

Building Development Standards for Wind and Earthquake Resilience:

By Region

Establish Community-Based Emergency Response Teams and Training

Establish Community-Based Emergency Response Teams and Training: By

Region

Build Community Centers for Safe Gathering Spaces in Emergencies

Build Community Centers for Safe Gathering Spaces in Emergencies: By Region

Improve Telecommunications Infrastructure and Access to Broadband

Improve Telecommunications Infrastructure and Access to Broadband:

By Region

Invest in Port MacKenzie Infrastructure and Upgrades

Invest in Port MacKenzie Infrastructure and Upgrades:

Region

Establish and Maintain Green Spaces and Natural Buffers to Mitigate Hazards

Establish and Maintain Green Spaces and Natural Buffers

to Mitigate Hazards: By Region

Diversify and Strengthen Transportation and Food Distribution Networks

Diversify and Strengthen Transportation and Food Distribution Networks: By Region

Promote Energy Programs such as C-PACE

Promote Energy Programs such as C-PACE:

By Region

Turn static files into dynamic content formats.

Create a flipbook
Issuu converts static files into: digital portfolios, online yearbooks, online catalogs, digital photo albums and more. Sign up and create your flipbook.