

![]()




STRATUS provides integrated, multi-discipline engineering, architecture, and consulting services. We bring deep technical expertise to complex natural gas and energy projects, delivering reliable, efficient, and sustainable solutions from concept through completion.
Full life-cycle engineering for natural gas systems encompassing:
• Metering & regulation stations
• Compression and gathering system facilities
• Gas processing and treating plants
• NGL handling and storage
• Pipeline and Interconnect design
Stratus delivers solutions from feasibility, permitting through detailed design and commissioning.



Civil & Environmental Consulting:
• Civil & Site Design
• Environmental Earthwork Permitting (ESCGP-4, GP-5, etc)
• Stormwater Management
• SPCC Plan Preparation & Review Process Design:
• Pipeline Class Location Study Process development and scale-up
• PFD and P&ID development
• Detail process piping and equipment design
• Mass and energy balances
• Thermal vibration stress analysis
• Asset Integrity
• Process Safety / Process Hazard Analysis
a critical component of industrial operations and national energy strategy. Stratus is well-equipped to deliver the highperformance engineering and design solutions needed to support this essential resource.
WELL PAD FACILITIES
Site Layout • Process piping • Secondary containment • Filtration • Separation • Gas heating • Dehydration • Fuel Gas • Condensate storage • Liquid storage
COMPRESSOR FACILITIES
Stabilizer • Refrigeration • Regen • Cryogenics • Fractionation
• Hot Oil Stabilizer • Refrigeration • Regen • Cryogenics • Fractionation • Hot Oil • Launcher/Receiver • Separation • Filtration • Compression • Gas cooling • Dehydration • Fuel gas system • Condensate storage • Liquid storage • Compressed air system • Metering • Regulation
INTERCONNECT FACILITIES
Launcher/Receiver • Filtration • Gas heating • Metering
• Regulation • Over pressure protection • Produced liquid storage • Odorization
PIPELINE SERVICES
In-place and offset relays • Horizontal directional drill design
• Bore design • Launcher/receiver • Hydrostatic test design • Pipeline class upgrades • Operational Troubleshooting
POINT OF DISTRIBUTION FACILITIES
Gas heating • Metering • Regulation • Odorization
• Utilities Electrical:
• Arc Flash Studies
• Lightning Protection
• Lighting/photometric analysis
• Power Coordination
• Low- And Medium-Voltage Design
• PLC Design
• Grounding & Bonding Design
• P&ID Development Mechanical/Structural:
• Pipe stress analysis
• Hydraulic analysis and design
• As-built 3D laser scans
• Control valve design and specifications
• Foundation design
• Structural analysis and design
• Steel, concrete, masonry, and wood design
• Marine design
• Process Safety Startup Review (PSSR)
• Commissioning Support
• Operational Consulting and Troubleshooting Materials handling design/upgrades Planning:
• System Analysis
• Master Planning
• Permitting
• Project Controls & Scheduling

Stratus was responsible for a wide range of engineering tasks, delivering a comprehensive construction package for the project. The scope included the development of a central compression station designed to handle 250 million standard cubic feet of gas per day (MMSCFD). Key components incorporated into the facility included compressors, slug catchers, fuel gas skids, and a 150 MMSCFD emergency flare.
• 250 MMSCFD compression station
• Compressors, slug catchers, fuel gas skids
• Filtration/Separator measurement & regulation
• 150 MMSCFD flare
• Mechanical, electrical, structural, and process systems
• Safe and efficient design
• Design reviews at 30%, 60%, and 90%
• On-time project delivery



Stratus provided comprehensive mechanical, structural, and electrical design services for a natural gas interconnect facility. The design supported existing operational needs while incorporating provisions for future expansion, including the ability to add an additional gathering line without interrupting ongoing operations. Stratus engineered the facility to safely and efficiently accommodate both high-pressure and lowpressure gas systems, ensuring operational flexibility, regulatory compliance, and long-term reliability.
• Slug changer
• Filtration and separation
• Dehydration
• Measurement
• Pig launcher


Stratus was contracted to provide engineering and design services for a Well Pad Compression project and its later expansion to increase natural gas production. The new wells tied into the client’s midstream line, supplying natural gas to their gathering system.
The upgraded compression system supports both existing wells and newly added wells, with built-in capacity for future expansion as production needs grow.
Stratus delivered comprehensive construction documents to support facility development. The plans included a pig launcher, flow lines, Gas Processing Units (GPUs), liquid storage, compression systems, filtration and separation equipment, fuel gas systems, and all associated electrical controls and power infrastructure.
• Six new Marcellus Wells to produce natural gas
• Design included:
• Wellhead
• Sand Traps
• GPU’s
• Filtration and Separation
• Measurement
• Pig Launcher
• Compression
• Fuel Gas
• Liquid Storage


Stratus provided engineering and design services for a natural gas measurement and regulation (M&R) station serving an industrial facility. The system was designed to safely and reliably reduce pressure from an incoming high-pressure line while accommodating a broad range of flow rates, providing full operational flexibility for facility operations.
• Pig receiver with a future by-pass for a pig launcher
• Filter / separator
• Liquid storage
• Measurement & Regulation skid
• Inline water bath heater
• Electronic Gas/Measurement building
• Backup generator
• Odorization skid



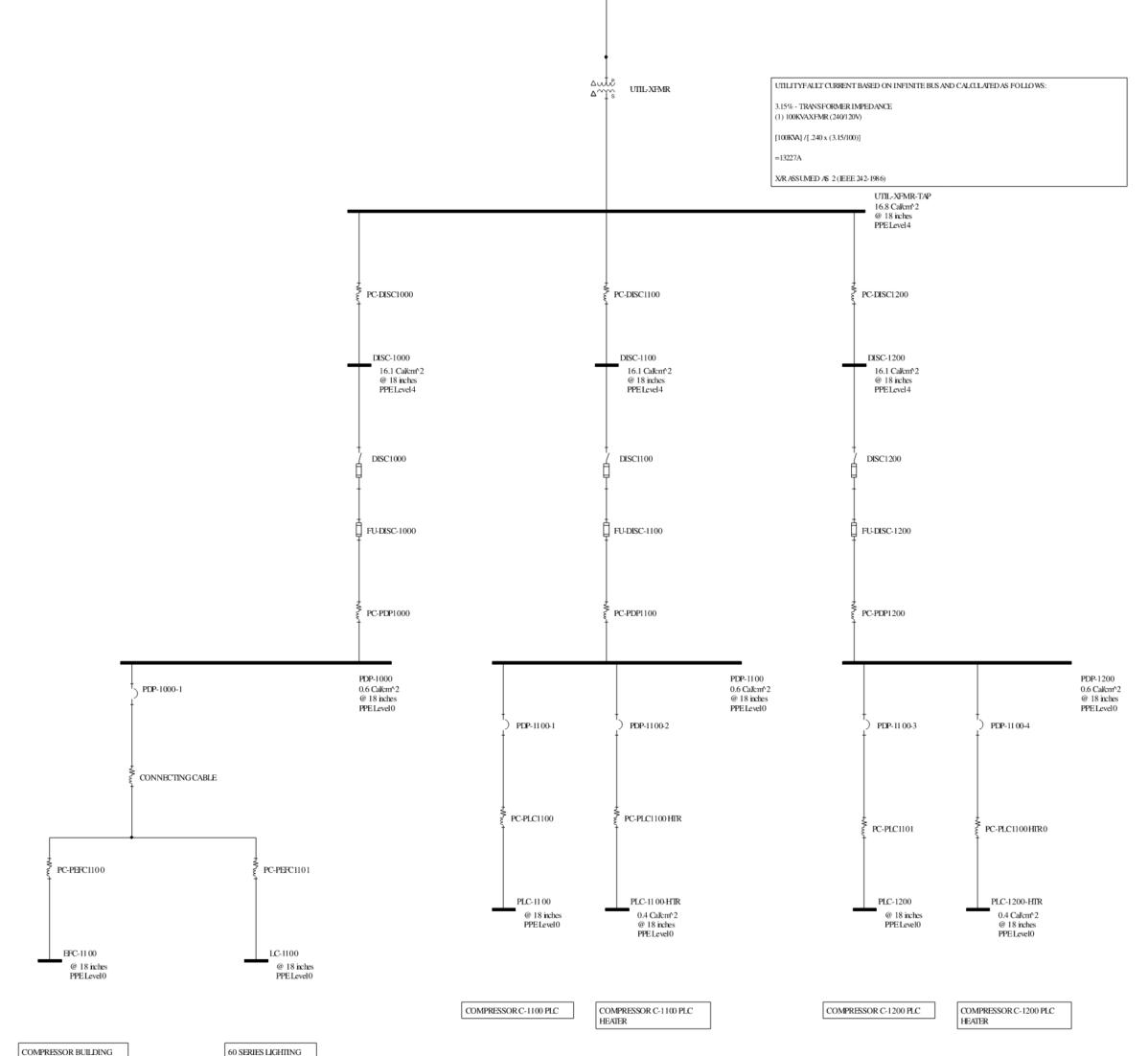
Stratus was retained to perform a power systems study for the new design of a compressor station, which included the following:
• Comprehensive model
• Short circuit study
• Equipment evaluation
• Protective device coordination
• Arc flash hazard analysis
These studies were used to determine the arc flash incident energies, create arc flash labels, identify personal protective equipment requirements and provide protective device coordination recommendations for the new equipment to be installed at the facility.


ATLANTA, GA | AUSTIN, TX | BEAVERTON, OR | BELLINGHAM, WA | BILLINGS, MT | BISMARK, ND | CHARLOTTE, NC CINCINNATI, OH | COLUMBIA, SC | DENVER, CO | DURHAM, NC | FORT LAUDERDALE, FL | FORT MYERS, FL | FRANKLINTON, NC FRESNO, CA | GREENSBORO, NC | HARTFORD, CT | HENDERSON, NC | HOLLAND, MI | HOUSTON, TX | HUDSON VALLEY, NY HUNTINGTON, WV | JACKSONVILLE, FL | MARIETTA, GA | MIAMI, FL | MINNEAPOLIS, MN | NEW YORK, NY | OAKLAND, CA | ORLANDO, FL PITTSBURGH, PA | RALEIGH, NC | RICHMOND, VA | ROANOKE, VA | SAN FRANCISCO, CA | SPOKANE, WA | TAMPA, FL | VANCOUVER, WA WAKE FOREST, NC | WEST PALM BEACH, FL | WILKESBORO. NC | WILMINGTON, NC | WINTER PARK, FL