

![]()



This portfolio showcases selected residential projects – will be presented, featuring a balance of spatial planning, exploration of materials, and attention to detail in aesthetics, demonstrating the design approach of functionality, simplicity, and luxury.





Senior Interior Designer - JAN 2024 - NOV 2025
AshleyFurnitureIndustriesgcc- Bengaluru, India
Worked on high-end Residential and Commercial projects with International team collaboration.
Interior Designer - JUN 2023 - DEC 2023
Woodstyle Interiors - Bengaluru, India
Managed luxury residential projects from concept development to implementation.
Design Associate - JAN 2021 - MAR 2023
Livspace - Bengaluru, India
Designed Modular residential projects for South Asian clients with aderance to local design standards.
Junior Interior Designer - JAN 2020 - DEC 2021
Addon Interiors - Bengaluru, India
Assisted Senior Interior Designer by developing 3D visuals and Technical drawings for various projects.







Phone Number
+971-547298597
Email Address
srinidhiejanthkar@gmail.com

Other Softwares: Revit, Coohom, PowerBI
Design Expertise: Space Planning, Concept
Development, FF&E and Material Selection
Technical Expertise: 3D Visualization, Working
Drawings and Documentation, BOQs

An Ambitious Interior Designer with 5.5+ years of experience across high-end residential and large-scale retail projects, including international and International exposure. Strong in technical design, FF&E, and project coordination, known for delivering well-planned spaces that balance aesthetics, functionality, and business needs.
Ballari Institute of Technology and Management
BE in Civil Engineering (2015 - 2019)
GPA: 7.57/10.00]
Spot Award - Extra Miles Champion
July 2024
Annual Award - Wanek Excellence Award
November 2024
Largest Sales Increase Award (Q3 2025)
October 2025
I think good planning, materials awareness, and precision are essential in producing refined spaces with functionality.
English, Hindi, Marathi, Kannada, Telugu Language




Ravi Kumar’s Villa...............................05
Samridhi Nilaya Renovation.......09
Prashanth’s Villa...................................13
Chennai Beach House........................15
Singapore Apartment Design......16
Modern-Contemporary Luxury Interiors
Bengaluru, India April 2023




Interior Design for a 4BHK Villa with a warm, neutral home design to feel calm, comfortable, and easy to live in.
Client Requirements:
Calm and peaceful design
Cohesive design in common areas
Modern luxury style with warm neutrals
Partitioned yet open and connected spaces
Durable and easy to maintain materials



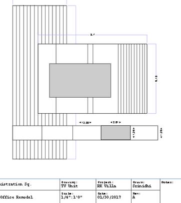
The shown floor plan is given by the builder for the initial planning. During site visit there were slight changes in the dimensions and the floor plan.

The home consists of Formal Living room, Kitchen, Dining, Family room, Home Theater, 4 bedrooms and Baths.





Light color Temprature - Kelvin

Used light temprature in this project to creat a warm environment


Additionally Plywood, Wallpapers, Veener, Mirrors and Laminates were used to give a luxury look
Site visit & measurements
Client requirement and discussions
Concept design and 3D visuals
Material selection co-ordination
Working drawings & execution handover


Attachments:



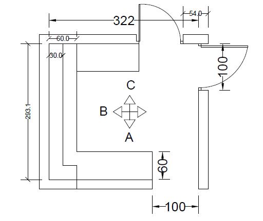
Few Images of site measurements
Material and mood boards
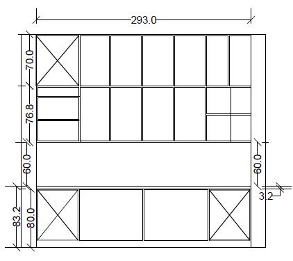
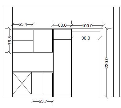
3D visuals and few technical drawings


























Transitional Bangalow Interiors
Kannur, India January 2025



Renovated Home Interior Project - a 4BHK Bangalow designed with neutral colors and transitional style
Client Requirements:
Concept design - Transitional style
Acrylic White Modular Kitchen
Clutter free functional space
Natural materials
Warm wood tone


The home consists of Foyer, Living room, Kitchen, Dining, 2 Balconies, 4 bedrooms and Baths.
Attachments: Images of site measurements
Material and mood boards
3D visuals and few technical drawings
Few site and executed images










Site visit & measurements
Client requirement and discussions
Concept design and 3D visuals
Material selection co-ordination
Working drawings & execution handover
I selected materials like - Teak wook |
Marble | Veener | Brushed metal | Plywood |
Mirrors | Acrylic sheets | Quartz | Moroccan
Tiles | Terrazo tiles | Fluted glass




























Industrial Modern Villa Interiors
Bengaluru, India July 2025




A 4BHK Villa with a cool, dark neutral palette and industrial elements like cement, metal and wood are used to design this home
My Role in this project:
Space Planning
Concept Development
FF&E and Material Selection
3D Visuals



























Costal Vacation home Interiors
Chennai, India May 2023


A vacation home designed in modern coastal style, balancing textures, light tones and functional planning.







My Role in this project:
Space Planning
Concept Development
FF&E and Material Selection
3D Visuals
















Minimalist Apartment Interiors
Singapore January 2023

A minimal residential interior in Suntech city, Singapore designed with clean lines and functional planning for modern urban living
My Role in this project:
Space Planning
Concept Development
FF&E and Material
Selection
3D Visuals













A collection of 3D visualizations designed by me, focusing on spatial planning and material exploration
















































My design process focuses on clarity, material exploration, and execution-ready documentation, ensuring ideas translate seamlessly from concept to site.
Understanding client needs, lifestyle patterns and spatial requirements
Developing clear layouts that balance functionality and movement
Shaping the design languages through curated palettes and material selections






Refining volumes and proportions to bring the space to life

05.

Communicating the design intent through detailed renders 06.

Translating the concept into detailed drawings that are ready for on-site execution
