Scouting Ireland Training Booking Process Document
Version 1 August 2018
Training Booking Process Document
...................................................................................................... 3
Section 1 Making a training course booking 3
Section 2 Cancelling or adjusting a Training Booking 3
Section 3 Making Payment
.................................................................................................................. 5
Section 4 Further Points about Training Course Bookings ................................................................... 6
Section 6 Training Booking Process What If Scenarios Flow Chart 7
Training Booking Process Document
Welcome to the Training Booking Process Document. Here you will find instructions and information surrounding the Scouting Ireland training booking process. This is the first version of this document and we will review and update if any changes are made to the system or new information becomes available. We hope you find this document useful in your training journey.
Section 1 Making a training course booking
At the moment you can book training courses two ways via my.scouts.ie which are; “Method One” (Group Bookings) and “Method Two” (Individual Bookings)
Method One (Group Bookings) is used when a group wishes to book and pay for one or more member(s) of the group onto a training course. Bookings made via “Method One” must be paid by the group through the group profile.
Method Two (Individual Bookings) is used for singular bookings where a member wishes to make their own booking and pay the course fee themselves Bookings made via “Method Two” must be paid through the individual’s profile.
Method One - Applicable to Group Leader, Deputy Group Leader and Group Trainer.
• Log onto my.scouts.ie.
• Click “Manage Group”.
• Click the “Events” Tab and select “Training”.
• A list, of courses, will appear for the current year (To change the year “click change date”)
• Click “View Event” to see further details of the course. (Course information, T+C’s etc.).
• If you wish to book a place(s) click “Book Now”
• Select the number of participants you wish to book and enter any additional information such as special need requirements/dietary requirements and click “Next”.
• Select the members you are booking and click “Next”.
• Click to confirm that you have read, understand and accept the terms and conditions.
• Click “Confirm and Book Event”.
• Please note your booking will not be confirmed until payment has been received.
Method Two Applicable to all Adult Members.
• Log onto my.scouts.ie.
• Click “My Profile” and scroll to the calendar at the end of the page.
• Click Training Events
• Click the highlighted dates to see the training courses.
• Click “Find Out More” to see further details of the course (Course information, T+C’s etc.)
• If you wish to book a place, click “Book Now”.
• Enter any additional information such as special need requirements/dietary requirements and click “Next”.
• Click to confirm that you have read, understand and accept the terms and conditions.
• Click “Confirm and Book Event”.
• Please note your booking will not be confirmed until payment has been received
Section 2 Cancelling or adjusting a Training Booking
Below you will find instructions on how to cancel or adjust your booking on a training course.
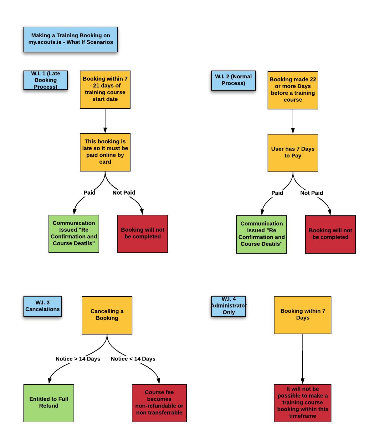
Please note cancellations within 14 days of the course are non refundable and non transferrable. It is not possible for you to make a cancellation on the MMS in this time frame therefore you must email notice of your cancellation to your training Course Leader as well as the Training Administrator (trainingbookings@scouts.ie).
Note it is not possible for a group to increase or decrease their numbers after a payment has been made. If you need to adjust your booking after you have made payment please email the Training Administrator (trainingbookings@scouts.ie).
For adjusting bookings made with Method One please follow the instructions below.
• Log onto my.scouts.ie
• Click “Manage Group”.
• Click the “Events” Tab and select “Training”.
• A list, of courses, will appear for the current year. (To change the year “click change date)”
• Go to the course you want to make the change to and click “Edit Members”
• On the next page you can increase/decrease or leave the numbers as they were booked.
• Click “Next”
• Click “add” or “remove” as per your requirements.
• Click Save Changes
• If you have increased or decreased then your payment will be modified to reflect the change. If you have just changed the names then your payment will not be modified.
For cancelling the entire group booking made with Method One please follow the instructions below
• Log onto my.scouts.ie.
• Click “Manage Group”.
• Click the “Events” Tab and select “Training”.
• A list, of courses, will appear for the current year. (To change the year “click change date)”
• Go to the course you want to make the change to and click “Cancel Booking” as required.
• A pop up message will ask you to confirm your cancellation. Press “Yes”. Note this will cancel the entire group booking for the course.
For cancelling bookings made with Method Two please follow the instructions below.
• Log onto my.scouts.ie
• Click “My Profile” and scroll to the calendar at the end of the page.
• Click Training Events.
• Click the date you are booked onto.
• Click the “cancel” button
• A pop up message will ask you to confirm your cancellation. Press “Yes”
Section 3 Making Payment
Training course bookings will not be confirmed until payment in full has been received.
You have 7 days from when you make a booking to make the full payment. If payment has not been received within this time frame, the booking will be automatically cancelled and removed from the course.
When you make a training course booking you must make an online card payment for the entire cost of the booking.
Online Card Payment This involves paying by card through the Scouting Ireland Payment Portal.
To make a payment for a training booking, log on to my.scouts.ie and follow instructions below.
• Group Bookings Method One; Go to “Manage Group” then “Payments Tab”.
• Individual Bookings - Method Two; Go to “My Payments”.
Online Payments
• Select the Training Payment you wish to make.
• Select “Online Payment”
• A pop up message will ask you to “press submit” to go to the “Scouting Ireland Payment Page”.
• When you get to the payment page enter your card details as instructed to complete the payment.
• When your payment has been received it will be automatically marked as successful
