National ActivitiesEvents Booking Process Document Sept 2018 Version 1

Page 1

1 National Activities & Events Booking System September 2018 Version 1
Ireland National Activities & Events Booking Information Document Version 1 September 2018
Scouting
2 National Activities & Events Booking System September 2018 Version 1 Contents National Activities & Events – Information Document ...........................................................................3 Section 1 – An overview of the different types of Activities 3 Section 2 - Making an activity booking 4 Section 2 – “Cancelling” or “Adjusting” an Activity Booking...................................................................5 Section 3 – Making Payment ...................................................................................................................6 Section 4 - Further Points about Activity Bookings 7 Section 5 – Activity Booking Process Flow Chart – Normal Bookings 8 Section 6 - Activity Booking Process – What If Scenarios Flow Chart .....................................................9

National Activities & Events – Information Document

Welcome to the National Activities & Events Information Document. Here you will find instructions and information surrounding the Scouting Ireland National Activities & Events booking process. This is the first version of this document and we will review and update if any changes are made to the system or new information becomes available. We hope you find this document useful in your scouting journey.

Section 1 – An overview of the different types of Activities

There are 4 types of activities on the membership management system

Individual Activity This is an event where the individual both books and makes a payment through their profile. Examples Include; Scouters Conference, Venture Challenge.

Team Activity This is an activity where you can book members to represent a section or group. Booking for this type of activity is made and paid for by the authorized members in the group. Examples Include; Phoenix Challenge, Cub Scout Challenge.

Section Activity This is an activity where you can book members from a section. Booking for this type of activity is made and paid for by the authorized members in the group. Examples Include; Jamboree Beaver Day, Jamboree Cub Day.

Contingent Activity This is an event where the individual both books and makes a payment through their profile. Examples Include; World Scout Jamboree, Rover Way.

3 National Activities & Events Booking System September 2018 Version 1

Section 2 - Making an activity booking

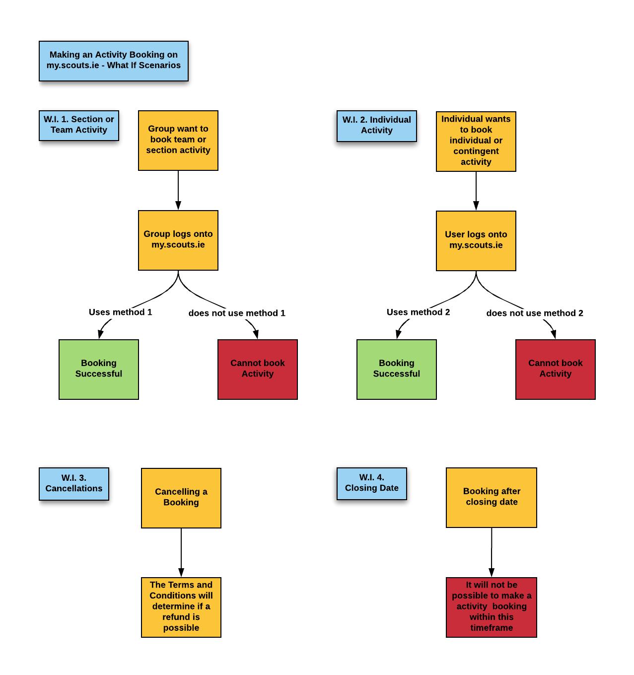
There are two types of activity bookings (Group and Individual). The type of booking that is required will be determined by the activity type.

Method One (Section or Team Activity Booking) is used when the group is required to book and pay for a section or team Bookings made via “Method One” must be paid by the group through the group profile.

Method Two (Individual or Contingent Activity Booking) is used for singular bookings where a member is required to make their own booking and pay the fee themselves. Bookings made via “Method Two” must be paid by the individual through the individual’s profile.

Method One - Applicable to Group Leader, Deputy Group Leader, Group Secretary and Section Leader.

• Log onto my.scouts.ie

• Click “Manage Group”

• Click the “Events” Tab and select “Activities”.

• A list, of activities, will appear for the current year (2018) (To change the year “click change date”)

• Click “View Event” to see further details of the activity (Activity information, T+Cs etc.).

• If you wish to book, click “Book Now” .

• Fill out the information as required on the screen and enter any additional information such as special needs requirements/dietary requirements and click “Next”.

• Select the members you are booking and click “Next”.

• Click to confirm that you have read, understand and accept the terms and conditions.

• Click “Confirm and Book Event”.

• Please note your booking will not be confirmed until the required payment has been received

Method Two – Applicable to all members.

• Log onto my.scouts.ie

• Click “My Profile” and scroll to the calendar at the end of the page.

• Click “National Activities”.

• Click the highlighted dates to see the Activities

• Click “Find Out More” to see further details of the activity (Activity information, T+Cs etc.).

• If you wish to book a place, click “Book Now”.

• Enter any additional information such as special needs requirements/dietary requirements and click “Next”

• Click to confirm that you have read, understand and accept the terms and conditions.

• Click “Confirm and Book Event”.

• Please note your booking will not be confirmed until the required payment has been received

4 National Activities & Events Booking System September 2018 Version 1

Section 2 –“Cancelling” or “Adjusting” an Activity Booking

Below you will find instructions on how to cancel or adjust your booking on a National Activity

Please note that some cancellations are non-refundable and non-transferrable. This will vary depending on the activity and will be determined by the Terms and Conditions of booking. If you need to cancel a booking you must email the National Activities Events Administrator (events@scouts.ie)

Note it is not possible for a group to increase their numbers after payment has been made. If you need to adjust your booking after you have completed a booking please email the National Activities Events Administrator (events@scouts.ie).

For adjusting names on a team activity booking please follow the instructions below.

• Log onto my.scouts.ie.

• Click “Manage Group”.

• Click the “Events” Tab and select “Activities”

• A list, of Activities, will appear for the current year (2018). (To change the year “click change date)”

• Go to the activity you want to make the change to and click “Edit Members”

• On the next page you can add a team or just increase/decrease or leave the numbers as they were booked.

• Click “Next”

• Click “add” or “remove” as per your requirements.

• Click Save Changes

• If you have increased or decreased then your payment will be modified to reflect the change. If you have just changed the names then your payment will not be modified.

For adjusting names on a section activity booking please follow the instructions below.

• Log onto my.scouts.ie.

• Click “Manage Group”.

• Click the “Events” Tab and select “Activities”

• A list, of Activities, will appear for the current year (2018). (To change the year “click change date)”

• Go to the activity you want to make the change to and click “Edit Members”.

• Select the section you wish to make the change to.

• When have done this you can increase/decrease or leave the numbers as they were booked.

• Click “Next”

• Click “add” or “remove” as per your requirements.

• Click Save Changes

• If you have increased or decreased then your payment will be modified to reflect the change. If you have just changed the names then your payment will not be modified.

5 National Activities & Events Booking System September 2018 Version 1

Section 3 – Making Payment

A National Activity booking will not be confirmed until the required payment has been received

You must make payment as set out in the payment schedule. If payment has not been received within the correct time frame, the booking will be automatically cancelled and removed from the activity

When you make an activity booking you will have two payments options. (Online or Manual)

Online Payment – This is the quickest and easiest option which involves paying by card through the Scouting Ireland Payment Portal.

Manual Payment – There are two manual options.

Manual Option 1 – Electronic Funds Transfer (EFT). This is done through online banking. You must include your invoice number from your Scouting Ireland statement on your EFT. Failure to include the invoice number may lead to complications with your booking.

Manual Option 2 – Cheque made payable to Scouting Ireland. You must enclose your statement with your cheque. Failure to enclose the statement may lead to complications with your booking.

To make a payment for an activity booking, log on to my.scouts.ie and follow instructions below.

• Method 1 - Group Bookings – Team or Section Activities; Go to “Manage Group” then “Payments Tab”.

• Method 2 - Individual Bookings – Individual or Contingent Activities; Go to “My Payments”.

Online Payments

• Select the Activity Payment you wish to make.

• Select “Online Payment”

• A pop up message will ask you to “press submit” to go to the “Scouting Ireland Payment Page”.

• When you get to the payment page enter your card details as instructed to complete the payment.

• When your payment has been received it will be marked as successful

Manual Payments

• Select the Activity Payment you wish to make.

• Select “Manual Payment” and follow the instructions that appear on the screen when you select this option.

• When your payment has been received it will be marked as successful.

6 National Activities & Events Booking System September 2018 Version 1

Section 4 - Further Points about Activity Bookings

• If there is no “Book Now” button next to the activity, this means the activity is fully booked out or closed for bookings.

• Bookings for section or team bookings can only be made by the; Section Leader, Group Leader, Deputy Group Leader and Group Secretary.

• Only correctly registered members of Scouting Ireland with Garda Vetting will be able to book onto activities

• If a group cannot find or select a member on the group member booking list, this means they are not eligible to attend the activity either due to not being correctly registered or not meeting the age criteria.

• It will not be possible to make an activity booking after the activity closing date.

• The cancellations policy for each activity will be set out in the terms and conditions.

• Payments for section or team bookings can only be made by the; Group Leader, Deputy Group Leader, Group Treasurer and Group Secretary.

• When necessary, important information for the event will be circulated by email. It is the responsibility of the Scout Group and the participant to ensure their contact details are correct on the Member Management System (MMS)

• The payment schedule must be adhered to, failure to adhere to the payment schedule will result in the booking being cancelled and removed from the event.

• In the event that the activity you have booked onto is cancelled you will be notified by email.

• It is not possible for a user to increase a team or section booking after payment has been made. If you need to adjust your booking after you have paid please email the National Activities and Events Administrator (events@scouts.ie).

7 National Activities & Events Booking System September 2018 Version 1

Green = Successful/Cleared

Orange= Pending

Red = Issue/Problem

8 National Activities & Events Booking System September 2018 Version 1 Section 5 – Activity Booking Process Flow Chart – Normal Bookings

Green = Successful/Cleared

Orange= Pending

Red = Issue/Problem

9 National Activities & Events Booking System September 2018 Version 1
Section 6 - Activity Booking Process – What If Scenarios Flow Chart

Turn static files into dynamic content formats.

Create a flipbook
Issuu converts static files into: digital portfolios, online yearbooks, online catalogs, digital photo albums and more. Sign up and create your flipbook.
National ActivitiesEvents Booking Process Document Sept 2018 Version 1 by Scouting Ireland - Issuu