Consenso Brasileiro de Psoriase da SBD - 2024

Page 1


ALGORITMO DE TRATAMENTO DA

SOCIEDADE BRASILEIRA DE DERMATOLOGIA

COORDENAÇÃO GERAL:

HEITOR DE SÁ GONÇALVES | CE

EDITORES:

RICARDO ROMITI | SP

ANDRÉ V. E. CARVALHO | RS

GLEISON V. DUARTE | BA

JULIANA NAKANO | SP

REVISÃO GERAL:

RICARDO ROMITI | SP

GESTÃO 2023-2024

CONSENSO BRASILEIRO DE PSORÍASE 2024

ALGORITMO DE TRATAMENTO DA SOCIEDADE BRASILEIRA DE DERMATOLOGIA

CONSENSO BRASILEIRO DE PSORÍASE 2024 – ALGORITMO DE TRATAMENTO DA SOCIEDADE BRASILEIRA DE DERMATOLOGIA - 4a edição

Copyright © by Sociedade Brasileira de Dermatologia

Av. Rio Branco, 39 / 18o andar - 20090-003 - Rio de Janeiro - RJ Brasil

ESTÁ É UMA PUBLICAÇÃO

Coordenação geral: Heitor de Sá Gonçalves Capa e editoração eletrônica: Nazareno Nogueira de Souza

Reservados todos os direitos. É proibida a reprodução ou duplicação deste exemplar, no todo ou em parte, sob quaisquer formas ou por quaisquer meios (eletrônico, mecânico, gravação, fotocópia ou outros), sem permissão expressa dos autores. Direitos reservados aos autores.

CIP – CATALOGAÇÃO NA PUBLICAÇÃO

C755 Consenso Brasileiro de Psoríase 2024: algoritmo de tratamento da Sociedade Brasileira de Dermatologia / Coordenação geral Heitor Gonçalves; editores Ricardo Romiti, André V. E. Carvalho, Gleison V. Duarte, Juliana Nakano. - 4a. ed. - Rio de Janeiro: Sociedade Brasileira de Dermatologia, 2024.

216p.

Formato: PDF

ISBN 978-65-992880-8-1 (recurso eletrônico)

1. Dermatologia – Manuais, guias, etc. 2. Pele – Doenças – Tratamento. 3. Psoríase.

I. Gonçalves, Heitor. II. Romiti, Ricardo. III. Carvalho, André V. E. IV. Duarte, Gleison V. V. Nakano, Juliana. CDD

Vanessa Mafra Xavier Salgado – Bibliotecária – CRB-7/6644

CONSENSO BRASILEIRO DE PSORÍASE 2024

ALGORITMO DE TRATAMENTO DA SOCIEDADE BRASILEIRA DE DERMATOLOGIA

DIRETORIA EXECUTIVA 2023-2024

HEITOR DE SÁ GONÇALVES | CE PRESIDENTE

CARLOS BAPTISTA BARCAUI | RJ VICE-PRESIDENTE

FRANCISCA REGINA OLIVEIRA CARNEIRO | PA SECRETÁRIA GERAL

MÁRCIO SOARES SERRA | RJ TESOUREIRO

ROSANA LAZZARINI | SP 1a SECRETÁRIA

FABIANE ANDRADE MULINARI BRENNER | RS 2a SECRETÁRIA

EQUIPE TÉCNICA

COORDENAÇÃO GERAL:

HEITOR DE SÁ GONÇALVES | CE

EDITORES: Ricardo Romiti | SP

André V. E. Carvalho | RS

Gleison V. Duarte | BA

Juliana Nakano | SP

REVISÃO GERAL: Ricardo Romiti | SP

• Adriana M. Porro SP

• Adriane Reichert Faria PR

• Aldejane Gurgel de A. Rodrigues PE

• Alexandre Gripp RJ

• Aline Bressan RJ

• Aline Okita SP

• Ana Carolina Belini Bazán Arruda SP

• Anber A. Tanaka PR

• André Luís da Silva Hirayama SP

• André V. E. de Carvalho RS

• Andréa Machado C. Ramos MG

• Andréia Castanheiro da Costa SP

• Aripuanã Terena MG

• Arnóbio da Penha Pachêco RN

• Bethânia Cabral Cavalli Swiczar SP

• Bruna Falcone SP

• Cacilda da Silva Souza SP

• Caio Cesar S. de Castro PR

• Carlos Eduardo de Mathias Sanches SP

• Catarina Santos AL

• Ciro Martins Gomes DF

• Clarice Marie Kobata SP

• Cláudia Pires Amaral Maia RJ

• Claudio Lerer DF

• Clivia Maria Oliveira PA

• Cynthia Cristina Ferreira Mota SP

• Daniel Holthausen Nunes SC

• Dimitri Luz SP

• Domingos Jordão Neto SP

• Eduardo Lacaz Martins SP

• Esther Bastos Palitot PB

• Fabrício Lamy RJ

• Francisca Regina O. Carneiro PA

• Gladys A. Martins DF

• Gleison V. Duarte BA

• Heitor de Sá Gonçalve CE

• Jane Neffá RJ

• Jaquelini Barboza da Silva RS

• João Carlos R. Avelleira RJ

• Juliana Catucci Boza RS

• Juliana Nakano SP

• Juliana Viana Pinheiro Teixeira CE

• Juliana Yumi Massuda Serrano SP

• Leandro Linhares Leite RS

• Leticia Oba Galvão DF

• Ligia Pessoa de Melo PE

• Lincoln Fabricio PR

• Livia Barbosa RJ

• Lucas Campos Garcia MG

• Luciane Donida Bartoldi Miot SP

• Luciena C. Martins Ortigosa SP

• Luis Antonio de Paula Machado SP

• Luíza Keiko Oyafuso SP

• Luna Azulay-Abulafia RJ

• Marcelo Arnone SP

• Marcelo Pinheiro SP

• Marco Túlio Cavalcante Oliveira CE

• Maria Cecilia de C. Bortoletto SP

• Maria de Fátima S. Paim de Oliveira BA

• Maria Denise F. Takahashi SP

• María Victoria Suárez SP

• Mauricio Amboni Conti SC

• Mayra Ianhez GO

• Michelle dos Santos Diniz MG

• Mônica Nunes de Souza Santos AM

• Paulo A. Oldani Felix RJ

• Paulo Eduardo de Sá Gonçalves CE

• Ralph Vighi da Rosa RS

• Raquel Bissacotti Steglich SC

• Renata Ferreira Magalhães SP

• Renata Rodrigues PB

• Ricardo Romiti SP

• Roberta Buense SP

• Roberto Souto RJ

• Rosana Lazzarini SP

• Samir de Figueiredo Azouz PB

• Sidney Augusto da C. Costa RN

• Silvio Alencar Marques SP

• Sineida Berbert Ferreira PR

• Sueli Carneiro RJ

• Vanessa Lucilia Silveira de Medeiros PE

• Verônica Rodrigues Bogado Leite RJ

• Vivianne Lira da C. Costa RN

• Wagner Galvão SP

• Xinaida Taligare V. Lima CE

SUMÁRIO

PREFÁCIO Heitor de Sá Gonçalves (CE)

INTRODUÇÃO

Ricardo Romiti (SP), André V. E. de Carvalho (RS), Gleison V. Duarte (BA), Juliana Nakano (SP)

CAPÍTULO 1

André V. E. de Carvalho (RS), Gleison V. Duarte (BA), Juliana Nakano (SP), Ricardo Romiti (SP)

2

Silvio Alencar Marques (SP), Luciane Donida Bartoldi Miot (SP)

CAPÍTULO 3

Maria Cecilia de C. Bortoletto (SP), Arnóbio da Penha Pachêco (RN)

CAPÍTULO 4

Adriane Reichert Faria (PR), Caio Cesar S. de Castro (PR)

CAPÍTULO 5

Luciena C. Martins Ortigosa (SP), Xinaida Taligare V. Lima (CE)

CAPÍTULO 6

Sueli Carneiro (RJ), Marcelo Pinheiro (SP)

CAPÍTULO 7

Mônica Nunes de Souza Santos (AM), Samir de Figueiredo Azouz (PB)

Roberta Buense (SP), Rosana Lazzarini (SP)

CAPÍTULO 9

João Carlos R. Avelleira (RJ), Aline Bressan (RJ)

André Luís da Silva Hirayama (SP), Sineida Berbert Ferreira (PR)

11

Adriana M. Porro (SP), Alexandre Gripp (RJ)

12

Mauricio Amboni Conti (SC), Marco Túlio Cavalcante Oliveira (CE)

Francisca Regina O. Carneiro (PA), Vivianne Lira da C. Costa (RN)

Anber A. Tanaka (PR), Lincoln Fabricio (PR)

15

Andréa Machado C. Ramos (MG), Aripuanã Terena (MG)

16

Juliana Nakano (SP), Catarina Santos (AL)

Leticia Oba Galvão (DF), Gladys A. Martins (DF)

Juliana Yumi Massuda Serrano (SP), Leandro Linhares Leite (RS) CAPÍTULO 19

Clivia Maria Oliveira (PA), Ralph Vighi da Rosa (RS)

CAPÍTULO 20

Michelle dos Santos Diniz (MG), Cacilda da Silva Souza (SP)

SUMÁRIO

CAPÍTULO 21

Clarice Marie Kobata (SP), Ricardo Romiti (SP)

CAPÍTULO 22

Renata Ferreira Magalhães (SP), Dimitri Luz (SP)

CAPÍTULO 23

André V. E. de Carvalho (RS), Jaquelini Barboza da Silva (RS)

CAPÍTULO 24

Ligia Pessoa de Melo (PE), Aline Okita (SP) CAPÍTULO 25

Raquel Bissacotti Steglich (SC), Bethânia Cabral Cavalli Swiczar (SP)

CAPÍTULO 26

Cláudia Pires Amaral Maia (RJ), Paulo A. Oldani Felix (RJ)

CAPITULO 27

Wagner Galvão (SP), María Victoria Suárez (SP)

Cynthia Cristina Ferreira Mota (SP), Eduardo Lacaz Martins (SP)

Daniel Holthausen Nunes (SC), Andréia Castanheiro da Costa (SP)

CAPÍTULO 30

Carlos Eduardo de Mathias Sanches (SP), Luis Antonio de Paula Machado (SP)

CAPÍTULO 31

Esther Bastos Palitot (PB), Fabrício Lamy (RJ)

SUMÁRIO

CAPÍTULO 32

Ana Carolina Belini Bazán Arruda (SP), Claudio Lerer (DF)

CAPÍTULO 33

Livia Barbosa (RJ), Roberto Souto (RJ)

CAPÍTULO 34

Jane Neffá (RJ), Verônica Rodrigues Bogado Leite (RJ)

CAPÍTULO 35

Sidney Augusto da C. Costa (RN), Domingos Jordão Neto (SP)

36

Luíza Keiko Oyafuso (SP), Bruna Falcone (SP)

37

Vanessa Lucilia Silveira de Medeiros (PE), Ciro Martins Gomes (DF)

CAPÍTULO 38

Luna Azulay-Abulafia (RJ), Aldejane Gurgel de A. Rodrigues (PE)

CAPÍTULO 39

Juliana Catucci Boza (RS), Renata Rodrigues (PB)

CAPÍTULO 40

Marcelo Arnone (SP), Maria Denise F. Takahashi (SP)

CAPÍTULO 41

Paulo Eduardo de Sá Gonçalves (CE), Juliana Viana Pinheiro Teixeira (CE) CAPÍTULO 42

Mayra Ianhez (GO), Lucas Campos Garcia (MG)

CAPÍTULO 43

Gleison V. Duarte (BA), Maria de Fátima S. Paim de Oliveira (BA)

PREFÁCIO

O Consenso Brasileiro de Psoríase 2024 e Algoritmo de Tratamento da Sociedade Brasileira de Dermatologia (SBD) constitui-se em ferramenta imprescindível para todos os especialistas, médicos em geral, formuladores de políticas públicas e tomadores de decisões judiciais, referentes ao manejo da psoríase e ao bem-estar dos pacientes acometidos pela mesma.

Inicialmente, cumpre destacar a grande equipe de dermatologistas que hoje se dedicam mais a fundo ao estudo e ações de controle da psoríase em todo o país e na elaboração desta edição do consenso, refletindo não apenas a qualidade da assistência, bem como do ensino e da pesquisa em psoríase no Brasil.

Vale ressaltar a força desse instrumento para as decisões quanto a incorporação de novos fármacos e tecnologias ao arsenal de controle da doença, seja através da Comissão Nacional de Incorporação de Tecnologias no Sistema Único de Saúde (CONITEC), seja através da Agência Nacional de Saúde Suplementar (ANS). Nesse sentido, a SBD tem atuado forte e incansavelmente junto às duas instâncias, desde a criação do Núcleo de Acesso a Medicamentos e Tecnologias da nossa sociedade.

A velocidade da aquisição de conhecimento nas doenças imunomediadas, em particular na psoríase, impôs a elaboração desse instrumento após quatro anos da edição anterior, lançada em 2020. Assim, todos os capítulos foram atualizados, e temos novidades com novos capítulos, incluindo novos fármacos, preditores de resposta terapêutica (uma “chama” inicial para a farmacogenética) e manejo da psoríase em situações especiais como neoplasias, doenças infecto-contagiosas como a tuberculose, cirurgias e procedimentos. Também muito pertinente foi a reformulação do algoritmo de tratamento da psoríase, tornando-o mais objetivo e adequado à “vida real” nas indicações de tratamento sistêmico. Finalmente, aprofundou-se o mapa de especialistas envolvidos na elaboração, agora designados por estado da federação.

Entendemos que através dessa publicação, cumpre a SBD seu papel indelegável e imprescindível na abordagem de uma doença crônica e imunomediada com repercussões sistêmicas, de grande interesse epidemiológico e sanitário, seja por sua magnitude, seja por sua transcendência.

Por fim, não podemos deixar de destacar, a qualidade do trabalho, o rigor científico e metodológico, bem como a liderança e referência técnica desempenhada pelos editores desse consenso nas figuras dos dermatologistas da SBD, Drs. André Carvalho, Gleison Duarte e Juliana Nakano, capitaneados pelo nosso querido Ricardo Romiti.

Heitor de Sá Gonçalves

Presidente da Sociedade Brasileira de Dermatologia - Gestão 2023 / 2024

INTRODUÇÃO

Ricardo Romiti 1

André V. E. de Carvalho 2

Gleison V. Duarte 3

Juliana Nakano 4

O atual Consenso Brasileiro de Psoríase 2024 e Algoritmo de Tratamento da Sociedade Brasileira de Dermatologia (SBD) surge precisamente quatro anos após o lançamento do nosso último “Consenso”, período no qual os avanços e as inovações no estudo da psoríase foram grandiosos, tornando a atualização do tema imprescindível.

Para o desenvolvimento deste novo trabalho que nos brinda agora com 43 capítulos, contamos com a participação de 85 experts de todo o Brasil, incluindo dermatologistas e reumatologistas, provenientes das mais diversas regiões (Figura A) e atuantes em hospitais universitários, centros de pesquisa e sistemas de atendimento público e privado.

Figura A. Distribuição de especialistas participantes no Consenso Brasileiro de Psoríase 2024 de acordo com diferentes Estados do Brasil.

1 Departamento de Dermatologia do Hospital das Clínicas da Faculdade de Medicina da Universidade de São Paulo, SP

2. Hospital Moinhos de Vento de Porto Alegre, Rio Grande do Sul, RS

3. Instituto Bahiano de Imunoterapia (IBIS), Salvador, Bahia, BA

4 Clínica de Dermatologia da Santa Casa de São Paulo, SP

Entre as atualizações do Consenso 2024, destacamos a introdução do conceito de CLCI (Cumulative Life Course Impairment - Incapacidades Acumuladas no Transcurso da Vida) que caracteriza o conjunto de fatores prejudiciais à vida de pacientes com psoríase decorrentes do estigma e da incapacidade física e psicológica bem como as diferentes estratégias de enfrentamento; a inclusão de novas drogas biológicas recentemente aprovadas no Brasil (novos bloqueadores da interleucina 23, da interleucina 17 e de seus receptores) e as pequenas moléculas de uso oral inibidoras seletivas da enzima tirosina quinase 2 e situações específicas como neoplasias, cirurgias e outros procedimentos. Além disso, salientamos a importância do novo capítulo “Preditores de Resposta”, visando ajudar a personalizar o tratamento da psoríase e otimizar os resultados para cada paciente. Essa atualização demonstra um compromisso em oferecer uma assistência mais abrangente e eficaz para aqueles que convivem com a psoríase.

Este Consenso manteve a utilização da metodologia Delphi adotada no consenso de 2020, que facilita a tomada de decisões ao buscar uniformizar condutas em questões controversas na literatura. Foram realizadas duas rodadas de perguntas, com participação anônima de 80 e 76 autores, respectivamente, em cada rodada. Para garantir a validade dos dados, foram respeitados critérios importantes, como o número adequado de participantes, a representatividade das diferentes regiões do país, a inclusão de especialistas dos sistemas público e privado de saúde, e a consistência de perguntas opostas na mesma rodada. Essas medidas ajudam a reduzir possíveis vieses. O consenso foi considerado alcançado quando, para cada pergunta, pelo menos 70% dos votantes atribuíram uma nota igual ou superior a 7.

Na elaboração deste consenso utilizamos a estratificação dos níveis de evidência e seu grau de recomendação, conforme projeto diretrizes da Associação Médica Brasileira (AMB), descrito abaixo:

Grau de recomendação e força de evidência

(http://www.portalmedico.org.br/diretrizes/100_diretrizes/Texto_Introdutorio.pdf. Acessado em 12/09/2024):

A: Estudos experimentais e observacionais de melhor consistência.

B: Estudos experimentais e observacionais de menor consistência.

C: Relatos de casos (estudos não controlados).

D: Opinião desprovida de avaliação crítica, baseada em consensos, estudos fisiológicos ou modelos animais.

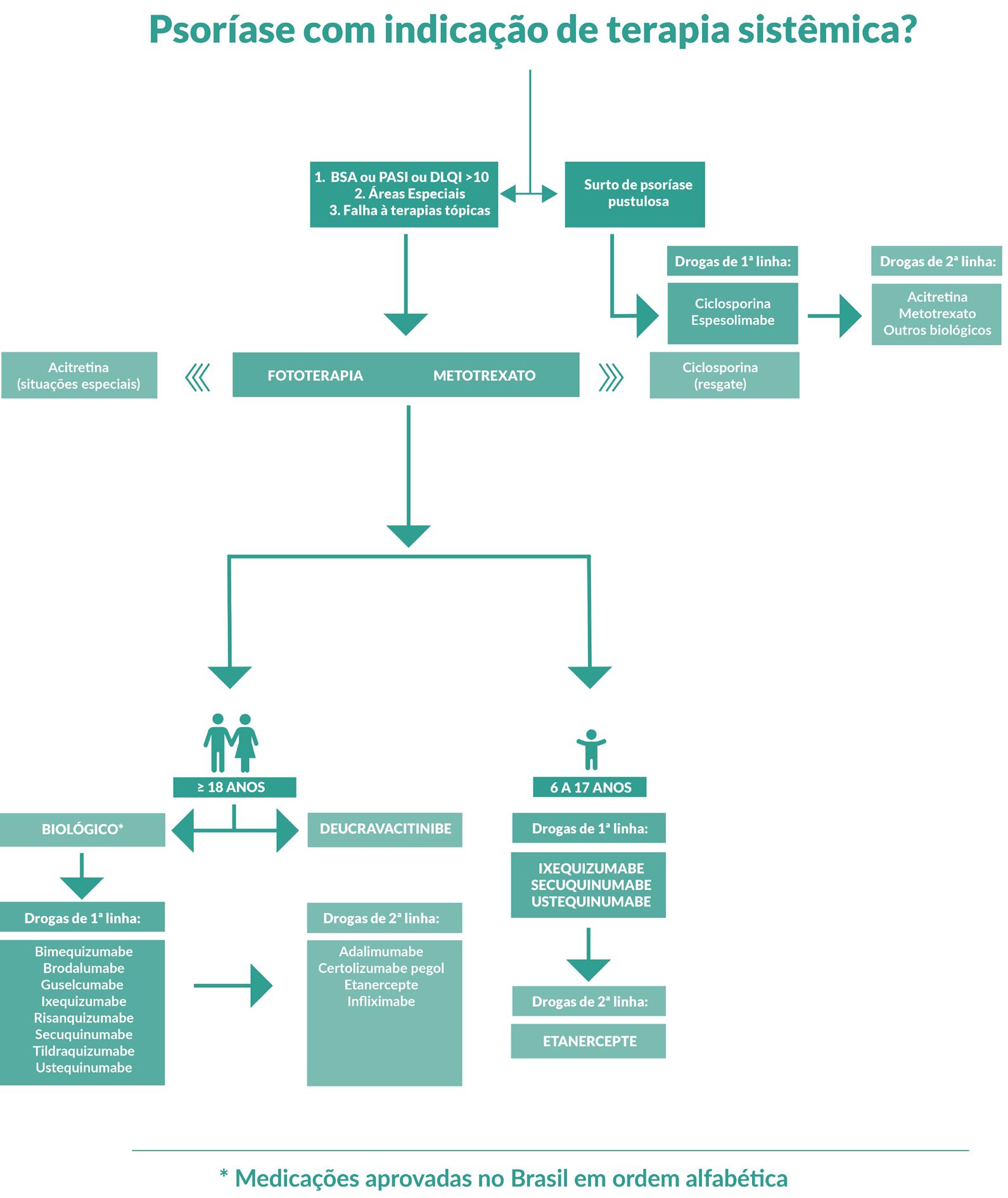
Por fim, este Consenso atualiza o algoritmo de tratamento da psoríase. Para tanto, foram levadas em consideração as respostas dos experts, que através do método Delphi, chegaram à concordância sobre modificações expressivas em relação ao Consenso de 2020. Entre as novidades do algoritmo atualizado encontramos a saída da acitretina da sequência de tratamento da psoríase em placas, sendo seu uso reservado somente para situações especiais, assim como a inclusão do deucravacinitibe na sequência de tratamentos e a definição de linhas de tratamento para a escolha de imunobiológicos, sendo os biológicos anti-interleucinas colocados em posição de primeira linha em relação aos medicamentos anti-TNF. O tratamento da psoríase na população pediátrica também foi incluído no algoritmo, com primeira e segunda linhas de tratamentos biológicos definidas. O Consenso também atualizou o algoritmo com uma sequência de tratamento para o surto de psoríase pustulosa generalizada, incluindo espesolimabe e ciclosporina como medicamentos de primeira linha nesta situação.

CONSENSO BRASILEIRO DE PSORÍASE 2024

ALGORITMO DE TRATAMENTO DA SOCIEDADE BRASILEIRA DE DERMATOLOGIA

CAPÍTULO 1

CONSENSO BRASILEIRO DE PSORÍASE 2024 E ALGORITMO DE TRATAMENTO

André V. E. de Carvalho 1

Gleison V. Duarte 2

Juliana Nakano 3

Ricardo Romiti 4

Classificação das opiniões dos respondentes, por pergunta, Brasil - 2024. Fonte: Dados da pesquisa

Perguntas

P1: Qual seu grau de concordância com o algoritmo?

P2: Acitretina é droga convencional de primeira linha para casos casos de psoríase pustulosa (generalizada / localizada)?

Respostas com o maior percentual de concordância

P3: Metotrexato é droga de primeira linha para casos de psoríase pustulosa (generalizada/localizada)?

1. Hospital Moinhos de Vento de Porto Alegre, Rio Grande do Sul, RS

2. Instituto Bahiano de Imunoterapia (IBIS), Salvador, Bahia, BA

3 Clínica de Dermatologia da Santa Casa de São Paulo, SP

4. Departamento de Dermatologia do Hospital das Clínicas da Universidade de São Paulo, SP

Classificação

P4: Ciclosporina é droga convencional de primeira linha para casos de psoríase pustulosa (generalizada/localizada)?

P5: Em relação aos tratamentos convencionais para faixa pediátrica, metotrexato deve ser a droga de primeira linha a ser utilizada?

P6: Em relação aos tratamentos convencionais para faixa pediátrica, acitretina (respeitando o potencial gravídico / concepcão) deve ser a droga de primeira linha a ser utilizada?

P7: Em relacao aos tratamentos convencionais para faixa pediátrica,ciclosporina deve ser a droga de primeira linha a ser utilizada?

P8: Considerando livre acesso, anti-TNF (infliximabe, etanercepte, certolizumabe e adalimumabe) devem ser considerados primeira linha de tratamento biologico?

P9: Considerando livre acesso, anti-interleucinas (anti IL-12/23, anti IL-17, anti-IL-23) devem ser considerados primeira linha de tratamento biológico?

P10: Em criancas, considerando livre acesso, anti-TNF (etanercepte) deve ser considerado primeira linha de tratamento biologico?

DISSENSO

DISSENSO

DISSENSO

P11: Em criancas, considerando livre acesso, anti-interleucinas (ustequinumabe, secuquinumabe, ixequizumabe) devem serconsiderados primeira linha de tratamento biologico?

P12: Dentre os tratamentos biológicos, considerando livre acesso, em pacientes com flare de psoríase pustulosa (BSA > 10 e/ou GPPGA > 2 ou em pacientes com sintomas sistêmicos com BSA < 10), espesolimabe deve ser droga de primeira linha?

P13: Caso seja mantido imunobiológico após 2º trimestre de gestacão, deve-se orientar adiamento de vacinas vivas por até 6 meses após nascimento?

P14: Excetuando-se ciclosporina, todas as demais drogas convencionais e inibidores de JAK/TYK2 são contraindicados na gestacão.

CONSENSO BRASILEIRO DE PSORÍASE 2024

ALGORITMO DE TRATAMENTO DA SOCIEDADE BRASILEIRA DE DERMATOLOGIA

Algoritmo de Tratamento da Psoríase da Sociedade Brasileira de Dermatologia, 2024

CAPÍTULO 2

INSTRUMENTOS DE AVALIAÇÃO DE GRAVIDADE DA PSORÍASE

Sílvio Alencar Marques1

Luciane Donida Bartoli Miot 1

Há mais de 50 métodos de avaliação da gravidade da psoríase, porém, a grande maioria não foi validada adequadamente, tampouco apresentam uniformidade entre si, não existindo consenso sobre qual seria o instrumento de melhor desempenho.1-6 Tanto na prática clínica quanto nas pesquisas, a gravidade da psoríase é frequentemente classificada como leve, moderada e grave, sendo tal classificação guiada por instrumentos de medida como BSA (Body Surface Area), PGA (Physician’s Global Assessment) e PASI (Psoriasis Area and Severity Index)7. Os principais métodos são descritos a seguir.

PASI (Psoriasis Area and Severity Index)

Trata-se do instrumento mais utilizado, globalmente, para a avaliação da gravidade da psoríase.8,9 No PASI, as placas são analisadas segundo três critérios: eritema, infiltração e descamação. A gravidade é dada para cada item através de uma escala de intensidade de 0 a 4. O corpo é dividido em regiões: cabeça, membros superiores, tronco e membros inferiores e, em cada uma das áreas, a fração da superfície total acometida é graduada de 0 a 6. O produto da soma dos itens pela fração da superfície acometida é corrigido por fator fixo segundo cada região. Desta maneira, a área afetada e as características das lesões são analisadas através de uma fórmula que resulta em um escore que varia de 0 a 72 pontos (Quadro 1).

aNenhum = 0;Leve = 1;Moderado = 2; Grave = 3; Muito grave = 4

b0%=0; 0-10%=1; 10-30%=2; 30-50%=3; 50-70%=4; 70-90%=5; >90%=6

c Fator de Correção

1. Departamento de Infectologia, Dermatologia, Diagnóstico por Imagem e Radioterapia – Faculdade de Medicina de Botucatu (UNESP-FMB) Botucatu, São Paulo, SP

Quadro 1: Exemplo de planilha para cálculo do PASI.

O cálculo do PASI tem baixa sensibilidade, representa uma escala de gravidade não linear e de baixa acurácia.10 Além disso, a correlação clínica e a responsividade do PASI são baixas quando pacientes apresentam BSA <10% ou a doença afeta áreas de maior morbidade (p.ex. plantas, dobras, couro cabeludo).4-6,11 Há certa variação no cálculo de PASI entre diferentes observadores, e mesmo um único observador pode apresentar variabilidade no cálculo em diferentes momentos.6 É um instrumento que não se aplica as casos de eritrodermia, além de não considerar os sintomas subjetivos.4,6

BSA (body surface area)

A “regra dos nove” é a mais comumente indicada (Tabela 1) para estimar o BSA. Pode também ser avaliada de acordo com o número de áreas de “palma das mãos” acometida nos pacientes, assumindo que uma “palma de mão” reflete 1% do BSA. Vários estudos demonstraram que pacientes e clínicos superestimam a área afetada, principalmente em casos leves. Outra crítica ao método refere-se ao índice não considerar a intensidade clínica das lesões e apenas mensurar a quantidade de área afetada.5,6 Porém, é um indicador mais objetivo e muito utilizado em ensaios clínicos e em pesquisa.

Para fins práticos, a gravidade da psoriase pode ser categorizada segundo os escores de BSA como leve (BSA<5), moderada (BSA > e <10) e grave (BSA >10) (Menter et al. J Am Acad Dermatol 2011;65:137-74).

Tabela 1: Estimativa da Área de Superfície Corporal envolvida (Regra dos Nove).

REGRA DOS NOVE

Cabeça 9%

Parte anterior do Tronco

Superior 9%

Inferior 9%

Parte posterior do Tronco

Superior 9%

Inferior 9%

Pernas 18% cada

Braços 18% cada

Genitália 1%

Total : 100%

REGRA DOS NOVE “MODIFICADA”

Cabeça 3%

Couro cabeludo6%

Parte anterior do Tronco 14%

Parte posterior do Tronco 16%

Genitália 1%

Pernas 16% cada

Dorso dos pés 2% cada

Plantas 2% cada

Braços 7% cada

Dorso das mãos 1,5% cada

Palmas 1,5% cada

Total : 100%

PGA (Physician’s Global Assessment)

É escala de números ordinais, que identificam globalmente uma psoríase “sem lesão” até um quadro muito grave, avaliada pelo médico. Considera eritema, infiltração e descamação com pontuações que vão de zero = sem lesão; 1 = quase sem lesão; 2 = leve; 3 = leve a moderado; 4 = moderado; 5 = moderado a grave; 6 = grave. Neste método, avalia-se a intensidade/ gravidade intrínseca das lesões individualmente, mas a área corporal acometida não é mensurada.6

A vantagem da PGA reside na simplicidade, agilidade e aplicabilidade. Entretanto, a extrema subjetividade da avaliação médica pode comprometer sua repetitividade e reprodutibilidade. Outro problema reside na baixa sensibilidade à variação em pequenas melhoras, além de não se correlacionar fortemente com a percepção de gravidade do paciente. PGA é também metodologia muito utilizada em ensaios clínicos.

A avaliação global da gravidade pode ser avaliada pelo paciente (PGA-P ou PGA-Paciente), usando a mesma pontuação do PGA.

DLQI (Dermatology Life Quality Index)

Avalia o impacto na qualidade de vida infligido pela doença. Contém 10 questões relacionadas às experiências vivenciadas pelo paciente, na semana precedente à aplicação do questionário. Os escores podem se situar entre os valores de 0 a 30, e quanto maior o valor, maior é a repercussão de ordem psicológica, social, escolar ou profissional da enfermidade no paciente.12,13

Do ponto de vista prático, os escores DLQI que se referem ao impacto da psoríase podem ser resumidos como: leve (1 a 10), moderado (11 a 20), e grave (21 a 30).

Finlay, proponente do método, advoga a possibilidade da gravidade da psoríase ser avaliada por um dos três métodos: PASI, BSA e DLQI. Onde psoríase grave seria representada como: PASI > 10, ou BSA > 10, ou DLQI > 10. Ou seja, atendendo a um dos valores acima, seria o suficiente para o paciente ser candidato à terapêutica sistêmica.14 Pode-se analisar, ainda, a composição dos índices (PASI versus PGA, PASI versus DLQI, e PGA x BSA), a fim de maximizar a compreensão da extensão da doença.15-19 Há ainda índices que avaliam acometimento articular (DAS28, DAPSA), ungueal (NAPSI), palmoplantar (ppPASI) e do couro cabeludo (PSSI), que ultrapassam o escopo do texto.20-23

A correlação entre PASI e DLQI é apenas moderada. A qualidade de vida de alguns pacientes pode estar gravemente afetada, enquanto o PASI, analisado por um dermatologista, pode ser baixo, não havendo uma analogia entre os dois métodos. PASI e DLQI estão correlacionados em certas áreas geográficas. 24

Já pacientes que apresentam aumento na gravidade e extensão da psoríase medido pelo BSA, têm aumento também no efeito da doença na qualidade de vida (DLQI), havendo, portanto, uma correlação mais direta que o PASI.25

Apesar dos diversos índices de gravidade disponíveis, nenhum é isento de crítica, possui validação inquestionável ou se aplica fielmente a todas as situações, extensões e formas clínicas da psoríase. O conhecimento das particularidades de cada um permite escolher o mais adequado a cada situação proposta.

Agradecimento ao Dr. Hélio Amante Miot

Professor Titular - Departamento de Infectologia, Dermatologia, Diagnóstico por Imagem e Radioterapia – Faculdade de Medicina de Botucatu-Unesp.

REFERÊNCIAS

1. Paul C, Gourraud PA, Bronsard V, Prey S, Puzenat E, Aractingi S, et al. Evidence-based recommendations to assess psoriasis severity: systematic literature review and expert opinion of a panel of dermatologists. J Eur Acad Dermatol Venereol. 2010;24:2-9.

2. Naldi L. Scoring and monitoring the severity of psoriasis. What is the preferred method? What is the ideal method? Is PASI passé? facts and controversies. Clin Dermatol. 2010;28:67-72.

3. Puzenat E, Bronsard V, Prey S, Gourraud P-A, Aractingi S, Bagot M, et al. What are the best outcome measures for assessing plaque psoriasis severity? A systematic review of the literature. J Eur Acad Dermatol Venereol. 2010;24:10-16.

4. Spuls PI, Lecluse LL, Poulsen ML, Bos JD, Stern RS, Nijsten T. How good are clinical severity and outcome measures for psoriasis?: quantitative evaluation in a systematic review. J Invest Dermatol. 2010;130:933-943.

5. Schafer I, Hacker J, Rustenbach SJ, Radtke M, Franzke N, Augustin M. Concordance of the Psoriasis Area and Severity Index (PASI) and patient-reported outcomes in psoriasis treatment. Eur J Dermatol. 2010;20:62-67.

6. van de Kerkhof PC. On the limitations of the psoriasis area and severity index (PASI). Br J Dermatol. 1992;126:205.

7. Strober B, Ryan C, Kerkhof P, Walt J, Kimball AB, Barker J, Blauvelt A. Recategorization of psoriasis severity: Delphi consensus from the International Psoriasi Council. J Am Acad Dermatol. 2020;82:117-22.

8. Cosmetic Ingredient Review Expert panel. Amended final report on the safety assessment of ethyl methacrylate. Int J Toxicol. 2002;21:63-79.

9. Carlin CS, Feldman SR, Krueger JG, Menter A, Krueger GG. A 50% reduction in the Psoriasis Area and Severity Index (PASI 50) is a clinically significant endpoint in the assessment of psoriasis. J Am Acad Dermatol. 2004;50:859-866.

10. Finlay AY, Khan GK. Dermatology Life Quality Index (DLQI)--a simple practical measure for routine clinical use. Clin Exp Dermatol. 1994;19:210-216.

11. Silva MFP, Fortes MRP, Miot LDB, Marques SA. Psoriasis: correlation between severity index (PASI) and quality of life index (DLQI) in patients assessed before and after systemic treatment. An Bras Dermatol. 2013;88:760-763.

12. Finlay AY. Current severe psoriasis and the rule of tens. Br J Dermatol. 2005;152:861-867.

13. Walsh JA, McFadden M, Woodcock J, Clegg DO, Helliwell P, Dommasch E, et al. Product of the Physician Global Assessment and body surface area: a simple static measure of psoriasis severity in a longitudinal cohort. J Am Acad Dermatol. 2013;69:931-937.

14. Gottlieb AB, Merola JF, Chen R, Levi E, Duffin KC. Assessing clinical response and defining minimal disease activity in plaque psoriasis with the Physician Global Assessment and body surface area (PGA x BSA) composite tool: an analysis of apremilast phase 3 ESTEEM data. J Am Acad Dermatol. 2017;77:1178-1180.

15. Merola JF, Amato DA, See K, Burge R, Mallinckrodt C, Ojeh CK, et al. Evaluation of sPGA x BSA as an outcome measure and treatment target for clinical practice. J Invest Dermatol. 2018;138:1955-1961.

16. Mattei PL, Corey KC, Kimball AB. Psoriasis Area Severity Index (PASI) and the Dermatology Life Quality Index (DLQI): the correlation between disease severity and psychological burden in patients treated with biological therapies. J Eur Acad Dermatol Venereol. 2014;28:333-337.

17. Bozek A, Reich A. The reliability of three psoriasis assessment tools: Psoriasis area and severity index, body surface area and physician global assessment. Adv Clin Exp Med. 2017;26:851-856.

18. Helliwell PS, Deodhar A, Gottlieb AB, Boehncke W-H, Xu XL, Xu S, et al. Composite measures of disease activity in psoriatic arthritis: comparative instrument performance based on the efficacy of guselkumab in an interventional phase 2 trial. Arthritis Care Res (Hoboken). 2019. doi: 10.1002/acr.24046.

19. Scarpa R, Caso F. Spondyloarthritis: which composite measures to use in psoriatic arthritis? Nat Rev Rheumatol. 2018;14:125-126.

20. Helliwell PS, Fitzgerald O, Strand CV, Mease PJ. Composite measures in psoriatic arthritis: a report from the GRAPPA 2009 annual meeting. J Rheumatol. 2011;38:540-545.

21. Cassell SE, Bieber JD, Rich P, Tutuncu ZN, Lee SJ, Kalunian KC, et al. The modified Nail Psoriasis Severity Index: validation of an instrument to assess psoriatic nail involvement in patients with psoriatic arthritis. J Rheumatol. 2007;34:123-129.

22. Rich P, Scher RK. Nail Psoriasis Severity Index: a useful tool for evaluation of nail psoriasis. J Am Acad Dermatol. 2003;49:206-212.

23. Thaçi D, Daiber W, Boehncke WH, Kaufmann R. Calcipotriol solution for the treatment of scalp psoriasis: evaluation of efficacy, safety and acceptance in 3,396 patients. Dermatology. 2001;203:153-156.

24. Maul JT, Maul LV, Didaskalu JA, Valenzuela F, Romiti R, Peterson H, Korouri E, Novoa F, Oon HH, Zheng M, Wu JP, Eceberg A, Armstrong AW, Nielsen ML. Correlation between Dermatology Life Quality Index and Psoriasis Area and Severity Index in Patients with Psoriais: A Cross-sectional Global Healthcare Study on Psoriasis. Acta Derm Venereol 2024; 104:adv20329.

25. Khan JM, Rathore MU, Tahir M, Abbasi T. Dermatology life quality index in patients of psoriasis and its correlation with severity of disease. J Ayub Med Coll Abbottabad 2020:32(1).

CAPÍTULO 3

QUALIDADE DE VIDA E AS INCAPACIDADES ACUMULADAS NO TRANSCURSO DA VIDA

Maria Cecília de C. Bortoletto1

Arnóbio da Penha Pachêco2

“A psoríase já prejudicou o meu convívio social, afetou o meu sistema nervoso, acabou com meu relacionamento afetivo”;

“É terrível, algumas pessoas nem chegavam perto de mim”;

“Do jeito que estava, com a psoríase, nem namorado eu arranjava.

No lugar da alegria de viver que eu tinha, vieram a tristeza, o isolamento e a depressão” 1

Até a década de 90, a avaliação da eficácia dos procedimentos médicos era realizada unicamente através de critérios clínicos somáticos considerados “objetivos”. A partir dos anos 2000, houve uma mudança do paradigma de uma avaliação de eficácia centrada na visão médica passando a incluir também a percepção do paciente quanto aos efeitos da doença e /ou tratamentos na sua qualidade de vida. 2

Qualidade de vida é definida pela Organização Mundial de Saúde como “percepção individual de um completo bem estar físico, mental e social”, porém, qualidade de vida tem significados diversos na vida cotidiana e na pesquisa. 3 Na literatura médica, a qualidade de vida tem como significado: qualidade de vida relacionada à saúde (health related quality of life) e estado subjetivo e saúde (subjective health status), que consideram a avaliação subjetiva do paciente e o impacto do estado de saúde na capacidade de se viver plenamente. 4

No caso da psoríase, a inclusão da avaliação da qualidade de vida pode impactar também na escolha ou troca do medicamento. O tratamento pode reduzir o escore dos sinais e sintomas mas se a doença se localiza em áreas especiais, como região genital, unhas, palmas e plantas, a qualidade de vida dos pacientes pode estar muito comprometida e essa avaliação impacta diretamente na escolha do tratamento. Desta forma, deve-se considerar a avaliação da qualidade de vida além da avaliação objetiva realizada pelo médico, o que proporciona um parecer adicional sobre a eficácia terapêutica. 5

Incluir o capítulo de qualidade de vida no consenso de psoríase visa esclarecer de forma prática o conceito, tipos de avaliação e também apresentar alguns questionários de qualidade de vida mais frequentemente aplicados nos estudos clínicos de psoríase. Desde o consenso de psoríase da SBD publicado em 2012, houve um crescimento significativo do seu uso na pesquisa

1. Hospital do Servidor Público Municipal São Paulo (HSPM) - São Paulo, SP

2. Serviço de Dermatologia da Universidade Federal do Rio Grande do Norte (UFRN) – Natal, RN

ALGORITMO DE TRATAMENTO DA SOCIEDADE BRASILEIRA DE DERMATOLOGIA

clínica na dermatologia, inclusive para justificar a inclusão, aprovação e troca dos medicamentos, especialmente no caso dos medicamentos biológicos. 6

O conceito de qualidade de vida foi introduzido originalmente em 1964 pelo presidente dos EUA, Lyndon Johnson, ao afirmar que “os objetivos não podem ser medidos através do balanço dos bancos, mas pela qualidade de vida que proporcionam às pessoas.” O interesse pelo conceito de qualidade de vida reflete um movimento das ciências humanas e biológicas para valorizar aspectos além do controle de sintomas e da expectativa de vida. 7

Na prática clínica, a medida da qualidade de vida é útil para (Tabela 1):

- Facilitar a comunicação entre médico e paciente, identificando e monitorando alterações e respostas aos tratamentos;

- Auditar ensaios clínicos, avaliando eficácia (modificação da doença pelo efeito da droga) e segurança (reação adversa a drogas) 8

Nos anos 1950, a evolução das ciências da saúde criou a necessidade de avaliar intervenções, considerando riscos e eficácia. Informações sobre status funcional, bem-estar e aspectos psicológicos tornaram-se essenciais na avaliação de novos tratamentos e tecnologias. 9

Tabela 1: Aplicação das Medidas de Qualidade de Vida.10

Screening e monitorização das alterações psicossociais no cuidado do indivíduo

Alterações da saúde, em pesquisas populacionais

Resultados nos serviços de saúde ou avaliação clínica

Análises cost-utility

Como Avaliar a Qualidade de Vida?

Os instrumentos utilizados para medir a qualidade de vida são baseados em questionários desenvolvidos por centros especializados, que podem não ser válidos em outro contexto ou outra língua e por isso é necessária sua revalidação. A tradução deve ser validada por uma forma reversa independente. Os questionários são de propriedade do autor (ou autores) e, normalmente, é necessária sua prévia autorização, com exceções (exemplo: WHOOQL*, desenvolvido pela OMS). Embora o conceito de qualidade de vida seja subjetivo e as suas definições variem, o conteúdo dos vários instrumentos mostra alguma similaridade e avalia várias dimensões. 10 (Tabela 2)

Tabela 2: Dimensões da qualidade de vida.10

Função física - ex: mobilidade, cuidados próprios

Função emocional - ex: depressão, ansiedade

Função social - ex: suporte social, contato social

Desempenho de papéis - ex: trabalho, trabalho em casa

Dor

Outros sintomas - ex: fadiga,náusea

Avaliação da qualidade de vida na dermatologia

A qualidade de vida pode ser avaliada na dermatologia através de:

1-instrumentos genéricos (aplicáveis à diferentes patologias e permitem comparações entre as doenças)

2-instrumentos específicos (aplicáveis à todas as doenças de pele e que permite comparações entre elas)

3-instrumentos condição – específicos (de uso restrito a uma doença de pele específica e somente são possíveis comparações entre grupos de pacientes com a mesma patologia).

As ferramentas mais específicas são mais sensíveis, mais restritas aos domínios relevantes, geralmente têm uma boa validade conceitual e podem ser mais responsivas do que instrumentos genéricos. 11,12

1- Questionários Genéricos:

SF36 (SHORT Form Health Survey) - Questionário genérico desenvolvido por pesquisadores sociais americanos que trabalham com pesquisas de seguro de saúde para uso em pesquisas epidemiológicas e clínicas.

Instrumento multidimensional, composto por 36 itens, com 8 escalas. Validado para o português. 7,13

WHOQOL – Publicado, em 1998, pela OMS (participação de 15 centros de saúde de diversas partes do mundo (grupo WHOQOL). Composto de 100 questões com 6 domínios. Apresenta uma versão mais curta (WHOQOL - BREF) com 26 questões, desenvolvida para pesquisas epidemiológicas e aplicação em ensaios clínicos. Validado para o português. 3,14

2-Questionários Específicos:

DLQI (Dermatology Life Quality Index): Desenvolvido por Finlay em 1993, é o questionário mais utilizado na dermatologia. Composto por 10 perguntas de autoavaliação simples, avalia a percepção do paciente na semana anterior ao preenchimento. Indicado para pacientes acima de 16 anos, examina sintomas, sentimentos, atividades diárias, lazer, trabalho/escola, relações pessoais e efeitos colaterais dos tratamentos. A pontuação total varia de 0 a 30, com valores acima de 10 sendo considerados relevantes. Validado para o português e amplamente utilizado em estudos epidemiológicos e ensaios clínicos.

Skindex: Criado para medir a qualidade de vida em diversas populações e monitorar mudanças ao longo do tempo. Possui 61 itens distribuídos em 8 escalas: efeitos cognitivos, sociais, depressão, medo, constrangimento, raiva, desconforto físico e limitações físicas. Há versões mais curtas, como o Skindex-29 e Skindex-16.

3-Questionários Condição-Específica:

PDI (Psoriasis Disability Index) - desenvolvido por Finlay, (1987), validado em 1990, questionário específico para psoríase, com 15 questões relacionadas à psoríase. Validado para o português.18

Qual Questionário Utilizar?

A decisão sobre qual questionário depende se as razões são de natureza clínica, com finalidade de pesquisa, auditoria ou econômica. 16 ,19,20

Psoríase e Qualidade de Vida

Embora a psoríase não comprometa a sobrevida, seu impacto na qualidade de vida é comparável ao de doenças graves, como doenças cardíacas, diabetes e câncer de mama 21 (B). Pacientes com psoríase têm maior incidência de suicídio, depressão e consumo de álcool em comparação à população geral 22 (B). A doença pode ser percebida como estigmatizante, causando vergonha, rejeição e afetando negativamente as relações sociais, autoimagem e autoestima, diferentemente de doenças não dermatológicas. 23, 24, 25 Além disso, o cuidado com a psoríase e seu tratamento podem dificultar atividades de lazer e trabalho, gerando estresse recorrente e comprometendo relações sociais e funções diárias. 25-29 (B)

ALGORITMO DE TRATAMENTO DA SOCIEDADE BRASILEIRA DE DERMATOLOGIA

O Relatório Global sobre Psoríase da OMS (2016) recomenda a avaliação da qualidade de vida junto com medidas objetivas, utilizando questionários padronizados para medir o impacto da doença no bem-estar físico, mental, funcional e social, a partir da perspectiva do paciente.30 Essa avaliação pode auxiliar o sistema de saúde e nas decisões médicas. 31, 32

Na prescrição de medicamentos biológicos, a avaliação da qualidade de vida deve ser considerada em conjunto com medidas objetivas, especialmente em casos onde áreas pequenas do corpo (como face, palmas e plantas) ou lesões genitais, que acometem até 60% dos pacientes, estão envolvidas, devido ao impacto significativo no bem-estar funcional e psicossocial. 33-35(B) A gravidade da psoríase é avaliada pela “Regra dos 10”: considera-se grave quando a avaliação objetiva (BSA ou PASI) ou o DLQI é igual ou superior a 10. 36 A melhora significativa das lesões de pele está associada à melhora da qualidade de vida, sendo um DLQI de 0 ou 1 a meta proposta para o tratamento. 37, 38 Nos estudos clínicos, a eficácia dos tratamentos, especialmente os biológicos, é avaliada considerando a qualidade de vida e as medidas objetivas (PASI, BSA ou PGA).39-44 (A)

Nos últimos anos, discutiu-se a padronização e redução do número de questionários de qualidade de vida. A uniformização pode reunir profissionais, pesquisadores e a indústria farmacêutica, facilitando a interpretação dos dados clínicos e a comparabilidade dos resultados. Iniciativas como o Core Outcome Set (CSG-COUSIN) e o IDEOM (International Dermatology Outcome Measures) estão trabalhando para padronizar essas medidas.45 Criado em 2013, o IDEOM é uma organização dedicada ao desenvolvimento de medidas centradas no paciente, envolvendo médicos, indústria e agências reguladoras. 46

Com o avanço no conhecimento da psoríase, é essencial que os médicos avaliem continuamente o tratamento, considerando a opinião do paciente, o impacto emocional da doença e evidências clínicas. A integração dessa avaliação pode resultar em um cuidado mais eficaz e personalizado.47

“Incapacidades Acumuladas no Transcurso da Vida” ou “CumulativeLifeCourseImpairment” (CLCI) O conceito de “Incapacidades Acumuladas no Transcurso da Vida” ou “Cumulative Life Course Impairment” (CLCI) é caracterizado por um conjunto de fatores prejudiciais à vida de pacientes decorrentes do estigma e da incapacidade física e psicológica associados à diferentes doenças crônicas, e que podem se acumular de forma irreversível no curso da sua existência. Com raízes na sociologia e psicologia, esse conceito leva em conta a análise dos fatores que influenciam negativamente a vida dos pacientes portadores de doenças crônicas e como fatores protetores e fatores de risco podem interagir, podendo impactar na realização de uma vida plena e adequada. Quando falamos em CLCI faz-se necessário também mencionar que esse conceito inclui as estratégias relacionadas no enfrentamento desses fatores externos, bem como as características da personalidade de cada indivíduo, fatores estes que podem atuar como moduladores ou como proteção da vulnerabilidade que esses pacientes podem apresentar secundários a doença crônica. A psoríase é a doença dermatológica mais estudada quanto a qualidade de vida e CLCI, mas não a única. Em 2010, Kimball e colaboladores foram os primeiros a aplicar de forma original o conceito de CLCI aos pacientes com psoríase, contrabalançando o estigma associado à doença (que impacta na autopercepção, autoconfiança e comportamento individual) e também comorbidades físicas (artrite psoriásica, síndrome metabólica e doença cardiovascular, etc), comorbidades psicológicas (ansiedade, depressão e ideação suicida) com as estratégias que possam ter um efeito modulador sobre tal incapacidade, como condutas terapêuticas adequadas, suporte social de parentes, amigos e colegas de trabalho e grupos de apoio ao paciente.48,49 (C)

É necessário diferenciar a avaliação da qualidade de vida relacionada a saúde, descrita na primeira parte desse capítulo, da avaliação do CLCI. Avaliar a qualidade de vida relacionada a saúde diz respeito ao impacto da doença de forma transversal ou apenas durante um curto espaço de tempo enquanto o CLCI visa analisar de forma longitudinal o impacto ao longo da vida dos pacientes. Mas assim como a qualidade de vida é avaliada através de instrumentos (questionários), o CLCI precisa ser avaliado de forma objetiva, entretanto não existe, até o momento um instrumento único validado e padronizado com essa finalidade. 50,51

O impacto do CLCI na psoríase depende da combinação de vários fatores, sendo os principais assim classificados (Quadro 1):

Fatores relacionados à psoríase

• idade de início precoce;

• físicas: prurido, dor, artrite (gravidade da doença);

• falta de tratamento ou dificuldades com o tratamento adequado.

Fatores relacionados às comorbidades

• psicológicas: depressão, ansiedade, abuso de substâncias;

• físicas: obesidade, doenças cardiovasculares, intestinais e outras.

Fatores sociais:

• estigmatização;

• personalidade, mecanismos de enfrentamento, suporte social e tratamento;

• baixa escolaridade, menos oportunidades de formação e de trabalho;

• menor ganho financeiro.

O efeito cumulativo das exposições (psoríase, estigmatização, comorbidades físicas e psicológicas) que ocorrem em momentos pontuais ao longo da vida de uma pessoa somam-se até prejudicar o potencial de ter uma vida plena e feliz. 48 (C)

Grandes decisões de vida (Majorlifechangesdecision - MLCDs)

O CLCI também é diretamente influenciado pelo momento do início da psoríase. Em alguns casos, uma exposição só pode ter efeito se ocorre durante um período crítico de desenvolvimento e este efeito pode ser irreversível.

Da mesma maneira, exposição a comorbidades, como artrite psoriásica durante o período sensível do início da idade adulta pode resultar em rendimentos mais baixos (por exemplo, necessidade de mudar carreira ou se aposentar antecipadamente), levando a outras exposições, como ansiedade, comprometimento da vida social, depressão, piora dos sintomas e baixa adesão a acompanhamento médico e tratamento, todos dos quais interagem de forma cumulativa.

Estigmatização, redução da autoconfiança, evasão de lugares públicos e disfunção de relacionamento se combinam para criar um ambiente social hostil causando comorbidades psicológicas. Os dados mostram ansiedade e depressão em grande porcentagem dos pacientes, independentemente da gravidade da doença. É preocupante a taxa alta de ideação suicida em até 10% dos pacientes com psoríase. A angústia mental muitas vezes não diminui com o desaparecimento das lesões cutâneas, o que mostra que o tratamento adequado pode não ser suficiente para controle desse fator. Diferentes estudos em populações brasileiras mostram prevalências de 19% de depressão e 36% de ansiedade, e de até 69,8% de ambas em pacientes com artrite psoriásica.54,55,56 (B)

ALGORITMO

Quadro 1: Fatores que influenciam as Incapacidades Acumuladas no Transcurso da Vida. Fatores Implicações

Gravidade da doença As lesões da psoríase em si causam desconforto físico porque racham, coçam e sangram, descamam, sujam, causam constrangimento social.

Saúde geral mais baixa, depressão e outras alterações psicológicas, doenças cardiovasculares e malignidades são relacionados à doença mais grave.

DOENÇAS DE BASES

Características especiais da psoríase

Sexo e idade

Precocidade dos sintomas

Doença ungueal ou localizada em áreas visíveis e artrite psoriásica estão associadas a mais dificuldade de lidar com a doença.

Pessoas de idades mais jovens e mais avançadas são mais impactadas.

Mulheres têm preocupações com a gravidez, seus riscos, medo de parar tratamento ou agravar a doença ou trazer complicações para o feto.

Na infância ou adolescência, fase mais vulnerável, há menos mecanismos adaptativos para proteger contra danos à personalidade. Convivência com reações negativas dos colegas influencia no rendimento escolar, formação, oportunidades e escolhas de profissão, primeiros contatos sociais e parcerias.

Significa também duração mais longa da doença e mais tempo para vivenciar suas complicações.

Cronicidade

Duração da doença

Tratamento

Obesidade

Comorbidades cardiovasculares

Outras doenças associadas

Maior número de internações

A percepção da doença prolongada requer adaptação para convivência com a psoríase e pode gerar grande impacto negativo.

Pode indicar um tempo maior de exposição a fatores potencialmente prejudiciais ao curso da vida. Relacionado com o conceito de cronicidade.

A obrigatoriedade de manter medicação por longo prazo pode causar ansiedade, desconforto, falta de estímulo e diminuir a aderência. O custo e o medo de eventos adversos também influenciam negativamente.

Contribui para baixa autoestima. Indivíduo deixa de ter atividades físicas, pelas dores ou por embaraço, ou por depressão, o que contribui para o ganho de peso. A própria inflamação sistêmica da psoríase está associada a mais chance de ocorrer obesidade e síndrome metabólica.

Comprometem várias funções, possibilidade de exercício, limitações físicas, agravadas pelas dores, comprometimento da função sexual indiretamente.

Doença inflamatória intestinal e artrite são fatores que se somam, agravando a baixa autoestima, a necessidade de procurar serviço de saúde, fazer exames e usar medicamentos, causando mais limitações.

Pacientes podem ter formas graves como pustulosa ou eritrodérmica, complicações das comorbidades e dos tratamentos, requerendo hospitalização.

Baixa escolaridade

PSICOSSOCIAIS

Estigmatização

Falta de apoio social

Impacto negativo na profissão

Humor negativo

Estratégias de enfrentamento

Qualidade de vida

Comportamentos de risco

Indivíduo tem dificuldade de relacionamento na escola, com colegas e professores, dificuldade de interação, de concentração, faltas para ir a consultas ou fazer exames, embaraço social pela presença das lesões. Há tendência a abandonar os estudos ou não investir em sua formação, principalmente nas classes sociais mais baixas.

Sentimento de ser estigmatizado e desconsiderado pelos outros.

Participação da família, amigos ou outros cuidadores, apoio psicológico e material. Melhora o enfrentamento de doenças crônicas em geral.

Falta de educação e treinamentos adequados, maior número de dias perdidos no trabalho, baixa produtividade devido a dores ou às lesões cutâneas.

Raiva, depressão, tristeza, desamparo e perda de autonomia.

Correlação bem descrita entre a carga psicológica e o comportamento de enfrentamento na psoríase. Enfrentamento negativo está relacionado a ansiedade, depressão e angústia em relação à doença.

Influenciada por preditores importantes: tempo necessário para tratamento, ansiedade social, enfrentamento negativo, gravidade clínica, satisfação com o tratamento.

Tabagismo, etilismo, drogadição.

Abuso alimentar compulsivo.

Estão associados a mais ansiedade e falta de estratégia de enfrentamento. Agravam as comorbidades como obesidade e aumentam o risco cardiovascular.

Modo de conviver com a doença (Coping): estratégias de enfrentamento (Figura 1)

O CLCI postula que o modo de encarar a doença, ou seja, as estratégias de enfrentamento podem ter um efeito moderador sobre o impacto cumulativo da psoríase. 57,58,59 (B)

Coping ajustado:

Coping desajustado: autoconfiança

Antecipação da rejeição auto-imagem positiva

Negação ou minimização auto-aceitação

Vigilância automática de ameaças e evitação bem-estar

Disfunções sexuais alta tolerância à frustração

Estratégias de enfrentamento (coping)

Figura 1: Benefícios do enfrentamento positivo e bem ajustado versus estratégias de enfrentamento negativas e passivas contraprodutivas em longo prazo. 60,62

Como abordar na prática o risco de prejuízo cumulativo e irreversível na vida do paciente – papel do dermatologista

- Identificar grupos mais vulneráveis.

- Principais fatores de risco para a ocorrência de prejuízo(s).

- Individualizar a avaliação e o tratamento.

Importante também ressaltar que estudos identificaram que apenas 26% dos pacientes com psoríase grave foram tratados com terapia sistêmica, fototerapia, ou ambos, enquanto 35% receberam terapia tópica e 39% estavam sem tratamento, o que mostra que a psoríase persiste uma doença subtratada.(64)(B) As comorbidades costumam ser subdiagnosticadas e subtratadas, apesar de seu conhecimento há décadas.65 (B)

Considerando ambos os componentes que somados levam ao CLCI, dividimos estratégias possíveis para cada um deles: 61

A) Papel do dermatologista no aprimoramento das estratégias de enfrentamento e fatores externos:

1. Validar a perspectiva subjetiva do paciente

1.1. Identificar impacto presente na qualidade de vida através do DLQI

1.2. Maior expansão de escalas de QoL em crianças e adolescentes – DLQI child – cuja verbalização das emoções é mais difícil.

1.3. Usar escore de imagem corporal cutânea para averiguação psicométrica da satisfação do indivíduo com sua aparência

2. Inquerir sobre estigma

2.1. Vigilância sobre bullying e cyberbullying em crianças e adolescentes

2.2. Orientação sobre como redirecionar atenção em crianças vítimas

2.3. Conectar famílias com grupos de apoio

2.4. Encaminhamento para apoio profissional quando necessário

3. Identificar impactos potenciais pregressos sobre emprego e renda

3.1. Presenteísmo, absenteísmo e perda de produtividade

3.2. Desemprego, aposentadoria precoce, auxílio-doença e ascensão/oportunidades no trabalho.

4. Identificação de sistemas de suporte mau-adaptados

4.1. Negação, fatalismo, minimização, sensação de desamparo e redução das atividades

4.2. Evitação social prolongada levando a desconexão

5. Identificar potenciais impactos ou risco à organização familiar

5.1. Divórcio

5.2. Desejo de conceber filhos

5.3. Retardo da concepção por mulheres em idade fértil devido à doença e uso de terapias sistêmicas adequadas em mulheres em idade fértil com risco de gravidez não-planejada51

5.4. Vida sexual do casal

B) Papel do dermatologista no aspecto biomédico:

1. Tratamento da psoríase de acordo com metas locais

1.1. Para psoríase vulgar, alcance de PASI mínimo 75 em pacientes em terapias sistêmicas, idealmente PASI 90 ou PASI absoluto < 3, segundo consenso de psoríase da Sociedade Brasileira de Dermatologia (SBD), em pacientes em uso de imunobiológicos.

1.2. Vigilância e tratamento assertivo de áreas especiais, associadas a maior chance de impacto na qualidade de vida.

1.3. Diagnóstico precoce da psoríase pustulosa, acompanhamento intensivo e rápido tratamento como estratégias para minimização do risco de hospitalização e óbito.

2. Avaliação global da saúde mental e detecção de comorbidades – ansiedade, depressão, espectro de suicidabilidade.

3. Detecção precoce da artrite psoriásica – uso de questionários de screening ou avaliação periódica rotineira de sinais e sintomas articulares.

4. Detecção de outras comorbidades que possam influenciar na escolha ou antecipação do uso de imunobiológicos: hidradenite supurativa, esclerose múltipla, insuficiência cardíaca, doença inflamatória intestinal, uveíte, obesidade, neoplasias, infecções e lúpus.

5. Detecção de comorbidades associadas a risco cardiovascular ou anos potenciais de vida perdidos – síndrome metabólica, obesidade, diabetes, doença cardio ou cerebrovascular, disfunção erétil.

6. Identificação de fatores de risco associados ao estilo de vida e estratégias inadequadas de enfrentamento – tabagismo e etilismo – e screening mais rigoroso de depressão e ansiedade em pacientes com problemas com etilismo.

7. Monitorização de comorbidades associadas à toxicidade terapêutica da psoríase.

Estratégias que podem ser utilizadas nos diversos momentos listados na Figura 2, vivenciados frequentemente por pacientes com psoríase, em especial nas formas mais severas de caráter multisistêmico e com maior potencial de comorbidades clássicas, emergentes, relacionadas ao tratamento e ao estilo de vida.

Figura 2: Múltiplas oportunidades de intervenções em diferentes domínios que promovem elevadas Incapacidades Acumuladas no Transcurso da Vida (vermelho) e o papel do dermatologista (verde) em reduzir potenciais danos irreversíveis em período crítico de desenvolvimento (infância e adolescência, amarelo) para toda a vida. 61

REFERÊNCIAS

1. Pacheco A.R. Skin feeling: sentindo a psoríase - São Paulo - 1 Edição, 2016.

2. Augustin, M., Langenbruch, A. K., Gutknecht, M., Radtke, M. A., & Blome, C. Quality of life measures for dermatology: definition, evaluation, and interpretation.Current Dermatology Reports, 2012; 1(3), 148-159.

3. Fleck, M. P. D. A., Leal, O. F., Louzada, S., Xavier, M., Chachamovich, E., Vieira, G., ... & Pinzon, V. Desenvolvimento da versão em português do instrumento de avaliação de qualidade de vida da OMS (WHOQOL-100). Brazilian Journal of Psychiatry,1999; 21(1), 19-28.

4. Gill, T. M., & Feinstein, A. R. A critical appraisal of the quality of quality-of-life measurements. Jama, 1994;272(8), 619-626.

5. Martins, G. A., Arruda, L., & Mugnaini, A. S. B. Validação de questionários de avaliação da qualidade de vida em pacientes de psoríase. Anais brasileiros de dermatologia, 2004;79(5), 521-535.

6. Prinsen, C. A. C., De Korte, J., Augustin, M., Sampogna, F., Salek, S. S., Basra, M. K. A., ... & EADV Taskforce on Quality of Life. Measurement of health-related quality of life in dermatological research and practice: outcome of the EADV Taskforce on Quality of Life. Journal of the European Academy of Dermatology and Venereology,2013; 27(10), 1195-1203.

7. Ciconelli R.M. Ferraz M. B. Santos W. Meinão I. Quaresma M.R. Tradução para a Língua portuguesa e validação do questionário genérico de avaliação de qualidade de vida SF 36, Revi. Bras. Reumatol.1999; v.39, p: 143-150.

8. CARR A. J., Higginson I Are quality of life measures patient centered? B.M.J.,2001; v.322, p: 1357-1360

9. Ware JE, Kosinski MA, Gandek, B; SF 36 Health Survey, 2002.

10. FITZPATRICK R, FLETCHER a, GORE S, JONES D. SPIEGELHALTER D. COX D. Quality of life measures in health care I. Applications and issues in assessment BMJ 1992; 305:1074-1077.

11. Both, H., Essink-Bot, M. L., Busschbach, J., & Nijsten, T. Critical review of generic and dermatology-specific health-related quality of life instruments. Journal of Investigative Dermatology,2007; 127(12), 2726-2739.

12. Wiebe S, Guyatt G, Weaver B, Matijevic S, Sidwell C. Comparative responsiveness of generic and specific quality-of-life instruments. J Clin Epidemiol,2003; 56:52–60.

13. Brazier, J. E., Harper, R., Jones, N. M., O’cathain, A., Thomas, K. J., Usherwood, T., & Westlake, L. Validating the SF-36 health survey questionnaire: new outcome measure for primary care. Bmj,1992; 305(6846), 160-164.

14. Group, T. W. The World Health Organization quality of life assessment (WHOQOL): development and general psychometric properties. Social science & medicine, 1998;46(12), 1569-1585.

15. Basra, M. K. A., Fenech, R., Gatt, R. M., Salek, M. S., & Finlay, A. Y. The Dermatology Life Quality Index 1994–2007: a comprehensive review of validation data and clinical results. British Journal of Dermatology,2008, 159(5), 997-1035.

16. FINLAY A.Y., KELLY S.E. Psoriasis - an index of disability. Clin. Exp. Dermatol.1987; v.12, p: 8-11

17. Chren, M. M., Lasek, R. J., Quinn, L. M., Mostow, E. N., & Zyzanski, S. J. Skindex, a quality-of-life measure for patients with skin disease: reliability, validity, and responsiveness. Journal of investigative Dermatology,1996; 107(5), 707-713.

18. Finlay AY, Khan GK, Luscombe DK, Salek MS: Validation of Sickness Impact Profile and Psoriasis Disability Index in psoriasis. Br J Dermatol, 1990; 123: 751–756

19. McHenry, P. M., & Doherty, V. R. Psoriasis: an audit of patients’ views on the disease and its treatment. British Journal of Dermatology, 1992;127(1), 13-13.

20. BADIA X., MASCARÓ J.M. LOZANO R. Measuring health-related quality of life in patients with mild to moderate eczema and psoriasis: clinical validity, reliability and sensitivity to change of DLQI, . Br. J. Dermatol.,1999; v.141, p: 698-702

21. Rapp, S. R., Feldman, S. R., Exum, M. L., Fleischer, A. B, Jr., & Reboussin, D. M. Psoriasis causes as much disability as other major medical disease. Journal of the American Academy of Dermatology,1999; 41(3 Ot 1), 401–407.

22. NALDI L, PELI, PARAZZINI F. Association of early stage psoriasis with smoking and male alcohol consumption: evidence from an Italian case control study. Arch Dermatol 1999: 135:1479-1485.

23. GINSBURG I.H. Psychological and Psycophysiological Aspects of Psoriasis. Dermatol. Clin.,1996 v.13, p: 793-804

24. WAHL A HANESTAD B.R. WIKLUND I e al. Coping and quality of life in patients with psoriasis. Quali. Life res.,1999; v. 8, p: 427-33

25. Gupta M.A., Gupta A.K. Age and gender differences in the Impact of psoriasis on quality of Life. Int. J. Dermatol.,1995; v.34, p: 700-703

26 . GUPTA M.A., GUPTA A.K. The Psoriasis Life Stress Inventory: a preliminary index of psoriasis-related stress. Acta Derm. Venereol., 1995;v.75, p: 240-3

27. Rapp S.R. Feldman S.R. Exum M.L. e al. Psoriasis causes as much disability as other major medical diseases. J. Am. Acad. Dermatol.,1999; v. 41, p. 401-7

28. Wahl, A., Loge J. H., Wiklund i. Hanestad B. R. The Burden of Psoriasis: A study concerning health-related quality of life among Norwegian adult patients with psoriasis compared with general population norms, J. am. Acad. Dermatol.,2000; v.43 (5), p: 803-808

29. Anderson R.T. Rajagopalan R. Development and validation of a quality of life instrument for cutaneous diseases. J am Acad Dermatol 1997; 37:41-50.

30. World Health Organization. (2016). Global report on psoriasis. World Health Organization. https://apps.who.int/ iris/handle/10665/204417.

31. Zachariae R. Zachariae, H. Blomqvist K. Davidsson S. Molin L. Mork C. Sigurgeirsson B. Quality of Life in 6497 Nordic patients with psoriasis, Br. J. Dermatol.,2002 ; v.146, p:1006-1016

32. Rapp S.R., Cottrell C. A ., Leary M.R. Social coping strategies associated with quality of life decrements among psoriasis patients, B.M.J, 2001;v. 145, p. 610-616.

33. Obradors, M., Blanch, C., Comellas, M., Figueras, M., & Lizan, L. (2016). Health-related quality of life in patients with psoriasis: a systematic review of the European literature. Quality of Life Research,2016; 25(11), 2739-2754.

34. Ryan C, Sadlier M, De Vol E, et al. Genital psoriasis is associated with significant impairment in quality of life and sexual functioning. J Am Acad Dermatol. 2015;72(6):978–983.

35. Kurizky, P. S., Martins, G. A., Carneiro, J. N., Gomes, C. M., & Mota, L. Evaluation of the occurrence of sexual dysfunction and general quality of life in female patients with psoriasis. Anais brasileiros de dermatologia, 2018;93(6), 801–806. doi:10.1590/abd1806-4841.20183071.

36. Finlay A.Y. Current severe psoriasis and the Rules of tens. British Journal of Dermatology 2005;152, p: 861–867.

37. Bronsard V, Paul C, Prey S, Puzenat E, Gourraud PA, Aractingi S, Aubin F, et al.What are the best outcome measures for assessing quality of life in plaque type psoriasis? A systematic review of the literature Journal of the European Academy of Dermatology and Venereology, 2010; 24; 2, 17-22.

38. Strober, B. E., van der Walt, J. M., Armstrong, A. W., Bourcier, M., Carvalho, A., Chouela, E, Kimball, A. B. Clinical Goals and Barriers to Effective Psoriasis Care. Dermatology and therapy,2019; 9(1), 5–18. doi:10.1007/s13555018-0279-5.

39. Alan Menter, MD, Chair,a Alice Gottlieb, MD, PhD,b Steven R. Feldman, MD, PhD,c Abby S. Van Voorhees, MD,d Craig L. Leonardi, MD,e Kenneth B. Gordon, et al. Guidelines of care for the management of psoriasis and psoriatic arthritis Section 1. Overview of psoriasis and guidelines of care for the treatment of psoriasis with biologics .J Am Acad Dermatol 2008; 58:826-50.

40. Lucka, T. C., Pathirana, D., Sammain, A., Bachmann, F., Rosumeck, S., Erdmann, R., et al. Efficacy of systemic therapies for moderate to severe psoriasis: a systematic review and meta analysis of long term treatment. Journal of the European Academy of Dermatology and Venereology, 2012;26(11), 1331-1344.

41. Revicki D, Willian MK, Saurat JH, Papp KA, Ortonne JP, Sexton C, et al Impact of adalimumab treatment on health-related quality of life and other patient-reported outcomes: results from a 16-week randomized controlled trial in patients with moderate to severe plaque psoriasis..Br J Dermatol. 2008 Mar; 158(3):549-57.

42. DiBonaventura, M., Carvalho, A., Souza, C., Squiassi, H. B., & Ferreira, C. N. The association between psoriasis and health-related quality of life, work productivity, and healthcare resource use in Brazil. Anais brasileiros de dermatologia, 2018;93(2), 197–204. doi:10.1590/abd1806-4841.20186069

43. Reich K, Griffiths CE.The relationship between quality of life and skin clearance in moderate-to-severe psoriasis: lessons learnt from clinical trials with infliximab. Arch Dermatol Res. 2008; 300(10): 537-44.

44. Augustin, M., Blome, C., Paul, C., Puig, L., Luger, T., Lambert, J.,et l Quality of life and patient benefit following transition from methotrexate to ustekinumab in psoriasis. Journal of the European Academy of Dermatology and Venereology,2017; 31(2), 294-303.

45. Kottner, J., Jacobi, L., Hahnel, E., Alam, M., Balzer, K., Beeckman, D.,et al Core outcome sets in dermatology: report from the second meeting of the International Cochrane Skin Group Core Outcome Set Initiative. British Journal of Dermatology, 2018;178(4), e279-e285.

46. Gottlieb, A. B., Levin, A. A., Armstrong, A. W., Abernethy, A., Duffin, K. C., Bhushan, R.,et al. The International Dermatology Outcome Measures Group: formation of patient-centered outcome measures in dermatology. Journal of the American Academy of Dermatology, 2015;72(2), 345-348.

47. Sommer, Rachel, et al. “Implementing well-being in the management of psoriasis: An expert recommendation.” Journal of the European Academy of Dermatology and Venereology 38.2 (2024): 302-310.

48. Kimball AB, Gieler U, Linder D, Sampogna F, Warren RB, Augustin M. Psoriasis: is the impairment to a patient’s life cumulative? Journal of the European Academy of Dermatology and Venereology 2010;24(September (9)):989-1004.

49. Linder MD, Kimball AB, editors. Dermatological Diseases and Cumulative Life Course Impairment. An interdisciplinary and innovative approach to the impact of skin diseases on patients’ lives. Basel: Karger Publisher; 2013.

50. Braren-von Stülpnagel CC, Augustin M, Westphal L, Sommer R. Development of Measurement Tools to Assess Cumulative Life Course Impairment in Patients with Chronic Skin Diseases. J Eur Acad Dermatol Venereol. 2023 Feb 18. doi: 10.1111/jdv.18977. Epub ahead of print. PMID: 36807404.

51. Ros S, Puig L, Carrascosa JM. Cumulative life course impairment: the imprint of psoriasis on the patient’s life. Actas Dermosifiliogr. 2014 Mar;105(2):128-34. English, Spanish. doi: 10.1016/j.ad.2013.02.009. Epub 2013 May 10. PMID: 23668623.

52. Ben-Shlomo Y, Kuh D. A life course approach to chronic disease epidemiology: conceptual models, empirical challenges, and interdisciplinary perspectives. Int J Epidemiol 2002; 31: 285–293.

53. Linder MD, Piaserico S, Augustin M, Fortina AB, Cohen AD, Gieler U, Jemec GB, Kimball AB, Peserico A, Sampogna F, Warren RB, de Korte J. Psoriasis - The Life Course Approach. Acta Derm Venereol. 2016 Aug 23;96(217):102-8. doi: 10.2340/00015555-2430. PMID: 27283774.

54. Pollo CF, Miot HA, Matos TDS, de Souza JM, Jorge MFS, Miot LDB, Meneguin S. Prevalence and factors associated with depression and anxiety in patients with psoriasis. J Clin Nurs. 2021 Feb;30(3-4):572-580. doi: 10.1111/ jocn.15577. Epub 2020 Dec 27. PMID: 33258200.

55. Moraes FA, da Silva MRR, Dos Santos JBR, Acurcio FA, Almeida AM, Kakehasi AM, Alvares-Teodoro J. Health-Related Quality of Life in Psoriatic Arthritis: Findings and Implications. Value Health Reg Issues. 2021 Dec;26:135-141. doi: 10.1016/j.vhri.2021.06.003. Epub 2021 Aug 12. PMID: 34390960.

56. Lopes N, Dias LLS, Azulay-Abulafia L, Oyafuso LKM, Suarez MV, Fabricio L, Kobata CM, Cestari T, Gontijo B, Sabbag CY, Antonio JR, Romiti R, Pertel PC. Humanistic and Economic Impact of Moderate to Severe Plaque Psoriasis in Brazil. Adv Ther. 2019 Oct;36(10):2849-2865. doi: 10.1007/s12325-019-01049-7. Epub 2019 Aug 20. PMID: 31432463; PMCID: PMC6822973.

57. Warren RB, Kleyn CE, Gulliver WP. Cumulative life course impairment in psoriasis: patient perception of disease-related impairment throughout the life course. Br J Dermatol. 2011 May;164 Suppl 1:1-14. doi: 10.1111/j. 1365-2133.2011.10280.x. PMID: 21477010.

58. Idriss SZ, Kvedar JC, Watson AJ: The role of online support communities: benefits of expanded social networks to patients with psoriasis. Arch Dermatol 2009; 145: 46–51.

59. Picardi A, Mazzotti E, Gaetano P, Cattaruzza MS, Baliva G, Melchi CF, et al: Stress, social support, emotional regulation, and exacerbation of diffuse plaque psoriasis. Psychosomatics 2005; 46: 556–564.

60. Ellis A. Why I (really) became a therapist. J Clin Psychol. 2005 Aug;61(8):945-8. doi: 10.1002/jclp.20166. PMID: 15945051

61. Romiti R, Magalhães RF, Duarte GV. Cumulative life course impairment in patients with dermatological diseases, with a focus on psoriasis. An Bras Dermatol. 2024 Mar-Apr;99(2):269-276. doi: 10.1016/j.abd.2023.08.006. Epub 2023 Dec 21. PMID: 38135557; PMCID: PMC10943290.

62. Kavanaugh A, Cush JJ, Ahmed MS, Bermas BL, Chakravarty E, Chambers C, Clowse M, Curtis JR, Dao K, Hankins GD, Koren G, Kim SC, Lapteva L, Mahadevan U, Moore T, Nolan M, Ren Z, Sammaritano LR, Seymour S, Weisman MH. Proceedings from the American College of Rheumatology Reproductive Health Summit: the management of fertility, pregnancy, and lactation in women with autoimmune and systemic inflammatory diseases. Arthritis Care Res (Hoboken). 2015 Mar;67(3):313-25.

63. Oliveira M de F, Rocha B de O, Duarte GV. Psoriasis: classical and emerging comorbidities. An Bras Dermatol. 2015 Jan-Feb;90(1):9-20. doi: 10.1590/abd1806-4841.20153038. PMID: 25672294; PMCID: PMC4323693

64. Horn EJ, Fox KM, Patel V, et al. Are patients with psoriasis undertreated? Results of National Psoriasis Foundation survey. J Am Acad Dermatol 2007; 57:957–62.

65. Duarte GV, Oliveira MF, Follador I, Silva TS, Carvalho EM Filho. Diagnosis and underdiagnosis of comorbidities in psoriasis patients - need for a multidisciplinary approach. An Bras Dermatol. 2016 Nov-Dec;91(6):743-747. doi: 10.1590/abd1806-4841.20164716. PMID: 28099594; PMCID: PMC5198231.

CONSENSO BRASILEIRO DE PSORÍASE 2024

ALGORITMO DE TRATAMENTO DA SOCIEDADE BRASILEIRA DE DERMATOLOGIA

CAPÍTULO 4

PREVALÊNCIA

DE COMORBIDADES

Adriane Reichert Faria 1

Caio Cesar S. de Castro 2

Cerca de 73% dos pacientes com psoríase apresentam pelo menos uma comorbidade.1 Ter duas ou mais comorbidades aumenta em três vezes o risco de artrite psoriásica.2 (B)

As principais comorbidades associadas à psoríase são: (Tabela 1)

SÍNDROME METABÓLICA (SM)

Psoríase e SM compartilham fatores de risco, vias patogênicas e mediadores inflamatórios, como TNF-α e IL-6.3,4 O risco é no mínimo o dobro na forma grave da doença. 3,5 No Brasil, observou-se prevalência de 50%.6 (A)

- Hipertensão Arterial Sistêmica (HAS)

Hipertensos têm maior risco de psoríase, mesmo após ajuste de comorbidades, uso de medicamentos e fatores sócio-demográficos.7,8 A HAS é ainda mais prevalente em pacientes com artrite psoriásica.9 Os mais susceptíveis são os que têm maior IMC e início de psoríase em idade avançada.9 (A)

- Obesidade

Existe relação entre obesidade e maior gravidade da psoríase10,11 Há alteração na via de diferenciação de T helper (Th17) nas duas doenças. A produção de adipocinas (leptina e adiponectina) pode piorar a psoríase.12, 13 ,14 (A)

- Dislipidemia

Foram associados à psoríase distúrbios do metabolismo lipídico como aumento de triglicerídeos e lipoproteína A e redução de HDL.11,15,16 (A)

- Diabetes Mellitus (DM) Tipo 2

Psoríase é associada à DM e suas complicações (resistência à insulina, complicações vasculares e retinopatia diabética).6,8,17-21 A prevalência é maior em pacientes com psoríase moderada a grave.22 (A)

DOENÇA CARDIOVASCULAR

A prevalência independe da gravidade da psoríase. Há associação com doença arterial coronariana e infarto miocárdico.23-25 Eventos cardiovasculares graves são a principal causa de morte nos pacientes com psoríase.26 Em alguns estudos há maior associação de doença vascular em mulheres que em homens.27,28 (A)

1. Serviço de Dermatologia da Santa Casa de Curitiba - Paraná, PR

2. PUCPR; Hospital de Dermatologia Sanitária do Paraná - Paraná, PR

COMORBIDADES PSIQUIÁTRICAS

Há maior risco em mulheres, jovens, idade menor ao diagnóstico, doença cutânea grave e em áreas visíveis/sensíveis.29 (B)

Intervenções eficazes para psoríase também melhoram sintomas psicológicos.31-33 A terapia biológica melhorou mais a depressão que a terapia sistêmica convencional e fototerapia.31,34 (A)

- Depressão

Estudos indicam relação causal bidirecional entre psoríase e depressão.35,36 (B)

Anteriormente explicada como resposta a fatores psicossociais e redução na qualidade de vida, considera-se ser resultado de inflamação crônica.37 (B) Há aumento sérico de IL-6, IL-18 e IL-17A nestas doenças.38 (B)

- Ansiedade

Psoríase grave e artrite psoriásica foram associadas a mais sintomas ansiosos e depressivos.29,39-42(B) Neuromoduladores, potentes reguladores de inflamação neurogênica, poderiam induzir exacerbações da psoríase por mecanismo estresse-mediado.39,43 (A)

- Risco de suicídio

Ideação, tentativa e suicídio são prevalentes nos pacientes com psoríase.30 (B)

Os mais jovens e com doença mais grave têm risco maior de suicídio, independente do gênero.44-46 (B)

DOENÇAS NEUROLÓGICAS

- Enxaqueca

Há associação especialmente de enxaqueca com aura. As doenças compartilham mecanismos de inflamação sistêmica.47,48 (B)

- Esclerose múltipla

Condição mediada por células T que envolve citocinas semelhantes à psoríase. O eixo IL-23 / IL-17 é central na patogênese das duas doenças, que têm sido consideradas comorbidades bidirecionalmente.49-52 (A)

- Demência

A proporção de demência vascular e não vascular é maior que em pessoas sem psoríase.53 (B)

DOENÇAS HEPÁTICAS

O risco de doença hepática gordurosa (DHG) não alcoólica é maior com a gravidade da psoríase.54 (A) Fatores metabólicos têm papel crucial e os índices triglicerídeo-glicose (marcador de resistência insulínica) e triglicerídeo-glicose-IMC são possíveis preditores de DHG. 55 (B)

DOENÇAS PULMONARES

- Asma

Há descrição de subgrupo de asmáticos com aumento de IL-17. Tais pacientes compartilham expressão de genes relatados como alterados em lesões de psoríase.57,58 (A)

- Doença Pulmonar Obstrutiva Crônica (DPOC)

A associação entre DPOC e psoríase é maior nos casos de doença cutânea grave.59,60 (A)

APNÉIA DO SONO

Psoríase pode ser um fator de risco independente para apnéia do sono.62 (B) Associação bilateral é descrita entre estas doenças.63-65 (B)

DOENÇA RENAL

Psoríase pode conferir maior risco de doença renal crônica e doença renal terminal. 66-68 (A)

DOENÇAS INTESTINAIS

Há descrição de associação bidirecional com doença inflamatória intestinal (colite ulcerativa e doença de Crohn)69 (A) e com doença celíaca.70 (A)

Outras doenças autoimunes e inflamatórias já foram associadas à psoríase, como DM tipo 1 25 (B), hidradenite supurativa71 (A), alopecia areata72 (A) e doença tireoidiana.73 (A)

A população pediátrica também apresenta maior prevalênca de obesidade, hipertensão, diabetes, dislipidemia e síndrome metabólica.74 (A)

Tabela 1: Prevalência de Comorbidades em pacientes com psoríase (Adaptado de 75).

Comorbidade em pacientes com psoríase Prevalência da doença no efeito randômico Hipertensão

hepática gordurosa não alcoolica

coronariana

de suicídio

Doença inflamatória intestinal

REFERÊNCIAS

1. Machado-Pinto J, Diniz Mdos S, Bavoso NC. Psoriasis: new comorbidities. An Bras Dermatol. 2016;91:8-14. doi: 10.1590/abd1806-4841.20164169.

2. Karmacharya P, Chakradhar R, Hulshizer CA, Gunderson TM, Ogdie A, Davis JM III, et al. Multimorbidity in Psoriasis as a Risk Factor for Psoriatic Arthritis: A Population-Based Study. Rheumatology (Oxford). 2024; 30:keae040. doi: 10.1093/rheumatology/keae040.

3. Gisondi P, Fostini AC, Fossà I, Girolomoni G, Targher G. Psoriasis and the metabolic syndrome. Clin Dermatol. 2018;36:21-28. doi: 10.1016/j.clindermatol.2017.09.005.

4. Alajroush WA, Alrshid AI, Alajlan AH, Alsalamah YB, Alhumaidan MI, Alhoumedan AI, et al. Psoriasis and Metabolic Disorders: A Comprehensive Meta-Analysis of Million Adults Worldwide. Cureus. 2024;16:e52099. doi: 10.7759/cureus.52099.

5. Evyana D, Novianto E, Budianti WK, Krisanti RIA, Wisnu W, Wibawanti R, et al. Association between the severity of hard-to-treat psoriasis and the prevalence of metabolic syndrome: A hospital-based cross-sectional study in Jakarta, Indonesia. PLoS One. 2024;19:e0302391. doi: 10.1371/journal.pone.0302391.

6. Souza CS, Castro CCS, Carneiro FRO, Pinto JMN, Fabricio LHZ, Azulay-Abulafia L, et al. Metabolic syndrome and psoriatic arthritis among patients with psoriasis vulgaris: quality of life and prevalence. J Dermatol. 2019;46:310. doi: 10.1111/1346-8138.14706.

7. Kim HN, Han K, Song SW, Lee JH. Hypertension and risk of psoriasis incidence: an 11-year nationwide population-based cohort study. PLoS One. 2018;13:e0202854. doi: 10.1371/journal.pone.0202854.

8. Mirghani H, Altemani A, Alsaedi E, Aldawish R, Alharbi M, Alzahrani R, et al. The Association of Psoriasis, Diabetes Mellitus, and Hypertension: A Meta-Analysis. Cureus. 2023;15:e48855. doi: 10.7759/cureus.48855

9. Queiro R, Lorenzo A, Tejón P, Pardo E, Coto P. Hypertension is associated with increased age at the onset of psoriasis and a higher body mass index in psoriatic disease. Clin Rheumatol. 2019;38:2063-2068. doi: 10.1007/ s10067-019-04519-z.

10. Armstrong AW, Harskamp CT, Armstrong EJ. The association between psoriasis and obesity: a systematic review and meta-analysis of observational studies. Nutr Diabetes. 2012;2:e54. doi: 10.1038/nutd.2012.26.

11. Mirghani H, Altemani AT, Altemani ST, Alhatlani JAA, Alsulaimani NMI, AlHuraish DSA, et al. The Cross Talk Between Psoriasis, Obesity, and Dyslipidemia: A Meta-Analysis. Cureus. 2023;15:e49253. doi: 10.7759/cureus.49253.

12. Antonatos C, Georgakilas GK, Evangelou E, Vasilopoulos Y. Transcriptomic meta-analysis characterizes molecular commonalities between psoriasis and obesity. Genes Immun. 2024;25:179-187 doi: 10.1038/s41435-024-00271-w.

13. Coimbra S, Oliveira H, Reis F, Belo L, Rocha S, Quintanilha A, et al. Circulating levels of adiponectin, oxidized LDL and C-reactive protein in Portuguese patients with psoriasis vulgaris, according to body mass index, severity and duration of the disease. J Dermatol Sci. 2009;55:202-204. doi: 10.1016/j.jdermsci.2009.05.008.

14. Alajroush WA, Alrshid AI, Alajlan AH, Alsalamah YB, Alhumaidan MI, Alhoumedan AI, et al. Psoriasis and Metabolic Disorders: A Comprehensive Meta-Analysis of Million Adults Worldwide. Cureus. 2024;16:e52099. doi: 10.7759/cureus.52099.

15. Almenara-Blasco M, Gracia-Cazaña T, Poblador-Plou B, Laguna-Berna C, Carmona-Pírez J, Navarro-Bielsa A, et al. Multimorbidity of Psoriasis: A Large-Scale Population Study of Its Associated Comorbidities. J Clin Med. 2024;13:492. doi: 10.3390/jcm13020492.

16. Miao C, Li J, Li Y, Zhang X. Obesity and dyslipidemia in patients with psoriasis: a case-control study. Medicine (Baltimore). 2019;98:e16323. doi: 10.1097/MD.0000000000016323.

17. Sondermann W, Djeudeu Deudjui DA, Körber A, Slomiany U, Brinker TJ, Erbel R, et al. Psoriasis, cardiovascular risk factors and metabolic disorders: sex-specific findings of a population-based study. J Eur Acad Dermatol Venereol. 2019;34:779-786. doi: 10.1111/jdv.16029.

18. Mamizadeh M, Tardeh Z, Azami M. The association between psoriasis and diabetes mellitus: a systematic review and meta-analysis. Diabetes Metab Syndr. 2019;13:1405-1412. doi: 10.1016/j.dsx.2019.01.009.

19. Armstrong AW, Guerin A, Sundaram M, Wu EQ, Faust ES, Ionescu-Ittu R, et al. Psoriasis and risk of diabetes-associated microvascular and macrovascular complications. J Am Acad Dermatol. 2015;72:968-77.e2. doi: 10.1016/j. jaad.2015.02.1095.

20. Gyldenlove M, Storgaard H, Holst JJ, Vilsboll T, Knop FK, Skov L. Patients with psoriasis are insulin resistant. J Am Acad Dermatol. 2015;72:599-605. doi: 10.1016/j.jaad.2015.01.004.

21. Lee JH, Han JH, Han KD, Park YM, Lee JY, Park YG, et al. Psoriasis risk in patients with diabetic retinopathy: a nationwide population-based study. Sci Rep. 2018;8:9086. doi: 10.1038/s41598-018-27147-0.

22. Hajiebrahimi M, Linder M, Hagg D, Berglind IA, McElligott S, Valgardsson VS, et al. Young patients with risk factors prevalent in the elderly - differences in comorbidity depending on severity of psoriasis: a nationwide cross-sectional study in Swedish health registers. Clin Epidemiol. 2018;10:705-715. doi: 10.2147/CLEP.S164918.

23. Zhang L, Wang Y, Qiu L, Wu J. Psoriasis and cardiovascular disease risk in European and East Asian populations: evidence from meta-analysis and Mendelian randomization analysis. BMC Med. 2022;20:421. doi: 10.1186/ s12916-022-02617-5.

24. Patrick MT, Li Q, Wasikowski R, Mehta N, Gudjonsson JE, Elder JT, et al. Shared genetic risk factors and causal association between psoriasis and coronary artery disease. Nat Commun. 2022;13:6565. doi: 10.1038/s41467022-34323-4.

25. Kim BR, Lee KH, Paik K, Kim M, Bae JM, Choi CW, et al. Automated mass screening and association rules analysis for comorbidities of psoriasis: A population-based case-control study. J Dermatol. 2024;51:539-551. doi: 10.1111/1346-8138.17121.

26. Fernández-Armenteros JM, Gómez-Arbonés X, Buti-Soler M, Betriu-Bars A, Sanmartin-Novell V, Ortega-Bravo M, et al. Psoriasis, metabolic syndrome and cardiovascular risk factors. A population-based study. J Eur Acad Dermatol Venereol. 2019;33:128-135. doi: 10.1111/jdv.15159.

27. Garshick MS, Vaidean G, Nikain CA, Chen Y, Smilowitz NR, Berger JS. Sex differences in the prevalence of vascular disease and risk factors in young hospitalized patients with psoriasis. Int J Womens Dermatol. 2019;5:251-255. doi: 10.1016/j.ijwd.2019.05.003.

28. Blegvad C, Andersen A-MN, Adam A, Zachariae C, Skov L. Psoriasis as a predictor of cardiometabolic comorbidity in women: a study based on the Danish National Birth Cohort. Acta Derm Venereol. 2019;99:274-278. doi: 10.2340/00015555-3090.

29. Lim DS, Bewley A, Oon HH. Psychological profile of patients with psoriasis. Ann Acad Med Singap. 2018;47:516-522.

30. Hedemann TL, Liu X, Kang CN, Husain MI. Associations between psoriasis and mental illness: an update for clinicians. Gen Hosp Psychiatry. 2022;75:30-37. doi: 10.1016/j.genhosppsych.2022.01.006.

31. Gordon KB, Armstrong AW, Han C, Foley P, Song M, Wasfi Y, et al. Anxiety and depression in patients with moderate-to-severe psoriasis and comparison of change from baseline after treatment with guselkumab vs. adalimumab: results from the Phase 3 VOYAGE 2 study. J Eur Acad Dermatol Venereol. 2018;32:1940-1949. doi: 10.1111/jdv.15012.

32. Jin W, Zhang S, Duan Y. Depression symptoms predict worse clinical response to etanercept treatment in psoriasis patients. Dermatology. 2019;235:55-64. doi: 10.1159/000492784

33. Nast A, Smith C, Spuls PI, Avila Valle G, Bata-Csörgö Z, Boonen H, et al. EuroGuiDerm Guideline on the systemic treatment of Psoriasis vulgaris - Part 2: specific clinical and comorbid situations. J Eur Acad Dermatol Venereol. 2021;35:281-317. doi: 10.1111/jdv.16926.

34. Elmets CA, Leonardi CL, Davis DMR et al. Joint AAD-NPF guidelines of care for the management and treatment of psoriasis with awareness and attention to comorbidities. J Am Acad Dermatol 2019; 80: 1073– 1113. doi: 10.1016/j.jaad.2018.11.058.

35. Min C, Kim M, Oh DJ, Choi HG. Bidirectional association between psoriasis and depression: two longitudinal follow- -up studies using a national sample cohort. J Affect Disord. 2020;262:126-132. doi: 10.1016/j. jad.2019.10.043.

36. Chu M, Shen S, Zhu Z, Li Z, Bai Y, Ma J,et al. Association of psoriasis with depression, anxiety, and suicidality: A bidirectional two-sample Mendelian randomization study. J Dermatol. 2023;50:1629-1634. doi: 10.1111/13468138.16941.

37. González-Parra S, Daudén E. Psoriasis and depression: the role of inflammation. Acta Dermosifiliogr. 2019;110:1219. doi: 10.1016/j.ad.2018.05.009.

38. Fabrazzo M, Cipolla S, Signoriello S, Camerlengo A, Calabrese G, Giordano GM, et al. A systematic review on shared biological mechanisms of depression and anxiety in comorbidity with psoriasis, atopic dermatitis, and hidradenitis suppurativa. Eur Psychiatry. 2021;64:e71. doi: 10.1192/j.eurpsy.2021.2249.

39. Tribó MJ, Turroja M, Castaño-Vinyals G, Bulbena A, Ros E, García-Martínez P, et al. Patients with moderate to severe psoriasis associate with higher risk of depression and anxiety symptoms: results of a multivariate study of 300 Spanish individuals with psoriasis. Acta Derm Venereol. 2019;99:417-422. doi: 10.2340/00015555-3114.

40. Martínez-Ortega JM, Nogueras P, Muñoz-Negro JE, Gutiérrez-Rojas L, González-Domenech P, Gurpegui M. Quality of life, anxiety and depressive symptoms in patients with psoriasis: a case-control study. J Psychosom Res. 2019;124:109780. doi: 10.1016/j.jpsychores.2019.109780.

41. Tian Z, Huang Y, Yue T, Zhou J, Tao L, Han L, et al. A Chinese cross-sectional study on depression and anxiety symptoms in patients with psoriasis vulgaris. Psychol Health Med. 2019;24:269-280. doi: 10.1080/13548506.2018.1529323.

42. Zusman EZ, Howren AM, Park JYE, Dutz J, De Vera MA. Epidemiology of depression and anxiety in patients with psoriatic arthritis: A systematic review and meta-analysis. Semin Arthritis Rheum. 2020;50:1481-1488. doi: 10.1016/j.semarthrit.2020.02.001.

43. Kwon CW, Fried RG, Nousari Y, Ritchlin C, Tausk F. Psoriasis: psychosomatic, somatopsychic, or both? Clin Dermatol. 2018;36:698-703. doi: 10.1016/j.clindermatol.2018.08.009.

44. Wu KK, Armstrong AW. Suicidality among psoriasis patients: a critical evidence synthesis. G Ital Dermatol Venereol. 2019;154:56-63. doi: 10.23736/S0392-0488.18.06112-6.

45. Parisi R, Webb RT, Kleyn CE, Carr MJ, Kapur N, Griffiths CEM, et al. Psychiatric morbidity and suicidal behaviour in psoriasis: a primary care cohort study. Br J Dermatol. 2019;180:108-115. doi: 10.1111/bjd.17004.

46. Liang SE, Cohen JM, Ho RS. Psoriasis and suicidality: a review of the literature. Dermatol Ther. 2019;32:e12771. doi: 10.1111/dth.12771.

47. Capo A, Affaitati G, Giamberardino MA, Amerio P. Psoriasis and migraine. J Eur Acad Dermatol Venereol. 2018;32:57-61. doi: 10.1111/jdv.14472.

48. Min C, Lim H, Lim JS, Sim S, Choi HG. Increased risk of migraine in patients with psoriasis: a longitudinal follow up study using a national sample cohort. Medicine (Baltimore). 2019;98:e15370. doi: 10.1097/ MD.0000000000015370.

49. Islam MM, Poly TN, Yang HC, Wu CC, Li YC. Increase risk of multiple sclerosis in patients with psoriasis disease: an evidence of observational studies. Neuroepidemiology. 2019;52:152-160. doi: 10.1159/000495112.

50. Marrie RA, Patten SB, Tremlett H, Wolfson C, Leung S, Fisk JD. Increased incidence and prevalence of psoriasis in multiple sclerosis. Mult Scler Relat Disord. 2017;13:81-86. doi: 10.1016/j.msard.2017.02.012.

51. Liu CY, Tung TH, Lee CY, Chang KH, Wang SH, Chi CC. Association of multiple sclerosis with psoriasis: a systematic review and meta-analysis of observational studies. Am J Clin Dermatol. 2019;20:201-208. doi: 10.1007/s40257018-0399-9.

52. Silfvast-Kaiser AS, Homan KB, Mansouri B. A narrative review of psoriasis and multiple sclerosis: links and risks. Psoriasis (Auckl). 2019;9:81-90. doi: 10.2147/PTT.S186637

53. Liu L,Chen ST, Li HJ, Qiang Y, Sun XY, Zhou YQ, et al. Association Between Psoriasis and Dementia: Current Evidence. Front Aging Neurosci. 2020;12:570992. doi: 10.3389/fnagi.2020.570992.

54. Bellinato F, Gisondi P, Mantovani A, Girolomoni G, Targher G. Risk of non-alcoholic fatty liver disease in patients with chronic plaque psoriasis: an updated systematic review and meta-analysis of observational studies. J Endocrinol Invest. 2022;45:1277-1288. doi: 10.1007/s40618-022-01755-0.

55. Zhong X, Huang D, Chen R, Yao L, Ma R, Yu Y, et al. Positive association between insulin resistance and fatty liver disease in psoriasis: evidence from a cross-sectional study. Front Immunol. 2024;15:1388967. doi: 10.3389/ fimmu.2024.1388967.

56. Dhana A, Yen H, Yen H, Cho E. All-cause and cause-specific mortality in psoriasis: a systematic review and meta-analysis. J Am Acad Dermatol. 2019;80:1332-1343. doi: 10.1016/j.jaad.2018.12.037.

58. Wang J, Ke R, Shi W, Yan X, Wang Q, Zhang Q, et al. Association between psoriasis and asthma risk: a meta-analysis. Allergy Asthma Proc. 2018;39:103-109. doi: 10.2500/aap.2018.39.4109.

57. Östling J,van Geest M, Schofield JPR, Jevnikar Z, Wilson S, Ward J, et al. IL-17-high asthma with features of a psoriasis immunophenotype. J Allergy Clin Immunol. 2019;144:1198-1213. doi: 10.1016/j.jaci.2019.03.027. E

59. Li X, Kong L, Li F, Chen C, Xu R, Wang H, et al. Association between psoriasis and chronic obstructive pulmonary disease: systematic review and meta-analysis. PLoS One. 2015;10:e0145221. doi: 10.1371/journal. pone.0145221.

60. Ungprasert P, Srivali N, Thongprayoon C. Association between psoriasis and chronic obstructive pulmonary disease: a systematic review and meta-analysis. J Dermatolog Treat. 2016;27:316-321. doi: 10.3109/09546634.2015.1107180.

61. Brinch Hyttel C, Ghazanfar MN, Zhang DG, Thomsen SF, Ali Z. The association between psoriasis and chronic obstructive pulmonary disease: a systematic review and meta-analysis. Ital J Dermatol Venerol. 2024;159:329-335. doi: 10.23736/S2784-8671.24.07641-2.

62. Papadavid E, Dalamaga M, Vlami K, Koumaki D, Gyftopoulos S, Christodoulatos GS, et al. Psosiasis is associated with risk of obstructive sleep apnea independently from metabolic parameters na other comorbidities: a large hospital-based case-control study. Sleep Breath. 2017;21:949-958. doi: 10.1007/s11325-017-1507-4.

63. Egeberg A, Khalid U, Gislason GH, Mallbris L, Skov L, Hansen PR. Psoriasis and sleep apnea: a danish nationwide cohort study. J Clin Sleep Med. 2016;12:663-671. doi: 10.5664/jcsm.5790.

64. Gabryelska A, Białasiewicz P. Is autonomic activation a middleman between obstructive sleep apnea syndrome and psoriasis? J Clin Sleep Med. 2018;14:1087-1088. doi: 10.5664/jcsm.7196.

65. Gupta MA, Gupta AK. Psoriasis is associated with a higher prevalence of obstructive sleep apnea and restless legs syndrome: a possible indication of autonomic activation in psoriasis. J Clin Sleep Med. 2018;14:1085. doi: 10.5664/jcsm.7194.

66. Ungprasert P, Raksasuk S. Psoriasis and risk of incident chronic kidney disease and end-stage renal disease: a systematic review and meta-analysis. Int Urol Nephrol. 2018;50:1277-1283. doi: 10.1007/s11255-018-1868-z

67. Visconti L, Leonardi G, Buemi M, Santoro D, Cernaro V, Ricciardi CA, et al. Kidney disease and psoriasis: novel evidences beyond old concepts. Clin Rheumatol. 2016;35:297-302. doi: 10.1007/s10067-015-3126-4.

68. Maghfour J, Elliott E, Gill F, Stumpf B, Murina A. Effect of biologic drugs on renal function in psoriasis patients with chronic kidney disease. J Am Acad Dermatol. 2019;82:1249-1251. doi: 10.1016/j.jaad.2019.12.043.

69. Alinaghi F, Tekin HG, Burisch J, Wu JJ, Thyssen JP, Egeberg A. Global Prevalence and Bidirectional Association Between Psoriasis and Inflammatory Bowel Disease-A Systematic Review and Meta-analysis. J Crohns Colitis. 2020;14:351-360. doi: 10.1093/ecco-jcc/jjz152.

70. Acharya P, Mathur M. Association between psoriasis and celiac disease: A systematic review and meta-analysis. J Am Acad Dermatol. 2020;82:1376-1385. doi: 10.1016/j.jaad.2019.11.039.

71. Gau SY, Preclaro IAC, Wei JC, Lee CY, Kuan YH, Hsiao YP, Juang SE, Ma KS. Risk of psoriasis in people with hidradenitis suppurativa: A systematic review and meta-analysis. Front Immunol. 2022;13:1033844. doi: 10.3389/ fimmu.2022.1033844.

72. Jung JM, Yang HJ, Lee WJ, Won CH, Lee MW, Chang SE. Association between psoriasis and alopecia areata: A systematic review and meta-analysis. J Dermatol. 2022;49:912-915. doi: 10.1111/1346-8138.

73. Zhang X, Zhang S, Wu R, Li S, Su Y, Zhang P. Prevalence of autoimmune thyroid disease in patients with psoriasis: a meta-analysis. BMJ Open. 2022;12:e055538. doi: 10.1136/bmjopen-2021-055538.

74. Cho SI, Kim YE, Jo SJ. Association of Metabolic Comorbidities with Pediatric Psoriasis: A Systematic Review and Meta-Analysis. Ann Dermatol. 2021;33:203-213. doi: 10.5021/ad.2021.33.3.203.

75. Arnone M, Takahashi MDF, Carvalho AVE, Bernardo WM, Bressan AL, Ramos AMC, et al. Diretrizes diagnósticas e terapêuticas da psoríase em placas - Sociedade Brasileira de Dermatologia. An Bras Dermatol. 2019;94:S76-S107. doi: 10.1590/abd1806-4841.2019940211.

CONSENSO BRASILEIRO DE PSORÍASE 2024

ALGORITMO DE TRATAMENTO DA SOCIEDADE BRASILEIRA DE DERMATOLOGIA

CAPÍTULO 5

PSORÍASE EM PLACAS: QUADRO CLÍNICO E DIAGNÓSTICO

Luciena C. Martins Ortigosa1 Xinaida Taligare V. Lima2

A psoríase é dermatose inflamatória comum, com prevalência mundial variando entre 0,5 a 11,4% em adultos.1 (B) No Brasil, a prevalência é de 1,3%, variando entre 0,9 a 1,1% nas regiões Norte, Nordeste e Centro-Oeste e 1,9%, no Sul e Sudeste.2 (B) Acomete qualquer faixa etária, com maior incidência entre 30 a 40 anos e 50 a 70 anos, sem distinções quanto ao gênero.3 (B)

Além de importante predisposição genética, seu início e agravamento resultam da exposição a fatores ambientais ou comportamentais (Quadro 1).4-7 (B)

Quadro 1: Principais fatores predisponentes. 4-7

Obesidade

Tabagismo

Consumo excessivo de álcool

Estresse psicológico

Trauma (fenômeno de Koebner)

Medicamentos

Lítio

Interferons

Antimaláricos

Betabloqueadores

Imunoterapia (tratamento oncológico)

Biológicos (principalmente Anti-TNF-a, relatos com Anti-IL12/23, Anti-IL17, Anti-IL23)

Vacinas (influenza, pneumococo, tétano e difteria, febre amarela, COVID, entre outras).

Infecções

HIV

COVID

Estreptococos

1. Departamento Regional de Saúde - DRS XI Presidente Prudente - São Paulo, SP.

2. Universidade Federal do Ceará (UFC) - Fortaleza, CE

Após gatilho inicial, a psoríase tem evolução crônica, com ciclos de remissão e exacerbação, tendência a melhora no verão e piora no inverno. Geralmente, as lesões permanecem localizadas, com generalização na minoria dos casos.8 (B)

Em 90% dos pacientes, a forma de apresentação é em placas (vulgar), caracterizada por placas eritematosas e descamativas, simétricas, tipicamente em superfícies extensoras, como joelhos e cotovelos, couro cabeludo, região lombo-sacra, umbigo, palmas e plantas. O acometimento preferencial de superfícies extensoras ou outras áreas de maior atrito pode ser explicado pelo fenômeno de Koebner (isomórfico), com lesões surgindo em sítios de trauma.9,10 (B)

As placas, finas ou espessas, são geralmente bem delimitadas. O eritema varia de róseo a vermelho ou violáceo, sendo mais escuro em fototipos elevados e nos membros inferiores. Pode haver área hipocrômica ao redor das placas (halo de Woronoff). Seus formatos são variáveis (numular, anular, linear), podendo atingir vários centímetros de diâmetro. No couro cabeludo, as placas coalescem e comumente ultrapassam a linha de implantação dos cabelos.11 (B)

As escamas são tipicamente secas, branco-prateadas e, apesar de espessas, facilmente desprendem-se (sinal da vela) por meio de raspagem (curetagem de Brocq). O aparecimento de sangramentos puntiformes após destacamento das escamas, conhecido como sinal de Auspitz ou orvalho sangrante, apesar de inespecífico, é clássico na psoríase vulgar.12 As escamas podem assumir aspecto rupióide, semelhante à ostras (forma ostrácea).13 (B)

O prurido pode ocorrer em mais de 80% dos casos, envolve qualquer área do corpo e piora à noite. Calor, estresse, sudorese e pele seca são fatores de piora.14,15 (B)

O envolvimento de áreas flexoras (psoríase invertida) e genital é caracterizado por lesões bem delimitadas, úmidas, brilhantes e com raras escamas.16 (B)

Acometimento ungueal, isolado ou associado às placas, tem incidência de 80 a 90% ao longo da vida. As alterações ungueais mais comuns são o pitting ou depressão cupuliforme, a onicólise, a hiperqueratose subungueal e as “manchas de óleo”.17 (B)

Na maioria dos casos, o quadro é típico e o diagnóstico, clínico. Porém, existem situações que mimetizam outras doenças eritematodescamativas (Quadro 2).

Quadro 2: Diagnósticos diferenciais

Eczema atópico

Eczema numular

Eczema seborreico

Pitiríase rubra pilar

Pitiríase rósea de Gilbert

Lúpus cutâneo subagudo

Dermatomiosite

Líquen plano

Linfoma cutâneo de células T

Sífilis secundária

Tinea corporis

Doença de Bowen*

Doença de Paget*

*Para lesões localizadas ou únicas.

CONSENSO BRASILEIRO DE PSORÍASE 2024

ALGORITMO DE TRATAMENTO DA SOCIEDADE BRASILEIRA DE DERMATOLOGIA

A dermatoscopia revela sinais que podem corroborar o diagnóstico, além de auxiliar na avaliação da resposta ao tratamento (Quadro 3).18-22 (B)

Quadro 3: Dermatoscopia da psoríase em placas

Vasos

Escamas

Puntiformes (red dots) ou glóbulos homogêneos (Figura 1.A)

Distribuição regular ou em anéis

Linhas vermelhas – podem surgir após uso excessivo de corticoides

Brancas

Dispostas difusamente (Figura 1.B) ou no centro da placa (Figura 1.C)

Fundo

Vermelho claro ou escuro

Pontos purpúricos ou hemorrágicos – após uso de imunobiológicos (Figura 1.D)

1: Dermatoscopia de lesões de psoríase ativa (A-C) ou em tratamento (D).

(Arquivo Dermatologia - Universidade Federal do Ceará)

Os achados histológicos clássicos incluem acantose regular (hiperplasia psoriasiforme), paraqueratose, hipogranulose, papilas dérmicas alongadas, contendo capilares dilatados e tortuosos, além de infiltrado predominante de linfócitos, na derme papilar. Os neutrófilos, quando presentes, podem se estender para a camada espinhosa, formando as pústulas espongiformes de Kogoj e, na camada córnea, os microabscessos de Munro.23 Porém, estes achados mudam de acordo com o tipo, o tempo de evolução da doença, o local da coleta e o tratamento.24,25 A imunoflorescência direta está indicada em situações específicas, como nos casos onde o diagnóstico diferencial com o lúpus eritematoso e os pênfigos se faz presente.(B)

Figura

REFERÊNCIAS

1. Michalek IM, Loring B, John SM. A systematic review of worldwide epidemiology of psoriasis. J Eur Acad Dermatol Venereol. 2017;31(2): 205–12.

2. Romiti R, Amone M, Menter A, Miot HA. Prevalence of psoriasis in Brazil - a geographical survey. Int J Dermatol. 2017 Aug;56(8): e167–8.

3. Parisi R, Iskandar IYK, Kontopantelis E, Augustin M, Griffiths CEM, Ashcroft DM et al. National, regional, and worldwide epidemiology of psoriasis: systematic analysis and modelling study. BMJ. 2020 May 28:369:m1590.

4. Kumar S, Han J, Li T, Qureshi AA. Obesity, waist circumference, weight change and the risk of psoriasis in US women. J Eur Acad Dermatol Venereol. 2013;27(10):1293–8.

5. Potestio L, Lauletta G, Tommasino N, Portarapillo A, Salsano A, Battista T, et al. Risk Factors for Psoriasis Flares: A Narrative Review. Psoriasis (Auckl) 2024: 14: 39-50.

6. Kamiya K, Kishimoto M, Sugai J, Komine M, Ohtsuki M. Risk Factors for the Development of Psoriasis. Int J Mol Sci. 2019; 20(18): 4347

7. Morar N, Willis-Owen SA, Maurer T, Bunker CB. HIV-associated psoriasis: pathogenesis, clinical features, and management. Lancet Infect Dis. 2010 Jul;10(7):470-8.

8. Schön MP, Boehncke W-H. Psoriasis. N Engl J Med. 2005; 352(18):1899–912.

9. Diani M, Cozzi C, Altomare G. Heinrich Koebner and his phenomenon. JAMA Dermatology. 2016; 152(8):919.

10. Camargo CM dos S, Brotas AM, Ramos-e-Silva M, Carneiro S. Isomorphic phenomenon of Koebner: Facts and controversies. Clin Dermatol. 2013;31(6):741–9.

11. Meier M, Sheth PB. Clinical spectrum and severity of psoriasis. Curr Probl Dermatol. 2009; 38:1–20.

12. Bernhard JD. Auspitz sign is not sensitive or specific for psoriasis. J Am Acad Dermatol. 1990; 22(6):1079–81.

13. Naldi L, Gambini D. The clinical spectrum of psoriasis. Clin Dermatol. 2007; 25(6):510–8.

14. Yosipovitch G, Goon A, Wee J, Chan YH, Goh CL. The prevalence and clinical characteristics of pruritus among patients with extensive psoriasis. Br J Dermatol. 2000;143(5):969–73.

15. Amatya B, Wennersten G, Nordlind K. Patients’ perspective of pruritus in chronic plaque psoriasis: A questionnaire-based study. J Eur Acad Dermatol Venereol. 2008;22(7):822–6.

16. Omland SH, Gniadecki R. Psoriasis inversa: A separate identity or a variant of psoriasis vulgaris? Clin Dermatol. 2015;33(4):456–61.

17. Jiaravuthisan MM, Sasseville D, Vender RB, Murphy F, Muhn CY. Psoriasis of the nail: Anatomy, pathology, clinical presentation, and a review of the literature on therapy. J Am Acad Dermatol. 2007;57(1):1–27.

18. Errichetti E, Stinco G. Clinical and dermoscopic response predictors in psoriatic patients undergoing narrowband ultraviolet B phototherapy: results from a prospective study. Int J Dermatol. 2018;57(6):681–6.

19. Lallas A, Kyrgidis A, Tzellos TG, Apalla Z, Karakyriou E, Karatolias A, et al. Accuracy of dermoscopic criteria for the diagnosis of psoriasis, dermatitis, lichen planus and pityriasis rosea. Br J Dermatol. 2012;166(6):1198–205.

20. Lallas A, Argenziano G, Zalaudek I, Apalla Z, Ardigo M, Chellini P, et al. Dermoscopic hemorrhagic dots: an early predictor of response of psoriasis to biologic agents. Dermatol Pract Concept. 2016;6(4):7–12.

21. Vázquez-López F, Manjón-Haces JA, Maldonado-Seral C, Raya-Aguado C, Pérez-Oliva N, Marghoob AA. Dermoscopic features of plaque psoriasis and lichen planus: New observations. Dermatology. 2003;207(2):151–6.

22. Golińska J, Sar-Pomian M, Rudnicka L. Dermoscopic features of psoriasis of the skin, scalp and nails – a systematic review. J Eur Acad Dermatol Venereol. 2019;33(4):648–60.

23. Boehncke W, Schön MP. Psoriasis. Lancet [Internet]. 2015 Sep;386(9997):983–94. Available from: https://linkinghub.elsevier.com/retrieve/pii/S0140673614619097

24. Ferreli C, Pinna AL, Pilloni L, Tomasini CF, Rongioletti F. Histopathological aspects of psoriasis and its uncommon variants. G Ital di Dermatol e Venereol. 2018;153(2):173–84.

25. Chau T, Parsi KK, Ogawa T, Kiuru M, Konia T, Li C at al. Psoriasis or not? Review of 51 clinically confirmed cases reveals an expanded histopathologic spectrum of psoriasis. J Cutan Pathol. 2017 Dec;44(12):1018-1026.

ALGORITMO

CAPÍTULO 6

ARTRITE PSORIÁSICA

A artrite psoriásica (APs) é caracterizada como uma doença inflamatória crônica sistêmica, associada à psoríase (PsO) cutânea, que acomete até 3% da população e até 44% dos pacientes com psoríase, sem distinção de sexo e com predominância na etnia branca/ caucasiana.1-4 (A) No Brasil, a prevalência global da psoríase varia de 1,1 a 1,51% de acordo com a radiação solar, composição étnica e acesso ao dermatologista, com discrepância entre as regiões geográficas e grupos etários.5 (B)

O acometimento musculoesquelético é caracterizado por artrite, entesite e/ ou dactilite, bem como envolvimento axial com curso clínico heterogêneo e limitação funcional variável. 6 Alguns fatores de risco genéticos e ambientais, incluindo agregação familiar, estresse mecânico e certos fenótipos de manifestações cutâneas, fornecem relevante informação sobre as variáveis de gravidade e prognóstico que podem estar associadas com a transição para APs, incluindo as fases prodrômicas e pré-clínicas. 7(B)

Em 60 a 85% dos pacientes, as manifestações cutâneas precedem as queixas musculoesqueléticas, com intervalo médio de 10 anos entre os dois desfechos. No entanto, podem surgir de modo concomitante e, em 10 a 15% dos pacientes, elas podem aparecer depois do quadro articular. 8-9 (B)

Pacientes com PsO moderada a grave (PASI>10 e/ ou BSA>10) apresentam maior risco de desenvolvimento de APs, sobretudo quando há extensas áreas cutâneas comprometidas [HR=2,24; IC95% 1,23-4,08], bem como envolvimento do couro cabeludo [HR=3,89; IC95% 2,18-6,94], região interglútea e/ou perianal [HR=2,35; IC95% 1,32-4,19] e distrofia ungueal [HR=2,93; IC95% 1,68-5,12] 3, 4 (A). No entanto, a maioria dos pacientes com APs possui valores mais baixos de PASI e BSA na forma vulgar, bem como podem apresentar lesões menos extensas ou formas escondidas, comprometendo as áreas especiais (couro cabeludo, unhas, sulco interglúteo, genitais), ou forma invertida (região de dobras).10-12 (B)

Com relação ao acometimento axial da APs, há grande heterogeneidade da definição e muitas dúvidas em como caracterizá-lo clinicamente, uma vez que, até o momento, ainda não existem critérios de classificação validados. Ele pode existir de forma isolada, que representa menos de 5-10% dos casos, ou concomitante ao envolvimento periférico, conferindo maior gravidade, mas também pode ter curso assintomático ou oligossintomático, confundindo-se com quadros de lombalgia mecânica ou relacionada ao envelhecimento. Assim, um adequado diagnóstico diferencial é de fundamental importância para o manejo clínico desses pacientes, particularmente com entesopatias por sobrecarga, obesidade, osteoartrite, artrites microcristalinas, DISH, entre outras. Além disso, todas elas podem coexistir em pacientes com psoríase e APs e não são excludentes. 13-16 (B)

Com o objetivo de obter melhor acurácia para o diagnóstico correto em pacientes com psoríase e queixas musculoesqueléticas, o critério de classificação CASPAR (Figura 1) é o mais amplamente utilizado e com elevada sensibilidade e especificidade para APs. 17 (B)

1. Departamento de Especialidades Médicas da Faculdade de Ciências Médicas da Universidade do Estado do Rio de Janeiro; Hospital Universitário, Clementino Fraga Filho, Universidade Federal do Rio de Janeiro (UFRJ)- Rio e Janeiro, RJ Universidade de Brasília – UnB, Brasília, DF

2. Disciplina de Reumatologia da Unifesp/ EPM, São Paulo (SP)

Figura 1: Critério de Classificação CASPAR

É importante lembrar que o atraso diagnóstico de APs é frequente e torna a jornada do paciente longa e com implicações diretas sobre a gravidade e prognóstico. Sendo assim, alguns instrumentos de rastreamento de queixas musculoesqueléticas têm sido desenvolvidos e que podem ser aplicados pelo dermatologista ou autoaplicados pelo paciente, com o objetivo de identificar o envolvimento musculoesquelético em pacientes com psoríase e possibilitar o diagnóstico de APs mais precocemente ainda na fase de transição (Tabela 1), incluindo versões validadas no Brasil. Há revisão sistemática com meta-análise demonstrando superioridade no desempenho do EARP em relação aos outros três instrumentos (PASE, TOPAS-2 e PEST) para o mais acurado diagnóstico de APs.18 (A)

Tabela 1: Principais instrumentos para rastreamento de envolvimento musculoesquelético em pacientes com psoríase e referenciamento ao reumatologista

PASE 19, 20 15 em 2 subescalas: sintomas (7 itens) e funções (8 itens)

PEST 21, 22 5: artrite, diagnóstico médico de APs, distrofia ungueal, entesite e dactilite

TOPAS-2 23, 24 4: pele, articulações, distrofia ungueal e axial

EARP 25

10: dor articular, dor noturna, uso de AINEs, rigidez matinal, edema dos dedos, entesite

Acima 44 0,66 (0,41-0,84) 0,82 (0,63-0,93)

Acima 3 0,66 (0,50-0,78) 0,83 (0,62-0,94)

Acima 8 0,74 (0,63-0,82) 0,79 (0,58-0,92)

Acima 3 0,85 (0,80-0,88) 0,78 (0,53-0,92)

PASE: Psoriatic Arthritis Screening Evaluation; PEST: Psoriasis Epidemiology Screening Tool; EARP: Early Psoriatic Arthritis Screening Questionnaire; TOPAS-2: Toronto Psoriatic Arthritis Screen-2; AINEs: anti-inflamatórios não esteroidais; * usando estudos compilados de alta qualidade em meta-análise e baseado em Irragoni et al. 18

ALGORITMO DE TRATAMENTO DA SOCIEDADE BRASILEIRA DE DERMATOLOGIA

Diversas métricas podem ser usadas para a graduação da atividade de doença e para a avaliação da resposta ao tratamento instituído, mas que são dependentes do tipo de desfecho musculoesquelético acometido pela APs. Para o envolvimento periférico, recomenda-se o índice composto DAPSA (Disease Activity in Psoriatic Arthritis Score) que engloba a contagem articular (dor e edema) em 68/ 66 juntas, avaliação global do paciente quanto à dor e atividade da doença e a PCR (proteína C reativa). Para a entesite, o instrumento mais usado é o LEI (Leeds Enthesitis Index), mas, na prática clínica, a medida de maior impacto é a resolução total da entesite, dactilite e artrite. Mais recentemente, a Mínima Atividade de Doença (MDA – Minimal Disease Activity) tem sido usada para contemplar o envolvimento clínico da pele e musculoesquelético. Quando o paciente preenche 5 dos 7 itens do escore, ele atingiu a MDA. Não há escore específico para avaliação do envolvimento axial, mas, na prática clínica, podem ser usados o instrumento clínico BASDAI (Bath Ankylosing Spondylitis Disease Activity Index) ou composto ASDAS (Ankylosing Spondylitis Disease Activity Score) com a inclusão da PCR ou VHS, embora tenham sido desenvolvidos e validados para pacientes com espondilite anquilosante (Figura 2). 26-32 (B)

Figura 2: Principais instrumentos de avaliação de pacientes com doença psoriásica, incluindo domínios da pele, articulação e êntese, bem como função, qualidade de vida e índices compostos

Com relação ao tratamento da APs, existem diversas propostas atuais de tratamento, incluindo os manuais de conduta do GRAPPA (Group for Research and Assessment of Psoriasis and Psoriatic Arthritis)33-34 (Figura 3), Eular (European League Against Rheumatism)35 e SBR (Sociedade Brasileira de Reumatologia). 36 A interdisciplinaridade com a dermatologia é estimulada e aumenta a chance de boa resposta. As principais semelhanças e diferenças podem ser vistas na tabela 2 e maiores detalhes podem ser encontrados e explorados nas publicações oficiais de cada um deles.

Figura 3: Recomendações do GRAPPA para o tratamento da artrite psoriásica

Tabela 2: Principais semelhanças e diferenças entre os atuais manuais de conduta terapêutica em pacientes com artrite psoriásica.

Manual de conduta GRAPPA Eular SBR

Domínios incluídos

Artrite, entesite, dactilite, axial, DII, uveíte

Artrite (oligo e poli), entesite, dactilite, axial

Artrite, entesite, dactilite, axial

Domínios não contemplados Oligo vs. poli pele, unha, DII, uveíte pele, unha, DII, uveíte

AINEs e infiltrações locais com GCs Sim Sim Sim

Evitar GCs sistêmicos Sim Sim Sim

MMCDcs

MMCDb

MMCDae

MTX, LEF, SSZ

iTNF, iIL17, iIL23, iIL12/23, Abata

MTX. LEF, SSZ

iTNF, iIL17, iIL23, iIL12/23

MTX, LEF, SSZ, CsA

iTNF, iIL17, iIL23, iIL12/23, Abata

iJAKs, Apre iJAKs, Apre *

GRAPPA: Group for Research and Assessment of Psoriasis and Psoriatic Arthritis; Eular: European League Against Rheumatism; SBR: Sociedade Brasileira de Reumatologia; MMCD: medicamento modificador do curso de doença; sc: sintéticos convencionais; b: biológico; ae: alvo-específico (pequenas moléculas); DII: doença inflamatória intestinal; MTX: metotrexato; LEF: leflunomida; SSZ: sulfassalazina; CsA: ciclosporina; iJAKs: inibidor Janus kinase; iIL17: inibidores da interleucina 17; iIL23: inibidores da interleucina 23; Abata: abatacepte; Apre: apremilast; AINEs: anti-inflamatórios não esteroidais; GCs: glicocorticosteroides; * publicação antes dos resultados dos ensaios clínicos e aprovação das MMCDae

ALGORITMO DE TRATAMENTO DA SOCIEDADE BRASILEIRA DE DERMATOLOGIA

Em todos eles, a abordagem não farmacológica é muito recomendada para a otimização da resposta clínica e laboratorial ao tratamento medicamentoso e inclui perda de peso, controle da síndrome metabólica e resistência periférica à insulina, bem como de outras comorbidades (obesidade, dislipidemia, disglicemia, hipertensão arterial, depressão, ansiedade, esteatohepatite não alcoólica, entre outras), reabilitação (educação sobre a doença, fisioterapia, terapia ocupacional, uso de órteses, exercícios físicos regulares, proteção articular), mudança dos hábitos de vida (interrupção do tabagismo e ingestão de bebidas alcoólicas, estímulo para a prática regular de exercícios físicos e melhor qualidade do sono). Em casos mutilantes ou com grave comprometimento funcional, pode ser indicada a abordagem cirúrgica.

Na estratégia medicamentosa, a meta é alcançar o alvo e a mínima atividade de doença em todos os desfechos, incluindo pele e unha, êntese, articulação e manifestações axiais de atividade, bem como envolvimento extra-musculoesquelético, como doença inflamatória intestinal e uveíte recorrente. Mais recentemente, os desfechos relatados pelos pacientes (PROs: Patient-reported outcomes), tais como dor, função, qualidade de vida, aspectos emocionais e sociais, também têm sido incorporados, pois fornecem uma visão mais ampla do impacto e carga da doença sob a perspectiva do paciente, permitindo melhor personalização das expectativas e do manejo da doença. A periodicidade de avaliação entre as consultas vai depender da gravidade e resposta clínica individual, mas, em geral, recomenda-se a cada 12-16 semanas, a fim de otimizar as metas de tratamento.

Em linhas gerais, o uso de AINEs (anti-inflamatórios não esteroidais) deve ser feito de forma pontual e para alívio sintomático, respeitando as contraindicações clássicas e monitoramento da toxicidade. O uso de glicocorticosteroides sistêmicos deve ser evitado e, pode ser usado, em casos refratários e de difícil manejo. Por outro lado, o uso intra- ou peri-articular pode ser feito em casos de artrite/ entesite/ dactilite, sobretudo em quadros que acometem um único sítio ou em casos recorrentes, de modo pontual e para alívio de dor e edema local. O metotrexato é a medicação modificadora do curso de doença (MMCD) convencional sintético como melhor desempenho para a abordagem inicial ou manutenção em combinação com outros mecanismos de ação. O uso de MMCDs biológicos ou alvo-específicos pode ser feito em pacientes com resposta inadequada aos convencionais com considerações a cada domínio, resposta prévia, intolerâncias e contraindicações tradicionais.

Mais recentemente, tem-se descrito uma nova definição de pacientes com difícil manejo ou tratamento (D2M ou D2T), 37, 38 que inclui refratariedade do processo inflamatório propriamente dito com sinais objetivos de inflamação (clínico, laboratorial ou por imagem) e falha a 2 ou mais MMCDb ou MMCDae com distintos mecanismos de ação, bem como relacionado a condições não inflamatórias, como comorbidades e aspectos da saúde mental e ocupacional. Nesses casos, combinações de estratégias ou de medicações, incluindo inter e multidisciplinaridade, podem ser usadas para melhorar a qualidade de vida desses indivíduos. (B)

REFERÊNCIAS

1. Scotti L, Franchi M, Marchesoni A, et al. Prevalence and incidence of psoriatic arthritis: A systematic review and meta-analysis. Semin Arthritis Rheum. 2018; 48(1): 28-34.

2. Ranza R, Carneiro S, Qureshi AA, et al. Prevalence of psoriatic arthritis in a large cohort of Brazilian patients with psoriasis. J Rheumatol. 2015;42(5): 829-34.

3. Alinagui F, Calov M, Kristensen LE, et al. Prevalence of psoriatic arthritis in patients with psoriasis: A systematic review and meta-analysis of observational and clinical studies. J Am Acad Dermatol. 2019; 80 (1): 251-265.

4. Ogdie A, Weiss P. The epidemiology of psoriatic arthritis. Rheum. Dis. Clin. North Am. 2015; 41: 545-568.

5. Romiti R, Amone M, Menter A, Miot HA. Prevalence of psoriasis in Brazil - a geographical survey. Int J Dermatol. 2017; 56 (8): e167-e8.

6. Mease PJ, Garg A, Helliwell PS, Park JJ, Gladman DD. Development of criteria to distinguish inflammatory from noninflammatory arthritis, enthesitis, dactylitis, and spondylitis: a report from the GRAPPA 2013 Annual Meeting. J Rheumatol. 2014; 41 (6): 1249-51.

7. Scher JU, Ogdie A, Merola JF, Ritchlin C. Preventing psoriatic arthritis: focusing on patients with psoriasis at increased risk of transition. Nat Rev Rheumatol. 2019;15(3):153-66

8. Coates LC, Helliwell PS. Psoriatic arthritis: state of the art review. Clin Med (Lond). 2017; 17 (1): 65-70

9. Calabresi E, Monti S, Governato G, Carli L. One year in review 2018: psoriatic arthritis. Clin Exp Rheumatol. 2019; 37 (2): 167-178.

10. Watad A, Eshed I, McGonagle D. Lessons learned from imaging on enthesitis in psoriatic arthritis. Isr Med Assoc J. 2017; 19 (11): 708-711.

11. Klaassen KM, Ploegmakers MJ, van de Kerkhof PC, Klein WM, Pasch MC. Subclinical enthesitis in nail psoriasis patients: a case-control study. J Dtsch Dermatol Ges. 2017; 15 (4): 405-412.

12. Tan AL, Benjamin M, Toumi H, Grainger AJ, Tanner SF, Emery P, McGonagle D. The relationship between the extensor tendon enthesis and the nail in distal interphalangeal joint disease in psoriatic arthritis: a high-resolution MRI and histological study. Rheumatol (Oxford). 2007; 46 (2): 253-256.

13. Yap K, Ye J, Li S, Gladman D, Chandran V. Back pain in Psoriatic Arthritis: Defining prevalence, characteristics and performance of inflammatory back pain criteria in psoriatic arthritis. Ann Rheum Dis. 2019; 0:1-5.

14. Feld J, Chandran V, Haroon N, Inman R, Gladman D. Axial disease in psoriatic arthritis and ankylosing spondylitis: a critical comparison. Nat Rev Rheumatol. 2018; 14 (6): 363-371.

15. Feld J, Chandran V, Gladman DD. What Is Axial Psoriatic Arthritis? J Rheumatol. 2018; 45 (12): 1611-13.

16. Feld J, Ye JY, Chandran V, Inman RD, Haroon N, Cook R, Gladman DD. Is axial psoriatic arthritis distinct from ankylosing spondylitis with and without concomitant psoriasis? Rheumatol (Oxford). 2019: kez457.

17. Taylor W, Gladman D, Helliwell P, Marchesoni A, Mease P, Mielants H; CASPAR Study Group. Classification criteria for psoriatic arthritis: development of new criteria from a large international study. Arthritis Rheum. 2006; 54: 2665-73.

18. Iragorri N, Hazlewood G, Manns B, Danthurebandara V, Spackman E. Psoriatic arthritis screening: a systematic review and meta-analysis. Rheumatology. 2019; 58: 692707.

19. Husni ME, Meyer KH, Cohen DS, Mody E, Qureshi AA. The PASE questionnaire: pilot-testing a Psoriatic Arthritis Screening and Evaluation tool. J Am Acad Dermatol 2007;57:5817.

20. Costa ZC, Goldenstein-Schainberg C, Carneiro S et al. Semantic and psychometric validation of the Brazilian Portuguese version (PASE-P) of the Psoriatic Arthritis Screening and Evaluation questionnaire. PLoS One. 2018; 13 (10): e0205486.

21. Ibrahim GH, Buch MH, Lawson C, Waxman R, Helliwell PS. Evaluation of an existing screening tool for psoriatic arthritis in people with psoriasis and the development of a new instrument: the Psoriasis Epidemiology Screening Tool (PEST) questionnaire. Clin Exp Rheumatol. 2009;27:46974

22. Mazzotti NG, Palominos PE, Bredemeier M, Kohem CL, Cestari TF. Cross-cultural validation and psychometric properties of the Brazilian Portuguese version of the Psoriasis Epidemiology Screening Tool (PEST-bp). Arch Dermatol Res. 2019.

23. Gladman DD, Schentag CT,Tom BDM et al. Development and initial validation of a screening questionnaire for psoriatic arthritis: the Toronto Psoriatic Arthritis Screen (ToPAS). Ann Rheum Dis. 2009;68:497501.

24. Tom BD, Chandran V, Farewell VT, Rosen CF, Gladman DD. Validation of the Toronto Psoriatic Arthritis Screen Version 2 (ToPAS 2). J Rheumatol. 2015; 42 (5): 841-6.

ALGORITMO DE TRATAMENTO DA SOCIEDADE BRASILEIRA DE DERMATOLOGIA

25. Tinazzi I, Adami S, Zanolin EM et al. The early psoriatic arthritis screening questionnaire: a simple and fast method for the identification of arthritis in patients with psoriasis. Rheumatology (Oxford). 2012;51:205863.

26. Mease PJ. Measures of psoriatic arthritis: Tender and Swollen Joint Assessment, Psoriasis Area and Severity Index (PASI), Nail Psoriasis Severity Index (NAPSI), Modified Nail Psoriasis Severity Index (mNAPSI), Mander/Newcastle Enthesitis Index (MEI), Leeds Enthesitis Index (LEI), Spondyloarthritis Research Consortium of Canada (SPARCC), Maastricht Ankylosing Spondylitis Enthesis Score (MASES), Leeds Dactylitis Index (LDI), Patient Global for Psoriatic Arthritis, Dermatology Life Quality Index (DLQI), Psoriatic Arthritis Quality of Life (PsAQOL), Functional Assessment of Chronic Illness Therapy-Fatigue (FACIT-F), Psoriatic Arthritis Response Criteria (PsARC), Psoriatic Arthritis Joint Activity Index (PsAJAI), Disease Activity in Psoriatic Arthritis (DAPSA), and Composite Psoriatic Disease Activity Index (CPDAI). Arthritis Care Res (Hoboken). 2011; 63 Suppl 11: S64-85.

27. Coates LC, Fransen J, Helliwell PS. Defining minimal disease activity in psoriatic arthritis: a proposed objective target for treatment. Ann Rheum Dis. 2010; 69 (1): 48-53.

28. Coates LC, Helliwell PS. Validation of minimal disease activity criteria for psoriatic arthritis using interventional trial data. Arthritis Care Res (Hoboken). 2010; 62 (7): 965-9.

29. Schoels M, Aletaha D, Funovits J, et al. Application of the DAREA/DAPSA score for assessment of disease. Ann Rheum Dis. 2010; 69: 1441-7.

30. Schoels MM, Aletaha D, Alasti F, Smolen JS. Disease activity in PsA: defining remission and treatment success using the DAPSA score. Ann Rheum Dis. 2016; 75 (5): 811-8.

31. Healy PJ, Helliwell PS. Measuring clinical enthesitis in psoriatic arthritis: assessment of existing measures and development of an instrument specific to psoriatic arthritis. Arthritis Rheum. 2008; 59 (5): 686-91.

32. Helliwell PS, Kavanaugh A. Comparison of composite measures of disease activity in psoriatic arthritis using data from an interventional study with golimumab. Arthritis Care Res. (Hoboken). 2014; 66 (5): 749-56.

33. Coates LC, Corp N, van der Windt DA, O’Sullivan D, Soriano ER, Kavanaugh A. GRAPPA Treatment Recommendations: 2021 Update. J Rheumatol. 2022; 49 (6 Suppl 1): 52-54.

34. Soriano ER, Coates LC, Kavanaugh A. GRAPPA 2021 Treatment Recommendations for Psoriatic Arthritis. J Rheumatol. 2023; 50 (Suppl 2): 31-32.

35. Gossec L, Kerschbaumer A, Ferreira RJO, Aletaha D, Baraliakos X, Bertheussen H, Boehncke WH, Esbensen BA, McInnes IB, McGonagle D, Winthrop KL, Balanescu A, Balint PV, Burmester GR, Cañete JD, Claudepierre P, Eder L, Hetland ML, Iagnocco A, Kristensen LE, Lories R, Queiro R, Mauro D, Marzo-Ortega H, Mease PJ, Nash P, Wagenaar W, Savage L, Schett G, Shoop-Worrall SJW, Tanaka Y, Van den Bosch FE, van der Helm-van Mil A, Zabotti A, van der Heijde D, Smolen JS.EULAR recommendations for the management of psoriatic arthritis with pharmacological therapies: 2023 update. Ann Rheum Dis. 2024; 83 (6): 706-719.

36. Carneiro S, Palominos PE, Anti SMA, Assad RL, Gonçalves RSG, Chiereghin A, Lyrio AM, Ximenes AC, Saad CG, Gonçalves CR, Kohem CL, Marques CDL, Schaimberg CG, de Souza Meirelles E, Resende GG, Pieruccetti LB, Keiserman MW, Yazbek MW, Sampaio-Barros PD, da Cruz Lage R, Bonfiglioli R, Oliveira TL, Azevedo VF, Bianchi WA, Bernanrdo WM, dos Santos Simões R, de Medeiros Pinheiro M, Campanholo CB. Brazilian Society of Rheumatology 2020 guidelines for psoriatic arthritis. Adv Rheumatol. 2021; 61 (1): 69.

37. Singla S, Ribeiro A, Torgutalp M, Mease PJ, Proft F. Difficult-to-treat psoriatic arthritis (D2T PsA): a scoping literature review informing a GRAPPA research project. RMD Open. 2024; 10 (1): e003809. doi: 10.1136/rmdopen-2023-003809.

38. Ribeiro AL, Singla S, Chandran V, Chronis N, Liao W, Lindsay C, Soriano ER, Mease PJ, Proft F. Deciphering difficult-to-treat psoriatic arthritis (D2T-PsA): a GRAPPA perspective from an international survey of healthcare professionals. Rheumatol Adv Pract. 2024; 8 (3): rkae074. doi: 10.1093/rap/rkae074.

CAPÍTULO 7

TRATAMENTO TÓPICO

Mônica Nunes de Souza Santos1

Samir de Figueiredo Azouz ²

A terapia tópica está indicada para todos os pacientes com psoríase, seja em monoterapia, na psoríase leve, ou como tratamento adjuvante nas formas moderadas a graves.1 Dentre os tratamentos tópicos destacam-se os emolientes, ceratolíticos, corticoesteroides, análogos da vitamina D, imunomoduladores, derivados do alcatrão e antralina.

EMOLIENTES

Devem ser incluídos no tratamento da psoríase, como coadjuvantes, em alternância com produtos ativos e nas fases assintomáticas. Podem ser utilizados isoladamente ou associados com ceratolíticos ou corticoides tópicos.1,2 Ajudam a normalizar a hiperproliferação, a diferenciação e apoptose celular, além de exercerem efeito anti-inflamatório e melhorarem a função de barreira cutânea. 2,3,4 (B)

CERATOLÍTICOS

Os ceratolíticos diminuem a descamação da pele hiperceratótica, ajudam no alívio do prurido e no reparo de barreira cutânea.5 Os mais usados são a uréia e o ácido salicílico. A uréia potencializa a penetração de corticoides, diminui a perda de água transepidérmica e melhora a hidratação da pele. A uréia pode causar irritação e prurido local, principalmente em áreas sensíveis e em altas concentrações. 6,7

O ácido salicílico em concentrações ≥ 5% tem ação ceratolítica profunda, diminuindo também o prurido, a descamação e melhorando a penetração de outros ativos.8 Em concentrações de 2-5% combinado com dipropionato de betametasona ou furoato de mometasona, por até três semanas, 9,10,11 mostrou melhor eficácia na redução dos índices de gravidade, da descamação e do prurido, do que o corticoide usado isoladamente.12 Deve-se ter cautela com uso do ácido salicílico, devido ao risco de intoxicação (salicilismo), que pode ocorrer após tratamentos prolongados, em áreas extensas do corpo e em concentrações > 10%, especialmente em crianças abaixo de 12 anos de idade, pacientes com insuficiência renal ou hepática.13 Na necessidade de tratar áreas extensas, fazer tratamento rotativo14. O ácido salicílico pode, também, diminuir a eficácia do calcipotriol e deve-se evitar seu uso na região genital, áreas de pele mais fina e semimucosas.5 (B)

CORTICOSTEROIDES TÓPICOS

Os corticosteroides tópicos têm ação antiproliferativa, imunossupressora, antipruriginosa, anti-inflamatória e vasoconstritora e são os medicamentos tópicos mais utilizados na psoríase16, especialmente, propionato de clobetasol a 0,05% e o dipropionato de betametasona 0,05 mg/g. Em placas muito espessas, pode ser recomendada a oclusão ou associação com agentes ceratolíticos, facilitando a penetração da medicação e potencializando o efeito terapêutico.17,18, 19

1. Universidade do Estado do Amazonas (UEA) - Amazonas, AM

2. Universidade Federal da Paraíba (UFP) - Paraíba, PB

ALGORITMO DE TRATAMENTO DA SOCIEDADE BRASILEIRA DE DERMATOLOGIA

Dentre os efeitos adversos, destacam-se a atrofia da epiderme, surgimento de estrias e púrpura, dermatite de contato, sensação de ardência e queimação no local de aplicação.20 Taquifilaxia e rebote podem ocorrer, inclusive com surgimento da forma pustulosa da psoríase após a retirada do corticosteroide tópico.21 A aplicação em grandes superfícies pode levar a absorção sistêmica e hipercortisolismo.16 É importante avaliar alternância com outras medicações tópicas. Na gravidez, deve-se avaliar os riscos e benefícios, pois são considerados categoria C.22 (B)

ANÁLOGOS DA VITAMINA D

Tem como propriedades o estímulo à diferenciação dos queratinócitos, a inibição da proliferação epidérmica e a modificação da resposta imune pela ligação aos receptores da vitamina D. 23

O calcipotriol pomada 50mcg/g, análogo sintético da vitamina D, tem ação entre 6 e 8 semanas, sendo tão eficaz quanto os corticoides de média e alta potência, com menos efeitos colaterais.24 É seguro e, em monoterapia, tem eficácia média para o tratamento das formas leves e moderadas de psoríase. Quando usado em esquema combinado ou sequencial, com corticoterapia tópica, permite períodos de remissão mais prolongados.25 Podem causar irritação no local da aplicação, com prurido, eritema e ardor, foliculites e alterações da pigmentação nos locais de aplicação. São considerados medicamentos categoria C, devendo ser usados com cautela na gravidez e lactação.26,27 São contraindicações relativas ao uso do calcipotriol, as doenças que alterem o metabolismo do cálcio e terapêuticas com medicações que causem hipercalcemia. 28 (B)

IMUNOMODULADORES

Na psoríase seu uso é off-label 29, 30 Há duas preparações: tacrolimo (pomada 0,03% e 0,1%) aprovados para > 2 anos e > 16 anos de idade respectivamente31 e pimecrolimo (creme 1%) aprovada para > 3 meses de idade.32,8 Há eficácia destes na psoríase em face, genitália e intertriginosa.31,33 O efeito adverso mais comum é a irritação, transitória e mais associada ao tacrolimo (B).34 Não existem dados adequados para o uso dessas medicações em mulheres grávidas e na lactação.33

DERIVADOS DO ALCATRÃO E ANTRALINA

O coaltar é composto derivado do alcatrão que devido a destilação e emulsificação produz o LCD.35,36 O mecanismo de ação provável é a diminuição da proliferação celular dos queratinócitos, potencializado em combinação com radiação ultravioleta B.37

O alcatrão consiste em inúmeros compostos, sendo o carbazol responsável pela eficácia no tratamento na psoríase. É angiogênica e antiinflamatória, inibe a produção de IL-15 e reduz a atividade do óxido nítrico induzível (iNOS).38, 39,40

O coaltar pode ser feito sob diferentes veículos, de acordo com a área a ser tratada. Os efeitos colaterais mais comuns são manchas na pele, roupas e odor desagradável. Reações fotoalérgicas, fototóxicas, prurido, foliculite e erupções acneiformes são descritas. Absorção sistêmica e toxidade são quase inexistentes. Sua disponibilidade tem sido cada vez mais restrita. A aplicação de alcatrão associado à radiação UVB é o método de Goeckerman. 40,41

A antralina é um derivado sintético da crisarobina de uso restrito. Pode ser usada em baixas (0,1 a 5%) ou altas concentrações (1 a 3%) em aplicações de 15 a 30 minutos. Pouco utilizada devido ao alto potencial irritativo. A aplicação de antralina associada à radiação UVB é o método de Ingram.35, 37, 42

REFERÊNCIAS

1. April W Armostrong, Charlotte Read. Pathophysiology, Clinical, Presentation and Treatment of Psoriasis. A review. JAMA 2020; 232 (19): 1945-1960.

2. Koo K, Jeon C, Bhutani T. Beyond monotherapy: a systematic review on creative strategies in topical therapy of psoriasis. J Dermatol Treat. 2017;702-8.

3. Mrowietz U, de Jong EM, Kragballe K, Langley R, Nast A, Puig L et al. A consensus report on appropriate treatment optimization and transitioning in the management of moderate-to-severe plaque psoriasis. J Eur Acad Dermatol Venereol. 2014;438-53.

4. Jacobi A, Mayer A, Augustin M. Keratolytics and emollients and their role in the therapy of psoriasis: a systematic review. Dermatol Ther (Heidelb).2015;1-18.

5. Draelos, ZD. The Efficacy and Tolerability of Turmeric and Salicylic Acid in Psoriasis Treatment. Psoriasis 2022; 12:63-71

6. Witman PM. Topical therapies for localized psoriasis. Mayo Clin Proc. 2001; 943–9.

7. Pan M, Heinecke G, Bernardo S, Tsui C, Levitt J. Urea: a comprehensive review of the clinical literature. Dermatol Online J. 2013;20392.

8. Torsekar R, Gautam MM. Topical therapies in psoriasis. Indian Dermatol Online J. 2017;235-45.

9. Shalaby, AR, Gazaverly, OE, Abdallah, M. Cubosomal 1Nano Drug Delivery System for Enhanced Management of Scalp Psoriasis. Int J Nanomedicine 2022; 17:1659-1677.

10. Chandy RJ, Dao DD, Rivis CC, Shan DM, Feldman SR. Noncorticosteroid Topical Therapies for the Treatment of Plaque Psoriasis: A Narrative Review. J Pharm Technol. 2023 Oct;39(5):247-255.

11. Paul C, Bang B, Lebwohl M Fixed combination calcipotriol plus betamethasone dipropionate aerosol foam in the treatment of psoriasis vulgaris: rationale for development and clinical profile. Expert Opin Pharmacother. 2017; 18 (1): 115-121.

12. Megna M, Cinelli E, Camela E, Fabbrocini G Calcipotriol/betamethasone dipropionate formulations for psoriasis: an overview of the options and efficacy data. Expert Rev Clin Immunol. 2020 Jun;16(6):599-620.

13. Madan RK, Levitt J. A review of toxicity from topical salicylic acid preparations. J Am Acad Dermatol. 2014 Apr;70(4):788-792.

14. Yeoh SC, Goh CF. Topical delivery of salicylates. Drug Deliv Transl Res. 2022 May;12(5):981-1001.

15. Chiricozzi A, Pimpinelli N, Ricceri F, Bagnoni LB, Castelli A, Fimiani M, Franco M, Mazzatenta C, Niccoli MC, Salvatore Panduri S, Pellegrino M, Sirna R, Volpi V, Romanell M, Prignano F. Treatment of psoriasis with topical agents: Recommendations from a Tuscany Consensus. Dermatologic Therapy. 2017; 30: e12549.

16. Stacey SK, McEleney M. Topical Corticosteroids: Choice and Application. Am Fam Physician. 2021 Mar 15;103(6):337-343

17. Payne J, Habet KA, Pona A, Feldman SR. A Review of Topical Corticosteroid Foams. J Drugs Dermatol. 2019;18(8):756-770.

18. Decroix J, Pres H, Tsankov N, Poncet M, Arsonnaud S. Clobetasol propionate lotion in the treatment of moderate to severe plaque-type psoriasis. Cutis. 2004;74:201-6.

19. Xia L, Li R, Wang Y, Lin Z, Zheng J, Li X, Lu Q, Zhang J, Jin H, Fu L, Zhang X, Liu Y, Yang S, Xiao F, Gao XH. Efficacy, safety, and cost-effectiveness of all-trans retinoic acid/Clobetasol Propionate Compound Ointment in the treatment of mild to moderate psoriasis vulgaris: A randomized, single-blind, multicenter clinical trial. Dermatol Ther. 2018; 31(5):e12632.

20. Stein Gold LF, Kircik LH, Pariser DM. Understanding topical therapies for psoriasis. Cutis. 2019 Apr;103(4S): S8-S12.

21. Gottlieb AB, Ford RO, Spellman MC. The efficacy and tolerability of clobetasol propionate foam 0.05% in the treatment of mild to moderate plaque-type psoriasis of nonscalp regions. J Cutan Med Surg. 2003; 7:185-92.

22. Wollina U, Tirant M, Vojvodic A, Lotti T. Treatment of Psoriasis: Novel Approaches to Topical Delivery. J Med Sci. 2019 Sep 30; 7(18):3018-3025.

23. Megna M, Cinelli E, Camela E, Fabbrocini G. Calcipotriol/betamethasone dipropionate formulations for psoriasis: an overview of the options and efficacy data. Expert Rev Clin Immunol. 2020;16(6):599-620.

24. Ren J, Zhu Q, Wang S, Li X, Sun Z, Li N, Feng J, Ding H, Dong S, Wang H. Clinical efficacy and safety of using calcipotriol-betamethasone compounding agent for psoriasis treatment: a systematic review and meta-analysis. Arch Dermatol Res. 2022; 314(7):633-641.

25. Zhao Y, Asahina A, Asawanonda P, Frez ML, Imafuku S, Hyun Kim D, Theng C, Wang L, Zhang JA, Zimmo S. Systematic review and practical guidance on the use of topical calcipotriol and topical calcipotriol with betamethasone dipropionate as long-term therapy for mild-to-moderate plaque psoriasis. J Dermatol. 2021; 48(7):940-960.

26. Torres T, Galván J, Crutchley N, Praestegaard M, Iversen L, Gisondi P, Carrascosa JM, Halioua B, Bewley A, Pinter A. Calcipotriol and Betamethasone Dipropionate Cream Based on PAD Technology for the Treatment of Plaque Psoriasis: A Narrative Review. Dermatol Ther (Heidelb). 2023;13(10):2153-2169.

27. Rudnicka L, Olszewska M, Goldust M, Waśkiel-Burnat A, Warszawik-Hendzel O, Dorożyński P, Turło J, Rakowska A. Efficacy and Safety of Different Formulations of Calcipotriol/Betamethasone Dipropionate in Psoriasis: Gel, Foam, and Ointment. J Clin Med. 2021 Nov 28;10(23):5589.

28. Aschoff R, Bewley A, Dattola A, De Simone C, Lahfa M, Llamas-Velasco M, Martorell A, Pavlovic M, Sticherling M. Beyond-Mild Psoriasis: A Consensus Statement on Calcipotriol and Betamethasone Dipropionate Foam for the Topical Treatment of Adult Patients. Dermatol Ther (Heidelb). 2021;11(5):1791-1804.

29. Marsland AM, Griffiths CE. The macrolide immunosuppressants in dermatology: Mechanisms of action. Eur J Dermatol 2002;618-22.

30. Mahrle G. Dithranol. Clin Dermatol. 1997; 15:723-37.[PubMed: 9313971]

31. Malecic N, Young H. Tacrolimus for the management of psoriasis: clinical utility and place in therapy. Psoriasis (Auckl) 2016;153-63.

32. Pimecrolimo. [Bula]. São Paulo:Novartis; 2015.

33. Wang C, Lin A. Efficacy of topical calcineurin inhibitors in psoriasis. J Cutan Med Surg 2014; 8-14.

34. Dähnhardt-Pfeiffer S, Dähnhardt D, Buchner M, Walter K, Proksch E, Fölster-Holst R. Comparison of effects of tacrolimus ointment and mometasone furoate cream on the epidermal barrier of patients with atopic dermatitis. J Dtsch Dermatol Ges. 2013;437-43.

35. Tauscher AE, Fleischer AB Jr., Phelps KC, Feldman SR. Psoriasis and pregnancy. J Cutan Med Surg. 2002;561-70.

36. Carneiro S, Ramos-e-Silva M. Fundamentos de Psoríase: Tratamento tópico. 1 ed. Rio de Janeiro: Atheneu, 2018

37. Paghdal KV, Schwartz RA. Topical coal tar: back to the future. J Am Acad Dermatol. 2009;61(2):294-302.

38. Romiti R. Compêndio de Psoríase: tratamentos tópicos. 2ed. Rio de Janeiro: Elservier,2013.

39. Sekhon S, Jeon C, Nakamura M, Afifi L, Yan D, Wu JJ, Liao W, Bhutani T. Review of the mechanism of action of coal tar in psoriasis. J Dermatolog Treat. 2018; 29(3):230-232.

40. Arbiser JL, Govindarajan B, Battle TE, Lynch R, Frank DA, Ushio-Fukai M, Perry BN, Stern DF, Bowden GT, Liu A, Klein E, Kolodziejski PJ, Eissa NT, Hossain CF, Nagle DG. Carbazole is a naturally occurring inhibitor of angiogenesis and inflammation isolated from antipsoriatic coal tar. J Invest Dermatol. 2006; 126(6):1396-402.

41. Moustafa GA, Xanthopoulou E, Riza E, Linos A. Skin disease after occupational dermal exposure to coal tar: a review of the scientific literature. Int J Dermatol. 2015; 54(8):868-79.

42. Hostein J, Fehrenbacher B, Brück J, Müller-Hermelink E, Schäfer J, Carevic M, Schittek B, Schaller M, Ghoreschi K, Eberle FC. Anthralin modulates the expression. Pattern of cytokeratin and antimicrobial peptides by psoriatic keratinocytes. J Dermatol Sci. 2017; 87(3): 236-245.

CAPÍTULO 8

FOTOTERAPIA

Roberta Buense1

Rosana Lazzarini2

Terapia com radiação ultravioleta A e B (R-UVA e R-UVB) para o controle das dermatoses, seguem as normas e os critérios com variação metodológica (frequência, uso de emoliente, controle da dose, aferição do equipamento) e aderência do paciente.1,2

PUVA SORALENICO + R-PUVA 320-400 NM:

PUVA cabine: 8-metoxipsoraleno 0,5mg/kg cápsulas gelatinosas. Fortes evidencias da resposta como monoterapia e em terapias combinadas com ou sem manutenção.3,4,5 (A)

PUVA localizado: trissoralen 0,5 a 1 % em veículo emoliente, menor risco de fototoxicidade. Indicado nas formas palmoplantares.1,4 (B)

Efeitos adversos: Agudos fototoxicidade, náusea, prurido, foto-onicólise e melanoníquia. Tardios lentigos e fotocarcinogenese.3 (B)

UVBNB (NARROW BAND) R-UVB 311-313 NM:

Recomendado nas formas em placa e extensas.4,5 (A) Duas ou três sessões semanais têm eficácia semelhante, maior frequência reduz o tempo de tratamento.1,6 Atinge PASI 75 em monoterapia.1,3,6 (A) Pacientes tratados para psoríase e dermatite atópica mostram melhora na qualidade de vida, mais significativo na psoríase.7 (B)

Seguro na gestação e amamentação, pode ser primeira escolha. 3 (B) O mesmo em relação às crianças, com boas respostas. 8,9 (B)

Efeitos adversos - deficiência de folato, queimaduras (pele e oculares), catarata e risco mínimo câncer da pele não melanoma, incluindo genital masculino.3 (B)

RECOMENDAÇÕES PARA PUVA E UVBNB

UVBnb é recomendado para fototipos 1 a 3, crianças e gestantes; e PUVA em fototipo elevado, placas espessas e em pés e mãos. 1,3 PUVA é mais eficaz que UVBnb na psoríase em placas, porém com mais efeitos adversos a longo prazo.1,3 Fototerapia atrasa em até um ano o início de drogas sistêmicas, diminuindo custos para o sistema público de saúde.10

1. Clínica de Dermatologia da Santa Casa de Misecórdia de São Paulo - São Paulo, SP

2. Faculdade de Ciencias Médicas da Santa Casa de Misecórdia de São Paulo - São Paulo, SP

TRATAMENTOS COMBINADOS

Envolvem duas ou mais terapêuticas com diferentes mecanismos de ação e perfil de segurança, visando controle da doença e redução dos efeitos adversos.4

TÓPICOS

Medicação tópica e fototerapia podem ser associados. Indicado nos casos sem controle apenas com tópicos ou nas formas extensas refratárias.4 (B para UVB, A para PUVA)

Calcipotriol – maior eficácia em comparação à monoterapia em ambos os tratamentos, eventos adversos semelhantes aos tratamentos isolados. Diminui a dose total de UVBnb em estudo de 12 semanas.11 Uso após a fototerapia ou ao deitar evita irritação.4,12

Coaltar – O Liquor Carbonis Detergens (LCD) associado à UVBnb é mais eficaz que fototerapia isolada. Antralina 2% 10 a 30 minutos diários associado à UVBnb, durante 8 semanas mostra bons resultados 4, 12,13

Corticoesteróide tópico – Não há evidências, mas a combinação de UVBnb pode ser benéfica em alguns casos.4,12

DROGAS CLÁSSICAS

Maior eficácia na associação segundo avaliação do PGA e PASI, nas formas graves. Útil na manutenção a longo prazo após período de uso das medicações sistêmicas.4,13 (B)

Acitretina – Eficaz com UVB (re-UVB) ou PUVA (re-PUVA), menor número final de exposições e dose acumulada de R-UV. Dose máxima 25 mg/dia e R-UV reduzida em 50%, pois há diminuição da dose eritematosa mínima. Se introduzida antes, a fototerapia inicia após duas semanas, com protocolo de dosagem usual.4,13 (B)

Ciclosporina – A longo prazo contraindicada por risco de carcinogênese. Em curto prazo, pode ser feita até controle e depois manutenção com fototerapia, abreviando o período de sobreposição das terapias, com risco de malignidade teoricamente insignificante.4,13 (B)

Metotrexato – Estudos de eficácia e segurança mostraram sinergismo na combinação com UVBnb ou PUVA. Início três semanas antes da fototerapia, após melhora suspende-se a droga mantendo fototerapia. Nenhum estudo investigou as consequências a longo prazo dessa combinação, como carcinogênese.4,13 (B)

IMUNOBIOLÓGICOS

Principal preocupação relacionada ao risco de infecção ou carcinogênese, porém a fototerapia não causa efeito imunossupressor sistêmico, permitindo a combinação com imunobiológicos em casos recalcitrantes.4 (B)

Etarnecepte – Combinação superior à monoterapia, rápida regressão do quadro inicial. Na falha com UVBnb, o excimer laser se mostrou eficaz.4 (B)

Adalimumabe – Associação parece acelerar a resposta terapêutica.14 Estudo de comparação de meio corpo, mostra redução do PASI na metade irradiada.4 (B)

Ustequinumabe – Estudo de comparação de meio corpo nas formas moderadas a graves mostrou PASI 75 mais frequente na metade irradiada.17 (B)

RECOMENDAÇÕES PARA TRATAMENTOS COMBINADOS

PUVA ou UVBnb associados a outros tratamentos acelera a melhora nas avaliações de seis e 16 semanas, reduzindo o PASI em relação aos tratamentos isolados.13

REFERÊNCIAS

1. Kearns DG, Uppal S, Chat VS, Han G, Wu JJ. Translating the 2019 AAD-NPF Guidelines of Care for the Management of Psoriasis With Phototherapy. Cutis. 2020 Aug;106(2):82-86.

2. Alsubeeh, AN, Alsharafi, AA, Ahamed,SS, Alajlan,A. Treatment adherence among patients with five dermatological diseases and four treatment types – a cross- sectional study. Patient Preference and Adherence. 2019; 13:2029-38.

3. Aaron Gabriel W. Sandoval, Arjun Mahajan, Elizabeth Buzney. Phototherapy for Psoriasis in the Age of Biologics. Dermatologic Clinics. 2024;42(3): 399-404.

4. Elmets, CA et al. Joint American Academy of Dermatology – National Psoriasis Foundation guidelines of care for the management and treatment of psoriasis with phototherapy. J Am Acad Dermatol 2019; 81:775-804.

5. Amatore, F et al. French guideline on the use of systemic treatments for moderate-to-severe psoriasis in adults. JEADV 2019;33,464-83.

6. Rebecca L. Yanovsky, Kathie P. Huang, Elizabeth A. Buzney. Optimizing Narrowband UVB Phototherapy Regimens for Psoriasis. Dermatologic Clinics 2020 38(1): 1-10.

7. Väkevä, L et al. Narrowband ultraviolet B phototherapy improves quality of life of psoriasis and atopic dermatitis patients up to 3 months: Results from an observational multicenter study. Photodermatol Photoimmunol Photomed. 2019; 20:1–7.

8. Kim E; Lee G; Fischer G. Use of narrow band ultravioleta B (NBUVB) in pediatric psoriasis: a systematic literatura review and meta-analysis. Australasian Journal of Dermatology 2021 62: 124-9.

8. Goulden V et al. British Association of Dermatologists and British Photodermatology Group guidelines for narrowband ultraviolet B phototherapy 2022. British Journal of Dermatology 2022 187: 295–308.

9. Foerster J and Dawe R. Phototherapy achieves significant cost savings by the delay of drug-based treatment in psoriasis. Photodermatol Photoimmunol Photomed. 2019; 00:1-7.

10. Chakraborty D, Aggarwal K. Comparative evaluation of efficacy and safety of calcipotriol versus calcitriol ointment, both in combination with narrow-band ultraviolet B phototherapy in the treatment of stable plaque psoriasis. Photodermatol Photoimmunol Photomed 2023 39 (5): 512 –9.

11.. Bagel J and Gold LS. Combining topical psoriasis treatment to enhance systemic and phototherapy: a review of the literature. J Drugs Dermatol. 2017;16(12):1209-1222.

12. Arnone M, Takahashi MDF, Carvalho AVE, Bernardo WM, Bressan AL, Ramos AMC, et al. An Bras Dermatol. 2019;94(2 Suppl 1):S76-107.

13. Bagel J. Adalimumab plus narrowband ultraviolet B light phototherapy for the treatment of moderate to severe psoriasis. J Drugs Dermatol. 2011;10(4):366–71.

14. Wolf P, Weger W, Legat FJ, et al. Treatment with 311-nm ultraviolet B enhanced response of psoriatic lesions in ustekinumab-treated patients: a randomized intraindividual trial. Br J Dermatol. 2012;166(1):147–53.

CAPÍTULO 9

METOTREXATO

Aline Lopes Bressan1

João Carlos Avelleira2

O metotrexato, aprovado pelo FDA para tratar a psoríase em 1972, é similar ao ácido fólico.1 Age se ligando à dihidrofolato redutase, impedindo a síntese de purina e timidina.2 Sua ação anti-inflamatória e imunorreguladora está ligada ao acúmulo de adenosina, à ação direta sobre as células Th17 e Th1 e indução de apoptose, atuando como agente imunossupressor e antiproliferativo.3,4,1,5 (B) Novos estudos mostram que a atividade modificadora de doença do MTX provavelmente seja mediada por sua inibição da sinalização da via JAK/STAT, enquanto muitos de seus efeitos colaterais provavelmente estão associados à via do folato.6,7(B)

É absorvido por VO e, até 15 mg, a administração equivale a das vias SC e IM. Acima de 15mg, a perda é de 30%. Já pela via SC, há incremento proporcional ao aumento da dose.8 O acúmulo intracelular resulta em eficácia sustentada, com posologia semanal.9 Tem meia-vida de 4-10h.10 Na circulação, 50% está ligado a proteínas. É eliminado pelos rins (70-90%), bile e leite materno (contraindicado durante o aleitamento).11 Não é mutagênico, embora seja abortivo e teratogênico.3,6 Há relatos de oligospermia transitória, mas não foram detectadas anormalidades ou presença da droga no sêmen.10,12 (C)

EM RELAÇÃO À EFICÁCIA:

l MTX (7.5-15mg) x ciclosporina: resposta PASI 75, respectivamente 24% e 60%.13,14 (A)

l MTX x placebo: PASI75 (semana 16) em torno de 41%.15,16(A)

l MTX x adalimumabe x placebo (na semana 16): PASI75 em 35.5%, 79.6%, e 18.9%.17,18(A)

l MTX (15-20mg) x infliximabe: PASI75 (semana 16): 42% x 78.19(A)

l Etanercepte, com e sem MTX: PASI75 foi maior na 24ª semana no grupo com duas drogas (77,3% x 60,3%)21, confirmando estudos, onde o uso conjunto foi superior a monoterapia.20,21(A)

l MTX (15-20mg) x ixequizumabe x ácido fumárico: PASI75 (semana 24): 70% x 91% x 22%.22 (A)

Os efeitos adversos são hematológicos (pancitopenia), intolerância gastrointestinal e alteração das enzimas hepáticas.23,2,11 As manifestações clínicas de toxicidade são: mucosite, diarreia, ulceração das placas psoriásicas, leucopenia e plaquetopenia.24 O ácido folínico na dose de 10mg/m2 nas 24h iniciais é antídoto à superdosagem do MTX.23,2 As manifestações gástricas e as hematológicas são combatidas com o ácido fólico (1-5 mg/dia; 1 a 6x/semana, exceto no dia do MTX). Seu uso parece diminuir as alterações hepáticas e a descontinuação do MTX.25,26 Também é relatado, embora atualmente questionado, o acometimento pulmonar (pneumonite aguda e fibrose pulmonar).27,28, 29 (C)

1 Hospital Universitário Pedro Ernesto (UERJ) - Rio de Janeiro, RJ

2 Hospital Federal da Lagoa e Instituto de Dermatologia Prof. Azulay - Rio de Janeiro, RJ

Está indicado na psoríase moderada a grave: cutânea (placas, eritrodérmica, pustulosa), ungueal e articular periférica.30-33 Pode ser usado em conjunto com tópicos, fototerapia, acitretina, ciclosporina e associado aos imunobiológicos.34 As contraindicações relativas devem avaliar o risco-benefício (Tabela 1).35

Tabela1: Contraindicações

Absolutas

Gravidez e lactação

Cirrose hepática

Infecção ativa

Insuficiência hepática, renal

Relativas

Falta de compreensão

Alteração hepática, hematológica

Consumo abusivo de álcool

Previsão de concepção (homem e mulher)

Imunodeficiências

Idade>65 anos

Antes de iniciar o tratamento, hemograma completo, função hepática e renal, sorologias para hepatite B e C e HIV bem como o Beta-HCG devem ser considerados. Não há consenso sobre a necessidade de se realizar screening para tuberculose em pacientes assintomáticos. Durante o seguimento, hemograma completo deve ser repetido após 7-14 dias do início e, depois, a cada 2-4 semanas durante os primeiros meses de tratamento e, subsequentemente, a cada 1-3 meses dependendo dos fatores de risco e resultados laboratoriais prévios.23, 36 Orientar coleta de exames 4 a 6 dias após a última dose de MTX, para evitar falso aumento das enzimas hepáticas.36

No caso de alteração persistente da função hepática, encaminhar ao hepatologista. Novos exames (dosagem do aminopeptídeo terminal do procolágeno III e a elastografia hepática transitória) vem sendo usados para avaliar comprometimento hepático.23,38,39,40 (C)

O MTX é comercializado em comprimido (2,5mg) ou solução injetável (2ml /50 mg) e usado por via SC, IM ou VO, em dose única semanal ou subdividida em 2 tomadas com intervalos de 12h em caso de queixas de intolerância gastrointestinal.33,41,42 Inicia-se com 10mg ou 15 mg/semana, chegando até 25mg. Doses >15mg devem preferencialmente serem feitas por via SC ou IM devido à biodisponibilidade da medicação.23 Em crianças (até 13 anos), a solução injetável pode ser misturada a sucos, na dose de 0,2-0,7mg/kg/semana. Os comprimidos podem ser partidos e macerados.43

As principais interações medicamentosas ocorrem com as drogas a seguir: anti-inflamatórios não-hormonais, ciclosporina, sulfonamidas, colchicina, ciprofloxacina, nitrofurantoina, tetraciclina, fenitoína, retinoides, trimetoprim, azatioprina, estatinas.44

O calendário de vacinação deve ser atualizado antes do início do tratamento. O MTX é considerado na dose de 0,4 mg/ kg/semana como de imunodepressão moderada. Para vacinas de vírus inativos, adiar o MTX por 2 semanas após a vacinação. No caso de vacinas vivas (BCG, rotavírus, pólio oral, febre amarela, SCR, varicela, SCR-V e dengue), descontinuar o MTX durante 2-4 semanas antes e após a vacinação.45 (D)

REFERÊNCIAS

1. Jeffes EWB III, McCullough JL, Pittelkow MR, McCormick A, Almanzor J, Liu G, et al. Methotrexate therapy of psoriasis. Differential sensitivity of proliferating lymphoid and epithelial cells to the cytotoxic and growth-inhibitory effects of methotrexate. J Invest Dermatol 1995; 104: 183-188.

2. Callen JP, Kulp-Shorten CL, Wolverton SE. Metotrexate. In Wolverton SE editor. Comprehensive Dermatologic Drug Therapy. Philadelphia. W B Saunders Company; 2001. p. 147-164.

3. Roenigk HH, Auerbach R, Maibach H, Weinstein G, Lebwohl M. Metotrexate in psoriasis: consensus conference. J Am Acad Dermatol 1998; 38: 478-85.

4. Nunley RJ, Wolverton S, Darst M. Systemic drugs. In: Bolognia JL, Jorizzo JL, Rapini RP. Dermatology. Mosby Elsevier; 2008. p.2005-2020.

5. Reich K, Reich JLK, Falk TM, Blodorn-Schlicht N, Mrowietz U, von Kiedrowski R, et al. Clinical response of psoriasis to subcutaneous methotrexate correlates with inhibition of cutaneous T helper 1 and 17 inflammatory pathways. Br J Dermatol 2019; 181, 859-861.

6. Thomas S, Fisher KH, Snowden JA, Danson SJ, Brown S, Zeidler MP. Methotrexate is a jak/STAT pathway inhibitor. PLoS One. 2015 Jul 1;10(7):e0130078.

7. Alqarni AM, Zeidler MP. How does methotrexate work? Biochem Soc Trans. 2020 Apr 29;48(2):559-567.

8. Hollywood A, O’Keeffe C, Boggs J, Feighery C, Collins S. The Utility of Subcutaneous Methotrexate for Chronic Plaque Psoriasis in a Real-World Setting. Br J Dermatol 2019; Nov 12. doi: 10.1111/bjd.18698.

9. Grim J, Chládek J, Martínková J. Pharmacokinetics and pharmacodynamics of methotrexate in non-neoplastic disease. Clin Pharm 2003; 42, 139-151.

10. Bedoui Y, Guillot X, Sélambarom J, Guiraud P, Giry C, Jaffar-Bandjee MC, et al. Methotrexate an old drug with new tricks. Int J Mol Sci 2019; 20, 5023, 1-32.

11. Arnone M, Takahashi MDF, Carvalho AVE, Wanderley, Bernardo WM, Bressan AL, Ramos AMC, et al. Diretrizes diagnósticas e terapêuticas da psoríase em placas –Sociedade Brasileira de Dermatologia. An Bras Dermatol 2019;94(2 Supl 1):S76-107.

12. Perez-Garcia LF, Röder E, Krijthe BP, et al. Is methotrexate safe for men with an immune-mediated inflammatory disease and an active desire to become a father? Results of a prospective cohort study (iFAME-MTX). Ann Rheum Dis. 2023 Aug;82(8):1068-1075.

13. Heydendael VM, Spuls PI, Opmeer BC, de Borgie CA, Reitsma JB, Goldschmidt WF, et al. Methotrexate versus cyclosporin in moderate-to-severe chronic plaques psoriasis. N Eng J Med 2003, 349: 658-665.

14. Flytstrom I, Stenberg B, Svensson A, Bergbrant IM. Methotrexate vs.ciclosporin in psoriasis: effectiveness, quality of life and safety. A randomized controlled trial. Br J Dermatol 2008 158(1):116-121.

15. Warren RB, Mrowietz U, von Kiedrowski R, Niesmann J, Wilsmann-Theis D, Ghoreschi K, et al. An intensified dosing schedule of subcutaneous methotrexate in patients with moderate to severe plaque-type psoriasis (METOP): a 52 week, multicentre, randomised, double-blind, placebo-controlled, phase 3 trial. Lancet 2017;389:528-37.

16. Tournier A, Khemis A, Maccari F, Reguiai Z, Bégon E, Fougerousse AC, et al. Methotrexate efficacy and tolerance in plaque psoriasis. A prospective real-life multicentre study in France. Ann Dermatol Venereol 2019 Feb;146(2):106-114.

17. Reich K, Signorovitch J, Ramakrishnan K, Yu AP, Wu EQ, Gupta SR, et al. Benefit-risk analysis of adalimumab versus methotrexate and placebo in the treatment of moderate to severe psoriasis: comparison of adverse event-free response days in the CHAMPION trial. J Am Acad Dermatol 2010;63:1011-8.

18. Saurat JH, Stingl G, Dubertret L, Papp K, Langley RG, Ortonne JP, et al. Efficacy and safety results from the randomized controlled comparative study of adalimumab vs. methotrexate vs. placebo in patients with psoriasis (CHAMPION). Br J Dermatol 2008;158:558-66.

19. Barker J, Hoffmann M, Wozel G, Ortonne JP, Zheng H, van Hoogstraten H, et al. Efficacy and safety of infliximab vs. methotrexate in patients with moderate-to-severe plaque psoriasis: results of an open-label, active-controlled, randomized trial (RESTORE1). Br J Dermatol 2011;165:1109-17.

20. Klareskog L, van der Heijde D, de Jager JP, Gough A, Kalden J, Malaise M, et al. TEMPO (Trial of Etanercept and Methotrexate with Radiographic Patient Outcomes) study investigators. Therapeutic effect of the combination of etanercept and methotrexate compared with each treatment alone in patients with rheumatoid arthritis: double-blindrandomised controlled trial. Lancet 2004 Feb 28;363(9410):675-81.

21. Gottlieb AB1, Langley RG, Strober BE, Papp KA, Klekotka P, Creamer K, et al. A randomized, double-blind, placebo-controlled study to evaluate the addition of methotrexate to etanercept in patients with moderate to severe plaque psoriasis. Br J Dermatol 2012; 167(3):649-57.

22. Reich K, Augustin M, Thaçi D, et al. A 24-week multicentre, randomized, open-label, parallel-group study comparing the efficacy and safety of ixekizumab vs. fumaric acid esters and methotrexate in patients with moderate-to-severe plaque psoriasis naive to systemic treatment. Br J Dermatol. 2020 Apr;182(4):869-879.

23. Kalb EK, Strober B; Weinstein G, Lebwohl M. Methotrexate and psoriasis: 2009 national consensus conference. J Am Acad Dermatol 2009;60 (5)824-837.

24. Pradhan S, Sirka CS, Rout AN, Dash G, Sahu K. Acute methotrexate toxicity due to overdosing in psoriasis: a series of seven cases. Indian Dermatol Online J 2019 Jan-Feb; 10(1): 64–68.

25. Ortiz Z, Moher D, Shea BJ, Suarez-Almazor ME, Tugwell P, Wells G. Folic acid and folinic acid for reducing side effects in patients receiving methotrexate for rheumatoid arthritis (Cochrane review). In: The Cochrane Library, Issue 1, 2006. Oxford: Update software.

26. Shea B, Swinden MV, Ghogomu ET, Ortiz Z, Katchamart W, Rader T, et al. Folic acid and folinic acid for reducing side effects in patients receiving methotrexate for rheumatoid arthritis. Cochrane Database Syst Rev 2013; May 31(5).

27. Affleck A, Goudie A, Smith R. Fatal, incidental, idiopathic pulmonary fibrosis in a patient receiving long-term low-dose methotrexate for psoriasis. Clin Exp Dermatol 2019; 44: 591-592.

28. Fragoulis GE, Conway R, Nikiphorou E. Methotrexate and interstitial lung disease: controversies and questions. A narrative review of the literature. Rheumatology (Oxford) 2019 Nov 1;58(11):1900-1906.

29. Dawson JK, Quah E, Earnshaw B et al. Does methotrexate cause progressive fibrotic interstitial lung disease? A systematic review. Rheumatology International (2021) 41:1055–1064.

30. Kearns DG, Chat VS, Zang PD, Han G, Wu JJ. Review of treatments for generalized pustular psoriasis manuscript. J. Dermatol. Treat 2019. doi: 10.1080/09546634.2019.1682502.

31. Duarte AA, Carneiro GP, Murari CM, Jesus LCB. Nail psoriasis treated with intralesional methotrexate infiltration. An Bras Dermatol 2019;94(4):491-2.

32. Gossec L, Coates LC, de Wit M, Kavanaugh A, Ramiro S, Mease PJ, et al. Management of psoriatic arthritis in 2016: a comparison of EULAR and GRAPPA recommendations. Nature Reviews Rheumatology 2016; 12(12), 743–750.

33. Starace M, Alessandrini A, Iorizzo M, et al. A pilot study of intralesional methotrexate injections versus triamcinolone acetonide in patients affected by nail matrix psoriasis. Clin Exp Dermatol. 2022 Jun;47(6):1165-1168.

34. Saporito FC, Menter A. Methotrexate and psoriasis in the era of new biologic agents. J Am Acad Dermatol 2004; 50:301-309.

35. Kaushik SB, Lebwohl MG. Psoriasis: Which therapy for which patient. Psoriasis comorbidities and preferred systemic agents. J Am Acad Dermatol 2019; 80(1): 27-40).

36. Raaby L, Zachariae C, Østensen M, Heickendorff L, Thielsen P, Grønbæk H, et al. Methotrexate Use and Monitoring in Patients with Psoriasis: A Consensus Report Based on a Danish Expert Meeting. Acta Derm Venereol 2017; 97: 426–432)

37. Bogas M, Machado P, Mourão AF, Costa L, Santos MJ, Fonseca JE, et al. Methotrexate treatment in rheumatoid arthritis: management in clinical remission, common infection and tuberculosis. Results from a systematic literature review. Clin Rheumatol 2010; 29:629-35.

38. MacDonald A, Burden AD. Noninvasive monitoring for methotrexate hepatotoxicity.Br J Dermatol 2005 Mar; 152(3):405-8.

39. Warren RB, Weatherhead SC, Smith CH, Exton LS, MohdMustapa MF, Kirby B,et al. British Association of Dermatologists’ guidelines for the safe and effective prescribing of methotrexate for skin disease 2016. Br J Dermatol 2016 Jul;175(1):23-44.

40. Cardoso AC, Figueiredo-Mendes C, Carvalho-Filho RJ. Elastografia hepática transitória.Availablefrom:http:// sbhepatologia.org.br/associados/pdf/FASC_HEPATO_32%20_FINAL.pdf

41. Bressan AL, Silva RS, Fontenelle E, Gripp AC. Imunossupressores na Dermatologia. An Bras Dermatol 2010;85(1):9-22.

42. Van Huizen AM, Menting SP, Gyulai R, et al. International eDelphi Study to Reach Consensus on the Methotrexate Dosing Regimen in Patients With Psoriasis. JAMA Dermatol. 2022 Mar 30.

43. Menter A, Cordoro KM, Davis DMR, Kroshinsky D, Paller AS, Armstrong AW, et al.J American Academy of Dermatology - National Psoriasis Foundation guidelines of care for the management and treatment of psoriasis in pediatric patients. J Am Acad Dermatol 2020; 82 (1): 161-201.

44. Marques SA, Avelleira JCR. Metotrexato. In: Consenso Brasileiro de Psoríase 2012. Guias de Avaliação e Tratamento Sociedade Brasileira de Dermatologia – 2 ed. 2012.

45. Chat VS, Ellebrecht CT, Kingston P et al. Vaccination recommendations for adults receiving biologics and oral therapies for psoriasis and psoriatic arthritis: Delphi consensus from the medical board of the National Psoriasis Foundation. J Am Acad Dermatol 2024; 90 (6): 1170-1181.

CAPÍTULO 10

ACITRETINA

André Luís da Silva Hirayama1

Sineida Berbert Ferreira 2

INTRODUÇÃO

A acitretina é um retinoide sintético de 2ª geração. Metabólito ativo do etretinato, é menos lipofílica.1,2 Atua com forte afinidade nos receptores de retinoide (RAR e RXR). Modifica a ação de ≥ 500 genes e reduz a proliferação, aumenta a diferenciação do queratinócito, e estimula a normalização da diferenciação epidérmica. Reduz a liberação de leucotrienos e inibe a quimiotaxia de neutrófilos para a epiderme. Inibe a eprodução de fator de crescimento endotelial vascular pelos queratinócitos e reduz a atividade de proteina-quinases dependentes de AMP cíclico nos fibroblastos.2-9

Estudo recente demonstrou que a acitretina parece suprimir micro RNAs envolvidos nas vias das MAP quinases, JAK-STAT e NF-ĸβ, reduzindo a inflamção e proliferação dos queratinócitos.(D) 9 Em modelos animais, parece inibir a expressão da IL-36 induzida pela IL-17A nos queratinócitos, através de downregulation do ativador transcricional IκBζ, e inibir queratinócitos que expressam IL-36β e IL-36γ. Esse mecanismo talvez explique a maior eficácia na forma pustulosa generalizada.10

Indicada na psoríase em placas moderada a grave ou refratária a tratamentos tópicos, formas pustulosas, eritrodérmica, ungueal, palmoplantar e pediátrica. Não usar em monoterapia se artrite psoriásica associada.11-18

Estudo com 3 grupos usando 25, 35 ou 50 mg/dia mostrou melhora significativa em todos os grupos após 12 semanas (PASI 75 47, 69 e 53%, respectivamente), com eventos adversos (EA) semelhantes.19,20 (A)

Outro estudo comparando acitretina 10-25 mg/dia (n=8) a 50-75 mg/dia (n=16) por 8 semanas mostrou maior resposta no grupo de maior dose, e EA leves.19-21 (A)

A falta de estudos de segurança a longo prazo limita o uso com metotrexato e ciclosporina. 20 A combinação com fototerapia tem eficácia superior a ambos os tramentos isolados.(A)20 Estudos comparando UVB versus (vs) acitretina vs ambos demonstraram que a associação foi superior.22,23 A associação com PUVA também foi superior à acitretina ou PUVA isoladamente.24,25 (A)

Dois estudos duplo cegos randomizados mostraram superioridade da combinação etanercepte+acitretina vs ambas as drogas isoladas na obtenção do PASI 75.26, 27 (A)

Os estudos da combinação com outros imunobiólógicos tem baixo nível de evidência.28-32 Estudos retrospectivos demonstraram eficácia da acitretina na obtenção do PASI 75.(B) 33,34

A dose nos estudos varia de 0.25-1 mg/kg/dia, geralmente não ultrapassando 75 mg/dia.2,3,9-34,40-42 Doses de 35-75 mg/dia na psoríase em placas moderada a grave mostram melhora significativa no PASI.20,21 (A) Recomenda-se ingestão com alimentação gordurosa para melhor absorção.35

Teratogênica em estudos animais, é contraindicação absoluta em gestantes. Obrigatória contracepção eficaz durante o uso e pelo menos 2 anos após a suspensão.36-38

1. Departamento de Dermatologia do Hospital das Clínicas da Faculdade de Medicina da Universidade de São Paulo (FMUSP)São Paulo, SP

2. Centro Paranaense de Estudos em Dermatologia, Maringá / Paraná - Paraná, PR

Apesar da mínima excreção no leite materno, não se deve usar durante a lactação, pois os lactentes são incapazes de excretar a droga por via renal ou hepática.20,38

A maioria dos EA é de natureza cutâneo-mucosa e não leva à interrupção do tratamento.(A)2,20,42 O uso em crianças com distúrbios da queratinização demonstrou-se seguro se feito sob monitorização adequada.40 Exames de imagem não são indicados, a não ser em queixa de dor musculo-esquelética atípica ou mudança na curva de crescimento.41

Em estudo retrospectivo com 412 pacientes, a sobrevida média dos tratamentos com acitretina foi de 18 meses (13.6-22.4).42(D)

Devido à baixa eficácia, os autores consideram que a acitretina não deve ser usada em monoterapia no tratamento da psoríase em placas moderada a grave. A medicação deve ser preconizada nos casos de psoríase pustulosa generalizada, psoríase palmoplantar ou em associação com outros tratamentos sistêmicos para psoríase.(D)

Os principais EA (Quadro 1), interações medicamentosas (Quadro 2) e ficha técnica da acitretina (Quadro 3) estão especificados nos quadros a seguir.

Quadro 1: Principais efeitos adversos da acitretina.

Comuns secura de pele e mucosas, conjuntivite, queilite, eflúvio, fotossensibilidade, elevação de transaminases, elevação nos níveis de colesterol e triglicérides, dor muscular, irritabilidade, depressão.2,20,42

Raros sintomas gastrointestinais, hepatite, icterícia, alterações ósseas (após longo tempo de uso).2,20,42

Muito raros pseudotumor cerebral, cegueira noturna, edema generalizado (deve-se descontinuar o tratamento e realizar investigação da função renal).2,20,42 Quadro 2. Interações medicamentosas.2,20,42

Derivados de vitamina A

Tetraciclina, minociclina, doxiciclina

Anovulatórios a base de progesterona

Inibidores da CYP3A4 - azóis e macrolídeos

Indutores da CYP3A4 – rifampicina, fenitoína, carbamazepina

Competidores da CYP3A4 – ciclosporina

Metotrexato

Álcool

Risco dehipervitaminose A

Hipertensão intracraniana, síndrome pseudotumor cerebral

Redução da eficácia do anovulatório

Aumento dos níveis plasmáticos e toxicidade da acitretina

Diminuição dos níveis plasmáticos, da eficácia terapêutica e da toxicidade da acitretina

Aumento dos níveis plasmáticos e da toxicidade da ciclosporina e da acitretina, aumento do risco de hipertrigliciridemia2

Aumenta toxicidade hepática

Aumenta conversão para etretinato e toxicidade hepática

Quadro 3. Ficha técnica acitretina.

Forma de comercialização Comprimidos de 10 e 25mg

Mecanismo de ação Ligação a receptores retinóides; Meia-vida: 50 horas (60h para o metabólito ativo).

Aprovação artrite Não

Monitorização laboratorial

Inicial: perfil lipídico, hemograma, provas de função renal e hepática, glicemia de jejum e β-hcg

Acompanhamento: repetir exames mensalmente por 90 dias e depois a cada 3 meses.

Dose inicial 25mg/dia com posterior aumento de dose.

Dose de manutenção De acordo com a resposta do paciente até o limite máximo de 75mg

Ajuste de dose Não há

Eficácia (estudos pivotais) Semana 12: 25mg/dia PASI75 47%; 35mg/dia PASI75 69%; 50mg/dia PASI75 53%

Contraindicações absolutas

Contraindicações relativas

Efeitos adversos comuns

Gravidez e lactação / mulheres em idade fértil com desejo.

Alcoolismo, história de pancreatite prévia, uso de tetraciclinas ou metotrexato, ideação suicida.

Secura da pele ou mucosas, queilite, eflúvio, fotossensibilidade, elevação de provas hepáticas e de colesterol e triglicérides, dor muscular, irritabilidade, depressão.

Interação medicamentosa Vide quadro 2

Considerações especiais

Proibida doação de sangue até 3 anos depois do término da terapia. Em crianças, avaliar queixas ósseas e curva de crescimento. Recomenda-se ingestão com alimentos gordurosos.

REFERÊNCIAS

1. Larsen FG, Steinkjer B, Jakobsen P, Hjorter A, Brockhoff PB, Nielsen Kudsuk F. Acitretin is converted to etretinate only during concomitant alcohol intake. Br J Dermatol 2000;143(6):1164-9.

2. Sociedade Brasileira de Dermatologia. Consenso brasileiro de Psoríase 2012: guias de avaliação e tratamento. 2 ed. Rio de Janeiro: Sociedade Brasileira de Dermatologia; 2012 cap 9 p 76-80

3. Sarkar R, Chugh S, Garg VK. Acitretin in dermatology. Indian J Dermatol Venereol Leprol. 2013;79(6):759-71. doi: 10.4103/0378-6323.120721.

4. Stadler R, Muller R, Detmar M, Orfanos CE. Retinoids and keratinocyte differentiation in vitro. Dermatologica 1987;175(suppl 1):45-55. doi:10.1159/000248853.

5. Bastien J, Rochette-Egly C. Nuclear retinoid receptors and the transcription of retinoid-target genes. Gene 2004;328:1-16.

6. Mucida D, Park Y, Kim G, Turovskaya O, Scott I, Kronenberg M, et al. Reciprocal TH17 and regulatory T cell differentiation mediated by retinoic acid. Science 2007;317(5835):256-60. Epub 2007 Jun 14.

7. Young HS, Summers AM, Read IR, Fairhurst DA, Plant DJ, Campalani E, et al. Interaction between genetic control of vascular endothelial growth factor production and retinoid responsiveness in psoriasis. J Invest Dermatol 2006;126(2):453-9.

8. Bauer R, Schutz R, Orfanos CE. Impaired motility and random migration of vital polymorphonuclears in vitro after therapy with oral aromatic retinoid in psoriasis. Int J Dermatol 1984;23(1):72-7.

9. Chen L, Li J, Yao Y, Wang S, Zheng S, Ju X, Zhang B. Circulating microRNA profile unveils mechanisms of action of acitretin for psoriasis vulgaris. Bioengineered. 2021 Dec;12(1):1838-1850

10. Tu J, Yin Z, Guo J, He F, Long F, Yin Z. Acitretin inhibits IL-17A-induced IL-36 expression in keratinocytes by down-regulating IκBζ. Int Immunopharmacol 2020;79:106045 doi: 10.1016/j.intimp.2019.106045. Epub 2019 Dec 25.

11. Arechald A, Saurat JH. Management of psoriasis the position of the retinoid drugs. BioDrugs 2000;13(5):327-33.

12. Goldfarb MT, Ellis CN, Gupta AK, Tincoff T, Hamilton TA, Voorhees JJ. Acitretin improves psoriasis in a dose-dependent fashion. J Am Acad Dermatol 1988;18(4 Pt 1):655-62.

13. Ozawa A, Ohkido M, Haruki Y, Kobayashi H, Ohkawara A, Ohno Y, et al. Treatments of generalized pustular psoriasis: a multicenter study in Japan. J Dermatol 1999;26(3):141-9.

14. Sbidian E, Maza A, Montaudié H, Gallini A, Aractingi S, Aubin F, et al. Efficacy and safety of oral retinoids in different psoriasis subtypes: a systematic literature review. J Eur Acad Dermatol Venereol 2011;25 Suppl 2:28-33. doi: 10.1111/j.1468-3083.2011.03993.x.

15. Robinson A, Van Voorhees AS, Hsu S, Korman NJ, Lebwohl MG, Bebo BF Jr, et al. Treatment of pustular psoriasis: from the Medical Board of the National Psoriasis Foundation. J Am Acad Dermatol 2012;67(2):279-88. doi: 10.1016/j.jaad.2011.01.032. Epub 2012 May 18.

16. Tosti A, Ricotti C, Romanelli P, Cameli N, Piraccini BM. Evaluation of the efficacy of acitretin therapy for nail psoriasis. Arch Dermatol 2009;145(3):269-71. doi: 10.1001/archdermatol.2008.600.

17. Subedi S, Yu Q, Chen Z, Shi Y. Management of pediatric psoriasis with acitretin: a review. Dermatol Ther 2018;31(1). doi: 10.1111/dth.12571. Epub 2017 Nov 1.

18. Popadic S, Nikolic M. Pustular psoriasis in childhood and adolescence: a 20-year single-center experience. Pediatr Dermatol 2014;31(5):575-9. doi: 10.1111/pde.12296. Epub 2014 Mar 6.

19. Dogra S, Jain A, Kanwar AJ. Efficacy and safety of acitretin in three fixed doses of 25, 35 and 50 mg in adult patients with severe plaque type psoriasis: a randomized, double blind, parallel group, dose ranging study. J Eur Acad Dermatol Venereol 2013;27:e305-11.

20. Gupta AK, Goldfarb MT, Ellis CN, Voorhees JJ. Side-effect profile of acitretin therapy in psoriasis. J Am Acad Dermatol 1989;20(6):1088-93.

21. Lowe NJ, Prystowsky JH, Bourget T, Edelstein J, Nychay S, Armstrong R. Acitretin plus UVB therapy for psoriasis. Comparisons with placebo plus UVB and acitretin alone. J Am Acad Dermatol 1991;24(4):591-4.

22. Iest J, Boer J. Combined treatment of psoriasis with acitretin and UVB phototherapy compared with acitretin alone and UVB alone. Br J Dermatol 1989;120(5):665-70.

23. Tanew A, Guggenbichler A, Hönigsmann H, Geiger JM, Fritsch P. Photochemotherapy for severe psoriasis without or in combination with acitretin: a randomized, double-blind comparison study. J Am Acad Dermatol 1991;25(4):682-4.

24. Ozdemir M, Engin B, Baysal I, Mevlitoğlu I. A randomized comparison of acitretin narrow-band TL-01 phototherapy and acitretin-psoralen plus ultraviolet A for psoriasis. Acta Derm Venereol 2008;88(6):589-93. doi: 10.2340/00015555-0529.

25. Lee JH, Youn JI, Kim TY, Choi JH, Park CJ, Choe YB, et al. A multicenter, randomized, open-label pilot trial assessing the efficacy and safety of etanercept 50 mg twice weekly followed by etanercept 25 mg twice weekly, the combination of etanercept 25 mg twice weekly and acitretin, and acitretin alone in patients with moderate to severe psoriasis. BMC Dermatol 2016;16(1):11. doi: 10.1186/s12895-016-0048-z.

26. Gisondi P, Del Giglio M, Cotena C, Girolomoni G. Combining etanercept and acitretin in the therapy of chronic plaque psoriasis: a 24-week, randomized, controlled, investigator-blinded pilot trial. Br J Dermatol 2008;158(6):1345-9. doi: 10.1111/j.1365-2133.2008.08564.x. Epub 2008 Apr 10.

27. Ingram JR, Anstey AV, Piguet V. Combination treatment with a tumour necrosis factor antagonist and an oral retinoid: efficacy in severe acral psoriasis? Br J Dermatol 2012;167(4):949-51. doi: 10.1111/j.1365-2133.2012.10983.x. Epub 2012 Jul 5.

28. Heinecke GM, Luber AJ, Levitt JO, Lebwohl MG. Combination use of ustekinumab with other systemic therapies: a retrospective study in a tertiary referral center. J Drugs Dermatol 2013;12(10):1098-102.

29. Gallo E, Llamas-Velasco M, Daudén E, García-Diez A. Refractory generalized pustular psoriasis responsive to a combination of adalimumab and acitretin. Int J Dermatol 2013;52(12):1610-1. doi: 10.1111/j. 1365-4632.2012.05472.x. Epub 2012 Jul 27.

30. Cather, JC, Crowley, JJ. Use of biologic agents in combination with other therapies for the treatment of psoriasis. Am J Clin Dermatol 2014;15(6):467-78. doi: 10.1007/s40257-014-0097-1.

31. Armstrong AW, Bagel J, Van Voorhees AS, Robertson AD, Yamauchi PS. Combining biologic therapies with other systemic treatments in psoriasis: evidence-based, best-practice recommendations from the Medical Board of the National Psoriasis Foundation. JAMA Dermatol 2015;151(4):432-8. doi: 10.1001/jamadermatol.2014.3456.

32. Ergun T, Seckin Gencosmanoglu D, Alpsoy E, Bulbul-Baskan E, Saricam MH, Salman A, et al. Efficacy, safety and drug survival of conventional agents in pediatric psoriasis: a multicenter, cohort study. J Dermatol 2017;44(6):630634. doi: 10.1111/1346-8138.13713. Epub 2016 Dec 10.

33. Di Lernia V, Bonamonte D, Lasagni C, Belloni Fortina A, Cambiaghi S, Corazza M, et al. Effectiveness and safety of acitretin in children with plaque psoriasis: a multicenter retrospective analysis. Pediatr Dermatol 2016;33(5):5305. doi: 10.1111/pde.12940. Epub 2016 Jul 22.

34. Augey F, Renaudier P, Nicolas JF. Generalized pustular psoriasis (Zumbusch): a French epidemiological survey. Eur J Dermatol 2006;16(6):669-673.

35. McNamara PJ, Jewell RC, Jensen BK, Brindley CJ. Food increases the bioavailability of acitretin. J Clin Pharmacol 1988;28(11):1051-5.

36. Guillonneau M, Jacqz-Aigrain E. Teratogenic effects of vitamin A and its derivates. Arch Pediatr 1997;4(9):867-74.

37. Brown SM, Aljefri K, Waas R, Hampton P. Systemic medications used in treatment of common dermatological conditions: safety profile with respect to pregnancy, breast feeding and content in seminal fluid. J Dermatolog Treat 2019;30(1):2-18. doi: 10.1080/09546634.2016.1202402. Epub 2018 Sep 13.

38. Yiu ZZ, Warren RB, Mrowietz U, Griffiths CE. Safety of conventional systemic therapies for psoriasis on reproductive potential and outcomes. J Dermatolog Treat 2015;26(4):329-34

39. Zakhem GA, Motosko CC, Mu EW, Ho RS. Infertility and teratogenicity after paternal exposure to systemic dermatologic medications: A systematic review. J Am Acad Dermatol 2019;80(4):957–969. doi:10.1016/j. jaad.2018.09.031

40. Lacour M, Mehta-Nikhar B, Atherton DJ, Harper JI. An appraisal of acitretin therapy in children with inherited disorders of keratinization. Br J Dermatol 1996;134(6):1023–1029.

41. Nast A, Amelunxen L, Augustin M, Boehncke WH, Dressler C, Gaskins M, et al. S3 Guideline for the treatment of psoriasis vulgaris, update - Short version part 1 - Systemic treatment. J Dtsch Dermatol Ges 2018;16(5):645–669. doi:10.1111/ddg.13516.

42. Kara Polat A, Oguz Topal I, Aslan Kayıran M, et al. Drug survival and safety profile of acitretin monotherapy in patients with psoriasis: A multicenter retrospective study. Dermatol Ther. 2021;34(2).

ALGORITMO

CAPÍTULO 11

CICLOSPORINA

Adriana M. Porro 1

Alexandre Gripp 2

Ciclosporina (CsA) é um inibidor da calcineurina que reduz a função dos linfócitos T, inibindo a produção de IL-2 por células T CD4+ ativadas. Afeta células apresentadoras de antígeno, mastócitos e queratinócitos e inibe a produção de inteferon-g (IFN-g), fator de necrose tumoral-a (TNF-a) e da molécula de adesão intercelular 1 (ICAM-1) nos queratinócitos e células endoteliais, com redução da infiltração de linfócitos e da inflamação. Suprime genes Th17, IL-17, IL-22 e a subunidade p19 da IL-23.1-4

A CsA é eficaz em todas as formas de psoríase, mas seu uso deve ser reservado para psoríase vulgar moderada a grave com falha terapêutica a, pelo menos, uma terapia sistêmica (fototerapia, metotrexate, acitretina).5,6 Está também indicada na psoríase eritrodérmica e pustulosa generalizada, sendo off-label no manejo da artrite psoriásica.7-13 Deve ser utilizada por curto período, oito a 16 semanas, com posterior redução da dose e suspensão, já com programação de instituição de outra terapia sistêmica. Seu início de ação ocorre entre duas e quatro semanas.14 Seu efeito na psoríase é respaldado por diversos estudos.15

Trabalho de 1992 avaliou eficácia e segurança na psoríase em placas moderada a grave, no seguinte esquema terapêutico:

a) Grupo 1: 1,25 mg/kg/dia, com aumento para 2,5 ou 5 mg/kg/dia se não houvesse redução do PASI de 10% em duas semanas ou de 30% em seis semanas.

b) Grupo 2: 2,5 mg/kg/dia, com aumento para 5 mg/kg/dia nas mesmas condições do grupo 1.

Após 12 semanas: resposta PASI 75 em 18% dos pacientes do grupo 1 em 56% dos pacientes do grupo 2.16 (B) Outro estudo (1994) comparou 2,5 mg/kg/dia e 5 mg/kg/dia em pacientes com PASI≥18. Redução média do PASI: 69% no grupo 1 e 89% no grupo 2 (p=0,0001, NNT=5). Efeitos adversos: 86% dos pacientes, maioria leve a moderado, neoplasias em oito pacientes (quatro de pele) e infarto do miocárdio em dois.17 (A)

A administração de CsA 5 mg/kg/dia por dois dias consecutivos no final de semana x placebo, como manutenção em pacientes já em remissão com a CsA não mostrou diferença significante (66,9% no grupo CsA x 53,2% no grupo placebo, p=0,072) após 24 semanas, mas o tempo até a primeira recaída foi significativamente maior no grupo em uso de CsA (p=0,023). Sem diferença quanto à função renal e à pressão arterial entre os grupos.18 (A)

Estudos de vida real analisando eficácia e persistência da CsA na psoríase são raros. Revisão sistemática de 2019.19 encontrou somente um estudo prospectivo multicêntrico (356 pacientes avaliados por cinco anos) no qual a possibilidade de sobrevivência da CsA em um ano foi de 23% (B). Outro estudo multicêntrico, de 2023,20 avaliou eficácia da CsA, acitretina, ácido fumárico e metotrexato em 5430 pacientes, através de registros de farmacovigilância: dos 1401 que receberam CsA, 34% alcançaram PASI < 2, sendo mais eficaz que os outros tratamentos clássicos avaliados, porém com taxa de sobrevivência da CsA em 12 meses de 30%. (B)

1. Departamento de Dermatologia - Escola Paulista de Medicina (UNIFESP) - São Paulo, SP

2. Hospital Universitário Pedro Ernesto da Universidade do Estado do Rio de Janeiro (UERJ) - Rio de Janeiro, RJ

ALGORITMO DE TRATAMENTO DA SOCIEDADE BRASILEIRA DE DERMATOLOGIA

Raros estudos comparam a CsA a outros tratamentos sistêmicos clássicos para psoríase. É observada resposta PASI 75 em 71% dos pacientes com CsA e em 47% daqueles com etretinato,21 (B) não sendo observada diferença de eficácia entre metotrexato e CsA após 16 semanas (PASI 75: 60% x 71%).22 (B) Estudo prospectivo de 2021 comparou eficácia e segurança da CsA, metotrexato e acitretina no tratamento da psoríase palmo-plantar; concluindo que a CsA foi mais rápida e mais eficaz no controle das lesões .23 (A)

Portanto, a CsA na psoríase em placas moderada a grave resulta em melhora significativa, avaliada pela resposta PASI, sendo as melhores respostas com 5mg/kg/dia (B). Efeitos adversos graves (neoplasias e HAS) foram relatados em tratamentos de longo prazo (21 meses). (B)

Quando há boa resposta terapêutica em até 16 semanas, o tratamento de manutenção nos finais de semana demonstrou prolongar, de forma segura e eficaz, a resposta terapêutica.15 (B)

Após o controle, a dose deve ser diminuída gradualmente até a suspensão. (D) Recomenda-se tempo total de tratamento de oito a 16 semanas podendo, excepcionalmente, ser mantida por até um ano.24 Se não houver melhora em até seis semanas, recomenda-se a suspensão. (D)

Antes da introdução da CsA, realizar anamnese e exame clínico, avaliar a PA em dois momentos distintos, descartar insuficiência hepática e renal, verificar histórico de neoplasias e infecções e uso de outros medicamentos.

Deve-se atualizar carteira vacinal, orientar quanto à contracepção em mulheres e à fotoproteção. Exames laboratoriais antes e durante o tratamento estão na ficha técnica. Os efeitos adversos classificados por frequência estão detalhados na Tabela 1.

Muito frequentes

Frequentes

Ocasionais

Raros

Muito raros

Nenhum

Nefrotoxicidade (dose e tempo dependente), hipertensão arterial

Hiperplasia gengival, sintomas gastrintestinais

(dose dependente)

Tremores, cefaleia, parestesias e hiperestesias distais

Hipertrigliceridemia

Hipertricose

Convulsões

Úlceras gastrintestinais, anemia

Aumento de peso, acne

Hiperglicemia, hiperuricemia, hipercalemia, hipomagnesemia

Doença coronariana

Pancreatite

Distúrbios visuais, alterações auditivas, ataxia central, miopatia, polineuropatia motora

Eritema e prurido

Leucopenia e trombocitopenia

Anemia hemolítica microangiopática, síndrome hemolítico-urêmica

Colite, edema de papila, hipertensão intracraniana (relatos isolados)

Tabela1: Efeitos adversos da CsA 24,25

REFERÊNCIAS

1. Colombo D, Egan CG. Bioavailability of Sandimmun versus Sandimmun Neoral: a meta-analysis of published studies. Int J Immunopathol Pharamcol 2010; 23(4):1177–1183.

2. Schreiber SL, Crabtree GR. The mechanism of action of cyclosporin and FK506. Immunol Today 1992; 13:136–142.

3. Haider AS, Lowes MA, Suarez-Farinas M, Zaba LC, Cardinale I, Khatcherian A, et al. Identification of cellular pathways of “type 1”, Th17 T cells, and TNFand inducible nitric oxide synthase-producing dendritic cells in autoimmune inflammation through pharmacogenomic study of cyclosporine A in psoriasis. J Immunol. 2008; 180:1913–1920.

4 Gottlieb AB, Grossman RM, Khandke L, Carter DM, Sehgal PB, Fu SM, et al. Studies of the effect of cyclosporine in psoriasis in vivo: combined effects on activated T lymphocytes and epidermal regenerative maturation. J Invest Dermatol 1992; 98:302–309.

5. Maza A, Montaudié H, Sbidian E, Gallini A, Aractingi S, Aubin F, et al. Oral cyclosporin in psoriasis: a systematic review on treatment modalities, risk of kidney toxicity and evidence for use in non-plaque psoriasis. J Eur Assoc Dermatol Venereol. 2011; 25(Supp 2):19–27.

6. Rosmarin DM, Lebwohl M, Elewski B, Gottlieb A. Cyclosporine and psoriasis: 2008 National Psoriasis Foundation* Consensus Conference. J Am Acad Dermatol. 2010; 62:838–853.

7. Reynolds KA, Pithadia DJ, Lee EB, Liao W, Wu JJ. A systematic review of treatment strategies for erythrodermic psoriasis. J Dermatolog Trast 2021; 32(1):49-55.

8. Tada Y, Guan J, Iwasaki R, Morita A. Treatment patterns and drug survival forgeneralized pustular psoriasis: A patient Journey study using a Japanese claims database. J Dermatol 2024; 51(3):391-402.

9. Kodali N, Blanchard I, Kunamneni S, Lebwohl MG. Current management of generalized pustular psoriasis. Esp Dermatol 2023; 32(8):1204-1218.

10. Kromer C, Loewe E, Schaarschmidt M-L, Pinter A, Gerdes A, Herr R et al. Drug survival in the treatment of generalized pustular psoriasis: A retrospective multicenter study. Dermatol Ther 2021; 32(2):e14814.

11. Kearns DG, Chat VS, Zang PD, Han G, Wu JJ. Review of treatments for generalized pustular psoriasis. J Dermatol Treat 2021; 32(5):492-494.

12. James JB, Otto T, Gao J, Porter ML. Oral Psoriasis Therapies. Dermatol Clin 2024; 42(3):357–363.

13. Hoegler KM, John AM, Handler MZ, Schwartz RA. Generalized pustular psoriasis: a review and update on treatment. JEADV 2018; 32:1645–1651.

14. Bacigalupi RM, Boh E. Traditional Systemic Therapy I: Methotrexate and Cyclosporine. In: Weinberg JM, Lebwohl M, Editores. Advances in Psoriasis: A Multisystemic Guide. New York: Springer, 2014.117-130.

15. Arnone M, Takahashi MDF, Carvalho AVE, Bernardo WM, Bressan AL, Ramos AMC, et al. Diretrizes diagnósticas e terapêuticas da psoríase em placas – Sociedade Brasileira de Dermatologia*. An Bras Dermatol. 2019; 94(2 Supl 1):S76-107.

16. Christophers E, Mrowietz U, Henneicke HH, Färber L, Welzel D. Cyclosporine in psoriasis: a multicenter dose-finding study in severe plaque psoriasis. The German Multicenter Study. J Am Acad Dermatol. 1992; 26:86-90.

17. Laburte C, Grossman R, Abi-Rached J, Abeywickrama KH, Dubertret L. Efficacy and safety of oral cyclosporin A (CyA; Sandimmun) for long-term treatment of chronic severe plaque psoriasis. Br J Dermatol.1994; 130:366-375.

18. Colombo D, Cassano N, Altomare G, Giannetti A, Vena GA. Psoriasis relapse evaluation with week-end cyclosporine A treatment: results of a randomized, doubleblind, multicenter study. Int J Immunopathol Pharmacol. 2010; 23:1143-1152.

19. Mason KJ, Williams S, Yiu ZZN, McElhone K, Ashcroft DM, Kleyn CE et al. Persistence and effectiveness of nonbiologic systemic therapies for moderate- o-severe psoriasis in adults: a systematic review*. Br J Dermatol.2019; 181(2);256–264.

20. Alabas OA, Mason KJ, Yiu ZZN, Hampton PJ, Reynolds NJ, Owen CM et al on behalf of the BADBIR Study Group8. Effectiveness and persistence of acitretin, ciclosporin, fumaric acid esters and methotrexate for patients with moderate-to-severe psoriasis: a cohort study from BADBIR. Br J Dermatol 2023; 188(5):618–627.

21. Mahrle G, Schulze HJ, Farber L, Weidinger G, Steigleder GK. Low-dose short-term cyclosporine versus etretinate in psoriasis: improvement of skin, nail, and joint involvement. J Am Acad Dermatol.1995; 32:78–88.

22. Heydendael VM, Spuls PI, Opmeer BC, de Borgie CA, Reitsma JB, Goldschmidt WF, et al. Methotrexate versus cyclosporine in moderate-to-severe chronic plaque psoriasis. N Engl J Med. 2003; 349:658–665.

23. Shah S, Nikam B, Kale M, Jamale V, Chavan D. Safety and efficacy profile of oral cyclosporine vs oral methotrexate vs oral acitretin in palmoplantar psoriasis: A hospital based prospective investigator blind randomized controlled comparative study. Dermatol Ther. 2021;34(1):e14650.

24. Bhutani T, Lee CS and Koo JYM. Cyclosporine. In: Wolverton SE, Editor. Comprehensive Dermatologic Drug Therapy. 3rd Ed.New York, Elservier Saunders, 2013. 199-211.

25. Van de Kerkhof PCM. Classical systemic treatments. In: Sterry W, Sabat R and Philipp S, Editores. Psoriasis Diagnosis and Management. Oxford: Wiley Blackwell, 2015. 184-196.

CONSENSO BRASILEIRO DE PSORÍASE 2024

ALGORITMO DE TRATAMENTO DA SOCIEDADE BRASILEIRA DE DERMATOLOGIA

CAPÍTULO 12

DEUCRAVACITINIBE

Mauricio Amboni Conti 1

Marco Túlio Cavalcante Oliveira 2

O deucravacitinibe (DEU) é um medicamento oral com mecanismo de ação inovador, aprovado pela Agência Nacional de Vigilância Sanitária (ANVISA) para o tratamento de psoríase em placas moderada a grave, em adultos elegíveis para terapia sistêmica ou fototerapia (Quadro 1).1

Seu mecanismo de ação é a inibição seletiva da tirosina quinase 2 (TYK2), uma enzima intracelular que desempenha papel crucial na sinalização descendente de citocinas pró-inflamatórias relevantes na patogenia da psoríase: IL-12, IL-23 e Interferons tipo I. A TYK2 pertence à família das Janus Quinase (JAK).2,3 Devido ao seu baixo peso molecular, o DEU pertence ao grupo chamado de “pequenas moléculas”, cuja relevância no arsenal terapêutico para tratar psoríase é considerada crescente, em especial pela maior facilidade no processo de síntese, menor custo e maior absorção, com possibilidade de uso oral e em alguns casos, tópico.3

Previamente ao DEU, outras pequenas moléculas do tipo inibidores de JAK foram estudados e falharam em obter aprovação para uso no tratamento de psoríase, por limitações de segurança na dose que seria requerida. Foi assim por exemplo com o tofacitinibe, pela ocorrência de citopenias, eventos trombóticos e dislipidemia atribuídos à inibição de JAK2 e JAK3.3,4

A qualidade seletiva da ação do DEU é resultado da ligação ao domínio regulatório da TYK2, e não ao domínio catalítico como os outros inibidores, assim não ocorre inibição competitiva simultânea das outras JAK (JAK1, JAK2 e JAK3), favorecendo um perfil de segurança melhor.4

Foram conduzidos estudos clínicos de fase 3 (POETYK PSO-1 e POETYK PSO-2), controlados por placebo e também a eficácia e a segurança entre DEU e apremilaste outro medicamento oral utilizado no tratamento da psoríase. Em ambos ficou demonstrada a superioridade do DEU em diversos desfechos clínicos relevantes, que incluem maior proporção de pacientes atingindo o Índice de Gravidade da Área de Psoríase (PASI) 75 (melhora de 75% na gravidade da psoríase) e PASI 90 (melhora de 90%) em comparação com o Apremilaste após 16 semanas (PASI 75: 53.0% versus 39.8%; P\.0004) e 24 semanas de tratamento (PASI 75: 58.7% versus 37.8%; P\.0001).5,6. (A)

Um estudo de extensão foi iniciado a partir da semana 52 (POETYK LTE) e já são conhecidos os resultados até 4 anos de uso, com destaque para a resposta sustentada em mais de 500 doentes tratados continuamente com DEU e também um perfil de segurança consistente ao longo de 4 anos com >4000 pacientes-ano de exposição, sem aumentos nas taxas de efeitos adversos ou efeitos adversos severos ao longo do tempo. Os eventos adversos mais frequentemente relatados nos estudos clínicos de extensão foram: infecções do trato respiratório superior, cefaléia, diarréia, náusea e artralgia.7-8 (A)

O DEU não foi associado a alterações hematológicas significativas (contagem de neutrófilos, linfócitos, plaquetas e níveis de hemoglobina), como também nos níveis séricos de lipídios e creatinina. Aumento de enzimas hepáticas >3 vezes

1. Hospital e Maternidade Marieta Konder Bornhausen, Itajaí - Santa Catarina, SC

2. Serviço de Dermatologia do Hospital Universitário Walter Cantídio (UFC) - Fortaleza, CE

o limite superior normal foram observados. A ocorrência de tromboembolismo venoso foi rara ao longo dos 4 anos de acompanhamento, tendo os eventos de trombose venosa profunda (n=2) e embolia pulmonar (n=1) ocorrido nos primeiros dois anos dos estudos. A incidência de malignidades nos grupos tratados com DEU foi baixa e semelhante à observada no grupo placebo ou com apremilaste5-7. Os tipos de malignidades observados nos estudos foram variados, incluindo câncer de pele não melanoma, câncer de mama, câncer de próstata e outros tipos de câncer. A maioria dos casos foi considerada não relacionada ao tratamento, ainda assim o monitoramento contínuo da segurança a longo prazo continua essencial.

O DEU tem sido objeto de estudos para avaliar também seu potencial uso em outras doenças inflamatórias imunomediadas, como a artrite psoriásica, hidradenite supurativa, e lúpus eritematoso (discóide, subagudo e LES, já em fase III).9,10

A seguir a ficha técnica deste medicamento (Quadro 1)

Quadro 1: Ficha técnica do Deucravacitinibe

Nome comercial: Sotyktu®

Apresentação: Comprimidos revestidos de 6mg

Classe terapêutica:

Indicação:

Inibidor seletivo da tirosina quinase 2 (TYK2)

Tratamento de psoríase em placas moderada a grave em adultos elegíveis para terapia sistêmica ou fototerapia

Posologia: 1 comprimido de 6mg por via oral, uma vez ao dia, com ou sem alimentos

Meia-vida: 10 horas

Contraindicações:

Reações adversas:

Hipersensibilidade ao deucravacitinibe; Tuberculose ativa; Doença hepática severa (Child-Pugh Classe C)

Infecções do trato respiratório superior (muito comum), herpes simples / úlceras orais / erupção acneiforme (comuns)

Vacinas: Durante o tratamento evitar vacinas vivas atenuadas (como sarampo, caxumba, rubéola, febre amarela e dengue). Recomendada atualização da carteira vacinal antes do início do tratamento, inclusive se indicada, realizar a vacinação para herpes-zoster

Interações medicamentosas: Inibidores potentes do CYP3A4 (como Cetoconazol, Itraconazol, Claritromicina, Ritonavir) e substratos sensíveis do CYP3A4 (Midazolam, Sinvastatina, Atorvastatina)

Monitorização laboratorial:

Triagem prévia para infecções, inclusive Tuberculose Latente (PPD/IGRA), Hepatite B, Hepatite C e HIV. Dosagem de Creatina Fosfoquinase (CPK) e Transaminases hepáticas (ALT e AST)

Gravidez e lactação: Não recomendado durante a gravidez e amamentação.

Armazenamento: Conservar em temperatura ambiente (15°C a 30°C), protegido da luz e umidade.

Laboratório: Bristol Myers Squibb

Registro MS:

1.7680.0061.001-1

REFERÊNCIAS

1. Sotyktu®: deucravacitinibe. São Paulo: Bristol-Myers Squibb Farmacêutica LTDA;2023. Bula do profissional

2. Krueger JG, McInnes IB, Blauvelt A. Tyrosine kinase 2 and Janus kinase-signal transducer and activator of transcription signaling and inhibition in plaque psoriasis. J Am Acad Dermatol. 2021;85(3):504-17.

3. Drakos A, Torres T, Vender R. Emerging Oral Therapies for the Treatment of Psoriasis: A Review of Pipeline Agents. Pharmaceutics. 2024; 16(1):111.

4. Lise Torp Jensen, Attfield KE, Feldmann M, Fugger L. Allosteric TYK2 inhibition: redefining autoimmune disease therapy beyond JAK1-3 inhibitors. EBioMedicine. 2023 Nov 1;97:104840–0.

5. Armstrong AW, Gooderham M, Warren RB, Papp KA, Strober B, Thaçi D, et al. Deucravacitinibe versus placebo and apremilast in moderate to severe plaque psoriasis: Efficacy and safety results from the 52-week, randomized, double-blinded, placebo-controlled phase 3 POETYK PSO-1 trial. J Am Acad Dermatol. 2023;88(1):29-39.

6. Strober B, Thaçi D, Sofen H, Kircik L, Gordon KB, Foley P, et al. Deucravacitinib versus placebo and apremilast in moderate to severe plaque psoriasis: Efficacy and safety results from the 52-week, randomized, double-blinded, phase 3 Program for Evaluation of TYK2 inhibitor psoriasis second trial. J Am Acad Dermatol. 2023;88(1):40-51.

7. Lebwohl M, Warren RB, Sofen H, Imafuku S, Paul C, Szepietowski JC, et al. Deucravacitinib in plaque psoriasis: 2-year safety and efficacy results from the phase III POETYK trials. Br J Dermatol. 2024;190(5):668-79.

8. Armstrong AW, Lebwohl M, Warren RB, Sofen H, Morita A, Imafuku S, et al. Deucravacitinib in plaque psoriasis: 4-year safety and efficacy results from the phase 3 POETYK PSO-1, PSO-2, and LTE trials. J Am Acad Dermatol. [Em impressão]. Dados apresentados no European Academy of Dermatology & Venereology Symposium; 16-18 Maio de 2024; St. Julians, Malta

9. Martins A, Lé AM, Torres T. Deucravacitinib for the treatment of psoriatic arthritis: the evidence so far. Drugs Context. 2023;12:2023-2-7.

10. Huang MY, Armstrong AW. Janus-kinase inhibitors in dermatology: A review of their use in psoriasis, vitiligo, systemic lupus erythematosus, hidradenitis suppurativa, dermatomyositis, lichen planus, lichen planopilaris, sarcoidosis and graft-versushost disease. Indian J Dermatol Venereol Leprol. 2024;90:30–40.

CAPÍTULO 13

ADALIMUMABE

Francisca Regina O. Carneiro 1

Vivianne Lira da C. Costa 2

Adalimumabe (ADA) é um anticorpo monoclonal humano da classe IgG1 que se liga ao fator de necrose tumoral-α (TNF-α), inibindo sua interação com os seus receptores.1

Vários ensaios clínicos avaliaram a eficácia do ADA no tratamento da psoríase moderada a grave, como o Reveal (n=1212), que investigou a terapia contínua vs interrompida, demonstrando resposta sustentada; 2 (A) o Champion (n=271), que demonstrou eficácia superior do ADA quando comparado com metotrexato e placebo;3 (A) o Believe ( n=730), que investigou ADA com ou sem terapia tópica com calcipotriol/betametasona, demonstrando eficácia superior dessa associação nas primeiras 4 semanas, além de eficácia no tratamento de couro cabeludo;4 (A) o Reach ( n=72), que demonstrou eficácia no tratamento de psoríase acometendo mãos e/ou pés;5 (A) o Progress (n=152), que analisou eficácia e segurança em pacientes com resposta subótima ao etanercepte, metotrexato ou fototerapia com UVB narrow-band,6 (A) e o “ADA for nail psoriasis”, que demonstrou eficácia do ADA em psoríase ungueal grave.7 (A)

A segurança do ADA em longo prazo em adultos com psoríase foi avaliada em estudos pivotais e dados de registros. Uma análise de dados de segurança a partir de 77 ensaios clínicos globais, com total de 29,967 pacientes tratados com ADA para suas indicações representa o maior banco de dados de segurança publicado para um anti-TNF.8 (A)

A incidência de efeitos adversos graves em pacientes com psoríase em uso de anti-TNF é baixa.9 Reações locais na área de aplicação são o efeito adverso mais frequente,10 também sendo observados, psoríase paradoxal, lúpus eritematoso, pneumonia intersticial9, piora de insuficiência cardíaca e doença desmielinizante.11 (A)

Infecções são eventos adversos frequentes, sendo leves em sua maioria, afetando principalmente vias aéreas superiores. Infecções graves, como pneumonia, celulite, sepse, osteomielite e infecções fúngicas invasivas são incomuns, e seu risco aumenta com a idade, diabetes, alcoolismo, tabagismo e uso concomitante de outros imunossupressores. Observou-se risco aumentado para infeção e reativação de infecção latente pelo Mycobacterum tuberculosis.9,10,12,13 (A)

É controversa a relação causal entre o aumento na incidência de linfomas, melanoma e câncer de pele não-melanoma e os tratamentos com anti-TNF-α. Recomenda-se avaliação regular da pele, principalmente se já houve exposição a fototerapia e outras terapias imunossupressoras previamente.14 (D)

Análise do uso do ADA em 3727 pacientes adultos com psoríase incluídos em 18 estudos clínicos não observou novos alertas de segurança em relação às análises anteriores.15

No Brasil, é aprovado para artrite reumatóide e psoriásica, doença de Crohn, retocolite ulcerativa, espondiloartrite axial, psoríase em placas, hidradenite supurativa e uveíte não infecciosa. Na faixa pediátrica, é aprovado para tratamento de artrite idiopática juvenil poliarticular, artrite relacionada a entesite, uveíte e doença de Crohn. Não é aprovado para pacientes pediátricos com psoríase no Brasil (Quadro 1).

1. Universidade do Estado do Pará (UFPA) - Pará, PA

2. Hospital Universitário Onofre Lopes (UFRN) - Rio Grande do Norte, RN

Quadro 1: Ficha técnica do Adalimumabe.

Ficha técnica

Mecanismo de ação

Meia-vida

Nome comercial Humira®ac; Amgevita®; Hyrimoz®; Idacio®; Xilbrilada® (Adalimumabe biossimilares)

Forma de comercialização Hyrimoz 40mg/0,8ml

Humira® AC: 20mg/0,2ml, 40 mg/0,4ml e 80 mg/0,8 ml

Amgevita®: 20 mg/0,4 ml e 40mg/0,8ml

Idacio®: 40mg/0,8ml

Xilbrilada®: 40mg/0,8ml

Anticorpo monoclonal do isotipo IgG1 anti TNF.

14 dias (varia entre dez a 20 dias)

Aprovação artrite Sim

Monitorização laboratorial Inicial Hemograma, provas de função renal e hepática, PCR, sorologias (hepatite B, C e HIV), sedimento urinário, RX de tórax.

PPD/IGRA Acompanhamento

Hemograma, enzimas hepáticas, creatinina: após quatro semanas, 12 semanas de tratamento e, em seguida, a cada três meses. PCR: a cada três meses.

Sugere-se PPD/IGRA anualmente para pacientes que nunca trataram TB latente.

Dose inicial

Ajuste de dose (*)

Eficácia (estudos pivotais)

80mg, subcutâneo, na semana 0 e 40 mg, sete dias após Dose de manutenção 40 mg, subcutâneo, em semanas alternadas iniciadas 14 dias depois da dose de manutenção.

Não há ajuste pelo peso. Após 16 semanas de tratamento, se não houver resposta satisfatória, a frequência das doses pode ser aumentada para 40mg a cada 7 dias.

PASI 75 SEMANA 16: 71% (REVEAL); 80% (CHAMPION).

Contraindicações absolutas (*) Reação alérgica ao medicamento Tuberculose ativa (ANVISA) Insuficiência cardíaca classes III e IV - NYHA Doença desmielinizantes. Efeitos adversos específicos da classe Lúpus induzido por anti-TNF Descompensação de ICC e doenças desmielinizantes.

Efeitos adversos comuns (*) Infecções no trato respiratório inferior e superior.

Interação medicamentosa: Não usar com anti-IL1 ou anti-IL1R.

Considerações especiais (*)

Gestação:

Vacinas (*)

Categoria B. As mulheres com potencial para engravidar devem iniciar um método contraceptivo eficaz antes e durante o tratamento Lactação: recém-nascidos de mães em uso de biológicos não devem receber vacinas de agentes vivos ou atenuados até a 16a semana de vida.

Os pacientes tratados com adalimumabe não devem receber vacinas de vírus vivo ou atenuados quatro semanas antes, durante e 4-5 meias-vidas após interrompido o tratamento.

* Bula Humira®, Amgevita®, Hyrimoz®, Idacio®, Xilbrilada®

REFERÊNCIAS

1. Menter A, Tyring SK, Gordon K, Kimball AB, Leonardi CL, Langley RG, et al. Adalimumab therapy for moderate to severe psoriasis: a randomized, controlled phase III trial. J Am Acad Dermatol. 2008;58:106-115.

2. Menter A, Tyring SK, Gordon K, Kimball AB, Leonardi CL, Langley RG, Strober BE, Kaul M, Gu Y, Okun M, Papp K. Adalimumab therapy for moderate to severe psoriasis: A randomized, controlled phase III trial. J Am Acad Dermatol. 2008 Jan;58(1):106-15.

3. Saurat JH, Stingl G, Dubertret L, Papp K, Langley RG, Ortonne JP, Unnebrink K, Kaul M, Camez A; CHAMPION Study Investigators. Efficacy and safety results from the randomized controlled comparative study of adalimumab vs. methotrexate vs. placebo in patients with psoriasis (CHAMPION). Br J Dermatol. 2008 Mar;158(3):558-66.

4. Thaçi D, Ortonne J-P, Chimenti S, Ghislain PD, Arenberger P, Kragballe K, et al. A phase IIIb, multicentre, randomized, double-blind, vehicle-controlled study of the efficacy and safety of adalimumab with and without calcipotriol/betamethasone topical treatment in patients with moderate to severe psoriasis: the BELIEVE study. Br J Dermatol. 2010;163:402-411.

5. Leonardi C, Langley RG, Papp K, Tyring SK, Wasel N, Vender R, et al. Adalimumab for treatment of moderate to severe chronic plaque psoriasis of the hands and feet: efficacy and safety results from REACH, a randomized, placebo-controlled, double-blind trial. Arch Dermatol. 2011;147:429-436

6. Strober BE, Poulin Y, Kerdel FA, Langley RG, Gu Y, Gupta S, et al. Switching to adalimumab for psoriasis patients with a suboptimal response to etanercept, methotrexate, or phototherapy: efficacy and safety results from an open-label study. J Am Acad Dermatol. 2011;64:671-681

6. Elewski BE, Okun MM, Papp K, Baker CS, Crowley JJ, Guillet G, et al. Adalimumab for nail psoriasis: efficacy and safety from the first 26 weeks of a phase III, randomized, placebo-controlled trial. J Am Acad Dermatol. 2018;78:90-99.e1.

8. Burmester GR, Gordon KB, Rosenbaum JT, Arikan D, Lau WL, Li P, et al. Long-term safety of adalimumab in 29,967 adult patients from global clinical trials across multiple indications: an updated analysis. Adv Ther. 2020;37:364-380.

9. Kamata M, Tada Y. Safety of biologics in psoriasis. J Dermatol. 2018;45:279-286.

10. Menter A, Gottlieb A, Feldman SR, Van Voorhees AS, Leonardi CL, Gordon KB, et al. Guidelines of care for the management of psoriasis and psoriatic arthritis: Section 1. Overview of psoriasis and guidelines of care for the treatment of psoriasis with biologics. J Am Acad Dermatol. 2008;58:826-850.

11. Burmester GR, Panaccione R, Gordon KB, McIlraith MJ, Lacerda AF. Adalimumab: long-term safety in 23 458 patients from global clinical trials in rheumatoid arthritis, juvenile idiopathic arthritis, ankylosing spondylitis, psoriatic arthritis, psoriasis and Crohn’s disease. Ann Rheum Dis. 2013;72:517-524.

12. Menter A, Thaçi D, Wu JJ, Abramovits W, Kerdel F, Arikan D, et al. Long-term safety and effectiveness of adalimumab for moderate to severe psoriasis: results from 7-year interim analysis of the ESPRIT registry. Dermatol Ther (Heidelb). 2017;7:365-381.

13. Menter A, Thaçi D, Papp KA, Wu JJ, Bereswill M, Teixeira HD, et al. Five-year analysis from the ESPRIT 10-year postmarketing surveillance registry of adalimumab treatment for moderate to severe psoriasis. J Am Acad Dermatol. 2015;73:410-419.

14. Campanati A, Paolinelli M, Diotallevi F, Martina E, Molinelli E, Offidani A. Pharmacodynamics OF TNF α inhibitors for the treatment of psoriasis Expert Opin Drug Metab Toxicol. 2019;15:913-925.

15. Leonardi C, Papp K, Strober B, Thaçi D, Warren RB, Tyring S, Arikan D, Karunaratne M, Valdecantos WC. Comprehensive long-term safety of adalimumab from 18 clinical trials in adult patients with moderate-to-severe plaque psoriasis. Br J Dermatol. 2019 Jan;180(1):76-85.

CONSENSO BRASILEIRO DE PSORÍASE 2024

ALGORITMO DE TRATAMENTO DA SOCIEDADE BRASILEIRA DE DERMATOLOGIA

CAPÍTULO 14

CERTOLIZUMABE PEGOL

Anber A. Tanaka 1

Lincoln Fabrício 1, 2

O certolizumabe pegol (CZP) é um anticorpo monoclonal humanizado anti-TNF alfa sem o fragmento Fc e com o Fab envolto por polietilenoglicol (peguilação / PEG)1,2. Foi aprovado pela ANVISA – em abril de 2019 – para o tratamento de pacientes adultos com psoríase em placa moderada a grave, que são candidatos à terapia sistêmica.

A eficácia e segurança de certolizumabe pegol (CZP) foram estudadas em dois estudos placebo-controlados (CIMPASI-1 e CIMPASI-2) 7e um estudo placebo ativo controlado (CIMPACT).8 (A)

Nos estudos CIMPASI-1 e CIMPASI-2, na semana 16, foram observadas taxas de resposta PASI 75 mais altas para CZP 400 mg (CIMPASI-1, 75,8%; CIMPASI-2, 82,6%) e CZP 200 mg (CIMPASI-1, 66,5%; CIMPASI-2, 81,4%) do que o placebo (CIMPASI-1, 6,5%; CIMPASI-2, 11,6%; P <0,0001 para todos). As respostas foram mantidas até a semana 48 para as duas doses de CZP . Proporções mais altas de resposta ao PASI 75 ocorreram no grupo CZP 400 mg do que no grupo CZP 200 mg no estudo CIMPASI-1 e nos conjuntos de dados combinados nas semanas 16 e 48. (A)

No estudo CIMPACT, na semana 12, a taxa de resposta do PASI 75 foi significativamente maior nos pacientes tratados com CZP em comparação aos pacientes tratados com placebo. As diferenças eram evidentes entre os grupos de medicamentos e o grupo placebo desde a semana 4 e aumentaram até a semana 16. Na semana 12, CZP 400 mg foi superior e CZP 200 mg não foi inferior ao etanercepte para a taxa de resposta PASI 75. (A)

Os dados agrupados dos estudos CIMPASI-1, CIMPASI-2 e CIMPACT resumem os achados de segurança de longo prazo sobre o CZP no tratamento da psoríase em placas moderada a grave. Não foram identificados novos sinais de segurança em comparação com estudos anteriores. Os resultados sugerem que o risco de eventos adversos não aumenta com uma exposição mais prolongada ao CZP, e que não há uma diferença significativa na incidência de eventos adversos entre as doses de 200 mg e 400 mg administradas a cada duas semanas.Destacaram-se quatro casos de infecção oportunista, incluindo um de tuberculose ativa, ressaltando a importância da vigilância contínua dos pacientes tratados com biológicos. Quanto ao risco de malignidade, não foi observado aumento na incidência de cânceres não melanoma de pele, e as taxas de malignidades, excluindo este tipo de câncer, permaneceram estáveis e comparáveis às da população geral de pacientes com psoríase. A taxa de mortalidade foi semelhante à esperada para uma população com características similares em idade e sexo.12 (A)

Na extensão de três anos dos ensaios clínicos de fase III CIMPASI-1 e CIMPASI-2 os pacientes mostraram melhorias sustentadas e duradouras nos sinais e sintomas da psoríase em placas. (A)

1. Hospital Universitário Evangelico Mackenzie (HUEM) - Curitiba, PR.

2. Faculdade Evangélica Mackenzie do Paraná (HUEM) - Curitiba, PR

ALGORITMO DE TRATAMENTO DA SOCIEDADE BRASILEIRA DE DERMATOLOGIA

Os dados sugerem que, para alguns pacientes, CZP 400 mg a cada duas semanas pode oferecer benefícios a longo prazo maiores do que CZP 200 mg a cada duas semanas para manter uma resposta ideal. Além disso, mais pacientes alcançaram os critérios mais rigorosos de resposta terapêutica (PASI 90, PGA 0/1 e DLQI 0/1) no grupo que recebeu CZP 400 mg.13 (A)

O CZP oferece eficácia clínica a longo prazo em pacientes com psoríase moderada a grave, com respostas na pele duráveis e um perfil de segurança consistente ao longo do tempo.14 (A)

Os eventos adversos relatados com mais frequência (ocorrendo em ≥5% de qualquer grupo da CZP) foram nasofaringite e infecção do trato respiratório superior.9 (A)

Os estudos de segurança de CZP nas suas diferentes indicações realizados em mulheres grávidas são limitados. De um total de 256 gestações em mulheres expostas a CZP, a partir de estudos clínicos e relatos espontâneos, prospectivamente acompanhadas: 207 (81%) resultaram em nascidos vivos incluindo três pares de gêmeos, 26 (10%) em abortos e 22 (9%) em abortos induzidos. Houve uma gravidez com natimorto.10 (C) Em um estudo clínico independente com dez pacientes com doença de Crohn tratadas com CZP, as concentrações de CZP foram medidas no sangue materno, bem como no cordão umbilical e no sangue do neonato (n = 12) no dia do nascimento. Concentrações do CZP foram abaixo do nível de quantificação do circuito fetal em todas as amostras de sangue do cordão e dos neonatos. (C) Estudos em animais não revelaram evidência de dano na fertilidade ou danos ao feto. A transferência placentária ativa de IgGs é mediada pela parte Fc de um anticorpo ligado ao receptor Fc neonatal (FcRn). O CZP consiste somente da porção Fab de um anticorpo e não contém a porção Fc. Dados pré-clínicos e clínicos sugerem uma falta de transferência placentária ativa FcRn-dependente de CZP. 3, 10, 11 Existe informação insuficiente/limitada sobre a excreção do CZP no leite humano ou animal. A decisão sobre continuar/descontinuar a amamentação ou continuar/descontinuar o tratamento com CZP pode ser discutida.11

Quadro1: Ficha técnica do certolizumabe pegol

Nome comercial

Forma de comercialização

Mecanismo de ação

Meia-vida

Aprovação artrite

Monitorização laboratorial

Dose inicial

Dose de manutenção

Ajuste de dose (*)

Eficácia (estudos pivotais)

Contraindicações absolutas (*)

Efeitos adversos específicos da classe

Efeitos adversos comuns (*)

Interação medicamentosa

Considerações especiais (*)

Vacinas (*)

* Bula Cimzia®

Cimzia® - certolizumabe pegol (czp)

200mg/1ml - seringa

Anticorpo monoclonal humanizado anti-TNF sem o fragmento Fc e com o Fab envolto por polietilenoglicol (pegol)

14 dias

Sim

Inicial: PPD/IGRA, RX tórax, sorologias (hepatite B e C, HIV), hemograma, provas de função renal e hepática, PCR, teste de gravidez, rotina de urina

Acompanhamento no primeiro ano a cada três meses e, a partir do segundo ano, de acordo com o perfil clínico do paciente. Sugere-se PPD/IGRA anualmente para pacientes que nunca trataram TB latente.

400mg (duas seringas de 200mg), SC, na semana 0, 2 e 4

200mg subcutâneo a cada duas semanas se ≤ 90kg 400mg subcutâneo a cada duas semanas se > 90kg

Sim (descrito acima)

CIMPASI-1: PASI 90 - 35,8% e 43,6% (200 e 400mg, sem 16).

CIMPASI-2: PASI 90: 42,6% e 55,4% (200 e 400mg, sem 16)

CIMPACT: PASI 90: 38,8% e 49,1% (200 e 400mg, sem 16)

Reação alérgica ao medicamento, tuberculose ou infecções ativas em curso, doenças desmielinizantes, insuficiência cardíaca classe III e IV NYHA.

Lúpus induzido por anti-TNF

Doenças desmielinizantes e descompensação de Insuficiência cardíaca moderada a grave (classe III e IV NYHA).

Infecções trato respiratório superior, micoses superficiais, cefaléia, fadiga e reação no local da injeção.

Não são descritas em bula

Gestação: categoria B.

A transferência placentária ativa de IgG é mediada pela parte Fc de um anticorpo ligado ao receptor Fc neonatal (FcRn). O CZP consiste somente da porção Fab de um anticorpo e não contém a porção fc. Dados pré-clínicos e clínicos sugerem uma falta de transferência placentária ativa FcRn-dependente de CZPl.

Os pacientes tratados com certolizumabe não devem receber vacinas de vírus vivo ou atenuados quatro semanas antes, durante e 4-5 meias-vidas após interrompido o tratamento.

REFERÊNCIAS

1. A. Campanati, D. Benfaremo, M. M. Luchetti, G. Ganzetti, A. Gabrielli & A. Offidani (2017) Certolizumab pegol for the treatment of psoriasis, Expert Opinion on Biological Therapy, 17:3, 387-394.

2. Baker, T., Kevorkian, L., and Nesbitt, A. Investigation into the binding affinity of certolizumab pegol to FcRn and functional consequences for FcRn-mediated transcytosis: comparison to infliximab, adalimumab and etanercept. (A426.421-A426)Ann Rheum Dis. 2013; 72

3. Sandborn WJ, Feagan BG, Stoinov S, et al. Certolizumab pegol for the treatment of Crohn’s disease. N Engl J Med 2007;357:228–38. 10.1056/NEJMoa067594

4. Gladman, D., Fleischmann, R., Coteur, G., Woltering, F., and Mease, P.J. Effect of certolizumab pegol on multiple facets of psoriatic arthritis as reported by patients: 24-week patient-reported outcome results of a phase III, multicenter study. Arthritis Care Res (Hoboken). 2014; 66: 1085–1092

5. Burmester, G.R., Panaccione, R., Gordon, K.B., McIlraith, M.J., and Lacerda, A.P. Adalimumab: long-term safety in 23,458 patients from global clinical trials in rheumatoid arthritis, juvenile idiopathic arthritis, ankylosing spondylitis, psoriatic arthritis, psoriasis and Crohn’s disease. Ann Rheum Dis. 2013; 72: 517–524

6. CIMZIA: certolizumabe pegol. portal.anvisa.gov.br › bulario-eletronico. Acessado 30/01/2020

7. Certolizumab pegol for the treatment of chronic plaque psoriasis: Results through 48 weeks from 2 phase 3, multicenter, randomized, double-blinded, placebo-controlled studies (CIMPASI-1 and CIMPASI-2) Gottlieb, Alice B. et al. Journal of the American Academy of Dermatology, Volume 79, Issue 2, 302 - 314.e6

8. Certolizumab pegol for the treatment of chronic plaque psoriasis: Results through 48 weeks of a phase 3, multicenter, randomized, double-blind, etanercept- and placebo-controlled study (CIMPACT) Lebwohl, Mark et al. Journal of the American Academy of Dermatology, Volume 79, Issue 2, 266 - 276.e5

9. Blauvelt A, Reich K, Lebwohl M, et al. Certolizumab pegol for the treatment of patients with moderate-to-severe chronic plaque psoriasis: pooled analysis of week 16 data from three randomized controlled trials. J Eur Acad Dermatol Venereol. 2019;33(3):546–552. doi:10.1111/jdv.15258

10. Mariette X, Forger F, Abraham B et al Lack of placental transfer of certolizumab pegol during pregnancy: results from CRIB, a prospective, postmarketing, pharmacokinetic study. Ann Rheum Dis2018; 77: 228–233

11. Clowse ME, Förger F, Hwang C, et al. Minimal to no transfer of certolizumab pegol into breast milk: results from CRADLE, a prospective, postmarketing, multicentre, pharmacokinetic study. Ann Rheum Dis. 2017;76(11):1890–1896. doi:10.1136/annrheumdis-2017-211384

12. Boehnlein M, Lebwohl M, Reich K. Long-term safety of certolizumab pegol in plaque psoriasis: pooled analysis over 3 years from three phase III, randomized, placebo-controlled studies. Br J Dermatol. 2021 Apr;184(4):640-651.

13 Gordon KB, Warren RB, Gottlieb AB, Blauvelt A, Thaçi D, Leonardi C, Poulin Y, Boehnlein M, Brock F, Ecoffet C, Reich K. Long-term efficacy of certolizumab pegol for the treatment of plaque psoriasis: 3-year results from two randomized phase III trials (CIMPASI-1 and CIMPASI-2). Br J Dermatol. 2021 Apr;184(4):652-662.

14 Warren RB, Lebwohl M, Sofen H, Piguet V, Augustin M, Brock F, C Arendt, Fierens F, Blauvelt A. Three-year efficacy and safety of certolizumab pegol for the treatment of plaque psoriasis: results from the randomized phase 3 CIMPACT trial. J Eur Acad Dermatol Venereol. 2021 Dec;35(12):2398-2408

ALGORITMO DE TRATAMENTO DA SOCIEDADE BRASILEIRA DE DERMATOLOGIA

CAPÍTULO

15

ETANERCEPTE

O etanercepte (ETN) é um receptor solúvel em água que se liga e neutraliza o TNF. Trata-se de uma proteína de fusão humanizada dimérica consistindo em uma porção extracelular do receptor do fator de necrose tumoral-alfa (TNFα), ligada à porção constante (Fc) da imunoglobulina G1 humana. Inibe a atividade do TNFα, impedindo a sua ligação aos receptores de TNF na superfície celular.1,2 Possui um histórico bem estabelecido de segurança e tolerabilidade, com taxas de eventos adversos e infeccções semelhantes ao placebo.3 (A) É eficaz e seguro em tratamento prolongado em pacientes pediátricos.2,4 (A) É considerado opção em situações em que uma meia-vida curta (aproximadamente 80 horas) é uma consideracção importante (C).5,6 Está aprovado no Brasil para tratamento da artrite psoriásica, psoríase em placas do adulto e criancças a partir dos seis anos de idade. (A) A dose recomendada na faixa etária pediátrica (6-18 anos) e em adultos são descritas na ficha técnica.2,1 No tratamento com ETN para psoríase em placas, respostas superiores ocorreram nos pacientes que fizeram uso de 50mg duas vezes por semana. 7-15 (A) Na comparacção de eficácia da monoterapia com ETN versus associacção com metotrexato oral semanal, houve diferencça de 17% na obtencção da resposta PASI 75 (NNT=6, p<0,0001) e 19,6% para resposta PASI 90 (NNT=6, p=0,01) a favor dos pacientes que fizeram a terapia combinada.

Apresentaram eventos adversos 74,9% dos pacientes no grupo de terapia combinada e 59,8% dos pacientes no grupo da monoterapia. Os eventos mais comuns foram nasofaringite, cefaleia, infeccção de trato respiratório superior e náuseas. (A) Quanto à sobrevida de medicamentos biológicos ao longo de 12 anos, ETN obteve a menor sobrevida, com perda de eficácia em 49,5%. 16 (B) Metaanálise mostra que ETN está associado a menor taxa de sobrevida entre os medicamentos avaliados.17 (A) A eficácia de ETN para psoríase em criancças com idade entre seis e 17 anos foi superior à do grupo placebo na resposta PASI 75 ou maior (57% x 11%, respectivamente). Somente quatro pacientes tiveram efeitos adversos (um cirúrgico e tre s infeccções), todos resolvidos sem sequelas.18 (A)

Em criancças tratadas por até um ano, mostrou-se seguro e eficaz.19 (C) Em idosos o ENT deve ser usado com cautela, pelo risco de infeccções, apesar de não haver evide ncia documentada de risco maior nesse grupo de pacientes.20 (C)

Considerando-se o desenvolvimento atual da terapia sistêmica da psoríase com a incorporação de medicamentos com metas de eficácia PASI 90 ou 100 e/ou índices de PASI absoluto < 3, a atualização sobre o uso de etanercepte mostrou-se sem grandes alterações em relação ao consenso anterior. Reforçam-se as evidências já existentes no que se refere a eficácia, segurança e sobrevida da droga bem como as indicações e dose de uso (Quadro 1).21-24

1. Hospital das Clínicas da Universidade Federal de Minas Gerais - Minas Gerais, MG

2. Centro de Referência em Fototerapia de Belo Horizonte - Minas Gerais, MG

Quadro1: Ficha técnica Etanercepte

NOME COMERCIAL ENBREL®; BRENZYSTM (ETANERCEPTE BIOSSIMILAR)

Forma de comercialização 25 ou 50 mg/seringa preenchida (Enbrel®) 50 mg/seringa preenchida (BrenzysTM)

Mecanismo de ação

Inibe a ligação do TNF e da linfotoxina-alfa aos receptores de TNF na superfície celular

Meia-vida 80 horas

Aprovação artrite Sim

Monitorização laboratorial

Dose inicial

Dose de manutenção

Ajuste de dose

Eficácia

Contraindicações absolutas

Efeitos adversos específicos da classe

Efeitos adversos comuns

Interação medicamentosa

Considerações especiais

Vacinas (*)

* Bula Enbrel®, Brenzys® e Erelzi®

Inicial: PPD/IGRA, RX tórax, sorologias (hepatite B e C, HIV), hemograma, provas de função renal e hepática, PCR, teste de gravidez, rotina de urina. Acompanhamento no primeiro ano a cada trêsmeses e a partir do segundo ano de acordo com o perfil clínico do paciente. Sugere-se PPD/IGRA anualmente para pacientes que nunca trataram TB latente.

Faixa etária pediátrica (6-18 anos): 0,80mg/kg (máximo de 50mg), SC, 1x/semana. Adultos acima de 62,5kg: 50-100 mg, SC, 1x/semana por 12 semanas. BrenzysTM é contraindicado para uso em crianças menores de 18 anos de idade.

50 mg, SC, 1x por semana

Não é necessário

População pediátrica (sem 12):

PASI 75, 57%

População adulta (sem 12):

PASI 75, 34%

PASI90,16,2%

PASI100, 6,5%

Reação alérgica ao medicamento, infecções ativas graves, menores de dois anos de idade, doenças desmielinizantes, insuficiência cardíaca classes III/IV NYHA.

Doenças desmielinizantes e descompensação de insuficiência cardíaca moderada a grave (classe III/IV NYHA).

Lúpus induzido por anti-TNF

Infecções do trato respiratório superior

Prurido

Não usar com anti-IL1 ou anti-IL1R

Gestação: categoria B. As mulheres com potencial para engravidar devem utilizar um método contraceptivo eficaz durante o tratamento e, pelo menos, três semanas após a última dose do tratamento

Os pacientes tratados com etanercepte não devem receber vacinas de vírus vivo ou atenuados quatro semanas antes, durante e 4-5 meias-vidas após interrompido o tratamento.

REFERÊNCIAS

1. Azulay-Abulafia L, Cursi IB. Etanercepte. In: Romiti R. Compêndio de psoríase. 2a ed. Rio de Janeiro: Elsevier; 2013. p. 277-282. 298. Leonardi C, Strober B, Gottlieb AB, Elewski BE, Ortonne JP, van de Kerkhof P, et al. Long-term safety and efficacy of etanercept in patients with psoriasis: an open-label study. J Drugs Dermatol. 2010;9:928-937.

2. Menter A, Cordoro KM, Davis DMR, Kroshinsky D, Paller AS, Armstrong AW, et al. Joint American Academy of Dermatology - National Psoriasis Foundation guidelines of care for the management and treatment of psoriasis in pediatric patients. J Am Acad Dermatol. 2020;82:161-201. Erratum in: J Am Acad Dermatol. 2020;82:574.

3. Paller AS, Siegfried EC, Pariser DM, Rice KC, Trivedi M, Iles J, et al. Long-term safety and efficacy of etanercept in children and adolescents with plaque psoriasis. J Am Acad Dermatol. 2016;74:280-287.

4. Esposito M, Giunta A, Mazzotta A, Zangrilli A, Babino G, Bavetta M, et al. Efficacy and safety of subcutaneous anti-tumor necrosis factor-alpha agents, etanercept and adalimumab, in elderly patients affected by psoriasis and psoriatic arthritis: an observational long-term study. Dermatology. 2012;225:312-319.

5. Carrascosa JM, Belinchon I, de-la-Cueva P, Izu R, Luelmo J, Ruiz-Villaverde R. Expert recommendations on treating psoriasis in special circumstances. Actas Dermosifiliogr. 2015;106:292-309.

6. Bagel J, Lynde C, Tyring S, Kricorian G, Shi Y, Klekotka P. Moderate to severe plaque psoriasis with scalp involvement: a randomized, double-blind, placebo-controlled study of etanercept. J Am Acad Dermatol. 2012;67:86-92.

7. Arnone M, Takahashi MDF, Carvalho AVE, Bernardo WM, Bressan AL, Ramos AMC, et al. Diretrizes diagnósticas e terapêuticas da psoríase em placas - Sociedade Brasileira de Dermatologia. An Bras Dermatol. 2019;94:S76-S107.

8. Gottlieb AB, Leonardi C, Kerdel F, Mehlis S, Olds M, Williams DA. Efficacy and safety of briakinumab vs. etanercept and placebo in patients with moderate to severe chronic plaque psoriasis. Br J Dermatol. 2011;165:652-660.

9. van de Kerkhof PC, Segaert S, Lahfa M, Luger TA, Karolyi Z, Kaszuba A, et al. Once weekly administration of etanercept 50 mg is efficacious and well tolerated in patients with moderate-to-severe plaque psoriasis: a randomized controlled trial with open-label extension. Br J Dermatol. 2008;159:1177-1185.

10. Krueger GG, Langley RG, Finlay AY, Griffiths CE, Woolley JM, Lalla D, et al. Patient- reported outcomes of psoriasis improvement with etanercept therapy: results of a randomized phase III trial. Br J Dermatol. 2005;153:1192-1199.

11. Feldman SR, Kimball AB, Krueger GG, Woolley JM, Lalla D, Jahreis A. Etanercept improves the health-related quality of life of patients with psoriasis: results of a phase III randomized clinical trial. J Am Acad Dermatol. 2005;53:887-889.

12. Papp KA, Tyring S, Lahfa M, Prinz J, Griffiths CE, Nakanishi AM, et al. A global phase III randomized controlled trial of etanercept in psoriasis: safety, efficacy, and effect of dose reduction. Br J Dermatol. 2005;152:1304-1312.

13. Gottlieb AB, Matheson RT, Lowe N, Krueger GG, Kang S, Goffe BS, et al. A randomized trial of etanercept as monotherapy for psoriasis. Arch Dermatol. 2003;139:1627-1632.

14. Leonardi CL, Powers JL, Matheson RT, Goffe BS, Zitnik R, Wang A, et al. Etanercept as monotherapy in patients with psoriasis. N Engl J Med. 2003;349:2014-2022.

15. Roche H, Bouiller K, Puzenat E, Deveza E, Roche B, Pelletier F, et al. Efficacy and survival of biologic agents in psoriasis: a practical real-life 12-year experience in a French dermatology department. J Dermatolog Treat. 2019;30:540-544.

16. Paller AS, Siegfried EC, Langley RG, Gottlieb AB, Pariser D, Landells I, Hebert AA, Eichenfield LF, Patel V, Creamer K, Jahreis A; Etanercept Pediatric Psoriasis Study Group. Etanercept treatment for children and adolescents with plaque psoriasis. N Engl J Med. 2008 Jan 17;358(3):241-51.

17. Syversen SW, Goll GL, Jørgensen KK, Olsen IC, Sandanger Ø, Gehin JE, et al. Therapeutic drug monitoring of infliximab compared to standard clinical treatment with infliximab: study protocol for a randomized, controlled, open, parallel-group, phase IV study (the NOR-DRUM study). Trials. 2020;21:13.

18. Klufas DM, Wald JM, Strober BE. Treatment of moderate to severe pediatric psoriasis: a retrospective case series. Pediatr Dermatol. 2016;33:142-149.

19. Di Lernia V, Goldust M. An overview of the efficacy and safety of systemic treatments for psoriasis in the elderly. Expert Opin Biol Ther. 2018;18:897-903.

20. Pelletier AL, Nicaise-roland P. Adalimumab and pharmacokinetics: impact on the clinical prescription for inflammatory bowel disease. World J Pharmacol. 2016;5:44-50.

21. Sun HY, Phan K, Paller AS, Sebaratnam DF. Biologics for pediatric psoriasis: A systematic review and meta-analysis. Pediatr Dermatol. 2022 Jan;39(1):42-48.

22. Schneeweiss MC, Savage TJ, Wyss R, Jin Y, Schoder K, Merola JF, Sidbury R, Oduol T, Schneeweiss S, Glynn RJ. Risk of Infection in Children With Psoriasis Receiving Treatment With Ustekinumab, Etanercept, or Methotrexate Before and After Labeling Expansion. JAMA Dermatol. 2023 Mar 1;159(3):289-298.

23. Rungapiromnan W, Yiu ZZN, Warren RB, Griffiths CEM, Ashcroft DM. Impact of biologic therapies on risk of major adverse cardiovascular events in patients with psoriasis: systematic review and meta-analysis of randomized controlled trials. Br J Dermatol. 2017 Apr;176(4):890-901.

24. Gu Y, Brinkley E, Largent J, Sobel RE, Colli S, Thai D, Seyger M, Szalai Z, Lacour JP, Ståhle M. A long-term, prospective, observational cohort study of the safety and effectiveness of etanercept for the treatment of patients with paediatric psoriasis in a naturalistic setting. Eur J Dermatol. 2023 Feb 1;33(1):25-33.

ALGORITMO

CONSENSO BRASILEIRO DE PSORÍASE 2024

CAPÍTULO 16

INFLIXIMABE

Juliana Nakano1

Catarina Santos 2

O infliximabe (IFX) é um anticorpo monoclonal quimérico que se liga ao TNF-α transmembrana e solúvel com alta afinidade, dificultando a ligação com seus receptores e neutralizando seus efeitos biológicos.1 Foi aprovado pelo FDA em 1998 para o tratamento da Doença de Crohn (DC). No Brasil, foi aprovado em 2005 pela ANVISA para DC, Artrite Reumatóide, Psoríase em placas, Artrite Psoriásica, Espondilite Anquilosante e Retocolite Ulcerativa. (B) A quebra de sua patente em 2015 permitiu a fabricação do primeiro biossimilar brasileiro produzido em Bio-Manguinhos/Fiocruz.2-4 (D)

Para psoríase em placas, a dose é de 5 mg/kg nas semanas 0, 2 e 6 e depois a cada 8 semanas. Como a dose é calculada pelo peso do paciente, permite o tratamento individualizado.4 O IFX por via subcutânea é utilizado como terapia de manutenção a cada 2 semanas, iniciado 4 semanas após a última realização de duas infusões intravenosas do IFX de 5 mg/kg, dadas com um intervalo de 2 semanas.5 (B)

Está contraindicado em pacientes com hipersensibilidade à droga; tuberculose ativa ou outras infecções graves; insuficiência cardíaca congestiva (classes funcionais III e IV) e doenças desmielinizantes.6,7 (D)

Vários ensaios clínicos avaliaram a eficácia do IFX no tratamento da psoríase moderada a grave. O ensaio SPIRIT observou na semana 10 resposta PASI-75 de 72% do grupo de 3 mg/kg e 88% do grupo de 5 mg/kg em comparação com 6% do placebo.8 (A) O estudo EXPRESS I demonstrou resposta PASI75 de 80% e PASI90 57% na semana 10, porém na semana 50, caíram para 61% e 45%, respectivamente9. O ensaio EXPRESS II verificou resposta mais bem mantida no grupo de uso contínuo (8/8 semanas) em comparação com o grupo intermitente conforme necessário.10 (A)

RESTORE1 demonstrou maior eficácia do IFX em comparação com o MTX ao atingir PASI 75 e pontuação PGA mínima nas semanas 16 e 26, com tempo para resposta mais curto e tendência para melhora das articulações psoriásicas.11 No RESTORE2, os pacientes que receberam IFX apresentaram reações infusionais mais graves na terapia intermitente (4%) do que na terapia contínua (<1%), com esta última levando a um maior PASI 75 na 52ª semana (A).12

O estudo PIECE comparou a eficácia entre IFX e Etanercepte, e encontrou resposta PASI 75 significativamente maior no grupo do IFX após 24 semanas e início de ação mais rápido.13 (A)

Dapavo et al e Gisondi et al mostraram que os pacientes que tomavam o originador do IFX poderiam ser trocados para o subcutâneo sem muita alteração na resposta clínica ou eventos adversos adicionais.14 (C)

Também é muito eficaz na psoríase palmoplantar, ungueal e do couro cabeludo. Na semana 14, 33,3% e 66,7% dos pacientes obtiveram uma melhora de 75% e 50% no índice de área e gravidade da psoríase palmoplantar modificada (m-PPPASI), respectivamente, com IFX, 5 mg/kg no intervalo de dose padrão, em comparação com 8,3% no placebo. A eliminação da doença ungueal foi obtida em 6,9%, 26,2% e 44,7% dos pacientes em 10, 24 e 50 semanas, respectivamente, no grupo tratado com IFX, versus 5,1% no grupo placebo na semana 24.15 (A)

1. Clínica de Dermatologia da Santa Casa de Misericódia de São Paulo - São Paulo, SP

2. Universidade Estadual de Ciências da Saúde de Alagoas (Uncisal), Maceió - Alagoas, AL

Diversos autores relataram taxas de descontinuação durante o primeiro ano devido à falta de resposta ou eventos adversos indesejáveis. Além disso, a eficácia variável do IFX em pacientes psoriáticos leva a ajustes empíricos da dose.16-18 (B) No estudo SPREAD, foi realizado aumento na dose para 10 mg/kg em pacientes que não conseguiram atingir uma resposta PASI 50 após 8 semanas de tratamento com a dose padrão. A resposta PASI 75 variou entre 40% e 64% após a semana 24 e foi de 44% na 40ª semana.19 (A)

O monitoramento terapêutico proativo de medicamentos (TDM), tratamento baseado em avaliações programadas dos níveis séricos de medicamentos, foi proposto para otimizar a eficácia e segurança do IFX e outros biológicos. Pacientes com doenças inflamatórias imunomediadas foram designados para TDM no ensaio NOR-DRUM A (acompanhamento de 30 semanas) e NOR-DRUM B (acompanhamento de 52 semanas). Anticorpos antidrogas foram detectados em 147 (24%) pacientes. A remissão na semana 30 ocorreu em 25 dos 72 pacientes com anticorpos antidrogas e 180 dos 335 sem anticorpos. Nos doentes com anticorpos antidroga, foram encontradas taxas mais elevadas para agravamento da doença ao longo de 52 semanas, reações à infusão e descontinuação do IFX.20 (A)

As reações à infusão ocorrem em cerca de 3–22% dos casos, e são divididas em agudas, caracterizadas por cefaleia, rubor, hipotensão/hipertensão, tontura, falta de ar, náusea, sudorese, aumento da temperatura e sintomas de anafilaxia; e tardias (entre 24 horas e 14 dias após a infusão), caracterizadas por mialgia, artralgia, febre, erupção cutânea com urticária e mal-estar. As reações podem ser controladas diminuindo a taxa de infusão, administrando fluidos intravenosos, paracetamol e anti-histamínicos.14

Outros efeitos graves são o desenvolvimento de tuberculose, infecções oportunistas, piora de insuficiência cardíaca, alterações hepáticas e hematológicas e aumento de eventos desmielinizantes incluindo esclerose múltipla, neurite óptica, mielite transversa e neuropatias.7,21-26 (C)

Dentre os eventos cutâneos, a psoríase paradoxal é a mais comum e geralmente ocorre dentro de um mês a três anos após o seu uso. Os subtipos mais frequentes são psoríase em placas, pustulosa, gutata, eritrodérmica e invertida.25,27 Um efeito adverso bem descrito dos anti-TNF-α é a produção de anticorpos antinucleares e anti-dsDNA e o desenvolvimento de Lúpus eritematoso.25,28 Recentemente, foi descrito um risco aumentado de canceres, especialmente os de pele não melanoma e linfoma.1,29 (C)

Acredita-se que os anticorpos antidroga sejam responsáveis pela perda de resposta e reações à infusão durante o tratamento, impactando na sua adesão (B).30 Para evitar estes efeitos, sugerem-se duas abordagens: mudar para um segundo inibidor de TNF-α ou biológico com mecanismo de ação diferente; ou ainda associar a imunossupressores.1

ALGORITMO DE TRATAMENTO DA SOCIEDADE BRASILEIRA DE DERMATOLOGIA

FICHA TÉCNICA DO INFLIXIMABE

NOMES COMERCIAIS

Remicade®, Remsima®, Xilfya®, Avsola® (Infliximabe biossimilares).

Forma de comercialização 100mg/frasco ampola 120mg/frasco ampola (Remsima® SC).

Mecanismo de ação Anticorpo monoclonal quimérico que bloqueia o TNF-α transmembrana e solúvel.

Meia-vida 7,7 a 9,5 dias

Aprovação artrite Sim

Monitorização laboratorial Inicial: Hemograma, Provas de função renal e hepática, Sumário de Urina, Teste de gravidez (urina ou sangue), sorologias para Hepatite B, C e HIV, PPD/IGRA, Radiografia de tórax.

Dose inicial

Seguimento: Sugere-se PPD/IGRA anualmente para pacientes que nunca trataram TB latente.

5 mg/kg, EV, nas semanas 0, 2 e 6 .

Dose de manutenção 5 mg/kg, EV, a cada 8 semanas .

Ajuste de dose Não há registros em bula para psoríase.

Eficácia (estudos pivotais) SPIRIT: Semana 10: PASI-75 72% (3 mg/kg) e 88% (5 mg/kg)

Contra-indicações

Eventos adversos específicos

Eventos adversos comuns

EXPRESS I e II: Semana 10: PASI75 80% e PASI 90 57%, Semana 50: PASI-75 61% e PASI-90 45%.

Absolutas: Reação alérgica ao medicamento; Infecções ativas; Hepatite B crônica ativa; Insuficiência cardíaca classes funcionais III e IV (NYHA); Doenças desmielinizantes.

Relativas: Gravidez ou amamentação; Tuberculose latente; História de infecções recorrentes ou graves; Pacientes que vivem em áreas geográficas endêmicas para tuberculose e histoplasmose; Pacientes com psoríase com lúpus eritematoso sistêmico concomitante ou esclerose múltipla; Tratamentos PUVA>200 (especialmente se seguidos de uso de ciclosporina); Malignidades ou doenças linfoproliferativas; Distúrbios hepatobiliares.

Aumento de risco de tuberculose, infecções oportunistas e doenças desmielinizantes.

Síndrome lúpus induzido por anti-TNF.

Descompensação de insuficiência cardíaca grau III e IV

Infecções de vias aéreas superiores.

Náuseas, cefaleia, dor abdominal, fadiga.

Reação no local da injeção.

Reações infusionais.

Hipersensibilidade ao fármaco.

Interação medicamentosa

Recomenda-se precaução na combinação com anakinra ou abatacept.

Durante o início ou descontinuação do IFX, recomenda-se monitoramento para medicamentos com índice terapêutico significativamente estreito, como ciclosporina, varfarina ou teofilina.

A associação de tocilizumabe com IFX aumenta o potencial de imunossupressão e maior risco de infecção

Considerações especiais

Uso na Gravidez (Categoria B): As diretrizes atuais propõem que as mulheres grávidas sejam aconselhadas a interromper a exposição ao medicamento no terceiro trimestre da gravidez. As mulheres com potencial para engravidar devem utilizar um método contraceptivo eficaz durante o tratamento e, pelo menos, 24 semanas após a última dose do tratamento.

Amamentação: A amamentação durante o tratamento é aceitável quando o risco de interrupção do tratamento levar à exacerbação da doença materna.

Cirurgias: as recomendações mais atuais orientam a realização da cirurgia eletiva entre duas infusões de IFX administradas em intervalos de oito semanas.

Recomenda-se avaliação prévia da pele, em busca da existência de canceres de pele, além de palpação de linfonodos

Vacinas Vacinas de vírus vivo ou atenuados são contraindicadas dentro de quatro semanas antes, durante e 4-5 meiasvidas após interrompido o tratamento.

REFERÊNCIAS

1. Leone GM, Mangano K, Petralia MC, Nicoletti F, Fagone P. Past, Present and (Foreseeable) Future of Biological Anti-TNF Alpha Therapy. J Clin Med. 2023 Feb 17;12(4):1630.

2. Silva DLFD, Secamilli EN, Beleli MV, Massuda JY, Franca AFEC, Magalhães RF. Immunobiologicals in dermatology. An Bras Dermatol. 2022 May-Jun;97(3):275-283.

3. Nahra V, Hasbani GE, Chaaya M, Uthman I. The Use of Infliximab (Remicade®) for the Treatment of Rheumatic Diseases at a Tertiary Center in Lebanon: A 17-Year Retrospective Chart Review. Mediterr J Rheumatol. 2020 Dec 22;31(4):400-405.

4. Remicade®: infliximabe [Internet]. São Paulo: JANSSEN-CILAG Farmacêutica LTDA. Bula professional. [Acessado em 16 de junho de 2024]. Disponível em: <https://www.janssen.com>.

5. Remsima SC®: infliximabe [Internet]. Celltrion Healthcare Distribuição de Produtos Farmacêuticos do Brasil Ltda. Bula professional. [Acessado em 16 de junho de 2024]. Disponível em: < https://www.celltrionhealthcare.com.br >

6. Fátima R, Bittar K, Aziz M. Infliximabe. [Atualizado em 21 de março de 2024]. In: StatPearls [Internet]. Ilha do Tesouro (FL): Publicação StatPearls; 2024 janeiro-. Disponível em: https://www.ncbi.nlm.nih.gov/books/ NBK500021/#

7. Nast A, Smith C, Spuls PI, Avila Valle G, Bata-Csörgö Z, Boonen H, et al. EuroGuiDerm Guideline on the systemic treatment of Psoriasis vulgaris - Part 1: treatment and monitoring recommendations. J Eur Acad Dermatol Venereol. 2020 Nov;34(11):2461-2498.

8. Leman J, Burden A. Treatment of severe psoriasis with infliximab. Ther Clin Risk Manag. 2008 Dec;4(6):1165-76.

9. Wu, Jashin J., Steven R. Feldman, and Mark Lebwohl. Therapy for Severe Psoriasis: Expert Consult. Elsevier Health Sciences, 2016. Disponível em: https://pt.scribd.com/document/691927542/Therapy-for-severe-psoriasis-2018

10. Menter A, Feldman SR, Weinstein GD, Papp K, Evans R, Guzzo C, et al. A randomized comparison of continuous vs. intermittent infliximab maintenance regimens over 1 year in the treatment of moderate-to-severe plaque psoriasis. J Am Acad Dermatol. 2007 Jan;56(1):31.e1-15.

11. Barker J, Hoffmann M, Wozel G, Ortonne JP, Zheng H, van Hoogstraten H, et al. Efficacy and safety of infliximab vs. methotrexate in patients with moderate-to-severe plaque psoriasis: results of an open-label, active-controlled, randomized trial (RESTORE1). Br J Dermatol. 2011;165:1109-17

12. Reich, K, Wozel, G, Zheng, H, van Hoogstraten, H, Flint, L,Barker, J. (2013), Efficacy and safety of infliximab as continuous or intermittent therapy in patients with moderate-to-severe plaque psoriasis: results of a randomized, long-term extension trial (RESTORE2). Br J Dermatol, 168: 1325-1334.

13. de Vries A, Thio H, de Kort W, Opmeer B, van der Stok H, de Jong E, et al. (2017), A prospective randomized controlled trial comparing infliximab and etanercept in patients with moderate-to-severe chronic plaque-type psoriasis: the Psoriasis Infliximab vs. Etanercept Comparison Evaluation (PIECE) study. Br J Dermatol, 176: 624-633.

14. Subedi S, Gong Y, Chen Y, Shi Y. Infliximab and biosimilar infliximab in psoriasis: efficacy, loss of efficacy, and adverse events. Drug Des Devel Ther. 2019 Jul 23;13:2491-2502.

15. Ahmed SS, De A, Das S, Manchanda Y. Biologics and Biosimilars in Psoriasis. Indian J Dermatol. 2023 May-Jun;68(3):282-295.

16. Colls-Gonzalez M, Notario-Rosa J, Bas-Minguet J, Padullés-Zamora A, Morandeira-Rego F, Valentí-Medina F, et al. Association between infliximab concentrations and clinical response in psoriasis: a prospective cohort study. J Dermatolog Treat. 2019 Nov 20:1-8.

17. Carlet C, Bichard D, Richard MA, Mahé E, Saillard C, Brenaut E, et al. Groupe de Recherche Sur le Psoriasis de la Société Française de Dermatologie. Long-Term Infliximab Treatment in Psoriasis Patients: A National Multicentre Retrospective Study. Dermatol Res Pract. 2020 Mar 9;2020:2042636.

18. Menter A et al. Drug survival of biologic therapy in a large, disease-based registry of patients with psoriasis: results from the Psoriasis Longitudinal Assesment and Registry (PSOLAR). J Am Acad Dermatol Venereol 2016 Jul;30(7):1148-58.

19. Torii H, Nakano M, Yano T, Kondo K, Nakagawa H. SPREAD Study Group. Efficacy and safety of dose escalation of infliximab therapy in Japanese patients with psoriasis: Results of the SPREAD study. J Dermatol 2017 May;44(5): 552-559.

20. Brun MK, Gehin JE, Bjørlykke KH, Warren DJ, Klaasen RA, Sexton J, et al. Clinical consequences of infliximab immunogenicity and the effect of proactive therapeutic drug monitoring: exploratory analyses of the randomised, controlled NOR-DRUM trials. Lancet Rheumatol. 2024 Apr;6(4):e226-e236.

21. Cury DB, Cury LCB, Micheletti AC, Oliveira RA, Gonçalves JJS. RATE OF INFECTION (TUBERCULOSIS) IN BRAZILIANS IBD PRIVATE PATIENTS: FOLLOW-UP 15 YEARS. Arq Gastroenterol. 2024 Mar 15;61:e23148.

22. Al-Janabi A, Yiu ZZN. Biologics in Psoriasis: Updated Perspectives on Long-Term Safety and Risk Management. Psoriasis (Auckl). 2022 Jan 6;12:1-14.

23. Kristensen LB, Lambertsen KL, Nguyen N, Byg KE, Nielsen HH. The Role of Non-Selective TNF Inhibitors in Demyelinating Events. Brain Sci. 2021 Jan 1;11(1):38.

24. Gharib M, AlKahlout M, Garcia Canibano B, Theophiel Deleu D, Malallah AlEssa H, AlEmadi S. Demyelinating Neurological Adverse Events following the Use of Anti-TNF-α Agents: A Double-Edged Sword. Case Rep Neurol Med. 2022 Mar 7;2022:3784938

25. Lopetuso L, Cuomo C, Mignini I, Gasbarrini A, Papa A. Focus on Anti-Tumour Necrosis Factor (TNF)-α-Related Autoimmune Diseases. Int J Mol Sci. 2023 May 3;24(9):8187.

26. Bhandari S, Baral MR, Barbery M, Rudinskaya A, Sostin O. Hematologic side effects of biologics and kinase inhibitors used in rheumatologic diseases: a review of the current evidence. Ann Hematol. 2022 Sep;101(9):1897-1904.

27. Lu J, Lu Y. Paradoxical psoriasis: The flip side of idiopathic psoriasis or an autocephalous reversible drug reaction? J Transl Autoimmun. 2023 Sep 6;7:100211.

28. Obeidat L, Albusoul L, Maki M, Ibrahim H, Parikh S. Infliximab-Induced Lupus in a Patient With Psoriatic Arthritis Who Presented With Cardiac Tamponade: A Case Report. Cureus. 2023 Mar 20;15(3):e36424.

29. Gisondi P, Fargnoli M, Amerio P, Argenziano G, Bardazzi F, Bianchi L, et al. Italian adaptation of EuroGuiDerm guideline on the systemic treatment of chronic plaque psoriasis. Ital J Dermatol Venerol. 2022 Feb;157(Suppl. 1 to No. 1):1-78.

30. Cerutti H, Tesi G, Petrini F, Bandini T, Cartocci A, Ianniello A, et al. Detection of infliximab, adalimumab, and anti-drug antibodies: Development and validation of new monotest, automated assays on multiparametric instrument. Pract Lab Med. 2024 Feb 28;39:e00374.

CAPÍTULO 17

USTEQUINUMABE

Gladys A. Martins¹

Leticia Oba Galvão²

O ustequinumabe (UST) é um anticorpo monoclonal IgG1К humano que se liga à subunidade proteica p40 das interleucinas (IL)-12 e 23.1 Foi a primeira medicação anti-interleucina aprovada para o tratamento da psoríase.2 No Brasil, é aprovado a partir de 6 anos de idade para o tratamento da psoríase moderada a grave e artrite psoriásica (AP) e a partir dos 18 anos para doenças inflamatórias intestinais (DII).3 Desde 2019, está incorporado ao Protocolo Clínico e Diretrizes Terapêuticas (PCDT) da psoríase.4

A eficácia do UST no tratamento da psoríase em placas foi demonstrada nos estudos pivotais PHOENIX 15 - PASI 75 na semana 12 com 45 e 90 mg respectivamente (67,1% e 66,4%), e PHOENIX 26 – PASI 75 na semana 12 (66,7% e 75,7%) e mantida até a semana 244.7 Estudos fase 3 em populações asiáticas8,9,10 também comprovaram eficácia e segurança da medicação. (A) Os estudos fase 3 CADMUS11 (12 a 17 anos) e CADMUS Jr12 (6 a 11 anos), comprovaram segurança, eficácia e melhora na qualidade de vida pelas respostas na semana 12 - PASI 75 (80,6% e 84,1%), PASI 90 (61,1% e 63,6%), PGA 0/1 (69,4% e 77%) e redução do cDLQI com acompanhamento e manutenção das respostas até 60 semana (A). O UST também é opção segura e conveniente para o tratamento de psoríase moderada a grave em crianças e adolescentes13,14 (A), principalmente pela ótima comodidade posológica.15,16

Dois ensaios clínicos randomizados (ECR) Fase III (PSUMMIT-1 e PSUMMIT-2) com UST demonstraram melhora significativa na AP.17 (A) Na doença axial, por dados conflitantes, UST não é recomentado.18 Concomitância de DII pode influenciar na escolha do tratamento.19,20 Estudos retrospectivos não demonstraram maior risco de infecção ou neoplasias, inclusive em pacientes idosos, obesos, cardiopatas e hepatopatas, independente da dose da medicação.16,21, 22,23,24,25,26,27 A interrupção do tratamento deve ser considerada em doentes que não apresentem qualquer resposta até a 28ª semana.

Mulheres em idade fértil e que utilizam o UST devem ser orientadas à contracepção efetiva durante o tratamento e nas 15 semanas seguintes.28,29 Apesar da restrição, relatos de gravidez e exposição ao UST não foram associados a evento adverso significativo. 30,31 (C) Efeitos da exposição do lactente permanecem incertos.32, 33

Estudo observacional e multicêntrico de vida real (PSOLAR), mostrou que o uso de ustequinumabe não esteve associado a aumento no risco de malignidades e mortalidade em pacientes com artrite psoriásica.34 (B) Análise integrada de 12 estudos de fase 2 e 3 de ustequinumabe avaliou a segurança em 1 ano de uso do biológico em pacientes com psoríase, artrite psoriásica e doença de Crohn, demonstrando perfil de segurança favorável em diferentes indicações terapêuticas.35 (B)

A sobrevida do UST se mostrou superior à dos inibidores de TNF36-42 e alguns estudos sugerem melhor sobrevida do UST em comparação com inibidores de IL-17.43,44 Além disso, estudo de coorte realizado com o registro BADBIR sugere que guselcumabe teve a maior sobrevida em comparação com outros biológicos, exceto o UST.45

A suspensão do UST em procedimentos cirúrgicos deve levar em consideração o risco de infecção, a interferência na cicatrização e a possibilidade de exacerbação da psoríase46(D). Para procedimentos cirúrgicos de baixo risco, não há necessidade de suspender o UST.26 Se necessário, o biológico pode ser suspenso aproximadamente de 60 a 96 dias antes da cirurgia eletiva e mantido suspenso até 1 a 2 semanas após o procedimento, desde que não haja complicações pós-operatórias.26

Pacientes em uso de UST podem receber vacinas inativadas. Caso necessitem de vacinas vivas, deve-se considerar a interrupção do tratamento por um período de 2 a 3 meias-vidas antes da vacina. A próxima dose de UST deve ser adiada por 2 a 4 semanas após a administração da vacina viva.47(D)

1. Hospital Universitário de Brasília (HUB-UnB) - Brasília, DF

2. Serviço de Dermatologia do Hospital Regional da Asa Norte / Secretaria de Saúde do Distrito Federal - Brasília, DF

CONSENSO BRASILEIRO DE PSORÍASE 2024

ALGORITMO DE TRATAMENTO DA SOCIEDADE BRASILEIRA DE DERMATOLOGIA

Estudos clínicos comparativos ajudam na avaliacão e na decisão clínica entre as medicacões disponíveis.48-53 Apesar de os inibidores da IL-17 e 23 apresentarem maior eficácia nos desfechos PASI em comparação ao UST, existem substanciais evidencias demonstrando bom equilíbrio entre eficácia e seguranca, alta sobrevida e adesão ao UST54,55. Em 31 de outubro de 2023, o FDA dos EUA aprovou o Wezlana (ustekinumab-auub) como um biossimilar intercambiável do Stelara.®56 Em 28/05/24, ANVISA publicou novo registro de Wezenla® (Ustequinumabe), produto, desenvolvido pela via da comparabilidade ao Stelara.®

USTEQUINUMABE

NOME COMERCIAL

FORMA DE COMERCIALIZAÇÃO

MECANISMO DE AÇÃO

MEIA-VIDA

APROVAÇÃO ARTRITE

MONITORIZAÇÃO LABORATORIAL

DOSE INICIAL

DOSE DE MANUTENÇÃO

AJUSTE DE DOSE ( *)

EFICÁCIA (ESTUDOS PIVOTAIS)

CONTRA-INDICAÇÕES ABOLUTAS (*)

STELARA® ; WEZENLA®

45MG / 0,5ML E 90 MG/1ML – SERINGAS PREENCHIDAS COM SOLUÇÃO INJETÁVEL

BLOQUEIO DAS IL-12 E IL-23 PELA LIGAÇÃO A SUA SUB-UNIDADE p40

20 A 24 DIAS

APROVADO

INICIAL: PPD/IGRA, RX TÓRAX, SOROLOGIAS (HEPATITE B E C, HIV), HEMOGRAMA, PROVAS DE FUNÇÃO RENAL E HEPÁTICA.

ACOMPANHAMENTO: SE O PPD/IGRA FOREM NEGATIVOS, DEVEM SER REPETIDOS JUNTO COM O RX DE TÓRAX E SOROLOGIAS, ANUALMENTE. OS DEMAIS EXAMES NO 3º E 6º MÊS E APÓS, A CADA 6 MESES

45MG /90 MG (> 100 KG), SUBCUTANEO, NAS SEMANAS 0 E 4

< 18 ANOS: ≤60 Kg - 0,75 mg/Kg; entre > 60 e ≤100 Kg – 45 mg; > 100 Kg – 90 mg

A DOSE DE ACORDO COM O PESO A CADA 12 SEMANAS

EM PACIENTES COM RESPOSTA INADEQUADA, NA DOSE DE 45MG, PODE-SE CONSIDERAR AUMENTAR A DOSE PARA 90MG A CADA 12 SEMANAS E, SE NECESSÁRIO, DIMINUIR TAMBÉM O INTERVALO PARA 8 SEMANAS

PHOENIX-1, PHOENIX-2,

SEMANA 12 (45MG): PASI 75 67% PASI 90 42%

SEMANA 12 (90 MG): PASI 75 66-76% PASI 90 37-51%

SEMANA 28 (45MG): PASI 75 70-71% PASI 90 45-49%

SEMANA 28 (90 MG): PASI 79% PASI 90 54-56%

REAÇÃO ALÉRGICA AO MEDICAMENTO, TUBERCULOSE ATIVA (ANVISA) e INFECÇÕES GRAVES EM CURSO

EFEITOS ADVERSOS ESPECÍFICOS DA CLASSE NÃO OBSERVADO ATÉ A DATA DE PUBLICAÇÃO DESTE CONSENSO

EFEITOS ADVERSOS COMUNS (*)

INTERAÇÃO MEDICAMENTOSA

CONSIDERAÇÕES ESPECIAIS (*)

VACINAS (*)

INFECÇÕES TRATO RESPIRATÓRIO SUPERIOR, NASOFARINGITE, PRURIDO, INFECÇÕES DENTAIS, MAL-ESTAR e CEFALÉIA

FADIGA

REAÇÃO NO LOCAL DA INJEÇÃO

NÁUSEAS, VÔMITOS E DIARRÉIA

NENHUMA ESPECÍFICA

GESTAÇÃO: CATEGORIA B. AS MULHERES COM POTENCIAL PARA ENGRAVIDAR DEVEM UTILIZAR UM METODO CONTRACEPTIVO EFICAZ DURANTE O TRATAMENTO E PELO MENOS 15 SEMANAS APÓS A ÚLTIMA DOSE DO TRATAMENTO.

PARA PROCEDIMENTOS CIRÚRGICOS DE BAIXO RISCO, NÃO HÁ NECESSIDADE DE SUSPENDER O UST26. SE NECESSÁRIO, O BIOLÓGICO PODE SER SUSPENSO APROXIMADAMENTE DE 60 A 96 DIAS ANTES DA CIRURGIA ELETIVA E MANTIDO SUSPENSO ATÉ 1 A 2 SEMANAS APÓS O PROCEDIMENTO, DESDE QUE NÃO HAJA COMPLICAÇÕES PÓS-OPERATÓRIAS.26

OS PACIENTES TRATADOS COM USTEQUINUMABE NÃO DEVEM RECEBER VACINAS VIVAS DURANTE O TRATAMENTO E POR PELO MENOS 15 SEMANAS APÓS O TRATAMENTO.

REFERÊNCIAS

1. Yiu ZZ, Warren RB. Ustekinumab for the treatment of psoriasis: an evidence update. Semin Cutan Med Surg. 2018;37(3):143-147.

2. Sbidian E, Chaimani A, Garcia-Doval I, Doney L, Dressler C, Hua C, Hughes C, Naldi L, Afach S, Le Cleach L. Systemic pharmacological treatments for chronic plaque psoriasis: a network meta-analysis. Cochrane Database Syst Rev. 2022 May 23;5(5) doi: 10.1002/14651858.CD011535.pub5. Update in: Cochrane Database Syst Rev. 2023 Jul 12;7PMID: 35603936; PMCID: PMC9125768.

3. Available from: http://portal.anvisa.gov.br/informacoes-tecnicas. Accessed June 30, 2024.

4. Available from: http://portalms.saude.gov.br/protocolos-e-diretrizes. Accessed June 30, 2024.

5. Leonardi CL, Kimball AB, Papp KA, Yeilding N, Guzzo C, Wang Y, et al. Efficacy and safety of ustekinumab, a human interleukin-12/23 monoclonal antibody, in patients with psoriasis: 76-week results from a randomised, double-blind, placebo-controlled trial (PHOENIX 1). Lancet. 2008;371:1665-74.

6. Papp KA, Langley RG, Lebwohl M, Krueger GG, Szapary P, Yeilding N, et al. Efficacy and safety of ustekinumab, a human interleukin-12/23 monoclonal antibody, in patients with psoriasis: 52-week results from a randomised, double-blind, placebo-controlled trial (PHOENIX 2). Lancet. 2008;371:1675-84.

7. Langley RG, Lebwohl M, Krueger GG, Szapary PO, Wasfi Y, Chan D, et al. Long-term efficacy and safety of ustekinumab, with and without dosing adjustment, in patients with moderate-to-severe psoriasis: results from the PHOENIX 2 study through 5 years of follow-up. Br J Dermatol. 2015;172:1371-83.

8. Nakagawa H, Schenkel B, Kato M, Kato T, Igarashi A; Japanese Ustekinumab Study Group. Impact of ustekinumab on health-related quality of life in Japanese patients with moderate-to-severe plaque psoriasis: Results from a randomized, double-blind, placebo-controlled phase 2/3 trial. J Dermatol. 2012;39:761-9.

9. Igarashi A, Kato T, Kato M, Song M, Nakagawa H; Japanese Ustekinumab Study Group. Efficacy and safety of ustekinumab in Japanese patients with moderate-to-severe plaque-type psoriasis: long-term results from a phase 2/3 clinical trial. J Dermatol. 2012;39:242-52.

10. Tsai TF, Ho JC, Song M, Szapary P, Guzzo C, Shen YK, et al. Efficacy and safety of ustekinumab for the treatment of moderate-to-severe psoriasis: a phase III, randomized, placebo-controlled trial in Taiwanese and Korean patients (PEARL). J Dermatol Sci. 2011;63:154-63.

11. Landells I, Marano C, Hsu MC, et al. Ustekinumab in adolescent patients age 12 to 17 years with moderate-to-severe plaque psoriasis: results of the randomized phase 3 CADMUS study. J Am Acad Dermatol. 2015;73(4):594-603.

12. Philipp S, Menter A, Nikkels A, et al. Ustekinumab for the treatment of moderate-to-severe plaque psoriasis in pediatric patients (>6 to <12 years of age): results from CADMUS Jr. J Eur Acad Dermatol Venereol. 2019;33(suppl 3):18.

13. Phan C, Beauchet A, Burztejn AC, et al. Biological treatments for paediatric psoriasis: a retrospective observational study on biological drug survival in daily practice in childhood psoriasis. J Eur Acad Dermatol Venereol. 2019 Oct;33(10):1984-1992. doi: 10.1111/jdv.15579. Epub 2019 Apr 15. PMID: 30883928.

14. Libon F, Lebas E, De Schaetzen V, Sabatiello M, De Schepper S, Nikkels AF. Biologicals for moderate-to-severe plaque type psoriasis in pediatric patients. Expert Rev Clin Immunol. 2021; DOI: 10.1080/1744666X.2021.1958675.

15. Sun HY, Phan K, Paller AS, Sebaratnam DF. Biologics for pediatric psoriasis: A systematic review and meta-analysis. Pediatr Dermatol. 2022;39:42–48. doi: 10.1111/pde.14870.

16. Carrascosa JM, Puig L, Romero IB, et al. Practical update of the guidelines published by the Psoriasis Group of the Spanish Academy of Dermatology and Venereology (GPs) on the treatment of psoriasis with biologic agents: Part 2-Management of special populations, patients with comorbid conditions, and risk. Actas Dermosifiliogr. 2022;113(2). doi: 10.1016/j.ad.2022.01.040.

17. Monks G, Rivera-Oyola R, Lebwohl M. The Psoriasis Decision Tree. J Clin Aesthet Dermatol. 2021 Apr;14(4):14-22. Epub 2021 Apr.

18. Coates LC, Soriano ER, Corp N, Bertheussen H, Callis Duffin K, Campanholo CB, et al. Group for Research and Assessment of Psoriasis and Psoriatic Arthritis (GRAPPA): updated treatment recommendations for psoriatic arthritis 2021. Nat Rev Rheumatol. 2022;18(8):465-479.

19. Hedin CRH, et al. Inflammatory bowel disease and psoriasis: modernizing the multidisciplinary approach. J Intern Med. 2021;290(2):257-278.

20. Sandborn WJ, et al. Five-year efficacy and safety of ustekinumab treatment in Crohn’s disease: the IM-UNITI trial. Clin Gastroenterol Hepatol. 2022;20(3):578-590.e4.

21. Hayashi M, Umezawa Y, Fukuchi O, et al. Efficacy and safety of ustekinumab treatment in elderly patients with psoriasis. J Dermatol. 2014;41:974-80.

22. Megna M, Napolitano M, Balato N, et al. Efficacy and safety of ustekinumab in a group of 22 elderly patients with psoriasis over a 2-year period. Clin Exp Dermatol. 2016;41:564-6.

23. Di Lernia V, Goldust M. An overview of the efficacy and safety of systemic treatments for psoriasis in the elderly. Expert Opin Biol Ther. 2018;18(8):897-903.

24. Momose M, Asahina A, Hayashi M, et al. Biologic treatments for elderly patients with psoriasis. J Dermatol. 2017 Sep;44:1020-1023.

25. Bula do produto StelaraTM Ustequinumabe. Atualizado em 06/2024.

26. Menter A, Strober BE, Kaplan DH, Kivelevitch D, Prater EF, Stoff B, et al. Joint AAD-NPF guidelines of care for the management and treatment of psoriasis with biologics. J Am Acad Dermatol. 2019;80(4):1029-1072.

27. Elnabawi YA, Dey AK, Goyal A, Groenendyk JW, Chung JH, Belur AD, et al. Coronary artery plaque characteristics and treatment with biologic therapy in severe psoriasis: results from a prospective observational study. Cardiovasc Res. 2019;115(4):721-8. [PubMed: 30721933].

28. Available from: https://www.accessdata.fda.gov/drugsatfda_docs/label/2022/125261s161lbl.pdf. Accessed June 30, 2024.

29. Arnone M, Takahashi MDF, Carvalho AVE, Bernardo WM, Bressan AL, Ramos AMC, et al. Plaque psoriasis diagnostic and treatment guidelines. An Bras Dermatol. 2019;94(2)

30. Watson N, Wu K, Farr P, Reynolds NJ, Hampton PJ. Ustekinumab exposure during conception and pregnancy in patients with chronic plaque psoriasis: a case series of 10 pregnancies. Br J Dermatol. 2019 Jan;180(1):195-196.

31. Sánchez-García V, Romero-Pérez D, Ramírez-Santos A, Morales-Hidalgo E, Torres-Torres C, Blanco-Dávila F. Exposure to biologic therapy before and during pregnancy in patients with psoriasis: Systematic review and meta-analysis. J Eur Acad Dermatol Venereol. 2023;37(10):1971-1990.

32. Mugheddu C, Atzori L, Lappi A, Murgia S, Rongioletti F. Biologics exposure during pregnancy and breastfeeding in a psoriasis patient. Dermatol Ther. 2019;32(3)

33. Barrau M, Roblin X, Andromaque L, Rozieres A, Faure M, Paul S, Nancey S. What Should We Know about Drug Levels and Therapeutic Drug Monitoring during Pregnancy and Breastfeeding in Inflammatory Bowel Disease under Biologic Therapy? J Clin Med. 2023 Dec 4;12(23):7495. doi: 10.3390/jcm12237495. PMID: 38068547.

34. Mease P, Gottlieb A, Menter A, Ritchlin C, Kalia S, Kerdel F, et al. Updated results for all-cause mortality and malignancies in psoriasis patients with psoriatic arthritis in the Psoriasis Longitudinal Assessment and Registry study [poster presentation THU0450]. Annual European Congress of Rheumatology; 8–11 June 2016: London.

35. Ghosh S, Gensler LS, Yang Z, Gasink C, Chakravarty SD, Farahi K, Ramachandran P, Ott E, Strober BE. Ustekinumab Safety in Psoriasis, Psoriatic Arthritis, and Crohn’s Disease: An Integrated Analysis of Phase II/III Clinical Development Programs. Drug Saf. 2019 Jun;42(6):809-820.

36. Papp K, Gottlieb AB, Naldi L, Pariser D, Ho V, Goyal K, et al. Safety surveillance for ustekinumab and other psoriasis treatments from the psoriasis longitudinal assessment and registry (PSOLAR). J Drugs Dermatol. 2015;14:706-714.

37. Warren RB, Smith CH, Yiu ZZN, et al. Differential drug survival of biologic therapies for the treatment of psoriasis: A prospective observational cohort study from the British Association of Dermatologists Biologic Interventions Register (BADBIR). J Invest Dermatol. 2015;135(11):2632-2640.

38. Zweegers J, van den Reek JM, van de Kerkhof PC, et al. Body mass index predicts discontinuation due to ineffectiveness and female sex predicts discontinuation due to side-effects in patients with psoriasis treated with adalimumab, etanercept or ustekinumab in daily practice: A prospective, comparative, long-term drug-survival study from the BioCAPTURE registry. Br J Dermatol. 2016;175(2):340-347.

39. Menter A, Papp KA, Gooderham M, et al. Drug survival of biologic therapy in a large, disease-based registry of patients with psoriasis: Results from the Psoriasis Longitudinal Assessment and Registry (PSOLAR). J Eur Acad Dermatol Venereol. 2016;30(7):1148-1158.

40. Iskandar IYK, Warren RB, Lunt M, et al. Differential Drug survival of second-line biologic therapies in patients with psoriasis: Observational cohort study from the British Association of Dermatologists Biologic Interventions Register (BADBIR). J Invest Dermatol. 2018;138(4):775-784.

41. No DJ, Inkeles MS, Amin M, Wu JJ. Drug survival of biologic treatments in psoriasis: a systematic review. J Dermatol Treat. 2018;29(5):460-466.

42. Muzumdar S, Waldman R, Wu R, Kelsey A. In-Office Administration Associated with Increased Drug Survival of Ustekinumab for Chronic Plaque Psoriasis When Compared with Self-Administration: A Single Institution Retrospective Chart Review. J Am Acad Dermatol. 2019 Oct 25. pii: S0190-9622(19)32963-9.

43. Rusiñol L, Carmona-Rocha E, Puig L. Durability and long-term outcomes of biologic therapies in psoriasis. Expert Rev Clin Immunol. 2023. doi: 10.1080/1744666X.2023.2250918.

44. Lin PT, Wang SH, Chi CC. Drug survival of biologics in treating psoriasis: a meta-analysis of real-world evidence. Sci Rep. 2018 Oct 30;8(1):16068. doi: 10.1038/s41598-018-34293-y. PMID: 30375427; PMCID: PMC6207685.

45. Yiu ZZ, Becher G, Kirby B, Laws P, Reynolds NJ, Smith CH, et al. Drug survival associated with effectiveness and safety of treatment with guselkumab, ixekizumab, secukinumab, ustekinumab, and adalimumab in patients with psoriasis. JAMA Dermatol. 2022;158(10):1131-1141.

46. Plachouri KM, Georgiou S. Special aspects of biologics treatment in psoriasis: management in pregnancy, lactation, surgery, renal impairment, hepatitis and tuberculosis. J Dermatol Treat. 2019;30(7):668-673.

47. Chat VS, Ellebrecht CT, Kingston P, Gondo G, Bell S, Cordoro KM, et al. Vaccination recommendations for adults receiving biologics and oral therapies for psoriasis and psoriatic arthritis: Delphi consensus from the medical board of the National Psoriasis Foundation. J Am Acad Dermatol. 2024;90(6):1170-1181.

48. Papp KA, Gordon KB, Langley RG, Lebwohl MG, Gottlieb AB, Rastogi S, et al. Impact of previous biologic use on the efficacy and safety of brodalumab and ustekinumab in patients with moderate-to-severe plaque psoriasis: integrated analysis of the randomized controlled trials AMAGINE-2 and AMAGINE-3. Br J Dermatol. 2018;179:320-328.

49. Thaçi D, Blauvelt A, Reich K, Tsai TF, Vanaclocha F, Kingo K, et al. Secukinumab is superior to ustekinumab in clearing skin of subjects with moderate to severe plaque psoriasis: CLEAR, a randomized controlled trial. J Am Acad Dermatol. 2015;73:400-409.

50. Reich K, Pinter A, Lacour JP, Ferrandiz C, Micali G, French LE, et al. Comparison of ixekizumab with ustekinumab in moderate-to-severe psoriasis: 24-week results from IXORA-S, a phase III study. Br J Dermatol. 2017;177:1014-1023.

51. Papp KA, Blauvelt A, Bukhalo M, Goodhermam M, Krueger JG, Lacour JP, et al. Risankizumab versus ustekinumab for moderate-to-severe plaque psoriasis. N Engl J Med. 2017;376:1551-1560.

52. Langley RG, Tsai TF, Flavin S, Song M, Randazzo B, Wasfi Y, et al. Efficacy and safety of guselkumab in patients with psoriasis who have an inadequate response to ustekinumab: results of the randomized, double-blind, phase III NAVIGATE trial. Br J Dermatol. 2018;178:114-123.

53. Jabbar-Lopez ZK, Yiu ZZN, Ward V, Exton LS, Mustapa MFM, Samarasekera E, et al. Quantitative evaluation of biologic therapy options for psoriasis: a systematic review and network meta-analysis. J Invest Dermatol. 2017;137:1646-1654.

54. Sbidian E, Chaimani A, Garcia-Doval I, Do G, Hua C, Mazaud C, et al. Systemic pharmacological treatments for chronic plaque psoriasis: a network meta-analysis. Cochrane Database Syst Rev. 2017;12

55. Schett G, Lories RJ, D’Agostino MA, Elewaut D, Kirkham B, Soriano ER, et al. Enthesitis: from pathophysiology to treatment. Nat Rev Rheumatol. 2017;1:731-741.

56. Available from: https://www.fda.gov/news-events/press-announcements/fda-approves-interchangeable-biosimilar-multiple-inflammatory-diseases. Accessed 30 June 2024.

DECLARAÇÃO CONFLITO DE INTERESSES

1. Gladys Aires Martins já atuou como pesquisadora de estudo epidemiológico da Janssen; como palestrante remunerada da AbbVie, Janssen, LeoPharma, Novartis, e Pfizer ; já recebeu honorários como consultora da Abbvie, LeoPharma, Novartis, e Janssen ; já preparou material científico para a Abbvie , Leopharma e Pfizer e já obteve apoio para participação em eventos da Abbvie, Janssen, Pfizer e Sanofi .

2. Leticia Oba Galvão já atuou como pesquisadora de estudo epidemiológico da Janssen; como palestrante remunerada da AbbVie, Novartis, Lilly, Pfizer, Leopharma, Allergan e Galderma; já recebeu honorários como consultora da Novartis, Janssen e da Allergan; já preparou material científico para a Abbvie e para a Leopharma; já obteve apoio para participação de eventos da Abbvie, Janssen, Leopharma, Novarits, Pfizer, Allergan e Galderma.

CAPÍTULO 18

BIMEQUIZUMABE

Juliana Yumi Massuda Serrano 1

Leandro Linhares Leite 2

O bimequizumabe (BIM) é um anticorpo monoclonal IgG1/κ humanizado que inibe de forma seletiva as interleucinas IL-17A e IL-17F.1, 2 Sua utilização no tratamento da psoríase é fundamentada pelo fato da doença ser mediada pelo eixo IL-23/IL-17.3 A família das IL-17 possui seis membros conhecidos.4, 5 Dentre essas, IL-17A, IL-17C e IL-17F estão associadas ao desenvolvimento da psoríase, estando superexpressas nas placas psoriásicas.4-6 As IL-17A e a IL-17F são as mais semelhantes estruturalmente e são expressas por células Th17 e por outras células imunológicas, desempenhando um papel importante no desenvolvimento da placa psoriásica.5, 7, 8

Destas, a IL-17A é a mais potente e biologicamente ativa na fisiopatologia da psoríase,5, 8-10 sendo a principal citocina efetora das células Th17.4 Entretanto, a IL-17F é a mais abundantemente expressa dessas duas.5, 8 Além disso, IL-17A e IL-17F têm um efeito sinérgico, promovendo conjuntamente uma amplificação da atividade inflamatória.7 O bloqueio simultâneo das IL-17A e IL-17F sugere ser mais eficaz no controle da inflamação do que o bloqueio isolado de IL-17A.8

Dados de eficácia e segurança da droga foram estabelecidos em pacientes com 18 anos de idade ou mais com psoríase em placas moderada a grave e estão resumidos abaixo:

O estudo BE READY comparou o uso de BIM 320 mg a cada 4 semanas ou placebo a cada 4 semanas. Após, realocou pacientes do grupo BIM que atingiram PASI 90 na semana 16 a receber placebo, BIM 320 mg a cada 4 semanas ou a cada 8 semanas. Eventos adversos da semana 16 a 56 foram reportados em 74% dos pacientes do grupo BIM a cada 4 semanas vs 77% no grupo a cada 8 semanas e 69% no grupo placebo. Na semana 16, 91% dos pacientes em BIM atingiram PASI 90 comparado a 1 paciente em placebo (p<0,0001). As respostas foram mantidas até a semana 56 nos grupos BIM 320 mg a cada 4 ou 8 semanas.11 (A)

O estudo BE SURE comparou 3 grupos distintos: BIM 320 mg a cada 4 semanas por 56 semanas, BIM 320 mg a cada 4 semanas por 16 semanas e, após, a cada 8 semanas até a semana 56 e adalimumabe (ADA) 40 mg a cada 2 semanas por 24 semanas seguido de BIM 320 mg a cada 4 semanas até a semana 56. Na semana 16, 86,2% de ambos os grupos em BIM atingiram PASI 90 vs 47,2% em ADA (p<0,001). Os eventos adversos mais reportados no grupo BIM foram infecções de vias aéreas superiores, candidíase oral leve a moderada, hipertensão e diarreia.12 (A)

O estudo BE VIVID demonstrou na semana 16 índice de PASI 90 em 85% dos pacientes em BIM vs 50% dos pacientes em ustequinumabe (UST) e 5% no grupo placebo (p<0,0001). Em 52 semanas, 6% dos pacientes em BIM tiveram eventos adversos vs 8% no grupo UST. Dentre eles, os efeitos mais comuns foram nasofaringite e infecção de vias aéreas superiores,

1. Disciplina de Dermatologia (UNICAMP) Campinas - São Paulo, SP

2. Hospital de Clínicas de Porto Alegre (HCPA) Porto Alegre, RS

CONSENSO BRASILEIRO DE PSORÍASE 2024

ALGORITMO DE TRATAMENTO DA SOCIEDADE BRASILEIRA DE DERMATOLOGIA

com índices comparáveis a UST. 15% dos pacientes em BIM apresentaram candidíase oral vs 1% no grupo UST. Houve 1 caso de doença inflamatória intestinal e 1 caso de ideação suicida com BIM e não houve caso de tuberculose.13 (A)

O estudo BE RADIANT consistiu na comparação por 48 semanas e período aberto de extensão de 2 anos de BIM 320 mg a cada 4 semanas vs secuquinumabe (SEC) a cada 4 semanas. Na semana 16, os pacientes no grupo BIM eram re-randomizados para uso a cada 4 semanas ou a cada 8 semanas até a semana 48. Na semana 16, 61,7% dos pacientes no grupo BIM vs 48,9% no grupo SEC atingiram PASI 100 (p<0,001). Na semana 4, 71% dos pacientes no grupo BIM vs 47,3% no grupo SEC atingiram PASI 75 (p<0,001). Na semana 48, comparando resposta PASI 100, o resultado foi de BIM 74,8% vs SEC 52,8%. 70,8% dos pacientes em BIM mantiveram PASI 100 após 2 anos e aqueles em SEC que trocaram para BIM chegaram a 76,6% na semana 96. Candidíase oral leve a moderada ocorreu mais frequentemente no grupo BIM (19,3%) vs SEC (3%).14,15(A)

BE BRIGHT foi uma análise conduzida para avaliar manutenção de resposta da semana 16 até o 3º ano de tratamento de pacientes com base nos estudos BE VIVID, BE READY e BE SURE. 93% mantiveram PASI 90, 80,8% PASI 100, 94% PASI menor ou igual a 2 e 90,3% BSA menor ou igual a 1%. Entre os respondedores PASI 100 na semana 16, 76,3% atingiram DLQI de 0/1 e a resposta aumentou com o tratamento com BIM chegando a 89% no 3º ano.16(A)

Uma revisão sistemática demonstrou que, entre as semanas 48 a 56, BIM e risanquizumabe (RIS) demonstraram superioridade na resposta PASI 75, PASI 90 e PASI 100 entre os biológicos listados a seguir: etanercepte, ADA, UST, certolizumabe, tildraquizumabe, SEC, infliximabe (IFX), brodalumabe (BRO), ixequizumabe (IXE) e guselcumabe (GUS). As classificações relativas para respostas PASI 75/90/100 nas semanas 48–56 foram as mais altas para RIS (Surfaces under the cumulative ranking curves [SUCRA]: 98,5%) e BIM (83,8% para dosagem a cada 4 semanas, 72,7% para dosagem indução a cada 4 semanas e manutenção a cada 8 semanas). As taxas de resposta PASI não diferiram significativamente entre RIS e os dois regimes de BIM17.(A) Foi conduzido um estudo que avaliou a eficácia e a segurança da troca para BIM de ADA, UST e SEC. A maior parte dos não-respondedores de PASI 90 o atingiram 4 semanas após a troca para BIM de ADA (67%), UST (79%) e SEC (53%). Após 48 semanas de BIM, 91%, 90% e 79% dos não-respondedores de PASI 90 o atingiram após troca de ADA, UST e SEC respectivamente. Entre os respondedores de PASI 90, as respostas foram mantidas ou ainda melhoradas após troca para BIM. Os eventos adversos foram similares entre o comparador ativo no período de tratamento e após troca para BIM. A ocorrência de eventos adversos caiu ao longo do tempo de exposição ao BIM.18(A)

Uma meta-análise em rede comparou os benefícios e riscos de agentes sistêmicos não-biológicos, pequenas moléculas e biológicos no tratamento de psoríase moderada a grave num total de 62339 participantes. Demonstrou-se que para atingir PASI 90 as drogas mais efetivas comparadas ao placebo foram IFX (RR 49,16, 95% IC 20,49 a 117,95), BIM (RR 27,86, 95% IC 23,56 a 32,94), IXE (RR 27,35, 95% IC 23,15 a 32,29) e RIS (RR 26,26, 95% IC 22,03 a 31,07). BIM e IXE foram mais prováveis de atingirem resposta PASI 90 do que SEC. BIM, IXE e RIS mais prováveis de atingirem PASI 90 do que BRO e GUS. IFX, todas as drogas anti-IL17 e as drogas anti-IL23 (menos o tildraquizumabe) tiveram mais chance de atingir PASI 90 do que UST, os agentes anti-TNF e o deucravacitinibe. Não foram encontradas diferenças significativas entre quaisquer das intervenções vs placebo para o risco de eventos adversos severos.19(A)

No Brasil, o BIM é indicado para o tratamento de pacientes adultos com psoríase em placas moderada a grave candidatos à terapêutica sistêmica ou fototerapia.1,20 Na Europa, é indicado também para artrite psoriásica21 e espondiloartrite axial22 em adultos e, mais recentemente, para o tratamento da hidradenite supurativa.23,24

A ficha técnica do bimequizumabe segue a seguir (Quadro 1).

ALGORITMO DE TRATAMENTO DA SOCIEDADE BRASILEIRA DE DERMATOLOGIA

Quadro 1. Ficha técnica do bimequizumabe.

Nome comercial Bimzelx®

Forma de comercialização

Mecanismo de ação

160 mg/mL – solução injetável

Bloqueio da IL-17A e IL-17F

Meia-vida 23 dias

Aprovação para artrite Não até o presente momento.

Monitorização laboratorial

Dose inicial

Dose de manutenção

Ajuste de dose (*)

Eficácia (estudos pivotais)

Antes de iniciar a terapia: hemograma completo com diferencial; painel metabólico completo; teste para infecção por tuberculose latente (PPD ou IGRA); radiografia de tórax; testes sorológicos para vírus da hepatite B, anticorpo do vírus da hepatite C, HIV, teste de gravidez, proteína C-reativa

Subcutâneo: 320 mg (administrados em duas injeções de 160 mg) uma vez a cada 4 semanas durante as primeiras 16 semanas (5 doses)

Subcutâneo: 320 mg (administrados em duas injeções de 160 mg) a cada 8 semanas.

Para pacientes com insuficiência renal, não há ajustes de dosagem fornecidos na bula do fabricante. Para pacientes com peso corporal ≥ 120 kg e que não alcançaram ausência completa de lesões na pele na semana 16, 320 mg (administrados em duas injeções SC de 160 mg) uma vez a cada 4 semanas, pode melhorar ainda mais a reposta terapêutica.

Semana 4: 71% PASI 75

Semana 16: 85% a 91% PASI 90, 61,7% PASI 100

Semana 48: 74,8% PASI 100

Contra-indicações/ Precauções (*) Hipersensibilidade ao bimequizumabe ou a qualquer componente da formulação; Infecções; Anormalidades bioquímicas hepáticas: transaminases séricas hepáticas >3 × LSN, que ocorreu entre 28 e 198 dias após o início da terapêutica e foi resolvido com a descontinuação.

Ideação suicida: Pacientes sem história prévia de ideação ou comportamento suicida apresentaram uma taxa mais elevada de ideação suicida durante a terapia; Tuberculose ativa; Doença inflamatória intestinal: Casos de exacerbação ou novo início da doença inflamatória intestinal foram reportados durante o tratamento com bimequizumabe. Deve-se ter cautela ao prescrever bimequizumabe a pacientes com doença inflamatória intestinal.

Efeitos adversos específicos da classe

Efeitos adversos comuns (*)

Interação medicamentosa

Considerações especiais (*)

Vacinas (*)

Candidíase oral

Candidíase oral, infecção do trato respiratório superior, nasofaringite.

Em geral a medicação não tem seu uso recomendado com outros imunossupressores.

Gestação: Mulheres em idade fértil devem iniciar um método contraceptivo eficaz durante o tratamento e por pelo menos 17 semanas após o tratamento. Há uma quantidade limitada de dados sobre o uso de BIM em mulheres grávidas. Estudos com animais não indicaram efeitos prejudiciais diretos ou indiretos com relação a gravidez, desenvolvimento embrionário/fetal, parto ou desenvolvimento pós-natal. Como medida de precaução, é preferível evitar o uso de bimequizumabe durante a gravidez. O Bimequizumabe é um anticorpo monoclonal humanizado (IgG1) e atravessa a placenta, sendo maior a exposição fetal durante o terceiro trimestre.

Amamentação: Não se sabe se o bimequizumabe está presente no leite materno.

Os pacientes devem ter suas imunizações atualizadas antes de iniciar a terapia. As vacinas vivas não devem ser administradas concomitantemente.

REFERÊNCIAS

1. Reich K, Warren RB, Lebwohl M, Gooderham M, Strober B, Langley RG, et al. Bimekizumab versus Secukinumab in Plaque Psoriasis. N Engl J Med. 2021;385(2):142-52.

2. Thapar M, Patel M, Gordon K. Bimekizumab for the treatment of psoriasis. Immunotherapy. 2024;16(7):431-46.

3. Armstrong AW, Read C. Pathophysiology, Clinical Presentation, and Treatment of Psoriasis: A Review. JAMA. 2020;323(19):1945-60.

4. Lynde CW, Poulin Y, Vender R, Bourcier M, Khalil S. Interleukin 17A: toward a new understanding of psoriasis pathogenesis. J Am Acad Dermatol. 2014;71(1):141-50.

5. Beer J, Hermak S, Noor O. Putting Data into Practice: A Review of Phase III and Long-Term Efficacy Data for Bimekizumab for Plaque Psoriasis. J Clin Aesthet Dermatol. 2024;17(5 Suppl 2):S7-S10.

6. Blauvelt A, Chiricozzi A. The Immunologic Role of IL-17 in Psoriasis and Psoriatic Arthritis Pathogenesis. Clin Rev Allergy Immunol. 2018;55(3):379-90.

7. Brembilla NC, Senra L, Boehncke WH. The IL-17 Family of Cytokines in Psoriasis: IL-17A and Beyond. Front Immunol. 2018;9:1682.

8. Adams R, Maroof A, Baker T, Lawson ADG, Oliver R, Paveley R, et al. Bimekizumab, a Novel Humanized IgG1 Antibody That Neutralizes Both IL-17A and IL-17F. Front Immunol. 2020;11:1894.

9. Johansen C, Usher PA, Kjellerup RB, Lundsgaard D, Iversen L, Kragballe K. Characterization of the interleukin-17 isoforms and receptors in lesional psoriatic skin. Br J Dermatol. 2009;160(2):319-24.

10. Kirkham BW, Kavanaugh A, Reich K. Interleukin-17A: a unique pathway in immune-mediated diseases: psoriasis, psoriatic arthritis and rheumatoid arthritis. Immunology. 2014;141(2):133-42.

11. Gordon KB, Foley P, Krueger JG, Pinter A, Reich K, Vender R, Vanvoorden V, Madden C, White K, Cioffi C, Blauvelt A. Bimekizumab efficacy and safety in moderate to severe plaque psoriasis (BE READY): a multicentre, double-blind, placebo-controlled, randomised withdrawal phase 3 trial. Lancet. 2021 Feb 6;397(10273):475-486. Erratum in: Lancet. 2021 Mar 27;397(10280):1182.

12. Warren RB, Blauvelt A, Bagel J, Papp KA, Yamauchi P, Armstrong A, Langley RG, Vanvoorden V, De Cuyper D, Cioffi C, Peterson L, Cross N, Reich K. Bimekizumab versus Adalimumab in Plaque Psoriasis. N Engl J Med. 2021 Jul 8;385(2):130-141.

13. Reich K, Papp KA, Blauvelt A, Langley RG, Armstrong A, Warren RB, Gordon KB, Merola JF, Okubo Y, Madden C, Wang M, Cioffi C, Vanvoorden V, Lebwohl M. Bimekizumab versus ustekinumab for the treatment of moderate to severe plaque psoriasis (BE VIVID): efficacy and safety from a 52-week, multicentre, double-blind, active comparator and placebo controlled phase 3 trial. Lancet. 2021 Feb 6;397(10273):487-498. Erratum in: Lancet. 2021 Feb 20;397(10275):670.

14. Reich K, Warren RB, Lebwohl M, Gooderham M, Strober B, Langley RG, Paul C, De Cuyper D, Vanvoorden V, Madden C, Cioffi C, Peterson L, Blauvelt A. Bimekizumab versus Secukinumab in Plaque Psoriasis. N Engl J Med. 2021 Jul 8;385(2):142-152.

15. Strober B, Paul C, Blauvelt A, Thaçi D, Puig L, Lebwohl M, White K, Vanvoorden V, Deherder D, Gomez NN, Eyerich K. Bimekizumab efficacy and safety in patients with moderate to severe plaque psoriasis: Two-year interim results from the open-label extension of the randomized BE RADIANT phase 3b trial. J Am Acad Dermatol. 2023 Sep;89(3):486-495.

16. Strober B, Tada Y, Mrowietz U, Lebwohl M, Foley P, Langley RG, Warren RB, Wang M, Vanvoorden V, Szilagyi B, Ciaravino V, Paul C. Bimekizumab maintenance of response through 3 years in patients with moderate-to-severe plaque psoriasis: results from the BE BRIGHT open-label extension trial. Br J Dermatol. 2023 May 24;188(6):749-759.

17. Armstrong AW, Soliman AM, Betts KA, Wang Y, Gao Y, Stakias V, Puig L. Long-Term Benefit-Risk Profiles of Treatments for Moderate-to-Severe Plaque Psoriasis: A Network Meta-Analysis. Dermatol Ther (Heidelb). 2022 Jan;12(1):167-184.

18. Kokolakis G, Warren RB, Strober B, Blauvelt A, Puig L, Morita A, Gooderham M, Körber A, Vanvoorden V, Wang M, de Cuyper D, Madden C, Nunez Gomez N, Lebwohl M. Bimekizumab efficacy and safety in patients with moderate-to-severe plaque psoriasis who switched from adalimumab, ustekinumab or secukinumab: results from phase III/IIIb trials. Br J Dermatol. 2023 Feb 22;188(3):330-340.

19. Sbidian E, Chaimani A, Guelimi R, Garcia-Doval I, Hua C, Hughes C, et al. Systemic pharmacological treatments for chronic plaque psoriasis: a network meta-analysis. Cochrane Database Syst Rev. 2023;7(7):CD011535.

20. https://www.gov.br/anvisa/pt-br/assuntos/medicamentos/novos-medicamentos-e-indicacoes/bimzelx-r-bimequizumabe-novo-registro

21. McInnes IB, Asahina A, Coates LC, Landewe R, Merola JF, Ritchlin CT, et al. Bimekizumab in patients with psoriatic arthritis, naive to biologic treatment: a randomised, double-blind, placebo-controlled, phase 3 trial (BE OPTIMAL). Lancet. 2023;401(10370):25-37.

22. Baraliakos X, Deodhar A, van der Heijde D, Magrey M, Maksymowych WP, Tomita T, et al. Bimekizumab treatment in patients with active axial spondyloarthritis: 52-week efficacy and safety from the randomised parallel phase 3 BE MOBILE 1 and BE MOBILE 2 studies. Ann Rheum Dis. 2024;83(2):199-213.

23. Kimball AB, Jemec GBE, Sayed CJ, Kirby JS, Prens E, Ingram JR, et al. Efficacy and safety of bimekizumab in patients with moderate-to-severe hidradenitis suppurativa (BE HEARD I and BE HEARD II): two 48-week, randomised, double-blind, placebo-controlled, multicentre phase 3 trials. Lancet. 2024;403(10443):2504-19.

24. https://www.ema.europa.eu/en/medicines/human/EPAR/bimzelx.

ALGORITMO

CAPÍTULO 19

BRODALUMABE

Clivia Maria Oliveira 1

Ralph Vighi da Rosa 2

O Brodalumabe (BRO) é um anticorpo monoclonal totalmente humano, se liga à subunidade A do receptor de IL-17 (IL-17RA) e bloqueia a atividade de subunidades da IL-17: A, C, E, F e heterodímero A/F.1-4. Aprovado pela ANVISA (julho/2022) para Psoríase moderada/grave em adultos com contraindicação, efeitos adversos ou refratários às terapias sistêmicas convencionais. Incorporado no rol da ANS em agosto de 2024, mas não está no PCDT do Ministério da Saúde.5

Eficácia e segurança do BRO foram analisados em estudos pivotais: AMAGINE (AMG) -1, -2 e -3.

AMG-1, estudo fase III, placebo-controlado, mostrou resposta rápida e bom perfil de segurança. Teve 3 braços: 210mg ou 140mg de BRO e placebo, cada 2 semanas. Na semana 12, 60% (140mg), 83% (210mg) e 3% (placebo) atingiram PASI75, e 54% (140mg), 76% (210mg) e 1% (placebo) alcançaram PGA0/1.6 (A)

Nos estudos AMG-2 e -3, os pacientes foram randomizados para BRO (210mg ou 140mg), Ustequinumabe (UST) ou placebo. A resposta PASI90 na semana 12 com 210mg de BRO foi superior ao UST: 70% X 47% [AMG-2] e 69% X 48% [AMG-3], respectivamente. A resposta PASI100 na semana 12 com 210mg de BRO foi superior ao UST: 44% X 22% [AMG-2] e 37% X 19% [AMG-3], respectivamente.7-9 (A)

Indiretamente, comparou-se a eficácia entre BRO e Guselcumabe (GUS) em pacientes falhados à UST, onde o BRO teve melhores taxas de PASI90 nas semanas 12 (62.7% X 48.1%) e 36 (63.7% X 51.1%).10 (B)

O BRO tem efeito rápido e dramático, com menor média de tempo para os indivíduos atingirem PASI75 que o UST e o Ixequizumabe (IXE), além de grande melhora no prurido, mantendo resposta, conforme mostram estudos de 3 e 5 anos de follow up, sem formação de anticorpos anti-droga.11-13 (B)

Já os estudos AMVISION-1 e -2, duplo-cegos, randomizados, fase III, compararam a eficácia do BRO e placebo em pacientes com Artrite psoriásica (APs). Os estudos não foram concluídos por decisão do patrocinador, mas o endpoint primário foi alcançado em ambos. Pode-se inferir que, o BRO foi associado a melhoras rápidas e significativas nos sinais e sintomas de APs (ACR20/50/70) em relação ao placebo.13-16 (B)

1. Departamento de Dermatologia da Universidade Federal do Pará (UFPA) Belém, PA

2. Universidade Católica de Pelotas (UCPel) - Pelotas, RS

ALGORITMO DE TRATAMENTO DA SOCIEDADE BRASILEIRA DE DERMATOLOGIA

Não existem estudos específicos em áreas especiais, mas análises secundárias do AMG-3 revelam que, em relação ao couro cabeludo, 89% dos pacientes com BRO atingiram PSSI75 e 63,4% atingiram PSSI100, na semana 12.4 Na região volar, a ação do BRO parece ser superior aos outros anti-IL-17 e na genital, existem relatos de boa eficácia.4,16,17 (B)

Em grande parte das meta-análises, o BRO atinge altos índices de PASI90, 100 e DLQI≤1 já em 12 semanas, com resultados ainda melhores após 52 semanas. BRO, IXE e os anti-IL-23, mostram-se sempre à frente das classes de anti-TNFs, UST e o Secuquinumabe (SEC). 4,11,12,16-30 (B)

Uma meta-análise de 60 ensaios clínicos, comparou a eficácia dos biológicos para psoríase em placas a longo prazo (44-60 semanas) e revelou que BRO, GUS, IXE, RIS e SEC tiveram taxas de resposta PASI significativamente mais altas do que as obtidas com apremilaste, anti-TNFs e UST.20 Outras meta-análises sustentam tais achados.18-22 (B)

Em pacientes falhados a outros imunobiológicos, o BRO mostrou-se uma boa opção, atribuindo-se os resultados ao seu mecanismo de ação, com amplo bloqueio das IL-17, diferentemente das outras moléculas de sua classe.4 (B)

O BIOREP, estudo de vida real da República Tcheca, analisou a eficácia, segurança e sobrevivência medicamentosa de pacientes com psoríase tratados com inibidores da IL-17 (BRO, IXE e SEC) por 24 meses e concluiu que o BRO foi superior aos demais.29 (B)

Um estudo retrospectivo italiano (ILPSO), confirmou a eficácia e segurança do BRO por até 156 semanas, o que foi ratificado na extensão dessa experiencia multicêntrica por 4 anos.11,30 (B)

Existem relatos de sucesso com BRO no tratamento de Psoríase Eritrodérmica, PPG e Pioderma Gangrenoso (PG), com respostas rápidas e sustentadas. Dois pacientes do estudo do PG, tinham Hidradenite Supurativa concomitante e ambos apresentaram significativa melhora da doença.31-34 (C)

O BRO não foi associado a risco aumentado de tuberculose, malignidade, eventos adversos cardíacos maiores ou eventos fatais, conforme farmacovigilância de 5 anos. Houveram casos de exacerbação de Doença de Crohn prévia, mas sem novos casos. Ainda assim, recomenda-se evitar os anti-IL-17 se história pessoal ou DII ativa.2,3,35,36 (C)

O tratamento com BRO está associado a um discreto aumento de infecção mucocutânea por Candida (2,3%) e neutropenia, ambas de natureza leve.2,3,36 (B)

Casos de suicídio nos estudos pivotais foram avaliados e, além de não haver relação causal e temporal com o uso da medicação, alguns estudos mostraram que os escores para depressão e ansiedade foram significativamente mais baixos em indivíduos com BRO, não existindo contraindicação nesses pacientes.13,35,37-40 (B)

ALGORITMO DE TRATAMENTO DA SOCIEDADE BRASILEIRA DE DERMATOLOGIA

NOME COMERCIAL Kyntheum®

FORMA DE COMERCIALIZAÇÃO

FICHA TÉCNICA BRODALUMABE

140mg/ml - seringa preenchida com 1,5ml (210mg/seringa)

MECANISMO DE AÇÃO Anticorpo monoclonal IgG2 totalmente humano que se liga com elevada afinidade à IL-17RA humana e bloqueia as atividades biológicas das citocinas pró-inflamatórias IL-17A, IL-17F, heterodímero IL-17A/F, IL-17C, IL-17E e IL-25.

MEIA-VIDA* Aproximadamente 11 dias.

APROVAÇÃO ARTRITE Não, até esta data.

MONITORIZAÇÃO LABORATORIAL

DOSE INICIAL

DOSE DE MANUTENÇÃO

Inicial: PPD/IGRA, RX tórax, sorologias (hepatites B e C, HIV), hemograma com plaquetas, função renal e hepática. Acompanhamento: hemograma com plaquetas, função renal e hepática de 3/3 meses.

210 mg, administrada por via subcutânea, nas semanas 0, 1 e 2.

210 mg, via subcutânea, de 2 em 2 semanas.

AJUSTE DE DOSE* Não é necessário ajuste em idosos. Nos grupos abaixo de 18 anos e com comprometimento renal/hepático, não há estudos.

EFICÁCIA

CONTRAINDICAÇÕES ABSOLUTAS*

AMAGINE-1

PASI75 na semana 12: BRO 140mg: 60%, BRO 210mg: 83% e Placebo: 3%

PGA0/1 na semana 12: BRO 140mg: 54% , BRO 210mg: 76% (210mg) e Placebo: 1%

AMAGINE-2 E 3

PASI90 na semana 12: BRO 70% X 47% UST [AMG-2] e BRO 69% X 48% UST [AMG-3]

PASI100 na semana 12: BRO 44% X 22% UST [AMG-2], BRO 44% X 22% UST [AMG-2] e BRO 37% X 19% UST [AMG-3]

AMAGINE-3

PSSI75 na semana 12: e BRO 210mg: 89%

PSSI100 semana 12: BRO 210mg: 63,4%

Hipersensibilidade à substância ativa ou qualquer dos excipientes, Doença de Crohn ativa e Infecções ativas clinicamente relevantes (p. ex. Tuberculose ativa).

EFEITOS ADVERSOS ESPECÍFICOS DA CLASSE Infecções fúngicas (dermatofitose e candidíase), neutropenia.

EFEITOS ADVERSOS COMUNS* Infecções das vias aéreas superiores, artralgia, cefaléia, fadiga, diarreia, dor orofaríngea e dor no local da injeção.

INTERAÇÃO MEDICAMENTOSA* Nenhuma em específico, até esta data.

CONSIDERAÇÕES ESPECIAIS* Mulheres em idade fértil têm de utilizar métodos contraceptivos eficazes durante o tratamento e durante, pelo menos, 12 semanas após o tratamento. Não existem dados na gestação e amamentação. IgG2 atravessa a placenta e Brodalumabe é uma IgG2.

VACINAS* O quadro vacinal do paciente deve ser atualizado. Não devem ser administradas vacinas de vírus vivos simultaneamente.

*Bula Kyntheum

REFERÊNCIAS

1. Papp KA, Leonardi C, Menter A, Ortonne JP, Krueger JG, Kricorian G, Aras G, Li J, Russell CB, Thompson EH, Baumgartner S. Brodalumab, an anti-interleukin-17-receptor antibody for psoriasis. N Engl J Med. 2012 Mar 29;366(13):1181-9. doi: 10.1056/NEJMoa1109017

2. Lebwohl MG, Koo JY, Armstrong AW, Strober BE, Martin GM, Rawnsley NN, Goehring EL Jr, Jacobson AA. Brodalumab: 5-Year US Pharmacovigilance Report. Dermatol Ther (Heidelb). 2024 May;14(5):1349-1357. doi: 10.1007/ s13555-024-01162-8.

3. Menter A, Strober BE, Kaplan DH, Kivelevitch D, Prater EF, Stoff B, Armstrong AW, Connor C, Cordoro KM, Davis DMR, Elewski BE, Gelfand JM, Gordon KB, Gottlieb AB, Kavanaugh A, Kiselica M, Korman NJ, Kroshinsky D, Lebwohl M, Leonardi CL, Lichten J, Lim HW, Mehta NN, Paller AS, Parra SL, Pathy AL, Rupani RN, Siegel M, Wong EB, Wu JJ, Hariharan V, Elmets CA. Joint AAD-NPF guidelines of care for the management and treatment of psoriasis with biologics. J Am Acad Dermatol. 2019 Apr;80(4):1029-1072. doi: 10.1016/j.jaad.2018.11.057

4. Cacciapuoti S, Potestio L, Guerrasio G, Fabbrocini G, Scalvenzi M, Ruggiero A, Caiazzo G, Megna M. Effectiveness of Brodalumab in Patients with Moderate-to-Severe Plaque Psoriasis Located in Difficult-to-Treat Areas. Clin Cosmet Investig Dermatol. 2023 Sep 25;16:2637-2644. doi: 10.2147/CCID.S423234. PMID: 37780688; PMCID: PMC10541085.

5. ANS incorpora novas tecnologias ao Rol. Disponível em: <https://www.gov.br/ans/pt-br/assuntos/noticias/sobre-ans/ans-incorpora-novas-tecnologias-ao-rol-2>. Acesso em: 25 ago. 2024.

6. Papp KA, Reich K, Paul C, Blauvelt A, Baran W, Bolduc C, Toth D, Langley RG, Cather J, Gottlieb AB, Thaçi D, Krueger JG, Russell CB, Milmont CE, Li J, Klekotka PA, Kricorian G, Nirula A. A prospective phase III, randomized, double-blind, placebo-controlled study of brodalumab in patients with moderate-to-severe plaque psoriasis. Br J Dermatol. 2016 Aug;175(2):273-86. doi: 10.1111/bjd.14493

7. Lebwohl M, Strober B, Menter A, Gordon K, Weglowska J, Puig L, Papp K, Spelman L, Toth D, Kerdel F, Armstrong AW, Stingl G, Kimball AB, Bachelez H, Wu JJ, Crowley J, Langley RG, Blicharski T, Paul C, Lacour JP, Tyring S, Kircik L, Chimenti S, Callis Duffin K, Bagel J, Koo J, Aras G, Li J, Song W, Milmont CE, Shi Y, Erondu N, Klekotka P, Kotzin B, Nirula A. Phase 3 Studies Comparing Brodalumab with Ustekinumab in Psoriasis. N Engl J Med. 2015 Oct;373(14):1318-28. doi: 10.1056/NEJMoa1503824.

8. Puig L, Lebwohl M, Bachelez H, Sobell J, Jacobson AA. Long-term efficacy and safety of brodalumab in the treatment of psoriasis: 120-week results from the randomized, double-blind, placebo- and active comparator-controlled phase 3 AMAGINE-2 trial. J Am Acad Dermatol. 2020 Feb;82(2):352-359. doi: 10.1016/j.jaad.2019.05.095

9. Reich K, Hansen JB, Puig L, Konstantinou MP, Warren RB. Complete clearance and Psoriasis Area and Severity Index response for brodalumab and ustekinumab by previous treatment history in AMAGINE-2 and AMAGINE-3. J Eur Acad Dermatol Venereol. 2021 Oct;35(10):2034-2044. doi: 10.1111/jdv.17433.

10. Hampton P, Borg E, Hansen JB, Augustin M. Efficacy of Brodalumab and Guselkumab in Patients with Moderate-to-Severe Plaque Psoriasis Who are Inadequate Responders to Ustekinumab: A Matching Adjusted Indirect Comparison. Psoriasis (Auckl). 2021 Nov 3;11:123-131. doi: 10.2147/PTT.S326121. PMID: 34765537; PMCID: PMC8575184.

11. Gargiulo L, Ibba L, Malagoli P, Amoruso F, Argenziano G, Balato A, Bardazzi F, Burlando M, Carrera CG, Damiani G, Dapavo P, Dini V, Fabbrocini G, Franchi C, Gaiani FM, Girolomoni G, Guarneri C, Lasagni C, Loconsole F, Marzano AV, Megna M, Sampogna F, Travaglini M, Costanzo A, Narcisi A. Brodalumab for the treatment of plaque psoriasis in a real-life setting: a 3 years multicenter retrospective study-IL PSO (Italian landscape psoriasis). Front Med (Lausanne). 2023 Jul 3;10:1196966. doi: 10.3389/fmed.2023.1196966. PMID: 37469659; PMCID: PMC10352451.

12. Fargnoli, M.C.; Bardazzi, F.; Bianchi, L.; Dapavo, P.; Fabbrocini, G.; Gisondi, P.; Micali, G.; Offidani, A.M.; Pellacani, G.; Skroza, N.; et al. Brodalumab for the Treatment of Moderate-to-Severe Psoriasis: AnExpert Delphi Consensus Statement. J. Clin. Med. 2023, 12, 3545. https:// doi.org/10.3390/jcm12103545 9-Mease PJ, Helliwell PS, Hjuler KF, Raymond K, McInnes I. Brodalumab in psoriatic arthritis: results from the randomised phase III AMVISION-1 and AMVISION-2 trials. Ann Rheum Dis. 2021 Feb;80(2):185-193. doi: 10.1136/annrheumdis-2019-216835.

13. Egeberg A, Andersen YMF, Halling-Overgaard AS, Alignahi F, Thyssen JP, Burge R, Mallbris L. Systematic review on rapidity of onset of action for interleukin-17 and interleukin-23 inhibitors for psoriasis. J Eur Acad Dermatol Venereol. 2020 Jan;34(1):39-46. doi: 10.1111/jdv.15920. Epub 2019 Oct 10. Erratum in: J Eur Acad Dermatol Venereol. 2020 Sep;34(9):2156. doi: 10.1111/jdv.16827. PMID: 31465593.

14. Kerschbaumer A, Smolen JS, Ferreira RJO, Bertheussen H, Baraliakos X, Aletaha D, McGonagle DG, van der Heijde D, McInnes IB, Esbensen BA, Winthrop KL, Boehncke WH, Schoones JW, Gossec L. Efficacy and safety of pharmacological treatment of psoriatic arthritis: a systematic literature research informing the 2023 update of the EULAR recommendations for the management of psoriatic arthritis. Ann Rheum Dis. 2024 May 15;83(6):760-774. doi: 10.1136/ard-2024-225534.

15. McInnes IB, Sawyer LM, Markus K, et al. Targeted systemic therapies for psoriatic arthritis: a systematic review and comparative synthesis of short-term articular, dermatological, enthesitis and dactylitis outcomes. RMD Open 2022;8:e002074. doi:10.1136/ rmdopen-2021-002074.

16. Mastorino L, Burzi L, Frigatti G, Fazio A, Celoria V, Macagno N, Rosset F, Passerini SG, Roccuzzo G, Verrone A, Stroppiana E, Ortoncelli M, Dapavo P, Quaglino P, Ribero S. Clinical effectiveness of IL-17 and IL-23 inhibitors on difficult-to-treat psoriasis areas (scalp, genital, and palmoplantar sites): a retrospective, observational, single-center, real-life study. Expert Opin Biol Ther. 2023 Jul-Dec;23(9):929-936. doi: 10.1080/14712598.2023.2236023. Epub 2023 Jul 17. PMID: 37458181.

17. Fargnoli MC, Esposito M, Dapavo P, et al. Brodalumab for the treatment of moderate-to-severe plaque-type psoriasis: a real-life,retrospective 24-week experience. J Eur Acad Dermatol Venereol. 2021 Mar;35(3):693–700.

18. Sawyer LM, Cornic L, Levin LÅ, Gibbons C, Møller AH, Jemec GB. Long-term efficacy of novel therapies in moderate-to-severe plaque psoriasis: a systematic review and network meta-analysis of PASI response. J Eur Acad Dermatol Venereol. 2019 Feb;33(2):355-366. doi: 10.1111/jdv.15277. Epub 2018 Oct 31. PMID: 30289198; PMCID: PMC6587780.

19. Sbidian_E, Chaimani_A, Garcia-Doval_I, Doney_L, Dressler_C, Hua_C, Hughes_C, Naldi_L, Afach_S, Le Cleach_L. Systemic pharmacological treatments for chronic plaque psoriasis: a network meta-analysis. Cochrane Database of Systematic Reviews 2021, Issue 4. Art. No.: CD011535. DOI: 10.1002/14651858.CD011535.pub4.

20. Yasmeen N, Sawyer LM, Malottki K, Levin LÅ, Didriksen Apol E, Jemec GB. Targeted therapies for patients with moderate-to-severe psoriasis: a systematic review and network meta-analysis of PASI response at 1 year. J Dermatolog Treat. 2022 Feb;33(1):204-218. doi: 10.1080/09546634.2020.1743811. Epub 2020 Apr 2. PMID: 32202445.

21. Armstrong AW, Puig L, Joshi A, Skup M, Williams D, Li J, Betts KA, Augustin M. Comparison of Biologics and Oral Treatments for Plaque Psoriasis: A Meta-analysis. JAMA Dermatol. 2020 Mar 1;156(3):258-269. doi: 10.1001/ jamadermatol.2019.4029. PMID: 32022825; PMCID: PMC7042876.

22. Wright E, Yasmeen N, Malottki K, Sawyer LM, Borg E, Schwenke C, Warren RB. Assessing the Quality and Coherence of Network Meta-Analyses of Biologics in Plaque Psoriasis: What Does All This Evidence Synthesis Tell Us? Dermatol Ther (Heidelb). 2021 Feb;11(1):181-220. doi: 10.1007/s13555-020-00463-y. Epub 2020 Dec 22. PMID: 33351178; PMCID: PMC7858721.

23. Potestio L, Martora F, Lauletta G, Vallone Y, Battista T, Megna M. The Role of Interleukin 23/17 Axis in Psoriasis Management: A Comprehensive Review of Clinical Trials. Clin Cosmet Investig Dermatol. 2024 Apr 10;17:829842. doi: 10.2147/CCID.S462797. PMID: 38616886; PMCID: PMC11016251.

24. Thomas SE, Barenbrug L, Hannink G, Seyger MMB, de Jong EMGJ, van den Reek JMPA. Drug Survival of IL-17 and IL-23 Inhibitors for Psoriasis: A Systematic Review and Meta-Analysis. Drugs. 2024 Apr 17. doi: 10.1007/s40265024-02028-1. Epub ahead of print. PMID: 38630365.

25. Nakagawa H, Niiro H, Ootaki K; Japanese brodalumab study group. Brodalumab, a human anti-interleukin-17-receptor antibody in the treatment of Japanese patients with moderate-to-severe plaque psoriasis: Efficacy and safety results from a phase II randomized controlled study. J Dermatol Sci. 2016 Jan;81(1):44-52. doi: 10.1016/j. jdermsci.2015.10.009. Epub 2015 Oct 24. PMID: 26547109

26. Papp K, Menter A, Strober B, Kricorian G, Thompson EH, Milmont CE, Nirula A, Klekotka P. Efficacy and safety of brodalumab in subpopulations of patients with difficult-to-treat moderate-to-severe plaque psoriasis. J Am Acad Dermatol. 2015 Mar;72(3):436-439.e1. doi: 10.1016/j.jaad.2014.10.026. Epub 2014 Dec 29. PMID: 25553889.

27. Leonardi CL, See K, Burge R, Sun Z, Zhang Y, Mallbris L, Garrelts A, Warren RB. Number Needed to Treat Network Meta-Analysis to Compare Biologic Drugs for Moderate-to-Severe Psoriasis. Adv Ther. 2022 May;39(5):22562269. doi: 10.1007/s12325-022-02065-w. Epub 2022 Mar 22. PMID: 35316500; PMCID: PMC9056462.

28. Mrowietz U, Warren RB, Leonardi CL, Saure D, Petto H, Hartz S, Dossenbach M, Reich K. Meta-análise em rede de tratamentos biológicos para psoríase usando valores absolutos de Área e Índice de Gravidade da Psoríase ≤1, 2, 3 ou 5 derivados de um método de conversão estatística. J Eur Acad Venereol Dermatol. Maio de 2021; 35(5):11611175. DOI: 10.1111/jdv.17130. EPub 2021 Fev 15. PMID: 33480102; PMCID: PMC8248394.

29. Kojanova M, Hugo J, Velackova B, Cetkovska P, Fialova J, Dolezal T, Tichy M, Gkalpakiotis S; BIOREP study group. Efficacy, safety, and drug survival of patients with psoriasis treated with IL-17 inhibitors - brodalumab, ixekizumab, and secukinumab: real-world data from the Czech Republic BIOREP registry. J Dermatolog Treat. 2022 Sep;33(6):2827-2837. doi: 10.1080/09546634.2022.2082354. Epub 2022 May 29. PMID: 35635185.

30. Gargiulo L, Ibba L, Malagoli P, Balato A, Bardazzi F, Burlando M, Carrera CG, Damiani G, Dapavo P, Dini V, Gaiani FM, Girolomoni G, Guarneri C, Lasagni C, Loconsole F, Marzano AV, Megna M, Mercuri SR, Travaglini M, Costanzo A, Narcisi A. Drug survival of IL-12/23, IL-17 and IL-23 inhibitors for moderate-to-severe plaque psoriasis: a retrospective multicenter real-world experience on 5932 treatment courses - IL PSO (Italian landscape psoriasis). Front Immunol. 2024 Jan 11;14:1341708. doi: 10.3389/fimmu.2023.1341708. PMID: 38274801; PMCID: PMC10808601.

31. Yamasaki K, Nakagawa H, Kubo Y, Ootaki K; Japanese Brodalumab Study Group. Efficacy and safety of brodalumab in patients with generalized pustular psoriasis and psoriatic erythroderma: results from a 52-week, open-label study. Br J Dermatol. 2017 Mar;176(3):741-751. doi: 10.1111/bjd.14702. Epub 2016 Oct 2. PMID: 27106510.

32. Mota F, Mendes-Bastos P. Erythrodermic Psoriasis Successfully Treated With Brodalumab: A Case Series. Actas Dermosifiliogr. 2023 Jun;114(6):T547-T549. English, Spanish. doi: 10.1016/j.ad.2023.05.011. Epub 2023 May 10. PMID: 37172897.

33. Tee MW, Avarbock AB, Ungar J, Frew JW. Rapid resolution of pyoderma gangrenosum with brodalumab therapy. JAAD Case Rep. 2020 Nov;6(11):1167- 1169. doi: 10.1016/j.jdcr.2020.08.033. Epub 2020 Sep 14. PMID: 32953958; PMCID: PMC7489266.

34. Aromolo IF, Maronese CA, Moltrasio C, Boggio F, Violetti SA, Avallone G, Morini N, Carrera CG, Genovese G, Marzano AV. Genetic findings in a patient with paradoxical pyoderma gangrenosum induced by brodalumab. Clin Exp Dermatol. 2023 Mar 1;48(3):293-295. doi: 10.1093/ced/llac117. PMID: 36763724.

35. Reich K, Thaçi D, Stingl G, Andersen JS, Hiort LC, Lexner MO, Winkler D, Paul C. Safety of Brodalumab in Plaque Psoriasis: Integrated Pooled Data from Five Clinical Trials. Acta Derm Venereol. 2022 Mar 28;102:adv00683. doi: 10.2340/actadv.v102.1993. PMID: 35191512; PMCID: PMC9574679

36. Lisa Schaeffer, Nesrine Ben-Anaya, Christina Sorbe, Stephan Jeff Rustenbach, Ulrich Mrowietz & Matthias Augustin (2024) Real-world outcomes and drug survival of brodalumab: results from the German Psoriasis Registry PsoBest, Journal of Dermatological Treatment, 35:1, 2340107, DOI: 10.1080/09546634.2024.2340107.

37. Rivera-Oyola R, Stanger R, Litchman GH, Thibodeaux Q, Koo J, Fried R, Goldenberg G, Han G, Hsu S, Kircik L, Knuckles M, Murina A, Weinberg J, Wu JJ, Lebwohl M. The Use of Brodalumab in Three Patients with Psoriasis and Psychiatric Comorbidities. J Clin Aesthet Dermatol. 2020 Dec;13(12):44-48. Epub 2020 Dec 1. PMID: 33488920; PMCID: PMC7819587.

38. Yeroushalmi S, Chung M, Bartholomew E, Hakimi M, Koo J. Examining worldwide postmarketing suicides from biologics used for psoriasis with a focus on brodalumab: A cross-sectional analysis using the Food and Drug Administration Adverse Event Reporting System (FAERS). JAAD Int. 2022 Aug 27;9:119-121. doi: 10.1016/j. jdin.2022.08.010. PMID: 36248199; PMCID: PMC9563208.

39. Rodríguez-Cerdeira C, González-Cespón JL, Martínez-Herrera E, Carnero-Gregorio M, López-Barcenas A, Sergeev A, Saunte DM. Candida infections in patients with psoriasis and psoriatic arthritis treated with interleukin-17 inhibitors and their practical management. Ital J Dermatol Venerol. 2021 Oct;156(5):545-557. doi: 10.23736/ S2784-8671.20.06580-3. Epub 2020 Oct 7. PMID: 33026212.

40. Lebwohl MG, Papp KA, Marangell LB, Koo J, Blauvelt A, Gooderham M, Wu JJ, Rastogi S, Harris S, Pillai R, Israel RJ. Psychiatric adverse events during treatment with brodalumab: Analysis of psoriasis clinical trials. J Am Acad Dermatol. 2018 Jan;78(1):81-89.e5. doi: 10.1016/j.jaad.2017.08.024. Epub 2017 Oct 3. PMID: 28985956.

CAPÍTULO 20

IXEQUIZUMABE

Cacilda da Silva Souza1

Michelle dos Santos Diniz2

Ixequizumabe (IXE) é um anticorpo monoclonal IgG4 humanizado de alta afinidade e ligação seletiva ao IL-17A. 1-3 É indicado para adultos e crianças acima de 6 anos com psoríase em placas moderada a grave e para artrite psoriásica, com posologia descrita no quadro 1.4

Três estudos pivotais (UNCOVER-1, UNCOVER-2 e UNCOVER-3) evidenciaram que dois regimes posológicos do IXE [80 mg a cada 4 semanas (Q4W) ou a cada duas semanas (Q2W), após dose inicial de 160 mg] resultaram em rápida melhora clínica (semana 1) e superioridade na redução do PASI (Psoriasis Area and Severity Index) e sPGA (static Physician´s Global Assessment), comparados ao placebo e etanercepte (ETN) (p<0,001) (A).3 Em 108 semanas, as taxas de resposta com PASI 75 e sPGA 0/1 foram acima de 83% e 74%, respectivamente (A).5

No tratamento de áreas especiais, como a psoríase ungueal, as taxas de NAPSI 0 (Nail Psoriasis Severity Index), na semana 12, foram maiores para IXE Q4W (14,8%) e Q2W (16,6%), comparadas ao ETN (10,3%) e placebo (4,9%) (p<0,001 vs. placebo; p≤0,01 vs. ETN) (A).1 Em uma metanálise em rede que avaliou a probabilidade de resolução da psoríase ungueal com 24-26 semanas de tratamento com diferentes biológicos, o IXE mostrou-se superior (46,5%), seguido do brodalumabe (37,0%), adalimumabe, guselcumabe (27,7%), ustequinumabe (20,8%) e infliximabe (0,8%).6 Altos níveis de resolução foram mantidos até e além da semana 52 (A).7

No tratamento da psoríase do couro cabeludo e palmoplantar, os índices PSSI 90/100 (Psoriasis Scalp Severity Index) e PPASI 50/75/100 (Palmoplantar Psoriasis Area and Severity Index) foram alcançados com percentuais mais altos entre os pacientes com IXE (Q2W ou Q4W), na semana 12, em comparação ao placebo ou ETN; e mantidos até a semana 60 com o IXE (Q4W) (UNCOVER-3).8, 9 (A)

A resposta ao tratamento da psoríase genital foi avaliada com o uso do IXE e a melhora completa ou quase completa das lesões dessa região foi observada em 73% e 75% dos pacientes nas semanas 12 e 52, respectivamente. Houve ainda melhora no prurido genital, na frequência sexual e no impacto da psoríase como um todo (IXORA-Q).10,11 (A)

Contrariamente ao ETN, a eficácia do IXE foi igualmente alta em pacientes com e sem exposição prévia a outros biológicos.12 (A)

Um estudo multicêntrico de 52 semanas, duplo-cego, randomizado (IXORA-S), mostrou que um maior percentual de pacientes com IXE atingiu PASI 90 comparado ao ustequinumabe nas semanas 12, 24 e 52 (72,8% vs. 42,2%; 83,1% vs. 59%, 76,5% vs. 59, respectivamente).13 (A)

1. Divisão de Dermatologia, Departamento de Clínica Médica, Faculdade de Medicina de Ribeirão Preto, Universidade de São Paulo (USP) - Ribeirão Preto, SP

2. Santa Casa de Misericórdia de Belo Horizonte - Belo Horizonte, MG

ALGORITMO DE TRATAMENTO DA SOCIEDADE BRASILEIRA DE DERMATOLOGIA

Em metanálises em rede, os inibidores da interleucina-17, dentre esses o IXE, o guselcumabe e o risanquizumabe foram considerados mais eficazes do que o tildraquizumabe, o ustequinumabe, e todos os inibidores do TNF na redução de todos os níveis de resposta PASI .14,15(A)

As taxas de pacientes que atingiram PASI 100 em 12 semanas com IXE e guselcumabe foram de 41% e 25%, respectivamente (p<0,001).16 (A)Entretanto, em uma análise de 24 semanas (IXORA-R), o IXE foi superior na melhora das unhas em comparação ao guselcumabe, mas não houve diferença estatística em relação à melhora da pele.17 (A)

O IXE foi avaliado na população pediátrica (IXORA-PEDS) acima de 6 anos e se mostrou eficaz (PASI 75=91.7%, PASI 90 =79.0, PASI 100 55.1%) e seguro no seguimento de 108 semanas.18 (A)

As taxas de eventos adversos ao IXE ao longo de cinco anos se estabilizaram ou reduziram. Aqueles mais comumente observados foram leves a moderados, como rinofaringite (19,6%), infecção das vias áreas superiores (10,0%) e reação no local da injeção (10,4%).3,19 (A) As reações no local da injeção tendem a diminuir ao longo dos anos de tratamento.20 A taxa de descontinuidade foi baixa (4,4%), como a incidência de eventos adversos graves (6,7%) e óbitos (0,1%), a maioria de causa vascular. Os eventos adversos de especial interesse foram: neutropenia (11,5%), infecções por cândida (3,4%) e doença inflamatória intestinal (0.4%).3 (A)

Nos estudos pivotais, 17,4% dos pacientes desenvolveram anticorpos anti-droga. No entanto, as concentrações séricas foram estáveis ou declinaram ao longo do tempo e houve manutenção das taxas da resposta clínica até a semana 60.21 (A) IXE é capaz de atravessar a placenta principalmente a partir do segundo e terceiro trimestres. A absorção da molécula de 146.000 kDa pelo intestino do bebê é pouco provável. Entretanto, na ausência de evidências, o seu uso é contraindicado durante a gravidez e amamentação, e recomenda-se a suspensão dez semanas antes da concepção.5, 22

Quadro 1: Ficha técnica do ixequizumabe

Nome comercial Taltz®

Forma de comercialização 80mg / 1ml – solução injetável em caneta pré-preenchida

Mecanismo de ação Bloqueio da IL-17A

Meia-vida 13 dias

Aprovação artrite Sim

Aprovação pediátrica Sim (acima de 6 anos e 50kg)

Monitorização laboratorial

Inicial: PPD/ IGRA, RX tórax, sorologias (hepatite C, B, HIV), hemograma, provas de função renal e hepática. Sugere-se PPD/IGRA anual se negativo.

Dose inicial 160mg, SC, na semana 0, 80mg nas semanas 2, 4, 6, 8, 10 e 12

Dose de manutenção 80mg, SC, a cada quatro semanas

Ajuste de dose (*) Não é necessário

Eficácia (estudos pivotais)

UNCOVER-1| UNCOVER-2| UNCOVER-3 Semana 12: PASI 90: 63,3%; PASI 100: 33,2%; Semana 60: PASI 90: 73%; PASI 100: 55%.

Contraindicações absolutas (*) Reação alérgica ao medicamento, Tuberculose ativa e Infecções graves em curso

Efeitos adversos específicos da classe

Efeitos adversos comuns (*)

Candidíase, trombocitopenia, neutropenia

Infecções do trato respiratório superior, micoses superficiais, náusea e reação no local da injeção

Interação medicamentosa Nenhuma específica

Considerações especiais (*)

Vacinas (*)

*Bula Taltz®4

Gestação: categoria B. As mulheres com potencial para engravidar devem utilizar um método contraceptivo eficaz durante o tratamento e, pelo menos, dez semanas, após a última dose do tratamento

Os pacientes tratados com ixequizumabe não devem receber vacinas de vírus vivo ou atenuados quatro semanas antes, durante e 4-5 meias-vidas, após interrompido o tratamento.

REFERÊNCIAS

1. Griffiths CE, Reich K, Lebwohl M, van de Kerkhof P, Paul C, Menter A, et al. Comparison of ixekizumab with etanercept or placebo in moderate-to-severe psoriasis (UNCOVER-2 and UNCOVER-3): results from two phase 3 randomised trials. Lancet. 2015;386:541-551.

2. Gordon KB, Blauvelt A, Papp KA, Langley RG, Luger T, Ohtsuki M, et al. Phase 3 trials of ixekizumab in moderate-to-severe plaque psoriasis. N Engl J Med. 2016;375:345-356.

3. Papp KA, Leonardi CL, Blauvelt A, Reich K, Korman NJ, Ohtsuki M, et al. Ixekizumab treatment for psoriasis: integrated efficacy analysis of three double-blinded, controlled studies (UNCOVER-1, UNCOVER-2, UNCOVER-3). Br J Dermatol. 2018;178:674-681.

4. Bula de TaltzR: ixequizumabe [Internet]. São Paulo: Eli Lilly do Brasil. Bula. [Acessado em 30 Jun 2024]. Disponível em: https://assets.ctfassets.net/fhvti7ztpwfk/2qBgSYcpYjTVyYJKehx1wh/7b960cf3a0db86f054a02d8c7c5b8998/TALTZ_LIT_HCP_V03_01JUL22.pdf

5. Blauvelt A, Gooderham M, Iversen L, Ball S, Zhang L, Agada NO, et al. Efficacy and safety of ixekizumab for the treatment of moderate-to-severe plaque psoriasis: results through 108 weeks of a randomized, controlled phase 3 clinical trial (UNCOVER-3). J Am Acad Dermatol. 2017;77:855-862.

6. Reich K, Conrad C, Kristensen LE, Smith SD, Rich P et al. Network meta-analysis comparing the efficacy of biologic treatments for achieving complete resolution of nail psoriasis. J Dermatol Treat. 2021;33: 1652–1660.

7. Kirkham BW, Egeberg A, Behrens F, Pinter A, Merola JF, Holzkämper T et al. A Comprehensive Review of Ixekizumab Efficacy in Nail Psoriasis from Clinical Trials for Moderate-to-Severe Psoriasis and Psoriatic Arthritis. Rheumatol Ther. 2023; 10:1127-1146.

8. Reich K, Leonardi C, Lebwohl M, Kerdel F, Okubo Y, Romiti R, et al. Sustained response with ixekizumab treatment of moderate-to-severe psoriasis with scalp involvement: results from three phase 3 trials (UNCOVER-1, UNCOVER-2, UNCOVER-3). J Dermatolog Treat. 2017;28:282-287.

9. Menter A, Warren RB, Langley RG, Merola JF, Kerr LN, Dennehy EB, et al. Efficacy of ixekizumab compared to etanercept and placebo in patients with moderate-to-severe plaque psoriasis and non-pustular palmoplantar involvement: results from three phase 3 trials (UNCOVER-1, UNCOVER-2 and UNCOVER-3). J Eur Acad Dermatol Venereol. 2017;31:1686-1692.

10. Guenther L, Bleakman Ap, Weisman J, Poulin Y, Spelman L, Burge R, et al. Ixekizumab results in persistent clinical improvement in moderate-to-severe genital psoriasis during a 52 week, randomized, placebo-controlled, Phase 3 clinical trial. Acta Derm Venereol. 2020;100:adv00006.

11. Guenther L, Potts Bleakman A, Weisman J, Poulin Y, Spelman L, Burge R, Erickson J, Todd K, Bertram CC, Ryan C. Ixekizumab results in persistent clinical improvement in moderate-to-severe genital psoriasis during a 52 week, randomized, placebo-controlled, phase 3 clinical trial. Acta Derm Venereol. 2020 Jan 7;100(1):adv00006.

12. Gottlieb AB, Lacour JP, Korman N, Wilhelm S, Dutronc Y, Schacht A, et al. Treatment outcomes with ixekizumab in patients with moderate-to-severe psoriasis who have or have not received prior biological therapies: an integrated analysis of two phase III randomized studies. J Eur Acad Dermatol Venereol. 2017;31:679-685.

13. Reich K, Pinter A, Lacour JP, Ferrandiz C, Micali G, French LE, Lomaga M, Dutronc Y, Henneges C, Wilhelm S, Hartz S, Paul C; IXORA-S investigators. Comparison of ixekizumab with ustekinumab in moderate-to-severe psoriasis: 24-week results from IXORA-S, a phase III study. Br J Dermatol. 2017 Oct;177(4):1014-1023.

14. Loos AM, Liu S, Segel C, Ollendorf DA, Pearson SD, Linder JA. Comparative effectiveness of targeted immunomo -

dulators for the treatment of moderate-to-severe plaque psoriasis: a systematic review and network meta-analysis. J Am Acad Dermatol. 2018;79:135-144.e7.

15. Sawyer LM, Malottki K, Sabry-Grant C, Yasmeen N, Wright E, Sohrt A, et al. Assessing the relative efficacy of interleukin-17 and interleukin-23 targeted treatments for moderate-to-severe plaque psoriasis: a systematic review and network meta-analysis of PASI response. PLoS One. 2019;14:e0220868.

16. Blauvelt A, Papp K, Gottlieb A, Jarell A, Reich K, Maari C, et al. A head-to-head comparison of ixekizumab versus guselkumab in patients with moderate-to-severe plaque psoriasis: 12-week efficacy, safety, and speed of response from a randomized, double-blinded trial. Br J Dermatol 2020;182:1348-1358.

17. Blauvelt A, Leonardi C, Elewski B, Crowley JJ, Guenther LC, Gooderham M et al. IXORA-R Study Group. A head-to-head comparison of ixekizumab vs. guselkumab in patients with moderate-to-severe plaque psoriasis: 24week efficacy and safety results from a randomized, double-blinded trial. Br J Dermatol. 2021;184:1047-1058.

18. Paller AS, Seyger MMB, Magariños GA, Pinter A, Cather JC, Rodriguez-Capriles C, Zhu D et al. IXORA-PEDS Investigators. Long-term Efficacy and Safety of Up to 108 Weeks of Ixekizumab in Pediatric Patients With Moderate to Severe Plaque Psoriasis: The IXORA-PEDS Randomized Clinical Trial. JAMA Dermatol. 2022;158:533-541.

19. Armstrong A, Paul C, Puig L, Boehncke WH, Freeman M, Torii H, et al. Safety of ixekizumab treatment for up to 5 years in adult patients with moderate-to-severe psoriasis: results from greater than 17,000 patient-years of exposure. Dermatol Ther (Heidelb). 2020;10:133-150.

20. Griffiths CEM, Gooderham M, Colombel JF, Terui T, Accioly AP, Gallo G, Zhu D, Blauvelt A. Safety of Ixekizumab in Adult Patients with Moderate-to-Severe Psoriasis: Data from 17 Clinical Trials with Over 18,000 Patient-Years of Exposure. Dermatol Ther (Heidelb). 2022 Jun;12(6):1431-1446.

21. Reich K, Jackson K, Ball S, Garces S, Kerr L, Chua L, et al. Ixekizumab pharmacokinetics, anti-drug antibodies, and efficacy through 60 weeks of treatment of moderate to severe plaque psoriasis. J Invest Dermatol. 2018;138:2168-2173.

22. Rademaker M, Agnew K, Andrews M, Armour K, Baker C, Foley P, et al. Psoriasis in those planning a family, pregnant or breast-feeding. The Australasian Psoriasis Collaboration. Australas J Dermatol. 2018;59:86-100.

CAPÍTULO 21

SECUQUINUMABE

Clarice Marie Kobata1

Ricardo Romiti2

Secuquinumabe (SCK) é um anticorpo monoclonal IgG1κ totalmente humano que inibe especificamente a interleucina-17A (IL-17A) promovendo a regularização da função imune.1,2 A família da interleucina-17 (IL-17) consiste em seis subtipos (IL-17A a IL-17F), sendo a IL-17A, a citocina efetiva primária da linhagem celular Th17.3,4

O SCK é indicado para o tratamento de Pso em placas moderada a grave, em pacientes maiores de 6 anos de idade, candidatos a terapêutica sistêmica ou fototerapia. É indicado também para os pacientes com artrite psoriásica (APs) e espondilite anquilosante (EA) em adultos, que não tenham respondido a terapêutica convencional, artrite relacionada à entesite (ARE) em pacientes acima de com 4 anos e artrite psoriásica juvenil (APJ) ativa em pacientes acima de 2 anos e, mais recentemente, aprovado no Brasil também para o tratamento da hidradenite supurativa. 5

De acordo com as resoluções dos protocolos clínicos e diretrizes terapêuticas do ministério da saúde, de 2021 (PCDT), SCK é recomendando como tratamento de segunda linha, juntamente com ustequinumabe e risanquizumabe, após falha, intolerância ou contraindicação ao uso da terapia convencional e ao adalimumabe.6 E, segundo os critérios das Diretrizes de Utilização - DUT número 65, item 05 prevista no Anexo II da Resolução Normativa número 465/2021, para pacientes com Pso moderada a grave, com falha, intolerância ou contraindicação ao uso da terapia convencional (fototerapia e/ou terapias sintéticas), existe a cobertura para indicação do SCK. 7

Dados de eficácia e segurança foram obtidos a partir dos estudos Erasure, Fixture, Clear e Sculpture.8,9,10

Erasure é um estudo multicêntrico, cujo objetivo foi avaliar a superioridade do SCK ao placebo. Ao final de 12 semanas, PASI 75 em 81,6% com SCK VS. 4,5% com placebo (P <0,001). Os eventos adversos mais comuns foram nasofaringite, infecções de via respiratória superior e cefaléia, sendo semelhantes entre os grupos.8 (A) Fixture é um estudo com mesmos desfechos primários do ERASURE, adicionalmente com o etanercepte (ETN) como um dos braços comparadores. O SCK foi superior ao placebo e ETN em todos os desfechos primários e secundários e ao ETN em todos os principais desfechos secundários.8 (A) A extensão de 4 anos desses dois estudos (Erasure e Fixture) demonstrou manutenção da eficácia até o 5º ano de acompanhamento, assim como a melhora da qualidade de vida desses pacientes. O perfil de segurança foi semelhante durante esse período.11

O estudo Clear comparou a eficácia e segurança de SCK ao ustequinumabe (UST). Uma proporção maior de pacientes tratados com SCK alcançaram PASI 100 quando comparada ao UST na semana 16 (44,3% vs. 28,4%, p <0,0001).9 (A)

Em relação aos dados em áreas especiais, o estudo Transfigure avaliando a Pso ungueal, demonstrou superioridade de SCK em relação ao placebo na semana 16 (redução de 46,1% vs. 11,7% com placebo), utilizando como critério de melhora o Índice de Gravidade da Psoríase Ungueal (NAPSI).12 (A) Essa resposta melhorou ao longo de 2 anos e meio na Pso ungueal, com uma média de resposta do NAPSI de menos 73,3% e um perfil de segurança favorável.13

No Gesture, SCK foi superior ao placebo na semana 16 (33,3% para 300 mg e 1,5% para o placebo), avaliado pela melhora da resposta do IGA 0/1 para pacientes com Pso palmoplantar.14 (A) Ao longo de 2 anos e meio de acompanhamento,

1. Clínica de Dermatologia da Santa Casa Misericódia de São Paulo-SP - São Paulo, SP

1. Departamento de Dermatologia do Hospital das Clínicas da Faculdade de Medicina da Universidade de São Paulo (FMUSP)São Paulo, SP

ALGORITMO DE TRATAMENTO DA SOCIEDADE BRASILEIRA DE DERMATOLOGIA

o efeito foi sustentado com 59% e 53% dos pacientes nos grupos de 300 mg e 150 mg de SCK, respectivamente, atingindo ppIGA 0 ou 1 nas regiões palmo plantares.15

E, no Scalp, SCK foi superior ao placebo na semana 12, demonstrado pela melhora do couro cabeludo: PPSI 90; 52,9% vs 2,0%. A melhora dos parâmetros foi mantida para os pacientes de SCK até a semana 24.16 (A)

Nos trabalhos de vida real com SCK, tem-se observado eficácia sustentada e um perfil de segurança favorável no tratamento da Pso. Os grupos Serena17 na Europa e o americano Corrona18 mostram manutenção da redução do PASI semelhante aos estudos pivotais, mesmo após 3 anos de acompanhamento.19

No estudo alemão Prospect de 24 semanas, respostas PASI 75/90/100 foram atingidos em 86,1%, 68,5% e 39,7% dos indivíduos, respectivamente. A interrupção por eventos adversos foi maior com tratamentos convencionais quando comparado ao biológico.20

No estudo Pure (Canadá e America Latina), avaliando a segurança e a eficácia do SCK e de outras terapias, as proporções de pacientes que atingiram o PASI 75/90 e IGA 0/1 foram mais altas nos pacientes biológicos naive em 18 meses,21

No estudo dinamarquês Dermbio, SCK foi associado a maior resposta PASI 100, maior número de eventos adversos e menor sobrevida, comparado aos demais biológicos. No entanto, a porcentagem dos pacientes que falharam a outros biológicos era maior entre os pacientes com SCK (82,8%).22

No estudo britânico do grupo BADBIR, numa coorte de mundo real onde se comparou ADA, SCK e UST, o SCK e o UST tiveram sobrevida sustentada semelhantes, e a presença de artrite psoriática e o uso prévio de biológicos foram considerados fatores de descontinuação do UST.23

A IL-17 tem papel importante na imunidade mucocutânea e no recrutamento de neutrófilos.4 Portanto, a monitorização quanto a infecções fúngicas e neutropenia é essencial durante a terapia com drogas anti-IL17. Nos estudos com SCK, quadros de candidíase tenderam a ser de forma leve a moderada acometendo a mucosa oral e genital. Estas infecções eram dose dependentes. Nos estudos de fase III, não houve relatos de reativação de tuberculose latente. No entanto, o screening para tuberculose permanece obrigatório para este grupo de drogas.10,12,14,16 A incidência de anticorpos antidroga é de menos de 1%.

Em relação à doença inflamatória intestinal, estudos de fase III relataram três casos de doença de Crohn: dois casos de piora de doença de Crohn pre-existente e um novo diagnóstico. Houve dois relatos de exacerbação de retocolite ulcerativa e dois casos novos diagnosticados com esta doença. A relação causal entre SCK e doença inflamatória intestinal não está estabelecida e a bula adverte que esta medicação deva ser usada com cautela quando indicada para esta população específica.5,8

Em relação à flexibilidade de dose da medicação, a eficácia, segurança e tolerabilidade de SCK 300 mg administrado a cada 4 semanas versus SCK 300 mg administrado a cada 2 semanas em pacientes adultos com peso ≥ 90 kg com psoríase em placas moderada a grave foram avaliadas em um estudo multicêntrico, duplo-cego, randomizado de 331 pacientes. Na Semana 52, a proporção de pacientes que responderam ao PASI 75, PASI 90, PASI 100 e IGA 0/1 foi maior em pacientes tratados com o regime a cada 2 semanas vs. pacientes tratados com o regime a cada 4 semanas (88,9% vs. 74,8%, 76,4% vs. 52,4%, 46,7% vs. 27,3%, 75,9% vs. 55,6%, respectivamente). Para todos os desfechos, a diferença de tratamento foi estatisticamente significativa (p-valor <0,05). No mesmo estudo, os que não responderam ao PASI 90 na Semana 16 foram realocados no grupo para receber o regime a cada 2 semanas e obtiveram uma resposta PASI 90 mais alta na Semana 32 do que o grupo que continuou no regime de tratamento a cada 4 semanas (38,7% vs. 16,5%). A diferença de tratamento foi estatisticamente significativa (valor de p bilateral = 0,0439). Os pacientes no regime a cada 2 semanas versus o regime a cada 4 semanas mostraram benefício geral consistente e benefício para todos os subgrupos (peso, IGA e tempo desde o diagnóstico). O maior benefício incremental, conforme mostrado pelas diferenças de risco calculadas, foi para pacientes com doença grave (IGA:4), doença de longa duração (> 25 anos) e maior peso.5

Um estudo de fase III de 52 semanas, randomizado, duplo-cego, controlado por placebo e etanercepte envolveu 162 pacientes pediátricos de 6 a 18 anos de idade, com psoríase em placas grave. Ambas as doses de SCK para crianças entre 6 e 18 anos (SCK em dose baixa :75 mg para peso corporal <50 kg ou 150 mg para peso corporal ≥50 kg e 75 mg para peso corporal

<25 kg, 150 mg para peso corporal ≥25 kg e <50 kg, ou 300 mg para peso corporal ≥50 kg) mostraram eficácia superior em comparação ao placebo (P <0,0001) em relação à resposta PASI 90 (72,5%, 67,5% vs. 2,4%) e IGA , resposta 0 ou 1 (70%, 60 % vs. 4,9%) na Semana 12. A eficácia de ambas as doses foi sustentada até a semana 52, comparadas ao ETN. O perfil de segurança do SCK foi consistente com os estudos de Fase 3 em adultos e nos estudos de vida real, sem novos sinais de segurança identificados.24, 25

A ficha técnica completa do SCK encontra-se no Quadro 1.

Nome comercial

Forma de comercialização

Mecanismo de ação

Meia –vida

Aprovação artrite

Quadro 1. Ficha técnica do secuquinumabe.

Cosentyx®

150 mg /ml – solução injetável

Bloqueio da IL-17A

27 dias

Sim

Aprovação em psoríase pediátrica

Monitorização laboratorial

Dose inicial

Dose de manutenção

Ajuste de dose ( *)

Eficácia (estudos pivotais)

Contra-indicações absolutas (*)

Efeitos adversos específicos da classe

Efeitos adversos comuns (*)

Interação medicamentosa

Considerações especiais (*)

Vacinas (*)

*Bula Cosentyx®

Sim, a partir dos 6 anos de idade

Inicial: PPD/ IGRA, RX tórax, sorologias (hepatite C, C, HIV), hemograma, provas de função renal e hepática. Sugere-se PPD/IGRA anualmente para pacientes que nunca trataram TB latente.

300 mg via subcutânea nas semanas zero, 1,2,3 e 4

300 mg via subcutânea a cada 4 semanas

Possível (vide texto)

Semana 16 : PASI 90 69,8% PASI 100 41,6%

Semana 52: PASI 90 60% PASI 100 39,2%

Reação alérgica ao medicamento

Tuberculose ativa (ANVISA)

Infecções ativas

Infecções fúngicas, trombocitopenia, neutropenia

Infecções trato respiratório superior (nasofaringite, rinite).

Herpes oral, diarréia, urticária, rinorreia

Nenhuma específica

Gestação : categoria B. As mulheres com potencial para engravidar devem utilizar um metodo contraceptivo eficaz durante o tratamento e pelo menos 21 semanas após a última dose do tratamento.

Os pacientes tratados com secuquinumabe não devem receber vacinas de vírus vivo ou atenuados 4 semanas antes, durante e 4-5 meias-vidas após interrompido o tratamento.

REFERÊNCIAS

1. Frieder J, Kivelevitch D, Menter A. Secukinumab: a review of the anti-IL-17A biologic for the treatment of psoriasis. Ther Adv Chronic Dis. 2018;9:5-21.

2. Girolomoni G, Mrowietz U, Paul C. Psoriasis: rationale for targeting interleukin-17. Br J Dermatol. 2012;167:717-724.

3. Gaffen SL. Structure and signalling in the IL-17 receptor family. Nat Rev Immunol. 2009;9:556-567

4. Lynde CW, Poulin Y, Vender R, Bourcier M, Khalil S. Interleukin 17A: toward a new understanding of psoriasis pathogenesis. J Am Acad Dermatol. 2014;71:141-150.

5. Cosentyx®: secuquinumabe. São Paulo: Novartis Biociências SA; 27 de março de 2024. Bula do profissional.

6. Ministério da Saúde. Secretaria de Ciência, Tecnologia e Insumos Estratégicos. Departamento de Gestão e Incorporação de Tecnologias em Saúde. Coordenação de Avaliação e Monitoramento de Tecnologias. Adalimumabe, etanercepte, infliximabe, secuquinumabe e ustequinumabe para psoríase moderada a grave. Relatório de recomendação nº 652. Disponível em: http://conitec.gov.br/images/Relatorios/2021/Relatorio_Biologicos_Psoriase.pdf ed. Brasília/DFAgosto/2021

7. Ministério da Saúde. Agência Nacional de Saúde Suplementar - ANS. Diretrizes de Utilização - DUT número 65, item 05 prevista no Anexo II da Resolução Normativa número 465/2021.

8. Langley R, Elewski B, Lebwohl,M, Reich K, Griffiths C, Papp K, et al. Secukinumab in plaque psoriasis — results of two phase 3 trials. N Engl J Med. 2014;371:326-338.

9. Thaçi D, Blauvelt A, Reich K, Tsai TF, Vanaclocha F, Kingo K, Ziv M, Pinter A, Hugot S, You R, Milutinovic M. Secukinumab is superior to ustekinumab in clearing skin of subjects with moderate to severe plaque psoriasis: CLEAR, a randomized controlled trial. J Am Acad Dermatol. 2015 Sep;73(3):400-9.

10. Mrowietz U, Leonardi CL, Girolomoni G, Toth D, Morita A, Balki SA, et al. Secukinumab retreatment-as-needed versus fixed-interval maintenance regimen for moderate to severe plaque psoriasis: a randomized, double-blind, noninferiority trial (SCULPTURE). J Am Acad Dermatol. 2015;731:27-36.

11. Langley RG, Sofen H, Dei-Cas I, Reich K, Sigurgeirsson B, Warren RB, et al. Secukinumab long-term efficacy and safety in psoriasis through to year 5 of treatment: results of a randomized extension of the phase III ERASURE and FIXTURE trials. Br J Dermatol. 2023 Feb 10;188(2):198-207.

12. Reich K, Sullivan J, Arenberger P, Mrowietz U, Jazayeri S, Augustin M, et al. Effect of secukinumab on the clinical activity and disease burden of nail psoriasis: 32-week results from the randomized placebo-controlled TRANSFIGURE trial. Br J Dermatol. 2019;181:954-966.

13. Reich K, Sullivan J, Arenberger P, Jazayeri S, Mrowietz U, Augustin M, et al. Secukinumab shows high and sustained efficacy in nail psoriasis: 2.5-year results from the randomized placebo-controlled TRANSFIGURE study. Br J Dermatol. 2021 Mar;184(3):425-436.

14. Gottlieb A, Sullivan J, van Doorn M, Kubanov A, You R, Parneix A, et al. Secukinumab shows significant efficacy in palmoplantar psoriasis: Results from GESTURE, a randomized controlled trial. J Am Acad Dermatol. 2017;76:7080.

15. Gottlieb AB, Kubanov A, van Doorn M, Sullivan J, Papp KA, You R, Regnault P, et al. Sustained efficacy of secukinumab in patients with moderate-to-severe palmoplantar psoriasis: 2·5-year results from GESTURE, a randomized, double-blind, placebo-controlled trial. Br J Dermatol. 2020 Apr;182(4):889-899.

16. Bagel J, Duffin K, Moore A, Ferris L, Siu K, Steadman J, et al. The effect of secukinumab on moderate-to-severe scalp psoriasis: results of a 24-week, randomized, double-blind, placebo-controlled phase 3b study. J Am Acad Dermatol. 2017;77:667-674.

17. Augustin M, von Kiedrowski R, Rigopoulos D, Sator PG, Orsenigo R, Veit J, et al. Effectiveness and safety of secukinumab treatment in real-world clinical settings in European countries confirms its efficacy and safety from clinical trials: data from an interim analysis of SERENA study. J Am Acad Dermatol. 2019;81(4): AB50.

18. Bagel J, Germino R, Guana A, Herrera V, Greenberg J, Litman H, et al. Secukinumab significantly improves disease severity and patient-reported outcomes up to 1 year of follow-up: Real-world analyses from the Corrona Psoriasis Registry:8205. J Am Acad Dermatol. 2019; 81(4): AB122.

19. Augustin M, Sator PG, von Kiedrowski R, Conrad C, Rigopoulos D, Romanelli M, et al; SERENA study group. Secukinumab demonstrated sustained retention, effectiveness and safety in a real-world setting in patients with moderate-to-severe plaque psoriasis: long-term results from an interim analysis of the SERENA study.J Eur Acad Dermatol Venereol. 2022 Oct;36(10):1796-1804.

20. Thaçi D, Körber A, von Kiedrowski R, Bachhuber T, Melzer N, Kasparek T, et al. Secukinumab is effective in treatment of moderate-to-severe plaque psoriasis: real-life effectiveness and safety from the PROSPECT study. J Eur Acad Dermatol Venereol. 2019;34:310-318.

21. Mate E, Papp K, Gooderham M, Lynde C, Langley R, Alam M, et al. Secukinumab treated patients in the PURE registry (patients with moderate to severe chronic plaquepsoriasis in Latin America and Canada): 18 month follow up data. Aust J Dermatol. 2019;60:14-107.

22. Egeberg A, Ottosen MB, Gniadecki R, Broesby-Olsen S, Dam TN, Bryld LE, et al. Safety, efficacy and drug survival of biologics and biosimilars for moderate-to-severe plaque psoriasis. Br J Dermatol. 2018;178:509-519.

23. Yiu ZZN, Mason KJ, Hampton PJ, Reynolds NJ, Smith CH, Lunt M, et al ; BADBIR Study Group.Drug survival of adalimumab, ustekinumab and secukinumab in patients with psoriasis: a prospective cohort study from the British Association of Dermatologists Biologics and Immunomodulators Register (BADBIR). Br J Dermatol. 2020 Aug;183(2):294-302.

24. Bodemer C, Kaszuba A, Kingo K, Tsianakas A, Morita A, Rivas E, et al. Secukinumab demonstrates high efficacy and a favourable safety profile in paediatric patients with severe chronic plaque psoriasis: 52-week results from a Phase 3 double-blind randomized, controlled trial. J Eur Acad Dermatol Venereol. 2021 Apr;35(4)

25. Malagoli P, Dapavo P, Amerio P, Atzori L, Balato A, Bardazzi F, et al. Secukinumab in the treatment of psoriasis: a narrative review on early treatment and real-world evidence. Dermatol Ther (Heidelb). 2024 Oct; 14(10): 2739–2757.

CAPÍTULO 22

GUSELCUMABE

Dimitri Luz 1

Renata Ferreira Magalhães 2

Aprovado pelo FDA em julho de 2017 e no Brasil em março de 2018, guselcumabe (TremfyaTM - JnJ) foi o primeiro antagonista IL-23p19 com indicação para psoríase em placas. Em 2018 a droga teve aprovação para artrite psoriásica no Japão e, em 2020, do FDA e ANVISA. É um anticorpo monoclonal IgG1λ humano que inibe a IL-23 circulante através do bloqueio específico da subunidade p19.1 Um potencial efeito adicional de guslecumabe sobre a liberação de IL23 é sua ligação à células mieloides CD64+, mecanismos aventado recentemente. 2 (A)

A dose para pacientes com psoríase em placas maiores de 18 anos é 100 mg via subcutânea nas semanas 0 e 4 (indução), seguido por 100 mg a cada oito semanas (manutenção). Seu metabolismo ocorre no plasma, através do catabolismo em pequenos peptídeos.3,4 (A)

O programa de estudos pivotais comporta os estudos fase 3 randomizados, duplo-cegos placebo-controlados e/ou controles ativos: VOYAGE 1 (GUS X ADA e placebo); VOYAGE 2 (bons respondedores GUS, foram re-randomizados para placebo ou GUS bons respondedores ADA, foram re-randomizados para placebo ou GUS); NAVIGATE (GUS X UST); ORION (GUS seringa X dispositivo) e ECLIPSE (GUS X SEC). Os resultados estão dispostos de forma abreviada na tabela.3,5-8 (A)

Este mesmo perfil visualizado em falhados a UST com boa resposta a GUS e SEC foi comprovado no estudo ARROW.9 (A) Os estudos DISCOVER 1 e 2 compararam grupos GUS a cada 4 semanas X GUS a cada 8 semanas X Placebo, demonstrando a eficácia da medicação para a artrite psoriásica, com ACR20 na semana 24 em 64% em ambos os grupos com GUS (A).10,11 O estudo PAMPA está avaliando o potencial de GUS na prevenção de PsA e em seus achados no US-Doppler, resultados ainda não publicados.12

O estudo ECLIPSE, em que guselcumabe foi comparado a secuquinumabe, demonstrou a eficácia de guselcumabe em diminuir as células T de memória nas lesões residuais de psoríase após tratamento e manter a população de células T reguladoras. Também evidenciou que pacientes com menos tempo de doença tendem a ter melhor resposta e mais duradoura, sendo considerados super-respondedores (PASI = 0 na semana 28 do estudo). Esses pacientes têm em geral, menor índice de massa corporal, doença de início mais recente (até dois anos, conforme desenho do estudo) e não exposição a imunobiológicos, sugerindo que a intervenção precoce pode mudar o curso da doença.7

(A) O estudo GUIDE, em que os pacientes receberam guselcumabe e que atingiram PASI90 na semana 20 foram re-randomizados para receber guselcumabe a cada 8 semanas ou 16 semanas, teve o objetivo de investigar se pacientes super-respondedores mantêm a boa resposta mesmo com espaçamento das doses, abrindo novo horizonte na discussão sobre manejo dos imunobiológicos.13,14 (A)

1. Universidade de Santo Amaro (Unisa) - Santo Amaro, SP

2. Faculdade de Ciencias Médicas, Hospital de Clínicas, Unicamp - Campinas, SP

ALGORITMO DE TRATAMENTO DA SOCIEDADE BRASILEIRA DE DERMATOLOGIA

Em relação aos dados em áreas especiais, o estudo GULLIVER comparou o uso de GUS e placebo em indivíduos com PsO facial e genital, sendo que na semana 28 91,8% (PsO facial, 90,2%; PsO genital, 93,1%) atingiram score sPGA 0/1 e ≥2 pontos de melhora.15 (B)

O impacto na pele, qualidade de vida e sexualidade foi medido no estudo G-EPOSS, sendo 25% pacientes bio-experimentados. Semana 28: 83%, 56.2%/35.1% atingiram PASI absoluto <3, ≤ 1/ = 0, respectivamente. Sobre qualidade de vida, 61.4% atingiriam DLQI 0-1 na semana 28 e, quando analisada a questão 9 especificamente, 53,6% tinham referido alguma dificuldade sexual no D0 e esse índice cai para 12,1% na semana 28.16 (C)

VISIBLE é um estudo placebo-controlado que endereça a eficácia de GUS em grupo de pele não-caucasiana que demonstrou ação da droga neste grupo, com dados, ao final da semana 16, PASI90, 57.1 IGA 0 32.5% e PASI100 29.9% e queda no score PSSD de 49,4 pontos.17 (A)

Os eventos adversos ao GUS tendem a ser leves e transitórios. Nos estudos, 48% a 74% dos pacientes apresentaram ao menos um evento adverso e 3% interromperam o tratamento. Os mais comuns foram infecções de vias aéreas superiores e menos comuns foram reação no local da injeção, cefaleia, artralgia. Eventos adversos graves foram observados em 7% dos casos.7-10,18 (A)

Dados de vida real (RWE) mostram sobrevida de droga num universo de 5 anos, com resposta e/ou remissão sustentada com PASI 90 em até 82% dos pacientes e PASI 100 em até 53%, com melhora de escalas de sinais e sintomas (PSSD), DLQI e HADs a longo prazo.19,20 (C)

Nenhum caso de infecções oportunistas, morte súbita, evento cardiovascular grave, anafilaxia a componentes da fórmula ou ideação/comportamento suicida foi observado(A). Não houve incidência maior de candidíase ou novos casos de doença inflamatória intestinal (A). A proporção de pacientes com reações no local de injeção durante o estudo VOYAGE 1 foi menor para GUS (2,2% X 9% adalimumabe).3-10 (A)

Relatos de casos demonstraram segurança e eficácia em infecções crônicas por hepatite B, C e HIV e em ILTB, sem reativação (C). Os dados sobre a segurança do tratamento com GUS durante a gestação e lactação são limitados.7-10

CONSENSO BRASILEIRO DE PSORÍASE 2024

ALGORITMO DE TRATAMENTO DA SOCIEDADE BRASILEIRA DE DERMATOLOGIA

GUSELCUMABE

NOME COMERCIAL TREMFYA

FORMA DE COMERCIALIZAÇÃO

MECANISMO DE AÇÃO

MEIA -VIDA

APROVAÇÃO ARTRITE

MONITORIZAÇÃO LABORATORIAL

DOSE INICIAL

DOSE DE MANUTENÇÃO

AJUSTE DE DOSE ( *)

EFICÁCIA (ESTUDOS PIVOTAIS)

CONTRA-INDICAÇÕES ABOLUTAS (*)

100 MG/ML – CANETA (VALIDAÇÃO ESTUDO ORION)

BLOQUEIO DA IL-23 PELA LIGAÇÃO à SUA SUB-UNIDADE p19

17 DIAS

Sim

INICIAL: PPD/IGRA, RX TÓRAX, SOROLOGIAS (HEPATITEs B E C, HIV), HEMOGRAMA, PROVAS DE FUNÇÃO RENAL E HEPÁTICA

ACOMPANHAMENTO: HEMOGRAMA, FUNÇÃO HEPÁTICA E RENAL Outros exames laboratoriais devem ser guiados por sinais e sintomas

100MG SUBCUTÂNEO NA SEMANA 0 E 4

100MG SUBCUTANEO A CADA 8 SEMANAS

Em casos de PsA pode ser ajustado para 100 mg a cada 4 semanas

VOYAGE-1 | Semana 16 :PASI 75, 91,2%; PASI 90, 73.3%; PASI 100, 37.4%; Semana 48: PASI 75, 87,8%; PASI 90, 76,3%; PASI 100, 47,4%

VOYAGE-2 | PASI 90: 88,6%, semana 28 a 48

NAVIGATE | Grupo ustequinumabe com IGA < 0/1 obteve benefícios na troca para guselcumabe (decréscimo de 6,7 no PASI)

ECLIPSE | Guselcumabe x secuquinumabe PASI 90, 84,5 x 70% (semana 48); PASI 100, 58,2 x 48,4 % (semana 48).

REAÇÃO ALÉRGICA AO MEDICAMENTO

TUBERCULOSE ATIVA (ANVISA)

INFECÇÕES GRAVES EM CURSO

EFEITOS ADVERSOS ESPECÍFICOS DA CLASSE NÃO OBSERVADO ATÉ A DATA DE PUBLICAÇÃO DESTE CONSENSO

EFEITOS ADVERSOS COMUNS (*)

INTERAÇÃO MEDICAMENTOSA

CONSIDERAÇÕES ESPECIAIS (*)

VACINAS (*)

INFECÇÕES TRATO RESPIRATÓRIO SUPERIOR MICOSES SUPERFICIAIS, HERPES SIMPLES CEFALÉIA, URTICÁRIA

GASTROENTERITES

REAÇÃO NO LOCAL DA INJEÇÃO

BENZODIAZEPÍNICOS, INIBIDORES DE BOMBA DE PRÓTONS, VARFARINA E OUTRAS METABOLIZADAS PELA VIA CYP-450

AS MULHERES COM POTENCIAL PARA ENGRAVIDAR DEVEM UTILIZAR UM METODO CONTRACEPTIVO EFICAZ DURANTE O TRATAMENTO E PELO MENOS 12 SEMANAS APÓS A ÚLTIMA DOSE DO TRATAMENTO. NÃO EXISTEM ESTUDOS COMPROVANDO SEGURANÇA DURANTE A GESTAÇÃO OU LACTAÇÃO.

Os pacientes tratados com guselcumabe não devem receber vacinas de vírus vivo ou atenuados quatro semanas antes, durante e 4-5 meias-vidas, após interrompido o tratamento.

REFERÊNCIAS

1. Kopp T, Riedl E, Bangert C, et al. Clinical improvement in psoriasis with specific targeting of interleukin-23. Nature. 2015; 222-6;

2. Atreya R, Abreu MT, Krueger JG, et al. Guselkumab, an IL-23p19 subunit-specific monoclonal antibody, binds CD64+ myeloid cells and potently neutralises IL-23 produced from the same cells. Poster presented at: 18th Congress of the European Crohn’s and Colitis Organisation (ECCO); March 1-4, 2023; Copenhagen, Denmark. Poster P504.

3. Blauvelt A, Papp KA, Griffiths CEM et al. Efficacy and safety ofguselkumab, an anti-interleukin-23 monoclonal antibody, comparedwith adalimumab for the continuous treatment of patientswith moderate to severe psoriasis: results from the phase III, double-blinded, placebo- and active comparator-controlled VOYAGE 1trial. J Am Acad Dermatol 2017; 76:405–17.

4. Zhu Y, Marini JC, Song M, Randazzo B, Shen YK, Li S, Zhou H. Immunogenicity of Guselkumab Is Not Clinically Relevant in Patients with Moderate-to-Severe Plaque Psoriasis. J Invest Dermatol. 2019; 1830-34;

5. Reich K, Foley P, Han C, McElligott S, Muser E, Li N, et al. Guselkumab improves work productivity in patients with moderate-to-severe psoriasis with or without depression and anxiety: results from the VOYAGE 2 comparator study versus adalimumab. J Dermatolog Treat. 2020; 31:617-623.

6. Langley RG, Tsai T-F, Flavin S, Song M, Randazzo B, Wasfi Y, et al. Efficacy and safety of guselkumab in patients with psoriasis who have an inadequate response to ustekinumab: results of the ran- domized, double-blind, phase III NAVIGATE trial. Br J Dermatol. 2018; 178:114-123.

7. Reich K, Armstrong AW, Langley RG, Flavin S, Randazzo B, Li S, et al. Guselkumab versus secukinumab for the treatment of moderate-to-severe psoriasis (ECLIPSE): results from a phase 3, randomised controlled trial. Lancet. 2019;394: P831-P839.

8. Ferris LK, Ott E, Jiang J, Hong HC, Li S, Han C, Baran W. Efficacy and safety of guselkumab, administered with a novel patient-controlled injector (One-Press), for moderate-to-severe psoriasis: results from the phase 3 ORION study. J Dermatolog Treat. 2020. 152-159.

9. Krueger J, Langley RG, Nigen S, Kasparek T, Di Comite G, Ortmann CE, Garcet S, Kolbinger F, Reich K. Secukinumab versus guselkumab in the complete resolution of ustekinumab-resistant psoriatic plaques: The ARROW study. Exp Dermatol. 2023 Oct;32(10):1834-1847.

10. Deodhar A, Helliwell PS, Boehncke WH, Kollmeier AP, Hsia EC, Subramanian RA, et al. Guselkumab in patients with active psoriatic arthritis who were biologic-naive or had previously received TNFα inhibitor treatment (DISCOVER-1): a double-blind, randomised, placebo-controlled phase 3 trial. Lancet. 2020; 395:1115-1125.

11. Mease PJ, Rahman P, Gottlieb AB, Kollmeier AP, Hsia EC, Xu XL, Sheng S, Agarwal P, Zhou B, Zhuang Y, van der Heijde D, McInnes IB; DISCOVER-2 Study Group. Guselkumab in biologic-naive patients with active psoriatic arthritis (DISCOVER-2): a double-blind, randomised, placebo-controlled phase 3 trial. Lancet. 2020 Apr 4;395(10230):1126-1136.

12. Haberman RH, MacFarlane KA, Catron S, Samuels J, Blank RB, Toprover M, Uddin Z, Hu J, Castillo R, Gong C, Qian K, Piguet V, Tausk F, Yeung J, Neimann AL, Gulliver W, Thiele RG, Merola JF, Ogdie A, Rahman P, Chakravarty SD, Eder L, Ritchlin CT, Scher JU. Efficacy of guselkumab, a selective IL-23 inhibitor, in Preventing Arthritis in a Multicentre Psoriasis At-Risk cohort (PAMPA): protocol of a randomised, double-blind, placebo controlled multicentre trial. BMJ Open. 2022 Dec 23;12(12): e063650.

13. J. Angsana, Kohler, K., J. Sendecki, Leung, M. W., S. Tabori, N. Krüger, Wegner, S., Y. Personke, Sabat, R., Wolk, K., Pinter, A., P. Weisenseel, K. Asadullah, K. Schäkel, & K. Eyerich. (2023). 587 Higher IL-10+ T cell and treg cell counts in psoriatic skin are associated with super-response to guselkumab: Data from the phase 3 guide trial. Journal of Investigative Dermatology, 143: S101–S101

14. Schäkel K, Reich K, Asadullah K, Pinter A, Jullien D, Weisenseel P, Paul C, Gomez M, Wegner S, Personke Y, Kreimendahl F, Chen Y, Angsana J, Leung MWL, Eyerich K. Early disease intervention with guselkumab in psoriasis leads to a higher rate of stable complete skin clearance (‘clinical super response’): Week 28 results from the ongoing phase IIIb randomized, double-blind, parallel-group, GUIDE study. J Eur Acad Dermatol Venereol. 2023;37:2016-2027.

15. Bonifati C, Potenza C, Bardazzi F, Bianchi L, Lasagni C, Fabbrocini G, et al. Effectiveness and Safety of Guselkumab in Patients with Facial and/or Genital Psoriasis: Interim Analysis Results at Week 12 from GULLIVER Study. J Dermatol Physician Assist. 2023 Spring;17(2):69.

16. Gerdes S, Ostendorf R, Süß A, Schadeck T, Taut F, Makuc J, Scharfenberger L, Jacobsen S, Trenkler N, Behrens J, Joks G, Tabori S, Mortazawi D. Effectiveness, safety and impact of guselkumab on sexuality and perceived stigmatization in patients with psoriasis in routine clinical practice: Week 28 results from the prospective German multicentre G-EPOSS study. J Eur Acad Dermatol Venereol. 2024 Apr 11

17. Choi O, Stein Gold L, Yeung J, et al POS0942 VISIBLE: CLEARANCE AND SYMPTOM IMPROVEMENT WITH GUSELKUMAB AT WEEK 16 IN SKIN OF COLOR PARTICIPANTS WITH MODERATE-TO-SEVERE PLAQUE PSORIASIS Annals of the Rheumatic Diseases 2024;83:549.

18. Chimenti M, Galluzzo M, M T, et al. Guselkumab real word data: efficacy and safety in a cohort of 69 patients with psoriatic arthritis [abstract]. Hepatology. 2022;81:1587. Abstract AB0915.

19. Reich K, Gordon KB, Strober BE, Armstrong AW, Miller M, Shen YK, You Y, Han C, Yang YW, Foley P, Griffiths CEM. Five-year maintenance of clinical response and health-related quality of life improvements in patients with moderate-to-severe psoriasis treated with guselkumab: results from VOYAGE 1 and VOYAGE 2. Br J Dermatol. 2021; 185:1146-1159.

20. Kim BS, Jo SJ, Youn S, Reich K, Saadoun C, Chang CL, Yang YW, Huang YH, Tsai TF. Five-year Maintenance of Clinical Response and Consistent Safety Profile for Guselkumab in Asian patients with Psoriasis from VOYAGE 1 and VOYAGE 2. Dermatol Ther (Heidelb). 2023;13:2721-2737.

CAPÍTULO 23

RISANQUIZUMABE

André V. E. de Carvalho 1

Jaquelini Barboza da Silva 2

Risanquizumabe (RIZ) é um anticorpo monoclonal humano que se liga seletivamente e com alta afinidade à subunidade p19 da IL23, sendo esta um heterodímero composto também pela subunidade p40. A subunidade p19 também é compartilhada pela IL-39, mas a atividade desta ainda não foi comprovada em humanos.1,2

O bloqueio da ação da IL-23 diminui proliferação e estimulação das células T helper, que são a principal fonte de citocinas pró-inflamatórias, dentre elas a IL-17. A regulação da resposta imune mediada pelo RIZ leva à diminuição da ação da IL17, principal citocina efetora na patogênese da doença, e consequente ação inibitória sobre a proliferação queratinocítica, angiogenese e recrutamento celular, principalmente de neutrófilos.3,4,5,6

A ação do medicamento parece não afetar a ação antifúngica e antibacteriana da IL-17, pois somente a atividade da forma patogênica dos linfócitos Th17 é afetada. A atividade dos linfócitos Th17 modulada por interferons, que leva à produção de baixas quantidades de IL-17 (ação antifúngica) e grandes quantidades de IL-10 (ação anti-inflamatória), não parece ser afetada pelo risanquizumabe.6,7, 8

Sua eficácia na semana 16, medida por PASI 90, nos estudos pivotais foi de 75.3% e 74.8% contra 4.9% e 2% do grupo placebo (estudos UltIMMa-1 e UltIMMa-2 respectivamente).9 (A)

Quando comparado RIZ com ustequinumabe (UST) no estudo UltIMMa-1, os desfechos PASI 90 na semana 16 foram 75.3% versus 42% respectivamente, diferença mantida no estudo UltIMMa-2 (74,8% contra 47,5%). Na semana 52 a eficácia, medida pelo PASI 90, foi de 82% do RIZ contra 44% do UST ( p<0,001).9(A)

O estudo IMMvent, comparou RIZ a adalimumabe (ADA), obtendo PASI90 de 72% e 47% na semana 16 (p<0,001), respectivamente. Dentre os respondedores parciais ao ADA (resposta maior que PASI50 e menor que PASI90), 66% alcançaram PASI 90 na semana 44 ao serem re-randomizado para RIZ, contra 21% dos pacientes que mantiveram uso do ADA.10 (A) Os dados agregados dos estudos pivotais avaliados em 136 semanas mostram que 84% e 54% dos pacientes atingem PASI 90 e 100, respectivamente.11 (A) Extensão de estudos pivotais que avaliou eficácia de risanquizumabe após 5 anos de uso demonstrou que a medicação mantém níveis similares de eficácia observados em tempos de observação mais curtos.11 (A) Quanto à manutenção de resposta, risanquizumabe, assim como outros bloqueadores da interleucina 23, tende a manter maior numero de pacientes em tratamento ao longo do tempo, quando comparado com medicamentos que bloqueia a IL17 ou TNF-alfa.12(A)

1. Hospital Moinhos de Vento de Porto Alegre - Rio Grande do Sul, RS

2. Faculdade de Medicina Universidade de Santa Cruz do Sul (UNISC) - Rio Grande do Sul, RS

ALGORITMO DE TRATAMENTO DA SOCIEDADE BRASILEIRA DE DERMATOLOGIA

Quanto à qualidade de vida, 66% dos pacientes em uso de RIZ atingiram DLQI 0-1 na semana 16, contra 43% do UST (p<0,0001%). Na semana 52, o resultado foi de 75% versus 47%, respectivamente (p<0,0001%).9

A eficácia de risanquizumabe na artrite psoriásica foi avaliada nos estudos pivotais KEEPSAKE1 E KEEPSAKE 2, sendo que os todos os pacientes arrolados no estudo 1, como critério de inclusão, não poderiam ter sido expostos a terapias prévias com medicamentos biológicos.14,15 No estudo KEEPSAKE1 foi observada melhora ACR20, 50 e 70 na semana 24 em 57,3%, 33,4% e 15,3%, respectivamente.14 (A) Resultados semelhantes foram observados no estudo KEEPSAKE2.15(A) A melhora em 52 semanas observada no estudo KEEPSAKE1 nos desfechos ACR 20, 50 e 70 foram de 78,1%, 48,0% e 28,6%.14 (A) Quando avaliada resposta de 52 semanas, o estudo KEEPSAKE2 apresentou respostas levemente menos expressivas em relação ao estudo anterior, com desfechos ACR 20, 50 e 70 de 68,6%, 37,5% e 19,3% respectivamente.15(A) Dados agrupados dos dois estudos mencionados anteriormente mostraram que 48,4% e 68,1% dos pacientes alcançaram resolução completa da entesite e da dactilite, respectivamente, em 24 semanas.14,15 (A) Números ainda mais expressivos foram observados para os mesmos desfechos em 52 semanas, com 62% dos pacientes alcançando resolução de entesite e 83,6% com resolução completa da dactilite (A). Quanto a progressão radiográfica, não houve diferença estatística entre o tratamento com risanquizumabe ou com placebo, quando medido pelo PsA-mTSS (PsA-modified Total Sharp Score).14,15 (A)

Em seus estudos pivotais UltIMMa 1 e UltIMMa 2, o RIZ mostrou perfil de segurança similar ao UST e ao placebo. Infecções foram mais frequentes no grupo do RIZ que no grupo placebo, porém quando comparadas com ustequinumabe, o perfil de segurança quanto à infecções graves foi semelhante. Nenhum paciente desenvolveu tuberculose ou tuberculose latente durante ambos estudos. No estudo UltIMMa-1, até a semana 16, a taxa de malignidade foi menor no grupo usando a medicação que no grupo placebo.9 (A)

Uma revisão sistemática,16 considerou RIZ, certolizumabe pegol, tildraquizumabe, e guselcumabe os imunobiológicos para tratamento de psoríase que têm perfil de segurança mais favorável por terem menor taxa de efeitos adversos e de descontinuação da medicação devido a efeitos adversos (A). Uma metanálise concluiu que RIZ e bimequizumabe (anti-IL17A/F) foram os medicamentos com melhor relação risco e benefício entre todos os medicamentos para psoríase avaliados em até 16 semanas e que o perfil de segurança do RIZ foi melhor do que o do placebo quando analisado o desfecho PASI 90 no mesmo período de tempo17 (A). Estudos recentes, que avaliaram segurança de risanquizumabe em estudos com no mínimo 5 anos de acompanhamento, corroboram os achados anteriores de um excelente perfil de segurança da medicação e nenhuma sinalização de toxicidade cumulativa ou efeito adverso emergente foi observado.18,19(A)

RISANQUIZUMABE

Nome comercial

Forma de comercialização

Mecanismo de ação

Skyrizi®

75mg / 0,83ml - seringa

Bloqueio da IL-23 pela ligação a sua sub-unidade p19

Meia -vida 28 dias

Aprovação artrite

Monitorização laboratorial

Dose inicial

Dose de manutenção

Ajuste de dose (*)

Eficácia (estudos pivotais)

Contraindicações absolutas (*)

Efeitos adversos específicos da classe

Efeitos adversos comuns (*)

Interação medicamentosa

Considerações especiais (*)

Vacinas (*)

(*) Bula SKYRIZI.

Sim

Inicial: PPD/IGRA, RX tórax, sorologias (hepatite B, C e HIV), hemograma, provas de função renal e hepática.

Acompanhamento: PPD/IGRA anualmente para pacientes que nunca trataram TB latente.

Outros exames laboratoriais devem ser guiados por sinais e sintomas.

150Mg, SC, na semana 0 e 4 (psoríase e artrite psoriásica)

150mg, SC, a cada 12 semanas ( psoríase e artrite psoriásica)

Não é necessário

Semana 16 : PASI90 75.3% PASI 100 35.9% (ULTIMMA-1)

Semana 52: PASI 90 81.9% PASI 100 56.3% (ULTIMMA-1)

Semana 136: PASI 90 84.0% PASI 100 54% (LIMMITLESS)

Reação alérgica ao medicamento

Tuberculose ativa (ANVISA)

Infecções graves em curso

Não observado até a data de publicação deste consenso

Infecções trato respiratório superior, micoses superficiais, cefaleia, fadiga, reação no local da injeção

Nenhuma específica

Gestação: categoria B. As mulheres com potencial para engravidar devem utilizar um método contraceptivo eficaz durante o tratamento e pelo menos 21 semanas após a última dose do tratamento.

Os pacientes tratados com risanquizumabe não devem receber vacinas vivas durante o tratamento e por pelo menos 21 semanas após o tratamento. Recomendado aguardar pelo menos 4 semanas antes de iniciar o tratamento com risanquizumabe após vacina com microorganismo vivo.

REFERÊNCIAS

1. Krueger JG, Ferris LK, Menter A, Wagner F, White A, Vis-vanathan S, et al. Anti-IL-23A mAb BI 655066 for treatment of moderate-to-severe psoriasis: safety, efficacy, pharmacokinetics, and biomarker results of a single-rising-dose, randomized, double-blind, placebo-controlled trial. J Allergy Clin Immunol. 2015;136(1):116.e7–124.e7

2. Bridgewood, C., Alase, A., Watad, A. et al. The IL-23p19/EBI3 heterodimeric cytokine termed IL-39 remains a theoretical cytokine in man. 2019 Inflamm. Res. 68: 423.

3. Haugh, IM., Preston, AK., Kivelevitch, DN. Menter, AM. Risankizumab: an anti-IL-23 antibody for the treatment of psoriasis.Drug Des. Devel. Ther. 12, 3879–3883 (2018).

4. Khatri A,SuleimanAA, Polepally AR, Othman AA. Exposure–Response Relationships for Efficacy and Safety of Risankizumab in Phase II and III Trials in Psoriasis Patients.Clin Pharmacol Ther. 2020 Feb;107(2):378-387.

5. Chiricozzi A, Antonioli L, Panduri S, Fornai M, Romanelli M, Blandizzi C. Risankizumab for the treatment of moderate to severe psoriasis. 2019. Expert Opinion on Biological Therapy, 19:1, 1-8.

6. Chiricozzi A, Romanelli P, Volpe E, et al. Scanning the immuno-pathogenesis of psoriasis. Int J Mol Sci. 2018;19(1):E179.

7. Kagami S, Rizzo HL, Kurtz SE, et al. IL-23 and IL-17A, but not IL-12 and IL-22, are required for optimal skin host defense against Candida albicans. J Immunol. 2010;185(9):5453–5462.

8. Bunte, K., & Beikler, T. Th17 Cells and the IL-23/IL-17 Axis in the Pathogenesis of Periodontitis and Immune-Mediated Inflammatory Diseases. International Journal of Molecular Sciences, (2019) 20(14), 3394

9. Gordon KB, Strober B, Lebwohl M, Augustin M, Blauvelt A, , Poulin Y, et al. Efficacy and safety of risankizumab in moderate-to-severe plaque psoriasis (UltIMMa-1 and UltIMMa-2): results from two double-blind, randomised, placebo-controlled and ustekinumab-controlled phase 3 trials. Lancet 2018; 392: 650–61

10. Reich K, Gooderham M, Thaçi D, Crowley JJ, Ryan C ,Krueger JG, et al Risankizumab compared with adalimumab in patients with moderate-to-severe plaque psoriasis (IMMvent): a randomised, double-blind, active-comparator-controlled phase 3 trial.The LAncet , 2019 v 394 p. 576-586

11. Papp K, Mark Lebwohl , Ohtuski M ,Puig L , Zeng J et al. Long-term Efficacy and Safety of Continuous Q12W Risankizumab: Results from the Open-Label Extension LIMMitless Trial AV-19002-13 Presented at the 28th European Academy of Dermatology and Venereology Congress, 10 October 2019, Madrid, Spain

12. Strober B, Bachelez H, Crowley J, Elewski BE, Gooderham M, et al. Efficacy of long-term risankizumab treatment for moderate-to-severe plaque psoriasis: Subgroup analyses by baseline characteristics and psoriatic disease manifestations through 256 weeks (LIMMitless trial). J Eur Acad Dermatol Venereol. 2024 May;38(5):864-872

13. Armstrong AW, Patel M, Li C, Garg V, Mandava MR, Wu JJ. Real-world switching patterns and associated characteristics in patients with psoriasis treated with biologics in the United States. J Dermatolog Treat. 2023 Dec;34(1):2200870

14. Kristensen LE, Keiserman M, Papp K, McCasland L, White D, Lu W, Wang Z, Soliman AM, Eldred A, Barcomb L, Behrens F. Efficacy and safety of risankizumab for active psoriatic arthritis: 24-week results from the randomised, double-blind, phase 3 KEEPsAKE 1 trial. Ann Rheum Dis. 2022 Feb;81(2):225-231.

15. Östör A, Van den Bosch F, Papp K, Asnal C, Blanco R, Aelion J, Lu W, Wang Z, Soliman AM, Eldred A, Padilla B, Kivitz A. Efficacy and safety of risankizumab for active psoriatic arthritis: 52-week results from the KEEPsAKE 2 study. Rheumatology (Oxford). 2023 Jun 1;62(6):2122-2129.

16. Shear NH, ,Joshi AD, Zhao J, Betts KA, Sinvhal R, Gisondi P, Kalabina S, et al. Comparison of Safety Outcomes for Treatments of Moderate to Severe Plaque Psoriasis through a Network Meta-Analysis . Presented at the 24th World Congress of Dermatology, 10 – 15 June 2019, Milan, Spain.

17. Sbidian E, Chaimani A, Afach S, Doney L, Dressler C, Hua C, et al L. Systemic pharmacological treatments for chronic plaque psoriasis: a network meta-analysis. Cochrane Database of Systematic Reviews 2020, I 1.

18. Papp KA, Blauvelt A, Puig L, Ohtsuki M, Beissert S, et al. Long-term safety and efficacy of risankizumab for the treatment of moderate-to-severe plaque psoriasis: Interim analysis of the LIMMitless open-label extension trial up to 5 years of follow-up. J Am Acad Dermatol. 2023 Dec;89(6):1149-1158.

19. Yu Q, Ge X, Jing M, Mi X, Guo J, et al Systematic Review with Meta-Analysis of Comparative Efficacy and Safety of Risankizumab and Ustekinumab for Psoriasis Treatment. J Immunol Res. 2022 Aug 18;2022

ALGORITMO

CAPÍTULO 24

TILDRAQUIZUMABE

Ligia Pessoa de Melo 1

Aline Okita 2

O tildraquizumabe (TIL) é um anticorpo humanizado do tipo IgG1 de alta afinidade que tem como alvo a unidade p19 da IL 23, citocina regulatória que estimula a diferenciação, proliferação e sobrevivência das células Th17.

A droga tem aprovação pelo FDA para psoríase em placas desde 2018 e foi aprovada pela ANVISA em novembro de 2023. A dose em adultos é de 100 mg via subcutânea nas semanas 0 e 4, seguidas por 100 mg a cada 12 semanas.

Os estudos pivotais de fase III, reSURFACE 1 e reSURFACE 2, foram realizados entre 2012 e 2015 com o objetivo de avaliar tolerância, segurança e eficácia do TIL em comparação a placebo e etanercepte (ETN) em pacientes com psoríase em placas moderada a grave.1(A) No estudo reSURFACE 1, foram incluídos 772 pacientes e randomizados em três grupos: TIL 200 mg, TIL 100 mg e placebo. A resposta PASI 75 na semana 12 foi atingida em 62% e 64%, respectivamente, nos grupos TIL 200 mg e TIL 100 mg comparados a 6% no grupo placebo. Já no estudo reSURFACE 2, 1090 pacientes foram randomizados em quatro grupos: TIL 200 mg, TIL 100 mg, ETN e placebo. A resposta PASI 75 na semana 12 foi atingida em 66% no grupo TIL 200 mg, 61% no grupo TIL 100 mg, 48% do grupo ETN e 6% do grupo placebo.1

As respostas PASI 90 e 100 (desfechos secundários) também foram avaliadas na semana 12. 37% e 39% dos grupos TIL 200 mg e TIL 100 mg atingiram PASI 90, respectivamente, versus 21% do grupo ETN e 1% do grupo placebo. A resposta PASI 100 foi observada em 12% dos pacientes tanto no grupo TIL 200 mg como no grupo TIL 100 mg comparado a 5% do grupo ETN. Houve melhora progressiva e máxima eficácia entre as semanas 22 e 28. O PASI 90 na semana 28 foi atingido em 59% e 52% e o PASI 100 em 32% e 24% dos grupos TIL 200 mg e TIL 100 mg, respectivamente.1 (A)

Um estudo de extensão acompanhou até a semana 244 pacientes provenientes do reSURFACE 1 e reSURFACE 2 que atingiram PASI 75 ou mais na semana 28 durante o tratamento com TIL 100 mg, 200 mg e aqueles que tiveram falha ou resposta parcial para ETN e mudaram para TIL 200 mg. Dessa população, 88.7%, 92.5% e 81.3%, respectivamente, mantiveram resposta PASI 75 na semana 244.2(A)

No que se refere à segurança, o evento adverso mais comum foi nasofaringite, que ocorreu em cerca de 10% dos pacientes. Os eventos adversos graves ocorreram em torno de 6% dos pacientes sendo que a maioria não foram considerados relacionados ao tratamento.2

1. Hospital Otávio de Freitas e Instituto de Medicina Integral Professor Fernando Figueira (IMIP) - Recife, PE

2. Universidade de Mogi das Cruzes (UMC) - São Paulo, SP

ALGORITMO DE TRATAMENTO DA SOCIEDADE BRASILEIRA DE DERMATOLOGIA

Durante os 5 anos de tratamento, não ocorreram casos de candidíase grave e apenas um suspeito de diagnóstico novo de Doença de Crohn.2 (A)

O tildraquizumabe tem estudos em populações específicas como em pacientes com síndrome metabólica e em idosos.

As respostas PASI e o percentual de respondedores foram semelhantes entre os grupos que tinham ou não síndrome metabólica. 3, 4 (A)

A droga demonstrou um bom perfil de segurança e eficácia (PASI absoluto < 3) e melhora da qualidade de vida (DLQI 0-1) na população acima de 65 anos de forma semelhante aos indivíduos menores de 65 anos, ainda que os idosos fossem mais polimedicados e tivessem mais comorbidades associadas.5 (A)

A interrupção do tratamento para psoríase pode ser necessária por diversos motivos, desde falta de disponibilidade do medicamento até complicações ou mesmo perda da resposta de melhora. Entender a duração da resposta clínica após a retirada da terapia e fatores preditivos para a recidiva são essenciais para a prática médica.

Pacientes do reSURFACE1 com resposta PASI 75 ou superior na semana 28 foram re-randomizados para manter TIL (100 ou 200 mg) ou placebo. O estudo demonstrou uma média de 5 a 6 meses até a perda da resposta PASI 75 após interrupção do tratamento e identificou que tanto o aumento do IMC quanto o aumento da duração da doença estavam associados a um risco aumentado de recidiva.6 (A)

A interrupção de TIL e retratamento assim como mudanças de dose entre 100 e 200 mg e de ETN para TIL também foram avaliadas. 86% e 83% dos pacientes que interromperam TIL 100 mg e 200 mg, respectivamente, e perderam a resposta PASI 75, recuperaram essa resposta na semana 64 depois de serem retratados. Além disso, o estudo também demonstrou um aumento do número total de pacientes atingindo PASI 75 em resposta ao TIL comparando a taxa na semana 28 (24.1%) e na semana 64 (74.7%). Essa diferença pode indicar que alguns pacientes precisam de mais tempo de tratamento para atingir a resposta máxima.7 (A)

Outra análise post hoc, ao selecionar pacientes que responderam pelo menos 50% de melhora do PASI na semana 28 com TIL, foi identificado que 33,7% deles conseguiram atingir resposta PASI 90 em 52 semanas. Além disso, mais da metade dos respondedores parciais (PASI 50-75) na semana 28 também conseguiram atingir PASI 75 ou mais na semana 52 mantendo o tratamento.

Mais de um terço dos pacientes que atingiram PASI 75-89 e um quinto dos pacientes PASI 50-75 na semana 28 conseguiram chegar ao PASI 90 ou mais na semana 52. Os autores discutem, portanto, a possibilidade de avaliar a eficácia ao longo de um ano em vez da tradicional avaliação na semana 12, já que alguns pacientes podem ainda atingir a meta de BSA<1 em seis meses como recomendado pelo guideline da National Psoriasis Foundation.8 (A)

De uma forma geral, os estudos com tildraquizumabe demonstraram uma eficácia sustentada e segurança em populações diversas sendo considerada uma boa opção terapêutica para pacientes com psoríase moderada a grave.

CONSENSO BRASILEIRO DE PSORÍASE 2024

ALGORITMO DE TRATAMENTO DA SOCIEDADE BRASILEIRA DE DERMATOLOGIA

Nome comercial

Forma de comercialização

Mecanismo de ação

Meia-vida

Aprovação artrite

Monitorização laboratorial

FICHA TÉCNICA DO TILDRAQUIZUMABE

Ilumya

Seringa pré preenchida 100 mg/1ml

Bloqueio da subunidade p19 da IL 23

23,4 dias

Não

Inicial: PPD/IGRA, RX tórax, sorologias (hepatite B, C, HIV), hemograma, provas de função renal e hepática,

Acompanhamento: hemograma, função hepática e renal. IGRA/PPD anual para pacientes que nunca trataram TB latente.

Outros exames laboratoriais devem ser guiados por sinais e sintomas

Dose inicial

Dose de manutenção

Ajuste de dose

Eficácia (estudos pivotais)

Contraindicações absolutas

Efeitos adversos específicos da classe

Efeitos adversos comuns

Interação medicamentosa

Considerações especiais

Vacinas

100 mg nas semanas 0 e 4

100 mg a cada 12 semanas

Não é necessário

reSURFACE 1: resposta PASI 75 na semana 12 em 62% e 64% nos grupos TIL 200 mg e TIL 100 mg.

reSURFACE 2: resposta PASI 75 na semana 12 em 66% no grupo TIL 200 mg, 61% no grupo TIL 100 mg, 48% do grupo ETN e 6% do grupo placebo. PASI 90 na semana 28 em 59% e 52% e o PASI 100 em 32% e 24% dos grupos TIL 200 mg e TIL 100 mg.

Hipersensibilidade a droga e infecções ativas

Infecções do trato respiratório superior, cefaléia, sintomas gastrointestinais, reação no local da aplicação e dor nas costas

Não impacta na metabolização pela CYP450

Contraindicado vacinação com agentes vivos

REFERÊNCIAS

1. Reich K, Papp KA, Blauvelt A, Tyring SK, Sinclair R, Thaçi D, et al. Tildrakizumab versus placebo or etanercept for chronic plaque psoriasis (reSURFACE 1 and reSURFACE 2): results from two randomised controlled, phase 3 trials. Lancet (London, England) [Internet]. 2017 [cited 2019 Nov 11];390(10091):276–88. Available from: https:// www.ncbi.nlm.nih.gov/pubmed/28596043

2. Thaci D, Piaserico S, Warren RB, Gupta AK, Cantrell W, Draelos Z, et al. Five-year efficacy and safety of tildrakizumab in patients with moderate-to-severe psoriasis who respond at week 28: pooled analyses of two randomized phase III clinical trials (reSURFACE 1 and reSURFACE 2). British Journal of Dermatology. 2021 May 4;

3. Lebwohl M, Leonardi CL, Mehta NN, Gottlieb AB, Mendelsohn AM, Parno J, et al. Tildrakizumab efficacy, drug survival, and safety are comparable in patients with psoriasis with and without metabolic syndrome: Long-term results from 2 phase 3 randomized controlled studies (reSURFACE 1 and reSURFACE 2). Journal of The American Academy of Dermatology. 2021 Feb 1;84(2):398–407.

4. Menter MA, Mehta N, Lebwohl M, Gottlieb A, Mendelsohn A, Rozzo S, et al. The Effect of Tildrakizumab on Cardiometabolic Risk Factors in Psoriasis by Metabolic Syndrome Status: Post Hoc Analysis of Two Phase 3 Trials (ReSURFACE 1 and ReSURFACE 2). Journal of Drugs in Dermatology. 2020 Jul 1;19(8):703–8.

5. Ter Haar ELM, Van den Reek JMPA, Gaarn Du Jardin K, Barbero-Castillo A, De Jong EMGJ, Lubeek SFK. Efficacy and Safety of Tildrakizumab in Older Patients: Pooled Analyses of Two Randomized Phase III Clinical Trials (reSURFACE 1 and reSURFACE 2) Through 244 Weeks. Acta dermato-venereologica. 2023 Oct 25;103:adv17752–2.

6. Warren RB, Carrascosa JM, Fumero E, Schoenenberger A, Lebwohl MG, Szepietowski JC, et al. Time to relapse after tildrakizumab withdrawal in patients with moderate-to-severe psoriasis who were responders at week 28: post hoc analysis through 64 weeks from reSURFACE 1 trial. Journal of the European Academy of Dermatology and Venereology. 2020 Nov 5;35(4):919–27.

7. Kimball AB, Papp KA, Reich K, Gooderham M, Li Q, Cichanowitz N, et al. Efficacy and safety of tildrakizumab for plaque psoriasis with continuous dosing, treatment interruption, dose adjustments and switching from etanercept: results from phase III studies. British Journal of Dermatology. 2019 Nov 19;182(6):1359–68.

8. Elewski B, Menter A, Crowley J, Tyring S, Zhao Y, Lowry S, et al. Sustained and continuously improved efficacy of tildrakizumab in patients with moderate-to-severe plaque psoriasis. Journal of Dermatological Treatment. 2019 Jul 22;31(8):763–8.

CAPÍTULO 25

ESPESOLIMABE

Raquel Bissacotti Steglich 1

Bethânia Cabral Cavalli Swiczar 2

Espesolimabe é o primeiro e único tratamento aprovado para o tratamento das crises de psoríase pustulosa generalizada (PPG) em pacientes adultos.1 Antagonista do receptor da IL-36 (IL-36R), o espesolimabe é um anticorpo monoclonal humanizado (IgG1) que impede a ativação subsequente de IL36R por ligantes cognatos (IL36 α, β e γ) e a ativação à jusante de vias pró-inflamatórias e pró-fibróticas.2 O papel da via da interleucina-36 (IL-36) na PPG é apoiado pela descoberta de mutações de perda de função no gene antagonista do receptor da interleucina-36 (IL36RN) e genes associados (CARD14, AP1S3, SERPINA3 e MPO) e pela superexpressão de IL-36 em lesões cutâneas de PPG.1

O estudo Effisayil 1, avaliou 53 pacientes adultos com idade de 18 a 75 anos, com PPG conforme os critérios de ERASPEN, que estavam em exacerbação da doença, em que 35 receberam espesolimabe e 18 placebo. No início do estudo, 46% dos pacientes no grupo espesolimabe e 39% daqueles no grupo placebo tinham um subtotal de pustulização GPPGA (Generalized Pustular Psoriasis Physician Global assessment) de 3, e 37% e 33%, respectivamente, tinham um subscore de pustulização de 4. No final da semana 1, um total de 19 dos 35 pacientes (54%) no grupo espesolimabe tiveram um subescore de pustulização de 0, em comparação com 1 dos 18 pacientes (6%) no grupo placebo (diferença, 49 pontos percentuais; IC 95%, 21 a 67). Um total de 15 dos 35 pacientes (43%) tiveram uma pontuação total do GPPGA de 0 ou 1, em comparação com 2 dos 18 pacientes (11%) no grupo placebo (diferença, 32 pontos percentuais; IC 95%, 2 a 53). O controle das exacerbações foi sustentado durante o período do estudo de 12 semanas.1,3 (A) A rápida eliminação das pústulas e melhora cutânea ocorreu independentemente do status de mutação de IL36RN.2 (A)

As reações adversas mais frequentes que ocorreram em pacientes tratados com espesolimabe foram infecções. Durante o período de 1 semana, foram relatados infecções em 17% dos pacientes do grupo espesolimabe e 6% no grupo placebo sendo 29% dessas infeções leves e 71% moderadas. Dois casos de DRESS (Drug Reaction with Eosinophilia and Systemic Symptoms) foram relatados, porém após análise, não apresentaram relação causal com a infusão de espesolimabe.1,3

Screening de tuberculose (TB) é recomendado antes de iniciar o tratamento com espesolimabe, apesar de nenhum caso de TB induzido por este medicamento ter sido relatado até o presente momento.4

Em relação à prevenção do surgimento de novas exacerbações de PPG, o estudo Effisayil 2 demonstrou que os pacientes que receberam dose de indução de 600 mg de espesolimabe SC, seguidos de 300 mg a cada 4 semanas, foram superiores ao placebo, reduzindo significativamente o risco de um surto de PPG e ocorrência de surto durante 48 semanas. Recentemente, em novembro de 2024, houve aprovação no Brasil para o uso de espesolimabe como terapia para prevenção de novas crises de PPG a partir de 12 anos de idade e peso mínimo de 40kg. Dada a natureza crônica da doença, um tratamento para a prevenção de crises é uma mudança significativa na abordagem clínica e pode, em última análise, levar a melhorias na morbilidade e na qualidade de vida dos pacientes.5-7

1. Universidade da Região de Joinville UNIVILLE - Joinville, SC

2. Departamento dermatologia Hospital Servidor Público Estadual de São Paulo - São Paulo, SP

ALGORITMO DE TRATAMENTO DA SOCIEDADE BRASILEIRA DE DERMATOLOGIA

QUADRO 1: FICHA TÉCNICA ESPESOLIMABE

NOME COMERCIAL SPEVIGO®

Forma de comercialização

Mecanismo de ação

Meia-vida

2 frascos-ampola com 450 mg de espesolimabe em 7,5 mL, correspondente a 60 mg/mL, Seringas 150mg/1ml

Antagonista do receptor da IL-36 (IL-36R) impedindo sua ativação por IL36 α, β e γ, e a ativação à jusante de vias pró-inflamatórias e pró-fibróticas

25,5 dias

Aprovação artrite Não

Monitorização laboratorial

Dose na crise

Dose de indução e manutenç ão

Inicial: Hemograma, provas de função hepática e renal, sorologias para HIV, hepatite B e C. IGRA/PPD e Raio x de tórax. Exames adicionais podem ser necessários para excluir infecções.

Dose única de 900 mg administrada como uma infusão intravenosa, com tempo de administração não inferior a 90 minutos e não superior a 180 minutos. Uma dose adicional de 900 mg EV pode ser administrada 1 semana após a dose inicial se os sintomas de exacerbação de PPG persistirem. Aprovação em adultos e pacientes pediátricos a partir de 12 anos de idade e peso mínimo de 40Kg.

Dose de indução: 600mg SC na forma de 4 seringas pré-preenchidas (4x150mg) SC, a partir de 12 anos de idade e peso mínimo de 40kg. Dose de manutenção: 300mg na forma de 2 seringas pré-preenchidas (2x150mg) SC a cada 4 semanas, iniciada 4 semanas após a dose de indução SC ou após o tratamento de uma crise com a dose EV (Aprovado em novembro de 2024).

Ajuste de dose Não é necessário em idosos. Não foi estudado em populações com comprometimento renal e/ou hepático.

Eficácia

Subescore de pústulas na GPPGA de 0 (indicando nenhuma pústula visível) em 54,3% dos pacientes na semana 1. Na Semana 4, 46% randomizados para SPEVIGO alcançaram um GPPASI 75. O efeito de até duas doses de SPEVIGO no subescore de pústulas e na pontuação total na GPPGA foi sustentado até a Semana 12

Contraindicações absolutas Casos de hipersensibilidade grave ou com risco de vida ao SPEVIGO ou a qualquer um de seus excipientes

Efeitos adversos específicos da classe Infecções

Efeitos adversos comuns

Fadiga. SPEVIGO pode aumentar o risco de infecções. SPEVIGO não deve ser administrado a pacientes com infecção ativa por tuberculose.

Interação medicamentosa Sem estudos

Considerações especiais

Vacinas (*)

* Bula Spevigo®

Gestação: categoria C. Dados são insuficientes, como medida de precaução, recomenda-se evitar o uso de SPEVIGO durante a gestação.

Lactação: Espesolimabe é um anticorpo monoclonal e espera-se que esteja presente no leite humano. Um risco para recém-nascidos/bebês não pode ser excluído.

Pacientes pediátricos: A segurança e a eficácia de SPEVIGO em crianças menores de 18 anos não foi estabelecida.

O intervalo entre a vacinação com vacinas vivas e o início da terapia com SPEVIGO deve ser de pelo menos 4 semanas. As vacinas vivas não devem ser administradas por pelo menos 16 semanas após o tratamento com SPEVIGO.

REFERÊNCIAS

1. Bachelez H et al. Effisayil 1 Trial Investigators. Trial of Spesolimab for Generalized Pustular Psoriasis. N Engl J Med. 2021 Dec 23;385(26):2431-2440.

2. SpevigoR espesolimabe. (bula) Alemanha. Boehringer Ingelheim Pharma GmbH & Co KG.

3. Navarini AA, et al. Spesolimab improves patient-reported outcomes in patients with generalized pustular psoriasis: Results from the Effisayil 1 study. J Eur Acad Dermatol Venereol. 2023 Apr;37(4):730-736.

4. Hackley M et al. Increased risk of severe generalized pustular psoriasis due to tuberculosis screening delay for spesolimab initiation. J Am Acad Dermatol. 2024 Feb;90(2):408-410.

5. Morita A et al. Design of Effisayil™ 2: A Randomized, Double-Blind, Placebo-Controlled Study of Spesolimab in Preventing Flares in Patients with Generalized Pustular Psoriasis. Dermatol Ther (Heidelb). 2023 Jan;13(1):347-359.

6. Morita A, et all. Efficacy and safety of subcutaneous spesolimab for the prevention of generalised pustular psoriasis flares (Effisayil 2): an international, multicentre, randomised, placebo-controlled trial. Lancet. 2023 Oct 28;402(10412):1541-1551.

7. https://www.gov.br/anvisa/pt-br/assuntos/medicamentos/novos-medicamentos-e-indicacoes/spevigo-espesolimabe-nova-indicacao-e-ampliacao-de-uso.

CAPÍTULO 26

BIOSSIMILARES

Cláudia Pires Amaral Maia 1

Paulo A. Oldani Felix 2

Os imunobiológicos surgiram na década de 1980, revolucionaram o tratamento de diversas doenças, em especial as inflamatórias e oncológicas. 1

Nas últimas décadas, houve um aumento exponencial no número de biológicos e diferentes indicações. Isto associado ao elevado custo de produção, torna a sua incorporação nos sistemas de saúde um desafio, ameaçando a sustentabilidade do sistema.2 Esta preocupação é antiga e, em parte, vem sendo contornada com a introdução dos genéricos, de síntese química, o que torna possível a confecção de copias idênticas.1

Entretanto, os imunobiológicos por serem moléculas grandes, com estrutura complexa e produzidos por seres vivos, torna impossível a criação de cópias idênticas dos originadores, ao contrário dos genéricos que por serem de produção química, é possível criar-se uma cópia idêntica, com a mesma forma farmacêutica, via de administração, posologia e indicação do medicamento de referência, e portanto, intercambiável, reduzindo o custo final do produto.1-3 Desta forma, os biossimilares, por não serem copias idêntica do originador, necessitam de regras próprias que regulamentem sua aprovação, diferente da utilizada para os genéricos. 4,5

Conforme definição da Agência Europeia de Medicamentos (EMA) “biossimilar é um medicamento altamente similar a outro medicamento biológico já aprovado (produto de referência), sem diferença na eficácia, segurança ou pureza do produto e, como produto biológico, todas as características pertinentes a estes medicamentos são aplicáveis”.6,7,10,15 A EMA foi a primeira a regulamentar os biossimilares e em 2006 aprovou o primeiro medicamento biossimilar. No Brasil, somente em 2010, a Agência Nacional de Vigilância Sanitária (ANVISA) definiu os requisitos mínimos para o registro de produtos biológicos e biossimilares, e, em 2015, aprovou o primeiro biossimilar no Brasil, o Remsima® (infliximabe).5,8

As vias regulatórias para aprovação dos biossimilares é mais simplificada do que a dos originadores, sendo exigidos estudos que comprovem que o biossimilar é farmacologicamente altamente similar ao originador.9 Após essa comprovação, o biossimilar pode em grande parte, contar com a experiencia adquirida pelo medicamento originador, sendo necessários estudos clínicos mais resumidos sobre a eficácia, sendo possível a extrapolação de indicações para todas as indicações. Assim, este processo é mais barato reduzindo o preço final do biossimilar 9 (Figura 1).

1. Serviço de Dermatologia da Policlínica Geral do Rio de Janeiro (PGRJ) - Rio de Janeiro, RJ

2. Hospital Federal dos Servidores do Estado (HFSE) - Rio de Janeiro, RJ

Figura 1: Comparação dos requisitos em matéria de dados para a aprovação de um biossimilar em relação ao medicamento de referência (Adaptado de Ref 9).

O fato de comprovar biossimilaridade, não garante a intercambialidade que é a troca de um medicamento por outro, substituindo-se um produto de referência pelo biossimilar, ou vice-versa, ou de um biossimilar por outro biossimilar.

Entretanto, em 2021 a Organização Mundial da Saúde (OMS) recomendou que os biossimilares devem ser considerados intercambiáveis e elegíveis para a aquisição na lista de medicamentos essenciais. (OMS, 2021), e em 2022 a EMA passou a considerar todos os biossimilares aprovados intercambiáveis. Em contraste, o FDA exige estudos específicos para considerar um biossimilar intercambiável. 10 No Brasil, a ANVISA, considera que “a avaliação médica é imprescindível nos casos de troca de produtos biossimilares e seus comparadores, tanto para fins de prescrição e uso adequado do produto, quanto para fins de farmacovigilância e acompanhamento pós-mercado desses produtos”. 11

Estudos de vida real vêm confirmando a efetividade e segurança dos biossimilares em pacientes clinicamente estáveis em vários países, não apresentando nenhuma diferença em termos de efetividade, imunogenicidade ou reações adversas, independente da classe de produto de referência, ou da direção da troca ou seguindo uma ou mais trocas, além de trazerem economia para o sistema de saúde. 12-16 (A)

Os biossimilares possibilitam economia e acesso de pacientes às novas tecnologias. Os dados de vida real vêm demonstrando a segurança do seu uso, mas ainda é necessário um robusto sistema de farmacovigilância.

REFERÊNCIAS

1. ANVISA. Rdc 55/2010 2010;2010.

2. de la Cruz C, de Carvalho AVE, Dorantes GL, Londoño Garcia AM, Gonzalez C, Maskin M, et al. Biosimilars in psoriasis: Clinical practice and regulatory perspectives in Latin America. Journal of Dermatology 2017;44:3–12. https:// doi.org/10.1111/1346-8138.13512.

3. Strober BE, Armour K, Romiti R, Smith C, Tebbey PW, Menter A, et al. Biopharmaceuticals and biosimilars in psoriasis: What the dermatologist needs to know. J Am Acad Dermatol 2012;66:317–22. https://doi.org/10.1016/j. jaad.2011.08.034.

4. Bhushan A et al. BIOSIMILARS: GLOBAL SCENARIO AND CHALLENGES. International Journal of Biopharmaceutics 2014;5:19–28.

5. Durlak J. Current Status and Future Directions. School-Based Prevention Programs for Children and Adolescents 2014:79–96. https://doi.org/10.4135/9781483327396.n7.

6. Europeia A, Medicamentos D, Europeia C, UE C dos E-M da. Medicamentos biossimilares na UE 2019:40.

7. de la Cruz C, de Carvalho AVE, Dorantes GL, Londoño Garcia AM, Gonzalez C, Maskin M, et al. Biosimilars in psoriasis: Clinical practice and regulatory perspectives in Latin America. Journal of Dermatology 2017;44:3–12. https:// doi.org/10.1111/1346-8138.13512.

8. ANVISA. Rdc 55/2010 2010;2010. http://portal.anvisa.gov.br/documents/10181/2718376/RDC_55_2010_ COMP.pdf/bb86b1c8-d410-4a51-a9df-a61e165b9618 (accessed January 20, 2020).

9. Europeia A, Medicamentos D, Europeia C, UE C dos E-M da. Medicamentos biossimilares na UE 2019:40.

10. The Lancet Rheumatology. Biosimilars and the era of interchangeability. Lancet Rheumatol 2023;5:e495. https:// doi.org/10.1016/S2665-9913(23)00213-8.

11. Agência Nacional de Vigilância Sanitária – ANVISA Gerência. NOTA DE ESCLARECIMENTO No 003/2017/GPBIO/ GGMED/ANVISA - REVISADA 2018. http://portal.anvisa.gov.br/resultado-de-busca?p_p_id=101&p_p_lifecycle=0&p_p_state=maximized&p_p_mode=view&p_p_col_id=column-1&p_p_col_count=1&_101_struts_ action=%2Fasset_publisher%2Fview_content&_101_assetEntryId=4096271&_101_type=document.

12. Allocati E, Godman B, Gobbi M, Garattini S, Banzi R. Switching Among Biosimilars: A Review of Clinical Evidence. Front Pharmacol 2022;13. https://doi.org/10.3389/fphar.2022.917814.

13. Griffiths CEM, Thaçi D, Gerdes S, Arenberger P, Pulka G, Kingo K, et al. The EGALITY study: a confirmatory, randomized, double-blind study comparing the efficacy, safety and immunogenicity of GP2015, a proposed etanercept biosimilar, vs. the originator product in patients with moderate-to-severe chronic plaque-type psoriasis. British Journal of Dermatology 2017;176:928–38. https://doi.org/10.1111/bjd.15152.

14. Herndon TM, Ausin C, Brahme NN, Schrieber SJ, Luo M, Andrada FC, et al. Safety outcomes when switching between biosimilars and reference biologics: A systematic review and meta-analysis. PLoS One 2023;18. https:// doi.org/10.1371/journal.pone.0292231.

15. Danese S, Fiorino G, Raine T, Ferrante M, Kemp K, Kierkus J, et al. ECCO Position statement on the use of biosimilars for inflammatory bowel disease-an update. J Crohns Colitis 2017;11:26–34. https://doi.org/10.1093/ ecco-jcc/jjw198.

16. Cho SK, Jung SY, Kim H, Song YJ, Lee K, Sung YK. Uptake of Biosimilars and Its Economic Implication for the Treatment of Patients with Rheumatoid Arthritis in Korea. J Korean Med Sci 2021;36:1–10. https://doi.org/10.3346/ jkms.2021.36.e143.

CAPÍTULO 27

AVALIAÇÃO PRÉ-TRATAMENTO

María Victoria Suárez 1

Wagner Galvão 2

A avaliação inicial do paciente com psoríase visa a escolha assertiva do tratamento,1,2 Atualmente, as recomendações sobre a avaliação pré-tratamento derivam de consensos de especialistas apoiados em dados de estudos clinicos.3

Para fazer a escolha terapêutica, além de conhecer as indicações, contraindicações e possíveis eventos adversos do tratamento, deve-se analisar o impacto do tratamento na doença e as suas comorbidades de uma forma inndividualizada.4 A avaliação pré-tratamento considera a anamnese, exame físico e exames laboratoriais.5,6

O tempo de evolução da psoríase, idade de início, sexo, gravidade, acometimento de áreas especificas, impacto na qualidade de vida e presença de artrite psoriática são critérios que influenciam a escolha terapêutica. Deve-se avaliar condições que contraindiquem os diferentes tratamentos sistêmicos.

Insuficiência cardíaca congestiva, malignidade, doença inflamatória intestinal, e doenças neurológicas desmielinizantes, entre outros, são determinantes para tal escolha. Deve-se pesquisar sintomas de infecções e considerar a possibilidade de tuberculose (TB), HIV, hepatite B e C e sifilis.4-8

No que se refere a TB, deve-se excluir infecção ativa e investigar TB latente (ILTB) devido ao risco de reativação associado a determinados tratamentos da psoríase.9 Para maiores informações sobre a investigação de TB e medidas a serem tomadas antes de iniciar tratamento, consultar o capítulo específico neste consenso.

Igualmente importante é verificar a situação vacinal e atualizar o calendário vacinal antes de iniciar qualquer tratamento imunossupressor. Isto pode diminuir o risco de infecções futuras.10 Ha evidencias de aumento na incidência de infecção por pneumococo e influenza em imunossuprimidos, portanto, deve-se considerar a vacinação. 10 (A)

Pacientes em uso de associação DMARD e imunobiológico e, os que usam inibidor de TYK2, tem maior risco de infecção pelo vírus varicela-zoster. Recomenda-se a vacina antes de iniciar tratamento.11 (A)

Vacinas não-vivas (tabela 1) durante o tratamento com imunossupressor / imunomodulador não estão contraindicadas. 12,13 (C)Já as vacinas com micro-organismo vivo ou atenuado são contraindicadas nos pacientes em uso de imunossupressores ou de imunomoduladores.12,13,14 (D) Se o paciente precisar delas, durante o tratamento, as recomendações podem variar conforme o consenso consultado, as recomendações de cada país e de acordo com a bula da medicação. De forma geral, as vacinas de micro-organismo vivo ou atenuados devem ser aplicadas no mínimo de duas a quatro semanas antes de iniciar o tratamento.13,14 Se for necessário realizar uma destas vacinas em vigência de imunobiológico, o mesmo deve ser suspenso de

1. Hospital do Servidor Público Municipal de SP - São Paulo, SP

2. Dermatologista voluntário da Faculdade de Medicina do ABC (FMABC) - Santo André - São Paulo, SP

quatro a cinco meias-vidas e reiniciado só duas a quatro semanas após a vacinação (C).12,14,15 O metotrexato deve ser suspenso quatro semanas antes e reiniciado duas semanas após a vacinação.13,15(C) Para os inibidores de JAK e inibidores de TYK2 a recomendação é suspender duas semanas e reiniciar após duas semanas.13,15 (C)

O exame físico deve explorar peso, IMC (índice de massa corporal), circunferência abdominal, sinais de artrite psoriásica, entre outras comorbidades16. E indispensável a avaliação da gravidade, usando escores clínicos, como BSA, PASI ou PGA; o impacto na qualidade de vida, por meio do DLQI; e a verificação de acometimento de áreas especificas (couro cabeludo, unhas, palmas, plantas e região genital).3,5,

Os exames laboratoriais sugeridos estão descritos na tabela 2 (D) e na ficha técnica de cada medicamento no seu respectivo capítulo.

Tabela 1: Vacinas atenuadas e inativas disponíveis no Brasil

VACINAS ATENUADAS

Triplice Viral (sarampo, caxumba, rubeola)

Tetra Viral (triplice + varicella

Varicela

VACINAS INATIVAS

Pentavalente (Difteria, tetano, coqueluche, haemophilus influenzae, polio)

Hexavalente (penta + hepatite B)

Meningococo C ou Meningococo ACWY

Febre Amarela Pneumococo

Polio oral

VIP (polio inativada)

BCG Influenza tri ou tetra valente

Rotavirus

Herpes Zoster (Zostavax®)

Dengue

Dupla adulto (tetano e difteria)

Herpes Zoster (Shingrix®)

HPV

Hib (Haemophilus b)

Hepatite B

Hepatite A

VSR (sincicial)

CONSENSO BRASILEIRO DE PSORÍASE 2024

ALGORITMO DE TRATAMENTO DA SOCIEDADE BRASILEIRA DE DERMATOLOGIA

Hemograma

ALT, AST, FA,GGT e bilirrubinas

Ureia, creatinina, micro-albuminuria

Magnésio, potássio, ácido úrico

Glicemia, Hb glicada

Albumina sérica x

Tabela 2: Avaliação laboratorial em terapias sistémicas

Proteína C reativa

Perfil lipídico

USG abdome x

* As listas dos exames exigidos podem variar de acordo com adaptações , conforme as orientações das autoridades regionais (Diretorias Regionais ou Secretarias de Saúde) para liberação das medicações nas farmácias de Alto Custo. Sugere-se a adaptação as orientações locais.

** Recomenda-se observar também desejo reprodutivo masculino e feminino, peculiaridades de cada tratamento nos capítulos próprios e gestação.

*** Em associação ao USG abdominal, podem ser considerados Fibroscan e dosagem de Pró-colágeno III, se disponíveis.

Adaptado de: Amatore et al 181 e Pathirana et al 297

REFERÊNCIAS

1. Fahim C, Kim BW, Bourcier M, Glassman S, Gooderham M, Guenther L, et al. Checklist for the Systemic Treatment of Psoriasis Using Biologics: A Delphi Study. J Cutan Med Surg. 2019;1–7.

2. J. M. Carrascosa & E. Del-Alcazar (2018) New therapies versus first- generation biologic drugs in psoriasis: a review of adverse events and their management, Expert Review of Clinical Immunology, 14:4, 259-273, DOI: 10.1080/1744666X.2018.1454835

3. Daudén E, Puig L, Ferrándiz C, Sánchez-Carazo JL, Hernanz-Hermosa JM. Consensus document on the evaluation and treatment of moderate-to-severe psoriasis: Psoriasis Group of the Spanish Academy of Dermatology and Venereology. J Eur Acad Dermatology Venereol. 2016;30:1–18.

4. Duarte GV, de Oliveira M de FSP, Follador I, Silva TS, Filho EM de C. Diagnosis and underdiagnosis of comorbidities in psoriasis patients -need for a multidisciplinary approach. An Bras Dermatol. 2016;91(6):743–7.

5. Amatore F, Villani AP, Tauber M, Viguier M, Guillot B. French guidelines on the use of systemic treatments for moderate-to-severe psoriasis in adults. J Eur Acad Dermatology Venereol. 2019;33(3):464–83.

6. Kaushik SB, Lebwohl MG. Psoriasis: Which therapy for which patient: Focus on special populations and chronic infections. J Am Acad Dermatol. 2019;80(1):43–53.

7. Pedrosa AF, Magina S, Azevedo F, Lisboa C. Re-emergence of syphilis in the biological era. Int J Dermatol [Internet]. 2016 Dec;55(12):e626–8. Available from: http://doi.wiley.com/10.1111/ijd.13389

8. Getahun H, Matteelli A, Chaisson RE, Raviglione M. Latent Mycobacterium tuberculosis Infection. Campion EW, editor. N Engl J Med [Internet]. 2015 May 28;372(22):2127–35.

9. di Girolamo C, Pappone N, Melillo E, Rengo C, Giuliano F, Melillo G. Cavitary lung tuberculosis in a rheumatoid arthritis patient treated with low-dose methotrexate and steroid pulse therapy. Br J Rheumatol. 1998;37:1136-1137.

10. Lopez A, Mariette X, Bachelez H, Belot A, Bonnotte B, Hachulla E, et al. Vaccination recommendations for the adult immunosuppressed patient: A systematic review and comprehensive field synopsis. J Autoimmun. 2017;80:10–27.

11. Baumrin E, Van Voorhees A, Garg A, Feldman SR, Merola JF. A systematic review of herpes zoster incidence and consensus recommendations on vaccination in adult patients on systemic therapy for psoriasis or psoriatic arthritis: From the Medical Board of the National Psoriasis Foundation. J Am Acad Dermatol [Internet]. 2019;81(1):102–10. Available from: https://doi.org/10.1016/j.jaad.2019.03.017

12. Brasil. Ministério da Saúde. Secretaria de Vigilância em Saúde e Ambiente. Departamento de Imunizações e Doenças Imunopreveníveis. Manual dos Centros de Referência para Imunobiológicos Especiais / Ministério da Saúde, Secretaria de Vigilância em Saúde e Ambiente, Departamento de Imunizações e Doenças Imunopreveníveis, Coordenação-Geral do Programa Nacional de Imunizações. – 6. ed. – Brasília : Ministério da Saúde, 2023.

13. Chat VS, Ellebrecht CT, Kingston P, Gondo G, Bell S, Cordoro KM, Desai SR, Duffin KC, Feldman SR, Garg A, Gelfand JM, Gladman D, Green LJ, Gudjonsson J, Han G, Hawkes JE, Kircik L, Koo J, Langley R, Lebwohl M, Michael Lewitt G, Liao W, Martin G, Orbai AM, Reddy SM, Richardson V, Ritchlin CT, Schwartzman S, Siegel EL, Van Voorhees AS, Wallace EB, Weinberg JM, Winthrop KL, Yamauchi P, Armstrong AW. Vaccination recommendations for adults receiving biologics and oral therapies for psoriasis and psoriatic arthritis: Delphi consensus from the medical board of the National Psoriasis Foundation. J Am Acad Dermatol. 2024 Jun;90(6):1170-1181. doi: 10.1016/j. jaad.2023.12.070. Epub 2024 Feb 7. PMID: 38331098.

14. Fan R, Cohen JM. Vaccination Recommendations for Psoriasis and Atopic Dermatitis Patients on Biologic Therapy: A Practical Guide. Yale J Biol Med. 2022 Jun 30;95(2):249-255. PMID: 35782480; PMCID: PMC9235258.

15. Narbutt, J.; Zuber, Z.; Lesiak, ˙ A.; Bie ´n, N.; Szepietowski, J.C. Vaccinations in Selected Immune-Related Diseases Treated with Biological Drugs and JAK Inhibitors—Literature Review and Statement of Experts from Polish Dermatological Society. Vaccines 2024, 12, 82. https://doi.org/10.3390/

16. Elmets CA, Leonardi CL, Davis DMR, Gelfand JM, Lichten J, Mehta NN, Armstrong AW, Connor C, Cordoro KM, Elewski BE, Gordon KB, Gottlieb AB, Kaplan DH, Kavanaugh A, Kivelevitch D, Kiselica M, Korman NJ, Kroshinsky D, Lebwohl M, Lim HW, Paller AS, Parra SL, Pathy AL, Prater EF, Rupani R, Siegel M, Stoff B, Strober BE, Wong EB, Wu JJ, Hariharan V, Menter A. Joint AAD-NPF guidelines of care for the management and treatment of psoriasis with awareness and attention to comorbidities. J Am Acad Dermatol. 2019 Apr;80(4):1073-1113. doi: 10.1016/j. jaad.2018.11.058. Epub 2019 Feb 13. PMID: 30772097.

CAPÍTULO

28

MEIA-VIDA DOS TRATAMENTOS

Cynthia Cristina Ferreira Mota 1

Eduardo Lacaz Martins 2

A meia-vida de uma droga é a estimativa do tempo necessário para sua concentração no corpo ser reduzida à metade. A meia-vida real de uma droga muda de pessoa para pessoa, porque depende de diferentes variáveis específicas (do paciente e da substância), afetando o quão bem a mesma é distribuída no organismo (volume de distribuição) ou quão rápido alguém a excreta (clearance). 1,2

O volume de distribuição reflete a extensão da distribuição de drogas in vivo. Drogas com grandes valores de volume de distribuição têm concentrações muito maiores nos tecidos do que no sangue ou plasma. 3

O clearance é a medida da capacidade do organismo em eliminar um fármaco do sangue ou plasma que esteja em contato direto com seus órgãos de eliminação. 3

O metotrexato, por exemplo, tem a meia-vida aproximada de três a dez horas sendo eliminado por metabolismo hepático, excreção renal (80 a 90%) e biliar.4

A acitretina tem a meia-vida, em média, de 50-60 horas para seu principal metabólito no plasma, a cis-acitretina, também teratogênica. Mais de 99% da droga será eliminada dentro de 36 dias, após o término de terapêutica prolongada.5 É importante salientar que, na presença de álcool, a mesma pode ser convertida em etretinato, metabólico que se acumula no tecido adiposo, causando uma longa meia-vida de dias a meses. A acitretina é excretada inteiramente por via hepática e renal.6

Existe uma alta variabilidade de dados sobre a meia-vida da ciclosporina, sendo de 6,3 horas em voluntários sadios. 7 No caso de troca de medicamento sistêmico convencional para um imunobiológico não há necessidade de período de washout, bem como na troca de um biológico para outro, quando a troca ocorrer por falta de eficácia. Porém, se a decisão de troca for por uma questão de segurança, sugere-se um período sem medicação até a normalização da condição adversa.8

Na prática, não há ajustes na dose dos imunobiológicos, em situações como insuficiência renal ou hepática.9 A formação de anticorpos contra os imunobiológicos pode ter um impacto na eficácia terapêutica, pelos efeitos na farmacocinética. No caso do apremilaste, em pacientes com clearance de creatinina menor que 30 mL/minuto deve-se reduzir a dose máxima diária para 30 mg.10 O deucravacitinibe não deve ser utilizado em pacientes com insuficiência hepática grave (Child-Pugh classe C).11 Em relação ao infliximabe, seu clearance parece estar reduzido quando em uso conjunto com o metotrexato.12

As médias da meia-vida dos medicamentos convencionais, imunobiológicos e pequenas moléculas encontram-se na tabela 1 abaixo. 4,5,7,10-25

1. Ambulatório de Psoríase Ambesp - ZNO Prefeitura Municipal de Santos - São Paulo, SP

2. Faculdade de Medicina do ABC (FMABC) - Santo André - São Paulo, SP

De acordo com Choy et al. 26 a manutenção dos biológicos em cirurgias de baixo risco é segura. Para cirurgias maiores a decisão deve ser individualizada, considerando-se características do paciente, risco de infecção e risco de piora da psoríase. Para Menter et al., 27 é seguro suspender por três a quatro meias-vidas do imunobiológico antes de cirurgias de médio e grande porte, e retornar com a medicação até uma a duas semanas depois do procedimento, se não houver complicações. Vacinas de agentes inativados podem ser administradas durante o tratamento com terapias imunomoduladoras sistêmicas, embora haja um risco de reduzir sua imunogenicidade.28 As vacinas de agentes vivos ou atenuados não devem ser administradas durante o tratamento.28 Especificações em relação à vacinação são discutidas no capítulo de avaliação pré-tratamento.

Tabela 1: Meia-vida dos medicamentos convencionais, imunobiológicos e pequenas moléculas

MEDICAMENTO MEIA-VIDA

Acitretina 50 horas (60 horas para o metabólito ativo)

Adalimumabe 14 dias

Apremilaste 6 – 9 horas

Bimequizumabe 23 dias

Brodalumabe 10,9 dias

Certolizumabe pegol 14 dias

Ciclosporina 6,3 horas

Deucravacitinibe 10 horas

Espesolimabe 25,5 dias

Etanercepte 3 a 5 dias

Guselcumabe 17 dias

Infliximabe 8 a 9,5 dias

Ixequizumabe 13 dias

Metotrexato 3 a 10 horas

Risanquizumabe 28 a 29 dias

Secuquinumabe 27 dias

Tildraquizumabe 23 dias

Ustequinumabe 21 dias

REFERÊNCIAS

1. Greenblatt DJ. Elimination half-life of drugs: value and limitations. Annu Rev Med. 1985;36:421-427.

2. Gibaldi M, Koup JR. Pharmacokinetic concepts-drug binding, apparent volume of distribution and clearance. Eur J Clin Pharmacol. 1981;20:299-305.

3. Benet LZ, Mitchell JR, Sheiner LB. Farmacocinética: a dinâmica da absorção, distribuição e eliminação dos fármacos. In: Goodman LS, Gilman AG. As bases farmacológicas da terapêutica. 8a ed. Rio de Janeiro: Guanabara Koogan; 1991.p2.20.

4. Xu Z, Zhou H. Clinical impact of concomitant immonumodulators on biologic therapy: pharmacokinetics, immunogenicity, efficacy and safety. J Clin Pharmacol. 2015;55:S60-S74.

5. Larsen FG, Jakobsen P, Larsen CG, Kragballe K, Nielsen-Kudsk F. Pharmacokinetics of etretin and etretinate during long-term treatment od psoriasis patients. Pharmacol Toxicol. 1988;62:159-165.

6. Haeth MS, Sahni DR, Curry ZA, Feldman SR. Pharmacokinetics of tazarotene and acitretin in psoriasis. Expert Opin Drug Metab Toxicol. 2018;14:919-927.

7. Sandimmun Neoral*: ciclosporina para microemulsão. São Paulo: Novartis Biociências S.A,;2024. Bula de remédio.

8. Mrowietz U, Jong EMGJ, Kragballe K, Langley R, Nast A, Puig L, et al. A consensus report on appropriate treatment optimization and transitioning in the management of moderate to severe plaque psoriasis. J Eur Acad Dermatol Venereol. 2014;28:438-453.

9. Keizer RJ, Huitema ADR, Schellens JHM, Beijnen JH. Clinical pharmacokinetics of therapeutic monoclonal antibodies. Clin Pharmacokinet. 2010;49-493-507.

10. Otezla*:apremilast. São Paulo:Amgen; 2024.Bula do remédio.

11. Sotyktu*: deucravacitinibe. São Paulo: Bristol-Myers Squibb Farmacêutica ;2024.Bula do remédio

12. Chaudari U, Romano P, Mulcahy L, Dooley L, Baker D, Gottieb A. Efficacy and safety of infliximab monotherapy for plaque type psoriasis: a randomized trial. Lancet. 2001;357:1842-1847.

13. Bimzelx*: bimequizumabe. São Paulo: UCB Biopharma;2024.Bula do remédio

14. Kyntheum*: brodalumabe. São Paulo: Leo Pharma; 2024.Bula do remédio

15. Cimzia*: certolizumabe pegol. São Paulo: UCB Biopharma; 2024.Bula do remédio

16. Spevigo*: espesolimabe. São Paulo: Boehringer Ingelheim; 2024.Bula do remédio

17. Tremfya*: guselcumabe. São Paulo: Jansen;2024.Bula do remédio

18. Taltz *: ixequizumabe. São Paulo: Eli Lilly;2024.Bula do remédio

19. Skyrizi*: risanquizumabe. São Paulo: Abbvie; 2024. Bula do remédio

20. Ilumya*: tildraquizumabe. São Paulo: Sun Pharma; 2024. Bula do remédio

21. Griffiths CE, Strober BE, van de Kerkhof P, Ho V, Fidelus-Gort R, Yeilding N, et al. Comparison of ustekinumab and etanercept in moderate-to-severe psoriasis. N Engl J Med. 2010;362:118-128.

22. Cosentyx*: secuquinumabe. São Paulo: Novartis;2024. Bula do remédio.

23. Humira*: adalimumabe. São Paulo: AbbVie; 2024. Bula de remédio.

24. Enbrel*: etanercepte. São Paulo: Pfizer;2024. Bula de remédio.

25. Strober B, Thaçi D, Sofen H, Kircik L, Gordon KB, Foley P et al. Deucravacitinib versus placebo and apremilast in moderate to severe plaque psoriasis: Efficacy and safety results from the 52-week, randomized, double-blinded, phase 3 Program for Evaluation of TYK2 inhibitor psoriasis second trial.J Am Acad Dermatol.2023;88:40-51.

26. Choy YM, Debbaneh M, Weinberg JM, Yamauchi OS, Van Voorhees ASm Armstrong AW, et al. From the Medical Board of the National Psoriasis Foundation: perioperative management of systemic immunomodulary agents in patients with psoriasis arthritis. J Am Acad Dermatol. 2016;75.798-805.e7.

27. Menter A, Strober BE, Kaplan DH, Kivelevitch D, Prater EF ,Stoff B et al. Joint AAD-NPF guidelines of care for the management and treatment of psoriasis with biologics. J Am Acad Dermatol. 2019;80: 1029-1072.

28. Romiti R,Hirayama ALS, Porro AM, Gonçalves HS, Miot LDB, Durães SMB et al. Infections in the era of immunobiologicals. An Bras Dermatol. 2024;99:167-180.

METAS TERAPÊUTICAS

Daniel Holthausen Nunes 1

Andréia Castanheiro da Costa 2

Desfechos objetivos auxiliam na melhora das estratégias a serem tomadas na abordagem do paciente, não somente no tratamento em curto prazo, mas, especialmente, na manutenção do controle em médio e longo prazos.1 (D)

Ao longo da última década, o cenário de tratamento para a psoríase moderada e severa evoluiu rapidamente, trazendo a necessidade de revisar e atualizar as metas de tratamento publicadas anteriormente para a psoríase moderada-grave.

O conceito de psoríase leve, moderada a grave, atualmente, está baseada na “Regra dos Dez” (PASI >10 ou BSA >10 ou DLQI >10), aceita como ponto de corte para indicação de tratamento sistêmico.1,2 (D) O conceito foi ampliado pelo Consenso Brasileiro de Psoríase 2020 da SBD,2 bem como aplicado pelas agências reguladoras como forma de acesso, seja público (PCDT 2021) ou privado (Rol ANS 2021), englobando áreas especiais (unhas, palmo-plantar, genitália, rosto, couro cabeludo e dobras).

Tanto o PASI75 quanto o DLQI <5 são índices utilizados no país para definição de conduta terapêutica, tanto para troca quanto para manutenção do tratamento. Entretanto, considera-se que o DLQI 0/1 é a meta a ser atingida, significando que a doença efetivamente não mais afeta a QV do paciente. Atingir o PASI75 atende às expectativas terapêuticas da maioria dos pacientes, mas nem todos mostram-se satisfeitos com a condição de sua pele nesse nível de resposta PASI. Por exemplo, um paciente com PASI inicial 40, em resposta PASI75, ainda apresenta um PASI final 10 (continua grave). Logo, este deve ser um critério mínimo de reposta e não o alvo final a ser alcançado. Daí a importância de metas de tratamento, abordando respostas PASI90 e o conceito de PASI absoluto. 3,4 (D)

Recentemente, as respostas PASI90 e PASI100 têm adquirido maior relevância com a alta eficácia dos novos inibidores da interleucina-17 e da interleucina -23. Existe também um consenso cada vez maior de que os valores absolutos de PASI inferiores a 3 ou 5 poderiam proporcionar melhor referência de êxito terapêutico (D). 5 A abordagem da doença localizada ou em áreas especiais não controladas com uso de tópicos/fototerapia é importante, pois podem ser um potencial fator impactante na QV, desencadeando problemas psíquicos como depressão e ansiedade. Pesquisas recentes ainda indicam a existência de uma desconexão entre pacientes e médicos em relação a gravidade da doença, os objetivos do tratamento e a satisfação. 6,12 (C,D)

Apesar das novas opções de tratamento nos últimos anos, pacientes com psoríase e artrite psoriática ainda enfrentam uma grande carga da doença e poderiam ser beneficiados se houvesse uma melhor comunicação entre médicos e doentes para otimizar seu tratamento.12 (C)

Com a inclusão de políticas mais centradas nas pessoas, os cuidados aos pacientes com psoríase devem evoluir para uma avaliação holística e integrada do impacto da doença, incluindo medidas subjetivas de bem-estar, a fim de abranger todos os aspectos da saúde.7

1. Hospital Universitário da Universidade Federal de Santa Catarina - HU-UFSC, SES - Santa Catarina, SC

2. Centro Universitário da Faculdade de Medicina do ABC - FMABC - Santo André, SP

Entre as recomendações estão a necessidade de ouvir inicialmente o paciente, saber o seu nível de autonomia ou o que pretende alcançar, as suas preferências na tomada de decisão, a avaliação não só do impacto físico mas também emocional da doença, a definição dos aspectos que podem gerar uma deterioração cumulativa da doença ao longo da vida, e uma avaliação contínua das preferências do paciente com a opinião do médico especialista e a integração do conhecimento e o comprometimento com seus cuidados.7,10,11

As pessoas acometidas pela psoríase também percebem uma grande carga psicológica, enfrentando comorbidades psiquiátricas como ansiedade e depressão. Todas as facetas físicas, psicológicas, sociais e econômicas que se acumulam na psoríase prejudicam o bem-estar dos pacientes. Este impacto negativo estende-se a interações sociais e familiares, absentismo laboral e perda de produtividade, e custos do sistema de saúde, que se acumulam ao longo do tempo. 7 (D)

Como a psoríase é uma doença crônica com múltiplas morbidades associadas, ela pode induzir uma carga geral sustentada e Comprometimento Cumulativo do Curso de Vida (CLCI). 6,7,8,9 (D) É muito importante e necessário estipular métricas objetivas, porém a avaliação holística do paciente e faze-lo participar do seu programa de tratamento é cada vez mais relevante, estando de acordo com os novos conceitos de cuidados, onde o paciente é o protagonista. 7 (D)

Do ponto de vista de métricas, existe o entendimento da importância do clareamento total das lesões, porém no mundo real, quando a terapêutica envolve medicamentos biológicos, estabeleceu-se que o paciente deve ser reavaliado em dois momentos pós indução: 12-16 semanas e 24-28 semanas. 2 (D) Sugere-se, portanto, considerar como metas terapêuticas a serem alcançadas (D):

1. PASI90 e PASI100 (como índice a ser atingido) e PASI 75 (como índice mínimo para manutenção do tratamento)

2. PASI absoluto < 3

3. BSA < 3

4. PGA 0 -1 (livre ou quase livre de lesões)

5. DLQI 0 -1 (implica que a psoríase não mais afeta a QV do paciente)

Neste consenso, utilizando a ferramenta Delphi, estabeleceu-se como meta terapêutica a ser atingida nos pacientes em uso de imunobiológicos o PASI90 ou o PASI absoluto <3. Estas metas devem ser mantidas, independentemente da escolha terapêutica escolhida.13 (D)

Como objetivos secundários, o controle de comorbidades que diretamente influenciam no desfecho terapêutico devem ser encorajadas.

Em trabalhos clínicos randomizados, o IMC de 30 ou superior foi negativamente associado à resposta ao tratamento (PASI 90 aos 3 meses: OR, 0,57; IC 95%, 0,48-0,66).13 (A) Assim, os pacientes que se encaixam neste perfil, devem ser orientados a tomar medidas objetivas de controle da obesidade. (D)

A estrutura proposta para a avaliação, classificação e gestão da psoríase moderada/grave alinha-se com as recomendações internacionais. Sua adoção na prática clínica espera melhorar os resultados do tratamento e a satisfação dos pacientes com seus cuidados.

REFERÊNCIAS

1. Finlay AY. Current severe psoriasis and the rule of tens. Br J Dermatol. 2005;152:861-867.

2. Nunes DH, Costa AC. Metas de tratamento na Psoríase. In: Sociedade Brasileira de Dermatologia. Consenso Brasileiro de Psoríase 2020 - Guias de avaliação e tratamento Sociedade Brasileira de Dermatologia. 2a ed. Rio de Janeiro.

3. Azulay-Abulafia L, Cursi IB. Etanercepte. In: Romiti R. Compêndio de psoríase. 2a ed. Rio de Janeiro.

4. Gisondi P, Altomare G, Ayala F, Bardazzi F, Bianchi L,Chiricozzi A, et al. Italian guidelines on the systemic treatments of moderate-to-severe plaque psoriasis. J Eur Acad Dermatol Venereol. 2017;31:774-790.

5. Armstrong AW, Siegel MP, Bagel J, Boh EE, Buell M, Cooper KD, et al. From the Medical Board of the National Psoriasis Foundation: treatment targets for plaque psoriasis. J Am Acad Dermatol. 2017;76:290-2

6. Fragoulis GE et al. Disease Profile and Achievement of Therapeutic Goals in a Modern, Nationwide Cohort of 923 Patients with Psoriatic Arthritis. Mediterr J Rheumatol 2023;34(4):418-26

7. Rachel Sommer et al. Implementing well-being in the management of psoriasis: An expert recommendation. J Eur Acad Dermatol Venereol. 2024; 38:302–310. DOI: 10.1111/jdv.19567.

8. Belinchón Romero, I., Dauden, E., Ferrándiz Foraster, C., González-Cantero, Á., & Carrascosa Carrillo, J. M. (2021). Therapeutic goals and treatment response evaluation in moderate to severe psoriasis: an experts opinion document. Annals of Medicine, 53(1), 1727–1736. https://doi.org/10.1080/07853890.2021.1986637JAMADermatol.2020;156(1):72-78.DOI:10.1001/jamadermatol.2019.3717 Published online November27,2019

9. S Gerdes, A Körber, M Biermann, C Karnthaler & M Reinhardt (2020): Absolute and relative psoriasis area and severity index (PASI) treatment goals and their association with health-related quality of life, Journal of Dermatological Treatment. DOI: 10.1080/09546634.2020.1746734

10. Tessa A. Kouwenhoven, Jeroen A.M. van der Ploeg & Peter C.M. van de Kerkhof (2018): Treatment goals in psoriasis from a patient perspective: a qualitative study, Journal of Dermatological Treatment, DOI: 10.1080/09546634.2018.1544408

11. Merola, J.F., Ogdie, A., Gottlieb, A.B. et al. Patient and Physician Perceptions of Psoriatic Disease in the United States: Results from the UPLIFT Survey. Dermatol Ther (Heidelb) 13, 1329–1346 (2023).DOI:10.1007/s13555023-00929-9

12. Belinchón Romero, I., Dauden, E., Ferrándiz Foraster, C., González-Cantero, Á., & Carrascosa Carrillo, J. M. (2021). Therapeutic goals and treatment response evaluation in moderate to severe psoriasis: an experts opinion document. Annals of Medicine, 53(1), 1727–1736. https://doi.org/10.1080/07853890.2021.1986637

13. Hjort G, Schwarz CW, Skov L, Loft N. Clinical Characteristics Associated With Response to Biologics in the Treatment of Psoriasis: A Meta-analysis. JAMA Dermatol. Published online June 18, 2024. doi:10.1001/jamadermatol.2024.1677

CAPÍTULO 30

PREDITORES DE RESPOSTA

Carlos Eduardo de Mathias Sanches1

Luis Antônio de Paulo Machado2

A psoríase é uma doença imunomediada crônica, que afeta cerca de 2-3% da população mundial. A compreensão progressiva de suas características fisiopatológicas, como a elucidação dos mecanismos imunológicos relacionados, consubstanciou o envolvimento da doença em múltiplos domínios, como a pele, unhas, articulações, ênteses, mucosa intestinal e olhos.1,2 (C) Cerca de um terço dos portadores apresenta manifestações classificadas como moderadas a graves, com indicação de terapia sistêmica, o que pode representar elevados custos ao sistema de saúde, fato reconhecido pela própria Organização Mundial de Saúde. 3,4 (C)

As terapias imunobiológicas (IB) têm revolucionado o tratamento desta parcela de pacientes, melhorando drasticamente a qualidade de vida e a progressão da doença, embora um número considerável apresente falha primária ou perda de resposta a longo prazo, seja por fatores clínicos, genético-bioquímicos ou mesmo relacionados às drogas.

PREDITORES CLÍNICOS

Alguns estudos foram realizados na tentativa de se elucidar os fatores preditores de resposta aos mais diversos tratamentos. Em um estudo multicêntrico, que incluiu 4.178 pacientes com psoríase moderada a grave de diversos países, que iniciaram o tratamento IB anti-interleucina (anti-IL) com anti-IL17 (secuquinumabe - SEC, ixequizumbe – IXE, ou brodalumabe - BRO) ou com anti-IL23 (guselcumabe - GUS, risanquizumabe - RIS ou tildraquizumabe - TIL), Tiago Torres et al. concluíram que a ausência de história familial de psoríase, a exposição prévia a produtos IB, o índice de massa corpórea (IMC) e o índice da área de gravidade de psoríase (PASI) basais aumentados foram todos identificados como preditores de descontinuação do medicamento. 5 (C) Joy Q. Jin et al., em outro estudo multicêntrico, analisaram a ocorrência de múltiplas falhas IB (MFB) –descontinuação de pelo menos dois IB de classes distintas, com 1.093 doentes moderados a graves acompanhados entre 2015 e 2022, identificando sexo feminino; hiperlipidemia; início precoce do primeiro IB - o que permitiria maior tempo para MFB; psoríase de menor duração – já que os de longa duração tendem a apresentar menor agressividade e mais lenta progressão, respondendo melhor aos IB; e uso prévio de terapia sistêmica não biológica. Por outro lado, nesta publicação, tabagismo, uso de bebidas alcóolica, acometimento de localizações específicas e PASI ≥ 10 não foram preditores de falha terapêutica. 3 (C)

1. Faculdade de Medicina de São José do Rio Preto (FAMERP) - São José do Rio Preto - São Paulo, SP

2. Hospital Beneficência Portuguesa Mirante - São Paulo, SP

ALGORITMO DE TRATAMENTO DA SOCIEDADE BRASILEIRA DE DERMATOLOGIA

São muitos os artigos que relacionam os hábitos de vida, a extensão e localização das lesões, dentre outros fatores clínico laboratoriais, de forma consonante com o que a literatura tem mais postulado atualmente. Christopher Willy Schwarz et al. concluíram que, além da obesidade, o tabagismo, diminui a chance de reposta aos anti-fator de necrose tumoral alfa (anti-TNF), ao ustequinumabe (UST) e ao SEC. 6 (C)

Outro estudo, que avaliou 515 pacientes, dentre os mais 6 mil cadastrados no PsoReg, registro suíço de tratamento sistêmicos de psoríase, inferiu que os maiores percentuais de melhora de PASI aconteceram nos pacientes bio naïves com menor IMC antes da introdução do IB, porém com maior PASI absoluto. 7 (C)

Tais achados vão de acordo com outros levantamentos, que têm cada vez mais apontado o tabagismo, a obesidade, sexo feminino, maiores duração e gravidade de doença, acometimento de áreas específicas (couro cabeludo, 8 (C) genital, unhas,9 (B) uso prévio de IB, presença de envolvimento articular (C)10, como fatores preditores de falha terapêutica sistêmica.11-16 (C) Além destes achados, algumas pesquisas trazem etnias não caucasianas e sintomas cutâneos clinicamente significativos, incluindo coceira e dor na pele, como achados relacionados à perda de resposta ao tratamento IB.15,17 (C) Xue Xu et al. e Hitoshi Terui et al. postulam que a obesidade, relacionada a um IMC elevado, sugere um nível mais elevado de adiponecitina, citocina secretada pelos adipócitos, que reduz sobremaneira a expressão de citocinas anti inflamatórias através da cascata de sinalização de seus receptores, AdipoR1 e AdipoR2, levando à desregulação da imunidade e a respostas reduzidas a IB. Além disso, o tecido adiposo também produz outras citocinas, com a leptina e a resistina, que estimulam a produção de outras citocinas inflamatórias, como o próprio TNF pelos monócitos. 18,19 (C) IB que são dose dependentes do peso do paciente, como o infliximabe (INF) e o UST, portanto, acabam sofrendo maior impacto da obesidade como fator preditor negativo de resposta. 18,19 (C)

Já em relação à duração de doença, ao contrário do que foi postulado no estudo de Joy Q. Jin et al.,3 ambos sugerem que uma psoríase com mais tempo de evolução esteja relacionada a uma maior ativação de espécies reativas de oxigênio, resultando em um maior estado inflamatório do doente © 18,19 Assim, intervenções sobre fatores modificáveis, como o IMC, podem melhorar o manejo do indivíduo com psoríase a longo prazo (B).20

Em relação aos aspectos clínicos preditores a medicamentos sistêmicos não IB, Tugba Ozkok Akbulut et al. avaliaram que pacientes mais velhos e doses de 15mg ou mais por semana parecem ser fatores positivos para sobrevida da droga. Os efeitos adversos foram a razão mais comum para a descontinuidade, sendo que náuseas e vômitos levaram a um risco duas vezes maior.21 (C)

PREDITORES GENÉTICOS E BIOQUÍMICOS

Apesar do grande arsenal terapêutico para a psoríase e de vários estudos demostrando preditores clínicos, a avaliação de marcadores laboratoriais rotineiros e genéticos estão cada vez mais sendo trazidos à luz do conhecimento, potencializando o que conhecemos por medicina personalizada que, incrementada à inteligência artificial, poderá resultar em algoritmos e painéis de exames a serem utilizados para otimização da escolha terapêutica focada nos melhores resultados e nas menores taxas de reações adversas e falhas terapêuticas.22,17 (C/D)

O HLA-Cw6 (HLA-C*06:02), cujo status foi avaliado para praticamente todos os IB disponíveis, tem sido o gene mais estudo e o mais relacionado à doença. Existem resultados contrastantes relativamente a sua associação positiva com a resposta aos anti-TNF e ao anti-IL12/23, enquanto parece indiferente no caso do anti-IL17.22,4,9,23 (C)

Além do HLA-Cw6, vários genes relacionados ao TNF e ao seu receptor foram avaliados. A presença do HLA: C*06:02 foi tradicionalmente associada a desfecho favorável, embora estudos mais recentes questionem tal relação. Da mesma forma, polimorfismos de nucleotídeo único (SNP) no gene TNF, como rs1800629, rs1799964, rs1799724, rs361520, foram investigados com resultados contrastantes. No que diz respeito ao receptor de TNF, o papel do membro 1B da superfamília do receptor de TNF (TNFRSF1B) foi investigado em diversas ocasiões em relação a diferentes drogas anti-TNF. Como exemplo, o TNFRSF1B

rs1061622-TT foi associado a uma melhor resposta a todos os anti-TNF e de forma estatisticamente significante com o etanercepte. Por outro lado, o polimorfismo rs1061622-G foi associado a um pior desfecho clínico.22,23 (C)

O HLA:C*06:02 também foi exaustivamente investigado na influência da resposta ao UST. Várias análises confirmaram a presença desse alelo como associado a uma ótima resposta clínica e rápida ao tratamento, independentemente da etnia (C).22,9 De qualquer forma, uma metanálise recente questionou a importância dos resultados, uma vez que foram observadas taxas de resposta elevadas, embora ligeiramente diferentes, nos pacientes positivos e nos negativos para o HLA-Cw6.24 (A) O impacto do alelo HLA-C*06:02 na eficácia do SEC não demostrou diferenças estatisticamente significates, assimo como para o IXE.22,23 (C)

O estudo do HLA-Cw6 não serviu apenas como biomarcador genético de resposta, mas também se mostrou associado à apresentação da doença, estando mais proeminente presente naqueles acometidos pelo tipo I da enfermidade, marcado pela história familial e idade de início precoce – antes dos 40 anos.11,4 (D)

Alguns estudos foram publicados em relação a biomarcadores preditores de resposta para os mais novos anti-IL e para as pequenas moléculas, porém ainda com resultados com pouca significância estátistica e com menor tempo de avaliação.22,23,25 (C)

Não somente para os IB, tais marcadores também vêm sendo estudados para outros tratamento sistêmicos. Dois alelos HLA (HLA-DQA1*:02:01, DQB*:02:02) foram associados à resposta à acitretina (ACT). Os pacientes positivos para DQA1*0201 apresentaram melhor resposta à ACT em comparação aos pacientes negativos para DQA1*0201 e os pacientes positivos para DQB1*0202 tiveram melhor desfecho à droga quando comparados aos pacientes negativos para DQB1*0202 (C).26,23Além de tal análise, HLA-DQA1*0201 e DQB1*0202 são genes de susceptibilidade à psoríase. 27,28 (C)

Em relação à ciclosporina (CIL), foi encontrada uma associação significativa entre o haplótico alelo ABCB1 rs1045642rs2032582-rs1128503 e resposta negativa a tal droga. 23,29 (C)

O polimorfismo do gene da anexina A6 (ANxA6), fator de suscetibilidade à psoríase, foi associado à resposta clínica à terapia com metotrexato (MTX). O genótipo CC de ANxA6 (rs11960458) foi significativamente associado a uma melhor resposta quando comparado aos pacientes com o genótipo TT/CT, sendo assim um potencial preditor para a eficácia clínica ao MTX. 29 (C)

Em particular, um estudo farmacogenético revelou que os portadores do alelo P53 deficiente estão associados à não resposta à abordagem terapêutica baseada em fototerapia ultravioleta, enquanto os pacientes com psoríase homozigótica para o alelo VDR rs731236 C mostraram uma duração de remissão reduzida.23 (C)

Já em relação a marcadores bioquímicos, uma pubicação brasileira de 2023 concluiu que, além de baixa qualidade de vida, o nível sérico basal elevado de IL-6 foi fator preditor para interrupção do tratamento em pacientes com psoríase moderada a grave.30 (C)

Outras avaliações, como contagem de neutrófilos, razões entre celularidades ao hemograma, níveis de ácido úrico, proteína C reativa, hemoglobina glicada, valores de interferon gama, e outras citocinas têm sido estudadas quanto à predição de resposta, na tentativa de se criar algo até menos dispendioso e mais factível para a prática clínica e manejo dos casos. 8,19,31-33 (C)

PREDITORES RELACIONADOS À DROGA

Eficácia

A eficácia, tanto das drogas convencionais, como a das inovadoras, pode ser parâmetro preditivo geral de resposta. Os imunossupressores clássicos apresentam baixas taxas de resposta (PASI 75) na semana 16: MTX (36%), apremilast – APR - (33%), CIL 5mg/Kg (65% na semana 8), ACT 25-50 mg/d: 47% na semana 16 em comparação com os IB. Estes, ao longo de 20 anos, apresentam índices cada vez mais altos de clareamento de lesões, tanto nos estudos pivotais como nos estudos de vida real de longo prazo. Na tabela 1 estão relacionadas as médias dos resultados encontrados nos estudos pivotais para IB (tabela 1).34,35 (A)

CONSENSO BRASILEIRO DE PSORÍASE 2024

ALGORITMO DE TRATAMENTO DA SOCIEDADE BRASILEIRA DE DERMATOLOGIA

Tabela 1: Eficácia e mecanismo de ação dos IB disponíveis no Brasil para o tratamento da psoríase em 2024. Modificado de Griffiths.34,36,38

Medicamento Ação

Adalimumabe

Etanercepte

Infliximabe

Certolizumabe peg.*

Secuquinumabe

Brodalumabe

Ixequizumabe

Bimequizumabe

Ustequinumabe

Guselkumabe

Risanquizumabe

Tildraquizumabe

Eficácia relatada

Anti-TNF PASI 75 em 71% na semana 16

Anti-TNF PASI 75 em 59% na semana 12

Anti-TNF PASI 75 em 80% na semana 10

Anti-TNF PASI 75 em 82% na semana 16

Anti-IL17A PASI 75 em 82% na semana 12

Anti-IL17RA PASI 75 em 86% na semana 12

Anti-IL17A PASI 75 em 90% na semana 12

Anti-IL17A/F PASI 90 em 85% na semana 16

Anti-IL12/23 PASI 75 em 64% na semana 12

Anti-IL23p19 PASI 90 em 73% semana 16

Anti-IL23p19 PASI 90 em 75% na semana 16

Anti IL-23p19

PASI 75= 75% de redução do valor inicial do índice de severidade da área psoriásica.

*Fragmento Fab peguilado e humanizado de um anti-TNF-alfa

PASI 90 em 71%na semana 12

A pequena molécula deucravacitinibe (DEC) de uso oral, recentemente desenvolvida e em fase de lançamento no Brasil, é um inibidor seletivo alostérico da TYK 2 e no estudo pivotal POETYK PSO 1, mostrou eficácia ao atingir resposta PASI 75 em 58,4% dos pacientes na semana 16.39 (A)

Farmacocinética

Dois fatores farmacológicos principais podem influenciar a resposta ao tratamento com anticorpos monoclonais: a meia vida e o grau de afinidade molecular entre o anticorpo e o alvo, que pode ser uma citocina ou um receptor.

A meia-vida de uma droga é a estimativa do tempo necessário para sua concentração sérica ser reduzida à metade, e tem influência na resposta clínica.40 (D) Nas medicações com intervalo mais longo de administração, como as de 8 ou 12 semanas, são relatados casos de recidiva ao se aproximar da administração da próxima dose, o que tende a não ocorrer com os IB de ciclo de administração mais curto, aqueles de 14 ou 28 dias.

A capacidade de ligação ou afinidade molecular entre o anticorpo monoclonal e seu alvo pode ser avaliada pela constante de afinidade (Kd), que é medida em pM (picomols): quanto menor esse valor, maior a afinidade e maior a estabilidade na ligação.41, 42 (A) Por exemplo, para o SEC o Kd é de 370pM; para o BRO, 239pM; para o IXE, 1,8pM; e para o bimequizumabe (BIM), 1,5pM para a IL-17F e 29pM para a IL-17A; para o INF, 227,2pM; para o adalimumabe (ADL) 157,4pM; o que pode explicar as diferentes respostas PASI observadas nesta classe de medicamentos (tabela 1). (A)

IMUNOGENICIDADE.

Os medicamentos da classe dos anticorpos monoclonais vão diferir também quanto a sua constituição: IgG1, IgG2, IgG3 ou IgG4, e quanto as suas naturezas: humano, humanizado e murino. A natureza dos anticorpos monoclonais não afeta per se a resposta clínica, mas pode relacionar-se à perda de resposta ao longo do tempo.43 (A)

Todos os medicamentos biológicos são imunogênicos; aqueles que têm natureza murina ou humanizada induzem a formação de anticorpos antidroga (ADA) que podem se tornar neutralizantes e bloquear a ação do fármaco (Tabela 2). Esse fato, descrito para todas as drogas IB, é particularmente significativo para os anti-TNF.44 (C) Nos mecanismos anti-IL17, anti-IL12/23 e anti-IL23 não está descrito que tais anticorpos possam impedir a ação terapêutica, e portanto não são preditivos de resposta.45 (C)

Tabela 2. Medicamentos biológicos aprovados no Brasil em 2024, alvos, natureza do anticorpo, porcentagem de pacientes que desenvolveram ADA e anticorpos neutralizantes. Modificado de Valenzuela.44,45,47

Droga Alvo Natureza Anticorpo anti-droga % Anticorpos Neutralizantes

CLZ TNF alfa Fragmento Fab humanizado Não relatado Não relatado

ETN TNF-alfa Proteína de fusão 2,0% Não relatado

BRO IL17R IgG1humana 2,7%

USQ IL12/23p40 IgG1humana 6,5% Não relatado

GUS Il-23 p19 IgG1humana 5,5% 0,4%

RZQ IL-23 p19 IgG1humanizada 24%

Ainda com respeito às drogas anti-TNF, foi relatado que os portadores de altas concentrações de anti-DNA dupla hélice e de fator antinúcleo (FAN) no início do tratamento (baseline) tiveram perda de resposta precoce. Os pacientes que não tiveram exposição prévia a antagonistas de TNF apresentam um fator preditivo positivo no curso do tratamento. No caso do INF, 20 a 30% dos pacientes desenvolvem anticorpos neutralizantes, que contribui para a redução do efeito da medicação.46 (C)

A sobrevida da droga é definida como o tempo desde o início até a descontinuação do tratamento.48 Podemos melhor determinar a drug survival nos estudos de vida real de longo prazo. Observou-se nos estudos retrospectivos multicêntricos alguns fatores preditores de descontinuação da droga: IB escolhido, exposição prévia a terapia biológica, valores altos de IMC, PASI absoluto inicial e ausência de história familial de psoríase. 5 (C) Em um recente estudo alemão, com observação por 363 dias, aproximadamente na metade dos pacientes com psoríase em placas, houve descontiniuação da terapia com diferentes

agentes, incluindo drogas anti-TNF, com exceção de RIS e de UST (C).49 Em uma análise coreana, o alcance precoce (entre as semanas 12 e 20) de PASI 90, ao invés de PASI 75, foi relacionado com uma melhor sobrevida de droga.50 (C)

A inclusão do tema preditores de resposta nos algoritmos de manejo da psoríase é de suma importância para orientar o médico dermatologista no momento da escolha da terapêutica a ser seguida e nos momentos de troca. Todos os aspectos relatados (clínicos, genéticos, bioquímicos e farmacológicos) devem ser levados em conta.

REFERÊNCIAS

1. Gargiulo L, Ibba L, Malagoli P, Balato A, Bardazzi F, Burlando M, et al. Drug survival of IL-12/23, IL-17 and IL-23 inhibitors for moderate-to-severe plaque psoriasis: a retrospective multicenter real-world experience on 5932 treatment courses - IL PSO (Italian landscape psoriasis). Frontiers in Immunology [Internet]. 2023 [cited 2024 Mar 25];14:1341708. Available from: https://pubmed.ncbi.nlm.nih.gov/38274801/

2. Tang X, Chen L. The risk of organ-based comorbidities in psoriasis: a systematic review and meta-analysis. An Bras Dermatol. 2022;97(5):612–623

3. Jin JQ, Cronin A, Roberts-Toler C, Yeroushalmi S, Hadeler E, Spencer RK, et al. Sociodemographic and clinical characteristics associated with multiple biologic failure in psoriasis: A 2015-2022 prospective cohort analysis of the CorEvitas psoriasis registry. Journal of the American Academy of Dermatology. 2023 Nov 1;89(5):974–83.

4. Man, Meda Sandra Orăsan, Oana-Alina Hoteiuc, Maria-Cristina Olănescu-Vaida-Voevod, Mocan T. Inflammation and Psoriasis: A Comprehensive Review. International Journal of Molecular Sciences. 2023 Nov 8;24(22):16095–5.

5. Torres T, Puig L, Vender R, Yeung J, Carrascosa JM, Piaserico S, et al. Drug Survival of Interleukin (IL) 17 and IL 23 Inhibitors for the Treatment of Psoriasis: A Retrospective Multi country, Multicentric Cohort Study. American Journal of Clinical Dermatology. 2022 Aug 17.

6. Christopher Willy Schwarz, Loft N, Mads Kirchheiner Rasmussen, Nissen CV, Tomas Norman Dam, Kawa Khaled Ajgeiy, et al. Predictors of Response to Biologics in Patients with Moderate-to-severe Psoriasis: A Danish Nationwide Cohort Study. Acta dermato-venereologica. 2021 Oct 26;101(10):adv00579–9.

7. Norlin JM, Nilsson K, Persson U, Schmitt-Egenolf M. Complete skin clearance and Psoriasis Area and Severity Index response rates in clinical practice: predictors, health-related quality of life improvements and implications for treatment goals. British Journal of Dermatology. 2019 Oct 16;182(4):965–73.

8. Teppei Hagino, Saeki H, Kanda N. Biomarkers and Predictive Factors for Treatment Response to Tumor Necrosis Factor-α Inhibitors in Patients with Psoriasis. Journal of Clinical Medicine [Internet]. 2023 Jan 27 [cited 2024 Mar 16];12(3):974–4. Available from: https://www.ncbi.nlm.nih.gov/pmc/articles/PMC9918195/.

9. Conrad C, Ortmann CE, Vandemeulebroecke M, Kasparek T, Reich K. Nail Involvement as a Predictor of Differential Treatment Effects of Secukinumab Versus Ustekinumab in Patients with Moderate to Severe Psoriasis. Dermatology and Therapy. 2021 Dec 6;12(1):233–41.

10. Ortolan A, Lorenzin M, Leo G, Pampaloni F, Messina F, Doria A, et al. Secukinumab Drug Survival in Psoriasis and Psoriatic Arthritis Patients: A 24-Month Real-Life Study. Dermatology. 2022 Mar 9;1–7.

11. Zorlu O, Bülbül Başkan E, Yazici S, Sığırlı D, Budak F, Sarıcaoğlu H, et al. Predictors of drug survival of biologic therapies in psoriasis patients. Journal of Dermatological Treatment. 2020 May 13;33(1):437–42.

12. Reich K, Gordon KB, Strober B, Langley RG, Miller M, Yang Y-W., et al. Super-Response to Guselkumab Treatment in Patients With Moderate-to-Severe Psoriasis: Age, Body Weight, Baseline Psoriasis Area and Severity Index, and Baseline Investigator’s Global Assessment Scores Predict Complete Skin Clearance. Journal of the European Academy of Dermatology and Venereology. 2022 Aug 3;

13. Jiang Y, Huang D, Chen Q, Yu Y, Hu Y, Wang Y, et al. A novel online calculator based on clinical features and hematological parameters to predict total skin clearance in patients with moderate to severe psoriasis. Journal of translational medicine. 2024 Jan 31;22(1).

14. Hung YT, Lin YJ, Chiu HY, Huang YH. Impact of previous biologic use and body weight on the effectiveness of guselkumab in moderate-to-severe plaque psoriasis: a real-world practice. Therapeutic Advances in Chronic Disease. 2021 Jan;12:204062232110466.

15. McLean RR, Sima AP, Beaty S, Jones EA, Eckmann T, Low R, et al. Durability of Near-Complete Skin Clearance in Patients with Psoriasis Using Systemic Biologic Therapies: Real-World Evidence from the CorEvitas Psoriasis Registry. Dermatology and therapy. 2023 Sep 27;13(11):2753–68.

16. Mastorino L, Susca S, Megna M, Siliquini N, Quaglino P, Ortoncelli M, et al. Risankizumab shows high efficacy and maintenance in improvement of response until week 52. Dermatologic Therapy. 2022 Feb 28;35(5).

17. Schaffert D, Bibi I, Blauth M, Lull C, Alwin J, Georg Groß, et al. Automated machine learning predicts necessary upcoming therapy changes in patients with psoriasis vulgaris et arthritis and uncovers new influences on disease progression: retrospective study (Preprint). 2023 Dec 30.

18. Pei D, Xu X, Qin G, Meng Z. Body mass index, disease duration and tumor necrosis factor inhibitor history predict reduced ustekinumab response in Chinese psoriasis patients: A real-world study. Indian Journal of Dermatology/Indian journal of dermatology. 2021 Jan 1;66(5):574–4.

19. Hitoshi Terui, Asano M, Ryoko Shimada-Omori, Tsuchiyama K, Takahashi T, Nasu-Tamabuchi M, et al. Body mass index, HbA1c and serum C-reactive protein are predictors of secondary failure in infliximab continuance for Japanese psoriasis patients: A hospital-based retrospective case-control study. Journal of dermatology. 2021 Aug 6;48(11):1719–23.

20. Warren RB, Carrascosa JM, Fumero E, Schoenenberger A, Lebwohl MG, Szepietowski JC, et al. Time to relapse after tildrakizumab withdrawal in patients with moderate-to-severe psoriasis who were responders at week 28: post hoc analysis through 64 weeks from reSURFACE 1 trial. Journal of the European Academy of Dermatology and Venereology. 2020 Nov 5;35(4):919–27.

21. Tugba Ozkok Akbulut, Filiz Topaloglu Demir, Ilteris Oguz Topal, Asude Kara Polat, Ayse Serap Karadag, Melek Aslan Kayiran, et al. Drug survival and predictor factors for discontinuation of methotrexate in psoriasis: a real-life multicenter study. International Journal of Dermatology. 2021 May 20;60(9):1140–7.

22. Camela E, Potestio L, Fabbrocini G, Ruggiero A, Megna M. New frontiers in personalized medicine in psoriasis. 2022 Aug 16;22(12):1431–3.

23. Charalabos Antonatos, Paschalia Asmenoudi, Mariza Panoutsopoulou, Vasilopoulos Y. Pharmaco-Omics in Psoriasis: Paving the Way towards Personalized Medicine. International Journal of Molecular Sciences. 2023 Apr 11;24(8):7090–0.

24. Vugt van, van, Gerjon Hannink, Coenen MJH, E.M.G.J. de Jong. Association ofHLA-C*06:02Status With Differential Response to Ustekinumab in Patients With Psoriasis. 2019 Jun 1;155(6):708–8.

25. Graier T, Weger W, Sator PG, Salmhofer W, Gruber B, Jonak C, et al. Effectiveness and clinical predictors of drug survival in psoriasis patients receiving apremilast: A registry analysis. JAAD International. 2021 Mar;2:62–75.

26. Zhou X, He Y, Kuang Y, Chen W, Zhu W. HLA-DQA1 and DQB1 Alleles are Associated with Acitretin Response in Patients with Psoriasis. Frontiers in bioscience. 2022 Sep 28;27(9):266–6.

27. Szymański Ł, Skopek R, Palusińska M, Schenk T, Stengel S, Lewicki S, et al. Retinoic Acid and Its Derivatives in Skin. Cells. 2020 Dec 11;9(12):2660.

28. Chernov, A.; Kilina, D.; Smirnova, T.; Galimova, E. Pharmacogenetic Study of the Impact of ABCB1 Single Nucleotide Polymor- phisms on the Response to Cyclosporine in Psoriasis Patients. Pharmaceutics 2022, 14, 2441.

29. Fan Z, Zhang Z, Huang Q, Han L, Fang X, Yang K, et al. The Impact of ANxA6 Gene Polymorphism on the Efficacy of Methotrexate Treatment in Psoriasis Patients. Dermatology. 2021 Jan 1;237(4):579–87.

30. Alves NR de M, Kurizky PS, Mota LMH da, Albuquerque CP de, Esper JT, Campos ASC, et al. Elevated serum IL-6 levels predict treatment interruption in patients with moderate to severe psoriasis: a 6-year real-world cohort study. Anais Brasileiros de Dermatologia [Internet]. 2024 Jan 22 [cited 2024 May 2];99:34–42. Available from: https://www.scielo.br/j/abd/a/RSRyXcxJzwzkh6ZZJVnpnWs/?lang=en.

31. Annen S, Go Horiguchi, Satoshi Teramukai, Ichiyama S, Ito M, Toshihiko Hoashi, et al. Association of Transition of Laboratory Markers with Transition of Disease Activity in Psoriasis Patients Treated with Biologics. Journal of Nippon Medical School. 2022 Dec 25;89(6):587–93.

32. Sophie C, Kvist-Hansen A, Mie Siewertsen, Enevold C, Peter Riis Hansen, Diljit Kaur-Knudsen, et al. Blood Cell Biomarkers of Inflammation and Cytokine Levels as Predictors of Response to Biologics in Patients with Psoriasis. International journal of molecular sciences. 2023 Mar 24;24(7):6111–1.

33. Oana Mirela Tiucă, Silviu Horia Morariu, Claudia Raluca Mariean, Robert Aurelian Tiucă, Alin Codrut Nicolescu, Ovidiu Simion Cotoi. Impact of Blood-Count-Derived Inflammatory Markers in Psoriatic Disease Progression. Life. 2024 Jan 12;14(1):114–4.

34. Griffiths CEM, Armstrong AW, Gudjonsson JE, Barker JNWN. Psoriasis. Lancet (London, England). 2021 Apr 3;397(10281):1301–15.

35. Akihiko Asahina, Okubo Y, Morita A, Tada Y, Igarashi A, Langley RG, et al. Bimekizumab Efficacy and Safety in Japanese Patients with Plaque Psoriasis in BE VIVID: A Phase 3, Ustekinumab and Placebo-Controlled Study. Dermatology and Therapy. 2023 Jan 17;13(3):751–68.

36. Armstrong A, González-Cantero A, Saakshi Khattri, Guilherme Muzy, Malatestinic WN, Lampropoulou A, et al. Comparing Achievement of National Psoriasis Foundation Treatment Targets among Patients with Plaque Psoriasis Treated with Ixekizumab versus Other Biologics in Clinical and Real-World Studies. Dermatology and therapy. 2024 Mar 23;

37. Ruggiero A, Fabbrocicni G, Cacciapuoti S, Potestio L, Gallo L, Megna M. Tildrakizumab for the Treatment of Moderate-to-Severe Psoriasis: Results from 52 Weeks Real-Life Retrospective Study. Clinical, Cosmetic and Investigational Dermatology. 2023 Feb 1;Volume 16:529–36.

38. Armstrong AW, Gooderham M, Warren RB, Papp KA, Strober B, Thaçi D, et al. Deucravacitinib versus placebo and apremilast in moderate to severe plaque psoriasis: efficacy and safety results from the 52-week, randomized, double-blinded, placebo-controlled phase 3 POETYK PSO-1 trial. Journal of the American Academy of Dermatology [Internet]. 2022 Jul 9 [cited 2022 Oct 10];S0190-9622(22)022563. Available from: https://pubmed.ncbi. nlm.nih.gov/35820547/

39. Armstrong AW, Gooderham M, Warren RB, Papp KA, Strober B, Thaçi D, et al. Deucravacitinib versus placebo and apremilast in moderate to severe plaque psoriasis: efficacy and safety results from the 52-week, randomized, double-blinded, placebo-controlled phase 3 POETYK PSO-1 trial. Journal of the American Academy of Dermatology [Internet]. 2022 Jul 9;S0190-9622(22)022563. Available from: https://pubmed.ncbi.nlm.nih.gov/35820547/

40. Romiti R, Carvalho AVE de, Duarte GV. Consenso Brasileiro de Psoríase 2020 e Algoritmo de Tratamento da Sociedade Brasileira de Dermatologia. Anais Brasileiros de Dermatologia [Internet]. 2021 Nov 1;96(6):778–81. Available from: http://www.anaisdedermatologia.org.br/en-consenso-brasileiro-psoriase-2020-e-articulo-S2666275221002216.

41. Liu L, Lu J, Allan B, Tang Y, Tetreault J, Chow C, et al. Generation and characterization of ixekizumab, a humanized monoclonal antibody that neutralizes interleukin-17A. J Inflamm Res. 2016;9:39-50 https://doi.org/10.2147/ JIR.S100940

42. Adams R, Maroof A, Baker T, Lawson ADG, Oliver R, Paveley R, et al. Bimekizumab, a Novel Humanized IgG1 Antibody That Neutralizes Both IL-17A and IL-17F. Frontiers in Immunology. 2020 Aug 21;11.

43. Q. Magis, D. Jullien, C. Gaudy-Marqueste, Baumstark K, M. Viguier, H. Bachelez, et al. Predictors of long-term drug survival for infliximab in psoriasis. JEADV Journal of the European Academy of Dermatology and Venereology/Journal of the European Academy of Dermatology and Venereology. 2016 Jun 21;31(1):96–101.

44. Sun X, Cui Z, Wang Q, Liu L, Ding X, Wang J, et al. Formation and clinical effects of anti-drug antibodies against biologics in psoriasis treatment: An analysis of current evidence. Autoimmunity reviews. 2024 Apr 1;23(4):103530–0.

45. Valenzuela F, Flores R. Immunogenicity to biological drugs in psoriasis and psoriatic arthritis. Clinics. 2021;76:e3015.

46. Romiti, R. Compêndio de psoríase 2ª ed. Elsevier, 2013, pag. 257

47. Norden A, Moon JY, Javadi SS, Munawar L, Maul J -T., Wu JJ. Anti-drug antibodies of IL-23 inhibitors for psoriasis: a systematic review. Journal of the European Academy of Dermatology and Venereology. 2022 Mar 18;

48. Xie KK, Braue A, Martyres R, Varigos G. Baseline patients’ characteristics as predictors for therapeutic survival and response in patients with psoriasis on biological treatments. Australasian Journal of Dermatology. 2018 Jan 8;59(4):e247–52.

49. Pinter A, Soliman AM, Manz KC, Weber V, Ludwig P, Mocek A, et al. Treatment Discontinuation in Patients with Psoriasis Treated with Biologics: A Retrospective Analysis of German Health Claims Data. Dermatology and Therapy. 2024 May 24.

50. Choi S, Oh S, Yoon HS. Association Between Short-Term PASI90 Achievement and Drug Survival of Biologics in Patients with Psoriasis. Annals of Dermatology. 2022;34(3):173.

CAPÍTULO 31

TRATAMENTOS COMBINADOS

Esther Bastos Palitot 1

Fabrício Lamy 2

O potencial de melhorar o tratamento em subgrupos de pacientes que apresentam benefícios limitados em monoterapia faz com que o desafio da utilização de terapias combinadas (TC) permaneça. Além disso é frequente as comorbidades como artrite (PSA), doença inflamatória intestinal, uveíte ou outras condições concomitantes, como dermatite atópica (DA) e urticária crônica espontânea (UCE), que podem exigir tratamentos biológicos diferentes daqueles indicados na psoríase (PSO). Baseados em busca na base Medline-Pubmed, destaques e recomendações foram feitas:

l Sobre vantagens e desvantagens do TC entre fármacos do esquema clássico (acitretina, metotrexato e ciclosporina) quando comparado aos tratamentos isolados foi verificado que embora algumas combinações (metotrexato + ciclosporina e metotrexato + acitretina) apresentem dados de eficácia superior quando comparados aos dados de eficácia em monoterapia, a falta de estudos que comprovem a segurança dessas associações limita a sua recomendação em PsO.1,2 (C,D

l TC de fototerapia com esquema clássico (acitretina, metotrexato e ciclosporina), a combinação da fototerapia (UVB e PUVA) com os tratamentos sistêmicos clássicos mostrou maior eficácia do que os respectivos tratamentos isolados, avaliados tanto pela obtenção da resposta PGA zero ou 1 quanto pela obtenção da resposta PASI 75. No entanto, em todos os estudos o número amostral foi pequeno o que limita a sua recomendação.3-5 (A) l Na comparação de etanercepte como monoterapia ou associado à fototerapia com NB-UVB, não houve diferença para PASI 75 ou 90 na avaliação de 24 semanas. No entanto, na avaliação de 12 e 16 semanas após o início do tratamento há controvérsias quanto ao benefício do tratamento combinado para PASI 90. (A) Em um estudo com ustequinumabe, a associação com a fototerapia UVB acelerou o processo de melhora das lesões, com uma diferença de PASI 75 em 67% para terapia combinada (NNT=2) em relação ao que realizou apenas o imunobiológico. No entanto, o número amostral foi pequeno, apenas 10 pacientes, o que limita a sua recomendação.6 (A)

1. Departamento de Doenças Infeciosas, Parasitárias e Inflamatórias da Universidade Federal da Paraíba - UFPBParaíba, PB

2. Serviço de Dermatologia da Policlínica Geral do Rio de Janeiro - PGRJ - Rio de Janeiro, RJ

l TC de fármacos clássicos com imunobiológicos: maior eficácia sem aumento do risco de EAs graves com uso do etanercepte associado com metotrexato.7 (B)

l Apremilaste em TC com imunobiológicos: numa população de 22 pacientes com PsO e PsA os resultados demonstraram uma melhora geral na avaliação global do médico e nas queixas subjetivas. No entanto, é necessária uma melhor investigação para se determinar a segurança e a eficácia da combinação em um maior coorte de pacientes.8 (B)

l De acordo com o banco de dados do Corrona PsO registry o grupo de TC teve maior probabilidade de artrite psoriásica concomitante. Não foi observada diferença na melhora da PsO em comparação à monoterapia e houve chance de fadiga, horas perdidas de trabalho, e problemas na realização de atividades da vida diária. Os resultados observados limitam a recomendação da TC em PsO.9 (B)

l Apesar da associação de dois medicamentos biológicos em outros ramos da medicina possa estar melhor estabelecida, na dermatologia é raramente descrita e a maioria das publicações existente na literatura são de relatos de casos. São mais descritas em situações relacionadas a preocupações de segurança de terapias, apesar de poucos relatos de efeitos colaterais graves emergirem dessa literatura mais recente, além de não existirem diretrizes precisas ou biomarcadores para orientar a prescrição de uma terapia biológica dupla.10

l Em pacientes com DA ou UCE concomitante a PsO, a literatura é escassa e os poucos achados tem número amostral pequeno da associação entre produtos biológicos para PsO e DA ou UCE.10-12 (C)

Embora existam evidências demonstrando que a TC com agentes biológicos, apremilaste e terapias sistêmicas convencionais ou fototerapia sejam eficazes e bem toleradas no tratamento da PsO moderada a grave, são várias as limitações em relação aos dados existentes. E ainda que uma terapia combinada possa melhorar os resultados do tratamento em comparação com a monoterapia, o benefício da eficácia do tratamento combinado ainda pode permanecer abaixo do objetivo desejado.11,12

O surgimento de novas terapias biológicas e de pequenas moléculas com maior eficácia, como o deucravacitinibe, aumentam o potencial de alcançar objetivos mais altos no tratamento em monoterapia, sem a necessidade de aumentar os regimes de tratamento com agentes adicionais.

REFERÊNCIAS

1. Arnone M, Takahashi MDF, Carvalho AVE, et al. Diretrizes diagnósticas e terapêuticas da psoríase em placas –Sociedade Brasileira de Dermatologia. An Bras Dermatol. 2019;94(2 Supl 1):S76-107

2. An J, Zhang D, Wu J, Li J, Teng X, Gao X, et al. The acitretin and methotrexate combination therapy for psoriasis vulgaris achieves higher effectiveness and less liver fibrosis. Pharmacol Res. 2017;121:158-68.

3. Lynde CW, Gupta AK, Guenther L, Poulin Y, Levesque A, Bissonnette R. A randomized study comparing the combination of nbUVB and etanercept to etanercept monotherapy in patients with psoriasis who do not exhibit an excelente response after 12 weeks of etanercept. J Dermatolog Treat. 2012;23:261-7.

4. Park KK, Wu JJ, Koo J. A randomized, “head-to-head” pilot study comparing the effects of etanercept monotherapy vs. etanercept and narrowband ultravioleta B (NB-UVB) phototherapy in obese psoriasis patients. J Eur Acad Dermatol Venereol. 2013;27:899-906

5. Tanew A, Guggenbichler A, Hönigsmann H, Geiger JM, Fritsch P. Photochemotherapy for severe psoriasis without or in combination with acitretin: a randomized, doubleblind comparison study. J Am Acad Dermatol. 151 ;25:682-4.

6. Wolf P, Weger W, Legat FJ, Posch-Fabian T, Gruber-Wackernagel A, Inzinger M, Salmhofer W, et al. Treatment with 311-nm ultraviolet B enhanced response of psoriatic lesions in ustekinumab-treated patients: a randomized intraindividual trial. Br J Dermatol. 2012;166:147-53.

7. Yu Q, Tong y, Cui L, et al. Efficacy and safety of etanercept combined plus methotrexate and comparison of expression of pro-inflammatory factors expression for the treatment of moderate-to-severe plaque psoriasis. International Immunopharmacology, 2019, 73, 442–450.

8. Metyas S, Tomassian C, Messiah R, Gettas t, et al. Combination Therapy of Apremilast and Biologic Agent as a Safe Option of Psoriatic Arthritis and Psoriasis. Current Rheumatology Reviews, 2019, 15, 00-00.

9. Bonomo L, Abittan BJ, et al. Combination Use of Systemic Therapies in Psoriasis: Baseline Characteristics from the Corrona Psoriasis Registry. J Drugs Dermatol. 2019;18(8):731-740.

10. Penso L, Dray-Spira R, Weill A, Pina Vegas L, Zureik M, Sbidian E. Association Between Biologics Use and Risk of Serious Infection in Patients With Psoriasis. JAMA Dermatol. 2021 Sep 1;157(9):1056-1065.

11. Cather JC, Crowley JJ. Use of Biologic Agents in Combination with Other Therapies for the Treatment of Psoriasis. Am J Clin Dermatol 2014; 15:467–478.

12. Diotallevi F, Paolinelli M, Radi G, Offidani A. Last Combination Therapies in psoriasis: Narrative review of the literature. Dermatologic Therapy 2022; 35:e15759.

CAPÍTULO 32

PSORÍASE UNGUEAL

Ana Carolina Belini Bazán Arruda 1

Claudio Lerer 2

A psoríase é a principal doença inflamatória sistêmica que acomete o aparelho ungueal. Embora represente uma pequena porcentagem da superfície corporal seu acometimento possui um forte impacto na qualidade de vida dos pacientes devido ao comprometimento funcional e estético.1-5 (D)

A psoríase ungueal acomete 80-90%1,5-9 dos pacientes com psoríase e em 6%1,3,5,6 dos casos ser a única manifestação da doença. A psoríase ungueal é considerada um fator de risco independente para o desenvolvimento de artrite psoriásica.3,6,9,10 (B) Do ponto de vista funcional, a unha está integrada ao sistema musculoesquelético e apresenta íntima relação com a falange distal e várias estruturas da articulação interfalangiana.1,3,6,9,10 (A)

Pode acometer a matriz ungueal (pitting, leuconíquia verdadeira, linhas de Beau ou estrias transversais, onicorrexe, crumbling, onicomadese e a rara manifestação de lúnula vermelha), leito (onicólise, hiperqueratose subungueal, estilhas hemorrágicas e a mancha de óleo ou mancha salmão), dobras ungueais e hiponíquio.1,2,6,7,9,11O pitting (depressões cupuliformes de distribuição irregular) é o sinal ungueal mais comum de psoríase.1 Já o mais específico é a mancha de óleo que resulta do estrato córneo espessado.1

Existem vários sistemas de pontuação de gravidade mas não existe de consenso sobre o mais apropriado. O mais utilizado atualmente para avaliação da gravidade é o Nail Psoriasis Severity Index (NAPSI) que varia de 0-160 considerando as 20 unhas (D).1,2,3,4,6,7 A unha é dividida em quadro quadrantes, que são avaliados para a presença de manifestações da matriz e do leito ungueal.1,6 Quando NAPSI <20 consideramos a psoríase ungueal como leve.1,2,3,6,7

Muitas vezes o diagnóstico é difícil devido a semelhança com outras patologias.1,3,4,6 Além disso, pacientes com psoríase ungueal apresentam maior prevalência de onicomicose do que a população geral e algumas características da psoríase ungueal são semelhantes às observadas na onicomicose, sendo necessário sempre descartar infecções fúngicas.1,7 (C) A dermatoscopia pode ser uma aliada tanto para diagnóstico quanto para avaliação da gravidade e controle da resposta ao tratamento.1,3,12,13 (D) O ultrassom também pode auxiliar, com a visualização detalhada do aparelho ungueal e estruturas adjacentes.1,3,10,14 (D) Este último pode detectar pequenas alterações em até 73%11 dos pacientes.1,14 Entretanto requer treinamento adequado e uso de sondas lineares de alta frequência.1,14 O exame histopatológico fica reservado para quadros atípicos.1,3,11,14 Outros diagnósticos diferenciais são eczema, traumatismo, alopecia areata, carcinoma espinocelular, líquen plano, paroníquia crônica, entre outros.1,4,7

1. Hospital PUC Campinas - Campinas - São Paulo, SP

2. Hospital Universitário de Brasília (HUB-UnB) - Brasília, DF

ALGORITMO DE TRATAMENTO DA SOCIEDADE BRASILEIRA DE DERMATOLOGIA

Os pacientes devem ser orientados sobre os cuidados diários: manter as unhas curtas, evitar traumas, usar calçado apropriado, usar luvas no contato com água e com produtos irritantes e evitar unhas postiças e em gel.1,5,7,15 (D) Se acometimento ungueal leve, com lesões restritas a menos de 3 dígitos ou psoríase ungueal exclusiva, o tratamento tópico deve ser a escolha. 1,2,4,5,6,8,15,16 (D) Podem ser usados corticoides de média/alta potência, análogos da vitamina D, inibidores da calcineurina, retinóides tópicos, ciclosporina, 5- fluoracil, apremilaste (off label), uréia e ácido salicílico.1,4,7,8,16 (C) Devido às propriedades físicas e químicas da lâmina ungueal ocorre uma penetração limitada de tratamentos tópicos, com uma resposta mais lenta e baixa adesão do paciente.1,5,6,8 Quando há acometimento da matriz o tópico deve ser aplicado na prega proximal, mas se afetar o leito, a unha precisa ser desbastada antes (D).1,6,7,8 Pode ser realizada também infiltração com corticoide (acetonida, triancinolona) e metotrexato nos casos de psoríase ungueal exclusiva, com acometimento apenas de matriz (C). Entretanto, tais tratamentos podem ser limitados devido a dor.1,2,4,6,7,16 Também são descritos: uso de psoralênicos com UVA, pulsed dye laser, terapia fotodinâmica e excimer laser. 1,8,15 (C)

As indicações de tratamento sistêmico são: doença cutânea ou articular moderada a grave, doença ungueal leve isolada refratária aos tratamentos locais, acometimento > 3 unhas ou grande impacto na qualidade de vida.1,2,5,6,7,8,15,16 (D) As doses e o monitoramento são os mesmos utilizados no tratamento da psoríase de outras localizações. As opções terapêuticas são: metotrexato, acitretina, ciclosporina e os imunobiológicos17,18,19 (anti-TNFα, anti-IL-17, anti- IL-12-23 e anti IL-23).1,2,4-9,15,16,20,21 (D)

Outro grupo que merece destaque são os de pequenas moléculas como o tofacitinibe (inibidor da janus kinase)21 e o apremilaste (inibidor da fosfodiesterase 4),22,23 que têm se mostrado efetivos e seguros4,5,6,8,9,15 porém seu uso ainda é off label (A). Upadacitinibe também foi descrito como efetivo porém carece de estudos. 24 (C)

Para a escolha do tratamento devem ser levados em consideração principalmente a gravidade da doença, a associação com artrite psoriásica e as comorbidades do paciente, bem como os dados de farmacoeconomia. Cada caso deve ser avaliado individualmente para escolha do melhor tratamento.1-6,8,15

Número de unhas acometidas Local de acometimento

Matriz

≤ 3 unhas

Leito

Ambos

> 3 unhas

Ambos

Preferência por Intralesional: CE ou MTX Combinação tópica CE + Análogo Vit D

Preferência por Tópicos: CE tópico Combinação tópica CE + Análogo Vit D

Combinação tópica CE + Análogo Vit D

CE tópico

CE intralesional

MTX intralesional

Sistêmico: MTX, Acitretina, Biológicos e Pequenas Moléculas

CE tópico

Queratolíticos tópicos

Retinóides tópicos

Tacrolimos 0,1%

Queratolíticos tópicos, Tacrolimos 0,1%

Retinóides Tópicos

CE Intralesional

Queratolíticos tópicos, Tacrolimos 0,1%

Retinóides Tópicos

Tópicos e Intralesionais já mencionados acima

Tabela 1: Algoritmo de tratamento da psoríase ungueal sem artrite psoriásica

REFERÊNCIAS

1. Canal-García E, Bosch-Amate X, Belinchón I, Puig L. Nail Psoriasis. Actas Dermosifiliogr. 2022 May;113(5):481-490.

2. Iorizzo M, Tosti A. Updates in treatment and impact of nail psoriasis. Expert Rev Clin Immunol. 2023 JulDec;19(9):1091-1100.

3. Kaeley GS, Eder L, Aydin SZ, Rich P, Bakewell CJ. Nail Psoriasis: Diagnosis, Assessment, Treatment Options, and Unmet Clinical Needs. J Rheumatol. 2021 Aug;48(8):1208-1220.

4. Hwang JK, Grover C, Iorizzo M, Lebwohl MG, Piraccini BM, Rigopoulos DG, Lipner SR. Nail psoriasis and nail lichen planus: Updates on diagnosis and management. J Am Acad Dermatol. 2024 Mar;90(3):585-596.

5. Rigopoulos D, Stathopoulou A, Gregoriou S. Small Molecules and Biologics in the Treatment of Nail Psoriasis. Skin Appendage Disord. 2020 Jun;6(3):134-141. doi: 10.1159/000507298.

6. Battista T, Scalvenzi M, Martora F, Potestio L, Megna M. Nail Psoriasis: An Updated Review of Currently Available Systemic Treatments. Clin Cosmet Investig Dermatol. 2023 Jul 24;16:1899-1932.

7. Ji C, Wang H, Bao C, Zhang L, Ruan S, Zhang J, Gong T, Cheng B. Challenge of Nail Psoriasis: An Update Review. Clin Rev Allergy Immunol. 2021 Dec;61(3):377-402.

8. Hadeler E, Mosca M, Hong J, Brownstone N, Bhutani T, Liao W. Nail Psoriasis: A Review of Effective Therapies and Recommendations for Management. Dermatol Ther (Heidelb). 2021 Jun;11(3):799-831.

9. Zhang X, Xie B, He Y. Efficacy of Systemic Treatments of Nail Psoriasis: A Systemic Literature Review and Meta-Analysis. Front Med (Lausanne). 2021 Feb 10;8:620562.

10. Agache M, Popescu CC, Enache L, Dumitrescu BM, Codreanu C. Nail Ultrasound in Psoriasis and Psoriatic Arthritis-A Narrative Review. Diagnostics (Basel). 2023 Jun 30;13(13):2236. doi: 10.3390/diagnostics13132236. Erratum in: Diagnostics (Basel). 2024 Jan 16;14(2):194.

11. Kassir M, Kircik L, Weinberg J, Fatima F, Yamauchi P, Lotti T, Wollina U, Grabbe S, Goldust M. Treatment of Nail Psoriasis. J Drugs Dermatol. 2022 Feb 1;21(2):146-150.

12. Yorulmaz A. Dermoscopy: the ultimate tool for diagnosis of nail psoriasis? A review of the diagnostic utility of dermoscopy in nail psoriasis. Acta Dermatovenerol Alp Pannonica Adriat. 2023 Mar;32(1):11-15.

13. Rachadi H, Chiheb S. Dermoscopic features of nail psoriasis: a systematic review. Int J Dermatol. 2024 Mar 22.

14. Krajewska-Włodarczyk M, Owczarczyk-Saczonek A. Usefulness of Ultrasound Examination in the Assessment of the Nail Apparatus in Psoriasis. Int J Environ Res Public Health. 2022 May 5;19(9):5611.

15. Rigopoulos D, Rompoti N, Gregoriou S. Management of Nail Psoriasis. Dermatol Clin. 2021 Apr;39(2):211-220.

16. Hwang JK, Lipner SR. Treatment of Nail Psoriasis. Dermatol Clin. 2024 Jul;42(3):387-398. doi: 10.1016/j. det.2024.02.004.

17. Hwang JK, Lipner SR. Safety of current systemic therapies for nail psoriasis. Expert Opin Drug Saf. 2023 Jan-Jun;22(5):391-406.

18. Hwang JK, Ricardo JW, Lipner SR. Efficacy and Safety of Nail Psoriasis Targeted Therapies: A Systematic Review. Am J Clin Dermatol. 2023 Sep;24(5):695-720.

19. Egeberg A, Kristensen LE, Puig L, Rich P, Smith SD, Garrelts A, See K, Holzkaemper T, Fotiou K, Schuster C. Network meta-analyses comparing the efficacy of biologic treatments for achieving complete resolution of nail psoriasis at 24-28 and 48-52 weeks. J Dermatolog Treat. 2023 Dec;34(1):2263108.

20. Szebényi J, Gede N, Hegyi P, Szakács Z, Solymár M, Erőss B, Garami A, Farkas K, Csupor D, Gyulai R. Efficacy of Biologics Targeting Tumour Necrosis Factor-alpha, Interleukin-17 -12/23, -23 and Small Molecules Targeting JAK and PDE4 in the Treatment of Nail Psoriasis: A Network Meta-analysis. Acta Derm Venereol. 2020 Nov 12;100(18):adv00318.

21. Huang IH, Wu PC, Yang TH, Li H, Huang YT, Cheng YC, Kuo PH, Lee YH, Huang YC, Tu YK. Small molecule inhibitors and biologics in treating nail psoriasis: A systematic review and network meta-analysis. J Am Acad Dermatol. 2021 Jul;85(1):135-143.

22. Lanna C, Cesaroni GM, Mazzilli S, Vollono L, Gaziano R, Marino D, Bianchi L, Campione E. Apremilast as a target therapy for nail psoriasis: a real-life observational study proving its efficacy in restoring the nail unit. J Dermatolog Treat. 2022 Mar;33(2):1097-1101.

23. Gao JC, Wu AG, Contento MN, Maher JM, Cline A. Apremilast in the Treatment of Plaque Psoriasis: Differential Use in Psoriasis. Clin Cosmet Investig Dermatol. 2022 Mar 8;15:395-402.

24. Wang N, Yang Q, Liu Y, Liu H. Upadacitinib in nail psoriasis: a case report. J Dermatolog Treat. 2023 Dec;34(1):2246604.

CAPÍTULO 33

PSORÍASE PALMOPLANTAR

Livia Barbosa1

Roberto Souto²

A psoríase palmoplantar (PP) é uma doença crônica e debilitante das palmas e/ou plantas que afeta 11-39% dos pacientes com psoríase. A morfologia da PP pode variar de placas espessas e hiperceratóticas com fissuras à lesões pustulosas, sendo frequentemente classificada em subtipos com base nessa distinção morfológica. A forma hiperqueratótica se apresenta com placas descamativas, eritematosas, bem definidas, com hiperqueratose sobrejacente e sem a presença de pústulas, predominantemente localizada nas palmas e/ou plantas. A psoríase palmoplantar pustulosa é uma variante que inclui pústulas estéreis sobrejacentes às lesões de psoríase localizadas nas palmas e/ou plantas. Entre os diagnósticos diferenciais, a pustulose palmoplantar (PPP) é o principal diagnóstico diferencial da psoríase palmoplantar pustulosa.

A psoríase palmoplantar geralmente segue um curso crônico, com períodos de remissão e exacerbação, podendo causar desconforto físico (dor, prurido) e incapacidade funcional e muitas vezes, tende a ser refratária aos tratamentos tópicos e sistêmicos. Sexo feminino, idade média dos pacientes de 40 a 58 anos, fumantes ou ex-fumantes, obesidade e disfunção tireoidiana parecem ser fatores de risco.1,3 Na prática clínica, além de instrumentos tradicionais para avaliar a gravidade, o nível de comprometimento funcional, estimado pelo DLQI, deve ser levado em consideração.

Os tratamentos tópicos incluem os corticoesteróides, ácido salicícilico, alcatrão, calcipotriol, antralina e emolientes, além de terapias UV, como primeiras linhas de tratamento para PPP. 3

l Ureia e Ácido Salicílico: 1x ao dia com força de evidência. (C)

l Coaltar e derivados: 1x ao dia com força de evidência. (C)

l Calcipotriol: 1x ao dia (com ou sem oclusão) com força de evidência. (B)

l Corticosteroides: 1x ao dia com força de evidência. (B)

l Emoliente: 1x ao dia com força de evidência. (B)

A fototerapia isolada ou combinada com esteroides tópicos, retinóides sistêmicos ou metotrexato é frequentemente usada no tratamento de PP. Comparado com o tratamento sistêmico, os efeitos adversos da fototerapia são reduzidos e previsíveis. Os resultados do PUVA tópico foram superiores ao NB-UVB com relação à melhora clínica e menor tempo de recidiva. Combinações com agentes tópicos ou sistêmicos podem aumentar a eficácia.

l NB-UVB: 2-3x por semana com força de evidência. (C)

l PUVA tópico: 2-3x por semana com força de evidência. (B)

l Re-PUVA: 2x por semana com força de evidência. (C)

1. Serviço de Dermatologia do Hospital Federal de Bonsucesso (UFB) - Rio e Janeiro, RJ

2. Hospital Universitário Pedro Ernesto - HUPE/ UERJ - Rio de Janeiro, RJ

ALGORITMO DE TRATAMENTO DA SOCIEDADE BRASILEIRA DE DERMATOLOGIA

Os tratamentos sistêmicos são frequentemente necessários para casos mais graves de PP. As opções incluem:

l Acitretina: Dose de 10-30 mg/dia, com força de evidência. (B)

l Metotrexato: Dose de 0,4-0,5 mg/kg/semana, com força de evidência. (B)

l Ciclosporina: Dose de 1-5 mg/kg/dia, com força de evidência. (C)

Estudos atuais sugerem que os agentes biológicos são opções terapêuticas eficazes para o tratamento da PP hiperqueratótica, com menos evidências para uso em PP pustulosa. Estudos com o uso de pequenas moléculas orais também estão em andamento e parecem promissores.

Um artigo identifica guselcumabe, bimequizumabe e adalimumabe como os três medicamentos mais eficazes para a psoríase PP.5,6 No caso da PP hiperqueratótica, os estudos sugerem que os agentes anti-IL-23 e anti-IL-17A mostraram resultados significativamente melhores do que o tratamento com placebo,5 todos com força de evidência A. Um estudo incluiu 29 ensaios controlados randomizados, envolvendo 4798 pacientes, evidenciou que secuquinumabe 300 mg e guselcumabe 100 mg foram os mais eficazes. 7 No entanto, uma revisão sistemática e meta-análise de rede destaca a necessidade de mais pesquisas para produzir evidências sobre a eficácia de biológicos em PP e PPP.8

De forma geral, os agentes biológicos têm mostrado eficácia no tratamento da PP, especialmente para a forma hiperqueratótica.

Concluindo, a PP continua a ser um desafio terapêutico devido à sua natureza recalcitrante. No entanto, os avanços recentes nos estudos dessa manifestação de psoríase oferecem novas esperanças para o manejo eficaz dessa condição debilitante. A escolha do tratamento deve ser individualizada, levando em consideração a gravidade da doença, as comorbidades e as preferências do paciente.

Essa atualização incorpora as informações mais recentes sobre tratamentos pra psoríase PP, fornecendo uma visão abrangente e atualizada para o manejo dessa condição.

REFERÊNCIAS

1. Kumar B, Saraswat A, Kaur I. Palmoplantar lesions in psoriasis: a study of 3065 patients. Acta Derm Venereol. 2002;82(3):192-5.

2. Spencer RK, Elhage KG, Jin JQ, Davis MS, Hakimi M, Bhutani T, et al. Apremilast in palmoplantar psoriasis and palmoplantar pustulosis: a systematic review and meta-analysis. Dermatol Ther (Heidelb). 2023;13:437-51.

3. Hackley M, Loesch A, Brownstone N, Hsu S. Successful treatment of refractory palmoplantar pustular psoriasis with apremilast: a case series. Front Med. 2023;7:543944.

4. Zhang L, Su Y, Shucheng H, Wang L, Jiang X. Systemic therapy in treating palmoplantar and scalp psoriasis: a systematic review and network meta-analysis. J Am Acad Dermatol. 2023 Nov 15.

5. MedPage Today. The Best Three Drugs for Palmoplantar Psoriasis. 2023.

6. PubMed. Efficacy of biologic agents for palmoplantar psoriasis: a systematic review and network meta-analysis. Expert Rev Clin Immunol. 2023 Jul-Dec;19(12):1485-1498.

7. PubMed. Small-Molecule Inhibitors and Biologics for Palmoplantar Psoriasis and Palmoplantar Pustulosis: A Systematic Review and Network Meta-Analysis. Am J Clin Dermatol. 2024 May;25(3):347-358.

8. PracticeUpdate. Efficacy of Biologics and Oral Agents in Patients With Palmoplantar Psoriasis and Palmoplantar Pustulosis. 2023.

CONSENSO BRASILEIRO DE PSORÍASE 2024

ALGORITMO DE TRATAMENTO DA SOCIEDADE BRASILEIRA DE DERMATOLOGIA

CAPÍTULO 34

PSORÍASE DO COURO CABELUDO

Verônica Rodrigues Bogado Leite1

Jane Neffá 2

A psoríase é uma doença cutânea, crônica e imunomediada, cuja prevalência na população mundial é de aproximadamente 2%.1 As lesões psoriásicas podem acometer qualquer segmento corporal. 1,2 Lesões psoriásicas no couro cabeludo (CC) podem ser encontradas em todos os fenótipos da doença. 1,2 As lesões psoriásicas no CC se apresentam, tipicamente, como placas eritematosas, descamativas e infiltradas. 1,3 A localização pode se restringir à região do CC ou se estender para pescoço, pavilhões auriculares e face.1

O diagnóstico de psoríase é clínico, as lesões no CC são verificadas em 80-90% dos casos e podem ser a manifestação inicial da doença.3,4 Ocasionalmente, lesões isoladas no CC podem ser a única manifestação de psoríase.1 Esta apresentação clínica é, geralmente, acompanhada de repercussões psicossociais graves e negativas na qualidade de vida dos pacientes. 1

Os pacientes com lesões no CC comumente se queixam de prurido intenso e descamação. 1 O fenômeno de Koebner corresponde ao surgimento de lesões psoriásicas decorrentes de trauma, sendo frequentemente verificado neste tipo de apresentação clínica.1,5 A dermatite seborreica é o principal diagnóstico diferencial.1,5

A verificação da gravidade clínica é fundamental no delineamento de estratégias terapêuticas. 1,6 A utilização de instrumentos padronizados e específicos para avaliar a gravidade das lesões psoriásicas no CC é indicada à realização do tratamento.1,6 O índice de gravidade da psoríase por área (PSSI), índice de avaliação global da psoríase de CC (ScPGA) são os principais instrumentos utilizados. 6 O PSSI não inclui no seu escore as áreas de face e pescoço.7 O impacto psicossocial das lesões psoriásicas no CC também é um fator de gravidade clínica que deve ser considerado no tratamento do paciente. 8

O dermatologista deve considerar fatores multidimensionais no tratamento de lesões psoriásicas no CC. Devem ser avaliados conjuntamente: elementos clínicos (gravidade das lesões), histórico de tratamento dermatológico, resposta clínica às intervenções terapêuticas prévias, impacto psicossocial, acessibilidade e adesão do paciente ao tratamento.1,6

O objetivo do tratamento é a remissão das lesões e melhora da qualidade de vida do paciente.1,3 As principais modalidades de tratamento são descritas a seguir. 1,3,9

As lesões psoriásicas de CC são consideradas áreas especiais de difícil tratamento e manejo clínico.1 A terapia tópica é considerada a primeira linha de tratamento.1,3 Os corticosteroides tópicos, em monoterapia ou combinados aos análogos da vitamina D, têm resposta satisfatória na remissão das lesões, boa aderência dos pacientes e baixa incidência de efeitos colaterais.1,3 (A)

Agentes ceratolíticos (ácido salicílico e uréia) são úteis na redução da descamação das lesões no CC e favorecem a penetração de outros agentes tópicos. 1,6,10 A fototerapia com radiação ultravioleta B (banda estreita) pode contribuir no tratamento com agentes tópicos.10 (A)

1. Universidade Federal Fluminense - UFF - Niterói - Rio de Janeiro, RJ

2. Hospital Universitário Antônio Pedro - UFF - Niterói - Rio de Janeiro, RJ

Em relação aos tratamentos convencionais, metotrexate, ciclosporina e acitretina são utilizados como terapias de segunda linha, em pacientes não respondedores à terapia tópica. 1 A escassez de pesquisas clínicas com estes medicamentos é um fator limitante na verificação de sua eficácia. 11 (A)

A terapia imunobiológica e de pequenas moléculas trouxe avanços significativos no tratamento da psoríase. 1 Entretanto, poucos estudos avaliaram a resposta específica destes agentes no tratamento de lesões psoriásicas de CC. 1 As pesquisas apontam melhora das manifestações clínicas da psoríase, incluindo lesões em CC, com o uso destes agentes.1,3,9 (A)

A terapia imunobiológica e de pequenas moléculas têm eficácia, perfil de segurança (poucos efeitos adversos) e manutenção de resposta terapêutica superior à terapia convencional. Estudos recentes trazem resultados encorajadores ao uso destes agentes no tratamento de lesões psoriásicas de CC.

A Tabela 1 resume estes achados.

Tabela 1: Eficácia de imunobiológicos e pequenas moléculas no tratamento de lesões psoriásicas de CC

AGENTE CLASSE CONCLUSÃO

Adalimumabe12

Anti-TNF α Melhora global das lesões psoriásicas no CC e ungueais.

Apremilaste13 Inibidor da fosfodiesterase 4

Brodalumabe14 Anti IL 17R

Etanercept15 Anti TNF α

Guselcumabe16 Anti IL-23

Infliximabe17 Anti TNF α

Ixequizumabe18 Anti IL17-A

Secuquinumabe19 Anti IL17-A

Ustequinumabe20 Anti IL12-23

Risanquizumabe20 Anti IL 23

Tildraquizumabe21 Anti IL 23

Resposta positiva em psoríase de difícil tratamento em região ungueal e couro cabeludo.

Melhora da psoríase de CC em 12 semanas e psoríase ungueal com 52 semanas.

Medicamento efetivo e bem tolerado para tratamento de psoríase em placa, incluindo CC.

Guselcumabe foi superior ao adalimumabe no tratamento de psoríase de CC e palmo plantar.

Eficácia semelhante do adalimumabe e infliximabe no tratamento de psoríase de CC.

Eficácia do ixequizumabe na remissão de lesões de psoríase no CC, em pacientes com psoríase moderada-grave, com 60 semanas de tratamento.

Secuquinumabe apresentou eficácia superior ao placebo em lesões psoriásicas de CC moderada-grave.

Melhora das lesões psoriásicas em CC em 82% dos casos. Menor eficácia na resposta sustentada comparado ao Risanquizumabe.

Bloqueio da interleucina 23 pelo Risanquizumabe tem eficácia sustentada em 90% dos pacientes com lesões psoriásicas de CC.

Melhora de lesões psoriásicas, incluindo CC, em 28 semanas de tratamento, em pacientes com falha terapêutica ao tratamento convencional.

CC – couro cabeludo; IL – interleucina; TNF α – fator de necrose tumoral alfa

REFERÊNCIAS

1. Ghafoor, R., Patil, A., Yamauchi, P. S., Weinberg, J. M., Kircik, L. H., Grabbe, S., & Goldust, M. (2022). Treatment of Scalp Psoriasis. Journal of Drugs in Dermatology, 21(8), 833–837. https://doi.org/10.36849/JDD.6498

2. Dopytalska, K., Sobolewski, P., Błaszczak, A., Szymańska, E., & Walecka, I. (2018). Psoriasis in special localizations. In Reumatologia (Vol. 56, Issue 6, pp. 392–398). Termedia Publishing House Ltd. https://doi.org/10.5114/ reum.2018.80718

3. Mosca, M., Hong, J., Hadeler, E., Brownstone, N., Bhutani, T., & Liao, W. (2021). Scalp Psoriasis: A Literature Review of Effective Therapies and Updated Recommendations for Practical Management. In Dermatology and Therapy (Vol. 11, Issue 3, pp. 769–797). Adis. https://doi.org/10.1007/s13555-021-00521-z

4. Armstrong, A. W., & Read, C. (2020). Pathophysiology, Clinical Presentation, and Treatment of Psoriasis: A Review. In JAMA - Journal of the American Medical Association (Vol. 323, Issue 19, pp. 1945–1960). American Medical Association. https://doi.org/10.1001/jama.2020.4006

5. Crowley, J. (2010). Scalp psoriasis: an overview of the disease and available therapies. Journal of Drugs in Dermatology : JDD, 9(8), 912—918. http://europepmc.org/abstract/MED/20684141

6. Merola, J. F., Qureshi, A., & Husni, M. E. (2018). Underdiagnosed and undertreated psoriasis: Nuances of treating psoriasis affecting the scalp, face, intertriginous areas, genitals, hands, feet, and nails. In Dermatologic Therapy (Vol. 31, Issue 3). Blackwell Publishing Inc. https://doi.org/10.1111/dth.12589

7. Galluzzo, M., Talamonti, M., Cioni, A., Maffei, V., Shumak, R. G., Tofani, L., Bianchi, L., & Campione, E. (2022). Efficacy of Tildrakizumab for the Treatment of Difficult-to-Treat Areas: Scalp, Nail, Palmoplantar and Genital Psoriasis. Journal of Clinical Medicine, 11(9). https://doi.org/10.3390/jcm11092631

8. Zampieron, A., Buja, A., Fusco, M., Linder, D., Bortune, M., Piaserico, S., & Baldo, V. (2015). Quality of life in patients with scalp psoriasis. Giornale Italiano Di Dermatologia e Venereologia : Organo Ufficiale, Societa Italiana Di Dermatologia e Sifilografia, 150(3), 309—316. http://europepmc.org/abstract/MED/25236315

9. Camela, E., Ocampo-Garza, S. S., Cinelli, E., Villani, A., Fabbrocini, G., & Megna, M. (2021). Therapeutic update of biologics and small molecules for scalp psoriasis: a systematic review. In Dermatologic Therapy (Vol. 34, Issue 2). Blackwell Publishing Inc. https://doi.org/10.1111/dth.14857

10. Jacobi, A., Mayer, A., & Augustin, M. (2015). Keratolytics and Emollients and Their Role in the Therapy of Psoriasis: a Systematic Review. In Dermatology and Therapy (Vol. 5, Issue 1). Springer Healthcare. https://doi. org/10.1007/s13555-015-0068-3

11. Gooderham, M., & Blakely, K. (2016). Management of scalp psoriasis: current perspectives. Psoriasis: Targets and Therapy, 33. https://doi.org/10.2147/ptt.s85330

12. Thaçi, D., Unnebrink, K., Sundaram, M., Sood, S., & Yamaguchi, Y. (2015). Adalimumab for the treatment of moderate to severe psoriasis: Subanalysis of effects on scalp and nails in the BELIEVE study. Journal of the European Academy of Dermatology and Venereology, 29(2), 353–360. https://doi.org/10.1111/jdv.12553

13. Rich, P., Gooderham, M., Bachelez, H., Goncalves, J., Day, R. M., Chen, R., & Crowley, J. (2016). Apremilast, an oral phosphodiesterase 4 inhibitor, in patients with difficult-to-treat nail and scalp psoriasis: Results of 2 phase III randomized, controlled trials (ESTEEM 1 and ESTEEM 2). Journal of the American Academy of Dermatology, 74(1), 134–142. https://doi.org/10.1016/j.jaad.2015.09.001

14. Elewski, B., Rich, P., Lain, E., Soung, J., Lewitt, G. M., & Jacobson, A. (2022). Efficacy of brodalumab in the treatment of scalp and nail psoriasis: results from three phase 3 trials. Journal of Dermatological Treatment, 33(1), 261–265. https://doi.org/10.1080/09546634.2020.1749546

15. Bagel, J., Lynde, C., Tyring, S., Kricorian, G., Shi, Y., & Klekotka, P. (2012). Moderate to severe plaque psoriasis with scalp involvement: A randomized, double-blind, placebo-controlled study of etanercept. Journal of the American Academy of Dermatology, 67(1), 86–92. https://doi.org/10.1016/j.jaad.2011.07.034

16. Foley, P., Gordon, K., Griffiths, C. E. M., Wasfi, Y., Randazzo, B., Song, M., Li, S., Shen, Y. K., & Blauvelt, A. (2018). Efficacy of guselkumab compared with adalimumab and placebo for psoriasis in specific body regions a secondary analysis of 2 randomized clinical trials. JAMA Dermatology, 154(6), 676–683. https://doi.org/10.1001/ jamadermatol.2018.0793

17. Noda, S., Mizuno, K., & Adachi, M. (2012). Treatment effect of adalimumab and infliximab in Japanese psoriasis patients: Results in a single community-based hospital. Journal of Dermatology, 39(3), 265–268. https://doi. org/10.1111/j.1346-8138.2011.01312.x

18. Reich, K., Leonardi, C., Lebwohl, M., Kerdel, F., Okubo, Y., Romiti, R., Goldblum, O., Dennehy, E. B., Kerr, L., & Sofen, H. (2017). Sustained response with ixekizumab treatment of moderate-to-severe psoriasis with scalp involvement: results from three phase 3 trials (UNCOVER-1, UNCOVER-2, UNCOVER-3). Journal of Dermatological Treatment, 28(4), 282–287. https://doi.org/10.1080/09546634.2016.1249820

19. Bagel, J., Duffin, K. C., Moore, A., Ferris, L. K., Siu, K., Steadman, J., Kianifard, F., Nyirady, J., & Lebwohl, M. (2017). The effect of secukinumab on moderate-to-severe scalp psoriasis: Results of a 24-week, randomized, double-blind, placebo-controlled phase 3b study. Journal of the American Academy of Dermatology, 77(4), 667–674. https://doi.org/10.1016/j.jaad.2017.05.033

20. Papp, K. A., Blauvelt, A., Bukhalo, M., Gooderham, M., Krueger, J. G., Lacour, J.-P., Menter, A., Philipp, S., Sofen, H., Tyring, S., Berner, B. R., Visvanathan, S., Pamulapati, C., Bennett, N., Flack, M., Scholl, P., & Padula, S. J. (2017). Risankizumab versus Ustekinumab for Moderate-to-Severe Plaque Psoriasis. New England Journal of Medicine, 376(16), 1551–1560. https://doi.org/10.1056/nejmoa1607017

21. Galluzzo, M., Talamonti, M., Cioni, A., Maffei, V., Shumak, R. G., Tofani, L., Bianchi, L., & Campione, E. (2022). Efficacy of Tildrakizumab for the Treatment of Difficult-to-Treat Areas: Scalp, Nail, Palmoplantar and Genital Psoriasis. Journal of Clinical Medicine, 11(9). https://doi.org/10.3390/jcm11092631

CONSENSO BRASILEIRO DE PSORÍASE 2024

ALGORITMO DE TRATAMENTO DA SOCIEDADE BRASILEIRA DE DERMATOLOGIA

CAPÍTULO 35

PSOR Í ASE GENITAL E INVERTIDA

Domingos Jordão Neto1

Sidney Augusto da C. Costa 2

A psoríase é uma das dermatoses inflamatórias mais comuns que afetam os órgãos genitais. Em torno de 60% dos adultos com psoríase desenvolverão lesões genitais durante o curso da doença. Em pacientes com psoríase invertida, a prevalencia de psoríase genital (PG) aumenta para quase 80%.1 Indivíduos que apresentam apenas PG constituem 2% a 5% daqueles com psoríase, mas essa condição pode estar subdiagnosticada devido à avaliação inadequada e ao constrangimento do paciente. Pode ocorrer em qualquer faixa etária e é mais comum em homens, embora a gravidade dos sintomas seja maior nas mulheres.1, 2

A psoríase invertida (PI), também denominada de forma intertriginosa, inversa ou flexural, caracteriza-se por se apresentar como placas lisas, de aspecto brilhante, bem demarcadas, de coloracão rosada a vermelha e não tão escamosas e infiltradas como na forma clássica em placas. 1 Podem surgir fissuras e os locais mais comumente afetados são sulco interglúteo, região retroauricular, axilas, região inframamária e prega inguinal, acometendo de 21%-30% dos doentes.1

A PG compreende a psoríase vulvar, de grandes lábios, vaginal, perineal, peniana, escrotal e pubiana. Fatores de piora incluem trauma, medicamentos, infeccões e estresse, entre outros. Nos homens, as áreas genitais mais afetadas incluem a glande, o corpo do penis, a bolsa escrotal e as dobras inguinais. Afeta homens circuncisados ou não. Nas mulheres, os locais mais afetados são grandes lábios, períneo e pequenos lábios. A forma vulvar geralmente é simétrica. Placas enantematosas finas e bem demarcadas caracterizam as lesões. 1, 3

O acometimento do sulco interglúteo clinicamente se assemelha às demais áreas genitais, podendo atingir proporções variáveis. Pode acometer região perianal. O sintoma mais frequente relatado da PG foi prurido intenso (82%-100% dos pacientes), além de dor, ardor e dispareunia, menos comuns. 1, 4, 5

São características associadas com envolvimento genital: sexo masculino, gravidade da psoríase, início após os 20 anos, envolvimento do couro cabeludo, unhas e presença da forma invertida. 1, 3

A PG afeta significativamente a qualidade de vida e a saúde sexual, levando o paciente a evitar contatos sexuais, relações menos frequentes e diminuição do desejo sexual. Pode haver dor durante o ato e piora dos sintomas após, além de constrangimento e depressão. 1, 3, 6

Em alguns estudos a gravidade da PG foi avaliada por um instrumento de validação semelhante ao usado na psoríase em placas, o PGA-G ou IGA-G (Avaliação Global Médica-Genital), que utiliza critérios como eritema, infiltração e descamação.

O tratamento da PG e PI deve ser abordado com atenção especial devido à menor espessura da pele e considerável susceptibilidade a efeitos colaterais nessas áreas.

Tópicos incluem corticosteroides (CE), derivados do alcatrão, análogos da vit. D e inibidores de calcineurina. Estudos

1. Clínica Dermatologia São Paulo - São Paulo, SP

2. Centro de Especialidades Policlínica Oeste, Ambulatório de Psoríase - Prefeitura do Natal - Natal, RN

ALGORITMO DE TRATAMENTO DA SOCIEDADE BRASILEIRA DE DERMATOLOGIA

demonstraram eficácia relativa com uso de antifúngicos e ciclosporina tópica.(A,C) Análogos da vitamina D devem ser usados com cuidado nessas regiões devido ao potencial irritativo. Seu uso deve ser bastante criterioso quando associados aos CE, de acordo com a bula da medicação (X). Os inibidores da calcineurina (IC) são efetivos, mas podem cursar com irritação, dermatite de contato, reativação do herpes simples e aumento do risco de candidíase. (A, C)

A fototerapia deve ser evitada na região genital devido ao risco de câncer de pele(B).664 Na PI, apesar de dados de eficácia com fototerapia, dificuldades de aplicabilidade prática tendem a inviabilizar sua indicação nessa região.8 (C)

Inibidores da fosfodiesterase-4 (anti-PDE-4) tais como o crisaborole, apremilast e roflumilast constituem alternativa segura e efetiva aos CE e IC tópicos.2 (C)

Não existem estudos randomizados sobre o uso de metotrexate e ciclosporina para a PG, entretanto há resultados que vão desde a melhora parcial ao controle total das lesões.2 (C)

Em relação ao uso das pequenas moléculas, há dados demonstrando eficácia do tofacitinibe, um inibidor da janus-kinase 1, 2 e 3, em paciente com PI, no manejo de alopecia areata e vitiligo concomitantes.7 Estudos com deucravacitinibe (anti-TYK-2) para PG estão em andamento.

Há melhora da PI com uso de adalimumabe, ustequinumabe e ixequizumabe, segundo demonstram relatos da literatura.8 (C)

Estudo de vida real, em 255 pacientes com PG tratados com adalimumabe, resultou em resposta PASI 100 em todos os casos avaliados (B).9

Entre os biológicos, os da classe dos anti-IL 17 (secuquinumabe, ixequizumabe, bimequizumabe e brodalumabe) e anti-IL 23 (guselcumabe, risanquizumabe e tildraquizumabe) destacam-se por sua eficácia rápida e sustentada, demonstrando melhora nos índices de atividade da doença e na qualidade de vida dos doentes avaliados, sendo uma opção terapêutica potencial para o manejo da PG. (A)

A diferença entre drogas de mesma classe e entre classes distintas é percebida somente na rapidez de resposta e índice PASI variando entre 88 e 100. 2, 10, 11, 12, 13

REFERÊNCIAS

1. Dopytalska K, Sobolewski P, Błaszczak A, Szymanska E, Walecka I. Psoriasis in special localizations. Reumatologia. 2018;56(6):392–8.

2. Hong JJ, Mosca ML, Hadeler EK, Brownstone ND, Bhutani T, Liao WJ. Genital and Inverse/Intertriginous Psoriasis: An Updated Review of Therapies and Recommendations for Practical Management. Dermatol Ther (Heidelb). 2021;11:833–844.

3. Meeuwis KA, de Hullu JA, Massuger LF, van de Kerkhof PCM, van Rossum MM. Genital psoriasis: a systematic literature review on this hidden skin disease. Acta Derm Venereol. 2011;91:5-11.

4. Yang EJ, Beck KM, Sanchez IM et al. The impact of genital psoriasis on quality of life: a systematic review. Psoriasis (Auckl). 2018;8:41-47.

5. Cather JC, Ryan C, Meeuwis K et al. Patients’ perspectives on the impact of genital psoriasis: a qualitative study. Dermatol Ther. 2017;7:447-461.

6. Beck KM, Yang EJ, Sanchez IM, Liao W. Treatment of genital psoriasis: a systematic review. Dermatol Ther (Heidelb). 2018;8:509-525.

7. Tajalli M, Kabir S, Vance TM, Qureshi AA. Effective use of oral tofacitinib and phototherapy in a patient with concomitant alopecia areata, vitiligo, and plaque and inverse psoriasis. Clin Case Rep. 2020;8(5):819–822.

8. Carrera CG, Dapavo P, Malagoli P, Naldi L, Arancio L, Gaiani F et al. PACE study: real-life Psoriasis Area and Severity Index (PASI) 100 response with biological agents in moderate-severe psoriasis. J Dermatolog Treat. 2018;29:481-486.

9. Ryan C, Menter A, Guenther L, Blauvelt A, Bissonnette R, Yang F et al. Efficacy and safety of ixekizumab in a randomized, double-blinded, placebo-controlled, phase 3b clinical trial in patients with moderate-to-severe genital psoriasis. J Sex Med. 2018;15:S6-S7.

10. L. Bettolini, S. Bighetti, S. Rovaris, M. Arisi, C. Romanò, P. Calzavara-Pinton et al. Efficacy and safety of bimekizumab in the treatment of genital psoriasis: A case series. First published: 03 April 2024 – JEADV, Letter to the editor.

11. Diego Orsini et al. Bimekizumab for the treatment of plaque psoriasis with involvement of genitalia: a 16- week multicenter real-world experience — IL PSO (Italian Landscape Psoriasis).Original Article / Dermatol Pract Concept. 2024;14(2):e2024052.

12. Mastorino L, Celoria V, Macagno N et al. Effectiveness of brodalumab on scalp, palmoplantar, and genital psoriasis: a descriptive pilot study. Research Article. Dermatologic Therapy. Volume 2023, Article ID 1793535, 5 pages.

13. Mastorino L et al. Clinical effectiveness of IL-17 and IL-23 inhibitors on difficult-to-treat psoriasis areas (scalp, genital, and palmoplantar sites): a retrospective, observational, single-center, real-life study. Expert Opinion on Biological Therapy, jul 2023.

CAPÍTULO 36

HIV E HEPATITES VIRAIS

Luíza Keiko Oyafuso 1

Bruna Falcone2

HIV

A psoríase tem uma prevalência de 2 a 3% em portadores do vírus da imunodeficiência humana (HIV), podendo ocorrer nos vários períodos da evolução da doença.1,2 A piora da psoríase pode se dar, principalmente, em dois momentos específicos: casos de psoríase com evolução rápida e grave, considerada sentinela da infecção pelo HIV, e o agravamento de psoríase anunciando imunodeficiência pronunciada, muitas vezes demonstrando resistência a terapia antiretroviral (TARV/HHART).2,3,4 Não obstante, a exacerbação da psoríase tem sido descrita como parte da síndrome de recuperação imune em pacientes com severa imunossupressão pós uso de TARV 2, mas na medida que o sistema imunológico se reconstitui, com estabilização do CD4 e diminuição significativa da carga viral, a psoríase pode desaparecer.3,5 A apresentação clínica em indivíduos com HIV apresenta desafios e limitações terapêuticas devido à própria imunossupressão associada à Aids.2 A sobreposição entre psoríase e dermatite seborreica é comum neste grupo de pacientes, bem como a psoríase ungueal com pitting, onicólise, hiperqueratose subungueal e distrofias.6,7 Artrite psoriásica é frequente com quadro clínico de lesões mais erosivas.8 Terapia tópica com corticosteróides e análogos da vitamina D são considerados de primeira linha em psoríase leve a moderada como monoterapia ou em associação com fototerapia PUVA ou UVBnb ou a terapias sistêmicas,1 sendo preferível uso de UVBnb por perfil de segurança mais favorável.9 Em relação aos tratamentos sistêmicos convencionais, a acitretina é classificada como opção de segunda linha.1 Apresenta a vantagem de não induzir imunossupressão, ter efeito sinérgico com a fototerapia e ser bem tolerada.10 Merece atenção o risco de hipertrigliceridemia quando associada ao esquema HAART.11 Deve-se pesar o risco de imunossupressão ao se usar ciclosporina.9,12 Uso deve ser considerado em formas recalcitrantes e rapidamente progressivas, na eritrodermia e na psoríase pustulosa generalizada, sempre em associação com TARV e por tempo limitado.13 Deve ser usada com cautela em pacientes usando inibidores de protease por aumentar sua biodisponibilidade.14 O metotrexato pode ser indicado nos casos de psoríase moderada a grave não responsivos à fototerapia e/ou acitretina, sempre em uso concomitante de TARV e profilaxia de infecções oportunistas quando necessária.9,15 Outra opção na psoríase recalcitrante em portadores de AIDS em uso regular de HAART são os imunobiológicos.2,16,17 Uma revisão sistemática publicada em 2024 com indivíduos com psoríase e HIV demonstrou que os eventos adversos graves ocorreram 78,9% das vezes em usuários de antiTNF-alfa, sendo uma tuberculose miliar e 2 óbitos por outros eventos infecciosos. Além disso, a revisão avaliou resposta PASI nos portadores de HIV usando anti – TNF – alfa, anti – IL – 12/23, 17 e 23, sendo que as melhores respostas PASI 100 foram alcançadas em 64,3% de pacientes usando risanquizumabe e 58,3% dos pacientes usando secuquinumabe, com bom perfil de segurança.18 Outros estudos reforçam que taxas de infecção são maiores entre os pacientes HIV + na vigência de terapia anti-TNF-alfa.19,20 Recentemente, duas séries de casos foram publicadas reforçando a eficácia e perfil de segurança favorável em

1. Centro Universitário Faculdade de Medicina do ABC - (FMABC) São Paulo, SP

2. Centro Universitário Faculdade de Medicina do ABC - (FMABC) - São Paulo, SP

ALGORITMO DE TRATAMENTO DA SOCIEDADE BRASILEIRA DE DERMATOLOGIA

portadores de HIV usando risanquizumabe no tratamento da psoríase. Os relatos do emprego de ustequinumabe demonstram perfil de segurança satisfatório.16,21 A adoção dos novos biológicos anti-IL12/23,17ou 23 parece ser mais favorável neste grupo de pacientes considerando-se o perfil de segurança em relação aos anti-TNF-alfa.18 Em relação às pequenas moléculas, o apremilaste é um inibidor da fosfodiesterase-4 oral (PDE4) de ação anti-inflamatória e sem ação imunossupressora.22 Foi avaliado, até o momento, em número limitado de pacientes HIV positivos.23

A literatura diverge quanto a influência dos imunobiológicos no curso da infecção por HIV. Há alguns casos descritos de melhora de carga viral em pacientes usuários de biológicos. 2,19 Da mesma forma, há coorte caso - controle onde terapia biológica não alterou nem a carga viral nem a contagem de células CD4+.24

HEPATITES VIRAIS

No Brasil, estima-se que quase 1 milhão de pessoas sejam portadoras de hepatite B e cerca de 520 mil de hepatite. 25 C Pacientes infectados pelos vírus de hepatite B e C normalmente são excluídos dos estudos clínicos para desenvolvimento de novas drogas. Por esse motivo, toda evidência científica sobre o tratamento da psoríase nesses indivíduos baseia-se em publicações de série de casos e pequenas coortes.26 O uso de drogas hepatotóxicas pode levar ao grave comprometimento da função hepática e o de imunossupressores pode levar à reativação das hepatites, 26,27 com desfechos graves e potencialmente fatais.28,29 A reativação de uma hepatite viral pode ser definida por aumento de transaminases 3 a 5 vezes o valor de referência, aumento da carga viral ou, na hepatite B, soroconversão de HBsAg negativo para positivo.30

A investigação de hepatite B e C deve ser realizada na triagem para uso de agentes imunossupressores. Devem ser, obrigatoriamente, solicitados:

l HBsAg - antígeno de superfície do vírus da hepatite. (B)

l Anti-HBs - anticorpo contra antígeno de superfície do vírus da hepatite. (B)

l Anti-HBc IgG - ac. contra antígeno do CORE do vírus da hepatite. (B)

l Anti – HCV (anticorpo contra o vírus da hepatite. (C)

O risco de reativação da hepatite B sob terapia imunossupressora pode ser classificado em: baixo risco: < 1%, risco intermediário: 1-10%, alto risco: ≥ 10%, 26,29 a depender do fármaco utilizado e do status sorológico. Indivíduos com HBs AG+ tem maior risco de reativação; indivíduos com HBsAg negativo, Anti- HBs negativo e anti -HBc + apresentam médio risco de reativação e indivíduos HBsAg negativo, Anti-HBc e anti-HBs positivos tem baixo risco de reativação.31

Na vigência de screening sorológico com HBsAg+ deve ser feita uma avaliação por hepatologista ou infectologista antes de iniciar a terapia imunossupressora, sendo recomendado o uso de droga antiviral concomitante.26,27,29,32-35 Indivíduos com HBsAg negativo apresentam risco menor de reativação da hepatite B, e poderão fazer uso de profilaxia viral ou acompanhamento de carga viral/sorologia/ enzimas hepáticas trimestralmente, a depender da conduta do hepatologista que acompanhará conjuntamente o paciente. O uso de profilaxia antiviral reduz drasticamente a chance de reativação da hepatite B em pacientes sob o uso de imunobiológicos.32,36 Uma meta análise publicada em 2022 demonstrou que a taxa de reativação de hepatite B em pacientes com psoríase usando imunobiológicos com HBsAg+ foi de 26,6% para indivíduos sem profilaxia versus taxa próxima a zero para os que usaram corretamente drogas antivirais. O uso prolongado de imunobiológicos não demonstrou aumento de reativação ao longo do tempo.37

Para hepatite C, o risco de reativação é menor em relação à hepatite B e a literatura é mais escassa. O uso de profilaxia concomitante ou tratamento da hepatite C prévio ao uso de imunossupressores deve ser avaliado pelo hepatologista ou infectologista e a carga viral e transaminases devem ser mensuradas periodicamente.26,27,32,38

A fototerapia UVB e UVBnb pode ser considerada a primeira linha de tratamento para pacientes psoriásicos portadores de HBV ou HCV. Medicações tópicas podem ser usadas com segurança em pacientes portadores de hepatite.39 B ou C

Dentre as terapias biológicas para tratamento da psoríase moderada a grave, os agentes anti – TNF- α são os fármacos que conferem maior risco de reativação do vírus HBV, em especial infliximabe.32 As drogas ditas anti – interleucinas mostram um perfil de segurança mais favorável, com risco muito baixo de reativação de HBV em pacientes com profilaxia viral.27,30,32,38 Por último, como a IL-12 é importante no mecanismo de defesa para patógenos intracelulares, alguns autores sugerem que ustequinumabe apresente risco de reativação viral um pouco maior em relação as outras drogas anti- interleucinas, mas ainda assim melhor que as drogas anti- TNF- alfa. 31,32,40

Em pacientes portadores de hepatite C, as drogas anti-TNF-alfa podem apresentar uma certa vantagem em relação às outras moléculas. Sabe-se que a infecção por vírus C cursa com aumento de TNF e, por isso, usar de agentes anti-TNF-alfa pode diminuir a carga viral dos pacientes.35 Entretanto, há relatos de reativação de hepatite C com bloqueadores de TNF-alfa. Portanto, o monitoramento hepático e/ ou profilaxia viral deve ser feito sempre, independente da classe de biológico escolhida. 26

Com relação as drogas sistêmicas clássicas, a acitretina é considerada a droga mais segura por não ser imunossupressora.41 Apesar disso, é associada a um possível aumento de transaminases por hepatotoxicidade e seu uso deve ser acompanhado de monitoramento de enzimas hepáticas em pacientes portadores de hepatites virais. A ciclosporina é um fármaco com grande potencial de imunossupressão, e por isso não deve ser indicada como primeira linha de terapia em pacientes portadores de hepatites virais, pois confere risco moderado de reativação de hepatite.26,32 B Já na hepatite C, o risco de reativação é menor e há relatos de diminuição da carga viral e melhora da função hepática durante seu uso. O metotrexato é contraindicado em pacientes com HBsAG +ou infectados por vírus C, pelo risco de progressão para cirrose, 26 apesar de haver na literatura estudos de vida real que não demonstraram risco aumentado de fibrose hepática.32,42 Há risco baixo de reativação de hepatite em pacientes HBsAg negativo e HBC + na vigência de uso de metotrexato.26 Durante o uso de ciclosporina ou metotrexato, as enzimas hepáticas e a carga viral devem ser checadas periodicamente, de maneira análoga ao uso de imunobiológicos, bem como a indicação de profilaxia antiviral.26,27

Dentre as pequenas moléculas, o apremilaste apresenta ótimo perfil de segurança, podendo ser utilizado em pacientes portadores de hepatite B ou C segundo a Agência Européia de Medicamentos.43 Um estudo de coorte americano não demostrou aumento de reativação de hepatite C em pacientes usando apremilaste para psoríase e/ou artite psoriásica.44 O deucravacitinibe é uma droga de aprovação recente e não há na literatura dados que suportem ou façam contraindicação absoluta do seu uso em pacientes com hepatites virais.

REFERÊNCIAS

1. Edwards RJ, Lavia LO, Edwards J, Boyce G. Psoriasis in Patients Attending a Large HIV Clinic in Trinidad. Med Sci (Basel). 2022;10:9-15. doi: 10.3390/medsci10010009.

2. Arbune M, Arbune AA, Niculet E, Anghel L, Fotea S, Tatu AL. Therapeutic challenges of psoriasis in the HIV-infected patient: A case report. Exp Ther Med. 2022;23:175-179. doi: 10.3892/etm.2021.11098

3. Marques SA, Rezende MF, Buttros RCM, Miot LDB, Marques MEA. Psoríase associada à infecção pelo HIV/AIDS. Diagn Tratamento. 2010;15:117-121.

4. Alpalhão M, Borges-Costa J, Filipe P. Psoriasis in HIV infection: an update. Int J STD AIDS. 2019;30:596-604.

5. Van Voorhees AS, Feldman SR, Koo JY, Lebwohl MG, Menter A. The psoriasis and psoriatic arthritis pocket guide treatment algorithms and management options. Portland: National Psoriasis Foundation; 2009.

6. Fabbri P, Gelmetti C, Leigheb G. Manuale di dermatologia medica. 2nd ed. Milano, Italy: Edra Masson; 2014.

7. Tripathi SV, Leslie KS, Maurer TA, Amerson EH. Psoriasis as a manifestation of HIV-related immune reconstitution inflammatory syndrome. J Am Acad Dermatol. 2015;72:e35-e36. doi: http://doi.org/10.1016/j.jaad.2014.09.032

8. Romani J, Puig L, Baselga E, De Moragas JM. Reiter’s syndrome-like pattern in AIDS-associated psoriasiform dermatitis. Int J Dermatol. 1996;35:484-488.

9. Van Zander J, Orlow SJ. Efficacy and safety of oral retinoids in psoriasis. Expert Opin Drug Saf. 2005;4:129-138.

10. Dattilo G, Borgia F, Guarneri C, Casale M, Bitto R, Morabito C, et al. Cardiovascular risk in psoriasis: current state of the art. Curr Vasc Pharmacol. 2019;17:85-91.

11. Morar N, Willis-Owen SA, Maurer T, Bunker CB. HIV-associated psoriasis: pathogenesis, clinical features, and management. Lancet Infect Dis. 2010;10:470-478.

12. Romiti R, Carvalho AVE, Duarte GV, editors. Consenso Brasileiro de Psoríase 2020: Algoritmo de Tratamento da Sociedade Brasileira de Dermatologia.3.ed.Rio de Janeiro: Sociedade Brasileira de Dermatologia; 2020.

13. Morar N, Dlova N, Gupta AK, Naidoo DK, Aboobaker J, Ramdial PK. Erythroderma: a comparison between HIV positive and negative patients. Int J Dermatol. 1999;38:895-900.

14. Menon K, Van Voorhees AS, Bebo BF Jr, Gladman DD, Hsu S, Kalbet RE, et al. Psoriasis in patients with HIV infection: from the medical board of the National Psoriasis Foundation. J Am Acad Dermatol. 2010;62:291-299.

15. Kedzierska K, Crowe SM, Turville S, Cunningham AL. The influence of cytokines, chemokines, and their receptors on HIV-1 replication in monocytes and macrophages. Rev Med Virol. 2003;13:39-56.

16. Emer JJ. Is there a potential role for anti-tumor necrosis factor therapy in patients with human immunodeficiency virus? J Clin Aesthet Dermatol. 2009;2:29-35.

17. Bartke U, Venten I, Kreuter A, Gubbay S, Altmeyer P, Brockmeyer NH, et al. Human immunodeficiency virus-associated psoriasis and psoriatic arthritis treated with infliximab. Br J Dermatol. 2004;150:784-786.

18. Sood S, Geng R, Heung M, Yeung J, Mufti A. Use of biologic treatment in psoriasis patients with HIV: A systematic review. J Am Acad Dermatol. 2024;91:107-108. doi: 10.1016/j.jaad.2024.02.042.

19. Plachouri KM, Georgiou S. Challenges in the treatment of psoriasis with biologics: vaccination, history of malignancy, human immunodeficiency virus (HIV) infection, and pediatric psoriasis. Int J Dermatol. 2019;58:10081013. doi: 10.1111/ijd.14436.

20. Bang AS, Hakimi M, Tahir P, Bhutani T, Leslie KS. Biologic Therapies in HIV/AIDS Patients with Inflammatory Diseases: A Systematic Review of the Literature. AIDS Patient Care STDS. 2023;37:215-242. doi: 10.1089/ apc.2022.0197.

21. Torres T, Puig L. Apremilast: a novel oral treatment for psoriasis and psoriatic arthritis. Am J Clin Dermatol. 2018;19:23-32.

22. Reddy SP, Shah VV, Wu JJ. Apremilast for a psoriasis patient with HIV and hepatitis C. J Eur Acad Dermatol Venereol. 2017;31:e481-e482.

23. Orrell KA, Vakharia PP, Hagstrom EL, Brieva J, West DP, Nardone B. Prevalence of chronic hepatitis B and C in psoriasis patients: a cross-sectional study in a large US population. J Am Acad Dermatol. 2017;77:572-573.

24. Xu J, Gill K, Flora A, Kozera E, Frew JW. The impact of psoriasis biologic therapy on HIV viral load and CD4+ cell counts in HIV-positive individuals: A real-world cohort study. J Eur Acad Dermatol Venereol. 2023;37:1462-1463. doi: 10.1111/jdv.19020.

25. Ministério da saúde. https://www.gov.br/saude/pt-br/assuntos/noticias/2023/julho/saude-vai-dobrar-o-numero-de-pacientes-com-hepatite-b-em-tratamento-no-brasil#:~:text=No%20caso%20da%20hepatite%20 B,41%20mil%20est%C3%A3o%20em%20tratamento.

26. Piaserico S, Messina F, Russo FP. Managing psoriasis in patients with HBV or HCV infection: practical considerations. Am J Clin Dermatol. 2019;20:829-845. doi: 10.1007/s40257-019-00457-3.

27. Chiu HY, Chiu YM, Chang Liao NF, Chi CC, Tsai TF, Hsieh CY, Hsieh TY, Lai KL, Chiu TM, Wu NL, Hui RC, Lee CN, Wang TS, Chen PH, Yang CC, Huang YH. Predictors of hepatitis B and C virus reactivation in patients with psoriasis treated with biologic agents: a 9-year multicenter cohort study. J Am Acad Dermatol. 2021;85:337-344. doi: 10.1016/j.jaad.2019.12.001.

28. Chularojanamontri L, Nimanong S, Wongpraparut C, Silpa-Archa N, Chaiyabutr C, Charoenpipatsin N. How do we treat psoriasis patients with hepatitis C infections in real-world situations? A retrospective analysis of 34 patients. J Dermatolog Treat. 2021;32:321-327. doi: 10.1080/09546634.2019.1657225.

29. Papatheodoridis GV, Lekakis V, Voulgaris T, Lampertico P, Berg T, Chan HLY, Kao JH, Terrault N, Lok AS, Reddy KR. Hepatitis B virus reactivation associated with new classes of immunosuppressants and immunomodulators: A systematic review, meta-analysis, and expert opinion. J Hepatol. 2022;77:1670-1689. doi: 10.1016/j. jhep.2022.07.003.

30. Gargiulo L, Pavia G, Valenti M, Lleo de Nalda A, Perugini C, Costanzo A, Narcisi A. Safety of Biologic Therapies in Patients with Moderate-to-Severe Plaque Psoriasis and Concomitant Viral Hepatitis: A Monocentric Retrospective Study. Dermatol Ther (Heidelb). 2022;12:1263-1270. doi: 10.1007/s13555-022-00726-w.

31. Baroiu L, Anghel L, Laurențiu Tatu A, Iancu AV, Dumitru C, Leșe AC, Drăgănescu M, Năstase F, Niculeț E, Fotea S, Nechita A, Voinescu DC, Stefanopol AI. Risk of hepatitis B reactivation: From biologic therapies for psoriasis to immunosuppressive therapies for COVID-19 (Review). Exp Ther Med. 2022;23:385-393. doi: 10.3892/ etm.2022.11312.

32. Megna M, Lauletta G, Tommasino N, Salsano A, Battista T, Ruggiero A, Martora F, Potestio L. Management of Psoriasis Patients with Serious Infectious Diseases. Adv Ther. 2024;41:2099-2111. doi: 10.1007/s12325-02402873-2.

33. Ahn SM, Choi J, Ye BD, Yang SK, Oh JS, Kim YG, Lee CK, Yoo B, Park SH, Hong S. Risk of Hepatitis B Virus (HBV) Reactivation in Patients with Immune-Mediated Inflammatory Diseases Receiving Biologics: Focus on the Timing of Biologics after Anti-HBV Treatment. Gut Liver. 2022;16:567-574. doi: 10.5009/gnl210204.

34. Ogawa E, Wei MT, Nguyen MH. Hepatitis B Virus Reactivation Potentiated by Biologics. Infect Dis Clin North Am. 2020;34:341-358. doi: 10.1016/j.idc.2020.02.009.

35. Snast I, Atzmony L, Braun M, Hodak K, Pavlovsky L. Risk for hepatites B and C vírus reactivation in patients with psoriasis on biologic therapies: a retrospective cohot study and systematic review of the literature. J Am Acad Dermatol. 2017;77:88-97.

36. Ergenç İ, Kani HT, Karabacak M, Cömert Özer E, Mehdiyev S, Jafarov F, Abacar KY, Kutluğ Ağaçkıran S, Sevik G, Aslan R, Alibaz Öner F, İnanç N, Atagündüz MP, Seçkin D, Özen Alahdab Y, Ergun T, Direskeneli H, Atuğ Ö. Biologic Therapy Carries a Very Low Risk of Reactivation in Hepatitis B Surface Antigen-Negative Phase of Hepatitis B. Turk J Gastroenterol. 2023;34:156-160. doi: 10.5152/tjg.2022.22196.

37. Wang X, Zhang M, Chen Y, Liu Y, Yu Y, Huang X, Gao Y. Risk for Hepatitis B Virus Reactivation in Patients with Psoriasis Treated with Biological Agents: A Systematic Review and Meta-Analysis. Dermatol Ther (Heidelb). 2022;12:655-670. doi: 10.1007/s13555-022-00682-5.

38. Megna M, Patruno C, Bongiorno MR, Gambardella A, Guarneri C, Romita P, Raimondo A, Loconsole F, Fabbrocini G. Hepatitis Virus Reactivation in Patients with Psoriasis Treated with Secukinumab in a Real-World Setting of Hepatitis B or Hepatitis C Infection. Clin Drug Investig. 2022;42:525-531. doi: 10.1007/s40261-022-01163-5.

39. Brasil. Ministério da Saúde. ABCDE do diagnóstico para as hepatites virais. Brasília: Ministério da Saúde; 2009

40. Thatiparthi A, Martin A, Liu J, Egeberg A, Wu JJ. Biologic Treatment Algorithms for Moderate-to-Severe Psoriasis with Comorbid Conditions and Special Populations: A Review. Am J Clin Dermatol. 2021;22:425-442. doi: 10.1007/s40257-021-00603-w.

41. Nast A, Smith C, Spuls PI, et al. EuroGuiDerm Guideline on the systemic treatment of Psoriasis vulgaris—part 2: specific clinical and comorbid situations. J Eur Acad Dermatol Venereol. 2021;35:281–317. doi: 10.1111/ jdv.16926.

42. Tang KT, Chen YM, Chang SN, et al. Psoriatic patients with chronic viral hepatitis do not have an increased risk of liver cirrhosis despite long-term methotrexate use: real-world data from a nationwide cohort study in Taiwan. J Am Acad Dermatol. 2018;79:652–8.

43. European Medicines Agency (EMA). Otezla product information. http://ec.europa.eu/health/documents/ community-register/2018/20180802142022/anx_142022_en.pdf.

44. Hagberg KW, Persson R, Vasilakis-Scaramozza C, Niemcryk S, Peng M, Paris M, Lindholm A, Jick S. Herpes Zoster, Hepatitis C, and Tuberculosis Risk with Apremilast Compared to Biologics, DMARDs and Corticosteroids to Treat Psoriasis and Psoriatic Arthritis. Clin Epidemiol. 2020;12:153-161. doi: 10.2147/CLEP.S239511.

CAPÍTULO 37

TUBERCULOSE

Vanessa Lucilia Silveira de Medeiros 1

Ciro Martins Gomes2

A tuberculose (TB) é um grave problema de saúde pública no Brasil.1 A TB ativa manifesta-se, mais comumente, pela presença de tosse produtiva acima de três semanas, hemoptise, astenia, febre, sudorese noturna, anorexia e perda de peso acima de 10%. Quando o paciente desenvolve a forma pulmonar/laríngea já existe a possibilidade de transmissão.2

Para aumentar a chance de identificar os pacientes com risco de reativação de TB a partir da infecção latente pelo Mycobacterium tuberculosis (ILTB) foram definidas medidas de vigilância (Tabela 1).3 No Brasil existe maior risco de adoecimento em indígenas, população de rua, população privada de liberdade, imigrantes e crianças menores de 10 anos.2,3 Existem ainda condições ligadas ao hospedeiro que aumentam a reativação da ILTB e incluem diabetes, desnutrição, silicose, insuficiência renal e condições imunossupressoras4

QUADRO CLÍNICO E DEFINIÇÕES:

A interação do M. tuberculosis com o hospedeiro humano manifesta-se de diversas formas. No contexto da psoríase utilizaremos a seguinte classificação:2

Tuberculose - doença ativa: Ocorre quando a infecção pelo M. tuberculosis produz sintomas, quando há possibilidade de transmissão e requer tratamento.

Infecção latente da tuberculose (ILTB): Ocorre quando o indivíduo foi infectado pelo M. tuberculosis, mas não há transmissão da doença. Requer tratamento em situações especiais (Tabela 1). Para fins de vigilância epidemiológica, um caso de ILTB é definido pela positividade de prova tuberculínica (PT) ou ensaio de liberação do interferon-gama (IGRA), desde que adequadamente descartada a TB ativa.

RISCO DE REATIVAÇÃO DE ILTB CONFORME O TRATAMENTO PARA PSORÍASE

O uso de bloqueadores de TNF-α é fator de risco estabelecido para reativação de ILTB.2,3,5 (B) Os estudos com imunossupressores clássicos apresentam resultados contraditórios, mas o metotrexato já foi relacionado com maior risco de reativação da TB6 (B). Os inibidores de interleucinas em monoterapia não estão estabelecidos como fatores de risco. Casos raros de TB que fizeram uso de ustequinumabe, inclusive após tratamento da ILTB, foram revisados.7–9 (C) Até o momento, relatos de TB com uso dos recentes bloqueadores da IL-17 e IL-23 parecem ser inexpressivos.10 (B)

1. Universidade Federal de Pernambuco - (UFPE) - Cidade Universitária - Recife, PE

2. Universidade de Brasília - (UnB) - Brasília, DF

ALGORITMO DE TRATAMENTO DA SOCIEDADE BRASILEIRA DE DERMATOLOGIA

Figura 1: Indicações do Ministério da Saúde do Brasil para tratamento da infecção latente pelo Mycobacteriumtuberculosis.

Tratar sem PT e sem IGRA

1) Recém-nascidos coabitantes de caso fonte de TB pulmonar ou laríngea confirmado por critério laboratorial

2) Pessoas vivendo com HIV contatos de TB pulmonar ou laríngea, com confirmação laboratorial

3) Pessoas vivendo com HIV com contagem de células CD4+ menor ou igual a 350 células/µl

4) Pessoas vivendo com HIV com registro documental de ter tido PT ≥ 5mm ou IGRA positivo e não submetidos ao tratamento da ILTB na ocasião

5) Pessoas vivendo com HIV com radiografia de tórax com cicatriz radiológica de TB, sem tratamento anterior para TB

Tratar se PT ≥ 10mm ou IGRA positivo

11) Silicose

12) Neoplasias de cabeça e pescoço, linfomas e outras neoplasias hematológicas

13) Neoplasias em terapia imunossupressora

14) Insuficiência renal em diálise

15) Diabetes mellitus

16) Indivíduos de baixo peso (< 85% do peso ideal)

17) Indivíduos tabagistas (> 1 maço/dia)

18) Indivíduos com calcificação isolada (sem fibrose) na radiografia de tórax

Tratar se PT ≥ 5mm ou IGRA positivo

6) Contatos de TB pulmonar ou laríngea independente da vacinação prévia com BCG

7) Pessoas vivendo com HIV com CD4+ menor que 350 células/ µl

Tratar se houver conversão tuberculínica (segunda PT com incremento de 10mm em relação à 1ª PT)

19) Indivíduos contatos de TB pulmonar ou laríngea confirmada com critério laboratorial

20) Profissionais de saúde

8) Alterações radiológicas fibróticas sugestivas de sequela de TB 21) Trabalhadores de instituições de longa permanência.

9) Indivíduos em uso de inibidores de TNF ou corticosteróides (> 15 mg de prednisona por mais de um mês)*

10) Indivíduos em pré-transplante em terapia imunossupressora

Fonte: Adaptado de Minisério da Saúde do Brasil, 20223. *Situação de atenção e prioridade para pacientes com psoríase moderada a grave.

INVESTIGAÇÃO E TRATAMENTO DA ILTB EM PACIENTES COM PSORÍASE

A investigação da ILTB deve ser realizada com a PT ou IGRA; e radiografia de tórax para descartar TB ativa (Tabelas 1, 2 e 3).3,11 A PT apresenta diversas peculiaridades nos pacientes com psoríase que apresentam maior frequência de resultados acima de 5 mm do que outros grupos com doenças imunológicas12. Além da possibilidade de reinfecção pelo M. tuberculosis, cabe lembrar que o tratamento da ILTB, apesar de reduzir de forma dramática, não impede a reativação em todos os casos8 (C). Problemas operacionais resultaram na falta do insumo da PT em diversos países. Dentre diversas tecnologias

em desenvolvimento, o IGRA vem ganhando notoriedade13. Apesar da necessidade, o IGRA não é um substituto idêntico da PT, técnica que baseou todo o protocolo de investigação da ILTB.14,15 (A)

Considerando as discordâncias entre PT e IGRA, a bula das medicações, os protocolos das fontes pagadoras; a investigação da ILTB deve ser feita antes do início ou troca de terapia imunossupressora, imunobiológica ou com pequenas moléculas. A repetição periódica da PT ou do IGRA não está indicada em pacientes imunossuprimidos que já fizeram a investigação e/ou tratamento adequado para ILTB (com PT ≥ 5), ou que receberam tratamento para ILTB (em qualquer momento da vida) e sem nova exposição a casos de TB, bem como de pacientes que já se submeteram ao tratamento completo da TB.11 (D)

CONCLUSÃO:

Pacientes com psoríase tem risco de reativação da ILTB pelo uso ou pela potencial indicação de drogas imunossupressoras. As recomendações listadas neste consenso visam estabelecer fácil acesso aos tratamentos e maior segurança no tratamento da psoríase até a publicação de níveis maiores de evidência (Tabelas 2 e 3).

Figura 2: Compilado das recomendações do presente consenso.

RECOMENDAÇÃO 1:

Este consenso recomenda, sempre que possível, a suspensão imediata da terapia imunossupressora, imunobiológica e com pequenas moléculas da psoríase após o diagnóstico de TB ativa. O caso deve ser referenciado imediatamente a serviço especializado para o tratamento da TB. O retorno ou manutenção do imunossupressor deve ser discutido com a equipe especializada e reiniciado, de preferência, somente após tratamento adequado da TB ativa.

Justificativa: A terapia imunossupressora pode interferir no controle imunológico contra o M. tuberculosis prejudicando a resposta terapêutica. A bula da maioria das medicações para psoríase contra-indica a administração concomitante com TB ativa.

RECOMENDAÇÃO 2:

Este consenso recomenda a investigação da ILTB em todos os pacientes com psoríase antes do início ou troca de terapia imunossupressora, imunobiológica ou com pequenas moléculas.

Justificativa: Apesar da maior segurança dos bloqueadores de interleucina e pequenas moléculas, não existem evidências que demonstrem ausência de risco da reativação de TB em pacientes que utilizem estas medicações. Este procedimento está previsto na maioria das bulas registradas. Casos omissos: Observar critérios para repetição da investigação (Tabela 1, Recomendação 4).

RECOMENDAÇÃO 3:

Este consenso recomenda que todos os pacientes com indicação de início ou troca da terapia imunossupressora, imunobiológica ou com pequenas moléculas para psoríase e que apresentem ILTB sejam tratados conforme as recomendações do Ministério da Saúde do Brasil (Figura 3). Além disso, caso seja possível, as terapias com medicações anti-TNF devem ser evitadas ou trocadas. Preconiza-se o início do uso de medicamento imunossupressor após 1 mês do início do tratamento de ILTB11.

Justificativa: O tratamento da ILTB, apesar de reduzir, não elimina o risco de TB ativa. Este procedimento está previsto na maioria das bulas registradas.

RECOMENDAÇÃO 4:

Este consenso não recomenda a repetição periódica automática da PT ou do IGRA em pacientes imunossuprimidos com PT ≥ 5 ou que receberam tratamento para ILTB (em qualquer momento da vida) e sem nova exposição (novo contato), bem como de pacientes que já se submeteram ao tratamento completo da TB, conforme recomendações do Ministério da Saúde do Brasil (Tabela 1).

Justificativa: O comportamento da PT e do IGRA em pacientes que utilizam drogas imunossupressoras ou imunomoduladoras é desconhecido. A repetição da investigação da ILTB em pacientes com psoríase imunossuprimidos ou não, deve seguir as recomendações do Ministério da Saúde do Brasil (Tabela 1).

Figura 3: Esquemas de tratamento para infecção latente pelo Mycobacterium tuberculosis aprovadas pelo Ministério da Saúde do Brasil.

Esquema de Tratamento

Medicamentos

Tempo de tratamento / número de doses

Isoniazida(H)b

Isoniazida (H) + Rifapentina (P)b Rifampicina (R)b

6 meses/180 doses diárias 3 meses/12 doses semanais 4 meses/120 doses diárias 9 meses/270 doses diárias

O esquema de 270 doses possui melhor eficácia quando comparado com o esquema de 180 doses.

Tomar 270 doses diárias durante 9 a 12 meses ou 180 doses diárias durante 6 a 9 meses

Fonte: Adaptado de Minisério da Saúde do Brasil, 20223.

Tomar 12 doses semanais durante 12 a 15 semanas

Tomar 120 doses diárias durante 4 a 6 meses.

a6H: seis meses de isoniazida; 9H: nove meses de isoniazida; 3HP: três meses de rifapentina mais isoniazida; 4R: quatro meses de rifampicina.

bIsoniazida (h): disponível em comprimidos de 100mg e 300mg (uso restrito); rifampicina (R): disponível em cápsulas de 300mg; rifapentina (P): disponível em comprimidos de 150mg. Está disponível comprimido rifapentina 300mg + Isoniazida 300mg.

REFERÊNCIAS

1. World Health Organization. Global tuberculosis report 2023 [Internet]. 2023. Available from: https://iris.who.int/.

2. Ministério da Saúde do Brasil. Manual de recomendações para o controle da Tuberculose no Brasil [Internet]. Brasília; 2019. Available from: www.saude.gov.br/

3. Ministério da Saúde do Brasil. Protocolo de vigilância da infecção latente pelo Mycobacterium tuberculosis no Brasil [Internet]. Brasília; 2022. Available from: www.saude.gov.br/svs

4. Lobue P, Menzies D. Treatment of latent tuberculosis infection: An update. Respirology [Internet]. 2010 May 1 [cited 2024 Jun 29];15(4):603–22. Available from: https://onlinelibrary.wiley.com/doi/full/10.1111/j. 1440-1843.2010.01751.x

5. Cline JC, Davis SM. Risks of infection or reactivation of tuberculosis associated with chronic corticosteroid therapy. Ann Pharmacother. 1997;31(6):775–6.

6. Brassard P, Lowe AM, Bernatsky S, Kezouh A, Suissa S. Rheumatoid arthritis, its treatments, and the risk of tuberculosis in Quebec, Canada. Arthritis Rheum [Internet]. 2009 Mar 15 [cited 2024 Jun 29];61(3):300–4. Available from: https://pubmed.ncbi.nlm.nih.gov/19248128/

7. Sánchez-Moya AI, Daudén E. Peripheral lymph node recurrence of tuberculosis after ustekinumab treatment. Arch Dermatol. 2012 Nov;148(11):1332–3.

8. Errichetti E, Piccirillo A. Latent tuberculosis reactivation in a patient with erythrodermic psoriasis under treatment with ustekinumab and a low dose steroid, Despite isoniazid chemoprophylaxis. European Journal of Dermatology. 2014 Jul 1;24(4):508–9.

9. Tsai TF, Chiu HY, Song M, Chan D. A case of latent tuberculosis reactivation in a patient treated with ustekinumab without concomitant isoniazid chemoprophylaxis in the PEARL trial. Br J Dermatol [Internet]. 2013 Feb [cited 2024 Jun 29];168(2):444–6. Available from: https://pubmed.ncbi.nlm.nih.gov/22816505/

10. Torres T, Chiricozzi A, Puig L, Lé AM, Marzano AV, Dapavo P, et al. Treatment of Psoriasis Patients with Latent Tuberculosis Using IL-17 and IL-23 Inhibitors: A Retrospective, Multinational, Multicentre Study. Am J Clin Dermatol. 2024 Mar 1;25(2):333–42.

11. Ministério da Saúde do Brasil SM. Protocolo Clínico e Diretrizes Terapêuticas da Psoríase [Internet]. Protocolo Clínico e Diretrizes Terapêuticas da Psoríase. 2020. 79p p. Available from: http://conitec.gov.br/

12. Bassukas ID, Gaitanis G, Constantopoulos SH. Diagnosis of tuberculosis in patients with psoriasis: the need for a modified approach. Eur Respir J [Internet]. 2011 Jul 1 [cited 2024 Jun 29];38(1):231–2. Available from: https:// pubmed.ncbi.nlm.nih.gov/21719504/

13. Takwoingi Y, Whitworth H, Rees-Roberts M, Badhan A, Partlett C, Green N, et al. Interferon gamma release assays for diagnostic evaluation of active tuberculosis (IDEA): Test accuracy study and economic evaluation. Health Technol Assess (Rockv). 2019 May 29;23(23):1–152.

14. Doan TN, Eisen DP, Rose MT, Slack A, Stearnes G, McBryde ES. Interferon-gamma release assay for the diagnosis of latent tuberculosis infection: A latent-class analysis. PLoS One. 2017 Nov 28;12(11):e0188631.

15. Diel R, Loddenkemper R, Nienhaus A. Predictive value of interferon-γ release assays and tuberculin skin testing for progression from latent TB infection to disease state: a meta-analysis. Chest [Internet]. 2012 [cited 2024 Jun 29];142(1):63–75. Available from: https://pubmed.ncbi.nlm.nih.gov/22490872/

CAPÍTULO 38

GESTAÇÃO E LACTAÇÃO

Luna Azulay-Abulafia1

Aldejane Gurgel de A. Rodrigues 2

A gestação e a lactação são esperadas em pacientes com psoríase, já que em 75% das pacientes, a doença ocorre em idade reprodutiva, antes dos 40 anos.1

O curso da doença na gravidez e no pós-parto é imprevisível. 2 A doença também pode ser um fator de risco para o feto. 3-6 (B)

Cerca de 40 a 60% das pacientes melhoram durante a gravidez, provavelmente pelo fato dos hormônios gravídicos induzirem uma predominância da resposta imunológica Th2. Entretanto, 26,4% das pacientes apresentam piora.4,6,7 (B)

A inflamação sistêmica da psoríase pode impactar a gravidez. Estudos de coorte identificaram vários riscos associado a doença como parto prematuro e baixo peso ao nascer, dependendo da gravidade da doença.8 (B)

Uma doença grave pode ter um impacto negativo tanto na mãe e feto. Isso destaca a importância de medir o risco de tratar ou não tratar a psoríase durante a gravidez. 2

A maior prevalência de fatores de risco para gestação, como diabetes, hipertensão, obesidade e dislipidemia podem prejudicar o desenvolvimento fetal.1,9 (B)

A tomada de decisão no tratamento da gestante requer análise cuidadosa, considerando o benefício materno e a segurança fetal. Por questões éticas estudos controlados excluem gestantes e lactantes, gerando escassez de dados sobre a segurança e eficácia dos tratamentos durante a gestação.10,11

Muitas pacientes em idade reprodutiva, com formas graves da doença, poderão ter necessidade de terapia sistêmica, sendo importante entender como a doença pode ser controlada farmacologicamente durante este período, de acordo com o arsenal disponível, e o impacto destas drogas para a mãe, o feto e o recém-nascido.8

É importante considerar que a partir de 2015 a antiga classificação do FDA em A, B,C,D e X deixou de ser empregada. Para novos medicamentos a partir dessa data existe a exigência de detalhamento em bula com relação aos estudos realizados com relação a gravidez ou registros do ocorrido com relação a mulheres que engravidaram fazendo uso dessas novas terapêuticas.

1. Hospital Universitário Pedro Ernesto - UERJ

Instituto de Dermatologia Prof. R. D. Azulay - Santa Casa RJ

2. Hospital Universitário Osvaldo Cruz - (UPE) - Recife, PE

1. TRATAMENTO TÓPICO

1.1 Emolientes

O seu uso não está associado a riscos conhecidos. Emolientes devem ser aplicados durante a gestação e a lactação, em extensas áreas do corpo, havendo próprios para os mamilos. São preferíveis como veículo, o creme ou o gel, evitando produtos com parafina.1

1.2 Corticoide

1.2.1 - Gestação

Corticoide tópico de baixa a média potência são considerados o tratamento de primeira linha para psoríase na gravidez.3,12,13 (C)

Usados como monoterapia nas formas leves e terapia coadjuvante em formas mais graves.14 (C)

Sua segurança está relacionada a potência do agente, extensão da área tratada, frequência de uso e quantidade aplicada. (C)

O uso semanal de 100g de corticoide de baixa potência ou 50g de corticoide potente não parece ter efeito deletério sobre a gestação.15-17 (C)

Após controle da lesão, recomenda-se interromper o corticóide, ou mudar para uma terapia proativa, mantendo 2 a 3 aplicações por semana, para prevenir a recorrência e minimizar a dose acumulada.8 (C)

1.2.2- Lactação

O aleitamento é permitido com uso de corticoide tópico. Há um relato de hipertensão iatrogênica no lactente, após uso materno de corticoide tópico de alta potência no mamilo. Assim corticoide de alta potência não deve ser usado nessa região. (C)

1.3 Inibidores da calcineurina

1.3.1 – Gestação

Tacrolimo é categoria C pelo FDA18 Pode ocasionalmente ser indicado para tratamento de áreas sensíveis como dobras e face. Usado por via tópica tem absorção sistêmica muito baixa e pode ser usado com cautela em área corporal limitada.19,20

1.3.2- Lactação

A absorção sistêmica de pimecrolimus e tacrolimus tópicos é mínima e a transferência para o leite materno é provavelmente insignificante.

Embora sejam seguros para uso durante a lactação, a aplicação tópica no mamilo permanece contraindicado para prevenir a exposição oral do bebê. 21(D)

1.4 Análogos da vitamina D

1.4.1- Gestação

O uso de calcipotriol em pequenas áreas em quantidade menor de 50g/semana por até 4 semanas é permitido durante a gestação, devendo ser evitado seu uso oclusivo para que não haja absorção sistêmica.15,16 (C)

1.4.2 - Lactação

O uso do calcipotriol durante a lactação é seguro. A absorção sistêmica do calcipotriol tópico é de cerca de 5-6%, sendo improvável que seja transferido em quantidades significativas no leite materno. No entanto, o uso em grandes superfícies corporais pode levar a quantidades excessivas de vitamina D no leite materno, resultando potencialmente em hipervitaminose D.

Caso empregado, a sugestão de experts é de não ultrapassar 25 a 50 gramas por semana, por quatro a cinco semanas. Existe a possibilidade de irritar a pele do neonato.1 (anthralin A aplicação tópica no mamilo permanece contraindicada.21 (D)

A mesma limitação também se aplica à combinação de dipropionato de betametasona e calcipotriol.8

1.5 Retinoides tópicos

O tazaroteno, não disponível no Brasil, é contraindicado na gestação pelo potencial risco de teratogenicidade.22 Classificado como categoria X pelo FDA.

1.6 Ácido salicílico

1.6.1- Gestação

O ácido salicílico aumenta a penetração de outros ativos. Se empregado em concentração elevada, em grandes áreas ou sob oclusão, pode causar toxidade sistêmica, decorrente da sua absorção.23 (C)

Uma quantidade moderada (até 25%) do medicamento aplicado pode ser absorvido podendo causar efeitos deletérios ao feto.

Seu uso não está recomendado durante a gestação.

1.6.2 - Lactação

É improvável que o ácido salicílico seja transferido para o leite materno. Aplicação em áreas que não entrarão em contato direto com a pele ou boca do bebê é considerado segura.21 (C)

1.7 Derivados do alcatrão

1.7.1 - Gestação

Segundo alguns experts, liquor carbonis detergens (LCD) pode ser empregado em concentração menor do que 5%, e quantidade menor do que 10g/dia, evitando-se o primeiro trimestre.16 (D)

Embora não existam relatos em humanos de risco de malformação congênita maior do que na população geral, estudos em animais demonstraram que a exposição materna a altas doses resultou em aumento da mortalidade perinatal, risco de fissura palatinas e hipoplasia pulmonar. 24,25 (C)

Assim o uso de coaltar deve ser evitado na gravidez. 15

1.7.2- Lactação

Existe a hipótese de que o coaltar possa ser transferido para o bebê através do contato da pele com pele ou da pele com a boca do lactente, já que na urina deste foi encontrado metabolito do tópico. É sugerido que mulheres evitem o uso de coaltar enquanto estiverem amamentando.

Um grupo de experts sugere que o liquor carbonis detergens poderia ser usado em baixas concentrações, tal como 5%. Considerar que o produto pode ser irritante para a pele do neonato. (D)

2.TRATAMENTO SISTÊMICO

2.1 Metotrexato

2.1.1- Gestação

Classe X pelo FDA, sendo contraindicado seu uso durante a gravidez, pelo efeito abortivo, teratogênico e causador de morte fetal. 26,27

Há relatos de múltiplas malformações em casos de exposição inadvertida durante a gravidez.28- 34 (C)

É também contraindicado em quem planeja engravidar. Foi demonstrada presença da droga no fígado até quatro meses após o seu uso,35-37 devendo ser interrompido 12 semanas antes da concepção. Paciente em idade reprodutiva deve ser aconselhada a utilizar método contraceptivo eficaz. (C)

Estudos desenvolvidos em animais revelaram que metotrexato pode causar distúrbios na espermatogênese, tais como modificações cromossômicas e mudanças na mobilidade de esperma. Esses dados levaram à inserção de uma recomendação de interromper o medicamento em homens 3 meses antes da concepção (National Psoriasis Foundation Consensus Conference 2009).

2.1.2 - Lactação

O metabólito ativo do metotrexato é detectável no leite materno, e embora o nível máximo de metotrexato medido no leite materno seja baixo quando comparado com o soro materno, cerca de 3% do nível sérico da mãe, o medicamento é retido nos tecidos durante meses, podendo resultar em acumulação tóxica secundário à função renal imatura. A Academia Americana de Pediatria classifica o metotrexato como citotóxico, podendo interferir com o metabolismo celular do neonato. Consequentemente, o metotrexato está contra-indicado durante a lactação. (C)

2.2 Acitretina

2.2.1 - Gestação

Droga classe X pelo FDA, contraindicada na gravidez. A acitretina pode ser reesterificada em etretinato, especialmente se houver ingestão alcoólica. Este tem uma meia-vida de eliminação mais longa, por isto a contracepção deve ser garantida por, no mínimo, dois anos após o término do tratamento.16,37,38,39

Exposição materna à droga pode causar a Síndrome Retinoide caracterizada por malformações fetais diversas.16,20 (C)

2.2.2 – Lactação

Dificilmente haverá o caso de início de acitretina durante a lactação já que essa medicação está proibida na gravidez. Foi descrito excreção mínima no leite materno. Cerca de 1,5% da dose materna é excretada no leite humano. Não há relatos de toxicidade neonatal nessas circunstâncias. No entanto é sugerido que seu uso deva ser evitado durante a lactação uma vez que a imaturidade renal e hepática dos bebês pode não conseguir eliminar o medicamento, permitindo que ele atinja níveis inseguros.21 (C)

Curiosamente, a Academia Americana de Pediatria sugere que seu uso é compatível com a amamentação.2 A opinião de experts é que níveis baixos de acitretina não devem ser tóxicos para o neonato. Dados limitados mostram que uma dose de 0,65mg/kg dia, produzem um nível de 1% no leite materno.1(D)

2.3 Ciclosporina

2.3.1 - Gestação

Droga categoria C, amplamente usada em grávidas transplantadas. Uma meta-análise de 15 estudos (seis com grupos controle de transplante sem uso de ciclosporina) não mostrou aumento significativo na incidência de malformações congênitas, embora prematuridade e baixo peso ao nascer sejam mais comuns do que na população em geral.1,13,35,40-42 (A)

Ainda se debate sobre o possível impacto da ciclosporina no sistema imune fetal. Em neonatos expostos a droga, os níveis de imunoglobulinas e resposta à vacina da hepatite B não diferiram de controles.42 (C)

Utilizada no tratamento da psoríase pustulosa da gravidez. 43 a ciclosporina é considerada como uma escolha viável de terapia sistêmica para a gestante com psoríase grave.41 (C)

ALGORITMO DE TRATAMENTO DA SOCIEDADE BRASILEIRA DE DERMATOLOGIA

Devido ao aumento do metabolismo e do volume plasmático na gestante, os níveis sanguíneos de ciclosporina são inferiores na gravidez o que implica em ocasionais ajustes de dose.41

A hipertensão arterial é um efeito colateral que pode ocorrer, agravando eventualmente a hipertensão gravídica16 (C)

2.3.2 – Lactação

Níveis variáveis de ciclosporina foram relatados no leite materno. Nos casos em que a mãe usou durante a gravidez e a lactação resultando em nível sérico elevado na criança, a droga foi interrompida, apesar de não ter consequência aparente para o bebê.

Relatos de 7 lactentes, filhos de mães transplantadas renais em uso de ciclosporina aparentemente tiveram níveis séricos indetectáveis do medicamento, e não desenvolveram nefrotoxicidade nem outros efeitos colaterais. Assim, os autores concluem que transplantadas renais podem amamentar. (C)

A Academia Americana de Pediatria considera a ciclosporina citotóxica, com potencial risco de imunossupressão e carcinogênese e sugere que seu uso seja evitado. Em contraste, as diretrizes do American College of Rheumatology (ACR) em 2020 referem a ciclosporina como compatível com a lactação. Quando a mãe decide amamentar, recomenda-se monitorar os níveis plasmáticos do bebê e sinais de toxicidade, como edema, tremor, hirsutismo, hipertensão e convulsão. 21 (D)

2.4 FOTOTERAPIA

2.4.1 - Gestação

UVB de banda estreita (NB-UVB) é considerado tratamento de primeira linha quando uma abordagem sistêmica é necessária, durante a gestação.

Não há relato de anomalias fetais ou partos prematuros associados ao tratamento com NB-UVB. No entanto, devido à possível fotodegeneração do ácido fólico com diminuição da concentração sérica de folato com exposição à luz UV, com aumento no risco de defeitos do tubo neural fetal, os níveis de ácido fólico devem ser monitorados, com recomendação de suplementação de 5mg /dia de ácido fólico nas pacientes gestantes em fototerapia. 1,3,41-43 (C)

É interessante observar que a fototerapia com UVB pode piorar o melasma. Devem ser tomadas medidas rigorosas de proteção da face.

Psoraleno tem um risco teórico de efeitos teratogênicos e mutagênicos. Por esta razão, PUVA deve ser evitado durante a gravidez.

2.4.2 – Lactação

A fototerapia com UVB é compatível com a lactação. Com relação à PUVA com psoraleno tópico não se conhece sobre a sua absorção sistêmica.

O psoraleno oral está contraindicada durante a lactação, pensando no seu efeito fotossensibilizante, já que haverá entrada no leite materno.

Entretanto, para um grupo de experts poderia ser empregada desde que existisse o intervalo de 5 horas após a última dose do psoraleno oral. (D)

2.5. IMUNOBIOLÓGICOS

2.5.1 - Gestação

Faltam informações sobre a segurança do uso dos imunobiológicos na gestação, uma vez que por razões éticas estas pacientes são excluídas dos estudos clínicos. Os dados disponíveis na literatura têm como base relatos de casos, opiniões de experts, estudos retrospectivos e dados de vigilância publicados. 44-47 (C)

A maior parte das informações vem exposição fetal inadvertida ao tratamento para psoríase em mulheres que não sabiam da gravidez. Uma vez que os biológicos são transportados através da placenta a partir do segundo e terceiro trimestres, a teratogenicidade é considerada improvável já que a exposição do feto ocorre mais tardiamente.

Apesar do risco de viés que esses registros possam sofrer e da ausência de ensaios clínicos bem controlados, uma quantidade crescente da literatura sugere que agentes biológicos podem ser usados para o tratamento da psoríase durante a gravidez.

A transferência de anticorpos IgG para o feto tem início no segundo trimestre pela ligação aos receptores Fc da placenta. Nem todos os anticorpos monoclonais têm a mesma afinidade para ligação a estes receptores. IgG1 (adalimumabe, infliximabe, secuquinumabe, ustequinumabe, guselcumabe, rizanquizumabe, tildraquizumabe e bimequizumabe) é considerado o subtipo mais facilmente transportado, seguido por IgG4 (ixequizumabe), IgG3 e IgG2 (brodalumabe). As exceções incluem o etanercepte, uma proteína de fusão com baixa afinidade, e o certolizumabe pegol, um anticorpo IgG1 humano peguilado com transferência placentária reduzida ou inexistente devido à ausência de um receptor Fc.48 Entretanto, em 2024, publicação faz ressalvas com relação ao uso do certolizumabe tendo sido relatados casos de parto cesáreo, diabetes gestacional, aborto, morte fetal, síndrome de distress fetal, pré-eclampsia e descolamento prematuro de placenta.49 (C)

1. INIBIDORES DO FATOR DE NECROSE TUMORAL (TNFa)

A maioria dos dados sobre o uso de anti TNFa na gravidez vêm da reumatologia e da gastroenterologia.

Mais de 1.000 gestações em uso de adalimumabe já foram documentadas na literatura, sem relatos de teratogenicidade. Seu uso durante a gestação é possível, desde que haja absoluta indicação.

Relatos de uso do etanercepte e infliximabe e adalimumabe não encontraram diferenças substanciais no número de abortos espontâneos ou defeitos congênitos quando comparados com a população geral. Assim, esses medicamentos são considerados categoria B pelo FDA. O uso de produtos biológicos contendo Fc (incluindo etanercepte, adalimumabe) durante o terceiro trimestre não é recomendado. (C)

O recém-nascido é considerado imunocomprometido pelo período de seis meses, excluindo-se o uso de vacinas vivas, a menos que o agente biológico tenha sido suspenso no início da gravidez. Observação válida também para o certolizumabe como precaução.

2. ANTI IL 12/23

Ustequinumabe é considerado categoria B pelo FDA. Estudos em animais não demonstram evidências de toxicidade ou teratogenicidade. Em relato de 29 gestantes expostas ao ustequinumabe, não foi referido teratogenicidade. Como precaução, entretanto, dado ao pouco número de casos, se orienta que quando possível, seu uso seja evitado.50 (C)

Pode ser transferido para o feto a partir do final do segundo trimestre, portanto a vacinação com vírus vivo também está contraindicada nos fetos expostos após este período.

3. ANTI IL17

Coorte com acompanhamento de 238 pacientes gravidas, tratadas com Anti IL 17 para psoríase, artrite psoriática e espondilite anquilosante não demonstrou risco para o feto, com a taxa de aborto espontâneo ou malformação fetal comparável a população geral.

A base de dados de segurança global da própria industria, com relação ao uso de secuquinumabe permitiu a análise dos resultados de vigilância pós comercialização das gestações com exposição materna ou paterna ao secuquinumabe. Houve 292 gestações relatadas e nenhum caso de aborto ou malformação congênita foi identificado. Da mesma forma, os resultados de 58 gestações expostas ao ixequizumabe não mostraram diferenças quando comparados com dados epidemiológicos dos EUA na Avaliação e Registro Longitudinal de Psoríase (PSOLAR).

Teoricamente, o ixequizumabe, que é um IGg4, cruza menos a barreira placentária do que que os outros imunobiológicos que tem na sua estrutura uma IgG1. Estudos em animais, mostrou que o ixequizumabe atravessa a barreira placentária, com nível sanguíneo até seis meses na prole.15

No entanto, pelos relatos limitados de exposição até o momento, e a escassez de dados, por prudência, o tratamento com esses agentes biológicos deve ser evitado durante a gravidez.51 (C)

4. ANTI IL- 23

Com relação aos medicamentos biológicos mais recentes não há evidências de uso de Anti IL23 na gestação. Seu uso não é recomendado pela limitação de evidências.

Pelas informações dos fabricantes a gravidez deve ser evitada por 17 semanas após o tratamento com tildraquizumabe, por 12 semanas com guselcumabe e por 21 semanas com risanquizumabe.

2.5.2 – Lactação

Com relação a amamentação, sabe-se que a transferência de imunoglobulina G (IgG) para o leite humano é significativa nos primeiros 4 dias pós-parto e mínimo depois. Inibidores de TNF-α têm elevado peso molecular (PM), diminuindo a probabilidade de excreção significativa no leite materno. Certolizumabe pegol estava ausente ou foi encontrado em quantidades insignificantes no leite materno. Etanercepte, golimumabe e adalimumabe são minimamente excretados no leite materno. Por outro lado, o infliximabe foi detectado no leite materno em maiores quantidades.

A principal preocupação relativa ao uso durante a lactação gira em torno da potencial imunossupressão de bebês expostos. Entretanto não foi observado aumento da taxa de infecção nesses bebês cujas mães fizeram uso de qualquer um desses agentes durante o aleitamento, tornando o emprego destas drogas compatíveis com a amamentação. (C)

Do ponto de vista da segurança, a maioria dos medicamentos biológicos pode ser utilizada com segurança para tratar pacientes do sexo feminino com psoríase que também estão amamentando, uma vez que estas drogas são desnaturadas no trato gastrointestinal do bebê. (C)

Embora a absorção pelo trato gastrointestinal do infante seja pequena, se recomenda evitar vacinação com vírus vivo, por até 6 meses após a medicação ser descontinuada. (C)

Existem poucos casos relatados de uso do ustequinumabe durante aleitamento. Há relatos da presença da substância no leite materno em pacientes com doença inflamatória intestinal. Risco de infecção foi semelhante, comparando bebês expostos a controles em um grande banco de dados retrospectivo. Seu uso durante aleitamento é provavelmente seguro. (C)

Considera-se que os anti IL-17, secuquinumabe, ixequizumabe e brodalumabe, como os demais biológicos, também sejam minimamente absorvidos, devido ao seu alto peso molecular, além da provável destruição no trato gastrointestinal do bebê. Algumas diretrizes de especialistas recomendam a interrupção durante a lactação, mas seu uso é provavelmente seguro durante a amamentação de bebês a termo saudáveis. (C)

Da mesma forma guselcumabe e risanquizumabe são grandes moléculas de proteína e portanto, é pouco provável que sejam transferidos em quantidades significativas para o leite materno. Bebês expostos demonstraram taxas de infecção semelhantes em comparação com controles não expostos, e consenso de especialistas consideram que o emprego desses agentes durante a lactação sejam provavelmente seguros. (C)

Em suma, na lactação, o uso da fototerapia com UVB, é a forma mais segura. Metotrexato, acitretina, ciclosporina e o psoraleno (PUVA) são contraindicados. Imunobiológicos aparentemente podem ser usados requerendo controle rigoroso tanto da lactante quanto do lactente. (C)

Recomendação

O tratamento da paciente gestante deve levar em consideração o risco da própria doença e a segurança do concepto. Preferencialmente, a psoríase deve estar controlada ou em remissão antes da concepção, para minimizar possíveis problemas durante a gravidez. Sabemos que isso nem sempre é possível. As decisões compartidas entre médico e paciente são caminhos a serem seguidos.

REFERÊNCIAS

1. Ruiz V, Manubens E, Puig L. Psoriasis in pregnancy: a review (I). Actas Dermosifiliogr [Internet]. 2014 Oct;105(8):734–43. Available from: http://www.ncbi.nlm.nih.gov/pubmed/24182657

2. Seeger JD, Lanza LL, West W a, Fernandez C, Rivero E. Pregnancy and Pregnancy Outcome among Women with Inflammatory Skin Diseases. Dermatology [Internet]. 2007;214(1):32–9. Available from: https://www.karger. com/Article/FullText/96910

3. Raychaudhuri SP, Navare T, Gross J, Raychaudhuri SK. Clinical course of psoriasis during pregnancy. Int J Dermatol [Internet]. 2003 Jul [cited 2016 Nov 20];42(7):518–20. Available from: http://www.ncbi.nlm.nih.gov/ pubmed/12839599

4. Boyd AS, Morris LF, Phillips CM, Menter MA. Psoriasis and pregnancy: hormone and immune system interaction. Int J Dermatol [Internet]. 1996 Mar [cited 2016 Nov 20];35(3):169–72. Available from: http://www.ncbi.nlm. nih.gov/pubmed/8655230

5. Murase JE, Chan KK, Garite TJ, Cooper DM, Weinstein GD. Hormonal effect on psoriasis in pregnancy and post partum. Arch Dermatol [Internet]. 2005 May 1 [cited 2016 Nov 20];141(5):601–6. Available from: http://archderm.jamanetwork.com/article.aspx?doi=10.1001/archderm.141.5.601

6. Boyd AS, Menter A. Erythrodermic psoriasis. Precipitating factors, course, and prognosis in 50 patients. J Am Acad Dermatol [Internet]. 1989 Nov [cited 2016 Nov 19];21(5 Pt 1):985–91. Available from: http://www.ncbi. nlm.nih.gov/pubmed/2530253

7. Oumeish OY, Al-Fouzan A-WS. Miscellaneous diseases affected by pregnancy. Clin Dermatol [Internet]. 2006 Mar [cited 2016 Nov 19];24(2):113–7. Available from: http://linkinghub.elsevier.com/retrieve/pii/ S0738081X05001239

8. Landau JL, Moody MN, Kazakevich N, Goldberg LH. Psoriasis and the pregnant woman: what are the key considerations? Skin Therapy Lett [Internet]. 2011 Oct;16(9):1–3. Available from: http://www.ncbi.nlm.nih.gov/ pubmed/22089504

9. Sasseville D. Dermatological Therapy during pregnancy and lactation. In: Harap M WR, editor. Skin Changes and Disease in Pregnancy. New York: Marcel Dekker; 1996. p. 249–329.

10. Arnone M, Takahashi MDF, de Carvalho AVE, Bernardo WM, Bressan AL, Ramos AMC, et al. Diagnostic and therapeutic guidelines for plaque psoriasis – Brazilian society of dermatology. An Bras Dermatol. 2019;94(2):76–107.

11. Bae Y-SSC, Van Voorhees AS, Hsu S, Korman NJ, Lebwohl MG, Young M, et al. Review of treatment options for psoriasis in pregnant or lactating women: from the Medical Board of the National Psoriasis Foundation. J Am Acad Dermatol [Internet]. 2012 Sep;67(3):459–77. Available from: http://dx.doi.org/10.1016/j.jaad.2011.07.039

12. Takahashi, MD. Romiti R. Consenso Brasileiro de Psoríase. Guias de Avaliação e Tratamento. 2nd ed. Takahashi MRR, editor. Consenso Brasileiro de Psoríase. Guias de Avaliação e Tratamento. Rio de Janeiro: Sociedade Brasileira de Dermatologia; 2012.

13. Vena GA, Cassano N, Bellia G, Colombo D. Psoriasis in pregnancy: challenges and solutions. Psoriasis Targets Ther. 2015;83.

14. Rademaker M, Agnew K, Andrews M, Armour K, Baker C, Foley P, et al. Psoriasis in those planning a family, pregnant or breast-feeding. The Australasian Psoriasis Collaboration. Australas J Dermatol [Internet]. 2018 May 1 [cited 2020 Mar 19];59(2):86–100. Available from: http://www.ncbi.nlm.nih.gov/pubmed/28543445

15. Chi C-C, Mayon-White RT, Wojnarowska FT. Safety of topical corticosteroids in pregnancy: a population-based cohort study. J Invest Dermatol [Internet]. 2011 Apr;131(4):884–91. Available from: http://www.ncbi.nlm.nih. gov/pubmed/21191410

16. Babalola O, Strober BE. Management of psoriasis in pregnancy. Dermatol Ther [Internet]. 2013 Jul;26(4):285–92. Available from: http://www.ncbi.nlm.nih.gov/entrez/query.fcgi?cmd=Retrieve&db=PubMed&dopt=Citation&list_uids=10564317

17. Draelos Z, Nayak A, Pariser D, Shupack JL, Chon K, Abrams B, et al. Pharmacokinetics of topical calcineurin inhibitors in adult atopic dermatitis: a randomized, investigator-blind comparison. J Am Acad Dermatol [Internet]. 2005 Oct;53(4):602–9. Available from: http://www.ncbi.nlm.nih.gov/pubmed/16198779

18. Lam J, Polifka JE, Dohil MA. Safety of dermatologic drugs used in pregnant patients with psoriasis and other inflammatory skin diseases. J Am Acad Dermatol [Internet]. 2008 Aug [cited 2016 Nov 20];59(2):295–315. Available from: http://www.ncbi.nlm.nih.gov/pubmed/18410980

19. Kainz A, Harabacz I, Cowlrick IS, Gadgil SD, Hagiwara D. Review of the course and outcome of 100 pregnancies in 84 women treated with tacrolimus. Transplantation [Internet]. 2000 Dec 27;70(12):1718–21. Available from: http://www.ncbi.nlm.nih.gov/pubmed/11152103

20. Jain AB, Reyes J, Marcos A, Mazariegos G, Eghtesad B, Fontes PA, et al. Pregnancy after liver transplantation with tacrolimus immunosuppression: a single center’s experience update at 13 years. Transplantation [Internet]. 2003 Sep 15;76(5):827–32. Available from: http://www.ncbi.nlm.nih.gov/pubmed/14501862

21. Ruiz V, Manubens E, Puig L. Psoriasis In Pregnancy: A Review (II). Actas Dermo-Sifiliográficas (English Ed [Internet]. 2014;105(9):813–21. Available from: http://www.sciencedirect.com/science/article/pii/ S1578219014002443

22. Shaikh A, Kulkarni M. Drugs in pregnancy and lactation. Int J Basic Clin Pharmacol [Internet]. 2013;2(2):130. Available from: http://www.ijbcp.com/index.php/ijbcp/article/view/1224

23. Goldberg LD. Transmission of a vitamin-D metabolite in breast milk. Lancet (London, England) [Internet]. 1972 Dec 9;2(7789):1258–9. Available from: http://www.ncbi.nlm.nih.gov/pubmed/4117755

24. Hoffman MB, Farhangian M, Feldman SR. Psoriasis during pregnancy: characteristics and important management recommendations. Expert Rev Clin Immunol [Internet]. 2015 Jun;11(6):709–20. Available from: http:// www.ncbi.nlm.nih.gov/pubmed/25873365

25. Hoffman MB, Farhangian M, Feldman SR, Hoffman MB, Farhangian M, Feldman SR, et al. Psoriasis during pregnancy : characteristics and important management recommendations Psoriasis during pregnancy : characteristics and important management recommendations. Expert Rev Clin Immunol. 2016;8409(February):709–20.

26. Franssen ME, van der Wilt GJ, de Jong PC, Bos RP, Arnold WP. A retrospective study of the teratogenicity of dermatological coal tar products. Acta Derm Venereol [Internet]. 1999 Sep;79(5):390–1. Available from: http://www. ncbi.nlm.nih.gov/pubmed/10494722

27. Butler DC, Heller MM, Murase JE. Safety of dermatologic medications in pregnancy and lactation Part II. Lactation. J Am Acad Dermatol [Internet]. 2014 Mar;70(3):401.e1-401.e14. Available from: http://www.ncbi.nlm. nih.gov/pubmed/24528912

28. Hyoun SC, Običan SG, Scialli AR. Teratogen update: methotrexate. Birth Defects Res A Clin Mol Teratol [Internet]. 2012 Apr;94(4):187–207. Available from: http://www.ncbi.nlm.nih.gov/pubmed/22434686

29. Kozlowski RD, Steinbrunner J V, MacKenzie AH, Clough JD, Wilke WS, Segal AM. Outcome of first-trimester exposure to low-dose methotrexate in eight patients with rheumatic disease. Am J Med [Internet]. 1990 Jun;88(6):589–92. Available from: http://www.ncbi.nlm.nih.gov/pubmed/2189302

30. Feldkamp M, Carey JC. Clinical teratology counseling and consultation case report: low dose methotrexate exposure in the early weeks of pregnancy. Teratology [Internet]. 1993 Jun;47(6):533–9. Available from: http://www. ncbi.nlm.nih.gov/pubmed/8367826

31. Nguyen C, Duhl AJ, Escallon CS, Blakemore KJ. Multiple anomalies in a fetus exposed to low-dose methotrexate in the first trimester. Obstet Gynecol [Internet]. 2002 Apr;99(4):599–602. Available from: http://www.ncbi.nlm. nih.gov/pubmed/12039119

32. Bangsgaard N, Rørbye C, Skov L. Treating Psoriasis During Pregnancy: Safety and Efficacy of Treatments. Am J Clin Dermatol [Internet]. 2015 Oct;16(5):389–98. Available from: http://www.ncbi.nlm.nih.gov/pubmed/26149091

33. Murase JE, Heller MM, Butler DC. Safety of dermatologic medications in pregnancy and lactation: Part I. Pregnancy. J Am Acad Dermatol [Internet]. 2014 Mar;70(3):401.e1-14; quiz 415. Available from: http://www.ncbi. nlm.nih.gov/pubmed/24528911

34. Yiu ZZN, Warren RB, Mrowietz U, Griffiths CEM. Safety of conventional systemic therapies for psoriasis on reproductive potential and outcomes. J Dermatolog Treat [Internet]. 2015;26(4):329–34. Available from: http:// www.ncbi.nlm.nih.gov/pubmed/25424052

35. Lebwohl M. A clinician’s paradigm in the treatment of psoriasis. J Am Acad Dermatol [Internet]. 2005 Jul [cited 2013 Jun 9];53(1 Suppl 1):S59-69. Available from: http://www.ncbi.nlm.nih.gov/pubmed/15968265

36. Guillonneau M, Jacqz-Aigrain E. [Teratogenic effects of vitamin A and its derivates]. Arch Pediatr [Internet]. 1997 Sep;4(9):867–74. Available from: http://www.ncbi.nlm.nih.gov/pubmed/9345570

37. Brown SM, Aljefri K, Waas R, Hampton P. Systemic medications used in treatment of common dermatological conditions: safety profile with respect to pregnancy, breast feeding and content in seminal fluid. J Dermatolog Treat [Internet]. 2019 Feb;30(1):2–18. Available from: http://www.ncbi.nlm.nih.gov/pubmed/28092212

38. Babalola O, Strober BE. Management of psoriasis in pregnancy. Dermatol Ther [Internet]. 2013 Jul;26(4):285–92. Available from: http://www.ncbi.nlm.nih.gov/entrez/query.fcgi?cmd=Retrieve&db=PubMed&dopt=Citation&list_uids=10564317

39. Levy RA. O uso de drogas anti-reumáticas na gravidez. Rev Bras Reumatol [Internet]. 2005 Jun;45(3):124–33. Available from: http://www.scielo.br/scielo.php?script=sci_arttext&pid=S0482-50042005000300007&lng=pt&nrm=iso&tlng=pt

40. Paziana K, Del Monaco M, Cardonick E, Moritz M, Keller M, Smith B, et al. Ciclosporin use during pregnancy. Drug Saf [Internet]. 2013 May;36(5):279–94. Available from: http://www.ncbi.nlm.nih.gov/pubmed/23516008

41. El-Saie LT, Rabie AR, Kamel MI, Seddeik AK, Elsaie ML. Effect of narrowband ultraviolet B phototherapy on serum folic acid levels in patients with psoriasis. Lasers Med Sci [Internet]. 2011 Jul;26(4):481–5. Available from: http://www.ncbi.nlm.nih.gov/pubmed/21344249

42. Stern RS, Lange R. Outcomes of pregnancies among women and partners of men with a history of exposure to methoxsalen photochemotherapy (PUVA) for the treatment of psoriasis. Arch Dermatol [Internet]. 1991 Mar [cited 2016 Nov 20];127(3):347–50. Available from: http://www.ncbi.nlm.nih.gov/pubmed/1998364

43. Gunnarskog JG, Källén AJ, Lindelöf BG, Sigurgeirsson B. Psoralen photochemotherapy (PUVA) and pregnancy. Arch Dermatol [Internet]. 1993 Mar;129(3):320–3. Available from: http://www.ncbi.nlm.nih.gov/pubmed/7772086

44 . Sánchez-García, V.; Hernández-Quiles, R.; de-Miguel-Balsa, E.; Giménez-Richarte, Á.; Ramos-Rincón, J.M.; Belinchón-Romero, I. Exposure to biologic therapy before and during pregnancy in patients with psoriasis: Systematic review and meta-analysis. Journal of the European Academy of Dermatology and Venereology; 37 (10): 1971-1990

45. Pottinger E, Woolf RT, Exton LS, Burden AD, Nelson-Piercy C, Smith CH. Exposure to biological therapies during conception and pregnancy: a systematic review. Br J Dermatol [Internet]. 2018;178(1):95–102. Available from: http://www.ncbi.nlm.nih.gov/pubmed/28718898

46. Azulay-abulafia, Luna; Felix PAO et al. Immunobiologics in pregnancy: case reports from Latin America. J Eur Acad Dermatol Venereol [Internet]. 2019 Apr;33 Suppl 3:18. Available from: http://www.ncbi.nlm.nih.gov/pubmed/31020711

47. Rustin M. Long-term safety of biologics in the treatment of moderate-to-severe plaque psoriasis: review of current data. Br J Dermatol. 2012;167(Suppl 3):3–11.

48. Mariette X, Förger F, Abraham B, Flynn AD, Moltó A, Flipo RM, et al. Lack of placental transfer of certolizumab pegol during pregnancy: Results from CRIB, a prospective, postmarketing, pharmacokinetic study. Ann Rheum Dis. 2018;77(2):228–33

49. Gaio M, Vastarella MG, Sullo MG ,Scavone C, Riccardi C, Campitiello MR, Sportiello L, Rafaniello C. Pregnancy Recommendations Solely Based on Preclinical Evidence Should Be Integrated with Real-World Evidence: A Disproportionality Analysis of Certolizumab and Other TNF-Alpha Inhibitors Used in Pregnant Patients with Psoriasis. . Pharmaceuticals 2024,17, 904. https://doi.org/10.3390/

50. Da Rocha K, Piccinin MC, Kalache LF, Reichert-Faria A, Silva De Castro CC. Pregnancy during Ustekinumab Treatment for Severe Psoriasis. Dermatology. 2015;231(2):103–4.

51. Warren RBB, Reich K, Langley RGG, Strober B, Gladman D, Deodhar A, et al. Secukinumab in pregnancy: outcomes in psoriasis, psoriatic arthritis and ankylosing spondylitis from the global safety database. Br J Dermatol [Internet]. 2018 Nov 1 [cited 2020 Mar 21];179(5):1205–7. Available from: http://doi.wiley.com/10.1111/ bjd.16901

CAPÍTULO 39

PSORÍASE NA INFÂNCIA E ADOLESCÊNCIA

Juliana Catucci Boza1

Renata Rodrigues 2

Aproximadamente um terço dos casos de psoríase tem início na infância.1,2,3 Uma vez que é considerada uma condição sistêmica com impacto significativo na qualidade de vida (QoL), é essencial uma abordagem abrangente e precoce, eficaz não apenas no controle dos sintomas da doença, mas também com capacidade de mitigar as potenciais comorbidades e o impacto psicológico e social, assim como os potenciais efeitos adversos das terapias a longo prazo.4,5

A psoríase em placas é a forma mais comum na infância, embora outras apresentações como a gutata, a inversa, a periorificial, a palmoplantar e a ungueal também sejam observadas. A forma pustulosa e a eritrodérmica são menos frequentes.6,7 As placas geralmente são menores e menos espessas que nos adultos e o prurido pode ocorrer em até 80% dos casos.8,9

O diagnóstico é usualmente clínico e os principais fatores desencadeantes na infância são infecção, estresse e trauma físico. História familiar de psoríase é frequente.6,10 A artrite psoriásica (PsA) em crianças, com prevalência estimada de 0,7%, apresenta dois picos de incidência: entre 2 e 3 anos e entre 10 e 12 anos de idade. Em crianças mais jovens, é comum a oligoartrite assimétrica, enquanto entesite e envolvimento axial são mais frequentes em crianças mais velhas. As alterações inflamatórias articulares na PsA pediátrica podem preceder as lesões na pele em 2 a 3 anos.

Crianças e adolescentes com psoríase têm alta prevalência de síndrome metabólica e apresentam um risco aumentado para hipertensão, obesidade, hiperlipidemia, diabetes e doença inflamatória intestinal.5,9,11 Transtornos psiquiátricos, como ansiedade e depressão, podem ocorrer em 20% a 30% dessa população, o que resulta em um impacto significativo na QoL dos pacientes e seus familiares.7,9

TRATAMENTO

Para definição da gravidade da doença, além da extensão, deve ser avaliada a topografia e QoL dos pacientes. São utilizados BSA e PASI, sendo considerada grave quando os escores são maiores do que 10 ou quando há acometimento de áreas visíveis ou de difícil tratamento como unhas e região genital.1 A QoL deve ser avaliada pelo CDLQI (Children’s Dermatology Life Quality Index), validado para a idade entre 4 e 16 anos.9,12

TRATAMENTO TÓPICO

O uso de hidratantes, sabonetes e shampoos apropriados faz parte do manejo, juntamente com a abordagem farmacológica.9 Corticosteróides tópicos, inibidores da calcineurina e análogos da vitamina D podem ser utilizados em pequenas áreas, ou ainda como adjuvantes do tratamento sistêmico e na fase de manutenção 13

1. Hospital de Clínicas de Porto Alegre (UFRGS) e Hospital Moinhos de Vento - Porto Alegre, RS

2. Hospital Universitário Lauro Wanderley; Universidade Federal da Paraíba (HULW-UFPB) - João Pessoa, PB

ALGORITMO DE TRATAMENTO DA SOCIEDADE BRASILEIRA DE DERMATOLOGIA

FOTOTERAPIA

A fototerapia com ultravioleta B de faixa estreita (UVB-NB) é recomendada usualmente acima dos 7 anos e tem uma taxa de resposta média próxima a 50%, não tendo sido evidenciado aumento do risco de neoplasias, nessa população.9

TRATAMENTOS SISTÊMICOS

Dos tratamentos sistêmicos convencionais, o metotrexato (0.2-0.7 mg/kg por semana) vem sendo usado há muitas décadas, com perfil de eficácia e segurança conhecidos.1,14 (B) A ciclosporina (2-5 mg/kg/dia) é indicada para o controle rápido das lesões tanto na forma em placas, quanto pustulosa ou eritrodérmica, sendo considerada medicação de resgate.1 (B) A acitretina (0,1-1 mg/kg/dia) tem evidências de uso na forma gutata, pustulosa e palmoplantar. (B) Os efeitos adversos mais comuns são mucocutâneos, porém, a medicação está associada a alterações esqueléticas e ao risco de teratogenicidade.9

Os imunobiológicos (Tabela 1), cada vez mais, têm garantido respostas rápidas e sustentadas, além de um perfil de segurança bastante favorável, o que vem mudando consideravelmente o manejo da psoríase em crianças e adolescentes. 9,16-20 (A)

TABELA 1: IMUNOBIOLÓGICOS NO TRATAMENTO DA PSORÍASE EM CRIANÇAS E ADOLESCENTES.

Imunobiológico

Etanercepte

Ustequinumabe

Secuquinumabe

Ixequizumabe

Dose

0.8 mg/kg 1 vez por semana

Máximo: 50 mg/semana

< 60 kg: 0.75 mg/kg

≥60 a ≤100 kg: 45 mg

>100 kg: 90 mg

Nas semanas 0, 4 e após a cada 12 semanas.

<25kg: 75mg

25 a <50kg: 75mg

≥50kg:150mg

Nas semanas 0, 1, 2, 3 e 4 e após, a cada 4 semanas).

160mg na semana 0 e após, 80 mg a cada 4 semanas.

REFERÊNCIAS

Idade de início

6 anos

6 anos

6 anos

6 anos com peso maior que 50 Kg

1. Menter A, Cordoro KM, Davis DMR, Kroshinsky D, Paller AS, Armstrong AW, et al. Joint American Academy of Dermatology National Psoriasis Foundation guidelines of care for the management and treatment of psoriasis in pediatric patients. J Am Acad Dermatol. 2020;82(1):161–201.

2. Hebert AA, Browning J, Kwong PC, Duarte A, Price HN, Siegfried E. Diagnosis and Management of Pediatric Psoriasis: An Overview for Pediatricians. Journal of drugs in dermatology. 2023 Jul 1;22(8):742–53.

3. Kim HO, Kang SY, Kim JC, Park CW, Chung BY. Pediatric Psoriasis: From New Insights into Pathogenesis to Updates on Treatment. Biomedicines. 2021 Aug 2;9(8):940

4. Diotallevi F, Simonetti O, Rizzetto G, Molinelli E, Radi G, Offidani A. Biological Treatments for Pediatric Psoriasis: State of the Art and Future Perspectives. International Journal of Molecular Sciences. 2022 Sep 22;23(19):11128

5. Ruggiero A, Portarapillo A, Megna M, Patruno C, Napolitano M. Management Strategies for Pediatric Moderate-to-Severe Plaque Psoriasis: Spotlight on Biologics. Pediatric health, medicine and therapeutics. 2023 Nov 1;Volume 14:435–51

6. Katakam BK, Munisamy M, Rao TN, Chiramel MJ, Panda M, Gupta S, et al. Recommendations for management of childhood psoriasis. Indian Dermatol Online J 2021;12:S71-85;

7. Morita A, Saeki H. Pediatric psoriasis: Understanding pathological conditions and advances in treatment. Journal of dermatology. 2023 Dec 17;51(2):185–95.

8. Alexander KC Leung, Barankin B, Lam JM, Kin Fon Leong. Childhood guttate psoriasis: an updated review. Drugs in context. 2023 Oct 23;12:1–20.

9. Peris K, Fortina AB, Bianchi L, Fabbrocini G, Gisondi P, Balato A, et al. Update on the Management of Pediatric Psoriasis: An Italian Consensus. Dermatology and Therapy. 2022 Jul 1;12(8):1753–75.

10. Branisteanu D, Georgescu S, Serban I, Pinzariu A, Boda D, Maranduca M, et al. Management of psoriasis in children (Review). Experimental and Therapeutic Medicine. 2021 Oct 11;22(6)

11. Szczegielniak M, Lesiak A, Narbutt J. Psoriasis in the pediatric population: comorbidities with psoriasis. Forum Dermatologicum. 2023 Sep 29;9(3):90–8

12. Ornelas J, Cordoro KM. Clinical Decisions in Pediatric Psoriasis: A Practical Approach to Systemic Therapy. Dermatol Clin. 2022 Apr;40(2):145-166.

13. Lie E, Choi M, Wang SP, Eichenfield LF. Topical Management of Pediatric Psoriasis: A Review of New Developments and Existing Therapies. Paediatr Drugs. 2024; 26 (1): 9-18.

14. Siegfried EC, Arkin LM, Chiu YE, Hebert AA, Callen JP, Castelo-Soccio L, Co DO, Cordoro KM, Curran ML, Dalrymple AM, Flohr C, Gordon KB, Hanna D, Irvine AD, Kim S, Kirkorian AY, Lara-Corrales I, Lindstrom J, Paller AS, Reyes M, Begolka WS, Tom WL, Van Voorhees AS, Vleugels RA, Lee LW, Davies OMT, Brandling-Bennett HA. Methotrexate for inflammatory skin disease in pediatric patients: Consensus treatment guidelines. Pediatr Dermatol. 2023 Sep-Oct;40(5):789-808.

15. Sun HY, Phan K, Paller AS, Sebaratnam DF. Biologics for pediatric psoriasis: A systematic review and meta-analysis. Pediatr Dermatol. 2022 Jan;39(1):42-48.

16. Wang WM, Jin HZ. Biologics in pediatric psoriasis. J Dermatol. 2023 Apr;50(4):415-421.

17. Paller AS, Seyger MMB, Alejandro Magariños G, Bagel J, Pinter A, Cather J, et al. Efficacy and safety of ixekizumab in a phase III, randomized, double-blind, placebo-controlled study in paediatric patients with moderate-to-severe plaque psoriasis (IXORAPEDS). Br J Dermatol. 2020;183(2):231–41.

18. Hebert AA, Browning J, Kwong PC, Duarte AM, Price HN, Siegfried E. Managing pediatric psoriasis: update on treatments and challenges-a review. J Dermatolog Treat. 2022; 33(5):2433-2442.

19. Philipp S, Menter A, Nikkels AF, Barber K, Landells I, Eichenfeld LF, et al. Ustekinumab for the treatment of moderate-to-severe plaque psoriasis in paediatric patients (≥ 6 to < 12 years of age): efficacy, safety, pharmacokinetic and biomarker results from the open-label CADMUS Jr study. Br J Dermatol. 2020;183(4):664–72

20. Sticherling M, McPherson T, de Lucas Laguna R, Costanzo A, Reed C, Artime E, Robert C, Lucas J, Schuster C, Mahé E. Patient Characteristics and Treatment Patterns in European Pediatric Patients with Psoriasis: A Real-World, Cross-Sectional Study. Dermatol Ther (Heidelb). 2022 Aug;12(8):1793-1808.

CAPÍTULO 40

PSORÍASE PUSTULOSA GENERALIZADA

Marcelo Arnone1

Maria Denise Fonseca Takahashi2

A psoríase pustulosa generalizada (PPG) von Zumbusch é uma dematose pustulosa rara, frequentemente associada à sintomatologia sistêmica, podendo levar a morte nos casos de maior gravidade. 1,2

Clinicamente se manisfesta como um quadro pustuloso eruptivo, com tendência a rápida disseminação de pústulas estéreis e não-foliculares que com a evolução podem formar lagos de pús. A evolução ocorre em surtos de número e grau extremamente variáveis. 3,4 Durante o surto, a presença de sintomatologia sistêmica é comum podendo ocorrer taquicardia, febre alta, mal estar, queda do estado geral e, mais raramente, mialgia, poliartralgia e artrite. Alterações laboratoriais como leucocitose, linfopenia, elevação das provas inflamatórias (VHS e PCR), hipoproteinemia, hipocalcemia, elevação de uréia e creatinina e alteração de enzimas hepáticas ocorrem em graus variados.4

O desencadeamento dos surtos pode estar relacionado à infecções, gestação, uso prévio de corticosteroide sistêmico e outras medicações, vacinas ou mesmo ocorrer na ausência de fatores identificáveis.2 A ocorrência de surtos de PPG também é relatada como efeito paradoxal ao uso de anti-TNFs e ustequinumabe.

A realização de biopsia e exame histopatológico bem como a imunoflurescência direta devem sempre ser considerados para a elucidação diagnóstica, principalmente durante o primeiro surto da doença. Os principais diagnósticos diferenciais incluem a pustulose exantemática generalizada aguda (PEGA), a pustulose subcórnea de Sneddon e Wilkinson, o pênfigo por IgA, infecções de pele como escabiose, candidíase e dermatofitoses, e, nos casos de início precoce, as síndromes DIRA e DITRA.3

Testes genéticos são importantes para a elucidação de diferentes formas de PPG e determinar estratégias de tratamento.

O manejo adequado da PPG inclui avaliação clínica e laboratorial detalhada, e internação hospitalar nos casos de maior gravidade.3,4

Serão apresentados os tratamentos utilizados no tratamento da PPG, embora apenas a acitretina e o espesolimabe são aprovados no Brasil.5,6

A acitretina, retinóide de uso oral, teve sua eficácia na PPG demonstrada em estudos epidemiológicos retrospectivos, nos quais foi considerada o tratamento sistêmico mais efetivo.7-9 (C) A eficácia do metotrexato na PPG foi evidenciada em dois estudos retrospectivos, demonstrando eficácia entre 70 e 80 % dos pacientes tratados, no entanto não é uma boa opção para tratamento do surto agudo de PPG pelo seu início de ação lento.10,11 (C) As evidências que sustentam o uso da Ciclosporina são em sua grande parte provenientes de relatos de caso(12) e um estudo retrospectivo realizado no Japão que demonstrou eficácia em cerca de 70% dos pacientes tratados.10 (C)

1. Departamento de Dermatologia da Faculdade de Medicina da Universidade de São Paulo (FMUSP) - São Paulo, SP

2. Departamento de Dermatologia do Hospital das Clínicas da Faculdade de Medicina da Universidade de São Paulo, São Paulo, SP

ALGORITMO DE TRATAMENTO DA SOCIEDADE BRASILEIRA DE DERMATOLOGIA

Diferentes classes de biológicos apresentam evidência de eficácia na PPG, no entanto, deve ser lembrado que podem ser responsáveis pelo desencadeamento de surtos de psoríase pustulosa generalizada aguda, considerados como reação paradoxal.10,13,14

A evidência para recomendação do uso de infliximabe no tratamento da psoríase pustulosa generalizada vem de relatos de caso, séries de casos e um estudo em pacientes japoneses que incluiu 7 pacientes com PPG, sendo eficaz em 70% dos casos tratados. 12,15-17 (C) O adalimumabe foi o primeiro anti-TNF alfa avaliado em ensaio clínico, demostrando eficácia, com a remissão completa em 16 semanas em 70% dos pacientes tratados.17,18 (C) O etanercepte é o anti-TNF alfa com menor evidência no tratamento da psoriase pustulosa generalizada, com descrição de sucesso terapêutico em relatos de casos e estudos retrospectivos.13,17 (D) O certolizumabe pegol teve sua eficácia avaliada em ensaio clinico que incluiu pacientes adultos com psoríase pustulosa generalizada e psoríase eritrodérmica. Dos 7 pacientes incluídos com PPG, 6 tiveram obtiveram resposta “melhora” ou “remissão” no escore CGI-I (Clinical Global Impression of Improvement) na semana 16, com manutenção da resposta em 52 semanas.17,19 (C) O ustequinumbe, anticorpo monoclonal anti IL-12 / IL-23, teve sua eficácia foi demonstrada em relatos de casos e estudos retrospectivos que evidenciaram sucesso terapêutico.12,17,20,21 (D) Os anti IL-17 vem apresentando resultados promissores no tratamento da PPG.2 Nos últimos anos foram realizados estudos abertos com secuquinumabe, brodalumabe e ixequizumabe mostrando taxas de eficácia em torno de 80 (17,22-25). (C) Os resultados iniciais promissores com os anti IL-17 motivaram a avaliação do Anti IL-23, que também bloqueia o eixo IL-23 / Th17, no tratamento da PPG. Em estudo aberto com guselcumabe, foram tratados 10 pacientes com PPG, sendo observadas taxas de sucesso de 50% em 1 semana, e 100% em 52 semanas para os 8 pacientes que concluíram o estudo.17,26 (C) O risanquizumabe também demonstrou eficácia em estudos retrospectivos.17 (C)

As citocinas da família da IL-1, em particular a IL-36, vem sendo consideradas citocinas com papel chave na imunopatogenia da PPG.2,4 o que tem motivado os pesquisadores a avaliarem terapias que tem essas citocinas como alvo. Relatos de caso com anakinra (antagonista do receptor de IL-1) demonstraram resultados variáveis.2,27-29 Casos de sucesso terapêutico com gevoquizumabe e canaquinumabe (anticorpos monoclonais anti-IL-1 beta) também foram relatados na literatura.17,29,30 (C)

Terapias que tem como alvo o receptor da IL-36 (IL-36R) ligam-se a esse receptor bloqueando a via de sinalização de IL-36, considerada a principal via inflamatória na imunopatogênese da PPG.2,4 O espesolimabe, anticorpo monoclonal contra o receptor da IL36, foi avaliado para uso endovenoso no controle do surto de PPG em ensaio clínico randomizado, placebocontrolado, obtendo-se taxas de sub-escore de pustulização de zero (“sem pústulas visíveis”) na semana 1 em 54% dos pacientes tratados contra 6% do grupo placebo. (A) A eficácia do espesolimabe subcutâneo na prevenção de novos surtos foi avaliada em um estudo multicêntrico, randomizado, placebo-controlado, e os resultados evidenciaram superioridade em relação ao placebo, com significante redução no risco de novo surto agudo de PPG nos pacientes que receberam espesolimabe 300 mg subcutâneo a cada 4 semanas quando comparado ao placebo(A). O imsidolimabe, anticorpo monoclonal que inibe a função do receptor de IL-36, está atualmente em fase de desenvolvimento, e os resultados iniciais mostraram eficácia no controle dos surtos pustulosos de PPG.17,33 (C)

A raridade da PPG e sua evolução característica em surtos dificulta a execução de ensaios clínicos randomizados, tornando assim difícil a elaboração de esquemas de tratamentos padronizados e algoritmos de tratamento como os disponíveis para a psoríase em placas.2,4 Perspectivas futuras de emprego da terapia alvo no manejo da PPG são otimistas com a identificação de novos alvos para a terapia biológica, que estão em curso graças aos avanços do conhecimento da imunopatogenia ocorrido nos últimos anos.

REFERÊNCIAS

1. Navarini AA, Burden AD, Capon F, Mrowietz U, Puig L, Köks S, et al. ERASPEN Network. European consensus statement on phenotypes of pustular psoriasis. J Eur Acad Dermatol Venereol. 2017;31(11):1792-1799.

2. Gooderham MJ, Van Voorhees AS, Lebwohl MG. An update on generalized pustular psoriasis. Expert Rev Clin Immunol. 2019;15(9):907-919

3. Fujita H, Gooderham M, Romiti R. Diagnosis of generalized pustular psoriasis. Am J Clin Dermatol. 2022; 23(Suppl 1): 31–38.

4. Bachelez H. Pustular Psoriasis: The Dawn of a New Era. Acta Derm Venereol. 2020;100(3):adv00034.

5. Bula da Acitretina, disponível em: https://consultas.anvisa.gov.br/#/bulario/q/?nomeProduto=Acitretina (utimo acesso em 12/08/2024).

6. Bula do Espesolimabe, disponível em: https://consultas.anvisa.gov.br/#/bulario/q/?nomeProduto=SPEVIGO (ultimo acesso em 12/08/2024).

7. Zhou LL, Georgakopoulos JR, Ighani A, Yeung J. Systemic Monotherapy Treatments for Generalized Pustular Psoriasis: A Systematic Review. J Cutan Med Surg. 2018;22(6):591-601.

8. Augey F, Renaudier P, Nicolas JF. Generalized pustular psoriasis (Zumbusch): a French epidemiological survey. Eur J Dermatol. 2006;16(6):669-673.

9. Choon SE, Lai NM, Mohammad NA, et al. Clinical profile, morbidity, and outcome of adult-onset generalized pustular psoriasis: analysis of 102 cases seen in a tertiary hospital in Johor, Malaysia. Int J Dermatol. 2014;53(6):676-684.

10. Ozawa A, Ohkido M, Haruki Y, Kobayashi H, Ohkawara A, Ohno Y, et al. Treatments of generalized pustular psoriasis: a multicenter study in Japan, J Dermatol. 1999; 26(3):141-9.

11. Haustein UF, Rytter M, Methotrexate in psoriasis: 26 years’ experience with low-dose long-term treatment. J Eur Acad Dermatol Venereol 14(5) (2000) 382-8.

12. Kearns DG, Chat VS, Zang PD, Han G, Wu JJ. Review of treatments for generalized pustular psoriasis. J Dermatolog Treat. 2020;15:1-3

13. Robinson A, Van Voorhees AS, Hsu S, Korman NJ, Lebwohl MG, Bebo BF Jr,et al. Treatment of pustular psoriasis: from the Medical Board of the National Psoriasis Foundation. J Am Acad Dermatol. 2012; 67(2):279-88.

14. Dai Y-X, Chen -C-C Flare-up of pustular psoriasis after ustekinumab therapy: case report and literature review. Dermatol Sin. 2018;36:222–225.

15. Boehner A, Navarini AA, Eyerich K. Generalized pustular psoriasis - a model disease for specific targeted immunotherapy, systematic review. Exp Dermatol. 2018;27:1067–1077.

16. Torii H, Nakagawa H, Japanese Infliximab Study Investigators. Long-term study of infliximab in Japanese patients with plaque psoriasis, psoriatic arthritis, pustular psoriasis and psoriatic erythroderma. J Dermatol 2011; 38: 321–334.

17. Puig L, Fujita H, Thaçi D, Zheng M, Hernandez Daly AC, Leonardi C, Lebwohl MG, Barker J. Current Treatments for Generalized Pustular Psoriasis: A Narrative Summary of a Systematic Literature Search. Dermatol Ther (Heidelb). 2024 Aug 1. doi: 10.1007/s13555-024-01230-z. Epub ahead of print.

18. Morita A, Yamazaki F, Matsuyama T, Takahashi K, Arai S, Asahina A, et al. Adalimumab treatment in Japanese patients with generalized pustular psoriasis: Results of an open-label phase 3 study. J Dermatol. 2018; 45(12):1371-1380.

19. Okubo Y, Umezawa Y, Sakurai S, Hoshii N, Nakagawa H. Efficacy and Safety of Certolizumab Pegol in Japanese Patients with Generalized Pustular Psoriasis and Erythrodermic Psoriasis: 52-Week Results. Dermatol Ther (Heidelb). 2022 Jun;12(6):1397-1415.

20. Arakawa A, Ruzicka T, Prinz JC. Therapeutic efficacy of interleukin 12/interleukin 23 blockade in generalized pustular psoriasis regardless of IL36RN mutation status. JAMA Dermatol. 2016;152(7):825-828.

21. Kromer C, Loewe E, Schaarschmidt ML, et al. Drug survival in the treatment of generalized pustular psoriasis: a retrospective multicenter study. Dermatol Ther. 2021;34(2): e14814.

22. Imafuku S, Honma M, Okubo Y, Komine M, Ohtsuki M, Morita A, et al. Efficacy and safety of secukinumab in patients with generalized pustular psoriasis: A 52-week analysis from phase III open-label multicenter Japanese study. J Dermatol. 2016;43(9):1011-7.

23. Yamasaki K, Nakagawa H, Kubo Y, et al. Efficacy and safety of brodalumab in patients with generalized pustular psoriasis and psoriatic erythroderma: results from a 52-week, open-label study. Br J Dermatol. 2017;176(3):741–751.

24. Saeki H, Nakagawa H, Ishii T, et al. Efficacy and safety of open-label ixekizumab treatment in Japanese patients with moderate-to-severe plaque psoriasis, erythrodermic psoriasis and generalized pustular psoriasis. J Eur Acad Dermatol Venereol. 2015;29(6):1148–1155.

25. Saeki H, Nakagawa H, Nakajo K, Ishii T, Morisaki Y, Aoki T, et al. Japanese Ixekizumab Study Group. Efficacy and safety of ixekizumab treatment for Japanese patients with moderate to severe plaque psoriasis, erythrodermic psoriasis and generalized pustular psoriasis: Results from a 52-week, open-label, phase 3 study (UNCOVER-J). J Dermatol. 2017;44(4):355-362.

26. Sano S, Kubo H, Morishima H, Goto R, Zheng R, Nakagawa H. Guselkumab, a human interleukin-23 monoclonal antibody in Japanese patients with generalized pustular psoriasis and erythrodermic psoriasis: Efficacy and safety analyses of a 52-week, phase 3, multicenter, open-label study. J Dermatol. 2018;45(5):529-539.

27. Viguier M, Guigue P, Pages C, et al. Successful treatment of generalized pustular psoriasis with the interleukin-1-receptor antagonist Anakinra: lack of correlation with IL1RN mutations. Ann Intern Med. 2010;153(1):66–67.

28. Huffmeier U, Watzold M, Mohr J, et al. Successful therapy with anakinra in a patient with generalized pustular psoriasis carrying IL36RN mutations. Br J Dermatol. 2014;170(1):202–204.

29. Skendros P, Papagoras C, Lefaki I, et al. Successful response in a case of severe pustular psoriasis after interleukin-1beta inhibition. Br J Dermatol. 2017;176(1):212–215.

30. Mansouri B, Richards L, Menter A. Treatment of two patients with generalized pustular psoriasis with the interleukin-1beta inhibitor gevokizumab. Br J Dermatol. 2015;173(1):239–241

31. Choon SE, Lebwohl MG, Marrakchi S, Burden AD, Tsai TF, Morita A, Navarini AA, Zheng M, Xu J, Turki H, Rajeswari S, Deng H, Tetzlaff K, Thoma C, Bachelez H. Study protocol of the global Effisayil 1 Phase II, multicentre, randomised, double-blind, placebo-controlled trial of spesolimab in patients with generalized pustular psoriasis presenting with an acute flare. BMJ Open. 2021 Mar 30;11(3):e043666.

32. Morita A, Strober B, Burden AD, Choon SE, Anadkat MJ, Marrakchi S, Tsai TF, Gordon KB, Thaçi D, Zheng M, Hu N, Haeufel T, Thoma C, Lebwohl MG. Efficacy and safety of subcutaneous spesolimab for the prevention of generalised pustular psoriasis flares (Effisayil 2): an international, multicentre, randomised, placebo-controlled trial. Lancet. 2023 Oct 28;402(10412):1541-1551.

33. Bachelez H, Choon S-E, Marrakchi S, et al. Inhibition of the interleukin-36 pathway for the treatment of generalized pustular psoriasis. N Engl J Med. 2019;380(10):981–983.

CONSENSO BRASILEIRO DE PSORÍASE 2024

ALGORITMO DE TRATAMENTO DA SOCIEDADE BRASILEIRA DE DERMATOLOGIA

CAPÍTULO 41

PSORÍASE ERITRODÉRMICA

Paulo Eduardo de Sá Gonçalves1

Juliana Viana Pinheiro Teixeira1

A psoríase eritrodérmica caracteriza-se por eritema e descamação generalizada, acometendo 80% a 90% da superfície corporal, com predomínio nos homens de 2 a 4 : 1 em relação às mulheres e maior prevalência por volta dos 52 anos de idade. Tem um importante potencial de gravidade, devido à associação com distúrbios hidroeletrolíticos, perdas protéicas e ao maior risco de infecções bacterianas. 1

A sua imunopatogênese ainda não é totalmente compreendida, ocorrendo um aumento da resposta Th2, uma elevação dos níveis séricos de IgE e níveis mais elevados de IL-4 e IL-13, supondo uma sobreposição com o fenótipo imunológico da dermatite atópica. 2 entanto, um estudo recente revelou uma possível ação do fator de necrose tumoral que pode desempenhar um papel tanto na psoríase eritrodérmica (PE) quanto na psoríase vulgar. 3 (B)

Geralmente, a psoríase eritrodérmica (PE) desenvolve-se em indivíduos com doença psoriásica mal controlada, no entanto vários fatores como consumo de álcool, infecção sistêmica, estresse físico ou emocional, uso de medicamentos como antimaláricos, lítio, interferon ou retirada abrupta de medicamentos sistêmicos, como corticóides, ciclosporina e metotrexato podem desencadear o quadro. 2, 3, 4, 5 (B)

Predominam o eritema e a descamação, havendo pouca ou nenhuma infiltração, podendo vir ou não acompanhado de exsudação. O prurido é variável, muitas vezes moderado a grave. Linfadenopatia generalizada, edema de membros inferiores, taquicardia, hipertermia ou hipotermia, podem significar um maior risco à vida. 6 (B) Assim, deve-se avaliar, além do estado geral, os exames complementares . Se ainda persistir dúvida quanto a etiologia, realizar biópsia de pele em 2 ou 3 sítios distintos. 7 (B)

Portanto, requer uma abordagem eficaz e rápida, devido ao extenso envolvimento cutâneo, sintomas sistêmicos como febre, prurido, astenia, artralgia, linfadenopatia e distúrbios eletrolíticos séricos como hipocalemia, hipocalcemia, hiponatremia e hipofosfatemia.3 Os primeiros passos no tratamento da (PE) são a correção de quaisquer desequilíbrios de fluidos, eletrólitos e proteínas, medidas profiláticas para proteger contra a hipotermia e a identificação e tratamento de quaisquer infecções secundárias. 8 (B)

No diagnóstico diferencial, temos: pitiríase rubra pilar, dermatite atópica, dermatite seborréica, dermatite de contato, farmacodermias, linfomas cutâneos, paraneoplasia, dermatite de contato, pênfigo foliáceo e infecção por HTLV 1. 1, 9 (C)

Em relação ao tratamento, a ciclosporina é atualmente o tratamento de primeira linha para a psoríase eritrodérmica. 7, 10 (B) Vários relatos de casos e estudos revelaram a eficácia da ciclosporina para PE. A dosagem relatada de ciclosporina variou de 1,5 a 5 mg/kg/ dia. 10 (B)

1. Centro de Dermatologia Dona Libânia - Fortaleza, CE

O uso de corticosteroides sistêmicos é controverso, devido ao risco de efeito rebote. Preconiza-se a administração de drogas de ação rápida, como a ciclosporina e o infliximabe. 1, 9, 11 (C)

A acitretina apresenta bons resultados, mas em um período de 30 a 90 dias, o que pode não ser tolerável frente ao quadro clínico dos pacientes mais graves. O metotrexato da mesma forma, pode ser uma alternativa, mas também apresenta um início de ação mais lenta do que a ciclosporina ou biológicos. 1, 9, 11 (C)

Sendo assim, a ciclosporina (4–5 mg/kg/dia) e o infliximabe (5mg/kg) são os medicamentos mais recomendados no tratamento da psoríase eritrodérmica, devido ao rápido início de ação. 1, 9, 11 (C)

Uma revisão retrospectiva de prontuários de cinco pacientes pediátricos demonstrou que, após uma média de 7,9 semanas de tratamento com metotrexato (0,2-0,4 mg/kg semanalmente), foi alcançada uma depuração de 75% em todos os pacientes. Depois que o controle da doença foi alcançado, o metotrexato foi reduzido gradualmente em 2,5 mg a cada semana. Todos os pacientes tiveram recidiva no período de acompanhamento de 28 semanas, com um intervalo médio sem doença de 15,5 semanas (variação de 14,4 a 16,8 semanas). 8 (B)

O uso de corticóides sistêmicos não é recomendado nos consensos, porém na pratica é de certa forma comum o seu uso. A exacerbação do estado eritrodérmico após a retirada ou redução do corticosteróide sistêmico ja foi bem documentada, 12, 13 (B) mas uma coorte 1.970 pacientes, a taxa de exacerbações de psoríase durante ou nos meses imediatamente seguintes à administração de corticosteróides sistêmicos foi muito baixa, e as taxas de exacerbações graves de psoríase, incluindo psoríase eritrodérmica e pustulosa, foram extremamente baixas. 13 (B) Na prática, o uso do corticoide pode ser reservado nos casos de pacientes com PE grave, combinado com agentes imunossupressores tradicionais para casos agudos que não são acessíveis ou contra-indicados a produtos biológicos ou ciclosporina. Não há descrito dose ideal e a duração do uso sistêmico de corticosteroides. A transição e/ou sobreposição para um regime de corticosteroides não sistêmicos deve ser iniciada assim que a crise aguda estiver controlada, de preferência, com um medicamento biológico de início rápido, como o inibidor de IL-17, deve ser administrado para prevenir o rebote/aumento da psoríase após a retirada do corticosteroide. Contudo, a redução gradual dos corticosteróides pode ser necessária se forem utilizados agentes orais convencionais ou fototerapia. 12 (B)

A fototerapia não deve ser utilizada para o tratamento da psoríase eritrodérmica, uma vez que a radiação UV pode ser a causa da eritrodermia, 4,12 (B) mas a mesma ainda pode ser considerada como uma das opções de tratamento para casos de PE estáveis e de longo prazo. Alguns casos relataram fototerapia como adjuvante no tratamento para PE. Pang et al relataram um caso com fototerapia como terapia adjuvante que era refratário à acitretina. 12 (B)

Os resultados favoráveis com os biológicos no manejo da psoríase em placa abrem uma possibilidade terapêutica para a psoríase eritrodermica (PE). 3,12,14 (B) No entanto, as evidências que apoiam a eficácia dos produtos biológicos no tratamento da PE estão em relatos de casos e séries de casos, com poucos dados a respeito de seguimento a longo prazo. Nos ensaios pivotais de produtos biológicos para a psoríase, os casos com PE atuais ou mesmo anteriores foram excluídos do estudo. 12, 14 (B) Alem disso, importante destacar que foram relatados alguns casos de PE paradoxal durante o uso de produtos biológicos para psoríase ou outras doenças. 3 (B)

Agentes anti-TNF, podem ser combinados com agentes imunossupressores tradicionais para melhor eficácia, enquanto agentes anti-IL12/23 e agentes anti-IL17 são geralmente administrados como monoterapia para PE. Em particular, os agentes anti-IL17 podem controlar os sintomas da PE dentro de semanas, o que pode ser considerado em pacientes que necessitam de controle rápido. 12 (B)

Estudos comparativos sobre diferentes produtos biológicos são escassos, sendo necessários estudos comparativos para apontar qual produto biológico deve ser usado para o paciente certo no momento certo. 3 (B)

REFERÊNCIAS

1. Ferreira ACAF, Anjos FSA, Yoshino PM, Hall LS, Pinto SCC, Lima RB. Psoríase Eritrodérmica: relato de caso e revisão bibliográfica. Rev Medicina. 2014;47(2):185-93.

2. Shao S, Wang G, Maverakis E, Gudjonsson JE. Targeted treatment for erythrodermic psoriasis: rationale and recent advances. Drugs. 2020;80(6):525–534.

3. Potestio E, Camela E, Cacciapuoti S, Fornaro L, Ruggiero A et al. Biologics for the Management of Erythrodermic Psoriasis: An Updated Review. Clinical, Cosmetic and Investigational Dermatology. 2023;16:2045-2069.

4. Ibrahim S, Amer A, Nofal H, Abdellatif A. Practical compendium for psoriasis management. Dermatologic Therapy. 2020;33(2):e13243.

5. Rao S , Bernshteyn M, Sohal R, Proumen R, Goodman A et al. The Management of Erythrodermic Psoriasis Complicated by Cyclosporine. Case Reports in Dermatological Medicine. 2020;8:52154778.

6. Bolognia JL, Schaaffer JV, Cerroni L. Dermatology. 4th Edition. Elsevier Saunders. Philadelphia, 2018.

7. Romiti R. Compêndio de Psoríase. 2 Edição. Elsevier, 2013

8. Reynolds KA, Pithadia DJ, Lee EB, Liao W, Wu JJ. A systematic review of treatment strategies for erythrodermic psoriasis. Journal of Dermatological Treatment. 2019;32(1):49–55.

9. Azulay-Abulafia L, Felix PAO. Atlas de psoríase. Editora Elsevier. Rio de Janeiro, 2014.

10. Khatri A, Eckert D, Oberoi R, Suleiman A, Pang Y, Cheng L, Othman AA. Pharmacokinetics of Risankizumab in Asian Healthy Subjects and Patients With Moderate to Severe Plaque Psoriasis, Generalized Pustular Psoriasis, and Erythrodermic Psoriasis. J Clin Pharmacol. 2019 Dec;59(12):1656-1668.

11. Mumoli N, Vitale J, Gambaccini L, Sabatini S, Brondi B et al. Erythrodermic psoriasis. QJM. 2014;107:315.

12. Lo Y, Tsai TF. Updates on the Treatment of Erythrodermic Psoriasis. Psoriasis: Targets and Therapy 2021;11:59–73.

13. Gregoire ARF, DeRuyter BK, Stratman EJ. Psoriasis Flares Following Systemic Glucocorticoid Exposure in Patients With a History of Psoriasis. JAMA Dermatol. 2021;157(2):1–4.

14. Megna M, Potestio L, Ruggiero A, Cacciapuoti S, Maione F, Tasso M, Caso F, Costa L. JAK Inhibitors in Psoriatic Disease. Clin Cosmet Investig Dermatol. 2023;16:3129-3145.

CAPÍTULO 42

NEOPLASIAS, CIRURGIAS E PROCEDIMENTOS

Lucas Campos Garcia1

Mayra Ianhez2

CIRURGIA

E PSORÍASE

O manejo dos procedimentos cirúrgicos nos portadores de psoríase é situação frequente para dermatologistas e cirurgiões de outras especialidades. Os cuidados pré e pós-operatórios devem ser avaliados criteriosamente, seja pelo risco de agudizações ou, mais comumente, pelo manejo dos tratamentos sistêmicos.1

Apesar da escassa literatura, a realização de cirurgias sobre áreas acometidas por psoríase parece não aumentar o risco de infecções ou prejudicar a cicatrização. Por outro lado, o risco de koebnerização é mais relevante. Ainda assim, não há contraindicação formal à incisão cirúrgica, pois a área de piora costuma ser pequena. Nos casos de psoríase leve, o tratamento tópico poderá ser introduzido logo após a fase inicial da cicatrização. Naqueles sob regime de tratamento sistêmico, as lesões geralmente melhoram assim que o tratamento é reintroduzido. 2 (D)

Nos casos de pacientes em uso de tratamento sistêmico que passarão por cirurgias, as intervenções devem ser classificadas de acordo com seu grau de complexidade em risco baixo, moderado e alto.3 (Tabela 1) Cirurgias de baixo risco não demandam suspensão do tratamento, nem mesmo temporário. Por outro lado, procedimentos de alto risco devem ser realizados após suspensão por 3 a 4 meias-vidas da droga. (Tabela 2) Em teoria, esta recomendação também se aplica para as cirurgias de emergência, porém é pouco factível na prática.3 (D)

Para as cirurgias de risco moderado em uso de medicações imunobiológicas, existem duas vertentes na literatura: autores recomendam a suspensão do tratamento (como realizado nas cirurgias de alto risco)4,5 e outros que recomendam sua manutenção. Esta segunda corrente vem ganhando força à medida que mais dados sobre segurança das drogas são publicados, especialmente quando levamos em conta o risco de agudização pela suspensão.6,7 Casos não haja intercorrências no período de 1 a 2 semanas, a terapia pode ser reintroduzida.3 O acompanhamento pré e pós operatório é a chave da condução bem sucedida.6

1. Hospital das Clínicas da Universidade Federal de Minas Gerais - (UFMG) - Belo Horizonte, MG

2. Universidade Federal de Goiás - (UFG) - Goiânia, GO

CONSENSO BRASILEIRO DE PSORÍASE 2024

ALGORITMO DE TRATAMENTO DA SOCIEDADE BRASILEIRA DE DERMATOLOGIA

TABELA 1: CLASSIFICAÇÃO DAS CIRURGIAS SEGUNDO O RISCO DE COMPLICAÇÕES:

Risco baixo

Cirurgias limpas (dermatológicas, ortopédicas, oftalmológicas)

Procedimentos endoscópicos

Adaptado de Menter, et al, 20195

Risco Moderado Risco alto

Cirurgias com invasão dos tratos respiratórios, intestinais ou urinários (cabeça, pescoço, tórax, abdômen e trato urinário)

Cirurgias de emergência

Cirurgias complicadas e infectadas (cirurgias torácicas, abdominais ou urológicas complicadas e/ou infectadas)

TABELA 2: MEIA-VIDA DOS PRINCIPAIS TRATAMENTOS SISTÊMICOS:

Medicamento Meia-vida em dias

Metotrexato 0,5

Acitretina 4.5

Ciclosporina 0,25

Adalimumabe 14

Etanercepte 3.5

Infliximabe 10

Certolizumabe 14

Ustequinumabe 21

Secuquinumabe 27

Ixekizumabe 13

Brodalumabe 11

Risanquizumabe 11

Guselcumabe 18

Tildraquizumabe 28

Adaptado de Sacchellis, et al, 2020 3

MALIGNIDADES E PSORÍASE

A maioria dos ensaios clínicos excluem pacientes com malignidades, o que dificulta o manejo dessa situação.8 Ao avaliar a incidência de malignidades, uma possível correlação entre psoríase e neoplasias malignas tem sido relatada, especialmente hematológicas e queratinocíticas. (Nível de evidência I).8 Esse risco parece ser maior nos pacientes com psoríase mais grave. (Nível de evidência IV).4 O uso crônico de medicamentos imunobiológicos e terapias clássicas (como metotrexate e acitretina) parece não aumentar esse risco. (Nível de evidência IV).4,8 Teoricamente, a acitretina é a droga mais segura.8 Dentre os imunobiológicos, o ustequinumabe possui estudos mais robustos sobre o perfil de segurança. (Nível de evidência III).4 As

ALGORITMO DE TRATAMENTO DA SOCIEDADE BRASILEIRA DE DERMATOLOGIA

duas exceções são a fototerapia UVA, associada ao câncer de pele não melanoma e a ciclosporina em uso prolongado (mais de 12 meses).9 (D)

Nos pacientes diagnosticados com malignidades no decurso do tratamento, havia a recomendação de suspensão dos imunobiológicos. Estudos mais recentes têm apontado a segurança destas medicações em termos de recidiva do tumor, especialmente dos inibidores de interleucina. Porém, os dados de seguimento a longo prazo ainda são escassos e mais estudos são necessários.3,8

Vale ressaltar, que a suspensão do tratamento da psoríase nos pacientes com malignidades pode levar a um significativo impacto da qualidade de vida.3 Logo, a decisão sobre manutenção ou interrupção do tratamento deve ser individualizada e multidisciplinar.8

PROCEDIMENTOS

ESTÉTICOS E PSORÍASE

Dividimos as orientações quanto às condutas de acordo com cada tipo de procedimento estético mais frequentemente realizado nos consultórios dermatológicos:

Tipos de Tratamentos Estéticos

1. Toxina botulínica: não parece oferecer riscos aos pacientes com psoríase, podendo apresentar benefícios para psoríase em placas10, invertida11 e ungueal. 12 (D)

2. Preenchedores e bioestimuladores de colágeno: podem ser realizados em pacientes com psoríase e artrite psoriásica a critério médico.13 A frequência de complicações de preenchedores em pacientes com doenças autoimunes e imunomediadas é de 8%14, maior que a observada em pacientes hígidos (0,8% a 1%).15 O uso de biológicos não influenciou as complicações de preenchedores.14 (D)

3. Tecnologias: o fenômeno de Koebner pode ocorrer em 11% a 75% dos pacientes.16,17 A acitretina pode piorar a cicatrização e a reepitelização. 18 (D)

Tratamentos para Psoríase e Procedimentos Estéticos

1. Fototerapia: não há dados em relação a procedimentos estéticos, porém a exposição solar pode aumentar o risco de complicações por preenchedores.19 (D)

2. Metotrexato: está associado a um risco aumentado de infecções em pacientes com artrite reumatoide, mas não em outras doenças inflamatórias reumatológicas.20 (A) O metotrexato pode tratar complicações de preenchedores estéticos.21 (D)

3. Biológicos: anti-TNFs têm maior tendência às infecções (especialmente micobactérias, sendo que as não tuberculosas estão associadas a procedimentos injetáveis)22 Inibidores de interleucina não apresentam risco aumentado 14,23 (D)

REFERÊNCIAS

1. Plachouri KM, Georgiou S. Challenges in the treatment of psoriasis with biologics: vaccination, history of malignancy, human immunodeficiency virus (HIV) infection, and pediatric psoriasis. Int J Dermatol. 2019;58(9):1008–13.

2. Saini R, Shupack JL. Psoriasis: To cut or not to cut, what say you? Dermatologic Surgery. 2003 Jul 1;29(7):735–40.

3. Sacchelli L, Magnano M, Loi C, Patrizi A, Bardazzi F. The unforeseen during biotechnological therapy for moderate-to-severe psoriasis: How to manage pregnancy and breastfeeding, infections from Mycobacterium tuberculosis, hepatitis B virus, hepatitis C virus, and HIV, surgery, vaccinations, diagnosis of malignancy, and dose tapering. Dermatol Ther. 2020 May 1;33(3).

4. Elmets CA, Leonardi CL, Davis DMR, Gelfand JM, Lichten J, Mehta NN, et al. Joint AAD-NPF guidelines of care for the management and treatment of psoriasis with awareness and attention to comorbidities. J Am Acad Dermatol. 2019 Apr 1;80(4):1073–113.

5. Menter A, Cordoro KM, Davis DMR, Kroshinsky D, Paller AS, Armstrong AW, et al. Joint American Academy of Dermatology–National Psoriasis Foundation guidelines of care for the management and treatment of psoriasis in pediatric patients. J Am Acad Dermatol. 2020 Jan 1;82(1):161–201.

6. James WA, Rosenberg AL, Wu JJ, Hsu S, Armstrong A, Wallace EB, et al. Executive Summary: From the Medical Board of the National Psoriasis Foundation: Perioperative management of immunomodulatory agents in patients with psoriasis and psoriatic arthritis. J Am Acad Dermatol. 2024 Mar 16

7. Bakkour W, Purssell H, Chinoy H, Griffiths CEM, Warren RB. The risk of post-operative complications in psoriasis and psoriatic arthritis patients on biologic therapy undergoing surgical procedures. J Eur Acad Dermatol Venereol [Internet]. 2016 Jan 1;30(1):86–91.

8. Nast A, Smith C, Spuls PI, Avila Valle G, Bata-Csörgö Z, Boonen H, et al. EuroGuiDerm Guideline on the systemic treatment of Psoriasis vulgaris - Part 2: specific clinical and comorbid situations. J Eur Acad Dermatol Venereol. 2021 Feb 1 [cited 2024 Jul 2];35(2):281–317.

9. Chou YJ, Wu CY, Pan TY, Wu CY, Chang YT. Risk of malignancy in patients with psoriasis receiving systemic medications: A nested case-control study. Dermatol Ther. 2022 Nov 1;35(11).

10. Gilbert E, Ward NL. Efficacy of botulinum neurotoxin type A for treating recalcitrant plaque psoriasis. J Drugs Dermatol. 2014;13:1407-1408.

11. Zanchi M, Favot F, Bizzarini M, Piai M, Donini M, Sedona P. Botulinum toxin type A for the treatment of inverse psoriasis. J Eur Acad Dermatol Venereol. 2008;22:431-436.

12. Juntongjin P, Srisinlapakig S, Nitayavardhana S. Botulinum toxin injection shows promise in nail psoriasis: A comparative randomized controlled trial. JAAD Int. 2024;16:105-111.

13. De Boulle K, Heydenrych I. Patient factors influencing dermal filler complications: prevention, assessment, and treatment. Clin Cosmet Investig Dermatol. 2015;8:205-214.

14. Ianhez M, Luz ARCA, Palermo EC, Miot HA. Dermal filler injections in patients with autoimmune and immune-mediated diseases: a survey with dermatologists. Aesthetic Plast Surg. 2023. [Online ahead of print]

15. Kyriazidis I, Spyropoulou GA, Mandrekas A. Adverse events associated with hyaluronic acid filler injection for non-surgical facial aesthetics: a systematic review of high level of evidence studies. Aesthetic Plast Surg. 2024;48:745-746.

16. Boyd AS, Neldner KH. The isomorphic response of Koebner. Int J Dermatol. 1990;29:401-410.

17. Sagi L, Trau H. The Koebner phenomenon. Clin Dermatol. 2011;29:231-236.

18. Gunes Bilgili S, Calka O, Akdeniz N, Bayram I, Metin A. The effects of retinoids on secondary wound healing: biometrical and histopathological study in rats. J Dermatolog Treat. 2013;24:283-289.

19. Elson ML. Soft tissue augmentation. A review. Dermatol Surg. 1995;13:491.

20. Conway R, Carey JJ. Risk of infection with methotrexate therapy in inflammatory diseases: a systematic review and meta-analysis. J Clin Med. 2018;8:15.

21. Landau M, Silikovich F, Fida M, Cartier H, Kroumpouzos G. Oral methotrexate treatment of delayed-onset inflammatory reactions to dermal fillers. Aesthet Surg J Open Forum. 2024;6:ojae011.

22. Winthrop KL, Chang E, Yamashita S, Iademarco MF, LoBue PA. Nontuberculous mycobacteria infections and anti-tumor necrosis factor-alpha therapy. Emerg Infect Dis. 2009;15:1556-61.

23. Penso L, et al. Association between biologics use and risk of serious infection in patients with psoriasis. JAMA Dermatol. 2021;157:1056-1065.

CAPÍTULO 43

PERSPECTIVAS FUTURAS

Maria de Fátima S. Paim de Oliveira 1

Gleison V. Duarte 2

Em adição a recentes terapias alvo recentemente aprovados e descritos em capítulos anteriores deste consenso (bimequizumabe, brodalumabe, deucravacitinibe, espesolimabe, tildraquizumabe), novas vias fisiopatogênicas tem sido alvo de bloqueio com biológicos e pequenas moléculas.1

No campo das pequenas moléculas destacam-se os inibidores de JAK/TYK2, os inibidores de fosfodiesterase (PDE4) e os antagonistas peptídicos de interleucinas.1-3

A inibição seletiva da PDE4 com apremilaste teve aprovação em diversos países para uso na psoríase e artrite psoriásica. O roflumilast tópico tem sido investigado para psoríase pela sua potente inibição de isoformas de PDE4 mais associadas especificamente à sua fisiopatologia, tal como o orismilast, 39 vezes mais potente na inibição de PDE4-B/D, porém com resultados menos robustos que deucravacitinibe (sem estudo head to head) e com frequências consideráveis de eventos gastrointestinais diversos.2-4

Já o crisaborole tópico tem aprovação para dermatite atópica fora do Brasil a partir de 3 meses de vida. Seu interessante desenho molecular com átomo de boro permite menor peso molecular e maior penetração pela pele, que é inversamente proporcional à espessura da camada córnea. Desta forma, seu uso, off label, tem sido especialmente feito na psoríase facial e invertida.2,3

Estudo de fase 2 com antagonista peptídico oral do receptor da IL-23 (JNJ-77242113), em cinco diferentes doses versus placebo, demonstrou efeito dose dependente no alcance de PASI75 na semana 16, com doses maiores mostrando efeitos comparáveis aos de biológicos injetáveis. O estudo incluiu uma amostra geral de 20% de pacientes com exposição prévia a biológicos e 78% a tratamentos sistêmicos.5 (A)

Outro antagonista peptídico, desta vez diretamente atuando na IL-17, está em estudo clínico. DC-806 foi estudado em 2 doses versus placebo, em estudo com reduzido tamanho amostral.4 (B)

Entre os inibidores JAK, zasocitinibe, antagonista alostérico da TYK2, demonstrou em estudo de fase 2b, alcances de PASI75 em cerca de 2/3 dos pacientes nas maiores doses.6 (B)

1. Dermapp - Clínica de Dermatologia

2. Instituto Bahiano de Imunoterapia (IBIS) - Salvador, BA

Além destes mecanismos, tapinarof, modulador tópico do receptor aryl hidrocarbono, teve aprovação pelo FDA para psoríase no adulto. Tal receptor está relacionado à diferenciação Th17 e Th22. Além disso, tapinarof possui atividade antioxidante e melhora a diferenciação de queratinócitos e, consequentemente, a barreira epidérmica. Foliculite de leve intensidade é descrita em cerca de 20% dos pacientes.7

Dentre os mecanismos biológicos, estão em estudo soneloquimabe (anti-IL17A/F), izokibep (anti-IL17 mimético de baixo peso molecular), miriquizumabe (anti-IL23) e espesolimabe subcutâneo, atuando em vias já atualmente exploradas no arsenal.9,10 (A) Além disso, mecanismos inovadores estão em investigação, atuando em vias que interferem na diferenciação Th17, como preoteína quinase associada 2 (inibidores ROCK2) ou receptores gamma-t órfãos relacionados ao receptor retinóide (RORγt).1

Desta forma, observa-se que o futuro pipeline da psoríase tem se voltado a moléculas orais e tópicas, preenchendo um espaço de necessidades até então não atendidas na terapia da doença.

REFERÊNCIAS

1. Lee HJ, Kim M. Challenges and Future Trends in the Treatment of Psoriasis. Int J Mol Sci. 2023 Aug 28;24(17):13313. doi: 10.3390/ijms241713313. PMID: 37686119; PMCID: PMC10487560.

2. Milakovic M, Gooderham MJ. Phosphodiesterase-4 Inhibition in Psoriasis. Psoriasis (Auckl). 2021 Mar 17;11:2129. doi: 10.2147/PTT.S303634. PMID: 33763335; PMCID: PMC7982714.

3. Crowley EL, Gooderham MJ. Phosphodiesterase-4 Inhibition in the Management of Psoriasis. Pharmaceutics. 2023 Dec 22;16(1):23. doi: 10.3390/pharmaceutics16010023. PMID: 38258034; PMCID: PMC10819567.

4. Warren RB, et al. Presented at the Annual Meeting of the AAD. New Orleans, Louisiana

5. Bissonnette R, Pinter A, Ferris LK, Gerdes S, Rich P, Vender R, Miller M, Shen YK, Kannan A, Li S, DeKlotz C, Papp K. An Oral Interleukin-23-Receptor Antagonist Peptide for Plaque Psoriasis. N Engl J Med. 2024 Feb 8;390(6):510521. doi: 10.1056/NEJMoa2308713. PMID: 38324484.

6. Armstrong AW, et al. Presented at 2023 AAD Annual Meeting, New Orleans LA. Late breaker.

7. Lie E, Choi M, Wang SP, Eichenfield LF. Topical Management of Pediatric Psoriasis: A Review of New Developments and Existing Therapies. Paediatr Drugs. 2024 Jan;26(1):9-18. doi: 10.1007/s40272-023-00592-9. Epub 2023 Oct 17. PMID: 37847480; PMCID: PMC10769900.

8. Kerschbaumer A, Smolen JS, Ferreira RJO, Bertheussen H, Baraliakos X, Aletaha D, McGonagle DG, van der Heijde D, McInnes IB, Esbensen BA, Winthrop KL, Boehncke WH, Schoones JW, Gossec L. Efficacy and safety of pharmacological treatment of psoriatic arthritis: a systematic literature research informing the 2023 update of the EULAR recommendations for the management of psoriatic arthritis. Ann Rheum Dis. 2024 May 15;83(6):760-774. doi: 10.1136/ard-2024-225534. PMID: 38503473; PMCID: PMC11103324.

9. Morita A, Strober B, Burden AD, Choon SE, Anadkat MJ, Marrakchi S, Tsai TF, Gordon KB, Thaçi D, Zheng M, Hu N, Haeufel T, Thoma C, Lebwohl MG. Efficacy and safety of subcutaneous spesolimab for the prevention of generalised pustular psoriasis flares (Effisayil 2): an international, multicentre, randomised, placebo-controlled trial. Lancet. 2023 Oct 28;402(10412):1541-1551. doi: 10.1016/S0140-6736(23)01378-8. Epub 2023 Sep 19. PMID: 37738999.

10. Papp K, Warren RB, Green L, Reich K, Langley RG, Paul C, Asahina A, Johnson L, Arora V, Osuntokun O, Lebwohl M. Safety and efficacy of mirikizumab versus secukinumab and placebo in the treatment of moderate-to-severe plaque psoriasis (OASIS-2): a phase 3, multicentre, randomised, double-blind study. Lancet Rheumatol. 2023 Sep;5(9):e542-e552. doi: 10.1016/S2665-9913(23)00120-0. Epub 2023 Aug 21. PMID: 38251498.

CONSENSO BRASILEIRO DE PSORÍASE 2024

ALGORITMO DE TRATAMENTO DA SOCIEDADE BRASILEIRA DE DERMATOLOGIA

GESTÃO 2023-2024

REALIZAÇ ÃO:

GESTÃO 2023-2024

Turn static files into dynamic content formats.

Create a flipbook
Issuu converts static files into: digital portfolios, online yearbooks, online catalogs, digital photo albums and more. Sign up and create your flipbook.