Runner's World Norge 1/2023

Page 1

(HVOR MYE) BØR VI TØYE?

Finn bærekraftige og riktige sko med RWs skovelger

Styrke og supplerende trening for løperen

Jacob Boutera: Steg for steg mot toppen

ÅTTE VINTERLØP SOM KICKSTARTER SESONGEN 2315 NR 1 FEBRUAR 2023 STYRKE OG ALTERNATIV TRENING / BØR VI TØYE? / DERFOR BØR DU LØPE I TERRENGET / JACOB BOUTERA RUNNER’S WORLD RUNNERSWORLD.NO TIDSAM 5468-01 RETURUKE 15 KR 169
10 GRUNNER TIL HVORFOR DU BØR LØPE I TERRENGET

WAVE Rebellion pro

A new generation of speed and distance

Lofoten etappe for etappe

Stedet

Lofoten, stedet man gjerne uttaler med drømmende lange vokaler, rett og slett fordi det er så himla vakkert. Og vil du ha den vakreste av alle Lofoten-opplevelser, melder du deg selvfølgelig på et løp. Her får du fantastiske stier, majestetiske fjell, uvurderlig utsikt og ikke minst dagslys hele døgnet.

Løpet

Lofoten Stage Run er en nyhet fra The Arctic Triple, som står bak Lofoten Ultra Trail. Tidligere har du kunnet velge mellom distanser fra 12 kilometer til 100 miles – nå kan du også unnagjøre Lofoten i etappe-form. Etappeløpet gir deg det aller beste Norge har å by på: fjorder, fiskevær, strender, fjell, rygger, og selvfølgelig den hyggelige hytteopplevelsen du får når du, i løpet av seks dager og fire etapper, tar deg fra Kjerkefjorden på Moskenesøya i sør, til Svolvær i nord. Velg mellom Expedition Run på 175 kilometer eller Adventure Run på 120 kilometer. Begge distansene inkluderer support og overnatting – alt du trenger å gjøre er å løpe og å nyte. The Arctic Triple Lofoten Ultra Trail arrangeres i år fra 1.–4. juni.

Fotografen

Ian Corless er en fotograf som har spesialisert seg på fotoreportasjer innen skyrunning, ultra-, fjell- og terrengløping. Han er født i Storbritannia, men bor nå i Oslo. www.iancorlessphotography.com @iancorlessphotography

Mer info thearctictriple.no visitlofoten.com

RUNNER´S WORLD 01 – 2023 6 ØYEBLIKKET
01 - 2023 RUNNER´S WORLD 7

Verdens raskeste maraton

Verdensrekorden på maraton for menn er satt i Berlin, av Eliud Kipchoge med 2.01.09. For kvinner ble verdensrekorden løpt i Chicago, av Brigid Kosgei med 2.14.04.

Men det raskeste maratonløpet finner du i Valencia. I desember 2022 var det 372 løpere som løp under 2.30. I Berlin to måneder tidligere var det 173 som snek seg under to og en halv time.

2058 løpere fullførte Chicago Maraton på under tre timer. Nesten dobbelt så mange, nemlig 3918, krysset målstreken i Valencia under drømmegrensa på 3.00. Det tilsvarer 18 % av alle påmeldte i Valencia i 2022.

RUNNER´S WORLD 01 – 2023 8 ØYEBLIKKET
01 - 2023 RUNNER´S WORLD 9

START

12 Leder

Løpeglede med kvalitet.

14 RW-nytt

Småstoff og nyheter.

22 Miljømosjonisten

Thomas Bedin om bærekraftig løping.

26 Ultra uten filter

Simen Holvik om livet som ultraløper.

REPORTASJER

30 Jacob Boutera

Bli kjent med hinderløperen som ofte kun omtales som «treningskameraten til Ingebrigtsen» i norske medier.

36 Gjenfødt til å løpe

Christopher McDougall kommer med oppfølgeren til Born To Run. Vi har tatt en prat med ham om den nye boka.

42 Runa Skrove Falch

Få et innblikk i treningen til løperen som topper maratonstatistikken på kvinnesiden i Norge.

48 RW awards

Vi kårer de beste produktene i løpeverdenen fra året som gikk.

56 Mona Kjeldsberg

Hun står bak løp som Blefjells Beste og Oslo–Bergen Trail. I fjor sommer løp hun Norge på langs på sti.

64 Mål for 2023

Vi har spurt leserne om hva slags løpsplaner og mål de har for året.

72 Maratonbobla og meg

Vi tar deg med til den franske rivieraen og 42,2 kilometer fra Nice til Cannes.

82 Tjuvstart sesongen

Ni senvinterløp du kan kose deg med fram til påske.

OMSLAGET

Løper: Jacob Boutera

Fotograf: Tonje Lien Wold

TRENING

86 Finn formen

Tips til hvordan du bruker vinteren best mulig til å finne vårens konkurransefart.

92 Idrettsvitenskapelig hjørne

Askild Vatnbakk Larsen om styrke og alternativ trening for løperen.

100 Ånungs metode

Ånung Viken om hvordan et bevisst forhold til eget verdigrunnlag kan føre til utvikling.

106 Hva hvis ... Svar på spørsmål løperen lurer på.

108 Teknikkskolen

Vi tar for oss et aspekt ved løpsøkonomi i hver utgave – denne gangen: frekvens.

110 Løperakutten

Fysioterapeut Eli Anne Dvergsdal om tøying – har det noe for seg, hvor ofte og hvordan?

116 Lyng i lyngen

Abelone Lyng gir deg ti gode grunner til hvorfor du bør løpe mer i terrenget.

KOST

122 Smart om mat

Ernæringsfysiolog Silje Fjørtoft gir deg 30 tips til hvordan du kan innføre grønn variasjon i kostholdet.

128 Idas løpemat

Ida Bergsløkken presenterer salat med kokos-korianderkylling.

RUNNER´S WORLD 01 – 2023 10
INNHOLD UTGAVE 1 / 2023 36 72 48 42

REDAKSJON

Sara Skarabot Pedersen (Ansvarlig redaktør) sara@runnersworld.no

Ole Martin Nilsen Synnes (Journalist) ole.synnes@runnersworld.no

GRAFISK PRODUKSJON: Therese Myklebust Member Media AS www.membermedia.no

SPALTISTER

Abelone Lyng

Askild Vatnbakk Larsen

Eli Anne Dvergsdal

Ida Bergsløkken

Silje Fjørtoft

Simen Holvik

Thomas Bedin Ånung Viken

MARKED OG ANNONSER

Kent Gasmann

Telefon: +47 938 13 879 kent@runnersworld.no

NESTE UTGAVE

Kommer ut i uke 15.

ABONNEMENT

Returadresse:

Runner’s World c/o Medievekst AS

Postboks 424, Sentrum 0103 OSLO

Epost: rw@aboservice.no

Telefon: 67 21 79 71

ADRESSE

Runner’s World Nydalsveien 36a 0484 Oslo

TRYKK

V-TAB Vimmerby

Runnersworld.no

Facebook:

Runner’s World Norway

Instagram: runnersworldnor

RUNNER’S WORLD USA

Bill Strickland (Editorial director)

Erin Benner (Art director)

HEARST MAGAZINES INTERNATIONAL

Simon Horne

SVP/Managing Director

Asia Pacific & Russia

Richard Bean

Director of International Licensing and Business Development

Kim St. Clair Bodden

SVP/Editorial & Brand Director

Chloe O’Brien

Deputy Brands Director

Shelley Meeks

Executive Director, Content Services

RUNNER’S WORLD arbeider etter Vær Varsom-plakatens regler for god presseskikk. Den som mener seg rammet av urettferdig omtale, oppfordres til å ta kontakt med redaksjonsledelsen. Pressens Faglige Utvalg (PFU) er et klageorgan oppnevnt av Norges Presseforbund, og som behandler klager mot pressen i presseetiske spørsmål.

ADRESSE:

Rådhusgt. 17, Pb. 46 Sentrum, 0101 Oslo. Telefon 22 40 50 40, e-post: pfu@presse.no

01 - 2023 RUNNER´S WORLD 11
128 56 30 110

Løpeglede med kvalitet

Sola har akkurat klart å bryte så vidt fram i en disig, frossen vintermorgen. En løper jogger forbi utafor vinduet som på bestilling akkurat idet jeg gløtter opp. Jeg hører knirkelyden fra piggskoa hans mot snøen helt inn. Et beskrivende bilde på vinterløpinga mange av oss gamper, kjemper, hutrer oss gjennom.

Denne vinteren har jeg foreløpig bare løpt ute. Den tredemølla jeg skulle kjøpe har enda ikke blitt kjøpt, og i mitt hue er 15 minusgrader faktisk bedre enn et svett og bråkete treningsstudio. Dit kan jeg gå for å kjøre ei kvalitetsøkt, men dit kan jeg ikke gå for å få den mentale pustepausa løping ofte utgjør. Derfor har jeg latt denne vinteren bestå av løping for løpingas del. Tilbake til en ren, ustrukturert, ubesudla løping. Helt vanlige løpeturer, god gammaldags kvalitetstid.

Løping er enkelt, men det er ikke lett, sier noen. Og det er sikkert riktig. Man kan gjøre det så avansert, nøyaktig og rigid man bare vil, og mange har nok glede av den prosessen også. Men av og til kan det være fint å løpe for å rettferdiggjøre løpinga i seg sjøl. Intervalløktene med tidskrav og strenge pausetider kommer tidsnok når asfalten er bar igjen. Det er mitt lille motsvar til det ekstreme, som både Mona Kjeldsberg og Christopher McDougall er inne på i denne utgaven. Det er nok av arenaer i livet vi skal lykkes på, og det blir trått i lengden hvis vi på hver eneste trening enten skal konkurrere mot oss sjøl, andre eller strava. Som Mona sier: Løping er mer enn en prestasjonsarena.

Mannen bak Born to Run, Christopher McDougall, hadde på ingen mate planer om å lage ei oppfølgerbok. I stedet holdt han på med et verk som nettopp skulle fronte løping for løpingas del. Han hadde sett seg lei på no pain no gain-mentaliteten, og ville vise at man kunne få framgang og ha det gøy underveis, men ga opp da han innså at han var mer opptatt av å vinne en diskusjon enn å skrive ei god bok.

Som vår faste spaltist Askild ofte prediker: Tren smart framfor hardt. Mange forsøker å motbevise det, og lykkes kanskje i én se-

song. Men det er de som lykkes i det lange løp som er verdt å legge merke til. Jacob Boutera hadde ikke tatt VM-kravet seks år etter at han begynte å løpe, hadde det ikke vært for smarte avgjørelser underveis.

En litt lignende «kvalitet framfor kvantitet»-tankegang har vi hatt her i redaksjonen også, når vi i Runner’s World Norges tiende år gjør noen store endringer. Det blir færre, men fyldigere utgaver, og desto flere medlemsfordeler. På den måten håper vi å kunne legge til rette for løpeglede med kvalitet, som er mottoet vi jobber under, enten det er snakk om kvalitetstid eller kvalitetsøkter.

God lesing!

Så mange medlemsfordeler får du som RW-medlem. Her inngår fire omfattende magasiner, rabatter på løp og treningsreiser, treningsprogram på alle distanser og eksklusive medlemskvelder med foredrag, for å nevne noe. Les mer på runnersworld.no/ medlem

Så mye raskere kan en løper som normalt tilbakelegger en maraton på fire timer bli ved hjelp av karbonfibersko, ifølge en studie publisert in Applied Sciences. Grunnen er at oksygenforbruket senkes med i snitt 3,2 prosent, hvilket igjen innebærer at man kan løpe 0,35 kilometer i timen raskere.

En gruppe forskere har fulgt 649 000 militærpensjonister med en snittalder på 61 år i ni år. De fant ut at de mest veltrente hadde 33 prosent lavere risiko for å utvikle Alzheimers sykdom, sammenlignet med de som var dårligst trent. Så ikke glem å trene, så kanskje du ikke glemmer det i morgen heller.

LEDER RUNNER´S WORLD 01 – 2023 12

Del turene dine med oss, og følg og tagg både emneknagg og konto: @runnersworldnor / #runnersworldnor

@GEIRMAGNE75

Kjekt å ha tilgang til egen mølle for å holde formen litt vedlike frem til forholdene for å løpe ute er enda bedre Ble 11,3 km i dag, med de første 10 km i progressivt tempo.

@LENENI86

Kulda stopper itte meg! Avlyser ski-NM på grunn av kulda – men avlyser ikke en løpetur for det. Man kan vel kalle det ganske så friskt ute nå!

@RWAREN_RUN

Dagens økt. 25 x 1 min (p: 40 sek) med 5 % stigning. Jevnt trøkk første 10, deretter 0,1 økning siste 15. En skikkelig svettefest. Effektiv økt med litt ekstra innsats i dragene.

@IRMELIN_TRENER

14,7 km på glarholke. Endelig fikk jeg meg en litt lengre tur i dagslys, digg!

@LOPEFRUEN

Speilselfie etter løpeturen i dag. Litt for mange mennesker til at jeg tok bilde på treningsrommet. 15 km i jevnt tempo på mølle. Maratontreningen er i gang for alvor.

@ANITABRATT1

Håpa å få sola rett i fleisen, men ble snytt for det. Alt for høye fjell her på hytta. Tenker at æ får se ho neste helg. Tunge 12 km i dag, på stive og støle bein etter gårsdagens tur på glatta. Heldigvis bart på hovedveien i dag.

@SPRING_LANGT

Det ble langtur under vinterlige forhold i dag. Ganske tungt og kaldt å løpe på myrene, bra å ha gode sko og løpestaver på et slikt underlag. Fine treningsmuligheter i Svilandsalpene uansett årstid, vær og føre.

@RUNNINGISCHEAPERTHANTHERAPY

- 11 grader og tidvis kaldt trekk og snøvær men med gode klær, godt selskap og masse skravling varmet denne turen på alle mulige måter. Tusen takk Nils og Lauren for en fantastisk deilig start på søndagen!

@OTTTO87 15 km long run straight after work to load up the vitamin D storage.
RUNNER´S WORLD 01 – 2023 14
merrell.com

Ny norsk løpepodd

Løpekompis er et overskuddsprosjekt som Sindre Eitungjerde sysler med ved siden av jobb og familieliv.

Sindre er en trebarnsfar som løper regelmessig, men som alt annet med småbarnslivet er løpingen ganske kaotisk og uregelmessig.

Likevel har han fått tid til å smette inn løpeturer med interessante personer, og spille det inn.

Unike samtaler – Tanken bak podkasten er å møte inspirerende mennesker til en samtale med løping som ramme. Man snakker sammen på en annen måte når man løper, enn hvis man sitter overfor hverandre i et studio. Uventede ting oppstår, man skvetter av fugler, må stoppe på rød mann, løper forbi fine plasser og så videre. Dette beriker «intervjuet» og gjør samtalen unik, er min opplevelse.

Sindre står for alt av opptak og gjennomføring til podkastinnspillingene selv, og får hjelp av produsentene i Batong Media med opptaksutstyr, rådgiving og publisering. Podcasten distribueres av Podplay/Bauer Media.

Forskjellige og interessante løpere I skrivende stund har han spilt inn seks episoder og planlegger for at dette er en slags sesong 1.

Gjestene du kan følge på løpetur er:

• Knut-Oscar Nymo – løpende rocker fra Oslo Ess og OnkelP & De fjerne slektningene.

• Stein Morten Lier – forfatter, programleder og tidligere IT-konsulent.

• Jevi Majid – norsk-pakistansk ultra- og maratonløper som løper for å få flere minoritetskvinner ut i løpeskoa.

• Kristin Holte – Norges Crossfit-dronning og nå Mesternes mester-deltaker.

• Liv Richter – ultraløper og småbarnsmor.

Løpekompis kan høres gratis alle steder man hører podkast.

LØPEGRUPPA RULLER PÅ

Hver tirsdag har Runner’s World en løpegruppe på Voldsløkka i Oslo, i samarbeid med vårt søsterselskap Springtime. Her tilbyr vi en intervalløkt som fint kan tilpasses alle nivåer. Les mer på runnersworld.no/lopegruppe

VEIEN TIL PARIS MARATON

I samarbeid med ASICS følger vi Anders og Rune på veien til Paris Maraton. Anders har et mål om å karre seg under tre timer, og Rune står for coaching underveis og pacing på løpsdagen. For å få et innblikk i treninga, se runnersworld.no

LØPING MOT DEMENS

Fem vitenskapelig forankrede tiltak som forebygger demenssykdom. Og ja, løping er en av dem. Les mer på runnersworld.no

UKAS ØKT

Hver uke serverer vi en kvalitetsøkt for leserne våre. Økta er nivådelt og tilpasset tre forskjellige løpertyper: nybegynneren, mosjonisten og supermosjonisten. Få påfyll til øktbanken på runnersworld.no

RUNNER´S WORLD 01 – 2023 16
RW-NYTT
Løpende, ufiltrerte dybdeintervjuer er konseptet i den nye podkasten Løpekompis.

TRAIL RUNNING

1500 lumens

Ergonomic, ultra-powerful and rechargeable headlamp featuring REACTIVE LIGHTING® technology.

Light weight (145 g)

Water resistance IPX4

Rechargeable battery via USB

Piggfrie alternativer til vinterføret

På et snødekket fortau kan løpesko uten pigger være vel så gode som vinterpiggsko. Vi har testet to av terrengmodellene til ASICS som gir stødig løpsfølelse og godt grep på vinterføret.

ASICS Fuji Lite 3

Den tredje versjonen av terrengskoen Fuji Lite fra ASICS har fått flere bærekraftige oppdateringer både i overdelen og mellomsålen. Det er brukt mer resirkulert materiale og tekstiler for å minske avfallet fra produksjonen.

Overdelen sitter godt på foten og den komfortable mellomsålen med FlyteFoam-skum gir stabil demping med en lav profil.

Selv om Fuji Lite 3 fra ASICS primært er en terrengsko til stiløping, er det mange av de samme funksjonene i skoen som kommer til sin rett på snødekket underlag.

Grepet fra yttersålen i materialet ASICSGRIP gir solid tak i løssnøen og på ujevne partier med både is og slaps. Spesielt på skiftende føre kommer Fuji Lite 3 godt til sin rett, hvor du løper innom partier både med snø, grus og brøytet asfalt.

Er du for eksempel en transportløper som logger kilometerne dine fra A til B, er Fuji Lite 3 et godt alternativ til disse løpeturene.

ASICS FujiSpeed

På vinterens raskere og lengre løpeturer, stiller ASICS med en god kandidat når du ikke trenger å bruke pigger. Med sin kompromissløse passform gir Fujispeed en god og rask løpsfølelse i terrenget, også på snøen og i vinterlige forhold. Overdelen er designet i et eget Nexkin-materiale som sitter tett på foten over vrista, som sammen med snøresystemet gir en ettersittende og stram passform.

I likhet med konkurranseskoene på asfalt og til gateløp, kommer Fujispeed med en Pebax-plate som gir god respons og energi i stegavviklingen.

Samtidig føles ikke Fujispeed stiv på noen måte, den følger fotens bevegelser i ujevnt terreng og stiver godt av i frasparket når farten settes opp.

Om du løper raskere økter og intervaller ute i løpet av vinteren, er Fujispeed et godt alternativ til disse øktene når det ligger hardpakket snø på fortauet eller grusveien.

RUNNER´S WORLD 01 – 2023 18
RW-NYTT

ENDORPHIN ELITE

YOUR BEST IS YET TO RUN.

COMING 21st FEB

@SauconyNorge

Valencia maraton – slik gjekk det

Då er Valencia Maraton over og eg har hatt tid å fordøya litt. Både prosessen, reisa og løpet.

Når eg ser tilbake på den reisa eg har hatt, er eg evig takknemleg for at eg har klara stått i det – turt å vera tålmodig, men samstundes pressa meg så mykje som eg har gjort. Det er eit bevis på at trening er den beste medisin mot det aller aller meste her i livet.

Dersom me går tilbake 5-6 månadar, då eg låg strekt på golvet med nervesmerter, var det lite truleg at eg kunne springa nokon maraton i 2022. Prolapsen har heile tida lagt premissane for treninga, målsettinga og planen i haust.

Då eg gjekk ned for telling med nyrestein to veker før løpet, var eg sikker på at reisa var over, men også dette gjekk seg til.

Veka før avreise

Den siste veka før avreise, gjekk som planlagt med kvalitetsøkter måndag og torsdag, og kvile- og reisedag fredag.

Utanom dette vart det nokre rolege, korte turar. Faktisk så la eg inn 20 x 40/20-intervaller onsdag i tillegg, men på relativt kontrollert fart.

Måndagsøkta gjorde eg ute. 5 x 1000 m med 400 m jogg mellom. Her skulle eg ta godt i, men likevel klara holda steget bra. Ingen planlagt fart, men forhåpentligvis litt fortare enn normalt.

Og fortare gjekk det. Eg kjente eg tok i, men 3.14-3.08-3.06-3.11-3.08 var i overkant av kva eg håpa på. Tydlegvis har eg fått opp litt fart sjølv om fokuset har klart størst på muskulær utholdenheit i oppkøyringa.

RUNNER´S
20
WORLD 01 – 2023
BLOGG
Les hele løpsrapporten til RW-blogger Rune på runnersworld.no! Selv ikke sykehusopphold to uker før løpet stoppet RW-blogger Rune Solheim fra å gjennomføre sitt store mål i 2022 – maraton i Valencia.
OPPLEV OSLO MED VÅRENS FINESTE LØP! Opplev Oslo med vårens fineste løp! NORGES STØRSTE ULTRALØP #ECOTRAILOSLO ecotrailoslo.com 20. mai 2023 SPONSET AV 10 KM 31 KM 80 KM 21 KM 21 KM WALK 50 KM
RUNNER´S WORLD 01 – 2023 22

THOMAS BEDIN: MILJØMOSJONISTEN

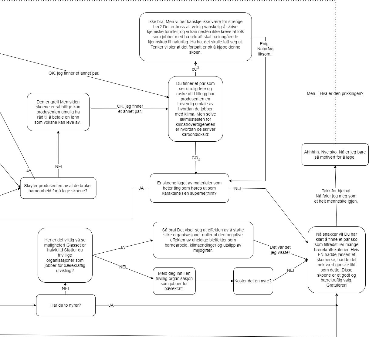
BÆREKRAFTIG SKOVELGER

Med vår nyutviklede skovelger hjelper vi deg med å finne ut om det er på tide med nye løpesko og med å finne et par sko som skårer høyt på bærekraftskalaen.

01 - 2023 RUNNER´S WORLD 23

I tillegg til løpinga, prøver de fleste av oss å skvise inn tid til både jobb, venner og familie. Mange av dere klarer sikker dette helt greit på egen hånd, men vi vil gjerne tilby hjelp til de som vil ha det. (Og da tenker vi ikke på det som har med jobb og familie å gjøre.) Det heter seg at den mest bærekraftige skoen er den du ikke kjøper. Det betyr

ikke at du ikke skal kjøpe deg nye sko, men at hvis du klarer å utsette nykjøpet noe, så vil den totale belastningen ditt forbruk bidrar til være mindre.

Når du kommer til det punktet at du må ha nye sko, kan du prøve å velge de mest bærekraftige alternativene. Med vår nyutviklede skovelger hjelper vi deg med å

BÆREKRAFTIG SKOVELGER:

finne ut om det er på tide med nye løpesko og med å finne et par sko som skårer høyt på bærekraftskalaen.

Dermed kan du bruke mindre tid på å bestemme deg for om du skal kjøpe nye sko eller ikke, og mer tid på det som er viktig her i livet: å løpe.

Lykke til!

RUNNER´S WORLD 01 – 2023 24
Vi som løper, har mye å tenke på.
• START HER NEI

THOMAS BEDIN: MILJØMOSJONISTEN

green.man.runs

THOMAS BEDIN trives best i skogen og har løpt orientering siden han var liten. Han er naturfagslærer med hjerte for miljø og bærekraft. I denne spalten skriver han om løping, bærekraft, miljø og sånn, men også bærekraftig løping i dobbelt forstand. Følg bloggen hans på runnersworld.no. Bli inspirert til å løpe og leve enda litt mer bærekraftig.

01 - 2023 RUNNER´S WORLD 25

Eventyråret

Det skjedde noe da jeg løp i Hellas i sommer. Seks dager i ensomhet, med ekstrem varme og med stadig frykt for å bli angrepet av hunder, følte jeg på en enorm tilstedeværelse. Kjente på livet, slik jeg ikke tidligere har kjent det. Det ville jeg ha mer av.

Da butikker var stengt og landsbyer var tomme, da sulten og tørsten dreiv i meg, da neseblodet plutselig fosset, da hunder knurret og jaget meg – da kjente jeg på livet. Ekte følelser. Frykt jeg kunne ta på, og en stedvis glede som fikk meg til å gråte. Der tok jeg et valg. Jeg kunne ikke fortsette mitt daglige A4-liv. En helt normal mann, 45 år, som er halvveis i livet. Jeg smakte på følelser jeg ikke kunne forlate. Jeg måtte tilbake.

Jeg bestemte at i 2023 så skulle jeg ta en pause fra mitt vanlige liv. For å leve mer, for å smake mer på livet og for å kjenne på følelsene. På frykt og glede. Da jeg kom hjem til hverdagen, sendte jeg en e-post til arbeidsgiveren og søkte om permisjon i ett år fra og med 1. januar 2023.

Tiden har gått. Det er nå 2023 og jeg fikk innvilget ett års permisjon fra min jobb som Senior Managing Consultant i et globalt teknologiselskap. Har forsøkt å forklare mitt «hvorfor» til arbeidskollegaene, men det er vanskelig for dem å forstå. Det jeg opplevde i Hellas var noe euforisk som er ubeskrivelig. Men noen punkter i mitt «hvorfor» er lettere å skjønne.

De tre grunnene

Det ene var rett og slett å bli en mer tilstedeværende far. Mine unger er 11 og 13 år. Jeg ønsker å være der når de går og kommer hjem fra skolen. Spise middag sammen med dem, og ha nok overskudd til å være den pappaen de fortjener. Følge dem mer opp.

Mitt andre «hvorfor» var at jeg ønsket å satse ett år på løping. Ta et steg opp. Hvor god kan jeg bli på et år? Jeg er 45 år og det er fremdeles ikke for sent å kunne hevde seg i lengre ultraløp. Men tiden går, og det kan fort bli for sent.

Jeg ønsket ikke å alltid ha dårlig samvittighet fordi jeg ikke får trent nok, eller ikke restituert nok. Og jeg ønsket at løpingen ikke skulle ta av fritiden jeg har sammen med ungene, men ønsket heller å ha treningen som jobb.

Den tredje grunnen var at jeg ønsket å stoppe opp. Hoppe litt av hamsterhjulet mens jeg fremdeles kunne. Jeg vet, og har selv kjent på, at livet plutselig kan ta slutt. Jeg ønsket å leve mer, og oppleve mer.

Og slik ble det. Nå sitter jeg her i starten av året med ulønnet permisjon og kjenner på livet. I år blir all inclusivesydenturen byttet ut med andre eventyr i, forhåpentligvis, Death Valley, Aten og Taiwan. Det blir et fantastisk og annerledes år for hele familien. Men også, naturligvis, et strammere år økonomisk. Heldigvis har jeg gode støttespiller der ute, både bedrifter og privatpersoner, som ser verdien av å støtte en drøm. Verdien av å ta del i et eventyr.

Troens vei

Når jeg skriver dette, er det under en uke til jeg skal delta i årets første ultraløp, Brazil 135 Ultramarathon. Det vil by på 217 kilometer med 8000 høydemeter på grusveier litt inn i landet fra São Paulo, Brasils største by. Løpet følger en eldgammel pilgrimsrute som heter Caminho da Fé, eller «Troens vei». Men hvorfor reiser jeg til et land der jeg ikke kjenner noen eller aldri har vært? Mer om det senere.

Når du leser dette, så vet du hvordan det gikk. Jeg skriver dette til mitt fremtidige «jeg». Kom du deg igjennom? Jeg vet at du var litt ruskete ukene før. At pulsen fortsatt var litt høy, og at du ikke var helt restituert etter siste covid-runde i november.

Eventyr og struktur

Tilbake til sommerens åpenbaring i Hellas. Jeg er klar over at jeg må balansere dette året. Dette evige forholdet mellom Apollon og Dionysos. Og det er en kunst. På den ene siden elsker jeg eventyr, prosjekter, loffing, det ukjente –men jeg elsker også å prestere, levere og løpe etter skjema.

Det er viktig at jeg lager litt eventyr ut av all denne strukturen. Blir spennende å se hvilken kombinasjon jeg klarer å konstruere. Målet for 2023 er å ha løpingen som en jobb, med trening bare på dagen, uten overtid. Min styrke er disiplinen. Jeg er veldig flink til å trene, og jeg gleder meg til å observere til hvilket nivå dette kan tas.

Har troen på at 2023 blir et fantastisk eventyr. Målet er at jeg er tilbake på jobb i 2024. Men først skal jeg gå all-in. Ta for meg av fruktene. Spise av eplet. Bare leve. Følg med!

RUNNER´S WORLD 01 – 2023 26
I 2023 blir Simen ultraløper på heltid. Foto: Privat
‘HVOR GOD KAN JEG BLI PÅ ET ÅR?‘

‘DET ER VIKTIG MED STORE DRØMMER! HER MÅ JEG JOBBE BEINHARDT PÅ ALLE PLAN. ‘

SIMENS MÅL FOR 2023

Jeg har tre hovedmål for min all-in-sesong. Disse tre målene: Topp 10 i Badwater, nordisk rekord på Spartathlon og nordisk rekord på 24-timers, er veldig hårete. Nesten umulig. Men hvorfor ikke?

Det er viktig med store drømmer! Her må jeg jobbe beinhardt på alle plan. Heldigvis har jeg et godt støtteapparat bak meg i form av

01

Topp 10 i Badwater 135

Bli den første som løper for Norge i Badwater 135 i Death Valley, California, USA

Løpet byr på 217 kilometer i godt over 50 varmegrader, og regnes som det mest prestisjetunge løpet i verden innenfor ultraløp på asfalt. Det er ekstremt varmt og umenneskelig krevende, og nesten umulig å komme med. Dersom jeg fullfører løpet i Brasil innen 48 timer, så har jeg tilstrekkelig med løp fra deres liste til å kunne søke om deltakelse i Badwater.

Arrangementsansvarlig i Brasil-løpet er dessuten en Badwater 135-veteran, og løpet er et søsterløp til Badwater. Det er med andre ord en større sannsynlighet for å bli tatt ut til Badwater med Brasil-løpet på CV-en.

Først må det løpes i Brasil, deretter må jeg levere en god Badwater-søknad, fortelle min historie, og krysse fingrene for at jeg blir funnet verdig. Totalt er det 100 som deltar hvert år. Halvparten veteraner og halvparten nye. Dersom jeg blir invitert, er målet å kunne hevde seg på topp 10. Løpet går 4. juli.

Polsk-norske Gregor Gucwa fullførte løpet i 2018, han bor i Norge, men løp selve løpet under polsk flagg. Han beskrev varmen som at du er omringet av hårfønere på maks styrke.

02

Stavanger Idrettsklinikk. Ikke bare er de mine treningsveiledere, de påser også at jeg ikke tar helt av.

Det er viktig med noen som kan bremse meg. Dersom jeg klarer å holde meg skadefri og frisk, samt at jeg beholder motivasjonen – og ikke minst drømmene – så har jeg troen på å lykkes!

Nordisk rekord på Spartathlon

Jeg ønsker å ta den nordiske rekorden på Spartathlon. Den er på 23:54:37 og ble satt av danske Kim Hansen i 2015.

Til sammenligning er den norske bestenoteringen på 25:09:38, satt av Jon Harald Berge fra 2009. Dette ikoniske løpet er 246 kilometer langt og går i historiske fotspor fra Aten til Sparta i Hellas. Et helvete av et løp som «spiser» deg levende.

Jeg har deltatt to ganger før. I 2020 løp jeg på 27:48:47 og i 2022 ble det skuffende 28:56:22. Spartathlon er et krevende løp. I fjor kom under halvparten til mål. I tillegg er det et trangt nåløye å komme med på løpet. Riktignok er det flere veier inn. Den «enkleste» veien til startstreken er å kvalifisere seg på bakgrunn av et 24-timersresultat. Dersom man løper 180 kilometer (for menn) og 170 kilometer (for kvinner), kan man søke om deltakelse.

Løper man 25 prosent bedre (henholdsvis 225 og 212,5 kilometer), er man sikret plass. Siden jeg skuffet i fjorårssesongen, samt at mine tidligere resultater på 24-timers er foreldet, så må jeg løpe 225 kilometer på nytt innen utgangen av februar. Jeg har booket meg inn på et innendørs 24-timersløp i finske Espoo 25. februar. Der må jeg levere.

Deltakelse i VM 24-timers og nordisk rekord

Delta i IAU 24 Hour World Championship og ta den nordiske 24-timersrekorden. Den er på 266,587 kilometer og ble satt av svensken Erik Oloffson i 2022.

Norsk bestenotering er på 264,887 kilometer satt av Allan Hovda innendørs på Bislett i 2021.

Min rekord tilbake til 2020 er på 253,355 kilometer. For at jeg i det hele tatt skal bli tatt ut til VM, må jeg levere mer enn 244 kilometer på et 24-timersløp før sommeren. Har ikke bestemt meg om jeg skal ta det kravet i Finland i februar eller om jeg tar sikte på et senere løp.

VM er satt opp til å være midten av desember i Taiwan.

01 - 2023 RUNNER´S WORLD 27
SIMEN HOLVIK: ULTRA UTEN FILTER
03
ULTRALØPER SIMEN HOLVIK (45) er tidligere norges- rekordholder på 100 miles og har løpt hele 253.355 kilometer på 24-timersløp. I 2021 løp han Norge på langs på 25 dager. Ved siden av jobber han med IT innenfor energi. Simen er enkemann bosatt i Stavanger med barna på elleve og tretten år, og skriver i denne spalten åpent og ærlig om (ultraløper)livet. @simenholvik

Ett av målene for Simen i 2023 er en topp 10-plassering i det ekstreme ultraløpet Badwater 135 i California. Løpet byr på 217 kilometer i drøyt 50 varmegrader gjennom ørkenen.

Foto: David McNew/Getty Images

RUNNER´S WORLD 01 – 2023 28

SIMEN HOLVIK: ULTRA UTEN FILTER

01 - 2023 RUNNER´S WORLD 29

STEG FOR STEG

Du har de idrettsutøverne som kommer helt ut av det blå, som plutselig har gjort et byks utviklingsmessig og helt uventet befinner seg på toppen av resultatlistene. Og så har du den idrettsutøveren du får øye på lenger bak i feltet, han som har noe i blikket. Neste gang du ser ham ligger han i tetgruppa. Året etter, når du nesten hadde glemt ham, krysser han mållinja først. Det er utøveren som har gått gradene, tatt steg for steg og kost seg på vei opp trappa, uten å rope særlig høyt om at HER KOMMER JEG. Det er Jacob Boutera.

TEKST: SARA SKARABOT PEDERSEN

FOTO: TONJE LIEN WOLD

På de grønne tribunesetene på Bislett stadion sitter en far og en sønn. Det har lenge vært en tradisjon å reise fra Aurskog og inn til hovedstaden når Steinar Hoen åpner maratonporten og inviterer til Bislett Games. Faren ser bort på sønnen og sier:

«Kanskje du løper her til neste år?»

Året er 2017, og gutten har løpt i ett år.

– Det var jo relativt urealistisk ut ifra hva jeg hadde prestert det året, forteller en talefør og ydmyk Jacob Boutera fem år senere.

Men faren fikk rett.

RUNNER´S WORLD 01 – 2023 30
01 - 2023 RUNNER´S WORLD 31

Hundre åkerlapper og to kebabsjapper øst for Lillestrøm Ligger Aurskog. Etter ytterligere noen kilometer omkranset av åker, forteller GPS-en oss at vi er fremme. Et rødmalt hus mellom et skogbryne og et jorde.

I gangen ligger det et lass med løpesko fra den nye sponsoren On, på soverommet er det rigga til et tilsynelatende provisorisk, men velfungerende høydetelt. Jacob Boutera har flyttet hjem igjen til barndomshjemmet og lever toppidrettstilværelsen. Han skjenker nybrygget kaffe og begynner å prate.

2016 / TRINN 0: Bakkeplan og Bislett Games

– Jeg begynte å løpe som 19-åring, i 2016. Da hadde jeg nettopp flytta til Bergen for å studere juss, og hadde lagt opp som fotballspiller. Det hendte jeg tok noen turer innom friidrettsbanen for å kjøre ei økt, mest for å være i respektabel fysisk form, forteller han.

På en av øktene traff han på en åpen og sosial kar som begynte å stille spørsmål. Han ville vite hva gutten som drev og pressa runder holdt på med, om han løp for noen klubb. Mannen var Asgeir Thomassen, trener for mellomdistanseløperne i friidrettsklubben Gular, og samtalen endte med at Jacob møtte opp på neste fellestrening.

Den korte, tabloide versjonen er slik: Wow, for en tilfeldighet, for et talent. Seks år senere løper han i landslagsdrakt i VM. I den lange versjonen ser vi at tilfeldighetene kanskje ikke er så tilfeldige likevel, og at suksessen først og fremst skyldes en iboende målrettethet som Jacob har hatt med seg helt fra barnsben av.

For selv om studietida hadde begynt og fotballkarrieren var avslutta, følte ikke 19-åringen seg helt ferdig med idretten. Og dragninga mot løping, som hadde fulgt ham hele livet, lå der fortsatt.

– Jeg har alltid vært over snittet interessert i løping, alltid vært på Bislett Games med mamma og pappa, som også holdt på med løping i sin tid.

Men da han startet i Gular var det ikke med mål om å kvalifisere seg til VM, men først og fremst på grunn av miljøet og egen utvikling.

– Gular hadde et stort og bra miljø på den tida, mange løpere på nasjonalt nivå. For min del var jo det veldig høyt. Og som dårlig trent ble jeg jo bedre ukentlig, det var veldig gøy og motiverende.

Han tar en kunstpause.

– Nå er det veldig vanskelig å bli bedre, så jeg savner egentlig det litt, ler han.

2017 & 2018 / TRINN 1 & 2: Målrettet jobbing

Det var altså ikke helt tilfeldig at Jacob løp rundt alene på friidrettsbanen i Bergen tilbake i 2016. Han hadde vært en dedikert fotballspiller i flere år, så det å gi helt slipp på det og kun fokusere på studiene, var ikke helt forenelig med hvem han var. På spørsmål om han alltid har vært målrettet, kommer det et kontant ja som svar.

– Jeg drev og rydda litt på rommet mitt her om dagen og fant treningsdagbøker fra de aller første fotballsesongene, kanskje jeg var 10–11 år, forteller han.

Guttelaget han spilte på, ble en periode trent av Steinar Pedersen, som med Borussia Dortmund ble første nordmann til å vinne Champions League.

– En dag hadde han med seg en perm på trening. Der var alt dokumentert, hele fotballkarrieren hans i en perm. Jeg syntes det var veldig inspirerende. Så etter det begynte jeg å dokumentere alt av trening.

Treningsdagbøkene hans er mer enn bare tider og hjertefrekvens. Jacob er glad i å skrive, så øktene krydres med refleksjoner og tanker. Det er fint å bla tilbake når det butter imot. For det har butta litt innimellom. Selv om den korte og bratte karrieren hans er definisjonen på en solskinnshistorie, så har han måtte drøye litt på noen trappetrinn, før han har skjøvet ifra og kommet seg videre.

2019 / TRINN 3: En lang seiersrunde Først da han var i gang med sin tredje friidrettssesong skjønte han at dette kunne bli til noe. To år før hadde han sittet på tribuna og sett på Bislett Games. I 2018 fikk han, som faren spådde, delta selv, og dette ble høynet til gangs i 2019. Tidligere den våren hadde Jacob løpt flere 1500-meterløp på 3.45. Målet for sesongen var å karre seg rett under. 1500-meteren under Bislett Games var en av de siste forøvelsene, og stemningen steg i takt med at tribunene fyltes med folk. Jacob vant på tiden 3.42.

– Jeg så for meg at hvis jeg løp på 3,44.90, så hadde jeg fått ut det jeg var god for det året. Men så tok jeg det steget, og EM-kravet var bare så vidt under 3.40 på den tiden. Da skjønte jeg at jeg kanskje kunne klare å komme meg dit. Jeg hadde jo tatt løpinga seriøst sesongen før, men jeg hadde ikke resultater som indikerte at jeg kunne ta det ordentlige steget, forteller han.

Det var et stort øyeblikk. Og selv ikke løpere på Jacobs nivå er bortskjemt med å vinne løp.

– Vi løper jo primært for tider, ikke for plasseringer. Det er veldig sjeldent man vinner løp, og det var første gang for min del. Med hele familien var til stede, spredt rundt på stadion, ble det en lang seiersrunde, ler han.

2019 ble kronet med en tredjeplass i NM. De to foregående trinnene var forsert: I 2017 var målet NM-deltakelse, i 2018 var det oppjustert til NM-finale. Han hadde tatt det neste steget opp.

2020 / TRINN 4: Nedturer, perser og sjanser Da pandemien inntraff, bestemte Jacob seg for å ta tak i akillesproblematikken som hadde plaget ham en stund. Operasjonen hos spesialisten i Sverige gikk tilsynelatende bra, stingene ble fjernet og han var klar til å begynne å løpe igjen. Men, operasjonssåret så ikke ut til å gro helt som det skulle.

Jacobs søster studerte medisin og jobbet på Haukeland universitetssykehus på det tidspunktet, så en kveld tok Jacob et bilde av såret og sendte til henne. Tilfeldighetene ville ha det til at hun var på vakt den kvelden, og viste bildet til kollegaene sine, som var enige om at Jacob burde ta turen innom. Postoperativ sårinfeksjon ble konstatert, antibiotika ble utskrevet, og Jacob ble sendt hjem.

RUNNER´S WORLD 01 – 2023 32
‘AV
OG TIL GÅR MAN PÅ EN SMELL, MEN DET ER DEN ENESTE MÅTEN Å BLI BEDRE PÅ.‘
Jacob Boutera har alltid vært interessert i løping, og for ham var det aldri noe alternativ å ikke prøve å satse.
01 - 2023 RUNNER´S WORLD 33

OAC OG INGEBRIGTSENS

I vinter har Jacob vært med på treningssamling både med Ingebrigtsen-brødrene I Flagstaff, Arizona, men også med sponsoren On sin treningsgruppe i Boulder, Colorado.

ULIKE TILNÆRMINGER

On Athletics Club trenes av langdistanseløperen Dathan Ritzenhein, som har representert USA i tre OL, og Jacob forteller om to ulike tilnærminger til løpinga i henholdsvis Ingebrigtsen- og On-leiren.

– Den største forskjellen er nok forholdet de har til det de holder på med. I Colorado er de glad i å løpe på den litt mer

romantiske måten, hvor man også jakter variasjon og opplevelser. «I går løp vi her, så i dag kjører vi ti minutter for å løpe der».

Det er en litt mer laidback old school løpekultur, mens Ingebrigtsens er i helt andre enden av skalaen. I Flagstaff bodde vi i et hus ved siden av en grusvei, og da løp vi på den grusveien hver dag. Fem-seks kilometer for så å snu. Ellers løp vi på mølla. Ganske mekanisk.

DOBBELT TERSKEL

I Norge er alle innforstått med hvordan eliten trener, og forsøker å kopiere det etter beste evne.

Jacob kan fortelle at Marius Bakken/ Ingebrigtsen-filosofien er i ferd med å spre seg utover Norge og Skandinavia.

Han nevner at blant annet løperne ved universitetet i Flagstaff og den Boulder-baserte gruppen Tinman Elite nå løper dobbelt terskel.

– Det er veldig gøy, men samtidig veldig kjedelig. Det er ikke noe spennende å gå inn på Strava på en tirsdag, alle har jo vært på Bislett og løpt 1000-metere.

Til nå har det vært gøy å følge med på hvordan utlendinger løper, men snart kan vi vel bare slutte med treningsoppdateringer, ler han.

På vei ut fra sykehuset kom en annen lege løpende etter ham. Han hadde også fått se bildet og mente at det var for stor risiko å sende ham hjem, siden området rundt akilles er så tynt og skjørt.

Hvis bakteriene fra såret satte seg i selve sena, ville løpekarrieren være over. Jacob ble lagt inn på sykehuset, og det som i utgangspunktet skulle ta seks uker vekk fra løpinga, tok i stedet fem måneder. Men så fort gipsen endelig kunne fjernes, var han i gang med alternativ trening.

– Jeg holdt på med det i rundt to måneder før jeg kunne begynne å løpe. Da starta jeg pent med ett minutt løping, ett minutt gange. Jeg hadde aldri vært skada før, og tenkte at det komme til å ta minst et år før jeg var tilbake. Men i ettertid, etter mer erfaring med skader, har jeg forstått at kroppen kommer seg fort. Man har liksom formen inne. Jeg persa faktisk på alle distanser den sommeren, forteller han.

Ett trinn til opp trappa. Det vitner om et klokt hode over de løpende beina, men det sier også noe om å ta sjanser.

Det å kunne se tilbake på en idrettskarriere vel vitende om at du har gjort ditt beste, er viktig for Jacob. Og det henger sammen med å tørre å satse. Han vil ikke sitte der om ti år og tenke at «jeg var jo ganske lovende, burde ha gitt det en sjanse», det finnes nok av de historiene.

– Jeg har ikke så mange år igjen på toppnivå, en idrettskarriere er ganske kort i det store og hele, så på et eller annet tidspunkt må man bare prøve.

Han tror noen idrettsutøvere i dag er redde for fallhøyden og bruker jobb eller studier som en valgt begrensning, for å ha noe å skylde på, hvis man ikke når toppen.

– Mange tenker nok at hvis de prøver veldig hardt,

men ikke får det til, så betyr det at de har mislykkes. Men jeg ville aldri tenkt slik om noen som ga alt. Det er jo bare et ærlig forsøk og det vil man applaudere uansett. Så jeg håper at flere kan tørre å satse. Jeg synes det er kult når folk gir prosjektene sine et ærlig og hardt forsøk. Jeg tror ingen vil angre på det.

2021 / TRINN 5: Hinderturnéen Bergen-studenten hadde flyttet hjem under pandemien, jusstudiene fortsatte på Universitetet i Oslo og klubben var ikke lenger Gular, men Ull/Kisa. 1500 meter var også så smått byttet ut med 3000 meter hinder.

Etter et hinderløp i Belgia i mai på 8,27, innså han at OL-kravet kun var fem sekunder unna. Plutselig hadde han Tokyo i sikte.

– Det var ikke noe jeg hadde tenkt på før den sesongen, men da jeg først var så nærme, ble hele våren brukt på å ta det kravet.

På grunn av få gode hinderløp i Norge, måtte han ut på Europa-turné.

– Med de tidene jeg løp på da, var jeg ikke garantert plass i de store stevnene. Du er helt i grenseland og får beskjed veldig kort tid i forveien hvis du er inne, forteller Jacob.

På den måten blir det vanskelig å legge en god, langsiktig og bærekraftig plan. I tillegg nærmet kvalikfristen seg, for OL gikk unormalt tidlig det året. Det ble en slitsom og krevende rundtur, som endte med tretthetsbrudd i stedet for kvalik.

– Men det var aldri noe alternativ å ikke prøve. Det er fire – eller tre i dette tilfellet – år til neste OL. Selv om et tretthetsbrudd er en høy pris å betale, så tror jeg man må

RUNNER´S WORLD 01 – 2023 34
I norske medier blir Jacob Boutera ofte omtalt som «treningskameraten til Ingebrigtsen.» Innpasset i flere ulike treningsgrupper gir ham interessant innsikt.

ta risiko noen ganger. Av og til går man på en smell, men det er den eneste måten å bli bedre på, tror jeg.

2022 / TRINN 6: EM og VM

De som fulgte med på friidrettsmesterskapene i fjor, vet at tretthetsbruddet ikke ble noe stort hinder i hinderkarrieren.

Det ble gull i terreng-NM kort løype, sølv på lang løype, deltakelse i VM og beste nordmann i EM-finalen, tross en liten dukkert nedi vanngrava.

– Ja, det har i grunn vært sånn siden jeg begynte å løpe. Det har aldri tatt av, men jeg har gått gradene. På et eller annet vis har jeg alltid klart å karre meg opp på neste nivå, selv om det til tider har vært litt skader, og selv om det tidvis har føltes helt urealistisk. Men vi får se nå da, nå begynner det å bli vanskelig, ler han.

Kravet til neste års VM er under 8,15, hakket kvassere enn fjorårets 8.22. Det er bare én nordmann som har løpt raskere gjennom tidene. Og løper du på 8,15 snakker vi toppnivå i Europa. Det nye rankingsystemet spiller også inn, og gjør at det nesten handler mer om hvor man løper enn hvor fort man løper. Det helt klart enkleste er å løpe under kravet, og slippe det strategiske, tidkrevende rankingspillet.

– Jeg vet ikke, det er vel det neste steget, vi får se til sommeren. Men jeg har jo trua, man må jo ha det.

2023 / TRINN 7: Hvor fort kan beina gå?

Han motiveres veldig av å ha noe så spesifikt som et VMkrav som mål, han vet hva han går glipp av hvis han ikke klarer det. Samtidig forsøker han å ikke la det definere hele sesongen.

JACOB BOUTERA

Alder: 26 år

Fra: Aurskog

Yrke: Studerer juss ved UiO. Fast sidekick i podkasten I det lange løp.

Perser:

• 1500: 3.40,23

• Mile: 3,57.38

• 3000: 7,51.15

• 3000 m hinder: 8,21,69

Meritter:

• Flere NM-medaljer, blant annet gull og sølv fra NM i terrengløp 2022.

• EM- og VM-deltakelse i 2022.

– Si jeg løper 8.14,99 – da er sesongen en suksess. Men løper jeg 8.15,01, så er det fiasko. Skal det være så svart-hvitt, har jeg tenkt litt på. Er det forskjellen på en vellykka og en mislykka sesong? Prestasjonen er jo tilnærma identisk, du klarer nesten ikke å stoppe klokka så fort en gang.

Han forsøker med andre ord å se bak tallene, og heller gjøre det han kan for å sannsynliggjøre det å løpe så fort.

– Hvis jeg klarer det, så er det ikke noe som er bedre enn det, men hvis jeg kommer veldig nærme, si jeg løper på 8.17, men har gjort alt jeg skulle, så er det nivået. Da får jeg ikke gjort noe mer enn det. Men da har jeg forhåpentligvis gjort alt jeg kunne for å komme dit. Og så får jeg heller evaluere prosessen, og hvis det ikke er mer å hente, så er jo det en form for suksess det også, for da har jeg optimalisert prosessen.

Han er opptatt av å ha nettopp prosessen som en del av målet. Ikke bare utfallet, for utfallet kan man ikke alltid styre.

– Jeg prøver å finne den balansen der, men det er ikke så lett siden sporten er så målbar. Her er det ikke snakk om dårlige ski eller en medspiller som bommer på en pasning – det er bare deg sjæl. Selvfølgelig er det mange rundt som legger til rette, men ...

Nok en kunstpause før han konkluderer:

01 - 2023 RUNNER´S WORLD 35
‘TIL SYVENDE OG SIST HANDLER
DET OM HVOR FORT DU KLARER
Å FÅ BEINA TIL Å GÅ.‘

FØDT

RUNNER´S WORLD 01 – 2023 36
TEKST: RICK PEARSON OG BEN HOBSON Idet Born To Run 2 er på vei til bokhyllene, snakker forfatter Christopher McDougall om evolusjonen og revolusjonen. PÅ NY LØPENDE SAMTALE MED CHRISTOPHER MCDOUGALL 01 - 2023 RUNNER´S WORLD 37

I 2009 VAR DET REVOLUSJONÆRE TILSTANDER ...

Christopher McDougalls gjennombruddsbok, Born To Run, inspirerte en bevegelse som på radikalt vis ga oss et nytt syn på måten vi løper på, sett med et evolusjonblikk. Boka inspirerte millioner – ikke bare til å starte med løping, men til å løpe på en annen måtte, og den har fortsatt en spesiell plass i mangt et løperhjerte, selv om Vibram FiveFingers-skoene for lengst har blitt flyttet fra premieplassen på skohylla og ned i kjelleren. Det er ikke rart at det nå er store forventninger til oppfølgerboka, men hva kan vi vente oss av Born To Run 2? Vi har tatt en prat med forfatteren.

RUNNER’S WORLD: Born To Run er en av de største bøkene i løpehistorien. Hva er grunnen til at du tar opp igjen den tråden?

CHRISTOPHER MCDOUGALL: Det var aldri egentlig planen å skrive Born To Run 2. For meg var det et engangseventyr som traff på riktig tidspunkt, så intensjonen var egentlig aldri å plukke det opp igjen, men, jeg har likevel gjort det, av to grunner.

Egentlig skulle jeg skrive en annen bok, med tittelen Kings Of The Weekend Warriors. Jeg skrev på den fordi jeg var opprørt over «no pain, no gain»-menatliteten, og «løp deg inn på sykehus»-mentaliteten som jeg mener har spredt seg i løpeverdenen i det siste. Jeg kaller det David Goggins-effekten. Du vet, du må ødelegge nyrene dine, ellers så har du ikke tatt i nok. Det er virkelig det motsatte av hva løping handler om. Det er dessverre et altfor stort aspekt ved løpinga som assosieres med ideen om at hvis du ikke har det ukomfortabelt, så gjør du det ikke riktig.

Så, jeg startet å skrive på Kings Of The Weekend Warriors, hvor jeg tok for meg løpere jeg kjenner som er dyktige og meritterte utøvere, men som likevel drives av løpeglede, trivsel og det sosiale ved løpinga. Men, etter rundt to år med

skriving, innså jeg at jeg skrev ikke boka fordi jeg ønsket å fortelle en historie, men fordi jeg ønsket å vinne en diskusjon. Alt jeg egentlig ville var å fortelle Goggins: «dude, you’re wrong». Det er en ganske surmaga måte å presentere en bok på, og jeg følte at det infiserte skrivinga. Så jeg satte prosjektet på pause og spurte meg selv, «hva er det motsatte av en sånn type bok?» Det må handle om å dele noe du virkelig tror at folk ønsker å vite, og slik gikk det opp for meg: Jeg har blitt rådspurt av løpere helt siden Born To Run kom ut. Jeg vil anta at jeg har fått bortimot hundre tusen forespørsler av løpere som ønsker råd og tips, men jeg har ikke svart en eneste, for jeg er ikke rett mann, jeg er ingen trener, jeg er ikke fysioterapeut, jeg vet ikke hvordan å fikse løpeskader. Men, så innså jeg plutselig at jeg kjenner jo alle disse folka, så hvorfor ikke skrive en bok som presenterer all den kunnskapen?

RW: Hvordan vil du beskrive Born To Run 2?

CM: Vi kan si det sånn at alt som ikke var med i Born To Run er med i Born To Run 2. Det var to ting jeg følte meg litt innsnevret av i den første boka. Nummer én var at det bugner av dramatiske og fantastiske historier i idretten vår, men det er bare plass til noen få. Så i oppfølgeren har jeg fått med flere av de historiene jeg ikke fikk plass til i den første.

Den andre tingen var at da jeg holdt på med researchen til Born To Run, var jeg en ganske fersk løper. Det var flere aspekter ved løpinga jeg var usikker på om hadde noe for seg. For eksempel, da jeg skrev om minimalistisk løping, så tenkte jeg «ok, kan hende dette funker, la oss sjekke ...» Og så innså jeg nesten femten år senere – det funker! Så jeg har nå kunnet gå tilbake til

treningstipsene som jeg har praktisert i femten år, og som jeg nå vet at virker.

RW: Tror du at noe av budskapet i Born To Run har blitt misforstått? Tar Born To Run 2 tak i dette på noe vis?

CM: En av de største overraskelsene for meg ved Born To Run var at folk begynte å kjøpe Vibram FiveFingers-sko som gærne. Dette var overraskende fordi den eneste personen som faktisk brukte de skoene er Barefoot Ted, og han er den sprøeste fyren i boka. Så det er jo interessant at, av alle råd i boka, har leserne innsnevra det til Barefoot Ted. Det er nok den ene tingen jeg mener ble tolket annerledes enn jeg forventet – tanken om at man kan kjøpe et produkt som kan løse alle problemer. Eller eventuelt

RUNNER´S WORLD 01 – 2023 38
‘DET
OM Å DELE NOE DU BRENNER
HANDLER
FOR

tanken om at man kan ta av seg skoene, og det vil løse alle problemer.

RW: Hvordan har Eric påvirket den nye boka?

CM: Ideen var at den nye boka skulle dekke alle aspekter som jeg og Eric Orton (medforfatter og samarbeidspartner) har diskutert i årevis. Vår mening er at løping ofte blir redusert til en forstyrrelse i hverdagen vår, det er de 45 minuttene vi skviser inn tid til fire–fem ganger i uka, og så fortsetter vi med livene våre. Men historisk og evolusjonsmessig sett, har løping vært vevd inn i alle aspektene ved livet vårt. Det er for mye forlangt å foreslå at vi burde gjøre det samme i dag, for det er så mye annet som skjer, men vi tror at det finnes syv forhistoriske energikilder som vi fortsatt bør pense inn på for å gjøre løpinga vår bedre – for å nyte det mer og bli bedre på det.

«La oss skrive denne boka og ta for oss det vi kaller the free seven.» Vi har snakket om «the free seven» i femten år nå, og i løpet av en 45 minutter lang telefonsamtale fikk vi rablet ned en disposisjon for hele boka. Jeg ringte ham egentlig bare for å si «kanskje du og jeg kan skrive litt om trening, og så finner vi noen andre til å skrive om skotøy og ernæring.» Men så innså vi at vi har tilegnet oss såpass mye informasjon, så i løpet av den telefonsamtalen hadde vi hele boka klar.

RW: Er dette langvarige vennskapet nøkkelen til en god balanse i den nye boka?

CM: Grunnen til at Eric og jeg jobber så bra sammen er fordi han er så kunnskapsrik og disiplinert som utøver, mens jeg har en heller begrenset konsentrasjonsevne, så vi utjevner hverandre.

Han kan si «disse femten øvelsene er avgjørende for god fotstyrke», og jeg sier «dude, ikke snakk om at jeg gjør femten, du bør koke det ned til tre.» Så ja, han dytter og jeg drar.

Jeg tror at det ofte er sånn at når en trener forteller deg hva du skal gjøre, så later du som du kommer til å gjøre det, men så gjør du det ikke. Eric og jeg har en god nok tone til at jeg kan si «nei, vet du, jeg kommer ikke til å gjøre det der, gi meg noe annet.»

Jeg vet at han har rett, men jeg vet også at hvis et treningsopplegg ikke passer meg, så kommer det til å skli ut etter to uker. Så for å ta fotstyrkeeksempelet igjen; vi vet at sterke føtter er viktig, og

01 - 2023 RUNNER´S WORLD 39
McDougall (til venstre) og Orton (over) .
LØPENDE SAMTALE MED CHRISTOPHER MCDOUGALL

vi ble til slutt enige om tre enkle øvelser. Her er den ene: Om morgenen, når du trakter kaffe, skal du stå på ett ben. Stå på tå og la den andre foten henge fritt. Forsøk å balansere der i et minutt eller to på hver fot mens du venter på at kaffen skal bli klar. Du kan gjøre det i mindre enn fem minutter, men det aktiverer alle musklene i foten og hele veien oppover til kjernen. Og er det ikke fint å ha aktivert systemet litt før den første slurken med kaffe?

RW: Har synet ditt på løpeskotøy endret seg de siste femten årene, eller er du fortsatt en minimalistisk mann?

CM: Jeg er nok mer radikal og ekstrem enn Eric, og grunnen til det er en interessant opplevelse jeg hadde mens jeg jobbet med Born To Run. Jeg var i Storbritannia på en konferanse om fascia samtidig som jeg hadde begynt å kjenne symptomer på plantar fasciitt. Jeg tenkte at det var umulig, jeg er jo en minimalistløper i god form, så jeg kan ikke ha plantar fasciit.

En venn av meg anbefalte meg å snakke med Lee Saxby. På det tidspunktet var Lee ganske ukjent, drev med fitness og boksetrening i en kjellergym og var bokstavelig talt en undergrunnsekspert på skotøy. Jeg møtte opp uanmeldt på gymmen hans, forklarte hvorfor jeg var der og fortalte at grunnen til at jeg brukte minimalistiske sko er fordi jeg er en minimalistisk løper.

Han så på skoene mine og sa, «det der er jo sofaputer, de er ikke minimalistiske.» Han fikk meg til å ta av skoene og løpe barfot ute. Så sa han, «ok, kast de skoene i søpla og løp tilbake til hotellet ditt.» Jeg tror det var rundt tre kilometer til hotellet, så jeg bare «seriøst, løpe gjennom London sentrum barføtt?» Hans svar var: «Det ville jeg gjort hvis jeg var deg.»

Så da tok jeg ham på ordet, gjorde som han sa, og smerten forsvant. Da gikk det virkelig opp et lys for meg. For det første innså jeg at tilbakefallet var et faktum. Skoene jeg hadde brukt var ikke superdempet, men det var nok til at steget mitt hadde endret seg uten at jeg la merke til det. Steget var lenger og landingen var mer på hælen. For det andre innså jeg at en endring i bevegelsesmønster kan endre utfallet dramatisk. Så jeg ble sko-ekvivalenten til en avdanka dranker – jeg må avstå fra den minste dråpe demping.

Eric løper rundt i Teton-fjellene og liker å ha litt demping under føttene. I den nye boka har vi kommet fram til et kompromiss og anbefaler Altra Escalante. Det er egentlig alt for mye sko for min smak, men Erik synes det er en fin

sko for å bli vant til overgangen mot mer minimalisme.

RW: Kan vi anta at du ikke har noe særlig til overs for den pågående maksimalistiske trenden?

CM: Jeg tror vi må forstå at skotøy er en sanselig fornøyelse. Å løpe i et annerledes par sko er som å spise noe nytt til lunsj eller middag. Vi vil ikke spise grøt tre ganger om dagen hver dag, vi vil oppleve nye ting. Så jeg har full forståelse for nye trender. Jeg har en mye større variasjon i skoparken min enn jeg trenger, bare fordi det føles bra. La oss si jeg løper i sandalene fra Xero Shoes den ene dagen og New Balance Minimus den andre. Den overgangen, den nye følelsen, kjennes bra. Det gjør at jeg nyter løpinga mer.

Men, samtidig mener jeg at denne konstante bombarderingen av nye greier fjerner det virkelige budskapet, det vil si håndverket, den prestasjonen som løping i seg selv er. Hvis du går til en martial arts-gym, så vil de ikke overøse deg med karbonfiber og skum – det er nedstrippet til det minimalistiske og ekte. Ta et ballettstudio for den saks skyld, også veldig minimalistisk. Jeg mener man bør starte uten noen hjelpemidler, og mestre kroppens prestasjoner, og deretter legge til utstyr hvis det er nødvendig.

RW: Du framsnakker tarahumara-dietten i den originale Born To Run. Hvilke ernæringsråd er anbefalt i den nye boka?

CM: Den ordentlige åpenbaringen for meg kom da jeg jobbet med Natural Born Heroes, boka jeg skrev etter Born To Run Den presenterte en form for todeling for meg, fordi i Born To Run var jeg nede med tarahumaraene som i stor grad er vegetarianere og spiser hjemmedyrket squash og mais. Den første ultraløperen jeg møtte, Scott Jurek, har en veldig disiplinert vegansk diett. Så da jeg jobbet med Born To Run, tenkte jeg at dette så ut til å funke – løpere som spiser ordentlig mat, hovedsakelig grønnsaker, har en tendens til å prestere bra.

Men så ble jeg ble jeg oppmerksom på motstandsbevegelsen på Kreta under andre verdenskrig som utførte noen helt ekstreme fysiske prestasjoner. De bodde 90 kilometer oppe i fjellene, og løp altså 90 kilometer ned til kysten, kjempet mot nazistene, stjal våpnene deres og løp de 90 kilometerne tilbake opp i fjellene. Disse karene løp altså en ultra på nærmere 200 kilometer med litt mixed martial arts på midten. Hva var det disse folka gikk på? Jeg dro til Kreta for å finne ut av hva de spiste, og det viste seg at dietten deres i stor grad var kjøttbasert. Jeg forsøkte å finne ut av sammenhengen

RUNNER´S WORLD 01 – 2023 40 ‘NØKKELEN ER Å TA TILBAKE GLEDEN OG FELLESKAPET’
McDougall (over) mener suksessen bak samarbeidet med Eric Orton (til høyre) skyldes at de begge har ‘push and pull’-instinkt. Han dytter og McDougall drar.

mellom disse to tilnærmingene, og hva det koker ned til er den glykemiske indeksen. Hvilke matvarer får blodsukkere til å stige raskt, og hvilke matvarer får blodsukkeret til å stige langsomt?

Så det vi lander på i Born To Run 2 er en svært enkel og følelsesbasert kostholdsretning. I løpet av en to ukers testperiode skal du eliminere alle matvarer med høy glykemisk indeks – pasta, ris, brød, sukker – alt av rask mat. Du skal bare spise fisk, kjøtt eller tofu – hva enn du foretrekker som proteinkilde –og grønnsaker. Så, etter to uker kan du gradvis legge til noen matvarer med høy glykemisk indeks igjen. Etter to uker uten ris, spiser du litt ris, venter en time og ser hvordan du føler deg. Hvis det føles bra, vet du at kroppen din tolererer en halv skål med ris. Deretter kan du forsøke med en hel skål med ris. Hvis du føler deg slapp og oppblåst, vet du at du har funnet grensa di.

Det vi forsøker å gjøre i Born To Run 2 er å gjøre ting følelsesbasert, slik at du kan si, ut ifra din kropps reaksjon, hvordan du responderer på alt fra skotøy til mat.

RW: Det kan virke som at enkelhet og jakten på det naturlige er gjentakende temaer hos deg?

CM: Det som er interessant er at alle de sakene jeg har fattet interesse for, som for eksempel sko, kosthold og løpetre-

ning, er temaer som har lange, dype røtter. Skoene som Barefoot Ted anbefaler – og jeg er helt enig – er noen helt enkle sandaler som har 10 000 år på cv-en.

Greske soldater brukte dem, romerne brukte dem, tarahumaraene bruker dem, og minimalistløpere i dag bruker dem. Det samme gjelder for kostholdsplanen vi foreslår i Born To Run 2 – det er i bunn og grunn en middelhavsdiett. Dette er et sunt kostholdssystem som har blitt praktisert for tusenvis av år, med gode resultater.

RW: Hva slags type løpere vil du si denne boka er for?

CM: Vi har forsøkt å sikte pila i midten av løpeverdenen, og vi fikk en ganske lærerik opplevelse. Eric og jeg ønsket å ha bilder i boka som illustrerte mangfoldet i løping – forskjellige typer folk, ulike kropper. Vi endte opp med å ta bildene før teksten var ferdig, og vi fikk samlet en haug med folk, hvor majoriteten var habile løpere. Men da vi skulle få dem til å gjøre ulike øvelser til bilder som skulle brukes som illustrasjon, så vi at de slet. En eliteløper på halvmaraton hadde en så inaktiv setemuskulatur at han ikke klarte å utføre øvelsen han var satt til å vise. Så vi innså at uansett hvor suksessfull du er som løper, så finnes det alltid noe som kan forbedres. Alle løpere står overfor en potensiell skadekatastrofe hvis de ikke har en helhetlig tilnærming

til løpinga. Så med denne boka ønsker vi å gi en omstart til alle slags type løpere: Hvis du er en fersk løper som nettopp har kommet i gang, perfekt; hvis du er en gammal traver med en vond akilles som du ikke blir kvitt, perfekt; eller hvis du har stagnert og blir hverken raskere eller mer utholdende, perfekt. Tanken er at denne boka kan restarte deg tilbake til en slags standardinnstilling og så kan du bygge det opp derfra.

RW: Denne restarten, kan det være en endring i holdninger og tilnærming mer generelt sett?

CM: Det er to ting som vi moderne mennesker har tatt med inn i løpinga: ensomheten og en aksept for smerte. Ser vi tilbake på forfedrene våre, var hverken ensomhet eller smerte en del av hvordan de løp. Man stakk ikke ut i villmarka alene, for hvis du gjorde det, kom du sannsynlig aldri tilbake. Våre forfedre løp alltid i gruppe. De ville heller aldri ha løpt seg i senk med mindre det var helt nødvendig, fordi beina deres var det eneste de kunne stole på for å overleve. Hvis de stakk ut og løp alt de kunne i en time, for så å møte på fare, var løpet kjørt. Historisk sett har vi løpt i flokk og holdt oss under anaerob terskel. Dessverre er dette nesten borte i dag, men når vi tar en nærmere titt på det, er det veldig virkningsfullt. Se på Parkrun-suksessen – da vi reintroduserte det å møte opp i fellesskap med et smil, elsket folk det. I USA ser vi flere og flere løpegruppe vokse fram, enten det er rundt et nabolag eller en klubb, og det sprer seg raskt. Det vi anbefaler i boka er å omfavne det hyggelige, komfortable og morsomme ved løping, og at løping i felleskap, enten det er med hunden din eller løpevenner, vil være bra for løpinga di. Nøkkelen er å ta tilbake gleden og felleskapet. Får vi på plass de to elementene, er du på god vei til å lykkes med det du ønsker å få ut av løpinga.

01 - 2023 RUNNER´S WORLD 41 LØPENDE
SAMTALE MED CHRISTOPHER MCDOUGALL
BORN TO RUN 2: The Ultimate Training Guide Profile Books, av Christopher McDougall og Eric Orton. Finnes (foreløpig ikke oversatt) i norske bokhandler.

RUNAS MARATON-

SATSNING

Hun har tronet øverst på den nasjonale maratonstatistikken de siste årene, og representerte Norge under EM i fjor. Her får du et innblikk i Runa Skrove Falchs maratontrening.

TEKST: HILDE ADERS

FOTO: SAMUEL HAFSAHL

RUNNER´S WORLD 01 – 2023 42
01 - 2023 RUNNER´S WORLD 43

Da europamesterskapet i maraton gikk av stabelen i München i fjor høst sto tre norske damer på startstreken: Pernilla Epland, Maria Wågan og Runa Skrove Falch.

Skal man satse på maraton i Norge blir det ofte en litt ensom treningshverdag på ulike kanter av landet uten et bredt fagmiljø å forholde seg til. Det tar tid å lære seg hva denne lunefulle distansen kan by på. Mye skal klaffe for å få ut det maksimale potensialet på en bestemt dag, og sikter man høyt er erfaring i internasjonale mesterskap verdifullt.

At Norges Friidrettsforbund tok ut tre norske kvinner til maratondistansen gir inspirasjon til de som satser og daglig legger ned et hardt arbeid. Uttak til EM er for mange en drøm. Så hvor starter veien til EM? Hvordan må man trene for å prestere med jevnt gode resultater på maraton?

Fra korte baneløp til langturer

Runa Falch har gjennom mange år vært en av de mest profilerte langdistanseløperne på kvinnesiden i Norge. Hun har vunnet flere NM-gull på halvmaraton og kan vise til solide tider i ulike maratonløp, men at jenta fra Verdal skulle bli langdistanseløper var ingen selvfølge.

– Da jeg var 13 år ble jeg ved en tilfeldighet oppfordret av nabojenta til å komme innom en friidrettstrening hos Verdal friidrettsklubb. Det var et godt miljø, jeg opplevde mestringsfølelse og begynte derfor kort tid etter å trene systematisk. Jeg kommer ikke fra noen typisk idrettsfamilie, men pappa stilte opp gjennom ungdomsårene med oppmuntring, kjøring og alt annet som følger med. Idretten ble en sentral del av livet mitt, og jeg ville ikke hatt det annerledes om jeg kunne valgt om igjen, forteller Runa.

Det var på friidrettsbanen Runa i ungdomsårene la grunnlaget for de lengre gateløpene. Hun deltok på klubbtreninger med intervalløkter som kvalitetstrening i tillegg til å legge inn rolige turer på egenhånd.

Konkurransene foregikk på bane med både sprintdistanser og mellomdistansene 600 og 800 meter. Fra videregående av ble det mer fokus på periodisering og kvalitetsøktene ble mer tilpasset 1500 meter og opp til 5000 meter. Langturer med mer kvalitetsfokus ble også lagt inn i treningen, ettersom hun siktet seg mer inn mot maratondistansen.

Stayerevne

Når man har konkurrert hele livet, vil det naturlig nok finnes både negative og positive opplevelser i erfarings-

Runa Skrove Falch er Norges beste maratonløper på kvinnesiden om dagen. Målet er at persen på 2.33 skal senkes ytterligere.

RUNNER´S WORLD 01 – 2023 44

RUNA SKROVE FALCH

Alder: 32

Bor: Oslo

Yrke: Advokat

Klubb: SK Vidar

Utvalgte meritter/perser:

• Maraton: 2.33.52

• 3 NM-gull på halvmaraton

• 1 NM-gull på 10 000 m

RUNAS STYRKEØVELSER:

• Tåhev.

• Kjernestyrke i form av plankeøvelser.

• Øvelser for hamstringfestet.

banken. Runa har vist at hun kan stramme skoene og stå i det, selv når det butter skikkelig imot.

RUNAS NØKKELØKTER I LØPET AV EN TRENINGSUKE:

• Langintervaller

• Kortintervaller

• Sammenhengende terskeløkt

• Langtur

Da hun deltok på 10 000 meter under EM i Zürich i 2014 hadde hun absolutt ikke dagen. Hun ble tatt igjen med flere runder av feltet, men løp det hun hadde likevel. Det endte med at et fullsatt stadion applauderte henne mens hun kjempet seg alene inn i mål.

– Selve løpet var helt grusomt og et av mine verste løpsminner. Kroppen sviktet fullstendig samtidig som jeg ikke fikk meg til å bryte. Det ironiske er at det aldri har kommet så mye godt ut av et løp i ettertid som da.

Det beste løpsminnet er fra maratondistansen, nærmere bestemt målgangen i Malaga maraton.

– Det er der jeg har persen min fra. Ting klaffet veldig bra den dagen, og det var i tillegg en veldig hyggelig tur, sier hun.

Mengde

Maraton har vært Runas hovedsatsning de siste årene. Med jobb som advokatfullmektig sier det seg selv at man må være strukturert og disiplinert.

Når treningsåret planlegges, tar Runa utgangspunkt i hvilke maraton hun skal løpe, gjerne en på våren og en på høsten.

01 - 2023 RUNNER´S WORLD 45 •
Runa Skrove Falch, Ina Halle Haugen og Kristine Eikrem Engeseth underveis i Rekordløpet.

Hun løper jevnlig gjennom hele året, men spisser treningen ytterligere mot maraton de fire siste månedene før løpet.

Mengde har hovedsakelig vært den viktigste komponenten i treningsfilosofien sammen med en progressiv langtur som den viktigste økta i uka. Unntaket var de årene hun trente med Tomasz Lewandowski hvor det var mye fokus på basistrening og fart.

– Hovedmålet mitt er å senke persen på maraton ytterligere. Strukturen på treningsukene mine består stort sett av en langintervalløkt, en kortintervalløkt, en sammenhengende terskeløkt og en langtur. Favorittøkta er en standard 1000-metersintervall, eller progressiv langtur.

I periodene hvor hun trener mot maraton løpes langturene ofte som en kvalitetsøkt. Innimellom nøkkeløktene legger Runa inn en mellomlang langtur på 20 kilometer, og ellers rolige turer på 8–15 kilometer.

– Hovedsakelig kjøres øktene på asfalt siden dette er konkurranseunderlaget, men jeg varierer også med mølle, grus og sti, samt noen baneøkter på Bislett nå og da. Jeg prøver i tillegg å få inn kjernestyrke og skadeforebyggende styrke cirka fire ganger i uka.

Restitusjon

En utfordring med full jobb og maratonsatsning er å få nok tid til restitusjon. Mye av Runas trening foregår til og fra jobb for å spare tid, og hun prioriterer kvalitet i øktene hun gjennomfører. Etter viktige konkurranser legger hun også inn et par rolige uker før hun gradvis begynner å bygge seg opp igjen. Med denne strukturen har hun stort sett klart å holde seg skadefri gjennom løpekarrieren uten lengre opphold fra løpingen. Hun er også nøye med å trappe ned på mengden inn mot maraton og kjører den siste kvalitetsøkta fire dager før løpet.

– Jeg bruker også å ha en fridag to dager før løpet hvis det er en viktig konkurranse. Det skader ikke å kjenne til løypa, men personlig er jeg ikke så opptatt av å vite løypa i detalj. Så lenge jeg har en grov oversikt er jeg fornøyd.

Når løpet først er i gang konsentrerer hun seg om å holde jevn fart, samt følge med på hva som skjer i et eventuelt felt i rundt seg.

– Blir det tungt prøver jeg å akseptere smerten fremfor å kjempe imot eller bli stresset. Stort sett føles det alltid verre å bryte eller å gi opp enn å stå i det til løpet er over!

RUNNER´S WORLD 01 – 2023 46
Runa Skrove Falch har flere NMgull fra 10 000 meter og halvmaraton. Nå er det maratondistansen det satses på for fullt, ved siden av full jobb.
‘BLIR DET TUNGT PRØVER JEG Å AKSEPTERE SMERTEN FREMFOR Å
KJEMPE IMOT.‘
01 - 2023 RUNNER´S WORLD 47

DET BESTE FRA LØPEVERDEN I 2022

I løpet av et år har vi i Runner’s World testet mye forskjellig – alt fra løpesko, klokker, ørepropper, shorts og jakker. Noen av produktene er innovative nylanseringer, andre er oppgraderinger av kjente produkter. I jakten på hva som faktisk gjør løpingen bedre, deler vi på de neste sidene våre favoritter som har hjulpet oss til personlige rekorder og større løpeglede i året som gikk.

RUNNER´S WORLD 01 – 2023 48

Beste ørepropper:

Huawei FreeBuds 2

Huaweis egen teknologi på støykansellering ga en imponerende lydkvalitet, men kanskje viktigst av alt; øreproppene gir minimalt med ladestress.

Den imponerende batterilevetiden ga ingen grunn til bekymring for at øreproppene ikke skulle orke en langtur. Med aktiv støyreduksjon varte FreeBuds 2 i opptil fire timer med konstant avspilling.

Om vi hadde åpnet opp for omgivelsene og løpt uten støyreduksjon, hadde øreproppene holdt det gående i opptil 6,5 timer.

Beste hodelykt:

Silva Cross Trail 7R

Dette er det ideelle valget for løperen som ønsker en «allround» hodelykt. R står for Run, og denne lykta gir den en god kombinasjon mellom en kompakt lykt, god komfort og lett vekt. Det lille, lette oppladbare batteriet gir deg 2 timer og 30 min maks lysstyrke og hele 13 timer på lav lysstyrke.

Fleksibiliteten med Cross Trail 7R gir muligheten til å optimalisere vekten på lykta til ditt spesifikke behov. Batteriholderen kan enkelt tas av hvis du heller ønsker å bruke forlengelseskabelen og plassere batteriet i jakkelomma eller i sekken.

Beste klokke:

Coros Pace 2

I tillegg til å være en pålitelig og utholdende treningskompis med batterikapasitet på 30 timer med GPS, kom Coros Pace 2 med masser av funksjoner og egenskaper som ga oss stjerner i øynene i 2022. Det nye designet på skjermen forenklet brukeropplevelsen med mange hakk. Vi ble imponert av hvor lett det var å sjekke rundetider, holde styr på puls og planlegge neste økt bare med pekefingeren.

Med sine 29 gram er faktisk COROS Pace 2 den letteste GPS-klokka i verden. Men til tross for nett og lett utseende, var klokka en solid kraftpakke full-

LØPESKO

BESTE MENGDESKO:

ASICS Novablast 3

I 2022 lanserte ASICS sin tredje Novablast og hevet lista for mengdesko. Å knapt veie mer enn en sjokoladeplate har tidligere vært en egenskap som bare de raske konkurranseskoene kunne smykke seg med. Mellomsålematerialet FF Blast Plus var hovedgrunnen til at Novablast 3 ble lettere, mer responsiv og enda morsommere å løpe i.

Novablast 3 er et strålende alternativ for alle slags løpeturer. Den har god nok demping til rolige turer, uansett om de er korte og lange. Responsen og energireturen gjør Novablast 3 også til et fullverdig alternativ til løpeturene i høyere fart.

BESTE SKO TIL MARATON:

ASICS Metaspeed Sky+

I den første versjonen av Metaspeed Sky syntes vi overdelen var for stor og ikke satt godt nok på foten.

I 2022 kan det nesten virke som ASICS bestemte seg for å svare på bønnene til en løpende streber fra lille Norge.

Overdelen i Metaspeed Sky+ er smalere, tynnere – og satt mye bedre over vrista. De eviglange lissene ble også kuttet, for å understreke den tighte, gode passformen. Suksessingrendienser som 4 % mer av mellomsålematerialet FF Blast Turbo og ny plassering av karbonplaten, gjorde Metaspeed Sky+ til vårt foretrukne valg på maraton i 2022. Den heftige responsen og myke, komfortable løpsfølelsen kommer virkelig til sin rett når leggene blir møre og den berømte maratonveggen nærmer seg.

BESTE SKO TIL MILA:

Puma Fast-R Nitro Elite

Designet og skoens spektakulære profil i seg selv fortjener en egen pris. Denne todelte konstruksjonen legger du ikke merke til når du løper, verken i rolig joggetempo eller på raske intervaller.

Kombinasjonen av myk, stiv og snert spiller glimrende på lag og skoen føles virkelig rask.

Løpsfølelse er kanskje et slitt begrep i løpeskoterminologien, men akkurat med Fast-R Nitro Elite skal Puma ha stor hyllest for pløsen i overdelen – som er den beste vi har prøvd hittil.

Den myke, elastiske sokken som ligger mellom vrista og lissene henger fast i skoen og låser inn foten på en overlegen måte. Den lille detaljen gjør Puma Fast-R Nitro Elite til en sko du føler deg ekstra rask i når du går bort til startstreken for din neste 10 kilometer.

BESTE INTERVALLSKO:

adidas Takumi Sen 8

Takumi Sen-modellen fra adidas har i flere år vært kjent som en superlett konkurransesko med minst mulig demping, hvor leggene ofte fikk kjørt seg.

Helt i starten av fjoråret kom den åttende versjonen av Takumi Sen med mellomsålematerialet Lightstrike Pro, som er den samme foamen de bruker i deres kjente konkurransesko for gateløp, Adios Pro.

Det gjør Takumi Sen 8 til en optimal sko for raskere intervalløkter, både på bane og mølle, hvor den lave profilen gir god kontakt med underlaget. Spesielt når du vil ha en raskest mulig stegavvikling, ligger det Energy Rods gjennom mellomsålen som stiver av frasparket og gir deg en trygg og herlig fartsfølelse.

BESTE TERRENGSKO:

HOKA Speedgoat 5

I 2022 traff HOKA blink med oppgraderingene sine og gjorde den femte Speedgoat-versjonen til årets beste i terrenget.

Mellomsåla ble lettere og opplevdes mer spenstig. Den brede såleplattformen er opprettholdt, samtidig som foten ligger trygt og godt plassert nedi såla – og ikke bare oppå. Dette ga god stabilitet og masse komfort. Nytt for Speedgoat 5 var at knottene ble utstyrt med små tagger som gir ytterligere friksjon mot underlaget, og som særlig kommer godt med på mykt og fuktig underlag som gjørmete stier. Sånt blir det gode løpsopplevelser av!

BESTE VINTERPIGGSKO:

Icebug NEWRUN BUGrip GTX

Med NEWRUN BUGrip beviste Icebug at piggskoene for vinterløping på hard is og glatte fortau også kan gi god demping. De 17 dynamiske karbidpiggene trekker seg inn i såla når den møter bar asfalt, hvilket gjør dette til en ypperlig allrounder i vinter.

Skoens spesialtilpassede egenskaper for asfaltløping, i selskap med den vanntette overdelen i Gore-Tex gjorde denne til en sikker vinner på vinterføre. Passformen er romslig nok i tåboksen til at vi kan unne oss et par litt tjukkere sokker også.

BESTE SKO TIL HALVMARATON:

Saucony Endorphin Pro 3 Med 4 millimeter høyere såle, bredere forfot og årets luftigste overdel, ble alle gode ting tre for Sauconys Endorphin Pro. Likevel har skoen ikke mistet noe av sin kvikke, fremoverdrivende kraft i frasparket fra Speedroll-teknologien.

Selv om mengden med dempemateriale har økt i denne tredje versjonen, var den overraskende nok cirka 10 gram lettere enn forgjengeren.

Oppgraderingene i mellomsåle profilen og overdelen byr både på mer komfort og kontroll i steget, og gir en utmerket kombinasjon av fartsfølelse og stabilitet.

Akkurat slik vi liker det på en halvmaraton, hvor undertegnede kunne feire personlig rekord på distansen i 2022 med Endorphin Pro 3 på føttene.

01 - 2023 RUNNER´S WORLD 51 •

LØPEKLÆR

BESTE LØPEBUKSE:

Craft Hydro Cargo Pants

Løpeturene i 2022 var ikke akkurat bare solskinnsdager. Det er på regnværsdagene man skjønner hvor digg og fryktelig undervurdert det er med en helt vanntett løpebukse.

Hydro Cargo Pants fra Craft var et must for de våte og regnfulle dagene, og var på langt nær fremmed for intensiv løping. Denne teknisk avanserte løpebuksen er laget av et 3-lags vind- og vanntett Ventair®-materiale, har avsmalnende ben og romslige benlommer. Det er nesten så man gleder seg til neste løpetur i regnet.

BESTE LØPEJAKKE: On Zero Jacket

I 2022 var Zero Jacket fra On et utmerket eksempel på at størrelse ikke spiller noen rolle. Tross sin ultralette vekt sto den støtt imot både vind og vann. Takket være fleksible mesh-partier rundt albuene, har jakken full bevegelsesfrihet og strålende passform.

Ikke bare ser den rask ut, Zero Jacket har alle detaljer ivaretatt for at du kan løpeuanstrengt i all slags vær. Alt fra glidelåsen til ermene er nøye gjennomtenkt til et komplett og nærmest vektløst plagg i resirkulerte materialer. Ikke overraskende har jakken nylig vunnet ISPO award for sin teknologi. Med sine 51,7 gram for damer og 60,5 gram for herrer, er det bare å løpe uanstrengt fra tyngdekraften, selv i regn og blest.

BESTE LØPESHORTS:

SAYSKY Pace Shorts 5”

Noen ganger trenger det ikke være så avansert. I 2022 viste SAYSKY at klassikerne aldri går av moten. Det myke, lette, stretchy stoffet i shortsen Pace fra det danske løpetøymerket SAYSKY er laget av 88 % resirkulert polyester. Den tettsittende passformen fjerner unødvendig flagring i vinden når du løper, og på innsiden av shortsen har SAYSKY på merkverdig vis fått plass til to lommer til gels.

Bak på shortsen er det også en egen lomme med glidelås for verdisakene du har med deg på tur. Og så ser jo shortsen rimelig kul ut.

52 RUNNER´S WORLD 01 – 2023

BESTE LØPETRØYE:

Pressio Hàpai Langermet T-skjorte

Hāpai Langermet T-skjorte er laget av Pressios nyeste, miljøvennlige og bærekraftige stoff, Eco Tech MF, som har fokus på å prestere. Ikke bare er trøyene er 100 % resirkulerte, men passformen som skulle være beregnet spesifikt for løpere holdt akkurat det Pressio lovet.

Å lage en så komfortabel trøye å løpe i er intet annet enn imponerende. Et stort klapp på skulderen skal Pressio også ha for sin antibakteriell teknologi som ødelegger de luktfremkallende bakteriene.

BESTE LØPEVEST:

Dæhlie Vest Run

Har du først løpt med vest, ser du deg aldri tilbake.

Løpevesten fra Dæhlie ble en tidlig favoritt i 2022 med sin isolerende padding i front, bestående av merinoull og resirkulert polyester som gir god varmebeskyttelse på kuldeutsatte områder.

Vesten har flere refleksdetaljer både i front og bak, som gir meget god synlighet i mørket. De er ikke synlige i dagslys, men er godt synlig når du trenger dem.

Den hendige lommen bak på vesten er heller ikke plagsom, men en praktisk gave til alle oss som ikke klarer å løpe ut døra uten mobilen.

BESTE LØPETIGHTS:

Northug Lake Placid Tights

Ofte opplever vi at løpetights enten er fleksible, men ikke sitter godt – eller så sitter de veldig bra, men har for liten bevegelsesfrihet.

At den abdiserte skikongen

Petter Northug skulle stå bak fjorårets tightsfavoritt hadde ingen av oss trodd, men etter å ha testet løpetightsen til Northug var vi imponert.

God stretch i stoffet, en behagelig passform og store meshpaneler som transporterer svetten godt var umulig å ikke like.

Det høye livet på dametightsen var også en vinner, akkurat som navnet på tightsen.

53 01 - 2023 RUNNER´S WORLD

ASICS Gel-Nimbus 25

Gel-Nimbus 25 inneholder en helt ny PureGEL-teknologi som gir overlegen komfort. PureGEL-teknologien er strategisk integrert i mellomsålen for å gi maksimal støtabsorbering og sømløs overgang mellom landing og avvikling i steget. Et nytt behagelig og stretchy stoff i pløsen på overdelen av skoen gjør Gel-Nimbus mer fleksibel, så hvert steg føles som en uanstrengt forlengelse av fotens bevegelser.

Den mest komfortable løpeskoen

ASICS Gel-Nimbus 25 er et resultat av gjennomgående og detaljert testing på aktive løpere og mosjonister. I konkurranse med fire andre kjente løpesko, kåret en uavhengig studie ASICS Gel-Nimbus 25 til den mest komfortable løpeskoen.

Konkurrentene i testen var Gel-Nimbus 24 fra ASICS, Brooks Glycerin 20, Bondi 8 fra HOKA og New Balance 1080 v12. Disse skoene ble valgt ut av researchteamet hos The Biomechanics Lab, som de ledende alternativene i samme skokategori.

Deltakerne i studien var alle løpere, i et aldersspenn mellom 18 og 60 år, som løp minst 10-15 kilometer i uka. Alle de 100 deltakerne løp i kamuflerte utgaver av de fem forskjellige skoene, så ingen av deltakerne visste hvilket skomerke de løp med. Løperne rangerte komforten av hver sko, ut fra demping i hælen, demping i forfoten, skoens stabilitet og fleksibilitet i forfoten.

Testresultatene ga tydelig svar: Gel-Nimbus 25 var den mest komfortable løpeskoen.

Hvordan måle komfort?

Mellom 70 og 75 % setter komfort øverst som det viktigste egenskapen i en løpesko. For hvem vil vel løpe i en sko som ikke er komfortabel? Finner du en løpesko som føles bra på foten og behagelig i steget, vil du rett og slett løpe mer. Følelsen av komfort er kanskje individuell, men hva som skaper den følelsen kan måles.

Demping i hælen og i forfoten sammen med skoens fleksibilitet og stabilitet påvirker hver enkelt løpers idealbilde av komfort.

– Den viktigste oppdateringen hos Gel-Nimbus 25 er fokuset på bærekraft, som er større enn noen gang, forteller Brand Trainer i ASIS, Eline Gray Karlsen.

– Hele 88 % av overdelen består av resirkulert polyester og det finnes ca. 25 % resirkulerbart materiale i mellomsålen, som også har begrenset bruken av kjemisk innhold. Følelsen av å lande mykt og kjenne den behagelige overdelen pakke inn foten er ikke forbeholdt de beste løperne, det er en følelse alle løpere fortjener å oppleve. Uansett hvilken type løper du er, vil Gel-Nimbus 25 gi deg massevis av komfort og gjøre løpeturene til en fryd for føttene, mener Eline Gray Karlsen.

– Kombinasjonen av høy komfort og demping sammen med god støtte i yttersålen, gjør Gel-Nimbus 25 til en sko alle løpere vil ha stor glede av. Gel-Nimbus 25 er en nøytral mengde- treningssko for de litt roligere løpeturene, som også kan fungere som en restitusjonssko for enkelte løpere. Uansett om du liker å løpe kort eller langt, på grus eller asfalt, passer Gel-Nimbus for alle løpere og alle ulike distanser. Prøv den på og føl komforten fra første til siste steg!

ANNONSE

sound mind, sound body TM

LANGT OG LENGE Vil løpe

TEKST: SYLWIA SØRENSEN FOTO: PRIVAT

Hvis trening blir en prestasjonsarena hele tiden, blir det fort bare et ork. Man kan isteden bruke trening som en kilde til å hente energi og motivasjon til hverdagen.

– Jeg har ikke flere timer i døgnet enn andre mennesker. Trening går derfor gjerne litt ut over husarbeid, hagearbeid, støvtørking og sånne ting, smiler Mona Kjeldsberg (55).

Dama som for mange er et kjent navn i løpe-Norge, både som løpsarrangør og løper, har mange baller i lufta. Hun jobber som idrettslege både ved Volvat Norsk idrettsmedisinsk institutt og ved Romerike Idrettsmedisin i Gjerdrum, som hun startet selv. Pasientene er toppidrettsutøvere, ungdommer som starter sitt idrettseventyr, men også hverdagsmosjonister.

I tillegg er Mona også landslagslege for forskjellige idretter og har jobbet ved Olympiatoppen i flere år, blant annet som sjefslege for den norske troppen i Vinter-OL i Pyeongchang i 2018. Da hun i fjor ble spurt om også å være med til Vinter-OL og Paralympics i Beijing sa hun ja. Syv uker i Kina med strengt koronaregime passet dårlig til planene om å løpe Norge på Langs på sti. Men man får alltids løpt, selv om det kanskje ikke alltid er like optimalt: Legen slang ryggsekken på ryggen og løp på asfalten rundt og rundt i deltagerlandsbyen.

Det viktigste er å gjennomføre

Mona kaller trening en multivitaminpille. Løping gir henne glede, mestringsfølelse og holder henne i form. Hun har aldri vært en som liker å sitte stille i sofaen. Helt fra

hun var barn ville hun bruke kroppen og være ute. I ungdomstiden og tidlig i 20-årene drev hun med orientering. Hun gikk også langrenn, prøvde friidrett og løp gateløp. Hun innrømmer at hun har herjet mye med kroppen gjennom årene, og at hun ignorerte kroppens signaler når hun hadde lyst å gjøre et eller annet. Derfor bruker hun ofte å si: «Gjør som jeg sier, ikke som jeg gjør».

Da hun var i førtiårene, begynte skadene å melde seg litt for ofte. Mona spurte seg selv hva hun fortsatt kunne gjøre. Svaret var at selv om hun ikke tålte å løpe like fort lenger, kunne hun løpe lenge. Dermed startet ultraløpseventyret.

– Jeg tror at mange ikke er klar over at man ikke må løpe hele veien på et ultraløp, spesielt ikke i fjelløp. Det er helt vanlig at man går i bakkene, og veksler mellom å gå og løpe. Det som er viktigst for de fleste deltakerne er å mestre distansen. Alle føler seg som vinnere når de krysser målstreken, forteller Mona.

Hun anbefaler gjerne mosjonister å ikke se så ofte på klokka under trening, og oppfordrer også til at man stiller litt mindre krav til seg selv på en del økter:

– Mange er litt for opptatt av tider, plasseringer, ny personlig rekord, Strava-segmenter og så videre. Det kan være tungt å komme seg ut når du må konkurrere med deg selv eller de andre på de fleste treningene dine. Og i tillegg skal man gjerne prestere på jobb, overfor familie, og hvis man har barn kommer foreldremøter og fritidsaktiviteter i tillegg. Det betyr ikke at man ikke skal løpe fort og

Mona Kjeldsberg er kjent som løpsarrangør og eventyrløper. I fjor løp hun Norge på langs på sti.

RUNNER´S WORLD 01 – 2023 56
Mona Kjeldsberg ga seg ikke med løpingen selv om skader plaget henne. Hun senket tempoet, og satset på ultraløping fremfor kortere løp. I fjor sommer løp hun Norge på langs t på sti.
‘MAN MÅ IKKE LØPE VEIENHELE PÅ ET ULTRALØP‘

MENTALE BITEN OG DEN KONTINUERLIGE PROBLEMLØSNINGEN UNDERVEIS.

utfordre seg selv innimellom, men treningen bør ikke være et jag etter tider hele veien. Det viktigste er at man faktisk kommer seg ut regelmessig og blir litt andpusten og svett.

Stadig på jakt etter fin utsikt Selv om Mona ikke er veldig opptatt av tider, så liker hun å konkurrere. Hun deltar gjerne i konkurranser som går over flere dager, og aller helst i fjellet.

– Det som særlig tiltrekker meg ved disse lange løpene i fjellet, er den mentale biten og den kontinuerlige problemløsningen underveis. Små og ubetydelig ting på en kortere treningstur kan få store konsekvenser i et ultraløp dersom man ikke gjør noe med dem, sier Mona, og ramser opp utfordringer tilknyttet til oppoverbakker, nedoverbakker, teknisk terreng, temperatur, søvn, næringsinntak og mentale påkjenninger.

– Det er vanskelig å være forberedt på alle mulige utfordringer som kan og vil oppstå under løp som varer fra ett til flere døgn. Og det er noe av det som gjør det kjempespennende å delta.

For Mona er en god plassering på resultatlista en bonus. Hun er stadig på jakt etter spennende konkurranser på nye steder.

– Det fascinerer meg at løpene er så forskjellige. Det føles lettere å komme seg gjennom dem fordi jeg er så nysgjerrig på hvordan det ser ut på neste fjellrygg, over neste fjellpass, i neste dalbunn, eller på neste service-stasjon. Jeg er spesielt glad i å finne en ny og god utsikt. Det er sånne ting som driver meg videre, sier Mona.

Løperen stiller på startstreken bare to–fire ganger årlig. Hun velger derimot å forberede seg godt til «litt krevende konkurranser», som hun kaller dem. Dette innbefatter flere ultraløp og ekstreme fjelløp, blant annet Swiss Peaks Trail, hvor Mona var femte kvinne.

Den konkurransen hun er mest stolt av er Petite Trotte a Leon (PTL), den mest krevende av UTMB-løpene.

Deltakerne løper 330 km, med 25 000 høydemeter, i Mont-Blanc-massivet i Frankrike, Italia og Sveits. Løypa er ikke merket og krever navigering hele veien. Tidskravet er litt over seks døgn. På UTMB sin side står det: «I PTL deltar lag med to eller tre utøvere, uten noen offisiell rangering. Lagene ferdes i et tøft og krevende fjellterreng, som krever et sterkt teknisk, fysisk og mentalt nivå».

I 2018 stilte Mona, sammen med Monica Strand, til start i Chamonix på Petite Trotte a Leon, og som eneste rene kvinnelag kom de til mål. Mona husker løpet som ekstremt krevende.

Deltakerne måtte navigere hele veien, gå via ferrataer, klatre med tau, forsere partier med store steinblokker, og flere av toppene de skal over er over 3000 meter. Det kunne være avstander på opptil to døgn mellom service-stasjonene. For å rekke tidsfristene måtte deltakerne kutte søvn til et absolutt minimum.

– Løpet stilte ekstreme krav til mange ting. Og man måtte løse problemer sammen med makkeren. Det er en ny dimensjon å løse ting i fellesskap samtidig som man blir så ekstremt sliten og trøtt. Jeg er veldig stolt av at vi klarte det, sier ultraløperen, og forteller at man gjerne er litt i motfase når det handler om behov for søvn, hvile, mat, og på toppen av alt kommer diskusjoner om veivalg.

Husmorferie med mange høydemeter

Mona løper cirka 70–100 kilometer i uka, og en del av kilometerne kommer fra “usynlig” trening når hun løper til eller fra jobb. Noen ganger tar hun også buss et stykke og løper resten av veien til jobben via mindre trafikkerte områder eller parker.

Hun er stadig på jakt etter gode naturopplevelser, og utforsker både nye og gamle steder. På den måten oppdaget løperen nettopp en ny sti i nærheten av huset sitt.

For ultraløperen er det viktig med spesifikk trening inn mot konkurranser.

– På ultraløp i fjellet er det mange høydemetre og lange, bratte bakker både opp og ned. Det er ikke nok å ha styrke i beina for å gå opp, man må også trene på å løpe ned. Hvis man ikke trener på dette, så man blir muskulaturen helt ødelagt, sier Mona, som gjerne løper flere turer opp og ned en bakke underveis i en økt.

Allerede for flere år siden klarte hun å innføre en «husmorferie» som ledd i forberedelser til en konkurranse. I ei uke trener hun da i bakker, alene eller med venninner, og går opp og ned på fjelltopper. Hun har alltid med ryggsekk for å skape like forhold som i konkurranser, og ikke minst være trygg på utstyret sitt.

Mona er gift med ultraløperen Einar Iversen og de har tre barn. Hele familien er aktiv, og reiser gjerne på ferie til steder med gode treningsmuligheter.

– Men det er absolutt lov å ligge på stranda også. Vi er ikke helt duracell-kaniner hele tiden, ler Mona.

Blefjells Beste

Vinteren 2015 fikk ultraløperparet idéen om å lage en treningsrunde fra hytta deres på Blefjell. Den skulle gå rundt hele Blefjell, hvor det ikke er naturlig sti. De tegnet en runde på kartet, inviterte med venner og bestemte seg for å prøve den samme sommer. Noen av deltagerne ville gjerne ha dette som et tellende løp for å kvalifisere seg til andre løp, hvilket ledet til at Blefjells Beste ble et terminfestet løp.

Sommeren 2015 stilte 37 deltagere til start. Siden har det bare ballet på seg for Mona og Einar. De to ultraløperne startet Langt og Lenge, en frivillig organisasjon, og begynte å organisere flere løp. I tillegg til Blefjells Beste arrangerer de nå også Oslo Trail Challenge, Soria Moria til Verdens Ende (100 miles + 50-miles) og Oslo Bergen Trail, 500 kilometer på sti fra Oslo til Bergen. Sistnevnte arran-

Mona fikk servert det beste og det verste norsk natur har å by på under Norge på langs. «Det er det som gjør helheten», sier hun.

RUNNER´S WORLD 01 – 2023 58
‘DET SOM SÆRLIG TILTREKKER MEG VED DISSE LANGE LØPENE I FJELLET, ER DEN

geres annet hvert år, og neste løp foregår 6.–15. juli 2023. Oslo Bergen Trail er en lagkonkurranse, hvor hvert lag kan bestå av to-tre personer.

– Selv om det blir mindre tid til å løpe selv med så mange arrangementer, så gir det å organisere løp veldig mange hverdagsgleder. Vi har truffet mange flotte mennesker og hatt mange fine treningsturer på steder hvor vi aldri har vært før i forbindelse med løpene vi arrangerer, sier Mona.

Det finnes en sjanse!

For flere år siden var Monas navn blant mange andre som i en løpegruppe på Facebook ble utfordret til å løpe Norge på langs på sti, langs Nordryggstien. Det er så lenge siden at hun er usikker på når det var, en gang mellom 2015 og 2017 kanskje, men hun husker godt hva hun tenkte om utfordringen den gangen.

Hele idéen var for henne helt hinsides og urealistisk å gjennomføre. Men da et spennende løp, som hun hadde sett for seg som et langtidsprosjekt gjennom mange år ble lagt ned, og ultraløperen grublet over hvilket prosjekt hun

kunne erstatte det med, kom plutselig tanken om Norge på langs tilbake. Men grunnen til å kaste seg ut i et så stort prosjekt handler ikke bare om jakten på en spennende utfordring.

– Løping har betydd veldig mye for meg på flere plan gjennom mange år. Vi har hatt kronisk sykdom i familien i lang tid. Det å komme ut på lange turer i naturen var min avkobling, ventil og vitaminpille for å takle hverdagslivet, sier Mona.

Mens hun drev med opptrening til Norge på langs, gikk alt i stykker. Hun måtte gjennom en stor operasjon i en fot på grunn av artrose. Hun hadde utsatt det i flere år, men til slutt klarte hun ikke å gå hjemme uten smerter. Kirurgen ga da tydelig beskjed: Vi opererer deg ikke for at du skal kunne løpe, men for at du skal kunne gå over kjøkkengulvet uten smerter. Men Mona fisket ut litt informasjon fra kirurgen om at en pasient visstnok hadde løpt litt etter en slik operasjon. For Mona betydde det: «Det finnes en sjanse». Før operasjonen hadde Mona blant annet jobbet med paraidrettsutøvere: Da tenkte jeg at hvis noen kan løpe med protese på foten, så må jeg kunne klare det med noen

01 - 2023 RUNNER´S WORLD 59 •

MONA KJEDSBERG

Alder: 55

Yrke: Idrettslege

Bor: i Gjerdrum

Gift: med ultraløper Einar Iversen

Arrangerer løpene: Blefjells Beste, Oslo Trail Challenge, Soria Moria til Verdens

Ende og Oslo Bergen Trail.

Aktuell med: Løp Norge på langs på sti i 2022.

skruer i foten. Og jeg bestemte meg der og da for at hvis operasjonen går bra, så skal jeg trene meg opp og faktisk løpe Norge på langs.

– Jeg har alltid vært veldig sta. Når jeg setter meg et mål, klarer jeg ofte å gjennomføre.

Ansiktskrem er unødvendig luksus

Mona fikk full støtte fra familien og gikk i gang med forberedelsene til Norge på langs. Hun avtalte permisjon fra jobben og deltok i et løp på Madeira. Da hun krysset målstreken der etter 83 kilometer, følte hun en stor lettelse. Kroppen fungerte bra og ga den bekreftelsen hun trengte for at hun kunne iverksette planen. Likevel regnet Mona sannsynligheten for å fullføre prosjektet til 50 prosent.

Hun brukte cirka ett år på detaljplanlegging av rute, utstyr og logistikk. Hun valgte i hovedsak å følge Nordryggstien fra nord til sør. Med det utgangspunktet tegnet hun en rute som gikk mest mulig på sti og i fjellet. Ruta var 2700 kilometer lang og hadde samlet stigning på 68 000 høydemeter. Mona løp med en Garmin Inreach mini 2 satelittenhet hele veien. Einar, mannen hennes, utviklet på forhånd et eget NPL-kart, som ga muligheten å følge Monas bevegelser på kartet hele veien.

Mona ønsket å være selvforsynt under turen, det vil si ingen følgebil eller support, men å bære med seg eget utstyr og supplere selv underveis.

– Det krever mer logistikk, men halve moroa er å sitte og planlegge hvordan man kan klare dette, forteller Mona.

En utfordring var mangelen på butikker langs ruta. Mona sendte derfor noen depotpakker med mat, løpesko og lignende til avtalte steder underveis langs løypa.

Etter at løypa var tegnet, fokuserte Mona på utstyret og treningen. Det var viktig å enkelt kunne ta av og på ryggsekken, være sikker på at utstyret fungerte under alle forhold, at regntøyet faktisk var vanntett, at klærne var varme nok, at ingenting kunne forårsake gnagsår. I tillegg

var det viktig å vite hvor ting var i sekken. Hun trente flere ganger med det samme utstyret hun skulle bruke på turen, og testet også utstyret på lange turer i værforhold som hun forventet å møte under Norge på langs. Ryggsekken veide 12 kilo fra start. Der fikk hun plass til telt, sovepose, liggeunderlag, mat for noen dager, medisin, klær og andre nødvendigheter.

– I høyfjellet kan det være snø og kuldegrader, også midt på sommeren. Så det viktigste for meg med tanke på utstyr var å ha mulighet til å holde meg tørr og varm. Nødvendig og nyttig utstyr ble med, mens luksusting ble bortprioritert. Var jeg for eksempel tørr i ansiktet, ble det fotkrem i ansiktet. Det gikk fint, ler Mona.

Mygg av en annen verden

Før Mona dro til Nordkapp hadde hun et ambisiøst mål om å fullføre hele distansen på 60–70 dager. Hun håpet på forhånd å tilbakelegge cirka en maraton daglig, men måtte revidere planen etter hvert som de velkjente oppog nedturene gjorde seg gjeldende underveis. Allerede i begynnelsen av turen rapporterte Mona på Instagram:

«Dag 3: E6 v/Smørfjord – Gilddosoaivi, 45 km. Opptelling etter tre dager: har møtt ett menneske, 1000 reinsdyr og en milliard mygg. Ved kryssing av Finnmarksviddas største myr ved Skaidijavri, begynte Tor å slå med hammeren (…) Etter regn kom sol og dobbel regnbue. Men da jeg trodde dagens opplevelser var over, begynte det virkelige uværet. Jeg så og hørte det var i anmarsj, og skyndte meg ned fra de høyeste, mest åpne partiene. Fikk satt opp teltet rett før det braket løs; to timer med intenst lyn og torden er skummelt alene på vidda (…)».

Mona fikk servert norsk natur på sitt beste og verste. Hun løp i stekende sol, kuldegrader, sterk vind, hagl og kraftig regn, og fikk se midnattssol og doble regnbuer.

– Jeg hadde mye dårlig vær, men det er det som gjør helheten. Man setter ekstra stor pris på de dagene hvor

Lange turer i naturen har vært Monas avkobling, ventil og vitaminpille for å takle hverdagslivet.

RUNNER´S WORLD 01 – 2023 60

‘JEG MÅTTE TA FREM DEN INDRE LEGEN OG SNAKKE STRENGT TIL MEG SELV.‘

det er fint vær. Det hadde ikke vært like fint hvis det hadde vært blå himmel hver eneste dag, reflekterer løperen.

Under Norge på langs løp og gikk Mona på vekslende underlag, med alt fra gode stier til ulendt, stiløst terreng med steinur, svaberg og endeløse myrer. Hun måtte vade over utallige elver med god vannføring og badet ufrivillig i en bekk. Ikke alle stier som var markert på kartet fantes i terrenget. Det skjedde også at en sti var stengt på grunn av arbeid med en stor demning. For henne betydde det en gigantisk omvei, og med mange ekstra høydemetre.

Hun overnattet i telt, hytter og fjellstuer, og søvnkvaliteten var stort sett god under hele turen, med unntak av ei natt i telt i Lierne hvor hun hadde sett bjørnespor rett før hun slo leir for kvelden. Ved å velge å gå gjennom Finnmark i juli var hun forberedt på at det skulle være mye mygg, men ikke at de faktisk skulle være så mange og så store. Hele skyer av mygg og klegg plaget henne i flere dager. Etter dag 19 skrev Mona på sin Instagramkonto:

«På tross av litt tunge bein var dette et kinderegg av en dag: shortsvær, ingen insekter og helt tørre føtter hele dagen (første gang på 19 dager)!»

Ultraløperen er tydelig på at man må trives godt i eget selskap for å starte på en så lang tur alene. Mona hadde hyggelige møter med folk flere steder underveis, men det kunne ofte gå mange dager uten at hun møtte et eneste menneske. Mange steder var det heller ikke mobildekning, og på det meste gikk hun syv dager uten mobildekning. Ensomheten plaget henne ikke. Hun hadde med lydbøker, men tok dem faktisk ikke fram en eneste gang. Flere ganger opplevde hun lyn og torden, hvorav en gang da hun sov i telt midt på Finnmarksvidda. Akkurat da var det godt å kunne ta en telefon hjem.

Turen henger i en tynn tråd Løperen fra Gjerdrum tenker ikke lenge over spørsmålet om hva som var det verste hun opplevde underveis. Etter

37 dager fikk hun en overbelastning i den opererte ankelen og kjente at det var stor sannsynlighet for at hun måtte bryte hele prosjektet. Det var tøft å bestemme seg for å sitte stille med beina høyt og bare vente.

– Jeg kan godt være sliten og trøtt, og ha vondt, men den følelsen av å ikke vite om jeg klarer å fortsette, hva som er lurt å gjøre, og hvor lenge jeg må vente før jeg tar avgjørelsen om jeg kan fortsette eller ikke, var det vanskeligste. Det var ingen andre som kunne bestemme det. Jeg måtte ta frem den indre legen og snakke strengt til meg selv, forteller Mona.

Hun hvilte først bare én dag før hun fortsatte til fots i to dager til, men plagene kom tilbake. Hun hvilte igjen, denne gangen i to dager. Ankelen var fortsatt ikke bra, men den var litt bedre. Da bestemte hun seg for å prøve å fortsette, men med kortere dagsetapper. Det fungerte heldigvis, og dette ble derfor gjennomgangstonen for resten av turen.

Å plukke ut det beste øyeblikket fra hele turen er umulig. Mona sitter igjen med en stor minnebank med utallige, uforglemmelige opplevelser etter sommerens langtur. Det som var unikt med turen var helheten av opplevelsen, med både de gode øyeblikkene og stundene, men også de utfordringene som oppsto og som måtte løses underveis.

– Jeg føler meg privilegert. I løpet av nesten tre måneder fikk jeg lov å se hele Norge med alle sine fasetter, skiftende værforhold, vekslende natur og utrolig mange flotte steder, og ikke minst friheten og mye «sakte tid», oppsummer Mona, som etter 83 dager nådde fyret på Lindesnes.

Ultraløperen tenker på nye spennende prosjekter, men vil ikke si så mye om dem foreløpig. En ting er sikkert, hun vil fortsette å løpe langt og lenge.

01 - 2023 RUNNER´S WORLD 61 ‘JEG KOMMER TIL Å FORTSETTE Å LEKE I FJELL OG SKOG HELT TIL NOEN BÆRER MEG HJEM‘
Etter Norge på langs-prosjektet føler Mona seg rik. Sondre, Emil og Julie jobber på Löplabbet Oslo sentrum | Foto: ByAksel

LØPESKO KJØPER DU AV LØPERE

På Löplabbet er alle ansatte løpere på ulikt nivå, og de utgjør vår viktigste ressurs. Det er nemlig god, individuell kundebehandling som er kjerneverdien vår - basert på kunnskap og erfaring.

Vi på Löplabbet tar ikke lett på å anbefale sko, det er tross alt det vi brenner for. Vi vil vite hva slags løper du er, om treningsvanene dine og om du har vært skadet.

Vi sjekker fotstilling før vi bruker en 3D-skanner som gir oss nøyaktige mål på lengde og volum. Deretter tester vi deg på tredemølle for å se på helheten, hva som skjer fra hoften og ned, og hvordan hele løpesteget ditt er. Slik at du kjøper sko som er riktige for deg.

Vi jobber kontinuerlig med å holde oss oppdatert på utstyr, trening, og skader for løpere på alle nivåer. Vi inngår ingen kompromisser på kvalitet. Vårt skosortiment er nøye testet og vurdert for å tilby et optimalt utvalg til våre kunder. For deg betyr det mer enn bare et par nye løpesko. Det betyr trygg treningsglede!

loplabbet.no

FOR LØPSÅRET 2023

Vi har spurt en gjeng løpere om deres løpsplaner og mål for året. Her kan du få inspirasjon til nye favorittløp, målsettinger og metoder.

Cato Pettersen

Dette løpet gleder jeg meg til i 2023: UTMB-løpet TDS, det blir en hard, lang løpetur i et av verdens vakreste fjellområder.

Mitt mål for året: Holde meg mest mulig skadefri.

Hvordan jeg skal oppnå målet: Lytte godt etter kroppens signaler. Bli flinkere med oppvarming og uttøying.

Thine Wilkens Jernberg

Dette løpet gleder jeg meg til i 2023: Sentrumsløpet – fordi jeg pleier å løpe det.

Mitt mål for året: Under 45 på mila og under 1 time og 45 min på halvmaraton.

Hvordan jeg skal oppnå målet: Trene mindre og hvile mer.

Heidi Rørvik

Dette løpet gleder jeg meg til i 2023: Skogvokter Ultra 2023. Fantastisk flotte stier og arrangement!

Mitt mål for året: Løpe 3000 km totalt i år og forbedre meg på alle distanser.

Hvordan jeg skal oppnå målet: Jevnt og trutt. Gjøre det jeg liker og innføre en ny vane.

64 RUNNER´S WORLD 01 – 2023

Jan-Erik Sunde

Lasse Kollerud

Dette løpet gleder jeg meg til i 2023: Det svenske terrengultraløpet Kullamannen Ultra – det blir første løp i utlandet og i litt flatere terreng en norske fjell-/ultraløp.

Mitt mål for året: Løpe 3000 km totalt i år, fullføre et par 100-kilometersløp og holde meg skadefri.

Hvordan jeg skal oppnå målet: Trene jevnt i hele år. Trene mer på mykere underlag og jobbe med teknikk for teknisk løping nedover.

Dette løpet gleder jeg meg til i 2023: Jølster Maraton sitt 40-års jubileum, det blir min første offisielle maraton. Har flere Backyard Ultra og andre ultraløp. Ble også verdensmester i håndbak i fjor – artig kombinasjon med eksplosiv styrkeidrett og langløp.

Mitt mål for året: Sub 4 på maraton.

Hvordan jeg skal oppnå målet: Kontinuerlig, allsidig og målrettet trening.

Trond Furnes

Jan-Helge Balto

Dette løpet gleder jeg meg til i 2023: Håper først og fremst å holde meg skadefri for å kunne delta i flere løp enn i 2022.

Mitt mål for året: NM veteraner, Oslo maraton. Er i klassen 70–74 år, så målet er NM-gull om alt klaffer.

Hvordan jeg skal oppnå målet: Kontinuitet i treninga. Minst en helmaraton og 2–3 halvmaraton i løpet av sommeren.

Ruth

Dette løpet gleder jeg meg til i 2023: Winterrun. Det er så få løp om vinteren og dette har vært fast tradisjon helt til koronaen kom og ødela streaken. Det blir en super start på løpsåret 2023!

Mitt mål for året: Holde meg skadefri og kanskje løpe min beste halvmaraton? Det er i hvert fall planen.

Hvordan jeg skal oppnå målet: Løpe jevnt og trutt, få inn flere intervalløkter og trene både styrke og mobilitet ved siden av løpingen.

Dette løpet gleder jeg meg til i 2023: Göteborgsvarvet – veldig god stemning langs løypa.

Mitt mål for året: Sub 40 på 10 km og løpe min første maraton.

Hvordan jeg skal oppnå målet: Løpe seks dager i uken, øke volum sakte for å prøve å unngå skader.

65 01 - 2023 RUNNER´S WORLD
Bla om...

Anniken Sletta

Dette løpet gleder jeg meg til i 2023: I 2023 gleder jeg meg til å løpe KK-mila. Etter en lang rehabiliteringsperiode fra Haglunds hæl, har jeg ikke kommet opp i noen særlig distanse, og selv om jeg drømmer om både halv- og helmaraton det kommende året, tør jeg ikke ta sjansen på at beina er bra nok til det. 10 km føles i motsetning som et oppnåelig mål. Det blir en stor glede å skulle gjennomføre KK-mila sammen med mamma, da dette blir hennes første 10 km. Det har tatt lang tid å motivere henne til å bli med på noe sånt, da hun er fast bestemt på at 5 km er hennes maks. Jeg vet hva hun er god for, og vet hva et løp kan gjøre med konkurranseinstinktet og viljestyrken, så jeg gleder meg til å være en støtte for henne og se henne nå et nytt nivå av mestringsfølelse i 2023.

Mitt mål for året: Løpe 2-milstur igjen. Vemodig å se løpesekken hengende på knaggen, vel viten om at det er godt over et år siden de faste langkjøringene. Det er ikke bare den fysiske helsa som har godt av noen timer med løping i frisk luft, så jeg kjenner at jeg lengter etter friske og sterke bein. Men, det blir ingen 2-milstur før jeg har kommet meg gjennom rehab-treningen, så det får vel kanskje være det primære målet.

Hvordan jeg skal oppnå målet: Være tålmodig, bygge opp distanse og styrke gradvis. Trene alternativt.

Geir Bjerkestrand

Dette løpet gleder jeg meg til i 2023: Ecotrail 80 km. Hadde en fantastisk løpsopplevelse i dette løpet i 2022, og vil løpe den nydelige løypa igjen. Masse trivelige medløpere, flotte og varierte omgivelser med flere fine utsiktspunkt, veldig hyggelige løypeverter, og ellers bare pur løpeglede!

Mitt mål for året: Ecotrail 80 km på noe bedre tid enn 2022, samt gjennomføre maraton i Bergen, Trondheim og Oslo på en fin måte. Og gjerne noen ultraløp i tillegg, i hvert fall Nipkollen Challenge!

Hvordan jeg skal oppnå målet: Løpe regelmessig og mye. Bør opp i 70 til 90 km i uka utpå vårparten. Intervaller innimellom, men er ikke veldig strukturert med det. Det viktigste for meg er ikke tida, men å gjennomføre på en måte jeg er fornøyd med akkurat den dagen.

Erik Miland

Dette løpet gleder jeg meg til i 2023: Sentrumsløpet, skal løpe sammen med kolleger fra forskjellige kontorer rundt om i Norge og med litt sosialt sammen etterpå.

Mitt mål for året: Jeg ønsker å nærme meg 40 minutter på 10 km i løpet av året. Har et ønske om å komme under 40 året jeg fyller 50, som nærmer seg alt for fort.

Hvordan jeg skal oppnå målet: Skal sette opp en plan med cirka fem økter i uka. To intervaller og en langtur. De to siste blir rolige turer mellom hardøktene.

RUNNER´S WORLD 01 – 2023 66
Foto: Sol Hagen

Ingvild Aaløkken

Dette løpet gleder jeg meg til i 2023: Jeg gleder meg til flere løp. Det første løpet for sesongen, Drammen 10, er alltid spennende for å se hvordan formen ligger an. Det er første gang jeg deltar der, så jeg gleder meg til å se løypa. Det ryktes om en fin og flat trase. Gleder meg aller mest til Hytteplanmila i oktober. Der treffer jeg mange kjente og det er god stemning.

Mitt mål for året: Målet er å løpe under 47 min på 10 km, men også å ha mange gode løpsopplevelser.

Hvordan jeg skal oppnå målet: Jeg trener spesifikt for 10 km, og legger inn både intervaller og rolige turer. For å få hjelp til systematiseringen har jeg et program fra Løpetrening.no. Jeg har også deltatt på Runner’s World sine treningsseminarer med Askild Vatnbakk Larsen, slik at jeg kan planlegge og systematisere enda bedre på egenhånd.

Hanne Winger Pedersen

Dette løpet gleder jeg meg til i 2023: København maraton. Etter å ha løpt maraton på Jessheim i november, ser jeg veldig fram mot en ny maraton. Jeg håper på å klare en liten forbedring av persen min (3:20:08), og ser også fram til fine dager i København med spreke løpevenner. Løp halvmaraton der i høst, og elsker byen!

Mitt mål for året:

I år som i fjor vil jeg komme meg ut så ofte som mulig og minimum 60 km i uka og 3000 km totalt i løpet av året. Jeg har et mål om å perse på 5 km, 10 km, halv, og hel. Eller i hvert fall et ønske om det!

Hvordan jeg skal oppnå målet: Ved å variere treninga, kjøre intervaller en til to ganger i uka, ha kontinuitet, få lagt inn nok turer på cirka 30 km i forkant av maraton.

Bla om...

Marit Aasen

Dette løpet gleder jeg meg til i 2023: Løpene i Norwegian Skyrunner Series.

Mitt mål for året: Delta på seks av sju løp i serien og slå mine egne tider fra i fjor.

Hvordan jeg skal oppnå målet: Trene smartere, få nok hvile, holde meg skadefri og ikke minst la gleden av å løpe i fjellet styre veien mot målet.

Jesper van der Molen

Dette løpet gleder jeg meg til i 2023: Backyard Ultra Sandefjord, fordi det blir mitt første ultraløp, og det er 10-årsjubileum.

Mitt mål for året: Sub 1:20 på halvmaraton.

Hvordan jeg skal oppnå målet: Opprettholde systematisk løpetrening, legge til mer løpsspesifikk styrketrening.

01 - 2023 RUNNER´S WORLD 67

Vidar Uthne

Dette løpet gleder jeg meg til i 2023: Drammen Halvmaraton. Det blir årets treningsmål, og løpet har en fin løype og mye folk.

Mitt mål for året: Opprettholde min runstreak (påbegynt april -22) og senke tiden per kilometer.

Hvordan jeg skal oppnå målet: Mer målrettet løpetrening med både intervaller og langturer, og fortsette med daglig løping.

Anja Høibraaten

Dette løpet gleder jeg meg til i 2023: Bislett24, Holmestrand Maraton og Hagemanns Backyard – skal delta på disse løpene med ei god venninne.

Mitt mål for året: Bislett 24-timers – klare å løpe 100 kilometer.

Hvordan jeg skal oppnå målet: Løpe to ganger pr uke og trene CrossFit for å få beholde styrken.

Preben Mjaatvedt

Dette løpet gleder jeg meg til i 2023:

Det blir forhåpentligvis mange løp å se fram til, med sesongstart på halvmaraton i Barcelona som et tidlig høydepunkt allerede i februar. Men det store målet blir Berlin maraton til høsten. Den store gleden er felles opptrening til det store målet, men ekstra kjekt når man kan avslutte med å kombinere kjekke reisemål og løping samtidig!

Mitt mål for året: Etter å ha debutert i Valencia maraton på 2:58:49 i 2021 så må det store målet bli å krone sesongen med en ny pers i Berlin til høsten.

Hvordan jeg skal oppnå målet: En liten gradvis økning i mengde per uke utover våren og sommeren, kombinert med litt mer struktur på øktene gjør forhåpentligvis susen! Flere økter i de fantastiske fjellene rundt Bergen og litt flere intervalløkter er nok medisinen som skal til.

Bla om...

Marit Barosen

Dette løpet gleder jeg meg til i 2023: Bodøryggen, et flott fjelløp utenfor Bodø. Etter en krevende start opp på Skautuva er resten av løpet nydelig.

Mitt mål for året: Opprettholde løpegleden og bli bedre på lengre løp.

Hvordan jeg skal oppnå målet: Trene jevnt med både gode ukentlige intervalløkter og mange flotte langturer.

Tonje Granmo

Dette løpet gleder jeg meg til i 2023: Jeg har mange løp jeg gleder meg til, men Bislett 24-timers er noe ekstra. Jeg har deltatt to ganger før og gleder meg allerede til årets løp. Det er 24 magiske, slitsomme, artige, trøtte og ubeskrivelige timer jeg liker.

Mitt mål for året: Jeg vil forbedre tiden min på halvmaraton og løpe lengre på Bislett24.

Hvordan jeg skal oppnå målet: Trene lengre og oftere, men ikke så mye mer enn hva jeg gjør nå. Har funnet en god rutine.

RUNNER´S WORLD 01 – 2023 68
www sentrumsløpet no 10 km og 5 km Sprint Barneløp OSLO Karl Johans gate

Jørgen

Dette løpet gleder jeg meg til i 2023: Hell 24-timers. Jeg gleder mer til å se hvor langt jeg klarer å løpe og gjøre det med herlige folk og flinke arrangører.

Mitt mål for året: Løpe et 100-milesløp.

Hvordan jeg skal oppnå målet: Konsistent, variert og lystbetont løping med test av kostholdstoleranse.

Olav Astad Kristiansen

Dette løpet gleder jeg meg til i 2023: Oslo Maraton.

Mitt mål for året: Sub 3 timer på maraton.

Hvordan jeg skal oppnå målet: Trener fem–seks ganger per uke og øke mengden gradvis. Skal delta på 10 km og halvmaraton for å se om jeg er i rute.

Geir S. Nodland

Dette løpet gleder jeg meg til i 2023: 3toppsløpet på Jeløya. Gleder meg alltid. Det er Norges vakreste løp. Jeg har trent mye mer styrke og håper det skal gi meg ny pers.

Mitt mål for året: Løpe maraton ned mot 3:30.

Hvordan jeg skal oppnå målet: Mer kvalitet, varierte økter og mer styrketrening.

Hva er ditt mål?

RUNNER´S WORLD 01 – 2023 70

BLI EN DEL AV VERDENS STØRSTE HALVMARATON 13. MAI 2023.

Banen, som strekker seg gjennom et pulserende Gøteborg, passerer alt fra broer, kaier, parker til Gøteborgs paradegate. Løpefesten krydres også med et publikum på over 200 000 mennesker, 50 musikkstasjoner og mange andre spennende aktiviteter underveis.

Velkommen til en 21 kilometer lang folkefest og et arrangement i verdensklasse!

SlottsskogenMajornaÄlvsborgsbron

Eriksberg

Lindholmen

FrihamnenHisingsbron

City

www.goteborgsvarvet.se

Vasa/LinnéFinalen

RUNNER´S WORLD 01 – 2023 72
01 - 2023 RUNNER´S WORLD 73 TEKST: OLE MARTIN NILSEN SYNNES FOTO: ACTIV IMAGES Hva skjedde egentlig på Côte d’Azur mellom hav og fjell, med start på Promenade des Anglais og mållinjen på La Croisette?
MEG OG MARATONBOBLA I
NICE-CANNES MARATON

DET ER EN HELT EGEN LYD. Lyden av quadriceps som våkner. Koffeingels som plasseres i beltet rundt livet. Lisser som strammes nok en gang.

På en måte har det nesten aldri vært så stille på havnepromenaden i Nice før. Ingen sier noe. Ingen trenger å si noe, alle vet hva alle de andre tenker på. Hva de gruer seg til. Jeg og maratonbobla har nok med oss selv.

Noen kommer løpende febrilsk på andre siden av gjerdet, for sent ute til start etter å ha blitt stående fast i bagasjedroppen. De prøver å bryte seg inn i startfeltet, inn i de andres boble. Hemningene og de sosiale kodene er lagt igjen på hotellrommet. Hver en busk, hver en palme, hver en lyktestolpe, alt er et toalett. Maratonbobla skjemmer ingen.

Sola har begynt å titte fram bakerst i horisonten og legger seg over asfalten under føttene mine. Maratonbobla drar meg over startlinja, som en magnet, fra rygg til rygg, over fortauskanten, gjennom forbikjøringsfelt, maratonbobla har ingen vikeplikt.

RUNNER´S WORLD 01 – 2023 74
• •
01 - 2023 RUNNER´S WORLD 75
RUNNER´S WORLD 01 – 2023 76 •

YACHTENE LIGGER STILLE OG GLITRER, som et diamantsmykke i glassmonteret. Jeg og maratonbobla er bare på gjennomreise, men vi kan i det minste drømme oss bort, utvide boblen og la tankene fly bort fra den stramme gnissingen fra kompresjonsstrømpene. Vi kan drømme om høye glass med Cremant, uendelige drueklaser, lukten av dyr parfyme. Én dag. Én dag.

01 - 2023 RUNNER´S WORLD 77
• •
RUNNER´S WORLD 01 – 2023 78

DEN BEIGE MUREN i Antibes’ gamleby matcher den solbleke huden min. Vi er halvveis. Maratonbobla har ikke sprukket ennå. Men den nærmer seg, jeg har mindre armslag, singleten gnager under armene, pulsbeltet strammer seg rundt brystet.

Jeg griner på nesa. Havet på andre siden av muren slår inn mot oss, men når ikke opp. Jeg har nok med mine egne bølger, beina blir tyngre og tyngre. Maratonbobla begynner å briste.

01 - 2023 RUNNER´S WORLD 79
• •

MUNNEN ER TØRR. Sola strekker seg intenst over himmelen, svetten i panna har slått seg ned på permanent basis. Vinden puster ikke, beina er betong. Akkurat som en tørr og ihjeltygget tyggis, er det umulig å blåse liv i maratonbobla.

RUNNER´S WORLD 01 – 2023 80

FØRTIEN. BARE TUSEN IGJEN. Tusen tanker om hva jeg holder på med, tusen grunner til å finne på noe annet. Tusen grunner til å stoppe. Tusen tårer for barna mine. Tusen overbevisninger til beina som ikke vil mer.

Jeg ser ikke palmene. Jeg ser ingen strand. Jeg ser ingen tid, ingen som heier. Jeg ser bare maratonbobla mi på vei over målstreken, med armene i været.

01 - 2023 RUNNER´S WORLD 81
RUNNER´S WORLD 01 – 2023 82
Magisk løpestemningpå Winterrun som arrangeres av Runner’s Worlds søsterselskap Springtime Event.

TJUVSTART på løpesesongen

Klar for å røske deg ut av vinterdvalen?

Bytt ut broddene med konkurransesko og meld deg på et av disse løpene i mars for en kanonstart på sesongen.

4. mars:

Egersund Halvmaraton / Egersundsmila

Raske og kontrollmålte løyper, som går tur/retur

Krossmoen og har start og mål ved Espelandshallen.

4. mars:

Winterrun Trondheim

Fakler og ildkurver skaper god stemning langs løypa på Ytre Kongsgård. Velg mellom 5 og 10 kilometer.

11. mars:

Mulismilen

Bergens eldste mosjonsløp arrangeres for 55. gang med kontrollmålt løype på 5 kilometer og lang løype på 10,4 kilometer.

19. mars:

Norgestesten

Sesongåpning i den flate og populære løypa på Sand ved Jessheim, som byr på både 5 kilometer, 10 kilometer og halvmaraton.

25. mars:

Jærkysten Ultra

Helt nytt løp som arrangeres for første gang i 2023 – med fem ulike distanser: Barneløp, 10 kilometer, halvmaraton, maraton og ultra.

25. mars:

Artic SnowShoe Race

Med start og mål på Tromsø Skistadion arrangerer Midnight Sun Maraton trugeløp på distansene 5 og 10 kilometer.

26. mars:

Fredrikstadløpet

Samme trasé som fjorårets løp, med start og mål ved Kongstenhallen. Velg mellom 5 kilometer eller halvmaraton + barneløp på 3 kilometer.

26. mars:

H3 Hamar Hoka Vårløp

Flat og flott løype på enten 5 eller 10 kilometer på Hamar, med start og målgang på Skibladnerbrygga.

Parkruns

Hver lørdag bugner det av løpeglede i flere parker rundt om i landet. Gratis og åpent for alle! Finn din nærmeste parkrun på parkrun.no.

01 - 2023 RUNNER´S WORLD 83

BLI KLOKERE – TREN SMARTERE, SPIS SMARTERE

IDRETTSVITENSKAP 102 TRENINGSFILOSOFI 110

92

Vatnbakk Larsen Løper, løpetrener med mastergrad i biomekanikk

SKADEFOREBYGGENDE 116

TERRENGLØPING 122

KOSTHOLD OG ERNÆRING 128 MAT FOR LØPEREN Askild

Ånung Viken Løper og personlig trener med mastergrad i fysisk prestasjonsevne

Eli Anne Dvergsdal Løper og fysioterapeut

Abelone Lyng Løper og sykepleier

Silje Fjørtoft Løper og klinisk ernæringsfysiolog

Ida Bergsløkken Løper med mastergrad i Performance Nutrition

RUNNER´S WORLD 01 – 2023 84

Av og til er det vanskelig å få til åtte timers god søvn natten før den store løpsdagen.

Men, ifølge en ny studie publisert i Sports Medicine, vil de negative effektene av en dårlig natt manifestere seg mer og mer utover dagen, og særlig gjøre seg gjeldende på ettermiddagen – og da er du forhåpentligvis allerede i mål.

Løping er bra for hjertehelsa, ingen tvil om det, men kan det bli for mye av det gode? Mange har stilt spørsmål ved mye og langvarig løping, og hvorvidt det kan påvirket blant annet hjertet på negative måter. En ny studie, publisert i Journal of Human Kinetics, tok for seg ultraløpere ti år etter at de deltok i blant annet Ecotrail Paris 80 kilometer. Alle deltakerne hadde løpt i snitt fire ultraløp årlig i forsøksperioden.

Forskerne fant ingen skader på hjertet ti år etterpå. En liten indikator, kanskje, men det er verdt å nevne at studien bestod av kun 46 personer, og alle var menn.

Å lande på forfoten har tidligere blitt koblet til større risiko for problemer med akillessena. Men, en ny studie, utført på rundt 40 mannlige løpere som løp 44 kilometer i snitt ukentlig, fant ingen forskjell på akillessena til de som løp på forfot sammenlignet med de som landet på mellomfot eller hæl. Forskerne fant heller ingen andre studier som kunne bevise at forfotløping henger sammen med akillesproblematikk.

01 - 2023 RUNNER´S WORLD 85
Foto: Getty Images

Full (konkurranse)fart fra vinter til vår

Du kjenner abstinensene. Du kan nesten høre knitringen av startnummeret som festes til konkurransetrøya i det fjerne. Nå gjelder det å ikke løpe seg selv i grøfta før startskuddet er avfyrt. Slik utnytter du kapasiteten fra vinteren i vårens konkurranser og tilpasser deg konkurransefarten.

RUNNER´S WORLD 01 – 2023 86
TEKST: OLE MARTIN NILSEN SYNNES

Vinteren for mange av oss løpere er synonymt med grunntrening. Vi bygger base og grunnmur, stein for stein med blokker av solid og ganske så konservativ trening.

Etterhvert som den norske terskelmodellen har blitt mer og mer utbredt også blant mosjonister, er økter som 5 x 6 minutter og 10 x 1000 meter nærmest en fast gjenganger i norske Strava-feeder og rundt om på landets tredemøller.

Men det betyr ikke at konkurransefart er strengt forbudt i februar og mars, snarere tvert i mot.

Klassisk mølleøkt

Uansett hvilket forhold du har til treningsfilosofi og intervalltrening, bør du ha et godt forhold til den klassiske mølleøkta 45/15.

Den populære intervalløkten som vi tidligere har omtalt her i Runner’s World er på mange måter en optimal økt året rundt, uansett konkurranseambisjoner.

Eksempel: Ti dager før du skal løpe 10 kilometer løper du 20 x 45/15 på mølla.

Du starter i din ønskede konkurransefart på mila og øker hastigheten med 0,2 km/t for hvert femte drag.

La farten komme til deg Etterhvert som du nærmer deg konkurranse, er det viktig å gradvis introdusere kropp og bein for høyere hastighet og intensitet.

Fra den siste måneden før løp kan det være en god idé å legge inn en mer konkurransespesfikk intervalløkt i uka. Løper du flere intervalløkter i løpet av en uke, bør du fortsatt holde de resterende kvalitetsøktene på terskel.

Det er lett å dra opp hastigheten også på terskeløktene når det nærmer seg vår og formen kommer snikende, men et godt prinsipp er heller å øke lengden på dragene.

Det er en tryggere og like effektfull belastning å løpe ett ekstra 6-minuttersdrag eller to ekstra 1000-metere enn å løpe ti sekunder raskere per kilometer på intervallene.

Spar heller kruttet til en egen konkurransespesifikk økt!

I tabellen under ser du et eksempel på hvordan en uke hvor du kombinerer en terskeløkt med en konkurransespesifikk økt kan se ut:

ØKTFORSLAG TIL DEG

1 måned til konkurranse

• 5 x 1000 meter på terskel + 5 x 400 meter i 10-kilometerfart

• 3000 - 2000 - 1000 meter på terskel + 5 x 200 meter i 5-kilometerfart

2 uker til konkurranse

• 2 x 2000 meter på terskel + 1600-800-400-200 meter fra 10-kilometerfart ned mot 5-kilometerfart

• 4 x 1500 meter på terskel + 1000 meter i 5-kilometerfart

TERSKELØKT KOMBINERT MED EN KONKURRANSESPESIFIKK ØKT:

Mandag Styrke for mage/rygg: Situps, rygghev, planke og kneløft i plankeposisjon

Tirsdag 4–7 x 6 minutter på terskel, 1 minutt stående pause

Onsdag Styrke for bein: Knebøy, markløft, hoftehev, utfall og tåhev

Torsdag 45 minutter rolig løping + fire-fem stigningsløp

Fredag Konkurransespesifikk økt: 5 x 1000 meter terskel + 5 x 400 meter i 10-kilometerfart, 1 minutt stående pause

Lørdag Fri

Søndag 1,5 - 2 timer rolig langtur

01 - 2023 RUNNER´S WORLD TRENING
SOM SKAL LØPE 5 OG 10 KILOMETER
87
Foto: Johan Jeppson, TT News agency: AFP via Getty Images

For løpende langrennsløpere

Spesielt mot slutten av vinteren er mange av langrennsløypene på sitt beste her i landet. Da gjelder det å utnytte det beste fra begge verdenene.

For mange er det opplest og vedtatt at hvis du har logget flere kilometer på ski enn i løpeskoene gjennom vinteren, er du nødt til å bli skadet når snøen har smeltet og du skal dunke løs på asfalten igjen. Men det snakkes altfor lite om hvordan alternative

bevegelsesformer, og da spesielt langrenn, kan være en avgjørende faktor i hvordan du kan toppe formen allerede i årets første løp.

Istedenfor at du snører på deg løpeskoene for å teste konkurransefarten, kan du heller klikke på deg bindingen og teste konkurranseformen.

Hjertet ditt vil verken legge merke til eller bry seg om du løper på asfalt eller i skisporet.

EKSEMPEL 1 EKSEMPEL 2

• 6 x 1000 meter i konkurransefart = 6 x 4 minutter. Finn en motbakke du kan late som om du er Johannes Høsflot Klæbo i, og klyv oppover bakken. Fordelen med langrennski er at du kan gå mye lenger opp i bakken enn med løpesko, siden det går så mye raskere å komme seg ned igjen.

Ukeforslag til deg som går på ski og løper

1 MÅNED TIL KONKURRANSE

Ta heller utgangspunkt i en intervalløkt du har løpt på bane eller vei tidligere, gjerne 1000-metere, og regn om distansen til tid.

Svaret putter du inn i skiløypa.

Legger du til i tillegg til hvor mye mindre mekanisk belastning du får på beina av å trykke på gasspedalen i sporet, får du et svar du med glede vil vise frem på tavla for resten av klassekameratene dine på Strava.

• Før kortere løp er 10–15 x 400 meter en populær økt for å spisse formen. Kjør samme formel og gjør om rundetiden til intervalltid; la oss si at 10 x 400 meter i 5-kilometerfart = 10 x 1 minutt og 45 sekunder. Sørg for å ha godt feste under skia, så ligger alt til rette for en knallgod og formutløsende hardøkt.

Mandag Styrke for beina: Knebøy, markløft, utfall, hoftehev og tåhev

Tirsdag 40 minutter rolig løping

Onsdag Langrenn: 6-8 x 5 minutter diagonalgang i motbakke på 85-90% av maks, 2 minutter pause

Torsdag Styrke for mage/rygg: Situps, rygghev, planke og kneløft i plankeposisjon

Fredag Løp: 15-20 x 90 sekunder terskel / 30 sekunder stående pause

Lørdag Fri

Søndag 2 timer rolig langrenn, valgfri stilart

RUNNER´S WORLD 01 – 2023 88
«Norge er ikke en langrennsnasjon», var det en kjent trenerpappa fra Sandnes som en gang sa i tv-serien om sin egen løpefamilie. Men i vår store løperundersøkelse i 2022 svarte over 50% at de bruker langrenn som trening.
KONKURRANSEFART

2 UKER TIL KONKURRANSE

Mandag Styrke for beina: Knebøy, markløft, utfall, hoftehev og tåhev

Tirsdag 40 minutter rolig løping

Onsdag Langrenn: 10-15 x 2 minutter diagonalgang i motbakke på 90% av maks, 1 minutt pause

Torsdag Styrke for mage/rygg: Situps, rygghev, planke og kneløft i plankeposisjon

Fredag Løp: 5 x 1000 meter terskel + 5 x 400 meter i 5-kilometerfart, 1 minutt stående pause

Lørdag Fri

Søndag 1 time og 30 minutt rolig klassisk langrenn

01 - 2023 RUNNER´S WORLD 89
• TRENING
via Getty Images
Foto: Keith Bedford / The Boston Globe

Eliteløperens oppskrift

26-åringen fra Minnesota har vært en del av On Athletics Club siden 2019 og ble amerikansk mester på 10 000 meter i 2022.

Klecker var en av tre løpere på det amerikanske 10 000 meter-laget både i Tokyo-OL og VM på hjemmebane i fjor.

Som en av ytterst få løpere i verdenstoppen, deler Joe Klecker alle sine økter på Strava.

En ting er å se amerikansk treningsfilosofi i praksis, en annen ting er å se hvordan de aller beste forbereder seg til et løp. Tidene til Klecker kan vi ikke matche, så

SISTE HARDØKT ELLEVE DAGER FØR

AMERIKANSK UTTAK TIL OL PÅ 10 000 METER

• 2000 - 1600 - 1200 - 1000 - 800 - 600 - 400 meter med to og et halvt minutt joggende pause mellom alle drag.

• Første draget på 2000 meter løp Klecker i 10-kilometerfart, før han gradivs løp raskere for hvert drag.

• 1000-meterdraget løpes i 5-kilometerfart og farten økes hele veien til siste drag på 400 meter, som løpes i 1500-meterfart.

derfor har vi oversatt øktene til mosjonistspråk – for deg som har lyst til å kopiere eliten:

Søk opp Joe Klecker på Strava for alle detaljer og flere hardøkter!

SISTE HARDØKT FEM DAGER FØR

SESONGÅPNING PÅ

5000 METER

• Progressiv 1600 meter med første 800 meter i 3000-meterfart, før siste 800 meter løpes i 1500-meterfart.

• Etter 10 minutter pause, løp Klecker 3 x 2000 meter terskel med ett minutt pause, før han avsluttet med 4 x 200 meter i 1500-meterfart.

Oversatt til minutter ser økta slik ut:

• 4 minutter nesten all-out + 3 x 6 minutter + 4 x 30 sekunder.

• 10 minutter pause etter det harde draget på 4 minutter, så 1 minutt pause på resten av økta.

RUNNER´S WORLD 01 – 2023 90
En av de amerikanske rekkekameratene til Jacob Boutera, som du leste om for noen sider siden, er Joe Klecker.
KONKURRANSEFART •
‘SOM EN AV YTTERST FÅ LØPERE I VERDENSTOPPEN, DELER JOE KLECKER ALLE SINE ØKTER PÅ STRAVA. ‘
01 - 2023 RUNNER´S WORLD 91 TRENING
Joe Klecker. Foto: On

Styrke og alternativ trening for løperen

Vi løper – derfor er vi løpere. Men en løper med ambisjoner om å ha utvikling over tid bør både ha en god beinbygning og flere bein å stå på.

Det å lære seg de beste prinsippene for styrketrening og alternativ utholdenhetstrening er en investering med potensielt enorm avkastning. Alt for få løpere gjør denne investeringen. Om du klarer å implementere det på riktig måte med god kontinuitet, kommer avkastningen tilbake som færre sekunder på kilometeren, mindre smerter og skader, og som en toppforsikring når uhellet først er ute.

Resultatet: Du kommer til å være en sterkere og raskere løper om et par år enn om du legger alle eggene i én kurv og kun løper. Garantert. Les hvordan på de neste sidene.

RUNNER´S WORLD 01 – 2023 92

ASKILD VATNBAKK LARSEN: IDRETTSVITENSKAPELIG HJØRNE

@askildvatnbakk

LARSEN er en aktiv løper med mastergrad i biomekanikk og løping fra Norges Idrettshøgskole. Til daglig driver han sitt eget firma som tilbyr treningsveiledning, gruppetreninger og foredrag for privatpersoner og bedrifter. Askild brenner for å sette seg inn i den beste idrettsvitenskapen vi har, og kverne det ut til forståelige artikler som hjelper deg i treningsarbeidet.

01 - 2023 RUNNER´S WORLD 93
ASKILD VATNBAKK

Alternativ trening – ikke bare for den skadde løper

Hjertet ditt, lungene dine og resten av sirkulasjonssystemet ditt er din generelle kondisjonsmotor. Det første og viktigste du trenger å forstå er at din generelle kondisjonsmotor gir blanke i om du løper, sykler, ror, går på ski eller svømmer.

Motoren responderer på eksakt samme måte på en gitt intensitet og varighet. Og det kommer du langt med. Lenger enn du tror.

Er du i tvil er det bare å ta et blikk til noen av våre største profiler.

Therese Johaug løp 10 000 meter på smått utrolige 31 minutter og 32 sekunder med bare et par (!) intervalløkter i joggeskoene under beltet i forkant.

Karoline Bjerkeli Grøvdal har kommet seg tilbake fra lange skadeperioder og gjort enorme prestasjoner på begrenset løpegrunnlag på overraskende kort tid.

Even Brøndbo Dahl løp inn til 4. plass i NM på 1500 meter i 2021 med et grunnlag på

14 kilometer løping i uka de siste seks ukene i forkant. Felles for disse er at de har bygd en enorm generell motor med alternativ trening.

Det er også store forskjeller i tilnærmingene til disse utøverne, noe som understreker at alternativ trening bør benyttes på ulike måter avhengig av situasjon og hensikt.

La oss se på noen scenarioer du sannsynligvis kommer til å havne i i løpet av din tid som løper, og hvordan situasjonen dikterer hvordan du bør tenke og praktisere alternativ utholdenhetstrening.

Aerob boosting

Hvis du har løpt noen år har du sannsynligvis jobbet deg opp til en mengde løping der du merker at du får eksponentielt mange flere vondter.

Du har funnet din grense for hva kroppen tåler uten å akkumulere fatigue. Du har lyst

SUPPLERE MED INTENSIVE ØKTER:

• Aktivitetsformen bør være mest mulig vektbærende og «løpslignende» samtidig som den er skånsom.

– Stående sykling i bakke er å foretrekke over sittende sykling i flatt terreng.

– Langrenn, klassisk diagonalgang er å foretrekke over staking.

– Andre gode alternativer er for eksempel ellipsemaskin eller gange i bratt motbakke.

• En av fordelene med «low-impact»-intervalløkter er at du trygt kan ha større totalvarighet enn du pleier å ha på en tilsvarende løpeøkt. Ikke vær redd for å utfordre med større draglengde og flere intervaller.

til å trene mer, men er redd for å bli skada. I denne situasjonen er det å supplere med low-impact utholdenhetstrening helt uvurderlig. Å legge til noen timer med sykkel, svømming eller langrenn gir deg muligheten til å bygge din generelle motor vesentlig mer enn løpingen tillater deg på grunn av begrensninger i karosseriet ditt.

Hvordan du supplerer med alternativ trening på best måte avhenger av din skadehistorikk og hvilke aktiviteter du trives best med. Vi deler ofte de vanligste løpeskadene inn i hastighets-skader og mengde-skader.

Er du utsatt for hastighetsskader vil det være høyaktuelt å bytte ut en eller flere raske intervalløkter til en alternativ treningsform.

De som er utsatt for mengdeskader har større nytte av å legge til noen timer på lav intensitet som alternativ trening. Her er noen retningslinjer for begge alternativene.

SUPPLERE MED LAV INTENSITET:

• Aktiviteten trenger ikke ligne på løping i like stor grad.

• Du bør kunne klare å ha relativt god fremdrift og teknikk i lave pulssoner (1–2).

– Brystsvømming hvis du ikke klarer å opprettholde crawl over lengre tid.

– Klassisk langrenn hvis du ikke klarer å holde en rolig intensitet i skøyting.

• Legg inn alternativ økt dagen før du har planlagt løpe-intervaller.

– Legger til rette for at du har uthvilt muskulatur på intervalldagen.

• Langtur: kombiner alternativ aktivitet og løping i et forhold som kroppen din tåler. Avslutt helst med løping.

– Sykle 1,5 time i en runde hjemmefra → skifte → løpe 1 time.

– På treningsstudio: Veksle mellom spinning/ellipse/romaskin og tredemølle.

RUNNER´S WORLD 01 – 2023 94
Når vi snakker om alternativ trening i denne artikkelen, holder vi oss til utholdenhetstrening.
ALTERNATIV TRENING

HVA SLAGS TYPE SKADE SLITER DU MED?

SKADE

ASKILD VATNBAKK LARSEN: IDRETTSVITENSKAPELIG HJØRNE

MENGDE HASTIGHET

Patellafemoralt smertesyndrom (på godt norsk: vondt i kneet) X

Iliotibial-bånd friksjons syndrom (løperkne) X

Patellar tendinopati (jumper’s knee) X

Plantar fasciitt X

Akilles tendinopati X

Muskelskader i legg X

01 - 2023 RUNNER´S WORLD 95
Har
du vondt i kne eller hofte er det som regel relatert til for rask progresjon i mengden løping, mens vondter i legg, fot og ankel mest sannsynlig er mer relatert til at du løper for fort, for tidlig. Å legge til noen timer med sykkel, svømming eller langrenn gir deg muligheten til å bygge din generelle motor vesentlig mer enn løpingen tillater deg på grunn av begrensninger i karosseriet ditt.

JEG ER SKADA!

Bummer! Du har blitt skada, og kan ikke

Du kan nesten alltid gjøre noe hvis det er snakk om en «normal» løpeskade.

Det finnes riktignok unntak, så før du setter i gang med trening anbefaler vi på det sterkeste å få en utredning av lege eller fysioterapeut. Når det er sagt, er noe av det viktigste å forstå at smerte ikke nødvendigvis betyr at du gjør mer skade.

Skader på senestrukturer krever faktisk at du holder deg i aktivitet for at skaden skal leges på en god måte. Å sitte i sofaen hele dagen gjør ikke vondt, men kan faktisk gjøre skadesituasjonen din verre.

Flusher kroppen

Det kan virke kontraintuitivt å gjøre noe som er vondt for å bli bedre. Da er det viktig å forstå hvorfor. Husk at alt som er med på å bygge opp igjen strukturene som er skada blir transportert i blodet. Hva skjer med blodgjennomstrømningen når du er i aktivitet? Den øker.

Alternativ trening gjort på riktig måte kan ses på som en vaskehjelp og bygningsar-

god stund. Nå gjelder

beider i herlig harmoni. Du flusher kroppen din med blod og akselererer helingsprosessen ved å aktivt bidra til raskere transport av byggematerialer til skadeområdet, og raskere avfallshåndtering.

I tillegg holder du formen din ved like til du en gang kan løpe normalt igjen. Vinnvinn!

Karosseribyggende trening Med en liten hake ... Det går faktisk an å være for flink. Opprettholder du kondisjonen og utholdenheten din virkelig godt står du en dag skadefri og i fantastisk form. Da er det lett å glemme at selv om hjertet og lungene dine er i ship-shape, så har du ikke fått trent karosseriet ditt til å tåle å hoppe rett inn i din gamle løperutine.

Løsningen er todelt. Du kan (og burde alltid) starte superforsiktig med løpingen den dagen du er skadefri. Men du kan også forberede deg mens du er skada. Det krever tanke og kløkt, men det er fullt mulig. Trikset er å finne vektbærende øvelser du kan

gjennomføre uten å belaste skadeområdet ditt.

Hvilke øvelser du kan gjennomføre avhenger helt av typen skade. Men klarer du det, vil du i tillegg til å opprettholde kondisjonen også bidra til å opprettholde et løpsspesifikt stimuli på sener, muskler og skjelett som forhindrer forfall av karosseriet ditt. I praksis driver du nå skadeforebyggende trening mens du er skada.

Hvorfor i all verden skal vi gjøre det? Fordi den perioden du er mest utsatt for å få en skade er … rett etter du har blitt frisk fra en skade!

Med karosseribyggende trening under et skadeopphold reduserer du den risikoen betraktelig.

Her er noen eksempler på økter som bidrar til både vedlikehold av kondisjon og karosseri mens du prøver å finne meninga med livet nå som du ikke kan løpe.

De karosseribyggende øvelsene er nøye utvalgt med tanke på hvilken type skade du har, så ikke miks og bytt øvelser.

SKADE I HAMSTRINGS KNESKADE SKADE I AKILLES/PLANTAR FASCIITT

Kondisjon/utholdenhet:

Innendørs sykkel

Karosseri-øvelse: Vristhopp

• Sykle i 7 minutter → vristhopp i ett minutt.

• Gjentas til du har 30 minutter total varighet. Bygg på med gradvis lengre perioder med vristhopp og totalvarighet opp til 60 minutter total varighet (for eksempel 10 min sykling → 5 min vristhopp).

• Juster innsatsen i hoppene slik at du holder ut hele perioden med god kontroll.

Kondisjon/utholdenhet: Innendørs sykkel eller ellipsemaskin Karosseri-øvelse: Dropp-hopp fra kasse

• Kondisjonsøvelse i 5–10 minutter → 10 dropp-hopp.

• Hoppene gjennomføres ved at du går rolig opp på en kasse, slipper deg rolig ut fra kanten og lander med flat fot. Land så mykt som du klarer.

• Øk høyden på kasse og antall repetisjoner gradvis utover i skadeperioden (maksgrense 30 hopp).

Kondisjon/utholdenhet:

Ellipsemaskin

Karosseri-øvelse: Hoppetau eller grunne knebøy

• Ellipse 5–10 minutter → 1 minutt hoppetau eller 10 grunne knebøy.

• Hvilken av karosseriøvelsene du velger avhenger av om kneskaden irriteres av støt (unngå hoppetau) eller bøy (unngå knebøy) i kneet.

• Ekstra fokus på å lande så mykt som mulig dersom du gjør hoppetau (prøv å hoppe lydløst).

RUNNER´S WORLD 01 – 2023 96
ALTERNATIV TRENING •
løpe på en
det å ikke grave seg ned, men se etter løsninger og komme deg opp på hesten igjen.

Styrketrening for løperen – bli sterk, ikke sliten

Hva er hensikten, og hvorfor skal du trene styrke?

Det første spørsmålet du som løper bør stille deg når du skal velge hvorvidt du skal trene styrke og i så fall hvilken type styrketrening du skal prioritere, er: Hva er hensikten? Hvorfor skal du trene styrke?

La oss se på to sannsynlige motivasjoner for å trene styrke som løper.

1. Hensikten din er at styrketreningen skal være alternativ trening som har til hensikt å bidra til et mindre monotont bevegelsesmønster. Det er en flott tanke og gir mulighet til å trene ekstremt mange forskjellige typer styrke og utforske. Yoga, gruppetimer på treningssentre, tufteparker utendørs, crossfit, klatring.

Mulighetene er uendelige. I et helseperspektiv er det en veldig smart investering å sørge for at kroppen din er i stand til å gjøre mer enn å bare sette et bein foran det andre.

2. Hensikten er at styrketreningen skal bidra til at du blir en raskere og mer robust løper. I dette tilfellet bør du være mye mer kritisk til hvilken styrketrening du gjennomfører. Vi kan bruke hundrevis av timer på det vi kan kalle «generell styrke» (ofte også kalt basisstyrke) uten at det bidrar en døyt til å hverken forebygge skader eller gjøre deg til en raskere løper. Men vi har to gladnyheter:

1: Forskningen er krystallklar på hva du bør gjøre. 2: Det krever veldig lite tidsbruk.

Maksimal styrketrening

Den typen styrketrening som har desidert størst evidens for en ekte effekt når det kommer til både skadeforebygging og prestasjonsfremming som løper, er det vi kaller maksimal styrketrening.

For å kunne gjennomføre det, må vi vite hva begrepet «maksimalt» innebærer. Det kan være lett å forbinde «maksimalt» med at du skal ta deg helt ut og bli utmattet – det er ikke tilfellet (bonus-gladnyhet!). Uttrykket maksimalt handler om at du aktiverer •

01 - 2023 RUNNER´S WORLD 97 ASKILD VATNBAKK LARSEN: IDRETTSVITENSKAPELIG HJØRNE
STYRKETRENING

nær maksimalt antall motoriske enheter og dermed også muskelfibre i muskelgruppen du trener. For å få til dette må du løfte tungt. Helt konkret må du løfte mer enn 80 % av din 1RM (1 Repetition Maximum, altså det du maksimalt klarer å løfte kun én repetisjon i øvelsen). Du kan finne ut av dette ved å faktisk teste din 1RM. Altså å løfte én repetisjon av gangen (med god pause mellom) med tyngre og tyngre vekter helt til du ikke klarer det. Ulempen er at det er risikabelt å løfte helt opp mot din maks hvis du ikke er erfaren og har ståkontroll på teknikken i øvelsen. Vi har en bedre metode.

Det viser seg at en god protokoll for maksimal styrketrening er å løfte fem repetisjoner der du så vidt klarer siste repetisjon.

Har du ikke trent denne typen styrketrening før, er det viktig å trene et minimum av 3–4 tilvenningsøkter før du virkelig trøkker til. Disse øktene skal være på lavere belastning der du har full kontroll og noe flere repetisjoner (10–15). Det må til for å lære inn teknikk og samtidig venne muskulaturen din til en type belastning den ikke er vant med.

Når det er gjort kan du begynne å gå løs på å finne ut hva som er din grense på fem repetisjoner (din 5RM). Start med en belastning som er tung, men overkommelig og øk antall kilo på stanga eller i apparatet helt til du ikke klarer å gjennomføre fem repetisjoner på rad. Gratulerer, du har funnet din 5RM!

Øvelsesutvalg og øktforslag

Nå vet vi protokollen for maksimal styrketrening, men hvilke øvelser bør vi prioritere? Hvilken idrett du gjør er helt avgjørende for hva som er et fornuftig øvelsesutvalg.

Vi løpere er heldige i forhold til for eksempel langrennsløpere. Vi trenger bare å forholde oss til øvelser som går på muskulatur i underkroppen (fra hofta og ned). Fordi målet vårt er å bli best mulig til å løpe og ikke bli fullblods styrkeløftere kan vi gjøre det enkelt. Du trenger en øvelse på forside lår, en på bakside lår og en øvelse på leggen. Et oppvarmingssett på lav belastning pluss

2–3 sett à fem repetisjoner i hver øvelse holder i massevis. Du bør og trenger ikke bli sliten eller holde på lenge for å få god effekt. Tvert imot, studier har vist at kun ett sett(!) på fem repetisjoner gjennomført to ganger i uka gir stor effekt på løpsøkonomi.

Er du klar? Her kommer to øktforslag. Som en tommelfingerregel bør du gjennomføre to økter per uke for å få fremgang (smart i grunntreningen), og én økt i uka for vedlikehold (smart i konkurransesesong).

ØKTFORSLAG FOR DEN UERFARNE:

1. 2. 3.

Beinpress

Tåhev m/vekter på to ben

Ettbens hoftehev m/vektskive på hofta

RUNNER´S WORLD 01 – 2023 98
• STYRKETRENING

ØKTFORSLAG FOR DEN MER ERFARNE:

1. 2. 3.

Knebøy

Fraspark med kabeldrag

Tåhev m/vekter på ett ben

ASKILD VATNBAKK LARSEN: IDRETTSVITENSKAPELIG HJØRNE

Gjennomføring

Alle øvelser gjennomføres med et oppvarmingssett på lav belastning (10–15 reps) + 2–3 x 5 repetisjoner med en såpass tung belastning at du så vidt klarer å løfte siste repetisjon. Pause mellom settene: 2 minutter.

Supersett

Vi anbefaler å gjennomføre økta som supersett. Det vil si at du lager en sirkel der du gjennomfører for eksempel benpress tåhev hoftehev med to minutter pause mellom løft. Det er både tidsbesparende og bidrar til at muskulaturen er mer uthvilt neste gang du løfter samme øvelse.

Bli sterk – ikke utmattet

Denne typen økter trenger ikke ta mer enn 15 minutter å gjennomføre. Det er tungt, men skal aldri være utmattende. Av den grunn er det mulig å legge det inn når som helst i en treningsuke, men du bør legge til rette for 2–3 dager mellom styrkeøkter. Prøv deg frem med ulike tilnærminger når det kommer til timing av øktene. Noen løpere liker å gjennomføre maksimal styrke på en dag det er løpefri, mens andre sverger til å gjennomføre det rett før en intervalløkt for å få trigget beina og få en ekstra snert.

Lykke til! (Og for all del, husk tilvenningsøktene før du trøkker til.)

FAKTA

Motorisk enhet er en motorisk forhornscelle og alle dens tilhørende muskelfibre. De motoriske forhornscellene i ryggmargen innerverer våre skjelettmuskler. Forhornscellenes nerveutløpere deler seg i mange grener når de har nådd frem til sin muskel.

Hver endegren danner en intim kontakt med en enkelt muskelfiber (synapse, endeplate). En impuls i en enkelt forhornscelle ledes ut til alle nervegrenene og fører til aktivering av alle muskelfibrene som nervegrenen har kontakt med.

Kilde: Store Norske leksikon

01 - 2023 RUNNER´S WORLD 99

Finn din egen metode

OG FILOSOFI

Å forme din egen filosofi og metode er en livsvarig prosess, en prosess som kan bli uhyre spennende å utforske. For å legge grunnlaget for at dette blir en spennende og givende prosess så bør du ha tenkt litt over hvilket verdisett som skaper mening i din hverdag.

Verdiene våre former tankesettet vårt og driver oss framover på livets kronglete veier. De ligger der i underbevisstheten da de sjelden nevnes og kan være utfordrende å fange med ord.

En gang iblant kan det derfor være lurt å bli bevisst våre verdier for at vi skal kunne leve tro mot den vi er og forme vår treningsfilosofi deretter. Har du så dette i bunnen vil det neste steget på veien, det å sette seg mål,

planlegge og gjennomføre bli et steg med kraftig fraskyv og bedre retning.

Mitt eget verdigrunnlag er bygget opp rundt bevegelsesglede, utvikling, lek og inspirasjon.

Flere verdier kunne vært nevnt, men disse grunnpillarene stikker seg ut og jeg tror vi er mange som deler disse helt eller delvis.

Jeg vil forsøke å sette ord på noen av disse verdiene og hvordan man kan dyrke dem. Slik håper jeg å sette i gang de samme tankeprosessene hos deg så du lettere kan sette deg gode mål, definere og forme metoden din.

Dette vil være verktøy du kan ta med deg og bruke i aspekter i livet der trening tar både mye og lite plass.

Hva er dine verdier?

Du har kanskje også andre verdier du setter høyere.

Ta nå et øyeblikk og tenk over hva de kan være.

Selv om vi stort sett har de samme verdiene, så er vi også ulike i genmaterialet vårt.

Når du nå forhåpentligvis er engasjert nok til å ha tenkt gjennom dine egne verdier, så oppfordrer jeg deg til å bygge en egen treningsfilosofi rundt disse. Da vil du ha et bunnsolid fundament til å kunne utvikle en metode du har eierskap til.

Du vil også få et selvregulerende økosystem som legger til rette for utvikling og vekst mot de målene du setter deg.

RUNNER´S WORLD 01 – 2023 100
Litt filosofering rundt hvordan du kan filosofere over egen treningsfilosofi – og hvordan et bevisst forhold til eget verdigrunnlag kan utgjøre et ypperlig grunnlag for utvikling.
VERDIGRUNNLAG
Foto: Getty Images

ÅNUNG VIKEN: ÅNUNGS METODE

ÅNUNG VIKEN har en mastergrad i fysisk prestasjonsevne fra Norges Idrettshøyskole og jobber i dag som trener ved Driv Trening. Sjøl er han en habil og allsidig løper, som både er å se i 1500-meterfinalen under NM og i lengre terrengløp på fjellet. I denne spalten får du konkrete tips forankra i idrettsvitenskapen.

01 - 2023 RUNNER´S WORLD 101

VEIEN TIL EGET VERDIGRUNNLAG

1. Legg til rette for å skape og måle utvikling ved å:

- Gjennomføre jevnlige testøkter.

- Prøv alltid å se muligheter snarere enn begrensninger for utvikling. Det er alltid muligheter å hente ved å gjøre noe annet du liker og vil bli bedre på.

2. Finn bevegelsesglede ved å legge til rette for mestring gjennom:

- Rolig nok start på intervaller

- Av og til fjerne deg fra fokuset på fart, kilometer og alle de klare men ikke alltid så behjelpelige tallene.

3. La leken komme til deg ved å holde et åpent sinn for innfall og utforskertrang. Den beste treninga er ofte den som gjennomføres uten fokus på nytteverdi.

4. Skap og søk inspirasjon for og fra andre rundt deg som bygger deg opp og støtter veien mot dine mål.

RUNNER´S WORLD 01 – 2023 102 VERDIGRUNNLAG OG FILOSOFI
Skriv ned eller tenk over dine egne verdier. De du deler med meg kan du bygge oppunder med følgende råd oppsummert:
Foto:
Getty Images

Utvikling

Det at ting går framover, at man tar skritt og blir en bedre versjon av seg selv, eller hvert fall føler at man gjør det, er en universell skaper av mening i livet for de fleste av oss.

Vi forventer ofte at utviklingen vår går jevnt framover hele tiden, men dette er ikke alltid tilfelle. Ofte følger den samme kurven som stien oppover mot et fjell, først bratt oppover, så et flatt parti, så et litt slakere partti og til og med litt nedover i perioder. Derfor er det viktig at vi ser på utvikling i et stort

VERKTØY NR 1 – STANDARDØKTA

perspektiv og fokuserer på summen av alt vi foretar oss.

Det vil ikke gå fortere hver gang vi er ute på en løpetur, men holder vi det gående og møter opp på trening, så er sannsynligheten stor for at du tar steg i riktig retning måned for måned, år for år. Utvikling kommer ikke

Det første er å lage deg en standardøkt som du gjennomfører 1–2 ganger hver måned. Denne standardøkta gjennomføres best på mølle, den samme mølla hver gang. Den kan også gjennomføres på en løpebane som har de samme forholdene fra gang til gang. Poenget med økta er å gjøre opp status på hvilken tilstand du er i og om du har blitt bedre siden forrige gang. Økta bør ligne på det du trener for slik at den er relevant for hva du har som mål å bli bedre på. Kun fantasien setter grenser for hvordan økta skal se ut, men jeg gir deg to eksempler her:

1. Økt 1 for den som vil bli bedre på halvmaraton: 6 x 6 minutter flatt med 1 minutt pause.

• Farten kan være den samme fra gang til gang rett under din halvmaratonfart eller legges opp litt progressivt fra under halvmaratonfart til over halvmaratonfart. En progressiv variant kan brukes over et lenger tidsperspektiv, mens den konstante vil du måtte endre på ettersom du blir bedre og er derfor mer anvendelig hvis du ikke forventer stor utvikling.

• Du måler da innsatsen ved å se på puls ved avslutningen av hvert drag eller bruke Borgs skala som beskriver følelsen av hvor hardt du tar i.

2. Økt 2 for den som vil utvikle kapasiteten: 5 x 5 minutter i 10 % motbakke med 2 minutter pause.

• Det samme oppsettet gjelder på denne økta, men innsatsen skal føles hardere gjennomgående og man kan starte økta på terskel og bevege seg til et godt stykke over mot slutten.

av seg selv, og den kan være vanskelig å se hvis vi ikke legger til rette for det. Derfor bør vi lage oss et sammenligningsgrunnlag som er lett å bruke og som gir målbare svar.

I neste artikkel går vi mer i detalj på hvordan, men her starter vi enkelt med to verktøy du kan starte å bruke nå.

VERKTØY NR 2 – MAKSTEST

Det andre verktøyet du kan bruke er en maksimal test. En maksimal test kan se slik ut:

1. Progressiv test til utmattelse på mølla med økning i fart for hvert minutt, enten flatt eller i motbakke. Sikt på å bruke mellom 6–10 minutter.

2. 3000-metertest på en bane. Målet bør være å holde jevn fart og ikke ha noe igjen når du er ferdig.

En makstest kan gjennomføres annenhver måned. Svarene fra disse testene vil være enda tydeligere enn på standardøkta, men koster mer å gjennomføre. Disse to verktøyene kan brukes i kombinasjon eller enkeltvis og gir deg ærlige svar på tingenes tilstand.

Når du har et konkretisert ståa, så gjelder det å skape realistiske forventninger til veien videre for å legge opp til mange oppturer snarere enn en selvtillitsknekkende rad med skuffelser. Lager du deg flere bein å stå på, kan du omtrent bli garantert utvikling. Særlig siden løping er sårbart og en liten skade kan sette en stopper for utvikling på løpefronten gjennom et helt år. Men en skade kan også bli en utfordring du kommer flerbeint ut av ved å utvikle tilpasningsdyktigheten din, lære deg å legge eggene dine i flere kurver og ha et mulighetstankesett framfor å se alle begrensningene den fører med seg.

Hvis du blir skadet, har du fått nye kort på hånden. Det er en mulighet til å utvikle kreativiteten din i treningsveien ved å jobbe med alternative aktiviteter som har overføringsverdi til løping, noe alle utholdenhetsaktiviteter vil ha i ulik grad.

For å konkretisere med et scenario:

1. Du er skadet i kneet og flat løping gjør vondt verre. Motbakkeløping er ikke vondt. Du har da en mulighet til å endelig bli bedre på din store svakhet. Fokuser derfor på bratt motbakkeløping både som intervaller og rolig gåing. Er du ekstra ivrig så legg inn tre serier med relativt tunge knebøy to ganger i uka for å endelig ta fatt på den neglisjerte styrketreninga som alltid blir nedprioritert når ting går som det skal.

2. Løping er uaktuelt på grunn av en større skade. Du kan nå få gått på ski og utviklet kapasiteten din på nye måter ved å kjøre større økter enn hva beina normalt tåler. I tillegg kan du teste ut klatring eller noe annet som ikke gjør vondt for beina. Her vil du kunne kjenne på en rask utvikling både fordi klatring handler om problemløsning der små justeringer gir store framskritt og det faktum at du ikke er vant til aktiviteten vil gi stor utvikling i starten.

01 - 2023 RUNNER´S WORLD 103
ÅNUNG VIKEN: ÅNUNGS METODE

Lek

Leken får fram det indre barnet som finnes i oss alle.

Vi er alle skapt for å leke. Å leke handler om å frivillig utfolde seg i bevegelse for dens egenverdi snarere enn en nytteverdi. Leken får fram det indre barnet som finnes i oss alle.

Utforskertrangen og spontaniteten som utfordrer de stadig fastere rammebetingelsene vi setter på hvordan verden henger sammen og hvordan ting skal gjøres. Gjennom lek gjør du treningshverdagen mer spennende og uforutsigbar. Du utfordrer din evne til tilpasningsdyktighet når du avviker fra treningsplanen. Dette lærer deg til å bli en kunstner som har mange verktøy i skuffen – verktøy til å skape et mesterverk gjennom mer eller mindre planlagte penselstrøk.

Å definere hvordan du skal legge opp til å leke i egen trening virker nesten mot sin hensikt da hele poenget er at lek skal være frivillig og gjerne spontant. Jeg har likevel et par tips som forhåpentligvis setter i gang en idéprosess i hos deg.

Lek i treningshverdagen:

1. Legg ut på løpetur uten å planlegge veien du skal ta. Veien blir til mens du løper, og du tar veivalg på impuls og magefølelse underveis. Her får du utforsket nye stier eller veier, kanskje møter du noen spennende folk på veien du finner ut at du skal leke at du jakter på eller dikter opp en historie om. Før du vet ordet av det har turen blitt til et slags lite eventyr.

2. Legg opp til en hardøkt med en venn der både fart og dragtid bestemmes av den som leder an. Bytt om for hvert drag og du har en slags fartslek.

3. Hold deg åpen for impulser. Kanskje møter du en gjeng du kan løpe en annen intervalløkt med, eller kanskje kommer du over en tuftepark du finner ut at du skal leke deg i og kjøre noen styrkeøvelser. Kanskje føler du at du har en bjørn i hælene et øyeblikk og dermed leker ut fantasien om at du blir jaktet på som menneske eller som et annet dyr.

Alle disse eksemplene på hvordan man kan leke kan føre til at økta plutselig blir et slags eventyr, stort eller lite. Eventyr er ikke bare krydder som sørger for variasjon i treningshverdagen, men kan være et viktig middel til å skape en metode som er unik for deg, dine behov og dine mål.

Bevegelsesglede

Kjenne at kroppen spiller på lag og overkomme utfordringer.

Se for deg den indre roen du fant på en kveldsløpetur med deg og hodelykta, det var bare du og din lille lysboble som eksisterte i din verden der og da. Hele dagens strabaser ble glemt og erstattet med en ro og en flyt som gjorde at du ikke ett sekund betvilte om dette var det riktige å gjøre akkurat nå. Eller se for deg den konkurransen du løp i sommer der du hadde lagt ned gode forberedelser, traff på åpningsfarta, virkelig hadde dagen og løp med en godfølelse hele veien.

Disse eksemplene er opplevelser av bevegelsesglede. Bevegelsesglede handler om å kjenne på at kroppen spiller på lag og overkommer utfordringer, ofte utfordringer eller bevegelser du ikke visste den var i stand til. Jeg tror at bevegelsesglede best skapes gjennom mestring, og derfor er det viktig å legge opp til mestring i din treningshverdag. Mestring og bevegelsesglede skaper du ved å spille på lag med deg selv, la farten komme til deg snarere enn å tvinge den fram. Kjenn etter på den indre følelsen hvordan ting føles og juster deretter.

To eksempler på hvordan legge opp til mestring:

1. Velg en lav åpningsfart på intervall. Det er lite å hente på en rask åpning, men mye å hente på en treg en. Åpner du sakte så kan du være ganske sikker på at du jobber deg inn i økta og har progresjon i både fart og følelse underveis. Da avslutter du økta med en følelse av at ting gikk riktig vei og at du mestret økta.

2. Løp jevnlig turer hvor fartsfokus legges bort. Vi har alle dårligere dager og dager med behov for å koble av alt fokus på tallenes klare tale. Derfor er mitt tips å løpe på sti eller med tildekt klokke, eller til og med uten klokke. Da slipper du å sammenligne farta med hva den burde vært, du slipper å løpe fortere enn hva du har behov for og du slipper følelsen av å ikke lykkes. For på en slik type økt handler det om å glede seg over det å komme seg ut og kjenne at du beveger deg gjennom elementene.

Det er mange andre måter å kjenne på bevegelsesglede og mestring på. Jeg har trua på det å bruke kroppen i et variert bevegelsesmønster og kjenne på alle dens muligheter. Derfor vil jeg råde til å utforske nye aktiviteter på egen hånd og med andre. Det trenger ikke å defineres på noen annen måte enn at det er bevegelse.

RUNNER´S WORLD 01 – 2023 104
Å leke handler om å frivillig utfolde seg i bevegelse for dens egenverdi snarere enn en nytteverdi. Foto: Getty Images

Inspirasjon

Hvis du som meg blir inspirert av stor idrett så har du kanskje lagt ut på en treningsøkt med stor iver og energi etter at Petter Northug tok VM-gullet rett foran svenskene, eller etter at noen du kjenner endelig har nådd et mål de har jobbet iherdig for.

Sørger du for en jevn tilstrømning av inspirasjon fra andre, har du alltid gnisten og veden som skal til for å holde bålet ditt brennende og levende.

Det å omgås mennesker som jobber for å få til det de brenner for kan bidra til enormt mye inspirasjon. Denne lidenskapen er smittsom, så her gjelder det å søke supersprederne.

De som møter opp gjennomfører med en glød uansett utgangspunkt, de som bygger deg opp ved å være nysgjerrig på deg og jobben mot dine mål. Det er spesielt effektivt å være til stede der det skjer med disse menneskene, på trening.

Man henter gjerne ekstra inspirasjon fra noen med et relaterbart utgangspunkt til ditt eget, og det kan derfor være lurt å skaffe

deg en treningspartner som sørger for et felles ansvar for gjennomføring og bidrar til matching på ditt nivå.

Individuelt

Inspirasjon er individuelt, noen kan bli inspirert av det andre blir demotivert av. Derfor må man kjenne etter hva som inspirerer og hva som går motsatt vei.

Sosiale medier som Strava og instagram kan være et slikt tveegget sverd der man blir konstant eksponert for en treningshverdag som virker uoppnåelig og fjern. Derfor vil jeg råde deg til følgende:

1. Vær bevisst folkene du omgir deg med, søk dem som inspirerer deg og bygger deg opp og unngå å bli sugd ned i en negativ spiral av folk som ikke er genuint interessert i din lykke og suksess. Dette betyr ikke at du skal kutte kontakten med familie om så er tilfelle, men du har ikke uendelig med ressurser, så forvalt dem med omhu.

ÅNUNG VIKEN: ÅNUNGS METODE

2. Kjenn etter hva som gir og tar inspirasjon på sosiale medier. Du kan få alt fra gode turforslag og dytten du trenger over dørstokkmila til et dårlig selvbilde og et demotivert humør om du ikke lytter til dine behov for hva du skal eksponeres for.

Det å være til inspirasjon for andre gir meg også masse inspirasjon selv. Du har helt sikkert noen som ser opp til deg, og det at du gjennomfører kan spre inspirasjonen videre. Slik kan vi skape en positiv feedbackloop som bidrar til at flere rundt oss tar tak og holder sin egen stø kurs mot målene de har satt seg.

Når vi nå har tatt fatt i grunnbasen til det som skaper mening skal vi i neste artikkel gå mer konkret inn på hvordan finne ditt eget utgangspunkt og det å sette deg gode mål, så heng med!

01 - 2023 RUNNER´S WORLD 105
Inspirasjon avler motivasjon, motivasjon til å gå ut og gjennomføre.

LUR, LÆR OG LØP

I denne nye spalten «Hva hvis...» får du svar på problemstillinger du møter i din løpehverdag. Løping vil alltid bære preg av erfaringsbaserte råd og metoder, men vi forsøker alltid å forankre det i forskning også.

Hva hvis jeg kjenner halvveis i intervalløkta at jeg har løpt for hardt? Kutter jeg antall drag eller senker jeg intensiteten?

Med for hardt tolker jeg det dithen at du har planlagt x antall intervaller, men kjenner halvveis at du ikke klarer å gjennomføre alle i åpningshastigheten din.

Hvis dette er tilfellet, bør du sikte mot å senke i ntensiteten og gjennomføre de intervallene du har satt deg fore. Om ikke for effekten sin skyld så for lærdommen.

Du lærer mye mer av å justere deg ned til en bærekraftig intensitet enn å avbryte økta.

Noter ned det du lærte av dagens åpningshastighetblemme, så har du gitt deg selv muligheten til å gjennomføre en perfekt økt neste gang.

Hva hvis jeg brygger på sykdom, men har lyst til å løpe en tur?

Hvis symptomene kun er fra halsen og opp og du er feberfri kan du fint løpe deg en tur uten at det går ut over helsa. Hold turen kort, 45 minutter eller mindre. Løp i flatt terreng for å legge til rette for at du klarer å holde intensiteten lav (under 65 % av makspuls).

Hensikten med en økt mens du brygger på noe vil alltid være å vedlikeholde formen eller begrense tilbakegang. Ha det i bakhodet og tenk «hvor lite og hvor rolig kan jeg løpe for å få den effekten jeg vil ha». Den største forskjellen er mellom ingenting og noe, så å løpe 15–20 minutter helt rolig vil også tjene sin hensikt.

Har du feber og/eller symptomer nedover i bronkier, bør du ikke løpe. Gå deg heller en rolig tur for å beholde et snev av livsgnist, og bygg opp mentalt og fysisk overskudd til du er frisk igjen.

RUNNER´S WORLD 01 – 2023 106
Foto: Getty Images

Hva hvis jeg er inne i en skikkelig hektisk periode og ikke får særlig tid til trening – er det best med to–tre korte løpeøkter i uka på rundt halvtimen, eller én solid langtur?

Her vil det definitivt være bedre å prioritere tre korte halvtimes-økter. Med en såpass begrenset mengde bør du løpe de tre øktene hardt-rolig-hardt, i den rekkefølgen.

For å utnytte tiden best mulig foreslår jeg at de harde øktene gjennomføres med kontinuerlig innsats. Varm opp med 10 minutter rolig jogg før du løper 20 minutter så fort som du vil og orker. Pass på å åpne i en hastighet som du klarer å holde gjennom hele perioden på 20 minutter.

ASKILD VATNBAKK LARSEN: HVA HVIS...

Hva hvis jeg kjenner det murrer i en legg eller et kne mens jeg løper, men at det ikke gir store smerter og jeg vil fortsette å løpe?

Fortsett å løpe! Så, etter økta, noterer du ned hvor vondt du hadde på en skala fra 1–10. Fortsett med din vanlige treningsrutine og noter ned smertetilstand etter hver økt. Holder smerten seg stabil på 3–4 eller lavere, kan du i de aller fleste tilfeller fortsette å trene som normalt uten risiko.

Dersom smerten derimot tiltar og øker dag etter dag bør du ta deg helt fri eller trene alternativt i 4–5 dager før du prøver å løpe igjen.

Hva hvis det er fredag ettermiddag og jeg ikke har rukket å gjennomføre de planlagte øktene i løpet av uka, men har masse tid i helgen til å ta igjen det tapte?

Ingen problem, ta igjen det tapte! Men pass på at du ikke ødelegger deg med for mye løping. Hvis dette gjentar seg uke etter uke, kan du med hell utvikle dette til en fast treningsfilosofi.

Skøyteløperen Niels Van der Poel lagde seg en slik modell med stort hell frem mot OL i Beijing. Han trente ekstreme mengder (7–8 timer hver dag) mandag til fredag og tok helt fri lørdag og søndag. Det er en kontroversiell og lite brukt metode, men stadig flere idrettsforskere peker på fordeler ved metoden.

Et av kronargumentene er at du gir kroppen et kraftig treningsstimuli etterfulgt av et kraftig adaptasjons-stimuli ved å ta flere hviledager på rad. Du bør absolutt ikke trene åtte timer hver dag i helga, men lag en versjon som passer deg. Det kan være en mengde som gjør deg dyktig sliten i løpet av helga, men som du klarer å restituere deg etter med maks tre treningsfrie dager. Her må du eksperimentere selv med hva du tåler.

Et tips vil være å gjøre kombinasjonsturer av løping og andre mer skånsomme bevegelsesformer i helga. Da har du muligheten til å få stor mengde samtidig som du reduserer skaderisiko. Du må eksperimentere selv med hvilken mengde og kombinasjon som passer deg og utvikle filosofien din over tid.

01 - 2023 RUNNER´S WORLD 107
‘DU GIR KROPPEN ET KRAFTIG TRENINGSSTIMULI ETTERFULGT AV ET KRAFTIG ADAPTASJONS- STIMULI VED Å TA FLERE HVILEDAGER PÅ RAD. ‘

FINN FREKVENSEN

Hvordan spiller stegfrekvensen inn på løpsøkonomien, og hva kan du gjøre for å finne riktig frekvens for deg?

Løping er enkelt, og de aller fleste klarer å løpe. Det kreves heller ingen lytefri teknikk for at det skal gå fort, men hver enkelt løper løser det ut ifra sin biomekanikk og sine forutsetninger.

HVA ER STEGFREKVENS?

Du har sikkert hørt at jo mer du løper, desto bedre teknisk og mer løpsøkonomisk vil løpinga di bli.

Samtidig finnes det noen retningslinjer og prinsipper som er verdt å ta med seg i

Stegfrekvens er antall steg du tar i løpet av ett minutt. Stegfrekvensen kommer til oss naturlig litt som pustefrekvens, men kan endres ved et bevisst fokus. Dette kan påvirke din energieffektivitet, altså løpsøkonomi begge veier.

jakten på mer økonomisk og skånsom løpeteknikk.

I denne spalten tar vi for oss ulike aspekter ved løpesteget og gir deg noen konkrete tips. Først ut: FREKVENS

FINNES DET EN OPTIMAL FREKVENS?

Det har lenge blitt hevdet at 180 er den optimale stegfrekvensen. Det er nok litt mer nyansert enn som så. Optimal frekvens avhenger av fart og forutsetninger som er individuelt betinget.

En enkel faktor som høyde vil påvirke stegfrekvensen ved at hver centimeter vil øke din naturlige stegfrekvens nærmere ett steg per minutt normalt. I tillegg påvirker en del andre faktorer som løpserfaring, vekt, beinlengde og andre faktorer vi ikke kjenner like godt til.

RUNNER´S WORLD 01 – 2023 108

ÅNUNG VIKEN: TEKNIKKSKOLEN

HVORDAN SPILLER STEGFREKVENSEN INN PÅ LØPSØKONOMI/TEKNIKK?

Relasjonen mellom stegfrekvens og steglengde avgjør løpsfarten din, og man endrer dermed disse faktorene idet man skifter fart. Når du øker farten så vil begge faktorer økes. Dermed er stegfrekvensen din naturlig avhengig av farten du løper i, noe som gjør det unaturlig og ineffektivt å løpe med den samme frekvensen uavhengig av fart.

En økt frekvens vil gjøre at tyngdepunktet ditt forflytter seg mer rett fram, og kraften du må ta imot for hvert steg senkes. Dette skjer fordi du klarer å sette beina ned lenger bak, og dermed mer under tyngdepunktet ditt.

Om du beveger deg unødvendig mye opp og ned når du løper og/eller blir ofte skadet, kan det derfor være verdt et forsøk å øke frekvensen noe i alle farter du løper i for å begrense skaderisikoen og forbedre løpsøkonomien.

Når det er sagt så har vi alle et naturlig spenn på 3–6 prosent opp eller ned på hvor mye vi kan endre stegfrekvensen før det går negativt utover løpsøkonomien. Er du en mer erfaren løper vil en mindre endring påvirke mer og motsatt.

HVOR GÅR GRENSA MELLOM Å LØPE AVSLAPPET/NATURLIG OG MED FOR LAV FREKVENS?

Den går idet pulsen begynner å øke på samme fart fordi hvert steg krever mer energi når du beveger deg for mye opp og ned.

HVA ER RIKTIG FREKVENS FOR MEG?

For å finne din optimale stegfrekvens kan du løpe intervaller på en satt fart under din anaerobe terskel på tredemølla og bestemme deg for en frekvens du løper på mens du måler hjertefrekvens. Stegfrekvensen kan bestemmes med en metronom du følger.

Intervalløkta kan se slik ut: 6 x 5 min på -8 -5 -0 +5 +8 steg i forhold til din foretrukne frekvens på denne farten (foretrukken frekvens finnes ved å telle antall steg på 30 sekunder og gange med 2).

Det draget med lavest gjennomsnittlig hjertefrekvens vil nok være den mest løpsøkonomiske stegfrekvensen for deg på den gitte farten.

TO GODE TRENINGSØVELSER:

1. Høye kneløft

2. Vristhopp.

Disse øvelsene kan brukes for å trene på frekvens og minimering av bakkekontakttid. I begge øvelser handler det om å stive av ankelen og være kort tid i bakken.

01 - 2023 RUNNER´S WORLD 109
Foto: Getty Images

Skal vi tøye?

Skal vi egentlig tøye ut? Har det nokon effekt, og i såfall på kva?

Her er fem moglege grunnar du kan grunne på medan du strekk ut.

Du har kanskje høyrt noken som seier; «tøying har ingen effekt, det er berre bortkasta tid», medan andre påpeikar at du må hugse å tøye ut? Enkelte undrar seg på om det berre tilfører ekstra stress på muskulaturen og er skadeleg, medan andre brukar litt av si dyrebare tid på tøying og strekking kvar einaste dag.

Ufortjent rykte

Ein eldre artikkel med overskrifta «Tøying har ingen effekt» har gjeve tøying eit litt ufortjent dårleg rykte. Overskrifta omtalte ein studie som undersøkte om tøying har

effekt på gangsperre og den slags muskelsmerte etter trening, også kjend som «delayed onset of muscle soreness» (DOMS), og i denne studien viste tøying ingen effekt. Ingen effekt på gangsperre, altså.

Under overskrifta fortsetter teksten med: «Det er en myte at uttøying hindrer støle muskler eller gangsperre dagen etter» og avsluttar med ein parantes der det står: «Artikkelen er over 17 år gammel». Dette betyr ikkje nødvendigvis at tøying er bortkasta tid. Er det derfor vi tøyer? Kanskje ikkje.

Lat oss sjå litt nærmare på årsaker til å strekke ut.

1. Auke bevegelighet.

2. Redusere gangsperre og sårhet etter trening.

3. Betre restitusjon.

4. Redusere skaderisiko.

5. Betre prestasjon.

RUNNER´S WORLD 01 – 2023 110
ÅRSAKER TIL Å TØYE:

Tøying har ein veldokumentert effekt på å auke bevegelighet, og det bør gjerast jamnleg. Foto: Getty Images

1. Auka bevegelighet

Det er veldokumenterte effekt på at tøying og fleksibilitetstrening kan bidra til å auke bevegelighet (rørsleevne). Bevegelighet er evna til bevegelsesutslag i ledd og kjeder av ledd. I løpet av ein dag gjer vi mange rørsler av både kne, anklar, skuldre og andre ledd, og bevegeligheten har betydning for kor godt man får til alle desse bevegelsane.

Stive ledd med redusert bevegelighet kan medføre nedsett funksjon, stabilitet og balanse. Tenk tilbake til sist du måtte plukke opp noko frå golvet. Då kunne du kanskje kjenne at det at det strakk og var stivt i enkelte ledd, kanskje var det også litt verre på den eine sida enn den andre. I dagleglivet vil tilstrekkeleg bevegelighet gjere at du kan utføre dei aktivitetane du ønsker på ein smidig måte, uten smerter og unormal motstand.

Lat oss sjå for oss ein baby. Forestill deg korleis hen enkelt tek tak i sine egne tær og kanskje til og med puttar dei i munnen. Sjå for deg den smidige evna til å forflytte seg rundt, og korleis den kan sitje med beina omtrent i spagat og samtidig legge magen og hovudet ned mot underlaget.

Etter kvart som vi blir eldre har vi som oftast ikkje den same store bevegeligheten i ledda våre, sjølv om der fins store individuelle forskjellar.

Nokon er født med ekstra stor rørsleevne, og enkelte vaksne har såkalla «hypermobile» ledd og kan overstrekke kne og olbogar, medan andre slit med å nå ned mot sine egne tær med fingertuppane. Derfor kan kanskje ikkje alle

5 TIPS FOR Å AUKE BEVEGELIGHET:

1. Tilbring mykje tid i posisjonen du ønsker å få betre bevegelighet i, for eksempel ved å sitje mykje på huk dersom du har nedsett bevegelighet i anklar, kne og hofter.

2. Tøy ofte. Du vil sannsynlegvis få betre framgong på fleksibilitet ved å tøye 10 minuttar kvar dag enn 70 minuttar ein dag i veka.

3. Ved statisk tøying bør kvar stilling haldast 45–60 sekund, og kan med fordel repeterast tre gongar.

bli ballettdansarar, men alle kan påvirke si eiga rørsleevne. Det fins ulike årsaker til at vi blir stive og får redusert bevegelighet, deriblant genetikk, sjukdom, skader, aukande alder, inaktivitet og mangel på bevegelse, men også stram og «forkorta» muskulatur.

Heldigvis er dette mogeleg å påverke ved tøying og bevegelighetstrening.

Enorm effekt

Etter ein skade som medfører avlasting og avstiving med gips eller ortose, ser ein tydeleg korleis leddet kan bli stivt og få redusert bevegelighet på relativt kort tid. I etterkant følger ein periode med rehabilitering som vil innebære tøying og fleksibilitetstrening dersom leddet har mista fleksibilitet. I slike tilfeller kan ein sjå enorm effekt av tøying og stor forandring frå eit stivt og lite bevegelig ledd til eit ledd som går mot normal rørsleevne igjen.

Bevegelighetstrening eller mobilitetstrening omfattar alle former for tøyeøvelsar, der man enten kan jobbe statisk, altså halde stillinga over tid, eller dynamisk, det vil seie i stadige bevegelsar.

Ein jobbar med å strekke mot leddets ytterstilling til ein kjenner motstand og ei mild strekke-kjensle, med hensikt å påverke leddets rørsleevne. Ein kan tøye både i normal kroppstemperatur og når ein er varm etter aktivitet. Sjølv om ein kjem litt lenger når ein er varm, så vil denne ekstra slakken gå tilbake når ein blir kald igjen.

4. Ikkje tøy for hardt. Det er viktig at du klarar å slappe godt av, og meir smerte gjev ikkje nødvendigvis betre effekt.

5. Gjer dynamiske øvelsar med store leddutslag. Ved å trene styrke- og mobilitetsøvelsar med store bevegelsesutslag, vil du kunne påvirke leddets bevegelighet samtidig som du blir sterkare i djupe posisjonar.

2. Redusere gangsperre, stress og muskulære spenningar

Ein studie frå 2021 har rapportert små til store reduksjonar av smerte i quadriceps og fremre knesmerter, samt reduksjon i hodepinesmerter etter tøying. Smertereduksjonen var meir konsistent i faste tøyeprogram utført over tid.

Effekten kan tilskrivast ulike mekanismar, deriblant at den sensoriske smertetoleranse-evna aukar, endring i nervesystemets kontrollsenter, refleksindusert auke i

parasympatisk nerveaktivitet, endringar i muskelens parallelle elastiske komponent eller ekstracellulære matrise-eigenskapar som beskyttar mot vevsskade.

Dei akutte effektane av tøying på gangsperre/DOMS er motstridande, men det ser ut til at tøyeprotokollar som gjennomførast fast 2–3 gongar per veke med 30–60 sekunder strekk per muskegruppe kan vere gunstig mot diverse smerter og spenningstilstandar.

01 - 2023 RUNNER´S WORLD 111
ELI ANNE DVERGSDAL: ELI ANNES LØPERAKUTT

3. Restitusjonseffekt

Det drøftast om tøying kan bidra til raskare restitusjon, altså til å gjenvinne prestasjonsnivået så raskt som mulig igjen etter belastning. Med unntak av effektane vi ser av kostholdets betydning for resyntese av glykogen og stimulering av proteinsyntese, så er effektar av andre restitusjonstiltak generelt dårlig dokumentert.

Massasje er eit anna hyppig brukt restitusjonstiltak, sjølv om det manglar dokumentert effekt på restitusjonsforløpet.

Mange ulike restitusjonstiltak, deriblant massasje, nyttast hyppig i idrettsverden på tross av manglande dokumentert effekt. Nokre av tiltaka har riktignok vist seg å kunne ha ein viss effekt på restitusjonen av muskelfunksjon.

I ein studie med fotballspelarar opplevde dei som jogga ned, tøyde lett og «rista» muskulaturen i totalt 10 minutt etter kamp, mindre muskelstølhet, og sprang i snitt 5 % raskare enn kontrollgruppa på 30 meters sprint-test dagen etterpå.

Ein studie frå 2021 samanlikna statisk tøying etter trening med kvile. Det var stor variasjon i kva som var trent i dei uilke gruppene av studien, derav styrketrening, sykling, osv.

Det blei ikkje funne nokon effekt på styrke-innhentinga eller DOMS blant dei som nytta tøying etter trening versus dei som berre kvilte.

Det blei vist til stor risiko for bias i fleire av gruppene, og det er ikkje tilstrekkeleg bevis på å verken påvise eller avvise at statisk tøying etter trening framskundar restitusjon.

Det er heller ikkje sett teikn til at tøying som en del av nedkjøling etter ei treningsøkt er skadeleg.

5. Prestasjon

Tøying for å betre prestasjon, samt forebygge og behandle skadar, diskuterast ofte i ulike medisinske og idrettslege miljø.

Foreløpig fins det få eller ingen overbevisande studier med klar evidens på at tøying har effekt på dette. Det fins ikkje gode argument for å tøye for betring av maksimal kraftprestasjon, men dersom prestasjonen også krever eit visst leddutslag, så vil der vere ein god direkte prestasjonseffekt.

Idrettar som krever høg grad av bevegelighet for optimal gjennomføring, deriblant turn, svømming og kastidrett, kan få direkte positiv prestasjonseffekt frå tøying og bevegelighetstrening.

Når det gjeld akutt effekt av tøying og bevegelighetstrening før idrettsleg pre-

4. Skaderisiko

Enkelte meinar at regelmessig tøying kan minske risikoen for skadar, medan fleire studiar viser ingen eller liten samanheng mellom bevegelighetstrening og skaderisiko.

Fleire av studiane kan kritiserast for sitt design og har begrensa styrke.

I dei betre studiane ser man ingen eller svak samanheng på at tøying kan redusere skaderisiko.

Ein studie frå 2021 fann at lett tøying før trening ikkje alltid reduserte skaderisikoen, men det reduserte muskel- og seneskadar når det blei gjort før trening som krevde agility og eksplosive bevegelsar som sprint, hopp og sving.

Dersom bevegeligheten er som forventa i eit ledd, så vil kanskje ikkje tøying gjere dette leddet eller tilheftande sener og musklar mindre utsett for skade.

Eit ledd med nedsett rørsleevne kan vere meir utsatt for å bli skada. Ved å bruke litt tid på tøying kan ein oppretthalde god bevegelighet og forhindre nedsett rørsleevne.

Om tøying av ledd med tilstrekkeleg rørsleevne ikkje skulle ha ein direkte effekt på skaderisiko, så vil det indirekte kunne forebygge framtidige skadar ved å oppretthalde eit optimalt leddutslag.

Målet med tøying og fleksibilitetstrening bør vere å opprettholde fleksibilitet og bevegelighet, eller betre denne i ledd og rørsler med nedsett bevegelighet, for å kunne gjennomføre trening og kvardagsaktiviteter optimalt, samt forhindre skader.

stasjon, fins det ein del studiar som viser at maksimale prestasjonar som hopp og sprint fell akutt etter statisk tøying.

Andre studiar viser verken positiv eller negativ effekt av tøying på prestasjon.

Samanfatta fins det ikkje gode argument for å tøye statisk FØR maksimale kraftprestasjonar, med mindre dei krev store bevegelsesutslag som i turn og ballett.

Ein bør også merke seg at dynamisk bevegelighetstrening skil seg frå statisk tøying, og kan muligens medføre positiv påverking på spenst og eksplosivitet.

Enkelte meinar at for stor bevegelighet kan ha ein negativ effekt på løpsøkonomi, og det fins ikkje god kunnskap om korleis lenger tids tøying direkte aukar prestasjon i løping. Nokre studiar

har vist betra styrke og eksplosivitet etter ein periode med bevegelighetstrening, men det trengs meir forskning på området.

Dersom idretten din krever meir bevegelighet enn du har i eitt eller fleire ledd, og dette er ein begrensande faktor, så vil det å auke bevegelighet i dette eller desse ledda direkte kunne gje ein auka prestasjonseffekt.

Der løpetreninga og styrketreninga handlar om å bygge muskulær styrke og utholdenhet med direkte effekt, så handlar tøyinga om å betre eller oppretthalde fleksibilitet og bevegelighet i kroppens ledd.

Då er effekten av det meir indirekte og førebyggande slaget, noko som kan vere gunstig i eit langsiktig perspektiv.

RUNNER´S WORLD 01 – 2023 112 •
ÅRSAKER TIL Å TØYE:

ELI ANNE DVERGSDAL: ELI ANNES LØPERAKUTT

Tøying har ein veldokumentert effekt på å auke bevegelighet, og det bør gjerast jamnleg. Foto: Getty Images

01 - 2023 RUNNER´S WORLD 113

NÅR BØR VI TØYE?

1. Dynamiske øvelsar som del av oppvarming

Ein kan gjerne gjere dynamiske mobilitetsøvelsar før hovuddelen av ei treningsøkt.

Den ideelle førebuinga til trening vil komme i to fasar;

1. Først å auke kroppstemperatur med oppvarming som lett jogg, sykling eller anna aktivitet,

2. Deretter bevege ledda med lette øvelsar som liknar det som skal komme i hovuddelen, altså dynamiske øvelsar som strekker musklar, sener og ledd mot sin fulle bevegelsesevne, som for eksempel utfallsgange, beinsving eller armsirklar. Dynamiske øvingar kan nyttast som ein del av oppvarminga for å gjere ulike kroppsdelar klar for øvingane som ventar.

Hvis du skal gjennomføre trening som ikkje krevjer veldig stort bevegelsesutslag, for eksempel springe i eit relativt kontrollert tempo, så kan du gjennomføre ei enkel oppvarming med nokre dynamiske øvelsar som utfall, knebøy, hælspark og høge kneløft for å førebu kroppen din godt på aktiviteten som skal skje.

NÅR SKAL VI UNNGÅ Å TØYE?

Hvis eit område kjennest unormalt sårt og smertefull, med teikn til skade, så treng ein ikkje belaste dette området med verken trening eller tøying, i alle fall ikkje før ein har undersøkt den potensielle skaden hos helsepersonell og fått klarsignal for vidare belastning.

2. Avslutning på treningsøkt

Dersom du ønsker å betre fleksibilitet eller mobilitet, vil det å bevege ledd mot ytterstilling til du kjenner at det strekker lett, og halde denne stillinga i 30–60 sekund hjelpe. Kvar treningsøkt har gjerne ein avsluttande eller nedkjølande fase, og uttøying kan vere ein del av denne. Det same gjeld for rolig jogg, sykling, gange og foam rolling.

Det er ikkje nok forskning til å seie kva avslutningsmetode som gjer at du føler deg best etter trening, men å avslutte treningsøkta di med litt rolig aktivitet og påfølgande lett tøying kan vere ein god idé og eit naturleg tidspunkt for å påverke fleksibilitet.

Ved å setje av 5–10 minutt etter kvar løpetur til å strekke ut, så vil samstundes pust, svetteproduksjon og kroppstemperatur normalisere seg før ein går i dusjen.

Spring du 3–6 gongar i veka, så vil du på denne måten snike inn 30–60 minutt tøying i veka.

Før kraftige og eksplosive øvelsar som sprint, hopp og maksimal styrke kan ein styre unna statisk tøying.

Då bør du heller gjere lette dynamiske øvelsar som førebur kroppen på belastninga som kjem.

RUNNER´S WORLD 01 – 2023 114 •
Legg gjerne inn dynamiske øvelsar som ein del av oppvarminga til trening, men unngå statisk tøying like før eksplosive kraftanstrengelsar. Foto: Getty Images

Kva er konklusjonen?

Så står vi igjen med at tøying i alle fall aukar bevegelighet og er nyttig for å oppretthalde eller betre fleksibilitet, som igjen potensielt kan betre prestasjonen din i fysisk aktivitet og muligens redusere risiko for skader.

Det er ennå uvisst kva sjølve mekanismen bak auka bevegelighet er, då verken musklar eller sener blir lengre. Dei lengste studiane som har sett på effekt av tøying, er åtte veker, og desse har ikkje observert endring i muskellengde eller senelengde.

Vi kan likevel strekke systemet lengre etter periodar med tøying. Derfor har man hittil meint at mekanismen må finnast i nervesystemet, såkalla auka toleranse for tøying, og/eller endring i bindevevets elastisitet.

Faste tøyeregimer kan sjå ut til å ha ein positiv effekt på smertetilstandar og muskelspenningar. Ved å avslutte treningsøkta med lett aktivitet og påfølgande tøying kan det potensielt også virke positivt på restitusjon, velvære og avspenning sjølv om det foreløpig manglar sterke dokumenterte bevis på dette.

Konklusjon

Tøying har ein veldokumentert effekt på å auke bevegelighet, og det bør gjerast jamnleg.

Andre effektar som betra restitusjon, redusert risiko for skader og betra prestasjon er anten omdiskutert, manglar veldokumentert effekt i forskning og/eller har ein indirekte effekt.

At det ikkje fins veldokumentert positiv effekt betyr ikkje at det har negativ effekt, då dette kan vere ein følge av manglande eller svak forskning, samt effektar som er vanskeleg å måle.

Kor mykje tid ein skal bruke på tøying vil vere ei individuell vurdering av behov, opplevd effekt og ressursbruk.

Legg gjerne inn dynamiske øvelsar som ein del av oppvarminga til trening, men unngå statisk tøying like før eksplosive kraftanstrengelsar.

Om du har eit eller fleire ledd med nedsett rørsleevne, så bør du prioritere å jobbe hyppig med fleksibiliteten der i ein periode til tilstanden er betra. Har du tilstrekkeleg bevegelighet som ikkje er til noko hinder for deg, og du heller ikkje føler noko velbehag eller effekt av å tøye, så kan du bruke mindre tid på det.

Enkelte brukar meir tid av livet sitt på jogging enn andre, og det får også vere opp til den enkelte kor mykje nytte og glede ein får av det.

Dersom du som likevel skrollar vekk delar av dagen din på ein skjerm, stadig må vente på bussen, eller treng å stoppe nokre minutt etter joggeturen før du går i dusjen, så kan du jo like godt bruke denne tida på å tøye litt samstundes.

ELI ANNE DVERGSDAL var egentlig fotballspiller i Toppserien, men løp mye langs veien og i fjellene som trening, og skiftet etter hvert hovedfokus til motbakke- og fjelløp. I dag er hun en av verdens beste fjelløpere og har blant annet en førsteplass i Zegama Aizkorri Maraton, flere seire fra Stoltzekleiven opp og Bergen City Halvmaraton, sølvmedalje fra EM i motbakkeløp, 5 gull og 13 medaljer fra NM motbakke/terreng/ bane. Hun er utdannet fysioterapeut og adjunkt fra Høgskolen i Bergen og skriver i denne spalten om løperelaterte skader og skadeforebygging.

01 - 2023 RUNNER´S WORLD 115
ANNE DVERGSDAL:
LØPERAKUTT
ELI
ELI ANNES
@eliannedve
Legg inn tøying som avlutning på treningsøkta. Foto: Getty Images

GODE GRUNNER TIL Å BLI TERRENGLØPER

I en tid hvor stress, mas og forstyrrende faktorer er altfor gjengs – søk skogens ro. Her er ti grunner til hvorfor terrengløping kan være godt for både hode og kropp, og hvordan du kan komme i gang.

RUNNER´S WORLD 01 – 2023 116 10
Alle foto: Ian Corless

ABELONE LYNG: LYNG I LYNGEN

01 - 2023 RUNNER´S WORLD 117

Det senker stresset

Visste du at dersom du oppholder deg 30 minutter i naturen, så senkes stresshormonene i kroppen din?

Det er også bevist at tid ute i naturen øker følelsen av velvære. Når du løper ute i naturen blir løpeturen noe mer enn bare en treningsøkt.

Det blir terapi på et høyere nivå. Ute i naturen kan du droppe tidspresset og å tenke på hvor mange minutter du bruker per kilometer. Der er det stien og terrenget som bestemmer farten. Du slipper også irritasjonsmomenter som å måtte stoppe for rødt lys, eksos og blinkende reklameskilt som stjeler fokuset ditt. Velger du de riktige stiene slipper du også å måtte løpe i sikksakk mellom folk for å komme deg frem.

Effekten stopper selvfølgelig ikke etter 30 minutter. Jo lenger tid du oppholder deg ute i det fri, desto mindre stresset blir du. Terrengløping er også god mindfulness-trening.

Når du må konsentrere deg om oppgaven du gjør, slik du gjerne må når stien og terrenget blir kronglete, er det også lettere å holde konsentrasjonen i nuet. Du må holde tankene på stien der du er akkurat nå, for ellers kan det lett gå galt.

Du blir sterkere av det

Terrengløping utfordrer mange flere av kroppens muskler enn paddeflat løping på asfalt.

Når du skal løpe i terrenget kreves det mer av kroppen for å holde balansen og du får trent både rumpe, legg og lår på å løpe i bakker. Terrengløping aktiverer kjernemuskulaturen og hvis du tar med deg stavene på turen får du en skikkelig overkroppsøkt på kjøpet. Du styrker også ankler, knær og føtter når du løper i terrenget.

04

Du får bedre koordinasjon

Når du løper på sti og i terreng må hjernen din jobbe aktivt hele tiden. Du trener både oppmerksomhet og koordinasjon.

Det er skånsomt for kroppen

Når du løper i terrenget, vil underlaget du løper på kunne variere fra det hardeste fjell til den mykeste sand. Steglengden og farten må tilpasses terrenget og den stadige vekslingen mellom oppoverbakker, nedoverbakker og flate partier gjør at kroppen ikke utsettes for samme monotone belastning som du får når du løper på asfalt.

Et eksempel jeg ofte bruker når jeg skal beskrive hvor stor forskjell det er mellom terrengløping og asfaltløping er hvor lang tid jeg bruker på å restituere etter et ultraløp på 90 kilometer med 4000 høydemeter og en relativt flat maraton på vei. Utrolig nok bruker kroppen min lengre tid på å komme seg etter en maraton på flata enn etter et heftig ultraløp i fjellet!

Blikket registrerer stener, røtter og andre hindringer foran deg på stien og hodet må styre skrittlengden, høyde og nedfallspunkt slik at du ikke snubler og slår deg. Selv om dette vil gå lettere og lettere for hver løpetur du tar på stien, så jobber hjernen fremdeles – du bare slutter å legge merke til det, for det går helt automatisk! Og jo bedre koordinasjonsegenskapene dine blir, desto bedre selvtillit får du på stien og jo raskere vil du kunne fly gjennom skog og mark og over stokk og sten.

05

Det er variert

Norge har uendelig mange stier og steder du kan løpe i terrenget. Uansett hvor du bor i dette landet finner du spennende stier eller løpbart terreng som du kan utforske med løpesko på beina. Om du velger stien fremfor asfalten vil du få en mye større variasjon enn om du løper langs bilveien eller i byen.

Vil du løpe på fjellet? Eller gjennom frodige skoger? På en idyllisk kyststi langs lange hvite strender? Åpner du sinnet for terrengløping åpner du opp en hel verden av muligheter!

RUNNER´S WORLD 01 – 2023 118
03
01
02

ABELONE LYNG: LYNG I LYNGEN

01 - 2023 RUNNER´S WORLD 119
RUNNER´S WORLD 01 – 2023 120
Fra målgangen på Transgrancanaria – løpet som fungerer som sesongåpner for mang en terrengløper, da det arrangeres i slutten av februar hvert år. Foto: Ian Corless

ABELONE

09

Stifolk er bra folk

Terreng- og ultramiljøet er kjent for å være inkluderende. Her er det plass til alle, uansett hvilket nivå du er på. Løper du et terrengløp er det stor sjanse for at du vil bli kjent med en ny løper eller to. Jeg synes alltid det er gøy å betrakte løperne som står samlet på startstreken før et lengre terrengløp – der ser du virkelig mennesker i alle fasonger og aldre! Side om side ønsker de hverandre lykke til, gir sidemannen et klapp på skulderen før de løper av sted ut på eventyr med startnummer på brystet. Noen vil komme raskt i mål, noen vil bruke lang tid og noen vil bryte, men alle har respekt for hverandre og alle heies inn til mål.

Det er gøy!

Terrengløping er mer enn bare trening, det er en lek, en dans på stien! Når du løper i terrenget kan hver løpetur bli et lite eventyr. Kanskje møter du en elg? Kanskje finner du en smal og spennende sti mellom en fjellsprekk? Du kan drømme deg bort til barndommens eventyr om Narnia og vetter, troll og huldre fra de gamle folkeeventyrene. Hvis det er en ting som er sikkert så er det at terrengløping aldri trenger å bli kjedelig hvis du lar fantasien bli med ut på løpetur i skog og mark.

Du kobler deg på naturen

Du blir både mindre stresset og lykkeligere av å være ute i naturen. Men naturen har også godt av å ha oss der – så lenge vi behandler den skånsomt. Når man bruker mye tid ute i naturen, slik man jo gjerne gjør når man løper i terrenget, blir man mer bevisst hvor mye det betyr å ta vare på den dyrebare naturen vår. Vi utvikler en kjærlighet til friheten det gir å kunne løpe av sted i skogen eller på fjellet – steder der naturen ikke har måttet tilpasse seg menneskene, men hvor vi må tilpasse oss naturen. Når vi oppholder oss i storslått natur, kan vi kjenne på hvor små vi egentlig er her på jorda og hvor avhengige vi er av planeten vi lever på.

Lenge i flytsonen

På stien betyr ikke kilometertiden så mye. Jeg løper alltid med Garmin-klokke på armen, men det er kun for å logge turene mine. Hva kilometertiden min er, eller hvilken pulssone jeg ligger i når jeg løper der ute i det fri interesserer meg ikke en kart.

Hvis du klarer å flytte fokuset vekk fra tiden og over på stien, så reduseres også faren for overtråkk, knall og fall. Sitter du nå og tenker at «jovisst høres dette ut som en riktig hyggelig søndagstur, men noen skikkelig treningsøkt blir det ikke hvis du ikke kommer deg gjennom mila på under én time»? En artig fakta er at du bruker like mye energi på å løpe mila på 40 minutter som du bruker på å løpe mila på 80 minutter. Men, du bruker mer energi på å flytte kroppen 10 kilometer i ulendt terreng med mange bakker en du gjør om du løper på flat asfalt. Skjønner du tegninga? Du får altså økt treningseffekt selv om det går treigere. Nå skal det sies at skogen nok ikke er det beste stedet for å trene rene fartsøkter, men når det kommer til å bygge utholdenhet, styrke og ankelstabilitet, så har terrengløping noen helt klare fordeler.

Spektakulære opplevelser

Hva med å løpe Lofoten på langs? Eller løpe over Besseggen? Kanskje kunne du heller tenke deg å krysse Gran Canaria fra nord til sør? Det er uendelig mange fine terrengløp du kan løpe både i Norge og i resten av verden. Å delta i et terrengløp er en super måte å få oppleve nye steder på. Terrengløpene viser det beste området har å by på og tar løperne ofte til en og annen skjult naturperle som du kanskje ikke hadde funnet veien til på egenhånd. Å løpe med startnummer gir både ekstra motivasjon, men også ekstra trygghet. Merkede løyper, matstasjoner, sikkerhetspersonell og det faktum at dere er mange ute på stien samtidig gjør det litt mindre skummelt å løpe et helt nytt sted og å flytte egne grenser både når det kommer til distanse og fart.

@abelonely

ABELONE LYNG startet med løping for fire år siden, og har blitt en dyktig terrengultraløper. I denne spalten skriver hun om ulike sider av terrengløpingens magi.

01 - 2023 RUNNER´S WORLD 121
LYNG: LYNG I LYNGEN 08
10
07
06

30

VARIASJON TIPS TIL I KOSTEN

RUNNER´S WORLD 01 – 2023 122

SILJE FJØRTOFT: SMART OM MAT

I 2017 ble det gjort en meta-analyse ved NTNU, som tok for seg 142 publikasjoner som har sett på sammenhengen mellom risikoen for kroniske sykdommer senere i livet og inntaket av frukt og grønt. Dette er den største meta-analysen gjort på området, og funnene er klare: For hvert 200 gram mer frukt eller grønnsaker man spiser, reduseres risikoen for hjertesykdommer, slag og tidlig død med åtte til ti prosent. Dette gjelder et inntak på opp mot 800 gram daglig.

De fleste av oss sliter allerede med fem om dagen, så åtte om dagen kan høres tilnærmet uoverkommelig ut. Men hvis man heller sprer det ut over en uke, en måned, et liv – og tenker generell variasjon i kostholdet fremfor hva man må og ikke må, kan det muligens være en mer overkommelig tilnærming.

Variasjon er faktisk så viktig at vi i Norge har et eget kostråd om å spise variert.

«Ha et variert kosthold med mye grønnsaker, frukt og bær, grove kornprodukt og fisk, og avgrense mengden bearbeidet kjøtt, rødt kjøtt, salt og sukker.»

Nå er det en gang slik at vi dessverre ikke har én matvare som kan gi oss alt vi trenger av næringsstoffer for å opprettholde god helse, derfor er det viktig å variere hva vi putter i oss. Her er tretti tips til hvordan du kan variere og fargelegge kostholdet ditt i år.

01 - 2023 RUNNER´S WORLD 123
SILJE FJØRTOFT er utdannet klinisk ernæringsfysiolog fra Universitetet i Oslo. I tillegg har hun en bachelor i idrettsfysiologi fra Southern Methodist University i Texas. Silje er selv aktiv løper, og har figurert i Norgestoppen i en årrekke. Hun har NM-gull på både 3000 meter hinder, 5000 og 10 000 meter, og har representert Norge i flere internasjonale mesterskap.
At det er viktig med variasjon kommer ikke som noen stor overraskelse. Du kommer ikke i toppform av å løpe like fort og like langt hver gang du trener, og det samme gjelder for kostholdet vårt.
@runfjortoft

SILJE FJØRTOFT: SMART OM MAT

Selv om variasjon er viktig i kostholdet, må du huske at det ikke alltid er like lett å få til. Bruk derfor denne listen til inspirasjon til hvordan du kan få til litt mer variasjon i en ellers hektisk hverdag.

01

Korn, ikke bare i brødskive

Korn er en viktig del av variasjonen i kostholdet. Matvarer som brun ris, bokhvete, bygg, havre og rug bidrar til et kosthold rikt på kostfiber. Et inntak på mer enn 25 gram kostfiber per dag reduserer risikoen for hjerte- og karsykdommer. Bytt ut hvit ris med brun ris neste gang du lager en gryte. Eller hva med å lage en «byggotto» istedenfor en risotto?

03

Krydder

Om du klarer å holde dem i live lenge nok, er krydderplanter en relativt lett måte å få mer grønt i kostholdet på. Ifølge kostholdsundersøkelser får de fleste nordmenn i seg for mye salt, og krydderplanter kan være en fin måte å heve smaken på uten å bruke for mye salt i maten. Basilikum, oregano og timian for eksempel, passer godt alene eller sammen i retter fra Middelhavet. Litt kruspersille og gressløk kan gjøre brødskiven med ost litt ekstra fristende.

Smoothie

Smoothies og juice er en lett og effektiv måte å få i seg flere typer frukt og grønt på i en og samme sleng. Et glass juice kan inngå i en av de anbefalte fem porsjonene av grønnsaker, frukt og bær. Juice har som regel et lavere innhold av kostfiber sammenlignet med inntak av hele frukten. Vær oppmerksom på at juice kan øke risiko for syreskader på tennene.

06

Oliven

Oliven er ikke bare egnet som snacks og garnityr. Lag en tapenade ved å kombinere steinfrie oliven, hvitløk, en dæsj olivenolje og sintronsaft i en blender. Oppkuttet oliven passer også bra i pastasausen.

Oliven ligger ofte i saltlake så vær obs på saltinnholdet med tanke på mengden.

07

Godt og blandet

Da tenker vi ikke først og fremst på godteriblandingen, men på produkter som allerede har en sammensetning av flere matvarer. Det er gull verdt for å øke variasjonen i kostholdet. For eksempel en pakning med rød, grønn og gul paprika eller hermetiske bønner som inneholder flere typer, kan gjøre variasjonsoppgaven mye lettere i en travel hverdag.

05
Ta en real slurk og nyt smaken!

Avokado

Det er en grunn til at avokado har blitt så populær på brødskiva. Ikke bare inneholder den sunne fettsyrer, men også kostfiber og flere andre vitaminer og mineraler. Avokadoen er allsidig og kan brukes i både søte og mer salte retter. Kjør avokado, frosne bær og banan i en blender for å lage «avo-iskrem»

I tørket frukt er innholdet av næringsstoffer mer konsentrert sammenlignet med fersk frukt, det vil si at det er et høyere innhold at vitaminer, mineraler og antioksidanter per 100 gram. Men, det betyr også at innholdet av sukker er høyere og at en bør begrense inntaket, men noen rosiner på grøten eller aprikoser i en salat er det selvfølgelig ikke noe i veien for. Vær obs på at noen produsenter av tørket frukt og bær tilsetter ekstra sukker og olje, dette gjør at energitettheten, mengden sukker og mettet fett kan være ganske høy.

Sure sitroner

Å legge en sitronskive i en kopp kokende vann for å «rense» kroppen for giftstoff gjør ikke annet enn å skade emaljen på tennene dine. Kroppen vår er ganske fantastisk: nyrene, tarmen og leveren eliminerer giftstoffer på egenhånd. Så med mindre vi er syke og disse ikke fungerer som de skal, trenger vi ikke en juice eller detox-kur for å rense kroppen. Sitron kan likevel være en del av et variert kosthold ved å blant annet gi smak til salater og smoothies og fiskeretter.

For de som synes det er vanskelig å få til variasjon i kostholdet kan matkasser være en god løsning som både kan spare tid og gi

Belgfrukter

Dette inkluderer bønner, linser og erter. Noen kan spises ferske, noen er forhåndskokte (hermetiske) og andre er tørket, disse må du koke selv. Belgfrukter har et naturlig lavt saltinnhold, men hermetiserte produkter ligger i en saltlake. Dette kan fjernes om du skyller de flere ganger i kaldt vann. Belgfrukter har en type karbohydrater som heter oligosakkarider, den kan føre til gass i tarmen, men det positive er at oligosakkaridene er gunstig for tarmbakteriene.

Dressing

Dressing fra butikken kan være greit å ha når en har lite tid, men en dressing av olje og eddik som du mest sannsynlig har i kjøkkenskapet tar heller ikke lang tid å lage selv, og du kan tilpasse den ved å ha oppi ulike urter. Bruk tommelfingerregelen med tre deler olje til en del eddik.

Ikke glem løken

Fermentert mat

Eksempler på fermentert mat og drikke er surdeigsbrød, yoghurt, kefir, kimchi og surkål. Det kan tenkes at innholdet av gunstige bakterier og probiotika kan ha en god effekt på tarmfloraen. Surkål er fin plass å starte dersom en er interessert i å prøve, eller lage egen, fermentert mat.

Løk er en smaksforsterker, og det er ikke uten grunn at den er en gjenganger i de fleste supper og gryter. Løk er full av antioksidanter og har et høyt innhold av fiber, blant annet det løselige fibret inulin som gir næring til de gunstige tarmbakteriene. I tillegg til å være bra for helsa er den også bra for lommeboka.

15
10
14
12
08
Ikke noe å gråte av
09
13

Velg havre

Det er ikke uten grunn at havregrøt er en favoritt hos mange (løpere) – et måltid som metter og du kan variere hva du topper den med. Prøv med sesongens frukter, frosne bær, og frø og nøtter. Havre inneholder flerumettet fett og de løselige kostfibrene betaglukaner som kan bidra til å redusere kolesterolnivået. 17

Smøremykt

Som de norske kostrådene sier; «Velg matoljer, flytende margarin og myk margarin fremfor hard margarin og smør.»

En tommelfingerregel er at jo mykere margarinen/ smøret er i kjøleskapet, desto mer umetta fett inneholder det. Produkt som inneholder mye mettet fett, blir harde i kjøleskaptemperatur. Forskning har konkludert med at å skifte ut mettet fett med flerumettet fett i kosten reduserer risikoen for hjerte- og karsykdommer.

Dobbel dipp

Hvite bønner (for eksempel cannelini) kan brukes til å lage en silkemyk hummus, og tahinien kan byttes ut med andre nøtte- og frøsmør som valnøtter, mandler og gresskarkjerner. Ønsker du en mer fargerik dipp kan du godt slenge oppi rødbete, søtpotet eller flaskegresskar i din egen eller butikkjøpte hummus. Dippen kan brukes i wraps, på brødskiva eller med oppskårete grønnsa ker som agurk, selleri og gulrot.

19

Pålegg

Frukt og bær kan gjerne brukes som pålegg. Banan, eple, og jordbær passer utmerket på brødskiva. Eller hva med å teste ut vegetariske påleggsalternativer som vegetarpostei, hummus, bønnepostei eller olivenpaté?

20

Mel

Eksperimenter med andre typer mel. Kikertmel er laget av malte kikerter, og er rik på både proteiner, fiber og andre gode næringsstoffer. Kikertmel kan for eksempel brukes til vafler, pannekaker og annen bakst, men husk at det ikke har et 1:1-forhold med hvetemel.

21 Søt og fyldig

Potet og søtpotet er ganske like, men søtpoteten har blant annet et mye høyere innhold av betakaroten, derav den oransje fargen. Begge matvarene er sunne og kan inngå i et variert kosthold, men teller ikke mot en av fem om dagen. Hva med å prøve en søtpo

Gresskar

Gresskar kan brukes til mer enn lyslykter på Halloween. Når gresskar varmebehandles blir smaken mild og søtlig og kan passe godt ovnsbakt, som paifyll og i supper. Gresskar kan med god suksess blandes i pannekake- og vaffelrøre.

Kilder:

Aune, D. m.fl: Fruit and vegetable intake and the risk of cardiovascular disease, total cancer and all-cause mortality–a systematic review and dose-response meta-analysis of prospective studies. International Journal of Epidemiology, 22. februar 2017.

RUNNER´S WORLD 01 – 2023 126
16
18
Digg dipp

25

Frossen men like god

Det kan være veldig stor variasjon i næringsinnholdet i både ferske og frosne varer, og hvor sunt det er, er blant annet avhengig av kvaliteten til råvaren og lagringsforholdene. Fersk frukt, bær og grønnsaker har en begrenset levetid etter høsting. Ved å fryse eller hermetisere varene øker holdbarheten, men også slike produkter kan tape næringsverdi under lagring, selv om det skjer i mye mindre grad enn de ferske. Varier derfor mellom frosne, friske, hermetiske og varmebehandlende grønnsaker, frukt og bær. Det viktigste er at det frister deg til å øke inntaket.

Forsyn deg av hele regnbuen

I denne sammenhengen symboliserer regnbuen variasjon av frukt, grønt og bær for å dekke kroppens behov for de ulike næringsstoffene. Brokkoli og gulrot er klassikere, men bruk litt tid neste gang du er i butikken og se om du finner noe annet fargerikt i frukt- og grøntdisken som du ikke har tenkt på før. Prøv å la frukt, grønnsaker og bær være en del av hvert måltid, selv om det bare er litt pynt på brøds

28

Nøtter og frø

Nøtter og frø er blant annet rike på umettet fett, protein og fiber. De kan brukes som topping på grøt, salater og yoghurt, og kan med fordel inkluderes i brødbaking for mer smak og fiber. Selv og de inneholder en del protein, husk at nøtter og frø også inneholder ganske mange kilokalorier per 100 gram (energitette) og ikke bør inntas i ubegrensede mengder.

øynene så du kan godt toppe den med noen tynne agurkskiver eller mynte.

FOTO: DAVID ABRAHAMS; MICHAEL HEDGE; DAN MATTHEWS; LOUISA PARRY; GETTY IMAGES; JOHANNA PARKIN; ELLIS PARRINDER; STUDIO 33. SILJE FJØRTOFT: SMART OM MAT Genial resteomelett

IDA BERGSLØKKEN: IDAS LØPEMAT

SALAT MED

KOKOS-KORIANDERKYLLING

Denne kyllingsalaten smaker digg og er proppet med crunchy grønnsaker. I tillegg får du et høyt proteininnhold fra kyllingen. Denne retten er perfekt som restitusjonsmat når kroppen skriker etter protein og mikronæringsstoffer. Kålsalaten holder seg fint i en lufttett boks i et par dager, og passer perfekt til omelett, fisk – you name it, så her kan du lage en litt større batch og ha mat for flere dager.

Ingredienser:

2 porsjoner

• 2 kyllingbryst

Marinade:

• 50 ml kokosmelk

• 2 ss hakket koriander

• 1/2 chili, finhakket

• 1 cm ingefærrot, revet

• Saften av ½–1 lime

• 1/2 ts gurkemeie

• 1 ts himalayasalt

• Pepper

Topping:

• 3 vårløkstilker hakket

• sorte sesamfrø

Salaten:

• 1/5 hode finsnittet rødkål

• 1/5 hode finsnittet kål

• 4-5 stilker sortkål eller grønnkål, snittet

• 4 ss hakket mynte

• 4–5 ss hakket koriander

• Granateplekjerner fra 1 granateple

• 2 middels gulrøtter kuttet i strimler

• 1 agurk, kjerne fjernet, skåret i staver

• 1 ts olivenolje + saften av 1/2 lime

• En klype pepper og salt på toppen

Fremgangsmåte:

1. Lag marinaden til kyllingen. Ha så kyllingen over i den og la den godgjøre seg i 15–45 minutter.

2. Ha litt nøytral olje i en stekepanne og legg kyllingen over i panna, ta med all marinaden i panna. Stek til den er gyllen på begge sider, skru så ned varmen i panna og stek til ferdig. Alternativt kan du legge kyllingen over på bakeplate og steke den ferdig i stekeovnen.

3. Mens kyllingen steker, lager du salaten. Miks alle ingrediensen i en stor bolle.

4. Når kyllingen er ferdig, skjærer du den opp i strimler, topper med vårløk og sorte sesamfrø og fordeler i skåler sammen med salaten. Server gjerne med ris, risnudler eller ovnsbakt søtpotet til. The sky is the limit!

Topp for eksempel med teriyakisaus, soysaus eller lignende.

@idabergslokken

IDA BERGSLØKKEN er utdannet performance nutritionist og er en skikkelig ernæringsnerd som blant annet jobber som performance chef for det britiske skilandslaget. Hun driver også Smart mat|Raske bein, hvor du kan booke online coaching i prestasjonsernæring og løping, slik at du kan optimalisere best mulig. I tillegg til å ha en solid kunnskap innen ernæring, er hun også en habil langdistanseløper. Hun debuterte på maraton i Valencia i 2019 med tiden 2:43:28 og har før det løpt 1:14 på halvmaraton samme året. Hun har en Master Science-grad og en Diploma i Performance Nutrition. ida.bergslokken@gmail.com

RUNNER´S WORLD 01 – 2023 128
01 - 2023 RUNNER´S WORLD 129

Halvmaraton sies å være distansen alle kan klare. Test deg selv og dine løpekunnskaper med disse 21 spørsmålene alle løpere kan klare å svare på.

1. Hvilke seks maratonløp består Abbott World Marathon Majors av?

2. Hvor mange medaljer tok Norge under EM terrengløp i Torino i desember?

3. På hvilken løpsdistanse ble det arrangert VM i Oslo i 1994?

4. Hva var navnet på firmaet Bill Bowerman og Phil Knight etablerte, som senere skiftet navn til Nike?

5. Hva er verdensrekorden på 24-timersløp?

6. Hva heter idrettsanlegget som er start- og målområde på populære Hytteplanmila?

7. Hvor lang er den korteste etappen i Holmenkollstafetten?

8. Hvilket skomerke signerte Zerei Kbrom Mzengi for høsten 2022?

9. Hvilke tre distanser kan du løpe i Stranda Fjord Trail Race?

10. Hvor mange høydemeter inneholder løypa i Oslos Bratteste?

11. Hvem har den norske rekorden på 5000 meter innendørs for menn, per 01.02.2023?

12. Hva var grunnen til at Oslo Maraton ble avlyst i 2003?

13. Hvor langt er et parkrun?

14. I hvilket maratonløp løp Sondre Nordstad Moen 2.05.48 som da var europarekord?

15. Hvem var den første til å sette verdensrekord på Bislett Games?

16. Hvor mange trappetrinn er det i Stoltzekleiven opp, ifølge Snorre Slettemarks telling i 2003?

17. Hvem har den norske rekorden på 400 meter hekk for kvinner?

18. Hvem vant den første utgaven av Sentrumsløpet i 1981?

19. Hva er Norges lengste løp og hvor langt er det?

20. Hvilken friidrettsstadion i Norge er den eneste med Mondo-dekke?

21. Hvilket fylke står for flest mosjonsløp og deltakere i Norge?

500 km (avhengig av værforholdene)

19. Oslo Bergen

18. Steve Ovett

17. Line Kloster, 53,91

16. 801 trappetrinn: 669 sikre steintrappetrinn, 100 tretrappetrinn og 32 usikre trappetrinn (trinn som ikke er lagt).

15. Ron Clarke i 1965, med 27.39 på 10 000 meter

14. Fukuoka Maraton 2017

13. 5 kilometer

12. Lave påmeldingstall

11. Arne Kvalheim, 13.52.

10. 407 høydemeter

9. 12 kilometer, 25 kilometer, 48 kilometer

8. On

7. 370 meter

6. Svendsrudmoen

5. 319,614 km, satt av Aleksandr Sorokin i september 2022

3. Halvmaraton

Ingeborg Østgård (sølv)

2. 3: Jakob Ingebrigtsen (gull), Karoline Bjerkeli Grøvdal (gull) og

1. Tokyo, Boston, London, Berlin, Chicago og New York

SVAR:

RUNNER´S WORLD 01 – 2023 130
4. Blue Ribbon Trail, ca. 20. Vadsø stadion 21. Vestland fylke Motbakkeløpet Oslos Bratteste er 2,7 kilometer langt, men hvor mange høydemeter må løperne bestige? Foto: Sajandan Rutthira

15. APRIL 2023

vårens vakreste eventyr!

Vi starter løpesesongen 2023 med folkefest i Holmestrand.

DISTANSER:

• Maraton

• Halv-maraton

• Barnas mini-maraton (200m)

• 5 km (med og uten tidtagning)

• 10 km

• Dagens dobbel

STARTTIDER:

Kl: 10:00 Maraton

Kl: 10:00 Halvmaraton

Kl: 13:00 Barnas minimaraton

Kl: 14:00 5 km

Kl: 14:05 5 km u/tid

Kl: 15:00 10 km

PÅMELDING:

www.holmestrandmaraton.no

IL
HOLMESTRAND Holmestrand
Pick up the pace in the new Hyperion Max, featuring nitrogen-infused DNA Flash midsole technology so you can get the most out of your fastest workouts. Learn more at www.brooksrunning.com
Find your lightspeed in the Hyperion Max

Turn static files into dynamic content formats.

Create a flipbook
Issuu converts static files into: digital portfolios, online yearbooks, online catalogs, digital photo albums and more. Sign up and create your flipbook.