

Product: SKID STEER LOADER
Model: 242B SKID STEER LOADER BXM
Configuration: 242B2 Skid Steer Loader BXM04225-UP (MACHINE) POWERED BY 3024C Engine
Disassembly and Assembly
C1.1, C1.5 and C2.2 Engines for Caterpillar Built Machines
Media Number -KENR6948-06 Publication Date -01/06/2015 Date Updated -02/08/2018 i02601956
Alternator - Remove and Install - 55 Amp Alternator
SMCS
Removal Procedure
Start By:
NOTICE
Keep all parts clean from contaminants.
Contaminants may cause rapid wear and shortened component life.



Installation Procedure




Product: SKID STEER LOADER
Model: 242B SKID STEER LOADER BXM
Configuration: 242B2 Skid Steer Loader BXM04225-UP (MACHINE) POWERED BY 3024C Engine
Disassembly and Assembly
C1.1, C1.5 and C2.2 Engines for Caterpillar Built Machines
Media Number -KENR6948-06
Alternator - Remove and Install - 65 Amp and 85 Amp Alternators
Removal Procedure
Start By:
Keep all parts clean from contaminants.
Contaminants may cause rapid wear and shortened component life.




Installation Procedure




Note:
This is the sample of the manual Click on the download link for complete Manual

Product: SKID STEER LOADER
Model: 242B SKID STEER LOADER BXM
Configuration: 242B2 Skid Steer Loader BXM04225-UP (MACHINE) POWERED BY 3024C Engine
Disassembly and Assembly
C1.1, C1.5 and C2.2 Engines for Caterpillar Built Machines
Media Number -KENR6948-06 Publication Date -01/06/2015 Date Updated -02/08/2018
Bearing Clearance - Check
SMCS
Measurement Procedure
Required Tools
Tool
i02237832
Keep
Contaminants
NOTICE
Lead wire, shim stock or a dial bore gauge can damage the bearing surfaces.
Note:
Note:



Note:

Product: SKID STEER LOADER
Model: 242B SKID STEER LOADER BXM
Configuration: 242B2 Skid Steer Loader BXM04225-UP (MACHINE) POWERED BY 3024C Engine
Disassembly and Assembly
C1.1, C1.5 and C2.2 Engines for Caterpillar Built Machines
Media Number -KENR6948-06
Camshaft - Assemble
SMCS
Publication Date -01/06/2015
Date Updated -02/08/2018
i02601967
Assembly Procedure NOTICE
Keep all parts clean from contaminants.
Contaminants may cause rapid wear and shortened component life.

End By:
Copyright 1993 - 2021 Caterpillar Inc. All Rights Reserved. Private Network For SIS Licensees. Sun Dec 19 22:51:29

Product: SKID STEER LOADER
Model: 242B SKID STEER LOADER BXM
Configuration: 242B2 Skid Steer Loader BXM04225-UP (MACHINE) POWERED BY 3024C Engine
Disassembly and Assembly
C1.1, C1.5 and C2.2 Engines for Caterpillar Built Machines Media
Camshaft - Disassemble
Disassembly Procedure
Start By:
NOTICE
Keep all parts clean from contaminants.
Contaminants may cause rapid wear and shortened component life.


Note:

Product: SKID STEER LOADER
Model: 242B SKID STEER LOADER BXM
Configuration: 242B2 Skid Steer Loader BXM04225-UP (MACHINE) POWERED BY 3024C Engine
Disassembly and Assembly
C1.1, C1.5 and C2.2 Engines for Caterpillar Built Machines
Media Number -KENR6948-06
Camshaft - Install
SMCS -
Publication Date -01/06/2015
Installation Procedure NOTICE
Keep all parts clean from contaminants.
Date Updated -02/08/2018
i07360734
Contaminants may cause rapid wear and shortened component life.



Note:

End By:

Product: SKID STEER LOADER
Model: 242B SKID STEER LOADER BXM
Configuration: 242B2 Skid Steer Loader BXM04225-UP (MACHINE) POWERED BY 3024C Engine
Disassembly and Assembly
C1.1, C1.5 and C2.2 Engines for Caterpillar Built Machines
Media Number -KENR6948-06
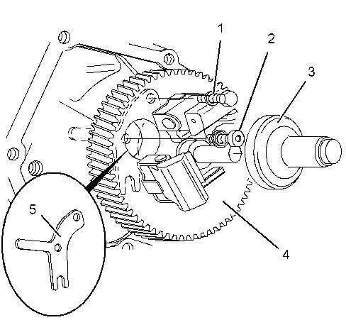
Camshaft - Remove
Removal Procedure
Start By:
NOTICE
Keep all parts clean from contaminants.
Contaminants may cause rapid wear and shortened component life.
NOTICE
Care must be taken to ensure that fluids are contained during performance of inspection, maintenance, testing, adjusting and repair of the product. Be prepared to collect the fluid with suitable containers before opening any compartment or disassembling any component containing fluids.
Dispose of all fluids according to local regulations and mandates.




Note:


Note:
Copyright 1993 - 2021 Caterpillar Inc. All Rights Reserved.
Private Network For SIS Licensees. Sun Dec

Product: SKID STEER LOADER
Model: 242B SKID STEER LOADER BXM
Configuration: 242B2 Skid Steer Loader BXM04225-UP (MACHINE) POWERED BY 3024C Engine
Disassembly and Assembly
C1.1, C1.5 and C2.2 Engines for Caterpillar Built Machines
Media Number -KENR6948-06
Publication Date -01/06/2015
Date Updated -02/08/2018
i07360748
Connecting Rod Bearings - Install - Connecting rods in position
SMCS
Installation Procedure NOTICE
Keep all parts clean from contaminants.
Contaminants may cause rapid wear and shortened component life.



Note:
NOTICE
When the connecting rod caps are installed, ensure that the identification marks are aligned.
This is the sample of the manual Click on the download link for complete Manual