Skip to main content

226D Caterpillar Skid Steer Loader Service Manual

Page 1


Product: SKID STEER LOADER

Model: 226D SKID STEER LOADER HRD

Configuration: 226D Skid Steer Loader HRD00001-UP (MACHINE) POWERED BY C2.2 Engine

Disassembly and Assembly

239D and 249D Compact Track Loaders and 226D and 232D Skid Steer Loaders Engine Supplement

Air Cleaner - Remove and Install

SMCS - 1051-010

Removal Procedure

Hot engine components can cause injury from burns. Before performing maintenance on the engine, allow the engine and the components to cool.

1. Refer to Operation and Maintenance Manual, "Radiator Tilting".

Illustration 1

g03784700

Illustration 2

g03784719

2. Disconnect harnessassembly (1) and (3). Disconnect hose (2). Remove fuse assembly (4) and set aside.

Illustration 3

3. Disconnect hose (5) .

g03784764

4

4. Remove bolts (7). Remove air cleaner assembly (6) .

Installation Procedure

1. Install air cleaner housing (6) in the reverse order of removal.

a. Tighten bolts (7) to a torque of 25 卤 3 N路m (221 卤 27 lb in).

Copyright 1993 - 2020 Caterpillar Inc. All Rights Reserved. Private Network For SIS Licensees.

Product: SKID STEER LOADER

Model: 226D SKID STEER LOADER HRD

Configuration: 226D Skid Steer Loader HRD00001-UP (MACHINE) POWERED BY C2.2 Engine

Disassembly and Assembly

239D and 249D Compact Track Loaders and 226D and 232D Skid Steer Loaders Engine Supplement

Alternator - Remove and Install

SMCS - 1405-010

Removal Procedure

1. If equipped, turn the battery disconnect switch to the OFF position. If not equipped with battery disconnect switch, refer to Operation and Maintenance Manual, "Battery or Battery CableInspect/Replace".

Illustration 1

2. Remove cover (1) .

i06048971

This is the sample of the manual

Click on the download link for complete Manual

Illustration 2

3. Disconnect harnessassembly (2) .

Illustration 3

4. Remove belt (4). Refer to Operation and Maintenance Manual, "Belts - Inspect/Adjust/Replace" to remove and install belt.

5. Loosen bolt (3). Remove bolt (6) and alternator (5) .

Installation Procedure

1. Install alternator (6) in the reverse order of removal.

a. Tighten cable assembly (2) to a torque of 8 卤 2 N路m (71 卤 18 lb in).

g03783305
g03783308

Product: SKID STEER LOADER

Model: 226D SKID STEER LOADER HRD

Configuration: 226D Skid Steer Loader HRD00001-UP (MACHINE) POWERED BY C2.2 Engine

Disassembly and Assembly

239D and 249D Compact Track Loaders and 226D and 232D Skid Steer Loaders Engine Supplement

Battery and Battery Cable - Separate and Connect

SMCS - 1401-029-KA

Removal Procedure

Illustration 1 g03783194

1. Remove battery disconnect switch (1) if equipped.

i06027029

Illustration 2 g03783229

Illustration 3 g03783235

2. Disconnect cable assemblies (2) and (3). Remove bracket (4). Remove battery (5). The weight of battery (5) is approximately 23 kg (50 lb).

Installation Procedure

1. Install battery (5) in the reverse order of removal.

a. Tighten cable assemblies (2) and (3) to a torque of 7 卤 2 N路m (64 卤 14 lb in).

1993 - 2020

Inc.

Product: SKID STEER LOADER

Model: 226D SKID STEER LOADER HRD

Configuration: 226D Skid Steer Loader HRD00001-UP (MACHINE) POWERED BY C2.2 Engine

Disassembly and Assembly

239D and 249D Compact Track Loaders and 226D and 232D Skid Steer Loaders Engine Supplement

Cab - Tilt

SMCS - 7301-084

Raising the Cab

Do not go beneath cab unless cab is empty and support lever is engaged.

Failure to followthe instructions or heed the warnings could result in injury or death.

Do not tilt the cab using an open door. The door must be closed and latched when lifting the cab. The door may become dislodgedfrom its hingesand may cause serious personal injury or death.

1. Park the machine on level ground.

i06040017

2. If you tilt the cab upward with the loader lift armsin the RAISED position, engage the brace for the loader lift arms. Refer to Operation and Maintenance Manual, "Loader Lift Arm Brace Operation" for the process for engaging the brace for the loader lift arms.

3. Close the cab door and ensure that the door islatched.

1

4. Remove bolt (1). Remove washer (2), rubber mount (3), rubber mount (4), washer (5), plate (6), and nut (7) .

Note: Note the location of the rubber mountsand the spacers for assembly purposes.

5. Raise cab (8) .

Illustration 2

g03785578

6. Raise the cab until the cab support lever (9) is in the ENGAGED position.

Illustration
g03785489

Lowering the Cab

Illustration 3

g03785578

1. Raise the cab. With the help of another person, release the cab support lever (9) .

Illustration 4

2. Lower cab (8) .

g03785489

3. Install nut (7), plate (6), washer (5), rubber mount (4), rubber mount (3), washer (2) and bolt (1). Tighten bolt (1) to a torque of 125 卤 10 N路m (92 卤 7 lb ft).

Copyright 1993 - 2020 Caterpillar Inc.

Thu Feb 20 13:43:47 UTC+0530 2020

Product: SKID STEER LOADER

Model: 226D SKID STEER LOADER HRD

Configuration: 226D Skid Steer Loader HRD00001-UP (MACHINE) POWERED BY C2.2 Engine

Disassembly and Assembly

239D and 249D Compact Track Loaders and 226D and 232D Skid Steer Loaders Engine Supplement

Coolant Tank - Remove and Install

SMCS - 1354-010; 1354; 1377-010; 1377-010-TP

Removal Procedure

Illustration 1

g03790211

1. Disconnect hose assembly (3). Remove bolts(1) to remove coolant tank (2) .

Installation Procedure

1. Install coolant tank (2) in the reverse order of removal.

Thu Feb 20 13:39:46 UTC+0530 2020

Product: SKID STEER LOADER

Model: 226D SKID STEER LOADER HRD

Configuration: 226D Skid Steer Loader HRD00001-UP (MACHINE) POWERED BY C2.2 Engine

Disassembly and Assembly

239D and 249D Compact Track Loaders and 226D and 232D Skid Steer Loaders Engine Supplement

Crankcase Breather - Remove and Install

SMCS - 1317-010; 1317-011; 1317-012

Removal Procedure

NOTICE

Keep all parts clean from contaminants.

Contaminants may cause rapid wear and shortened component life.

i06180651

1. Remove hose (1) .

Illustration 2

g03839359

2. Remove hose (4). Remove bolts (2) and crankcase breather (3) .

Installation Procedure

1. Install crankcase breather (3) in the reverse order of removal.

Copyright 1993 - 2020 Caterpillar Inc. All Rights Reserved. Private Network For SIS Licensees. Thu Feb 20 13:38:40 UTC+0530 2020

Product: SKID STEER LOADER

Model: 226D SKID STEER LOADER HRD

Configuration: 226D Skid Steer Loader HRD00001-UP (MACHINE) POWERED BY C2.2 Engine

Disassembly and Assembly

239D and 249D Compact Track Loaders and 226D and 232D Skid Steer Loaders Engine Supplement

Crankshaft Pulley - Remove and Install

SMCS - 1205-010

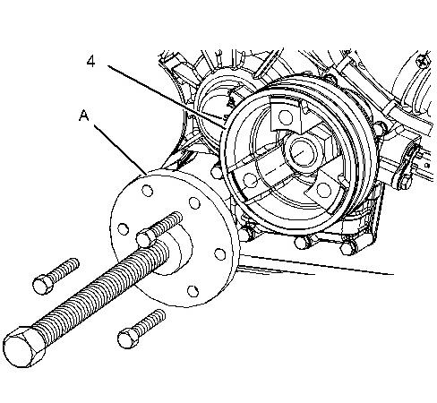
Removal Procedure Table 1

i06042724

1. Remove cover (1) .

Illustration 2

2. Remove the belts (2). Refer to Operation and Maintenance Manual, "BeltsInspect/Adjust/Replace" to remove and install belt.

Illustration 3 g03786504

Illustration 4 g03786507

3. Loosen nut (5) .

Note: Do not remove the nut at thistime.

4. Install Tooling (A) to crankshaft pulley (4). Use Tooling (A) in order to remove crankshaft pulley (4) from crankshaft (6) .

5. Remove Tooling (A) .

6. Remove nut (5) .

7. Remove pulley (4) from crankshaft (6) .

8. Remove woodruff key (3) from crankshaft (6) .

Installation Procedure

1. Install crankshaft pulley (4) in the reverse order of removal.

a. Lubricate nut (5) with clean engine oil and install the nut. Tighten nut (5) to a torque of 304 N路m (224 lb ft).

Copyright 1993 - 2020 Caterpillar Inc. All Rights Reserved. Private Network For SIS Licensees. Thu Feb 20 13:40:16 UTC+0530 2020

Product: SKID STEER LOADER

Model: 226D SKID STEER LOADER HRD

Configuration: 226D Skid Steer Loader HRD00001-UP (MACHINE) POWERED BY C2.2 Engine

Disassembly and Assembly

239D and 249D Compact Track Loaders and 226D and 232D Skid Steer Loaders Engine Supplement

Diesel Oxidation Catalyst - Remove and Install

SMCS - 1075-010; 1091-010

Removal Procedure

Start By:

A. Tilt cab.

Illustration 1 g03791186

1. Remove bolts (1). Remove nuts (2). Remove brackets (4). Remove DOC canister (3) .

Installation Procedure

i06051200

1. Install DOC canister (3) in the reverse order of removal.

Copyright 1993 - 2020 Caterpillar Inc. All Rights Reserved. Private Network For SIS Licensees.

Thu Feb 20 13:42:05 UTC+0530 2020

Product: SKID STEER LOADER

Model: 226D SKID STEER LOADER HRD

Configuration: 226D Skid Steer Loader HRD00001-UP (MACHINE) POWERED BY C2.2 Engine

Disassembly and Assembly

239D and 249D Compact Track Loaders and 226D and 232D Skid Steer Loaders Engine Supplement

Electric Starting Motor - Remove and Install

SMCS - 1453-010

Removal Procedure

Accidental engine starting can cause injury or death to personnel working on the equipment.

To avoid accidental engine starting, disconnect the battery cable from the disconnected battery cable end in order to prevent contact with other metal surfaces whichcouldactivate the engine electrical system.

Place a Do Not Operate tag at the Start/Stop switch locationto inform personnel that the equipment is being worked on.

1. If equipped, turn the battery disconnect switch to the OFF position. If not equipped with battery disconnect switch, refer to Operation and Maintenance Manual, "Battery or Battery CableInspect/Replace".

i06049099

Illustration 1

2. Remove cable strap (4) .

3. Remove harness assemblies(2) .

4. Remove bolts (3) and electric starting motor (1) .

Installation Procedure

1. Install electric starting motor (1) in the reverse order of removal.

a. Tighten the nut (Terminal B) for cable assembly (2) to a torque of 13 卤 2 N路m (115 卤 18 lb in).

Product: SKID STEER LOADER

Model: 226D SKID STEER LOADER HRD

Configuration: 226D Skid Steer Loader HRD00001-UP (MACHINE) POWERED BY C2.2 Engine

Disassembly and Assembly

239D and 249D Compact Track Loaders and 226D and 232D Skid Steer Loaders Engine Supplement

Electronic Control Module (ECM) - Remove and Install

SMCS - 1901-010; 7600; 7610-010-MCH

Removal Procedure

1. Refer to Operation and Maintenance Manual, "Battery or Battery Cable - Inspect/Replace"

2. Refer to Operation and Maintenance Manual, "Radiator Tilting".

Illustration 1 g03791319

3. Remove bolts (1) and cover (2) .

i06051498

Illustration 2

g03791328

Illustration 3

g03828839

Note: Use locking tabs(6) to remove and install harnessassemblies(5). Pull out locking tabs (6) to remove harness assemblies (5). Push in locking tabs (6) to install harnessassemblies(5) .

4. Disconnect harnessassembly (5). Remove bolts(3) and electronic control module (4) .

Installation Procedure

1. Install electronic control module (4) in the reverse order of removal.

a. Tighten bolts (1) and (3) to a torque of 7.5 卤 0.5 N路m (66 卤 4 lb in).

Copyright 1993 - 2020 Caterpillar Inc. All Rights Reserved. Private Network For SIS Licensees. Thu Feb 20 13:44:03 UTC+0530 2020

Product: SKID STEER LOADER

Model: 226D SKID STEER LOADER HRD

Configuration: 226D Skid Steer Loader HRD00001-UP (MACHINE) POWERED BY C2.2 Engine

Disassembly and Assembly

239D and 249D Compact Track Loaders and 226D and 232D Skid Steer Loaders Engine Supplement

i06059945

Engine - Install SMCS - 1000-012

Installation Procedure Table 1 RequiredTools

This is the sample of the manual

Click on the download link for complete Manual

1. Using a suitable lifting device and Tooling (A) install engine (25). The weight of engine (25) is approximate 278 kg (612 lb).

Illustration 2

g03828840

Illustration 3

g03794328
2. Install mounts (24), washer (23), and nut (22).

Turn static files into dynamic content formats.

Create聽a聽flipbook