PPI SyEN 128 | September Edition

Page 1

EMAIL: PPISyEN@PPI-Int.com

Dear Readers,

EDITORIAL STAFF

Editor

John Fitch

Editor-in-Chief

Robert Halligan

Managing Editor

René King

PRODUCTION STAFF

Marketing Manager

Benjamin Bryant

Graphic Designer

Matthew Wong

Marketing Coordinator

Rebeca Carneiro

Publishing Assistants

Trudy King

Shalani De Silva

PUBLISHER

As we step into a crescendo of advancements in digital engineering, it’s with excitement that I welcome you to the latest edition of PPI’s monthly SE Newsjournal. Here, we delve into knowledge and insights that are not only redefining the contours of systems engineering but are also setting new paradigms for innovation.

A spotlight in this edition is the Cybersecurity Framework 2.0 Reference Tool, which offers human and machine-readable versions of the Core framework. Alongside, learn about how the INCOSE Foundation Report and the PDMA Outstanding Corporate Innovator Awards showcase the efforts of those working towards solutions that will shape the way we approach engineering for years to come. Gain insight into the ISO/IEC/IEEE Architecture Standards, SERC Updates, and the activities of the INCOSE Natural Systems Working Group (NSWG) which shines light on creative ways that we can approach systems engineering problems. In the call for papers on Cyber Security through Digital Twins, this is your chance to demonstrate how advancements in Digital Engineering can bring about unprecedented means to manage security for cyber systems. Lastly, updates on the SE Tools Database (SETDB) show the ongoing value that the SETDB brings to practitioners and academics alike.

Engage with like-minded professionals at the upcoming ACM/IEEE 26th International Conference on Model-Driven Engineering Languages (MODELS 2023) and a slew of webinars and workshops lined up, from igniting the spark of Systems Thinking to exploring AI at the AI4SE & SE4AI International Virtual Workshop.

Project Performance International

2 Parkgate Drive

Ringwood, Vic 3134 Australia

Tel: +61 3 9876 7345

Tel Brazil: +55 12 9 9780 3490

Tel UK: +44 20 3608 6754

Tel USA: +1 888 772 5174

Tel China: +86 188 5117 2867

www.ppi-int.com

© 2012-2022 Project Performance International (Australia) Pty Ltd, trading as Project Performance International

PPI SyEN (PPI Systems Engineering Newsjournal) is published monthly.

Archived editions and subscriptions to future editions are available for free at: https://www.ppi-int.com/syennewsjournal/

This edition's feature article, ‘Graphing a System of SystemsModeling Digital Twins’, unpacks Liana Kiff’s perspective on Digital Twins and is a must-read for engineers navigating the intricacies of the Digital Engineering space.

Dive into a plethora of SE Resources with reviews, showcases, and a comprehensive guide on Business Process Improvement. In addition, NAFEMS presents a handy resource on Simulation for Verification and Validation. Finally, Syenna poses some food for thought in her closing piece titled ‘How do things space through the net of SE?’

Thank you for accessing this edition of PPI SyEN! It is service to your inquisitive mind that drives the essence of this journal. We hope you will find something of value in this knowledge-packed edition.

Warm regards,

Managing Editor, PPI SyEN

WELCOME
René
PPI SyEN

Views expressed in externally authored articles are not necessarily the views of PPI nor of its professional staff.

START A NEW CHAPTER IN YOUR CAREER?

Already an outstanding SE professional? Ready for a career and lifestyle change?

Project Performance International (PPI) seeks top-notch SE Professionals worldwide to meet the skyrocketing demand for our training and consulting. Opportunities exist for online and in-person delivery in most regions. A rigorous qualification process applies; this itself is career-boosting.

Choose from three engagement models:

o full time employment

o part time employment

o independent, perhaps with your own trading entity, exclusive to PPI for SE-related training, otherwise free to consult independently.

Interested? managingdirector@ppi-int.com

PPI Systems Engineering Newsjournal (PPI SyEN) seeks:

➢ To advance the practice and perceived value of systems engineering across a broad range of activities, responsibilities, and job-descriptions

➢ To influence the field of systems engineering from an independent perspective

➢ To provide information, tools, techniques, and other value to a wide spectrum of practitioners, from the experienced, to the newcomer, to the curious

➢ To emphasize that systems engineering exists within the context of (and should be contributory toward) larger social/enterprise systems, not just an end within itself

➢ To give back to the Systems Engineering community

PPI defines systems engineering as: an approach to the engineering of systems, based on systems thinking, that aims to transform a need for a solution into an actual solution that meets imperatives and maximizes effectiveness on a whole-of-life basis, in accordance with the values of the stakeholders whom the solution is to serve. Systems engineering embraces both technical and management dimensions of problem definition and problem solving.

September 2023 [Contents] 3 PPI SyEN EDITION 128 | SEPTEMBER 2023 CONTENTS SYSTEMS ENGINEERING NEWS ........................................................................................................4 Recent events and updates in the field of systems engineering CONFERENCES, MEETINGS & WEBINARS .....................................................................................16 Events of relevance to systems engineering FEATURE ARTICLE.............................................................................................................................23 Graphing a System of Systems – Modeling Digital Twins ....................................................23
SYSTEMS ENGINEERING RESOURCES............................................................................................39 Useful artifacts to improve your SE effectiveness FINAL THOUGHTS FROM SYENNA ................................................................................................47

SYSTEMS ENGINEERING NEWS

Recent events and updates in the field of systems engineering

NIST Cybersecurity Framework 2.0 Reference Tool

The U.S. National Instititute for Standards and Technology (NIST) released the public draft of the NIST Cybersecurity Framework (CSF) 2.0 on 8 August 2023. To facilitate exploration of CSF 2.0 NIST has deployed a new Cybersecurity Framework (CSF) 2.0 Reference Tool. This resource allows users to explore the Draft CSF 2.0 Core (Functions, Categories, Subcategories, Implementation Examples) and offers human and machine-readable versions of the draft Core (in both JSON and Excel formats).

The current version of the CSF 2.0 Reference Tool allows users to view and export portions of the Core using key search terms. This tool will ultimately enable users to create their own version of the CSF 2.0 Core with selected Informative References and will provide a simple and streamlined way for users to explore different aspects of the CSF Core.

Public comments on CSF 2.0 will be accepted via cyberframework@nist.gov until Friday, 4 November 2023.

Learn more about the CSF.

INCOSE Foundation Report

The INCOSE Foundation has released its Report of Activities that summarizes its journey since 2020 when the Foundation Board began to examine its strategy and mission. The report highlights the resulting SE Global Member Project, the initiative to expand access to INCOSE resources to people in places where the realities of the economy prohibit membership. Progress with the University of Lagos and the University of Nairobi is detailed and on-going support needs are explained. The report also lauds winners of various Foundation awards:

• Stevens Awards: Ibukun Phillips.

• 2022 ISEF Award: Okezue Bell

• 2023 ISEF Award: Israa Shawabka

Donate to the INCOSE foundation here

PDMA Outstanding Corporate Innovator Awards

The Product Development & Management Association (PDMA) has announced the winners of its 2023 Outstanding Corporate Innovator (OCI) Award. For three decades, the OCI Award has recognized exceptional organizations that have demonstrated outstanding innovation excellence. The OCI Award selection process identifies companies that consistently generate and harness long-term value through exceptional product and service innovation. Winning companies demonstrate well-defined new product development practices

September 2023 [Contents] 4

and processes which have contributed to their innovation success.

Two companies were selected as recipients of this year’s honor.

Cargill for Nurturing Innovation for a Sustainable World

Sitting at the heart of the supply chain, Cargill, headquartered in Wayzata, MN, is a globally recognized family company dedicated to providing food, ingredients, agricultural solutions, and industrial products in a responsible, sustainable manner. Cargill's commitment to innovation is embedded in their very core, driven by a resolute innovation strategy and a culture committed to reimagining the possibilities of food and agriculture. With a steadfast focus on customer-driven innovation, Cargill has cultivated unique practices that not only fortify its core business but also catalyze disruptive opportunities and new market penetration.

Novelis for Shaping Sustainable Solutions through Aluminum Innovation

Novelis, a global leader in flat rolled aluminum and recycling, has ingrained sustainability into its business strategy, culture, and problem-solving approach. Guided by the Innovation Council, Novelis R&D continually crafts solutions that transcend conventional product boundaries, focusing on delivering transformative value across core and adjacent markets. From leveraging technology insights and consumer analysis to pioneering front-end innovation, Novelis has championed a holistic approach to innovation, driving aluminum adoption and sustainable manufacturing. Their integration of AI and machine learning in production epitomizes their commitment to cutting-edge advancement.

Learn more about the OCI award here. Read the PDMA press release

ISO/IEC/IEEE Architecture Standards News

The 2nd edition of ISO/IEC/IEEE 42010, Software, systems and enterprise – Architecture description was published in late 2022. The standard may be purchased here or from national standards bodies and some technical publications outlets.

Work is likely to start in the next year or so on updates to:

• ISO/IEC/IEEE 42020:2019 on Architecture Processes, and

• ISO/IEC/IEEE 42030:2019 on Architecture Evaluation Framework

Two possible new work items under consideration by ISO and IEEE relate to:

• Reference Architectures, and

• Fundamentals of Architecture.

This work is being led by ISO/IEC JTC 1/SC 7 on systems and software engineering, Working Group 42 on Architecture; and IEEE S2ESC Architecture Working Group, with participation by INCOSE as a nonvoting Liaison.

System Dynamics Society (SDS) Hackathon Winners

The System Dynamics Society (SDS) has announced the winners of the PwC Mark Paich Hackathon that was held in July in conjunction with the International System Dynamics Conference (ISDC 2023).

The Hackathon featured forty-three participants working in teams over two days to tackle the challenges of Generative AI and Individualized Healthcare.

September 2023 [Contents] 5
SYSTEMS ENGINEERING NEWS

SYSTEMS ENGINEERING NEWS

The winners, Team MITSD, comprised of Celia Stafford, Cathy DiGennaro, and José Luiz Lopez, focused on the convergence of wearables and healthcare. Their key insight? While wearables hold promise for proactive health, data privacy with insurance is paramount.

Watch and or download their presentation.

Second-place went to Team Semper Relaxo, consisting of Ignacio Martinez-Moyano, Timothy Clancy, and Asmeret Naugle. They delved into the societal dynamics of generative AI, unveiling the balance between technology hype and potential harm. Their takeaway: AI's unchecked growth might spell societal disruptions.

Watch and or download their presentation and supporting resources.

Team Systems4Health took third place by highlighting mobile health tech's role in hypertension, underscoring the need for equal access and emphasizing a holistic approach to cardiovascular care. Congratulations to members Fatemeh Ehteshami and Pei Shan Loo.

Watch and or download their presentation and supporting resources. Read the full Hackathon highlights here.

The PwC Mark Paich Hackathon is a tribute to the exceptional contributions that Mark Paich made to the field of System Dynamics. Mark was a gifted modeler and a generous mentor. He helped establish the simulation and modeling practice at PwC US when he joined the company in 2010 as Director of Analytics. Mark earned his Ph.D. in System Dynamics from MIT, taught for many years at Colorado College, and returned frequently to MIT Sloan as a visiting lecturer. A recipient of the System Dynamics Society’s Forrester Award and Applications Award, Mark was widely recognized as a leading expert in System Dynamics.

SERC Updates

The Systems Engineering Research Center (SERC) updates from August 2023 included highlights and insights from multiple research initiatives, events and people. Here is a sample:

Agile Development of Hardware-Reliant Systems

The Acquisition Innovation Research Center (AIRC) and the Software Engineering Institute (SEI) at Carnegie Mellon University (CMU) hosted the Agile Development of Hardware-Reliant Systems Workshop on 18-19 April 2023. The interactive workshop was comprised of practitioners in agile development methods and acquisition from across industry, academia, and the U.S. Department of Defense (DoD). Key takeaways include:

• Agile development of hardware-reliant systems is possible and is being done today.

• Faster delivery of the most critical capabilities to the warfighters can be achieved through a different mindset, agile requirements (capability statements), tolerance of early learning and failures, and short, iterative development and testing with user feedback.

• Decreasing the distance between the warfighter (combatant commands) and capability acquisition is an enabler toward more agile practice.

Plans for the Systems Engineering Body of Knowledge

Dr. Nicole Hutchison, new Editor in Chief of the Guide to the Systems Engineering Body of Knowledge (SEBoK) shares her thoughts on the importance of the SEBoK and where she hopes to lead it.

September 2023 [Contents] 6

SYSTEMS ENGINEERING NEWS

Access the SEBoK here

Integrating Mission Engineering and Emerging Technologies for Space Systems

In June 2023, a SERC team led by Dr. Michael Orosz completed a research task aimed at improving the space-based systems acquisition process through adoption of agile and DevSecOps (Development Operations Security) methodologies. Over an 18-month period, the research team embedded into the acquisition environment at the U.S. Space Force Space and Missile Systems Center, Production Corps (SMC/PC), participating in daily meetings and events and providing subject matter expertise on systems and software engineering, agile, and DevSecOps processes. The team performed research and systems engineering (SE) analysis to explore the mission engineering methods, analysis, metrics, and workforce training needed to transition from a traditional DoD waterfall acquisition environment - largely document-based and planned in linear sequential phases - to an agile/DevSecOps space systems acquisition environment that can integrate emerging technologies.

Access the final report here.

SERC CTO Tom McDermott Honored as INCOSE Fellow

INCOSE honored Tom McDermott, CTO of the Systems Engineering Research Center (SERC), as a Fellow at its 33rd Annual International Symposium in Honolulu on July 18. McDermott was cited “For consistently researching, developing, and applying systems engineering tools to many different domains, and for advancing the use of systems thinking tools in systems engineering practice.”

An Interview of Dr. Alejandro Salado

Dr. Alejandro Salado studies problem formulation, design of verification and validation strategies, modelbased systems engineering, and engineering education. Prior to academia, he spent a decade in the space industry. He is a recipient of the National Science Foundation CAREER Award, the International Fulbright Science and Technology Award, the Omega Alpha Association’s Exemplary Dissertation Award, and several best paper awards. Learn more about his challenges, inspiration, and vision for the future.

Good Reads about Systems

Recommended readings from SERC leadership, researchers, and community include:

• Interpreting Integrability

• MBSE Adoption Experiences in Organizations: Lessons Learned

• Machine, Platform, Crowd: Harnessing Our Digital Future

• Optimally Irrational

• Recoding America: Why Government Is Failing in the Digital Age and How We Can Do Better

• Think Again: The Power of Knowing What You Don't Know

Access the latest SERC news here. Follow SERC on LinkedIn.

INCOSE Natural Systems Working Group (NSWG) News

The INCOSE Natural Systems Working Group (NSWG) has announced the release of its first NSWG Newsletter. News items in this inaugural edition include:

• NSWG Genesis story

• Why participate?

• Recent activities at the INCOSE International Workshop 2023

• Recent activities at the WSEC EMEA Conference

September 2023 [Contents] 7

• Upcoming Activities

• Members in Focus – Fadl Isa and Paul McGoey

• An Opportunity – Become a Tech Steward

• Media Recommendations

Learn more about the NSWG

Call for Papers: Reinforcing Cyber Security of Critical Infrastructures through Digital Twins

The International Journal of Information Security (IJIS) is an English language periodical on research in information security which offers prompt publication of important technical work, whether theoretical, applicable, or related to implementation. IJIS has issued a Call for Papers for a special issue titled: Reinforcing Cyber Security of Critical Infrastructures through Digital Twins

Rationale:

Digital Twins are seen as one of the emerging technologies. In recent years, the conceptualization, development, and implementation of digital twins in different domains is clearly evident. There will be more and more connected devices in use around the world with the evolution of technologies like the Internet of Things. Furthermore, with the emergence of remote access, operators and critical systems are increasingly connected using remote connectivity. At the same time, there is an increased rate of cyber-attacks. These are reasons why cyber security is critically important to contemporary society as these factors make critical infrastructures even more susceptible to cyber-attacks. However, in order to make critical infrastructures cyber-resilient, performing cyber security testing/exercises on realworld systems is impractical. Digital twins in different domains provide the capability to be used for a wide range of cyber security tests. On the other hand, digital twins are susceptible to different types of cyber threats that could lead to negative consequences.

This special issue aims to gather high-quality empirical, experimental, and theoretical research reporting original and unpublished results. Topics of interest include:

• Methods and techniques in the development of digital twins for cyber security.

• Artificial intelligence and machine learning approaches for digital twins.

• Enabling technologies for digital twins.

• Digital twins for security testing.

• Use of digital twins in the security operations center.

• Cyber situational awareness through digital twins.

• Digital twins for attack prediction.

• Digital twins in cyber risk management.

• Digital twin-based anomaly detection.

• Digital twins for decision making in cyber security.

• Incident response using digital twins.

• Cyber security training/education via digital twins.

• Secure data management in digital twins.

• Human digital twin for cyber security.

• Cyber security threats in adopting digital twins.

• Security issues in Condition Monitoring, diagnostics, and prognosis in digital twins.

• Novel solutions for securing critical components with digital twins.

Key dates are:

September 2023 [Contents] 8 SYSTEMS ENGINEERING NEWS

SYSTEMS ENGINEERING NEWS

• Full paper submissions due: 29 February 2024

• Review notification: 31 May 2024

• Revised paper submission: 15 July 2024

• Planned publication: November-December 2024.

See Call for Paper details here

New Definitions in PPI’s Systems Engineering Goldmine

PPI continues to add new content to the Systems Engineering Goldmine (SEG), which already comprises over 4 GB of resources. In addition to a multitude of documents and other resources, the SEG has grown to include over 8400 definitions of terms related to the discipline of systems engineering. A specialized Definitions Search option is available from the SEG top-level menu. Multiple definitions are often provided provided for any search term. Definitions include their source and acronyms (where applicable). In many cases, PPI has supplied a more generalized definition of a term than those stated in other sources, e.g. domain-focused international standards or national governmental agencies. In the past two months, over 150 definitions have been added from sources such as:

• Capability Definition Document (CDD) Guide V2.2 (Australia)

• U.S. DoD Risk, Issue and Opportunity Management Guide 2017

• Guideline for Systems Engineering within the Civil Sector V3

A sample of the new definitions from each source are included below to highlight the range of topics addressed in this unique resource.

Capability Definitions Document (CDD) Guide V2.2 (Australia)

Capability

The power to achieve a desired operational effect in a nominated environment within a specified time and to sustain that effect for a designated period. Capability is generated by the fundamental inputs to capability.

Capability System

A specific combination of the fundamental inputs to capability, used as the primary management framework for the development and delivery of an endorsed level of operational capability.

Evolutionary Acquisition

A procurement method involving the acquisition and fielding of a well-defined core system that provides a subset of the required functionality, with this core then being enhanced by a series of increments that incorporate additional functionality.

Fundamental Inputs to Capability (FIC)

A standardised checklist of nine inputs, designed to enable the effective generation of Defence capabilities. Note: In line with the generic definition of Defence capability, the fundamental inputs capability can be used as an aid to management at all levels of Defence

Initial Operational Release

The milestone at which the Capability Manager is satisfied that the initial operational and materiel state of the Capability system including any deficiencies in the FIC are such that it is sufficiently safe, fit for service and environmentally compliant to proceed into a period of Operational Test And

September 2023 [Contents] 9

Evaluation (OT&E) leading to an endorsed Capability State.

Materiel System

A final combination of subsystems, components, parts, and materials that makeup an entity for use in combat or in support thereof, either offensively of defensively, to destroy, injure, defeat, or threaten the enemy. It includes the basic materiel items and all related equipment, supporting facilities, and services required for operating and maintaining the system.

Measure of Suitability

A parameter that describes the success or otherwise of a system being able to sustain its assigned role.

Operational Effectiveness

The ability of a capability system, or defined subset, to perform its intended function over its intended operational spectrum, in the expected operational environment, and in face of expected threats when operated by typical operational personnel.

Preparedness

The sustainable capacity of Defence to deliver a prepared joint force in being, able to accomplish directed tasks and to provide contributions to government that assist in dealing with emerging issues and events that affect Australia’s national interest.

Readiness

The ability of a Defence element to be committed to a specific activity within a nominated timeframe.

Support System

The organisation of hardware, software, materiel, facilities, personnel, processes, and data required to enable the Mission System to be effectively operated and supported so that the Mission System can meet its operational requirements.

System Acceptance

The acknowledgment by the acquisition authority that an acquired system complies with contractual and any applicable project requirements, and is therefore ready to be transitioned to the in-service phase through the AIOS process.

Validation

Validation is confirmation by examination and provision of objective evidence that the specific intended use or application of a product or service is accomplished in an intended usage environment.

Verification

Verification is confirmation by examination and provision of objective evidence that specified requirements to which a product or service, or aggregation of products and services, is built, coded, assembled and provided have been fulfilled.

U.S. DoD Risk, Issue and Opportunity Management Guide 2017

Baseline Execution Index (BEI)

The efficiency with which actual work has been accomplished when measured against the baseline plan.

Cost Risk Analysis (CRA)

Methodology to estimate the distribution of potential outcomes for selected cost elements.

September 2023 [Contents] 10
NEWS
SYSTEMS ENGINEERING

SYSTEMS ENGINEERING NEWS

Critical Path

The longest sequence of activities through the project, which represents the shortest duration possible.

Key Performance Parameter (KPP)

Performance attribute of a system considered critical or essential to the development of an effective military capability. KPPs are contained in the Capability Development Document and the Capability Production Document and are included verbatim in the Acquisition Program Baseline. KPPs are expressed in term of parameters that reflect Measures of Performance using a threshold/objective format. KPPs must be measurable, testable, and support efficient and effective test and evaluation (source: JCIDS Manual).

Key System Attribute (KSA)

Performance attribute of a system considered important to achieving a balanced solution/approach to a system, but not critical enough to be designated a Key Performance Parameter. KSAs must be measurable, testable, and support efficient and effective test and evaluation. KSAs are expressed in terms of Measures of Performance (source: JCIDS Manual).

Likelihood

The assessed probability that an event will occur given existing conditions.

Logic

In a schedule, logic links all work package elements in the order they should be executed using predecessors and/or successors. Without logic the schedule is static and not useful for program management (e.g., the critical path is unknown).

Mitigate

Develop and implement a plan to address a risk by examining the four management options (accept, avoid, transfer, control), choosing the best option (or hybrid of options), obtaining suitable resources associated with the plan, and implementing the plan.

Opportunity

Potential future benefits to the program’s cost, schedule, and/or performance baseline.

Perfomance Risk Analysis (PRA)

Process that uses statistical techniques to quantify the performance of the modeled item. Each PRA will typically have a different model structure, application of probability distributions, and resulting outputs, depending on the engineering discipline and specific application.

Risk

Potential future event or condition that may have a negative effect on achieving program objectives for cost, schedule, and performance.

Risk Register

A tool commonly used as a central repository for all risks identified by the program team and approved by the Risk Management Board. The register records details of all risks identified throughout the life of the project. It includes information for each risk such as risk category, risk statement, likelihood, consequence, planned mitigation measures, the risk owner, WBS/IMS linkage, and, where applicable, expected closure dates and documentation of changes.

Schedule Risk Analysis (SRA)

A methodology to estimate the distribution of potential schedule outcomes for selected milestones and activities, taking into account a specified level of schedule-estimating uncertainty and risks

September 2023 [Contents] 11

associated with tasks contained in the schedule.

Should-cost

The concept that [DoD] managers should set cost targets below independent cost estimates and manage with the intent to achieve them (source: http://bbp.dau.mil/bbp2focus.html).

Technical Performance Measure - TPM

A graphical depiction of a product design assessment. It displays values derived from tests and future estimates of essential performance parameters of the current design. It forecasts the values to be achieved through the planned technical program effort, measures differences between achieved values and those allocated to the product element by systems engineering processes, and determines the impact of those differences on system effectiveness. TPMs are typically related to Key Performance Parameters and Measures of Effectiveness (source: https://dap.dau.mil/glossary/)..

Guideline for Systems Engineering within the Civil Sector V3

Aspect

Specific property of the system to be developed.

Availability

The probability that the required function can be performed at a random point in time under given circumstances.

Configuration

Functional and material properties of a product, as described in technical documentation and released in the product.

Design freedom

The extent to which different choices are still possible within the process of designing.

Lean

A philosophy for improving the efficiency and eliminating wastage and activities without added value.

Solution space

Available room (physical and non-physical) within which a solution has to be realised.

System Breakdown Structure (SBS)

Hierarchical object structure of the system.

Trade-off matrix

Table for mutually comparing variations, to be able to make an objective choice.

Usage phase

Period of time between commissioning and decommissioning during which an object performs its function.

The SEG is a free resource, intended for use by clients, alumni and friends of Project Performance International (PPI) as well as clients, alumni and friends of subsidiary company Certification Training International (CTI). Other members of the engineering community may navigate around the site, but with limited search and no download capabilities. Register here.

September 2023 [Contents] 12
SYSTEMS ENGINEERING NEWS

SE Tools Database (SETDB) Updates

The Systems Engineering Tools Database (SETDB), developed by PPI in partnership with INCOSE, provides a virtual venue for engineering tool vendors to communicate their latest offerings. Recent SETDB updates, including both new tools and updates to existing tools, include:

Vendor: Aha!

• Aha! Roadmaps: Roadmapping tool intended for use by project and program planners or managers to capture the development plan for a product.

• Aha! Ideas: A collaboration tool for use by team leaders to capture, review, organize and prioritize ideas.

Vendor: Atlassian

• Confluence: Cloud, data center or server based team workspace for creating, collaborating and organizing project knowledge. Dispersed teams can capture, create, structure and organize project data with full team visibility to the data. Confluence can be used in conjunction with Jira Software.

Vendor: Blueprint

• Business Transformation Platform: Enables organizations to capture and design business processes, analyze and assess process value, supports process modeling, and in depth reporting and analytics platform features help identify inefficiencies. Dynamic and responsive dashboards provide process intelligence in real time.

Vendor: Decision Management Solutions

• DecisionsFirst™ Modeler: A collaborative decision modeling solution for modelling decisions as part of your requirements engineering process. The models are based on the Decision Model and Notation (DMN) standard and enhance your requirement elicitation methods. Free versions are available for use

Vendor: Decision Support Tools Ltd

• DST Evaluator Suite: A family of stand-alone evaluation tools that can also be networked as an enterprise multi-user systems that can be embedded with existing business processes. The modules evaluate what is worth doing, why you should do it and when it should be done. The following tools comprise the suite:

• DST Lifespan Evaluator: A Life cycle cost, risk and performance evaluation of asset choices, asset replacement timing, lif extension options, obsolescence, procurement and decommissioning decisions.

• DST Inventory Optimizer: Evaluation and optimization of spares and materials inventory decisions, supply chain and purchasing strategies, operational standby and redundancy options.

• DST Maintenance Evaluator: Supports cost/benefit/risk evaluation and optimal timing/intervals for preventive maintenance, planned corrective maintenance, performance improvement and asset life extension activities.

• DST Schedule Optimizer: Optimization of work bundling, shutdown strategies, intervals and opportunity alignments for projects, maintenance, inspections and other tasks. Evaluation of resource, budget and other constraints upon shutdown, outage or turnaround

September 2023 [Contents] 13
ENGINEERING NEWS
SYSTEMS

strategies/intervals.

• DST Project/Change Evaluator: Provides consistent business case evaluation and justification of all types of project, proposal or investment options, enabling objective comparison, ranking and prioritization of expenditures. It also helps to quantify and monetize the ‘premium’ paid for requirements compliance.

• DST Inspection Evaluator: Conducts cost/benefit/risk evaluations and optimal timing/intervals for inspections, condition assessments, asset health monitoring, predictive maintenance tasks and functional testing activities.

Vendor: Digité, Inc.

• Swiftly: Workflow Analytics and Benchmarking tool that helps you explore and gives you rich insights from data locked up in workflow tools like JIRA, ServiceNow and other ticketing and custom workflow applications. Provides powerful analytics and relevant, interactive actionable insights.

• RISHI-XAI: Next-generation XAI (eXplainable AI) enabled Enterprise Project Intelligence product intended for use by CXO’s, Delivery Heads, Project Managers and other decisionmakers to predict what is likely to happen with current projects. It combines Machine Learning and expandable AI.

• kAIron: Web-based microservices driven suite intended for use by those who work with AIassistants to help them train contextual AI assistants by giving them a no-coding web interface to adapt, train, test and maintain such assistants

Vendor: ETQ

• ETQ Reliance Risk Management®: A set of 6 application that enables better decisions based on real risk data and helps mitigate risks when they occur and prevent risks before they occur. An agile approach to handling quality challenges before they become issues. The following applications are included:

• Compliance Obligations: Identifies, accesses and evaluates laws, regulations and internal organizational requirements that apply to setting quality and safety objectives for an organization.

• ERM Risk Survey: Provides a systematic, objective way to identify, assess and mitigate risk across the enterprise.

• Enterprise Quality Management System: EQMS whose functionality transposed from pen and paper to a purely electronic medium hosted privately in a data center or the public cloud to serve enterprise quality management needs.

• ETQ Insights: Features quality operational dashboards that expose valuable information, trends and facts in real time. Uncover critical operational knowledge and identify trends by analyzing large and diverse quality data sets that help power quality decision-making and continuous improvement.

• Emergency Preparedness: A planning and preparation tool to document, approve and test an organization’s response plans for ensuring business continuity in the face of various emergencies.

• Task Management: Track and manage any compliance-related task in a single repository, whether one-time or recurring this application ensures visible and timely completion of tasks schedules in user definable time frames.

Vendor: Intercax LLC

• ParaSolver™: SysML parametric solver and integrator plugin for Artisan Studio. With

September 2023 [Contents] 14
ENGINEERING NEWS
SYSTEMS

ParaSolver™, system engineers can execute parametric models in Artisan Studio.

Vendor: IRIS Intelligence

• IRIS Enterprise Risk Management: Supports a variety of international guidance including ISO31000, ISO27000, COSO and many more. It facilitates increased risk identification, enables consistent risk assessment processes across teams, and tracks the progress of risk mitigation activity.

• IRIS Project Risk Management: A risk management system for your teams that increases risk awareness, improves risk communication, streamlines risk reporting and provides an integrated view of the program(s) and project portfolio.

• IRIS Cyber Security Risk Management System: Ensure timely review of cyber risks and regular update schedules, including automated email reminders to ensure data remains fresh. Set up, track and deliver a cyber risk remediation program across multiple business units and IT asset categories.

• IRIS Issue and Opportunity Management: IRIS features fully integrated Issue Management and Opportunity Management modules to manage these key aspects either independently or as part of an integrated Risk, Issue and Opportunity Management system accessing a single database.

Vendor: Modern Requirements

• Modern Requirements4DevOps: Requirements management tool embedded in Azure DevOps that enables development teams to create use case diagrams, manage, analyze, trace requirements, build mockups, create living documentation and generate reports directly from the project data.

Vendor: Nulab, Inc.

• cacoo: On-line diagramming application that is intended for teams to visualize their ideas using wireframes, flowcharts, Venn diagrams, UML diagrams, network diagrams, mind maps, org charts and more.

• backlog: Online project & code management application intended for teams to release great projects in one platform, show real time progress tracking, manage your backlog and maintain version control.

• typetalk: Mobile chat application built for team communication for sharing information, ideas and files such as documents, images and design files.

PPI SyEN readers are encouraged to check out these new and updated systems engineering tool offerings.

Access the SETDB website.

September 2023 [Contents] 15
SYSTEMS ENGINEERING NEWS

CONFERENCES, MEETINGS & WEBINARS

ACM/IEEE 26th International Conference on Model-Driven Engineering Languages (MODELS 2023)

Registration is open for the 26th International Conference on Model-Driven Engineering Languages (MODELS 2023) to be held in Västerås, Sweden on 1-6 October. MODELS 2023 is co-organized by the Association for Computing Machinery (ACM) Special Interest Group on Software Engineering (SIGSOFT) and IEEE Technical Community on Software Engineering (TCSE). Since 1998, the MODELS Conference has covered all aspects of modeling, from languages and methods to tools and applications. Attendees of MODELS come from diverse backgrounds, including researchers, academics, engineers, and industrial professionals.

Keynotes for MODELS 2023 include:

• Navigating the White-Water World with Digital Humanism (Gordana Dodig-Crnković, Mälardalen University & Chalmers University of Technology, Sweden)

• Models for formal methods and tools: the case of railway systems (Maurice ter Beek, ISTI-CNR, Italy)

• A "most appropriate” Talk (Hans Vangheluwe, University of Antwerp, Belgium)

MODELS 2023 delivers a wide range of relevant content and forums including:

• Foundations Track

• Practice Track

• Workshops

• Industry Day

• Doctoral Symposium

• Educators Symposium

• Systems Analysis and Modelling (SAM) Conference (co-located). View the conference program Register here.

September 2023 [Contents] 16

CONFERENCES, MEETINGS & WEBINARS

Webinar: Igniting a Fire - Lighting the Spark of Systems Thinking

The Waters Center for Systems Thinking (WCST) is a non-profit foundation with forty years of delivering systems thinking know-how to a diverse set of communities and individuals (from kindergarten students through Fortune 500 CEOs). Their mission is to:

to make the world a better place

We help people understand what systems thinking is and how to incorporate the Habits, tools and concepts of systems thinking into their work and life to achieve desired results.

In support of this mission, the Center hosts monthly free “Open Studio” webinars aimed at growing the systems thinking capacity of its global audience, i.e., the WCST Community. On 5 October, the Center will host a webinar entitled Igniting a Fire - Lighting the Spark of Systems Thinking.

Webinar Overview:

Every human being has at least a spark of desire to make sense of the systems of which they are a part. This month’s Open Studio will explore the question of how you can build your own systems thinking capacity and that of others. Learning systems thinking is often likened to a journey that includes different starting points and different paths for each person, but all journeys include attainment of a discernible set of skills and Habits that individuals use in their daily life and work to solve problems, think more deeply and articulate ideas with greater clarity than they had before their journey began. Come prepared to examine your own systems thinking journey and see the patterns that ignited your systems thinking fire, from childhood passions and games to professional learning and experience.

This webinar will offer some specific ideas for building systems thinking capacity and identifying specific skills that suggest growth as a systems thinker. We'll also hear from individuals about some of the contexts in which systems thinking has helped them progress along their personal or professional journeys.

Membership in the WCST Community is required to complete the webinar registration. Join WCST (create a free account) here

Register for the October webinar here.

Learn more about WCST resources, including:

• Live online learning (including Open Studio Webinars)

• Self-guided learning

• Customized learning

AI4SE & SE4AI International Virtual Workshop

The Systems Engineering Research Center (SERC) and INCOSE will host a virtual AI4SE & SE4AI Workshop for the international community on 11-12 October. This workshop is a follow-on to a U.S.-only AI4SE & SE4AI Research and Application Workshop sponsored by SERC and the U.S. Army and held in September at George Washington University in Washington, DC.

September 2023 [Contents] 17

CONFERENCES, MEETINGS & WEBINARS

The theme of this virtual workshop is Balancing Opportunity and Risk: The Systems Engineer’s Role in the Rapid Advancement of AI-Based Systems. Topics will be arranged in multiple tracks:

• SE4AI: Focuses on leveraging systems engineering principles and methodologies to develop robust and efficient AI systems.

• AI4SE: Application of AI in systems engineering processes, enabling enhanced decisionmaking, optimization, validation, and verification

• Human-AI Teaming: Collaboration between humans and AI, exploring how to maximize the synergistic potential while addressing ethical and social implications.

• Trustworthy AI: Critical aspects of safety, reliability, and ethical considerations in developing and deploying AI systems.

• Digital Engineering & SE Workforce Development: Evolving role of digital engineering and its impact on the systems engineering workforce, fostering skill development and adaptation in an AI-driven landscape.

Learn more here

Register for Part 1 (11 October) and Part 2 (12 October)

PDMA St. Louis: NPD Body of Knowledge Professional Development Training

The St. Louis chapter of the Product Development Management Association (PDMA) is hosting a seven session virtual training series focused on the New Product Development (NPD) Body of Knowledge.

This professional development training program covers the fundamentals of Product Management and Innovation to help participants prepare for the NPD exam. The course will be based on the 2nd edition of NPD Professional Body of Knowledge (BoK), which combines all preparation materials needed for the exam into a single publication.

Sessions will address the following topics:

• New Products Process (19 October)

• Market Research (26 October)

• New Product Development (2 November)

• Tools and Metrics (9 November)

• Culture Organization and Teams (16 November)

• Life Cycle Management (30 November)

• Portfolio Management (7 December)

Learn more about the NPD training series. Register here. Learn more about the PDMA St. Louis chapter.

PDMA Carolinas Webinar: Resilience Is An Inside Job

The Carolinas chapter of PDMA is hosting a free webinar on 14 November titled Resilience Is An Inside Job, delivered by Michelle Weber. Weber is the owner of Family Enrichment Tools which creates character-based leadership, mentoring, and parenting programs and products that focus on character, communication, connection, integrity, and resilience.

September 2023 [Contents] 18

CONFERENCES, MEETINGS & WEBINARS

Overview

When thinking of innovative and resilient corporations or teams, we naturally think of their ability to react or bounce back quickly from challenges. Our speaker, Michelle Weber, shares how being proactive versus reactive makes responding to difficulties, failures, or loss easier on the back end. She shares her own journey of designing and developing products that prepare people to successfully navigate unpredictable challenges. Her innovative ways to get her product to market and stay connected to her customers will inspire you to stay curious, open, and connected.

Learn more and register here.

Learn more about the PDMA Carolinas chapter.

IEEE International Conference on Recent Advances in Systems Science and Engineering (RASSE 2023)

Registration is open for the IEEE International Conference on Recent Advances in Systems Science and Engineering (RASSE 2023) to be at Saintgrits College of Engineering, Kerala, India from 8-11 November. IEEE RASSE 2023 aims to create a high-profile, leading-edge, interactive forum for researchers, engineers, practitioners, and educators to exchange state-of-the-art research results and innovations, to discuss industrial practice, and to define the future research topics in all aspects of systems science and engineering.

Keynote talks for RASSE 2023 include:

Smart Observer for Working Conditions in Distant Water Fisheries (Pao-Ann Hsiung, National Chung Cheng University)

Distant water fishing vessels go far out in the sea for at least half a year before returning. Fishermen can easily be exploited by being forced to work for long hours onboard, with high work intensity. Working on real CCTV videos on fishing vessels from Taiwan, in this talk, we demonstrate how an onvessel system can be designed to monitor fishermen working conditions using a combination of AI and statistical methods. To replace manual record of fishermen work hour attendance, we designed an on-vessel face recognition based work hour attendance system with both offline caching and online updating of attendance records. Further, we show how real-life videos can be very difficult to analyze and thus the monitoring system needs to consider different AI and statistical techniques to produce feasible results. Compared to the global fishing watch (GFW) satellite data that is popularly used for vessel monitoring worldwide, our on-vessel monitoring system, called Smart Observer, gives a more accurate estimation of the working hours of fishermen. Our work hour estimation error is within 30 minutes in a span of 24 hours, while that of GFW is around 90 minutes. We encourage future researchers to work on how to integrate on-vessel video data with satellite data for a much more accurate estimation.

Investigation on the Control Techniques for Grid-tied Solar PV System (B. Chitti Babu, Indian Institute of Information Technology, Design and Manufacturing (IIITDM), Kancheepuram)

The PV power generating system was cherished by the research fraternity as an exceptional source because of its ease of installation, negligible maintenance, and reduced greenhouse effect. Therefore, grid-tied solar PV systems are widely used for on-grid operation to provide pollution-free energy. These systems are connected to the utility grid with the help of power electronic converters with advanced controllers. Apart from that, while considering the intermittent nature of the PV generation system, single stage or double-stage static power electronics converter is used to interface the solar

September 2023 [Contents] 19

CONFERENCES, MEETINGS & WEBINARS

PV power at the point of common coupling (PCC) for satisfying the AC grid connection/code requirements. The single-stage PV system consists of only a three-phase VSI, but it requires a large number of solar PV arrays; hence researchers departed toward a double-stage solar PV system. Double stage solar PV system has a DC-DC asynchronous boost converter in continuous conduction mode as a source-side converter and a three-phase power PWM VSI module as a grid-side converter. Further, due to widespread use of non-linear electronic loads including adjustable AC drives causes power quality problems with high-frequency harmonics injection into the grid and degrades the quality of power. In contrast, an optimal PLL and its control strategy are still required to trigger the grid-side three-phase VSI, which will track the phase angle and estimates the grid frequency accurately.

In addition to the keynotes, Debanand Singdeo of MathWorks India will lead a workshop titled “AI for Reduced Order Modelling in Complex Engineering Systems using MATLAB & Simulink”. Deep learning is a key technology driving the Artificial Intelligence (AI) megatrend. Popular applications of deep learning include autonomous driving, speech recognition, and defect detection. When deep learning is used in complex systems it is important to note that a trained deep learning model is only a small component of a larger system. Deep learning models can also be used for replacing a detailed, highfidelity model of the machine or a process. This is known as reduced order modeling. This presentation will use examples to understand and explore the use of reduced order modeling in complex engineering systems using MATLAB & Simulink.

Register for RASSE 2023.

Submissions for SERC Doctoral Student Forum

The Systems Engineering Research Center (SERC) will conduct its annual Doctoral Student Forum (SDSF 2023) on 14 November in Crystal City, Virginia, USA in conjunction with the annual SERC Research Review. SDSF 2023 provides an opportunity for doctoral students conducting relevant systems engineering-related research at a SERC collaborating university to present their research in an open forum. This session drives impact by exposing attendees to research they may not have otherwise encountered. Students can present regardless of whether the research was conducted through a SERC initiative, which also provides our sponsors a view into research taking place throughout the SERC consortium.

All doctoral student presenters will be considered for the Dr. Barry Boehm Award for Doctoral Student Research Excellence that includes a small monetary prize. Doctoral students who are selected and accept are expected to submit a poster and present their work. All presentations will be 30 minutes (including Q&A). Work is expected to be presented in person; it will also be broadcast virtually and recorded for open distribution.

Important dates:

• Abstract Submission Deadline: 6 October

• Poster Deadline: 27 October

• Presentation Deadline: 3 November

View submission guidelines.

Submit abstract here.

September 2023 [Contents] 20

CONFERENCES, MEETINGS & WEBINARS

Capella Online Training in October

Obeo is offering an online Capella training courses from 10-19 October, consisting of 6 sessions of 3.5 hours. The course will be delivered in English by a Thales MBSE expert, teaching Capella beginners how to effectively use the open-source tool Capella and the Arcadia MBSE method.

The training covers the Arcadia method and the Capella tool, introduces Model-Based Systems Engineering (MBSE), and implements the method and the tool on a simple case-study. It covers each one of the system definition activities (operational analysis, functional and non-functional system analysis, logical architecture, physical architecture, EPBS, etc.). Throughout the training, the good practices and benefits of Arcadia and Capella are illustrated based on feedback from concrete and multiple operational experiences.

At the end of the Capella training, participants should be able to:

• Acknowledge the principles, key points, and expected benefits of the MBSE approach.

• Describe the steps (perspectives) and the activities of the Arcadia method.

• Implement Capella functionalities on a simple case.

• Navigate through the different types of support on Arcadia and Capella.

Learn more and register here.

Business Analysis Regional Events

The International Institute of Business Analysis (IIBA) is hosting three “regional” events in October-November 2023. PPI SyEN readers are encouraged to check out these learning and networking opportunities in your corner of the globe.

Balkan Business Analysis Conference 2023 (19-20 October in Belgrade, Serbia)

Welcome to the 9th Balkan Business Analysis Conference 2023 in Belgrade! This year's conference theme, "Adapt and Thrive," explores how the business analysis profession remains relevant in an era of rapid change. As businesses face unprecedented challenges and opportunities, it is crucial for business analysts to understand and embrace new approaches, tools, and strategies. The Balkan Business Analysis Conference 2023 in Belgrade will be a platform for business analysts, industry experts, and thought leaders to share insights, experiences, and best practices related to the theme of "Adapt and Thrive." Through engaging discussions and interactive sessions, participants will gain valuable knowledge to navigate the challenges and leverage the opportunities presented by the age of rapid change. Join us for the 9th edition of this enriching conference experience that will equip you with the skills and insights needed to succeed in the dynamic field of business analysis.

IIBA Poland Submit 2023 (20 October in Warsaw, Poland)

Welcome to the IIBA Poland Summit 2023, the premier gathering for business analysts, thought leaders, and industry professionals in Poland. This year's summit is themed "The Future of Business Analysis: Technology, Innovation, and Leadership" and will bring together a community of professionals from across the country and beyond.

Business Analysis Summit Southern Africa (30 October – 1 November in Capetown, SA)

The Business Analysis Summit 2023 aims to inspire and empower practitioners and stakeholders who have a vested interest in business analysis to collaborate in taking this discipline to new levels. It aims to create a platform that will propel the ambition of the IIBA South Africa Chapter to take business

September 2023 [Contents] 21

CONFERENCES, MEETINGS & WEBINARS

analysis practice one level up and ensure that it continues to mature as an indispensable practice. Tracks include:

• The Sustainability Mindset

• Leadership and Collaboration

• Business Analysis Mastery

• Maturing Your Practice

Women in Engineering (WE23) Conference

The Society of Women Engineers (SWE) is hosting the Women in Engineering (WE23) Conference in Los Angeles, California, USA on 2628 October. The theme of this hybrid conference is Live Without Limits

Keynotes for WE23 include:

• The Woman in the Arena (Kate Maxwell, CTO, Defense & Intelligence Microsoft Worldwide Public Sector)

• Be Extraordinary – Embrace the Power of Authentic Intersectionality (Joannie Fu, Vice President, Network & Edge Group (NEX), NEX Execution Office (NEO), Intel)

• The Lever (Maryam Brown, President, SoCalGas)

Inspirational Insights sessions are designed to engage and inspire attendees on a range of relevant and thought-provoking topics, including:

• Quick Confidence: Make Your Presence Felt

• Revolutionary Collaboration to Achieve Sustainability Goals

• Chaotic Yet Symbiotic: Finding, Embracing, and Being the Real You

• The State of Women in Engineering

• The Role of Innovation in Making Human Life Multiplanetary

• Using Your Voice to Craft the Career and Life You Want

• A New Frontier of Emerging Technologies: A Panel Discussion on Department of Defense Innovations

• Strategic Leadership: Empowering Teams to Win Sessions will be organized into the following tracks:

• Advocacy & Collaboration

• Career Management & Development

• Diversity‚ Equity‚ Inclusion‚ & Belonging

• Self-Management & Development

• Strategic Leadership

• Tech Talk

• Technical Innovations

Search the in-person schedule

Search the virtual schedule

Register for WE23.

September 2023 [Contents] 22

Graphing a System of Systems –Modeling Digital Twins

Email: lkiff@tomsawyer.com

Abstract

Though “Digital Twin” was first coined in 2002 by Michael Greives (challenge.org), most engineers have been working on some aspect of digital twins for their entire careers. This paper explores some of the challenges we face in constructing successful digital twins. We explore one real-world use case that illustrates how domain standards combined with graph-based approaches help us to build better digital twins, and how graph-based visualizations can assist human operators of these systems.

What makes a twin digital?

Gartner offers this definition of a digital twin:

“A digital twin is a digital representation of a real-world entity or system. The implementation of a digital twin is an encapsulated software object or model that mirrors a unique physical object, process, organization, person or other abstraction. Data from multiple digital twins can be aggregated for a composite view across a number of real-world entities, such as a power plant or a city, and their related processes.”

The word “model” in this definition opens the door to a wide set of interpretations, since we use the same word to identify behavior models, logical models, physical models, and meta-models vs instance models, to name only a few of the potential models we might be talking about. Many such models are part of every digital twin, and each of these different models can vary greatly in fidelity and associated complexity. In short, a digital twin can be almost as hard to describe correctly to stakeholders as it is to populate it with the necessary data or extract the anticipated value. As in much of life, mis-matched expectations can leave management, engineers and end-users disenchanted with digital twins. Fuller et. al. [1] suggest a concise way to distinguish digital twins from their digital precursors.

• Digital Model: static representations, such as a SysML model of a system, or a CAD model of a device are digital, but they are not twins because there is no automated exchange of data between the physical thing and the model of that thing. These are point-in-time snapshots of the physical system that must be manually kept synchronized.

• Digital Shadow: A digital model that has a one-way flow between the physical object and the model, such that a change in the physical object leads to a change in the digital object.

• Digital Twin: A fully automated two-way exchange of information between a physical system and digital counterpart.

This definition of a digital twin is still fundamentally lacking. By this definition, almost all existing

September 2023 [Contents] 23
FEATURE ARTICLE
Copyright © 2023 by Liana Kiff. All rights reserved.

control systems with a reasonable human interface satisfy the test. The control system is a digital model, and that model both receives data from the physical layer, and makes changes to the physical layer, and may have two-way connections to other systems containing specifications, recipes, or maintenance data. I would contend that a digital twin has a further requirement beyond this, which is to provide an open ecosystem and a comprehensible, standardized interface for both automated exchanges and manual interventions and queries.

Van der Valk et. al. [2], surveyed examples of digital twins across many domains. They classified the twins they studied on a scale of 1 (most basic) to 5 (most advanced). However, even the most advanced twins on their scale did not have a requirement to be coherent outside the bounds of the physical system they describe.

“Denoted as preliminary mandatory characteristics, we could identify that a Digital Twin should contain an automated data acquisition, multiple data sources, the appliance of data governance rules, a data processing and repository, and raw data input. The additional mandatory characteristics are a synchronization between the Digital Twin and the physical asset and a bi-directional data link.”

Gartner improves on the other definitions by suggesting that individual digital twins may be part of a larger whole, but still does not address the fact that this system of systems should be comparable, if not interoperable with other systems of its type.

These definitions allow for communication with other systems, but do not prescribe that the communication mechanisms are standardized in any way. This is quite likely a good characterization of the digital twin as it has been most often embodied in the past. These definitions can be met by a sophisticated, one-of-a-kind twin – however, one-of-a-kind twins do not scale up easily or transfer knowledge readily to other environments.

Digital twins must have at least internally consistent vocabulary to be effective twins, but that doesn’t make their vocabulary a language that other systems can interoperate with. Prominently lacking in these definitions is the requirement for the digital twin to be able to exchange information with the world using standard domain languages. Digital twins become scalable when the digital twin can be applied for another similar environment, or exchange data seamlessly with other digital twins of its type, or when data from digital twins can be successfully collected and compared based on underlying standard semantics.

The digital twin of the future needs to be conversant with the world in a common language. Industry standard models such as Industry4.0 and smart manufacturing technology, and Building Information Modeling (BIM) ISO 16739-1:2018 provide domain-level consistency. A truly conversant digital twin communicates internally and to the world, in terms that can be readily interpreted and understood correctly. Until these systems can do that, the potential of digital twins is compromised by the cost of implementing customized, one-off solutions.

To create digital twins that are conversant externally, this interoperability needs to be considered in the design phase, with the quality and digital accessibility of the design documents, as well as the design for long-term digital data collection and communication related to all the components. Design languages, such as SysML v2 [3], are one piece of the puzzle. SysML v2 provides conventions for how to describe any system. To make that system comprehensible, it is also necessary to have domainspecific, standard systems of description that support strong typing of the components in the system. This enables unambiguous communication about properties of the system that are coherent externally as well as internally.

Several recent literature reviews present the wide-ranging approaches and lifecycle benefits of digital twins, including the pairing of SysML v2 conventions and other description systems to inform well-

September 2023 [Contents] 24
FEATURE ARTICLE

structured and long-lived digital twins:

• Carrol et. al. [4] provide a guide to integrating semantic knowledge with model-based engineering practices to support model interoperability.

• Thelen et. al. [5] provide a thorough overview of modeling and twinning technologies and their applications, including the use of SysML and Ontology to inform and manage digital twins.

• Attaran and Celik [6] summarize the evolution of the digital twin and its increasing application across multiple industries, while indicating that the lack of data modeling standards will hamper growth of digital twins.

• Fu, Zhu and Xuan [7] summarize efforts to use digital twins in the integration of design, manufacturing and maintenance, and conclude that inconsistent data standards, and the pressures to personalize interactions present major challenges in modeling mechanical equipment.

• Onaji et. al. [8] focus on digital twins and case studies in manufacturing. They discuss the challenges related to having multiple functional and semantic exchange frameworks, and cite several ISO standards that could be used to improve semantic interoperability beyond the digital interoperability supported by protocols such as OPC.

In the following sections I will dig deeper into one domain where the lack of standards in early stages of engineering is a critical factor limiting growth and discuss the other barriers and potential developments that will impact the rate at which the market for digital twins can grow.

A personal history with digital twins

My history as a researcher at Honeywell has provided me with broad experience in the development of digital twins, before the term “digital twin” was popularized to describe them. Each of these digital twins was elegantly engineered by some of the best software engineers I had the privilege to learn from, to advance the state-of-the-art in a specific application domain. Aside from the invaluable software engineering experience I gained in working on these platforms, it left me with a deep understanding that even the best engineering does not automatically lead to success in the marketplace.

In my earliest days as a software developer, I worked on the AEGIS prototype (Abnormal Events Guidance and Information System) [9], the next generation industrial control system testbed funded by the National Institute of Science and Technology’s (NIST) Advanced Technology Program (ATP), under the auspices of the Abnormal Situation Management Consortium (ASM™) made up of Honeywell and 12 leading petrochemical companies. The objective was to improve the safety of plant operations by creating a more situation-aware system, to provide better situation-awareness to plant operators. This prototype embodied cutting-edge technology in the management of process data (provided by a simulator), and in the availability of data for operators, including conclusions provided by artificial intelligence components. The ASM Consortium has had a lasting impact on the expectations for human-machine interfaces in reducing the impact of abnormal situations in critical environments.

After AEGIS I joined the Honeywell Atrium™ product team. Atrium was a next generation building portfolio management solution, which began as a comprehensive digital twin for commercial facilities. I was part of a team developing services that sat on top of a common object-oriented building information API and data processing platform. Issues covered later in this paper regarding the lack of data standards in underlying systems had a big impact on the marketability of these services.

I next joined the team developing the Independent Lifestyle Assistant (I.L.S.A.). The goal of this NIST

September 2023 [Contents] 25
FEATURE ARTICLE

ATP was to create an agent-based artificial intelligence platform to monitor the wellbeing of at-risk clients to allow them to live independently for more years, and to provide assurance of their wellbeing to their family caregivers. The digital twins in this case were certain aspects of the living environment, and the human client, with inferences about their status informed by sensor data and AI components. A field pilot of this system resulted in deep lessons about the technology and the marketplace for AIenabled monitoring systems. [10]

This set of experiences prepared me to support the next big effort toward a common platform for monitoring and managing commercial buildings.

Digital Twins for Commercial Buildings

Honeywell’s portfolio of building controls grew considerably in the years after the Atrium development effort, mostly by acquisition. In 2018, there were 11 distinct, branded platforms, with different target markets, each of which had a proprietary product engineering language describing sensors, actuators and control systems, covering Heating Ventilation and Air Conditioning (HVAC), security and fire. I had the privilege to work with all of them, both collectively and individually, as we worked toward a common language for a universal meta-model for building control.

To best serve any potential customers – building owners, maintenance teams, and occupants –control system information had to be provided in the context of the equipment being controlled and the spaces being served. For the most part, this information could not be reverse engineered from the control systems in the field; generally, control systems tell you very little about the buildings they control. Data labels in most control systems follow few if any conventions, even within a single building. In short, not only is every building unique and typically described uniquely as well, we deal with a fresh “Tower of Babel” with every building we encounter.

Source: https://en.m.wikipedia.org/wiki/Hydronics

September 2023 [Contents] 26
FEATURE ARTICLE
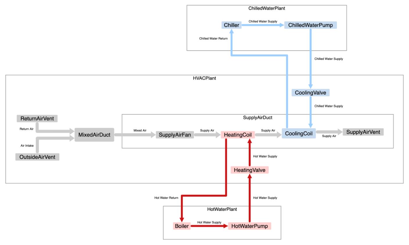
Figure 1. Example 2D CAD source of system information that typically informs commercial building system design

The schematic in Figure 1 is a simple example of a typical HVAC system frequently found on a rooftop or equipment room in a large commercial building. Treating and distributing air requires the intersection of several cooperating systems for the treatment and distribution of raw materials (flows) to achieve comfort: conditioned air, hot water (or gas), cooling water (or refrigerant), and power, to name only a few. Schematics such as these explain the relationship between elements in a system of services.

Third-party contractors that design and install the physical equipment and ducting or piping produce system schematics (PDFs) but these are not readily translatable. Control systems get layered on top and typically contain only the information strictly needed to support the control loop. The names of the sensor and actuator connections may or may not be present in the CAD drawing, and may no longer be consistent, depending upon the age of the facility and subsequent changes to the equipment, and the control system. Manually crafted visual control panels inform the operators on site but do not encode information that could be easily extracted to populate a contextual digital model. Getting to a useful digital twin that included a large variety of legacy equipment was typically an expensive process that was largely manual and difficult to scale.

The most significant contextual gap in this Tower of Babel is the notion of spatial context and awareness, both for the buildings themselves, and the connected systems of equipment being controlled. The most comprehensive meta-model describing this information is embodied by Building Information Modeling (BIM), also known as IFC4. This well-crafted standard, driven by buildingSMART International is both deep, and broad, covering multiple disciplines but using common patterns. It is also founded on the physical geometry of parts, such that these parts can be represented in a 3D virtualization of a built environment; however, it is not necessary to use geometry to get value from BIM

Source: https://ifc43-docs.standards.buildingsmart.org/IFC/RELEASE/IFC4x3/HTML/content/introduction.htm

September 2023 [Contents] 27
FEATURE ARTICLE
Figure 2. Industry Foundation Classes Schema Overview

FEATURE ARTICLE

The schema architecture in Figure 2 shows the four distinct conceptual layers in the IFC layered architecture. The aspects of the IFC architecture of most relevance to this article are the Interoperability Layer and the Domain Layer.

The IFC Shared Building Service Elements model distills all the parts of service distribution systems into nine base classes from which all distribution system components are subclassed. These nine elements are all that are required to fully describe systems that channel or change any material that can be described to flow in some controlled circumstance; water, electricity, and air are obvious examples, but it can also be used to describe the flow of data or signals.

• Distribution Chamber: a formed volume used in a distribution system, such as a sump, trench or manhole.

• Energy Conversion Device: a building systems device that converts energy from one form into another such as a boiler (combusting gas to heat water), chiller (using a refrigeration cycle to cool a liquid), or a cooling coil (using the phase-change characteristics of a refrigerant to cool air).

• Flow Controller: a device that regulates flow within a distribution system, such as a valve in a piping system, modulating damper in an air distribution system, or electrical switch in an electrical distribution system.

• Flow Fitting: a device that is used to interconnect flow segments or other fittings within a distribution system, such as a tee in a ducted system that branches flow into two directions, or a junction box in an electrical distribution system.

• Flow Moving Device: a device that is used to produce a pressure differential in a distribution system, such as a pump, fan, or compressor.

• Flow Segment: a section of a distribution system, such as a duct, pipe, or conduit.

• Flow Storage Device: a device used for the temporary storage of a substance (solid, liquid, or gas) such as a tank, or the voltage potential induced by the induced electron flow (a battery).

• Flow Terminal: acts as a terminus or beginning element in a distribution system such as a ceiling register in a ducted air distribution system, a sink in a waste-water system, or a light fixture in an electrical lighting system.

• Flow Treatment Device: a device used to change the physical properties of the medium, such as an air, oil or water filter (used to remove particulates from the fluid), or a duct silencer (used to attenuate noise).

Source: https://ifc43docs.standards.buildingsmart.org/IFC/RELEASE/IFC4x3/HTML/ifcsharedbldgserviceelements/content.html

The common abstraction provided by IFC classes supports improved communication across disciplines, including control engineers, installers, and data scientists. It is a necessary part of the development of a digital twin that correctly represents what is installed, what it does, and how it’s working. When applied to software design and development, it supports a useful abstraction layer to develop data-driven, object-oriented solutions with lower demands for customization across domains. A pump in the fire suppression system (Fire Domain) can be described unambiguously using the same underlying super-classes as a pump in the chilled water system (HVAC domain). The elements in the Buildings Control Domain can be used in concert with the other domains to add sensors and actuators to HVAC or Fire or any other domain with common classes and patterns.

For the implementation of this common meta-model for Honeywell building services, we elected to

September 2023 [Contents] 28
Figure 3. Excerpt from IFC 4.3.2.0 describing Building Service Elements Superclasses

use an ontology, serialized using RDF (Resource Description Framework). For runtime storage and data access, Neo4J™ was selected as the enterprise graph store to support cloud-based data services. The benefits of this approach included:

• Well-founded guidance, accepted internationally, for the identification of current and future arrangements of equipment in commercial buildings.

• Evolutionary growth potential, and reduced conflict with past and future engineering developments, via managed namespaces.

• Ability to explore and exploit the graph to analyze and visualize systems.

• Ability to use the ontology to map to other ontologies or vocabularies in use, such as Haystack™, or vocabularies provided for industrial operations, or proprietary vocabularies. The business objective that drove the development of a common model was to provide insights about the operation of systems in facilities using real-time data, properly contextualized to help owners and technicians solve real-world problems such as:

• Helping a controls operator to more quickly trouble-shoot equipment failures or predict them more accurately to perform preventive maintenance.

• Helping a Facility Manager identify the root cause of a cooling problem in one of 100 buildings on his campus, without digging out paper blueprints.

• Helping a Facility owner optimize tenant comfort while balancing costs by understanding exactly why systems are consuming energy and how to reduce consumption.

• Supporting new modes of interaction with the system, including natural language queries, audio interfaces, and virtual reality or augmented reality.

• Address more advanced use cases, such as supporting root cause analysis through fault propagation. [11]

Each of these use cases is enabled, in part, by being able to trace the path of materials, either in 3D, or as logical connections, reaching out from a device in one location to all other things upstream or downstream in that facility. The development of the common model and software infrastructure was meant to increase the number of facilities for which these services were practical. By reducing the degree of customization required for each building or product line, more customers could access these services at lower cost.

We had a working model upon which to build our services, but the inventory of buildings that were digitally capable of participating in that ecosystem were still very few, and retrofitting was still mostly manual.

September 2023 [Contents] 29 FEATURE
ARTICLE

Retrofitting digital twins to existing DoD facilities

NIST published a report in 2004, summarized in Figure 4, estimating the cost of poor information exchange and interoperability across the US commercial building portfolio at roughly $15.8B annually. [12]

This NIST report suggests that there is enormous market potential for better data interoperability, but hidden beneath these numbers is the fact that the benefits are distributed across a very wide array of potential customers and end users, who are bound up in their own legal and regulatory limitations and liabilities. Total industry transformation to cut away at these costs and realize other up-side benefits is still a very slow-moving evolution.

One reason for this slow evolution is the long life of commercial building assets. The U.S. Department of Energy released an updated report in 2022, based on a 2018 building survey. [13] Based on that data, commercial buildings turn over at a rate of roughly 1% annually based on a 2018 survey of building stock, and possibly another 1% are subject to system retrofits on an annual basis. [14] If we depend upon new buildings and major remodels to revolutionize the digital twin environment for all buildings, we’ll have a long wait.

Our question was whether we could develop tools and methods to close the gap and retrofit viable digital twins for some larger subset of existing commercial buildings. Until retrofits become economically viable, the total market for BIM-enabled digital twin technologies stays relatively low and cost stay high.

We were privileged to be awarded funding through the Environmental Security Technology Certification Program (ESTCP) to prove out the use case for bringing the vast legacy real estate holdings of the U.S. Department of Defense (DoD) into a more digitized world through the application of information discovery and transformation, largely from CAD-based documentation. The DoD owns more than 500K buildings and structures, in the US and abroad. At the average rate of 1% annual increase through new construction, turnover of the entire stock of buildings was estimated to take roughly 100 years.

Our project, Model-Driven Energy Intelligence, took a two-pronged approach to create digital twins for a small set of buildings at Fort Jackson, NC.

• Use Honeywell’s R&D development, called BIM Builder, to generate IFC-based building models from CAD drawings for a low-fidelity BIM model of each facility, including walls, windows, doors and key pieces of equipment and ducting.

September 2023 [Contents] 30 FEATURE ARTICLE
Figure 4. Annual costs table published by Gallaher et. al.

• Use partially automated data mapping techniques to correctly classify key process control variables and tie these up semantically with the generated BIM.

5 Identification and extraction of building context information into BIM [15]

The resulting digital twin was then used as the context for energy analytics directed at understanding and reducing wasteful operation of equipment in each facility and communicating that context more effectively to facility management.

6. Integrated view of energy analytics and energy systems in context [15]

The pilot proved that it was possible and cost-effective to complete the semi-automated development of a low-fidelity model for at least some of the legacy structures from the CAD age of design. Given good CAD-based blueprints, and a list of data variables available from the control system, we were

September 2023 [Contents] 31
FEATURE ARTICLE
Figure Figure

able to construct useful low-fidelity digital models (not complete twins) for each of the five buildings that were selected for the pilot, though some significant manual effort was still required to complete data classification and validate the completed model. A detailed technical report of this program is available from ESTCP. [15]

The DoD is sufficiently centralized that, once approval was granted, access to the required data was relatively simple. Partnering with the Army Corps of Engineers (ERDC-CERL) made working within the DoD easier. In the wider world of commercial buildings, this step can be non-trivial. The building may be owned by one party, operated by another, and tenanted by several more organizations. Discovering who has the data, and getting approval to use it, can frequently be a confounding factor.

In summary, while the methodology to retrofit models for existing buildings was proven to work, it still might not be practical at a large scale. For some portion of the existing real estate constructed after 1960, the data is readily available, but it is not available for all buildings. There is also a body of research on alternative methods to build digital 3D models, including Light Detection and Ranging (LIDAR) based solutions. This was outside the scope of our experiments at Fort Jackson. Even using alternative methods of data acquisition, equipping the operator of a large campus of mixed structures with some consistent low-fidelity model for every facility in their portfolio was not a reasonable expectation at the time of this study.

It may be the case that advancements in AI will reduce the degree of human input required to interpret legacy data sources and reduce up-front investment, however, there are other barriers that influence how facilities are managed, including the readiness of the human resources in the field to leverage the models to improve operations.

Visualizing Digital Twins

The ESTCP pilot relied on Scalable Vector Graphics (SVG) and low-fidelity 3D visualizations of systems in the context of the building structure. With respect to energy management, 3D visualizations can provide context regarding window placement, equipment placement, building orientation to sunlight, and other factors that can influence the effectiveness of equipment and controls.

Tools for using BIM to design buildings, such as Autodesk Revit™ make it possible to design and visualize high fidelity models in 3D and deliver a wide array of services for design and construction. These models are complex and navigating them in 3D takes practice. On a day-to-day basis, these models may not serve the best interest of operators to monitor and trouble-shoot systems. Traditionally, simpler abstractions, similar to the CAD schematics, make it easier for end-users to orient to and understand system behavior and are used to provide human interfaces for most control systems. The components of the HVAC system are widely distributed throughout the facility and are dependent on other systems that are typically located some distance from the air handling equipment. When troubleshooting the interactions within the system, an abstraction that supports viewing all the connected parts together is preferred.

Visual graphs for user interface screens in control systems are typically constructed manually when the system is commissioned. In contrast, the data-driven graph in Figure 5 was generated automatically using Tom Sawyer Perspectives™. Figure 5 shows a simplified example of a typical HVAC System, similar to the schematic in Figure 1. This system includes and air handler, a chilled water loop and hot water loop.

September 2023 [Contents] 32
FEATURE ARTICLE

For operators, certain conventions make it easier to interpret system schematics, such as the alignment of all the equipment in the Air Handling Unit or the position of the auxiliary systems. If the chiller is on the roof and not in the basement, then setting constraints for it to display above rather than below may help an operator to orient faster. Most domains have common conventions that can be applied to constrain system- generated diagrams and reduce or eliminate manual placement of

September 2023 [Contents] 33 FEATURE ARTICLE
Figure 7. Example HVAC system diagram generated using Tom Sawyer Perspectives Figure 8 Example from Figure 5 with the ChilledWaterPlant and HotWaterPlant collapsed

FEATURE ARTICLE

system objects. Providing freedom to collapse parts of a large system to focus on other pieces more closely is demonstrated in Figure 8

In SyEN’s May edition [16], I discussed the value of being able to generate the views that are required, at the moment that they are required, to enable system engineers to focus on the job of engineering instead of diagramming. Similar arguments can be made regarding the need for control systems to support a wider range of interaction methods for their users, tuned to specific use cases, or specific troubleshooting scenarios.

Tom Sawyer Perspectives has been used to meet domain-specific layout constraints for the electrical grid, aerospace, business process modelling and system engineering, to name a few of the domains systems for the end users and making them flexible to user needs is a significant cost savings in the deployment of digital twins in many contexts.

The Oneline layout was designed to ensure that the elements in the electrical grid could be depicted with the correct symbols and connect seamlessly within the electrical grid design.

September 2023 [Contents] 34
Figure 9 Oneline layout for electrical grids

Business Process Modeling provides a visualization that respects the conventions of that discipline and makes it easy to design and validate arbitrarily complex processes.

Our MBSE plugin for MagicDraw can generate layouts that adhere to SysML conventions and provides constraints that ensure that components appear in specific order.

September 2023 [Contents] 35 FEATURE ARTICLE
Figure 10. Business Process Modeling Layout Figure 11. System Engineering (Parametric Diagram) Layout

Digital Twins Today and Tomorrow

According to Gartner’s hype cycle report for 2018, Digital Twins were at the peak of the hype curve, with some headwinds yet to face before they would reach the plateau of productivity. In this paper, we explored some of the realities we face when trying to create useful digital twins for existing assets, and the headwinds we encounter when innovation collides with legacy capital infrastructure.

Several recent papers discuss specific challenges and related enabling technology and can help inform a discussion of requirements for your digital twin projects.

• Reim et. al. [17] discuss the challenges of supporting collaboration when data is sensitive.

• Botín-Sanabria et. al. [18] review a number of challenges facing the wider adoption of digital twins.

• Ademenko et. al. [19] discuss challenges in designing and maintaining digital twins, and methods to populate and maintain them.

Though the capital industries tend to take a long time to turn over capital investments in equipment and control infrastructure, cultural and economic factors are putting additional pressures on many industries to increase their investments in digitization and automation (Aveva). The exodus of senior experts from the workforce, the dearth of fresh talent to replace them, and the need for tighter control of the operating envelope (for cost and other regulatory purposes) are all weighting the scale on the side of trusting more automation and artificial intelligence in real-time control.

Digital twin technology and artificial intelligence will walk hand-in-hand into the future. Digital twins can provide context to inform graph-based methods of machine learning [20]. It is also the case that AI is likely to make the job of constructing and maintaining valid digital twins easier and more cost effective to maintain.

Many more systemic and cultural changes need to be realized before fully integrated models are going to be practical for many applications. At the time of our study, ownership of the data related to various systems in the building was still at issue, and integrity of data once collated into the larger model was also treated with suspicion by contributors who must guarantee the accuracy of those specifications. Distributing data governance for parts of the model to the right stakeholders is one approach that may help with trust-related concerns. Additional risk management might be needed when data designed for one use case is employed to support another, resulting in unanticipated consequences.

Technology trends are moving in the right direction for industry, but for the most part, digital twins are not as easy to produce as they should be and are not as facile as they need to be. Huge advances are being made in AI, data governance, vocabulary development and the other technical enablers for digital twins, but most digital twins are still costly to create and take time to deliver on their promises.

References

[1] A. Fuller, Z. Fan, C. Day and C. Barlow, ", Digital Twin: Enabling Technologies, Challenges and Open Research," IEEE Access, vol. 8, pp. , 2020,, vol. 8, pp. 108952-108971, 2020.

[2] H. van der Valk, H. Haße, F. Mo ller and B. Otto, "Archetypes of Digital Twins," Bus Inf Syst Eng, no. 64, pp. 376-391, 2022.

[3] M. Bajaj, S. Friedenthal and E. Seidewitz, "Systems Modeling Language (SysML v2) Support for Digital Engineering," INSIGHT, vol. 25, pp. 19-24, 2022.

[4] E. R. Carroll, J. Jarosz, C. Tafoya, C. Akinli and J. Compton, "Retaining Systems Engineering Model Meaning Through Transformation: Demo 2," Sandia National Laboratories, 2021.

September 2023 [Contents] 36 FEATURE ARTICLE

[5] A. Thelen, X. Zhang, O. Fink, Y. Lu, S. Ghosh, B. D. Youn, M. D. Todd, S. Mahadevan, C. Hu and Z. Hu, "A comprehensive review of digital twin part 1: modeling and twinning enabling technologies," Structural and Multidisciplinary Optimization, vol. 65, no. 12, 2022.

[6] M. Attaran and B. G. Celik, "Digital Twin: Benefits, use cases, challenges, and opportunities," Decision Analytics Journal, vol. 6, 2023.

[7] Y. Fu, G. Zhu, M. Zhu and F. Xuan, "Digital Twin for Integration of Design-ManufacturingMaintenance: An Overview," Chinese Journal of Mechanical Engineering, vol. 35, no. 1, 2022.

[8] I. Onaji, D. Tiwari, P. Soulatiantork, B. Song and A. Tiwari, "Digital twin in manufacturing: conceptual framework and case studies," International Journal of Computer Integrated Manufacturing, vol. 35, no. 8, pp. 831-858, 2022.

[9] I. Nimmo, P. Bullemer, T. Cochran, S. Harp and C. Miller, "Future of supervisory systems in process industries: Lessons for discrete manufacturing," Annual Reviews in Control, no. 23, pp. 45-52, 1999.

[10] K. Haigh, L. Kiff, J. Myers, V. Guralnik, C. Geib, J. Phelps and T. Wagner, "The independent lifestyle assistant™ (I.L.S.A.): AI lessons learned," in IAAI'04: Proceedings of the 16th conference on Innovative applications of artifical intelligence, 2004.

[11] H. Dibowski, O. Holub and J. Rojicek, "Ontology-Based Fault Propagation in Building Automation Systems," International Journal of Simulation: Systems, Science & Technology, vol. 18, pp. 1-14, 2017.

[12] M. P. Gallaher, A. C. O'Connor, J. L. Dettbarn, Jr. and L. T. Gilday, "Cost Analysis of Inadequate Interoperability in the US Capital Facilities Industry," Building and Fire Research Laboratory, National Institute of Standards and Technology, Gaithersburg, MD, 2004.

[13] U.S. Energy information Administration, "2018 Commercial Buildings Energy Consumption Survey Building Characteristics Highlights," Released September 2021 Revised September 2022.

[14] Interntional Energy Agency, "Sustainable Recovery," Paris, 2020.

[15] L. Kiff, K. Johnson, M. Raymond, T. Plocher, T. Napier, B. Brucker, J. Bush, D. Schwenk and M. Carrasquillo, "Model Driven Energy Intelligence Final Report," Arlington, VA, 2015.

[16] L. Kiff, "Transforming model-based engineering with data-driven graphs," PPI SyEN, no. 124, pp. 18-28, 2023.

[17] W. Reim, E. Andersson and K. Eckerwall, "Enabling collaboration on digital platforms: a study of digital twins," nternational Journal of Production Research, vol. 61, no. 12, pp. 3926-3942, 2022.

[18] D. Botín-Sanabria, A. Mihaita, R. E. Peimbert-García, M. Ramírez-Moreno, R. Ramírez-Mendoza and J. de J. Lozoya-Santos, "Digital Twin Technology Challenges and Applications: A Comprehensive Review," Remote Sensing, vol. 14, 2022.

[19] D. Adamenko, S. Kunnen, R. Pluhnau, A. Loibl and A. Nagarajah, "Review and comparison of the methods of designing the Digital Twin," in Procedia CIRP 91 (2020), 2020.

[20] P. K. Nguyen, "Introduction to Machine Learning with Graphs," Towards Data Science, 20 January 2021. [Online]. Available: https://towardsdatascience.com/introduction-to-machine-learning-withgraphs-f3e73c38d4f8. [Accessed September 2023].

September 2023 [Contents] 37
FEATURE ARTICLE

About the Author

Liana Kiff is the former Director of Solutions at Tom Sawyer Software. Liana joined Tom Sawyer in January 2019 to grow the team of Solution Architects that served its expanding Services business. Liana brought more than 20 years of global and distributed software innovation, design, and development experience to Tom Sawyer Software. In her role at Tom Sawyer Software, she supported the efforts of the OMG STT to develop and demonstrate the SysML v2 standard.

Prior to Tom Sawyer Software, Liana held several lead roles with Honeywell’s corporate labs, where she worked on innovative graph-based approaches to industrial information management and acquired deep domain knowledge related to Honeywell's federal, commercial, and industrial offerings and customers. As a champion of information standards and model-driven approaches, she led the development of an ontology for use across all of Honeywell’s building automation solutions and managed the innovation of cloud-based services and model-based APIs for enterprise software development.

Liana holds a Master of Software Engineering degree from the University of Minnesota.

Upcoming PPI Live-Online ™ Systems Engineering Five Day Courses

Click here to view the full schedule or register for an upcoming course.

September 2023 [Contents] 38
FEATURE ARTICLE

SYSTEMS ENGINEERING RESOURCES

System Dynamics Review

The System Dynamics Review, published quarterly by Wiley on behalf of the System Dynamics Society (SDS), typically provides non-member access to a select set of journal articles. Two recent open access articles illustrate the breadth of problems that may be addressed by dynamic modeling:

Challenges for sustainability: misperceptions and misleading advice

Author: Erling Moxnes

Abstract: To ensure sustainable development, governments depend on informed decision-makers including the electorates. Previous studies show evidence of widespread and systematic misperceptions, voter ignorance, and reliance on inappropriate cognitive heuristics. The wait and see heuristic is one such trusted heuristic that is used repeatedly and with minimal effort. When applied to the management of dynamically complex renewable resources, it leads to overinvestment and resource depletion. On the optimistic side, a laboratory experiment finds that proactive expert advice counteracts the wait and see heuristic and contributes to sustainability. However, when expert advice is challenged by misleading advice that supports the wait and see heuristic, most of the positive effect of the expert advice disappears. The experiment generalizes to a large number of sustainability problems. Different from fake news that can be corrected by simple facts, misperceptions and misleading advice call for extraordinary information policies and deliberative democracy.

Evaluating and mitigating locally and nationally variable food security dynamics in Guatemala through participatory causal loop diagram building

Authors: Juliana Isaac, Jaime Luís Carrera, Ottoniel Monterroso Rivas, Juventino Gálvez Ruano, María Rueda Martínez, Azam Khowaja, Julian Russell, Julien Malard-Adam, Humberto Monardes, Jan Adamowski, and Hugo Melgar-Quiñonez

Abstract: Various methods have been proposed to analyze national trends of malnutrition and food insecurity; however, these methods often fail to consider regional specificities that drive national food security dynamics. This case study seeks to close this gap through the novel use of participatory causal loop diagrams (CLDs) to analyze the malnutrition crisis and food security dynamics across diverse regions of Guatemala. Stakeholders from six municipalities with divergent food security outcomes, within territories of similar socioeconomic composition, created CLDs by identifying trends, causes, and consequences of malnutrition and food security. Characterizing and assessing these trends, referred to as the food security dynamic, are the primary goals of this paper. Key results include identification of the complex reinforcing relationship between marginalization, education, and health, which affects food insecurity and malnutrition in Guatemala in a nonlinear way. These results elucidate how similar communities can experience divergent food security outcomes and inform locally appropriate solutions.

The latest edition of the Review (Volume 39, Issue 3 – July-September 2023) include two additional articles that are available to members only:

Grounding alcohol simulation models in empirical and theoretical alcohol research: a model for a Northern Plains population in the United States

September 2023 [Contents] 39
Useful artifacts to improve your SE effectiveness

SYSTEMS ENGINEERING RESOURCES

Authors: Arielle R. Deutsch, Edward Chau, Nikki Motabar and Mohammad S. Jalali

Abstract: The growing number of systems science simulation models for alcohol use (AU) are often disconnected from AU models within empirical and theoretical alcohol research. As AU prevention/intervention efforts are typically grounded in alcohol research, this disconnect may reduce policy testing results, impact, and implementation. We developed a simulation model guided by AU research (accounting for the multiple AU stages defined by AU behavior and risk for harm and diverse transitions between stages). Simulated projections were compared to historical data to evaluate model accuracy and potential policy leverage points for prevention and intervention at risky drinking (RD) and alcohol use disorder (AUD) stages. Results indicated prevention provided the greatest RD and AUD reduction; however, focusing exclusively on AUD prevention may not be effective for longterm change, given the continued increase in RD. This study makes a case for the strength and importance of aligning subject-based research with systems science simulation models.

Never the strongest: reconciling the four schools of thought in system dynamics in the debate on quality

Author: Timothy Clancy, Saeed P. Langarudi, and Raafat Zaini

Follow the authors as they delve into the history of quality schools in System Dynamics. Engage in their discourse on harnessing the benefits of pluralism, and decide for yourself - would you choose the Alexander or the Alexandria path?

Learn more about the System Dynamics Review here. Join the SDS to gain full access to the System Dynamics Review.

PDMA kHUB Recommended Resources

The Product Development Management Association (PDMA) Knowledge Hub (kHUB) offers a wide variety of product development and innovation resources in the form of blogs, podcasts, videos, conference presentations, feature articles and whitepapers. Recently recommendations include the following:

• 10 Rules of Thumb for I.N.N.O.V.A.T.I.O.N. in Your Company

• Design Studio Workshops: Ideation, Problem-Solving and the MVP

• From Silver Screen to Silicon Valley: Parallels Between Film Producers and Product Managers

• Introduction to Exploratory Product Development

• IoT Innovation: Leveraging Partner Alignment for Acceleration

• Marketing with Meaning

• The Key to Successful VOC in Agile Teams

• The Scientific Method: Reframing An Underutilized Tool for Product Management

• Voice of the Customer in a Widget-Free World

Access to kHUB is free and open to the public.

kHUB also provides links to academic articles published in the Journal of Product Innovation Management (JPIM). Only PDMA members may access full JPIM articles; however, kHUB provides open access to paper abstracts and practitioner points. Recent JPIM articles of interest include:

• Deflected by the tin foil hat? Word-of-mouth, conspiracy beliefs, and the adoption of innovative public health apps

September 2023 [Contents] 40

SYSTEMS ENGINEERING RESOURCES

• Digital manufacturing and innovation

• Enhancing innovation via the digital twin

• How do different network positions affect crowd members' success in crowdsourcing challenges?

• Interconnected digital twins and the future of digital manufacturing: Insights from a Delphi study

• Transitioning additive manufacturing from rapid prototyping to high-volume production: A case study of complex final products

Create a guest account or join PDMA here.

Digital Twin Technology Showcase and Use Case Library

The Digital Twin Consortium (DTC) has developed a Technology Showcase, i.e., a reference library that chronicles the evolution of digital twins and elaborates on use cases that demonstrate how consortium members have deployed digital twins to create new value. Six use cases are currently available:

Buildings As Batteries

This use case provides optimization of the power, thermal, and related aspects for campuses and buildings. Through decentralization, the distribution of energy can be performed at scale. This allows unparalleled energy redistribution speeds and enables the solution to scale up to cities and states.

Download the Technical Summary. View webinar.

Emergency Communication Services

Integrated information sharing via a Comprehensive Collaborative Command & Control Mission Application Platform (C4MAP) that provides a globally military-hardened, distributed, synchronized, uniform collaborative, highly secure Ops Center. Operating System of collaboration unifies access to information at the interaction layer, not the data layer – provides fusion of information on a Single Pane of Glass (SPoG).

Download the Technical Summary. View webinar.

Infectious Disease Management

Epidemiologists get an up-to-date view of the state of disease spread across more than 1,700 inpatients in 6 blocks across the campus, linking existing enterprise data sources with interactive 3D visualizations. Users can move a time slicer across 12+ months of data to see patient movements between beds along with their current and future disease state, providing an unprecedented level of contact tracing and investigation.

A risk quantification and prediction algorithm now uses both exposure time and spatial distance to better predict likely secondary infections to better prioritize screening targets. Further integrations and notifications are in development.

Download the Technical Summary. View webinar.

Manufacturing Quality Control Via Remote Operator

This showcase demonstrates how smart factory components can be remotely verified in real-time on legacy manufacturing lines over 5G. It replicates a real manufacturing line and its components, in the following sequence:

September 2023 [Contents] 41

SYSTEMS ENGINEERING RESOURCES

• An Enterprise Resource Planning system which sends the order to a Manufacturing Execution System (MES). The MES launches the manufacturing process, including a conveyer that moves parts and a remote controlled robot.

• A remote operator decides if the part is valid, viewing a live camera image over 5G, and the robot finishes the manufacturing process.

• A Data Acquisition Module communicates with the elements of the manufacturing line to store relevant traceability and process data at a High-Performance Computer.

• This data feeds an Assets Administration Shell-based digital representation of the line elements that are the input for the twin. The twin, including the dashboard, is deployed in a virtual environment viewed by Augmented Reality goggles

Download the Technical Summary. View webinar.

Scope 3 Carbon Emissions Reporting

Despite making up 80% of all emissions during the manufacturing process, Scope 3 emissions have presented a challenge to date. This showcase enables the reporting of Scope 3 emissions - an industry first - leveraging open standards already established in the manufacturing industry.

Download the Technical Summary.

Wind Farms Remote Operations Center

In this sustainable energy use case, a digital twin wind farms remote operations center provides a platform for remote decision-making, enabling optimization of wind turbines and associated systems. This allows operators to monitor and predict changes without disrupting operations. The remote realtime monitoring and control improves performance, reduces maintenance costs, and enhances safety.

Download the Technical Summary

Learn more about the Digital Twin Consortium.

NSF Business Systems Review (BSR) Guide

The U.S. National Science Foundation (NSF) has published a Business Systems Review (BSR) Guide that provides a framework for conducting assistive reviews that aid NSF award recipients (and their “Major Facilities”) in following good practices related to business systems (comprised of people, processes, and technologies).

The BSR Guide is divided into three parts:

Part I – Business Systems Review Process

This part outlines the planning, execution, and completion activities of a BSR, and defines the roles and responsibilities of the individuals involved in the process.

Part II

– Core Functional Area Review Modules

This part, divided into seven CFA modules, includes guidance that is used by Content Specialists to evaluate the administrative business systems supporting the Major Facility. The framework for each module includes specific principles and practices as well as a list of suggested questions to guide the review. However, these modules are designed to be flexible to allow opportunities to explore additional review areas deemed necessary to complete the evaluation. CFA modules include:

September 2023 [Contents] 42

• General Management

• Award Management

• Budget Planning and Execution

• Financial Management

• Human Resources Management

• Procurement

• Property Management

Appendices

The appendices include a matrix of references and questions, a list of acronyms, and glossary of terms used throughout the BSR Guide.

PPI SyEN readers are encouraged to scan this resource and apply relevant principles and practices to their projects, taking note of the excellent review questions in the Core Functional Area appendices. A small sample of such questions include:

• How is adherence to the standards of conduct measured, and deviations addressed?

• How is the potential for various types of fraud (e.g., fraudulent reporting, safeguarding of assets, corruption) incorporated into the Recipient and Major Facility’s risk assessment?

• How does the Major Facility systematically address its technology needs and integrate with its annual budget planning process?

• What is the process for distributing the information on award compliance issues within the Major Facility?

• How does the Recipient relate financial data and accomplishments to performance goals and objectives of the Federal award, demonstrating cost effective practices?

• What requirements or expectations do the Recipient or Major Facility have for continuing training to support this administrative business function, including sharing of lessons learned?

• What kind of systematic data and information gathering, including the use of and access to expert input, information technology systems, historical information, assumptions, and uncertainties, is used?

• What ongoing evaluations does the Major Facility conduct to understand the gaps and surpluses in its workforce?

• How do the workforce planning activities inform the succession planning?

• What checks are conducted to assure that the description of technical requirements does not unduly restrict competition?

• What guidance is given to develop factors for evaluating bids or proposals?

• What additional precautions does the Major Facility take to put safeguards in place during natural emergencies such as flooding, hurricanes etc.?

Download the NSF BSR Guide.

What Is Business Process Improvement? The Complete Guide

KaiNexus provides services, educational resources, and a software platform for supporting Lean and Continuous Improvement projects. In a recent blog post, “What Is Business Process Improvement? The Complete Guide” they define business process improvement (BPI) as:

September 2023 [Contents] 43 SYSTEMS ENGINEERING RESOURCES

SYSTEMS ENGINEERING RESOURCES

“the systematic approach of analyzing, optimizing, and enhancing existing business processes to achieve better efficiency, effectiveness, and overall performance.”

Systems Engineering practitioners may find this resource helpful in comparing their current systems thinking/engineering approaches with BPI methods and techniques such as:

• Six Sigma

• DMAIC

• Business Process Reengineering (BPR)

• Lean Management

• Kaizen

• Total Quality Management

• Value Stream Mapping

Access other KaiNexus BPI resources using the links below:

• KaiNexus blog

• e-books

• Podcasts

• Webinars

• Case Studies

• Educational Videos

Business Analysis Standard – Print Edition

The International Institute of Business Analysis (IIBA) has announced the release of the print edition of Business Analysis Standard. The Standard provides a comprehensive view of the foundation for effective business analysis and provides the direction for the future development and integration of business analysis standards and resources.

Purchase the print edition of the standard at:

• IIBA Bookstore

• Amazon

• Blackwell’s

• Barnes & Noble

Access a free digital (PDF) copy of the standard here. Browse the interactive online edition

Watch the 58 minute webinar, Discover the Foundation for Effective Business Analysis, for an introduction to the standard.

Join the IIBA to gain to access to additional business analysis resources, e.g., the KnowledgeHub or Research Reports

Featured Business Analysis Resources

The International Institute of Business Analysis (IIBA) is a non-profit professional association that helps business analysts develop their skills and further their careers by providing access to relevant content. IIBA publishes an Analyst Catalyst Blog that is open to non-members. Recent posts include:

September 2023 [Contents] 44

• Riding the Waves of Change: A Retrospective on 20 Years of Business Analysis: As International Institute of Business Analysis (IIBA) marks its 20th anniversary this year, much has changed since the organization’s inception. In 2003, the field of business analysis was still in its infancy, with many of the tasks now performed by business analysts often distributed across other job functions, such as project management or systems analysis. Today, business analysis and its sub-disciplines are integral to how businesses adapt and function, supporting a number of different roles.

• 6 Tips on How to Succeed as a Business Analyst: As organizations continue to navigate the complexities of the post-pandemic business landscape, the role of a business analyst has become more dynamic than ever, serving as a bridge between departments and teams. Business analysis consists of leveraging data analysis to identify requirements, make datadriven recommendations and, most importantly, drive change within an organization. Regardless of the type of organization, success as a business analyst requires a unique set of skills and competencies. In this article, we'll explore some tips to help you excel in your role as a business analysis professional

• How AI Is Rewriting the Rules of Data Analysis: With the increasing prominence of artificial intelligence, a new era of data analytics is unfolding. This development has significant implications for data analysts, as artificial intelligence is not just introducing new tools and techniques but also fundamentally transforming the analytics landscape. Consequently, the skills, roles, and decision-making processes of analysts are evolving

• Transforming Collaboration and Requirements Management Processes: The Evolution of AI and Tools: Requirements management tools are now indispensable solutions for organizations seeking to efficiently capture, document, track, and oversee project requirements. As projects become increasingly intricate and as seamless collaboration between teams gains importance, demand for them will only grow. The infusion of artificial intelligence (AI) into these tools has introduced heightened capabilities, leading to amplified efficiency and informed decision-making.

• Top Misconceptions About Business Analysis Professionals: Business analysis professionals play a pivotal role in enabling change but there are still some ambiguities around “What do business analysis professionals do?” Are they just here to capture the minutes and requirements? Let’s discuss some misconceptions about business analysis professionals out there in the market.

• Becoming Nimble with Portuguese IIBA Resources: Over the years, the Brazilian business analysis community has achieved significant milestones in translating essential IIBA resources.

The IIBA Online Library is the repository for a wide range of member resources. Recently recommended publications include:

• Product Management in Practice: A Practical, Tactical Guide for Your First Day and Every Day After, 2nd Edition

• Be Data Analytical: How to Use Analytics to Turn Data into Value

• Flawless Consulting: A Guide to Getting Your Expertise Used, 4th Edition

• Talking on Eggshells: Soft Skills for Hard Conversations

Join IIBA to access unique member content.

September 2023 [Contents] 45
SYSTEMS ENGINEERING RESOURCES

SYSTEMS ENGINEERING RESOURCES

NAFEMS: Simulation for Verification and Validation

NAFEMS offers a diverse range of resources that address the use of simulation as a method for system verification and validation (V&V).

Simulation Predictions Within the Validation Domain (blog post):

The NAFEMS Simulation Governance & Management Working Group present a discussion on Model Predictive Capability. Part of a seven-video V&V discussion series. Watch the video.

Upcoming V&V training includes:

• Verification and Validation in Engineering Simulation (16 - 20 October and 7 - 9 November)

• V&V: Vérification & Validation des Simulations pour l'ingénierie (5 – 7 December)

V&V publications within the NAFEMS Resource Center include:

• What is Verification & Validation?

• What is Uncertainty Quantification (UQ)?

• Simulation Verification and Validation for Managers

Join NAFEMS here.

September 2023 [Contents] 46

FINAL THOUGHTS FROM SYENNA

How do things escape though the net of Systems Engineering?

This month I ask your permission, dear Reader, to rant about things that slip through the net. To illustrate the point, I’d like to compare the Operational Concept Description (OCD) for the fan speed control on 1) a classic car and 2) a trendy car.

An abridged version of the PPI definition for the OCD is “a description of who the users are, what are their intended uses, …, and a representative set of scenarios of use”.

1) OCD: Fan speed control for a classic car

Use Case ID: CC-UC-112

Use Case Title: Modify classic car fan speed

Purpose: to improve cabin comfort

Actor: Driver

Note: See CC-UC-113 for equivalent Passenger use case

Functional Steps

ID Description

CC-UC-112-S1 Actor decides to modify fan speed.

CC-UC-112-S2

CC-UC-112-S3

CC-UC-112-S4

Actor momentarily glances at speed control to ascertain current setting and guide hand to control.

Actor returns eyes to road.

Actor rotates control to new position, feeling confirmatory clicks as knob rotates through detents.

CC-UC-112-S5 Use case terminates.

Syenna’s Question: Why Not?

2) OCD: Fan speed control for a trendy car

Use Case ID: TC-UC-112

Use Case Title: Modify trendy car fan speed

September 2023 [Contents] 47

FINAL THOUGHTS FROM SYENNA

Purpose: to improve cabin comfort

Actor: Driver

Note: See TC-UC-113 for equivalent Passenger use case

Functional Steps

ID Description

TC-UC-112-S1 Actor decides to modify fan speed.

TC-UC-112-S2 Actor looks at indicator lights to ascertain current setting and guide hand to control.

TC-UC-112-S3 IF <Sun-is-anywhere-in-sky> THEN Actor moves hand to provide shade so that lights can just about be read.

TC-UC-112-S4 Actor guides finger to appropriate button.

Note: button needs significant force and has no detent, so actor doesn’t know if command has been accepted, unless lights can be read.

TC-UC-112-S5 IF <Sun-is-anywhere-in-sky> THEN Actor moves hand to provide shade so that lights can just about be read. Note: if command not correctly accepted, go back to TC-UC-112-S4.

TC-UC-112-S6 IF <Actor’s hand approaches within 2 mm of the “MAX A/C” button> THEN “MAX A/C” is commanded.

Note: to improve actor game skills, some buttons need pressing hard (making a horrible plasticky squeaking sound), whilst others use contact sensors, and some contact sensors go off before physical contact is made.

TC-UC-112-S7 IF “MAX A/C” is commanded (see TC-UC-112-S6) THEN Actor experiences high levels of stress from huge fan sound and the illumination of lots of lights, then figures out how to calm things down.

TC-UC-112-S8 IF <Things have calmed down> (see TC-UC-112-S7) THEN return to TC-UC112-S5.

TC-UC-112-S9 IF <Desired setting confirmed> AND <Accident not yet occurred> THEN Actor returns eyes to road.

TC-UC-112-S10 Use case or Actor terminates

Syenna’s Question: Why?

Syenna’s cynical and unfounded answers to her own questions

September 2023 [Contents] 48

FINAL THOUGHTS FROM SYENNA

1) The trendy interface was probably designed by young things fixated on unsocial media and gaming devices.

2) There must have been a Systems Engineering vacuum on the project.

Next month

Syenna has more examples like this but why don’t you beat her to it and send in your own “escaping the SE net” stories?

Syenna

PPI RESOURCES

PPI offers a multitude of resources available to all of our clients, associates and friends! Click on any of the links below to access these resources today.

Systems Engineering FAQ: https://www.ppi-int.com/resources/systems-engineering-faq Industry-related questions answered by PPI Founder and Managing Director Robert Halligan.

Key downloads: https://www.ppi-int.com/keydownloads/ Free downloadable presentations, short papers, specifications and other helpful downloads related to requirements and the field of Systems Engineering.

Conferences: https://www.ppi-int.com/resources/conferences-and-meetings/ Keep track of systems engineering-relevant conferences and meeting dates throughout the year.

Systems Engineering Goldmine: https://www.ppi-int.com/se-goldmine/

A free resources with over 4GB of downloadable information relevant to the Engineering of systems and a searchable database of 7,800+ defined terms. You can expect the content of the SE Goldmine to continue to increase over time.

Systems Engineering Tools Database (requires SEG account to log in from the Systems Engineering Goldmine): https://www.systemsengineeringtools.com/ A resource jointly developed and operated by Project Performance International (PPI) and the International Council on Systems Engineering (INCOSE). The SETDB helps you find appropriate software tools and cloud services that support your systems engineering-related activities. As a PPI SEG account holder, you have ongoing free access to the SETDB.

PPI SyEN Newsjournal (actually a substantial monthly SE publication): https://www.ppiint.com/systems-engineering-newsjournal/

You’re already reading our monthly newsjournal! However click on the link to access the history of 100+ monthly newsjournals containing excellent articles, news and other interesting topics summarizing developments in the field of systems engineering.

September 2023 [Contents] 49

Turn static files into dynamic content formats.

Create a flipbook
Issuu converts static files into: digital portfolios, online yearbooks, online catalogs, digital photo albums and more. Sign up and create your flipbook.