

![]()




Pemex

Tifón Yagi deja 50 muertos a su paso por Vietnam, China y Filipinas

México gana 17 medallas en los Juegos



JOSÉ JUAN GARCÍA/AVC NOTICIAS
VERACRUZ
El sector hotelero de la zona conurbada Veracruz-Boca del Río resultará beneficiado con la celebración del Tianguis Nacional de Pueblos Mágicos 2024, el cual se inaugura este lunes con la presencia del secretario de Turismo federal, Miguel Torruco Marqués.
Al respecto, el secretario de Turismo, Iván Francisco Martínez Olvera, resaltó que las delegaciones de 177 Pueblos Mágicos, 34 Barrios Mágicos, 32 delegaciones estatales, así como delegaciones internacionales y representantes de más de 200 medios de comunicación del país y el extranjero, ocuparán seis mil 200 habitaciones de la zona conurbada.
“Las delegaciones están conformadas de 10 a 15 personas y hasta 100, 120 personas, cada delegación, dependiendo su municipio y su estado, lo que genera”, expresó.
Martínez Olvera aseguró que el Tianguis Nacional de Pueblos Mágicos generará una derrama económica superior a los 80 millones de pesos, monto que resultará mayor a la inversión.
El funcionario estatal destacó que este tipo de eventos generan actividad económica y posicionamiento de marca.
JOSÉ JUAN GARCÍA/AVC
NOTICIAS
VERACRUZ
El vocero de la diócesis de Veracruz, Aurelio Mojica Limón, destacó que la visita de las reliquias de San Judas Tadeo a la Arquidiócesis de Xalapa rompió las expectativas, ya que miles de fieles acudieron a las parroquias donde los restos del apóstol de Jesús estuvieron presentes e incluso bajo la lluvia.
En entrevista, Mojica Limón consideró que las reliquias de San Judas Tadeo llaman la atención a los fieles porque se trata de los restos de uno de los apóstoles, quien acompañó a Jesús en su misión e incluso la continuó a la muerte de éste.
“En las distintas parroquias donde ha estado y sobre todo en la capital, en Xalapa, la gran asistencia, creo que ha roto expectativas la respuesta de la gente, filas aún con lluvias y realmente durante todo el día; creo que vamos a tener que platicar con los

sacerdotes encargados de por aquella zona que nos platiquen sus experiencias y cómo debemos de atender nosotros por acá también para facilitar el acceso”, puntualizó.
El sacerdote recordó que las reliquias arriban a la parroquia de San Judas Tadeo, en el fraccionamiento
Laguna Real, el 15 de septiembre, y que se trasladarán ese mismo día por la tarde a la iglesia del fraccionamiento
La Tampiquera , en Boca del Río.
Otra de las parroquias donde estarán presentes las reliquias es la parroquia de la colonia Petrolera, en Boca del Río, donde permanecerán todo el 16 de septiem -
bre, y llegarán a la Catedral de Veracruz a las ocho de la mañana del 17 de septiembre.
Ante el interés de los fieles por la presencia de las reliquias, el presbítero aseguró que se prepara la logística en el interior y en el exterior de la catedral para que la visita se realice con orden.
“Ya estamos hablando con Protección Civil, con el ayuntamiento, para todo lo que se vaya a necesitar porque ellos (los responsables del traslado de las reliquias) piden ciertas condiciones de vigilancia, de logística, de protección civil, de ayuda de la Cruz Roja, de alguna ambulancia, de primeros auxilios, es lo que nos piden también”, remató.
heraldopublicidad@gmail.com
“Esa es la intención de hacer estos eventos, cuando nosotros realizamos cualquier tipo de eventos hay que hacer un cálculo si trae un retorno de inversión considerable, pues es importante, porque genera actividad económica y genera posicionamiento de marca, eso es lo más importante”, añadió.
El secretario de Turismo precisó que la inauguración del Tianguis Nacional de Pueblos Mágicos se realizará en el Foro Boca por la noche de este lunes, con la presencia del titular de la Sectur federal y otras autoridades de los tres órdenes de gobierno.
El titular de la Sectur aclaró que el evento estará abierto al público los días 10, 11 y 12 de septiembre con la finalidad de que se conozca la oferta turística del país en un solo recinto, además de que los asistentes podrán degustar de la gastronomía de otros estados.
“Es una buena oportunidad para conocer todo el país en un solo lugar (…) A partir del día martes abierto al público el World Trade Center con todos los trabajos de exposición, presentaciones folclóricas, gastronomía, van a poder venir a comer de Guerrero, a probar bebidas de Querétaro, bebidas de la Baja, artesanías de Sinaloa, de todo el país vamos a poder encontrar en un solo recinto”, finalizó.
MISAEL OLMEDO/AVC NOTICIAS POZA RICA
Con la premisa de que el arte drag debe exponerse también en espacios públicos y no limitarse a centros nocturnos, en Poza Rica se realizó la primera carrera drag en la que participaron siete artistas que se presentaron en la Pérgola del parque Benito Juárez.
Antonnia Rojas, Gasper Phantom, Hunter Gregy, Kendrag Markiri, Maya T, Meghan The Monster, Moonfire se disputaron el triunfo en esta competencia que consistió en una pasarela enalteciendo aspectos de la región, un show de talento y finalmente una batalla de doblaje.
La ganadora de este concurso fue Maya T que al igual que el resto de participantes
fue criticado por un panel de jueces conformado por profesionales del maquillaje, expresión corporal y las dragas de Nuevo León: María Snake y Neherenia.
Decenas de familias acudieron a este evento en el parque Benito Juárez y varias personas se manifestaron sorprendidas al ver este tipo de espectáculos en el que admiraron el talento de los artistas drag de este y municipios como Tuxpan. El director de juventud e inclusión, Romel Skynka subrayó que el drag debe salir a las calles, que debe ser respetado y valorado como el arte que representa.


Director General Dr. Rubén Pabello Rojas
Director Corporativo Ing. Eduardo Sánchez Macías
Director editorial Lic. Rafael Meléndez Terán
Director Comercial Lic. José de Jesús López Hernández Jefe de Publicidad Lic. Óscar Rojas Barradas
Jefa de Redacción Lic. Ivonne Méndez
Circulación Ing. Rafael Colorado Tepo Gerente Administrativo L.A.E. María del Socorro López Lagunes
El Heraldo de Veracruz es una publicación de lunes a Lunes. Editor responsable Ing. Eduardo Sánchez Macías. Número de Certificado de Reserva de Derecho al Uso Exclusivo del título 04-2010110913249400-101. Certificado de Licitud de Título: 15875 Certificado de licitud de contenido 15875. Domicilio de la publicación, impreso y distribuido por El Heraldo de Veracruz, con domicilio en Lomas del Bosque No. 18, Lomas Residencial, Alvarado, Veracruz, C.P. 95264; Teléfonos (01229) 9210531 y 3004520. elheraldodeveracruz@gmail.com
JOSÉ JUAN GARCÍA/AVC NOTICIAS VERACRUZ
El delegado estatal de la Cruz Roja Mexicana, Oswaldo Ficachi Figueroa, resaltó que se recaudaban hasta 3.5 millones de pesos durante la Colecta Anual, sin embargo, refirió que el monto solo alcanzó el millón de pesos en este 2024.
Entrevistado al término de la carrera atlética “Todo México Salvando Vidas”, que se organizó a nivel nacional y que aquí tuvo como escenario la Macroplaza del Malecón y el bulevar Manuel Ávila Camacho, Ficachi Figueroa consideró que el monto de la Colecta Anual 2024 fue menor en comparación a otros años debido a factores como la situación económica, entre otros.
“Un poquito la gente, un poquito la situación económica, en fin, es intentar juntos volver a construir vínculos de confianza, porque la Cruz Roja aquí está todos los días y damos el servicio gratuito a la comunidad todos los días, hay que ir trabajando en ese vínculo de unión porque parece como que los mexicanos nos estamos medio dividiendo y hay que volver a trabajar para que entendamos que el bien común nos beneficia a todos”, subrayó.
Además, el delegado estatal de la Cruz Roja Mexicana recordó que la Colecta Anual se canceló durante la pandemia de COVID-19, que se retomó posteriormente, pero con distintas fechas en los estados del país, por

lo que se perdió un plan nacional de recolecta.
Oswaldo Ficachi Figueroa precisó que la operación de las ambulancias de la Delegación Veracruz-Boca del Río, el mantenimiento a las unidades y el salario de los conductores y paramédicos oscila en los 10 millones de pesos anuales, por lo que los recursos de la Colecta Anual 2024 resultan insuficientes para cubrir esa cantidad.
No obstante, Ficachi Figueroa destacó que los recursos que se captaron por las inscripciones a la carrera Todo Mundo Salvando Vidas se destinará a la operación de las ambulancias en esta delegación.
“Lo que se recauda con estos programas de actividades, como es la
IMSS se pone en contacto con pacientes infectados tras recibir hemodiálisis

carrera de la Cruz Roja, Todo México Salvando Vidas, que es el slogan de la carrera que se corre a nivel nacional, en 32 estados al mismo tiempo, se usa básicamente para la actividad de las ambulancias, para dar soporte al servicio de ambulancias que se presta aquí en el puerto de Veracruz, lo que es los costos de mantenimiento, gasolina, las llantas, el salario de los operadores y los paramédicos”, insistió.
Por último, el delegado estatal de la Cruz Roja Mexicana agradeció a las mil personas que se inscribieron a la carrera Todo México Salvando Vidas porque los recursos recibidos permitirán continuar brindando el servicio de ambulancia a los veracruzanos que requieran de su auxilio.
NOTICIAS VERACRUZ
La mañana de este sábado 7 de septiembre, pacientes del Seguro Social se manifestaron a las afueras de las instalaciones de la Unidad Médica Familiar de Tejería UMAE 242, para pedir que agilicen la canalización a otras clínicas para recibir su tratamiento.
En respuesta y a través de una tarjeta informativa, el IMSS Veracruz Norte informó que ya se ha puesto en contacto directo con cada uno de los pacientes.
Dieron a conocer, que les informan a los afectados sobre la programación de sus sesiones de terapia sustitutiva de la función renal.
Además, afirmaron que se les garantiza un servicio de atención segura y de calidad.
Cabe recordar que el viernes 6 de septiembre, el IMSS había mencionado que los pacientes iban a ser distribuidos para ser atendidos en otros hospitales.
LIZBETH ARGÜELLES TUXPAN
Excelente respuesta de la ciudadanía Tuxpeña obtuvo Dani, el niño de 14 años que lucha contra la Leucemia, gracias a tratamientos extremadamente caros y difíciles, por lo que recurre cada determinado tiempo a la solicitud de tapitas.
A esta colecta, se sumaron alumnos de diversas instituciones tanto públicas como privadas, empresas locales y ciudadanos en general, que aportaron desde una tapa, hasta cientos de ellas, con la única finalidad de apoyar.
La mamá de Daniel estuvo presente en esta recolección, y agradeció a todos por su apoyo, por la disposición ciudadana a apoyar las causas difíciles y aprovechó para informar que su hijo fue diagnosticado en noviembre del año pasado con este padecimiento y desde entonces tienen que viajar continuamente a la ciudad de Xalapa, pero por cuestiones económicas, al contar con los recursos, decidieron comenzar la solicitud de apoyo, a tocar puertas en gobiernos, dependencias y con la población en general.
Ante la negativa del DIF Municipal de Tamiahua para apoyarles, la ciudadana señaló que entre amigos y familia buscan la manera de juntar para los viáticos, puesto que su esposo trabaja en el “normal” y ella es ama de casa, aunque mencionó que al menos en el Centro de Cancerología no pagan las consultas.
“El tratamiento va bien, le han estado haciendo transfusiones de sangre para regular su hemoglobina, para que este en los niveles que debe de estar, está respondiendo muy bien y esperamos que así siga y por eso nosotros como sus papás buscamos la manera de tener el recurso para no perdernos ninguna cita, porque queremos que el niño esté bien”, expresó.
Mencionó que todas las tapitas que juntan, las llevan a un centro en la ciudad de Xalapa, donde se las compran por kilogramo, que va de entre 10 y 12 pesos aproximadamente, dependiendo de la zona, son fáciles de almacenar y transportar debido a su bajo volumen por kilo, por lo que muchas organizaciones, escuelas y empresas las recolectan para ayudar a niños con cáncer. Cabe destacar, que seguirán recolectando las tapas, además de ropa, bolsos, juguetes y todo en bueno estado para poderlo vender y generar recursos, con los cuales pagan desde pasajes, comidas e incluso medicinas que a veces el Cecan no tiene.

La embarcación se encargaba del tendido de tubería del gasoducto
Puerta al Sureste.
ENRIQUE BURGOS
COATZACOALCOS
Vía área fueron rescatados 135 tripulantes de la embarcación Tog Mor que encalló cerca de la playa de Villa Allende este fin de semana en Coatzacoalcos.
Un helicóptero de la empresa Transportes Aéreos Pegaso, a solicitud de TC Energy, se encargó de sacarlos de la nave durante este domingo, luego de que el sábado por la tarde consecuencia del fuerte oleaje y fuertes vientos terminaron varados en la costa.
Tog Mor se encargaba de supervisar la existencia de tubería para el gasoducto Puerta al Sureste que trasladará gas desde Texas en Estados Unidos, posteriormente a Tuxpan, Veracruz hasta Coatzacoalcos y posteriormente llevarlo a Paraíso, Tabasco.
Los trabajadores se estaban encargando de soldadura offshore justo a la altura de Barrillas a unos mil 200 metros de tierra.
La embarcación intentó resguardarse en el puerto de Coatzacoalcos en el muelle de permaducto, sin embargo, ya no alcanzó a llegar por lo que encalló en Villa Allende.
Los remolcadores Veracruz, Cordobés y Corsario intentaron traerlo al recinto, pero fue imposible por el fuerte oleaje.
La barcaza de fondo plano, se ancla para las actividades de construcción en alta mar en aguas poco profundas. Dentro del Tog Mor quedaron siete tripulantes para resguardo y seguridad de la nave, así como las labores pertinentes al momento en que inicien las labores para ponerlo a flote.
El Frente Frío 1 y su interacción con la onda tropical 1 provocaron el fuerte oleaje, vientos y lluvia intensa en la zona sur de Veracruz.

HECHOS
Los fuertes vientos de la interacción entre el Frente Frío 1 y la onda tropical 21 provocaron que una embarcación Tog Mor encallara en la playa de Villa Allende.
Fue durante la tarde de este sábado que se registró el hecho y de acuerdo con la página Marine Traffic, la ruta de esta embarcación tenía como destino los muelles de la empresa Permaducto, sobre el río Coatzacoalcos.
Los remolcadores Veracruz, Cordobes y Corsario, salieron desde el puerto de Coatzacoalcos, para tratar de llevarla a un muelle al interior del recinto, pero no lo lograron.
Tog Mor es una barcaza de fondo plano y anclada para actividades de construcción en alta mar en aguas poco profundas, adquirida por Allseas en 1997 y reconvertida para el tendido de tuberías en 2001/02.
Cuenta con un sistema de amarre de 10 puntos, equipo de tendido de tuberías adecuado para el tendido de tuberías de hasta 60 pulgadas de diámetro y una línea de tiro piggyback para tuberías de 6,50 pulgadas de diámetro.
Está equipada con un sistema de pescante que le permite realizar amarres en puntos intermedios y una grúa para trabajos de construcción, y un helipuerto.
La embarcación que probablemente es utilizada para los trabajos del proyecto Gasoducto Puerta del Sureste, finalmente quedó varada a la altura de la calle Valladolid, en la colonia Nueva Pajaritos.
Hasta el momento la capitanía de puerto ni la Administración del Sistema Portuario Nacional (Asipona) han dado información al respecto.
LLEGAN CURIOSOS A VER EL BARCO ENCALLADO EN VILLA ALLENDE, VIERON EL MOMENTO


EN QUE FUERON RESCATADOS LOS TRIPULANTES
Decenas de curiosos llegaron a la playa de Villa Allende a la altura de la colonia Nueva Pajaritos para ver el momento en que eran rescatados los tripulantes del barco Tog Mor.
Tal como ha ocurrido en otros varamientos, la gente acudió a ver la embarcación que se quedó encallada cerca de la playa.
Aunque en está ocasión la zona tuvo mayor seguridad, pues elementos de la Secretaría de Marina acudieron para resguardar los alrededores.
“Si venimos a ver el barco, en el face nos enteramos y decidimos venir a verlo, pues si el tamaño es grande
cuando está tan cerca, si escuchamos que llegó el helicóptero pero llegamos tarde”, afirmó la señora Peña.
La joven Thaly acudió junto con su familia y vio el momento en que los tripulantes subieron una y otra vez al helicóptero.
“Se los iban llevando en filita a cada quién e iban por orden, íbamos contando de 20 en 20 en un orden muy bonito, el helicóptero vino como unas cinco veces más o menos”, aseveró.
El barco Tog Mor encalló consecuencia de los fuertes vientos y el oleaje del frente frío 1 y la onda tropical, se espera que una vez mejoren las condiciones sea puesto a flote.

MISAEL OLMEDO/AVC NOTICIAS
POZA RICA
Desde el mes de junio se ha registrado una fuga de hidrocarburo en predios de la comunidad de Ojital Viejo en el municipio de Papantla que Petróleos Mexicanos (Pemex) no ha podido detener y ha provocado afectaciones, señalaron vecinos.
Indicaron que el hidrocarburo se ha extendido y contaminado cuerpos
de agua del sector, además de que hay daños en el ganado.
Manifestaron que personal de Pemex ha acudido a tomar conocimiento de la situación, pero no ha frenado el escurrimiento que se extiende hasta comunidades del municipio de Coatzintla.
Destacaron que algunos habitantes ya han presentado malestares en su salud como náuseas, dolores de cabeza y vómito que atribuyen al
fuerte olor de hidrocarburo que persiste.
Resaltaron que Protección Civil Municipal y Regional tampoco han intervenido adecuadamente ante esta problemática que además ha generado un fuerte daño ambiental.
Exigen que Pemex detenga la fuga y aplique las medidas de remediación correspondientes para no poner en mayor riesgo a los habitantes de la zona.
PERLA SANDOVAL/AVC NOTICIAS XALAPA
La Secretaría de Turismo en la entidad suspendió las actividades del Costa Esmeralda Fest durante este sábado.
Lo anterior derivado de las condiciones climatológicas y la entrada del primer Frente Frío de la temporada.
A través de un comunicado publicado en sus redes sociales dio a conocer la suspensión de las actividades correspondientes al segundo día del festival.
“Atendiendo las recomendaciones de la Secretaría de Protección Civil con el fin de salvaguardar la integridad del público, el equipo de organización y el talento artístico”, indica el boletín.
Cabe destacar que este sábado se tenía programada la presentación de Afrojack, Yandel, entre otros artistas.
Es de señalar que la Secretaría de Protección Civil elevó la aleta gris a la fase de acción por la presencia de vientos de norte con rachas que pueden ser de entre los 70 a 95 kilómetros por hora en el litoral veracruzano.
Además, hay riesgo por lluvia de 50 a 70 litros por metro cuadrado en las cuencas del Tuxpan, Cazones, La Antigua, Jamapa-Cotaxtla y Río Blanco.

MISAEL OLMEDO/AVC NOTICIAS
POZA RICA
Con el objetivo de reforzar acciones para combatir el acoso escolar en Poza Rica y municipios aledaños, se renovó la directiva del Centro de readaptación para niños con problemas de Bullying Juan Manuel Alonso Rodríguez A.C que quedó integrada por profesionistas que se vincularan con instituciones de la zona.
Este órgano estará encargado de vincular con instituciones y realizar múltiples actividades para disminuir el acoso en planteles educativos.
La nueva directiva quedó integrada como vicepresidenta la doctora Honoris Causa, Janeth Marian Alonso Rodríguez y como secretario General, Juan Jesús Morales Nava.
Como Asesores Directivos colaborarán Andrea Betsabé Delgado Cisneros, Oswaldo Aguilar Camet y Eduardo Carreón Muñoz, así como María Del Carmen Macías Ballesteros,

como Asesora de investigación.
Juan Manuel Alonso Rodríguez, fundador del centro contra el bullying, destacó que además de las actividades ordinarias y de la misión de la lucha contra esta problemática social se realizará la certificación de escuelas, la vinculación con institutos internacionales como el AloRod, con lo que se busca capacitar a jóvenes para competitividad laboral y el emprendimiento empresarial.
Subrayó, que con esta medida también se busca evitar la fuga de talentos y conseguir que brillantes cerebros se queden en Poza Rica, para mejorar la ciudad y la calidad de vida de los habitantes de toda la región.
Cabe recordar que este Centro contra el Bullying, fue fundado tras recibir Juan Manuel Alonso Rodríguez, el Premio Nacional de la Juventud 2014, como resultado de la publicación del libro Bullying, un problema que tiene solución, con el cual emprendió el largo camino para luchar contra esta conducta negativa.
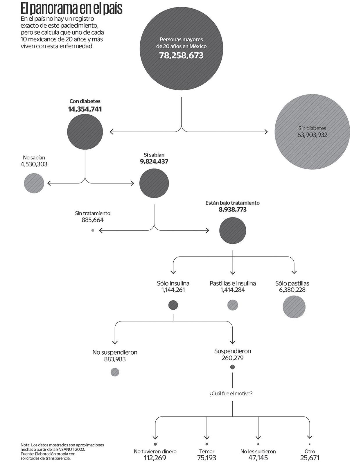
Es inicio de mes y la familia García se prepara para su cita en la Unidad de Medicina Familiar (UMF) 51 del Instituto Mexicano del Seguro Social (IMSS) en la ciudad de Guadalajara, Jalisco. Miguel, de 49 años, e Iori, de 19, son padre e hijo y comparten la misma enfermedad: diabetes tipo 1, su tratamiento es totalmente a base de insulina, si no toman las dos dosis diarias que requieren, no podrían comer ni hacer ninguna de sus actividades diarias.
Miguel lleva 32 años viviendo con este padecimiento, su hijo desde los cuatro. Su enfermedad se caracteriza por el hecho de que el páncreas, por sí solo, produce poca o nula insulina, por lo que necesitan aplicarla de manera externa de por vida, pero el problema son los costos.
“Nuestra esperanza no está en el gobierno, por eso tenemos un pequeño banco y somos parte de fundaciones para que en cuanto no nos la den en la clínica podamos suplirla. Este mes, por ejemplo, no había insulina lispro”, cuenta Miriam, jefa de esta familia jalisciense.
Se calcula que 9 millones de mexicanos tienen un diagnóstico confirmado de diabetes, de acuerdo con la Encuesta Nacional de Salud y Nutrición (Ensanut) 2022. Para un millón de estos pacientes la insulina es su único tratamiento, pero más de 200 mil la suspendieron en algún momento porque el gobierno dejó de surtirla o por el precio tan alto en farmacias privadas.
SALUD O NEGOCIO
Los costos tan caros de la insulina y el desabasto que existe en diferentes clínicas del sector salud han dejado desprotegidos a los pacientes con diabetes en México. “Llegas y sólo te dicen que no tienen y ya, o a veces te dan una marca diferente sin importar cómo se adapta el organismo”, dice la mamá de Iori.
Esta enfermedad es un gran negocio para tres laboratorios a nivel mundial: Eli Lilly, Novo Nordisk y Sanofi Aventis. En México se suma uno más: Laboratorios Pisa.
Estas farmacéuticas concentran 44% de las compras que han hecho IMSS, Issste, Secretaría de Marina (Semar), Secretaría de la Defensa Nacional (Sedena), Secretaría de Salud y Petróleos Mexicanos (Pemex), de 2018 a 2023, en materia de insulina, de acuerdo con una base de datos hecha por EL UNIVERSAL con información solicitada vía transparencia.
A pesar de que la insulina es un medicamento que se incluye en las compras consolidadas que hace el Estado desde 2020 con el objetivo de obtener mejores precios, los datos obtenidos muestran que no se consiguió dicho ahorro.
El año que comenzó este método de compras, las seis instituciones de salud adquirieron 22 millones de unidades de insulina por un total de

El tratamiento para esta enfermedad se lleva hasta 30% de los ingresos de una familia. Cuatro laboratorios son los que controlan este mercado y no hay nada que frene los altos costos.
mil 221.3 millones de pesos; para 2023 la cifra de este medicamento bajó 32%, sólo se compraron 14.9 millones de unidades, pero el monto final que pagó el gobierno estuvo por encima de las cifras de 2020, fue de mil 447.9 millones de pesos.
“¿Por qué están comprando tan caro? porque hay arreglos para esas asignaciones en el caso de las
insulinas”, asegura el diputado por el Partido Acción Nacional (PAN) y doctor en Ciencias de la Salud, Éctor Jaime Ramírez Barba. De 2018 a 2023 el Estado compró 93.6 millones de piezas de insulina, pero desde 2021 las adquisiciones de cada año fueron a la baja, esto no fue igual en los montos que se pagaron, de acuerdo con el análisis realizado por EL UNIVERSAL.
Novo Nordisk es el tercer laboratorio que más le vendió al gobierno en este periodo, ya que fabrica cuatro de las ocho insulinas análogas que otorgan los servicios de salud.
Esta farmacéutica es proveedora de la insulina detemir y aspart, ambas análogas; el precio unitario aproximado para el Estado es de 624 y 248.75 pesos mexicanos, respectivamente, pero en farmacias privadas cuesta alrededor de mil pesos.
“Los costos tendrían que venir acorde al ingreso general de los mexicanos, pero actualmente están por encima de lo que una familia promedio puede pagar”, dice Gisela Ayala, directora ejecutiva de la Federación Mexicana de Diabetes.
La serie “El dinero o la salud” es un proyecto colaborativo liderado por Salud con lupa (Perú), en alianza con El Espectador (Colombia) y EL UNIVERSAL (México) con apoyo del Pulitzer Center.
EL COSTO DE LA ENFERMEDAD
Los pacientes con diabetes necesitan diferentes insumos además de la insulina, esto representa un gasto mínimo de tres mil pesos mensuales. Producto…Requerimiento…Costo unitario…Total aprox. Anual
» * Automonitoreo (medidor)… Uno…$564.00…$564.00
» * Tiras reactivas… (30 cajas. 4 tiras por día) 1,460…$364.00…$10,920.00
» * Lancetas… (60 cajas. 4 lacentas por día) 1,460…$66.00…$3,960.00
» * Jeringas…365…$48.00…$17,520.00 Fuente: Federación Mexicana de Diabetes A.C.

MARTÍNEZ DE LA TORRE
Como parte de los esfuerzos conjuntos para abatir el rezago educativo, el Ayuntamiento de Martínez de la Torre y el Sistema Municipal para el Desarrollo Integral de la Familia -DIF-, en coordinación con el Instituto Veracruzano para la Educación de los Adultos -IVEA-, hoy culmina sus estudios 9 jóvenes.
Se trata del trabajo conjunto del IVEA, DIF y Ayuntamiento local, en el cual se conjuntan acciones para abatir el rezago educativo en todos los rincones del municipio, en este marco, tras algunos meses de enseñanza, 9 jóvenes culminaron sus estudios del nivel primaria y secundaria. Las y los jóvenes se dijeron emocionados, pues este representa uno de los logros más importantes de su vida, pues la mayoría ver ellos no tuvo la oportunidad de estudiar en su niñez y ahora, por fin obtendrán sus certificados de primaria y secundaria.
La señora Socorro Arias Marín, felicitó a las y los abuelitos a quienes les aseguró, qué, en el DIF Municipal siempre tendrán una aliada para superar sus metas y en ese sentido, aseguró que se trabaja todos los días para abatir el analfabetismo en todos los rincones del municipio donde en coordinación con el IVEA, se realizan acciones para enseñar a leer y escribir a los adultos mayores que buscan superarse.
La Presidenta del DIF Municipal, la señora Socorro Arias Marín y su esposo Rodrigo Calderón Salas, trabajan en conjunto con IVEA para que los adultos y población en general para generar bienestar en la población, en esta entrega acudió el Coordinador de la Zona, IVEA de Martínez de la Torre, Antonio Romano Santos y la coordinadora del Inapam Martha Laura Benítez Soto.




de atletas de alto rendimiento
AVC NOTICIAS LA PERLA
El gerente del proyecto ecoturístico Villas Pico de Orizaba, Martin Moreno Rojas, expresó que convertir en una incubadora de atletas de alto rendimiento es uno de los objetivos que persiguen empresarios y autoridades municipales, además de promover el deporte y fomentar la salud entre los infantes que habitan en las comunidades asentadas en las faldas del Volcán Pico de Orizaba o Citlaltépetl “Van a llegar a ser atletas de alto rendimiento, tienen todo para lograrlo y primero Dios ojalá. Todo nace de un sueño algún día veamos a un niño de nuestras comunidades en los eventos internacionales deportivos. La intención de esto como todo es tener una incubadora, poder descubrir los talentos”.
Dijo que con el apoyo de empresas que han creído en el proyecto y se han comprometido a seguirlo impulsando para que el deporte sea un medio de vida para ellos y sus familias.
Lo anterior lo dio a conocer derivado de los buenos resultados que arrojó la Tercera Edición de la Carrera Trail de las Villas, la cual se desarrolló este fin de semana iniciando a una altura de 3 mil 400 metros que es en donde se ubica el proyecto ecoturístico Villas Puerto del Cielo y concluyendo a 3 mil 700 sobre el nivel del mar en donde se encuentra Villas Pico de Orizaba. A través de su experiencia y ver los resultados de los menores cuyas edades oscilan te entre los 9 a 17 años de edad explicó que tienen un gran potencial para lograrlo debido a que viven en la montaña están acostumbrados a correr en las alturas y con una disciplina y dedicación se pueden hacer muchas cosas para mejorar la calidad de vida de las personas que habitantes en las comunidades siempre orgullosos de sus raíces.
Es de mencionar que el día de ayer sábado participaron 150 niños y niñas en la categoría Teporingos y Linces con grandes resultados que los dejaron convidados para participar el próximo año en estas actividades deportivas que organizan autoridades municipales de La Perla en conjunto con empresarios y especialistas en la organización de carreras deportivas de alto rendimiento y que se han convertido en un polo de atracción para deportistas nacionales y extranjeros.
Cabe señalar que, dicha competencia fue organizada por Grupo Corremontes que a su vez organiza a Sky Ultra Pico MX y que desarrolla la carrera de Kilómetro Vertical que es el primer que se realiza en México.

















DAVID MARTÍNEZ
BACALAR, QUINTANA ROO
La continuidad de la Cuarta Transformación es un logro de todos los mexicanos, pero particularmente de las mujeres con la llegada de la primera mujer a la Presidencia de la República, así lo destacó Claudia Sheinbaum Pardo, presidenta electa de México, durante la supervisión de obra de la zona arqueológica Ichkabal, encabezada por el presidente Andrés Manuel López Obrador.
‘’Aquí los mayas, según Diego y los antropólogos, antropólogas, sí hubo mujeres gobernantes, pero por lo menos hablemos de la época de la Independencia, 200 años de la República que no había habido una mujer gobernante en nuestro país. Y como bien dijo Mara, para mí, no es que llegue sola al gobierno, no es que llega una sola mujer, llegamos todas las mujeres mexicanas a la Presidencia de la República, para seguir luchando por la justicia, por la igualdad y por nuestro pueblo’’, celebró.
Por lo anterior, reiteró que su gobierno continuará luchando a favor de la justicia social para todos y todas, en especial para quienes por años fueron abandonados por los gobiernos neoliberales, como es el caso de las mujeres y de los pueblos originarios que por mucho tiempo fueron relegados y quienes ahora tendrá su autonomía reconocida por la Constitución.
“El día de hoy, frente a este hermoso sitio arqueológico de los antiguos mayas, es el mejor lugar para nombrar la palabra justicia, porque es justicia social; porque es justicia con nuestra historia, con nuestros antepasados, con nuestra cultura. Esta grandeza que vemos el día de hoy, que nos hace sentir hasta pequeños con lo que fue la gran cultura Maya y con lo que es la gran cultura Maya’’. ’’Y por eso, este gobierno, el de la Cuarta Transformación tiene esa palabra justicia, justicia social; también justicia ambiental; justicia para las mujeres; justicia para los pueblos indígenas, porque de una vez les digo que la siguiente reforma constitucional que va a pasar por el Congreso es la que le da autonomía, reconocimiento a los pueblos indígenas de México; y también un verdadero Sistema de Justicia que funcione en nuestro país’’, puntualizó.
ÁNGELES ANELL
SANTIAGO TUXTLA
El próximo martes, el PRI, PAN y Movimiento Ciudadano tendrán todavía una oportunidad para congraciarse con el pueblo de México y votar a favor de la reforma al Poder Judicial, aseguró la gobernadora electa de Veracruz, Rocío Nahle García.
A Morena, explicó, le hace falta un solo voto para obtener la mayoría calificada que se requiere en el Senado de la República donde se centrará la discusión, será entonces cuando la oposición defina si está o no del lado del pueblo.
En la Cámara de Diputados no hubo contratiempos porque Morena y aliados tienen mayoría calificada y la votación se dio la semana pasada, sin embargo, en la Cámara Alta la aritmética es distinta.
“Ahora pasa al Senado y está muy interesante porque es el momento de la verdad, resulta que tenemos mayoría simple y mayoría calificada tienen ahí sus términos,
‘’Este gobierno, el de la Cuarta Transformación tiene esa palabra justicia, justicia social; también justicia ambiental; justicia para las mujeres; justicia para los pueblos indígenas’’, destacó al anunciar que el reconocimiento a la autonomía de los pueblos originarios será la siguiente reforma en decidirse en el Congreso.
Asimismo, la Presidenta electa puntualizó que la justicia social seguirá llegando a todos los hogares a través de la continuidad y la consolidación de los Programas del Bienestar creados en la administración del presidente Andrés Manuel López Obrador, como es el caso de Jóvenes Construyendo el futuro, la pensión para adultos y adultas mayores; Sembrando Vida, entre otros, que serán convertidos en derechos al incluirse en la Constitución.
“Vamos a seguir con todos los Programas de Bienestar: Vamos a seguir con la pensión universal a adulto mayor; vamos a seguir con el apoyo a personas con discapacidad, con el apoyo a los jóvenes de preparatoria, con el Sembrando Vida, con todos los Programas de Bienestar que, además, van a ser constitucionales porque se van a aprobar muy pronto en la Constitución de la República para hacerlos derechos’’, agregó.
Además, informó a las y los quintanarroenses de Bacalar que serán agregados tres nuevos programas sociales: Un apoyo a mujeres de 60 a 64 años; una beca para todos los niños y niñas de preescolar a secundaria de escuelas
públicas y un programa de salud casa por casa para adultos mayores.
“Vamos a impulsar, ya lo saben porque me han oído varias veces, tres nuevos Programas del Bienestar. El primero, apoyo a todas las mujeres de 60 a 64 años de edad (...) Vamos a dar becas a todos los niños y niñas que van a escuela pública en preescolar, primaria y secundaria (...) Y también vamos a llevar el programa de salud casa por casa, a todas y todos los adultos mayores. Vamos a complementar la pensión universal, vamos a contratar como 20 mil médicos, médicas, enfermeros, enfermeras, para que vayan casa por casa a visitar a todas y todos los adultos mayores en todo el país y si es necesario, a llevarle sus medicamentos’’, anunció.
En la supervisión de obra de la zona arqueológica Ichkabal, la presidenta electa, celebró lo logrado por el Presidente Andrés Manuel López Obrador, a quien describió como uno de los mejores presidentes de México, quien forjó una hermandad con el pueblo de México.
“La hermandad más importante es la que se ha construido entre el pueblo de México y el gobierno del presidente
EL MARTES SERÁ LA HORA DE LA VERDAD La oposición aún tiene la oportunidad de votar a favor de la reforma al Poder Judicial: Nahle Reta la gobernadora electa de Veracruz, si votan a favor, Veracruz bailará LaBamba.
en la mayoría calificada falta un senador, un voto, entonces quiero ver a ver si los del PRI, los del PAN o los de Movimientos Ciudadano, ellos empiezan a decir si van a representar al pueblo o van a representar a la cúpula de intereses que están en la Suprema Corte y todo lo demás y aquí en Veracruz va a sonar La Bamba a ver si es cierto, vamos a ver si es cierto porque nuestros senadores electos, los que el pueblo eligió, Claudia Tello y Manuel Huerta van a votar a favor, los otros que llegaron por minoría vamos a ver si es cierto, esto se va a definir el martes”, destacó.
Andrés Manuel López Obrador. Es un hombre que ama a su pueblo y un pueblo que ama a su Presidente, único en la historia de México’’, aseveró.
Por lo anterior, refrendó su compromiso en continuar con el legado del presidente Andrés Manuel López Obrador, lo que significa seguir con un gobierno que luche por el bienestar de los mexicanos y mexicanas.
“Este pasado 2 de junio, el pueblo de México dijo: queremos que siga la Transformación de la Vida Pública de México. Y hoy vengo a comprometerme con ustedes, a decirles que no va a haber regresiones, que no va a haber vuelta al pasado, que no va a regresar la corrupción y no van a regresar los privilegios y que vamos a seguir luchando como siempre por la justicia y la democracia en nuestro país’’, puntualizó.
Por su parte, el presidente Andrés Manuel López Obrador, festejó que con Claudia Sheinbaum se le dará continuidad a los Programas del Bienestar, lo que puntualizó es muestra de que la Presidenta electa es una mujer inteligente, honesta y con buen corazón.
“Como no voy a estar contento, si le voy a entregar la banda presidencial a una mujer inteligente, experimentada, honesta y lo más importante, de buenos sentimientos, por eso estoy muy contento (...) Ya cerramos un ciclo, pero hay relevo generacional, una mujer es la que va a ser presidenta de México y es algo histórico que estamos viendo para contarlo’’, reconoció.
Finalmente, María Elena Lezama Espinosa, gobernadora del estado de Quintana Roo, también hizo énfasis en que Claudia Sheinbaum da muestra de que en México llegó el tiempo de las mujeres.
“Representas la nueva era, representas el tiempo de las mujeres, que siempre debió de haber sido el tiempo de las mujeres y es prueba de que, si se puede, de que las mujeres podemos ser todo lo que nos propongamos, y de que nunca más nos van a decir lo contrario, nunca más podrán hacernos a un lado (...) Juntas y juntos vamos a construir el segundo piso de la Cuarta Transformación de la mano de la Doctora Claudia Sheinbaum Pardo’’, concluyó.
Rocío Nahle destacó que en este momento la situación en el país obliga a realizar una reforma judicial a fondo “no fue porque se nos antojó, ustedes saben que para un tema judicial pasan años, la justicia es sin justicia para el pobre y solo los que tienen dinero pueden tener facilidades, jueces que se eternizan ahí, magistrados de la Suprema Corte que ganan más de 500 mil pesos al mes, no sabemos, nadie los ve, allá están como virreyes, entonces se hizo una propuesta en varios sentidos, profunda, entre esa es que se elijan jueces y magistrados, que el pueblo vote por ellos”, subrayó.
Aclaro que es falso que exista el riesgo de que los aspirantes puedan carecer de preparación académica o experiencia. “Va a estar especificado, quien se postule deberá tener cierto conocimiento, experiencia, van a poner los requisitos para que cualquiera que los reúna aspire porque en el Poder Judicial es por familias, el papá, el hermano, los hijos y todas las familias”, afirmó. Esto, indicó, es muestra del cambio de política y régimen que se hizo en el país gracias al presidente Andrés Manuel López Obrador.
“López Obrador llegó y tiró un régimen, el régimen neoliberal que privatizó empresas, privatizó ferrocarriles, privatizó petróleo, electricidad, privatizaron el campo, privatizaron la telefonía, y López Obrador vino y dijo no, es de la nación y voy a hacer trenes y voy a hacer refinería y voy a hacer Internet para todos y voy a recuperar la recuperar el estado, ese es el cambio de la transformación que ya vivimos en México gracias a Andrés Manuel López Obrador”, dijo.















Es inicio de mes y la familia García se prepara para su cita en la Unidad de Medicina Familiar (UMF) 51 del Instituto Mexicano del Seguro Social (IMSS) en la ciudad de Guadalajara, Jalisco. Miguel, de 49 años, e Iori, de 19, son padre e hijo y comparten la misma enfermedad: diabetes tipo 1, su tratamiento es totalmente a base de insulina, si no toman las dos dosis diarias que requieren, no podrían comer ni hacer ninguna de sus actividades diarias.
Miguel lleva 32 años viviendo con este padecimiento, su hijo desde los cuatro. Su enfermedad se caracteriza por el hecho de que el páncreas, por sí solo, produce poca o nula insulina, por lo que necesitan aplicarla de manera externa de por vida, pero el problema son los costos.
“Nuestra esperanza no está en el gobierno, por eso tenemos un pequeño banco y somos parte de fundaciones para que en cuanto no nos la den en la clínica podamos suplirla. Este mes, por ejemplo, no había insulina lispro”, cuenta Miriam, jefa de esta familia jalisciense.
Se calcula que 9 millones de mexicanos tienen un diagnóstico confirmado de diabetes, de acuerdo con la Encuesta Nacional de Salud y Nutrición (Ensanut) 2022. Para un millón de estos pacientes la insulina es su único tratamiento, pero más de 200 mil la suspendieron en algún momento porque el gobierno dejó de surtirla o por el precio tan alto en farmacias privadas.
SALUD O NEGOCIO
Los costos tan caros de la insulina y el desabasto que existe en diferentes clínicas del sector salud han dejado desprotegidos a los pacientes con diabetes en México. “Llegas y sólo te dicen que no tienen y ya, o a veces te dan una marca diferente sin importar cómo se adapta el organismo”, dice la mamá de Iori.
Esta enfermedad es un gran negocio para tres laboratorios a nivel mundial: Eli Lilly, Novo Nordisk y Sanofi Aventis. En México se suma uno más: Laboratorios Pisa.
Estas farmacéuticas concentran 44% de las compras que han hecho IMSS, Issste, Secretaría de Marina (Semar), Secretaría de la Defensa Nacional (Sedena), Secretaría de Salud y Petróleos Mexicanos (Pemex), de 2018 a 2023, en materia de insulina, de acuerdo con una base de datos hecha por EL UNIVERSAL con información solicitada vía transparencia.
A pesar de que la insulina es un medicamento que se incluye en las compras consolidadas que hace el Estado desde 2020 con el objetivo de obtener mejores precios, los datos obtenidos muestran que no se consiguió dicho ahorro.
El año que comenzó este método de compras, las seis instituciones de salud adquirieron 22 millones de unidades de insulina por un total de

El tratamiento para esta enfermedad se lleva hasta 30% de los ingresos de una familia. Cuatro laboratorios son los que controlan este mercado y no hay nada que frene los altos costos.
mil 221.3 millones de pesos; para 2023 la cifra de este medicamento bajó 32%, sólo se compraron 14.9 millones de unidades, pero el monto final que pagó el gobierno estuvo por encima de las cifras de 2020, fue de mil 447.9 millones de pesos.
“¿Por qué están comprando tan caro? porque hay arreglos para esas asignaciones en el caso de las
insulinas”, asegura el diputado por el Partido Acción Nacional (PAN) y doctor en Ciencias de la Salud, Éctor Jaime Ramírez Barba. De 2018 a 2023 el Estado compró 93.6 millones de piezas de insulina, pero desde 2021 las adquisiciones de cada año fueron a la baja, esto no fue igual en los montos que se pagaron, de acuerdo con el análisis realizado por EL UNIVERSAL.
Novo Nordisk es el tercer laboratorio que más le vendió al gobierno en este periodo, ya que fabrica cuatro de las ocho insulinas análogas que otorgan los servicios de salud.
Esta farmacéutica es proveedora de la insulina detemir y aspart, ambas análogas; el precio unitario aproximado para el Estado es de 624 y 248.75 pesos mexicanos, respectivamente, pero en farmacias privadas cuesta alrededor de mil pesos.
“Los costos tendrían que venir acorde al ingreso general de los mexicanos, pero actualmente están por encima de lo que una familia promedio puede pagar”, dice Gisela Ayala, directora ejecutiva de la Federación Mexicana de Diabetes.
La serie “El dinero o la salud” es un proyecto colaborativo liderado por Salud con lupa (Perú), en alianza con El Espectador (Colombia) y EL UNIVERSAL (México) con apoyo del Pulitzer Center.
EL COSTO DE LA ENFERMEDAD
Los pacientes con diabetes necesitan diferentes insumos además de la insulina, esto representa un gasto mínimo de tres mil pesos mensuales. Producto…Requerimiento…Costo unitario…Total aprox. Anual
» * Automonitoreo (medidor)… Uno…$564.00…$564.00
» * Tiras reactivas… (30 cajas. 4 tiras por día) 1,460…$364.00…$10,920.00
» * Lancetas… (60 cajas. 4 lacentas por día) 1,460…$66.00…$3,960.00
» * Jeringas…365…$48.00…$17,520.00
Fuente: Federación Mexicana de Diabetes A.C.













UNIVERSAL
BACALAR, QR.
Al manifestar que a su edad “no puede barbero ni lambiscón”, el presidente Andrés Manuel López Obrador destacó domingo el trabajo hecho en dos años de gobierno María Elena Lezama, gobernadora de Quintana Roo.
Al encabezar, acompañado por Claudia Sheinbaum, presidenta electa, supervisión de la Zona Arqueológica Ichkabal, el jefe del Ejecutivo federal aseguró que es de justicia reconocer el trabajo hecho por Mara Lezama, además destacar que es la primera mujer en la historia de Quintana Roo.
“También vengo a felicitarles porque tienen una extraordinaria gobernadora, Mara Lezama, ya a mi edad y después de tanto tiempo luchando ya no puedo ser barbero ni lambiscón de nadie.
“Ya estoy a tiempo de retirarme, de irme a Palenque, Chiapas, creo que es justicia reconocer el trabajo de Mara estos dos años. La primera gobernadora de Quintana Roo, que ha hecho un buen trabajo, que ha puesto el ejemplo a muchos que gobernaron territorio, luego desde hace 50 años que ya se convirtió en estado. Pero ninguno como Mara”, dijo.
Mara Lezama presentará mañalunes 9 de septiembre su Segundo Informe de Gobierno en Chetumal, Quintana Roo.


La ministra presidenta de la Suprema Corte de Justicia de la Nación (SCJN), Norma Lucía Piña Hernández, puso sobre la mesa propuesta alterna de reforma al Poder Judicial, que aseguró, permitirá lograr un sistema integral de seguridad pública y justicia México.
“Esta propuesta parte de un ejercicio amplio de escucha y diálogo todos los actores de los sistemas de Seguridad y Justicia federal locales, así como con legisladores, organizaciones de la sociedad civil, academias, estudiantes y víctimas de violencia”, expresó.
La ministra puntualizó que se trata de un documento que se hará público en la página de la Suprema Corte, resultado de un amplio diagnóstico que integra las necesidades reales, tanto de quienes tienen a su cargo funciones de Seguridad y Justicia, como de quienes interactúan con ellos.
EL UNIVERSAL CIUDAD DE MÉXICO
Para las próximas celebraciones con motivo del Día de la Independencia, el próximo 15 de Septiembre, se espera un incremento de las compras de los mexicanos en más de 52%, dijo la Confederación de Cámaras Nacionales de Comercio, Servicios y Turismo (Concanaco-Servytur).
Con ello la derrama económica para las fiestas patrias del 2024 se espera sea de 35 mil millones de pesos, al tratarse de un fin de semana largo, es decir, se espera que algunas familias realicen viajes entre el 12 y 16 de septiembre.
El presidente del organismo, Octavio de la Torre, dijo que “estas festividades impactarán de manera positiva a los más de 4.8 millones de empresas y negocios familiares que pertenecen al sector turismo, servicios y comercio en todo el país”.
Por ello, los más beneficiados serán “los hoteles, por la demanda de hospedaje; ser-

vicios de transporte ya sea terrestre o aéreo, debido al incremento de viajes durante las fechas, ya que al caer en fin de semana muchos optan por salir a destinos cercanos”. Además de restaurantes, espacios de alimentos y bebidas, tiendas departamentales que vendan artículos alusivos a la festividad del 15 de Septiembre, además de que se espera la contratación de grupos musicales, especialmente mariachis.

EL UNIVERSAL CIUDAD DE MÉXICO
La Comisión de Honestidad y Justicia de Morena resolvió la cancelación del registro en el padrón nacional a Norma
Otilia Hernández Martínez, alcaldesa de Chilpancingo.
La resolución que emitió la comisión fue por conductas contrarias a Morena, la queja fue enviada el pasado 25 de agosto al partido.

EL UNIVERSAL CIUDAD DE MÉXICO
El jefe de Gobierno, Martí Batres, propuso a los coordinadores parlamentarios del Congreso local que el sexto
y último informe de la administración capitalina saliente, que él rendirá ante los legisladores, sea el próximo martes 17 de septiembre. El mandatario refirió en conferencia, que esa es la fecha en que históri-
Además, la resolución se emitió a la Secretaría de Organización de Morena para que lleven a cabo los actos jurídicos que en derecho procedan ante la determinación.
Así como “las partes involucradas”.
camente han rendido su informe anual las personas titulares de la jefatura de Gobierno, por lo que hizo esa propuesta ante la actual Legislatura del Congreso capitalino, que fue instalada el pasado 1 de septiembre.
“Ahora la Constitución no tiene un día fijo para el informe; antes era el 17 de septiembre, porque el 17 de septiembre empezaba la nueva Legislatura y ese día se recibía la comparecencia del jefe de Gobierno; pero ahora la Constitución ya establece que la nueva Legislatura empieza el 1 de septiembre, entonces la legislatura ya empezó, y da un margen de entre el 1 de septiembre y el 15 de octubre, para que se defina la fecha del informe”, explicó Batres.
Compartió que la Junta de Coordinación Política (Jucopo) del Congreso local ya aprobó el acuerdo sobre la propuesta de la fecha, y lo llevaría al Pleno este martes 10 de septiembre, para que incluyan el informe de la jefatura de Gobierno en su calendario de labores.
“Yo creo que no habrá problema que se apruebe el próximo martes en el Pleno, dentro del calendario, que el informe, esta parte del informe, aunque el informe ya lo entregamos el 1 de septiembre, pero el informe en tanto acto político, jurídico, con la presencia del titular, se rinda el 17 de septiembre”, explicó Batres.
EL UNIVERSAL CIUDAD DE MÉXICO
CarlosPelayoMoller,doctorenderecho por el Instituto de Investigaciones Jurídicas de la UNAM, publicó un análisis sobre la figura de jueces sin rostro, quienes tendrían un poder absoluto, supra constitucional y sin ningún tipo de rendición de cuentas.
“Si se aprueba la reforma judicial tendríamos un escenario funesto: arraigo y prisión preventiva oficiosa, en donde los guardianes de los derechos serían jueces sin rostro, sin ningún tipo de rendición de cuentas”, pronosticó el académico.
Además, las funciones se extenderían a otros funcionarios judiciales y no judiciales que intervienen en el proceso como los fiscales, lo que constituye una vulneración al principio del juez natural y una violación al derecho al debido proceso.
La incorporación de esta figura a nivel constitucional puede viciar todos los procedimientos penales, en el amplio catálogo de lo que se considera hoy en México delincuencia organizada, también de favorecer la opacidad de la impartición de justicia.
“Si esta figura se llegase a aprobar tendríamos un escenario funesto en donde habría una justicia militar”, expresó Carlos Pelayo.
La Corte Interamericana de Derechos Humanos también analizó la figura de los “jueces sin rostro” en diversos casos conocidos contra Perú. “Esto trajo como consecuencia la construcción de una sólida línea jurisprudencial en donde se considera que los juicios ante jueces “sin rostro” o de identidad reservada infringen el artículo 8.1 de la Convención Americana, “pues impide a los procesados conocer la identidad de los juzgadores y por ende valorar su idoneidad y competencia, así como determinar si se configuraban causales de recusación, de manera de poder ejercer su defensa ante un tribunal independiente e imparcial”, señaló el análisis.

EL UNIVERSAL CIUDAD DE MÉXICO
El presidente del Senado de la República, Gerardo Fernández Noroña, aseguró que es 85 y no 86 el número de senadores que se requiere para alcanzar la mayoría calificada a fin de reformar la Constitución.
Entrevistado a su llegada al Senado, Fernández Noroña sostuvo que existen argumentos jurídicos para sostener esa afirmación.
“Hay elementos jurídicos que así se han hecho, ahora sí que como en la escuela, cuando era de punto cuatro hacia abajo era el número inmediato anterior, de punto seis hacia arriba el número inmediato superior. No hay punto tres de senador y desde mi punto de vista, en sentido estricto, con 85 senadores sería suficiente”, recalcó.
Por otra parte, Fernández Noroña anunció que hoy por la noche recibirá por separado a grupos de manifestantes que están en contra y a favor de la reforma judicial.
INICIA SESIÓN EN EL SENADO PARA APROBAR DICTAMEN DE REFORMA JUDICIAL
Con la presencia 37 de los 38 senadores que las integran, dio inicio la sesión de las comisiones unidas de Puntos Constitucionales y de Estudios Legislativos de la Cámara Alta, a fin de discutir y votar el dictamen de la reforma judicial.
Los senadores del Partido Acción Nacional, Ricardo Anaya, Marko Cortés, Gustavo Sánchez Vázquez y Mayuli Latifa Martínez, participan en la sesión “bajo cautela”, debido a que -señalaron- existen órdenes judiciales para que se detenga el proceso legislativo de esta reforma.
De acuerdo con el acuerdo de las comisiones, la sesión se lleva a cabo de acuerdo con el siguiente programa: Primero, se realizará la lectura o en su caso presentación del dictamen.
Enseguida, cada grupo parlamentario tendrá una participación para fijar posicionamiento hasta por 10 minutos, en el siguiente orden: Movimiento Ciudadano, Partido del Trabajo, Partido Verde, PRI, PAN y Morena.
Concluidas estas participaciones, se dará inicio a la discusión en lo general, donde habrá al menos tres rondas de discusión, con intervenciones de hasta 5 minutos cada una.
En cada ronda, participarán tres senadores en contra y tres a favor.
Los integrantes de las comisiones dictaminadoras podrán presentar reservas hasta concluir la discusión en lo general del dictamen, mismas que deberán ser presentadas por escrito conforme a la práctica parlamentaria general.
Agotadas las intervenciones de la discusión en lo general, la presidencia de comisiones unidas consultará si el asunto está suficientemente discutido.
Si la respuesta es negativa se abrirá una nueva ronda de intervenciones en los términos descritos, si es afirmativa, se informará a los integrantes de las comisiones unidas.
Una vez agotada la discusión, se

Fernández Noroña señala 85 senadores son mayoría calificada, no 86.
procederá a dar cuenta de los artículos reservados y se realizará la votación en lo general del dictamen y en lo particular de los artículos no reservados.
“MÉXICO ESTÁ EN UNA ENCRUCIJADA
HISTÓRICA”, DICE JOSÉ RAMÓN COSSÍO
En un templete, el ministro en retiro José Ramón Cossío dijo que en las próximas horas México estará en una encrucijada histórica, pues los 128 senadores de la República tendrán que decidir entre varias posibilidades, en el ámbito personal de cómo quieren verse así mismos y cómo quieren integrarse a un movimiento que tendrán que delegar su decisión o quieren verse como individuos que conscientemente han decidido actuar por una voluntad propia en el ámbito de sus responsabilidades públicas.
Destacó que los senadores tendrán que pensar la manera en que su voto individual y concreto repercutirá en el porvenir de México.
“Respetuosamente les pedimos de forma pacífica, constitucional que al votar no invoquen… La solución al juicio de la historia, esta es una fuga del presente en el que tienen que actuar.
“Con él mismo respeto les pedimos a los 128 senadores que no escapen de sí mismos invocando su mera tranquilidad… Les pedimos que como senadores se enfrenten sin las mediaciones de sus líderes… Sean héroes de sí mismos, voten con la ambición de ser libres para mirar por el bien de todos los mexicanos”, aseveró y los representantes exclamaron “Este sí es ministro”.
“También somos pueblo… La inmensa mayoría de los trabajadores del PJF somos egresados de la educación pública, gracias al sacrificio de miles de familias mexicanas que nos dieron una educación profesional y con la vocación de servicio que abraza, con responsabilidad y conciencia, la interminable labor de continuar nuestra formación en la carrera judicial”, aseveró.
El servidor público señaló que los universitarios se sumen a la protesta es muestra que el desmantelamiento del Poder Judicial cancela el futuro de las libertades y las garantías de Derecho.
Sostuvo que no es simple solidaridad gremial: obedece a que cuentan con elementos de juicio suficientes para advertir el grave riesgo social y económico que corremos y que cada vez permea a más sectores de la población.
Alrededor de las 9:00 horas contingentes del PJF, integrados por magistrados, jueces, entre otros, se concentraron en el Hemiciclo a Juárez y Bellas Artes para marchar en contra de la reforma rumbo al senado.
Los trabajadores exclamaron consignas: “El Poder Judicial no va a caer”, “Senado entiende la justicia no se vende”, “México despierta la dictadura está en puerta”, “México escucha esta es tu lucha”, entre otras.
A las 10:00 horas partieron rumbo al senado y al son de tambores, cornetas, banderas de México y pancartas con las leyendas: “Sin colores, sin partido, la justicia es imparcial”, “Reforma judicial, capricho presidencial”.
Patricia Aguayo, vocera del PJF señaló que está reforma pretende concentrar el poder en una persona para dominar a todos.
“Pero hemos despertado a México y el país tienen la exigencia de hacer cumplir una promesa de 43 senadores de refrendar su palabra y votar en contra de la reforma…. Hoy estos 43 patriotas van a representar a un país entero, tienen el apoyo de Poder Judicial y de los estudiantes.
“Estos senadores serán la esperanza de México… Estos 43 serán los únicos responsables, los únicos que le otorgan a Mexico de sostener una división de poderes de no dejarnos engañar de un micrófono mañanero, hoy México está aquí y esto se replica en todo el país, México apoya a 43 patriotas, recordemos estar orgullosos que lo iniciaron los compañeros del PJF”, subrayó.
Los manifestantes realizaron una valla humana para darle paso a los senadores que votarán en contra de la reforma y los presentes exclamaron: “No están solos”, “No están solos”, “43, 43”, “Senador, senador defiende con valor”.
Luis Antonio Figueroa de la UNAM, de la facultad de Derecho, llamó a los legisladores a votar en contra de la reforma y que no pasen a la historia como villanos del pueblo.
Por otra parte, Víctor Mata, secretario de Tribunal adscrito al Quinto Tribunal Colegiado en Materia Penal del Primer Circuito comentó a EL UNIVERSAL que el único privilegio que defienden es servir a México y no a un líder ni a una ideología, sin atadura política alguna.
Al llegar al Senado, esperaron al otro contingente conformado por organizaciones de la sociedad civil y de Marea Rosa que se concentró en el Ángel de la Independencia.
ESTUDIANTES, ORGANIZACIONES Y SOCIEDAD CIVIL MARCHAN CONTRA REFORMA
Estudiantes de Derecho, el Frente Cívico Nacional y personas de la sociedad civil salieron a marchar en defensa del Poder judicial del Ángel de la Independencia al Senado de la República a las 11 de la mañana.
“Procurando siempre la máxima unidad, saludamos y acompañamos las iniciativas, acciones de jóvenes, estudiantes, trabajadores y otras organizaciones en la defensa de la República, de la democracia, de la división de poderes y contra el autoritarismo”, destacó el Frente Cívico Nacional.
Por su parte, los estudiantes de la UNAM señalaron que van a defender el Poder Judicial, van promover la defensa del Estado de derecho, la democracia y los derechos humanos.
“Invitamos a toda la comunidad de la UNAM, a sumarse a esta iniciativa y a hacer oír su voz en defensa Del Estado de derecho”, destacaron los estudiantes.
Los contingentes avanzaron del Hemiciclo a Juárez rumbo al Senado para protestar en contra de la reforma judicial.
Los asistentes exclamaron consignas: “El Poder Judicial no va a caer”, “Senado entiende la justicia no se vende”, “México despierta la dictadura está en puerta” y se hacen acompañar de tambores, cornetas, banderas y pancartas.


San Silverio de Coatzacoalcos
Sujetos ingresaron a su domicilio. Afuera había una lona de “Vecino vigilante”.

ENRIQUE BURGOS COATZACOALCOS
Una persona fue ejecutada al interior de su domicilio en la colonia San Silverio de Coatzacoalcos.
El hecho se registró poco antes de las 11:00 de la mañana en la calle 20 de julio esquina con 10 de noviembre.
De acuerdo con la información recabada sujetos desconocidos llegaron al lugar, entraron a la casa y dispararon en varias ocasiones contra la víctima, que afuera de la vivienda tenía colocada una lona de “Vecino vigilante”.
Hasta el momento se desco-
tras explosión al interior de su domicilio
En el barrio La Concordiade Orizaba.
AVC NOTICIAS ORIZABA
Al interior del Hospital General Regional número 1 del IMSS falleció la mujer de 45 años y de ocupación maestra que registró quemaduras de segundo grado en un 75 por ciento de su superficie corporal tras registrarse una explosión por fuera y acumulación al interior de su vivienda asentada en el barrio La Concordia, de Orizaba.
La mujer de 45 años, de ocupación docente y con domici-

noce la identidad de la víctima, pero varios vecinos salieron de sus domicilios para ver la situación, el domicilio de la persona asesinada es de color rosa y estaba completamente bardeada, por lo que se desconoce cómo pudieron ingresar los asesinos. Al lugar acudió personal de la Cruz Roja para atender al lesionado, sin embargo, nada pudieron hacer por el lesionado.
Policía estatal llegaron al lugar para resguardar la zona y tratar de dar con los responsables.
Con esto son 39 personas asesinadas en lo que va del año en Coatzacoalcos, 5 del sexo femenino y el resto masculinos.
lio en calle Sur 27 entre avenida Oriente 6 y 4A, de la colonia Centro, fue identificada por su familia como: Mayra V. R. Su familia solicitó la devolución del cuerpo para su evaluación y cristiana sepultura, una vez que realizaron la identificación oficial y entregaron la documentación necesaria ante las autoridades de la Fiscalía y del Semefo, de Orizaba. Cabe recordar que, alrededor de las 10:15 horas de ayer jueves se registró una explosión al interior de un domicilio particular asentado sobre la calle Sur 27 entre avenida Oriente 6 y 4A de la colonia Centro, debido a una aparente fuga y acumulación de Gas LP.

AVC NOTICIAS XALAPA
La Comisión Estatal de Búsqueda del estado de Veracruz (CEB) reportó la desaparición de cinco personas en distintos municipios de la entidad veracruzana y solicita el apoyo de la población para su pronta localización.
La ficha 22/CI 0393M-22ZC reporta la desaparición de Miguel Ángel Durán Hernández, de 26 años de edad, con quien se perdió contacto el pasado 23 de mayo de 2022 en Rafael Lucio, Veracruz.
La ficha 24/SB 1317U-24ZC reporta la desaparición de Valerio Decelis Tanos, de 19 años de edad, con quien se perdió contacto el pasado 27 de agosto de 2024 en Xico, Veracruz.
La ficha 24/SB 1331U-24ZC reporta la desaparición de Luis Omar Durán Aburto, de 19 años de edad, con quien se perdió el contacto el pasado 2 de septiembre de 2024 en Xalapa, Veracruz.
La ficha 22/CI 0393M-22ZC reporta la desaparición de Miguel Ángel Durán Hernández de 26 años de edad, con quien se perdió el contacto el pasado 23 de mayo de 2023 en Rafael Lucio, Veracruz.




La ficha 23/SB 1602M-23ZC reporta la desaparición de Juan Carlos Báez Hernández, de 41 años de edad, con quien se perdió el contacto el pasado 5 de octubre de 2023 en Xalapa, Veracruz.
La ficha 23/SB 1603M-23ZC reporta la desaparición de Verónica Luna Hernández, de 34 años de edad, con quien se perdió el contacto el pasado 5 de octubre de 2023 en Xalapa, Veracruz.

ENRIQUE BURGOS
COATZACOALCOS
Un matrimonio que intentó cruzar un arroyo en Moloacán perdió la vida la noche de este sábado. El hecho se presentó cuando la pareja intentaba cruzar un puente en la localidad de San Juan de los Reyes, el afluente había superado su nivel consecuencia de las lluvias del Frente Frío 1 y la Onda Tropical 1. Los fallecidos fueron identificados como Antonio López Santiago de 45 años y Ana Gabriela López Gutiérrez de 39 años viajaban en un vehículo blanco en compañía de una joven iden-

tificada como Ana Yazmin vecina de Villahermosa, Tabasco.
Los cuerpos de los infortunados fueron sacados por elementos del ejército y habitantes del lugar.
La fuerza de la corriente los arrastró aproximadamente a 100 metros.
La sobreviviente logró salir de la uni-
nado entre unos matorrales ubicados a un costado de la carretera federal 143 Fortín-Huatusco, a altura de El Chayotal.
dad, pero los otros dos adultos no lo consiguieron, se informó que estos eran sus padrastros.
Autoridades policiacas y de la Fiscalía General del Estado (FGE) de la zona acudieron a tomar conocimiento del lamentable hecho y realizar las diligencias correspondientes. AVC NOTICIAS
FORTÍN DE LAS FLORES
Una inmediata movilización de cuerpos policiales de los tres órde -
nes de Gobierno y de personal de la Fiscalía Regional de Justicia, generó el hallazgo de un hombre sin vida al interior de un vehículo compacto, mismo que fue abando -

Debido al fuerte hermetismo que guardan las autoridades policiales, hasta el momento se desconoce la identidad del hombre que fue mutilado, torturado, asesinado por impactos de arma de fuego y semi calcinado.
Una llamada anónima a los números de emergencia 911, alertó a las autoridades policiales sobre el hallazgo de un vehículo compacto con el cuerpo de un hombre sin vida en su interior, el cual había sido abandonado a un costado del kilómetro 3 del tramo carretero Los OtatesMonte Salas.
Al sitio llegaron como primeros respondientes elementos de la Policía Municipal, Estatal y Ministerial, quiénes tras confirmar el hallazgo procedieron a resguardar y acordonar con cinta amarilla el lugar, de acuerdo al protocolo de cadena de custodia.
Fue el personal de la Fiscalía con peritos en Criminalística y detectives Ministeriales, quiénes tomaron conocimiento y efectuaron el levantamiento del cuerpo, no sin antes integrar una carpeta de investigación y proceder al aseguramiento del vehículo.
REDACCIÓN COATEPEC
La Fiscalía General del Estado, a través de la Fiscalía Regional Xalapa realizó imputación en contra de José Alfredo “N” y Adriana “N”, como probables responsables del delito de homicidio doloso calificado en agravio de la víctima identificada con las iniciales J.O.C.
Cabe mencionar que los ahora imputados son considerados objetivos prioritarios, presuntos integrantes de la célula delictiva Los Ortiz, quienes fueron detenidos durante un cateo judicial el pasado 4 de septiembre, en la localidad de Naranjales, perteneciente al municipio de Cosautlán de Carvajal.
El juez dictó como medida cautelar prisión preventiva oficiosa por la temporalidad de seis meses, dentro del proceso penal 138/2024-II.

AVC NOTICIAS NOGALES
Ante las autoridades de la Fiscalía Itinerante de la Subunidad de Nogales, rindieron su declaración y pusieron una denuncia en contra de quién o quienes resulten responsables, los dos elementos de la Policía Municipal del ayuntamiento nogalense que fueron brutalmente golpeados y despojados de sus armas de cargo la tarde de sábado por una turba enardecida de la colonia 30 de Mayo, de la congregación El Encinar.
Ambos preventivos pidieron su alta voluntaria del Hospital Regional de Río Blanco, para ser trasladados e ingresados a un sanatorio particular de Nogales, en donde permanecen hospitalizados para su completa recuperación, se sabe que uno de ellos tuvo que ser intervenido quirúrgicamente al presentar fractura en el tabique de la nariz.
Trascendió que el ayuntamiento de Nogales de igual manera presentó una denuncia penal para que los agresores se responsabilicen por los daños ocasionados a la patrulla de la Policía Municipal marca Nissan March, de color blanco, con placas de circulación: VE003A1 y número económico 05 de Nogales.
Cabe recordar que la agresión en contra de los preventivos se presentó la tarde de sábado 7 de septiembre, cuando los municipales acudieron a la Colonia 30 de Mayo, para atender el reporte de personas desconocidas aparentemente con armas cortas.
Al llegar los preventivos fueron sorprendidos por un grupo de lugareños quienes aparentemente portaban armas de fuego tipo cortas, palos y machetes, los cuales sin mediar palabras agredieron a los policías y les quitaron sus armas de cargo, además de causarle daños a la patrulla de la corporación local.
Al sitio llegaron en apoyo efectivos de la Policía Municipal y Estatal, quienes confirmaron que la situación ya se encontraba bajo control, auxiliaron y trasladaron a los preventivos al Hospital Civil ubicado sobre el kilómetro 2 del Entronque de la Autopista, perteneciente a la colonia Reforma, del municipio de Río Blanco, para su atención médica.
Horas después, los municipales firmaron su alta voluntaria para ser canalizados en un sanatorio particular de Nogales, en donde permanecen internados para su recuperación.

AVC NOTICIAS CÓRDOBA
Ante la Fiscalía Regional Zona Centro-Córdoba fue denunciado el robo de 400 mil pesos que sufrió un ciudadano cordobés, cuando detuvo su camioneta en una gasolinera ubicada a un costado del Boulevard Tratados de Córdoba, a la altura de la colonia Alianza Popular.
Se conoce que la tarde de ayer sábado el agraviado se trasladó en su camioneta marca Ford Titanium,
AVC NOTICIAS
RÍO BLANCO
doble cabina con batea y color negro, a la Colonia Centro para realizar el retiro del efectivo.
Cuando regresaba a su domicilio hizo una parada en la Gasolinera FercheGas, la cual se encuentra asentada en el Fraccionamiento Virginia de la colonia Alianza Popular, justo a un costado del bulevar Tratados de Córdoba, para comprar una bebida en una tienda de conveniencia. Allí fue interceptado, encañonado con armas de fuego por dos indi-

Una inmediata movilización de cuerpos policiales, de rescate y de personal de la Fiscalía Itinerante de la Subunidad Integral de Procuración de Justicia con sede en Nogales generó el hallazgo de un hombre de edad adulta sin vida y en estado de descomposición al interior de una vivienda asentada en la Colonia Centro del municipio de Río Blanco. Al momento se desconoce de su edad exacta e identidad de la víctima debido a que aparentemente vivía sólo; se espera que durante las próximas horas algún familiar realice la identificación formal del hombre para su sagrada sepultura. Ciudadanos ríoblanquenses alertaron a las autoridades sobre la presencia de intensos olores fétidos que emanaban de una vivienda ubicada sobre la Calle Sur 2 entre
viduos que portaban casco y presumiblemente viajaban a bordo de una motocicleta, los cuales le quitaron el maletín con el dinero en efectivo y posteriormente se dieron a la fuga. Hasta la gasolinera llegaron elementos de la Policía Municipal y de la Secretaría de Seguridad Pública del Estado, quienes tomaron conocimiento e implementaron un operativo de búsqueda de los presuntos asaltantes, aunque lamentablemente los resultados fueron nulos.
Localizan hombre sin vida en su vivienda de Río Blanco

calle Oriente 14 y Sur 2A, de la colonia Centro, justo a un costado de la Alameda de Río Blanco. Al sitio llegó personal de Protección Civil Municipal, así como oficiales de la Policía Estatal, quienes tomaron conocimiento y confirmaron el deceso del hombre, el cual ya comenzaba a presentar estado de descomposición debido a que ya tenía más de 48 horas de haber perecido.
Fue el personal de Fiscalía con Peritos Forenses y detectives Ministeriales quienes tomaron conocimiento y efectuaron el levantamiento del cuerpo, el cual fue trasladado al Semefo, de Orizaba, para los trámites correspondientes de ley. EN
Manejaba de forma imprudente y a exceso de velocidad cuando perdió el control, derrapó y cayó a un río en Vega de Alatorre.
REDACCIÓN
VEGA DE ALATORRE
Joven motociclista pierde la vida tras derrapar la unidad y caer al río, estos lamentables hechos se registraron la madrugada de este domingo.
El accidente se registró cuando el joven identificado como Víctor Hugo “N”. circulaba sobre la carretera federal número 180 y al llegar a la desviación de Las Higueras, al pasar por el puente de dicho lugar, el joven derrapó y tras el impactó cayó del puente hacia el río, causándole la muerte de manera instantánea.
El joven de aproximadamente 30 años, era originario de la comunidad de Emilio Carranza, perteneciente al municipio de Vega de Alatorre, de ocupación cobrador.
El exceso de velocidad y la carretera mojada debido a las fuertes lluvias registradas en la zona, al parecer fueron las

causantes para que el motociclista perdiera el control y cayera a la ribera del río. Elementos de la Policía Municipal de
la zona realizaron las labore de rescate del cuerpo, personal de la Fiscalía del Estado y peritos realizaron las diligencias
correspondientes y ordenaron el levantamiento del cuerpo, el cual, fue llevado al Servicio Médico Forense.
La pérdida de varios miles de pesos.
REDACCIÓN
TLAPACOYAN
Una camioneta Nissan, tipo Estaquitas, terminó prácticamente destrozada, luego de que sus ocupantes se involucraran en un aparatoso accidente, en la carretera federal número 129, el tramo carretero Teziutlán - Tlapacoyan, a la altura de la comunidad de Cruz Verde en el municipio de Hueytamalco.
Madre e hija viajaban en una camioneta de la marca Nissan color blanca, quienes transitaban con dirección a Tlapacoyan; sin embargo, mencio -
REDACCIÓN
TLAPACOYAN
Destruidas quedaron dos unidades pesadas, después de impactarse en las curvas que conducen a la localidad de Tomata, autoridades preventivas, federales y cuerpos de emergencia acuden. El accidente ocurrió sobre la carretera federal número 131, en el tramo Tlapacoyan - Atzalan, lugar donde se registró el accidente y en el que se ven involucrados, una pipa y una camioneta con caja cerrada.
Al darse la llamada de auxilio en el 911, de personas lesionadas, de inmediato acudieron personal de Protección Civil, para brindar todo el apoyo a los lesionados.
La circulación por este tramo se vio bastante afectada fueron autoridades federales quienes se hicieron cargo de la vialidad por ese tramo Federal.

nan que la conductora rebasó en una zona de curva, lo que ocasionó que se impactara contra una camioneta de la marca Dodge línea RAM color blanca tipo caja seca que se dirigía hacia Teziutlán.
Según testigos del percance, la hija de la propietaria de la unidad salió lesionada, y ambas se retiraron del lugar a bordo de un automóvil particular, con dirección a Tlapacoyan.
Trascendió que un Jetta también salió afectado, derivado de la imprudencia del percance automovilístico. Fue alrededor de las 00:10 horas del domingo cuando la carretera quedó libre, tras realizarse el peritaje correspondiente, una tarea que quedó bajo la responsabilidad de Guardia Nacional, estación Teziutlán.
Técnicos en urgencias médicas de Protección Civil acuden al auxilio de los lesionados.






