Panorama del Bloque A en la UCA: Diseño de Intervención Docente al 3°Semestre como Maestrante:ASGEM.

Page 1

Fase de Inicio

Diseño de la intervención docente en ambientes de aprendizaje

Encuadre de la unidad curricular de aprendizaje

Teorías del aprendizaje BLOQUE A SESIÓN SINCRÓNICA

1

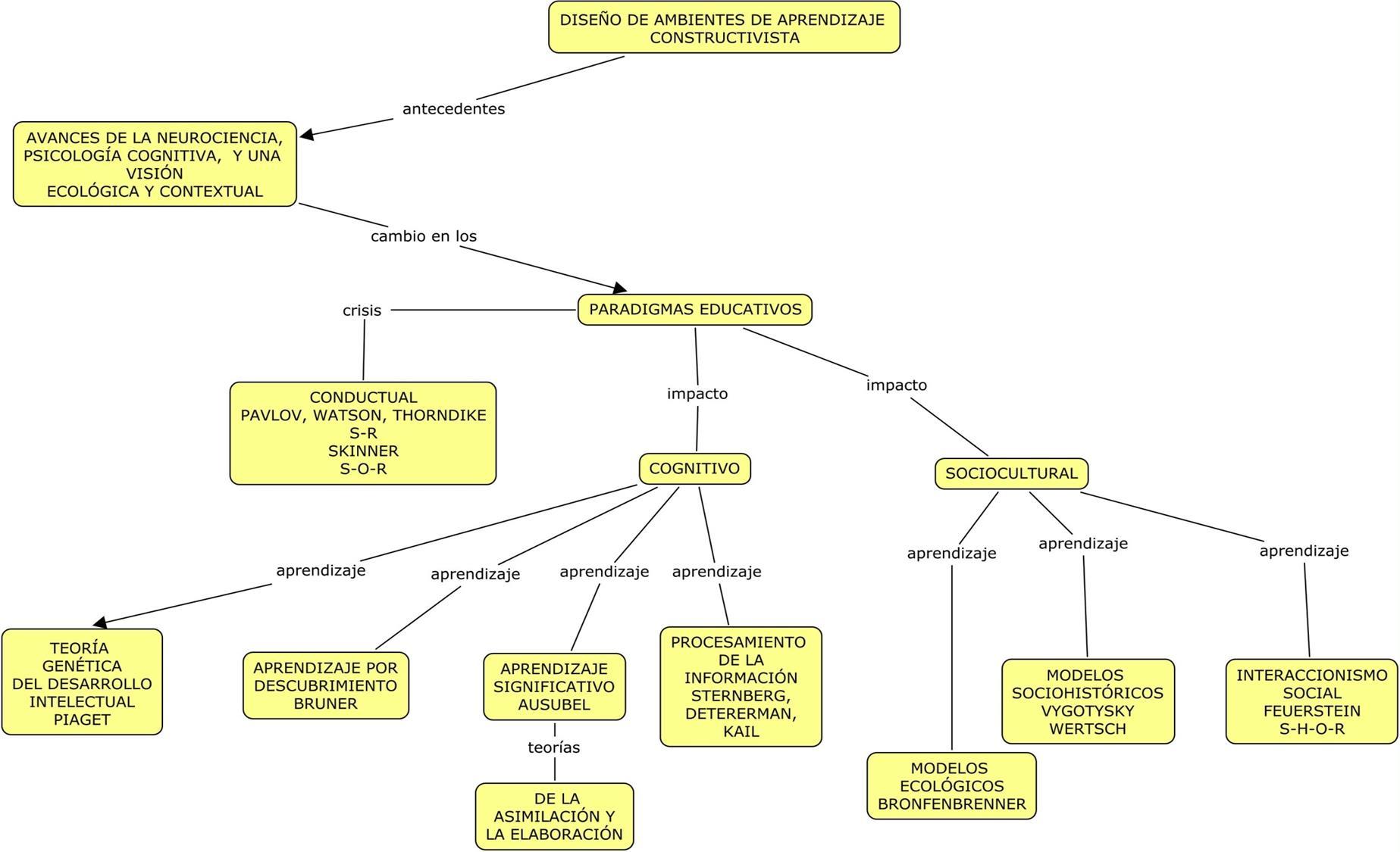
Paradigma Conductual

DISEÑO DE AMBIENTES DE APRENDIZAJE

Paradigma cognitivo

Cognición

Término genérico que se refiere a procesos mentales superiores tales como el Aprendizaje representacional, la adquisición de conceptos, el aprendizaje de proposiciones (comprensión de oraciones), la solución de problemas significativos, el pensamiento, la retención significativa, el juicio.

Teoría cognitiva

Objeto de estudio Procesos cognitivos Superiores

MENTALES

PROCESOS
SUPERIORES COMPRENDER SOLUCIONAR PROBLEMAS FORMACIÓN DE CONCEPTOS
Paradigma cognitivo • El organismo es entendido como una totalidad. • Es la mente la que dirige la persona y no los estímulos externos. • La inteligencia, la creatividad, la resolución de problemas y el pensamiento reflexivo y el crítico. • La educación tiene la finalidad fundamental de desarrollar los procesos cognitivos superiores y Capacidades, destrezas afectivas, valores y actitudes.

Paradigma Cognitivo- desarrollo intelectual

Jean Piaget, 1896-1980

Paradigma

descubrimiento

Jerome Seymour Bruner 1915-2016
Cognitivo-aprendizaje por

Paradigma

Significativo

Cognitivo-aprendizaje
David Ausubel 1918-2008

Paradigma Cognitivo-aprendizaje Significativo

Paradigma Cognitivo-aprendizaje de conceptos

JOSEPH D. NOVAK
Elementos del aprendizaje significativo Novak APRENDIZAJE DE CONCEPTOS APRENDIZAJE DE REPRESENTACIONES APRENDIZAJE DE PROPOSICIONES Paradigma Cognitivo-aprendizaje significativo

Paradigma Cognitivo-Teoría de la elaboración

Reigeluth, Charles M.
Merrill La
teoría de la elaboración de
Merrill
y
Reigeluth

Paradigma Cognitivo-Procesamiento de la información

Teoría Triárquica e Inteligencia creadora Robert
Stenberg was born in 1949 and is currently alive today
PARADIGMA COGNITIVO: PROTAGONISTA EL APRENDIZ Metáfora básica Procesos cognitivos y afectivos Modelo de profesor Mediador del aprendizaje Currículum Flexible y abierto libertad de programas y horarios Objetivos por capacidades Destrezas, valores y actitudes Contenidos Significativos, arquitectura del conocimiento Evaluación Diagnóstica, formativa y sumativa Metodología Constructiva, científica y por descubrimiento Disciplina Positiva y significativa Enseñanza Centrada en procesos Aprendizaje Aprender a aprender, estrategias cognitivas y metacognitivas Inteligencia Como capacidad mejorable por el aprendizaje Memoria Constructiva y a largo plazo, almacenes de memoria Motivación Intrínseca centrada en el yo y la tarea Formación del profesorado Mediadores instruccionales y del aprendizaje Modelo de investigación Investigación mediacional, centrada en procesos Persona y ciudadano Crítico, constructivo y creador Aprendizaje-enseñanza Modelo de aprendizaje-enseñanza
LIMITACIONES DEL PARADIGMA COGNITIVO 1 Suele ser individualista, por lo que necesita complementarse con modelos socializadores. 2 Aspectos de la cultura social e institucional de las organizaciones educativas poseen una dimensión ecológica y social, a las cuales no llega el paradigma cognitivo, tales como el aprendizaje cooperativo, el interaccionismo social, la construcción social de la mente. 3 Visión disciplinar y psicológista, lo cual le aísla de las aportaciones de otras disciplinas.

Conceptos relacionados con el enfoque Cognitivo

Autonomía

23
Competencia AaA Autorregulación Metacognición

PARADIGMA SOCIOCULTURAL

APRENDIZAJE SOCIALIZADO

Este, paradigma recibe varios nombres, contextual, socio-cultural, ecológico, ecología cultural, aunque los más representativos se reducen a dos: • Paradigma Ecológico, y • Paradigma Socio-cultural El más conocido y utilizado es el sociocultural

Paradigma Ecológico

Influencia

ciencia ecológica se ocupa de los organismos vivos tal como se encuentran en las condiciones naturales.

• La biología de los ecosistemas:
la
• La ecología humana:
Identifica
la cultura como fundamental y básica de la vida humana.

Modelo Socio-histórico

Lev Semyonovich Vygotsky (1896
-
1934) MODELOS SOCIOHISTÓRICO

Modelo del interaccionismo

REUVEN FEUERSTEIN 1921 INTERACCIONISMO SOCIAL
social

Modelo aprendizaje por imitación

Albert Bandura 1925-2021

Dimensión Ecológica

URIE BRONFENBRENNER
(Moscú, 29 de abril de 1917 – Ithaca New York, 25 de septiembre de 2005)

Microsistema

1.
Constituye el nivel más inmediato o cercano en el que se desarrolla el individuo. Los escenarios englobados en este sistema son la familia, padres o la escuela.
2. Mesosistema Incluye la interrelación de dos o más entornos en los que la persona participa de manera activa. También se puede entender como la vinculación entre microsistemas. Ejemplos claros pueden ser la relación entre la familia y la escuela, o entre la familia y los amigos.
3. Exosistema Se refiere a los sistemas ambientales en los que la persona en desarrollo no está incluida directamente, pero en los que se producen hechos que le afectan e incluyen todas las redes externas mayores que las anteriores como las estructuras del barrio, la localidad o la urbe.

Macrosistema

4.
Referido a las condiciones sociales, culturales y estructurales que determinan en cada cultura los rasgos generales de las instituciones, los contextos, etc. en los que se desarrolla la persona y los individuos de su sociedad. Lo constituye los valores propios de una cultura, costumbres, etc. A estos ámbitos espaciales debe añadírsele el cronosistema, que introduce la dimensión temporal en el esquema. Se incluye aquí la evolución cultural y de las condiciones de vida del entono.

Ecología del aprendizaje

“el conjunto de contextos a
los que se accede,
formados por configuraciones de actividades, recursos materiales y relaciones, presentes en espacios físicos o virtuales
que
proporcionan oportunidades para aprender” (Barrón, 2004, p. 6). La personalización del aprendizaje es a la vez un rasgo destacado y una exigencia de la nueva ecología del aprendizaje propia de la sociedad de
la información.

Ecología del aprendizaje

Barrón (2006: «el conjunto de contextos hallados en espacios físicos o virtuales que proporcionan oportunidades de aprendizaje. Cada contexto comprende una configuración única de actividades, recursos materiales, relaciones personales y las interacciones que surgen de ellos

Características de la ecología del aprendizaje

1. el aprendizaje se produce, y se producirá cada vez más, “a lo ancho de la vida” (Banks y otros, 2007) –es decir, en una variedad de contextos de actividad. 2. La existencia de diferentes espacios físicos e institucionales en los cuales puede tener lugar el aprendizaje, y consecuentemente con la posibilidad de transitar fácilmente entre ellos.

Características de la ecología del aprendizaje

3.
Las trayectorias individuales de aprendizaje como vía de acceso al conocimiento en la sociedad de la información.

Personalización del aprendizaje

Se puede entender como la manifestación más reciente de los planteamientos pedagógicos que proponen ajustar las actividades de enseñanza y aprendizaje y la acción docente a las características, necesidades e intereses del alumnado.

ECOSISTEMA EDUCATIVO

Se refieren a los actores educativos de una organización, barrio o comunidad, y a sus relaciones sociales. El ecosistema se ve influido tanto por el tipo de actores como por el tipo de relaciones sociales existentes entre los propios actores. Actores que pueden ser maestros/as, educadores/as de calle, monitores/as de extraescolar, psicopedagogos/as, psicólogos/as, niños/as, jóvenes y familias, entre otros. Los ecosistemas educativos destacan el poder de la colaboración entre actores educativos para la mejora conjunta de la educación en el siglo XXI.

PARADIGMA SOCIO-CULTURAL: PROTAGONISTA LA CULTURA Metáfora básica El escenario de la conducta. Persona-grupo-medio ambiente. Modelo de profesor Técnico-crítico y mediador de la cultura social. Gestor del aula que potencia interacciones, crea expectativas y genera un clima de confianza. Currículum Abierto y flexible, cultura institucional contextualizada. Objetivos y metas Capacidades y valores. Contenidos Equilibrio entre cultura social y cultura institucional. Evaluación Cualitativa y formativa. Metodología Participativa y etnográfica. Enseñanza De capacidades, destrezas y valores. Proceso de mediación cultural. Aprendizaje Cooperativo y mediado entre iguales. Centrado en la vida y en el contexto. Inteligencia Producto socio-cultural mejorable. Formación del profesorado Sentido de equipo y aprendizaje colaborativo. Modelo de investigación Cualitativo y etnográfico. Modelo teórico Equilibrio entre enfoques ecológicos y enfoque socio-cultural. Persona y ciudadano Capacidades y valores proyectados a la vida cotidiana.
APORTACIONES DEL PARADIGMA SOCIO-CULTURAL 1 Analiza la cultura en sus propios contextos e interacciones aportando una visión comunitaria y social a los aprendizajes. 2 Facilita el análisis de la construcción social de la mente y de la personalidad, desde una dimensión más psico-social. El aprendizaje cooperativo y mediado entre iguales, los valores comunitarios y críticos quedan realzados en este modelo 3 Potencia el desarrollo de la fuente sociológica del currículum y de la cultura institucional propia, en el marco de los diseños curriculares oficiales y propios de una institución escolar (proyecto educativo y proyecto curricular) 4 El profesor adquiere una nueva dimensión no solo como mediador del aprendizaje sino como mediador de la cultura social 5 Pretende dar a la educación una visión orientada a la preparación y desarrollo de personas y ciudadanos capaces de vivir y convivir como personas y ciudadanos.
LIMITACIONES DEL PARADIGMA SOCIO-CULTURAL 1 La integración de su propia visión ecológica y socio-cultural aún no está muy conseguida y necesita nuevas reflexiones. 2 Su visión totalizadora y globalizadora trata de ver el bosque (cultura global) pero a veces se olvida de los árboles (aprendices concretos). Se preocupa más de la colectividad que de los individuos que la componen. 3 Los métodos de investigación todavía están poco definidos y perfilados, donde la lógica de la inferencia es poco clara y a menudo afecta a las conclusiones. Tendencia a generalizar después de haber estudiado algunos casos con técnicas cualitativas. 4 El modelo de aprendizaje que defiende, a menudo, resulta opaco, aunque socializado.
¿Qué se construye? Cognitivo Estructuras cognitivas Constructivismo Socio cultural Se construye una actividad semióticamente mediada que recoge la variedad de maneras que tienen los sujetos de reconstruir significados culturales. Construccionismo social Lo que se construye son artefactos culturales. Serrano y Pons: El constructivismo hoy. Revista Electrónica de Investigación Educativa Vol. 13, No. 1, 2011: 3 4
¿Cómo se construye? Modelos cognitivos Constructivismo social y construccionismo social A partir de procesos cognitivos básicos (percepción, motivación, sensación) y procesos cognitivos superiores (pensamiento, inteligencia, lenguaje, memoria). La construcción viene determinada por la organización social y la cultura.
¿Quién construye? El sujeto individual El sujeto Colectivo El sujeto Psicológico El sujeto Epistémico

Cognición situada

Paradigma Sociocultural Paradigma Cognitivo

Enseñanza

Modelos curriculares e instruccionales
y aprendizaje Situado Enfoque de proyectos ABP Aprender sirviendoService LearningAprendizaje Cooperativo y Recíproco Simulaciones Situadas Participación tutelada en investigación Formación práctica in situ Análisis de casos
Tendencia actual en educación Modelo Cognitivo Construccionismo Social Modelo Sociocultur al Cognición Distribuida Comunidades de aprendizaje Cognición situada Autonomía Autorregulación

Comunidades de aprendizaje

52

es

conectivismo?

¿Qué
el
▪ Integra la teoría del caos, redes, complejidad y autoorganización. ▪ El aprendizaje es un proceso que ocurre al interior de ambientes difusos, cambiantes y complejos. ▪ El aprendizaje como conocimiento aplicable puede residir fuera de nosotros al interior de una organización o una base de datos. ▪ Está enfocado en conectar información especializada y las conexiones nos permiten aprender. 53
Conectivismo ▪ El conocimiento y el aprendizaje se definen por conexiones. ▪ El Conectivismo es la afirmación de que el aprendizaje se da principalmente en redes. ▪ El conocimiento que resulta de tales conexiones es conocimiento conectivo. 54

Teoría del conocimiento y el aprendizaje digital

55

12 PRINCIPIOS DEL APRENDIZAJE DIGITAL.

56

Teoría del aprendizaje para la era digital

1. El aprendizaje informal . 2. A través de comunidades de práctica, redes personales, y de tareas laborales. 3. Proceso continuo, que dura toda la vida. 4. La tecnología está alterando (recableando ) nuestros cerebros. 5. Las herramientas que utilizamos definen y moldean nuestro pensamiento. 57
6. La organización y el individuo son organismos que aprenden. 7. El aprendizaje es un proceso de conectar nodos o fuentes de información especializados. 8. La alimentación y mantenimiento de las conexiones es necesaria para facilitar el aprendizaje continuo. Teoría del aprendizaje para la era digital 58

Teoría del aprendizaje para la era digital

9. El aprendizaje será mejor cuantas más conexiones entre estudiantes existan en la red de conocimiento. 10. El profesor se convierte en tutor del estudiante. 11. Capacitar al estudiante para que pase de ser consumidor a productor del conocimiento a través de la colaboración y cooperación con otros individuos y mediante el uso de la TIC.
59

Teoría del aprendizaje para la era digital

12.
Capacitar a los estudiantes para que creen y mantengan sus propias redes de aprendizaje y las continúen usando a lo largo de su vida para navegar y resolver de manera creativa los problemas del mundo.
60
61

Conceptualización DE APRENDIZAJE

62
Conceptualización de Aprendizaje • Requiere diversidad de opiniones y permitir la selección del mejor enfoque. • El conocimiento descansa en las redes. • El aprendizaje es un proceso de formación de redes de conexión especializada con nodos o fuentes de información. 63
¿Qué es comprender? Comprender es percibir patrones.

Aprendizaje

65
Ciclo del flujo del conocimiento ▪ Co-creación ▪ Difusión ▪ Comunicación ▪ Personalización ▪ Implementación ▪ Ciclos de construcción y compartir 66

Tipos de

conocimiento del aprendizaje digital ▪ Acerca de ▪ Hacer ▪ Ser ▪ Saber dónde ▪ Saber transformar 67
Teorías del aprendizaje El conocimiento compuesto de conexiones y entidades en red.
El
conectivismo postula que el conocimiento se distribuye a través de las redes y el acto de aprender es el acto de formar una red diversa de conexiones y reconocer la existencia de patrones.
68

Teorías del aprendizaje

Propiedad Conductismo

Cómo se produce el aprendizaje

Caja negra. Enfoque principal el comportamiento observable

Cognitivismo

Estructurada computacional

Socio-cultural Conectivismo

De forma Social, significado creado por cada aprendiz (personal)

Distribuido

Dentro de una red social tecnológicamente mejorado, reconociendo y interpretando patrones.

Factores influyen

Naturaleza de recompensa, castigo, estímulos

Esquema existente, Experiencias anteriores

Socio cultural Compromiso, participación,

Diversidad de red, fuerza de los vínculos

Rol de la memoria

La memoria es el resultado de repetidas experiencias donde la recompensa y castigo son más influyentes

Codificación, almacenamiento, recuperación

Conocimiento previo integrado al contexto actual

Patrones de adaptación, representativos del estado actual, que existente en las redes

Transferencia

Tipos de aprendizaje mejor explicado

Estímulo y respuesta

Basado en tareas aprendizaje

Duplicando la construcción del experto o conocedor.

Razonamiento Objetivos claros, resolución de problemas

Socialización

Conectando y agregando a redes y nodos

Social A un en estructuración

Aprendizaje Complejo de rápido cambio, diversas fuentes de conocimiento

69

La estructura de nuestra existencia

Metáforas de los educadores

71 Educador como maestro artista. Educador como administrador de red. Educador como conserje. Educador como curador

Diseño de entornos ecológicos

PARA EL CONOCIMIENTO Y EL APRENDIZAJE 72
73
74

Componentes de un entorno ecológico para el intercambio de conocimiento

75
76 • Informal no estructurado. • Rico en herramientas. • Consistencia en el tiempo. • Confianza. • Simplicidad. • Descentralizado. • Adaptativo. • Conectado. • Alta tolerancia a la experimentación y el fracaso.

Diseño efectivo de una ecología del aprendizaje

77

Diseño efectivo de una ecología del

aprendizaje 78 ▪ Un espacio para que los gurús y los principiantes se conecten. ▪ Un espacio para la autoexpresión. ▪ Un espacio para el debate y el diálogo. ▪ Un espacio para buscar conocimiento archivado. ▪ Un espacio para aprender de manera estructurada. ▪ Un espacio para comunicar nueva información y conocimiento indicativo de elementos cambiantes dentro del campo de la práctica. (noticias, investigación). ▪ Un espacio para cultivar ideas, probar nuevos enfoques, prepararse para nuevos. competencia, procesos piloto.

Referencias

Coll, Cesar. Las Tic, la nueva ecología del aprendizaje y la educación formal. Consultado el (25/05/2022).

https://educacionyticsrosario.wordpress.com/2013/02/05/analisis-de-las-tics-la-nueva-ecologia-delaprendizaje-y-la-educacion-formal-de-cesar-coll/ Díaz, Barriga Frida. Estrategias Docentes para un aprendizaje significativo. Ed. McGraw-Hill, México, 2011.

Gutiérrez Campos, Luis. Conectivismo como teoría de aprendizaje: conceptos, ideas, y posibles limitaciones. Universidad Católica del Maule, Revista Educación y Tecnología, N° 1, año 2012. Novak, J. Conocimiento y Aprendizaje. Los mapas conceptuales como herramientas facilitadoras para escuelas y empresas. Alianza Editorial, 1998. Ovalles Pabón, Liana Carolina. Conectivismo, ¿un nuevo paradigma en la educación actual? Colombia, 2014. Pérez, Martiniano Román. Aprendizaje y Currículum. Didáctica socio-cognitiva aplicada. Ed. EOS. Madrid, 1999.

Referencia

Rodríguez Puerta, Alejandro. Urie Bronfenbrenner: biografía, modelo ecológico y aportes. Consultado el (25/05/2022)

https://www.lifeder.com/urie-bronfenbrenner/. Santamaría, Fernando. La importancia de la cognición distribuida en las teoría de aprendizaje contemporáneas. Consultado el (25/05/2022)

http://fernandosantamaria.com/blog/la-importancia-de-la-cognicion-distribuida-enlas-teorias-contemporaneas/ Santamaría, Fernando. El análisis de las redes sociales y la teoría del Actor-Red. Consultado el (25/05/2022)

http://fernandosantamaria.com/blog/el-analisis-de-redes-sociales-y-la-teoria-delactor-red/ Schunk, Dale. H. Teorías del aprendizaje. Ed. Prentice Hall, México, 1997. Schunk, Dale. H. Teorías del aprendizaje. Ed. Pearson Educación, México, 2012.

80

Referencias

Siemens, George. Knowing Knowledge, 2006. Siemens, George. Learning and Knowing in Networks: Changing roles for Educators and Designers. Presentedo en el Foro de TI para debate. Enero, 27, 2008. Vadillo, Guadalupe . Entrevista a George Siemens. Desarrollador del Conectivismo. UNAM, Revista Mexicana de bachillerato a distancia. número 6, año 3, agosto de 2011.

81
CONSULTORIA Y SERVICIOS NEWMAN S.A. DE C.V. 2022

Turn static files into dynamic content formats.

Create a flipbook
Issuu converts static files into: digital portfolios, online yearbooks, online catalogs, digital photo albums and more. Sign up and create your flipbook.
Panorama del Bloque A en la UCA: Diseño de Intervención Docente al 3°Semestre como Maestrante:ASGEM. by PDLM - Issuu