Distrito Hídrico Azteca
Valoremos el Agua, cuidemos la cuenca de CDMX

Flores / Pablo Rodríguez Cátedra Blanca CEMEX2023
3
![]()
Valoremos el Agua, cuidemos la cuenca de CDMX

Flores / Pablo Rodríguez Cátedra Blanca CEMEX2023
3
índice
Introducción
Revelar la historia
Análisis del entorno
Condiciones naturales del sitio
Análisis de riesgos
Situación urbana
Criterios y estrategias
Distrito Hídrico Azteca

Docentes
MArch. Diego Ricalde
MS. Mercedes Landa
MSc. Xavier Valladares
MA. Óscar A. Rodríguez
MRes. Nuria Benítez
Mark Meiklejohn
Intermediate Designer, Urban Design. SOM
Víctor Manuel Rico Espínola
Director de Diseño Urbano en ORU, Oficina de Resiliencia Urbana
Loreta Castro Reguera
Co-Founder at Taller Capital
México 2026 - Copa del Mundo FIFA
La Copa del Mundo FIFA, que ocurre cada cuatro años, es un evento de fútbol mundial que congrega equipos de todo el planeta, en busca del título de Campeón del Mundo. En 2026, este torneo será organizado en un acuerdo histórico entre México, Estados Unidos y Canadá, lo que representa la primera vez que tres países colaboran en su organización. México será anfitrión por tercera vez, después de los eventos exitosos en 1970 y 1986.
Ser sede de la Copa del Mundo ofrece una oportunidad única para que un país muestre su cultura, historia e innovación a nivel global. México, con su rica herencia cultural y tecnología avanzada, está preparado para aprovechar esta oportunidad. El país utilizará el evento para destacar sus tradiciones, artes e historia, así como para exhibir sus avances en transporte, sostenibilidad e infraestructura.
Además de resaltar sus fortalezas, México aprovechará la Copa del Mundo 2026 como una plataforma para abordar desafíos sociales y ambientales y mostrar soluciones innovadoras. Este evento presenta una oportunidad única para que México demuestre su identidad cultural única y su experiencia tecnológica, y se muestre al mundo como una nación dinámica y con visión de futuro.


Respondiendo al Desafío
El taller planteó un desafío:
Con la inauguración de la Copa del Mundo 2026 a la vista, ¿qué se puede hacer para transformar los alrededores del Estadio Azteca?
México se prepara para ser sede por tercera vez, con el Estadio Azteca albergando cuatro partidos.
Las preguntas que necesitan respuesta son:
¿Cómo puede la Ciudad de México responder al reto y prepararse para este evento deportivo de escala mundial?
¿Cómo puede México aprovechar esta oportunidad única en la vida para mostrarse al mundo?
¿Qué quiere mostrar México sobre su cultura, historia y logros?¿Puede la Copa del Mundo 2026 ser un catalizador para un cambio positivo en la Ciudad de México y más allá?
Las respuestas a estas preguntas determinarán el legado que México deje después de la Copa del Mundo 2026 y el impacto potencial que el torneo pueda tener en el futuro del país.

Desde el inicio del curso, nuestra principal inquietud fue el estado ambiental de la zona, particularmente la crítica situación del agua en la Ciudad de México. Identificar este desafío se convirtió en el punto de partida para nuestro compromiso de encontrar soluciones concretas. La ciudad enfrenta una realidad preocupante: el estrés hídrico. El agua, vital para la vida, se vuelve cada vez más escasa en esta urbe y se proyecta una posible escasez total para el año 2050.
Esta crisis hídrica motivó nuestra atención en encontrar estrategias efectivas que pudieran abordar esta problemática. Reconocimos la vital importancia del agua para la región y nos motivamos a buscar soluciones efectivas que pudieran afrontar esta situación crítica.
Nuestra atención se centró en comprender no solo las causas detrás de esta crisis, sino también en proponer acciones viables para mitigarla. Esta decisión surgió de nuestra profunda convicción sobre la relevancia del agua para el bienestar ambiental y el desarrollo sostenible de la región en estudio.
Este enfoque riguroso y proactivo implicó investigaciones exhaustivas y análisis detallados para identificar los factores clave que afectan el recurso hídrico en la Ciudad de México y en la zona. Nos comprometimos a encontrar soluciones prácticas y realistas que pudieran contribuir a resolver este desafío ambiental de manera significativa.


El conocimiento de la historia de la Ciudad de México es fundamental para entender su situación actual y los desafíos que enfrenta, especialmente en cuanto al agua se refiere.
En este sentido, uno de los principales desafíos que enfrenta la ciudad es el manejo del agua. Para comprender a profundidad este problema, es esencial conocer la relación histórica de la ciudad con el agua y su origen en el antiguo lago.
Para ello, es necesario conocer los hitos históricos clave que han moldeado los desafíos hídricos actuales de la ciudad. Este viaje a través de la historia de la Ciudad de México nos llevará desde los tiempos previos a los asentamientos humanos hasta la metrópolis moderna de hoy en día, destacando los hitos temporales más relevantes en el camino.
La conexión de la Ciudad de México con el agua es muy profunda. En el pasado, la ciudad se ubicaba en un área de lagos interconectados que cubrían las llanuras de la Cuenca, desde la Sierra de Chichinautzin hacia el norte, abarcando más de 1.100 kilómetros cuadrados.






Historia hídrica de la ciudad
La Ciudad de México se fundó en una región lacustre, por lo que el agua ha sido siempre un recurso esencial para la ciudad. Los antiguos mexicas construyeron un sistema de canales y acueductos para transportar agua desde el lago Texcoco a la ciudad.
Durante la época colonial, los españoles construyeron nuevos acueductos y canales, pero estos no fueron suficientes para satisfacer las necesidades de la población. En el siglo XIX, el gobierno mexicano inició el drenaje del lago Texcoco para expandir la ciudad.
Este proceso, que duró más de un siglo, tuvo un impacto negativo en el medio ambiente y agravó la escasez de agua.
En la actualidad, la ciudad enfrenta el reto de garantizar el acceso a agua potable y saneamiento para su población de 22 millones de habitantes.

Antes de los asentamientos humanos


Tiempos Mexicas

Tiempos coloniales

Drenaje de la cuenca y lagos

Expansión Urbana
Fuente: Diagramas extraídos de (Hacia una ciudad de México sensible al agua — DE URBANISTEN, 2016)
México Tenochtitlan
Tenochtitlan, la actual Ciudad de México, fue fundada por los mexicas en el año 1325. Los mexicas eran un pueblo nómada que había migrado de Aztlán, una tierra mítica ubicada en el norte de México. En su búsqueda de un nuevo hogar, los mexicas recibieron una señal de su dios Huitzilopochtli que debían construir una ciudad en un lugar donde vieran un águila posada sobre un nopal y devorando una serpiente. Los mexicas encontraron ese lugar en un islote del lago Texcoco. Allí, construyeron una ciudad que se convirtió en una de las más importantes de Mesoamérica. Tenochtitlan era una ciudad próspera y cosmopolita, con una población de más de 200.000 habitantes. Era un centro de comercio, cultura y religión.
Debido a que el lago se ubicaba en una cuenca de naturaleza endorreica, existían grandes fluctuaciones en los niveles de lago. Debido a estas circunstancias, los antiguos habitantes se vieron forzados a desarrollar un profundo conocimiento sobre su entorno. Utilizando su entendimiento del territorio los antiguos mexicas construyeron notables obras de ingeniería hidráulica sumamente avanzadas para su época. Entre estas, un sistema de albardones que permitía separa el agua dulce de la salada en el lago, así como controlar las fluctuaciones en su nivel. Con forme la ciudad mexica de Tenochtitlan se fue expandiendo, se desarrollaron las chinampas. Un sistema que les permitía expandir la ciudad mediante estructuras de tierra flotantes en el lago y cultivar su comida sobre las mismas.



En el Siglo XV, tras la conquista española de la civilización mexica, Hernán Cortés llegó a la Gran Tenochtitlan, una ciudad con unos 200,000 habitantes y una estructura urbana compleja.
Tras la conquista, los españoles introdujeron un nuevo modelo urbano similar al europeo renacentista. Durante la construcción de esta nueva ciudad, enfrentaron desafíos por las inundaciones recurrentes del lago circundante, obstaculizando su progreso.
En respuesta a las inundaciones de 1604 y 1607, los líderes españoles decidieron construir los canales de Huehuetoca y el Tajo de Nochistongo para crear el primer sistema de drenaje artificial en la cuenca. Este proyecto marcó el inicio de un esfuerzo de más de cuatro siglos para drenar este sistema lacustre y mitigar las amenazas de inundación en la región, representando un logro monumental en ingeniería hidráulica.



Tras la selección de México como sede olímpica, durante la 60ª Sesión del Comité Olímpico. Los Juegos Olímpicos de Verano, se llevaron a cabo en la Ciudad de México del 12 de octubre al 27 de octubre de 1968, marcaron la primera vez que se realizaron los Juegos de Verano en América Latina.
Casi 5,000 atletas de 112 países compitieron y establecieron récords mundiales en eventos como el dash de 100 metros, el salto largo y los 400 metros con obstáculos.
La exitosa organización de los Juegos Olímpicos de Verano de 1968 exhibió a México como una nación moderna y sirvió como una fuente de orgullo nacional. Además, ayudó a establecer a México como un jugador importante en el escenario internacional.
Las olimpiadas necesitaban de nueva infraestructura para albergar estos eventos por lo que se construyeron La villa olímpica, la Alberca Olímpica “Francisco Márquez” y el Gimnasio Olímpico “Juan de la Barrera”, la Pista Olímpica de remo y canotaje “Virgilio Uribe”, el Palacio de los Deportes “Juan Escutia”, el Velódromo “Agustín Melgar”, la Sala de Armas “Fernando Montes De Oca” y el Estadio Azteca.












Estadio Azteca
El Estadio Azteca es el estadio más grande de México y uno de los más grandes del mundo. Fue construido en 1966 para albergar los Juegos Olímpicos de 1968.
Su diseño único, que combina una forma elíptica con una serie de rampas que rodean el campo de juego, le da al estadio una capacidad de 87 500 espectadores.
El Estadio Azteca ha sido sede de una gran cantidad de eventos deportivos importantes, incluyendo los Juegos Olímpicos de 1968, la Copa Mundial de la FIFA de 1970 y 1986, y la Copa América de 1993.
En 2018, el Estadio Azteca fue declarado Patrimonio Cultural de la Humanidad por la UNESCO.
La forma de superelipse del estadio le da una serie de características únicas, incluyendo:
Una mayor capacidad de asientos que una elipse tradicional.
Una mejor visibilidad para los espectadores.Un sonido más uniforme en todo el estadio.
La superelipse fue una innovación en el diseño de estadios deportivos en la década de 1960.
El Estadio Azteca fue el primer estadio en el mundo en utilizar esta forma.
Fuente: (Dupla, 2022)







Fuente: (As.com, 2021)








En 1968, México fue sede de los Juegos Olímpicos, presentándose con una visión creativa única. Además de las competencias atléticas, se inauguró la Olimpiada Cultural, combinando intelecto y fuerza en un evento sin precedentes. Esta celebración incluyó 20 eventos artísticos, como danza, música, poesía, escultura y pintura infantil, con la participación de numerosos países.
Destacando entre los legados de esta Olimpiada, se erigió el Corredor Escultórico, una obra de 17 km con 19 estaciones de concreto, representando una colaboración entre artistas de los cinco continentes. Concebido por Mathias Goeritz y Pedro Ramírez Vázquez, este proyecto se integra en dos paisajes distintos: un valle volcánico y campos rurales de Xochimilco.
A pesar de ser abandonada durante 25 años y sufrir daños por el crecimiento urbano, se emprendió su rescate. Se optó por restaurar cada obra y garantizar su conservación a través de la participación comunitaria y programas de uso constante. El proyecto “Adopte una Obra de Arte” busca donaciones para restaurar las piezas, preservando así este valioso legado artístico


#1 Señales, México, Ángela

#4 Sol, Japón, Kiyoshi Takahashi Señales

#7 Hombre de Paz, Italia, Costantino Nivola

#10 Reloj Solar, Polonia, Grzegorz Kowalski

#2 El Ancla, Suiza, Willi Gutmann

#5 El Sol Bípedo, Hungría, Francia Pierre

#8 Disco Solar, Bélgica, Jacques Moeschal

#11 México, España, José María Subirachs

#3 Las tres Gracias, Checoslovaquia , Miroslav Chlupac

#6 Torre de los Vientos, Uruguay, Gonzalo Fonseca

#9 Circulo Mágico, Estados Unidos, Todd Williams

#12 Janus, Australia, Clement Meadmore


#13 Muro Articulado, Austria - EUA, Herbert Bayer

#16 Martine, Francia, Olivier Seguin

#19 Puertas al Viento, México, Helen Escobedo

Invitada 3, Osa Mayor México / Alemania, Mathias Goeritz

#14 Tertulia de Gigantes, Países Bajos, Joop J. Beljon

#17 Charamusca Africana, Marruecos, Mohamed Melehi

#20 Sol Rojo, EUA, Alexander Calder

#15 Puerta de Paz, Israel, Itzhak Danziger

#18 México en proceso de restauración, Jorge Dubón

Invitada 2, Hombre Corriendo, México, Germán Cueto

Mundial de Fútbol en México 1970
El Mundial de 1970 fue histórico por varias razones. Fue la primera vez que el torneo se transmitió a color a nivel mundial. Además, se llevó a cabo en México, convirtiéndose en el primer Mundial organizado en Norteamérica y el primero celebrado en un país de habla hispana. El torneo estuvo marcado por el estilo de juego ofensivo y talentoso, con equipos como Brasil, liderado por Pelé, y Alemania Occidental. Brasil ganó el torneo, consiguiendo su tercera Copa del Mundo y retuvo el trofeo Jules Rimet de manera permanente al ganarla tres veces.
Mundial de Fútbol en México 1986
El Mundial de 1986 también se llevó a cabo en México, convirtiéndose en el segundo torneo organizado en el país. Este Mundial es muy recordado por la actuación extraordinaria de Diego Maradona con la selección argentina. Su famoso gol de la “Mano de Dios” contra Inglaterra y su icónico gol individual contra Inglaterra en el mismo partido se convirtieron en momentos emblemáticos de la historia del fútbol. Argentina, dirigida por Maradona, ganó el torneo al vencer a Alemania en la final, obteniendo su segunda Copa del Mundo.









La Ciudad de México ha experimentado un rápido crecimiento desde finales del Siglo Diecinueve, impulsado por avances en infraestructura clave. La introducción del ferrocarril y tranvías marcó una expansión significativa, siguiendo la pauta de otras grandes urbes. Durante las décadas de los 50, 60 y 70, con la construcción de amplias vías y el Metro, la urbe creció de manera sin precedentes.
Hacia finales de los años setenta, la metrópolis ya albergaba más de 9 millones de habitantes y hoy supera los 22 millones. Esta expansión llevó la ciudad más allá de sus límites, particularmente hacia el sur, transformando drásticamente su paisaje tradicional. Se introdujeron elementos urbanos modernos y se modificó notablemente su estructura morfológica.
La expansión hacia el sur implicó extenderse más allá de los límites históricos, alcanzando los campos circundantes. Los Mundiales de 1970 y 1986 motivaron la construcción de infraestructuras modernas y la creación de nuevos espacios urbanos, no solo para los eventos, sino también para mostrar la modernidad de la Ciudad de México. Esta expansión reconfiguró tanto la estructura urbana como el paisaje natural.









Fuente: Elaboración propia datos de: Portal de Datos Abierto - Gobierno de la Ciudad de México
Análisis del entorno



Para asegurar la supervivencia de la Ciudad de México, es fundamental considerar las complejas circunstancias hidrológicas y manejar adecuadamente el recurso del agua. Desde su origen en un lago que ahora está prácticamente desaparecido hasta la actualidad, donde la ciudad enfrenta inundaciones y escasez de agua simultáneamente, es imprescindible aprovechar y manejar los recursos hídricos de manera eficiente.
Para lograr esto, es necesario entender las condiciones geológicas, topográficas, climáticas y urbanas actuales, y proponer estrategias efectivas para conservar este valioso recurso. Sin un manejo adecuado del agua, la ciudad seguirá sufriendo de escasez e inundaciones, y estos problemas solo empeorarán con el tiempo. Implementar nuevas estrategias de manejo del agua es crucial para enfrentar los desafíos que la ciudad ha enfrentado desde su fundación y prolongar su existencia.


Fuente: Elaboración propia datos de: Portal de Datos Abierto - Gobierno de la Ciudad de México
La base geológica de la Cuenca de la Ciudad de México está compuesta por dos entidades de una naturaleza muy diferente. En primer lugar, las montañas, colinas y laderas están formadas por rocas de origen volcánico como basaltos y andesitas. Por el otro, las planicies están formadas por los sedimentos típicos de un lecho lacustre que han sido arrastrados y arrojados por el agua al fondo de la Cuenca. Éstos son principalmente arcillas, limos y arenas. Es importante destacar que la Ciudad está construida principalmente encima de esta capa.



Fuente: Elaboración propia datos de: Portal de Datos Abierto - Gobierno de la Ciudad de México
Es importante destacar que México ocupa el lugar 27 a nivel mundial en cuanto a disponibilidad de agua fresca natural se refiere. El país cuenta con 282 acuíferos, de los cuales 101 están sobreexplotados y el 37% del agua que se consume proviene de aguas subterráneas.
En la Ciudad de México, existen 48 ríos vivos, sin embargo, la mayoría de ellos se encuentran entubados y los cuerpos de agua más contaminados en el Valle de México son el Río Churubusco, Río de las Avenidas, Río de los Remedios, Río San Juan Teotihuacán, Río de la Compañía, Río San Buenaventura y la presa derivadora Tlamaco-Juandhó. Es importante mencionar que entre los años 1449 y 2008 se registraron 26 grandes inundaciones en la Ciudad de México.
En cuanto a la precipitación, en la Ciudad de México se registra una media anual de 682.800 litros por metro cuadrado, pero el 72,9% se evapora, el 49% se recupera en cuerpos de agua superficiales, el 14% se escurre y el 11% se infiltra para la recarga de los acuíferos. Por lo tanto, el agua de escurrimientos y recarga es el líquido naturalmente disponible para los habitantes de la ciudad, lo que equivale a 1.688 hectómetros cúbicos al año.


Fuente: Elaboración propia datos de: Portal de Datos Abierto - Gobierno de la Ciudad de México
La topografía en la Ciudad de México impacta la distribución de la lluvia, con zonas al oeste y suroeste recibiendo más precipitación y eventos extremos debido a la escorrentía natural. Esto, combinado con terreno inestable y laderas urbanizadas, aumenta el riesgo de inundaciones. El sistema de drenaje subterráneo es insuficiente y al saturarse causa daños económicos significativos.
La Ciudad de México cuenta con una variedad de altitudes, climas y ecosistemas, con un clima húmedo en las áreas montañosas y un clima seco en las bajas. La altitud también genera variedad en la vegetación. La precipitación varía entre 600-1,200 mm anuales, concentrándose entre junio y octubre.
Es importante comprender que el agua proveniente de la precipitación se comporta de distintas maneras en la ciudad. Aunque la evaporación promedio es del 75%, se observa un menor porcentaje en las zonas más altas de la ciudad mientras que las tasas de infiltración y escurrimientos son más altas. Al mismo tiempo, en las partes más bajas de la ciudad, se presenta una mayor evaporación y bajos índices de infiltración.



Periodo de retorno 10 años

Periodo de retorno 50 años

Periodo de retorno 25 años

Periodo de retorno 100 años

Fuente: Desarrollo, Normales climatológica por estado)
Abasto actual de la Ciudad de México
La Ciudad de México enfrenta múltiples desafíos en cuanto a la gestión del agua. Para abastecer la Zona Metropolitana de la ciudad se extraen 2.922 hectómetros cúbicos de agua al año, lo que supera en un alarmante 173% la disponibilidad natural de la cuenca. Según la ONU, cualquier explotación que exceda el 40% de las capacidades naturales de un cuerpo hídrico ejerce una presión fuerte sobre los acuíferos.
De esta cantidad de agua extraída, el 67% proviene de fuentes propias de la cuenca, mientras que el 219% se importa de los sistemas Lerma y Cutzamala, y solo el 13% se obtiene de aguas de reusó. La extracción excesiva de agua subterránea también causa la subsidencia, un fenómeno en el que el suelo se hunde debido a la reducción de la presión en las capas de arcilla. Este problema es especialmente grave en la Ciudad de México, que está construida sobre un antiguo lago y su subsuelo es arcilloso. Como resultado, la ciudad se hunde en promedio 10 cm al año y en algunas áreas, como el Aeropuerto Internacional de México, el hundimiento puede alcanzar los 40 cm anuales. La ciudad ha sufrido 26 grandes inundaciones desde 1449 hasta 2008 debido a este problema.
Aunque el consumo promedio de agua per cápita en la Ciudad de México es de 314 litros diarios, el 77% de la población del Distrito Federal consume menos de 150 litros por día. Además, los habitantes de Iztapalapa disponen de una cuarta parte del agua por persona en comparación con los habitantes de la delegación Cuajimalpa.
Otro problema importante es la pérdida de agua debido a fugas en la red, que puede oscilar entre el 30% y el 45%. Esto agrava aún más la situación. A pesar de que la ciudad produce 1.072.783.000 metros cúbicos de agua al año, es necesario mejorar la gestión


Afectaciones hídricas

Balance hídrico




Diagramas extraidos de (Hacia una ciudad de México sensible al agua — DE URBANISTEN,
Diagrama de consumo actual de la ciudad de México
Para la ciudad de México se registra una precipitación media anual de 682,800 ml; 72% se evapora, 4% se recupera en aguas superficiales, 14% se escurre y 11% se infiltra para la recarga de los acuíferos.
El agua de escurrimientos y de recarga representa el líquido naturalmente disponible para los habitantes de la ciudad, el cual se traduce en 1,688 hm/año. Tan sólo la extracción de agua para la Zona Metropolitana de la ciudad de México es de 2,922 hm/año, lo que significa que se está rebasando la disponibilidad natural de la cuenca en un 173%.
Para la ONU, una presión fuerte sobre los acuíferos es igual a una explotación mayor a 40% de las capacidades naturales del cuerpo hídrico.



Fuente: Elaboración propia
Diagrama de tratamiento del agua
El proyecto tiene como objetivos principales:
• Crear conciencia en la sociedad acerca del alto consumo de agua que tenemos.
• Desarrollar herramientas que faciliten el uso del agua pluvial que recibe la ciudad cada año.
• Buscar un manejo más eficiente del 11% del agua de infiltración y el 14% del agua de escurrimiento.
• Reducir el 72% del agua que se evapora en la ciudad.
• Disminuir el consumo de agua proveniente de fuentes externas al valle de México.
• Reducir la subsidencia de la ciudad.
• Reducir la dependencia de agua de los acuíferos.
• Aumentar el uso de agua pluvial para riego público y uso doméstico.




Fuente: Elaboración propia
Resolviendo el caos
La Ciudad de México es conocida por su caótico tráfico, sus calles abarrotadas y su densa población, pero también por su problemática con el agua. La falta de principios y estructuras definidas para manejar este recurso vital ha llevado a una situación en la que muchos habitantes de la ciudad no tienen acceso a agua potable o sufren de cortes frecuentes en el suministro. La resolución de esta problemática requiere de un enfoque organizado y coherente que permita gestionar de manera adecuada el recurso hídrico en la ciudad.



La ciudad como un sistema
Durante el análisis y ejecución de nuestro proyecto, nos hemos propuesto trabajar en colaboración con proyectos existentes en la zona y fuera de ella. Durante nuestras visitas, pudimos conocer de cerca algunas obras con funciones hídricas, como el Parque del Iman y el Parque Ecológico Experimental, entre otros nuevos proyectos hidráulicos en diferentes contextos. A continuación, presentamos algunas de nuestras observaciones y cómo nos proponemos integrarlas en nuestro proyecto.
La Ciudad Como Un Sistema





Comprender adecuadamente las condiciones naturales del sitio será de gran importancia para considerar y adecuar soluciones apropiadas para este entorno. De esta manera el proyecto podrá adaptarse y aprovechar las condiciones especificas de esta área.


Condiciones del suelo

Siguiendo la topografía del territorio, nos encontramos con que esta desciende desde el poniente. Adicionalmente, se observa un cambio drástico en la separación de las curvas de nivel al acercarse al Estadio Azteca y por lo tanto un cambio en la pendiente.
Al mismo tiempo que ocurre el cambio en la pendiente, inicia el área sobre la que se encontraba el antiguo lago de Texcoco y sus alrededores. Mientras que el poniente del área de estudio se dirige al lago, la mayor parte del área oriente se ubica sobre este.
En el área al poniente del Estadio Azteca que cuenta con una pendiente más pronunciada, predomina el suelo de roca volcánica. Mientras que al acercarse a al área del antiguo lago, oriente del estadio, comienza a predominar el suelo lacustre.
Observando las escorrentías, se entiende que estas tienen un mayor movimiento sobre el área de roca volcánica y se mueven principalmente en dirección al lago. Adicionalmente las escorrentías no solo se adaptan a las condiciones naturales, sino que también a la traza urbana.


Fuente: Elaboración propia datos de: Portal de Datos Abierto - Gobierno de la Ciudad de México



Fuente: Elaboración propia datos de: Portal de Datos Abierto - Gobierno de la Ciudad de México



Fuente: Elaboración propia datos de: Portal de Datos Abierto - Gobierno de la Ciudad de México
Estudio de microcuencas

Una microcuenca es una pequeña cuenca hidrográfica, es decir, una zona de terreno donde se concentra el agua que fluye hacia un único punto de salida, como un arroyo, río o lago. Esta zona es delimitada por una línea de cumbres que la separa del territorio adyacente.
Las microcuencas suelen tener una extensión menor a 10 km² y son importantes porque juegan un papel fundamental en la regulación del ciclo hidrológico, la recarga de acuíferos y la conservación de la biodiversidad de las regiones donde se ubican. Además, su tamaño las hace más susceptibles a los impactos de la actividad humana, lo que las convierte en zonas prioritarias para la implementación de estrategias de manejo y conservación de los recursos naturales, así como para el desarrollo de prácticas agrícolas y ganaderas sostenibles.


Fuente: Elaboración propia datos de: Portal de Datos Abierto - Gobierno de la Ciudad de México

Comprender adecuadamente las condiciones naturales del sitio será de gran importancia para considerar y adecuar soluciones apropiadas para este entorno. De esta manera el proyecto podrá adaptarse y aprovechar las condiciones especificas de esta área.


Efectos de áreas verdes en la ciudad

Parte de los riesgos de inundaciones se deben al efecto de la plancha urbana colocada sobre el suelo y así obstruyendo las funciones naturales de este. Por ello es importe el ubicar las áreas verdes y espacios públicos donde aún se conservan algunas de las funciones naturales del suelo. Pues estos espacios pueden ser reformados para amenizar el impacto de la urbanización del entorno mientras que integran un programa urbano.


Fuente: Elaboración propia datos de: Portal de Datos AbiertoGobierno de la Ciudad de México



Fuente: Elaboración propia datos de: Portal de Datos AbiertoGobierno de la Ciudad de México



Fuente: Elaboración propia datos de: Portal de Datos AbiertoGobierno de la Ciudad de México
El considerar y comprender las condiciones urbanas del entorno, es fundamental para generar y desarrollar el mismo de manera exitosa y sostenible. Permite adaptar el proyecto a las necesidades específicas del sitio y su entorno, al mismo tiempo que se identifican problemas y oportunidades. Todo con el fin de garantizar la sostenibilidad a largo plazo del proyecto.




Se observa una gran diferencia en la densidad habitacional de las distintas colonias del entorno. Mientras que algunas áreas cuentan con densidades extremadamente altas, otras se encuentran prácticamente deshabitadas en comparación. A esto se le suma en muchos casos faltas de áreas verdes y espacios públicos, ya que estos no se distribuyen adecuadamente según el desarrollo y la población. Sería importante mejorar la accesibilidad a dichos espacios para mejorar las condiciones del entorno.


Fuente: Elaboración propia datos de: Portal de Datos AbiertoGobierno de la Ciudad de México

Se observa una gran diferencia en la densidad habitacional de las distintas colonias del entorno. Mientras que algunas áreas cuentan con densidades extremadamente altas, otras se encuentran prácticamente deshabitadas en comparación.
A esto se le suma en muchos casos faltas de áreas verdes y espacios públicos, ya que estos no se distribuyen adecuadamente según el desarrollo y la población. Sería importante mejorar la accesibilidad a dichos espacios para mejorar las condiciones del


Fuente: Elaboración propia datos de: Portal de Datos AbiertoGobierno de la Ciudad de México
Al comprender las distintas opciones de movilidad que proporciona el transporte público, se pueden determinar las distintas maneras en que es posible acceder al entorno y moverse por él. Se puede observar que la mayoría de opciones de transporte publico funcionan en dirección norte a sur por lo que actualmente la movilidad en otras direcciones depende en su mayoría de transporte particular o transporte público de menor escala.



Fuente: Elaboración propia datos de: Portal de Datos AbiertoGobierno de la Ciudad de México


Se detectaron los sitios de mayor interés para el uso público, considerando tanto los espacios con oportunidad de desarrollo como aquellos que podrían beneficiarse de su relación con el entorno. Para ello se tomaron en cuenta las áreas verdes y espacios de uso publico como sitios con gran influencia sobre el entono y otros espacios con funciones educativas, culturales, deportivas y relacionados a la salud, que pueden beneficiarse de su entorno y al mismo tiempo contribuir a este.

Fuente: Elaboración propia datos de: Portal de Datos AbiertoGobierno de la Ciudad de México

El análisis del mapa de comercios en la zona nos ha permitido identificar que la mayoría de los establecimientos se concentran en las zonas más densamente pobladas, como Santa Ursula de Coapa, y que esto se relaciona con los índices de violencia en la zona. Estos hallazgos son importantes para nosotros, ya que nos permiten entender las necesidades reales de la comunidad y ofrecer soluciones que sean verdaderamente útiles y pertinentes. Asimismo, este análisis nos ha permitido tener una visión más clara de la dinámica comercial de la zona y nos ha ayudado a planificar de manera más efectiva nuestra estrategia para satisfacer las necesidades de la población.


Fuente: Elaboración propia datos de: Portal de Datos AbiertoGobierno de la Ciudad de México

El análisis del mapa de comercios en la zona nos ha permitido identificar que la mayoría de los establecimientos se concentran en las zonas más densamente pobladas, como Santa Ursula de Coapa, y que esto se relaciona con los índices de violencia en la zona. Estos hallazgos son importantes para nosotros, ya que nos permiten entender las necesidades reales de la comunidad y ofrecer soluciones que sean verdaderamente útiles y pertinentes. Asimismo, este análisis nos ha permitido tener una visión más clara de la dinámica comercial de la zona y nos ha ayudado a planificar de manera más efectiva nuestra estrategia para satisfacer las necesidades de la población.


Fuente: Elaboración propia datos de: Portal de Datos AbiertoGobierno de la Ciudad de México



Criterios y estrategias
En base a las principales escorrentías del sitio y las áreas de oportunidad, seleccionamos los espacios con mayor potencial de desarrollo. En estos espacios se verán los mayores grados de intervención de la propuesta y se relacionaran mediante las escorrentías que se dan de manera natural.


Criterios y estrategias

Fuente: Elaboración propia



Fuente: Elaboración propia



Fuente: Elaboración propia



Fuente: Elaboración propia



Fuente: Elaboración propia



Fuente: Elaboración propia



Fuente: Elaboración propia



Fuente: Elaboración propia



Fuente: Elaboración propia



Fuente: Elaboración propia









Distrito hídrico Azteca
En un mundo donde el agua es vida, la Ciudad de México enfrenta una realidad crítica: el estrés hídrico. El agua que sustenta toda forma de vida se convierte en un recurso cada vez más escaso en esta ciudad y para el año 2050 nos podríamos quedar sin el. Es esencial no solo reconocer esta situación, sino también actuar con determinación y visión para abordarla. La creación de un parque sensible al agua no es solo una respuesta, es una oportunidad para transformar este desafío en un oasis de soluciones innovadoras y compromiso comunitario.
En respuesta al estrés hídrico urgente que afronta la Ciudad de México, nace la visión de un parque sensible al agua: un espacio multifuncional que se convierte en una infraestructura hídrica vital. Este parque, principalmente un sistema de humedales, va más allá de embellecer la ciudad; es un laboratorio vivo de soluciones. Representará un símbolo de innovación al incorporar sistemas de captación, purificación, reutilización y retención del agua, creando paisajes que fomentan la conservación hídrica. No se limitará a ser un espacio recreativo, sino que también será un centro educativo, promoviendo la conciencia sobre la importancia del agua y su cuidado. Este proyecto es un llamado a la acción colectiva, combinando creatividad y armonía con la naturaleza para abordar el desafío del agua en la ciudad. El parque sensible al agua establecerá las bases para un futuro más consciente, sostenible y comprometido con la preservación de este recurso vital. Fuente: fotografías por Pablo Aguilar con

La zona de estudio se localiza en las inmediaciones del Estadio Azteca, un punto icónico en la Ciudad de México. Este espacio y sus alrededores representan un área de relevancia no solo por su importancia deportiva, sino también por su impacto en el entorno urbano circundante. El Estadio Azteca, con su historia y su influencia en la cultura deportiva, actúa como un centro focal que atrae no solo eventos deportivos de renombre, sino también la atención hacia la infraestructura, la movilidad y el ambiente que lo rodea. El análisis de esta zona abarca no solo la dimensión deportiva y recreativa, sino también aspectos urbanos, sociales y ambientales que pueden ser influenciados por la presencia y el funcionamiento de este ícono arquitectónico.


Fuente: Elaboración propia





Delimitación cuencas urbanas
Una cuenca hidrográfica es un área geográfica delimitada por la topografía, donde todas las aguas fluyen hacia un único punto, ya sea un río principal, un lago o el mar. Estas cuencas suelen subdividirse en unidades más pequeñas llamadas subcuencas y microcuencas. Las subcuencas son divisiones más grandes dentro de una cuenca principal, cada una con su propio sistema de drenaje que conduce el agua hacia un punto de salida común. Por otro lado, las microcuencas son aún más pequeñas y representan áreas más específicas dentro de una subcuenca.
El proyecto se localiza específicamente en la Cuenca de Xochimilco, una región emblemática dentro de la Ciudad de México que forma parte de la cuenca hidrográfica más grande de la ciudad. Esta cuenca está subdividida en diversas subcuencas y microcuencas, cada una con sus características hidrológicas particulares.
La importancia de la Cuenca de Xochimilco radica en su legado cultural y ambiental, ya que alberga los famosos canales y chinampas, sistemas agrícolas prehispánicos que aún persisten y representan una valiosa herencia cultural y ecológica. Sin embargo, enfrenta desafíos significativos como la pérdida de biodiversidad, la contaminación y la sobreexplotación del agua.
El proyecto, al ubicarse en esta cuenca específica, busca no solo abordar problemas locales, sino también contribuir a la preservación y revitalización de estos ecosistemas únicos, promoviendo un enfoque sostenible y consciente de la gestión del agua y el entorno natural en la región de Xochimilco.


Fuente: Elaboración propia



Fuente: Elaboración propia
Agua Pluvial
En la actualidad, en la Ciudad de México, la principal fuente sostenible de agua es la lluvia. Aunque este recurso no está disponible todo el año, ya que la temporada de lluvias abarca de mayo a octubre. La característica fundamental del agua pluvial es su bajo nivel de contaminación, requiriendo un tratamiento previo menos extenso en comparación con otros tipos de agua. En nuestro proyecto, las aguas pluviales representan el 10% del volumen total disponible.
Aguas Azules
Las aguas azules son aquellas que escurren por las superficies impermeables urbanas, arrastrando contaminantes como residuos de la calle, aceites de vehículos y otros desechos. Estas aguas suelen ser altamente contaminadas y necesitan un tratamiento previo. Las aguas azules son un problema, ya que la mancha urbana no permite que el agua se infiltre naturalmente. Esto genera que el agua que cae en los puntos altos escurre con gran velocidad hacia los puntos bajos, sin tiempo para que se infiltre y con un sistema de drenaje insuficiente que se satura hace que los puntos bajos se inunden. Las aguas azules representan el 10 % del volumen total.
Aguas negras y residuales
Las aguas residuales se dividen en dos categorías: aguas grises y aguas negras. Las aguas grises son las provenientes de actividades domésticas como lavado de platos, duchas o lavadoras. Aunque contienen cierto nivel de contaminantes, pueden tratarse de manera más sencilla para reutilizarlas en tareas no potables como el riego de jardines. Por otro lado, las aguas negras son las provenientes de inodoros y sistemas de desagüe de la cocina. Estas aguas contienen una alta carga de contaminantes orgánicos e inorgánicos y requieren tratamientos más complejos para su adecuada depuración antes de ser reutilizadas o devueltas al medio ambiente.
La característica de estas aguas es que podemos tener acceso a ellas durante todo el año a comparación de las aguas, azules y pluviales. El correcto tratamiento de aguas puede ser muy útil ya que es un volumen importante de agua. Sin embargo, el problema de la Ciudad de México es que la mayoría de estas aguas no acaban dentro de la ciudad, sino por medio del sistema de drenaje se mandan fuera para después ser tratadas y utilizadas en otras partes. Las aguas negras y grises de nuestro proyecto representan el 80% del volumen total.




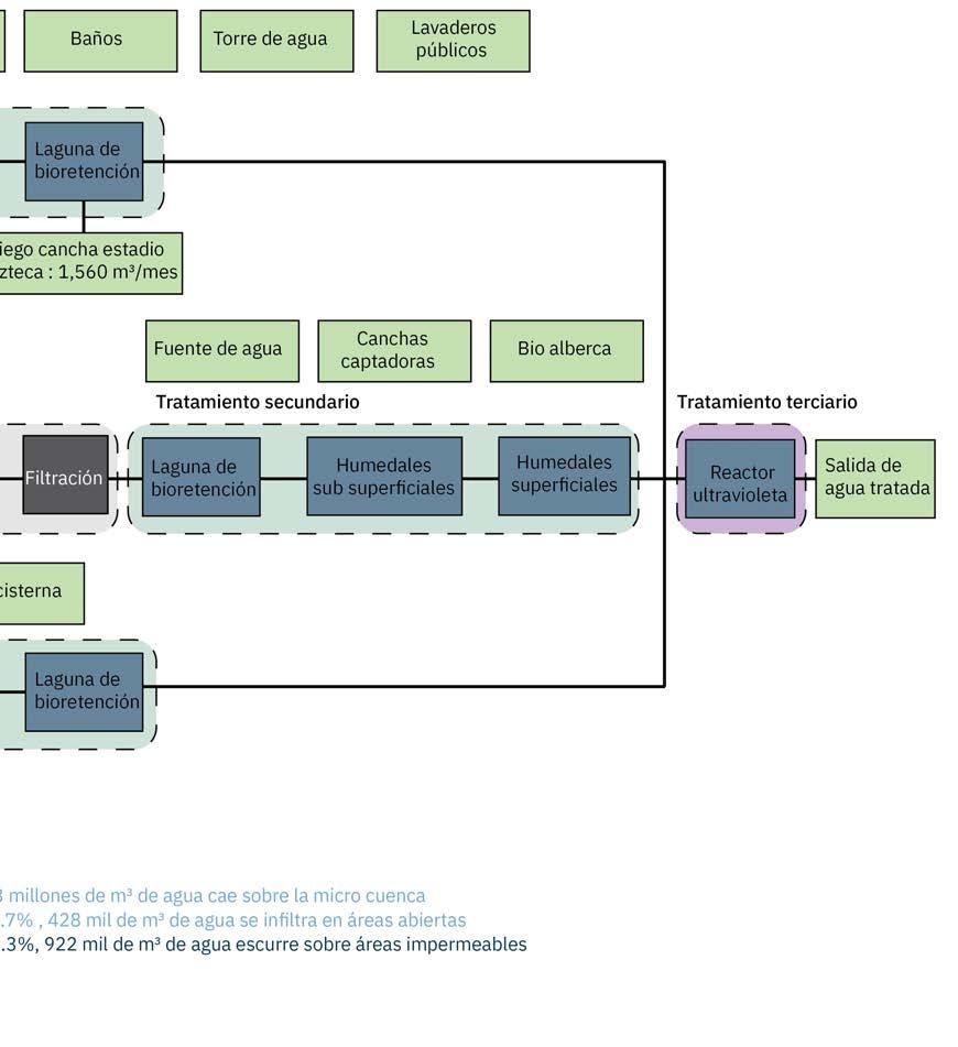
Tratamiento de aguas
Tratamiento de aguas pluviales:
Este proceso se enfoca en tratamientos físicos utilizando diversos materiales filtrantes como gravas, arenas y otros medios porosos. Estos elementos se emplean para eliminar partículas sólidas, sedimentos y otros contaminantes presentes en el agua de lluvia. La filtración física retiene y separa las impurezas, permitiendo que el agua se clarifique antes de ser liberada en el medio ambiente o almacenada para su reutilización. Este proceso es esencial para reducir la carga de contaminantes en cuerpos receptores naturales y para asegurar la calidad del agua para usos posteriores.
Tratamiento de aguas azules:
Esta modalidad implica la utilización de cribas y desengrasadores para eliminar los sólidos más grandes y las grasas presentes en el agua que proviene de desagües domésticos y comerciales, así como del escurrimiento urbano. Estos dispositivos físicos permiten la separación inicial de contaminantes. Además, se implementan humedales de depuración, donde plantas y microorganismos trabajan en procesos biológicos para mejorar la calidad del agua antes de su descarga o reutilización. Esto es crucial para mitigar la contaminación urbana y preservar la calidad de las aguas superficiales.
Tratamiento de aguas negras:
Este tratamiento es un proceso completo y multifase. Incluye la criba inicial para eliminar sólidos más grandes, seguida por un canal de tratamiento donde se ajusta el pH y se eliminan componentes más finos. Posteriormente, el agua pasa por un desarenador para separar arena y otros sedimentos. Luego, se lleva a cabo la sedimentación y separación de grasas, eliminando partículas pesadas y capas de grasas flotantes. La filtración adicional ayuda a eliminar otros contaminantes, y finalmente, se emplean humedales de depuración para procesos biológicos adicionales y una mejora final en la calidad del agua antes de su disposición final o reutilización.
Tratamiento de aguas grises:
Similar al tratamiento de aguas pluviales, se utilizan materiales filtrantes para eliminar partículas sólidas y contaminantes presentes en aguas residuales generadas por actividades domésticas, como lavado de platos, ropa y duchas. Además, se recurre a los humedales de depuración para aprovechar procesos biológicos que mejoran la calidad del agua antes de su descarga o reutilización en sistemas no potables, como el riego de jardines. Este proceso es fundamental para el reuso sostenible del agua en entornos domésticos sin comprometer la calidad ambiental.

Distrito hídrico Azteca

Nuestro proyecto se fundamenta en la implementación de un sistema de humedales para el tratamiento de aguas residuales. Este enfoque no solo busca purificar el agua, sino que también actúa como un sistema de bio retención. La relevancia de esta estrategia en la Ciudad de México es significativa, especialmente considerando los desafíos ambientales y la escasez de recursos hídricos. Los humedales no solo filtran y purifican el agua, sino que también funcionan como reservorios naturales, reteniendo el exceso de agua de lluvia y reduciendo el riesgo de inundaciones en zonas urbanas.
Xochimilco, una zona cercana al Proyecto Hídrico Azteca, es reconocida por su red de canales y humedales prehispánicos, como las chinampas, que históricamente han sido sistemas de cultivo y conservación de agua. Esta proximidad resalta la importancia de implementar sistemas similares en áreas urbanas modernas, como una forma innovadora y sostenible de tratar aguas residuales, conservar el agua y proteger el entorno natural.
El empleo de humedales como sistemas de tratamiento y bio retención representa una solución integral que no solo aborda la calidad del agua, sino que también contribuye a la resiliencia urbana, la conservación de ecosistemas y la mitigación de riesgos de inundaciones, elementos vitales para la sostenibilidad y el bienestar en entornos urbanos como la Ciudad de México
Fuente: fotografías por Pablo Aguilar con dron Mavic 2 pro
Para llevar a cabo el proyecto en el sitio, fue crucial identificar los distintos tipos de aguas residuales junto con sus características. Además, se realizaron cálculos de los volúmenes correspondientes para asegurar la disposición adecuada de cada tipo. Dentro del distrito azteca, planeamos implementar la reutilización de las aguas negras y grises urbanas, así como también el manejo de las aguas azules que son las que escurren por las calles, y por último, el aprovechamiento de las aguas pluviales.
Al año 1.3 millones de m³ de agua cae sobre la microcuenca , 428 mil de m³ de agua se infiltra en áreas abiertas que representa el 31.7% y 922 mil de m³ de agua escurre sobre áreas impermeables que representa el 68.3% .






Fuente: Elaboración propia
Delimitación subcuencas
Microcuenca Azteca
Tras analizar la microcuenca Azteca y sus volúmenes de agua, se propuso delimitarla en subcuencas para precisar las entradas de aguas azules al Distrito Hídrico Azteca. Paralelamente, se mapeó la red de drenaje para identificar las fuentes de aguas residuales, tanto negras como grises, que afectan el proyecto. Como mencionamos previamente, el flujo del agua sigue una ruta de puntos altos a bajos. Para nosotros, fue crucial ubicar las entradas de diferentes tipos de agua en los puntos más elevados de nuestra área de estudio. Esto nos permitió aprovechar la topografía existente para el escurrimiento natural del agua y asegurarnos de contar con suficiente espacio para su purificación. Se proponen tres puntos de entrada de agua, con distintos volúmenes y tipos de agua:
Pto. A:
Aguas azules: 12,000 m³ al mes en época de lluvia
Aguas negras: 68,000 m³ al mes
Pto. B:
Aguas negras: 38,000 m³ al mes
Pto. C:
Aguas azules: 5,000 m³ al mes en época de lluvia



Fuente: Elaboración propia
Puntos de entrada de agua



Fuente: Elaboración propia





Fuente: Elaboración propia



Fuente: Elaboración propia
Entender la topografía del sitio fue crucial para poder plantear nuestro proyecto, ya que en los puntos altos es dónde propusimos nuestras entradas del agua, para poderlas escurrir de manera controlada hacia los puntos bajos de manera natural y modificando lo menos posible la topografía.


Analísis zonas más accidentadas
Por cada nivel se asignaron la misma cantidad de puntos para así determinar las zonas con mayor pendiente, donde hay más acumulación de puntos. Por otro lado, el resultado nos mostro las zonas más planas, en donde hay menos acumulación de puntos. Así determinamos las zonas de escurrimiento y zonas donde retener el agua.

Fuente: Elaboración propia
Estudiar la escorrentía fue crucial para determinar donde serían nuestras entradas de aguas azules así como los escurrimientos dentro del polígono y así entender cómo se comporta el agua.


Simulación de encharcamientos + escorrentía
A partir de una simulación de encharcamientos pudimos determinar las zonas donde ya no escurre el agua, las acumulaciones de puntos nos muestran estas zonas. Por otro lado, a la hora de comparar la escorrentía con la simulación pudimos comprobar que el agua sí fluye siguiendo la escorrentía. Este análisis determino las zonas húmedas del proyecto.

Fuente: Elaboración propia



Fuente: Elaboración propia
Con la simulación de encharcamientos y la acumulación de puntos nos mueran las zonas más criticas a inundarse y por lo mismo determinamos estas zonas como húmeda.


encharcamientos-Zona
Tomando los puntos de encharcamientos como positivos generamos el negativo para así determinar las zonas donde el agua escurre o donde no se acumula. Distrito

Fuente: Elaboración propia
A partir de estos dos análisis pudimos entender que hay zonas donde el agua se estanca y donde escurre. Sabiendo estas dos posibilidades y nuestro análisis previo determinamos que las zonas bajas y planas es donde nos convenia retener el agua con cuerpos de agua y en las zonas de escurrimientos proponer los humedales de depuración.


Distrito hídrico Azteca
A partir de un algoritmo generamos un diagrama de voronoi, el cual es una partición del plano en regiones, de tal forma que cada punto del plano está más cerca de un punto generador que de cualquier otro. Es decir, un diagrama de Voronoi divide el plano en tantas regiones como puntos generadores, de modo que todos los puntos de una región están más cerca del punto generador correspondiente que de cualquier otro punto generador. Para nuestro diagrama de voronoi tuvimos que tomar los puntos de la topografía y asignarlos como atractores para los puntos de la simulación de encharcamientos. Esto nos genero una serie de puntos, los cuales se le asignaron al diagrama del voronoi.

Fuente: Elaboración propia
Ya teniendo un diagrama de voronoi tomamos la curva de la escorrentía para solo seleccionar los polígonos que se encuentran en la zonas húmedas previamente asignadas.


Voronoi resultante
Como resultado pudimos obtener un diagrama donde los polígonos de mayor tamaño se encuentran en las zonas donde se acumula el agua y en los niveles bajos de la topografía, excelentes para retener el agua. Los polígonos de menor tamaño se encuentran en los puntos donde el agua puede escurrir naturalmente por lo que asignamos estas zonas como humedales.

Fuente: Elaboración propia



Fuente: Elaboración propia
Plaza Inundable



Estacionamiento de Bicis
Fuente: Elaboración propia
Para poder organizar las distintas estrategias hídricas sobre retención, captación, purificación, infiltración y rehusó delimitamos 10 zonificaciones de las cuales cada una tiene características distintas. Por otro lado, el sistema de humedales permite ser el espacio que conecta los diferentes programas y actividades.



Fuente: Elaboración propia



Fuente: Elaboración propia
La zonificación A y B se sitúan en la sección occidental del terreno. Esta área originalmente era un espacio abierto con numerosos árboles, y se ha mantenido respetando su vegetación. En particular, se encuentra el punto B, la entrada de aguas negras. Dentro de este espacio, se localiza el pretratamiento y tratamiento inicial para dicha entrada. El proceso primario de tratamiento involucra etapas de sedimentación, separación de grasas y filtración mediante diferentes estrategias para cada proceso. Estas zonificaciones ocupan las áreas más elevadas del terreno, que presenta una topografía irregular.


Fuente: Elaboración propia






Fuente: Elaboración propia






+5.00 N.P.T +4.00








N.P.T +8.00
N.P.T +7.00
N.P.T +5.00
N.P.T +4.00

N.P.T +2.00
N.P.T +1.00
N.P.T +0.00
Fuente: Elaboración propia



Fuente: Elaboración propia
Esta área específica está ubicada en la sección central del terreno y constituye el inicio del tratamiento secundario asociado al punto B. En esta zona, se inicia con una serie de humedales subsuperficiales donde el agua fluye a través de materiales filtrantes y plantas que facilitan su purificación. Luego, se encuentran los humedales superficiales, diseñados artificialmente para replicar los procesos naturales presentes en un humedal convencional. Además, se han instalado canchas públicas con la función de recolectar el agua de lluvia. Este sector se ubica en los puntos elevados del terreno, el cual presenta una topografía accidentada







Fuente: Elaboración propia





0 2 4 6
Fuente: Elaboración propia




+2.42
+1.92
+1.27
+0.62 N.P.T +0.87
+0.37
N.T.N +0.00
+2.92 N.P.T +3.13 1.13 0 2 4 6

Fuente: Elaboración propia



Fuente: Elaboración propia



Fuente: Elaboración propia






Fuente: Elaboración propia



Elaboración propia



Este área se sitúa en la sección media del terreno y marca el comienzo del tratamiento secundario vinculado al punto B. Presenta un sistema de humedales similar al de la zonificación C. Entre estos humedales, se plantea la implementación de una serie de bio albercas que combinan una función pública con la purificación del agua. Esta propuesta busca fusionar una estrategia de uso comunitario con la capacidad de depuración del agua. Ubicada en las áreas más elevadas del terreno, esta zona presenta una topografía irregular.


Fuente: Elaboración propia


+3.62
+2.62
+1.62


Fuente: Elaboración propia



Estás zonificaciones se caracterizan por ser los accesos al parque ya que están en contacto con la calle. Dentro de la misma se encuentran plazas inundables, baños públicos, lavaderos públicos y torres captadoras de agua. Al no ser nuestras áreas húmedas las estrategias se enfocan principalmente en el agua pluvial. En estas zonas se plantean los mayores flujos de gente ya que son los puntos más accesibles respecto a la ciudad. En la zona E se encuentra el punto C de entrada de agua.







Fuente: Elaboración propia



Fuente: Elaboración propia



Fuente: Elaboración propia



N.P.T +15.00
N.P.T +6.00
N.P.T +4.00
N.P.T +2.00

N.P.T +0.00
N.P.T -2.00
Fuente: Elaboración propia
Axonométrico explotado



Fuente: Elaboración propia



Elaboración propia



Fuente: Elaboración propia



Fuente: Elaboración propia



La zona en cuestión se sitúa en el centro del parque y se distingue por su topografía plana, lo que propicia la acumulación de agua estancada. Aquí se proyectan lagunas de bio retención delimitadas por caminos y taludes. Estos cuerpos de agua tienden a tener un mayor volumen precisamente debido a la acumulación natural del agua en esta área. Igual se caracteriza por ser el área más publica del proyecto por la cercanía al estadio azteca. Es en esta zona donde se ubica el punto de entrada de agua A, que alimenta este sistema hídrico dentro del parque.


Fuente: Elaboración propia



Fuente: Elaboración propia
Esta zonificación se encuentra en la parte central y más pegada al sur. Igual se caracteriza por estar en contacto con la calle por lo que sirve como plaza de acceso. En la misma se encuentran comercios ya que igualmente son los puntos más accesibles con más flujo de personas como la plaza e acceso insurgentes sur al estadio.


Fuente: Elaboración propia



Fuente: Elaboración propia



Fuente: Elaboración propia
Esta área se distingue como la plaza de Tlalpan del estadio, uno de sus accesos principales. Constituye una zona privada dentro del estadio, donde se han dispuesto varias fuentes y espejos de agua que se integran con el recorrido de las personas al ingresar. Aquí, el agua se encuentra en mejores condiciones de limpieza.
Anteriormente, esta zona solía experimentar inundaciones debido a ser la salida natural de la escorrentía del terreno. Sin embargo, con las estrategias propuestas, se espera resolver este problema, evitando así futuras inundaciones.



Esta zonificación se encuentra en el sur del estadio azteca donde se plantea una serie de fuentes de agua, el agua en este punto ya paso mayormente por la serie de humedales por lo que el agua es más limpia. Se caracteriza por estar muy cerca del estadio. Es la zona más baja de la topografía y es el último tramo de la escorrentía por lo que ahí es la salida de agua tratada por pipas de agua a las cercanías del estadio azteca.


Fuente: Elaboración propia
Conclusion
En la transformación del Estadio Azteca, buscamos no solo cambiar su apariencia, sino redefinir su papel en la ciudad. De ser un área de estacionamiento árida, aspiramos a convertirla en un oasis urbano. Este proyecto no solo pretende ser estéticamente atractivo, sino también una solución innovadora a los desafíos del agua en la ciudad.
Imaginamos un Estadio Azteca donde el concreto dé paso a la biodiversidad y el agua se convierta en un recurso vital. Con la gestión cuidadosa de aguas pluviales, recolección de lluvia y tratamientos integrados, buscamos no solo cambiar el paisaje, sino también fomentar la sostenibilidad y la armonía ecológica en la urbe.
Este esfuerzo va más allá de lo físico; es una colaboración comunitaria que pretende educar sobre el cuidado del agua. Queremos que el Estadio Azteca, una vez mero espectador, se convierta en un líder activo en la construcción de un futuro más sostenible. En la conversión a un oasis urbano, estamos comprometidos a demostrar el poder transformador de la planificación urbana visionaria.


Bilbliografía
As.com. (2021, 29 mayo). Joyas históricas: planos, diseños y obras del Estadio Azteca. Diario AS. https://mexico.as.com/mexico/2021/05/26/album/1621992934_286580.html
Cázares, G. (2017, 13 septiembre). El legado arquitectónico que dejó «México 68» en Ciudad de México. ArchDaily México. https://www.archdaily.mx/mx/793280/el-legado-arquitectonico-que-dejo-mexico-68-en-ciudad-de-mexico
Datos Abiertos de México - datos.gob.mx. (s. f.). https://datos.gob.mx/
Del Agua, C. N. (2016). 34 años de operación del Sistema Cutzamala. gob.mx. https://www. gob.mx/conagua/articulos/34-anos-de-operacion-del-sistema-cutzamala?idiom=es
Dupla. (2022, 8 julio). Superelipse. Arquine. https://arquine.com/superelipse/ El mercado de Tlatelolco según Diego Rivera. (2022, April 12). Arqueología Mexicana. https://arqueologiamexicana.mx/mexico-antiguo/el-mercado-de-tlatelolco-segun-diego-rivera
Gómez, E. (2020, 29 mayo). México 70: el Mundial que cambió la historia del fútbol - ESPN. ESPN.com.mx. https://www.espn.com.mx/futbol/mundial/nota/_/id/6988665/el-mundialmexico-70-que-cambio-la-historia-del-futbol
Gran Tenochtitlan en 1519. (s. f.). https://lugares.inah.gob.mx/es/museos-inah/museo/museo-piezas/11911-11911-gran-tenochtitlan-en-1519.html?lugar_id=471 Hacia una ciudad de México sensible al agua — DE URBANISTEN. (2016). DE URBANISTEN. https://www.urbanisten.nl/work/water-sensitive-mexico-city
ICA. (1953-1986). Acervo histórico ESTADIO AZTECA Fundación ICA. https://ica.com.mx/
México 68. (s. f.). http://www.mexico68.org/es/
Plano ygnográfico de la Ciudad de México. (1792). BDMX. http://bdmx.mx/documento/plano-ygnografico-ciudad-mexico
Planta de México, 1628. Juan Gómez de Trasmonte - Sor Juana Inés de la Cruz. (s. f.). Biblioteca Virtual Miguel de Cervantes. https://www.cervantesvirtual.com/portales/sor_juana_ines_de_la_cruz/imagenes_mexico/imagen/imagenes_mexico_08_planta_mexico_1628/

Récord, R. (2023, 3 septiembre). Estadio Azteca sufre inundaciones previo al Cruz Azul vs América. Record.com.mx. https://www.record.com.mx/futbol-liga-mx-america-cruz-azul/ estadio-azteca-sufre-inundaciones-previo-al-cruz-azul-vs-america
Servicio Meteorológico Nacional (SMN). “Intensidad de Lluvia en el Distrito Federal.” Dirección General de Servicios Técnicos (SCT). “Isoyetas - Ciudad de México.”