Portfolio_PhilippovaOlga

Page 1

PHILIPPOVA OLGA

PHONE

+43 660 124 3088

E-MAIL

olga7777.filippova@gmail.com

SOCIAL MEDIA

Inst.: _filipp_olya_

https://www.behance.net/olga7777fi8518

https://www.linkedin.com/in/olga-philippova-1a97a5280/

EDUCATION

B.ARCH:

SFEDU|academy of architecture and arts Southern Federal University,Russia (2014-2020)

M.ARCH:

IoA ANGEWANDTE|University of Applied Arts,Vienna (2020-2023)

LANGUAGES

Russian (native speaker) English(C1) German(A2)

WORK EXPERIENCE

Architectural and restoration center|Russia(2018-2019) part-time architect

Yarus center|Russia(2019-2021) Landscape,Urban part-time architect

smartvoll|Austria,Vienna(2021-2023) architect

HUBFOUR Architecture ZT GmbH(2024) architect

COMPETITIONS

Design Debut 2015- 1st place

Isover Saint-Goben (2016-19) -participant of national semi-final

The third russian youth architecture BIENNALE| (2021-2022) -participant of final PUBLICATIONS

Design Debut(2015)

IX Student Science Conference-1st place X Student Science Conference-1st place Dezeen(2021,2022)

IoA spotlights 15 master of architecture projects PORTFOLIO 1 (2020-2023)

https://www.yumpu.com/en/document/ read/65772048/portfolio-olga-philippova

SOFTWARE HANDWORK

REVIT

ARCHICAD

AUTOCAD

UNREAL/UNITY

ADOPE

PHOTOSHOP

INDESIGN

ILLUSTRATOR

AFTER EFFECTS

BLENDER

RHINO/GRASSHOPPER

LEDYBUG

KARAMBA3D

VISULISATION

СORONA/V-RAY

ENSCAPE/LUMION

SKETCHING

PHYSICAL MODELING

ZUND

CNC MILLING MACHINNE

RESIN PRINTER

3D PRINTER PLA

A.I.STRATEGIES

STABLE DIFFUSION

COMFYUI

LORA

ARCITECTURE

LINK

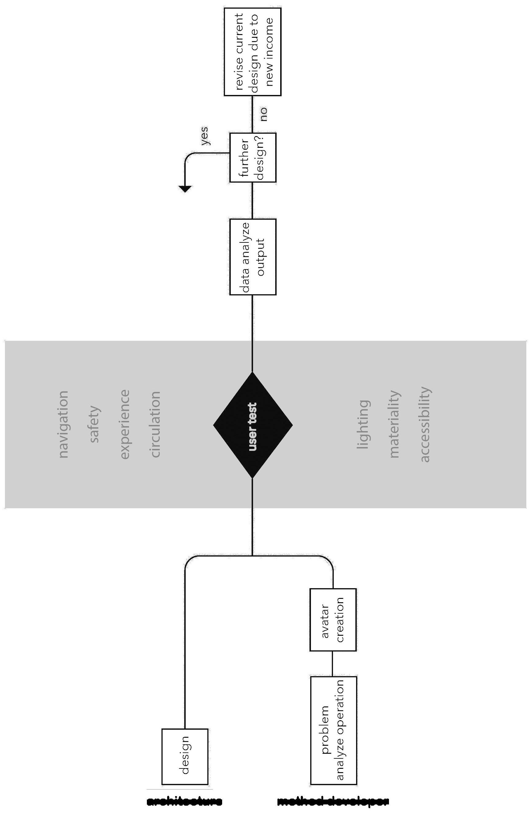
Link- is a participatory design tool that fosters collaboration between the space and ALL of its users by listening to their specific needs.

info|IOA Angewandte-MA Diploma project

location|Austria,Vienna Seestadt

tool|Unreal Engine-Eye Capture-Rhino7-Grasshopper-ArchCad21-Illustrator-Photoshop-Indesign

publications|https://www.behance.net/gallery/177434781/LINK WATCH ME

https://www.youtube.com/watch?v=Bg22kyizU-U&ab_channel=OlgaPhilippova

Building design code has been crucial to setting standards for architectural projects, however, not only does it cater for a general group but also lacks human experience. It sets obstacles in approaching architecture as a dialogue between user and creator, ultimately rendering it a monologue. Individuals are growing beyond society, with many different needs and requirements, therefore my proposal considers one overlooked, but very important aspect; inclusive design.

In Link, I propose developing new architectural languages based on requirements for special needs persons, which take into account visual experience, navigation principles, socializing, and activity.

This workflow is through a game platform that mirrors people’s personas into virtual avatars, creating a bridge to a world that is seen from their perspective. The method simulates different scenarios and collects user data in a series of playable quests. This is to find the best possible iteration of the existing building design code for people who are physically challenged.

LINK

- is a participatory design tool that fosters collaboration between the space and ALL of its users by listening to their specific needs.

Method follows a systematic process that gathers valuable insights and feedback from users, ensuring that our designs are truly inclusive and meet diverse needs.The first step in our method involves the architect working on the design and submitting their draft project set to the system.

Simultaneously, method developers create a setup for further examination based on the selected requests and requirements. Considering various factors through the research process such as visual experience, navigation principles, socializing, and activity. This setup forms the foundation for the user testing process.

Once the setup is ready, the tool proceeds to conduct user tests with the involvement of the test group.

METHOD

LINK

- is a participatory design tool that fosters collaboration between the space and ALL of its users by listening to their specific needs.

- is a participatory design tool that fosters collaboration between the space and ALL of its users by listening to their specific needs.

- is a participatory design tool that fosters collaboration between the space and ALL of its users by listening to their specific needs.

MOnuFACTory

Open a public factory, where guests have an opportunity to see all production processes and create their items with the help of masters.

info|IOA Angewandte-project

location|Italy,Milan

tool|Rhino7-Grasshopper-ArchCad21-Blender-Photoshop-Blender-Indesign

WATCH ME| https://www.youtube.com/watch?v=AKIdCEbppHM&ab_channel=OlgaPhilippova

MOnuFACTory

Open public space where guests have an opportunity to see all production processes and create their chairs with the help of masters. All production parts collect together as one open amphitheater. Then circulation inside the courtyard. Because of the different levels of amphitheater platforms park doesn’t block the view of the production stage. And due to the configuration of geometry processes also visible from the bake of the building.

The design of the factory intends to be an open frame for all production processes. Standard workspace is not to perform a function, it closed view to process, and workers waste time on circulation between different departments and their workstations. By using Motion Capture it was optimized of the workspace and at the same time arrange elements not interfere with the view. All spaces connect to the delivery conveyor belt system which allows workers to transfer goods between departments. All of the data was collected in one catalog of required workspace units

The project solved urban problems of isolation of industrial spaces-connecting the paths circulation of the city to the factory area and opening the visual experience of citizens and guests of fabric. Design is a hybrid of the factory and public park there all citizens have the opportunity are be a guest walk around.

1. Story 1:200

There are three functional blocks: the production part for workers, part of the design hub, where guests could come create with designers’ own chairs, participate in, masterclass or rent space, and cruft by themselves. The Hub part is a part of the outdoor amphitheater, visitors can walk, seat, and enjoy the real-time performances on stages.

Storage is an important part, which represents products and it was open in an open movable facade system. The facade system is adaptive to the protection of view and sun.

2% 80mm gravel 275mm hard thermal insulation with 2% fall 20mm drinage mat waterproof sheeting 240mm PIR thermal insulation 160mm cross-laminator timber
1. Story 1:200 80mm planting 20mm drinage mat waterproof sheeting 275mm thermal insulation with 2% fall 240mm PIR thermal insulation 160mm cross-laminator timber 0 000 2

HOOF IT

Duration is an opportunity to choose leisure time. A flexible open system is based on multiple navigation types and allows controlling time spent inside.

info|IOA Angewandte-project

location|Austria,Vienna

tool|Rhino7-Grasshopper-ArchCad21-Illustrator-Photoshop-Indesign-V-ray

publications| https://www.behance.net/gallery/175328897/-HOOF-IT-

WATCH ME| https://www.youtube.com/watch?v=hP9v2H3T4Js&ab_channel=OlgaPhilippova

HOOFIT

Duration is an opportunity to choose leisure time. A flexible open system is based on multiple navigation types and allows controlling time spent inside. The concept starts with the integration of function and path inside the building, allowing us to control the shortest duration spent in each function while walking through.

Considering the movement patterns of three different agents and the functions in use with these patterns, we created a path duration strategy. In this way, each function has the possibility of being used in a range of duration which is based on the required radius of the associated functions. The radius is calculated by the social distancing rule between the users inside the cross space of two functions. For calculating the areas instead of conventional prototypes, we assumed population multiplied by duration for each function, and it gave us an insight into how much space we should allocate to our functional paths.

vertical park concept

parametric path=duration of experience

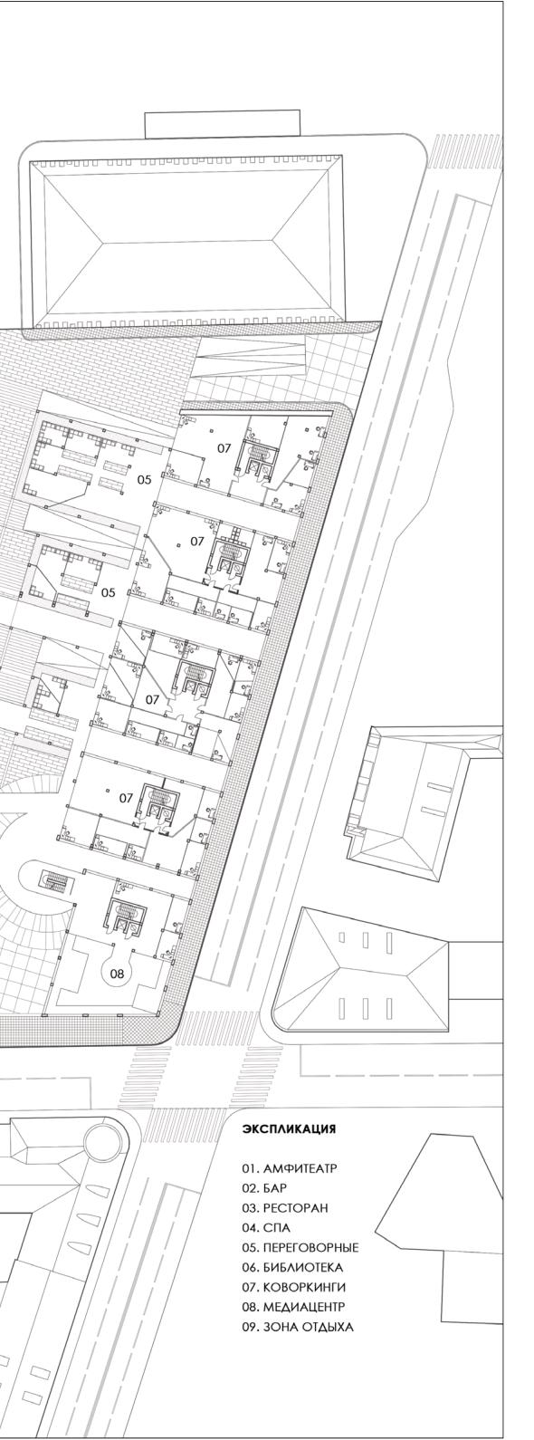
sanatorium

Isolation has changed attitudes toward the workspace, but how should future offices look?

info|IThe third russian youth architecture BIENNALE| (2021-2022)-participant of final(*group work -sorted to present my skills)

location|Austria,Vienna Seestadt

tool|Unreal Engine-Eye Capture-Rhino7-Grasshopper-ArchCad21-Illustrator-Photoshop-Indesign

publications|https://en.archbiennale.ru/

sanatorium

We consider the workspace of the future not as an office center, but as a “patch” that restores the urban environment. In this case, the block grid is restored: the main alley from the market building becomes the main interior street. The urbam block closes, and a public square is formed near the market. On the other hand, from the point of view of the authors, the office is a hybrid space for discussion and agile communication. Therefore, next to the square, in the center of the block, a large amphitheater appears, and along its perimeter there are zones of bars, restaurants, coffee houses, spas, each of which is integrated with a negotiation option. Spa-working, bar-working, garden-working — new formats of interaction are emerging. Each zone, like a theater box, can be part of a big event or an autonomous and fenced-off place for discussion.

Flexible workspaces are located along the perimeter of the site. The first floors of the unfinished shopping center are given over to commerce, the next levels are given over to workshops, coworking spaces and a hostel.

von Köck

How a young couple of jewelers are shaking up an entire industry and at the same time fighting against the standardization of the cityscape.

project: Jewellery Shop von Köck

type: shop

client: von Köck

location: Vienna

time: 2023

role: architect -designer

https://www.smartvoll.com/projekte/von_koeck/

vonKöck

The jewelry company Von Köck has undergone an impressive redesign of its boutique in the heart of Vienna to offer its customers a personal and exclusive shopping experience. The innovative concept, which translates the term “exclusivity” as the individual expression of the customers and places the artfully crafted jewelry pieces at the center, is interpreted through a multi-level spatial sculpture.

The prime location on Graben, one of Vienna’s most historic shopping streets, provides the Von Köck boutique with an elegant and tradition-rich stage for the second generation. Along with Kärntner Straße and Kohlmarkt, Graben forms the so-called “Golden U of Viennese commerce.” This promenade has served as a local marketplace since Roman times. The still existing lingerie shop “Zur schwäbischen Jungfrau,” founded in 1720, has since formed, along with many other local businesses, the historically anchored backbone of today’s shopping mile.

REMISE

OFF THE RAILS -A NEW LIFE FOR AN OLD TRAIN DEPOT

type: competition

client: ecoplus Niederösterreichs Wirtschaftsagentur GmbH

location: Amstetten, Lower Austria time: 2021 size: 12900m²

renderings: Tomak Vitalii & smartvoll role: arhitect-designer

https://www.smartvoll.com/projekte/remise/

OFF THE RAILS

A NEW LIFE FOR AN OLD TRAIN DEPOT

It should be clear by now that the construction industry has a significant share of responsibility for climate change. Starting with soil sealing, to the enormous sand consumption in cement production or the CO2 emissions in concrete production. The impact of construction on the climate will increase in the coming decades if, as demographic studies predict, more and more people are going to live in cities. New strategies are therefore needed for the sensible re-use of already sealed industrial areas that have lost their original use.

Paradoxically, industrial wastelands are also the epitome of a revitalized urban wilderness – where humans retreat, plants and small creatures create their new habitat. Instead of taming this emerging wilderness, we want to give it as much space as possible. After all, the challenges of the future are interconnected and, in our opinion, can only be solved holistically. We see the city as a collaborative ecosystem of plants, animals and people that can only function well in synergy.

URBAN WILDLING

Why we could live in an urban wilderness in the future

type: research location: Vienna time: 2023

https://www.smartvoll.com/projekte/urban-wildling/ role: architect- illustrator

OFF THE RAILS

A NEW LIFE FOR AN OLD TRAIN DEPOT

It should be clear by now that the construction industry has a significant share of responsibility for climate change. Starting with soil sealing, to the enormous sand consumption in cement production or the CO2 emissions in concrete production. The impact of construction on the climate will increase in the coming decades if, as demographic studies predict, more and more people are going to live in cities. New strategies are therefore needed for the sensible re-use of already sealed industrial areas that have lost their original use.

Paradoxically, industrial wastelands are also the epitome of a revitalized urban wilderness – where humans retreat, plants and small creatures create their new habitat. Instead of taming this emerging wilderness, we want to give it as much space as possible. After all, the challenges of the future are interconnected and, in our opinion, can only be solved holistically. We see the city as a collaborative ecosystem of plants, animals and people that can only function well in synergy.

Central park(KARACHAEVSK)

Creative Cluster of local Craftsmen

The central independent platform uniting tourists, residents of the city, and craftsmen. info|Yarus center-architect

location|Russia,Karachaevsk

tool|Rhino7-Grasshopper-ArchCad21-Illustrator-Photoshop-Indesign

publications| https://www.behance.net/gallery/123540681/Central-park(KARACHEVSK)

Central park(KARACHAEVSK)

Creative Cluster of local Craftsmen

The central independent platform uniting tourists, residents of the city, and craftsmen, the territory will become a central creative cluster initiated by a local team of activists.

For the implementation will appear workshops rooms, and also co-working, an information and tourist center, an open museum, lector’s room.

Central park (KRASNOPEREKOPSK)

It’s the missing link in the network of public spaces in the city. The territory will connect the bus station with the city center and close the promenade city ring.

info|Yarus center-architect

location|Russia,Krasnoperekopsk

tool|Rhino7-Grasshopper-ArchCad21-Illustrator-Photoshop-Indesign

publications| https://www.behance.net/gallery/123540899/Central-park-(KRASNOPEREKOPSK)

Central park (KRASNOPEREKOPSK)

Kalinina Street is an undeveloped part of the nearby park.It’s the missing link in the network of public spaces in the city. The territory will connect the bus station with the city center and close the promenade city ring. The region has a particularly large amount of Soviet heritage and throughout that time, the cities have been decorated by colorful mosaics and flowers. Krasnoperekopsk’s mosaic is found everywhere, even on ordinary residential buildings - this kaleidoscope forms its visual image and is reflected in the project.

Central park (Ust-Dzheguta)

This conceptual solution will allow tourists to get acquainted with history of the city and its features in one place, but also tell the residents about it cities, improving their knowledge and increasing their pride in the city.

info|Yarus center-architect

location|Russia,Ust-Dzheguta

tool|Rhino7-Grasshopper-ArchCad21-Illustrator-Photoshop-Indesign

publications| https://www.behance.net/gallery/174197577/Central-park-(Ust-Dzheguta)

Central park (Ust-Dzheguta)

Kavkazcement is the city-forming factory enterprise of Ust-Dzheguta. This is an interesting big production, but local residents and guests of the city have no the opportunity to be a part of that experience.

As well there are a lot of quarries, where limestone and other minerals are needed for production.

A canal and a river pass through the city, and an artificial reservoir has been created, which is the youngest and most modern SHPP in the country.

But unfortunately, many of these areas are closed to visitors.

This conceptual solution will allow tourists to get acquainted with history of the city and its features in one place, but also tell the residents about it cities, improving their knowledge and increasing their pride in the city.

RESPECTFULLY, PHILIPPOVA OLGA

Inst.: _filipp_olya_ https://www.behance.net/olga7777fi8518 https://www.linkedin.com/in/olga-philippova-1a97a5280/

E-MAIL

olga7777.filippova@gmail.com

Turn static files into dynamic content formats.

Create a flipbook
Issuu converts static files into: digital portfolios, online yearbooks, online catalogs, digital photo albums and more. Sign up and create your flipbook.
Portfolio_PhilippovaOlga by Olga Philippova - Issuu