The NLCS Jeju Journal of Pure and Applied Mathematics Volume 5, April 2025

Page 1


Volume5,Issue1

MathematicsSociety MathematicsPublicationCCA

April2025

Credits

Firstofall,wewouldliketoexpressoursinceregratitudetothefollowingcontributorstoVolume5Issue1 ofNLCSJejuAnnualJournalofMathematics.

TheMathematics Society

Chair

JeffSuhyukCho(12)

DerekYejunYoo(12)

PublicityOfficer

SoulPark(11)

Secretary JaydenJunseokLee(11)

Y12Leaders

AustinTaehongHa(12)

SeanTaehoonKim(12)

LinkTeachers

MsDuyguBulut

MrWilliamHebbron

LATEXEditors&Managers

JeffSuhyukCho(12)

DerekYejunYoo(12)

RyanHanjinLee(12)

JaydenJunseokLee(11)

AustinTaehongHa(12)

SeanTaehoonKim(12)

SoulPark(11)

ElliottHyunseokLee(12)

Wewouldalsoliketoexpressoursinceregratitudetoourlong-servingformerHeadoftheMathsDepartment, Ms.Bulut,whoserelentlesssupportandenthusiasmhavebeenaconstantsourceofinspiration.Thisjournal wouldnothavebeenpossiblewithouther.Wishingyouallthebestonyournextchapter,Ms.Bulut.

© CopyrightbytheNLCSJejuJournalofPureandAppliedMathematics EditedbytheJPAMEditingTeam

Editor’sNote

WelcometoanotherremarkableeditionofJPAM,acollectionofrigorousmathematicalarticleswrittenbythebrilliantmindsofNLCSJeju!This year’sselectionfeaturessomeofthemostintriguingandthought-provoking topicstheMathsSocietyhaseverexplored.Butdon’tbeintimidated: whetherit’stheRiemannzetafunctionoranotherabstractconcept,you aresuretofindsomethingfascinatingwithinthesepages.Andifsomearticlesseemtoochallengingnow,revisittheminafewyears—youmightjust discoveryournewfavouritepieceofmathematics!

JPAMliesattheheartoftheMathsSociety,acherishedtraditionpassed downthroughtheyearsandonethatwillundoubtedlycontinueinthefuture. Whileaspectsofthejournalhaveevolved,likeoursleeknewcoverdesign, itscoremissionremainsunchanged:tosharethevaluableinsightsofour school’smathematiciansandtoignitecuriosityinallreaders,regardlessof theirinterests,backgrounds,orexpertise.Thisjournalisnotaboutshowcasingability;rather,itexistsforanyoneeagertoexpandtheirknowledge, eventotheslightestdegree.

Asyouread,keepthisinmind:ifyougraspaconcept,fantastic!Ifnot, simplymoveontothenextarticle.Mathematics,likeallsubjects,isajourney.Understandingdoesn’talwayscomeinstantly.Thetopicscoveredhere areindeedadvanced,extendingbeyondthestandardcurriculum,butifeven asinglearticlebroadensyourperspective,wewillhaveaccomplishedourgoal.

Pleaseenjoy.

VietaJumping

Doyeon(Alex)Kim Year10

Email:dykim28@pupils.nlcsjeju.kr

Reviewer

Hanjin(Ryan)Lee∗

RecommendedYearLevel:KS5

Keywords:NumberTheory

1Introduction 1988IMOP6

Letaandbbepositiveintegerssuchthatab+1divides a2 + b2.Showthat a2+b2 ab+1 isasquareofaninteger.

ThequestionaboveisthelastquestionfromIMO(InternationalMathematicalOlympiad)1988.Nobodyofthesix membersoftheAustralianproblemcommitteecouldsolve it.Sinceitwasanumbertheoreticproblemitwassenttothe fourmostrenownedAustraliannumbertheorists.Theywere askedtoworkonitforsixhours.Noneofthemcouldsolve itintime.Theproblemcommitteesubmittedittothejuryof theXXIXIMOmarkedwithadoubleasterisk,possiblytoo hardtopose.Afteralongdiscussion,thejuryfinallyhadthe couragetochooseitasthelastproblemofthecompetition. Elevenstudentsgaveperfectsolutions.Then,whatwasthe perfectsolution?Itusesanumbertheoretictechniquecalled “VietaJumping”orinotherwords,“RootFlipping”.

2WhatisVietaJumping?

VietajumpingisusedtosolveDiophantineEquations (anindeterminateequationwithintegerroots),inequalities orcongruenceswherethesolutionshavearecursivestructure.

ItreliesonVieta’sformulasfortherootsofaquadratic equationandinvolvessystematically”jumping”fromonesolutiontoanother.VietaJumpingisnotatheoremlikeFermat’slittletheoremorStewart’stheorem.Itisatechnique usedtoprovepropositions.

1.Startwiththegivenequation:Typically,theproblem involvesanintegerequation,oftensymmetricalinsome way

2.Assumeaninitialsolution:Findorassumeoneintegersolution(oftenthesmallestpositivesolution)tothe givenequation.

3.Formaquadraticequation:Usethegivenequationto constructaquadraticequationwhereonevariable(x)is treatedasarootwhiletheother(sayy)istreatedasa parameter.

4.ApplyVieta’sFormula:Asyoualreadyknowonesolutionwhichwouldbetheintegersolutionyouwouldalso knowtheothersolutionwhichwouldalsobeaninteger.

5.Jumptoanewsolution:Usingthepropertiesofthe quadraticequation,you”jump”toanothersolutionby replacingoneroot(x)withtheother(x’),whichisguaranteedtobeanintegerifthecoefficientsareintegers.

6.Iterateandfindsmallersolutions:Byrepeatedlyjumping,youeitherreducetheproblemtoasimpleroneor reachacontradiction,provingsomethingaboutthenatureofthesolutions(e.g.,minimality).

7.Concludetheproof:Theprocessoftenprovesastatementbyshowingthatnosmallerpositivesolutionexists, oritarrivesatacontradiction.

AsVietajumpingisnotatheorem,ratheraprooftechnique,showinganexamplewouldbeamoreeffectiveway ofexplainingit.

31988IMOExample(ClassicalVietaJumping) 1988IMOP6

Letaandbbepositiveintegerssuchthatab+1divides a2 + b2.Showthat a2+b2 ab+1 isasquareofaninteger.

Assumethat a2+b2 ab+1 = k(k ∈ N wherekisnotaperfect square.Fixkandletthesetofpositiveintegersolutions (a,b)thatsatisfy a2+b2 ab+1 = k betset S.Duetowell-ordering principle,inset S,therewillexist(a,b)s.t.a+bisminimised. Letthissetof(a,b)be(A,B).W.L.O.G. A ≥ B > 0

Denotethetworootsof 1 ⃝ by x1 and x2 1 ⃝ willahvean integerrootAandifweapplyVieta’sformula,

x1 + x2 = kB

x1x2 = B2 k

W.L.O.G.Let x1 = A.Ifso, x2 = kB A = B2 k A

As kB A isaninteger, B2 k A ∈ Z

IF x2 = 0,then k = B2 −→ contradictionIf x2 < 0,then x2 2 kBx2 +(B2 k)= x2 2 + B2 k(Bx2 + 1) > 0 −→

contradiction(x2 2 kBx2 + B2 k = 0) x2 > 0 −→ (x2, B) ∈ S

x2 = B2 k A < B2 A ≤ A −→ x2 < A −→ x2 + A < A + B −→ contradictionasA+B(Minimality)Otherwise,wecancontinue, using (b, x2) insteadof (A, B).Wegetadecreasingsequence ofpositiveintegers.

[a1, a2, a3]=[a, b, b2 k a ...]

Forall n(n ∈ N),thepair (an, an + 1) willsatisfy

an 2+an+12

anan+1+1 = k.Asthissequencecannotcontinueindefinitely, atsomepointoneofthenumberswillbe0,provingthatkis aperfectsquare.

4Anotherexample

Whena,b,cisanaturalnumber,a,b,csatisfies0 < a2 + b2 abc ≤ c.Showthat a2 + b2 abc isaperfectsquare.

Let’sdenote a2 + b2 abc as k(0 < k ≤ c)

W.L.O.G.Let a ≤ b(symmetrical)

As a2 + b2 abc = k ←→

a2 + b2 = abc + k ←→

abc < a2 + b2 = abc + k ≤ ab + b2

ac < a + bb > a(c 1)

Then,therewillbelargelytwocasespossible, Case1) b > ac Case2) b ≤ ac

Case1)

If b > ac, b canbeexpressedas b = ac + t(t ∈ N)

a2 + b2 abc = ... 1 ⃝.Ifwesubstitute b = ac + t into equation 1 ⃝, a2 + a2c2 + 2act + t2 a2c2 tac = k ⇔a2 + act + t2 = k ≤ c−→ contradiction(a,t ∈ N)

Case2)

if b ≤ ac, b canbeexpressedas b = ac s(s ∈ N) a2 + b2

abc = k 1 ⃝⇔b2 ac × b +(a2 k)= 0... 2 ⃝

Let’sdenotethetworootsofthequadraticequationof 2 ⃝ as b1 and b2.IfweapplyVieta’sFormula, b1 + b2 = acb1b2 = a2 k Howeve,a s = ac b,wecanrecognise s asanotherformof b s = a2 k b < a.Cahgningtheform, a2 acs + s2 k = 0.

If s = 0, k = a2,thusaperfectsquare.

If s = 0, a2 csa + s2 k = 0.Let’sdenotethetwo rootsofthequadraticequation a1 and a2.IfweapplyVieta’s formula,

a1 + a2 = cs

a1a2 = s2 kcs a isalsoasolutiontotheequation. r = s2 k a < s.If (a, b) established,therewillexistapair (r, s) Ifweassumethat a + b isminimised,as a + b > r + s −→ contradiction(minimalism).

Therefore, k = a2.As k = a2 + b2 abc, a2 + b2 abc isa perfectsquare.

5ConstantDescentVietaJumping

TherearealsovariationsinVietaJumping.Themethod ofconstantdescentVietajumpingisaprooftechniqueoften usedtoestablishstatementsinvolvingaconstantkandthe relationshipbetweenaandb.UnliketraditionalVietajumping,thismethoddoesnotrelyoncontradictionandconsists ofthefollowingfoursteps:

1.Provethecasewhereequalityholds,allowingtheassumptionthat a > b

2.Fixthevaluesof b and k,thenrewritetherelationship between a, b,and k asaquadraticequationwithcoefficientsinvolving b and k.Onerootofthisquadraticis a, whiletheotherrootisdeterminedusingVieta’sformulas.

3.Forallpairs (a, b),beyondacertainbasecase,demonstratethat o < x2 < b < a,andthat x2 isaninteger. Thenreplace(a,b)with (b, x2),repeatingthisprocess untilreachingthebasecase.

4.Provethestatementforthebasecase.Since k remains constantthroughouttheprocess,thestatementisvalid forallorderedpairs (a, b).

Thisensuresthevalidityofthestatementforallrelevant cases.Asaforementioned,asVietaJumpingisaprooftechnique,notatheory,anexamplewillexplaintheabovemore intuitively.

Let a and b bepositiveintegerssuchthat ab divides ab + 1.

Provethat3ab = a2 + b2 + 1.

If a = b, ab|ab + 1 ⇔ a2|2a2 + 1,as a2|2a2 forall a ∈ Z, thisimpliesthat a2|1.

Hence, a and b willbothbe1and32 = 12 + 11 + 1.

So,W.L.O.G.assumethat a > b

Forany (a, b) satisfyingthegivenconditions,let a2+b2+1 ab = 3.Ifwerearrangethisandsubstitute,wecangetthefollowingquadraticDiophantineequation.

x2 (kb)x +(b2 + 1)= 0... 1 ⃝

IfweapplyVieta’sformula,

x1 + x=kb

x1x2 = b2 + 1

Asonerootofthequadraticequationisa,theotherroot, x2 = kb a = b2+1 1 ∈ Z.Thefirstequationshowsthat x2 is anintegerandthesecondthatitispositive.As a > b and because a, b ∈ Z, a ≥ b + 1andhence ab ≥ b2 + b.If b > 1, ab > b2 + b wouldalwayshold,andtherefore x2 = b2+1 a < b Thus,whilemaintainingthesame k,wemayreplace (a, b) with (b, x2) andrepeatthisprocessuntilwearriveatthebase case.

Asthebasecaseiswhen b = 1,for (a, 1) tosatisfythegiven

condition, a shoulddivide a2 + 2.Yet a|a2 forall a ∈ Z, a|2. Ifso, a shouldbeafactorof2,makinga1or2.

Thefirstcaseiseliminated −→ contradiction(a=byeta¿b)

Inthesecondcase, k = a2+b2+1 ab = 6 2 = 3. As k hasremainedconstantthroughoutthisprocessof Vietajumping,thisissufficienttoshowthatforany (a, b) satisfyingthegivencondition, k = 3.

6GeometricalInterpretationofVietaJumping Vietajumpingisconsideredtobeanumbertheorictechniquewithincludespartsofalgebra.However,Vietajumpingcanalsobeinterpretedgeometrically.Thegeneralprocedureisasfollows:

1.Usingthegivencondition,derivetheequationofafamilyofhyperbolasthatremainunchangedwhen x and y areswapped,makingthemsymmetricabouttheline y = x

2.Provethepropositionfortheintersectionsofthehyperbolasandtheline y = x

3.Assumethereissomelatticepoint (x, y) onsomehyperbolaandW.L.O.G.assumethat x < y.ThenbyVieta’s formulas,thereisacorrespondinglatticepointwiththe samex-coordinateontheotherbranchofthehyperbola, andbyreflectionthrough y = x anewpointontheoriginalbranchofthehyperbolaisobtained.

4.Showthatthisprocessgenerateslatticepointsprogressivelyloweronthesamebranchandcanberepeateduntilaspecificcondition(suchas x = 0)isreached.Substitutingthisconditionintotheequationofthehyperbola, thestatementcanthenbeproven.

Let’sgobacktothe1988IMOP6,andinterpretthe solutionintermsoflatticepointsonhyperbolasinthefirst quadrant.

1988IMOP6

Let a and b bepositiveintegerssuchthat ab + 1divides a2 + b2.Showthat a2+b2 ab+1 isasquareofaninteger.

Let a2+b2 ab+1 = q where q isnowafixedvalue.If q = 1, q isapefectsquare.if q = 2,theredoesnotexist (a, b) where a, b ∈ Z.Thus,when q > 2,theequation

x2 + y2 qxy 1 = 0

Defineshyperbola H,and(a,b)representsanintegrallatticepointon H

If (x, x) isanintegrallatticepointon H where x > 0, then x = 1as q ∈ Z

Thepropositionistrueforthepoint (x, x)

Let P =(x, y) bealatticepointon H,where x, y > 0and x = y.Duetosymmetry(oftheline y = x),assume x < y.

IfweapplyVieta’sformula, (x, qx y),isalatticepointon thelowerbranchof H.

Let y′ = qx y.From H,1 + xy′ > 0andsince x > 0, y′ ≥ 0. Hence (x, y′) isonthefirstqudrant(exceptwhen y′ = 0).Due tosymmetry, (y′ , x) isalsoon H onthefirstquadrant.

IfweapplyVieta’sformula, yy′ = x2 q,and y′ = x2 1 y y′ = x

Let Q =(y′ , x) andthus Q willbeanewlyconstructedpoint inthefirstquadrantonthehigherbranchof H,andwith smaller x,and y-coordinatesthanthepoint P westartedwith. Ifwerepeatthisprocess,the x-coordinatewillformasequenceofdecreasingnon-negativeintegers.Thiscanonly berepeateduntil Q =(0, y′) as x ∈ Z Bysubstitution, q = y2 .

7Conclusion

WhenVietaJumpingwasfirstintroducedin1988,itwas unheardofandthusitbecameveryfamousveryquickly. However,asmorethan30yearshavepassed,thistechnique isnowstandardisedandthusitdoesnotseemtoappearin Olympiadsoften.ThisisbecausetheproblemsthatuseVieta Jumpinghavesolutionsthatarebasicallythesame(asseen inthe3examplesabove)andalsoitisquiteeasytorecognise.Furthermore,althoughitiscalledVietaJumping,inthe end,itusesalargeaspectofFermat’smethodofinfinitedescent,whileFermat’smethodofinfinitedescentdependson theWell-orderingprinciplewhichisoneofthemostimportanttheoriesinnumbertheory.Yet,thistechniquewasonce knownasoneofthemostbeautifulwaystoproveaquadratic Diophantineequation.

8Bibliography

1.Brilliant.org.(2025).VietaRootJumping—BrilliantMathScienceWiki.[online]Availableat: https://brilliant.org/wiki/vieta-root-jumping/[Accessed 23Jan.2025].

2.Tat-Wing,L.(2005).TheMethodofInfiniteDescent.[online]Availableat: https://www.math.hkust.edu.hk/excalibur/v10n4.pdf [Accessed19Oct.2024].

Figure1.SketchofhyperbolaH.

TheTaylorSeries

Year10

Email:jyseol28@pupils.nlcsjeju.kr

RecommendedYearLevel:KS4 Keywords:Taylorseries, MaclaurinSeries

1Introduction

Thetaylorseriesisafundamentalmethodtoapproach afunctionincalculus.Thisconceptrepresentsfunctionsas aninfinitesum,andmodelstheclosestapproximationtothe originalfunction.

2TheTaylorSeries

Thetaylorseriesisakeyconceptincalculus,andisa representationofacontinuous,differentiablefunctioninto aninfinitesumofpolynomials.

Thisisaninfinitesumoftermsthatareexpressedin termsofthefunction’sderivativesatasinglepoint.

2.1TheMaclaurinSeries

TheMaclaurinseriesisasubsetofthetaylorseries wherethefunction’sderivativeisconsideredissetat0.Takingthegraph cos(x) asanexample.Letafunctionbe P(x), where P(x)= c0 + c1x + c2x2,andourgoalistomakethis polynomialaclosestapproximationto cos(x).

Tomakethispolynomialsimilartothegraph cos(x) as possible, c0,the y-interceptmustequatetothe y-interceptof thegraph cos(x).Therefore, c0 = 1.Thegradientof P(x) shouldalsoequatetothelocaltangentslope.Thederivative of cos(x) equalsto sin(x),and x = 0.Therefore,thelocal tangentslopeofthefunctionis0.Takingthederivativeof P(x),

d dx (x0 + x1x + c2x2)= 0

c1 + c2x = 0

x = 0

c1 + c2(0)= 0

c1 = 0 P(x)= 1 +(0)x + c2x2

Nowsolvingfor c2,Thesecondderivativeof cos(x) equatesto cos(x). x = 0,thereforeitis 1.Takingthe secondderivativeof P(x):

d2 dx2 (c0 + c1x + c2x2)= 1

2c2 = 1

c2 = 1 2

P(x)= 1 +(0)x +( 1 2 )x2

Graphing P(x))alongwith cos(x) showsanapproximation

near x = 0:

Figure1.P(x)andcos(x)sketched

LetthepolynomialP(x)havemoretermswithlarger exponents:

P(x)= 1 +(0)x +( 1 2 )x2 + c3x3 + c4x4

Applyingthethirdandthefourthderivative,

d3 dx3 cos x = sin x sin0 = 0

d3 dx3 (1 +(0)x +( 1 2 )x2 + c3x3 + c4x4)= 0 0 + 1 × 2 × 3 × c3 = 0

c3 = 0

d4 dx4 cos x = cos x cos0 = 1 d4 dx4 (1 +(0)x +( 1 2 )x2 +(0)x3 + c4x4)= 1

0 + 1 × 2 × 3 × 4 × c4 = 1 c4 = 1 24

P(x)= 1 +(0)x +( 1 2 )x2 +(0)x3 + 1 24 x4

Figure2.developedversionofP(x)(blue)andcos(x)(red)sketched

Thegraphaboveillustratesamuchaccurateestimation tothegraph cos(x) near x = 0.Here,onemustrecognise thatcoefficient cn equalstothederivativevalueover n!.For instance,the4thderivativeoftheterm c4x4 equalledto1 × 2 × 3 × 4 × c4,whichequalsto4! × c4 .Moreover,onemust notethataddingnewtermsdonotinfluencethevaluesofthe otherterms.Thisisbecausesubstituting x as0alwaysoccur inthisprocess.Forinstance,thesecondderivativeof P(x) doesnotinterferewiththeotherterms,becausetheprevious termsallbecome0andthetermsafteritcancelsoutas x becomes0,shownbelow.

0 +( 1 2 )+ c3(0)1 + c4(0)2

Thecoefficientsofthetermsarethenthderivativesofof thefunction P(x) when x is0.Therefore,foreachterm,a generalisedexpressioncouldbe:

Forconvenience,letusdefine fn(0) asthenthderivative of f at0,thereforetheexpressionbeing:

( f n(0) n! )xn

Giventhatthefunction P(x) getsclosertotheinitial function cos(x) whenmoretermsareadded,itispossible toacquireinfiniteamountoftermsinorderforthefunction P(x) tobethemostsimilarwiththefunction cos(x)

Therefore,usingthegeneralisedexpression,aninfinite sumofthetermsarerepresentedas:

3TheEulerFormula

Thefamouseulerformulawhere eix = cosx + isinx is oftenrecognisedasthemostbeautifulformulainmaths because:

eiπ + 1 = 0when x = π Thisformulaisprovenfromthe taylorseriesitself.Letusfirstconsiderthederivativesof eix toobtainthetaylorseriesof ex ex isaveryconvenient exampleasthederivativeof ex equalstoitself.Therefore, onecanassumethatthecoefficientsofthetermsareall1. Hence,thetaylorseriesof ex is:

Replacing x with ix gives:

Since i is √ 1, i2 resultsin 1.Henceforth,thetaylor seriesfor eix becomes:

2.2TheTaylorSeries...Again

Thetaylorseriesisamoregeneralisedformulawhere thederivationpointisabletochange.

Let a bearealorcomplexnumbersothat x a isthe derivationpoint.

Therefore,byreplacing0with a,since f n isthe nth derivativeof f evaluatedatacertainpoint,andbychanging x to x a inthemaclaurinseries:

Thisexpression,whichisthetaylorseriesisobtained.

Groupingtheimaginarypartgives:

Calculatingthederivativesof cosx andusingthemaclaurinseriestoset x = 0: d dx cos x = sin x = 0 d2 dx2 cos x = d dx ( sin x)= cos x = 1 d3 dx3 cos x = d dx ( cos x)= sin x = 0 d4 dx4 cos x = d dx (sin x)= cos x = 1

Anditrepeats.

Therefore,onecanacknowledgethatthecoefficientforthe termsareinfinitecyclesin0, 1, 0, and1.

Knowingthis,thetaylorseriesforcosxis: cos(0)+(0) x 1! +( 1) x2 2! +(0) x3 3! +(1) x4 4! +

Whichsimplifiesto: 1 x2 2! + x4 4! +

Lookingbacktothetaylorsereisof eix,whichwas: 1 x2 2! + x4 4! + + i(x x3 3! + x5 5! + )

showsthatthetaylorseriesfor cosx equalstoacertainpartof theTaylorseriesfor eix.Replacingthefirstsequencegives: eix = cos x + i(x x3 3! + x5 5! + )

Calculatingthederivativesof sinx andusingthe Maclaurinseriestoset x = 0:

Anditrepeats.

Therefore,onecanacknowledgethatthecoefficientforthe termsareinfinitecyclesin1, 0, 1, and0.

Knowingthis,thetaylorseriesforsin x is:

+(1)

Whichsimplifiesto:

Lookingbacktothetaylorseriesof eix:

Showsthatacertainpartofthetaylorsseriesequatestothe taylorseriesofsin x

Replacinggives:

4Limitations

TheTaylorseriesisapowerfulmathematicaltoolused toapproximatefunctionsusinganinfinitesumofterms derivedfromthefunction’sderivativesatasinglepoint. However,ithaslimitations.

Onekeylimitationisitsrelianceonthefunctionbeing infinitelydifferentiableatthepointofexpansion.

Pointingouttheobvious,Ifthefunctionisnotsufficientlysmooth,suchashavingdiscontinuities(since differentiationonlyappliesoncontinuousfunctions,the taylorserieswouldobviouslynotwork)orundefinedhigherorderderivatives,theTaylorseriesmayfailtoconvergebut diverge.

Anotherlimitationarisesfromtheconvergenceofthe series.Evenforsmoothfunctions,theTaylorseriesmaynot convergetotheactualfunctioneverywhere.

Forinstance,theseriesexpansionfor f (x)= e 1 x2 /x2 at x = 0yieldsaTaylorseriesequalto0forall x asany derivativeofthisfunctionis0.Thisisbecause e 1 x2 dominates thecoefficients,tendingto0faster.

Thisdiffersfromthefunction’struevalueof f (x) > 0 for x = 0.

pointbetween a and x

Thismeasureshowfaristhetaylorpolynomialfromthe actualfunctionatthenextterm, n + 1,andisoftenreferred toastheLagrangeErrorBound.

If Rn(x) doesnotapproach0as n −→ ∞,theseriesfails toapproximatethefunctionaccurately.

5Bibliography

1.MathisFun.(2017).TaylorSeries.Mathsisfun.com. https://www.mathsisfun.com/algebra/taylor-series.html

2.Dawkins,P.(2020,May26).CalculusII -TaylorSeries.Tutorial.math.lamar.edu. https://tutorial.math.lamar.edu/classes/calcii/TaylorSeries.aspx

3.Taylorseries—Chapter11,Essenceof calculus.(n.d.).Www.youtube.com. https://www.youtube.com/watch?v=3d6DsjIBzJ4abchannel=3Blue1Brown

4.Ault,Shaun.“APCalculusBCReview:Lagrange ErrorBound.”MagooshBlog—HighSchool,10 Aug.2017,magoosh.com/hs/ap/ap-calculus-bc-reviewlagrange-error-bound/.

5.“TaylorSeries-ErrorBounds—BrilliantMath ScienceWiki.”Brilliant.org,brilliant.org/wiki/taylorseries-error-bounds/.

If f (x) isexpandedabout x = a,theerrorinthen-thdegreeTaylorpolynomial Tn(x) isexpressedastheremainder: Rn(x)= f (x) Tn(x)= f n+1(c) (n+1)! (x

Where c issome

RecommendedYearLevel:KS3,KS4

Keywords:irrational,graph,inequality

JunyoungKim Year10

Email:jy2kim27@pupils.nlcsjeju.kr

1Introduction

Theconstants π and e arefundamentalinmathematics,appearingacrossvariousareassuchasgeometry, calculus,andnumbertheory.Oneintriguingquestion thatarisesisthecomparisonoftheirexponentialforms: πe and eπ

Thisarticleprovidesaseriesofproofsandinsights intotherelationshipbetweenthesetwoexpressions, sheddinglightontheirfascinatingandunexpectedbehaviour.

2BackgroundInformation

Thenumberpi,writtenas π istheratioofthecircumferenceofanycircletoitsdiameter.Itisafundamentalconstantinmathematics,appearinginvarious formulasingeometry,trigonometry,andcalculus.More formally, π isdefinedas:

3Method

Therearethreemainproofspresented.Thefirst twoproofsinvolvegraphicalanalysis,whilethethird utilizestheMeanValueTheorem(MVT)toprovidean alternativeperspectiveontheinequality.

3.1Proofusingthegraph y = xe e x Let’sbeginbydefiningf(x)asfollows:

y = xe · e x

Thegraphof y = f (x) increaseswhen 0 <x<e and decreaseswhen x>e

Fig.1: y = xe e x

Thisdefinitioncomesfromthelimitofaninscribed polygonwithnsides,buthasnumerousotherrepresentationsandappearancesinmathematics.

Thenumber e isthebaseofthenaturallogarithm. Itisdefinedastheuniquerealnumbersuchthatthe derivativeofthefunction f (x)= ex isthesameas ex itself,makingitthebase ofexponentialgrowth.Moreformally, e canbedefined bythefollowinglimit:

Fromthegraph, f (e)=1,π e e 1 < 1

whichcanberearrangedinto

π e <eπ

Therefore, πe <eTπ

3.2Proofusingthegraph y = 1 x Thegraph y = xe e x mightbeabithardto sketch,soanotherproofusingagraphisprepared.

Let’sdefine f (x) asfollows: f (x)= 1 x

Fig.2: y = 1 x

Fromthegraphabove,wecanknowthat

Since

)

And 1 e (π e)= π e 1

Wecansubstituteandrearrangetheinequalityto get

ln π< π e e ln π<π

ln π e <π π e <eπ (1)

4Proofusingmeanvaluetheorem Themeanvaluetheoremstatesthatwhenafunction f (x) iscontinuousontheclosedinterval [a,b] and differentiableontheopeninterval (a,b) where a<b, thereexistsatleastone c in (a,b) suchthat:

f ′(c)= f (b) f (a) b a

For f (x)=ln x,themeanvaluetheoremtellsusthat forsome c ∈ (e,π),

f ′(c)= f (π) f (e) π e

Whichbecomes 1 c = ln π ln e π e = ln π 1 π e

Since e<c<π 1 c < 1 e (2)

Sowehave:

ln π 1 π e < 1 e

ln π 1 < π e e

ln π< 1+ π e e

ln π< π e e ln π<π ln π e <π π e <eπ (3)

5Conclusion

Inthisarticle,weexploredthefascinatinginequalitythroughthreedistinctapproaches:graphicalanalysesandaproofleveragingtheMeanValueTheorem. Eachmethodoffersauniqueperspectiveontherelationshipbetweenthesetwoexponentialexpressions,ultimatelyleadingtothesameconclusion.

Theinequality πe <eπ servesasaremarkableexampleofhowseeminglyabstractconstantslike e and π,

whichoriginateinentirelydifferentareasofmathematics,interactinwaysthatarebothsurprisingandbeautiful.Theseresultsnotonlydeepenourappreciation fortheinterconnectednessofmathematicalconceptsbut alsohighlightthepowerofdiversemathematicaltools andtechniquesinuncoveringsuchrelationships.

6Bibliography

1. Artelius,J.2010."AQuestion Comparing π to e]pi."Mathematics StackExchange.October20,2010. <https://math.stackexchange.com/questions/337565/aquestion-comparing-pie-to-e-pi>

2. Rayc20.2020."WhichisGreater,etothePower of π or π tothePowerofe?"Tistory.February17, 2020<https://rayc20.tistory.com/14>

ExploringtheRelationshipBetweenConstraints andFeasibleRegionGeometryinLinear Programming

Email:jwyu27@pupils.nlcsjeju.kr

RecommendedYearLevel:KS4

Keywords:LinearProgramming,FeasibleRegion, Convexity

1Abstract

Linearprogrammingisamathematicalmethod usedtooptimizeanobjectivefunction,subjecttoaset ofconstraints.Itiswidelyappliedinareaslikeeconomics,engineering,andlogistics.Thefeasibleregion, definedasthesetofallpossiblesolutionsthatsatisfyall givenconstraints,playsacriticalroleintheoptimizationprocess.Thegeometryofthisregionisinfluenced bytheconstraints,whicharetypicallyrepresentedby linearequationsorinequalities.Akeypropertyofthe feasibleregionisconvexity,meaningthattheregionis well-structured,andoptimalsolutionsareguaranteedto lieatitsvertices.Thisjournalexaminestherelationship betweentheconstraintsandthegeometryofthefeasibleregion,focusingonhowtheconstraintsinfluence itsshape,structure,andconvexity.Byunderstanding thesegeometricproperties,thejournalprovidesinsights intohowconstraintsimpacttheoptimizationprocessin linearprogramming.

2Hypothesis

Thehypothesisisthattheconstraintsnotonlydeterminethesizeandshapeofthefeasibleregionbutalso controlitsconvexityandtheplacementofitsvertices. Asthenumberofconstraintsincreases,thefeasibleregionisexpectedtoshrinkorbecomemorecomplex,but itsconvexitywillbepreserved.Additionally,thepositioningandinteractionoftheconstraintswillinfluence thegeometryoftheregioninwaysthatarecrucialfor

identifyingoptimalsolutionsinlinearprogramming.

3Methodology

1. SetupofTestProblems: Constructabaseproblemintwodimensions,startingwithnon-negativity constraints:

x1 ≥ 0,x2 ≥ 0

Incrementallyintroduceadditionallinearconstraints(forexample, x1 + x2 ≤ 6 or 2x1 + x2 ≤ 8) toobservechangesinthefeasibleregion.

2. GeometricAnalysis: Ploteachconstraintasa line(in2D)oraplane(in3D)tovisualizehow thefeasibleregionisalteredwhennewconstraints areadded.Identifyverticesforeachversionofthe problemtoseewhetheroptimalsolutions,whenan objectiveisapplied,lieatthosecornerpoints.

3. ConvexityVerification: Checkthatforany twopointsinsidethefeasibleregion,thelinesegmentconnectingthemstaysentirelywithinthatregion.Examinewhethertheadditionofconstraints changestheoverallshapewhilepreservingconvexity.

4. ObservationofRedundancyandContradiction: Identifyconstraintsthatdonotfurtherlimit thesolutionspace(redundant)orconstraintsthat leadtonofeasiblesolutions(contradictory).Note howredundantconstraintsdonotchangethegeometry,whilecontradictoryconstraintscaneliminate thefeasibleregionaltogether.

Toinvestigatehowconstraintsinfluencethegeometryofthefeasibleregion,asystematicapproachwas used,beginningwithaminimalsetofconstraintsand graduallyaddingormodifyingthem:

BaseCase:MinimalConstraints Startingwith x1 ≥ 0 and x2 ≥ 0 confinestheregiontothefirst quadrantofthe x1- x2 coordinateplane.Thisunboundedregion(thefirstquadrant)isconvex:any twopointsinthefirstquadranthaveaconnecting linesegmentthatremainsinthatquadrant.

AddingaSingleLinearConstraint Theintroductionof x1 + x2 ≤ 6 restrictsthefeasibleregionto atriangularshapewithverticesat(0,0),(6,0),and (0,6).Thisshapeisstillconvex,andthevertices areclear.

Fig.1:Thetriangularshapeofthefeasibleregionshown above

IncrementalConstraints Additionalconstraints suchas 2x1 + x2 ≤ 8 or x1 ≤ 4 furtherrefinethe feasibleregion,“cuttingoff”partsoftheexisting region.Theseconstraintsmaytransformthetriangleintoapentagonoranotherpolygonalshape,but theregionremainsconvexunlesstheconstraintsare contradictory.

TestingConvexityToverifythatagivenfeasible regionisconvex,astandardapproachistocheck whether,foranytwopointswithintheregion,everypointonthelinesegmentconnectingthemremainsinsidetheregion.Whileconvexitycanbevisuallyinterpretedbyobservingtheshapeofthefeasibleregion,analgebraicapproachprovidesamore preciseandreliablemethod,especiallyforanalyzingtheconvexityofcomplexshapes.Let (x1,x2) and (x′ 1,x′ 2) betwofeasiblepoints,andtheexpressionbelowrepresentsthelinesegment/pointsbetweenthetwofeasiblepointswhere λ ∈ [0, 1] f (λ)= (λx1 +(1 λ)x′ 1), (λx2 +(1 λ)x′ 2) If f (λ) conformstoallconstraintsforevery λ ∈ [0, 1],thentheregionisconvexForourcase,the constraintswere x1 ≥ 0, x2 ≥ 0, x1 + x2 ≤ 6 andthe verticesofthetriangularregionare(0,0)(6,0)and (0,6).Points(2,2)and(4,1)werechosenarbitrarily.Thelinesegmentconnectingthesepointswas thenevaluatedtodeterminewhetherallintermediatepointssatisfythegivenconstraints.

(λ)=(λ(2)+(1 λ)(4),λ(2)+(1 λ)(1))

Expanding:

Overall: x1 =4 2λ ≥ 0 (alwaystruefor λ ∈ [0, 1])

2 =2λ +1 ≥ 0 (alwaystruefor λ ∈ [0, 1]) (4 2λ)+(2λ +1)=5 ≤ 6 (alwaystrue) Thustheregionisconvex.

4Conclusion

Thisjournalexploredtherelationshipsbetweenconstraintsandthegeometryofthefeasibleregioninlinearprogramming,withaparticularfocusonconvexity. Throughmathematicalanalysis,itwasdemonstrated thatincreasingthenumberofconstraintsaltersthesize andshapeofthefeasibleregionwhilepreservingitsconvexity,providedtheconstraintsremainconsistent.The convexitytestconfirmedthatanylinesegmentbetween twofeasiblepointsremainswithintheregion,reinforcingthefundamentalpropertyoflinearprogramming thatoptimalsolutionslieatvertices.Understanding thesegeometricpropertiesisessentialforoptimization, asitensuresthatfeasibleregionsmaintainawell-defined structure,allowingforefficientsolution-findingmethods suchastheSimplexalgorithm.

GoldenRatioinHigherDimensions

Email:mjkang28@pupils.nlcsjeju.kr

RecommendedYearLevel:KS4,KS5

Keywords:GoldenRatio,analysis,expansion

Editor TaehongAustinHa

1IntroductiontotheGoldenRatio

Thegoldenratio,denotedbytheGreekletter ϕ is amathematicalconstantthathasintriguedmathematicians,artists,andscientistsforcenturies.Algebraically, itcanbesolvedby a + b a = a b (a>b> 0)

Whichleadsto x 2 = x +1

Whichsimplifiesto x 2 x 1=0

Usingthequadraticformulatosolveforx,wefind thetwosolutions

x = ( 1) ± ( 1)2 4(1)( 1) 2

Thepositiverootofthisequation, 1+ 5 2 isthe goldenratio.Indecimals,thisvalueisapproximately 1.618.

Thisvaluerepresentstheratiooftwoquantitiesthat areaestheticallypleasing,appearingfrequentlyinmany artformsandevennature.

Whilemostdiscussionsofthegoldenratiofocuson twoandthreedimensionalobjects,ithasfurtherimplicationsinhigher-dimensionalspacesaswell.Inthese spaces,thegoldenratioisusedtodescribeproportions thatmaximisesymmetryandbalance,contributingto structuralstability.

Thearticlewillexploreonhowthegoldenratiocan beappliedtohigher-dimensionalspacesusingtheidea of“goldenboxes”,whicharemultidimensionalobjects whereeachdimensionisscaledaccordingto ϕ.The focuswillbeondeterminingthestabilityoftheboxes byexaminingthesurfaceareatovolumeratiosbasedon thefactthatstabilityisachievedwhenthesurfacearea tovolumeratioisminimised.

2N-dimensionalgoldenbox

Letthen-dimensionalgoldenboxhavesidelengths thatfollowthegoldenratio

Ifweletthesidelengthofthefirstdimension, x1 ,tobea,thesidelengthofdimensionwillbegivenby

xk = a ϕk 1 for k =1, 2....n

3Volumeofthen-dimensionalgoldenbox

Thevolume,V,ofthen-dimensionalgoldenboxis theproductofitssidelengthsofdifferentdimensions

V = x1 x2 xn

Substitutingeach xk with a ϕk 1

V =(a ϕ) (a ϕ2).... (a ϕn 1)

Usingtheformulaforthesumof n 1 integers, 0+ 1+2+ .... +(n 1)= n(n 1) 2 ,thissimplifiesto an ϕ n(n 1) 2

4Surfaceareaofthen-dimensionalgoldenbox

Thesurfaceareaofann-dimensionalboxrefersto thesumofallareasofthen-1dimensionalfaces.

Foreachdimensionk,therearetwofaceswitharea givenbytheproductofallsidelengthsexcept xk Summingtheareasofallthesefacesweget:

SurfaceArea=

5Surfaceareatovolumeratio

Therefore,ratioRofthesurfaceareatovolumeof n-dimensionalgoldenboxisasfollows:

7Applicationofn-DimensionalGoldenBoxes

Duetoitsrelativestability,thegoldennboxin higherdimensionscanbeusefulinvariousfields.Two ofthefieldsarearchitectureandnaturalsciences.

7.1Architecture

Inarchitecture,theideaofn-dimensionalgolden boxescanaffectthedesignofcomplexstructures.The constantproportionalityinthesegoldenboxesenables evenstressdistributionacrossstructures,ensuringbalanceanddurability.Furthermore,stability,orminimizingthesurfaceareatovolumeratio,reducestheamount ofmaterialrequired,presentingapossibleopportunity tolessenthecostburdenforarchitects.

7.2NaturalSciences

Thegoldenratiohaslongbeenassociatedwith naturalgrowthpatterns.Theintroductionofndimensionalspacescanprovidedeeperinsightintohow creaturesmaintainstabilityandefficiencyinsurvival. Specifictopicsforresearchincludecellulargrowth, moleculararrangements,oreventheorganizationof ecosystemsinhigher-dimensionalspaces.

8Conclusion

Thegoldenratio,widelyknownforitsaesthetic qualities,continuestorevealitssignificanceinmultidimensionalspaces.Thiscanbeshownbytheinvestigationofn-dimensionalgoldenboxes,whichrevealsthat thesurfaceareatovolumeratioisconstant,andthus isstableinhigherdimensionsaswell.Thismakesita usefultoolfordesigningsystemsthatrequirestructural integrity.

Thisindicatesthat,foraconstantinitialdimension lengthofa,thesurfaceareatovolumeratioisrelativelystableasdimensionsincrease,andthusthegolden n-boxesproportionallymaintainefficiencyinhigherdimensions.

6Stability

Stabilityisachievedwhensurfaceareatovolume ratioisminimised.Extendingthisconcepttohigherdimensionalspaces,theconstancyof R ingoldenboxes indicatesstability.Therefore,itcanbeusefulinstructuresinmultipledimensionsthatrequireuniformityand balance.

Euler’sProofofTheInfinitudeofPrimeNumbers

SeongminHong Year12

Email:smhong26@pupils.nlcsjeju.kr

RecommendedYearLevel:KS4,KS5

Keywords:Primenumbers,Riemannzetafunction, Numbertheory

1Introduction

Iamcertainthatmostpeoplereadingthisarticle willhaveencounteredEuclid’sProofoftheInfinitudeof PrimeNumbers,beingaclassicexampleofa reductio adabsurdum.Assumingotherwise,andthatafinite numberofprimesexist,Euclidproposedthattheremust existaset P ofprimesfrom p1 upto pn (where p1 = 2,p2 =3,...).Thatmeansthat

= n i=1

+1=(

mustbeindivisiblebyanyoftheprimeswithinthe setofprimesthatwe’veestablished,meaningthere hastoexistanewprimenumber,meaningthrough contradiction,therecannotexistafinitesetofprimes. Hence,Euclid’sargumentguaranteesthata’largest’ primenumbercanneverexist.

Forexample,ifweweretoassumethatthelargest primenumbertoexistwas11,thentheproductof ourprimes q =(2 × 3 × 5 × 7 × 11)+1=2311 wouldbe indivisibleby 2, 3, 5, 7 and 11.Andhenceitstandsto reasonthat 2311 isaprimenumber(whichitinfact is!),orthereexistsanotherprime pn+1 < 2311 which isnotinoursetofallprimenumbers.Eitherway,a contradictionoccurswithourinitialassumption,and hence 11 isnotthebiggestprimenumbertoexist,and norisanyotherprimenumberbythesamelogicalflow.

Whilsttheeleganceofthisproofiscleartosee,it disappointswhenattemptingtoestimatingthedensity ofprimes.Thisargumentstatesthatthenextprime

numberafter p1 to pn couldbeasbigas q = n i=1 pi +1

Fortunately,Eulerstrengthensthedensityofprimes throughcomingupwithadistinctprooffortheinfinitudeofprimenumbers,usingwhatwouldlaterbe knownastheRiemannzetafunction,andevenpaves thepathforthePrimeNumberTheorem.

2Euler’sProof

Eulerarguedthat

where P isthesetofallprimes,and a ∼ b as s → 1+ means a and b areasymptoticallyequivalent,or a b approaches 1 as s tendsto 1+ fromabove.

TheRiemannzetafunction,alsoknownasthe Euler-Riemannzetafunction,isafunctionofacomplex variable,andhasmanyuseswithinanalyticnumbertheory(themostfamousofwhichistheRiemannhypothesis,whichisaboutthezeroesoftheRiemannzetafunction).Itisdefined(ignoringtheintegralform,complex natureandtheanalyticalcontinuationforRe(s) < 1)as being

Wewanttolinkthezetafunctiontothefraction 1 s 1 ,sincethisfractionappearsin(1),andthiscanbe foundinthebyanalysingtheareaunderthecurveof y = 1 xs throughintegration.

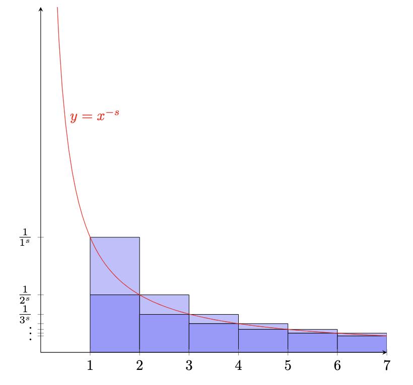
Fig.1:Themodularcurve

Fromthegraphabovewecanseethatthearea underthecurveof x s isclearlylinkedtotheRiemann zetafunction.Thesumoftheareasofthebluelesser shadedrectangle ( 1 1s + 1 2s + 1 3s + 1 4s + ) isostensibly equaltotheRiemannzetafunction,butalsogreater thantheintegralofthecurve ∞ 1 x sds,sincethese boxesareanoverestimation.Thesumoftheareasofthe blueheavilyshadedrectangle ( 1 2s + 1 3s + 1 4s + 1 5s + ) is similarlyequaltotheRiemannzetafunctionminus 1, butalsolesserthantheintegralofthecurve ∞ 1 x sds, sincetheseboxesareanunderestimation.

Thatmeansthataninequalitymaybeformedbetweenfromthis:

Hence,takingthenaturallogarithmofbothsides,

Itmustbenoticedthattherighthandsideof(1)is equaltotherighthandsideof(3).Hence,itissatisfactorytoprovethat

Thegivenboundsimplythat

Consequently,bythesqueezetheorem,thisshows that

Subtractingtheaboveequationfrom(2),weget

Noticethatthedenominatoroftheaboveequation containnomultiplesof2.Thatmeansthat

Withthesameprocess,subtractingtheaboveequationfromtheequationpriortoit,weget

Similarly,thedenominatoroftheabovetheequationnowcontainnomultiplesof2or3.Whathappens whenwerepeatthisprocessinfinitelybymultiplying bythereciprocalofeveryprimetothepowerofs,ina mannersimilartothesieveofEratosthenes?

Dividingbothsidestoonlygetthezetafunctionon thelefthandside,

Therefore,takingthenaturallogarithmofboth sides

ln(ζ(s))=ln

SincetheMaclaurinexpansionofthenaturallogarithmintheformfoundaboveis

ln(1 x)= x

TheMaclaurinexpansionaboveisonlyapplicableifthe itpassestheratiotest.Hence,

SubstitutingtheMaclaurinexpansionof ln(1 x),

ln(ζ(s))=

Sincewearetryingtoprove(4),weneedtoshow thatthefinalpartoftheaboveequationisextremely smallcomparedtotheothertwotermsintheequation as s tendsto 1+.First,notethat:

As s tendsto 1+,thevalueofthelefthandside willalwaysbelessthan 1,butbothindividualterms willgrowto ∞.Thisproves(4),whichinturnwas aconditionsatisfactorytoprovetheinfinitudeofthe primenumbers.

Then,wemayfindthattheinnersumcanbeexpressedasageometricseries.

As s → 1+ , ln 1 s 1 willtendto ∞,andsince p∈P 1 ps isasymptoticallyequivalent,itwillalsotend to ∞.Iftherewereafinitenumberofprimes,thesum foundabovewouldconverge,sinceafiniteseriescannot diverge.Hence,thereareaninfinitenumberofprimes.

3ThePrimeNumberTheorem

Inthepaperthatcontainedtheaboveproof,called Variaeobservationescircaseriesinfinitas,or"Various observationsaboutinfiniteseries",Eulerstates"Atque illiussummaesthuiussummaequalilogarithmus""Andthesumofthat(thereciprocalsoftheprimes) isthelogarithmofthissum(ofthereciprocalsofthe naturalnumbers)".Thisismathematicallysuggesting that

Hence,

Noticethefirstinequalityholdsasaresultoftheset ofprimenumbersbeingasubsetofthesetofnatural numbers,andthesecondinequalityholdssince ns(ns 1) >n(n 1) ⇒ 1 ns(ns 1) < 1

.Uponexpansion,

However,hisprooffoundwithinthebookwasnot rigorous,anditisnotknownwhetherhecouldproveit rigorously.

Letusanalysewhatthisobservationleadsto though.Toestimatethedensityoftheprimes,wecan differentiatebothsideswithrespecttonusingthechain rule.

dn ln(ln n)= d ln(ln n) d ln n d ln n dn = 1 n ln(n) 1 n = 1 n ln(n)

Thisshouldshowushowmuchthesumisexpected toincreasewhenincrementingfromanygiven n to n+1 Considerthelefthandsideof(6).If n wereprime, thenthelefthandwouldbeexpectedtoincreaseby 1 n

andifotherwise,itwouldbeexpectedtoincreaseby 0 Sincethederivativeoftherighthandsideis 1 n ln(n) ,the probabilityof n beingprimemustbe 1 ln(n) .Thismeans that

π (x)= p∈P,p<n 1 ∼ x ln(x))

⇐⇒ π (x) x ∼ 1 ln(x)) forlargervaluesof x (7)

andsince π(x) representsthenumberofprimesless thanorequalto x, π(x) x mustrepresenttheprobability of x beingaprimenumber,whichgivesasacorollary thePrimeNumberTheorem.

Thediscoveryoftheprimenumbertheoremcould becreditedtoLegendre,whopositedthetheoremin 1798,orGaussinhisnotebookpriorto1800,andwas laterprovenin1896usingsomerigorousmathematics. However,itwouldn’tbeastretchtosaythattheprime numbertheoremwouldhavebeenaneasycorollaryby Eulerifhehadtrulyobservedandproven(6).

4EndingRemarks

WhetherEulerdidreallyobserve(6)willneverbe certain,buttheproofof(1) (=(5)) wasstilloneof thebiggestadvancementsmadeinthefieldofprime numberssinceEuclid’sproofoftheinfinitudeofprime numbersovertwomilleniaprior,inspiringmanytocontinuedownhispathintoprimenumbersandanalytical numbertheory.Notonlyisthisproofthefirstever appearanceoftheEuler-ProductformulafortheRiemannzetafunction,butitwasthetoolwhichDirichlet modifiedtoproveanevenstrongerresultaboutprime numbers,knownasDirichlet’stheorem.

5Bibliography

1. Conrad,K.(2023).Theinfinitudeofthe primes.[online]kconrad.math.uconn.eduAvailable at:https://kconrad.math.uconn.edu/blurbs/ugrad numthy/infinitudeofprimes.pdf

2. WolframMathWorld.(2018)RiemannZetaFunction.[online]mathworld.wolfram.com.Availableat: https://mathworld.wolfram.com/RiemannZetaF unction.html

3. ThinkingInMath(2022).Euler’s Proof-ThereAreInfiniteManyPrimes [video]youtube.com.Availableat: https://www.youtube.com/watch?v=DEmoPfeAA KA

Fermat’sLittleTheorem

Taewon(Ryan)Kim Year10

Email:twkim28@pupils.nlcsjeju.kr

RecommendedYearLevel:KS4

Keywords:ModularArithmetic,PrimeNumbers, CompositeNumbers,PrimalityTesting,Carmichael Numbers,BinomialTheorem

1Introduction

In1679,oneFrenchmathematicianintroducedan innovativeconceptwhichlateronwasincorporatedin provingnumeroustheories;thisisFermat’slittletheorem.Thetheoremstipulatesthatif p isaprimenumber, thenforanyintegera,

Theequationaboveindicatesthattheremainderof ap dividedby p iscongruent—equal—totheremainder ofadividedby p.Anotherequationdrivenbythefirst onewiththeconditionthataiscoprimeto p is,

p 1 ≡ 1(modp)

Whentheequationaboveissatisfied,aslongasa and p arecoprime,theremainderof a(p 1) divided bypalwaysresultsas1.Hence,thetheoremcanbe implementedtoderivewhetheracertainintegerisa compositenumberbydeterminingifthecertaininteger satisfiestherelationornot,ortoderivetheremainder ofanumberforparticularcases.

2BackgroundInformation

PierredeFermat,arenownedmathematicianinthe 1600s,introducednumerousproofsandvaluablemathematicalinsightstotheworldbackthen,whichgreatly

contributedtothedevelopmentoftheparticularfield. Throughouthiswell-respectedlife,Fermathadrather apersonalmethodofshowcasinghisnewfoundknowledge.Insteadofovertlypublishinghisproofsandtheoremstothepublic,histheoremswerepresentedmainly throughlettersormessagesinaprivatemanner,devoid ofmathematicalproofs.Famously,Fermatpresenteda theorythatwasdubbedFermat’sLastTheoreminhis book,which,however,onlyencompassedtheprinciples ofthetheoremwithoutproofs,sayingthattherewasn’t enoughspacetowriteitdown:"Ihavediscovereda trulymarvellousproofofthispropositionthatthismarginistoonarrowtocontain(Fermat’sLittleTheorem wasalsofirstintroducedinalettersenttohisfriend). Duetosuchabluntmannerofintroducingstatements andwiththeabsenceofproof,alotofmathematicians duringhistimeandinlatercenturiesquestionedhis work.However,asfuturemathematicianssucceededin corroboratingFermat’sstatementsonebyone,hisabsolutemathematicalingenuitywaswidelyrecognisedin thepresentday.

3Proof

3.1CombinatorialProof(ProofbyCounting Necklaces)

ThefollowingproofisanadaptationofGolomb’s proofofFermat’sLittleTheorem,whichcanbemost explicitlydisplayed.

Firstofall,imagineanecklace,andletthenumber p,apositiveinteger,bethenumberofbeadsofthe necklace.Theaiminthiscontextistofullycolourthe beadsofthenecklaceonebyone.Letanotherpositive integer,a,bethenumberofcoloursavailable.Ifall possiblecombinationsofstringswhereeachstringis constructedofpnumberofalphabetswithdifferent possiblealphabetsweretobecalculated,thetotal numberofthosestringswouldbeapaccordingtothe ruleofproduct.

Forexampleifp=5anda=2,therewouldbe25 =32strings.

Fig.1:32Strings

However,thestringsthatconsistofasinglesymbolwouldberemovedfromthislist,astheabovehas restrictedthedifferentpossiblealphabetsto2.Anyelementthatunsatisfiestheconditionistoberemovedin thisproof.Inthecaseabove,AAAAAandBBBBB, whichare2strings—a numberofstrings—wouldbe deleted.Henceforth,theremainingnumberofstrings wouldresultasap-a,wheretherestofthestringscan bearrangedintogroupscontainingpnumberofstrings.

Fig.2:30Strings

Inthecircumstanceabove,therefinedlistcontains 25 2=30 stringswhereeachgroup,column,isconstructedof5strings.Therefore,itcouldbestatedthat it ap a isdivisibleby p,inthiscase 30/5=6,corroboratingtheequationwhichargues ap ≡ a(modp).

3.2ProofusingtheBinomialTheorem

AnotherformofproofforFermat’sLittleTheorem incorporatestheconceptsofthebinomialtheorem. Usinginduction,thisproofwillcorroboratethetheorem forallintegers a ≤ 0

Firstandforemost,assignit p asaprimenumber. Thefirststepoftheproofisobvious 0p ≡ 0(modp),as 0 multiplyingordividingbyanynumberalwaysgives 0.Itisnowrequisitetoprovethatifthetheoremis trueforallothervaluesofa.Assumethestatement ap ≡ a(modp) istrue.Whenthebinomialtheoremis appliedfor (a +1)p ,

Accordingtotheoriginalbinomialtheorem,

Inthiscase,since p isaprimenumber, p!= p(p 1)!, and p divides p! ,butdoesnotdivide k! or (p k)! for 1 ≤ k ≤ p 1

Therefore, p k isdivisibleby p forall 1 ≤ k ≤ p 1

Furthermore,itcouldbestatedthatfor k =0 and k = p,1 p k equalsto 1.

Hence,theexpansionof (a +1)p simplifiesto

a +1)p ≡ ap +1(modp) (5)

As ap ≡ a(modp),itfollowsthat (a +1)p ≡ a +1(modp) (6)

Inessence,byinduction, ap ≡ a(modp) istruefor alltheintegersof a.

4FermatPseudoprimes

PseudoprimesareacaseofFermat’sLittleTheorem where p isacompositenumberintherelationap 1 ≡ 1(modp),where a and p arecoprimenumbers,and ap 1 1 isdivisibleby p.Ifthenumber p satisfies alltheconditionsabove, p iscalledaFermatpseudoprimetobase a.Forexample,let p intherelation be 341 341 isacompositenumberas 341=11x31 Normally,anycompositenumbersshouldfailtosatisfy Fermat’sLittleTheorem,asthetheoremisknownto betrueonlyforprimenumbers.Although 341 isnot truewhensubstitutedintherelation ap ≡ a(modp) → 3341 1 =3(mod341),itperfectlysatisfiestheotherrelation, ap 1 ≡ 1(modp).Therefore, 341 canbesaidthatit isacompositenumberaswellasaFermatPseudoprime.

5ConverseandCarmichaelNumbers

Longstoryshort,theconverseforFermat’sLittle Theoremdoesnotexist.Thisisduetoaparticular setofnumbersdubbedastheCarmichaelNumbers. Innumbertheory,aCarmichaelnumberisacompositenumber n inwhichmodulararithmeticsatisfies

Fermat’sLittleTheorem.Inotherwords,Carmichael numbersareatypeofpseudoprimes,which,whenpin thecongruencerelation, ap ≡ a(modp),isnotaprime number,unlikepreviouscaseswherepwasalways assumedtobeone;Carmichaelnumbersaretrue whensubstitutedintobothequationsofthetheorem. SomeexamplesofCarmichaelnumbersencompass 561(3 ∗ 11 ∗ 17), 1105(5 ∗ 13 ∗ 17),and 1729(7 ∗ 13 ∗ 19)

AlthoughFermat’sLittleTheoremcancorrectlydeterminetheprimalityforsomepseudoprimesasmostof themfailtosatisfybothrelationsofthetheorem,forexample, 341,thisisnotthecaseforCarmichaelnumbers. Unfortunatelyenough,Carmichaelnumberseasilysatisfybothrelationsofthetheorem,leadingtopotential inaccuraciesduringtheprimalitytestofthetheorem. Henceforth,themereexistenceofthissetofnumbers functionsasacounterexampleoftheclaimthatonly primenumberswouldsatisfyFermat’sLittleTheorem, becauseCarmichaelnumberswouldstillsatisfytherelationeventhoughtheyarenotprimenumbers.

6Implementations

AlthoughFermat’sLittleTheoremsporadically failsduringprimalitytests,itneverthelesscanbe utilisedtoaccuratelyderivetheremainderofacertaininteger.Usingthetheoremforexample,the remaindersforinconceivablylargenumberssuchas 39(299999986043 1) dividedby 299999986043,since 39 and 299999986043 arebothprimeandcoprimeto eachother,theremainderissimply, 1.

Furthermore,Fermat’sLittleTheoremplaysakey roleinmodernaffairssuchascryptographyandalso actedasacrucialpartinprovingtheoriesoffuture mathematicianssuchastheEulertheorem.

7Conclusion

Inconclusion,Fermat’sLittleTheorem,partofthe numbertheory,suggests2relations.Firstofall,

remaindersfornumbersincertaincircumstances.Fermat’sLittleTheoremhasbeenoneofthefoundational notionsofthenumbertheorywhichgreatlyinspiredand provokedthefieldofmathematicsbyencouragingfurtherresearchandaidingtocorroboratefuturetheories.

8Bibliography

1. Brilliant."Fermat’sLittleTheorem:BrilliantMath&ScienceWiki."Brilliant, brilliant.org/wiki/fermats-little-theorem/.

2. Caldwell,C.K."ProofofFermat’s LittleTheorem."ThePrimePages, t5k.org/notes/proofs/FermatsLittleTheorem.html.

3. "Fermat’sLittleTheorem."Artof ProblemSolving,artofproblemsolving.com/wiki/index.php/Fermat’s_Little_Theorem.

4. "Fermat’sLittleTheorem." WolframMathWorld,mathworld.wolfram.com/FermatsLittleTheorem.html.

5. GeeksforGeeks."Fermat’sLittleTheorem." GeeksforGeeks,geeksforgeeks.org/fermats-littletheorem/.

Essentially,itcouldbeprovenbyimplementingcombinatorics,thebinomialtheorem,andmany more.Althoughitpossessessomelimitationsregarding Carmichaelnumbersduringprimalitytests,thetheoremdemonstratesunparalleledpowerwhendetermining

ExploringtheEvolutionofGeometry

SoulPark Year11

Email:sopark27@pupils.nlcsjeju.kr

RecommendedYearLevel:KS4

Keywords:Geometry,Euclidean,Non-Euclidean, Hyperbolic,Riemann,Postulate

1IntroductiontoEuclideanGeometry

Geometryistheareaofmathematicsrelatedtothe studyofpointsandfiguresandtheirproperties.This fieldisessentialbecauseofitsundetachableapplication intherealworld.Euclid,theGreekmathematician alsoknownasthefatherofgeometry,foundedgeometry.

Euclidfurtherorganisedthemathematicalcontent inastrictlogicalsequencewithEuclid’scommon notionsandpostulates,takenfromtheElementsas follows:

CommonNotion:

1. Thingswhichequalthesamethingalsoequalone another.

2. Ifequalsareaddedtoequals,thenthewholesare equal.

3. Ifequalsaresubtractedfromequals,thentheremaindersareequal.

4. Thingswhichcoincidewithoneanotherequalone another.

5. Thewholeisgreaterthanthepart.

Postulate:

1. Astraightlinesegmentcanbedrawnjoiningany twopoints.

2. Anystraightlinesegmentcanbeextendedindefinitelyinastraightline.

3. Givenanystraightlinesegment,acirclecanbe drawnhavingthesegmentastheradiusandone endpointasthecentre.

4. AllRightAnglesarecongruent.

5. Iftwolinesaredrawnthatintersectathirdinsuch awaythatthesumoftheinneranglesononeside islessthantwoRightAngles,thenthetwolines inevitablymustintersecteachotheronthatsideif extendedfarenough.

Thefifthpostulateisequivalenttowhatisknown astheParallelPostulate,whichisthemostcontroversialoneandledtothedevelopmentofnon-Euclidean geometries.

2Non-EuclideanGeometry

Inthe19thcentury,theGreekgeometersviewed theparallelpostulateasatheoreminvolvingmany difficultiesasitsproofrequiredanumberofdefinitions andtheorems.ComparedtootherEuclid’spostulates, theparallelpostulatewasunclearandcomplicated.

Non-Euclideangeometryisusedtostatethetheory ofrelativityincurvedspaceandisappliedtocelestial mechanics.ThemajordifferencebetweenEuclidean geometryandnon-Euclideangeometryisdependenton thenumberofparallellines.Ifthereisexactlyoneparallelline,itisEuclideangeometry,andnon-Euclidean geometryiswhenthereisnoparallellineormorethan one.

WiththenumerousattemptsofProclus’andWallis’proofoftheparallelpostulatefromtherecognitionofthesignificanceofexponents,RussianNikolay LobachevskyandtheHungarianJánosBolyaipublished adescriptionofgeometrythatsatisfiedallofEuclid’s postulatesexceptfortheparallelpostulate,calledas thehyperbolicGeometry.

Fig.1:Non-EuclideanDiagram

3HyperbolicGeometry

In1868theItalianmathematicianEugenioBeltramidescribedasurfacecalledapseudospherethathas constantnegativecurvature.Thepseudosphereisnot acompletemodelforhyperbolicgeometry,asstraight linesmayintersectthemselves,unlikethehyperbolic postulate.Hence,in1901,theGermanmathematician DavidHilbertprovedthatacompletehyperbolicsurface cannotbedefinedusingrealanalyticfunctionsandwas notdiscussedfor54years.ThentheDutchmathematicianNicolaasKuiperprovedtheexistenceofacomplete hyperbolicsurface,andlaterinthe1970s,theAmericanmathematicianWilliamThurstondescribedhowit isconstructed.

Fig.2:CurvatureDiagram

HyperbolicGeometryisthefirstpublishedwork thatinterpretstheexistenceofhyperbolicandother non-Euclideangeometries.Theparallelpostulateof EuclideangeometryisreplacedwiththeHyperbolic parallelpostulate:

ForanygivenlineLandapointPnotonL,there existatleasttwolinesthroughPthatdonotintersectL.

Thekeypropertiesofhyperbolicgeometryincludes:

1. Thesumoftheinterioranglesofatriangleisless than180degrees.

2. Therearenosimilartrianglesofdifferentsizes

3. Linesthatappearparalleldiverges

ThiscontrastswiththeEuclideanpostulateasit statesthattwoparallellinesareequidistant.Unlikethe Euclidean,whenthesumoftheanglesinatriangleis equaltotworightangles;inhyperbolic,thesumisless thantworightangles.Consequently,polygonsofdifferingareascanbesimilarinEuclidean;andinhyperbolic, similarpolygonsofdifferentareasdonotexist.

Fig.3:EuclideanDiagram

Fig.4:HyperbolicDiagram

4HyperbolicModels

Later,hyperbolicmodelswerediscoveredinthe 19thcenturytoaidtheunderstandingofhyperbolicgeometryandvisualiseit.Thesemodelsareusedtoexpresstheanglesofparallelisminhyperbolicgeometry.

4.1Klein-BeltramiModel

From1869to1871BeltramiandtheGerman mathematicianFelixKleindevelopedthefirstcomplete modelofhyperbolicgeometry.Itisalsocalledtheprojectivemodel,Kleindiskmodel,andtheCayley–Klein modelinwhichpointsarerepresentedbythepointsin theinterioroftheunitdiskandthelinesarerepresented bythechords.

Fig.5:Klein-BeltramiModel

4.2PoincaréDiskModel

In1882,aFrenchmathematician,HenriPoincaré (1854-1912),studiedtwotypesofmodelsonthehyperbolicplane.Thefirstmodel,thePoincaréDisk,has overlappingsimilaritieswiththeKlein-BeltramiModel

yetwithasignificantadvantagethatmakesitmoresuitabletoworkwiththeEuclideananglebetweentwointersectinghyperboliclines.ItisconsideredastheimprovedmodelfromtheKlein-BeltramiModel.

Fig.6:PoincaréDiskModel

4.3PoincaréUpperHalf-PlaneModel

AnothermodelisthePoincaréhalf-planemodel, whichisthemostcommonlyusedmodel.Thismodel providesabettervisualisationcomparedtoothermodels,asitissuitableformorevariouscalculations.For thismodel,theEuclideanplanehasafixedlineinstead ofacircle,calledtheabsoluteline.Theabsolutelineis usedtorepresentthehyperbolicplane.

Fig.7:PoincaréUpperHalf-PlaneModel

5RienmannianGeometry

RiemanniangeometryoriginatedbyBernhard Riemann,aGreekmathematician,whofurtherextendedthenotionoftheparallelpostulateintotwoand three-dimensionalplanes.

InRiemanniangeometry,therearenolinesparallel tothegivenline.Euclid’ssecondpostulateis:thata straightlineoffinitelengthcanbeextendedcontinuouslywithoutbounds.However,Riemannmodifiesthe secondpostulate:astraightlineoffinitelengthcanbe extendedcontinuouslywithoutbounds,butallstraight linesareofthesamelength.

6Conclusion

Theevolutionofgeometryhasbeenstartedfrom thefoundationalworkofEuclidtothedevelopment ofthenon-Euclideangeometrieswiththeparallelpostulate.TheexplorationofthefifthpostulateofEuclid’sElementshasextendedtowardshyperbolicgeometry.Throughthediscoveryofhyperbolicgeometry, ithasemergedtofindexpressionsinmodelslikethe Klein-BeltramiandPoincarémodels.Furthermore,RiemanniangeometryexpandedupontheseideasbychallengingEuclid’ssecondpostulatewiththeideaofall straightlineshavingafinitelength.Thishighlightshow themathematicalapproachtounresolvableproblemsreshapestheunderstandingoffundamentalconceptsof geometry.

7Bibliography

1. Britannica.“HyperbolicGeometry.”Britannica, www britannica com/science/hyperbolicgeometry

2. Britannica.“Non-EuclideanGeometry.”Britannica, www britannica com/science/nonEuclidean-geometry

3. Britannica.“TheHistoryofHyperbolicGeometry.”Britannica, www britannica com/science/ hyperbolic-geometry#:~:text=The%20first% 20published%20works%20expounding

4. “Euclid’sElements.”OxfordReference, www.oxfordreference.com/display/10.1093/ acref/9780199235940 001 0001/acref9780199235940

5. Heath,T.H. TheThirteenBooksofEuclid’sElementsTranslatedfromtheTextofHeibergwith IntroductionandCommentary.DoverPublications,1956.GoogleBooks, books.google.co.kr/ books?id=HxhEBgAAQBAJ

6. “HistoryofHyperbolicGeometry.”MathosUniversity, www mathos unios hr/~mdjumic/uploads/ diplomski/PRO21 pdf

7. “HyperbolicGeometry.”StudySmarter, www studysmarter co uk/explanations/math/ geometry/hyperbolic-geometry/

8. “HyperbolicGeometryHistoryandApplications.”Study.com, study com/learn/ lesson/hyperbolic-geometry-historyapplications.html.

9. Milnor,John.“HyperbolicGeometryand ItsParallelPostulates.”RutgersUniversity, sites math rutgers edu/~cherlin/History/ Papers2000/eder html

10. Schombert,James.“HyperbolicGeometryinCosmology.”UniversityofOregon, pages uoregon edu/jschombe/cosmo/lectures/ lec15 html

11. Stillwell,John.“EuclidandBeyond.”Harvard University, people math harvard edu/~ctm/home/ text/class/harvard/113/97/html/euclid.html.

PrimeNumbersandGoldbach’sConjecture

wjhan28@pupils.nlcsjeju.kr

RecommendedYearLevel:KS4

Keywords:Goldbach’sConjecture,PrimeNumbers, Pairs

1Introduction

Primenumbersaremorethanjustabasiccuriosityfrommathematicians.Theyarethesolidfoundation formoderncryptography,computerscience,andeven physics.Fromprotectingonlineactionsperformedin ourdailylivestoconstructingmachinelearningalgorithms,primenumbersplayanessentialroleinourdigitalworld.Unfortunately,asoneofthemostdifficult andinterestingtopicsinmathematics,primenumbers havepuzzledmanymathematiciansthroughouthistory. TheseproblemsultimatelyincludeGoldbach’sConjecture,themostfamousandprominent.

2InfiniteStateofPrimeNumbers

BeforewetackleGoldbach’sconjecture,itisnecessaryforustodemonstratethatprimenumbersarein aninfinitestate,sinceiftheywerefinite,atsomepoint largeevennumberswouldlosetheirprimepairs,contradictingtheconjecture.Therefore,weuseEuclid’s Theoremofprimenumbers.

2.1Divergenceoftheharmonicseriesofprime numbers

ProvenbyEuler,itisstatedthatthesumofthe reciprocalsofallprimenumbersdiverges.

Iftherewereonlyafiniteamountofprimespresent, thissumwouldconvergetoacertainnumber.Forexample,let’ssupposethatthereareonly5numbersof primes:

Thesumoftheirreciprocalsarethefollowing:

Whichshowsthatthevalueconvergesatonepoint. However,ifmorevaluesofprimesareadded,

Thismeansthataswesummoretermsof1/p,the sumgrowscontinuously.

Asshown,thesevaluesneversettleonafinitevalue. Thegraphicalimplementationisshown:

Figure1showshowthecumulativesumofreciprocalsofprimesincreasesasmoreprimesareincluded. Itdemonstratesthatthesumdoesnotconvergetoa finitelimit;instead,itkeepsincreasingindefinitely, supportingEuler’sproofthatthereareinfinitelymany primes.

Fig.1:Cumulativesumofreciprocals

3Goldbach’sConjecture

Nowthattheinfinityofprimenumbershasbeen proven,wecannowsuggestwhetherthereisaninfinite setofevennumbersshownbyaddingappropriateprime numbersets.Inotherwords,theGoldbach’sConjecture statesthatanyevennumberNthatisbiggerthan2,can berepresentedbytwoprimenumberspandq,sothat

3.2Heuristicjustification

Goldbach’sConjecturecanbesupportedheuristicallyusingprobabilisticnumbertheory.Thecentral ideaisthatthenumberofwaystoexpressaneven integerNasasumoftwoprimescanbeestimated usingthePrimeNumberTheorem.

ThedensityofprimenumbersaroundNisapproximately: 1 ln(x)

Therefore,theprobabilitythatarandomlychosen numbernear N 2 isprimeisabout:

Forinstance,whenN=4,6,8,10,theycanbe representedas

4=2+2 6=3+3

8=3+5

10=3+7=5+5

Currently,thepatternhasbeentesteduptoatleast 4 × 1018,confirmingtheconjecturecomputationallybut notanalytically.

3.1Computation

Eventhoughtheconjectureisstillnotanalytically proven,thereareefficientalgorithmstoverifytheconjectureuptoaspecificpoint.Asimplebrute-forcealgorithmcanbeused:

Sinceweareselectingtwoindependentprimes,the expectednumberofprimepairsthatsumtoNcanbe approximatedby:

Whatthissumsuggestsisthatforasufficiently largeN,thereshouldbemanyvalidprimepairs,which makesancounterexamplehighlyunlikely.

Hereisagraphshowingthenumberofprimeparis forvariousevennumbersN:

Fig.3:y-axis:NumberofPrimepairs(p,q).x-axis: EvennumberN

Figure3showsthenumberofprimepairs(p,q)for eachnumberNupto2000.AsNincreases,thenumber

Fig.2:Abrute-forcealgorithm

ofvalidprimepairsalsogrows,whichsupportstheidea thateveryevennumberhasatleastonevalidprime pair.

3.3TwinPrimeConjecture

Goldbach’sconjectureiscloselyrelatedtothe TwinPrimeConjecture,whichstatesthatthereare infinitelymanyprimepairs(p,p+2).Thistheory strengthensGoldbach’sconjecture,sincetwinprimes canmakeupforGoldbachpairsforsmallevennumbers.

OneapproachtoprovingtheTwinPrimeConjectureinvolvestheHardy-Littlewoodconjecture,which predictsthenumberoftwinprimesuptox.

3.4Goldbach’sWeakConjecture

TheWeakGoldbach’sConjecturestatesthatevery oddnumbergreaterthan7canbeexpressedasthesum of3primenumbers:

4Conclusion

Goldbach’sConjectureremainsasanunsolvedmysterythathumanityshouldstillattempt.Although heuristicarguments,partialresults,andcomputation stronglysuggestitstruth,theproofisbeyondourreach. However,astheworldofmathematicsdevelopsandadvances,finalproofswillfittogether.

5Bibliography

1. rlagks05(2023).Exploringmathematicalconcepts relatedtoprimes.[online]NaverBlog.Availableat: https://m.blog.naver.com/rlagks05/223218483152

2. Wikipedia(n.d.).Goldbach’sconjecture-Heuristic justification.[online]Wikipedia.Availableat: https://en.wikipedia.org/wiki/Goldbach%27s_con jecture#Heuristic_justification

3. Wikipedia(n.d.).Divergenceofthe sumofthereciprocalsoftheprimes. [online]Wikipedia.Availableat: https://en.wikipedia.org/wiki/Divergence_of_the _sum_of_the_reciprocals_of_the_primes

Thisversionwasfinallyprovenin2013byHarald Helfgott,makingitonestepclosertoprovingthe conjecture.

Thistheorystatesthatthedensityofprimes ensuresthattheprobabilityofforminganoddnumber usingthreeprimesremainshigh.

Hereisahistogramshowingthenumberofwaysin whichdifferentoddnumberscanbeexpressedasasum of3primes.

Fig.4

Figure4showsthatthenumberofwaysdifferent oddnumberscanbeexpressedasthesumof3primes. Sinceasthenumbersincrease,thenumberoftriples grows,whichfurtherstrengthensGoldbach’sconjecture.

Tetrations

seohakim28@pupils.nlcsjeju.kr

Editor

RecommendedYearLevel:KS4,KS5

Keywords:Hyperoperations,Fractals,Spirals

1Introduction

Additionisconsideredtobeoneofthemostfundamentalyetarcaneideologiesinmathematicsthatformulatetheabsolutefoundationofthefield.Ostensibly, theoperatorisn’tregardedwithsuchprominencewithin modernsociety,butwithoutthefunctionsoftheadditionoperator,mathematicswillremainasunapproachabletheory,aninfeasibleconceptonlyeverdreamtof. However,thisisnotthecase,andmankindhassuccessfullyflourishedinmathematicssuchthatmodern technologyandscientificfeatswerenotpossiblewithouttheimplementationofthesubject.Theconceptto bepresentedinthisjournalisthe‘tetration’,anobscure operationnottaughtinschoolcurriculums.

2The4thHyperoperation

Weallhavebeenwellacquaintedwiththeaddition symbol(‘+’)eversinceourfirststepsinoureducational expedition.Thisisconventionallyreferredtoasthefirst hyperoperation;thus,thisimpliesthatmoreistofollow. Whenadditionisrepeatedlyperformedonanumber,we callitmultiplication(‘×’).Subsequently,theiterated performanceofmultiplicationresultsinthepowersymbol(‘bn’).Thecontinuationofthissequenceproceeds tobecomethefourthhyperoperation,officiallynamed ‘tetration’.Amereminorityisexposedtothissymbol, visuallyexpressedas nb.Thisoperationisanextensionofthesequentialprogressionoftheprecedingoperations.Inpracticalterms,3+4is7,3×4is3+3+3+3 whichequatesto12, 34 is3 ×3×3×3,whichresultsin 81,andultimately, 43 is 3333 ,whichroughlycalculates to1.25×103,638,334,640,024.Seeingasitexceeds3trilliondigits,nopracticalapplicationsseemplausibleat

thispoint.Thisforeignmathematicaloperationdoesn’t possessastandardnotationforexpression,andnounifiedsymbolexistsincasesforutilisationinproofs.The notation nbcanalsobefoundinthetransfiguredform ofb ↑↑ n.Thefactthatthesequenceofnumbersmoved from7to12to81toanumbernodifferenttoinfinity intriguedmathematicians,andeventuallytheyfounda patternthroughvisualisationofthegivendata.

3Implementation

3.1 ∞3

Fig.1:AVisualRepresentationoftheFourHyperoperations

Thefollowingisagraphshowingthevalueswhen eachofthefourhyperoperationswereperformedonthe number3(y=x+3,y=3x,y=3x,y= x3).The resultsareasexpected,andthefourlines,despiteall tendingtoinfinity,approachitatvariedrates,shown bythevariedgradients(andthevariedinstantaneous gradients)ofthegraphs.Thissetofgraphsisatypical exampleofthetetrationoperatorabidingbytheconventions.However,willthetrendbesustainedwhenthe

subjectofthegraphisalteredtoanirrationalnumber, say √2?

3.2 ∞√2

Fig.2:AVisualRepresentationoftheFourHyperoperations

Unsurprisingly,thefirstthreehyperoperationsdo notshowanydeviationfromthestandardconventions setinthepreviousgraph.However,thetetrationshows apatternwhichwaslaterfoundtotendto2; ∞√2, otherwiseknownas √2√2√2 ,hadavalueof2.Bothalgebraicandgraphicalmethodologiesexisttoprovethis.

Algebraically,toprovethat ∞√2 isrational(ideally 2),itiscrucialtoshowthatthesequence an= n √2 ismonotoneincreasing,i.e.strictlyincreasingand possessesnocrucialpoints,andalsoisboundedabove (meaningitconverges).Althoughitisalreadyshown throughthegreenlineinFigure2,algebraandsimple logicoutputtheconclusionthatsequentially,theupper boundis2.Regardingthetetrationofthesquareroot of2,thesequencewillbeassuch: √2, √2√2 , √2√2√2 Focusingonthesecondterm, √2√2 issmallerthan √2 2,justbythecomparisonoftheirindices.This means √2√2√2 willbesmallerthan2,sincetheindex ofthisnumber,asaforementioned,issmallerthan2, or √2 2.Thisiscarriedoncontinuously,eventually settlingupontheconclusionthatgiven ak=√2ak 1 , ak-1 willneverbegreaterthan2,andthusak will alwaysbelessthan √2 2.Theupperboundforthis sequenceisthereforesetto2.

Movingontothelatterportionoftheproof,let x=√2√2√2 .Throughsubstitution, x = √2x,and √2x x =0.Formulatinganequationregardingthis, f (x)= √2x x,and x isarootofthisequation.The relativemaximum/minimumcanbefoundbyderiving

theequationandsettingtheresultto0.Thestepsare asfollows:

f ′(x)= d dx 2 x 2 d dx (x)

f ′(x)=ln(2) × 2 x 2 × d dx x 2 1

f ′(x)=ln(2) × 2 x 2 × 1 2 × d dx (x) 1

f ′(x)=ln(2) × 2 x 2 × 1 2 × 1 1

f ′(x)=2 x 2 1 × ln(2) 1 (1)

Whentheequationissetto0,thex-valueofthe criticalpointis x = log√2( 2 ln(2) ),whichisapproximately3.06.Thenumericalvalueofthisequation doesnotpossessanysignificance;themerefactthat onerootexistsconveysgreatermeaning.Thus,itis foundthattheequationof x possesseseither2orno roots,butthroughobservation,itisevidentthat2 and4aretherootsforthisequation.Despitethis, asaforementioned, x isalwayslessthanorequalto 2,leadingtotheconclusionthattheanswerwouldbe2.

Agraphicalmethodthatrefrainsfromutilisingcalculusalsoexists.Thefollowingisagraphof y = x and y = √2x,alongwithadditionalguidelinestoassistthe explanation.

Fig.3:AGraphof y = x and y = √2x

Asclearlyshowninthegraphbelow,boththe x and y valuestendto2,whichistheconstantthat ∞√2 tendsto.Thiscontinuousstaircasewasconstructedby initiallysetting x to √2 andidentifyingthecorresponding y valueontheliney = √2x (colouredinred).These valuesarethevaluesof n √2 ,where n isanaturalnumberbeginningfrom1andsequentiallyincreasingasit tendstoinfinity.The x and y valueseventuallytendto 2,asshownintheintersectionbetweenthetwographs. Thiswasshownearlierwhentheequation x = √2x was introduced.Thus, ∞√2 is2.

3.3 ∞i

Whatwilloccurwhenthesubjectoftheoperation isalteredtoanimaginarynumber, i?Thevalueof i,whenprocessedwithtetration,producesvisually appealingresults.

Togetthebasicgistoftheoperation, 2i,or i i ,can becalculatedusingEuler’sidentity,oneofthemost renownedandeccentricformulasthatexistwithinthe fieldofmathematics,asitconnectsoneofthemostfundamentalrealandimaginarynumbersintoanequation. Now,proceedingwiththeproof,theEuler’sequation willbemanipulatedalgebraicallyassuch:

iπ +1=0

Finally,repeatingthetetrationwithanewvalue utilisingthesamemethodologies,itwasfound,after someresearchandexperimentation,thatthevalue 3i returnedresultsthatwerefairlyunexpectedanddeviatedfromthenorm.

Thefactthatthepowerofanimaginarynumberto animaginaryoneresultedinarealnumberastonished andpuzzledmany.However,whenthisprogressionis continued,agraphofextremeaestheticsandmathematicalsignificanceisproduced,asshownbelow.

i (y= x i)

Thefollowingcanbedescribedasaspiralfractal, wherethevaluestendto0.44+0.36i,aseeminglyarbitraryvalue.Thisspiralcouldalsobefoundinthenaturalenvironment,includingtheformationofthegalaxy. Additionally,suchpatternscanbefoundontheleaves ofplants,wheretheleavesformaspiralshapethatrolls continuouslyinwards.

∞3i

3i (y= x 3i)

Thefollowingwastheresultofthetetrationfor thevalue 3i.Initially,thefirstterm, 3i,wassolely imaginary,butasadditionaldatapointswereplotted, thegraphresembledatriangularshapethatperpetually repeated.Theverticesofthetrianglecorrespondedto thethreepoints0,1and0.08+3.06i.Duetothis,itis extremelychallengingtoidentifywherethegraphitself ‘tends’to,asnoendpointexists.Toberatherspecific, theendpointsdoexist,withtheproblembeingthatthe graphtendstohavethreepoints,whichwasnotthe caseforanyofthenumbersinvestigatedpriortothis one.

Throughtheseobservations,itbecomesclearthat

Fig.4:Alinegraphofthetetrationof
Fig.5:Ascatterplotofthetetrationof i (y= x i)
Fig.6:Alinegraphofthetetrationof

thevalueof ∞3i neitherconvergesnordivergesatone point.Keepinginmindthatthevalueof ∞ isconstant aslongasafinitenumberissubtractedfromit,itcan benotedthatifpoint 1 issetto ∞3i,thevalue 0 willbe ∞−13i and 0.08+3.06i as ∞−23i.Allvalues, ∞, ∞ -1 and ∞ -2areallnumericallyequivalentto ∞,meaning that ∞3i consistsofthethreevaluesaforementioned0,1and0.08+3.06i.Again,0.08+3.06iisyetanother arbitraryvaluethatpossessesnomathematicalsignificancewhatsoever.Withinthescientificrealm,thisis consideredstructurallysimilartotheideologiesinvolvingquantummechanics,whichdealswiththepossibility ofhavingmultipleoutputsforasingleinput.Suchare epitomesofhowmathematicscanoverrideconventions oflife.

4Fractals

Arecurringthemethatwasprevalentamongsttwo oftheexampleswerefractals,whichareself-repeating structureswhichtheoreticallyhavethepotentialto exceedtopologicaldimensionsandpossesscomplexity thatcannotbeillustratedthroughsimplesketchesand drawings.Suchfractalscanbeidentifiedwithinthe naturalworld,ascountlesslymentionedwithexamples likethegalaxy.Fractalscanalsobeobservedonplants andtheformationoftheirleaves.

Figure3showsastaircasefractal,whichrepeats continuouslyandgraduallydecreasesinsizeasittends toafinitepointonthegraph,2.Thisrepetitionwas formedbydrawingtheguidelinesinthegraph;the graphitselfismerelyacurve,alongwithastraight line.However,inthemidstoftheprocessofreaching 2,thisfractalwasformed.

Toelucidate,thepointbeganatthesquareroot of2,andthevalueof √2 inthegraph y = √2x ,or just y = √2√2 Withthesubstitution,thefirstoutput ofthetetrationwasrevealed 2 √2.Next,thehorizontal segmentofthestaircasemovedthe x valuesuchthat itisequaltothe y valuebyutilisingthegraphof y = x.Afterthis,theprocessisrepeated,suchthat x isnowthefirstoutputofthetetration, √2x ,and √2√2√2 .Theprocesseventuallysettlesatthepoint (2,2),suggestingthattheinfinitetetrationof √2 is2. Itwasfairlyintriguingthattheprocessofreachingthe answerresultedinafractal.

Theotherfractalformulawasshowninthetetrationoftheimaginarynumber i,onthecomplexplane. Thispatternthenrevealsthevaluesfor -1 i and 0 i as0 and1respectively,asmovingback,thespiralcanbe made.Thereareproofstowhyaspiralwasformed, andsuchproofsareintricatetoagreatextent.Thus, theunnecessaryexplanationswereomittedwithjust thecoreinformationremaining.

Notethatthegraphconsistsofa129º shiftateach point,formingaspiral.Anexact120º wouldresultina triangularshape,resemblingtheshapeshowninFigure 5.The9º offsetcreateddifferencesbetweeneverythird point.Additionally,ifalgebraicmeanswereutilisedto identifythepointofconvergence,theprincipalbranchof theLambertWfunctionwouldbeusedontheformula W = W ( ln(x)) ln(x) .Thisfunctioncanbeusedtoidentify theinfinitetetrationofanumber,andcanalsobeused toidentifywhetherthisvalueissignificantlyhigh(which suggeststhenumber’sinfinitetetrationdiverges).Based onthefollowing,thevaluefor i tetratedwas 0 438+ 0 361i,asidentifiedearlier.Thisformsaconverging spiral.

5FinalGraph

Shouldtherealmoftetrationceasehere,mathematicianswouldlosethepointinthepointinstudying thisoperation.Yet,onefinalgraphremainstoastound thosewhoseeit.

Asshownthroughthepreviousexamples,thereare caseswhentheinfinitetetrationofanumberresults intheconvergenceorthedivergenceoftheoutput. Whenthesevaluesarenotedandplottedonagraph dependingontheirattributesofbeingconvergentor divergent,therearepatternsthatarerevealed.Thisis knownasthetetrationfractal.

Duetothecharacteristicsofafractalbeinginfinite andrepeating,therearevariousshapesandpatterns thatcanresultfromzoominginandcapturingdifferent centresatvariedrangesofthe x and y values.The followingfractalbelowhasanupperthresholdofthe overflowlimitinPython,andwasformedfromthepoint (0,-150)to(150,150).

Admittedly,thefollowingisnotatypicalparadigm forthetetrationfractal,butcanalsobefound.For reference,atypicalfractallooksasfollows,andcontinuesinalldirectionseternally.Thefollowingimagewas madefromprofessionalgraphingsoftware,specialised forsuchtasks.

Fig.7:Ascatterplotofthetetrationfractal

Fig.8:Atypicalexampleofthetetrationfractal

6ComputerScience

Whenvisualisingdata,itisvitaltoensurethe dataismeaningful,andthatitcanbevisualised.All thefiguresillustratedaboveareuniqueproductions fromtheauthor,withtheexceptionofFigure8, whichwasfoundontheofficialwebsiteoftetration fractals.Figures1and2utilisedGoogleSheetsandits associatedfunctions,Figure3wasascreenshotfrom Desmos,agraphingcalculator,andFigures4to7were codedwithPython,ageneral-purposeprogramming language.Tomakevisualisationpossiblehere,this articleusedthenumpyandmatplotlibpackageofthe Pythonlanguage.Thecodeusedisasfollows:

Fig.9:Thegeneralcodeusedtodrawgraphs(Figs.4 6)

resultinaRecursionError,duetothelimitinthe maximumrecursiondepthofPythonfunctions.The basewaschangedbyadjustingthe‘1j’online8.Note that‘j’inPythonistheequivalentof‘i’inmathematics.

Movingon,thesecondsnippetofcodeusedthe sameprinciples,andalsohadatryandexceptfunction tocatchOverflowErrors.

Fig.10:Thecodeusedtocreatethetetrationfractal (Fig.7) 7Conclusion

Althoughthisarticleissolelyconsideredtetration, thereissuperfluouscontentregardingthefifthandsixth hyperoperations,anditcontinuessystematically.The materialintroducedinthispieceoftextwas,however, justameagreportionofthebiggerpicture,reservedfor thosewithgreaterinterestinthisfieldofmathematics. Itishopedthatthisarticleinspiresreaderstodofurther researchorfurtherstudies.

8Bibliography

1. Bourke,P.(2013).Tetrationfractal. [online]Paulbourke.net.Availableat: https://paulbourke.net/fractals/tetration/

2. Geisler,D.(2019).Tetration.org-Tetration.[online]Tetration.org.Availableat: https://tetration.org/original/Tetration/index.html

Tobrieflyexplainthefollowingcode,recursionwas usedtoraisethebasetothepoweroftheprevious term,withthepatternrepeated.Whenthetetration indexis1,thevaluewillalwaysbethebaseitself.The datawaslimitedto959points,as960orabovewould

3. SciPy(2008).lambertw—SciPyv1.15.0 Manual.[online]Scipy.org.Availableat: https://docs.scipy.org/doc/scipy/reference/generated/scipy.special.lambertw.html

RecommendedYearLevel:KS5

Derek(Yejun)Yoo Year12

Email:yjyoo26@pupils.nlcsjeju.kr

Keywords:Optimization,LagrangeMultiplier,NumericalMethods,PersonalFinance,DecisionTheory

1Introduction

Seollal,theKoreanLunarNewYear,isaculturallysignificanteventcelebratedbymillions.Itisatime whenfamiliescometogethertohonorancestors,share traditionalmeals,andexchangegoodwishes.Oneof themostanticipatedaspectsofSeollal,especiallyfor youngergenerations,isthecustomofreceivingmonetarygiftsfromelders.Thesefinancialgifts,oftengiven inneatlypackedenvelopes,provideanexcellentopportunityforrecipientstoengageinfinancialplanning.

Jeff,astudentwithakeeninterestinmathematics andfinance,findshimselfwithaconsiderablesumofSeollalmoney.Unlikemanyofhispeerswhomighthastily spenditongadgets,fashion,orentertainment,Jeffsees thisasanopportunitytoapplymathematicalprinciples tomakerationalfinancialdecisions.Thechallengehe facesisnotjustaboutspendingorsavingbutabout makinganoptimalallocationthatbalancesthreekey financialobjectives:security,growth,andliquidity.

Thisproblemnaturallylendsitselftothestudyof **constrainedmultivariableoptimization**,amathematicalframeworkusedineconomicsandfinanceto findthebestpossibleoutcomegivenspecificlimitations. Jeff’sgoalistomaximizehisfinancialwell-beingbydistributinghismoneyamongsavings,investments,and immediateexpenditureswhileadheringtoreal-worldfinancialconstraints.

2MathematicalFormulationoftheProblem Jeffdecidestodistributehismoneyacrossthreeprimarycategories:

1. Savings (x):Alow-riskaccountofferingstablebut modestreturns.

2. Investments (y):Stocksorotherhigh-returnfinancialinstruments,whichcomewithanassociated levelofrisk.

3. ImmediateSpending (z):Thiscoversday-to-day expensesanddiscretionarypurchasesthatofferinstantutility.

ThetotalutilityJeffderivesfromhismoneyisrepresentedbythefunction:

where:

Theterms 0 03x and 0 08y reflectlinearreturnson savingsandinvestments,respectively.

Thequadraticterm 0 01y2 modelsdiminishingreturnsoninvestments,capturingtheideathathighriskassetsdonotalwaysyieldproportionalrewards. Thelogarithmicterm 0 5ln(z) ensuresthatspendingcontributestoutilitybutexhibitsdiminishing marginalbenefits.

Jeffalsofacesseveralreal-worldconstraints:

x + y + z ≤ 300 (Totalbudgetconstraint)(2)

0 05y ≤ 10 (Riskconstraint,limitingexposuretovolatileassets) (3)

z ≥ 50 (Minimumliquidity,ensuringhehasenoughcashforessentials) (4)

3OptimizationUsingLagrangeMultipliers

TheLagrangemultipliermethodisapowerful mathematicaltechniqueusedtofindthelocalmaximaandminimaofafunctionsubjecttoequalityconstraints.InJeff’sscenario,heaimstomaximizehis utilityfunction U (x,y,z),representingthesatisfaction derivedfromallocatinghisSeollalmoneyintosavings (x),investments(y),andimmediatespending(z).This optimizationissubjecttoconstraintssuchashistotal budgetandrisktolerance.

ToapplytheLagrangemultipliermethod,wefirst definetheconstraintfunction g(x,y,z) thatrepresents thelimitationsJefffaces.Forinstance,abudgetconstraintcanbeexpressedas:

TheLagrangianfunctionisformulatedas:

L(x,y,z,λ)= U (x,y,z) λ(x + y + z 300) (5)

WethenconstructtheLagrangianfunction, L, whichcombinestheoriginalutilityfunctionandtheconstraintusinganewvariable λ (theLagrangemultiplier):

L(x,y,z)= U (x,y,z) λg(x,y,z) (6)

Thenextstepinvolvestakingthepartialderivatives of L withrespecttoeachvariable(x,y,z)andtheLagrangemultiplier λ,andsettingthemequaltozero:

Step1:DefinetheProblem Jeff’sutilityfunctionwasgivenby:

Solvingthissystemofequationsyieldsthevaluesof x,y,z, and λ thatmaximizeJeff’sutilitywhilesatisfying theconstraint.

Geometrically,thismethodensuresthatthegradientoftheutilityfunction ∇U isparalleltothegradientoftheconstraintfunction ∇g attheoptimalpoint. Thismeansthatthedirectionofthesteepestascentof theutilityfunctionisalignedwiththedirectionofthe constraintsurface,ensuringthatanymovementalong theconstraintdoesnotincreasetheutility,indicating anoptimalallocation.

TheLagrangemultiplier λ itselfprovidesvaluable economicinsight;itrepresentstherateatwhichthe maximumvalueoftheutilityfunctionincreasesasthe constraintisrelaxed.InJeff’scase, λ indicateshow muchhismaximumutilitywouldincreaseifhisbudget constraintwereslightlyexpanded,providingameasure ofthemarginalutilityofadditionalresources.

ByapplyingtheLagrangemultipliermethod,Jeff cansystematicallydeterminetheoptimalallocationof hisSeollalmoneyacrosssavings(x),investments(y), andspending(z),ensuringthatheachievesthehighest possiblesatisfactionwithinhisfinancialconstraints.

Withtheconstraintbeing:

TosolvethisusingtheLagrangemultipliermethod, wecombinetheutilityfunctionandtheconstraintinto asinglefunction,theLagrangian:

Step2:ComputethePartialDerivatives

Wecalculatethepartialderivativesof L withrespecttoeachvariable(x,y,z,and λ).

1. Withrespectto x: δL δx =0 03 λ =0 (11)

2. Withrespectto y: δL δy =0 08 0 02y λ =0 (12)

3. Withrespectto z: δL δz = 0 5 z λ =0 (13)

4. Withrespectto λ: δL δλ = (x + y + z

Step3:SolvetheSystemofEquations

Thesystemofequationstosolveis:

1. λ =0 03 (from δL δx =0)

2. λ =0.08 0.02y (from δL δy =0)

3. λ = 0 5 z (from δL δz =0)

4. x + y + z =300 (fromtheconstraint)

Step4:SubstitutingValues

1. Fromequation(1),substitute λ =0 03 intoequation (2): 0 03=0 08 0 02y (15)

Solvingfor y: y = 0.08 0.03 0 02 =2 5 (16)

2. Substitute λ =0 03 intoequation(3): 0 03= 0 5 z (17)

Solvingfor z:

3.Usethebudgetconstrainttosolvefor x:

(18)

Step1:ComputetheGradientof U (x,y,z) Thegradientof U (x,y,z) isthevectorofpartial derivatives:

U (x,y,z)= δU δx , δU δy , δU δz

Forthegivenutilityfunction:

Step2:InitializeStartingValues

Chooseinitialguessesfor x,y,z: x0 =100,y0 =100,z0 =100

Then,setalearningrate(α)tocontrolthesizeof eachstep.Forthisproblem,let α =0 1

Step3:IterativeUpdates

Ateachiteration,update x,y, and z usingthegradientascentformulas:

x +2 5+16 67=300 x =300 2.5 16.67=280.83

FinalSolution

x =280 83,y =2 5,z =16 67,λ =0 03

4NumericalOptimizationApproach

Method2:NumericalOptimizationusingthe Gradient-basedMethod

Numericaloptimizationisapracticalandpowerful approachtosolvingconstrainedoptimizationproblems, particularlywhenanalyticalmethodsliketheLagrange multiplierarechallengingorinfeasible.Unlikeanalyticalmethods,whichaimtofindanexactsolution,numericaloptimizationiterativelysearchesfortheoptimal solutionbyapproximatingthemaximumorminimum oftheobjectivefunction.InJeff’scase,numericaloptimizationhelpsdeterminethebestallocationofhisSeollalmoney(x,y,z)acrosssavings,investments,andimmediatespending,subjecttobudget,risk,andliquidity constraints.

Afterupdatingthevalues,checkwhetherthedata constraintsaresatisfied:

1. If x + y + z> 300,adjustthevariablestoensurethe budgetconstraintismet.

2. If y> 200,set y =200

3. If z< 50,set z =50.

Step4:Convergence

Repeattheupdatesuntilthechangesin x,y, and z betweeniterationsareverysmall(e.g.,lessthan0.01), indicatingthatthesolutionhasconvergedtotheoptimalallocation.

WhyNumericalOptimization?

1. Handlesnon-linearfunctionslike U (x,y,z) effectively.

2. Accommodatescomplexconstraintsinastraightforwardmanner.

3. Providesapproximatesolutionswhenexactanalyticalsolutionsareimpractical.

1

ForJeff,thismethodnotonlyfindsthebestallocationofhismoneybutalsohighlightstheroleof constraintsinshapinghisdecision-makingprocess.By iteratingtowardtheoptimalsolution,numericaloptimizationoffersaclear,adaptableapproachtoreal-world problems.

Method3:Python

2 # Define the utility function and its gradient

3 def utility(x,y,z):

4 return 0.03*x+0.08*y-0.01*y**2+ → 0.5*np.log(z)

5

6 def gradient(x,y,z):

7 grad_x=0.03 # Partial derivative with → respect to x

8 grad_y=0.08-0.02*y # Partial → derivative with respect to y

9 grad_z=0.5/z # Partial derivative with → respect to z

10 return np.array([grad_x,grad_y,grad_z])

11

12 # Gradient ascent with constraints

13 def optimize_budget(initial_x,initial_y, → initial_z,budget,alpha,max_iter, → tolerance):

14 x,y,z=initial_x,initial_y,initial_z

15 for in range (max_iter):

16 # Calculate gradient

17 grad=gradient(x,y,z)

18

19 # Update variables using gradient → ascent

20 x_new=x+alpha*grad[0]

21 y_new=y+alpha*grad[1]

22 z_new=z+alpha*grad[2]

23

24 # Apply constraints

25 if x_new+y_new+z_new>budget: # → Budget constraint

26 excess=(x_new+y_new+z_new)→ budget

27 total=x_new+y_new+z_new

28 x_new-=(x_new/total)*excess

29 y_new-=(y_new/total)*excess

30 z_new-=(z_new/total)*excess

31

32 y_new= min (y_new,200) # Risk → constraint

33 z_new= max (z_new,50) # Liquidity → constraint

34

35 # Check convergence

36 if abs (x_new-x)<tolerance and abs ( → y_new-y)<tolerance and abs ( → z_new-z)<tolerance:

37 break

38

39 # Update variables for the next → iteration

40 x,y,z=x_new,y_new,z_new

41

42 return x,y,z

43

44 # Parameters for optimization

45 initial_x=100

46 initial_y=100

47 initial_z=100

48 budget=300

49 alpha=0.1

50 max_iter=1000

51 tolerance=0.01

52

53 # Solve for optimal allocation

54 optimal_x,optimal_y,optimal_z= → optimize_budget(initial_x,initial_y, → initial_z,budget,alpha,max_iter, → tolerance)

55

56 optimal_x,optimal_y,optimal_z

Listing1:GradientAscentOptimizationforBudget Allocation

5Conclusion

Jeff’sfinancialdilemmaisaclassicexampleofconstrainedoptimizationinaction.Whetherusing**Lagrangemultipliers**or**numericaloptimization**, thiscasestudydemonstrateshow**mathematicsprovidesastructuredapproachtofinancialdecisionmaking**.

PoissonDistributionandHowIt’sUsedinSports Betting

Email:hj2lee26@pupils.nlcsjeju.kr

RecommendedYearLevel:KS4+

Keywords:Poissondistribution,Numberofsuccess,Probability

1Introduction

Weoftenseepeoplebettinginsports,withmanypeopleattemptingtopredicttheoutcomeofmatches,oftenrelyingheavilyonintuitionandpersonalbias.Thesesubjective guesseseasilyleadtobettingaddictionandmassivefinanciallosses.Whatiftherewereawaytomakemoreinformed andreasonedpredictionsthroughmathematicalanalysis?By leveragingdataandstatisticalmodels,itbecomespossibleto enhancetheaccuracyofsportspredictions,reducingreliance ongutfeelings.

2IntroductiontoPoissondistribution

Forourprediction,weturntofootballdataandapply thePoissondistribution.ThePoissondistributionisaprobabilitydistributionthatpredictshowmanytimesaneventis likelytooccurwithinagiventimeperiod.ForarandomdiscretevariableXthatfollowsthePoissondistribution,andis theaveragerateofvalue,thentheprobabilityofXtimesof eventsisgivenby:

x=numberofsuccesses

λ =rateofsuccess

e=Euler’snumber(2.71828)

Inthiscontext,successreferstoscoringagoal,andthe rateofsuccessrepresentstheaveragenumberofgoalsscored byateampermatch.

APoissondistributioncanbeappliedunderthefollowingconditions:

1.Eachevent(goal)occursindependently,meaningthe likelihoodofonegoaldoesnotaffecttheprobabilityof another.

2.Theaveragenumberofeventsoveraperiodisconstant andknown(representedby λ (lambda)).

3ManchesterCityvManchesterUnited

TodemonstratetheapplicationofthePoissondistribution,let’sanalyzeamatchupbetweenManchesterCityand ManchesterUnitedinthePremierLeague.Byexamining theirhead-to-headrecordsince2017,wecanpredictpotentialoutcomesoftheirnextmatch.

MCI MNU

GamesPlayed 22 22 Goalspergame 38 26

Withtheaveragegoalspergamecalculated,wecanapplythePoissondistributiontoestimatetheprobabilityof eachteamscoringaspecificnumberofgoals(e.g.0to5 ormore).

Thevisualizationsofcalculationcarriedoutforeach teamarethefollowing.

Figure1.PoissonDistributionoftheScoringProbabilitiesofManchesterCity

Figure2.PoissonDistributionoftheScoringProbabilitiesofManchesterUnited

Then,Aheatmapcanbecreatedtovisualizeallpotential scorecombinations,showingtheprobabilityofeachpossible outcome.Eachboxontheheatmaprepresents,ofcourse, theproductofthegoalprobabilitiesforManchesterCityand ManchesterUnited.

Figure3.AheatmapofpossibilitiesforthepossiblescorecombinationsbetweenCityUnited

Thevisualizationgenerallyrevealsthatlow-scoring games(0-2goalsperteam)arethemostlikelyoutcomes. TheheatmapalsoindicatesthatManchesterCityisstatisticallymorelikelytowin,withthesecondmostprobable outcomebeinga2-1winforCity.

Basedonthisanalysis,themostrationalbetswouldfocusona1-1drawora2-1winforManchesterCity,ifyou alsogobythecommonsensethatCityisobjectivelyabetter teamthanUnited.

4Extension

GiventhatthePoissondistributioncandealwiththe numberofoccurrencesinagiventimeperiod,itisalsopossibletocalculatethenumberofgoalsinthefirsthalfandthe separatehalf.Thiscanbehelpfulinevaluatingtheoffensive consistencyofteamsacrossthefullgame,allowingforbetter strategicdecisions.

Additionally,itcanpredictthetotalnumberofgoalsa teammayscoreoverthecourseofa38-gamePremierLeague season.

Byapplyingthesamemethodology,predictionscanbe extendedtoindividualplayers’goal-scoringorassiststatistics.Althoughattackersnaturallyhaveahigherprobability ofscoring,thismightcauseissuessuchastheattackerbeing thefavoritetoscoreallthetime,whichiscertainlynotthe caseinreality.However,thePoissonmodelself-corrects.If anattackerfailstoscore,theirsuccessrate()decreasesover time,redistributingtheprobabilitytootherplayers,leading toamoreaccuratemodel.

5Limitations

However,stillthisisafairlyunprofessionalandoversimplifiedanalysisofafootballgamethatignoresmany importantfactors,suchasthesquadquality,injuries, home/awayadvantage,orhumanitarianelementssuchas playerfatigueorintenseschedules.

Themodelreliesprimarilyonpastperformanceand assumesthathistoricalgoaldatareflectsthevariableslike theonesabovethatcannotbeexplicitlymeasured.Consequently,whilethePoissondistributionoffersausefultoolfor prediction,itshouldbecoupledwithamuchbroaderanalysis.

6Conlcusion

ThePoissondistributionprovidesasimpleapproachto predictingsportsoutcomes.Althoughthismethodsimplifiesmanycomplexitiesofreal-worldsports,itopensthedoor forfurtherrefinementandintegrationwithadditionalpredictivefactors,suchasplayerform,injuries,andotherdynamic variables.Whilenotfoolproof,Poissondistributionoffersa valuablefoundationformoreinformedsportspredictions.

Bayes’TheoremandPsychology:AreOur PerceptionsofProbabilityMisguided?

Suhyuk(Jeff)Cho Year12

Email:shcho26@pupils.nlcsjeju.kr

Editor

RecommendedYearLevel:KS4,KS5

Keywords:Conditionalprobability,Representationof probabilities,Bayes’Theorem,Psychology

1Introduction

Eveninyourmostmundaneday,youarelikely toencountertheconceptofprobability,regardlessof whetheryouareconsciousofit.Youunconsciously makenumerousdecisionsbasedontheprobabilityand likelihoodofdifferentevents,whicharenaturallycalculatedinsideyourbrain.Butwhenpeopleinitially comeupwithahypothesisandthenareintroduced tonewinformation,quiteoftenthisleadstoanirrationaldecision,heavilyinfluencedbythelatestknowledge.Inotherwords,ratherthan‘updating’thehypothesisheldbeforebeinggiventheinformation,peopledisregardorprioritisethenew,whichmakesthem makeachoiceratherthanirrational.TheBayes’theoreminsteadshowshowtheprobabilitychangesgivena certainconditionandhowtheoutcomecandifferfrom theinitialhypothesis.Itallowspeopletodeterminethe conditionalprobabilityofanevent.

2Bayes’theorem

2.1Thebasics

Considerthisverybasicexample:Infrontofyou are50vehicles,whichareeitheracaroramotorcycle. Outofthe50vehicles,30arecars,and20aremotorcycles.

Arichmancomesbyandsaysthathewantsto randomlyselectavehicleandbuyit.Whatisthe probabilitythathewillbuyacarorthathechoosesa motorcycle?

Fig.1:Case1

Theanswerisverysimple.Sincethereare30cars and20motorcycles,theprobabilityofchoosingacaris 60%whilechoosingamotorcycleis40%. Fig.2:Simplerepresentationofcase1

Butthistime,outofthe30cars,15areblue,and outofthe20motorcycles,only5areblue.

Therichmannowwantstobuyabluevehicleand hewantstodothisrandomly.Doestheprobabilityof selectingacarorselectingamotorcyclechange?

Fig.3:Case2

Yes,itwillchange.Duetothisnewrestriction,the probabilityofchoosingacarincreasedto75%whilethe probabilityofchoosingamotorcycledecreasedtoonly 25%.

Fig.4:Simplerepresentationofcase2

Whenweweremakingthiscalculationweonlyconsideredadescriptiongivenfromthepoolofbluevehicles thatrestrictedthenumberofcarsormotorcyclesthat hadthepossibilityofbeingchosen.

2.2Case-specificformula

Liketheaforementionedexample,ifnewinformation(bluevehicle)isintroducedtoaninitialhypothesis (60%car:40%motorcycle),theoverallprobability canchangeandthereforea’update’tothepreliminary probabilityshouldbemadeinaccordancewiththis.

Whengiventheinitialhypothesisthatoutof50 vehicles,30arecarsand20aremotorcycles,theprobabilityofrandomlyselectingacarcanbecalculatedby theformula

p(c)= Numberofcars n (1)

Thisgoessamewiththemotorcycles.

p(m)= Numberofmotorcycles n (2)

wherenisthetotalnumberofvehicles

So,ifweformanewformulabasedonthe‘update’ thatthereare15bluecarsand5bluemotorcycles,and

trytoworkouttheprobabilityofselectingabluecar outofallbluevehicles(condition),

where

p(b|c)=Theprobabilityofchoosingabluecarout ofallcars

p(b|m)=Theprobabilityofchoosingablue motorcycleoutofallmotorcycles

Inotherwords,theprobabilityofchoosingablue carisequaltothenumberofbluecarsoverthenumber ofbluecarsaddedtothenumberofbluemotorcycles (whichisultimatelythenumberofbluevehicles).

Tohelpwiththeunderstanding,theformulaabove isthesameas

p(c|b)= Numberofbluecars Numberofbluecars + Numberofbluemotorcycles (4)

Fromhere,wecanobtainthefollowingvalues:

n=50(vehicles)

p(c)=0.6

p(m)=0.4

Sincethereare15bluecarsoutofall30cars, p(b|c)=0.5

Sincethereare5bluemotorcyclesoutof20all motorcycles, p(b|m)=0.25

Ifwesubstituteinthesevalues, p(c|b)= 50 0.6 0.5 50 0 6 0 5+50 0 4 0 25 =0 75 =75% (5)

2.3GeneralFormula

Amoregeneralformulawithstandardisednotations canrepresentasimilarsituation.Rememberthatweare usingtheconceptofhypothesis(representedasH)and

Evidence(meaningthenewlyintroducedinformation, representedasE).

p(c|b)= n (H) P (E|H) n (H) P (E|H)+ n P (¬H) P (E|¬H) (6)

where

p(H|E)=Theprobabilitythatthehypothesis holds given thattheevidenceistrue(thisisthesame astheprobabilityofchoosingabluecaroutofall blue vehicles)

n=Thetotalnumberofcases

p(H)=Thepriorprobability(notgiventhenew evidence)ofthehypothesis

P(E|H)=Theprobabilitythattheevidenceholds given thatthehypothesisistrue(theprobabilityof choosingabluecaroutofallcars)

¬H=Whenthehypothesis isn’t true(themotorcycles,sincetheyarenotcars)

Thetotalnumberofvehicles n canbedividedfor boththenumeratorandthedenominator.Fromhere, theexpressionleftinthedenominatorcanbereplaced byp(E),since

p(E)=Thetotalprobabilityofseeingtheevidence (theprobabilityofchoosinga bluevehicle)

Hence,amoresimplifiedformulaoftheBayes’theoremwouldbe

portfolios.Numerousfactorsareaccountedforin thecalculations,hencetheyallcorrespondtothe ‘evidence’oftheBayes’theoremwhichmodifiesthe probabilities.

3. MedicalDiagnosis:Basedonpriorknowledge andtestoutcomes,theprobabilityofbeingacertain diseaseoraconditioncanbecalculatedbymatching withthepatient’ssymptomsandtestresults.

3Linktopsychology

3.1KahnemanandTversky’sexperiment In2011,DanielKahneman,awidelyacclaimedpsychologist,publishedthebook Thinking,FastandSlow whichdiscusseshumandecision-makingandrationality basedonhissetofpsychologicalexperimentsthat showedthathumanintuitionisimperfect.Heclaimed thatthechoicesandjudgementsahumanmakescan deviatefromthenormativestatisticalmodels,which canoftenresultinirrational,nonstatisticalandflawed decisions.

OneveryfamousexperimentKahnemanandhis partnerAmosTverskyconductedwastogiveabrief descriptionofamannamed Steve

“Steve isvery shyandwithdrawn,invariably helpfulbutwithverylittleinterestinpeopleorthe worldofreality.A meekandtidy soul,hehasaneed fororderandstructure,andapassionfordetail.Is Stevemorelikelytobea librarian ora farmer ?”

Afterhearingthisdescription,mostansweredthat Steve ismorelikelytobea librarian.Whenquestioned why,thetwomostpopularreasonswerethetwo descriptivephrasesabouthim:‘shyandwithdrawn’ and‘meekandtidy’.Sincethesedescriptionsarelikely tobeassociatedmorewithastereotypicallibrarian thanafarmer,thisisdirectlyajudgementthat Steve ismorelikelytobealibrarian.

2.4Applications

Albeititssimplisticnature,Bayes’theoremisfrequentlyusedinvariousfieldsandistreatedasthe basisfordeterminingandcalculatingcomplexconditionalprobabilities.Somenotableapplicationsofthe Bayes’theoremareasfollows.

1. Spamfiltering:Althoughtheprocessrequires greatercomplexity,thebasisofidentifyingandremovingspamisbyspottingtheoccurrenceofcertainwordsorphrases,andthencalculatingthelikelihoodoftheemailbeingspambasedonthetrained dataset.

2. Financialforecasting:Historicmarketdataand economicindicatorsareanalysedtomatchand projectthepossibleoutcomeofanyinvestments, whicharetheninreturnusedtocreateinvestment

Butthisdecision,accordingtoKahneman,is irrational.Nearlyeveryonewhoparticipatedinthe experimentdisregardedthefactthattherearesignificantlymorefarmersthanlibrariansintheUnited States(wheretheexperimentwasconducted).The ratiobackthenwas20:1,whichshowsthatAmerican citizenswouldhavealreadyknownthedifferenceinthe numberoffarmersandlibrariansbutjustproceededto ignorethisknowledge.

Here,torationallydeterminethelikelihoodof Steve beingeitherafarmeroralibrarian,Bayes’theorem canbeused.The‘hypothesis’wediscussedbeforeis nowthepreconditionthatthereexist20timesmore farmersthanlibrarians,andthe‘evidence’whichalters theprobabilityisthelikelihoodofalibrarianora farmerbeing‘shyandwithdrawn’and‘meekandtidy’.

Whileitistruethatthesequalitiesarestereotypically associatedwithalibrarianmorethanafarmer,the initialhypothesismakesitextremelydifficultfor Steve tobemorelikelytobealibrarian.

For Steve,ameekandtidyman,tohaveanequal probabilityofbeingeitherafarmeroralibrarian,

Ifweassumethat all librariansare‘meekandtidy’, andthenumberof‘meekandtidy’farmersis x,

“Lindaisthirty-oneyearsold,single,outspoken, andverybright.Shemajoredinphilosophy.As astudent,shewasdeeplyconcernedwithissuesof discriminationandsocialjustice,andalsoparticipated inanti-nucleardemonstrations...”

Therespondentswereaskedtoranktheorderof likelihoodofLindabeing:

a)anelementaryschoolteacher

b)activeinthefeministmovement

c)abankteller

d)aninsurancesalesperson

e)abanktelleralsoactiveinthefeministmovement

Quitesurprisingly,85%oftherespondentsranked e)higherthanc).Althoughatfirstglancethismight feelreasonable,thiscompletelyignoresthebasicrules ofprobability:e,abanktelleralsoactiveinthefeminist movement,isasubsetofc,abankteller.Inotherwords, eventhoughafeministbanktellerstillisabankteller, mostpeoplemadetheirrationaldecisionofrankingit aboveabroaderterm.

Hence,whatthismeansisthatevenundertheextremecircumstancethatalllibrariansintheUnited Statesare‘meekandtidy’,for Steve tohavea50:50 chanceofeitherbeingalibrarianorafarmer,there shouldexistatmostonefarmerforeverytwentyfarmerswhoisrelevanttothedescriptionof Steve.Which, consideringthevariouspersonalitiesofdifferentpeople, isalmostimpossible.

3.2Humanmindandprobability

Atthispoint,onemightquestionwhetherthis psychologicalexperimentbecomesrelevantonlyand iftherespondenthaspriorknowledgeoftheratio betweenthenumberoflibrariansandfarmersinthe UnitedStatesatthattime.However,thisisnotthe focusofthisexperiment.Themostimportantpartis whethertheparticipanthasevenconsideredusingthis informationtoformhis/herjudgement.Withouteven accountingforapieceofinformationthatcanseverely changetheanswer,itiscorrecttosaythatinmaking decisionsforthesetypesofquestions,we,ashumans, areirrational.

Butdowealwaysmakeirrationaldecisions?Or, aretherecertainmomentswherebiaseskickinwhen makingdecisions?

Onewayourintuitionofprobabilitychangesisin thelanguageandhowwerepresentaprobability.

Considerthisexamplefromanotherexperiment conductedbyKahnemanandTversky.

Fig.5:Venndiagramofthetwooccupations

Butwhenthequestionwasrephrased,noonemade thesamemistake.

“100peoplefitthisdescription.Howmanyare:”

a)Banktellers?_outof100

b)Banktellersandactiveinthefeministmovement?_outof100

Eachrespondentputalargernumberforathan b,whichwerecorrectdecisionstakingintoaccountthe factthatfeministbanktellersareasubsetofbank tellers.

Althoughwecananalysethisdrasticdifference injudgementsusingvariouspsychologicalfactorslike whatKahnemanandTverskydid,asimplerfocuscan bemadetowardshowprobabilityisrepresentedineach case.

Itisundeniablethatgraphicalmethodsofrepresentingprobabilitiesarebyfarthemostintuitive

method,andbyusingthis,itisveryunlikelythata personwouldfallintothe‘trap’likewhatKahneman andTverskyhadsetupforbothexamples Steve and Linda.Onthecontrary,thereisatendencyforphrases thatdonotincludeanydefinitenumericalvalueslike ‘morelikely,’,or‘haveagreaterlikelihoodof...’to causepeopletohaveblindnessoveranystatistical factorsthatshouldhavebeentakenintoaccountto maketheirdecisions.

Afterall,anycalculationsorevenroughestimates givenaconditionalprobability(whichrequiresBayes’ theoreminourheads)aremadeafterrealisingboththe ‘hypothesis’andthe‘evidence’,notwhenthefocusis madeononlyoneofthem.

4Conclusion

Throughthisarticle,wefirstinvestigatedwhat Bayes’theoremisanditsapplications,withanextensionintotherelationshipbetweenthehumanmind andprobability.AlthoughBayes’theoremlookscomplicatedfromtheoutside,itisasimplecalculationwe makeinourheadswhenencounteringanyconditional probability.Butassaidinsection3,thesecalculations donotoccurwhenwecannotrecognisethatthereare boththehypothesisandtheevidencetoaproblem, withsometimesonehiddeninthephrasingwhich hindersusfrommakingrationaldecisionsintheend.

Hence,thenexttimeyouencounteranyproblems orsituationsthatsuspiciouslyguideyoutowardsone choice,rememberthatyoumightberestrictingyourselffromthebroaderperspectivethatcancompletely transformyourfinalchoice.Youdon’twanttorepeat thesamemistakeyouhavemadefor Steve!

5Bibliography

1. StanfordEncyclopediaofPhilosophy(2003).Bayes Theorem.[online]plato.stanford.edu.Availableat: https://plato.stanford.edu/entries/bayes-theorem/ 2. Tversky,A;Kahneman,D.(1974).JudgmentunderUncertainty:HeuristicsandBiases.[online]psych.ubc.ca.Availableat: https://www2.psych.ubc.ca/schaller/Psyc590Re adings/TverskyKahneman1974.pdf

3. Kuter,K.(2021).ConditionalProbabilityand Bayes’Rule.[online]libretexts.org.Available at:https://stats.libretexts.org/Courses/SaintMary’s-College-Notre-ame/MATH-345Probability(Kuter)/23A-ComputingProbabilities/2.23A-Conditional-Probabilityand-Bayes’-Rule

CryptographyandFermat’sLastTheorem

Minseong(Eric)Ko

Year10

Email:msko28@pupils.nlcsjeju.kr

Editor Junseok(Jayden)Lee

RecommendedYearLevel:KS4

Keywords:Fermat’sLastTheorem,NumberTheory, Cryptography

1Introduction

Onemighthavewonderedhowmathematicsisused incryptography.Inordertoknowthat,thestorybegins 400yearsago.

“Itisimpossibleforanynumberwhichisapower greaterthanthesecondtobewrittenasasumoftwo likepowers.Ihaveatrulymarvelousdemonstration ofthispropositionwhichthismarginistoonarrowto contain.”Thisenigmaticwordscribbleddownin1637by PierredeFermatgaverisetooneofthemostinfuriating brainteasersinthedevelopmentofmathematics:Fermat’sLastTheorem.Accordingtothetheorem,forany integervalueof n> 2,theredon’texistthreepositive integers x, y and z suchthat:

reasoning.Witheachfailedattempt,themystiqueof thetheoremgrewtohintathiddenconnectionsbetween apparentlyquitediverseareasofmathematics.

Thisdeceptivelysimplestatement,ageneralization ofthePythagoreantheorem,willbewitchmathematiciansforoverthreecenturies.Fermatpuffedthathe possesseda"trulymarvelousdemonstration,"butone cannotbecertainthatheeverdidhavesuchademonstration.Intheend,hischallengeencouragedcenturies ofmathematicianstopushthelimitsofnumbertheory.

2EarlyProgress

ThebeautyofFermat’sLastTheoremwasbuta partoftheinnocuous-soundingstatementwithwhich itfacedresistanceuntilitsproofwasfound.Itshonelike abeacon,luringbrilliantmindsdeepintomathematical

TheproofofFermat’sLastTheoremwasindeed ajourneyofwho’swhoinmathematicalhistory.The proofbroughtinnewinsightsintothesurprisingdepth andcomplexityofthistheoremonebyone.Fermat himselfprovedthecasefor n =4 byusinghismethodof infinitedescent.Thistechniqueinitseleganceandsimplicitywouldproveinfluentialinmanylaterattempts. Thecaseof n =3 wastreatedbyLeonhardEuler,the indefatigable18th-centurymathematician,whoseproof, althoughitcontainedgapsthatwerelaterfilledbyothers,showedthatthetheoremwasresistanteventothe greatestmindsoftheage.Theearly19thcenturysaw abrilliantbreakthroughbySophieGermain.Herwork onprimenumberslaidthegroundtoprovethetheorem foraninfiniteclassofprimeexponents.Germain’stheoremstandsasatestamenttoperseveranceintheface ofsocietalbarriers,assheinitiallyhadtoworkundera malepseudonymtobetakenseriouslyinthemathematicalcommunity.ErnstKummer’swork,inthemiddle ofthe19thcentury,generalizedthistothetheoryof idealnumbers,whichallowedforuniquefactorization incertainnumberfields.Thisasastrongtool,infact, enabledKummertoproveFermat’sLastTheoremfora largeclassofprimeexponentsandbroughtmathematicianstantalizinglyclosetoageneralproof.

3BreakthroughsinEllipticCurvesandModularForms

TheproofofFermat’sLastTheoremhadacompletelysurprisingbreakthrough:thetheoryofelliptic curvesandmodularforms.Thesolutionopeneddoors tocenturies-oldproblems.However,thisparticularcorrelationwastheonethatwasfirstperceivedtheother wayaround.YutakaTaniyamaandGoroShimura,two mathematiciansfromJapan,alongwithAndréWeil, putforwardafamoustheoryduringthe1950sthatcon-

nectedthetwoconcepts.Theyclaimedthatthemodularformwasaspecializedtransformationoftheelliptic formandthat a = y2 and b = x3 + ax + b

ThesevariablesbarenoresemblancetoFermat’s equationbutthefunctionalconnectioniswhatMathematicianslatercalledtheModularTheorem.Gerhard Freymadeastrongargumentin1984tobacktheclaim, statingthatifthetheoremwasproven,itwouldposeas asolutiontotheFermat’sLastTheorem.Hisevidence wasstrongasoneproblemwouldyieldmanysolutions andgivebirthtoaspecialtypeofellipticcurve.This specificcurve,knownasthemodulartype,wouldsolve manyotherequationssoifthetheoremwasprovenfalse, itwouldposeaproblemonitsown.In1986,KenRibet strengthenedthetheoryfurtherbyclaimingthatifthe ModularTheoremwasfalseforthatclassofcurves,it wouldstrengthenFrey’sargument.

EnterAndrewWiles,whosinceagetenhadbeen captivatedbyFermat’sLastTheorem.Wile’sintuitiontoldhimthatinRibet’sworktherewassomethingworthbuildingaproofoftheModularityTheoremforsemistableellipticcurves.Thenheworkedfor aboutsevenyearsinnear-secretconditions,combining techniquesthatcamefromalgebraicgeometry,number theory,andcomplexanalysisinwaysnobodyhadpreviouslydone.TheannouncementoftheproofbyWilesin 1993sentshockwaveswithinthemathematicalcommunity.Whileagapindeedwasfound,Wiles,alongwith hisformerstudentRichardTaylor,fixedthegapina year.Thefullproof,publishedin1995,provedmuch morethanFermat’sLastTheorem;itmarkedconsiderableadvancesinalgebraicnumbertheoryandarithmeticgeometry.

4Fermat’sLastTheoremandCryptography

WhileFermat’sLastTheoremitselfdoesn’thavedirectapplicationsoutsideofpuremathematics,thetools developedforitsproofdohavesurprisingusefulnessin theworldofcryptography.Thestudyofellipticcurves isattheveryheartoftheproofbyWilesandnowadaysformsthegroundforsomereallysecureencryption methods.TheideabehindECCisthatit’spublic-key cryptographythatbasesitsfoundationonthealgebraic structureofellipticcurvesoverfinitefields.

Itfindsitsresistanceonthehardnessassumptionof theECDLPproblem,whichisconsideredtobemuch intractablethantheintegerfactorizationproblem,used inthetraditionalRSAcryptography.InECC,thepublickeyisapointontheellipticcurve,whiletheprivate keyissomerandomnumber.Inotherwords,thepublickeyisobtainedbymultiplicationoftheprivatekey withageneratorpointonthecurve.Thestrengthof ECCliesinthefactthatwhileitisrelativelyeasyto performthismultiplication,it’scomputationallyinfeasibletodeterminetheprivatekeygiventhepublickey andthegeneratorpoint.TheadvantagesofECCover traditionalcryptographicsystemsareasfollows:

Smallerkeysizes,whereinforthesamestrengthof thekey,ECCcanhaveverysmallkeysizescomparedto RSA.Forinstance,a256-bitECCkeywouldhavecomparablesecurityasthatofa3027-bitRSAkey.Faster computationsduetothesmallerkeysizeresultinlow powerconsumption,whichmakesECCverysuitablefor resource-constraineddevicessuchassmartphonesand IoTdevices.

Bandwidthefficiency:

ThekeysizeandsignatureinECCaremuch smaller,reducingbandwidthusage;hence,thisisuseful overnetworkcommunication.

Thesebenefitscomewithareason,whichiswhy mostsecurityprotocolsandsystemsareusingittoday:

TransportLayerSecurityorTLS:

MostwebsitesnowuseECCaspartoftheirTLSto establishsecureHTTPS.

Bitcoinandcryptocurrencies: Bitcoinprotocolemploysthe"secp256k1"elliptic curveinitspublickeycryptography.

Fig.1:TheSecp256k1EllipticCurve

SecureShell(SSH):

OpenSSHsupportsECCforkeyexchangeanddigitalsignatures.Governmentsystems:TheNSAhasrecommendedECCtoprotectclassifiedinformation.

5Conclusion

TheresolutionofFermat’sLastTheoremisoneof thegreattriumphsofmathematicsinthe20thcentury.Notonlydiditsealapageoutofmathematics book,butdoorsfornewinvestigationswereopened,and deepconnectionsbetweenseeminglyrelativelydisparate branchesofmathematicswererevealed.

FromFermat’smarginalnotetotheproofgivenby Wiles,centuriesofmathematicaldevelopmentwereinvolvedinnumbertheory,algebraicgeometry,andcomplexanalysis.Itwasatestimonytothewaymathematicsprogressesingeneral:eachgenerationelaborateda bitfurtherwherethepreviousonehadstopped.

Theunexpecteduseofellipticcurvesinthenewer formsofcryptographyisagainmerelyafurtherinstanceoftheways-sometimesentirelyunexpected-in which‘pure’mathematicspaysitsdividend.Continue aswemayintothefrontiersofmathematics,wecanonly speculatewhatotherdeepinterconnectionsandapplicationswillbeuncovered.

Fermat’sLastTheoremisareminderofthepersistenceofmathematicalcuriosityandthefantasticinsightsthatmayresultfromwhat,atfirstglance,was apparentlyanabstractproblem.Itremainsasinspirationforbothmathematiciansandscientistsintackling, withpersistencecreativity,andaspiritofcollaboration, problemswhichmostresistsolution.

Butintheend,Fermat’sLastTheoremisatale notsomuchofamathematicalstatementbutrather ofhumaningenuity,beauty,andevenunexpectedfruits thatarisethroughthemathematicalargumentationof abstractconceptionsaboutrealityandourtechnological capabilityintheworld.Fromahumblemarginalnoteto theverybedrockofmoderncryptography,Fermat’sLast Theoremhascontinuedtobeguileandchallengeusein itsinvitationtotheendlessfrontiersofmathematical discovery.

6Bibliography

1. “WhatIsEllipticCurveCryptography?Definition FAQs.”VMware,www.vmware.com/topics/ellipticcurve-cryptography.Accessed23Jan.2025.

2. “Fermat’sLastTheorem.”Wikipedia, WikimediaFoundation,21Jan.2025, en.wikipedia.org/wiki/Fermat

3. CryptographyandFermat’sLastTheorem,ieeexplore.ieee.org/document/10315806.Accessed23 Jan.2025.

4. Broad,WilliamJ.“MathThatHelped SolveFermat’sTheoremNowSafeguards theDigitalWorld.”TheNewYorkTimes, TheNewYorkTimes,31Jan.2022, www.nytimes.com/2022/01/31/science/fermatelliptic-curves-encryption.html.

5. Dawar,Harshit.“Fermat’sTheoreminItsCore!” Medium,AnalyticsVidhya,17Oct.2020,

ArithmeticSequenceandGeometricSequencein Music

Email:shjey30@pupils.nlcsjeju.kr

RecommendedYearLevel:KS3

Keywords:Arithmeticsequence,Geometricsequence, Frequency,Octave

1Introduction

Thestructureofamelodyoftenfollowssequences, particularlyarithmeticorgeometricsequences.Forinstance,whenamelodyrepeatsorchangesatspecific intervals,thoseintervalsformasequence,whichplaysa crucialroleincontrollingthepredictabilityandmusical tensionofthemelody.

2Definition

2.1ArithmeticSequence

Anarithmeticsequenceinvolvesaseriesofnumbers whereeachtermincreasesbyaconstantdifference.In musicalterms,thisconceptisexemplifiedintheharmonicseries,whereeachovertoneisanintegermultiple ofafundamentalfrequency.

Fig.1:FundamentalFrequency

2.2GeometricSequence

Ageometricsequenceconsistsofnumberswhere eachtermismultipliedbyaconstantratio.Inmusic,thisisobservedintherelationshipbetweenpitches acrossoctaves.

Here, an representsthe n-thtermofasequence, a1 isthefirstterm, d denotesthecommondifference(forarithmeticsequences),and n indicatesthepositionoftheterminthesequence.

Thissequence(f, 2f, 3f, 4f,... )representsanarithmeticprogressionwhereeachtermincreasesbythefundamentalfrequency f .Theseharmonicscontributeto thetimbreofmusicalinstruments,enrichingthesound byaddingovertonesatintegermultiplesofthefundamentalpitch.

Here, an representsthe n-thtermofasequence, a1 isthefirstterm, r denotesthecommonratio(for geometricsequences),and n indicatesthepositionof theterminthesequence.

Ifanotehasafrequencyf,thenoteoneoctave higherhasafrequency 2 f

Twooctaveshigher: 22 f =4f

Threeoctaveshigher: 23 f =8f

Thissequence(2f, 4f, 8f,... )formsageometric progressionwithacommonratioof2.Thisexponentialrelationshipdefineshowpitchesareperceivedand organised,ensuringthateachoctavespansafrequency rangethatdoublesthepreviousone.

a

2.3InterplayBetweenArithmeticandGeometricSequences

Theinteractionbetweenthesesequencesisfundamentaltomusicalharmonyandscaleconstruction. Whiletheharmonicseries(arithmetic)definestheovertonestructureofasinglepitch,theoctaverelationships (geometric)determinehowthesepitchesarespaced acrossthemusicalspectrum.

2.3.1ExampleQuestion

Amusicianiscomposingapiecebasedona sequenceofnotesandwantstocombinearithmeticand geometricprogressionstocreateauniquemelody.The musicianstartswithanoteat 200Hz (A3).

• Eachsuccessivenoteinthe arithmeticsequence increasesby 55Hz forthefirst4notes

• Afterthe4thnote,a geometricsequence is applied,wheretheratiobetweensuccessivefrequencies is 3 2 (perfectfifthinterval)

1.Writethefrequenciesofthefirst8notesinthe sequence.

2.Determinewhetherthefinalfrequencyiswithin thesameoctaveasthestartingfrequency,assumingan octavedoublesthefrequency.

Theformulaforthe n-thtermofanarithmetic sequenceis: an = a1 +(n 1)d

• a1 =220Hz

• a2 =220+(2 1) · 55=220+55=275Hz

• a3 =220+(3 1) 55=220+110=330Hz

• a4 =220+(4 1) · 55=220+165=385Hz

Thefirst4notesare: 200Hz, 275Hz, 330Hz, 385Hz

Theformulaforthe n-thtermofageometric sequenceis: an = a1 rn 1

Here, g1 =385Hz (lastnoteofthearithmetic sequence),and r = 3 2

• g1=385Hz

• g2 =385 · ( 3 2 1)=385 · 1 5=577 5Hz

• g3 =385 ( 3 2 2)=385 2.25=866.25Hz

• g4 =385 ( 3 2 3)=385 3 375=1299 375Hz

Thefirst4notesare: 385Hz, 577 5Hz, 866 25Hz, 1299.375Hz.

Itisnotwithinthestartoctave.Anoctavedoubles thefrequency.Thestartingfrequencyis220Hz.The octaveboundariesare:

• 220Hz to 440Hz :A3toA4

• 440Hz to 880Hz :A4toA5

• 880Hz to 1760Hz :A5toA6

• 220Hz :A3(originalpitch)

• 275Hz :A3

• 330Hz :A3

• 385Hz :A3

• 577 5Hz :A4

• 866 25Hz :A4

• 1299 375Hz :A5

2.3.2ActualExamplesinMusicHistory

ClassicalExamples:Bach’s“PreludeinCMajor” featuresascendingsequencesthatbuildintensityand leadthelistenerthroughintricatemelodicdevelopment. Vivaldi’s“Winter”fromTheFourSeasonsshowcasesdescendingsequencesthatreplicatefallingsnow andenhancethethematicelementsofthepiece.

ModernExamples:TheBeatles’’LetItBe’incorporatesascendingsequencesinthepianoaccompaniment, addingemotionalupliftandreinforcingthesong’shopefulmessage.

Radiohead’s“KarmaPolice”employsadescending sequenceinthechorus,creatingasomber,contemplativemoodthatcomplementsthelyrics.

3Conclusion

Arithmeticsequencescandefinerhythmicpatterns, melodicprogressions,orharmonicstructures.Besides, geometricsequencesarefundamentalintuningsystems andpitchrelationships.Bothconceptshighlightthe profoundrelationshipbetweenmusicandmathematics, providingcomposersandperformerswithtoolstocreate structuredandharmonicallyrichmusic.

4Extension

Hereareadditionalexamplesofhowalgebraic mathematicsareappliedinmusic.Mathematicsplaysa significantroleinvariousaspectsincludingmusic,where ithelpsstructureandenrichcreativeprocesseslikemusiccompositionandanalysis.

4.1Transformation

Inmusic,transformationsallowamelodyormotiftobedevelopedandvariedwhileretainingitscore identity.Thesetransformationsareakintoalgebraicoperationsinmathematics,whereabasicformisaltered accordingtoaspecificrule.Here’sadeeperlookinto eachtypeoftransformation:

4.1.1Transposition

• Definition:Transpositioninvolvesshiftinga melodyormotifupordownbyaspecificinterval.This doesnotchangetheinternalrelationshipsbetweenthe notesbutchangestheirabsolutepitch.

• MathematicalView:Ifthemelody’snotesarerepresentedas{x1,x2,x3,... }thenatranspositionbyan intervalresultsin{x1 + k,x2 + k,x3 + k,... }

• UseinMusic:Transpositionisessentialinmodulation(keychanges),makingamotifadaptabletodifferentharmoniccontexts.

4.1.2Inversion

• Definition:Inversionflipsamelodyaroundacentralaxis,effectivelyreversingthedirectionofeachinterval.Ascendingintervalsbecomedescendingonesand viceversa.

• MathematicalView:Ifthemelody’snotesare {x1,x2,x3,... }inversiontransformsthemto{c x1,c x2,c x3,... }wherecistheaxisofsymmetry.

• UseinMusic:Inversioncreatescontrastwhile maintainingaconnectiontotheoriginaltheme.It’s commonincounterpointandfugues(e.g.,J.S.Bach).

4.2Symmetry

Symmetryinmusicreferstothebalanceandproportioncreatedwhenonesectionofamelodymirrors orcomplementsanother.Thiscanbeachievedthrough reflectiveorrotationalsymmetry.

4.2.1ReflectiveSymmetry

• Definition:Reflectivesymmetryoccurswhenone partofamelodymirrorsanotherpartacrossacentral axis.

• MathematicalView:Ifthemelody’snotes are{x1,x2,x3,... }reflectivesymmetrycreatesanew melody{xn,xn 1,xn 2,... }

• UseinMusic:Reflectivesymmetryenhancesbalance,oftenusedincompositionslikepalindromicstructures(e.g.,Bartók’s"MusicforStrings,Percussion,and Celesta").

4.2.2RotationalSymmetry

• Definition:Rotationalsymmetryinvolvesrepeatingamelodyormotifincycles,butstartingatdifferent points,similartorotatingashapeingeometry.

• UseinMusic:Rotationalsymmetrycreatesvariationwhilepreservingthecoreidentityofthemelody, commonlyseeninminimalism(e.g.,SteveReich’s works).

5Bibiliography

1. CMUSE."ClassicalPieceswiththeGoldenRatio." CMUSE,www.cmuse.org/classical-pieces-with-thegolden-ratio.

2. ProMusicianHub."WhatIsSequenceinMusic?" ProMusicianHub,promusicianhub.com/what-issequence-music/.

3. AudioApartment."SequenceinMusic:MusicTheoryandComposition."AudioApartment,audioapartment.com/music-theory-andcomposition/sequence-in-music/.

4. Fiveable."Motive,MotivicDevelopment,andPitchTransformation."Fiveable,library.fiveable.me/ap-music-theory/unit6/motive-motivic-pit-transformation/studyguide/z0DJQvgjoByphnhSnztH.

5. Vaia."MusicalSymmetry:Music Composition."Vaia,www.vaia.com/enus/explanations/music/musiccomposition/musical-symmetry/.

Volume5,Issue1

MathematicsSociety MathematicsPublicationCCA

April2025

Turn static files into dynamic content formats.

Create a flipbook
Issuu converts static files into: digital portfolios, online yearbooks, online catalogs, digital photo albums and more. Sign up and create your flipbook.