CONSEJO EDITORIAL
COMITÉ RECTORAL
C.P. Ricardo Fernando Guzmán Fernández
Rector
C.P. Irma Noemi Vara Hernández
Contraloría
Mtra. Elizabeth Hernández Torres
Directora académica
COMITÉ EDITORIAL
Dra. Ana Rosa Aparicio Torres Directora de la revista
Mtra. Guillermina Sánchez Rodríguez Coordinador editor
Coordinación de diseño de la revista
Lic. Pamela Guzmán Vara
Coordinación de administración digital Ing. Nelly Flores Juárez
REVISORES
Monserrat Margarita Castillo Nápoles
Maestría en derecho constitucional y amparo. Docente de derecho
María Alejandra Castillo Olvera
Maestría en estudios literarios. Lic. psicología clínica Docente de psicología
Alfredo Cosme Feitó
Licenciatura en geografía. Líder de academia de pedagogía.
Ma Isabel Durán Pérez
Maestría en desarrollo organizacional y humano. Líder de la academia de la licenciatura en enfermería por nivelación.
Sergio Xavier González Guerrero
Maestría en administración de negocios. Docente de administración.
Víctor Manuel Machuca Pereda
Dr. en ciencias sociológicas y educación. Docente de pedagogía
Rosario Moreno Ramírez
Maestría en ciencias en biomedicina. Coordinadora de servicio social en enfermería.
Ana Laura Quintero Crispín
Maestría en enfermería con especialización en salud comunitaria. Docente de enfermería
María Soledad Reséndiz Martínez
Maestría en estudios históricos. Docente de psicología.
Ana María Guadalupe Vega Ramírez
Maestría en docencia Líder de academia de enfermería.
Bienvenida
Ricardo Fernando Guzmán
El orgullo de poder escribir
CONTENIDO
Factores asociados a microalbuminuria en adultos jóvenes detectados por el programa MIDO
Margarita
Cuidados de enfermería otorgados a pacientes que son atendidos en la clínica de heridas de un hospital público de segundo nivel en Querétaro. Susana Zarraga Benítez
El perfil docente: una propuesta a partir del análisis de los factores determinantes que definen las competencias docentes según los estudiantes de la Universidad Central de Querétaro
Diana Barajas López; Ricardo Fernando Guzmán Fernández; Elizabeth Hernández Torres
Revisiones
Reflexiones acerca del constructivismo como modelo educativo.
y sus efectos en el sector salud
BIENVENIDA
MeesgratosaludaratodalacomunidadUNICEQyporesteconductotengoelprivilegio depresentareliniciodelarevista“ElojodelVenado”, delaUniversidadCentraldeQuerétaro.
LaUniversidadCentraldeQuerétaro,consuvisiónalfuturo,hadeserunespaciodonde toda la comunidad conviva y expresen todas sus ideas ya sea mediante la expresión oral o la palabra escrita, dondesusconocimientos,experienciaseinvestigacionespermitaneldesarrollo científicoyculturaldetodalacomunidad.
Este primer número, surge en un momento en que la sociedad se encuentra en una compleja transición. Momento en el cual, tener un instrumento que nos permita transmitir y gestionar el conocimiento es de vital importancia. Motivo por el cual esperamos que la revista seaungranmediodedifusiónydivulgaciónpara todos.
Invito a toda la comunidad universitaria, para que se una a esta revista y comparta con todos nosotros sus artículos, investigaciones, actualizaciones o cualquier otro texto científicoacadémico.Unodelosretosqueestablecimosparaestarevista,esqueseaelpuntodeencuentro, donde confluyan todas las ideas, no importando edades, que nos permita establecer a la educacióncomolamejor herramientaparasermejoresprofesionistas.
Sidealgoheestadoorgullosoestoscasi11añosquetienefundadalaUNICEQ,esdela calidad de nuestros docentes, por lo que estoy seguro de que este primer número será el inicio deunacadenadepublicacionesexitosas.
También tengo claro, que el trabajo que realiza el Comité Editorial dela revista rendirá grandesfrutosacadémicos,queseveránatravésdelOjodelVenado
Enhorabuena
Por el orgullo de poder ser
Ricardo Fernando Guzmán Fernández
Rector
EDITORIAL
El orgullo de poder escribir
En nuestros días, es un privilegio dedicarse a la ciencia y a la investigación, más aún publicar sus resultados en revistas impresas o electrónicas. Estos espacios se han convertido en contextos donde no hay últimas palabras, llenos de constantes desacuerdosydiálogos.Elpropioavancedel conocimiento devino en una premisa para el planteamiento y solución de nuevos problemas en diversas áreas del conocimiento,dondelomásimportantenoes resolver sino colocar sobre el escenario científico nuevos planteamientos y fundamentaciones.
Los motivos sociales que estimulan la construcción de nuevos paradigmas científicos se extienden desde la necesidad de enfrentar retos de la vida cotidiana hasta la búsqueda de posiciones en el mundo dela ciencia y de la profesionalización, que se lleva a cabo en numerosas áreas de la actividadhumana.
Las estrategias para la educación de los estudiantes, los desafíos que presenta la formación en competencias, la investigación científica en sí misma y las aproximaciones alaepistemologíacompleja, lasnecesidades que se generan de la gestión del conocimiento y su interacción con los problemas globales de la humanidad, los aspectos relacionados con la salud, las problemáticas derivadas de la diversidad cultural, los impactos sociales del desarrollo tecnológico y su imbricación con la vida social, la formación de valores, los fundamentos teóricos de la psicología y pedagogía y su implicación en la sociedad actual entre otros, son temas que nuestros
colaboradores abordarán en sus artículos y quepodremosdisfrutarampliamente.
Un ambiente de debate, un constante diálogo y la propuesta de interesantes consideraciones relativas a novedosos tópicoscaracterizaráala revista “El ojo del venado”, la cual aspira a ser un medio para darcontinuidadalasbúsquedascientíficasy dondehabráunespacioparaqueseformulen comentariosrespectoalosartículosquesean publicados,paraelenriquecimientodeideas, para la discusión de los eventos interesantes yelaprendizajecolectivo.
En la actualidad se constata un número mayor de publicaciones electrónicas, la mayoría de ellas son dictaminadas,porloqueaumentaenInternet la presencia de contenidos serios o de alta calidad. Contar con una revista electrónica dictaminada, o arbitrada, es garantía de calidad, actualidad y pertinencia de su contenido. En la medida que aumenten las publicaciones aspiramos que la revista “El ojo del venado”, se convierta en una revista electrónicadictaminada, oarbitrada.
La revista “El ojo del venado”, es de alcance general porque en ella se pueden publicar textos de diversas áreas del conocimiento humano, no obstante, en la medidaqueunaespecialidadadquieramayor presencia será necesario crear números especializados.
Invitamos a los investigadores, profesores, estudiantes, entre otros, a enviar alarevista“Elojodelvenado”,susartículos para futuras ediciones. Este espacio es un excelente medio para dar a conocer sus productosacadémicos.
Dra. Ana Rosa Aparicio Torres Directoradelarevista
ARTÍCULO ORIGINAL
Factores asociados a microalbuminuria en adultos jóvenes detectados por el programa MIDO. Factors associated with microalbuminuria in young adults detected by the MIDO program.
TepetlaRico,Margarita Elizabeth1 ;RosasUgalde,Elvira 1
1 pasante de servicio social de la Lic. en enfermería, UNICEQ 15814089@uniceq.edu.mx 15814087@uniceq.edu.mx
Recibido: 30/04/2022 Aceptado: 3/06/2022 Rev el ojo del venado. 2022; 1(1):8-18
Resumen
La presente investigación aborda la medición Integrada para la detección oportuna de los factores de riesgos para desarrollar daño renal, en el mundo y en Latinoamérica, son la diabetes, la hipertensión arterial (HTA) y la obesidad, esta última constituye el problema nutricional más frecuente en los países desarrollados, la enfermedad renal es un problema de salud de mayor prevalencia en México, la detección y control oportuno en los adultos jóvenes es sustancial para evitar el riego de la mortalidad prematura en la etapaadulta.Seevaluaronfactoresasociados a la detección de microalbuminuria en adultos jóvenes mediante la detección con ayuda del combo strip. Es un estudio cuantitativo y transversal, en población de riesgo en la Universidad Central de Querétaro(UNICEQ),delturnomatutinode la licenciatura en enfermería. Se determinaron varios valores como son el peso y talla, glucosa capilar, índice de masa corporal (IMC), y presión arterial. Se relacionaron diversos valores y se estimó el riesgo de hipertensión arterial, diabetes, obesidad y daño renal según el género. Se contó con el consentimiento informado de

cada alumnocon edades de20a 22 años.Se identificó sobrepeso y obesidad en 26%, riesgo de hipertensión arterial en un 24%, solo 41 universitarios presentaron hiperglucemia, daño renal por elevación de microalbuminuria normal elevado 32,36% y 26,29% fue colocada en el estadio IV; moderada a gravemente disminuido. De acuerdo con los resultados es necesario la implementación de unidades MIDO (Medición Integrada para la Detección Oportuna)deenfermedadesnotransmisibles endiversaspoblaciones.
Palabras claves: sobrepeso, obesidad, hipertensión arterial, diabetes, daño renal, adultos jóvenes.
Abstract
This study presents the integrated measurement for the timely detection of the riskfactorstodevelopkidneydamage,inthe world and in Latin America the risks are illnesses like diabetes, high blood pressure (HBP), and obesity, this last one constitutes the most frequent nutritional problem in the developed countries, the kidney disease represents a high prevalence problem in

Mexico,theopportunecontrolanddetection in young adults is paramount to avoid hastened mortality in adulthood. They evaluated factors associated with microalbuminuria detection in young adults by detecting them with the help of combo strip. This is a transversal and quantitative study practiced to the risk categories at Universidad Central de Queretaro (UNICEQ) from the morning shift which belongedtothebachelor’sdegreeinnursing. They were determined by some evaluation scales such as weight and size, capillary blood glucose, body mass index (BMI), and blood pressure. The values were related to each other, and it was estimated the risk of arterial hypertension, diabetes, obesity, and kidney disease according to gender. This study was under the informed consent of each student between the ages of 20 to 22 years old. It was identified overweight and obesity at 26%, risk of arterial hypertension at24%,just41universitystudentspresented hyperglycemia, kidney disease because of the raising of microalbuminuria normal heightened 32,36%, and 26,29% was positioned in stage IV; moderated to severelyreduced.Accordingtotheresults,it is necessary to implement - for its acronym inSpanish-MIDO(IntegratedMeasurement for Timely Detection Units) for noncommunicablediseasesinvariouslocations.
Keywords: overweight, obesity, arterial hypertension, diabetes, kidney disease, young adults
Introducción
LaOrganizaciónMundialdelaSalud (OMS) estima que las “enfermedades crónicas no comunicables”: diabetes, hipertensión arterial, enfermedad cardiovascular, enfermedad renal crónica son responsables del 60% de las muertes en el mundo y se estima que serán la principal
causa de discapacidad para el año 2020 (Luyckx,2018)
La Enfermedad Renal Crónica (ERC) afecta a las nefronas, provocando la pérdida de su capacidad de filtración, en Querétaro 3,088 personas están en tratamiento de Diálisis y Hemodiálisis, la (ERC) es una de las enfermedades no transmisiblesque,apesardeserprevenibles, están ocasionando mayor mortalidad en el mundo. En esta se incluye un grupo de enfermedades heterogéneas cuyas manifestacionesycursoclínicodependende la causa y el tipo de afectación, la gravedad, la tasa de progresión y las comorbilidades (Lopera-Medina,2016).
Las principales causas etiológicas de la enfermedad renal crónica (ERC) en el mundo, son la Diabetes Mellitus (DM) y la Hipertensión Arterial (HTA). Principalmente la diabetes se encuentra en franco ascenso debido al incremento de la incidencia de obesidad; ésta ha tenido un papel predominante en el desarrollo de la hipertensión arterial y constituye el problema nutricional más frecuente en los países desarrollados (Vergottini, JC et al, 2013).
México ocupa el segundo lugar de prevalencia mundial de obesidad en la poblaciónadulta,lacualesdiezvecesmayor que la de países como Japón y Corea (Dávila-Torres J et al., 2014). En México, 84%delasmuertessedebenaenfermedades crónicas y 53% se concentran en personas mayores de 65 años. Este problema se debe a la falta de diagnóstico oportuno y detección de condiciones previas al padecimiento crónico. (Fundación Carlos Slim,2020)
Por lo tanto, es necesario planear e implementar estrategias y líneas de acción costo efectivas, dirigidas a la prevención y controldelasEnfermedadesCrónico-
Degenerativas del niño, el adolescente y el adulto, la detección temprana de una lesión renal aguda, permite prolongar la vida funcionaldelosriñones, disminuirloscasos de diálisis y el riesgo de muerte por enfermedad cardiovascular (Sistema Informático del Registro Nacional de Trasplantes,2017).
Es por ello, que el proyecto llevado por el Centro Estatal de Trasplantes de Querétaro (CETQro), MIDO (Medición Integrada parala Detección Oportuna) es un programa dirigido a la población en edad laboral y estudiantes universitarios, con el objetivo de diagnóstico y la detección temprana de las enfermedades crónicas que pueden incrementar la necesidad de un trasplante a futuro (14,922 personas en lista de espera en México, esperando un trasplantederiñón),dichoprogramaselleva a cabo a través del diagnóstico y detección temprano de las enfermedades crónicas no transmisibles.
MIDO permite observar de manera íntegra en un mismo paciente cinco padecimientos: enfermedad cardiovascular, obesidad, hipertensión arterial, diabetes mellitus y enfermedad renal. Lo anterior resulta de gran importancia, ya que es el primer nivel de atención donde se atiende al 80% de las enfermedades, las cuales en su mayoría son enfermedades crónicas degenerativasque asuvezsonprevenibles.
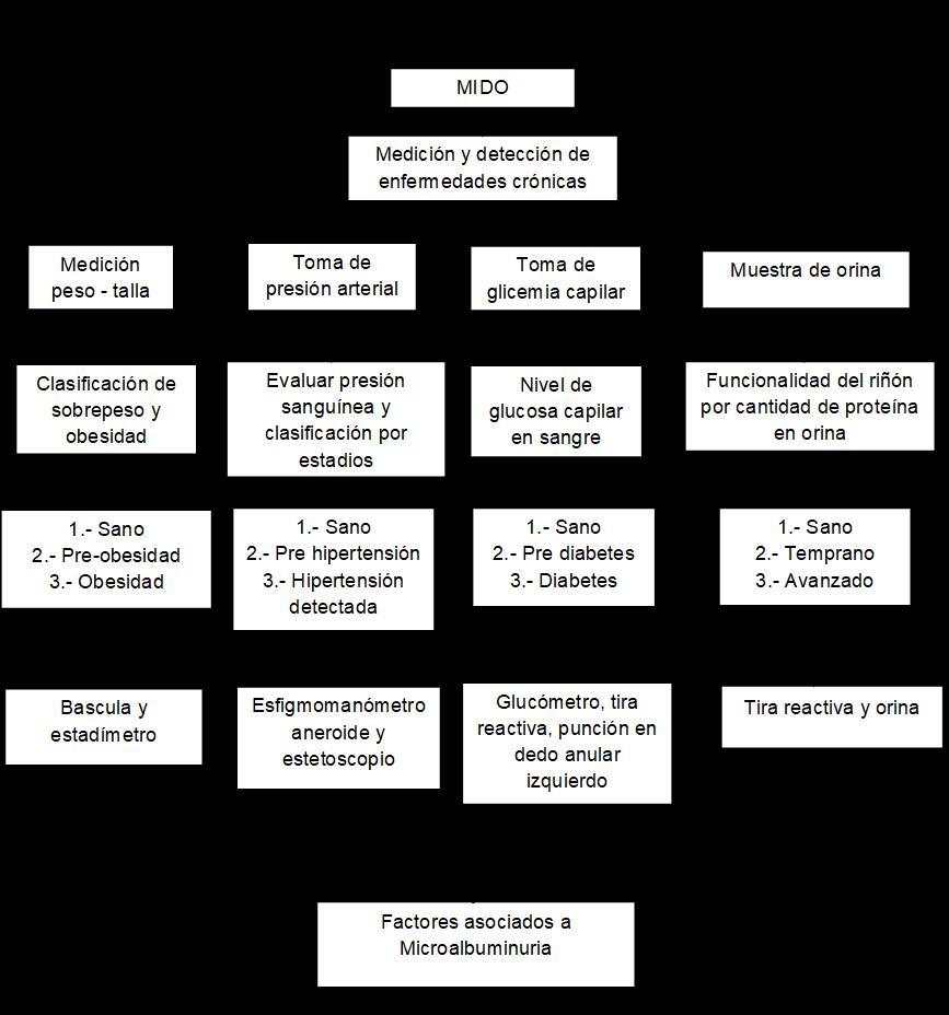
La detección de obesidad se realizó medianteelIMC(ÍndicedeMasaCorporaly la circunferencia abdominal) datos que el programa agregó de manera automática, marcando tres parámetros; sin obesidad, pre obesosyobesos.Ladeteccióndediabetesse realizóconlamedicióndeglucosa,tomando en cuenta las horas de ayuno o la ingesta de algún alimento previo. La toma de presión arterial se midió con un esfigmomanómetro aneroide y un estetoscopio. Para la toma de microalbuminuria se utilizó una prueba
rápida de alta sensibilidad con tira reactiva (Microalb-Látex, teniendo como intervalo de referencia: 0.02 – 0.2 gr/l). Todo con el objetivodedeterminarlosfactoresasociados a la detección de microalbuminuria en adultos jóvenes mediante la detección oportuna con ayuda del combo strip del programaMIDO.
Material y métodos
Conunenfoquecuantitativoydiseño descriptivo correlacional se estudiaron 99 adultos jóvenes de una institución de educación superior en el mes de marzo de 2019, de estos el 85.8% fueron del sexo femenino y la media de edad fue 21.06 ± 1.57. Se incluyeron los estudiantes de primero a octavo semestre de la licenciatura enenfermería,deentre18y30añosdeedad, que hubieran firmado voluntariamente el consentimiento informado. Seleccionados por conveniencia, considerando el acceso y la disponibilidad de tiempo de los participantes.
Para recolectar los datos de las variablesdelestudioseaplicóelcuestionario clínico MIDO, consta de tres apartados el primero contiene los datos para registrar al participante, el segundo corresponde al cuestionariodefactoresderiesgoyeltercero al registro de las detecciones. Una vez recolectados los datos se capturaron en la plataforma MIVO v.4. En la figura 1 se presenta el procedimiento establecido en el programa MIDO para las mediciones correspondientes. Se usó una base de datos enExcelapartirdelosresultadosdelMIDO v4.0 y se complementa con el IBM SPSS v. 26.0.Secalcularonfrecuenciasyporcentajes para cada una de las variables, así como medidasdetendenciacentralydedispersión paraaquellasvariablescuantitativas
interválicas o de razón. Para la comprobacióndelahipótesisseprocedió a
usar el modelo de Regresión Lineal con un 95%deconfianzayunalfade0.05.También seaplicólaChi-cuadradayelCoeficientede Contingencia de Pearson para buscar dependencia entre las variables nominales y ordinales. La representación de los resultadosserealizóentablasygráficas.
De acuerdo con lo establecido por el Reglamento de la Ley General de Salud en Materia de Investigación para la Salud se
Gráfica 1.
Procedimiento para la medición MIDO, 2019.
consideró el Artículo 13 en relación con el respeto a la dignidad, protección de los derechos y bienestar de los participantes (Ley General de salud, 2020). Dichos artículos fueron atendidos mediante el respeto a las decisiones de los participantes, informando paso a paso las actividades a realizar durante la intervención y la recoleccióndelosdatos,asícomoelmanejo y la confiabilidad de estos. Se procuró el bienestar de los participantes informando la importanciadesuparticipación.
Resultados
El 26% de la muestra cursa con sobrepeso, números que los hacen vulnerables a padecer obesidad grado I y sus comorbilidades,estosinosetratademanera temprana con modificación de estilo de vida yconeducaciónparalasalud.El14%cursan
con obesidad grado I, II y III, exponiéndose a presentar múltiples enfermedades crónicas no transmisibles como Hipertensión, Diabetes y problemas cardiovasculares, aunado a ello la Organización Mundial de la Saludaseguróquelaobesidadtendráun
costo para México de al menos 150 mil millones de pesos en los próximos 10 años. Por otro lado, 41 alumnos presentaron una glucemia alterada (>100 mg/dl), lo que el programa MIDO en automático los clasifica comoenprediabetes.
La microalbuminuria se perfila como unodelosmarcadoresdelesiónorgánicacon mayor futuro, debido a su sensibilidad, su
Gráfica 2.
fácil realización y el bajo costo. La determinación de este parámetro podría facilitar la predicción y estratificación del riesgodelesiónrenal,asícomolaelecciónde una terapéutica adecuada y una buena monitorización del seguimiento de la enfermedad. Observamos en la Gráfica 2 que alrededor de 26 alumnos tuvieron un aumentomoderadodeproteinuria,porloque 73 participantes estuvieron dentro de los rangosnormales.
Clasificación de creatinina sérica mediante tira reactiva en MIDO, 2019
Es importante señalar que a pesar de que el estudio es descriptivo correlacional y que la distribución de los datos es “libre”, se procedió a aplicar la Regresión lineal múltiple para determinar qué modelo de factores asociados explica el resultado de microalbuminuria en la muestra estudiada (n=99). En la tabla 1, se presenta en primer lugar las medidas descriptivas para las variables cuantitativas que se consideran como factores asociados a la microalbuminuria, en donde podemos observar que los valores de las desviaciones estándar muestran variación significativa en los valores clínicos que se midieron por
ejemplo en el porcentaje del IMC se puede elevar el resultado hasta 30% lo que representa que la muestra estudiada está en riesgo.
En cuanto a las correlaciones entre los factores y la microalbuminuria se encontróque,delossiete,sólolosresultados de la creatinina sérica mostraron una relación positiva moderada (r=0.288, p<0.05). Al ejecutar la Regresión lineal por pasos, se extraen los factores que no muestranrelación,deestamaneratenemos
unmodeloqueexplicalosresultadoseneste caso de microalbuminuria. Los valores de la creatinina sérica explican el 4% de los resultados de la microalbuminuria en los participantes del estudio, resultado que se confirma con la prueba de contraste Durbin Watson cuyo resultado es 0.110 es decir menor a 1.65 como límite inferior para esta
Tabla 1.
prueba (dL). Hallazgos que se ilustran en la tabla 6. También cabe mencionar que al momento de incluir los siete factores en su conjuntopredicenel9%delosresultadosde lamicroalbuminuria.
Estadísticos descriptivos para las variables cuantitativas del estudio, 2019.
Tabla 2.
Modelo de Regresión Lineal para las variables microalbuminuria y factores asociados, 2019.
Modelo R R cuadrado
1 .200a .040
R cuadrado ajustado
a. Predictores: (Constante), Creatinina sérica
b. Variable dependiente: Microalbuminuria
Parafinalizaresteanálisis,serechaza la hipótesis nula y se acepta que los siete factores están asociados con el resultado de microalbuminuria en los participantes del estudio.Tambiénesconvenienteseñalarque se aplicó la prueba de Chi Cuadrada para buscardependencia entre laedad,sexo ylos resultados de MA sin embargo no se encontró un resultado significativo (p>0.05).
Error estándar de la estimación DurbinWatson
Discusión
La lesión renal actualmente constituye uno de los principales problemas de salud pública en México. En México, 84%delasmuertessedebenaenfermedades crónicas. Este problema se debe a la falta de diagnóstico oportuno y detección de condiciones previas al padecimiento crónico.Además,lalesiónrenalseencuentra entre las primeras 10 causas de mortalidad general enel IMSS.
Se trabajó con 99 personas en esta investigaciónentre20y 22años.Enla
población estudiada el 60% se encontró en valores normales de Índice de MasaCorporal,sinembargo,lopreocupante de la situación es que un 26% cursan con sobrepeso, además 41 alumnos presentaron una glicemia alterada, categorizados con prediabetes. Recordemos que una glucemia alterada no presenta síntomas, y a menudo pueden transcurrir años para que se diagnostique la enfermedad, pero representa un foco de alerta. Para la toma de presión arterial se detectaron a ocho personas con normal alta y a tres con HTA grado 1. Por último, en la medición de la filtración glomerular, según las guías KDIGO para la evaluaciónyeltratamientodelaenfermedad renal crónica, menciona cinco estadios, donde la población con un 32,36% entro en normalelevado,pero,un26,29%seubicóen el estadio IV; moderada a gravemente disminuido.
Conclusiones
La calidad de vida es fundamental para cada persona, por lo que programas comoMIDOfomentanladetecciónoportuna de futuros padecimientos crónicos en la población y establece las directrices en relación con el seguimiento que requiere cada persona. Sin duda, la detección de problemas como sobrepeso y obesidad; hipertensión, diabetes mellitus, dislipidemias, alteraciones en filtrado glomerular, creatinina sérica son factores asociados con la enfermedad renal en la poblacióndeestudio.
Se requiere la detección permanente de enfermedades crónicas tales como diabetes mellitus, hipertensión, dislipidemiaspuessonlasprincipalescausas de la alta incidencia de complicaciones tal como la insuficiencia renal. La promoción delasaludylaprotecciónespecífica,ambas de la prevención primaria, representan las principales estrategias para disminuir las enfermedadescrónicasysuscomplicaciones
como la enfermedad renal. Para esto se requiere del trabajo conjunto entre el gobierno y la sociedad en donde cada uno cumpla sus responsabilidades. El primero con el establecimiento de los programas y destinando el presupuesto para su implementación; y la segunda con la participación de la población desde etapas tempranasynoesperarhastaquesepresente laenfermedad.
Bibliografía
American Diabetes Association. Medical care in Diabetes2019.IntraMed 2019; 2(): https://www.intramed.net/contenidove r.asp?contenidoid=93549 (consultado 15noviembre2019).
Barquera Simón, et al. Obesidad en adultos: los retos de la cuesta abajo. Centro de Investigación en Nutrición y Salud. Instituto Nacional de Salud Pública. México ; (): https://ensanut.insp.mx/documentos_a naliticos.php (consultado 22 May 2019).
Barrientos Gutiérrez Tonatiuh. Prevalencia de diabetes y descontrol glucémico en México: resultados de la Ensanut 2016 [Internet]. 62.ª ed. Cuernavaca, Morelos, México.; 2019 [citado 24 agosto 2020]. Disponible en: https://www.medigraphic.com/pdfs/sal pubmex/sal-2020/sal201g.pdf
Dr.HalabeBucayAlberto.(abr.-jun.1999). Microalbuminuria: Utilidad clínica. 18/02/2020, de Asociación Médica del American British Cowdray Hospital, AC Sitio web: https://www.medigraphic.com/pdfs/ab c/bc-1999/bc992f.pdf
Ceballos M, López-Revuelta K, Saracho R, García López F, Castro P, Gutiérrez JA, et al. Chavez Libertad Nancy. Chronic kidney disease in Mexico and its relationship with heavy metals. Rev Med Inst Mex Seguro Soc 2017; (): 728.
EncuestaNacionaldeSaludynutrición2018.
Consultada el 08 de febrero de 2020. https://ensanut.insp.mx/encuestas/ensa nut2018/doctos/informes/ensanut_201 8_informe_final.pdfInformedediálisis y trasplante correspondiente al año 2002 de la Sociedad Española de Nefrología y Registros Autonómicos. Nefrología2005;25
Dávila-Torres J et al.. Panorama de la obesidad en México. Obesity in México. Rev Med Inst Mex Seguro Soc.10/noviembre/2014;53(2).
Declaración de Helsinki de la Asociación Médica Mundial. 15/05/2020. Sitio web:
http://www.conamed.gob.mx/prof_sal ud/pdf/helsinki.pdf
DiagnósticoyTratamientoFarmacológicode la Diabetes Mellitus Tipo 2 en el Primer Nivel de Atención. Guía de Evidencias y Recomendaciones: Guía de Práctica Clínica. México, Instituto MexicanodelSeguroSocial;2018.
Dr. González Salamea Carlos. “Actualización en el manejo de Prediabetes y Diabetes tipo 2 en APS”. Rancagua, Chile, 2018.: Medicina de Familiares.; 2018. http://www.medicinadefamiliares.cl/T rabajos/Actualdiabetes2018.pdf (cons ultado15noviembre2019).
Espinosa-Cuevas María de los Ángeles. (2016).Enfermedadrenal.08/02/2020, de Gac Med Mex. Sitio web: https://www.anmm.org.mx/GMM/201 6/s1/GMM_152_2016_S1_090096.pdf
Fahad Saeed, MD; Pardha Naga Pavan Kumar Devaki, MD; Lokesh Mahendrakar, MD; Jean L. Holley. (2012). Exercise-induced proteinuria? 16/02/2020, de The Journal of Family Practice Sitio web: https://mdedgefiles-live.s3.us-east2.amazonaws.com/files/s3fspublic/Document/September2017/6101JFP_Article2.pdfFundación CarlosSlim. “Gánalealadiabetes”,07 deenerode2020.
HernándezSampieri,R.(2006).Metodología de la Investigación . Compañías McGraw-Hill.
Ley General de Salud. 08/05/2020. Sitio web: https://www.diputados.gob.mx/Leyes Biblio/pdf_mov/Ley_General_de_Sal ud.pdf
Herrera Calderón J, Menéndez Villa ML, Serra Valdés MA. Microalbuminuria como marcador de daño renal en pacientesconhipertensiónarterial.Rev haban cienc med [Internet]. 2019 [citado];18(2):217-230.Disponibleen: http://www.revhabanera.sld.cu/index.p hp/rhab/article/view/2585
IDF. IDF diabetes atlas. https://diabetesatlas.org/resources/201 7-atlas.html (consultado 21/03/2019).
INEGI. Estadística de defunciones registradas 2019. https://www.inegi.org.mx/contenidos/ programas/mortalidad/doc/defuncione s_registradas_2019_nota_tecnica.pdf
Lecube A, et al. Prevención, diagnóstico y tratamiento de la obesidad. Posicionamiento de la Sociedad Española para el Estudio de la Obesidad de 2016. Endocrinol Nutr. 2016.
http://dx.doi.org/10.1016/j.endonu.201 6.07.002
Lozano R, Gómez-Dantés H, GarridoLatorre F, Jiménez-Corona A,
Campuzano-RincónJetal.Lacargade enfermedad, lesiones, factores de riesgo y desafíos para el sistema de salud en México. Salud Publica Mex. 2013;55(6):580-94.
Luyckx VA. La carga global de la insuficiencia renal y los objetivos de desarrollo sostenible. http://www.who.int/bulletin/volumes/ 96/6/17-206441-ab/es/ (consultado 20/09/2018).
Lopera-Medina MM. La enfermedad renal crónica en Colombia: necesidades en salud y respuesta del Sistema General de Seguridad Social en Salud. Rev. Gerenc. Polít. Salud. 2016; 15(30): 212-233.
http://dx.doi.org/10.11144/Javeriana.r gyps15-30.ercc
Malo-Serrano M, Castillo N, Pajita D. La obesidad en el Mundo. An Fac Med 2017;78(2):67-72. DOI: http://dx.doi.org/10.15381/anales.v78i 2.13213
Manuel G, Rafael S, Roberto A, Gema F, Josep M., et al. Documento de la SociedadEspañoladeNefrologíasobre las guías KDIGO para la evaluación y el tratamiento de la enfermedad renal crónica. Revista Nefrología. Órgano Oficial de la Sociedad Española de Nefrología 2014; (): 304. http://www.revistanefrologia.com (co nsultado21/05/2019).
MartínezMartínSaraMaríaetal. Valordela microalbuminuria en la detección precoz de la enfermedad renal crónica. cuba : Valor de la microalbuminuria en la detección precoz de la enfermedad renal crónica; 2013
MazónRamos P et al. Tratamiento del enfermo hipertenso con nefropatía diabética. España: Hipertensión arterial, nefropatía diabética y riesgo cardiovascular;2007.
National Kidney Foundation. Hipertensión e insuficiencia renal crónica. www.kidney.org (consultado 22 Febrero 2019 ). https://www.kidney.org/sites/default/fi les/11-100214_AAI_PatBro_HBPandCKD_14_NKF_SPAN_Jan08.pdfOrganizació nMundialdelaNormatécnicaNo.313 Para la presentación de proyectos e informes técnicos de investigación en las instituciones a la salud. Sitio web: https://ssj.jalisco.gob.mx/sites/ssj.jalis co.gob.mx/files/norma_tecnica_313314-315_0.pdf
NORMA Oficial Mexicana NOM-012SSA3-2012. Sitio web: http://dof.gob.mx/nota_detalle.php?co digo=5284148&fecha=04/01/2013
Organización Mundial de la Salud. Informe mundial sobre la diabetes. https://www.who.int/diabetes/globalreport/es/ (consultado21/03/2019).
Organización mundial de la salud. Obesidad y sobrepeso. https://www.who.int/es/newsroom/fact-sheets/detail/obesity-andoverweight (consultado 15 noviembre 2019).
Organización mundial de la salud. Obesidad y sobrepeso. https://www.who.int/es/newsroom/fact-sheets/detail/obesity-andoverweight (consultado 15 noviembre 2019).
Padrón-Martínez MM, Perea-Martínez A, López- Navarrete GE. Relación cintura/estatura, una herramienta útil para detectar riesgos cardiovasculares y metabólicos en niños. Acta Pediatr Mex.2016;37(5):297-301.
Programa de Acción Específico. Sitio web: https://www.insp.mx/images/stories/I NSP/Docs/Transparencia/150325_pae _investigacion_salud.pdf
Rivera Dommarco JA. La obesidad en México.Estadodelapolíticapúblicay recomendaciones para su prevención y control. [Internet]. 2018 [citado 24 agosto 2020];(Primero):18–26. Disponible en: https://www.insp.mx/avisos/4884-laobesidad-mexico.html
Robles-Osorio ML, Sabath-Silva E, Sabath E. Arsenic-mediated nephrotoxicity. RenFail.2015;37(4): 542-7.
Rodríguez Zamora, Dante Amato, Saucedo Victoria. Timely detection of chronic kidney disease in a rural community: risk factors identification. Rev CONAMED2013; 18(): . (consultado 07 diciembre 2019). https://biblat.unam.mx/hevila/Revista CONAMED/2013/vol18/no3/4.pdf
Rosas-Peralta M et al. Consenso de Hipertensión Arterial Sistémica en México. Rev Med Inst Mex Seguro Soc. 5-03-2018; (): http://www.medigraphic.com/pdfs/ims s/im-2016/ims161b.pdf (consultado 21/02/2019).
Salvador González Betlem. (2017). Enfermedad renal crónica en individuos hipertensos ≥60 anos ˜ atendidos en Atención Primaria. 16/02/2020, de Revista de la Sociedad Española de Nefrología Sitio web: http://scielo.isciii.es/pdf/nefrologia/v3 7n4/0211-6995-nefrologia-37-0400406.pdf
Secretaria de Salud. Boletín epidemiológico delsistemadevigilanciaparemiológica hospitalaria de diabetes tipo 2. Cierre 2017. Sistema de vigilancia epidemiológica hospitalaria de diabetes tipo 2 2017; (): https://www.gob.mx/cms/uploads/atta
chment/file/415285/Boletin_DT22017.pdf (consultado22 May2019).
Sistema Informático del Registro Nacional de Trasplantes, corte 31 de diciembre de2017.
Tagle RO. HYPERTENSION DIAGNOSIS. ELSEVIER febrero 2018; Vol. 29. (Núm. 1.): http://www.elsevier.es/esrevista-revista-medica-clinica-lascondes-202-articulo-diagnostico-dehipertension-arterialS0716864018300099 (consultado 21/02/2019).
Sociedad Española para el Estudio De la Obesidad.PREVENCIÓN, DIAGNÓSTICO Y TRATAMIENTO DE LA OBESIDAD. POSICIONAMIENTO SEEDO 2016..España:SociedadEspañolapara el Estudio De la Obesidad SEEDO; 2016.
https://www.seedo.es/images/site/Con sensoSEEDO2016.pdf (consultado 22 noviembre2019).
Vergottini, JC et al (2013) Detección de factores de riesgo para enfermedad renalenadolescentes.RevistadeSalud Pública, (XVII) 2:63-72, jul. 2013 http://www.saludpublica.fcm.u nc.edu.ar/sites/default/files/RSP13_2_ 09_art6.pdf (consultado 18 enero 2020).
Williams, B. et al. 2018 ESC/ESH Guidelines for the management of arterial hypertension. European Heart Journal 25 August 2018; Volume 39(33): https://academic.oup.com/eurheartj/art icle/39/33/3021/5079119# (consultado 22Febrero2019).
Acerca del autor principal: Margarita Elizabeth Tepetla Rico, Egresada de la Licenciatura en enfermería de la Universidad Central de Querétaro. Actualmente labora en grupo comercial Yazbek, llevando a cabo actividades administrativas, fomento a la salud y procedimientos clínicos no invasivos. Experiencia en diferentes instituciones hospitalarias, incluyendo una estancia en el Centro Estatal de Trasplante, donde participó durante un año en el programa MIDO, así como también la asistencia a trasplantes. Capacitada como experta MIDO, así como en procuración de tejido corneal, y la oportunidad de asistir a la primera reunión nacional llevada a cabo en Sonora, México.
ARTÍCULO ORIGINAL
Cuidados de enfermería otorgados a pacientes que son atendidos en la clínica de heridas de un hospital público de segundo nivel en Querétaro.
Nursing care provided to patients who are treated in the wound clinic of a second-level public hospital in Querétaro. ZarragaBenítez,Susana 1
1 Lic. en enfermería, UNICEQ susanazarragabenitez@outlook.com
Recibido: 30/04/2022 Aceptado: 3/06/2022 Rev el ojo del venado. 2022; 1(1): 19-31
Resumen
Introducción. Elcuidadodelas heridases uno de los principales factores en donde la enfermeraparticipaconsusconocimientospara que la atención y las intervenciones sean efectivas y se reduzcan las complicaciones que sereflejanenlapresenciadeinfección,estancia prolongada, retardo en el proceso de cicatrizaciónypatología. Objetivo.Determinar los cuidados de enfermería que se otorgan al paciente con heridas agudas y crónicas en la clínica de heridas de un hospital de segundo nivel de la ciudad de Querétaro. Material y métodos. Estudio cuantitativo con diseño transversal descriptivo, con una muestra de 1475 valoraciones de heridas de un periodo de seis meses en el año 2018. El procesamiento se hizoenhojadecálculodeExceldeacuerdocon las variables sociodemográficas, de la herida, materiales,apósitosytratamientodeheridas,se usó el paquete estadístico IBM SPSS, para cálculo de frecuencias, porcentajes, media, desviaciónestándarylosIC95%.Elestudiofue sin riesgo. Resultados. El 58% fueron hombres, con edad 53.55±18.2 y el 76.7% procediódeQuerétaroysuzonametropolitana. Más de la mitad presentó Diabetes Mellitus Tipo 2 y en el mismo porcentaje con pie
diabético, 30.7% con úlceras venosas y 5.2% con UPP. Se usaron apósitos de plata nano cristalina e hidrocoloides en un tercio de la población. Conclusiones. Se acepta que más del40%delospacientesqueacudenalaclínica de heridas es por pie diabético, que la prevalenciadeúlcerasvenosasyUPPesmenor a la reportada a nivel nacional y que aún falta porimpulsarelusodelaterapiaavanzadaenlos serviciosdesaluddelsectorpúblico.
Palabras clave: heridas, terapia avanzada, terapia tradicional, enfermería.
Abstract
Introduction. Wound care is one of the main factors where the nurse participates with her knowledge, so that the area and interventions could be effective and reduce thecomplicationsthatwillbereflectedinthe presence of wound infection, long term hospitalization, delayin healingprocessand pathology. Objective. To Determine the nursing care that is given to the patient with acute and chronic wounds in the clinic of wounds from a second level hospital in the cityofQuerétaro. Material and methods.



Quantitative study with descriptive crosssectionaldesign,samplesizeof1475wound inspectionsoverasix-monthperiodof2018. The processing was done in Excel spreadsheet according to the sociodemographic variables, wound, materials, dressings and treatment of wounds, the statistical package IBM SPSS was used for frequency calculation, percentages, mean, standard deviation and 95% CI. The study was without any risk. Results. The 58% were male, aged 53.55 ± 18.2 and 76.7% came from Querétaro city and its metropolitan area. More than half presented Type 2 Diabetes Mellitus and the same percentage with diabetic foot, 30.7% with venous ulcers and 5.2% with UPP. Nano crystalline silver and hydrocolloid dressings were used in one third of the population. Conclusions. Diabetic foot is themainreasonforcarewithmorethan40% ofpatientswhocometothewoundclinic,in which the prevalence of venous ulcers and UPP is lower than the one reported at the national level. There is a lack in promoting the use of advanced therapy in public health services.
Keywords: wounds, advanced therapy, traditional therapy, nursing
Introducción
Las heridas implican un importante desafío en el cuidado y en la inversión económica, relacionada con la formación y contratación de recursos humanos especializados en el cuidado de heridas, la adquisición de insumos de alta tecnología y el incremento en los días de estancia hospitalariadelospacientesodelnúmerode reingresos (Vela-Anaya G, 2018) (Eduardo MiguelStegensek-Mejía, 2018).
El cuidado de las heridas es uno de los principales factores en donde la enfermera participa con sus conocimientos
para que la atención y las intervenciones sean efectivas y se reduzcan las complicaciones que se reflejan en la presencia de infección, estancia prolongada, retardo en el proceso de cicatrización y patología(Pancorbo-Hidalgo,2016).
Se define herida como “una interrupción en la estructura y funciones de la piel y de los tejidos subyacentes, relacionada con diversas etiologías, como los traumatismos, las cirugías, la presión sostenida y las enfermedades vasculares” (EduardoMiguelStegensek-Mejía,2018).
La atención a la salud en una herida se ha basado en dos puntos: el cuidado en una herida aguda o crónica y el tratamiento otorgado; en esta investigación justamente se indagaron los cuidados, terapias en cada paciente atendido en la clínica de heridas de un hospital público de Querétaro. En México, las clínicas de heridas surgen a partir de 1993 que conforme a su origen de institución y normatividad crecen de forma empírica y anárquica sin unificación de criterios ni protocolos para el manejo de heridas crónicas, derivado de lo anterior en México en el año de 2001 surge la Asociación Mexicana de Enfermeras para el Cuidado de Heridas, Ostomías e Incontinencia (A.M.E.C.H.O.I.A.C), en la actualidad El Plan Nacional de Desarrollo (PND) su objetivo más importante del gobierno de la cuarta transformación es que en 2024 la población de México esté viviendo en un entorno de bienestar; dentro de los programas el gobierno federal realizará las acciones necesarias para garantizar que hacia 2024 todas y todos los habitantes de México puedan recibir atención médica y hospitalaria gratuita, incluidos el suministro de medicamentos y materialesde curacióny los exámenes clínicos(Plan Nacionalde Desarrollo2019-2024,2019).

Las enfermedades crónicas degenerativas, se han convertido en los últimos años en lo que parece ser un verdadero jinete del apocalipsis para una buena parte de la población, generando una enorme preocupación que ha ameritado una importante atención científica y la responsabilidad de políticas públicas para hacer frente a este desafío que tiene gran consecuencia no solamente sobre la salud sino también sobre la economía. (Aguilar, 2018) La relación que existe entre la patología y la herida va más allá del factor relacionado se toma en cuenta la identificación y eliminación de factores que noaportanunaayudaalaherida.Lasheridas crónicas se ven afectadas no solo por las circunstancias en la herida (factores locales) sino también por la enfermedad general del paciente (factores sistémicos). Por tanto, el tratamiento de las heridas debe presuponer siempreunenfoqueintegrado.
Dada la situación epidemiológica de las heridas, resulta de suma importancia llevaracaboinvestigacionesqueevidencien elestadoactualdelospacientesatendidosen la clínica de heridas. Por lo que el objetivo de esta investigación fue determinar los cuidados de enfermería que se otorgan al paciente con heridas agudas y crónicas en la clínicade heridas de un hospital de segundo niveldelaciudaddeQuerétaro.
Material y métodos
El diseño del estudio fue cuantitativo, transversal y descriptivo. En esteestudiolapoblaciónobjetodeestudiola conformaron los pacientes atendidos en la clínica de heridas de un hospital público de laciudaddeQuerétaroduranteseismesesen el año 2018. La unidad de muestreo fueron las hojas de valoración de cada paciente, cabe señalar que por la factibilidad se incluyeron 1475 valoraciones de pacientes captados en un periodo de seis meses. Para
laseleccióndelashojasdevaloracióndelos pacientes de la clínica de heridas se usó una técnica no probabilística por conveniencia (SampieriD.R.,2018).
Se elaboró una hoja de cálculo en Excelparaelvaciamientodelainformación, conlosapartadosdedatosdeidentificación; tipoycaracterísticasdeheridas;presenciade infección; material utilizado, apósitos y cuidados especiales (terapias). Se recolectó un total de 55 datos de cada hoja de valoración. El desarrollo del trabajo implicó variasfases.Laprimerafueladeelaboración de protocolo, así como la autorización de este. Para ello se registró y se autorizó en la Universidad Central de Querétaro (UNICEQ) una vez obtenido el resultado aprobatorio se procedió a solicitar evaluación por el Comité Estatal de Investigación de los Servicios de Salud del Estado de Querétaro (SESEQ) en el cual se entregó un resumen ejecutivo y se presentó ante los evaluadores posterior al registro se proporcionó un memorándum para ser presentado en el hospital donde se ubica la clínica de heridas para poder coordinar horariosyaccesoalarchivoconlasmaestras en heridas encargadas de la misma. La recoleccióndelainformaciónsellevóacabo durante tres meses. Una vez completada la muestra se procesó la información exportando el archivo al paquete estadístico IBM SPSS v25 y se finalizó con la elaboración del informe final. Se calcularon frecuencias y porcentajes para variables cualitativas y para las cuantitativas media y desviación estándar. Para la hipótesis se usaron los intervalos de confianza (IC,95%) paraunaproporción. Elestudioseconsidera de Riesgo Mínimo según el Artículo 17 del Reglamento de la Ley General de Salud en Materia de Investigación. (H, 2014). Además,segúnel
Artículo 14 de este reglamento se solicitó permiso oficial al Comité Estatal de Investigaciónyentodomomentoseapegóal
anonimato y confidencialidad de la informaciónquesolotienefinesacadémicos ydeapoyoala clínicade heridas.
Resultados
Del total de pacientes el 58% fueron del sexo masculino, la media de edad fuede 53.55± 18.2, de acuerdo con los grupos de
edad el 43.1% se encontró entre 38 y 57 años. En relación con la procedencia de los pacientesseencontróqueel76.7%fueronde Querétaro y su zona metropolitana y el 75.6% fueron de zona urbana. En la gráfica 1, se observa que la patología con más frecuencia en los pacientes atendidos en la clínica de heridas fue la Diabetes Mellitus tipo 2 con un 52.9%, siguiendo en orden descendiente la Insuficiencia Venosa y las Úlceras Por Presión con 29.8% y 4.8% respectivamente.
Gráfica 1. Patología de los pacientes atendidos en clínica de heridas, 2019. (n=1,475)
El 50.2% acudió al servicio por Pie diabético,cabeseñalarqueaellossesumaron cuatro casos de mano diabética. El 30.7% presentó úlceras venosas y en igual porcentaje UPP y dehiscencia con 5.2%, datos que se muestran en la gráfica 2. Cabe señalar que a pesar de que 542 hojas de
valoración no contaron con el dato de localización de la herida, el más alto porcentaje (54.5%) correspondió a extremidad inferior ya que las principales heridas fueron pie diabético y úlceras venosascomoseapreciaenla gráfica 3. Del total 123 pacientes presentaron infección y 102 con debridación, lo que representó un 15.2%.
Gráfica 2. Tipo de herida por la que acudieron los pacientes a la clínica de heridas, 2019. (n=1,475)
Gráfica 3. Localización de la herida de los pacientes a la clínica de heridas, 2019. (n=1,475)
En relación con el tipo de apósitos, se puede advertir que la plata nano cristalina es la más utilizada, seguida de apósitos hidrocoloides y gasa parafinada con 136, 117 y 109 pacientes respectivamente. Otros apósitos utilizados con cierta frecuencia fueron el alginato de plata y el alginato de calcio con 98 y 88 pacientesrespectivamente.
Por otra parte, la terapia que se usa conmásfrecuenciaen elcuidadodelas heridas por parte del profesional de enfermería especializado es la húmeda que incluyeelusodediferentesapósitosen
1063 pacientes, le sigue el vendaje con un 241 aquí se incluyen los vendajes compresivos, bota unna y de Jones. A 127 pacientesselesindicóellavadodiariodela herida.Laterapiadepresiónnegativaseles otorgóa18ylarvaterapiaa5pacientes.
En la investigación se plantearon tres hipótesis de investigación, la primera sostuvoque: Elpiediabéticosepresentaen más del 40% de los pacientes atendidos en laclínicadeheridas.Seprocedióalcálculo de la proporción de pacientes con pie diabético del total 741/1475 dando como resultado p= 0.5023, con una z de 1.64 considerando un 95% de confianza y una N=1475 pacientes. El resultado del intervalo fue 0.5023±.0213, por lo que se sostiene que en una población similar la proporción de pie diabético en adultos atendidos en la clínica de heridas oscila entreel48%y52%porloqueserechazala hipótesis nula de que la prevalencia es menoroigualal40%
La segunda hipótesis fue que la prevalencia de úlceras venosas y úlceras por presión en adultos es diferente a la reportada en la literatura, 8% y 42% respectivamente. El valor de p para las úlceras venosas fue 0.3071 y para úlceras porpresiónde0.0515seprocedióalcálculo de los IC 95%, el intervalo para úlceras venosas fue de 0.3071±.0.0197 y para úlceras por presión de 0.0515±.0.0094. Por lo tanto, las úlceras venosas en población similarsepresentanentreel28%y33%;las úlceras por presión entre el 4% y 6%, con estosresultadosserechazalahipótesisnula que sostiene que las proporciones son igualesalareportada en laliteratura.
La terceray última hipótesis afirma que más del 50% de los cuidados de
enfermería para el manejo de heridas se centran en la terapia avanzada.Elvalorde p para los cuidados de enfermería con terapia avanzada, fue de 0.2949, se procedió al cálculo de los IC 95%, encontrandoquefuede0.2949±.0.0195.De esta manera la terapia avanzada tiene un intervalo de confianza entre el 27% y 31% porloquelahipótesisnulaquesostieneque laproporcióndecuidadodeenfermeríacon terapiaavanzadaesmenoral50%seacepta. Discusión
Los resultados de la presente investigación se contrastaron con algunos estudios de España y algunos de México. El primero se realizó en el año 2014 con el nombre de consultoría de heridas crónicas y agudas, encontraron que la mayoría de los pacientes que acuden a la clínica de heridas fueron del sexo femenino con un 95% y un 5% en varones a diferencia de esta tesis donde el sexo masculino predominó con un 58%. La edad de los pacientes en el estudio de2014yelpresentesonsimilaresyaquesus medias fueron de 55 y 53 años. (Hernández L. Heridas crónicas atendidas en un servicio de urgencias, 2014) También reportaron que más de la mitad de sus pacientes acudieron porheridacrónicaresultadosimilaraldeeste estudiopueslamayoríafueporpiediabético.
En relación con el tipo de heridas, en el estudio de España se reportó que el 62% de los pacientes presentaron heridas infectadas, 27.5%úlcerasvenosasyun8%piediabético. Contrastando estos hallazgos con la presente investigación son diferentes pues la ocurrenciadepiediabéticofuede50.2%yla deúlcerasvenosas el30.7%.
En el estudio de 2017 también de España (Lorenzo Pérez Santos, 2017) se refiere que el 32% de los pacientes presentaron infección en la herida y recibieron desbridamiento, a diferencia del presente estudio donde el 38.4% de heridas tuvieroninfecciónysoloel6.9%semanejó
con desbridamiento. En ese mismo estudioencontraronqueeltipodeheridamás prevalente fueron las UPP con 32.5% seguidas de úlceras venosas con el 16%, a diferenciadeestatesisdondelas
prevalenciasmásaltasfueronparapie diabéticocon50.2%ylasúlcerascon30.7%.
En el manejo de los apósitos reportaronqueelapósitohidrocoloideseusó en el 28.7% de las heridas, seguido de los apósitos de hidro fibra con un 17.4% y el 13.9%elapósitodeplata.Enesteestudio,se utilizó más la plata nano cristalina, seguida del apósito hidrocoloide con 136 y 117 pacientes.(Lorenzo PérezSantos,2017)
En México, en un estudio de UPP en pacientes atendidos en el Instituto Nacional de Cardiología Ignacio Chávez en 2010, se encontróque173pacientespresentaronestas heridas. Si se compara con el resultado de este estudio en un periodo de seis meses fueron 73 pacientes hay una diferencia de 100 pacientes, sin embargo, continúa siendo un problema que se debe minimizar ya que a pesar de que puede tener diversos factores unodelosprincipaleseslaatenciónquesele brinda al paciente como medidas preventivas.(FloresMontes,2010)
Finalmente, es importante considerar la calidad de vida del paciente con herida crónica como lo sugiere en su artículo del 2011 los autores González-Consuegra, R y Verdú, José, en donde señalan “que, al identificar tempranamente las necesidades y requerimientosprioritariosdelosusuarios,es másviableestablecerplanesqueoptimicenla gestión del cuidado y minimicen los sentimientos de desesperanzas y vulnerabilidad evidenciados en las personas con heridas crónicas y sus familias. (González,2010)
Conclusiones
La prevalencia de heridas fue mayor en pacientes masculinos, en edad productiva ydezonaurbana.Lasheridasmásfrecuentes en la población atendida en la clínica de heridas se asocian con la ocurrencia de Diabetes Mellitus tipo 2, es decir el pie diabéticoylasúlcerasvenosas,porloquesin duda la falta de medidas preventivas tanto paralaenfermedadcomosuscomplicaciones aún representa un reto para los servicios de saludanivelestatalcomonacional.
Las úlceras venosas representan un problemaqueenocasioneslapoblaciónnole da la importancia que merece, en esta investigación un tercio de la población presentóestetipodeherida.Sibienlaterapia avanzada se emplea en un tercio de los pacientes estudiados, quizá uno de los motivos de esto es que las instituciones del sector público requieren de mayor presupuesto para incluir las diferentes modalidades de terapia y valorar los resultadosenrelacióncostobeneficioparael paciente.
Es urgente que se mejoren las medidas preventivas de las enfermedades crónicas o en su caso el control de estas, ya que son las principales causas de las heridas de los pacientes atendidos en la clínica de heridas delhospitalenestudio.
Es fundamental saber que para que la herida del paciente mejore, este debe conocer su diagnóstico y conocer a detalle los cuidados requeridos.Ademásdeinvolucraralafamilia en el apoyo del paciente para evitar el descuido de la herida o el desinterés del paciente.
Comoinstituciónserecomienda:
• Un control en los registros de cada pacientefacilitandoasíelabordajede cada problema, ejemplo un archivadordondesefaciliteencontrar elexpediente.
• La demanda de los pacientes va en aumento por lo que será necesario contar con personal de enfermería capacitadoenelmanejodeheridas.
Bibliografía
Aguilar, C. A. (2018). Acciones para enfrentar la diabetes. Consejo NacionaldeCienciayTecnología.
Alonso, G. (2012). Correcto control del exudado. En G. Alonso, Exudado (págs. 4-5). EEUU: Smith & Nephew S.A.U.DivisiónCuracióndeHeridas.
Anaya, V. (2018). Características epidemiológicasycostosdelaatención de las heridas en unidades médicas de laSecretaríadeSalud. Rev Enferm Inst Mex Seguro Soc,106-107.
Anuario de Morbilidad 1984 -2018. (2018). Obtenido de Anuario de Morbilidad : http://www.epidemiologia.salud.gob. mx/anuario/html/morbilidad_enferme dad.html
Apelqvist, J. (2013). La Importancia de un Tratamiento Eficiente de Heridas. España:Wounds International.
Aranaz,R.M.(2017). Para La Prevención Y CuidadosDeLasÚlcerasPorPresión. España:Osakidetza.
Aron, S. (2013). Consenso Internacional. La importancia del tratamiento de heridas eficiente. Woundsinternational,02-03.
Arredondo, E. R. (2016). Diagnóstico y Tratamiento de dehiscencia completa de herida quirúrgica de abdomen en los tres niveles de atención. México: InstitutoMexicanodelSeguroSocial.
• Contar con los principales tipos de apósito, terapias y materiales para el manejointegraldelpaciente.
• El diseño de folletos de las heridas quesirvanenlaenseñanzaalpaciente ysusfamiliares.
Arriaja, G. (2013). Manejo integral del pie diabético en adultos en el segundo nivel de atención. México.
Ávila, M. H. (2010). NORMA Oficial Mexicana NOM-015-SSA2-2010, Para la prevención, tratamiento y control de la diabetes mellitus. . México : SecretaríadeSalud.
Báez-Hernández1, F. J. (2009). El significado de cuidado en la práctica profesional de enfermería. vol. 9(pág.129).
Barbosa, G. (2010). Directrices Para El TratamientoDeÚlceraVenosa. Scielo, 01-02.
BBRAUN. (2018). BBRAUN. Recuperado el 21 de AGOSTO de 2019, de BBRAUN: https://www.bbraun.es/es/pacientes/ci catrizacion-de-heridas/factores-queafectan-la-cicatrizacion-deheridas.html
Bennett, S. (2018). 29 formas de detener las infecciones quirúrgicas y evitar microorganismos multirresistentes. OrganizaciónMundialde laSalud.
Boluda., M. T. (2011). Quemaduras. En M. T. Boluda., Guía de práctica clínica paraelcuidadodepersonasquesufren quemaduras (págs. 27-30). Sevilla: Servicio Andaluz de Salud. Consejería deSalud.
Caballero, M. A. (2017). Úlceras Arteriales. En ConsensosobreÚlcerasVasculares y Pie Diabético de la Asociación Española de Enfermería Vascular y Heridas. España: Asociación Española deHeridas.
Calidad HOSLA. (s.f.). Obtenido de técnica de Curación Simple o Avanzada: https://sites.google.com/site/calidadho sla/home/indice-generalprotocolos/tecnicas-de-curacionessimples-y-avanzadas
Op Cit. Calidad HOSLA. (s.f.). Obtenido de Curación Tradicional o Avanzada: https://sites.google.com/site/calidadho sla/home/indice-generalprotocolos/tecnicas-de-curacionessimples-y-avanzadas
Carrasco, M. H. (2018). Contribución de enfermería a la Cobertura Universal y al Acceso Efectivo de Servicios de Salud de Calidad. México: Comisión PermanentedeEnfermería.
Castañeda,O.C.(2008).ClínicadeOstomías y Heridas del hospital Regional “General Ignacio Zaragoza”.
I.S.S.S.T.E. México. En Primer congreso latinoamericano sobre úlceras y heridas (págs. 15-16). España:GNEAUPP.
Castillo, D. B. (2016). Diagnóstico y Tratamiento de dehiscencia completa de herida quirúrgica de abdomen en los tres niveles de atención. México: InstitutoMexicanodelSeguroSocial.
Cerqueira, M. T. (2010). Estudio de prevalencia de la Diabetes tipo 2 y sus factores de riesgo Reporte Técnico. México: Organización Panamericana de la Salud/ Organización Mundial de laSalud(OPS/OMS).
Citores, A. P. (2013). Tratamiento de quemaduras en urgencias. SEUP-AEP, 201-203.
Clemente, P. I. (2014). Úlceras Arteriales. España: Asociación Española de enfermeríavascularyheridas.
Contreras,F.R.(2014).ÚlcerasVenosas.En F. R. Contreras, Consenso sobre úlceras venosas y pie diabético (págs. 29-30).España.
Conyer, R. T. (1998). NORMA Oficial Mexicana NOM-026-SSA2-1998, Para la vigilancia epidemiológica, prevención y control de las infecciones nosocomiales. México: Secretaría de Salud.
Cuervo, F. M. (1999). El cuidado de las heridas: Evolución Histórica. En F. M. Cuervo, El cuidado de las Heridas: Evolución Histórica (pág.182).Fuente laBraña.
Datos duros dulce agonía. (2014). Alianza por la Salud alimentaria,03-04.
Diana Karina Castellanos-Ramírez, .. D.-V.B. (2014). Manejo de heridas. ELSEVIER,113-114.
Eduardo Miguel Stegensek-Mejía, C. L.-H.A. (2018). Características epidemiológicasycostosdelaatención de las heridas en unidades médicas de la Secretaría de Salud. Revista Enfermería Inst Mex Seguro Soc, 106114.
El lugar de México en el mundo de la diabetes. (2014). Alianza por la Salud Alimentaria,01-03.
Ellis, S. E. (2012). Enfermería en el cuidado de las heridas. En S. E. Ellis, Enfermería en el Cuidado de las heridas (págs.41-42).BuenosAires.
Esteva.(2006).Eltratamientodelasheridas. En Esteva, El tratamiento de las heridas (págs.55-58).OFFARM.
Estrada,S.(2012).EnS.Estrada, Enfermería en curación de heridas (págs. 47- 49). Buenosaires.
Fariñas, R. C. (2014). Úlceras Venosas. En R. C. Fariñas, Consenso sobre las Úlceras Vasculares y pie diabético. (págs.25-26).España.
Fernández, A. M. (2015). Clasificaciones de lesiones en pie diabético. Un problema noresuelto. SciElo,1-2.
Fernández, F. P. (2008). Escalas de valoración del riesgo de desarrollar úlcerasporpresión. SciElo,01-03.
Flores Montes, I. (2010). Prevalencia de úlceras por presión en pacientes atendidos en el Instituto Nacional de Cardiología Ignacio Chávez. Rev MexicanadeEnfermeríaCardiológica, 13-17.
Flores, M. (septiembre de 2017). Calidad HOSLA.ObtenidodeCalidadHOSLA: https://sites.google.com/site/calidadho sla/home/indice-generalprotocolos/tecnicas-de-curacionessimples-y-avanzadas#TOCReferencias:
Forteza, M. (2012). División Curación de Heridas.En TIME (págs.16-17).Smith &NephewS.A.U.
Fuentes, D. S. (2015). Prevención, Diagnóstico y Manejo de las Úlceras por Presión. . México: Instituto MexicanodelSeguroSocial.
García, S. (2016). Etiología de Úlceras Venosas. Medic,35-36.
Gildardo, D. C. (2016). Diagnóstico y Tratamiento de dehiscencia completa de herida quirúrgica de abdomen en los tres niveles de atención. . México: Institutodelsegurosocial.
Gómez, P. B. (2013). Situación actual sobre elmanejodeheridasagudasycrónicas en España: Estudio ATENEA. SciElo, 28-30.
González, R. V. (2010). Calidad de vida relacionada con heridas crónicas. Scielo,131-139.
(2009). Guía de Referencia Rápida: Prevención y Tratamiento de Úlceras por Presión en Primer Nivel de Atención. México: Instituto Mexicano delSeguroSocial.
H, M. d. (2014). REGLAMENTO de la Ley General de Salud en Materia de Investigación para la Salud. México: Diario Oficial de la Federación la Ley GeneraldeSalud.
Hernández, F. J. (2013). Larvaterapia. Medigraphic,100-101.
Hernández, L. (2014). Heridas crónicas atendidas en un servicio de urgencias. Enfermería Global,27.
Hernández,M.T.(2014).Clínicadeheridas yestomas,unapropuestadeenfermería especializada. Medigraphic,31.
Herrera, D. V. (2015). Manejo Médico del paciente con Úlceras por Presión. 0102.
Horcasitas, M. J. (2009). Guía de Práctica Clínica Prevención y Tratamiento de Úlceras por Presión en Primer Nivel de Atención. México: Instituto MexicanodelSeguroSocial.
IMSS.(2016). Diagnóstico y Tratamiento de dehiscencia completa de herida quirúrgica de abdomen en los tres
niveles de atención. México: Instituto MexicanodelSeguroSocial.
Jiménez, C. E. (2008). Curación Avanzada deHeridas. Colombia Cir,146-147.
López,J.A.(2014).Guíadeprácticaclínica en el pie diabético. Archivos de Medicina,4-5.
LorenzoPérezSantos . (2017). Enfermeroconsultordeheridascrónic asyagudas ConsejeríadeSalud,1538.
LourdesYamiletSánchez-Cruz,*.A.-V.-P.S.-R. (2016). Epidemiología de las úlceras cutáneas en Latinoamérica. Medigraphic,184-186.
Machota,P.(2012).Controldelexudado.En P. Machota. ¿cómo controlar el exudado? (págs. 10-11). EE. UU.: Smith & Nephew S.A.U. División CuracióndeHeridas.
Maitret-Velázquez, R. M. (2018). Uso de terapia de presión negativa para manejo de heridas complejas. Revista Médica de Angiología,9-12.
Malfeheiner. (2015). Asociación Mexicana de Hernia. Guías de práctica clínica para hernias de la pared abdominal.
Martí, M. L. (2012). En M. L. Martí, Enfermería en curación de heridas (págs. 36-37). Buenos Aires: Médicas delSurSRL.
Martínez, D. J. (2015). Prevención, Diagnóstico y Manejo de las Úlceras por Presión. México: Instituto MexicanodelSeguroSocial.
Martínez, J. L. (2014). Fundación para la diabetes. Obtenido de https://www.coflugo.org/docs/Guia_pi ediabetico.pdf
Mendoza, F. (2014). Epidemiología de las Úlceras Venosas. SciElo.
Moctezuma-Paz, L. E. (2015). Epidemiología de las quemaduras en México. Rev Esp Méd Quir,78-81.
Montes, I. F. (2016). Manejo avanzado de heridas. Medigraphic,24-28.
Montes, I. F. (2016). Manejo de heridas Avanzadas. Revista Mexicana de Enfermería Cardiológica ,25-26.
Morales, P. A. (2013). Manual Clínico para la estandarización del cuidado y tratamiento a pacientes con heridas agudas y crónicas. México: Instituto MexicanodelSeguroSocial.
Moratilla,C.A.(2017).ÚlcerasVenosas.En C. A. Moratilla, Consenso sobre Úlceras Vasculares y Pie Diabético de la Asociación Española de Enfermería Vascular y Heridas (AEEVH) (págs. 29-30).España.
Muñoz, L. (2012). Correcto control de Exudado. En L. Muñoz, Concepto de TIME (págs. 4-5). EE. UU.: Smith & Nephew S.A.U. División Curación de Heridas.
Nettel, F. (2013). Primer consenso latinoamericano de úlceras venosas. Revista Mexicana De Angiología, 9596.
Núñez, F. C. (2011). Quemaduras. En F. C. Núñez, Guía de práctica clínica para el cuidado de personas que sufren quemaduras (págs. 38-39). Sevilla: ServicioAndaluzdeSalud.
Pancorbo-Hidalgo, P. L. (2016). Investigación sobre las heridas. Gerokomos,89-90.
Peña, V.-H. M. (2016). Prevalencia de Insuficiencia Venosa Periférica en el
Personal de Enfermería. Enfermería Universitaria UNAM,167.
Peralta, R. (2018). Ulceras.net. Obtenido de Ulceras.net: https://www.ulceras.net/seccion/75/co ntacto.html
Secretaria de Gobierno. (2019). Plan Nacional de Desarrollo 2019-2024. México:Gobierno Federal.
Ramírez, D. K. (2014). Manejo de las heridas. Redalyc.
Robles, J. N. (2018). Modelo de Atención ClínicadeHeridas. EstadodeMéxico.: SecretaríadeSalud.
Rodríguez, D. M. (2016). Diagnóstico y tratamiento de dehiscencia completa de herida quirúrgica de abdomen en los tres niveles de atención. México: InstitutoMexicanodelSeguroSocial.
Rodríguez, F. L. (2012). Heridas y cicatrización en enfermería. Just In TimeS.L.
Roldán, A. (2014). Úlceras Venosas. En A. Roldán, Consenso sobre Ulceras Venosas y pie diabético. (págs. 30-34). España.
Ruiz,J.C.(2016).Estudiocomparativodela eficacia de la larvaterapia (LT) para desbridar y controlar la carga bacteriana en úlceras venosas comparado con desbridamiento quirúrgico y aplicación de un antimicrobiano tópico. Gaceta Médica de México,79-80.
Saisó, D. S. (s.f.). Manual Clínico para la estandarización del cuidado y tratamiento a pacientes con heridas agudas y crónicas. México: Secretaría deSalud.
Saisó, S. G. (2016). Manual Clínico para la estandarización del cuidado y
tratamiento a pacientes con heridas agudasycrónicas. Secretaria deSalud, 9-97.
Salvador, E. (2016). Manual de terapéutica médicayprocedimientosdeUrgencias. En E. Salvador, Manual Terapéutica médica y procedimientos de Urgencias. España:McGraw-Hill.
Sampieri, D. R. (2018). Metodología de la investigación: las rutas cuantitativa, cualitativa y mixta. En D. R. Sampieri, Metodología de la investigación (págs. 215-17).México:McGRAW-HILL.
Santos,L.P.(2011). Guíadeprácticaclínica paraelcuidadodepersonasquesufren quemaduras. España.
Secretaria de Salud, S. (1998). NORMA Oficial Mexicana NOM-026-SSA21998, Para la vigilancia epidemiológica, prevención y control de las infecciones nosocomiales. (S. d. Salud, Ed.) México, Cd. México, México: Diario Oficial de la Federación.
Secretaria de Salud, S. (2018). Modelo de clínica de heridas. Cd. de México: Dirección General de Calidad y EducaciónenSalud.
Social, I. M. (2009). Guía de Práctica Clínica para la Prevención y Cuidados de las úlceras arteriales. . México.
Taboada.,A.C. (2003). PieDiabético.8-9.
Tlalpan,D.O.(2008).ClínicadeOstomíasy Heridas.
Toche, N. (15 de julio de 2019). El economista. Obtenido de El economista: https://www.eleconomista.com.mx/art eseideas/Heridas-representan-unproblema-de-salud-muy-caro20190715-0148.html
Toche, N. (15 de julio de 2019). El economista. Obtenido de El economista: https://www.eleconomista.com.mx/art eseideas/Heridas-representan-unproblema-de-salud-muy-caro20190715-0148.html
Torre, C. D. (2003). El pie diabético. Educación Médica Continuada,10-13.
Torre., H. G. (2015). Clasificaciones de pie diabético. SciElo.
Torreblanca., P. M. (2011). Quemaduras. En P. M. Torreblanca., Guía de práctica clínica para el cuidado de personas que sufren quemaduras (págs. 26-27). Sevilla.
Valenzuela, A. R. (2017). Consenso sobre Úlceras Vasculares y Pie Diabético de la Asociación Española de Enfermería Vascular y Heridas (AECVH). España: Asociación Española De Enfermería Vasculary Heridas.
Vela-Anaya G, S.-M. E. (2018). Características epidemiológicas y costos de la atención de las heridas en unidades médicas de la Secretaría de Salud. Rev Enferm Inst Mex Seguro Soc,105.
Zarate, D. J. (2015). Prevención, Diagnóstico y Manejo de las Úlceras por Presión. México: Instituto MexicanodelSeguroSocial.
Acerca del autor: Susana Zarraga Benítez, egresada de la licenciatura en enfermería por la UNICEQ. Realizó su servicio social en institución pública del sector salud en Querétaro. Actualmente se desempeña como enfermera laboral y hospitalaria continuando con la preparación en nuevos procedimientos y actualizaciones. Esta profesión te abre la puerta a diferentes experiencias que desees aprender, tal es el caso de la investigación.
Agradecimientos: Al personal responsable de la Clínica de Heridas del Hospital General de los Servicios de Salud del Estado de Querétaro, así como a la jefatura de enfermería quienes otorgaron las facilidades para el desarrollo de esta investigación.
ARTÍCULO ORIGINAL
El perfil docente: una propuesta a partir del análisis de los factores determinantes que definen las competencias docentes según los estudiantes de la Universidad Central de Querétaro.
The teaching profile: a proposal based on the analysis of the determining factors that define teaching competences according to students of Central University of Querétaro.
BarajasLópezDiana 1;GuzmánFernándezRicardoFernando 2 yHernándezTorresElizabeth 2
1Colegio Real de Querenda diana.barajas.lopez@gmail.com
2UNICEQ guvacp@icloud.com
2UNICEQ elizabeth.hernandez@uniceq.edu.mx
Recibido: 30/04/2022 Aceptado: 3/06/2022 Rev el ojo del venado. 2022; 1(1):32-42
Resumen
En esta investigación se hace un análisis sobre los factores determinantes que definen las competencias docentes desde la perspectiva de los estudiantes de la Universidad Central de Querétaro,loanteriorconelpropósitodedefinir elperfildocentedeacuerdoconlasnecesidades de los alumnos de la Universidad Central de Querétaro. Para el diseño e interpretación de resultados, la evaluación debe considerar la diversidaddeperfiles,contextosinstitucionales, socioculturales y económicos en los que se ejerce la docencia. Por último, la investigación resalta algunos aspectos a considerar para orientar el diseño de políticas y acciones en favor de la mejora del desempeño y la evaluación docente específicamente para el contexto y comunidad estudiantil de la UniversidadCentralde Querétaro.
Palabras clave: habilidades docentes, perfil docente, docencia.
Abstract
This study analyzes the determining factors that define teaching competencies according to the students at the Central University of Querétaro, the above with the purpose to define the teaching profile according to the needs of the students at the Central University of Querétaro. For the design and interpretation of results, the evaluation must consider the diversity of profiles, and institutional, sociocultural, and economic contexts in which teaching is carried out. Finally, the research highlights some aspects toconsiderguidingthedesignofpoliciesand actions in favor of improving teacher performance and evaluation specifically for the context and student community of the CentralUniversityofQuerétaro.
Keywords: teaching skills, teaching profile, teaching.
Introducción
En los ochenta, la política educativa seconcentróenelmejoramientodelacalidad educativa, la racionalización de los recursos, laampliacióndelacoberturadelasfunciones sustantivas (investigación, docencia y extensión)ylavinculacióndelaenseñanzay la investigación con los problemas nacionales (Collado, 2017). La crisis económica que agobió al país en estos tiemposnopermitióelcumplimentocabalde algunasacciones.
Posteriormente, de acuerdo a la ANUIES, la década de los noventas se caracterizó como una etapa de recuperación económica y de modernización del país, las principales políticas educativas fueron: revisión y actualización de planes y programas de estudio; desarrollo del nivel superior fincado en procesos de auto evaluación, evaluación interinstitucional y nacional; promoción del personal académico en función de su calidad y productividad; vinculación de los programas de estudios y deinvestigaciónconlosproblemassocialesy de los sectores productivos; impulso a la obtención de recursos de diferentes fuentes; condicionamiento del financiamiento a la planeación y evaluación de acciones de desarrollo, así como al uso eficiente de los recursosy simplificación delasestructurasy procesosadministrativos (Oropeza,1995).
Alpasodelosañoslaeducaciónyen particular la educación superior, está enfocada a las actividades curriculares, metodológicas y extracurriculares que contribuyan a la formación integral de sus estudiantes. Influyen factores tales como la globalización, la educación a distancia, la evaluación y sus procesos, la investigación en la sala de clases, las comunidades de aprendizaje, los cambios curriculares y el aprendizaje colaborativo, entre otros
(Cordero, Ganga Contreras, Tejada Fernández,& HernándezPaz,2015).
Loseducadoresdebenpoderinnovar, identificarrápidamentelosfracasosymarcar la diferencia con ideas en cada aula, cada clase, cada facultad y cada universidad se necesita encontrar soluciones que se adapten a sus problemas y, lo más importante, satisfacer las necesidades de sus estudiantes. Latecnologíadigitaldebeserunaaliadapara poner al alcance de los estudiantes el conocimiento,atravésdenuevasplataformas de aprendizaje y nuevas formas de adquirir conocimientos, de tal manera que se logre una ganancia cuádruple: para profesores, estudiantes,autoresy editores.
Los estudiantes deben estar preparados para postularse a empleos de la actualidaddebenpodercolaborar,comunicar y solucionar problemas, habilidades desarrolladas principalmente, a través del aprendizaje social y emocional. Combinada con habilidades tradicionales, esta aptitud socialyemocional,formaráalosestudiantes paraque triunfen en una economía digital en evolución. Con base en todo lo expuesto se ve que la optimización de la calidad en la educación superior requiere que las instituciones hagan más y mejor en menos tiempo y con menos recursos. La mayor calidad implica cronogramas más actualizados, más flexibles, vinculados a las necesidades de la sociedad, con contenidos relevantes y significativos, con profesores responsables, mejor capacitados y relacionados tanto teórica como prácticamente con lo que enseñan, que tenga experienciasprofesionalesdesdelaescuela que sirvan para integrar al estudiante alcampoprofesional.
Para ello se cuentan con modelos educativos reconocidos internacionalmente tal como el “Modelo Tuning”. El modelo Tuning, de origen europeo, es un modelo de