INFORME FINAL_G02

Page 1

TOPOGRAFÍA ARTIFICIAL

C U R S D O D E T O P O G R Á F I A G R U P O 0 2
01
DOCENTE A CARGO ARQ. WILLMAN LUIGUI MOYA AVALOS

GRUPO 02

ASCOY SOLANO,CAROLINE DAYANNE 100% BALTAZAR ANGELDONIS, TATIANA BRIGIT 100% BENITES GASTAÑADUI, JHONNAR DAVID 100% CHAVEZ CHUQUIPA, ALEEKE MAR 100% LESCANO AZNARAN, MERCEDES 100% PLASENCIA BASILIO, CESIA RUT 100% TICLIA RAFAEL, ALEXANDER 100% VASQUEZ VALVERDE, JULIETT 100% TRUJILLO RODRIGUEZ, GERALDINE 100%

INTEGRANTES
02
TOPOGRAFÍA
CONTENIDO 03 PRESENTACIÓN 1. 2.OBJETIVOS 3.CONCEPTO 4.PROCESO 5.RESULTADOS 6.EXPERIENCIA ADQUIRIDA

PRESENTACIÓN 1.

Este portafolio fue elaborado con la finalidad de dar a conocer el producto final del curso de topografía en la cual se ve reflejada cada una de las ideas de los miembros del equipo, utilizando la topografía artificial para crear espacios, ya que estos representan el elemento primordial en este proyecto de Arquitectura, basándonos en un concepto para dar darle forma y sentido a la propuesta, cumpliendo con los tres principios básicos que expuso en su tratado el arquitecto romano Marco Vitruvio.

04

2. OBJETIVOS

Teniendo en cuenta lo expuesto en clase, el objetivo principal de este trabajo es desarrollar, y a su vez analizar los volúmenes o masas en los que se logró unir a través de planos seriados, y espacios que pueden ser en escalas monumentales, de tal manera que acoplamos ambientes tanto exteriores como interiores buscando un ambiente funcional, con dinamismo, sin que pierda su forma y tener de la topografía un gran recurso.

Dar a conocer las características que representan cada espacio de esta maqueta por lo cual se planteo diseñar esta forma peculiar teniendo en cuenta la cúpula, cavernas de agua y en el Galaxy Soho de Saha Hadid.

La importancia de realizar las conexiones entre los espacios, rescatando el manejo y uso de la topografía en la utilización de métodos topográficos necesarios para nuestra carrera como Arquitectos.

05

3. CONCEPTO

El proyecto se basó en la idea de expresar espacios inspirados por las cavernas de agua en la que el individuo pueda visualizar los desniveles que van en sentidos aleatorios

En las sustracciones utilizadas se buscó representar una simulación del trabajo de la arquitecta Saha Hadid acerca de su obra Galaxy SOHO intentando así lograr en los vacios un concepto arquitectónico de cuerpos ovalados

Se baso en el diseño de las cupulas o DOMOS, el cual es un elemento arquitectónico que se utiliza para cubrir un espacio de planta circular, cuadrada, poligonal o elíptica, mediante arcos de perfil semicircular, parabólico u ovoidal, rotados respecto de un punto central de simetría.

En el caso de la cúpula, ha tenido el significado de intermediación del hombre con la divinidad. Su forma tridimensional derivada del círculo, asociado a diferentes significados simbólicos, la ha llevado a ser la representación de la bóveda celeste

06

4. PROCESO

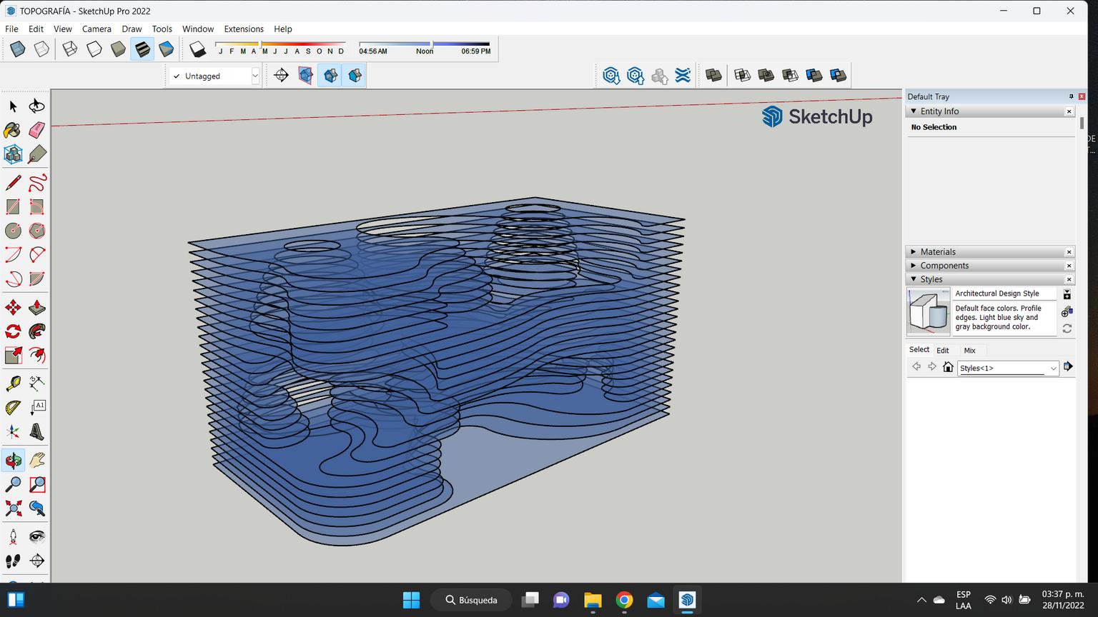
Teniendo previamente una idea y concepto, se procedio a diseñar una maqueta digital de manera online, mediante el programa de modelado en 3D

SKETCHUP

Se realizó sustracciones generando espacios en diferentes escalas, conectándos entre sí, proponiendo la comunicación del interior con el exterior, dandole forma a la idea planteada inicialemente.

Para la maqueta física, se distribuyó cada figura para luego plasmarla en acrílico de 2mm. Los planos seriados tendrían una separación de 1cm, y para ello, se hizo uso de palitos de madera balsa de 6 x 6 mm

Finalmente, se procedió con el armado, recortando y pegando cada figura sobre otra hasta obtener la idea de topografía artificial.

07

5. RESULTADOS

A lo largo del desarrollo de la maqueta, se analizó la técnica del proyecto Galaxy Soho de Zaha Hadid, de las cavernas de agua y de las cupulas o domos, con los cuales se logro una fusion, a fin de lograr crear un mundo interno de espacios abiertos continuos, generando diferentes sensaciones en cada uno de los ambientes.

08

5. RESULTADOS

09

6. REXPERIENCIA ADQUIRIDA

Con este proyecto se logró demostrar que es posible utilizar nuevas estrategias de diseño, a través de la idea topográfica, en la cual una de ellas ha sido la sustracción que fue utilizada para lograr cada una de las formas en estos espacios virtuales, y de esa manerase logró dar distintas formas de adaptación en los espacios a través de planos seriados que son escalas normales o monumentales. Por otra parte, se llegó a la conclusión de que es posible formular y ejecutar conjuntamente alternativas de solución, con el objetivo de mejorar la idea de conectar los espacios tanto interiores como exteriores para que todo tenga una uniformidad funcional, permitiendo aprovechar la iluminación y ventilación natural de diversas formas, y siendo importante resaltar la participación de cada uno de los miembros de este esquipo, en este proyecto, ya que no solamente ha favorecido personalmente, sino que ha sido una base importante para el apredizaje de cada uno, comprender y profundizar más sobre el tema de crear diferentes formas como por ejemplo el dinamismo que tiene el proyecto presente.

10

GRACIAS

Turn static files into dynamic content formats.

Create a flipbook
Issuu converts static files into: digital portfolios, online yearbooks, online catalogs, digital photo albums and more. Sign up and create your flipbook.
INFORME FINAL_G02 by Cesia Plasencia - Issuu