Skip to main content

Miami Shores Village FY 2023-2024 Proposed Budget

Page 1

MIAMI SHORES VILLAGE

A Florida Municipality

FY 2023-2024 Proposed Budget

FOR THE FISCAL YEAR BEGINNING OCTOBER 1, 2023 AND ENDING SEPTEMBER 30, 2024

FY 2023-2024 OPERATING & CAPITAL BUDGETS

Introduction Transmittal Letter – with supporting budget charts I-XI Financial Summary – Revenues 1-7 Financial Summary – Expenditures 8-9 General Fund Administration Village Manager 10-12 Mayor & Council 13-16 Village Clerk ............................................................................................................................... 17-20 Finance ....................................................................................................................................... 21-24 Village Attorney 25-26 Planning, Zoning & Resiliency 27-30 Human Resources 31-33 Non-Departmental 34-36 Public Safety Police Police Operations 37-41 Police Operations Program 42 Crossing Guards .......................................................................................................... 43-44 Neighborhood Services .............................................................................................................. 45-48 Public Works Public Works 49 Parks 50-52 Streets 53-56 Public Works Administration 57-59 Recreation Maintenance ............................................................................................ 60-62 Culture & Recreation Brockway Memorial Library ....................................................................................................... 63-67 Parks and Recreation 68 Parks and Recreation Administration 69-70 Parks and Recreation Administration Program 71 Athletics 72-74 Athletic Programs 75-81 Community Center 82-84 Community Center Programs ..................................................................... 85-86 Aquatics .................................................................................................................... 87-89 Tennis 90-91 Special Revenue Funds Local Option Gas Tax Fund 92-94 Citizens’ Independent Trust (CITT) Fund 95-97 Building Fund 98-102 Debt Service Fund 103-104 Capital Projects Fund 105-107 American Rescue Plan Act (“ARPA”) Fund …..108-109 Enterprise Funds Stormwater Fund…………………………………………………………………………………………………………………110-113 Solid Waste Fund 114-117 Water & Wastewater Fund 118-120 Internal Service Funds Risk Management Fund………………………………………………………………………………………… ………...121-123 Information Technology Fund………………………………………………………………………… ……… ……..124-127 Fleet Management Fund...................................................................................................... 128-133 Appendix Capital Projects Five-Year Supplement 134-141 Glossary of Funds & Key Terms .............................................................................................. 142-146
Miami Shores Village, Florida Table of Contents

Miami Shores Village

10050 N.E. SECOND AVENUE

MIAMI SHORES, FLORIDA 33138-2382

TELEPHONE: (305) 795-2207

FAX: (305) 756-8972

August 30, 2023

The Honorable Mayor George Burch and Members of the Miami Shores Village Council

10050 NE 2nd Avenue

Miami Shores, FL 33138

Fiscal Year 2023-2024 Operating and Capital Improvement Budgets

Dear Mayor and Council:

In accordance with Florida State Statute 200.065 and Miami Shores Village Charter 34 (2), it is my duty and honor to present the proposed Operating Budget for the fiscal year 2024 (FY24) that begins on October 1, 2023, and ends on September 30, 2024 and Five-Year Capital Improvement Plan.

Each fiscal year is impacted by, and takes into consideration, not just the things that happen internally at Village Hall or within the boundaries of our municipality, but locally, statewide, and globally. Of course, the history of our past practices and approaches will play their roles even as we move forward. That, compounded with new trends, economic factors, commitments, and varying capital needs, will dictate municipal budgets.

The very obvious effects of COVID-19 are finally disappearing. However, some still linger. Primary among them are the effects of The Great Resignation. While we are not evidencing a significant amount of employees leaving our employ, retaining senior and tenured employees, as well as recruiting to fill vacancies, has become very challenging. This is seen also in line staff – particularly in Parks and Recreation. The question then becomes one of compensation, benefits, and an organizational culture that is attractive and offers value. This is a culture that not merely encourages what we do as public servants, but why we do what we do.

Aging infrastructure, and in some cases lack of infrastructure, are at the forefront of our adopted Strategic Management Plan and call for immediate action on our part. However, this has to be well thought out and the approach has to be well measured and systematic, since there is major fiscal impact and several entities competing for scarce financial resources. We must be mindful of precedence, undue burden,

I

financing for matching grants, among other factors. Master Plans within the framework of a Capital Improvement Plan chronicle a municipality’s intention for the future and provide guidance to accomplish that vision in a structured way.

The foregoing, are but some of the challenges and factors of which we are mindful , as we prepare for yet another fiscal year.

FY24 Budget Highlights

The FY24 budget proposes and provides the most effective, efficient, and creative use of available resources necessary. The budget being presented is a balanced budget. It incorporates the collected voices of the community and its needs; the consensus of your leadership, governmental best practices, and continued investments as borne out in our detailed, inclusive, and Village-dictated, adopted Strategic Management Plan.

The millage rate still rests at 7.8000 – the same as was adopted in FY23.

The budget reflects an ad valorem revenue increase of $1,641,580. This is the amount derived from the total assessment of Village properties received from the Miami-Dade County Tax Assessor. The total taxable assessed value of all properties totaled $1,756,307,731 - an increase of 14.0% over FY23. Our debt service millage rate is now 0.1601, solely attributable to the Doctors Charter School ’s debt. Financed at 2.5 %, it will sunset in 2033.

The total of all combined funds is $41,294,490.

Among the highlights of this year’s budget are:

• Property Insurance increased from $473,000 to $1,200,000

o Original anticipated increase in Property Insurance was $1,400,000. By increasing from a 5% deductible to a 10% deductible, the Village was able to reduce the premium by $200,000.

o 212% was the original increase in premium reduced to 154%

• 2.99% current rate of return on investments yielding increased interest

• 14% increase in Property Taxes

• 3% increase in auto Insurance

• 2% increase in General Liability Insurance

• 5% Increase in Workers’ Comp insurance

• Solid Waste rates increasing by 3% per Resolution 2020-09

• Stormwater rates increasing by 2.75% per Ordinance 2019-05

• Water & Wastewater Maintenance fees increasing by 3% per Resolution 2020-12

• Additional funds budgeted in FY24 for the ARPA funding

• Revenues budgeted are returning to higher than pre-COVID numbers

• Capital Projects held to a necessary minimum

II

The proposed budgets for funds are as follows:

General Fund – This is the primary operating fund of all municipalities. It accounts for all financial resources of the general government, except those required to be accounted for in another fund.

The General Fund Capital Improvement Plan Budget is essentially a one-time financially sound investment in infrastructure, recreation, parks, fleet, streets, technology, safety, planning, and aesthetics. It assures needed deliverables to our community and to our human resources. In FY24, the financing of these investments will be taken from funds across the different funds detailed here.

Highlights

• An increase in Ad Valorem taxes of 14.6%

• Health Insurance will not increase based on our loss runs

• CIP projects within the General Fund reduced to $444,500

• Allowed for living wages

• Funded a Contingency line item to fund COLAs (not yet determined in this budget), FOP negotiations, emergencies, and investments in future projects

• Revenues above pre-COVID levels

Special Revenue Funds

Local Option Gas Tax – This fund accounts for the revenues from the six cents and additional three cents sales tax levied on all petroleum products sold in Miami-Dade County and apportioned to municipalities.

III
Funds Proposed Budget General Fund $ 21,693,319 Special Revenue Funds Local Option Gas Tax, Transportation Surtax and Building Funds $ 2,437,109 Debt Service Fund Charter School $ 271,461 Capital Project Fund $ 444,500 Enterprise Funds Stormwater, Solid Waste and Water & Sewer Funds $ 6,189,126 Internal Service Funds Risk Management, Fleet Management & Information Technology Funds $ 5,069,374 Grant Fund The American Rescue Plan Act of 2021(ARPA) $ 5,189,601 Total $ 41,294,490

Highlights

• Matching Beautification Tree Grant of $25K

Transportation Surtax (CITT) – Accounts for the Village’s portion of the Miami-Dade County one-half percent transportation surtax approved by voters in November 2002.

Highlights

There are five LAP projects (Grant) being funded through this fund. They are as follows:

• FM #447983-1 / Miami Shores Village ADA Ramp Improvement Project / Construction / RFP

• FM #447970-1 / Miami Shores Village Flagler Trail / Kick-off meeting with LAP end of July

• FM #446054-1 / Miami Shores Design - SR 915 / NE 6 th Avenue Pedestrian Promenade / Kick-off meeting with LAP end of July

• FM #441638-1 / Multi-Mobility Improvements Project / NE 96 th Street - includes neighborhood greenways. The proposed improvements are to provide connectivity between residential neighborhoods and Downtown Miami Shores.

• FM #440843-1 / Miami Shores Multimodal Mobility Improvements / N Miami Avenue between NW/NE 91 Street and NW/NE 111 Street; NW/NE 93 Street between NW 3 Avenue and NE 6 Avenue; NW/NE 96 Street between NW 2 Avenue and NE 2 Avenue; NW/NE 101 Street between NW 2 Avenue and Park Drive; and NW/NE 109 Street between NW 2 Avenue and NE 2 Avenue.

This fund enjoys a healthy reserve in the transit appropriation, and we will need to discuss some service options for the Village, as these resources, under CITT terms, must be used for the purposes intended. The Village is looking at alternate transportation options including “Freebie.”

Building Fund – This fund was created in FY2022 to comply with State Reporting Requirements.

Highlights

• An increase to clerks and supervisor to allow for competitive wages

• Subcontracted/outsourced inspector services due to market demand

• We have estimated a 91/2 % increase in fees from this year’s amended budget.

Debt Service Fund – Accounts for the 2004 General Obligation bonds issued to fund the design, development, and construction of the Miami Shores Doctors Charter School construction (2004).

IV

Capital Improvement Fund (CIP) –Accounts for major acquisitions and projects to improve the Village. This five-year plan tends to be fluid as it projects 5 years out and not all projects are cast in stone or even yet realized. Available funding and timing are critical in any five year CIP Plan – sometimes referred to as six since it incorporates the previous fiscal year.

Highlights

• A detailed CIP list showing funding is attached. This year’s recommendations are balanced across funds and, as usual, based on overall needs

Proprietary Funds

Enterprise Funds

Stormwater Fund – Accounts for the operations and maintenance of the Village’s stormwater system.

There are 4 grant projects being paid for from this fund:

• NE 105th Street Shores Estate Project

• NE 93rd Street Pump Station

• NE 104th Street Drainage

• NE 8th Avenue Drainage

Solid Waste Fund (previously Sanitation Fund) – Accounts for the operations and maintenance of the Village’s solid waste system.

Highlights

• There has been significant increase in bulk trash tonnage

• 9.9% increase in CPI rate for clean yard waste effective June 25, 2023, with the rate changing from $62.25 to $68.41 per ton.

• We are in a cycle of 3% fee increases for another 5 fiscal years.

• Balanced using fund balance

• First year of equity in pay

• Increase in equipment costs as well as lead time

Water & Sewer Fund – Accounts for the annual assessments to pay for the construction cost and maintenance fees for the NE Second Avenue Business District Water & Sewer Project. Future maintenance costs for the grinder pumps will be paid for from this fund.

Internal Service Funds

Risk Management Fund – Accounts for the accumulation and allocation of costs associated with insurance.

V

Highlights

• Light tower replacement to be funded from this source

• Last resort for additional seawall funding ($500K), if needed

Fleet Management Fund – Accounts for all direct and indirect costs to maintain and operate the Village’s vehicles and equipment fleet.

Highlights

• Replacement of 4 police cars that are 8 years old

• Increase in commodities, parts, fuel, etc.

• Replacing fuel tanks and placing them above ground

Information Technology Fund – This is a newly added Internal Service Fund largely necessitated as a result of our current service provider amicably requesting an end to their daily service contract.

Highlights

• $100,000 for servers

• $35,000 for Police laptops

• Need for security is outpacing investments and daily operational services and technology partners

• First year of operation and too early to assess. However, personalized services have reduced staffing issues and provide a 24/7 response.

• While capital needs cannot be altogether controlled because it is dictated by changing technology, operational expenses are being controlled.

Grant Fund

ARPA (The American Rescue Plan Act of 2021) Fund - The American Rescue Plan Act of 2021 (ARPA) is a $1.9 trillion stimulus bill passed by the US Congress and signed by President Joe Biden in March of 2021. The bill was a response to the COVID-19 Pandemic and sought to speed the United States’ recovery by addressing both the health and economic impacts of the pandemic. In addition to provisions like direct checks to individuals, an expanded Child Tax Credit, and enhanced unemployment benefits, the bill also included $350 billion in funding to state and local governments to address losses in revenue experienced during the pandemic. In addition to filling these gaps, much of this funding is now available to be spent on key projects in cities and towns across America. These funds have been distributed to nearly all municipalities, and reflect a once-in-a-generation opportunity for cities and towns to address needs. Miami Shores Village was awarded $5.19M.

Highlight

• All of the appropriated $5.19M are being used to fund one-time Capital Improvement Projects

VI

Miami Shores Country Club

For FY23, the terms of the October 2020 Lease Surrender and Termination Agreement necessitated by the uncertainties of COVID-19’s impact will still be in effect. This offers continued reprieve for Professional Course Management (PCM), the management company for the Miami Shores Country Club, from annual revenue sharing with the Village.

The negotiated Country Club Management Agreement, in effect through FY24, provides that the Village will not contribute to any operating expenses or losses. PCM on the other hand will contribute up to $100,000 per year of golf facility revenues to cover the cost of any capital expenditures or improvements made to the golf facilities. The management group will, as negotiated, also be responsible for the first $25,000 of non-capital repairs and maintenance in any year. The Village will continue to maintain liability and property insurance coverage on the facilities through the Florida Municipal Insurance Trust (FMIT) and will invoice PCM.

Professional Course Management has indicated that they intend to exercise the third of their four one-year options with Miami Shores Village. This third year option begins on November 1, 2023, and lasts through October 31, 2024. Per the terms, their fourth option would begin on November 1, 2024, and last through October 31, 2025.

Per the agreement, whereas we did not receive any revenue share for two years of the agreement prior to November 1, 2022, we currently receive $3,000 per month and will receive, in addition, for the period ending October 31, 2023, additional dollars based on revenues.

Thereafter, should PCM still opt to exercise the options afforded through October 31, 2025, the Village will still continue to receive its $36,000 share of revenue, plus the additional percentage revenue.

Additionally, it will receive annual payments as follows:

• If Professional Course Management grosses between $4M and up to $5M, the Village will receive 5%

• If Professional Course Management grosses over $5M, the Village will receive 10%

PCM will continue to fund capital improvements up to $125K annually.

Of interest is that since the initial management agreement in 1989, the Village has not invested in any capital improvements or operating expenses in the Country Club and Golf operations.

VII

Sustainable Miami Shores Initiative

Southeast Florida, including Miami Shores Village, is at particular risk for coastal hazards due to flooding, erosion, king tides, and hurricanes that will continue to intensify with sea-level rise. Given the risk factors, the Village must continue to implore sustainable measures in order to build a more resilient community. The Sustainable Miami Shores Initiative serves as a blueprint to guide the Village’s efforts as we seek to prepare for, adapt to, and recover from future shocks and stresses (economic, environmental and social). The Sustainable Miami Shores Initiative, launched in the Spring of 2023, is based on a three-prong approach that establishes sustainable principles across the Village’s policies, programs and projects, to both preserve and enhance the quality of life for all residents. A successful initiative will require broad-based partnerships between public, private and nonprofit entities. The Village’s Sustainability Committee is a significant partner, who along with staff, has been tasked with advocating for, educating, and promoting the tenets of the Sustainable Miami Shores Initiative throughout the Village. Some of the key sustainability initiatives executed in FY23 and ongoing in FY24 are highlighted below:

Climate-Conscious Comprehensive Plan Policies

Through collaborative efforts between Village staff and the Sustainability Committee, a new Comprehensive Plan element was introduced that focuses on Climate Change and Resilience. This new chapter further elevates and memorializes the Village’s commitment to create goals, objectives, and policies that help to promote responsible environmental stewardship over the built and natural environment. As a guiding policy document, the new element espouses principles that challenge each resident and business to become better custodians of our fragile ecosystem. Final adoption of the Comp Plan is anticipated sometime in the fall of 2023.

Strengthen CRS Flood Mitigation Program

According to the 2020 Census data, approximately 84% of the current housing stock in MSV is over 50 years old and over 25% of residential homes are within the flood plain. As such, the Village has made flood mitigation a major priority and has placed the responsibility with a dedicated staff (Neighborhood Services Manager) who has been tasked with improving the Village’s Community Rating System (CRS). Within the last year, two key Village employees have passed the State exam and are now Certified Flood Plain Managers. They have been instrumental in improving the Village’s Flood Mitigation Program.

Currently, flood insurance policy holders in the Village receive a 15% flood insurance premium discount based on the current CRS 7 rating. Plans are underway to conduct a stormwater master plan. Any flood-related infrastructure improvements and

VIII

employed best practices from federal and local partners will further lower the CRS score to a 6 rating by 2023 (resulting in a 20% flood insurance discount to residents) and even lower thereafter. The Village is focused and committed to alleviating its flood risks.

Reduction of GHGs

Miami Shores Village received a scholarship from the Florida League of Cities to participate in the Florida Race to Zero initiative. The initiative centered on tracking greenhouse gas emissions across various sectors such as: Transportation and Mobile Sources, Residential Energy Consumption, and Commercial Energy Consumption, with a base year of 2019 set for data collection. The Village received technical assistance and industry guidelines on greenhouse gas emissions from the Local Governments for Sustainability (ICLEI) and obtained data from key organizations like: City of North Miami, Florida Power & Light, Miami-Dade Water & Sewer Department, TECO Energy, and Miami-Dade Department of Solid Waste Management.

To extrapolate data for the GHG inventory, staff utilized ClearPath software, which provided industry estimates of greenhouse gas emissions resulting from activities occurring within the Village. Based on the analysis, the Village emitted over 73,882.403 metric tons of CO2 in base year 2019. The data also revealed the largest contributor of GHG within Miami Shores Village is Transportation and Mobile Sources, which accounted for 42% of all emissions. Residential Energy accounted for 29% and Commercial Energy accounted for 17%. Solid Waste, Water and Wastewater were responsible for the remaining 12% of emissions. Now that the Village’s emission levels have been measured and quantified, efforts to reduce emissions in the target sectors (primarily transportation) will require developing a future Climate Action Plan with strategic goals and objectives aimed at reducing GHG emissions by 50% in 2030, and carbon neutrality by 2050.

Preserve and Protect Trees

Trees are an important component in the Sustainable Miami Shores Initiative. They serve as green infrastructure that provides shade, reduce heat island effect, increase biodiversity, improve air quality, bolster property values and reduce flooding. Increasing and preserving tree canopy has been a growing priority of the Village. Each year, continued grant funding is secured from Miami-Dade County (Green Streets Growing Roots for Environmentally Equitable Neighborhood Grant Program) in order to plant an additional 200 trees annually across the Village. Plans are underway to establish a tree ordinance in order to meet the criteria for Tree City USA designation by FY24 and establish quality guidelines for the protection and preservation of the Village’s street trees located within the public right of way and on public properties.

Septic to Sewer Conversion

The 2018 Vulnerability Study identified certain at-risk areas currently on septic, and are susceptible to in-land and coastal flooding. By 2033, many of these areas will

IX

experience significant inundation due to the effects of sea level rise. The flood models indicate that by 2033, tidally influenced flooding will begin to be observed in some lowlying areas and along roadways. With many of the Village’s septic systems overreaching beyond their shelf life in low-lying areas with high-water tables, this juxtaposition can create potential contamination of water tables and pose a risk to human health, as well as to the health of Biscayne Bay. Many of the homes adjacent to water bodies have drain fields lower than the water elevations which further exasperate leaching issues. Septic system failures within the Miami Shores Village represent a potential public health hazard and water quality concern. The 2018 Vulnerability Study calls for a master plan that will serve as a blueprint for a Villagewide septic to sewer conversion, with cost estimates and recommendations for future funding.¹

Economic Development

Miami Shores Village continues to maintain a strong, predominantly single-family tax base with an affluent, well-educated population comprised mainly of working professionals. Households in Miami Shores earn a median yearly income from the latest census of $127,721. Approximately 61% of the households earn more than the national average each year. With average annual household income ($127,721) outpacing average annual household expenditures ($116,820 per year), there is sufficient capital to adequately support local businesses. The data indicates the majority of earnings by Village residents is spent on: Shelter, Transportation, Food and Beverages, Health Care, and Utilities. With over 95% of businesses in the Village representing small businesses, a key focus of Village administration has been developing programs uniquely tailored to support and strengthen small businesses with less than 10 employees. Some of the efforts this year have included small business workshops, a downtown business meeting, and establishing an online economic development toolkit. The toolkit provides access to economic data, key partnerships, technical trainings, and a list of grant sources available to small businesses. In FY24, continued efforts will be made to establish a Downtown Arts Overlay District to further encourage the presence of art, culture and a diversity of food and beverage options within the downtown district.

(Data from the Miami-Dade Beacon Council)

The budget of a municipality is much more than balancing revenue and expenditures. Your budget gives an insight into the organization, its focus, and long-term and shortterm outlook. It serves as a guide to the organization and its policies. It is also a financial plan detailing the costs and funding sources for your municipal services. It can also be viewed as a communication source that provides information that helps in interpreting relevant data. And, since it highlights our annual operations, it is indeed a marketing instrument available to be used by potential investors, property owners, and residents. It chronicles specific periods of operation – a review of the current year and a forecast

¹ Miami Shores Village Environmental Vulnerability Study June 5, 2018 Coastal Risk Consulting

X

of things to be achieved as we move forward into a new fiscal year fraught with deliverables within, and beyond, the adopted budgets.

Fiscal Year 2024

As we approach FY24, we know that much work lies ahead.

The budget represents overall continued fiscal conservatism and an uncompromising approach to financial health. We are meeting the current financial, service, and capital obligations and will continue to employ all measures necessary to ensure that we remain being healthy in the short and long run by planning and adapting to municipal finance best practices.

We must be mindful that while we are realizing increased revenues through ad valorem and other taxes, that they will not last forever, and measures taken now will allow for future investments and community needs. The Budget Team is aware of this, and has borne that in mind in presenting this balanced budget.

I am quite proud of the efforts of our Department Directors and their diligence in preparing their budgets. To the Budget Team: Elizabeth Keeley, Assistant to the Village Manager, Chris Miranda, Public Works Director, Tanya Wilson, Deputy Village Manager, Holly Hugdahl , Finance Director, and Assistant Finance Director Georgina Rodriguez, I offer much thanks. The hours dedicated to this effort are well documented and are appreciated. Thank you for leading and being good fiscal guardians.

Special thanks also to our many residents who remain involved and share their voices, thoughts, opinions, and expertise.

And, of course, immeasurable thanks to you, our Council, for your leadership, guidance, understanding, and the many hours that are ahead. Thank you Mayor George Burch, Vice Mayor Jesse Valinsky, Councilmembers Jerome Charles, Sandra Harris, and Daniel Marinberg

Respectfully Submitted,

XI

The millage rate is the amount per $1,000 that is used to calculate taxes on a property.

In FY 2023, the Budget Millage Rate was reduced to 7.8 mils and remains the same for FY 2024.

One mil generates $1,673,756 in ad valorem taxes.

TREND HISTORY on MILLAGE RATES

Fiscal Years

6.00 6.50 7.00 7.50 8.00 8.50 9.00 9.50 10.00 Millage Rates
7.4000 7.6000 7.8000 8.0000 8.2000 8.4000 8.6000 2016 2017 2018 2019 2020 2021 2022 2023 2024 Operating Debt Service Operating Millage: FY16-FY22 – 7.9 mills FY23-FY24 – 7.8 mills Debt Service Millage: FY16-FY24 – Decreased each year
52% 1% 2% 13% 3% 1% 1% 5% 9% 1% 6% 1% 5% General Fund Local Option Gas Tax Half-Cent Transportation Surtax ARPA Building Debt Service Capital Projects Stormwater Solid Waste Water & Wastewater Risk Management Information Technology Fleet Management

Where does the money come from?

Total Budget Projected Revenues - $41,294,490

 Ad Valorem - $13,323,261

 Taxes - $2,060,572

 Permits, Fees and Special Assessments - $2,553,274

 Intergovernmental Revenues - $7,651,466

 Charges for Services - $6,465,704

 Judgments, Fines and Forfeitures - $262,900

 Miscellaneous - $1,444,619

 Other Sources - $7,532,694

Where does the money come go?

Personnel Services 40% Capital Outlay 0% Capital Projects 21% Contingency 5% Operating Expenditures 25% Grants and Aids 0% Debt Service 1% Other Uses 8%
Total Budget Expenditures
-
Contingency
 Debt Service
 Capital
Capital
by Classification
$41,294,490  Personnel Services - $16,296,225
Operating Expenditures - $10,395,811 
- $1,988,438
– 507,961
Outlay - $37,900
Grants and Aids - $8,000 
Projects - $8751202

General Fund Expenditures By

Classification

Total - $21,693,319

 Personnel Services - $12,768,747

 Operating Expenditures - $6,223,104

 Contingency - $1,988,438

 Capital Outlay - $37,900

 Grants and Aids - $8,000

 Capital Projects - $444,500

 Other Uses - $222,630

Personnel Services 59% Capital Projects 2% Operating Expenditures 29% Capital Outlay 0% Grants and Aids 0% Contingency 9% Other Uses 1%

General Fund Personnel Services Expenditures By Department

Includes Salary, Taxes, Benefits Total - $12,768,747

PLANNING & ZONING 1.59% or $203,013 NON-DEPARTMENTAL 3.25% or $414,707 FINANCE 3.74% or $477,806 VILLAGE MANAGER 4.90% or $625,258 HUMAN RESOURCES 1.25%$160,178 POLICE 55.75% or $7,118,148 NEIGHBORHOOD SERVICES 1.68% or $214,966 PUBLIC WORKS 8.15% or $1,040,696 MAYOR & COUNCIL 0.00% or $150 VILLAGE CLERK 1.69% or $215,728 LIBRARY 3.27% or $417,453 RECREATION 14.73% or $1,880,644

Revenue by Account Classification

2022 Actual Amount 2023 Amended Budget 2023 Estimated Amount 2024 Budget Amount 311 000 - Ad Valorem Taxes Current 10,027,208 11,413,720 11,413,720 13,055,300 314 100 - Utility Service Tax Electricity 973,882 1,029,670 1,025,000 1,025,000 314 300 - Utility Service Tax Water 163,839 160,000 200,000 200,000 314 310 - Utility Service Tax Water - North Miami 12,368 10,850 11,526 11,500 314 400 - Utility Service Tax Gas 34,033 30,000 31,000 31,000 315 100 - Communications Services Taxes CST 402,353 415,000 450,000 450,000 316 100 - Local Business Tax Village 121,236 76,000 76,000 76,000 316 200 - Local Business Tax Application Fee - - -TAXES - Taxes Totals 11,734,918 13,135,240 13,207,246 14,848,800 322 900 - Building Permits Other Permits 12,142 20,000 12,000 15,000 322 910 - Building Permits Structural Engineer Fees - - -322 920 - Building Permits Certificate of Re-Occupancy 11,990 15,000 7,500 10,000 322 930 - Building Permits Notary Fees 550 500 350 400 322 940 - Building Permits Copies 234 300 180 200 323 100 - Franchise Fees Electricity 794,359 752,435 775,000 775,000 323 400 - Franchise Fees Gas 19,080 16,500 16,700 16,700 323 700 - Franchise Fees Solid Waste 20,690 12,250 15,000 15,000 329 500 - Other Permits, Fees and Special Assessments Zoning & Variance Fees 53,907 15,850 13,500 15,850 329 510 - Other Permits, Fees and Special Assessments Alarm Permits 33,671 30,000 27,500 27,500 329 520 - Other Permits, Fees and Special Assessments Residential Site Plan Review 43,980 25,000 43,155 25,000 329 530 - Other Permits, Fees and Special Assessments Commercial Site Plan Review 460 15,000 2,000 5,000 329 540 - Other Permits, Fees and Special Assessments Residential Building Plan Review 4,525 42,000 5,000 40,000 329 550 - Other Permits, Fees and Special Assessments Commercial Building Plan Review 35 4,000 500 1,000 329 560 - Other Permits, Fees and Special Assessments Redevelopment Review 285 35,000 13,000 5,000 329 570 - Other Permits, Fees and Special Assessments P,Z&R Miscellaneous 2,250 7,500 4,000 3,500 PFS - Permits, Fees and Special Assessments Totals 998,156 991,335 935,385 955,150 335 125 - State Revenue Sharing Revenue Sharing 370,572 366,695 370,000 395,000 335 140 - State Revenue Sharing Mobile Home License Tax 93 120 130 130 335 150 - State Revenue Sharing Alcoholic Beverage License Tax 734 735 735 735 335 180 - State Revenue Sharing Half-Cent Sales Tax 1,088,112 1,005,500 1,200,000 1,250,000 338 100 - Shared Revenue From Other Local Units Local Business Tax County 20,012 20,000 20,000 20,000 338 900 - Shared Revenue From Other Local Units Crossing Guards 21,421 12,000 12,000 12,000 IGOVR - Intergovernmental Revenues Totals 1,500,944 1,405,050 1,602,865 1,677,865 339 000 - Payments in Lieu of Taxes Barry Pilot Program Fee 29,735 29,754 29,754 30,000 341 900 - General Government Services Other General Government Charges 10,938 15,000 11,200 11,500 341 910 - General Government Services Lien Searches 31,400 50,000 31,000 31,000 PFS - Permits, Fees and Special Assessments Fund: 001 General Fund Revenue TAXES - Taxes CFS - Charges for Services IGOVR - Intergovernmental Revenues
1

Revenue by Account Classification

2022 Actual Amount 2023 Amended Budget 2023 Estimated Amount 2024 Budget Amount
341 920 - General Government Services Property 570 1,600 - 500 342 100 - Public Safety Services Police Extra Duty Pay 356,894 240,000 240,000 240,000 342 110 - Public Safety Services Police Extra Duty Surcharge 92,255 48,000 48,000 48,000 342 120 - Public Safety Services Charter School Police Officer 66,664 75,000 75,000 75,000 342 130 - Public Safety Services Barry University Police Officers 219,938 250,000 250,000 250,000 342 900 - Public Safety Services Other Public Safety Charges/Fees - - 3,600 7,200 343 910 - Physical Environment Lot Clearing 13,526 13,000 12,500 13,000 343 920 - Physical Environment Landscape Maintenance 20,354 23,644 23,644 23,644 344 500 - Transportation User Fees Parking Fees 56 100 50 50 347 100 - Culture & Recreation Service Charges Library Membership Fees 5,835 5,250 5,250 5,800 347 120 - Culture & Recreation Service Charges Lost Books 655 750 650 650 347 130 - Culture & Recreation Service Charges Miscellaneous - Library 319 300 450 450 347 200 - Culture & Recreation Service Charges Program Fees 975,890 926,764 1,113,944 1,117,000 347 205 - Culture & Recreation Service Charges Swim Camp 18,124 23,250 14,000 14,000 347 210 - Culture & Recreation Service Charges Non-Resident Memberships 4,500 5,250 4,700 4,800 347 220 - Culture & Recreation Service Charges Basketball Passes 2,751 2,250 3,000 3,000 347 225 - Culture & Recreation Service Charges Pickleball Admissions 8,296 3,800 15,000 15,000 347 230 - Culture & Recreation Service Charges Aquatic Admissions 123,280 100,200 113,000 113,000 347 245 - Culture & Recreation Service Charges Private Swim Lessons 12,260 15,000 10,000 10,000 347 260 - Culture & Recreation Service Charges Adventure Camp 28,075 30,548 42,000 42,000 347 300 - Culture & Recreation Service Charges Farmers Market 1,625 1,400 2,300 2,300 347 400 - Culture & Recreation Service Charges 5K Run 1,625 1,625 -347 410 - Culture & Recreation Service Charges Unity Day - 6,000 16,373 15,000 347 430 - Culture & Recreation Service Charges Unity Day - Sponsors - 16,000 -347 440 - Culture & Recreation Service Charges Unity Day - Vendors - 2,000 3,455 3,500 347 455 - Culture & Recreation Service Charges Halloween 490 500 1,086 1,200 347 500 - Culture & Recreation Service Charges Facility Rental 35,862 25,300 73,000 38,000 347 515 - Culture & Recreation Service Charges Field Rentals/Travel 8,304 8,000 7,000 7,000 347 520 - Culture & Recreation Service Charges Rental Staff Reimbursement 1,193 600 2,230 2,000 347 525 - Culture & Recreation Service Charges Goal Rental 1 - 300 300 347 530 - Culture & Recreation Service Charges Umbrella Rental Admission 21,945 12,000 15,000 19,500 347 535 - Culture & Recreation Service Charges Umbrella Rental Concession 2,940 6,200 -347 540 - Culture & Recreation Service Charges Swim Team Fee 35,121 31,000 33,600 36,000 347 600 - Culture & Recreation Service Charges Tennis Pro Fee 2,500 6,000 6,000 6,000 347 910 - Culture & Recreation Service Charges Luminaries - - - 1,600 347 920 - Culture & Recreation Service Charges Snack Shack 2,045 2,160 2,160 2,160 347 930 - Culture & Recreation Service Charges Concessions 28,783 32,000 -347 940 - Culture & Recreation Service Charges Insurance Fees 18,617 15,000 18,398 18,000 347 950 - Culture & Recreation Service Charges Fingerprinting 385 400 1,200 1,200 349 100 - Other Service Charges Returned Check Fee 120 150 150 150 CFS - Charges for Services Totals 2,183,868 2,025,795 2,228,994 2,209,504 2

Revenue by Account Classification

2022 Actual Amount 2023 Amended Budget 2023 Estimated Amount 2024 Budget Amount
351 500 - Court Ordered Judgments and Fines Traffic Fines 15,654 15,500 15,500 15,500 352 000 - Fines - Library Library 3,747 1,500 5,000 5,000 354 100 - Fines - Local Ordinance Violations Local Business Tax 1,004 1,100 1,000 1,000 354 200 - Fines - Local Ordinance Violations Code Violations 244,886 230,000 230,000 230,000 354 210 - Fines - Local Ordinance Violations Code Enforcement Admin Fees 11,455 5,000 5,000 5,000 JFF - Judgments, Fines and Forfeitures Totals 276,746 253,100 256,500 256,500 361 100 - Interest and Other Earnings Interest Income 53,074 15,000 250,000 512,000 362 100 - Rents and Royalties Country Club Base - - -362 110 - Rents and Royalties Country Club Supplemental - - 136,000 250,000 362 115 - Rents and Royalties Bay Harbor Islands Contract Fee 50,000 50,000 50,000 50,000 362 200 - Rents and Royalties Charter School 180,000 180,000 180,000 180,000 364 100 - Disposition of Fixed Assets Sale of Surplus Assets 12,886 15,000 -365 000 - Sale of Surplus Materials and Scrap Recycling 1,845 1,000 994 1,000 366 115 - Contributions and Donations Donations - - 2,000 2,000 369 300 - Other Miscellaneous Revenues Settlements - - 5,054369 900 - Other Miscellaneous Revenues Miscellaneous 164 - -369 950 - Other Miscellaneous Revenues 90th Anniversary 1,065 35,800 51,661369 960 - Other Miscellaneous Revenues Copies 89 250 250 500 MISC - Miscellaneous Totals 299,123 297,050 675,959 995,500 381 165 - Inter-Fund Group Transfers In Building 300,000 342,000 342,000 350,000 382 000 - Contributions from Enterprise Operations Management Fees 400,000 400,000 400,000 400,000 389 900 - Proprietary Non-Operating Sources Appropriation from Fund Balance - 1,361,281 -OS - Other Sources Totals 700,000 2,103,281 742,000 750,000 Fund Total: General Fund 17,693,755 20,210,851 19,648,949 21,693,319 312 410 - Local Option Taxes First Local Option Fuel Tax 169,890 189,464 192,000 193,442 312 430 - Local Option Taxes Second Local Option Fuel Tax 64,964 72,606 72,600 73,630 TAXES - Taxes Totals 234,854 262,070 264,600 267,072 335 430 - State Revenue Sharing Revenue Sharing 99,697 92,248 95,000 105,000 335 450 - State Revenue Sharing Fuel Tax Refunds 11,689 16,000 17,000 18,000 IGOVR - Intergovernmental Revenues Totals 111,386 108,248 112,000 123,000 361 100 - Interest and Other Earnings Interest Income 892 270 5,000 10,000 MISC - Miscellaneous Totals 892 270 5,000 10,000 389 900 - Proprietary Non-Operating Sources Appropriation from Fund Balance - 224,783 - 20,037 OS - Other Sources Totals - 224,783 - 20,037 Fund Total: Local Option Gas Tax (LOGT) 347,132 595,371 381,600 420,109 OS - Other Sources MISC - Miscellaneous JFF - Judgments, Fines and Forfeitures OS - Other Sources MISC - Miscellaneous IGOVR - Intergovernmental Revenues Fund: 130 Local Option Gas Tax (LOGT) Revenue TAXES - Taxes 3

Revenue by Account Classification

2022 Actual Amount 2023 Amended Budget 2023 Estimated Amount 2024 Budget Amount
335 180 - State Revenue Sharing Half-Cent Sales Tax 501,914 506,250 655,000 655,000 IGOVR - Intergovernmental Revenues Totals 501,914 506,250 655,000 655,000 361 100 - Interest and Other Earnings Interest Income 1,143 215 6,500 13,000 MISC - Miscellaneous Totals 1,143 215 6,500 13,000 389 900 - Proprietary Non-Operating Sources Appropriation from Fund Balance - 88,896 -OS - Other Sources Totals - 88,896 -Fund Total: Citizens' Indep Trust (CITT) 503,057 595,361 661,500 668,000 332 000 - Other Financial Assistance Federal Source 182,382 - - 5,189,601 IGOVR - Intergovernmental Revenues Totals 182,382 - - 5,189,601 361 100 - Interest and Other Earnings Interest Income 5,377 - -MISC - Miscellaneous Totals 5,377 - -Fund Total: ARPA 187,759 - - 5,189,601 322 000 - Building Permits Building Permits 1,156,078 1,208,650 1,210,000 1,250,000 322 140 - Building Permits Work without Permit Fees 19,246 16,500 25,000 24,000 322 910 - Building Permits Structural Engineer Fees 43,230 66,000 68,000 75,000 PFS - Permits, Fees and Special Assessments Totals 1,218,554 1,291,150 1,303,000 1,349,000 Fund Total: Building 1,218,554 1,291,150 1,303,000 1,349,000 311 000 - Ad Valorem Taxes Current 462,712 270,187 270,187 267,961 TAXES - Taxes Totals 462,712 270,187 270,187 267,961 361 100 - Interest and Other Earnings Interest Income 615 - 600 3,500 MISC - Miscellaneous Totals 615 - 600 3,500 Fund Total: Debt Service 463,326 270,187 270,787 271,461 361 100 - Interest and Other Earnings Interest Income 2,485 - 12,500MISC - Miscellaneous Totals 2,485 - 12,500OS - Other Sources MISC - Miscellaneous Fund: 135 Citizens' Indep Trust (CITT) Revenue IGOVR - Intergovernmental Revenues Fund: 165 Building MISC - Miscellaneous Revenue IGOVR - Intergovernmental Revenues Fund: 151 ARPA Fund: 201 Debt Service Revenue TAXES - Taxes Revenue PFS - Permits, Fees and Special Assessments Revenue MISC - Miscellaneous Fund: 301 Capital Projects MISC - Miscellaneous 4

Revenue by Account Classification

2022 Actual Amount 2023 Amended Budget 2023 Estimated Amount 2024 Budget Amount
381 001 - Inter-Fund Group Transfers In General Fund 863,000 1,215,950 1,215,950 444,500 389 900 - Proprietary Non-Operating Sources Appropriation from Fund Balance - 117,156 -OS - Other Sources Totals 863,000 1,333,106 1,215,950 444,500 Fund Total: Capital Projects 865,485 1,333,106 1,228,450 444,500 343 900 - Physical Environment Stormwater Fees 585,968 602,290 602,290 618,806 CFS - Charges for Services Totals 585,968 602,290 602,290 618,806 354 402 - Fines - Local Ordinance Violations Stormwater Penalties 607 480 490 400 JFF - Judgments, Fines and Forfeitures Totals 607 480 490 400 361 100 - Interest and Other Earnings Interest Income 2,780 780 15,000 30,000 MISC - Miscellaneous Totals 2,780 780 15,000 30,000 389 900 - Proprietary Non-Operating Sources Appropriation from Fund Balance - 111,384 - 1,329,344 OS - Other Sources Totals - 111,384 - 1,329,344 Fund Total: Stormwater 589,355 714,934 617,780 1,978,550 343 400 - Physical Environment Garbage/Solid Waste Collection 3,364,253 3,472,596 3,472,596 3,604,894 CFS - Charges for Services Totals 3,364,253 3,472,596 3,472,596 3,604,894 354 405 - Fines - Local Ordinance Violations Solid Waste Penalties 9,150 6,300 6,260 6,000 JFF - Judgments, Fines and Forfeitures Totals 9,150 6,300 6,260 6,000 361 100 - Interest and Other Earnings Interest Income 716 240 4,000 8,000 364 100 - Disposition of Fixed Assets Sale of Surplus Assets - - -MISC - Miscellaneous Totals 716 240 4,000 8,000 389 900 - Proprietary Non-Operating Sources Appropriation from Fund Balance - 140,000 - 276,533 OS - Other Sources Totals - 140,000 - 276,533 Fund Total: Solid Waste 3,374,119 3,619,136 3,482,856 3,895,427 325 100 - Special Assessments Capital Improvements 176,297 176,867 176,867 176,867 325 200 - Special Assessments Maintenance Fees 67,896 70,662 70,662 72,257 325 210 - Special Assessments Maintenance Rebate (34,610) - -PFS - Permits, Fees and Special Assessments Totals 209,583 247,529 247,529 249,124 OS - Other Sources MISC - Miscellaneous JFF - Judgments, Fines and Forfeitures Fund: 402 Stormwater Revenue CFS - Charges for Services JFF - Judgments, Fines and Forfeitures Fund: 405 Solid Waste Revenue CFS - Charges for Services OS - Other Sources Fund: 410 Water & Wastewater Revenue PFS - Permits, Fees and Special Assessments OS - Other Sources MISC - Miscellaneous 5

Revenue by Account Classification

2022 Actual Amount 2023 Amended Budget 2023 Estimated Amount 2024 Budget Amount
361 100 - Interest and Other Earnings Interest Income 49 15 500 1,000 369 900 - Other Miscellaneous Revenues Miscellaneous 1,634 - -MISC - Miscellaneous Totals 1,683 15 500 1,000 381 001 - Inter-Fund Group Transfers In General Fund 64,043 64,525 263,813 65,025 389 900 - Proprietary Non-Operating Sources Appropriation from Fund Balance - 199,288 -OS - Other Sources Totals 64,043 263,813 263,813 65,025 Fund Total: Water & Wastewater 275,309 511,357 511,842 315,149 337 900 - Grants from Other Local Units Grants - 6,000 6,000 6,000 IGOVR - Intergovernmental Revenues Totals - 6,000 6,000 6,000 361 100 - Interest and Other Earnings Interest Income 2,179 750 11,500 23,000 369 300 - Other Miscellaneous Revenues Settlements 27,588 50,000 41,850 50,000 369 900 - Other Miscellaneous Revenues Miscellaneous - - -369 920 - Other Miscellaneous Revenues Country Club Insurance 110,268 119,564 119,564 278,619 369 930 - Other Miscellaneous Revenues Insurance Refund 3,795 - -MISC - Miscellaneous Totals 143,830 170,314 172,914 351,619 381 000 - Inter-Fund Group Transfers In Workers Comp 173,351 214,597 214,597 189,187 381 001 - Inter-Fund Group Transfers In General Fund 469,640 538,006 538,006 1,024,443 381 130 - Inter-Fund Group Transfers In Local Option Gas Tax (LOGT) 4,960 6,764 6,764 9,197 381 135 - Inter-Fund Group Transfers In Citizens' Indep Trust (CITT) 4,960 6,764 6,764 9,197 381 165 - Inter-Fund Group Transfers In Building 16,645 19,597 19,597 26,162 381 402 - Inter-Fund Group Transfers In Stormwater 8,424 9,622 9,622 15,772 381 405 - Inter-Fund Group Transfers In Solid Waste 44,154 48,739 48,739 63,080 381 520 - Inter-Fund Group Transfers In Information Technology - 5,892 5,892 8,218 381 550 - Inter-Fund Group Transfers In Fleet Management 114,317 133,307 133,307 155,029 389 900 - Proprietary Non-Operating Sources Appropriation from Fund Balance - - - 730,000 OS - Other Sources Totals 836,451 983,288 983,288 2,230,285 Fund Total: Risk Management 980,281 1,159,602 1,162,202 2,587,904 381 001 - Inter-Fund Group Transfers In General Fund - 435,873 435,873 442,038 381 165 - Inter-Fund Group Transfers In Building - 26,737 26,737 89,632 381 405 - Inter-Fund Group Transfers In Solid Waste - 2,971 2,971 5,817 381 550 - Inter-Fund Group Transfers In Fleet Management - 8,912 8,912 7,858 OS - Other Sources Totals - 474,493 474,493 545,345 Fund Total: Information Technology - 474,493 474,493 545,345 Revenue OS - Other Sources Fund: 520 Information Technology OS - Other Sources MISC - Miscellaneous Fund: 501 Risk Management Revenue IGOVR - Intergovernmental Revenues OS - Other Sources MISC - Miscellaneous 6

Revenue by Account Classification

2022 Actual Amount 2023 Amended Budget 2023 Estimated Amount 2024 Budget Amount
344 900 - Transportation User Fees Mileage Reimbursement 32,386 32,500 30,500 32,500 CFS - Charges for Services Totals 32,386 32,500 30,500 32,500 361 100 - Interest and Other Earnings Interest Income 3,001 900 16,000 32,000 369 900 - Other Miscellaneous Revenues Miscellaneous - - 4,005MISC - Miscellaneous Totals 3,001 900 20,005 32,000 381 001 - Inter-Fund Group Transfers In General Fund 704,351 757,412 757,412 761,031 381 130 - Inter-Fund Group Transfers In Local Option Gas Tax (LOGT) 97,243 102,116 102,116 103,054 381 135 - Inter-Fund Group Transfers In Citizens' Indep Trust (CITT) 26,674 25,013 25,013 25,243 381 165 - Inter-Fund Group Transfers In Building 3,105 3,843 3,843 3,879 381 402 - Inter-Fund Group Transfers In Stormwater 21,844 25,834 25,834 26,072 381 405 - Inter-Fund Group Transfers In Solid Waste 481,177 610,427 610,427 616,039 381 520 - Inter-Fund Group Transfers In Information Technology - 6,745 6,745 6,807 389 900 - Proprietary Non-Operating Sources Appropriation from Fund Balance - 650,922 - 329,500 OS - Other Sources Totals 1,334,394 2,182,312 1,531,390 1,871,625 Fund Total: Fleet Management 1,369,781 2,215,712 1,581,895 1,936,125 Revenue Grand Totals: 27,867,915 32,991,260 31,325,354 41,294,490 OS - Other Sources MISC - Miscellaneous Fund: 550 Fleet Management Revenue CFS - Charges for Services 7

Expense by Organization

2022 Actual Amount 2023 Amended Budget 2023 Estimated Amount 2024 Budget Amount 001.10 - General Fund,Village Manager 757,943 855,236 778,134 850,674 001.11 - General Fund,Mayor & Council 18,894 136,872 121,409 126,775 001.12 - General Fund,Village Clerk 243,250 404,270 428,317 401,779 001.13 - General Fund,Finance 398,783 592,770 498,488 709,109 001.14 - General Fund,Legal 140,570 271,800 301,800 317,250 001.15 - General Fund,Planning, Zoning & Resiliency 260,980 480,481 395,951 445,490 001.16 - General Fund,Human Resources 395 252,474 167,063 258,221 001.19 - General Fund,Non-Departmental 1,200,537 1,239,037 1,089,176 2,856,112 001.21 - General Fund,Police 7,567,955 9,059,984 8,645,710 8,886,317 001.29 - General Fund,Neighborhood Services 263,020 391,656 364,313 292,438 001.39 - General Fund,Public Works 2,212,242 2,451,237 2,396,574 2,152,455 001.71 - General Fund,Brockway Memorial Library 540,194 799,157 729,906 729,177 001.72 - General Fund,Parks & Recreation 2,899,239 3,275,877 3,310,179 3,667,522 Fund Total: General Fund (16,504,002) (20,210,851) (19,227,020) (21,693,319) 130.39 - Local Option Gas Tax (LOGT),Public Works 382,796 595,371 455,683 420,109 Fund Total: Local Option Gas Tax (LOGT) (382,796) (595,371) (455,683) (420,109) 135.39 - Citizens' Indep Trust (CITT),Public Works 201,917 595,361 302,035 668,000 Fund Total: Citizens' Indep Trust (CITT) (201,917) (595,361) (302,035) (668,000) 151.21 - ARPA,Police - - - 102,900 151.39 - ARPA,Public Works 187,759 - - 4,927,081 151.71 - ARPA,Brockway Memorial Library - - - 9,620 151.72 - ARPA,Parks & Recreation - - - 150,000 Fund Total: ARPA (187,759) - - (5,189,601) 165.24 - Building,Building Department 1,030,304 1,291,150 1,186,175 1,349,000 Fund Total: Building (1,030,304) (1,291,150) (1,186,175) (1,349,000) 201.19 - Debt Service,Non-Departmental 1,536,888 270,187 269,187 271,461 Fund Total: Debt Service (1,536,888) (270,187) (269,187) (271,461) 301.12 - Capital Projects,Village Clerk 2,894 50,000 -301.13 - Capital Projects,Finance - - -301.19 - Capital Projects,Non-Departmental 84,230 - -301.21 - Capital Projects,Police 46,570 344,671 344,671 88,500 301.24 - Capital Projects,Building Department - - -301.39 - Capital Projects,Public Works 269,921 461,400 726,400 130,000 301.71 - Capital Projects,Brockway Memorial Library 71,600 207,535 207,535 28,000 301.72 - Capital Projects,Parks & Recreation 140,418 269,500 270,831 198,000 Fund Total: Capital Projects (615,633) (1,333,106) (1,549,437) (444,500)
Fund: 301 Capital Projects Expenditures Fund: 201 Debt Service Expenditures Fund: 165 Building Expenditures Fund: 151 ARPA Expenditures Fund: 135 Citizens' Indep Trust (CITT) Expenditures Fund: 130 Local Option Gas Tax (LOGT) Expenditures Fund: 001 General Fund Expenditures 8

Expense by Organization

2022 Actual Amount 2023 Amended Budget 2023 Estimated Amount 2024 Budget Amount
402.39 - Stormwater,Public Works 353,799 714,934 518,832 1,978,550 Fund Total: Stormwater (353,799) (714,934) (518,832) (1,978,550) 405.39 - Solid Waste,Public Works 3,372,320 3,619,136 3,704,925 3,895,427 Fund Total: Solid Waste (3,372,320) (3,619,136) (3,704,925) (3,895,427) 410.39 - Water & Wastewater,Public Works 456,127 511,357 515,016 315,149 Fund Total: Water & Wastewater (456,127) (511,357) (515,016) (315,149) 501.19 - Risk Management,Non-Departmental 977,424 1,159,602 969,447 2,587,904 Fund Total: Risk Management (977,424) (1,159,602) (969,447) (2,587,904) 520.17 - Information Technology,Information Technology - 474,493 481,205 545,345 Fund Total: Information Technology - (474,493) (481,205) (545,345) 550.39 - Fleet Management,Public Works 2,171,458 2,215,712 1,819,752 1,936,125 Fund Total: Fleet Management (2,171,458) (2,215,712) (1,819,752) (1,936,125) Expenditure Grand Totals: 27,790,427 32,991,260 30,998,714 41,294,490 Fund: 550 Fleet Management Expenditures Fund: 520 Information Technology Expenditures Fund: 501 Risk Management Expenditures Fund: 410 Water & Wastewater Expenditures Fund: 405 Solid Waste Expenditures Fund: 402 Stormwater Expenditures 9

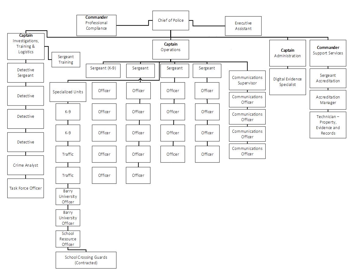
YourVillageLeadership

VILLAGE MANAGER'S OFFICE ORGANIZATION CHART

10

Manager

Services, Functions and Activities

TheVillageManagerisresponsibleforthemanagementandoperationofallaspectsofthe Village. As ChiefExecutiveandAdministrativeOfficerfortheVillage,theManagerisappointed byandservesatthediscretionoftheVillageCouncil.Thisdepartmentalsomanagesthe information technology functions and communications for the Village.

Goals & Objectives

The goals and objectives of the Village Manager include the following:Advancing the goals of the adopted strategic management plan;

- Meeting the goals and objectives of the Village Council;

- A continued Human Resources presence that meets best practices;

- Master plans that signal shovel ready projects that ready us for funding;

- Sustainability and resiliency studies;

- To maximize our accreditations and certifications;

- A complete and global look at CIP.

Manager

FY2023 FY2024 Change Personnel Services………………… 663,242 $ 625,258 $ (37,984) $ Operating Expenditures/Expenses … 191,994 225,416 33,422 TOTAL ………………………….. 855,236 $ 850,674 $ (4,562) $ Budget Highlights
Village Village
100,000 200,000 300,000 400,000 500,000 600,000 700,000 FY2023 FY2024 Village Manager Budgeted Expenditures Personnel Operating 11

Expense Budget

Account Number Account Description 2022 Actual Amount 2023 Amended Budget 2023 Estimated Amount 2024 Budget Amount Comments 11-000 Executive Salaries Salaries 305,410 336,752 343,833 343,833 (1) Village Manager & (1) Deputy Village Manager 11-100 Executive Salaries Executive Benefit 11,025 9,875 17,062 16,250 Executive benefit package. 11-200 Executive Salaries Executive Benefits Additional 23,558 20,500 27,282 29,747 Mission Square former ICMA Retirement Contribution. 12-000 Regular Salaries and Wages Salaries 126,628 164,174 109,599 109,599 (1) Assistant to the Village Manager 13-000 Other Salaries and Wages Other Salaries 93,814 50,000 65,000 65,000 (1) Procurement Administrator. 14-000 Overtime Overtime 9,594 - -18-100 Compensated Compensatory Leave Longevity 1,875 2,250 1,875 1,875 Benefit paid to tenured employees per policy. 21-000 Payroll Taxes Employer Fica and Medicare 41,219 44,393 43,052 38,314 Social Security and Medicare taxes. 23-000 Life and Health Insurance Health Insurance 14,158 30,108 15,436 15,436 Estimated annual employee costs for health insurance benefits. 23-100 Life and Health Insurance Dental 290 648 254 254 Estimated annual employee costs for dental insurance benefits. 23-200 Life and Health Insurance Long-Term Care 459 475 412 412 Estimated annual employee costs for long-term care insurance benefits. 23-600 Life and Health Insurance Life Insurance 475 816 1,397 1,397 Estimated annual cost for life insurance benefits for Village Manager per contract.. 23-700 Life and Health Insurance Short-Term Disability 1,370 2,750 2,714 2,714 Estimated annual cost for short-term disability insurance benefits for Village Manager per contract. 24-000 Workers' Compensation Workers' Compensation 365 501 501 427 Allocated costs of workers' compensation premiums paid to the Florida League 630,239 663,242 628,417 625,258 31-000 Professional Services Professional Services 51,800 63,800 48,000 115,000 Funding for Village's grant writer and digital services consultant 31-260 Professional Services Lobbyist 30,090 60,100 42,000 42,000 Funding for Village's state lobbyist 31-270 Professional Services Pre-employment Screening 138 - -40-000 Travel and Per Diem Travel 2,711 4,000 4,000 4,000 Local & intermediate training & administrative events, i.e. FCCMA, ICMA, MDCCMA, APA & ULI 41-100 Communications Services Cellular 1,480 1,712 1,200 1,200 Estimated cost for cellular telephone 41-520 Communications Services ISF: Information Technology - 14,854 14,854 11,430 Allocated costs for operating the Village's information technology 42-000 Freight and Postage Services Postage 20 10 5 10 Estimated postage costs 45-000 Insurance ISF: Risk Management 9,299 10,809 9,299 17,190 Allocated costs for property, casualty & general liability insurance premiums 46-000 Repair and Maintenance Services ISF: Fleet Management 11,235 19,259 19,259 19,436 Allocated costs for operating the Village's fleet including the costs for automobile liability coverage paid to the Florida League 47-000 Printing and Binding Printing 172 150 - 100 Printing of miscellaneous forms & letterhead 48-000 Promotional Activities Promotional Activities 3,000 3,000 3,000 3,000 Community Alliance sponsorship 51-000 Office Supplies Office Supplies 64 300 100 300 General office supplies 52-200 Operating Supplies Other Operating Supplies 4,740 1,000 500 750 Printer supplies & other operating supply costs 54-000 Books, Publications, Subscriptions, and Memberships Dues, Memberships and Subs 4,176 5,000 4,500 5,000 Annual association dues (ICMA, FCCMA, DCCMA, FMCA, APA, ULI & other professional associations 55-000 Training Training and Education 8,779 8,000 3,000 6,000 Attendance at local & national meetings, luncheons & other educational activities 127,704 191,994 149,717 225,416 757,943 855,236 778,134 850,674 757,943 855,236 778,134 850,674 757,943 855,236 778,134 850,674 757,943 855,236 778,134 850,674
Activity Total: 512 - Executive Program Total: 00 - None Division Total: 0300 - Village Manager Department Total: 10 - Village Manager Program: 00 - None Activity: 512 - Executive PS - Personnel Services Account Classification Total: PS - Personnel Services OE-OperatingExpenditures/Expenses AccountClassificationTotal:OE-Operating Expenditures/Expenses Department: 10 - Village Manager Division: 0300 - Village Manager 12

MAYOR/COUNCIL ORGANIZATION CHART

MAYOR / COUNCIL

MAYOR GEORGE BURCH DVM

VICE-MAYOR JESSE VALINSKY

COUNCILMEMBER JEROME CHARLES

COUNCILMEMBER SANDRA HARRIS

COUNCILMEMBER DANIEL MARINBERG

VILLAGE MANAGER ESMOND K. SCOTT VILLAGE CLERK YSABELY RODRIGUEZ, CMC
13
VILLAGE ATTORNEY SARAH JOHNSTON, ESQ.

Mayor & Council Services, Functions and Activities

Miami Shores Villageis governedby a Council-Managerformofgovernment. Within this framework,the Miami Shores Village Council consists of five Councilmembers who areelected atlarge,on a nonpartisanbasis,and serve asthe legislative bodyofthe Miami Shores Village government.TheMayor is theheadof Village governmentforallceremonialpurposes. Village Councilmember terms arefouryearsforthecandidatesreceivingthe first andsecondhighest numberof votes. Thecandidatereceivingthe third highestnumberofvotes is elected to the Village Councilfor a two-year term. Village-wide electionsareheldthesecondTuesday inApril in odd-numbered years.

Underthe Village Charter,authority is vested in the Village Council to establish laws andpolicies throughtheenactmentofordinancesandresolutions to providecommunityleadershipandguide the Village Administration'sdeliveryof services. Additionally,the Village Councilappointsthe Village Manager, Village Clerk, and Village Attorney.

Goals & Objectives

The goals and objectives of the Mayor & Council for the upcoming fiscal year include the following:

- Continue to ensure that public safety is continually improved through technology and application of "applicable" best practices;Improve the aesthetics and effectiveness of public and private spaces - i.e. Community Center, Dog Park, Library and 9900 NE 2nd Ave building;

- Promote the image of the Village as a place to live, work and invest through branding and marketing;

- Maintain a fiscally sustainable and responsible budget, and expand the Village's tax base and alternative revenue sources;Focus on downtown development to improve the quality of life of residents and the viability of businesses; and

- Establish a Climate Change Plan.

14

Mayor & Council

Budget Highlights

FY2023 FY2024 Change Personnel Services………………… 150 $ 150 $ - $ Operating Expenditures/Expenses 136,722 126,625 (10,097) TOTAL ………………………….. 136,872 $ 126,775 $ (10,097) $
20,000 40,000 60,000 80,000 100,000 120,000 140,000 160,000 FY2023 FY2024 Mayor & Council Budgeted Expenditures Personnel Operating 15

Expense Budget

Account Number Account Description 2022 Actual Amount 2023 Amended Budget 2023 Estimated Amount 2024 Budget Amount Comments
24-000 Workers' Compensation Workers' Compensation 150 150 150 150 Allocated costs of workers' compensation premiums paid to the Florida League 150 150 150 150 34-250 Other Services Mayor & Council Salaries - 5 5 5 Mayor & Council receive $1 per year 40-000 Travel and Per Diem Travel - 8,000 6,000 8,000 Costs associated with Council travel to conferences & trainings 40-100 Travel and Per Diem Per Diem Allowance - 1,500 1,500 1,500 Per diem allowance associated with Council attendance at conferences & trainings 40-200 Travel and Per Diem Local Mileage Reimbursement - - 1,000 1,000 Local mileage reimbursement 41-100 Communications Services Cellular 3,163 2,690 - - Estimated costs for cellular telephone/tablets 41-520 Communications Services ISF: Information Technology - 14,854 14,854 17,553 Allocated costs for operating the Village's information technology 45-000 Insurance ISF: Risk Management 900 900 900 1,067 Allocated costs for property, casualty & general liability insurance premiums 47-000 Printing and Binding Printing - 2,500 2,500 2,500 Stationary, business cards & nameplates for new Council Members 48-000 Promotional Activities Promotional Activities 240 2,000 2,500 2,500 Promotional materials, plaques, flowers & awards for functions & presentations 49-000 Other Current Charges and Obligations Other Current Charges 4,663 46,000 46,000 26,000 Annual Chamber Dinner, Pelican Harbor donation, Inauguration Reception & Volunteer Appreciation Celebration 49-140 Other Current Charges and Obligations Council Appropriations 1,908 5,000 5,000 5,000 1,000/Councilmember expenses 49-180 Other Current Charges and Obligations MiamiDade Schools - 35,173 20,000 40,000 Miami-Dade Public Schools - MSE Cambridge Program 51-000 Office Supplies Office Supplies 658 500 3,000 3,000 Operating Supplies Other Operating Supplies 52-200 Operating Supplies Other Operating Supplies 255 600 1,000 1,000 52-400 Operating Supplies Uniforms 247 1,000 1,000 1,500 Village logo shirts for Council Members 54-000 Books, Publications, Subscriptions, and Memberships Dues, Memberships and Subs 4,935 7,000 7,000 7,000 Annual membership fees to the Florida League of Cities & the Miami-Dade League of Cities 55-000 Training Training and Education 1,116 6,000 6,000 6,000 Registration fees for conferences & trainings 55-100 Training Organizational Meetings 660 3,000 3,000 3,000 Attendance at the Miami-Dade County League of Cities meetings 18,744 136,722 121,259 126,625 18,894 136,872 121,409 126,775 18,894 136,872 121,409 126,775 18,894 136,872 121,409 126,775 18,894 136,872 121,409 126,775 Activity Total: 511 - Legislative Program Total: 00 - None Division Total: 0100 - Legislative Department Total: 11 - Mayor & Council Program: 00 - None Activity: 511 - Legislative PS - Personnel Services Account Classification Total: PS - Personnel Services OE-OperatingExpenditures/Expenses AccountClassificationTotal:OE-Operating Expenditures/Expenses Department: 11 - Mayor & Council Division: 0100 - Legislative 16

VILLAGE CLERK ORGANIZATION CHART

VILLAGE CLERK

17
ASSISTANT VILLAGE CLERK

Village Clerk

Services, Functions and Activities

The Village Clerk's Office manages a diverserangeofadministrative services associated with Village governanceand fulfills various statutory andmunicipalobligations. In supportofopen andtransparentgovernment,the Village Clerk's Office maintainsthe Village’slegislative history andservesascustodianofall Village documents.Theelectionsfunctionentailsthe administration,supervisionand certification ofMunicipaland Police RetirementPensionBoard elections,anycharteramendment,andreferenda. In furtheranceofRecordsManagement,this officesets guidelinesandstandardsforall Village Records,incorporatesmanagement technologies,andestablishes a repositoryforinactive,archivaland vital records.Special projectsincludecollaborativeprojects,public access as it pertains to our legislative and documentmanagementapplication,ourBoardsand Committees publicmeetingprocess,as well asourreportingprocess in furtheranceofaccountability,transparency,andreportability. Direct services include:research in response to publicinformationalrequests,notarization, certification, attestation,advertisementandpostingsofpublicnoticesregardingmeetingsofthe Council,advisoryboards,elections, etc. The VillageClerkis alsothe staff liaison to the Education Advisory Board.

Goals & Objectives

The Department Goals of the Village Clerk include the following:To continue to carefully preserve and safeguard the legislative history of the Village;

- To maximize timely public access to Village records and information;

- To develop and implement a records management plan, to ensure proper document retention, disposition, and accessibility of all record types;

- To continue to enhance civic engagement and public participation.

Performance Measures

Public Records Requests fulfilled within 10 days on website within two days after approval

Agenda packets distributed at least 6 days prior to meeting posted on social media within two business days after the Contracts digitized and retained within 72 hours

FY2023 Estimated FY2023 Actuals (through 3/31/22) FY2024 Estimated 150 150
18

Village Clerk Budget Highlights

FY2023 FY2024 Change Personnel Services………………… 211,450 $ 215,728 $ 4,278 $ Operating Expenditures/Expenses 142,820 186,051 43,231 Other Uses…………………………… 50,000 - (50,000) TOTAL ………………………….. 404,270 401,779 $ (2,491) $
50,000 100,000 150,000 200,000 250,000 FY2023 FY2024
Clerk Budgeted Expenditures Personnel Operating Other Uses 19
Village

Expense Budget

Account Number Account Description 2022 Actual Amount 2023 Amended Budget 2023 Estimated Amount 2024 Budget Amount Comments
11-000 Executive Salaries Salaries 112,324 115,253 119,175 119,175 Village Clerk base salary 11-100 Executive Salaries Executive Benefit 6,525 6,625 6,500 6,500 Executive benefit package 12-000 Regular Salaries and Wages Salaries - 50,000 50,000 50,193 Assistant Village Clerk 14-000 Overtime Overtime - 10,000 2,500 10,000 Estimated overtime costs for meeting attendance 21-000 Payroll Taxes Employer Fica and Medicare 8,945 13,915 13,630 14,403 Social Security & Medicare Taxes 23-000 Life and Health Insurance Health Insurance 6,843 15,054 8,500 14,916 Estimated annual employee costs for health insurance benefits 23-100 Life and Health Insurance Dental 148 324 175 254 Estimated annual employee costs for dental insurance benefits 23-200 Life and Health Insurance Long-Term Care 69 132 75 138 Estimated annual employee costs for long-term care insurance benefits 24-000 Workers' Compensation Workers' Compensation 95 147 147 149 134,948 211,450 200,702 215,728 31-000 Professional Services Professional Services 7,419 23,500 50,000 50,000 Council Meeting videography services 31-100 Professional Services Technology 30,148 16,000 16,000 16,000 Granicus Legislative Management Software 34-000 Other Services Contract Services 12,092 17,000 17,000 38,000 Document scanning, recordation, codification & records storage & destruction services 40-000 Travel and Per Diem Travel - 2,500 2,500 5,400 Travel costs to attend conferences & trainings 40-100 Travel and Per Diem Per Diem Allowance - 600 600 600 Per diem costs while attending conferences & trainings 41-100 Communications Services Cellular 803 805 - 600 Estimated costs for cellular telephone 41-200 Communications Services Internet 433 - -41-520 Communications Services ISF: Information Technology - 11,883 11,883 16,533 Allocated costs for operating the Village's information technology 42-000 Freight and Postage Services Postage 43 300 300 300 Postage charges for general mail services 45-000 Insurance ISF: Risk Management 2,685 5,032 5,032 8,218 Allocated costs for property, casualty & general liability insurance premiums 46-200 Repair and Maintenance Services Repairs and Maintenance 147 11,000 11,000 11,000 Council Chambers/9900 Building audiovisual repair 47-000 Printing and Binding Printing - 1,000 1,000 1,000 Printing of stationary & various forms 48-200 Promotional Activities Legal Advertisements 18,467 12,000 20,000 30,000 Legal advertising & notices (mail-out) 49-000 Other Current Charges and Obligations Other Current Charges 734 1,000 1,000 1,000 Costs associated with specialty services 49-200 Other Current Charges and Obligations Elections - 35,000 35,000 - Costs associated with upcoming Village election 49-600 Other Current Charges and Obligations Court Filing Fees - - 1,000 1,000 Costs associated with Miami-Dade County filings 51-000 Office Supplies Office Supplies 478 1,000 1,200 1,000 General office supplies 52-200 Operating Supplies Other Operating Supplies 3,316 1,100 1,000 1,400 Supplies for department equipment 54-000 Books, Publications, Subscriptions, and Memberships Dues, Memberships and Subs 826 2,000 2,000 2,000 Annual fees for various organization memberships 55-000 Training Training and Education 710 1,100 1,100 2,000 Registration for conferences & trainings 78,302 142,820 177,615 186,051 213,250 354,270 378,317 401,779 91-301 Interfund Transfers Capital Projects 30,000 50,000 50,00030,000 50,000 50,00030,000 50,000 50,000243,250 404,270 428,317 401,779 243,250 404,270 428,317 401,779 243,250 404,270 428,317 401,779 Division Total: 0303 - Village Clerk Department Total: 12 - Village Clerk Activity Total: 512 - Executive Activity: 581 - Inter-Fund Group Transfers Out OTH - Other Uses Account Classification Total: OTH - Other Uses Activity Total: 581 - Inter-Fund Group Transfers Out Program Total: 00 - None Program: 00 - None Activity: 512 - Executive PS - Personnel Services Account Classification Total: PS - Personnel Services OE-OperatingExpenditures/Expenses AccountClassificationTotal:OE-Operating Expenditures/Expenses Department: 12 - Village Clerk Division: 0303 - Village Clerk 20

FINANCE DEPARTMENT ORGANIZATION CHART

CHIEF FINANCE OFFICER

ASSISTANT FINANCE DIRECTOR

ACCOUNTANT II

FINANCE CLERK

FINANCE/HUMAN RESOURCES CLERK

21

Finance Services, Functions and Activities

The FinanceDepartment is responsible forthe securityofall Village fundsand is a full-function operationranging from basicaccounting to comprehensivefinancialmanagementandplanning. Included in the manyresponsibilitiesare:preparing the annualoperatingandcapitalbudgetsat the directionof the Village Manager,processingnolessthan fifty-two weeklypayrollsand maintainingallappropriaterecords, filing the necessarypayroll-relatedtaxesand the corresponding recording of all financial transactions, ensuring the fiscal integrity of the Village.

The Department is responsible forthe timely andaccuratereportingofallfinancial activities. This includes the recordingof the purchaseorders,directpayments,invoicesanddailydeposits. Monthlyreconcilingofbankstatements,as well asconfirmingall cash andelectronic transactions, is part of the responsibilities as well.

The Village'sfourretirementplans: the GeneralEmployees'Pension System, the Police Officers' Retirement System, the ICMA-457 DeferredCompensation Plan and the VALIC-457 Deferred Compensation Planare monitoredandcoordinatedby this department. The responsibilities include timely depositsofemployeeand Village contributions to allfundsandcoordinating the year-end financial data for audit and year-end state reporting requirements.

The Village's risk managementfunction,employeebenefitprograms, cash management,debt service management,payroll,accountspayable,accountsreceivableandotherfinance-related matters are managed in this department.

Goals & Objectives

The goalsandobjectivesof the FinanceDepartment forthe upcoming fiscal yearinclude the following:1)Making sure thatregular work is accomplished in a timely andefficientmanner; improving/streamliningwhereneedbe,2)Updating the GovernmentFinance Officers Association (GFOA) DistinguishedBudgetPresentation Award to reflect the newrequirements andachieve the award,3)Receiving the AnnualFinancialReport Award& PopularAnnual FinancialReport Awardfrom the GFOA and4)Purging the necessary filesin accordance with the State of Florida retention rules with the assistance of the Village Clerk.

Performance Measures

Number of Payroll ACH Deposits/Checks processed

FY2023 Estimated FY2023 Actuals (through 3/31/22) FY2024 Estimated 52 Number of AP checks/EFT's processed 4,750 Number of Lien Searches Processed 450
22

Finance Budgeted Expenditures

FY2023 Estimated FY2023 Actuals (through 3/31/23) FY2024 Estimated Average turnaround time for lien searches m 5 Business Days 4 3 GFOA Awards to be awarded 3 3 3 FY2023 FY2024 Change Personnel Services………………… 453,937 $ 477,806 $ 23,869 $ Operating Expenditures/Expenses … 138,833 231,303 92,470 TOTAL ………………………….. 592,770 $ 709,109 $ 116,339 $ Budget Highlights
100,000 200,000 300,000 400,000 500,000 600,000 FY2023 FY2024
Finance Performance Measures Continued
Personnel Operating 23

Expense Budget

Account Number Account Description 2022 Actual Amount 2023 Amended Budget 2023 Estimated Amount 2024 Budget Amount Comments
11-000 Executive Salaries Salaries 138,881 142,522 143,059 143,059 (1) Chief Financial Officer. 11-100 Executive Salaries Executive Benefit 6,525 9,875 9,750 9,750 Executive benefit package 12-000 Regular Salaries and Wages Salaries 129,877 229,632 161,462 255,493 (1) Assistant Finance Director, (1) Accountant II, (1)Finance Clerk, (1) Finance/Human Resources Clerk (allocated 50% with Human Resources) 14-000 Overtime Overtime 50 2,000 1,800 2,500 Estimated overtime costs 18-100 Compensated Compensatory Leave Longevity 2,500 3,000 1,875 625 Benefits paid to tenured employees per policy 21-000 Payroll Taxes Employer Fica and Medicare 21,567 29,084 24,262 31,959 Social Security and Medicare taxes 23-000 Life and Health Insurance Health Insurance 14,866 36,140 18,108 33,062 Estimated annual employee costs for health insurance benefits 23-100 Life and Health Insurance Dental 417 648 276 571 Estimated annual employee costs for dental insurance benefits 23-200 Life and Health Insurance Long-Term Care 619 693 545 458 Estimated annual employee costs for long-term care insurance benefits 24-000 Workers' Compensation Workers' Compensation 397 343 343 329 Allocated costs of workers' compensation premiums paid to the Florida League 315,700 453,937 361,480 477,806 31-000 Professional Services Professional Services 2,750 10,000 9,900 12,000 Actuary and consulting fees 31-100 Professional Services Technology 1,321 7,300 7,000 8,000 Technical support for financial system 31-270 Professional Services Pre-employment Screening 121 - -32-000 Accounting and Auditing Accounting and Auditing 30,652 40,000 40,000 45,000 Funding for annual external audit to comply with Local, State & Federal statutory provisions 34-000 Other Services Contract Services 27,368 29,000 30,000 32,000 Departmental & centralized service contracts & financial system maintenance 34-100 Other Services Temporary Personnel - - 2,500 10,000 Temporary personnel as needed 40-000 Travel and Per Diem Travel 1,097 3,500 2,200 3,500 Local & intermediate training & conference attendance 40-100 Travel and Per Diem Per Diem Allowance - 550 250 550 Per diem allowance while attending conferences & trainings 41-100 Communications Services Cellular 496 575 600 600 Estimated costs for cellular telephone 41-520 Communications Services ISF: Information Technology - 14,854 14,854 80,958 Allocated costs for operating the Village's information technology 42-000 Freight and Postage Services Postage 2,087 2,500 1,500 1,500 Mailing of A/P checks, correspondence & certified mail 45-000 Insurance ISF: Risk Management 9,740 9,654 9,654 15,395 Allocated costs for property, casualty & general liability insurance premiums 47-000 Printing and Binding Printing 82 300 500 500 Printing ACFR, Budget, Pension reports & other state-mandated documents 48-000 Promotional Activities Promotional Activities - 8,200 7,600 8,000 Annual budget notices & other finance-related notices 49-600 Other Current Charges and Obligations Court Filing Fees 580 500 500 500 Lien filing & release fees 51-000 Office Supplies Office Supplies 228 600 850 1,000 General office supplies 52-200 Operating Supplies Other Operating Supplies 1,871 4,000 4,300 4,000 Operating supplies required for Finance-related activities, not already funded in the Village-wide supply account 54-000 Books, Publications, Subscriptions, and Memberships Dues, Memberships and Subs 2,620 3,800 3,800 3,800 Subscriptions to various journals & memberships to various organizations including: GFOA for the Village, the Comprehensive Annual Financial Report, Budget Award & Popular Annual Financial Report for the Village, the FICPA, AICPA, FGFOA & SFGFOA for the Chief Financial Officer, Assistant Finance Director & Accountant II 55-000 Training Training and Education 2,070 3,500 1,000 4,000 Conference registration fees, charges to attend local training sessions & other educational activities 83,083 138,833 137,008 231,303 398,783 592,770 498,488 709,109 398,783 592,770 498,488 709,109 398,783 592,770 498,488 709,109 398,783 592,770 498,488 709,109 Division Total: 0500 - Finance Department Total: 13 - Finance PS - Personnel Services Account Classification Total: PS - Personnel Services OE-OperatingExpenditures/Expenses AccountClassificationTotal:OE-Operating Expenditures/Expenses Activity Total: 513 - Financial & Administrative Program Total: 00 - None Department: 13 - Finance Division: 0500 - Finance Program: 00 - None Activity: 513 - Financial & Administrative 24

Village Attorney

Services, Functions and Activities

The Village Attorney,appointedbythe Village Council,provideslegalcounsel to the Village Council, the Village Manager, Village departments and various advisory boards.

The Village Attorneyhasthe primary responsibility to coordinatelegalmattersofthe Village. The Village Attorneyprovideslegalcounsel in thepreparationof contracts oragreements,as well as other legal documents.

The Village contracts a separateandindependentlaborattorney to providecounseland representationonlabor-related matters,such asemployment contracts and collective bargaining agreements.

Budget Highlights

FY2023 FY2024 Change Operating Expenditures/Expenses 271,800 $ 317,250 $ 45,450 $ TOTAL ………………………….. 271,800 $ 317,250 $ 45,450 $
240,000 250,000 260,000 270,000 280,000 290,000 300,000 310,000 320,000 330,000 FY2023 FY2024
Operating 25
Village Attorney Budgeted Expenditures

Expense Budget

Account Number Account Description 2022 Actual Amount 2023 Amended Budget 2023 Estimated Amount 2024 Budget Amount Comments
31-200 Professional Services Legal General 53,209 209,000 209,000 219,450 Contractual fee 31-210 Professional Services Legal Retainer 50,400 - -31-220 Professional Services Legal Labor 25,538 25,000 15,000 25,000 Labor Attorney costs & fees associated with labor issues, including union contract negotiations 31-230 Professional Services Legal Litigation - - 40,000Legal fees anticipated for Village representation brought to the court system 31-240 Professional Services Legal Pension - 10,000 10,000 10,000 Legal fees associated with amending the Village's pension plan ordinances 31-250 Professional Services Legal Other 11,276 27,800 27,800 62,800 Other legal fees not otherwise covered including zoning code re-write 48-200 Promotional Activities Legal Advertisements 147 - -140,570 271,800 301,800 317,250 140,570 271,800 301,800 317,250 140,570 271,800 301,800 317,250 140,570 271,800 301,800 317,250 140,570 271,800 301,800 317,250 OE-OperatingExpenditures/Expenses AccountClassificationTotal:OE-Operating Expenditures/Expenses Activity Total: 514 - Legal Counsel Program Total: 00 - None Division Total: 0200 - Legal Department Total: 14 - Legal Department: 14 - Legal Division: 0200 - Legal Program: 00 - None Activity: 514 - Legal Counsel 26

PLANNING, ZONING & RESILIENCY ORGANIZATION CHART

PLANNING,ZONING & RESILIENCY DIRECTOR

PLANNING TECHNICIAN 27

Planning & Zoning

Services, Functions and Activities

The mission ofthePlanning,Zoning & ResiliencyDepartment is to provide Miami Shores Village with professionalplanningandzoning services thatpromoteand facilitate theorderly, efficient, and resilient developmentofthecommunity; to protect existing neighborhoodsthroughsound regulatorycontrols;and to promotedevelopmentthat isin conformity with theComprehensive Plan, Village Code and Federal and State regulations.

Goals & Objectives

Finalize theupdatetheComprehensive Plan FutureLand Use ElementandFutureLand Use Map.Completeupdates to elementsoftheComprehensive Plan andupdatetheLand Development Regulations (Zoning Code) and Zoning Map.

Performance Measures

Process applications to the Planning & Zoning Board

FY2023 Estimated FY2023 Actuals (through 3/31/23) FY2024 Estimated 65 31 70
28

Planning & Zoning Budget Highlights

FY2023 FY2024 Change Personnel Services………………… 207,345 $ 203,763 $ (3,582) $ Operating Expenditures/Expenses 273,136 241,727 (31,409) TOTAL ………………………….. 480,481 $ 445,490 $ (34,991) $
50,000 100,000 150,000 200,000 250,000 300,000 FY2023 FY2024 Planning & Zoning Budgeted Expenditures Personnel Operating 0 50000 100000 150000 200000 250000 300000 29

Expense Budget

Account Number Account Description 2022 Actual Amount 2023 Amended Budget 2023 Estimated Amount 2024 Budget Amount Comments
11-000 Executive Salaries Salaries 127,165 123,594 124,074 124,074 Planning, Zoning & Resiliency Director base salary. 11-100 Executive Salaries Executive Benefit 6,079 6,625 6,500 6,500 Executive benefit package. 12-000 Regular Salaries and Wages Salaries 19,302 44,990 19,051 44,169 (1) Planning Technician. 13-300 Other Salaries and Wages Seasonal 4,100 - -14-000 Overtime Overtime 1,056 2,850 2,500 3,600 After hours meetings and events - 120 hours 21-000 Payroll Taxes Employer Fica and Medicare 11,702 13,621 11,638 13,872 Social Security & Medicare taxes 23-000 Life and Health Insurance Health Insurance 10,257 15,054 7,486 11,210 Estimated annual employee costs for health insurance benefits 23-100 Life and Health Insurance Dental 184 324 65 127 Estimated annual employee costs for dental insurance benefits 23-200 Life and Health Insurance Long-Term Care 122 126 63 69 Estimated annual employee costs for long-term care insurance benefits 24-000 Workers' Compensation Workers' Compensation 131 161 161 142 Allocated costs of workers' compensation premiums 180,099 207,345 171,538 203,763 31-000 Professional Services Professional Services 57,360 231,948 180,000 185,000 $120,000 - Land Development Regulations (Zoning) $30,000 - Comp Plan Updates $50,000Update of studies 31-100 Professional Services Technology 6,611 8,140 8,140 7,650 Annual fees and registrations for software maintenance 31-270 Professional Services Pre-employment Screening 46 - -34-000 Other Services Contract Services 159 - -40-000 Travel and Per Diem Travel 975 4,000 3,500 4,000 Travel for State and National Conference (2) 40-100 Travel and Per Diem Per Diem Allowance 153 1,000 425 425 State and National conference 41-100 Communications Services Cellular 504 575 575 2,015 Director cellphone and services for 6 IPad 41-520 Communications Services ISF: Information Technology - 5,941 5,941 8,369 Allocated costs for information technology 42-000 Freight and Postage Services Postage 157 1,500 1,000 1,000 Mail notices to property owners 45-000 Insurance ISF: Risk Management 3,788 5,032 5,032 8,218 Allocated costs for property, casualty & general liability insurance premiums 47-000 Printing and Binding Printing 88 3,000 3,000 3,000 Printing costs involving boards and material for proposed projects. 48-200 Promotional Activities Legal Advertisements 195 5,000 5,000 5,000 Legal advertisement - to be funded thru cost recovery. Unless the process is initiated by Village or required notices to comply with boards requirements. 49-250 Other Current Charges and Obligations Planning & Zoning Board - - 1,000 1,000 Training and reports. 49-260 Other Current Charges and Obligations Historic Preservation Board - - 3,000 7,800 Plaque for three properties - $1,800 Two Historic Markers - $ 5,000 Events - $1,000 49-270 Other Current Charges and Obligations Sustainable & Resiliency Commit - - 1,500 1,500 Workshops and events for Sustainability 51-000 Office Supplies Office Supplies 911 1,000 1,000 1,000 General office supplies for (2) full-time employees and 3 boards. 52-200 Operating Supplies Other Operating Supplies 1,270 1,500 1,500 1,500 Boards, banners, flyers, and other materials for events, workshops. 52-400 Operating Supplies Uniforms 30 350 300 300 Uniforms for two full-time employees 54-000 Books, Publications, Subscriptions, and Memberships Dues, Memberships and Subs 922 1,150 1,000 950 APA registration, Florida Planning and Zoning Association 55-000 Training Training and Education 7,712 3,000 2,500 3,000 Education reimbursement and conference registrations. 80,881 273,136 224,413 241,727 260,980 480,481 395,951 445,490 260,980 480,481 395,951 445,490 260,980 480,481 395,951 445,490 260,980 480,481 395,951 445,490 OE-OperatingExpenditures/Expenses AccountClassificationTotal:OE-Operating Expenditures/Expenses Activity Total: 515 - Comprehensive Planning Program Total: 00 - None Division Total: 0450 - Planning, Zoning & Resiliency Department Total: 15 - Planning, Zoning & Resiliency Department: 15 - Planning, Zoning & Resiliency Division: 0450 - Planning, Zoning & Resiliency Program: 00 - None Activity: 515 - Comprehensive Planning PS - Personnel Services Account Classification Total: PS - Personnel Services 30

HUMAN RESOURCES ORGANIZATION CHART

HUMAN RESOURCES DIRECTOR
31
FINANCE/HUMAN RESOURCES CLERK

Human Resources Services, Functions and Activities

TheHumanResourcesdepartment is a newlycreateddepartment forthe Villagein FY2023. Thedepartment is responsible for all personnelrelated activities such asbenefits, risk management,recruitment,laborandemployeerelations,traininganddevelopment,and compensation.

Goals & Objectives

We are committed to treating each person as a valued customer while contributing positively to achieve the overall goals of the Village. Through comprehensive programming that displays a thorough understanding of all aspects of the human resource profession, including proactive involvement in areas of legal compliance and service that displays a genuine interest in the lives of others.

Human Resources Budget Highlights

FY2023 FY2024 Change Personnel Services………………… 155,604 $ 166,678 $ 11,074 $ Operating Expenditures/Expenses … 96,870 91,543 (5,327) TOTAL ………………………….. 252,474 $ 258,221 $ 5,747 $
20,000 40,000 60,000 80,000 100,000 120,000 140,000 160,000 180,000 FY2023 FY2024 Human Resources Budgeted Expenditures Personnel Operating 32

Expense Budget

Account Number Account Description 2022 Actual Amount 2023 Amended Budget 2023 Estimated Amount 2024 Budget Amount Comments
11-000 Executive Salaries Salaries - 115,000 - 115,443 (1) Human Resources Director 11-100 Executive Salaries Executive Benefit - 6,625 - 6,500 Executive benefit package 12-000 Regular Salaries and Wages Salaries - - - 22,587 (1) Finance and Human Resources Clerk (allocated 50% with Finance) 13-000 Other Salaries and Wages Other Salaries - 15,600 87,00021-000 Payroll Taxes Employer Fica and Medicare - 10,490 6,656 10,558 Social Security & Medicare Taxes 23-000 Life and Health Insurance Health Insurance - 7,527 - 11,187 Estimated annual employee costs for health insurance benefits 23-100 Life and Health Insurance Dental - 162 - 190 Estimated annual employee costs for dental insurance benefits 23-200 Life and Health Insurance Long-Term Care - 63 - 103 Estimated annual employee costs for long-term care benefits 24-000 Workers' Compensation Workers' Compensation - 137 137 110 Allocated costs of workers' compensation premiums - 155,604 93,793 166,678 31-270 Professional Services Pre-employment Screening - 35,000 10,000 10,000 Pre-employment screening for new hires 34-000 Other Services Contract Services - 50,000 50,000 60,000 Insurance brokerage fees & medical service fees for Workers' Comp injuries 40-000 Travel and Per Diem Travel - 700 - 800 Local & intermediate training & conference attendance 40-100 Travel and Per Diem Per Diem Allowance 395 250 - 200 Per diem allowance while attending conferences & trainings 41-100 Communications Services Cellular - 600 - 600 Estimated costs for cellular telephone 41-520 Communications Services ISF: Information Technology - 2,971 2,971 5,817 Allocated costs for operating the Village's information technology 42-000 Freight and Postage Services Postage - 250 - 250 Mailing of correspondence & certified mail 45-000 Insurance ISF: Risk Management - 3,299 3,299 5,526 Allocated costs for property, casualty & general liability insurance premiums 47-000 Printing and Binding Printing - 200 - 100 Employee flyers 51-000 Office Supplies Office Supplies - 250 - 250 General office supplies 52-200 Operating Supplies Other Operating Supplies - 250 2,000 2,000 Specialty supplies used for Human Resources 54-000 Books, Publications, Subscriptions, and Memberships Dues, Memberships and Subs - 2,000 - 1,000 Memberships & subscriptions to various Human Resources organizations 55-000 Training Training and Education - 1,100 5,000 5,000 Conference registration fees, charges to attend local training sessions & other educational activities 395 96,870 73,270 91,543 395 252,474 167,063 258,221 395 252,474 167,063 258,221 395 252,474 167,063 258,221 395 252,474 167,063 258,221 OE-OperatingExpenditures/Expenses AccountClassificationTotal:OE-Operating Expenditures/Expenses Activity Total: 513 - Financial & Administrative Program Total: 00 - None Division Total: 0600 - Human Resources Department Total: 16 - Human Resources Department: 16 - Human Resources Division: 0600 - Human Resources Program: 00 - None Activity: 513 - Financial & Administrative PS - Personnel Services Account Classification Total: PS - Personnel Services 33

Finance Non-Departmental Services, Functions and Activities

TheNon-Departmentalgroupofaccountsrepresentsadministrative costs or services ofthe GeneralFundthatdonotnecessarily affect a singledepartmentor, to thecontrary, affect multiple departments.TheNon-Departmentalaccount is alsothecentralfundingsourceforinterfund transfers (i.e.- transfers to fundcapitalprojects,transfersout to theDebt Service Fund, etc.). Additionally,theNon-Departmentalgroupincludesfundingforaccumulatedleave settlements, representingthepayoutofleave time forindividualsseparating service with the Village through retirement or resignation.

TheDepartmentcentralizes costs for office equipmentrental,maintenance,andsuppliesandthe costs to maintain and service the Village's information technology management.

TheNon-DepartmentalgroupalsoincludestheGeneralFundContingencyaccount.Thisaccount is foremergenciesorCouncil-determined transfers. Thesefundscanonlybeused with Council approval.

Budget Highlights

FY2023 FY2024 Change Personnel Services…………………… 436,026 $ 420,447 $ (15,579) $ Operating Expenditures/Expenses … 328,696 293,035 (35,661) Grants and Aids……………………… 5,000 6,000 1,000 Other Uses……………………………. 467,315 2,136,630 1,669,315 TOTAL ………………………….. 1,239,037 $ 2,856,112 $ 1,619,075 $
500,000 1,000,000 1,500,000 2,000,000 2,500,000 FY2023 FY2024 Non-Departmental Budgeted Expenditures Personnel Operating Grants and Aids Other Uses 34

Expense Budget

Account Number Account Description 2022 Actual Amount 2023 Amended Budget 2023 Estimated Amount 2024 Budget Amount Comments
18-200 Compensated Compensatory Leave Accumulated Leave Settlement 135,630 75,000 110,000 75,000 Payout of accumulated leave for employees expected to retire or separate employment 21-000 Payroll Taxes Employer Fica and Medicare 8,916 5,737 8,415 5,740 Social security and Medicare taxes 22-000 Retirement Contributions Pension Contribution 360,705 293,901 297,141 277,348 Actuarially-calculated required employer contribution for the General Employee Pension Plan 23-600 Life and Health Insurance Life Insurance 40,249 61,388 45,850 56,621 Life & long-term disability insurance for general employees 25-000 Unemployment Compensation Re-Employment Tax (452) - - 5,738 Contribution mandated by the State for employees filing for unemployment 545,048 436,026 461,406 420,447 31-000 Professional Services Professional Services - 12,000 - 12,000 Translation of newsletter 31-100 Professional Services Technology 150,017 33,000 15,000 15,000 Contractual services for IT & Web consulting 34-000 Other Services Contract Services 14,209 10,600 8,000 9,000 Contractual services for shredding & copy machine maintenance 41-100 Communications Services Cellular 5,344 215 - - Estimated costs for cellular service 41-200 Communications Services Internet 19,291 21,900 21,900 21,900 Estimated costs for internet connections for Village Hall 41-300 Communications Services Long Distance 3,624 3,600 3,600 3,600 Estimated costs for long distance calls 41-400 Communications Services Maintenance 5,000 6,500 6,500 6,500 Estimated costs for telephone maintenance 42-000 Freight and Postage Services Postage 12,670 12,500 19,900 22,000 Estimated cost for mailing the monthly newsletter 44-000 Rentals and Leases Equipment Rental 1,435 6,500 625 6,500 Rental agreement for postage machine & Village Hall copy machine 45-000 Insurance ISF: Risk Management 12,878 13,988 13,998 35,485 Allocated costs for property, casualty & general liability insurance premiums (9900 Building) 46-200 Repair and Maintenance Services Repairs and Maintenance 7,819 3,500 500 3,000 Maintenance agreement for Village-wide phone system copy machine, recording equipment & website 47-000 Printing and Binding Printing 24,256 35,000 35,000 40,000 Costs associated with printing the Village newsletter, notices, special mailings & forms not specifically associated with a specific department or division 48-000 Promotional Activities Promotional Activities 34 400 450 450 Costs associated with ASCAP license 49-110 Other Current Charges and Obligations Special Projects - Manager 19,488 18,000 5,000 15,000 Projects identified by the Village Manager on an as needed basis which are not normally budgeted or presented to staff by Council 49-120 Other Current Charges and Obligations Special Projects - Village Hall 3,531 4,500 600 3,000 Funding for employee morale & appreciation programs 49-300 Other Current Charges and Obligations Software Licensing 60,041 - - - Software license fees for computer programs 51-000 Office Supplies Office Supplies 98 100 50 100 Paper, toner, drums & other copy machine supplies not covered by the maintenance agreement, Village hall supplies, replacement of small office equipment & other supplies as needed for unallocated Village-wide use 52-200 Operating Supplies Other Operating Supplies 7,361 10,000 4,000 8,000 Supplies as needed for unallocated Village-wide use 52-205 Operating Supplies 90th Anniversary 28,683 65,000 75,000 - 90th Anniversary celebration 52-225 Operating Supplies Computer 990 - - - Supplies necessary to operate technology 52-300 Operating Supplies Kitchen 4,435 6,000 4,000 6,000 Supplies for the Village Hall kitchen facility 54-000 Books, Publications, Subscriptions, and Memberships Dues, Memberships and Subs 7,957 5,168 5,000 5,500 Village memberships 389,159 268,471 219,123 213,035 82-000 Aids to Private Organizations North Miami Foundation 5,000 5,000 5,000 6,000 Annual appropriation for service organization 5,000 5,000 5,000 6,000 99-000 Other Uses Contingency - 334,956 - 1,914,000 Reserve for unanticipated expenses subject to Council approval - 334,956 - 1,914,000 939,207 1,044,453 685,529 2,553,482 Activity Total: 519 - Other General Government Service OE-OperatingExpenditures/Expenses AccountClassificationTotal:OE-Operating Expenditures/Expenses GRANTS - Grants and Aids Account Classification Total: GRANTS - Grants and Aids OTH - Other Uses Account Classification Total: OTH - Other Uses Department: 19 - Non-Departmental Division: 0800 - Non-Departmental Program: 00 - None Activity: 519 - Other General Government Service PS - Personnel Services Account Classification Total: PS - Personnel Services 35

Expense Budget

Account Number Account Description 2022 Actual Amount 2023 Amended Budget 2023 Estimated Amount 2024 Budget Amount Comments
91-301 Interfund Transfers Capital Projects 60,000 - -91-410 Interfund Transfers Water & Wastewater 64,043 64,525 263,813 65,025 Transfer to Water & Wastewater for Village share of sewer system 91-501 Interfund Transfers Risk Management 62,576 67,834 67,834 157,605 Transfer to Risk Management for Charter School insurance 186,619 132,359 331,647 222,630 186,619 132,359 331,647 222,630 49-400 Other Current Charges and Obligations Bank Charges 74,711 62,225 72,000 80,000 Bank & credit card fees 74,711 62,225 72,000 80,000 74,711 62,225 72,000 80,000 1,200,537 1,239,037 1,089,176 2,856,112 1,200,537 1,239,037 1,089,176 2,856,112 1,200,537 1,239,037 1,089,176 2,856,112 OE-OperatingExpenditures/Expenses AccountClassificationTotal:OE-Operating Expenditures/Expenses Activity Total: 587 - Bank Fees Program Total: 00 - None Division Total: 0800 - Non-Departmental Department Total: 19 - Non-Departmental Activity: 581 - Inter-Fund Group Transfers Out OTH - Other Uses Account Classification Total: OTH - Other Uses Activity Total: 581 - Inter-Fund Group Transfers Out Activity: 587 - Bank Fees 36

POLICE DEPARTMENT ORGANIZATION CHART

37

Police Operations

Services, Functions and Activities

The Miami Shores Police Department is thechieflawenforcementagency in theVillage,and is responsibleforinvestigationof crimes, traffic enforcement,publiceducationandotherlaw enforcement functions.

The Mission Statement of the Police Department is as follows: We,the Miami Shores Police Department exist to serve allpeople within our jurisdiction with the utmostofrespect,fairnessandcompassion. We arecommitted to thepreventionof crime andthe protectionof life andproperty;thepreservationofpeace,orderandsafety;theenforcementofall laws andordinances;andthesafeguardingofourNation'sconstitutionalguarantees. With service to our communityas a foundation, we are drivenbygoals to enhancethequalityof life, investigating problemsandallincidents,seekingsolutionsandfostering a senseofsecurity in thecommunity. We will strive daily to nurturepublic trust byholdingourselves to thehigheststandardsofperformance, ethics,andtransparency. To fulfill ourmission,the Miami Shores Police Department is dedicated to providing a quality work environmentandthedevelopmentof its members througheffectivetraining and leadership.

The Mission ofthe Police Department is supportedbythedeterrenceof crime andapprehensionof criminals, forgingstrongcommunityrelationshipsandcontinuingenhancementofthetrainingand expertise of each member of the Police Department.

Goals & Objectives

Thegoalsandobjectivesofthe Police Departmentfortheupcoming fiscal yearincludethefollowing: Preventandeffectivelyrespond to criminal incidents,promotethesafeflowof traffic throughthe communitybypromotingawarenessandconsistentspeedandhazardousviolationenforcement, createcommunitydialogueconcerningcitizen'spublicsafetyconcernsand to increaseuseofgrant funding whenever available to purchase or supplement cost of equipment and projects.

Performance Measures

Collaborate with Residents to Address Community Concerns

FY2023 Estimated FY2023 Actuals (through 3/31/23) FY2024 Estimated Average Response Times Met Yes Yes Yes Yes Yes Yes Consistent and Proactive Traffic Enforcement Yes Yes Yes Grants Applied for 4 3 3 Tickets Issued 3,045 2,099 5,000
38

Police Operations

Budget Highlights

Police Budgeted Expenditures

FY2023 FY2024 Change Personnel Services……………………. 7,179,258 $ 7,118,148 $ (61,110) $ Operating Expenditures/Expenses ….. 1,537,801 1,626,669 88,868 Grants and Aids……………………….. 3,000 3,000Other Uses…………………………….. 298,100 88,500 (209,600) TOTAL ………………………….. 9,018,159 $ 8,836,317 $ (181,842) $
1,000,000 2,000,000 3,000,000 4,000,000 5,000,000 6,000,000 7,000,000 8,000,000 FY2023 FY2024
Personnel Operating Grants and Aids Other Uses 39

Expense Budget

Account Number Account Description 2022 Actual Amount 2023 Amended Budget 2023 Estimated Amount 2024 Budget Amount Comments
11-000 Executive Salaries Salaries 501,817 654,828 778,851 778,851 (1) Chief of Police, (3) Captains and (2) Commanders 11-100 Executive Salaries Executive Benefit 6,525 6,625 6,500 6,500 Executive benefit package 11-200 Executive Salaries Executive Benefits Additional 1,200 - -12-000 Regular Salaries and Wages Salaries 3,013,901 3,653,320 3,227,373 3,517,886 (7) Sergeants, (4) Detectives, (25) Police Officers, (1) Executive Assistant, (1) Crime Analyst II, (1) Communications Supervisor, (4) Communications Officers, (1) Accreditation Manager, (1) Digital Evidence Specialist, (1) Property & Evidence/Records Technician, including contractually required holiday pay, supervisor relief pay, state supplement and longevity 14-000 Overtime Overtime 258,942 225,225 250,000 250,000 Overtime for minimum staffing and required court appearances and depositions 15-000 Special Pay Extra Duty Pay 374,460 240,000 240,000 240,000 Security details requested for private entities that do not interfere with general operations, fully funded by fees charged directly to the entity with a 20% administrative surcharge which is added to the general fund revenue 18-100 Compensated Compensatory Leave Longevity 6,250 10,500 9,375 11,250 Benefits paid to tenured employees per policy 21-000 Payroll Taxes Employer Fica and Medicare 308,006 354,831 345,175 351,715 Social Security & Medicare taxes 22-000 Retirement Contributions Pension Contribution 1,150,000 1,109,034 1,098,763 1,081,000 Actuarially calculated required employer contribution to the Police Retirement Pension Plan 23-000 Life and Health Insurance Health Insurance 333,741 483,326 411,896 443,953 Estimated annual employee costs for health insurance benefits 23-100 Life and Health Insurance Dental 5,576 7,938 5,395 6,223 Estimated annual costs for dental insurance benefits 23-200 Life and Health Insurance Long-Term Care 2,618 3,558 2,539 2,906 Estimated annual employee costs for long-term care insurance benefits 23-400 Life and Health Insurance Bonus 18,090 17,834 16,520 18,400 Required insurance reimbursement to grandfathered officers that do not have dependent health insurance coverage per collective bargaining agreement 24-000 Workers' Compensation Workers' Compensation 67,410 83,143 83,143 70,959 Allocated costs of workers' compensation premiums 6,048,536 6,850,162 6,475,530 6,779,643 31-100 Professional Services Technology 83,052 116,596 114,100 137,575 Software maintenance programs 31-270 Professional Services Pre-employment Screening 16,670 6,100 -31-280 Professional Services County Court Standby 821 2,500 2,000 2,000 Miami-Dade County prorated cost for court services 34-000 Other Services Contract Services 55,100 57,020 57,020 80,010 Contractual services including: veterinary services, radio maintenance, A/C, uniform cleaning, decontamination services, elevator contract, etc. 40-000 Travel and Per Diem Travel 6,476 25,000 10,000 15,000 Travel and lodging costs for staff attending training related events 41-000 Communications Services Telephone 4,179 5,040 5,200 6,900 Emergency phone lines 41-100 Communications Services Cellular 23,830 32,450 32,450 45,960 Cellular phone and data connectivity 41-110 Communications Services Cellular - ALPR 5,627 6,000 6,500 6,600 Cellular connectivity costs for ALPR 41-200 Communications Services Internet 17,577 19,800 19,800 18,800 Estimated costs for internet 41-520 Communications Services ISF: Information Technology - 216,038 216,038 190,752 Allocated costs for operating the Village's information technology 42-000 Freight and Postage Services Postage 842 2,000 1,000 1,000 Correspondence and certified mail 43-100 Utility Services Electric 22,204 22,000 22,050 23,500 Estimated costs for electrical services based on current FPL usage 43-160 Utility Services Electric - ALPR 2,138 2,100 3,000 3,200 Estimated costs for electrical services based on current FPL usage associated with the ALPR 43-200 Utility Services Water 536 1,000 1,000 1,100 Estimated costs based on current water usage 44-000 Rentals and Leases Equipment Rental 8,460 10,000 5,000 5,000 Emergency Traffic Control/ Management 44-100 Rentals and Leases Vehicle Rental - Special Detail - 5,000 5,000 5,000 Vehicle Rentals for Special/ Undercover Operations 45-000 Insurance ISF: Risk Management 91,940 103,453 103,238 115,840 Allocated costs for property, casualty & general liability insurance premiums OE-OperatingExpenditures/Expenses Department: 21 - Police Division: 0900 - Police Program: 00 - None Activity: 521 - Law Enforcement PS - Personnel Services Account Classification Total: PS - Personnel Services 40

Expense Budget

Account Number Account Description 2022 Actual Amount 2023 Amended Budget 2023 Estimated Amount 2024 Budget Amount Comments
46-000 Repair and Maintenance Services ISF: Fleet Management 522,831 559,135 559,135 560,932 Allocated costs for operating the Village's fleet including the costs for automobile liability premium 46-200 Repair and Maintenance Services Repairs and Maintenance 10,815 39,700 39,700 32,000 Repairs and maintenance including radar/laser, copy machine maintenance, firearms range, ALPR, and miscellaneous repairs 47-000 Printing and Binding Printing 3,090 2,420 2,420 3,000 Stationary, business cards, ID cards, etc. 48-000 Promotional Activities Promotional Activities 6,336 10,000 10,000 15,000 Annual MDCACP dinner, awards ceremony and other events 49-300 Other Current Charges and Obligations Software Licensing 10,806 32,132 32,132 34,700 Software and networking licensing 51-000 Office Supplies Office Supplies 6,120 7,100 7,100 7,800 Office supplies for department staff 52-200 Operating Supplies Other Operating Supplies 63,582 74,901 65,000 150,000 Operating supplies including: ammo, K9 supplies, detective bureau supplies, AED replacement, Tasers, sites, etc. 52-300 Operating Supplies Kitchen 50 500 2,000 1,000 Coffee, cups and other supplies 52-400 Operating Supplies Uniforms 89,348 92,501 90,000 90,000 Contractually obligated uniforms and equipment as identified in the Collective Bargaining Agreement as well as non-union police personnel 54-000 Books, Publications, Subscriptions, and Memberships Dues, Memberships and Subs 6,978 10,815 7,000 7,000 Annual subscriptions and memberships 55-000 Training Training and Education 50,231 55,000 50,000 50,500 Mandatory police recertification, training, specialized training and high liability training 55-200 Training Tuition Reimbursement 1,279 10,000 2,500 6,000 Contractually required funding for eligible staff 1,110,919 1,526,301 1,470,383 1,616,169 83-200 Other Grants and Aids Crime Watch - 3,000 1,000 3,000 Funding for Crime Watch program including promotional materials, volunteer recognition and Police Explorer Program - 3,000 1,000 3,000 7,159,455 8,379,463 7,946,913 8,398,812 91-301 Interfund Transfers Capital Projects 100,500 298,100 298,100 88,500 Transfer to Capital Projects 100,500 298,100 298,100 88,500 100,500 298,100 298,100 88,500 7,259,955 8,677,563 8,245,013 8,487,312 OTH - Other Uses Account Classification Total: OTH - Other Uses Activity Total: 581 - Inter-Fund Group Transfers Out Program Total: 00 - None AccountClassificationTotal:OE-Operating Expenditures/Expenses GRANTS - Grants and Aids Account Classification Total: GRANTS - Grants and Aids Activity Total: 521 - Law Enforcement Activity: 581 - Inter-Fund Group Transfers Out 41

Expense Budget

Account Number Account Description 2022 Actual Amount 2023 Amended Budget 2023 Estimated Amount 2024 Budget Amount Comments
12-000 Regular Salaries and Wages Salaries 187,449 194,847 194,495 186,064 (2) Police Officers 14-000 Overtime Overtime 6,934 2,275 5,000 4,998 Estimated overtime costs 21-000 Payroll Taxes Employer Fica and Medicare 14,221 15,173 15,261 14,501 Social Security & Medicare taxes 22-000 Retirement Contributions Pension Contribution - 85,274 95,545 94,000 Actuarially calculated required employer contribution for the Police Retirement Pension Plan 23-000 Life and Health Insurance Health Insurance 22,986 25,431 25,172 35,408 Estimated annual employee costs for health insurance benefits 23-100 Life and Health Insurance Dental 294 324 452 254 Estimated annual employee costs for dental insurance benefits 23-200 Life and Health Insurance Long-Term Care 125 126 126 109 Estimated annual employee costs for long-term care insurance benefits 23-400 Life and Health Insurance Bonus 1,882 1,882 1,882Required insurance reimbursement to grandfathered officers that do not have dependent health insurance coverage per collective bargaining agreement 24-000 Workers' Compensation Workers' Compensation 3,055 3,764 3,764 3,171 Allocated costs of workers' compensation premiums 236,946 329,096 341,697 338,505 52-200 Operating Supplies Other Operating Supplies 10,363 11,000 10,000 10,000 Operating supplies identified in the Barry University contract 52-400 Operating Supplies Uniforms 170 500 500 500 Contractually obligated uniforms and equipment as identified in the Collective Bargaining Agreement and identified in the Barry University contract 10,533 11,500 10,500 10,500 247,479 340,596 352,197 349,005 247,479 340,596 352,197 349,005 7,507,435 9,018,159 8,597,210 8,836,317 Division Total: 0900 - Police PS - Personnel Services Account Classification Total: PS - Personnel Services OE-OperatingExpenditures/Expenses AccountClassificationTotal:OE-Operating Expenditures/Expenses Activity Total: 521 - Law Enforcement Program Total: 94 - University Police Program Program: 94 - University Police Program Activity: 521 - Law Enforcement 42

Police Crossing Guards

Services, Functions and Activities

The Miami Shores Police Departmentprovides crossing guardsforthe safety ofthechildrenas they arrive anddepartschoolduringeachday.Theguards assist with helpingchildren cross roadways in the Villagein addition to monitoringtheir safety. The Miami Shores Police Department provides School Crossing Guards through a private contractor.

Budget Highlights

School Crossing Guards Budgeted Expenditures

FY2023 FY2024 Change Personnel Services………………… - $ - $ Operating Expenditures/Expenses 41,825 50,000 8,175 TOTAL ………………………….. 41,825 $ 50,000 $ 8,175 $
10,000 20,000 30,000 40,000 50,000 60,000 FY2023 FY2024
Personnel Operating 43

Expense Budget

Account Number Account Description 2022 Actual Amount 2023 Amended Budget 2023 Estimated Amount 2024 Budget Amount Comments
13-000 Other Salaries and Wages Other Salaries 3,509 - -21-000 Payroll Taxes Employer Fica and Medicare 271 - -24-000 Workers' Compensation Workers' Compensation 672 - -4,452 - -34-100 Other Services Temporary Personnel 37,602 38,815 48,500 50,000 Contracted crossing guards 45-000 Insurance ISF: Risk Management 4,551 - -52-400 Operating Supplies Uniforms 13,915 3,010 -56,068 41,825 48,500 50,000 60,521 41,825 48,500 50,000 60,521 41,825 48,500 50,000 60,521 41,825 48,500 50,000 OE-OperatingExpenditures/Expenses AccountClassificationTotal:OE-Operating Expenditures/Expenses Activity Total: 521 - Law Enforcement Program Total: 00 - None Division Total: 0901 - Crossing Guards Division: 0901 - Crossing Guards Program: 00 - None Activity: 521 - Law Enforcement PS - Personnel Services Account Classification Total: PS - Personnel Services 44

NEIGHBORHOOD SERVICES ORGANIZATION CHART

NEIGHBORHOOD SERVICES MANAGER NEIGHBORHOOD SERVICES OFFICER
45
ADMINISTRATIVE ASSISTANT

Neighborhood Services

Services, Functions and Activities

TheNeighborhood Services Departmentperformscommunity-wideinspections to maintainthe higheststandardspertheCodeofOrdinancesof Miami Shores Village.By forginganalliance with thecommunityand its residents, staff is able to achieveanexceptionallyhighcompliance percentage.ContinuingviolationsareprocessedthroughourCodeEnforcementBoard which may imposefines in theformofpropertyliens.TheDepartmentalsoadministersthe enforcementoftheresidentialparkingrequirements in Miami Shores Village. StaffAssociates work closely with the Public Works, Financeand Police Departments in order to achieve Villagewide community improvement programs.

Goals & Objectives

TheDepartmenthasbeenable to overcomemanyoftheobstaclesfromthelast two yearsand the effects ofthepandemic. It hasbeenable to achieveallof its goals inafiscally responsible fashion.Thisupcoming fiscal year we will concentrateonmanyoftheprojectsestablishedby the Village's strategicplan.TheDepartment is looking to improvethe Village's rating in the NationalFloodInsuranceprogramby initiating mediacampaignsanddistributinginformation to theresidents. We arealsolookingintoincreasingenforcementofviolationsonthepublic right-ofway, such asvegetationonthepublicright-of-waysandsidewalks.Theincreased costs relating to thisundertakingincludes extra trainingandprintingofmaterials. We arealsolookinginto strengtheningenforcement in theareasofShortTermRentals.Thiscanonlybeaccomplished with theuseof software thatinformsthe Village ofanyshorttermrentals in thearea toassist with enforcement.

Performance Measures

FY2023 Estimated FY2023 Actuals (through 3/31/23) FY2024 Estimated Total Cases Written 836 525 700 Total Unresolved (Open) Cases 275 63 55 Total Closed Cases 561 462 600 Percentage Compliance Rate 62% 88% 89%
46

Neighborhood Services

Budget Highlights

FY2023 FY2024 Change Personnel Services………………… 330,701 $ 214,966 $ (115,735) $ Operating Expenditures/Expenses 60,955 77,472 16,517 TOTAL ………………………….. 391,656 $ 292,438 $ (99,218) $
50,000 100,000 150,000 200,000 250,000 300,000 350,000 FY2023 FY2024 Neighborhood Services Budgeted Expenditures Personnel Operating 47

Expense Budget

Account Number Account Description 2022 Actual Amount 2023 Amended Budget 2023 Estimated Amount 2024 Budget Amount Comments
11-000 Executive Salaries Salaries 104,495 115,003 55,290 - Director base salary 11-100 Executive Salaries Executive Benefit 6,525 6,625 5,313 3,250 Executive benefit package 12-000 Regular Salaries and Wages Salaries 73,561 148,941 183,665 170,180 (1) Neighborhood Services Manager, (1) Neighborhood Services Officer, (1) Solid Waste Foreman (allocated 50% with Solid Waste) & (1) Solid Waste/Recycling Foreman (allocated 50% with Solid Waste) 14-000 Overtime Overtime 2,574 1,500 3,500 1,500 Estimated overtime costs for special compliance efforts & attendance at Board meetings 18-100 Compensated Compensatory Leave Longevity 1,250 2,250 1,562 1,875 Benefits paid to tenured employees per policy 21-000 Payroll Taxes Employer Fica and Medicare 14,013 20,814 19,074 13,382 Social Security & Medicare taxes 23-000 Life and Health Insurance Health Insurance 17,106 30,109 29,195 22,374 Estimated annual employee cost for health insurance benefits. 23-100 Life and Health Insurance Dental 369 648 498 381 Estimated annual employee cost for dental insurance benefits. 23-200 Life and Health Insurance Long-Term Care 206 436 249 266 Estimated annual employee cost for long-term care insurance benefits. 24-000 Workers' Compensation Workers' Compensation 2,032 4,375 4,375 1,758 Allocated cost of workers' compensation premiums pad to the Florida League. 222,132 330,701 302,721 214,966 31-100 Professional Services Technology 18,423 20,575 20,000 22,000 Software maintenance 34-000 Other Services Contract Services 361 1,000 4,500 6,000 Flood mitigation assistance 40-000 Travel and Per Diem Travel 27 700 1,000 2,000 Travel costs (tolls, if applicable) conferences for code and for flood plain management. 40-100 Travel and Per Diem Per Diem Allowance - - - 350 Meal allowance per policy 41-100 Communications Services Cellular 1,964 1,880 1,880 1,880 Cellular telephone & IPADS 41-520 Communications Services ISF: Information Technology - 8,912 8,912 10,154 Allocated costs for operating the Village's information technology 42-000 Freight and Postage Services Postage 3,820 3,300 2,500 4,000 Correspondence & Certified mail costs 45-000 Insurance ISF: Risk Management 5,992 9,654 9,700 15,395 Allocated costs for property, casualty & general liability insurance premiums 46-000 Repair and Maintenance Services ISF: Fleet Management 5,180 6,434 6,500 6,493 Allocated costs for operating the village's fleet including the cost for automobile liability coverage paid to the Florida League. 47-000 Printing and Binding Printing 225 600 600 600 Printing of education or advisory pamphlets, courtesy notices & business cards. Including the Flood Plain Management Materials. 49-600 Other Current Charges and Obligations Court Filing Fees 1,687 2,000 1,300 2,000 Cost to record notices, orders & lien releases. 51-000 Office Supplies Office Supplies 255 600 300 600 Office supplies for 1 year period 52-200 Operating Supplies Other Operating Supplies 330 1,000 400 1,000 Toner ink for printer 52-225 Operating Supplies Computer - 500 - - Accessories associated with computers 52-400 Operating Supplies Uniforms 200 1,000 1,000 1,000 Uniform costs 54-000 Books, Publications, Subscriptions, and Memberships Dues, Memberships and Subs 773 700 1,000 1,000 Dues for Florida Association of Code Enforcement, South Florida Association of Code Enforcement, National Notary Association of Florida, and CFM association for staff and Director. 55-000 Training Training and Education 1,654 2,100 2,000 3,000 Cost for continuing education for Code, CFM, and other certifications. 40,889 60,955 61,592 77,472 263,020 391,656 364,313 292,438 263,020 391,656 364,313 292,438 263,020 391,656 364,313 292,438 263,020 391,656 364,313 292,438 OE-OperatingExpenditures/Expenses AccountClassificationTotal:OE-Operating Expenditures/Expenses Activity Total: 529 - Other Public Safety Program Total: 00 - None Division Total: 0351 - Neighborhood Services Department Total: 29 - Neighborhood Services Department: 29 - Neighborhood Services Division: 0351 - Neighborhood Services Program: 00 - None Activity: 529 - Other Public Safety PS - Personnel Services Account Classification Total: PS - Personnel Services 48

PUBLIC WORKS DEPARTMENT ORGANIZATION CHART

EXECUTIVE ASSISTANT P/T PURCHASING AGENT PUBLIC WORKS DIRECTOR OPERATIONS MANAGER SOLID WASTE FOREMAN SOLID WASTE TRUCK DRIVER SOLID WASTE/ RECYCLING FOREMAN SOLID WASTE COLLECTOR SOLID WASTE COLLECTOR TRUCK DRIVER MAINTENANCE WORKER II MAINTENANCE WORKER I MAINTENANCE WORKER II MAINTENANCE WORKER II TREE TRIMMER MAINTENANCE WORKER II MECHANIC MECHANIC TREE TRIMMER BEAUTIFICATION/ LANDSCAPING FOREMAN SM EQUIPMENT SERVICE TECH MAINTENANCE WORKER II EQUIPMENT OPERATOR I LEAD WORKER STORM WATER PARKS STREETS RECREATION MAINTENANCE CITT FACILITY MAINT. TECHNICIAN MAINTENANCE WORKER I LOGT ASSISTANT PUBLIC WORKS DIRECTOR MAINTENANCE WORKER II SOLID WASTE TRUCK DRIVER SOLID WASTE TRUCK DRIVER SOLID WASTE COLLECTOR SOLID WASTE COLLECTOR EQUIPMENT OPERATOR III TRUCK DRIVER TRUCK DRIVER TRUCK DRIVER EQUIPMENT OPERATOR III TRUCK DRIVER
OPERATOR III EQUIPMENT OPERATOR II TRUCK DRIVER AS NEEDED MECHANIC OPERATIONS MANAGER GROUNDSKEEPER II GROUNDSKEEPER II PUBLIC RIGHT-OF-WAY FOREMAN EXECUTIVE ASSISTANT SOLID WASTE COLLECTOR SOLID WASTE COLLECTOR TRUCK DRIVER 49
EQUIPMENT

Public Works Parks Services, Functions and Activities

The ParksDivision ofthe Public WorksDepartmentoverseesthemaintenanceofgroundsand landscapingforallnon-recreational facilities, rights-of-wayareas,plants,andtreesthroughout Miami Shores.Ourdedicatedteammanagesnumerousautomatedandmanual irrigation systems andtakescareofapproximately fifty specializedplantbedsandbarricadelandscapes. We regularlyundertakebeautificationand irrigation capitalimprovementprojects to enhancethe aesthetic appeal of "The Village Beautiful."

Goals & Objectives

Thegoalandobjectiveofthe ParksDivisionwithin the Public WorksDepartment is to ensure the Village's parksprovide a cleanandwell-maintainedenvironmentforthepublic to enjoy. We striveto create a pleasantand inviting atmospherebykeepingtheparksneatand tidy, enhancing the overall experience for visitors.

Performance Measures

FY2023 Estimated FY2023 Actuals (through 3/31/23) FY2024 Estimated 0.3 0.3 0.3 1 1 1 3 3 3 9,000 9,000 9,000 Acres of Ground Maintenance at Municipal Buildings Linear Feet of Landscaped Median Maintained
Maintained Acres
Maintenance 50
Acres of Open Space (Parks)
of Dog Park Grounds

250,000

200,000

150,000

Parks 50,000

300,000 FY2023 FY2024

100,000

Parks Budgeted Expenditures Personnel Operating #REF! Personnel Operating 51

FY2023 FY2024 Change Personnel Services………………… 265,369 $ 261,010 $ (4,359) $ Operating Expenditures/Expenses 105,568 120,271 14,703 TOTAL ………………………….. 370,937 $ 381,281 $ 10,344 $
Public Works Budget Highlights -

Expense Budget

Account Number Account Description 2022 Actual Amount 2023 Amended Budget 2023 Estimated Amount 2024 Budget Amount Comments
12-000 Regular Salaries and Wages Salaries 182,679 186,069 186,069 183,717 (1) Beautification/Landscaping Foreman (60%), (1) Maintenance Worker I, (3) Maintenance Worker II, (1) Operations Manager (16.67%). 14-000 Overtime Overtime 17,184 15,000 18,000 15,750 Estimated Costs for overtime for excess hours & special events 18-100 Compensated Compensatory Leave Longevity 3,125 4,500 4,000 5,000 Benefit paid to tenured employees per policy. 21-000 Payroll Taxes Employer Fica and Medicare 15,411 15,382 16,682 15,259 Social Security & Medicare taxes. 23-000 Life and Health Insurance Health Insurance 33,984 32,867 32,867 31,324 Estimated annual employee costs for health insurance benefits. 23-100 Life and Health Insurance Dental 733 707 707 533 Estimated annual employee costs for dental insurance benefits. 23-200 Life and Health Insurance Long-Term Care 568 529 529 531 Estimated annual employee costs for long-term care insurance benefits. 24-000 Workers' Compensation Workers' Compensation 10,312 10,315 10,315 8,896 Allocated costs of workers' compensation premiums paid to the Florida League 263,995 265,369 269,169 261,010 31-100 Professional Services Technology - - - 6,000 Purchase of a Work Order System ($30,000 allocated between Public Works Parks, Streets, Stormwater, Solid Waste & Fleet Management) 34-000 Other Services Contract Services 415 1,000 500 500 Contractual Monthly/Quarterly services 34-100 Other Services Temporary Personnel 1,281 2,500 1,000 1,500 Additional Staff required to work on additional beautification projects 40-000 Travel and Per Diem Travel 7 100 100 100 Travel to educational seminars 43-200 Utility Services Water 7,174 3,000 6,000 6,500 Estimated annual water consumption at nonwelled locations 44-000 Rentals and Leases Equipment Rental - 1,500 500 1,500 Rental of specialized equipment for projects identified during the year 45-000 Insurance ISF: Risk Management 14,120 12,345 12,345 21,389 Allocated costs for property, casualty & general liability insurance premiums 46-000 Repair and Maintenance Services ISF: Fleet Management 38,900 39,073 39,073 39,432 Allocated costs for operating the village's fleet including the costs for automobile liability coverage paid to the Florida League 46-200 Repair and Maintenance Services Repairs and Maintenance 17 2,100 500 500 Repairs to various parks & structures not covered by service agreements 51-000 Office Supplies Office Supplies - 100 100 100 General Office supplies 52-200 Operating Supplies Other Operating Supplies 29,400 25,000 27,000 30,000 Costs associated with drain & curb repairs & supplies, tools & equipment for park maintenance 52-210 Operating Supplies Beautification 6,235 8,000 3,500 5,000 Village-wide beautification projects 52-300 Operating Supplies Kitchen 369 500 500 500 Kitchen Supplies 52-400 Operating Supplies Uniforms 3,194 2,000 1,600 2,000 Per employee funding for contractually-specified uniforms (10) shirts (5) pants 52-500 Operating Supplies IPM Initiative 4,469 8,000 4,000 5,000 Special fertilizer & chemicals to maintain landscaping 54-000 Books, Publications, Subscriptions, and Memberships Dues, Memberships and Subs 307 200 100 100 Annual subscription renewal 55-000 Training Training and Education 23 150 150 150 Training on use of machinery & equipment 105,911 105,568 96,968 120,271 369,906 370,937 366,137 381,281 91-301 Interfund Transfers Capital Projects 16,000 - -16,000 - -16,000 - -385,906 370,937 366,137 381,281 385,906 370,937 366,137 381,281 Activity Total: 581 - Inter-Fund Group Transfers Out Program Total: 00 - None Division Total: 1201 - Parks OE-OperatingExpenditures/Expenses AccountClassificationTotal:OE-Operating Expenditures/Expenses Activity Total: 539 - Other Physical Environment Activity: 581 - Inter-Fund Group Transfers Out OTH - Other Uses Account Classification Total: OTH - Other Uses Department: 39 - Public Works Division: 1201 - Parks Program: 00 - None Activity: 539 - Other Physical Environment PS - Personnel Services Account Classification Total: PS - Personnel Services 52

Public Works Facilities Management/Streets

Services, Functions and Activities

The Facilities Management/Streets Division ofthe PublicWorks Department isaversatileworkforce responsibleforvarious tasks, includingbuildingmaintenance, stormwater management,and overseeingapplicationsfor street maintenance. Withamultifaceted approach,our division ensures thatthephysicalandsurrounding structures areproperlymaintainedandmanaged.Thisincludes conductingregularmaintenanceandrepairsonbuildings,implementing effectivestormwater management practices, and administering localoptionprograms to address street maintenance needs.

The Divisionis responsiblefor a wide rangeof tasks aimedatensuringthesmoothoperationof various facilities and infrastructurewithin thearea. Duringstorms, ourteamfocusesonmaintaining drains,pumps,andaddressingfloodedlocations tominimize disruptionscausedby excessiverainfall. Additionally, we prioritizestreet cleaning to keeptheroadwayscleanandpresentable.Our skilled personnel also handlerepairsandreplacementsof sidewalks,while performinglightmaintenance taskssuch asplumbing,carpentry,andmasonry work to addressany issues that arise. Moreover, we take chargeofmanagingdowntown solidwasteservices andparkingmeter services,contributingto the overall cleanliness and functionality of the area.

Goals & Objectives

Asaversatiledivisionwithin the PublicWorks Department,our primary objective isto deliver exceptional servicein maintainingtheoverallappearanceofall Villagefacilities, ensuringtheyremain cleanandwell-maintained. To achieve this, we conductregular inspections, includingthorough checks of facility equipment to ensuretheymeettheirexpectedlifespans. Additionally, we are committedto preservingthe integrity ofthe Village'sstreets and sidewalks,takingproactive measures to prevent deterioration and promptly addressing temporary repairs when necessary.

Performance Measures

FY2023 Estimated FY2023 Actuals (through 3/31/23) FY2024 Estimated 500 9,000 8,000 1,000 1,000 1,000 5,000 1,250 8,000 200 125 200 9,240 4,620 9,240 Number of Doggie Waste Station Collections
Linear Feet of Curb & Gutter Repaired Linear Feet of Plant Beds Replaced Linear Feet of Sidewalk Repaired Number of Code Compliance Actions
53
FY2023 FY2024 Change Personnel Services……………………. 202,751 $ 203,182 $ 431 $ Operating Expenditures/Expenses ….. 591,890 622,791 30,901 Other Uses…………………………….. 461,400 130,000 (331,400) TOTAL ………………………….. 1,256,041 $ 955,973 $ (300,068) $
Public Works
Budget Highlights
100,000 200,000 300,000 400,000 500,000 600,000 700,000 FY2023 FY2024 Facilities Management/Streets Budgeted Expenditures Personnel Operating Other Uses Personnel Operating Other Uses Other Uses 54
Facilities Management/Streets

Expense Budget

Account Number Account Description 2022 Actual Amount 2023 Amended Budget 2023 Estimated Amount 2024 Budget Amount Comments
12-000 Regular Salaries and Wages Salaries 179,161 148,903 148,903 151,637 (1) Facility Maintenance Technician, (2) Maintenance Worker II, (1) Operations Manager (allocated with Public Works Divisions: Half-Cent Transportation (CITT) (16.66%), Local Option Gas Tax (LOGT) (16.66%), Parks (16.67%), Recreation Maintenance (16.67%), Stormwater (16.67%) & Streets (16.67%)) & (1) Public Rightof-Way Foreman (allocated with Public Works Divisions: Half-Cent Transportation (CITT) (20%), Stormwater (40%) & Streets (40%)) 13-300 Other Salaries and Wages Seasonal 4,275 - - - Estimated wages for seasonal workers. 14-000 Overtime Overtime 3,896 5,000 5,000 5,250 Estimated overtime. 18-100 Compensated Compensatory Leave Longevity 1,250 1,500 1,250 1,250 Benefit paid to tenured employees per policy. 21-000 Payroll Taxes Employer Fica and Medicare 14,761 11,773 11,869 12,002 Social Security and Medicare taxes. 23-000 Life and Health Insurance Health Insurance 25,111 26,846 26,846 25,357 Life and Health insurance cost. 23-100 Life and Health Insurance Dental 443 578 578 432 Cost of dental insurance. 23-200 Life and Health Insurance Long-Term Care 306 257 257 257 Cost of long-term care insurance. 24-000 Workers' Compensation Workers' Compensation 8,499 7,894 7,894 6,997 Allocated costs of workers' compensation premiums paid to the Florida League. 237,703 202,751 202,597 203,182 31-100 Professional Services Technology - - 5,000 11,000 Professional Services Technology. Included in this is the purchase of a Work Order System ($30,000 allocated between Public Works Parks, Streets, Stormwater, Solid Waste & Fleet Management) 34-000 Other Services Contract Services 26,339 20,000 15,000 20,000 All contracted services, Engineering, Pest control, Gate maintenance services at all locations, etc. 34-200 Other Services Janitorial Services 21,740 25,000 25,000 25,000 Village-wide maintenance contracts for Janitorial Services 40-000 Travel and Per Diem Travel 21 100 100 100 Travel associated with seminars & training 41-100 Communications Services Cellular 715 575 600 600 Estimated costs for cellular telephone 41-520 Communications Services ISF: Information Technology - 2,971 2,971 5,817 Allocated costs for operating the Village's information technology 43-110 Utility Services Electric - Streets 10,469 15,000 12,500 15,000 Estimated cost for electrical services based on current FPL usage. 43-115 Utility Services Street Lights 217,393 225,000 225,000 230,000 Estimated cost for electrical services based on current FPL usage. 43-120 Utility Services Electric - Village Hall 20,453 17,500 20,000 22,000 43-130 Utility Services Electric - Public Works - 9,000 -Estimated cost for electrical services based on current FPL usage. 43-150 Utility Services Electric - 9900 Building 7,860 7,000 7,000 7,500 Estimated cost for electrical services based on current FPL usage. 43-200 Utility Services Water 4,486 4,500 8,000 8,000 Estimated annual consumption of water for Village Hall Public works & Right of way water and sewer. 44-000 Rentals and Leases Equipment Rental 387 2,500 4,500 2,500 Equipment rental as required for various jobs & projects. 45-000 Insurance ISF: Risk Management 28,255 31,147 31,147 70,902 Allocated costs for property, casualty & general liability insurance premiums 46-000 Repair and Maintenance Services ISF: Fleet Management 51,249 35,347 35,347 35,672 Allocated costs for operating the Village's fleet including for automobile liability coverage paid to the Florida league 46-200 Repair and Maintenance Services Repairs and Maintenance 33,744 35,000 33,000 35,000 Repairs to buildings and structures, miscellaneous parts not covered by service agreements & roadway & sidewalk repair 46-210 Repair and Maintenance Services 9900 Building 14,137 15,000 15,000 17,500 Repair and maintenance of 9900 Building 48-000 Promotional Activities Promotional Activities - 1,000 1,000 1,000 Promotional items for Arbor day and Green day. 49-800 Other Current Charges and Obligations Licenses and Permits 941 1,000 1,000 1,000 DERM Annual Operating Permits for Private Sanitary Sewers City-wide 51-000 Office Supplies Office Supplies - 150 100 100 General office supplies 52-200 Operating Supplies Other Operating Supplies 63,154 75,000 40,000 50,000 All supplies needed to operate an office, safety equipment, paper towels, tools, equipment, light bulbs for the entire Village, additional lights & other miscellaneous supplies 52-210 Operating Supplies Beautification 9,918 20,000 30,000 20,000 Village-wide roadway landscape projects including tree replacement 52-215 Operating Supplies Holiday Decorations 30,784 40,000 30,000 35,000 Holiday decorations including electrical work PS - Personnel Services Account Classification Total: PS - Personnel Services OE-OperatingExpenditures/Expenses Division: 1202 - Facilities Management/Streets Program: 00 - None Activity: 539 - Other Physical Environment 55

Expense Budget

Account Number Account Description 2022 Actual Amount 2023 Amended Budget 2023 Estimated Amount 2024 Budget Amount Comments
52-300 Operating Supplies Kitchen 490 1,000 1,000 1,000 Kitchen Supplies 52-400 Operating Supplies Uniforms 2,565 1,500 1,500 1,500 Specific Uniforms for employees 10 shirts & 5 pants 52-500 Operating Supplies IPM Initiative 3,035 3,500 3,200 3,500 IPM: Eligible expenditures aligned with the IPM initiative 52-600 Operating Supplies Code Compliance - 2,500 2,000 2,500 Cost associated with enforcement of code issues. 54-000 Books, Publications, Subscriptions, and Memberships Dues, Memberships and Subs 10 100 - 100 Annual subscription renewals 55-000 Training Training and Education - 500 500 500 Continued Educational Seminars for training on the use of machinery & equipment, chemicals, etc. for the Parks & Street Operations Manager, foreman, etc. 548,144 591,890 550,465 622,791 785,846 794,641 753,062 825,973 91-301 Interfund Transfers Capital Projects 372,000 461,400 461,400 130,000 Transfer to Capital Projects 372,000 461,400 461,400 130,000 372,000 461,400 461,400 130,000 1,157,846 1,256,041 1,214,462 955,973 1,157,846 1,256,041 1,214,462 955,973 OTH - Other Uses Account Classification Total: OTH - Other Uses Activity Total: 581 - Inter-Fund Group Transfers Out Program Total: 00 - None Division Total: 1202 - Facilities Management/Streets AccountClassificationTotal:OE-Operating Expenditures/Expenses Activity Total: 539 - Other Physical Environment Activity: 581 - Inter-Fund Group Transfers Out 56

Public Works Public Works Administration Services, Functions and Activities

The AdministrationDivision of Public Worksplays a crucial rolein managingtheorganizational functionsofthe Village Department.This division overseesvariousadministrative tasks, includingcoordinatingallpaperworkassociated with functions such aspayroll,accounts payable,purchasing,andcustomer service.It servesas a centralhubforensuringefficient coordination and smooth operations within the department.

In addition to its administrativefunctions,thisunitalsoplays a vital rolein coordinating interdepartmental activities and facilitating intergovernmentalcoordination. It servesas a pointof contactforcollaborationandcommunicationbetweendifferentdepartments,ensuringsmooth coordinationandefficientoperationsacrosstheorganization. To fulfill thisimportantmission,the administrativeunit is supportedby a totaloffourbudgetedpositions, which contribute to the successful execution of interdepartmental initiatives.

Goals & Objectives

Thegoalandobjectiveofthe Public Works AdministrationDivisionwithin the Public Works Department is to promotethehighestlevelof efficiency andoptimalperformance within the department.This is achievedthroughvariousmeans,includingprovidingguidanceandtraining to employees to enhancetheir skills andknowledge.The division also strivesto maintain compliance with all statutes and laws byconducting a yearlyauditofalldocumentation. By upholdingthesestandards,the division ensuresthatthedepartmentoperates effectively and in accordance with legal requirements.

Performance Measures

Number of Customer Calls/Complaints Received

FY2023 Estimated FY2023 Actuals (through 3/31/23) FY2024 Estimated 10,000 3,000 6,000
57

Public Works

Public Works Administration

Budget Highlights

FY2023 FY2024 Change Personnel Services………………… 440,658 $ 416,095 $ (24,563) $ Operating Expenditures/Expenses 95,335 120,879 25,544 TOTAL ………………………….. 535,993 $ 536,974 $ 981 $
50,000 100,000 150,000 200,000 250,000 300,000 350,000 400,000 450,000 500,000 FY2023 FY2024
Works Administration Budgeted Expenditures Personnel Operating FY2023 FY2024 58
Public

Expense Budget

Account Number Account Description 2022 Actual Amount 2023 Amended Budget 2023 Estimated Amount 2024 Budget Amount Comments
11-000 Executive Salaries Salaries 125,459 128,752 128,752 129,252 (1) Public Works Director 11-100 Executive Salaries Executive Benefit 6,525 9,875 9,875 9,750 Executive benefit package. 12-000 Regular Salaries and Wages Salaries 226,283 237,910 250,736 189,849 (1) Assistant Public Works Director, (1) Executive Assistant & (1) Purchasing Agent 13-000 Other Salaries and Wages Other Salaries - - - 36,139 (1) Executive Assistant (Part-time) 14-000 Overtime Overtime 877 500 1,750 525 Estimated cost of overtime. 18-100 Compensated Compensatory Leave Longevity 1,250 2,250 1,875 2,500 Benefit paid to tenured employees per policy 21-000 Payroll Taxes Employer Fica and Medicare 27,865 28,594 30,064 27,964 Social Security and Medicare Taxes. 23-000 Life and Health Insurance Health Insurance 17,957 30,108 20,624 18,645 Cost of employee health insurance. 23-100 Life and Health Insurance Dental 272 648 296 317 Cost of dental health insurance. 23-200 Life and Health Insurance Long-Term Care 640 685 612 425 Estimated annual employee costs for long-term care insurance benefits 24-000 Workers' Compensation Workers' Compensation 1,081 1,336 1,336 729 Estimated cost of workers' compensation. 408,207 440,658 445,920 416,095 31-100 Professional Services Technology 7,127 6,500 7,000 12,000 Estimated costs for GIS services & Technologies, and New Work Order Tracking system 31-270 Professional Services Pre-employment Screening 1,251 - - - Pre-employment screening 34-000 Other Services Contract Services 5,855 5,200 5,000 5,000 DERM fees & other Regulatory fees paid to State & County agencies & office machine maintenance contracts 34-300 Other Services Security 9,599 12,000 23,040 24,200 Contracted security services at PW compound 40-000 Travel and Per Diem Travel 1,575 1,500 250 1,500 Travel associated with management training and seminars for professional development. 41-000 Communications Services Telephone 157 - -41-100 Communications Services Cellular 2,347 2,405 2,400 2,400 Estimated costs for cellular telephone- 3 cell phones and 1 I-Pad 41-200 Communications Services Internet 14,726 10,000 15,000 15,000 Estimated costs of internet 41-520 Communications Services ISF: Information Technology - 14,854 14,854 16,788 Allocated costs for operating the Village's information technology 42-000 Freight and Postage Services Postage 3 50 10 50 Letters to staff and residents 45-000 Insurance ISF: Risk Management 5,765 7,507 7,507 9,950 Allocated costs for property, casualty & general liability insurance premiums 46-000 Repair and Maintenance Services ISF: Fleet Management 11,665 26,819 26,819 27,066 Allocated costs for operating Village's fleet including the costs for automobile liability premium 46-200 Repair and Maintenance Services Repairs and Maintenance 555 - 500 500 Repair and Maintenance Services 47-000 Printing and Binding Printing 85 100 - 50 Costs for publication of employment ads & mandatory reporting 48-000 Promotional Activities Promotional Activities - 500 500 500 Public Services & other public documents 48-200 Promotional Activities Legal Advertisements 373 2,000 250Redirected to Clerk's office- Legal advertisement for procurement of projects 49-000 Other Current Charges and Obligations Other Current Charges 75 100 100 125 Fees paid to Miami Dade County Fire and DERM 51-000 Office Supplies Office Supplies 703 1,000 750 1,000 General Office supplies 52-200 Operating Supplies Other Operating Supplies 4,803 1,800 1,500 1,500 Materials required that are not specifically classified in other departmental line items 52-300 Operating Supplies Kitchen 279 500 750 750 Kitchen Supplies 54-000 Books, Publications, Subscriptions, and Memberships Dues, Memberships and Subs 267 500 300 500 Books, Publications, Subscriptions, and Memberships Dues, Memberships and Subs 55-000 Training Training and Education 207 1,000 - 1,000 Staff reimbursement for educational advancements 55-200 Training Tuition Reimbursement - 1,000 - 1,000 Tuition Reimbursement 67,419 95,335 106,530 120,879 475,627 535,993 552,450 536,974 475,627 535,993 552,450 536,974 475,627 535,993 552,450 536,974 Activity Total: 539 - Other Physical Environment Program Total: 00 - None Division Total: 1203 - Public Works Administration Program: 00 - None Activity: 539 - Other Physical Environment PS - Personnel Services Account Classification Total: PS - Personnel Services OE-OperatingExpenditures/Expenses AccountClassificationTotal:OE-Operating Expenditures/Expenses Division: 1203 - Public Works Administration 59

Public Works Recreation Maintenance Services, Functions and Activities

TheRecreationMaintenance Division ofthe Public WorksDepartment is responsibleforthe upkeepandmaintenanceofthe Village's exteriorrecreationalgrounds.Thisincludesareas such asthemultipurposefield,tot-lotplayground,basketballandtennis courts, andotherrecreational facilities. Ourdedicatedteam works diligently to ensuretheseareasarewell-maintained,safe, and enjoyable for residents and visitors to engage in recreational activities.

Goals & Objectives

TheRecreationMaintenance Division ofthe Public WorksDepartmenthascleargoalsand objectivescenteredaroundthemaintenanceandenhancementofthe Village's recreational areas.Their primary focus is ontheRecreationField,Basketball/TennisCourts,andTot-Lot Playground,ensuringtheyarekeptcleanandneat. To achieve this, dailyinspectionsare conducted to maintainthehighestlevelofcare.The division also prioritizes providingcomplete groundscare,includingweedcontroland fertilization, to maintaintheoverallaestheticsand healthoftherecreationalareas.Additionally,they actively supportspecialeventsby assisting with set-upandbreakdown tasks, while alsocreatinglargetentedareasduring summer programs to ensure a comfortableenvironment.Throughthese efforts, theRecreation Maintenance Division aims to provideresidentsand visitors with exceptionalrecreational spaces, promoting an enjoyable and welcoming atmosphere.

Performance Measures

FY2023 Estimated FY20223 Actuals (through 3/31/23) FY2024 Estimated 6.8 3.4 6.8
60
Acres of Rec. Field Maintenance

Recreation Maintenance Public Works

Budget Highlights

Recreation Maintenance Budgeted

FY2023 FY2024 Change Personnel Services………………… 172,503 $ 160,409 $ (12,094) $ Operating Expenditures/Expenses 115,763 117,818 2,055 TOTAL ………………………….. 288,266 $ 278,227 $ (10,039) $
20,000 40,000 60,000 80,000 100,000 120,000 140,000 160,000 180,000 200,000 FY2023 FY2024
Personnel Operating 61
Expenditures

Expense Budget

Account Number Account Description 2022 Actual Amount 2023 Amended Budget 2023 Estimated Amount 2024 Budget Amount Comments
12-000 Regular Salaries and Wages Salaries 64,550 129,217 112,388 120,518 (1) Beautification/Landscaping Foreman (60%), (2) Groundskeeper II, (1) Operations Manager (16.67%). 14-000 Overtime Overtime 6,339 4,000 14,000 4,200 Estimated overtime. 18-100 Compensated Compensatory Leave Longevity 625 750 750 625 Benefit paid to tenured employees per policy. 21-000 Payroll Taxes Employer Fica and Medicare 5,428 10,190 9,726 9,539 Estimated Social Security and Medicare taxes. 23-000 Life and Health Insurance Health Insurance 13,440 20,824 19,391 19,391 Estimated annual employee costs for health insurance. 23-100 Life and Health Insurance Dental 290 448 330 330 Estimated annual employee costs for dental insurance benefits. 23-200 Life and Health Insurance Long-Term Care 184 241 244 244 Estimated annual employee costs for long-term insurance benefits. 24-000 Workers' Compensation Workers' Compensation 5,184 6,833 6,833 5,562 Allocated costs of workers' compensation premiums paid to the Florida League. 96,040 172,503 163,662 160,409 43-100 Utility Services Electric 1,696 2,000 2,000 2,000 Estimated annual costs for electrical services based on current actual FPL usage. 44-000 Rentals and Leases Equipment Rental - 500 - 500 Rental of specialized equipment for projects identified during year 45-000 Insurance ISF: Risk Management 7,472 8,542 8,542 15,379 Allocated costs for property, casualty & general liability insurance premiums 46-000 Repair and Maintenance Services ISF: Fleet Management 26,639 34,621 34,621 34,939 Allocated costs of operating the Village's fleet including the costs for automobile liability coverage paid to the Florida League 46-200 Repair and Maintenance Services Repairs and Maintenance 4,455 4,000 4,000 4,000 Minor repairs to building and tot lot equipment 52-200 Operating Supplies Other Operating Supplies 21,757 25,000 25,000 25,000 Costs for material required that are not specifically classified in other departmental line items 52-400 Operating Supplies Uniforms 1,150 500 500 500 Per employee funding for contractually-specified uniforms (5) shirts and (5) pants 52-500 Operating Supplies IPM Initiative 33,654 40,000 25,000 35,000 IPM: Eligible expenditures aligned with the IPM initiative 54-000 Books, Publications, Subscriptions, and Memberships Dues, Memberships and Subs - 100 - - Memberships and subscriptions 55-000 Training Training and Education - 500 200 500 Training on use of machinery and equipment and pesticide license 96,822 115,763 99,863 117,818 192,863 288,266 263,525 278,227 192,863 288,266 263,525 278,227 192,863 288,266 263,525 278,227 2,212,242 2,451,237 2,396,574 2,152,455 Division Total: 1204 - Recreation Maintenance Department Total: 39 - Public Works PS - Personnel Services Account Classification Total: PS - Personnel Services OE-OperatingExpenditures/Expenses AccountClassificationTotal:OE-Operating Expenditures/Expenses Activity Total: 539 - Other Physical Environment Program Total: 00 - None Division: 1204 - Recreation Maintenance Program: 00 - None Activity: 539 - Other Physical Environment 62

LIBRARY DEPARTMENT ORGANIZATION CHART

YOUTH SERVICES LIBRARIAN ADULT SERVICES LIBRARIAN LIBRARY ASSISTANT I P/T LIBRARY ASSISTANT II F/T LIBRARY ASSISTANT I P/T LIBRARY ASSISTANT I P/T ARCHIVIST P/T LIBRARY ASSISTANT I P/T LIBRARY PAGE P/T 63
LIBRARY DIRECTOR

Brockway Memorial Library

Services, Functions and Activities

Mission Statement

Brockway Memorial Library

The mission of the Brockway Memorial Library is to engage our community in opportunities for literacy and lifelong learningand to enrichthe lives of ourpatrons by providing access to a wide variety of information, materials, and offerings, with a focus on education, the arts, and culture.

Vision Statement

Youth Services Department of the Brockway Memorial Library

Children and young adults, along with their families, will experience a sense of joy and wonder by exploring the world through their library.

Mission Statement

Youth Services Department of the Brockway Memorial Library

Brockway Memorial Library's Youth Services Department provides for the educational, recreational, and informational needs of the youth of the Miami Shores Community. This is accomplished through collection development and programming geared toward children and youth from birth through high school, respectively. The goal of the BML Youth Services Department is to foster an inviting environment that promotes literacy for youngsters and their caregivers. We strive to nurture and empower all youth by inspiring a love of reading, sparking curiosity and joy of discovery, and by providing access to information, knowledge, and diverse ideas.

Goals & Objectives

Brockway Memorial Library emphasizes service to individuals, and its collections and offerings reflect the local community's interests and needs in the following areas:

Education - To provide opportunity, guidance, and stimulation for personal growth through selfdirected learning efforts; and, to supplement the resources of local learning institutions;

Information - To provide individuals with timely and accurate, up-to-date information;

Leisure - To improve quality of life by providing materials and activities for the productive use of leisure time;

Culture - To provide opportunities for cultural enrichment through activities that promote participation in, enjoyment of, and appreciation for the arts. Additionally, the Library will continue to focus on the key initiatives listed in the Village's Strategic Management Plan: Improved communication with the public, enhanced intergenerational programming, the installment of an Archivist to continue digitization of the Village Archives and related programming on local history, and necessary physical improvements to the aging elements of the Library building.

64

Brockway Memorial Library

Performance Measures

*The following numbers are based on the Library's published Annual Reports which run through May 31st.

FY2023 Estimated FY2023 Actuals (through 3/31/23) FY2024 Estimated Total Circulation of Materials 37,000 36,000 36,500 Total Programs Presented 226 201 200 Total Program Attendance 6,316 5,706 6,000 Total Registered Patrons 6,865 7,216 7,550 Total Number of New Patrons 310 363 330 Average Daily Visitors 79 93 85 FY2023 FY2024 Change Personnel Services………………… 421,317 $ 417,453 $ (3,864) $ Operating Expenditures/Expenses 200,640 245,824 45,184 Capital Outlay ….…………………… 40,250 37,900 (2,350) Other Uses…………………………… 136,950 28,000 (108,950) TOTAL ………………………….. 799,157 $ 729,177 $ (69,980) $
Budget Highlights50,000 100,000 150,000 200,000 250,000 300,000 350,000 400,000 450,000 FY2023 FY2024 Brockway Memorial Library Budgeted Expenditures Personnel Operating Capital Other Uses 65

Expense Budget

Account Number Account Description 2022 Actual Amount 2023 Amended Budget 2023 Estimated Amount 2024 Budget Amount Comments
11-000 Executive Salaries Salaries 86,477 109,990 109,990 110,413 (1) Library Director. 11-100 Executive Salaries Executive Benefit 6,525 6,625 6,625 6,500 Executive benefit package 12-000 Regular Salaries and Wages Salaries 138,163 142,314 137,418 149,992 (1) Adult Services Librarian, Library Assistant II, (1) Youth Services Librarian. 13-000 Other Salaries and Wages Other Salaries 48,684 93,938 50,425 97,968 (1) Archivist, (4) Library Assistant I, (1) Library Page 14-000 Overtime Overtime - 100 - 100 Estimated overtime costs 18-100 Compensated Compensatory Leave Longevity 1,875 3,000 2,500 2,500 Benefits paid to tenured employees per policy 21-000 Payroll Taxes Employer Fica and Medicare 21,562 27,000 23,473 27,920 Social Security & Medicare taxes 23-000 Life and Health Insurance Health Insurance 15,310 30,108 16,552 14,916 Estimated annual employee costs for health insurance benefits 23-100 Life and Health Insurance Dental 148 486 128 127 Estimated annual employee costs for dental insurance benefits 23-200 Life and Health Insurance Long-Term Care 483 483 483 483 Estimated annual employee costs for long-term care insurance benefits 24-000 Workers' Compensation Workers' Compensation 5,304 7,273 7,273 6,534 Allocated costs of workers' compensation premiums 324,531 421,317 354,867 417,453 31-100 Professional Services Technology 2,460 7,955 7,955 3,550 Tech costs; Annual software support & certification. 31-270 Professional Services Pre-employment Screening 318 - -34-000 Other Services Contract Services 24,824 25,965 25,965 30,150 Contractual services for fire alarm and equipment, security alarm, janitorial services, organic pest control, digital resources and learning software, maintenance warranties, SEFLIN Consortium (Southeast Florida Library Information Network), etc. 34-150 Other Services Program Instructors 6,643 9,375 9,375 15,050 Programming contracts for youth and adult offerings: Seasonal performances, art and cultural programming, book discussion facilitators, intergenerational programming, etc. 40-000 Travel and Per Diem Travel 1,104 1,319 1,265 1,510 Lodging, gas, and tolls to attend the Florida Library Association annual conference. 40-100 Travel and Per Diem Per Diem Allowance 210 280 280 280 Per diem costs for 2 to attend the Florida Library Association annual conference. 41-000 Communications Services Telephone 1,041 1,400 -41-100 Communications Services Cellular 596 575 600 575 Estimated cost for cellular telephone 41-200 Communications Services Internet 1,635 1,400 1,400 1,400 Cost of internet services 41-520 Communications Services ISF: Information Technology - 56,444 56,444 33,882 Allocated costs for operating the Village's information technology 42-000 Freight and Postage Services Postage 45 540 500 400 Media mail/Business mail 43-100 Utility Services Electric 16,734 14,651 14,651 18,000 Annual electric paid to FPL 43-200 Utility Services Water 303 279 600 800 Annual water expense 44-000 Rentals and Leases Equipment Rental 386 1,053 1,285 1,285 Rental expenses of equipment, i.e. copier 45-000 Insurance ISF: Risk Management 39,400 49,164 49,164 108,800 Allocated costs for property, casualty & general liability insurance premiums 46-200 Repair and Maintenance Services Repairs and Maintenance 8,897 12,241 12,241 11,490 Maintenance and repair costs: AC, plumbing, deep cleaning, etc. 47-000 Printing and Binding Printing 866 1,737 1,737 2,747 Library-related printing costs: Brochures, banners, business cards, etc. Note: Promotional printing costs related to the Library's 75th Anniversary are included. 48-000 Promotional Activities Promotional Activities 2,714 2,400 2,400 6,500 Miscellaneous costs associated with in-house programming: Catering, decorations, music, etc. Special events costs this year include a 75th Anniversary celebratory event. 51-000 Office Supplies Office Supplies 463 575 575 575 General office supplies 52-200 Operating Supplies Other Operating Supplies 5,601 12,500 12,500 7,500 Specific expenses related to library operations: book jackets, archival supplies, barcodes, book repair materials, etc. 52-400 Operating Supplies Uniforms - - 415 425 Library shirts for staff and Board of Trustees new members. 54-000 Books, Publications, Subscriptions, and Memberships Dues, Memberships and Subs 368 397 397 465 3 individual memberships to the Florida Library Association: Youth Services Librarian, Adult Services Librarian, Library Director 55-000 Training Training and Education 390 390 440 440 Florida Library Association annual conference registration fees for 2 Librarians. PS - Personnel Services Account Classification Total: PS - Personnel Services OE-OperatingExpenditures/Expenses Department:
Division:
Program:
-
Activity: 571 - Libraries 66
71 - Brockway Memorial Library
1500 - Library
00
None

Expense Budget

Account Number Account Description 2022 Actual Amount 2023 Amended Budget 2023 Estimated Amount 2024 Budget Amount Comments
114,998 200,640 200,189 245,824 66-000 Books, Publications, and Library Materials Books and Publications 31,323 32,500 32,500 32,500 Print books, periodicals and publications. 66-100 Books, Publications, and Library Materials Media 4,342 7,750 5,400 5,400 Electronic Media (audiobooks and movies) 35,665 40,250 37,900 37,900 475,194 662,207 592,956 701,177 91-301 Interfund Transfers Capital Projects 65,000 136,950 136,950 28,000 Transfer to Capital Projects 65,000 136,950 136,950 28,000 65,000 136,950 136,950 28,000 540,194 799,157 729,906 729,177 540,194 799,157 729,906 729,177 540,194 799,157 729,906 729,177 Division Total: 1500 - Library Department Total: 71 - Brockway Memorial Library Activity Total: 571 - Libraries Activity: 581 - Inter-Fund Group Transfers Out OTH - Other Uses Account Classification Total: OTH - Other Uses Activity Total: 581 - Inter-Fund Group Transfers Out Program Total: 00 - None AccountClassificationTotal:OE-Operating Expenditures/Expenses CAP-CapitalOutlay AccountClassificationTotal:CAP-CapitalOutlay 67

PARKS & RECREATION DEPARTMENT ORGANIZATION CHART

PARKS & RECREATION DIRECTOR

ASSISTANT PARKS & RECREATION DIRECTOR

EXECUTIVE ASSISTANT

PARKS & RECREATION SUPERINTENDENT

ASST. ATHLETICS SUPERVISOR

ATHLETIC PROGRAM SPECIALIST COACH(ES) PART TIME

PROGRAM SPECIALIST

ASSISTANT PROGRAM SUPERVISOR COUNSELOR(S) P/T

FACILITY ATTENDANT(S) BUS DRIVER P/T

RECREATION LEADER

AQUATIC SUPERVISOR PROGRAM/ EVENT SPECIALIST

COMMUNITY CENTER ATTENDANT(S)

FACILITY ATTENDANT(S) COMMUNITY CENTER

COUNSELOR(S) P/T

MAINTENANCE WORKER II

MAINTENANCE WORKER II

ASST. AQUATIC SUPERVISOR

AQUATIC SPECIALIST

LIFEGUARD II F/T

LIFEGUARD II P/T

LIFEGUARD I P/T

LIFEGUARD I SEASONAL

TENNIS PROFESSIONAL (CONTRACTED)

FACILITY ATTENDANT

OFFICE ATTENDANTS

CONCESSION ATTENDANTS

68

Parks & Recreation Parks & Recreation Administration Services, Functions and Activities

The AdministrationDivision ofthe Parks& RecreationDepartment is responsiblefor coordinatingthehighestqualityparksandrecreationprogramsandculturalprogramsfor Village residents.Thisincludesdirecting,planning,developingandimplementingprograms, facility maintenanceandoverseeing20specialeventsthroughouttheyear.The Division alsooversees thepreparationandadministrationoftheannual Parks& Recreationoperatingbudget, a fiveyearcapitalplan,the Fine Arts programs,Recreation Advisory Committee and facilitating the daily operations of each division.

Budget Highlights

Recreation

FY2023 FY2024 Change Personnel Services………………… 323,730 $ 316,405 $ (7,325) $ Operating Expenditures/Expenses 97,599 67,034 (30,565) TOTAL ………………………….. 421,329 $ 383,439 $ (37,890) $
50,000 100,000 150,000 200,000 250,000 300,000 350,000 FY2023 FY2024
Personnel Operating Personnel Operating Operating 69
Administration Budgeted Expenditures

Expense Budget

Account Number Account Description 2022 Actual Amount 2023 Amended Budget 2023 Estimated Amount 2024 Budget Amount Comments
11-000 Executive Salaries Salaries 109,067 115,003 115,003 115,446 Recreation Director salary 11-100 Executive Salaries Executive Benefit 6,525 9,875 9,375 9,750 Executive benefit package 12-000 Regular Salaries and Wages Salaries 89,779 149,281 149,281 149,858 (1) Assistant Parks and Recreation Director (1) Executive Assistant 14-000 Overtime Overtime 742 800 950 800 Executive Assistant attending Recreation Advisory Meetings and Fine Arts Meetings 18-100 Compensated Compensatory Leave Longevity 3,750 4,500 3,750 3,750 Benefit paid to tenured employees per policy 21-000 Payroll Taxes Employer Fica and Medicare 14,760 20,787 21,294 21,104 Social Security & Medicare Taxes 23-000 Life and Health Insurance Health Insurance 14,400 22,581 17,781 14,916 Estimated annual employee costs for health insurance benefits 23-100 Life and Health Insurance Dental 338 486 380 381 Estimated annual employee costs for dental insurance benefits 23-200 Life and Health Insurance Long-Term Care 129 173 176 179 Estimated annual employee costs for long-term care insurance benefits 24-000 Workers' Compensation Workers' Compensation 145 244 244 221 Allocated costs of workers' compensation premiums paid 239,636 323,730 318,234 316,405 31-100 Professional Services Technology 7,380 11,000 7,400 5,000 Rec Trac Upgrade 31-270 Professional Services Pre-employment Screening 5,697 - - - Pre Employment Screening 34-000 Other Services Contract Services 2,099 1,320 2,200 2,500 Service Contract on department equipment & NRPA participant Insurance Coverage 40-000 Travel and Per Diem Travel - 4,000 1,200 1,200 Funding to attend the FRPA conference & NRPA 40-100 Travel and Per Diem Per Diem Allowance - 1,100 350 350 Per diem fees for travel conferences 41-100 Communications Services Cellular 966 1,035 1,000 1,000 Estimated costs for cellular telephone 41-200 Communications Services Internet 4,776 5,280 4,775 4,775 Estimated costs for internet 42-000 Freight and Postage Services Postage 77 100 100 100 Postage costs 45-000 Insurance ISF: Risk Management 6,343 12,207 12,207 24,147 Allocated costs for property, casualty & general liability insurance premiums 45-200 Insurance Premium: Liability 2,709 3,400 2,730 3,400 Blanket Renewal insurance for Recreation programs 46-000 Repair and Maintenance Services ISF: Fleet Management - 3,857 3,857 3,892 Allocated costs for operating the Village's fleet including the costs for automobile liability coverage paid to the Florid League 46-200 Repair and Maintenance Services Repairs and Maintenance 5,409 7,500 3,000 5,400 General repair costs for items not under maintenance
agreements, included in this amount are tot lot, marquee repairs & replacement of damaged equipment, such as outdoor tables and windscreens 47-000 Printing and Binding Printing 38 - -48-000 Promotional Activities Promotional Activities 1,708 500 700 700 Promotional items for events 49-220 Other Current Charges and Obligations Special Events - Fine Arts 10,131 10,000 10,000 10,000 Funding for the Fine Arts Commission to provide art exhibits, educational programs & concerts 49-800 Other Current Charges and Obligations Licenses and Permits - 400 420 420 ASCAP Music License Fee 51-000 Office Supplies Office Supplies 79 200 - 100 General office supplies 52-200 Operating Supplies Other Operating Supplies 1,246 1,600 -Funding for supplies necessary to maintain the operations of the Department 52-400 Operating Supplies Uniforms - 250 200 200 Funding for Administration uniforms 54-000 Books, Publications, Subscriptions, and Memberships Dues, Memberships and Subs 1,068 1,200 1,100 1,200 FRPA & NRPA Memberships + Subscriptions. 55-000 Training Training and Education 400 2,650 2,650 2,650 Estimated funding for staff training 50,125 67,599 53,889 67,034 289,761 391,329 372,123 383,439 289,761 391,329 372,123 383,439 PS - Personnel Services Account Classification Total: PS - Personnel Services OE-OperatingExpenditures/Expenses AccountClassificationTotal:OE-Operating Expenditures/Expenses Activity Total: 572 - Parks & Recreation Program Total: 00 - None Department: 72 - Parks & Recreation Division: 1401 - Recreation Administration Program: 00 - None Activity: 572 - Parks & Recreation 70
or warrant

Expense Budget

Account Number Account Description 2022 Actual Amount 2023 Amended Budget 2023 Estimated Amount 2024 Budget Amount Comments
49-210 Other Current Charges and Obligations Special Events - Unity Day - 30,000 -- 30,000 -- 30,000 -- 30,000 -289,761 421,329 372,123 383,439 Division Total: 1401 - Recreation Administration Program: 20 - Unity Day Activity: 572 - Parks & Recreation OE-OperatingExpenditures/Expenses AccountClassificationTotal:OE-Operating Expenditures/Expenses Activity Total: 572 - Parks & Recreation Program Total: 20 - Unity Day 71

Parks & Recreation Athletics

Services, Functions and Activities

The AthleticsDivision ofthe Miami Shores Parks& RecreationDepartment is responsiblefor intramural sports, subcontractedtravel sports, afterschoolcare,and summercamp programs. The AthleticsDivisionis managed directly bytheRecreationSuperintendent with assistance from the Assistant Athletic Supervisor and the Assistant Program Coordinator.

Sportsprogramsrunyearround,offeringintramural soccer, basketball,baseball,softball, lacrosse andflagfootball.Theintramuralprogramsaverage125participantspersport.Theafter schoolcareprogramrunsfromAugust to June with a maximum of75children.Theprogram hiresanaverageofsevencounselors yearly. The summercamp programrunsfrommid-June to mid-August with a maximum of130participantseachweek. We staff anaverageof14 counselorseachweek with 4 supervisors who monitor fieldtrips, dailyprogramming,and trips to theAquaticCenterandLibrary.The AthleticsDivision alsorunsanaverageof 4 specialtysports camps throughout the year including lacrosse, flag football, basketball and soccer.

Goals & Objectives

Thegoalofthe AthleticsDivision fortheupcoming fiscal year is to provideincreasedbasic sports training for pre-school aged children.

Performance Measures

FY2023 Estimated FY2023 Actuals (through 3/31/23) FY2024 Estimated Increase participation in pre-school sports N/A Yes 10% Increase participation in intramural sports 25% 25% 10% Yes Yes 10%
Return Afterschool Care Program to full capacity 72

Parks & Recreation Athletics

Budget Highlights

Athletics Budgeted

FY2023 FY2024 Change Personnel Services………………… 598,448 $ 614,433 $ 15,985 $ Operating Expenditures/Expenses 338,345 383,317 44,972 Other Uses…………………………… 130,000 50,000 (80,000) TOTAL ………………………….. 1,066,793 $ 1,047,750 $ (19,043) $
100,000 200,000 300,000 400,000 500,000 600,000 700,000 FY2023 FY2024
Personnel Operating Other Uses 73
Expenditures

Expense Budget

Account Number Account Description 2022 Actual Amount 2023 Amended Budget 2023 Estimated Amount 2024 Budget Amount Comments
12-000 Regular Salaries and Wages Salaries 258,697 279,699 279,699 282,375 (1) Parks & recreation Superintendent, (1) Assistant Athletics Supervisor, (1) Assistant Program Supervisor, (1) Athletic Program Specialist, (1) Program Specialist. 13-000 Other Salaries and Wages Other Salaries - 6,600 14,000 9,120 (3) Facility Attendants monitors athletic Fields 13-300 Other Salaries and Wages Seasonal 12,330 - - - (3) Athletic Facility Attendants 14-000 Overtime Overtime 2,962 1,000 5,000 1,000 Due to high turnover in staff, overtime to cover operations and programs. 18-100 Compensated Compensatory Leave Longevity 3,750 4,500 3,125 3,125 Benefit paid to tenured employee per policy 21-000 Payroll Taxes Employer Fica and Medicare 20,253 21,978 23,090 22,375 Social Security & Medicare Taxes 23-000 Life and Health Insurance Health Insurance 31,778 37,635 36,911 37,290 Estimated annual employee costs for health insurance benefits 23-100 Life and Health Insurance Dental 686 810 634 635 Estimated annual employee costs for dental insurance benefits 23-200 Life and Health Insurance Long-Term Care 278 324 240 242 Estimated annual employee costs for long-term care insurance benefits 24-000 Workers' Compensation Workers' Compensation 4,639 5,920 5,920 5,235 Allocated costs of workers' compensation premiums paid 335,374 358,466 368,619 361,397 34-000 Other Services Contract Services 5,605 5,800 5,800 6,300 Reoccurring monthly service fees for alarm monitoring, first aid (AED), and pest control 34-150 Other Services Program Instructors 36,226 46,000 46,000 46,000 Athletic Subcontracted Classes Payout; i.e.: Super Soccer Stars, More Than Sports 34-400 Other Services Field Trips 102 - - - N/A 40-000 Travel and Per Diem Travel - 700 700 750 Travel costs for seminars and conferences 40-100 Travel and Per Diem Per Diem Allowance - 200 175 350 Per Diem for seminars and conferences 41-100 Communications Services Cellular 1,124 600 1,760 1,900 Estimated costs for cellular plans 41-520 Communications Services ISF: Information Technology - 38,619 38,619 15,002 Allocated costs for operating the Village's information technology 43-100 Utility Services Electric 8,830 8,000 9,000 9,000 Estimated annual costs for electric services 43-200 Utility Services Water 182 275 275 275 Estimated annual costs for water consumption 45-000 Insurance ISF: Risk Management 30,678 35,820 35,820 77,450 Allocated costs for property, casualty & general liability insurance premiums 46-000 Repair and Maintenance Services ISF: Fleet Management 36,652 32,867 32,867 33,169 Allocated costs for operating the Village's fleet 46-200 Repair and Maintenance Services Repairs and Maintenance 14,477 12,000 12,000 12,000 Estimated coast for the repairs and maintenance for the Fieldhouse 47-000 Printing and Binding Printing 63 300 300 300 Special printing 51-000 Office Supplies Office Supplies 1,678 1,500 1,800 2,300 General office supplies for Fieldhouse 52-200 Operating Supplies Other Operating Supplies 7,668 6,000 7,500 7,500 Funding for supplies & equipment for Fieldhouse used by participants and staff 52-400 Operating Supplies Uniforms 1,884 2,000 2,000 2,300 Staff Uniforms 54-000 Books, Publications, Subscriptions, and Memberships Dues, Memberships and Subs 790 780 580 580 FRPA and other professional memberships and dues 55-000 Training Training and Education 995 1,200 1,200 1,200 Training sessions for staff to include CPR First Aid and others 146,956 192,661 196,396 216,376 482,330 551,127 565,015 577,773 91-301 Interfund Transfers Capital Projects 44,000 130,000 130,000 50,000 Transfer to Capital Projects 44,000 130,000 130,000 50,000 44,000 130,000 130,000 50,000 526,330 681,127 695,015 627,773 Activity Total: 581 - Inter-Fund Group Transfers Out Program Total: 00 - None OE-OperatingExpenditures/Expenses AccountClassificationTotal:OE-Operating Expenditures/Expenses Activity Total: 572 - Parks & Recreation Activity: 581 - Inter-Fund Group Transfers Out OTH - Other Uses Account Classification Total: OTH - Other Uses Division: 1402 - Athletics Program: 00 - None Activity: 572 - Parks & Recreation PS - Personnel Services Account Classification Total: PS - Personnel Services 74

Expense Budget

Account Number Account Description 2022 Actual Amount 2023 Amended Budget 2023 Estimated Amount 2024 Budget Amount Comments
13-000 Other Salaries and Wages Other Salaries 14,349 12,399 12,399 15,600 (1) P/T Recreation Leader 13-300 Other Salaries and Wages Seasonal 99,007 101,025 83,500 89,320 (7) P/T Counselors 14-000 Overtime Overtime - - 6821-000 Payroll Taxes Employer Fica and Medicare 8,672 8,678 7,341 8,030 Social Security & Medicare Taxes 24-000 Workers' Compensation Workers' Compensation 911 2,336 2,336 1,568 Allocated costs of workers' compensation premiums paid 122,939 124,438 105,644 114,518 34-000 Other Services Contract Services 917 1,000 1,000 1,000 Reoccurring services; i.e.: Netflix, Game Network 34-150 Other Services Program Instructors 4,532 3,000 4,900 5,300 Subcontracted enrichment services 34-400 Other Services Field Trips 5,852 8,000 8,000 9,200 Field Trip fees for Kids Day Off and Holiday Camps 34-500 Other Services Transport Services 3,110 3,000 3,800 5,200 Bus transportation for Field Trips 45-000 Insurance ISF: Risk Management 1,560 4,378 4,378 3,464 Allocated costs for property, casualty & general liability insurance premiums 51-000 Office Supplies Office Supplies 190 - -52-200 Operating Supplies Other Operating Supplies 13,294 10,000 10,000 12,000 Equipment and Supplies used for daily activities for After Care programming 52-400 Operating Supplies Uniforms 2,381 1,000 1,000 1,200 Uniforms for After Care participants 31,838 30,378 33,078 37,364 154,776 154,816 138,722 151,882 154,776 154,816 138,722 151,882 OE-OperatingExpenditures/Expenses AccountClassificationTotal:OE-Operating Expenditures/Expenses Activity Total: 572 - Parks & Recreation Program Total: 10 - Afterschool Program: 10 - Afterschool Activity: 572 - Parks & Recreation PS - Personnel Services Account Classification Total: PS - Personnel Services 75

Expense Budget

Account Number Account Description 2022 Actual Amount 2023 Amended Budget 2023 Estimated Amount 2024 Budget Amount Comments
13-000 Other Salaries and Wages Other Salaries 5,526 5,221 - - (1) Summer Camp Counselor. 13-300 Other Salaries and Wages Seasonal 61,659 69,660 84,960 91,410 (16) Seasonal Camp Counselors 14-000 Overtime Overtime 5 400 - 400 Estimated overtime costs 21-000 Payroll Taxes Employer Fica and Medicare 5,140 5,760 6,499 7,024 Social Security & Medicare Taxes 24-000 Workers' Compensation Workers' Compensation 2,217 1,551 1,551 1,643 Allocated costs of workers' compensation premiums paid 74,547 82,592 93,010 100,477 34-150 Other Services Program Instructors 5,805 3,400 3,400 4,200 Enrichment Instructor fees 34-400 Other Services Field Trips 17,354 36,800 36,800 42,000 Field Trip entry fees 34-500 Other Services Transport Services 7,460 14,400 16,000 16,800 Transportation for Field Trips 44-000 Rentals and Leases Equipment Rental - 4,850 4,850 5,000 Rentals for Special Event days at Summer Camp 45-000 Insurance ISF: Risk Management 3,800 2,906 2,906 2,330 Allocated costs for property, casualty & general liability insurance premiums 47-000 Printing and Binding Printing 122 - -52-200 Operating Supplies Other Operating Supplies 6,875 9,000 9,000 10,200 Equipment and supplies for Summer Camp 52-400 Operating Supplies Uniforms 4,079 2,200 4,600 4,800 Field Trip Camp Shirts 55-000 Training Training and Education - 720 720 860 Summer Staff training 45,496 74,276 78,276 86,190 120,043 156,868 171,286 186,667 120,043 156,868 171,286 186,667 PS - Personnel Services Account Classification Total: PS - Personnel Services OE-OperatingExpenditures/Expenses AccountClassificationTotal:OE-Operating Expenditures/Expenses Activity Total: 572 - Parks & Recreation Program Total: 11 - Summer Camp Program: 11 - Summer Camp Activity: 572 - Parks & Recreation 76

Expense Budget

Account Number Account Description 2022 Actual Amount 2023 Amended Budget 2023 Estimated Amount 2024 Budget Amount Comments
13-000 Other Salaries and Wages Other Salaries 233 - - - (1) Soccer Coach. 13-300 Other Salaries and Wages Seasonal 4,432 6,665 4,150 8,435 (7) Seasonal Coaches 21-000 Payroll Taxes Employer Fica and Medicare 357 510 317 645 Social Security & Medicare Taxes 24-000 Workers' Compensation Workers' Compensation 169 137 137 151 Allocated costs of workers' compensation premiums paid 5,191 7,312 4,604 9,231 34-000 Other Services Contract Services 1,161 600 580 600 Referees 45-000 Insurance ISF: Risk Management 289 257 257 204 Allocated costs for property, casualty & general liability insurance premiums 52-200 Operating Supplies Other Operating Supplies 3,186 3,200 6,777 6,800 Equipment, Trophies & supplies for Soccer 52-400 Operating Supplies Uniforms 3,283 3,200 3,200 3,800 Soccer Uniforms 7,918 7,257 10,814 11,404 13,109 14,569 15,418 20,635 13,109 14,569 15,418 20,635 Activity Total: 572 - Parks & Recreation Program Total: 12 - Soccer Program: 12 - Soccer Activity: 572 - Parks & Recreation PS - Personnel Services Account Classification Total: PS - Personnel Services OE-OperatingExpenditures/Expenses AccountClassificationTotal:OE-Operating Expenditures/Expenses 77

Expense Budget

Account Number Account Description 2022 Actual Amount 2023 Amended Budget 2023 Estimated Amount 2024 Budget Amount Comments
13-300 Other Salaries and Wages Seasonal 8,944 10,080 10,780 10,890 (7) Seasonal Coaches 21-000 Payroll Taxes Employer Fica and Medicare 684 771 825 833 Social Security & Medicare Taxes 24-000 Workers' Compensation Workers' Compensation 101 208 208 195 Allocated costs of workers' compensation premiums paid 9,730 11,059 11,813 11,918 34-000 Other Services Contract Services 1,170 1,495 1,200 1,500 Basketball Referees Fees 45-000 Insurance ISF: Risk Management 173 389 389 308 Allocated costs for property, casualty & general liability insurance premiums 52-200 Operating Supplies Other Operating Supplies 6,206 6,000 6,000 6,800 Equipment, trophies and supplies for basketball program 52-400 Operating Supplies Uniforms 3,792 4,370 4,000 4,400 Uniform costs for participants and coaches 11,341 12,254 11,589 13,008 21,070 23,313 23,402 24,926 21,070 23,313 23,402 24,926 OE-OperatingExpenditures/Expenses AccountClassificationTotal:OE-Operating Expenditures/Expenses Activity Total: 572 - Parks & Recreation Program Total: 13 - Basketball Program: 13 - Basketball Activity: 572 - Parks & Recreation PS - Personnel Services Account Classification Total: PS - Personnel Services 78

Expense Budget

Account Number Account Description 2022 Actual Amount 2023 Amended Budget 2023 Estimated Amount 2024 Budget Amount Comments
13-300 Other Salaries and Wages Seasonal 3,588 6,480 8,435 8,435 (7) Seasonal Coaches 21-000 Payroll Taxes Employer Fica and Medicare 274 496 645 645 Social Security & Medicare Taxes 24-000 Workers' Compensation Workers' Compensation 101 133 133 151 Allocated costs of workers' compensation premiums paid 3,963 7,109 9,213 9,231 34-000 Other Services Contract Services 767 400 400 400 Umpires 45-000 Insurance ISF: Risk Management 174 250 250 198 Allocated costs for property, casualty & general liability insurance premiums 52-200 Operating Supplies Other Operating Supplies 8,967 3,200 3,200 3,800 Equipment and Supplies for teams 52-400 Operating Supplies Uniforms 4,198 4,600 4,600 4,600 Uniforms for teams 14,106 8,450 8,450 8,998 18,069 15,559 17,663 18,229 18,069 15,559 17,663 18,229 PS - Personnel Services Account Classification Total: PS - Personnel Services OE-OperatingExpenditures/Expenses AccountClassificationTotal:OE-Operating Expenditures/Expenses Activity Total: 572 - Parks & Recreation Program Total: 14 - Baseball Program: 14 - Baseball Activity: 572 - Parks & Recreation 79

Expense Budget

Account Number Account Description 2022 Actual Amount 2023 Amended Budget 2023 Estimated Amount 2024 Budget Amount Comments
13-300 Other Salaries and Wages Seasonal - 1,000 -21-000 Payroll Taxes Employer Fica and Medicare - 77 -24-000 Workers' Compensation Workers' Compensation 18 21 2118 1,098 2134-000 Other Services Contract Services 180 400 -45-000 Insurance ISF: Risk Management 31 39 3952-200 Operating Supplies Other Operating Supplies - 3,200 -52-400 Operating Supplies Uniforms - 1,900 -211 5,539 39229 6,637 60229 6,637 60Activity Total: 572 - Parks & Recreation Program Total: 15 - Softball Program: 15 - Softball Activity: 572 - Parks & Recreation PS - Personnel Services Account Classification Total: PS - Personnel Services OE-OperatingExpenditures/Expenses AccountClassificationTotal:OE-Operating Expenditures/Expenses 80

Expense Budget

Account Number Account Description 2022 Actual Amount 2023 Amended Budget 2023 Estimated Amount 2024 Budget Amount Comments
13-300 Other Salaries and Wages Seasonal 5,614 5,810 6,929 7,000 (7) Seasonal Coaches 21-000 Payroll Taxes Employer Fica and Medicare 430 444 530 536 Social Security & Medicare Taxes 24-000 Workers' Compensation Workers' Compensation 76 120 120 125 Allocated costs of workers' compensation premiums paid 6,120 6,374 7,579 7,661 34-000 Other Services Contract Services 2,330 2,800 2,880 3,000 Referees 45-000 Insurance ISF: Risk Management 130 224 224 177 Allocated costs for property, casualty & general liability insurance premiums 52-200 Operating Supplies Other Operating Supplies 3,204 2,200 3,942 4,000 Equipment and supplies for Flag Football 52-400 Operating Supplies Uniforms 2,135 2,306 2,522 2,800 Uniform costs for players and staff 7,799 7,530 9,568 9,977 13,918 13,904 17,147 17,638 13,918 13,904 17,147 17,638 867,546 1,066,793 1,078,713 1,047,750 OE-OperatingExpenditures/Expenses AccountClassificationTotal:OE-Operating Expenditures/Expenses Activity Total: 572 - Parks & Recreation Program Total: 16 - Flag football Division Total: 1402 - Athletics Program: 16 - Flag football Activity: 572 - Parks & Recreation PS - Personnel Services Account Classification Total: PS - Personnel Services 81

Parks & Recreation Community Center

Services, Functions and Activities

The Community Center Division runsover65recreation classes a weekandcoordinatesspecial eventsthroughouttheyear.Duringthe summer months, it oversees30variousspecialty summer camps.SpecialeventsincludeMemorial Day, Independence Day, Winterfest, MarshmallowDrop, Fine Arts Concertsand Plaza 98events,as well asadditionalsmaller events.

Goals & Objectives

The Community Center'sgoalsforthis fiscal yearare toserve ourgrowingpopulation'sneeds fortoddlers,teensandtheolderadults,byoffering a varietyofprogramsandeventsforour residents.Focusingonbringinginnovative classes and activities thatpromotehealthyandfun opportunitiesas well ascreating a socialenvironment. All programsandevents will beevaluated to ensureefficientuseofresources, in addition to bringingnewand exciting features to the events program schedule.

Performance Measures

Increase pre-school and toddler programs

Increase events that will enhance Village life

Increase programming for older adults

Increase programming for teens

FY2023 Estimated FY2023 Actuals (through 3/31/23) FY2024 Estimated 20% 20% 15% N/A Yes Yes N/A Yes 10% Yes Yes 10%
82

Parks & Recreation

Budget Highlights Community Center

FY2023 FY2024 Change Personnel Services………………… 226,850 $ 275,580 $ 48,730 $ Operating Expenditures/Expenses 437,444 687,835 250,391 Other Uses…………………………… 99,500 65,000 (34,500) TOTAL ………………………….. 763,794 $ 1,028,415 $ 264,621 $
100,000 200,000 300,000 400,000 500,000 600,000 700,000 800,000 FY2023 FY2024
Center Budgeted Expenditures Personnel Operating Other Uses 83
Community

Expense Budget

Account Number Account Description 2022 Actual Amount 2023 Amended Budget 2023 Estimated Amount 2024 Budget Amount Comments
12-000 Regular Salaries and Wages Salaries 146,364 121,702 121,702 125,962 (1) Program/Event Specialist & (2) Maintenance Worker II 13-000 Other Salaries and Wages Other Salaries 38,704 50,361 38,000 82,831 (3) P/T Facility Attendants, (3) Community Center Attendants 13-300 Other Salaries and Wages Seasonal 4,458 7,200 7,200 9,120 (2) Adventure Camp Counselors 14-000 Overtime Overtime 2,688 2,000 2,000 2,000 Maintenance staff overtime for facility rentals, vacations & special events 18-100 Compensated Compensatory Leave Longevity 1,250 2,250 2,250 625 Benefits to tenured employees per policy 21-000 Payroll Taxes Employer Fica and Medicare 15,422 13,865 13,090 16,870 Social Security & Medicare taxes 23-000 Life and Health Insurance Health Insurance 17,084 22,581 12,500 14,916 Estimated annual employee costs for health insurance benefits 23-100 Life and Health Insurance Dental 399 486 118 254 Estimated annual employee costs for dental benefits 23-200 Life and Health Insurance Long-Term Care 258 185 113 69 Estimated annual employee costs for long term care insurance benefits 24-000 Workers' Compensation Workers' Compensation 6,160 6,220 6,220 5,683 Allocated costs of workers' compensation premiums 232,786 226,850 203,193 258,330 34-000 Other Services Contract Services 7,557 7,500 10,000 10,000 ADA elevator service, exterminating, A/C & alarm services 34-150 Other Services Program Instructors 296,002 245,157 395,000 395,000 Class program instructors 34-400 Other Services Field Trips 11,837 18,000 14,000 15,000 Adventure camp field trips 3x week for 9 weeks 40-000 Travel and Per Diem Travel 996 - -40-100 Travel and Per Diem Per Diem Allowance 450 - - - Per diem for conferences 41-100 Communications Services Cellular 697 515 700 700 estimated costs for cellular 41-200 Communications Services Internet 6,666 7,000 7,000 7,000 Estimated costs for internet 41-520 Communications Services ISF: Information Technology - 14,854 14,854 19,084 Allocated costs for operating the Village's information technology 43-100 Utility Services Electric 28,595 24,036 26,000 28,000 Estimated annual costs for electric based on current actual FPL Usage 43-200 Utility Services Water 2,578 1,300 3,000 3,000 Estimated costs for annual water consumption 44-000 Rentals and Leases Equipment Rental 1,369 1,000 - - Light tower and other rentals for events 45-000 Insurance ISF: Risk Management 35,421 39,472 39,472 85,351 Allocated costs for property, casualty & general liability insurance premiums 46-200 Repair and Maintenance Services Repairs and Maintenance 21,109 16,000 22,000 22,000 Ongoing maintenance & repairs to building & equipment at the Community Center 47-000 Printing and Binding Printing 247 210 250 250 Printing costs for special event banners or posters 48-000 Promotional Activities Promotional Activities - 1,000 - - Promotional materials for events 48-100 Promotional Activities Fireworks Display 8,796 - -Independence Day Fireworks moved to special event budget 49-000 Other Current Charges and Obligations Other Current Charges - 400 400 400 Annual fire safety permit & elevator permit 51-000 Office Supplies Office Supplies 329 250 400 400 General office supplies 52-200 Operating Supplies Other Operating Supplies 27,386 22,000 29,000 30,000 Supplies to operate the Community Center 52-400 Operating Supplies Uniforms 865 1,000 900 900 Uniforms for staff 54-000 Books, Publications, Subscriptions, and Memberships Dues, Memberships and Subs 80 - - 600 Annual membership for FRPA 55-000 Training Training and Education 1,044 250 650 650 FRPA Certification, CPR & First Aid Certifications, Playground Safety Inspector Course 452,025 399,944 563,626 618,335 684,811 626,794 766,819 876,665 91-301 Interfund Transfers Capital Projects 154,000 99,500 99,500 65,000 Transfer to Capital Projects 154,000 99,500 99,500 65,000 154,000 99,500 99,500 65,000 838,811 726,294 866,319 941,665 Activity Total: 572 - Parks & Recreation Activity: 581 - Inter-Fund Group Transfers Out OTH - Other Uses Account Classification Total: OTH - Other Uses Activity Total: 581 - Inter-Fund Group Transfers Out Program Total: 00 - None Program: 00 - None Activity: 572 - Parks & Recreation PS - Personnel Services Account Classification Total: PS - Personnel Services OE-OperatingExpenditures/Expenses AccountClassificationTotal:OE-Operating Expenditures/Expenses Division: 1403 - Community Center 84

Expense Budget

Account Number Account Description 2022 Actual Amount 2023 Amended Budget 2023 Estimated Amount 2024 Budget Amount Comments
46-200 Repair and Maintenance Services Repairs and Maintenance 764 1,000 300 500 52-200 Operating Supplies Other Operating Supplies - - 150 200 52-500 Operating Supplies IPM Initiative 3,474 3,800 2,000 2,000 4,238 4,800 2,450 2,700 4,238 4,800 2,450 2,700 4,238 4,800 2,450 2,700 Program: 22 - Dog Park Activity: 572 - Parks & Recreation OE-OperatingExpenditures/Expenses AccountClassificationTotal:OE-Operating Expenditures/Expenses Activity Total: 572 - Parks & Recreation Program Total: 22 - Dog Park 85

Expense Budget

Account Number Account Description 2022 Actual Amount 2023 Amended Budget 2023 Estimated Amount 2024 Budget Amount Comments
12-000 Regular Salaries and Wages Salaries 3,861 - 5,300 5,500 Regular Salaries & Wages for Village special events 13-000 Other Salaries and Wages Other Salaries 1,551 - 3,000 3,000 Other Salaries & Wages for Village special events 13-300 Other Salaries and Wages Seasonal 2,538 - 4,500 4,500 Season Salaries & Wages for Village special events 14-000 Overtime Overtime 5,101 - 3,000 3,000 Estimated overtime for Village special events 21-000 Payroll Taxes Employer Fica and Medicare 994 - 1,209 1,250 Social Security & Medicare Taxes 23-000 Life and Health Insurance Health Insurance 1,104 - 1,10023-100 Life and Health Insurance Dental 24 - 2023-200 Life and Health Insurance Long-Term Care 13 - 1215,185 - 18,141 17,250 44-000 Rentals and Leases Equipment Rental 1,139 - 1,000 2,400 Light tower and other rentals for events 48-100 Promotional Activities Fireworks Display 8,000 21,500 18,000 21,000 Independence Day Fireworks 52-200 Operating Supplies Other Operating Supplies 1,472 600 13,000 34,000 Amusement Rental fees 52-450 Operating Supplies 5K 3,167 4,500 -52-455 Operating Supplies Halloween 514 1,000 5,003 6,000 Operating supplies for Village Halloween event 52-460 Operating Supplies Plaza 98 2,240 3,500 1,768 1,800 Operating supplies for Village Plaza 98 event 52-465 Operating Supplies Teen Night - 1,600 1,600 1,600 Operating supplies for teen night events 16,532 32,700 40,371 66,800 31,717 32,700 58,512 84,050 31,717 32,700 58,512 84,050 874,766 763,794 927,281 1,028,415 Activity Total: 572 - Parks & Recreation Program Total: 24 - Special Events Division Total: 1403 - Community Center Program: 24 - Special Events Activity: 572 - Parks & Recreation PS - Personnel Services Account Classification Total: PS - Personnel Services OE-OperatingExpenditures/Expenses AccountClassificationTotal:OE-Operating Expenditures/Expenses 86

Parks & Recreation Aquatics

Services, Functions and Activities

The Miami ShoresAquatic Facilityis comprisedofan8-lanecompetitionpool, Wild Waters activity pool,and a spaofferingcomprehensiveaquaticprogramsincludingadultandyouth swimming lessons, swim teamcompetitions,waterexercise classes andopen swim. TheAquaticCenteralso featuresan AQUAGLIDE obstaclecourseforkidsages 6 andup. "Wild Waters" activity pool features 4 slides,over20sprayfeaturesandinteractive toys. Thisstate-of-the-art facility offersthe bestaquatics facilityin thearea,competing with severallarge-capacity facilities. TheAquaticCenter alsohostsseveralspecialeventsthroughouttheyearincludinganannualEgg Dive, TeenNights, Dive-in Theater and Family Nights and Swim Competitions.

Goals & Objectives

GoalsoftheAquaticCenterfortheupcoming fiscal yearare to provideRedCrossSafetyClasses forresidents,increaseparticipationforlearn to swim classes anddopublicoutreachforwatersafety awareness.

Performance Measures

Public Outreach for Water Safety Awareness

FY2023 Estimated FY2023 Actuals (through 3/31/23) FY2024 Estimated Increase Admission Revenue 20% Yes 5% Increase attendance in swim instruction classe N/A Yes 10% 5%
87

Parks & Recreation Aquatics

FY2023 FY2024 Change Personnel Services……………………. 650,462 $ 681,917 $ 31,455 $ Operating Expenditures/Expenses …. 308,369 389,588 81,219 Other Uses…………………………….. 40,000 83,000 43,000 TOTAL ………………………….. 998,831 $ 1,154,505 $ 155,674 $
Budget Highlights100,000 200,000 300,000 400,000 500,000 600,000 700,000 800,000 FY2023 FY2024 Aquatics Budgeted Expenditures Personnel Operating Other Uses Personnel Operating Other Uses Other Uses 88

Expense Budget

Account Number Account Description 2022 Actual Amount 2023 Amended Budget 2023 Estimated Amount 2024 Budget Amount Comments
12-000 Regular Salaries and Wages Salaries 196,549 214,865 206,000 215,684 (1) Aquatics Supervisor, (1) Assistant Aquatics Supervisor, (1) Aquatics Supervisor, (1 ) Lifeguard II 13-000 Other Salaries and Wages Other Salaries 89,999 130,175 130,000 154,330 Funding for Lifeguard(s) I (Part-time), (1) Lifeguard II (Part-time) & (2) Office Attendant 13-200 Other Salaries and Wages Private Swim Lessons 5,350 7,500 2,600 4,500 Private Swim Lessons 13-300 Other Salaries and Wages Seasonal 168,507 208,433 150,000 209,397 Funding for (20) Seasonal Lifeguards & (3) Cashiers 14-000 Overtime Overtime 5,039 4,298 6,000 4,300 Estimated costs for overtime required during summer & special events 18-100 Compensated Compensatory Leave Longevity 1,875 2,250 1,875 1,875 Benefit paid to tenured employees per policy 21-000 Payroll Taxes Employer Fica and Medicare 35,555 40,465 37,980 43,209 Social Security & Medicare Taxes 23-000 Life and Health Insurance Health Insurance 24,732 30,108 29,528 37,290 Estimated annual employee costs for health insurance benefits 23-100 Life and Health Insurance Dental 386 486 382 508 Estimated annual employee costs for dental insurance benefits 23-200 Life and Health Insurance Long-Term Care 188 234 169 240 Estimated annual employee costs for long term care benefits 24-000 Workers' Compensation Workers' Compensation 10,210 11,648 11,648 10,584 Allocated costs for workers' compensation premiums paid to the Florida League 538,389 650,462 576,182 681,917 34-000 Other Services Contract Services 4,015 4,200 4,200 4,500 Pest control, office equipment, fire extinguishers, & Thorguard Lightning detection System 40-000 Travel and Per Diem Travel - 600 600 600 Mileage & hotel costs 40-100 Travel and Per Diem Per Diem Allowance - 280 200 140 Per diem costs 41-200 Communications Services Internet 7,158 8,000 7,200 7,500 Estimated costs for internet 41-520 Communications Services ISF: Information Technology - 17,824 17,824 9,899 Allocated costs for operating the Village's information technology 43-100 Utility Services Electric 49,421 49,000 47,830 50,000 Estimated annual costs for FPL Electric usage 43-200 Utility Services Water 14,689 10,000 10,000 10,000 Estimated annual funding for water consumption 45-000 Insurance ISF: Risk Management 82,988 94,315 94,315 202,149 Allocated costs for property, casualty & general liability insurance premiums 46-200 Repair and Maintenance Services Repairs and Maintenance 25,825 35,000 31,000 33,000 Maintenance & Repair of equipment located at the Aquatics Facility 47-000 Printing and Binding Printing - 500 -48-000 Promotional Activities Promotional Activities 1,240 2,500 1,000 1,000 Promotional material for events & Lifeguard Ads 49-000 Other Current Charges and Obligations Other Current Charges 1,498 2,300 1,800 1,800 Pool, spa & activity pool operating permits & engineering fees to the State of Florida Agriculture Dept. & Miami Dade County permits Life Safety Permit 51-000 Office Supplies Office Supplies 768 850 1,200 1,200 General office supplies 52-200 Operating Supplies Other Operating Supplies 15,573 20,000 16,000 16,000 Operating supplies 52-250 Operating Supplies Food for Resale 27,433 22,000 - - Concession is subcontracted in 2023 52-400 Operating Supplies Uniforms 4,228 3,500 5,000 5,000 Staff & lifeguard uniforms 52-500 Operating Supplies IPM Initiative 41,059 35,000 44,000 44,000 Granular and liquid chlorine, shock, acid, stabilizer, phosphate remover, reagents 55-000 Training Training and Education 2,653 2,500 2,800 2,800 Certification for water safety instructors, recertification of Lifeguards & Lifeguard Instructors 278,548 308,369 284,969 389,588 816,938 958,831 861,151 1,071,505 91-301 Interfund Transfers Capital Projects 21,500 40,000 40,000 83,000 Transfer to Capital Projects 21,500 40,000 40,000 83,000 21,500 40,000 40,000 83,000 838,438 998,831 901,151 1,154,505 838,438 998,831 901,151 1,154,505 OTH - Other Uses Account Classification Total: OTH - Other Uses Activity Total: 581 - Inter-Fund Group Transfers Out Program Total: 00 - None Division Total: 1405 - Aquatics PS - Personnel Services Account Classification Total: PS - Personnel Services OE-OperatingExpenditures/Expenses AccountClassificationTotal:OE-Operating Expenditures/Expenses Activity Total: 572 - Parks & Recreation Activity: 581 - Inter-Fund Group Transfers Out Division: 1405 - Aquatics Program: 00 - None Activity: 572 - Parks & Recreation 89

Parks & Recreation Tennis

Services, Functions and Activities

TheOperationoftheTennis Division was subcontracted to a newTennisProfessional in 2022. TheTennisProfessionaloverseesalltennisandpickleballprogramming.Thereare 4 tennis courts, and 4 temporarypickleball courts. Apart-time recreationemployee is presentwhenthe Tennis Pro is not on duty.

Goals & Objectives

TheTennis Divisions goal is to increaseattendance withinits tennisandpickleballprogramming and offer several "fun" tennis and pickleball tournaments throughout the year.

Budget Highlights

Tennis Budgeted Expenditures

FY2023 FY2024 Change Personnel Services………………… 12,541 $ 23,607 $ 11,066 $ Operating Expenditures/Expenses 12,589 29,806 17,217 TOTAL ………………………….. 25,130 $ 53,413 $ 28,283 $
5,000 10,000 15,000 20,000 25,000 30,000 35,000 FY2023 FY2024
Personnel Operating 90

Expense Budget

Account Number Account Description 2022 Actual Amount 2023 Amended Budget 2023 Estimated Amount 2024 Budget Amount Comments
13-000 Other Salaries and Wages Other Salaries 12,904 11,431 12,900 21,571 (1) P/T Facility Attendant 21-000 Payroll Taxes Employer Fica and Medicare 987 875 987 1,650 Social Security & Medicare taxes 24-000 Workers' Compensation Workers' Compensation 198 235 235 386 Allocated costs of workers' compensation premiums paid the Florida League 14,090 12,541 14,122 23,607 43-200 Utility Services Water 201 200 200 200 Estimated annual water consumption 45-000 Insurance ISF: Risk Management 8,692 9,389 9,389 22,306 Allocated costs for property, casualty & general liability insurance premiums 46-200 Repair and Maintenance Services Repairs and Maintenance 4,360 2,000 2,000 2,000 Windscreens, fence repairs, tennis nets & general facility maintenance 52-200 Operating Supplies Other Operating Supplies 1,386 800 5,200 5,200 Supplies for tennis center such as signs and pickleballs 52-400 Operating Supplies Uniforms - 200 - 100 Shores shirts for part time staff 14,640 12,589 16,789 29,806 28,729 25,130 30,911 53,413 28,729 25,130 30,911 53,413 28,729 25,130 30,911 53,413 Activity Total: 572 - Parks & Recreation Program Total: 00 - None Division Total: 1406 - Tennis Program: 00 - None Activity: 572 - Parks & Recreation PS - Personnel Services Account Classification Total: PS - Personnel Services OE-OperatingExpenditures/Expenses AccountClassificationTotal:OE-Operating Expenditures/Expenses Division: 1406 - Tennis 91

Public Works

Local Option Gas Tax Services, Functions and Activities

TheLocalOptionGasTax isa designatedrevenuefundgeneratedthrough a six-cent andthreecenttaximposedby Miami-Dade Countyonpetroleumandpetroleum-relatedproducts.The fundscollectedfromthistaxarerequired to besetapartandcanonlybe utilized for specific purposesrelated to theimprovementandupkeepofvarious infrastructure elements.These includerepairs,maintenance,additions,deletions,andmodifications tostreets, sidewalks, streetlights, easements,curbs,alleys,medians,andright-of-ways.TherevenuefromtheLocal OptionGasTax is thusdedicatedsolely to enhancingandpreservingtheseessential components of the local transportation and public works systems.

Goals & Objectives

ThegoaloftheLocalOptionGasTax Divisionwithin the Public WorksDepartment is to ensure thepropermaintenanceofall Village streets, sidewalks, streetlights, easements,curbs,alleys, andmedians,therebycreating a cleanand safe environmentforthepublic. To achieve this, the division conductsregularinspectionsofthe Village to ensurethattheseareasmeetthe establishedstandardsfor safety andcleanliness. Byprioritizing ongoingupkeepandmonitoring, the division strivesto enhancetheoverallqualityand accessibility ofthe Village's infrastructure, ensuring a pleasant and secure experience for the traveling public.

Performance Measures

FY2023 Estimated FY2023 Actuals (through 3/31/23) FY2024 Estimated 2,500 1,250 2,500
92
Number of Trees Trimmed

Local Option Gas Tax Public Works

Budget Highlights

FY2023 FY2024 Change Personnel Services………………… 200,667 $ 195,423 $ (5,244) $ Operating Expenditures/Expenses 153,830 224,686 70,856 Capital Outlay ….…………………… 240,874 - (240,874) TOTAL ………………………….. 595,371 $ 420,109 $ (175,262) $
50,000 100,000 150,000 200,000 250,000 300,000 FY2023 FY2024
Option Gas Tax Fund Budgeted Expenditures Personnel Operating Capital Other Uses 93
Local

Expense Budget

Account Number Account Description 2022 Actual Amount 2023 Amended Budget 2023 Estimated Amount 2024 Budget Amount Comments
12-000 Regular Salaries and Wages Salaries 113,515 142,567 142,567 140,050 (1) Beautification/Landscaping Foreman (LOGT) (20%), Operations Manager (LOGT) (16.66%) & (2) Tree Trimmers. 14-000 Overtime Overtime 3,942 6,000 4,000 6,300 Estimated overtime. 18-100 Compensated Compensatory Leave Longevity 1,250 1,500 1,250 1,250 Benefit paid to tenured employees per policy. 21-000 Payroll Taxes Employer Fica and Medicare 8,778 11,372 11,308 11,201 Social Security and Medicare taxes. 22-000 Retirement Contributions Pension Contribution - 13,188 13,188 13,188 Pension contribution. 23-000 Life and Health Insurance Health Insurance 13,675 17,816 17,816 16,407 Estimated annual employee costs for health insurance. 23-100 Life and Health Insurance Dental 295 384 384 279 Estimated annual employee costs for dental insurance. 23-200 Life and Health Insurance Long-Term Care 192 217 217 219 Estimated annual employee costs for long-term care. 24-000 Workers' Compensation Workers' Compensation 5,534 7,623 7,623 6,529 Allocated costs of workers' compensation premiums paid to the Florida League 147,180 200,667 198,353 195,423 45-000 Insurance ISF: Risk Management 4,960 6,764 6,764 9,197 Allocated costs for property, casualty & general liability insurance premiums 46-000 Repair and Maintenance Services ISF: Fleet Management 97,243 102,116 102,116 103,054 Allocated costs for operating the Village's fleet including the costs for automobile liability coverage paid to the Florida League 46-200 Repair and Maintenance Services Repairs and Maintenance 1,920 3,000 2,500 25,000 On-going maintenance and repair to Village streets and alleys & street sign replacement 51-000 Office Supplies Office Supplies - 100 100 100 General office supplies 52-200 Operating Supplies Other Operating Supplies 2,556 19,000 19,000 45,000 Re-Allocated to proper department- Signage, concrete and other supplies
to maintain the Village's streets, sidewalks, roads, easements, curbs and
-
-
Included in this is $25,000 for Street Name Signs. 52-210 Operating Supplies Beautification 1,375 15,000 7,500 32,500 Included is $25,000 for the Miami-Dade County Tree Program 52-400 Operating Supplies Uniforms 943 350 350 400 Per employee funding for contractually-specified uniforms (10) shirts and (5) pants 52-500 Operating Supplies IPM Initiative - 5,000 2,000 2,000 IPM: Eligible expenditures aligned with the IPM initiative 53-000 Road Materials and Supplies Road Materials 1,680 2,500 2,000 3,000 Materials for road repairs 110,677 153,830 142,330 220,251 63-100 Infrastructure Transportation Improvements 124,940 75,874 100,00063-400 Infrastructure Land Improvements - 15,000 15,00064-100 Machinery and Equipment Vehicles - 150,000 -124,940 240,874 115,00099-000 Other Uses Contingency - - - 4,435 Reserve for unanticipated expenses - - - 4,435 382,796 595,371 455,683 420,109 382,796 595,371 455,683 420,109 382,796 595,371 455,683 420,109 382,796 595,371 455,683 420,109 382,796 595,371 455,683 420,109 382,796 595,371 455,683 420,109 EXPENSES Total Fund EXPENSE Total: 130 - Local Option Gas Tax (LOGT) OTH - Other Uses Account Classification Total: OTH - Other Uses Activity Total: 541 - Road & Street Facilities Program Total: 00 - None Division Total: 1222 - LOGT Department Total: 39 - Public Works PS - Personnel Services Account Classification Total: PS - Personnel Services OE-OperatingExpenditures/Expenses AccountClassificationTotal:OE-Operating Expenditures/Expenses CAP-CapitalOutlay AccountClassificationTotal:CAP-CapitalOutlay Fund: 130 - Local Option Gas Tax (LOGT) Department: 39 - Public Works Division: 1222 - LOGT Program: 00 - None Activity: 541 - Road & Street Facilities 94
needed
right
of
ways.

Public Works Transportation Surtax Services, Functions and Activities

TheHalf-CentTransportationSurtax, whichwas approvedbyCounty voters, hasbeen in effect since January1,2004.Thissurtaximposesanadditionalhalf-centfeeonqualifiedpurchases made within Miami-Dade County.Therevenuegeneratedfromthistax is allocatedbythe County'sTransitAuthority.Thepurposeofthislevy is to enhanceandsupport existing transportationandtransportation-related activities in the Village.By allocatingtheproceedsfrom this surtax, the Village aims to improveandexpand its transportation infrastructure and services, ultimately benefiting the community's mobility and connectivity.

Goals & Objectives

ThegoalandobjectiveoftheTransportationSurtax Divisionwithin the Public WorksDepartment is to enhance accessto transportationforthecommunity.This divisionis committedto implementing initiatives andprojectsthatimprovethetransportation infrastructure and services available to theresidents. Byutilizing thefundsgeneratedfromtheTransportationSurtax,the division aims to invest in improvements such asexpandingpublictransportationoptions, upgradingroadnetworks,enhancingpedestrianand cycling infrastructure,andpromoting sustainabletransportationsolutions.Theultimateobjective is to create a more efficient, accessible,andinterconnectedtransportation system thatmeetstheevolvingneedsofthe community.

Performance Measures

Review the route to compare with needs of community

Number of inspections of the trolley/bus for cleanliness and safety

FY2023 Estimated FY2023 Actuals (through 3/31/23) FY2024 Estimated Quarterly Quarterly Quarterly Quarterly Quarterly Quarterly
95

Transportation Surtax

Public Works Budget

FY2023 FY2024 Change Personnel Services………………… 148,934 $ 147,523 $ (1,411) $ Operating Expenditures/Expenses 146,427 220,477 74,050 Capital Outlay ….…………………… 300,000 300,000TOTAL ………………………….. 595,361 $ 668,000 $ 72,639 $
50,000 100,000 150,000 200,000 250,000 300,000 350,000 FY2023 FY2024 Transportation Surtax Fund Budgeted Expenditures Personnel Operating Capital Other Uses 0 50000 100000 150000 200000 250000 300000 350000 96
Highlights

Expense Budget

Account Number Account Description 2022 Actual Amount 2023 Amended Budget 2023 Estimated Amount 2024 Budget Amount Comments
12-000 Regular Salaries and Wages Salaries 45,440 102,014 102,014 102,735 (1) Lead Worker, (1) Maintenance Worker I, (1) Operations Manager (16.66%) & (1) Public Rightof-Way Foreman (20%). 14-000 Overtime Overtime 6,489 7,000 8,000 7,350 Estimated overtime. 18-100 Compensated Compensatory Leave Longevity 1,250 1,500 1,250 1,250 Benefit paid to tenured employees per policy. 21-000 Payroll Taxes Employer Fica and Medicare 4,047 8,338 8,512 8,423 Social Security and Medicare taxes. 22-000 Retirement Contributions Pension Contribution - 6,003 6,003 6,003 Estimated pension contribution. 23-000 Life and Health Insurance Health Insurance 7,155 17,812 17,812 16,408 Cost of Life insurance benefit.. 23-100 Life and Health Insurance Dental 154 383 383 279 Estimated annual employee costs for dental insurance benefit. 23-200 Life and Health Insurance Long-Term Care 135 292 292 166 Estimated annual employee costs for long-term care insurance benefit. 24-000 Workers' Compensation Workers' Compensation 3,717 5,592 5,592 4,909 Allocated costs of workers' compensation premiums paid to the Florida League. 68,387 148,934 149,858 147,523 31-000 Professional Services Professional Services - 2,000 1,000 2,000 Consulting Services 32-000 Accounting and Auditing Accounting and Auditing 2,500 2,500 -Funding for annual external audit to comply with local, State and federal statutory provisions 45-000 Insurance ISF: Risk Management 4,960 6,764 6,764 9,197 Allocated costs for property, casualty & general liability insurance premiums 46-000 Repair and Maintenance Services ISF: Fleet Management 26,674 25,013 25,013 25,243 Allocated costs for operating Village's fleet including the costs for automobile liability coverage paid to the Florida League. 49-110 Other Current Charges and Obligations Special Projects - Manager - 4,500 1,000 5,000 TAP Grant Match 52-200 Operating Supplies Other Operating Supplies 1,840 4,000 2,000 2,500 Road material, signs, concrete and other supplies needed to maintain the Village's streets, sidewalks, roads, easements, curb and right - ofways 52-400 Operating Supplies Uniforms 370 400 400 400 Per employee funding for contractually-specified uniforms (10) shirts and (5) pants 36,344 45,177 36,177 44,340 63-100 Infrastructure Transportation Improvements 66,035 300,000 - 300,000 TAP Grant Match 66,035 300,000 - 300,000 99-000 Other Uses Contingency - - - 59,637 Reserve for unanticipated expenses - - - 59,637 170,767 494,111 186,035 551,500 170,767 494,111 186,035 551,500 34-500 Other Services Transport Services 31,150 101,250 116,000 116,500 Funding to engage an outside agent to manage and operate the Village shuttle bus transportation program 31,150 101,250 116,000 116,500 31,150 101,250 116,000 116,500 31,150 101,250 116,000 116,500 201,917 595,361 302,035 668,000 201,917 595,361 302,035 668,000 201,917 595,361 302,035 668,000 201,917 595,361 302,035 668,000 Division Total: 1210 - CITT Department Total: 39 - Public Works EXPENSES Total Fund EXPENSE Total: 135 - Citizens' Indep Trust (CITT) Program: 44 - Transit Activity: 544 - Mass Transit Systems OE-OperatingExpenditures/Expenses AccountClassificationTotal:OE-Operating Expenditures/Expenses Activity Total: 544 - Mass Transit Systems Program Total: 44 - Transit CAP-CapitalOutlay AccountClassificationTotal:CAP-CapitalOutlay OTH - Other Uses Account Classification Total: OTH - Other Uses Activity Total: 541 - Road & Street Facilities Program Total: 41 - Transportation Program: 41 - Transportation Activity: 541 - Road & Street Facilities PS - Personnel Services Account Classification Total: PS - Personnel Services OE-OperatingExpenditures/Expenses AccountClassificationTotal:OE-Operating Expenditures/Expenses Fund: 135 - Citizens' Indep Trust (CITT) Department: 39 - Public Works Division: 1210 - CITT 97

BUILDING DEPARTMENT ORGANIZATION CHART

BUILDING DIRECTOR

PERMIT MANAGER

PERMIT CLERK II

PERMIT CLERK II

PERMIT CLERK I

BUILDING INSPECTOR

MECHANICAL INSPECTOR (1)

PLUMBING INSPECTOR (1)

ELECTRICAL INSPECTORS (2)

ROOFING INSPECTOR (1)

STRUCTUAL PLANS EXAMINER (1)

98

Building Services, Functions and Activities

The Building Department is responsiblefortheadministrationandapplicationofallFederal, State,County,andMunicipal construction andbuilding-relatedcodes ina client-sensitive manner. Permitclerks receivepermitapplicationsandallpertinentsubmittaldocuments.Once applicationsarecheckedforcompletenessandcontractorinformation is verified,theinformation is enteredintothepermitting system prior to forwardingthedocuments to theplanexaminerfor review.

Plan examinersreviewpermitapplications,plans,anddocumentsforcompliance with implementedcodesandregulationsprior to theissuanceofpermits. Building inspectorsensure compliance with regulationsandapprovedplansduringthe construction process.Theinspectors alsoensurethat construction methods,materials,andworkmanshipcomply with standard practice.Uponcompletionoftheproject,theDepartmentissues a Certificate ofOccupancyor a Certificate of Completion.

Goals & Objectives

Ourgoal is to providethehighestlevelofcustomer service,while implementingthe Village Code ofOrdinancesandthe FloridaBuilding Code.The Building Department aims for timely reviewof developmentpermits, placingpublicwelfareand safety aboveallother interests, recognizing thatthechiefresponsibility is to safeguardandprotectthe lives, healthandwelfareofthepublic. TheDepartment strives forintegrity,honesty,fairness,and consistencyso excellencecanbe reached in all matters.

Duringtheupcoming fiscal year,theDepartment'sobjective is to continue to reducethe turnaround time required to reviewpermitsandplans, while atthe sametime ensuringfull compliance with local, state and federal regulations.

Performance Measures

FY2023 Estimated FY2023 Actuals (through 3/31/23) FY2024 Estimated Number of Permits Issued 3,200 1,739 3,500 Number of Inspections >7,000 5,029 7,300
99

Building Budget Highlights

Building Budgeted Expenditures

FY2023 FY2024 Change Personnel Services…………………… 754,875 $ 805,785 $ 50,910 $ Operating Expenditures/Expenses … 88,317 158,443 70,126 Other Uses…………………………… 447,958 384,772 (63,186) TOTAL ………………………….. 1,291,150 $ 1,349,000 $ 57,850 $
100,000 200,000 300,000 400,000 500,000 600,000 700,000 800,000 900,000 FY2023 FY2024
Personnel Operating Other Uses 100

Expense Budget

This account includes the following: Bluebeam, EnerGov, GIS, Laserfiche & MCCI annual support & maintenance. Due to electronic software required to operate the Building Department, an increase on the costs associated with annual support & maintenance for these services is

&

to the following professional organizations: 1) BOAF for the Building Director, Electrical Inspector & Permit Clerk Supervisor, 2) FEMA-State Flood Plain Managers Association, 3) ASFPM-National Association of State Flood Plain Manager, 4) Florida Roofing Association & 5) Notary renewals for

Account Number Account Description 2022 Actual Amount 2023 Amended Budget 2023 Estimated Amount 2024 Budget Amount Comments
11-000 Executive Salaries Salaries 145,213 148,554 148,554 149,125 Building Director base salary 11-100 Executive Salaries Executive Benefit 6,525 9,875 6,500 9,750 Executive benefit package 12-000 Regular Salaries and Wages Salaries 257,621 291,388 295,000 305,454 (1) Building Inspector (Full-time), (1) Permit Clerk I, (2) Permit Clerk II & (1) Permit Manager 13-000 Other Salaries and Wages Other Salaries 178,240 171,600 171,600 205,000 (2) Electrical Inspector, (1) Mechanical Inspector, (1) Plumbing Inspector, (1) Roofing Inspector & (1) Structural Plans Examiner * All Inspectors are employed on an as needed basis 14-000 Overtime Overtime 7,804 1,500 2,300 2,500 Estimated overtime costs. 18-100 Compensated Compensatory Leave Longevity 1,875 1,500 1,250 1,250 Benefit paid to tenured employees per policy. 21-000 Payroll Taxes Employer Fica and Medicare 44,894 45,372 47,828 48,618 Social Security & Medicare taxes. 22-000 Retirement Contributions Pension Contribution - 31,691 31,691 31,691 Actuarially-calculated required employer contribution for the General Employee Pension Plan. 23-000 Life and Health Insurance Health Insurance 30,924 45,162 45,162 44,748 Estimated annual employee costs for health insurance benefits. 23-100 Life and Health Insurance Dental 667 972 972 762 Estimated annual employee costs for dental insurance benefits. 23-200 Life and Health Insurance Long-Term Care 375 585 585 610 Estimated annual employee costs for long-term care insurance benefits. 24-000 Workers' Compensation Workers' Compensation 4,333 6,676 6,676 6,277 Allocated costs of workers' compensation premiums paid to the Florida League of Cities. 678,472 754,875 758,118 805,785 31-100 Professional Services Technology 20,276 23,810 23,800 25,500
expected. 31-270 Professional Services Pre-employment Screening 100 - -40-000 Travel and Per Diem Travel 120 1,500 250 1,800 2024 FEMA training at EMI & Building Officials State Conference 41-000 Communications Services Telephone 217 - -Estimated costs for cellular telephone and wireless computers. 41-100 Communications Services Cellular 4,548 3,560 3,560 3,500 Estimated costs for cellular telephone and wireless computers. 41-520 Communications Services ISF: Information Technology - 26,737 26,737 89,632 Allocated costs for operating the Village's information technology. 42-000 Freight and Postage Services Postage 615 1,200 600 600 Postage services to send notices to property owners for soon to expire permits & expired permits. 45-000 Insurance ISF: Risk Management 16,645 19,597 19,597 26,162 Allocated costs for property, casualty & general liability insurance premiums 46-000 Repair and Maintenance Services ISF: Fleet Management 3,105 3,843 3,843 3,879 Allocated costs for operating the Village's fleet including the costs for automobile liability coverage paid to the Florida League. 46-200 Repair and Maintenance Services Repairs and Maintenance 1,878 2,000 600 800 Repairs and maintenance of small office equipment. 47-000 Printing and Binding Printing 149 170 170 170 Business cards. 51-000 Office Supplies Office Supplies 841 1,200 1,200 1,200 Office supplies for a 1-year period for (6) full-time employees. 52-200 Operating Supplies Other Operating Supplies 1,019 1,100 1,000 1,000 Operating supplies. 52-400 Operating Supplies Uniforms 756 900 1,500 1,500 Uniforms for Building Department personnel. 54-000 Books, Publications, Subscriptions, and Memberships Dues, Memberships and Subs 1,225 1,500 2,000 1,500 Books
Building
(1) Permit
Program: 00 - None Activity: 524 - Protective Inspections PS - Personnel Services Account Classification Total: PS - Personnel Services OE-OperatingExpenditures/Expenses Fund: 165 - Building Department: 24 - Building Department Division: 0400 - Building 101
memberships
(1)
Director, (3) Permit Clerk I &
Clerk Manager Additionally, costs associated with purchasing new code publications.

Expense Budget

Account Number Account Description 2022 Actual Amount 2023 Amended Budget 2023 Estimated Amount 2024 Budget Amount Comments
55-000 Training Training and Education 338 1,200 1,200 1,200 Required continuing education & certification for Permit Clerks & Inspectors. 51,832 88,317 86,057 158,443 99-000 Other Uses Contingency - 105,958 - 34,772 Reserve for unanticipated expenses - 105,958 - 34,772 730,304 949,150 844,175 999,000 91-001 Interfund Transfers Transfer to General Fund 300,000 342,000 342,000 350,000 Transfer to General Fund 300,000 342,000 342,000 350,000 300,000 342,000 342,000 350,000 1,030,304 1,291,150 1,186,175 1,349,000 1,030,304 1,291,150 1,186,175 1,349,000 1,030,304 1,291,150 1,186,175 1,349,000 1,030,304 1,291,150 1,186,175 1,349,000 1,030,304 1,291,150 1,186,175 1,349,000 Activity Total: 581 - Inter-Fund Group Transfers Out Program Total: 00 - None Division Total: 0400 - Building Department Total: 24 - Building Department EXPENSES Total Fund EXPENSE Total: 165 - Building OTH - Other Uses Account Classification Total: OTH - Other Uses Activity Total: 524 - Protective Inspections Activity: 581 - Inter-Fund Group Transfers Out OTH - Other Uses Account Classification Total: OTH - Other Uses AccountClassificationTotal:OE-Operating Expenditures/Expenses 102

Finance Debt Service

Services, Functions and Activities

This fundrecordstheinflowandoutflowof cash related to thededicatedadvaloremtaxleviesused to payfortheannualprincipalandinterest costs associated with theSeries2015notepayablewhich replaced the Series 2004 bond, sold to build the Doctors Charter School Facility.

Additionally,thepaymentstowardclearinganyotheroutstandingdebtarereported in thisfund.Costs associated with themanagement,reportingandpaymentofprincipal,interestandfeesarealso included. The Villageis required to complete a seriesofreportsrelating to thedebtwhichmayinclude Continuing Disclosure Reports , State Bond Filings andspecialnotes to theVillage'scomprehensive annual financial report.

Budget Highlights

Debt Service Fund Budgeted Expenditures

FY2023 FY2024 Change Operating Expenditures/Expenses ….. 3,500 $ 3,500 $ - $ Debt Service…………………………… 266,687 267,961 1,274 TOTAL ………………………….. 270,187 $ 271,461 $ 1,274 $
50,000 100,000 150,000 200,000 250,000 300,000 FY2023 FY2024
Operating Debt Service 103

Expense Budget

Account Number Account Description 2022 Actual Amount 2023 Amended Budget 2023 Estimated Amount 2024 Budget Amount Comments
31-000 Professional Services Professional Services - 1,000 - 1,000 Annual disclosure reports 32-000 Accounting and Auditing Accounting and Auditing 5,000 2,500 2,500 2,500 Pro-rated portion of the financial audit 5,000 3,500 2,500 3,500 5,000 3,500 2,500 3,500 5,000 3,500 2,500 3,500 71-100 Principal Principal Payments 1,249,000 - -72-100 Interest Interest Payments 12,600 - -1,261,600 - -1,261,600 - -1,261,600 - -71-100 Principal Principal Payments 200,300 201,800 201,800 208,200 Principal payments 72-100 Interest Interest Payments 69,988 64,887 64,887 59,761 Interest payments 270,288 266,687 266,687 267,961 270,288 266,687 266,687 267,961 270,288 266,687 266,687 267,961 1,536,888 270,187 269,187 271,461 1,536,888 270,187 269,187 271,461 1,536,888 270,187 269,187 271,461 1,536,888 270,187 269,187 271,461 EXPENSES Total Fund EXPENSE Total: 201 - Debt Service DS - Debt Service Account Classification Total: DS - Debt Service Activity Total: 517 - Debt Service Payments Program Total: 06 - Charter School Division Total: 0000 - None Department Total: 19 - Non-Departmental DS - Debt Service Account Classification Total: DS - Debt Service Activity Total: 517 - Debt Service Payments Program Total: 03 - Aquatics Center Program: 06 - Charter School Activity: 517 - Debt Service Payments OE-OperatingExpenditures/Expenses AccountClassificationTotal:OE-Operating Expenditures/Expenses Activity Total: 519 - Other General Government Service Program Total: 00 - None Program: 03 - Aquatics Center Activity: 517 - Debt Service Payments Fund: 201 - Debt Service Department: 19 - Non-Departmental Division: 0000 - None Program: 00 - None Activity: 519 - Other General Government Service 104

Capital Projects

Services, Functions and Activities

The CapitalProjectFund is usedtoaccountforthefundingofmunicipalcapitalexpendituresfor theacquisition,constructionorimprovementofmajorcapital facilities orinfrastructure;machinery and equipment; and other general improvements with a life expectancy of more than three years.

Assetsof$5,000or more are depreciatedusingthestraight line methodbasedontheestimated useful life of the asset depending upon the asset classification.

Manyofthecapitalprojects are multi-yearprojectsand may notactuallybegin in FY 2024. The funds are encumberedtothesubsequentyear'sbudgetasanobligationuntilusedorreleased. This year'sbudgetincludes a transfer from theGeneralFundtotheCapitalProjectFundfor several projects.

Goals & Objectives

The goalandobjectiveoftheCapitalProjectsFund is toimprove Villagefacilities and infrastructure.

Budget Highlights

FY2023 FY2024 Change Capital Outlay ….………………… 1,333,106 444,500 (888,606) TOTAL ………………………….. 1,333,106 $ 444,500 $ (888,606) $
200,000 400,000 600,000 800,000 1,000,000 1,200,000 1,400,000 FY2023 FY2024 Capital Projects Fund Budgeted Expenditures Capital Outlay 105

Expense Budget

Account Number Account Description 2022 Actual Amount 2023 Amended Budget 2023 Estimated Amount 2024 Budget Amount Comments
62-000 Buildings Buildings - 20,000 -64-000 Machinery and Equipment Machinery and Equipment 2,894 30,000 -2,894 50,000 -2,894 50,000 -2,894 50,000 -2,894 50,000 -2,894 50,000 -64-000 Machinery and Equipment Machinery and Equipment 78,725 - -68-000 Intangible Assets Intangible Assets 5,505 - -84,230 - -84,230 - -84,230 - -84,230 - -84,230 - -62-000 Buildings Buildings - 70,000 70,000 35,000 Dispatch Reconfiguration (Request year 2 of 2) 64-000 Machinery and Equipment Machinery and Equipment 46,570 274,671 274,671 53,500 Live Scan Machine (Request year 2 of 2) & Portable Police Radios (Request year 3 of 5) 46,570 344,671 344,671 88,500 46,570 344,671 344,671 88,500 46,570 344,671 344,671 88,500 46,570 344,671 344,671 88,500 46,570 344,671 344,671 88,500 64-000 Machinery and Equipment Machinery and Equipment 22,945 - -22,945 - -22,945 - -22,945 - -22,945 - -62-000 Buildings Buildings 80,801 210,000 500,000 60,000 Village Hall Renovations 63-100 Infrastructure Transportation Improvements 146,520 225,000 200,000 60,000 ADA Improvements & Traffic Calming 63-400 Infrastructure Land Improvements 11,075 - - 10,000 Damaged Walls - Village Parking Lots Division Total: 1201 - Parks Division: 1202 - Facilities Management/Streets Program: 00 - None Activity: 539 - Other Physical Environment CAP-CapitalOutlay Program: 00 - None Activity: 539 - Other Physical Environment CAP-CapitalOutlay AccountClassificationTotal:CAP-CapitalOutlay Activity Total: 539 - Other Physical Environment Program Total: 00 - None Activity Total: 521 - Law Enforcement Program Total: 00 - None Division Total: 0900 - Police Department Total: 21 - Police Department: 39 - Public Works Division: 1201 - Parks Department: 21 - Police Division: 0900 - Police Program: 00 - None Activity: 521 - Law Enforcement CAP-CapitalOutlay AccountClassificationTotal:CAP-CapitalOutlay CAP-CapitalOutlay AccountClassificationTotal:CAP-CapitalOutlay Activity Total: 519 - Other General Government Service Program Total: 00 - None Division Total: 0800 - Non-Departmental Department Total: 19 - Non-Departmental Division Total: 0303 - Village Clerk Department Total: 12 - Village Clerk Department: 19 - Non-Departmental Division: 0800 - Non-Departmental Program: 00 - None Activity: 519 - Other General Government Service Program: 00 - None Activity: 512 - Executive CAP-CapitalOutlay AccountClassificationTotal:CAP-CapitalOutlay Activity Total: 512 - Executive Program Total: 00 - None Fund: 301 - Capital Projects Department: 12 - Village Clerk Division: 0303 - Village Clerk 106

Expense Budget

Account Number Account Description 2022 Actual Amount 2023 Amended Budget 2023 Estimated Amount 2024 Budget Amount Comments
64-000 Machinery and Equipment Machinery and Equipment 8,580 26,400 26,400246,976 461,400 726,400 130,000 246,976 461,400 726,400 130,000 246,976 461,400 726,400 130,000 246,976 461,400 726,400 130,000 269,921 461,400 726,400 130,000 62-000 Buildings Buildings 70,585 147,535 147,535 28,000 Flat Roof Replacement 64-000 Machinery and Equipment Machinery and Equipment 1,016 60,000 60,00071,600 207,535 207,535 28,000 71,600 207,535 207,535 28,000 71,600 207,535 207,535 28,000 71,600 207,535 207,535 28,000 71,600 207,535 207,535 28,000 62-000 Buildings Buildings 14,935 29,000 29,00063-400 Infrastructure Land Improvements - 95,000 95,000 50,000 Laser Level Main Field 64-000 Machinery and Equipment Machinery and Equipment 13,223 6,000 7,33128,158 130,000 131,331 50,000 28,158 130,000 131,331 50,000 28,158 130,000 131,331 50,000 28,158 130,000 131,331 50,000 62-000 Buildings Buildings 53,591 12,000 12,000 40,000 Men's Restroom Community Center Lobby & Women's Restroom Community Center Lobby 63-400 Infrastructure Land Improvements - - - 25,000 Basketball Court Resurfacing 64-000 Machinery and Equipment Machinery and Equipment 11,504 87,500 87,50065,095 99,500 99,500 65,000 65,095 99,500 99,500 65,000 65,095 99,500 99,500 65,000 65,095 99,500 99,500 65,000 62-000 Buildings Buildings 18,228 7,500 7,50064-000 Machinery and Equipment Machinery and Equipment 28,938 32,500 32,500 83,000 Replace Lane Lines & Reels, Replace Blanket Reels & Wild Waters Decorative Play Structure Piece Replacement 47,166 40,000 40,000 83,000 47,166 40,000 40,000 83,000 47,166 40,000 40,000 83,000 47,166 40,000 40,000 83,000 140,418 269,500 270,831 198,000 615,633 1,333,106 1,549,437 444,500 615,633 1,333,106 1,549,437 444,500 Activity Total: 572 - Parks & Recreation Program Total: 00 - None Division Total: 1405 - Aquatics Department Total: 72 - Parks & Recreation EXPENSES Total Fund EXPENSE Total: 301 - Capital Projects Division Total: 1403 - Community Center Division: 1405 - Aquatics Program: 00 - None Activity: 572 - Parks & Recreation CAP-CapitalOutlay AccountClassificationTotal:CAP-CapitalOutlay Program: 00 - None Activity: 572 - Parks & Recreation CAP-CapitalOutlay AccountClassificationTotal:CAP-CapitalOutlay Activity Total: 572 - Parks & Recreation Program Total: 00 - None CAP-CapitalOutlay AccountClassificationTotal:CAP-CapitalOutlay Activity Total: 572 - Parks & Recreation Program Total: 00 - None Division Total: 1402 - Athletics Division: 1403 - Community Center Division Total: 1500 - Library Department Total: 71 - Brockway Memorial Library Department: 72 - Parks & Recreation Division: 1402 - Athletics Program: 00 - None Activity: 572 - Parks & Recreation Program: 00 - None Activity: 571 - Libraries CAP-CapitalOutlay AccountClassificationTotal:CAP-CapitalOutlay Activity Total: 571 - Libraries Program Total: 00 - None Activity Total: 539 - Other Physical Environment Program Total: 00 - None Division Total: 1202 - Facilities Management/Streets Department Total: 39 - Public Works Department: 71 - Brockway Memorial Library Division: 1500 - Library AccountClassificationTotal:CAP-CapitalOutlay 107

Expense Budget

Account Number Account Description 2022 Actual Amount 2023 Amended Budget 2023 Estimated Amount 2024 Budget Amount Comments
34-000 Other Services Contract Services - - - 17,500 US Department of Justice COPS School Violence Prevention Program - - - 17,500 62-000 Buildings Buildings - - - 85,400 Impact Windows Police Department - - - 85,400 - - - 102,900 - - - 102,900 - - - 102,900 - - - 102,900 31-000 Professional Services Professional Services - - - 20,800 Transportation Smart Plan 52-210 Operating Supplies Beautification - - - 50,000 FDOT Beautification Grant/Biscayne Blvd. - - - 70,800 63-100 Infrastructure Transportation Improvements - - - 1,996,383 Sidewalks throughout Miami Shores On-Going, Miami-Dade County NE 96th Street Curb and Gutter & NE 104th Street Roadway Improvements 63-400 Infrastructure Land Improvements - - - 1,350,000 NW 95th Street Wall from NW 1st to NW 3rd Avenue & Bayfront Park Seawall Construction 64-000 Machinery and Equipment Machinery and Equipment - - - 450,000 LED Marquee Signs (2) Charter School (1) & NW 2nd Avenue (1) & Generators: Community Center, Library, Aquatic Center, Upgrade To Propane: Police Station, Village Hall @ $150,000ea. - - - 3,796,383 - - - 3,867,183 - - - 3,867,183 - - - 3,867,183 63-100 Infrastructure Transportation Improvements 187,759 - -64-100 Machinery and Equipment Vehicles - - - 550,000 Vac Truck 187,759 - - 550,000 187,759 - - 550,000 187,759 - - 550,000 187,759 - - 550,000 63-400 Infrastructure Land Improvements - - - 509,898 MDC Little River Adaptation Area Grant Match - - - 509,898 - - - 509,898 - - - 509,898 - - - 509,898 187,759 - - 4,927,081 Activity Total: 535 - Sewer/Wastewater Services Program Total: 00 - None Division Total: 4000 - Water & Wastewater Department Total: 39 - Public Works Division Total: 3500 - Stormwater Division: 4000 - Water & Wastewater Program: 00 - None Activity: 535 - Sewer/Wastewater Services CAP-CapitalOutlay AccountClassificationTotal:CAP-CapitalOutlay Program: 31 - Federal Grants Activity: 538 - Flood Control/Stormwater Mgmt CAP-CapitalOutlay AccountClassificationTotal:CAP-CapitalOutlay Activity Total: 538 - Flood Control/Stormwater Mgmt Program Total: 31 - Federal Grants CAP-CapitalOutlay AccountClassificationTotal:CAP-CapitalOutlay Activity Total: 539 - Other Physical Environment Program Total: 00 - None Division Total: 1202 - Facilities Management/Streets Division: 3500 - Stormwater Department: 39 - Public Works Division: 1202 - Facilities Management/Streets Program: 00 - None Activity: 539 - Other Physical Environment OE-OperatingExpenditures/Expenses AccountClassificationTotal:OE-Operating Expenditures/Expenses CAP-CapitalOutlay AccountClassificationTotal:CAP-CapitalOutlay Activity Total: 521 - Law Enforcement Program Total: 00 - None Division Total: 0900 - Police Department Total: 21 - Police Department: 21 - Police Division: 0900 - Police Program: 00 - None Activity: 521 - Law Enforcement OE-OperatingExpenditures/Expenses AccountClassificationTotal:OE-Operating Expenditures/Expenses Fund: 151 - ARPA 108

Expense Budget

Account Number Account Description 2022 Actual Amount 2023 Amended Budget 2023 Estimated Amount 2024 Budget Amount Comments
63-400 Infrastructure Land Improvements - - - 9,620 City Catalyst Grant - - - 9,620 - - - 9,620 - - - 9,620 - - - 9,620 - - - 9,620 31-000 Professional Services Professional Services - - - 150,000 Parks Master Plan - - - 150,000 - - - 150,000 - - - 150,000 - - - 150,000 - - - 150,000 187,759 - - 5,189,601 187,759 - - 5,189,601 EXPENSES Total Fund EXPENSE Total: 151 - ARPA OE-OperatingExpenditures/Expenses AccountClassificationTotal:OE-Operating Expenditures/Expenses Activity Total: 572 - Parks & Recreation Program Total: 00 - None Division Total: 1401 - Recreation Administration Department Total: 72 - Parks & Recreation Division Total: 1500 - Library Department Total: 71 - Brockway Memorial Library Department: 72 - Parks & Recreation Division: 1401 - Recreation Administration Program: 00 - None Activity: 572 - Parks & Recreation Program: 00 - None Activity: 571 - Libraries CAP-CapitalOutlay AccountClassificationTotal:CAP-CapitalOutlay Activity Total: 571 - Libraries Program Total: 00 - None Department: 71 - Brockway Memorial Library Division: 1500 - Library 109

Public Works Stormwater Services, Functions and Activities

TheStormwater Division ofthe Public WorksDepartmentcollaborates with theStreets Division toeffectively managethestormwater infrastructure throughoutthe Village. These two divisions work in tandem to addressthechallengesandrequirementsassociated with stormwater managementandtheupkeepofthelocalstreetinfrastructure. By coordinatingtheir efforts, the Stormwater Division andStreets Division ensure a comprehensiveapproach to managing stormwaterrunoffandmaintainingthequalityandfunctionalityofthevillage's streets and associateddrainage systems. Thiscollaborativeapproachallowsforefficientcoordinationand optimal outcomes in stormwater management and street maintenance activities.

Goals & Objectives

TheStormwater Division ofthe Public WorksDepartmenthascleargoalsandobjectivesaimed atmanagingandmaintainingthestormwater systemto preventlocalizedfloodingduring rain events.The divisionis committedto ensuringthestormwater infrastructure isin operational order toeffectively handle excess rainfalland minimize the risk offlooding. Part ofthesegoals andobjectivesincludesconductingregularinspectionsoftheVillage-owneddrainage systemsto identifyandaddressanypotentialissuesthat may lead to futurefloodingconditions. By proactivelymanagingthestormwater system andaddressingdrainageconcerns,the division aims to safeguardthecommunityfromtheadverse effects oflocalizedflooding,enhancingthe overall resilience and safety of the area during rain events.

Performance Measures

FY2023 Estimated FY2023 Actuals (through 3/31/23) FY2024 Estimated 276 conducted Biannually 138 conducted Biannually 276 conducted Biannually
Number of Inspections of Village-owned drainage systems
110
FY2023 FY2024 Change Personnel Services………………… 160,116 $ 166,708 $ 6,592 $ Operating Expenditures/Expenses 284,818 278,741 (6,077) Capital Outlay ….…………………… 220,000 1,483,101 1,263,101 Other Uses…………………………… 50,000 50,000TOTAL ………………………….. 714,934 $ 1,978,550 $ 1,263,616 $
Highlights
0 200000 400000 600000 800000 1000000 1200000 1400000 1600000 Stormwater Fund Budgeted Expenses Personnel Operating Capital 50000 100000 200000 250000 300000 FY2023 FY2024 Personnel Operating Capital Other Uses200,000 400,000 600,000 800,000 1,000,000 1,200,000 1,400,000 1,600,000 FY2023 FY2024 Stormwater Fund Budgeted Expenses Personnel Operating Capital Other Uses 111
Stormwater Budget
Public Works

Expense Budget

Account Number Account Description 2022 Actual Amount 2023 Amended Budget 2023 Estimated Amount 2024 Budget Amount Comments
12-000 Regular Salaries and Wages Salaries 57,764 108,384 116,000 116,037 (1) Equipment Operator I, (1) Maintenance Worker II, (1) Operations Manager allocated (16.67%) & (1) Public Right-of-Way Foreman (40%). 14-000 Overtime Overtime 5,997 10,000 10,000 10,500 Estimated overtime. 18-100 Compensated Compensatory Leave Longevity 1,250 1,500 1,250 1,250 Benefit paid to tenured employees per policy. 18-200 Compensated Compensatory Leave Accumulated Leave Settlement 113 - -Payout of accumulated leave for employees expected to retire or separate employment. 21-000 Payroll Taxes Employer Fica and Medicare 4,958 9,056 9,000 9,680 Social Security and Medicare taxes. 22-000 Retirement Contributions Pension Contribution 8,695 6,716 6,716 6,716 Actuarially calculated required employer contribution for the General Employee Pension Plan. 23-000 Life and Health Insurance Health Insurance 11,039 19,319 19,319 17,899 Estimated annual employee costs for health insurance benefits 23-100 Life and Health Insurance Dental 238 416 416 305 Estimated annual employee costs for dental insurance benefits. 23-200 Life and Health Insurance Long-Term Care 112 193 193 130 Estimated annual employee costs for long-term care insurance benefits. 24-000 Workers' Compensation Workers' Compensation 2,246 4,432 4,432 4,091 Allocated costs of workers' compensation premiums paid to the Florida League. 26-000 Other Postemployment Benefits (OPEB) OPEB - 100 100 100 GASB required Other Postemployment Benefits (OPEB). OPEB health, dental & other contractually obligated non-liability benefits. 92,411 160,116 167,426 166,708 31-000 Professional Services Professional Services - 25,000 10,000 10,000 Contractor for Emergency Drainage Issues 31-100 Professional Services Technology - - - 6,000 Purchase of a Work Order System ($30,000 allocated between Public Works Parks, Streets, Stormwater, Solid Waste & Fleet Management) 31-300 Professional Services Engineering 22,555 35,346 - 30,000 Contractual services to assist with NPDES compliance 34-000 Other Services Contract Services - 50,000 - 50,000 Curb and gutter repairs 43-100 Utility Services Electric 2,910 3,000 4,000 4,000 43-300 Utility Services Stormwater 3,449 3,000 2,500 3,000 Miami-Dade Country Stormwater fee 44-000 Rentals and Leases Equipment Rental - - 11,700 5,000 Rental of Equipment 45-000 Insurance ISF: Risk Management 8,424 9,622 9,622 15,772 Allocated costs for property, casualty & general liability insurance premiums 46-000 Repair and Maintenance Services ISF: Fleet Management 21,844 25,834 25,834 26,072 Allocated costs for operating the Village's fleet including the costs for automobile liability premiums 46-200 Repair and Maintenance Services Repairs and Maintenance 11,416 20,000 20,000 20,000 Repairs and maintenance to the stormwater equipment i. e. pumps and generator 48-000 Promotional Activities Promotional Activities - 1,500 - 1,000 Drain marking program to comply with Department of Environmental Protection Permit (NPDES) 49-800 Other Current Charges and Obligations Licenses and Permits 8,863 3,000 2,500 3,000 Annual filling fee with DERM 51-000 Office Supplies Office Supplies - 346 300 300 General Office supplies 52-200 Operating Supplies Other Operating Supplies 4,398 7,500 10,100 10,000 Costs for materials required that are not specifically classified in other departmental line items (i.e. safety equipment & tools) 52-400 Operating Supplies Uniforms 480 350 350 350 Per employee funding for contractually-specified uniforms (10) shirts & (5) pants 59-000 Depreciation Depreciation 78,218 100,320 84,500 90,500 Year-end depreciation charges for fund assets 162,558 284,818 181,406 274,994 63-000 Infrastructure Infrastructure - - - 1,483,101 NE 104th Street Drainage Improvements, NE 93rd Street Pump Station & Piping System, NE 8th Avenue Drainage Improvements & Hazard Mitigation Grant Program - 105 St Pump Station Drainage Project Shores Estates PS - Personnel Services Account Classification Total: PS - Personnel Services OE-OperatingExpenditures/Expenses AccountClassificationTotal:OE-Operating Expenditures/Expenses CAP-CapitalOutlay Fund: 402 - Stormwater Department: 39 - Public Works Division: 3500 - Stormwater Program: 00 - None Activity: 538 - Flood Control/Stormwater Mgmt 112

Expense Budget

Account Number Account Description 2022 Actual Amount 2023 Amended Budget 2023 Estimated Amount 2024 Budget Amount Comments
63-200 Infrastructure Water & Wastewater Project - - 120,00063-400 Infrastructure Land Improvements 48,830 150,000 -64-000 Machinery and Equipment Machinery and Equipment - 70,000 -48,830 220,000 120,000 1,483,101 99-000 Other Uses Contingency - - - 3,747 Reserve for unanticipated expenses - - - 3,747 303,799 664,934 468,832 1,928,550 95-000 Other Nonoperating Uses - Proprietary Funds Management Fees 50,000 50,000 50,000 50,000 Management fees paid to general fund offset administrative service costs provided for nonstormwater staff 50,000 50,000 50,000 50,000 50,000 50,000 50,000 50,000 353,799 714,934 518,832 1,978,550 353,799 714,934 518,832 1,978,550 353,799 714,934 518,832 1,978,550 353,799 714,934 518,832 1,978,550 353,799 714,934 518,832 1,978,550 Activity Total: 581 - Inter-Fund Group Transfers Out Program Total: 00 - None Division Total: 3500 - Stormwater Department Total: 39 - Public Works EXPENSES Total Fund EXPENSE Total: 402 - Stormwater OTH - Other Uses Account Classification Total: OTH - Other Uses Activity Total: 538 - Flood Control/Stormwater Mgmt Activity: 581 - Inter-Fund Group Transfers Out OTH - Other Uses Account Classification Total: OTH - Other Uses AccountClassificationTotal:CAP-CapitalOutlay 113

Public Works Solid Waste Services, Functions and Activities

The Solid Waste Division assumesresponsibilityforthe effective managementanddisposalofnonhazardous solid wastegeneratedbyresidentsandbusinesses in Miami ShoresVillage. This division primarily concentratesonprovidingessential servicessuch ascurbsiderecycling,garbagecollection forbothresidentialand commercial properties,aswellasbulk trash removal. By prioritizing these areas,the Solid Waste Division ensuresproperwastemanagementpracticesare in place to maintain cleanliness and hygiene within the community.

Goals & Objectives

The goalsandobjectivesofthe Solid Waste Divisionwithin thePublicWorksDepartmentencompass thecontinuedmanagementofvarious solid waste services. This includesoverseeingthecollection anddisposalofnon-hazardous solid waste,curbsiderecycling,garbagecollectionforbothresidential and commercial properties,aswellasbulk trash removal services. To ensurethesmoothoperation andqualityofthese services, the division conductsperiodicinspectionsofthe crews anditems collected. By monitoringtheseaspects,the division aims to maintain a highlevelofefficiency, effectiveness,andadherence to standards in themanagementof solid wastethroughoutthe community.

Performance Measures

Bulk Waste Collection by Number of Properties

Household Garbage Collection by Number of Properties

FY2023 Estimated FY2023 Actuals (through 3/31/23) FY2024 Estimated 10,300 5,150 10,300 10,300 5,150 10,300
114

Public Works

Sanitation Fund Budgeted Expenses

FY2023 FY2024 Change Personnel Services……………………. 1,212,674 $ 1,418,490 $ 205,816 $ Operating Expenditures/Expenses ….. 1,916,462 1,926,937 10,475 Capital Outlay ….……………………… 140,000 200,000 60,000 Other Uses…………………………….. 350,000 350,000TOTAL ………………………….. 3,619,136 $ 3,895,427 $ 276,291 $
500,000 1,000,000 1,500,000 2,000,000 2,500,000 FY2023 FY2024
Solid Waste Budget Highlights
Personnel Operating Capital Other Uses 115

Expense Budget

Account Number Account Description 2022 Actual Amount 2023 Amended Budget 2023 Estimated Amount 2024 Budget Amount Comments
12-000 Regular Salaries and Wages Salaries 698,590 822,837 822,837 990,518 (1) Equipment Operator II, (3) Equipment Operator III, (1) Operations Manager (allocated with Public Works Divisions: Fleet Management (50%), & Solid Waste (50%), (6) Solid Waste Collector, (1) Solid Waste Foreman (allocated 50% with Neighborhood Services), (3) Solid Waste Truck Driver (Full-time), (1) Solid Waste/Recycling Foreman (allocated 50% with Neighborhood Services) & (6) Truck Driver 13-000 Other Salaries and Wages Other Salaries 14,075 19,999 5,500 28,236 (1) Truck Driver employed on an as needed basis 14-000 Overtime Overtime 87,989 65,000 80,000 68,250 Estimated cost of overtime. 16-000 Compensated Annual Leave Vacation - 4,000 -Payout of accrued leave for employees separating from the Village. 18-100 Compensated Compensatory Leave Longevity 13,750 17,250 11,375 10,625 Benefit paid to tenured employees per policy. 18-200 Compensated Compensatory Leave Accumulated Leave Settlement 1,084 - -Payout of accumulated leave for employees expected to retire or separate employment. 21-000 Payroll Taxes Employer Fica and Medicare 60,588 69,450 69,979 83,289 Estimated cost of Social Security and Medicare taxes. 22-000 Retirement Contributions Pension Contribution 61,275 47,134 47,134 47,134 Actuarially calculated required employer contribution for the General Employee Pension Plan. 23-000 Life and Health Insurance Health Insurance 98,918 131,722 131,722 154,624 Estimated annual employee costs for health insurance benefits. 23-100 Life and Health Insurance Dental 1,911 2,835 2,835 2,603 Estimated annual employee costs for dental insurance benefits. 23-200 Life and Health Insurance Long-Term Care 1,516 2,077 2,077 1,620 Estimated annual employee costs for long-term care insurance benefits. 24-000 Workers' Compensation Workers' Compensation 25,517 29,870 29,870 31,091 Allocated costs of workers' compensation premiums 26-000 Other Postemployment Benefits (OPEB) OPEB - 500 500 500 GASB required Other Postemployment Benefits (OPEB). OPEB health, dental & other contractually obligated non-liability benefits. 1,065,213 1,212,674 1,203,829 1,418,490 31-100 Professional Services Technology - - - 6,000 IT operational costs. Included in this is the purchase of a Work Order System ($30,000 allocated between Public Works Parks, Streets, Stormwater, Solid Waste & Fleet Management) 34-100 Other Services Temporary Personnel 126,057 100,000 135,000 120,000 Temporary Staff during vacancies, vacations, special events, emergencies and chipper field remediation services. 40-000 Travel and Per Diem Travel 1,100 1,200 1,000 1,000 SunPass in garbage trucks to facilitate shorter travel times and distances to dump 41-100 Communications Services Cellular 510 515 525 525 Estimated costs of cellular telephone 41-520 Communications Services ISF: Information Technology - 2,971 2,971 5,817 Allocated costs for operating the Village's information technology 43-400 Utility Services Miami-Dade Solid Waste Fees 295,611 300,000 345,000 300,000 Estimated annual cost for dumping services paid to Miami-Dade County - Tipping fees increased by 9.5% 43-410 Utility Services Waste Management Fees 496,754 504,645 460,000 505,000 Estimated annual costs for solid waste disposal 43-430 Utility Services Recycling 72,077 75,000 67,000 75,000 Estimated cost for recycling disposal 45-000 Insurance ISF: Risk Management 44,154 48,739 48,739 63,080 Allocated costs for property, casualty & general liability insurance premiums 46-000 Repair and Maintenance Services ISF: Fleet Management 481,177 610,427 610,427 616,039 Allocated costs for operating the Village's fleet including the costs for automobile liability coverage paid to the Florida League 46-100 Repair and Maintenance Services Vehicle Maintenance 4,458 4,200 8,000Monthly routine required cleaning cost and sanitizing cost of trucks 46-200 Repair and Maintenance Services Repairs and Maintenance 13,524 15,000 5,000 10,000 Repairs and maintenance (i.e. walls, fences and alleys) 47-000 Printing and Binding Printing 500 550 550 550 Citizen's informational publications 48-000 Promotional Activities Promotional Activities - 3,000 300 1,000 Vacant position advertisements and promotion of recycling and waste services 49-800 Other Current Charges and Obligations Licenses and Permits 806 1,000 810 810 Miami-Dade County DERM permit 51-000 Office Supplies Office Supplies - 300 300 300 General office supplies PS - Personnel Services Account Classification Total: PS - Personnel Services OE-OperatingExpenditures/Expenses Fund: 405 - Solid Waste Department: 39 - Public Works Division: 3000 - Solid Waste Program: 00 - None Activity: 534 - Garbage/Solid Waste Services 116

Expense Budget

Account Number Account Description 2022 Actual Amount 2023 Amended Budget 2023 Estimated Amount 2024 Budget Amount Comments
52-200 Operating Supplies Other Operating Supplies 58,957 45,000 43,000 50,000 Specialized items related to solid waste, not specifically identified in other line items (i.e. dumpster, recycling bins, trash can, safety equipment and tools ) 52-220 Operating Supplies Vehicle Conversion Costs - 2,000 -52-230 Operating Supplies Outfitting 944 2,000 -52-300 Operating Supplies Kitchen 355 1,000 1,000 1,000 Kitchen supplies 52-400 Operating Supplies Uniforms 5,021 4,000 6,000 6,000 Per employee funding for contractually specified uniforms (10) shirts and (5) pants 55-000 Training Training and Education - 200 - 250 Continuing education 59-000 Depreciation Depreciation 188,759 194,715 - 138,000 Year-end depreciation charges for fund assets 1,790,763 1,916,462 1,735,622 1,900,371 64-000 Machinery and Equipment Machinery and Equipment 166,343 - 20,00064-100 Machinery and Equipment Vehicles - 140,000 395,474 200,000 Replace V-1110 (Trash Truck) 166,343 140,000 415,474 200,000 99-000 Other Uses Contingency - - - 26,566 Reserve for unanticipated expenses - - - 26,566 3,022,320 3,269,136 3,354,925 3,545,427 95-000 Other Nonoperating Uses - Proprietary Funds Management Fees 350,000 350,000 350,000 350,000 Management fee paid to General fund to offset administrative services cost provided by nonSanitation staff 350,000 350,000 350,000 350,000 350,000 350,000 350,000 350,000 3,372,320 3,619,136 3,704,925 3,895,427 3,372,320 3,619,136 3,704,925 3,895,427 3,372,320 3,619,136 3,704,925 3,895,427 3,372,320 3,619,136 3,704,925 3,895,427 3,372,320 3,619,136 3,704,925 3,895,427 Activity Total: 581 - Inter-Fund Group Transfers Out Program Total: 00 - None Division Total: 3000 - Solid Waste Department Total: 39 - Public Works EXPENSES Total Fund EXPENSE Total: 405 - Solid Waste OTH - Other Uses Account Classification Total: OTH - Other Uses Activity Total: 534 - Garbage/Solid Waste Services Activity: 581 - Inter-Fund Group Transfers Out OTH - Other Uses Account Classification Total: OTH - Other Uses AccountClassificationTotal:OE-Operating Expenditures/Expenses CAP-CapitalOutlay AccountClassificationTotal:CAP-CapitalOutlay 117

Public Works

Water & Wastewater Services, Functions and Activities

TheWater & WastewaterFund is responsibleforthe construction andpaymentofthe DowntownWater & WastewaterProject. It is alsoresponsibleforthemanagementand maintenanceoftherelatedgrinderpumps.Annual assessments forthepaymentoftheproject and maintenance fees are recorded in this fund.

Goals & Objectives

ThegoalandobjectiveoftheWater & WastewaterFund is to ensurethepropermaintenance andoperationofthelow-pressuresewer system in the NE 2nd Ave Business District. This includesmanagingthenecessary infrastructure andequipment to maintain a functionaland reliable sewer system in thearea.Thefundfocusesonimplementingmaintenanceandrepair activities, monitoring system performance,andaddressinganyissuesthat may arise. Byfulfilling thesegoalsandobjectives,theWater & WastewaterFund aims to provide a well-maintained andefficientlow-pressuresewer system, promotingtheoverallsanitationandhygiene in the NE 2nd Ave Business District.

Performance Measures

Number of grinder pumps maintained

FY2023 Estimated FY2023 Actuals (through 3/31/23) FY2024 Estimated 23 23 24
118
FY2023 FY2024 Change Debt Service………………………… 224,841 $ 240,000 $ 15,159 $ Operating Expenditures/Expenses 87,228 75,149 (12,079) TOTAL ………………………….. 312,069 $ 315,149 $ 3,080 $
Water & Wastewater Budget Highlights 0 0.1 0.2 0.3 0.4 0.5 0.6 0.7 0.8 0.9 1 Water & Sewer Fund Budgeted Expenses 0 50000 100000 150000 200000 250000 FY2023 FY2024 Water & Sewer Fund Budgeted Expenses Debt Service Operating50,000 100,000 150,000 200,000 250,000 300,000 FY2023 FY2024 Water & Wastewater Fund Budgeted Expenses Debt Service Operating 119
Public Works

Expense Budget

Account Number Account Description 2022 Actual Amount 2023 Amended Budget 2023 Estimated Amount 2024 Budget Amount Comments
71-100 Principal Principal Payments 60,000 122,841 60,000 60,000 Principal payments 72-100 Interest Interest Payments 76,193 102,000 168,500 180,000 Interest payments 136,193 224,841 228,500 240,000 136,193 224,841 228,500 240,000 46-200 Repair and Maintenance Services Repairs and Maintenance 57,146 87,228 87,228 75,149 Maintenance on grinder pumps 57,146 87,228 87,228 75,149 57,146 87,228 87,228 75,149 193,339 312,069 315,728 315,149 63-200 Infrastructure Water & Wastewater Project 262,788 199,288 199,288262,788 199,288 199,288262,788 199,288 199,288262,788 199,288 199,288456,127 511,357 515,016 315,149 456,127 511,357 515,016 315,149 456,127 511,357 515,016 315,149 456,127 511,357 515,016 315,149 Activity Total: 535 - Sewer/Wastewater Services Program Total: 50 - Shores Estates Division Total: 4000 - Water & Wastewater Department Total: 39 - Public Works EXPENSES Total Fund EXPENSE Total: 410 - Water & Wastewater Activity Total: 535 - Sewer/Wastewater Services Program Total: 00 - None Program: 50 - Shores Estates Activity: 535 - Sewer/Wastewater Services CAP-CapitalOutlay AccountClassificationTotal:CAP-CapitalOutlay DS - Debt Service Account Classification Total: DS - Debt Service Activity Total: 517 - Debt Service Payments Activity: 535 - Sewer/Wastewater Services OE-OperatingExpenditures/Expenses AccountClassificationTotal:OE-Operating Expenditures/Expenses Fund: 410 - Water & Wastewater Department: 39 - Public Works Division: 4000 - Water & Wastewater Program: 00 - None Activity: 517 - Debt Service Payments 120

Finance Risk Management Services, Functions and Activities

The Village's Risk ManagementInternal Service Fund isa self-balancinggroupofaccounts designed to accumulatethenecessaryfinancialresources to payforthe Village's insurance premiums, costs, deductiblesandadministrative services insuredbythe Florida Leagueof Cities. Thefundreportsall costs associated with workers'compensation,general liability, property, casualty and auto liability costs.

Goals & Objectives

Thegoalsandobjectivesofthe Risk ManagementFundfortheupcoming fiscal yearincludethe following:1)Ensuringthe successful submissionandreceiptofthe safety grantofferedbythe Florida MunicipalInsurance Trust, 2)The timely submissionofall claims andcorresponding information to the Florida MunicipalInsurance Trust oroutsideinsuranceagencies if the Village is subrogating claims ontheir own and3) Successful and timely receiptofpaymentsfor subrogation claims the Village is handling.

Performance Measures

Number of claims processed Increase Village subrogation times

FY2023 Estimated FY2023 Actuals (through 3/31/23) FY2024 Estimated 32 23 40 Yes No Yes
121

Finance Risk Management Budget Highlights

FY2023 FY2024 Change Personnel Services………………… 234,597 $ 209,187 $ (25,410) $ Operating Expenditures/Expenses 925,005 1,648,717 723,712 Capital Outlay ….…………………. - 730,000 730,000 TOTAL ………………………….. 1,159,602 $ 2,587,904 $ 1,428,302 $
200,000 400,000 600,000 800,000 1,000,000 1,200,000 1,400,000 1,600,000 1,800,000 FY2023 FY2024
Personnel Operating Capital 122
Risk Management Fund Budgeted Expenses

Expense Budget

Account Number Account Description 2022 Actual Amount 2023 Amended Budget 2023 Estimated Amount 2024 Budget Amount Comments
24-100 Workers' Compensation Premium: Workers' Compensation 161,135 214,597 181,673 189,187 Annual component of premiums paid for primary workers' compensation coverage 24-110 Workers' Compensation Workers' Comp-Audit Premium - 5,000 5,000 5,000 End of year audit adjustment based on payroll 24-120 Workers' Compensation Workers' CompDeductibles Paid 11,863 15,000 6,000 15,000 Deductible for claims 172,998 234,597 192,673 209,187 31-230 Professional Services Legal Litigation - 1,000 -31-250 Professional Services Legal Other - 2,000 -31-400 Professional Services TPA Charges 1,023 - 15045-000 Insurance ISF: Risk Management 1,602 1,650 - 2,000 Police AD&D Insurance 45-100 Insurance ISF: Auto Insurance 97,445 111,500 115,060 114,850 Annual premium paid for auto & auto liability coverage 45-200 Insurance Premium: Liability 217,184 237,125 229,999 241,867 Annual premium for general liability coverage 45-210 Insurance Premium: Storage Tank 2,006 2,100 - 3,500 Annual premium for 5 storage tanks 45-220 Insurance Premium: Deductibles Paid 20,261 30,000 - 20,000 Estimated cost for loss deductibles for all claims for the fiscal year 45-300 Insurance Premium: Property 420,789 473,053 431,565 1,200,000 Annual premiums paid for property value coverage 45-310 Insurance Premium Adjustments - 1,577 - 1,500 Additional premiums for coverage added during the year 46-200 Repair and Maintenance Services Repairs and Maintenance 40,877 65,000 - 65,000 Repairs & maintenance for damages not covered by insurance & claims paid pending subrogation 49-000 Other Current Charges and Obligations Other Current Charges 3,239 - -804,426 925,005 776,774 1,648,717 63-400 Infrastructure Land Improvements - - - 730,000 Seawall Replacement & Replace Tennis/Pickleball Court Light Towers - - - 730,000 977,424 1,159,602 969,447 2,587,904 977,424 1,159,602 969,447 2,587,904 977,424 1,159,602 969,447 2,587,904 977,424 1,159,602 969,447 2,587,904 977,424 1,159,602 969,447 2,587,904 977,424 1,159,602 969,447 2,587,904 Activity Total: 519 - Other General Government Service Program Total: 00 - None Division Total: 6500 - Risk Management Department Total: 19 - Non-Departmental EXPENSES Total Fund EXPENSE Total: 501 - Risk Management PS - Personnel Services Account Classification Total: PS - Personnel Services OE-OperatingExpenditures/Expenses AccountClassificationTotal:OE-Operating Expenditures/Expenses CAP-CapitalOutlay AccountClassificationTotal:CAP-CapitalOutlay Fund: 501 - Risk Management Department: 19 - Non-Departmental Division: 6500 - Risk Management Program: 00 - None Activity: 519 - Other General Government Service 123

INFORMATION TECHNOLOGY ORGANIZATION CHART IT MANAGER

IT TECHNICIAN 124

Information Technology Services, Functions and Activities

TheInformationTechnologyFund,created in FY2023asanInternal Service Fundofthe Village Manager'sDepartment, is committed to modernizingandoptimizingthe IT infrastructureby replacingoutdated servers, addressinggrowingsoftwarerequirements,andimplementingrobust cybersecurity measures.

Goals & Objectives

This commitment extends to upgradingtheBuildingDepartment's IT systems to streamline permit andlicensemanagementandbydeployingnewdevices to better serve theevolvingneedsofthe Village. All these initiatives are designed to ensureefficient service deliveryandmeetthe expectationsoftheVillage.The IT Department is dedicated to achievingthesegoals in acosteffective manner by demonstrating its commitment to fiscal responsibility.

Performance Measures

Ticket system tickets per month

Installation of new servers Village Hall

FY2023 Estimated FY2023 Actuals (through 3/31/23) FY2024 Estimated N/A N/A 80 N/A N/A 14
125

Information Technology Budget Highlights

FY2023 FY2024 Change Personnel Services………………… 171,756 $ 202,874 $ 31,118 $ Operating Expenditures/Expenses … 192,737 189,625 (3,112) Capital Outlay ….…………………… 110,000 149,500 39,500 TOTAL ………………………….. 474,493 $ 541,999 $ 67,506 $
50,000 100,000 150,000 200,000 250,000 FY2023 FY2024 Information Technology Budgeted Expenditures Personnel Operating Capital Outlay 126

Expense Budget

Account Number Account Description 2022 Actual Amount 2023 Amended Budget 2023 Estimated Amount 2024 Budget Amount Comments
11-100 Executive Salaries Executive Benefit - - 3,250 3,250 Executive benefit package 12-000 Regular Salaries and Wages Salaries - 145,000 150,469 150,469 (1) IT Manager & (1) IT Technician 14-000 Overtime Overtime - - 1,800 5,000 Estimated overtime costs 21-000 Payroll Taxes Employer Fica and Medicare - 11,093 11,648 12,143 Social Security & Medicare taxes 22-000 Retirement Contributions Pension Contribution - - 15,950 16,552 Annual employer actuarially calculated pension contribution 23-000 Life and Health Insurance Health Insurance - 15,054 11,887 14,916 Estimated annual employee costs for health insurance benefits 23-100 Life and Health Insurance Dental - 324 254 254 Estimated annual employee costs for dental insurance benefits 23-200 Life and Health Insurance Long-Term Care - 127 127 130 Estimated annual employee costs for long-term care insurance benefits 24-000 Workers' Compensation Workers' Compensation - 158 158 160 Allocated costs of workers' compensation premiums - 171,756 195,543 202,874 31-100 Professional Services Technology - 24,000 24,000 15,000 To cover cost of IT services needed for special projects like cabling or phone system maintenance. 40-000 Travel and Per Diem Travel - 1,000 25 1,000 Cost of traveling to training, conferences or seminars. 41-100 Communications Services Cellular - 600 800 1,100 Voice and data plans for tablets and phone for it department use. 45-000 Insurance ISF: Risk Management - 5,892 5,892 8,218 Allocated costs for property, casualty & general liability insurance premiums 46-000 Repair and Maintenance Services ISF: Fleet Management - 6,745 6,745 6,807 Car and maintenance cost dues. 49-300 Other Current Charges and Obligations Software Licensing - 136,500 136,500 130,000 Operational support/warranty renewal cost of other essential village it systems. 51-000 Office Supplies Office Supplies - - - 500 Non-computer related office supplies 52-200 Operating Supplies Other Operating Supplies - 5,000 5,000 3,000 Other non-computer related office hardware. 52-225 Operating Supplies Computer - 3,000 10,000 14,000 Computer related supplies for example, computer parts for equipment with no warranty, damaged it devices, battery backups, etc. 54-000 Books, Publications, Subscriptions, and Memberships Dues, Memberships and Subs - 2,000 700 2,000 Books, Publications, Subscriptions, and Memberships Dues, Memberships 55-000 Training Training and Education - 8,000 1,000 8,000 Certification training and materials to keep up with advancing technology. - 192,737 190,662 189,625 64-000 Machinery and Equipment Machinery and Equipment - 110,000 95,000 135,000 Host Servers City Hall & Mobile Data Terminals for Police Department (Year 2 of 2) 68-000 Intangible Assets Intangible Assets - - - 14,500 Log Management Software - 110,000 95,000 149,500 99-000 Other Uses Contingency - - - 3,346 Reserve for unanticipated expenses - - - 3,346 - 474,493 481,205 545,345 - 474,493 481,205 545,345 - 474,493 481,205 545,345 - 474,493 481,205 545,345 - 474,493 481,205 545,345 - 474,493 481,205 545,345 EXPENSES Total Fund EXPENSE Total: 520 - Information Technology OTH - Other Uses Account Classification Total: OTH - Other Uses Activity Total: 519 - Other General Government Service Program Total: 00 - None Division Total: 0700 - Information Technology Department Total: 17 - Information Technology PS - Personnel Services Account Classification Total: PS - Personnel Services OE-OperatingExpenditures/Expenses AccountClassificationTotal:OE-Operating Expenditures/Expenses CAP-CapitalOutlay AccountClassificationTotal:CAP-CapitalOutlay Fund: 520 - Information Technology Department: 17 - Information Technology Division: 0700 - Information Technology Program: 00 - None Activity: 519 - Other General Government Service 127

Public Works

Fleet Management

Services, Functions and Activities

TheFleetManagementFund,establishedasanInternal Service FundofthePublic Works Department in FY2000,hasthe primary responsibilityofacquiringandmaintainingallVillage-ownedvehicles in the municipalinventory.Thisincludes a wide rangeofassets such aspoliceorsquadunits,heavy trucks, theVillage's29-passengerbus,recreationvans, small enginerepairequipment,pick-up trucks, loaders, and other heavy machinery

In addition to vehiclemanagement,theFleetManagementFundalsopossessesanextensive inventoryoftoolsandequipment.Thisinventoryprovesinvaluableforvarious tasks, includingthe constructionandrepairof Village property such asstreetsignsandalleygates.Thefundalsoprovides services like spray painting and wood/metal fabrication.

SinceOctober2000,theFleetManagementFundhasoperatedas a self-supportingInternal Service Fund.Therevenuegenerated from its operationscomes from theuserdivisionsthatreceivethefund's services. Thisensuresthatthefundremainsself-sufficientandcontinues to providethenecessary support to maintain and manage the Village's vehicle fleet and associated equipment.

Goals & Objectives

ThegoalsandobjectivesoftheFleetManagement Divisionin thePublic Works Departmentinvolve acquiringandmaintainingtheVillage-ownedvehiclefleet,providingsupportforconstructionandrepair projects, such asstreetsignandalleygaterepairs,andperformingtasks like metalandwood fabrication.The division alsofocusesontrackinganddocumentingrepairs to thefleetand Village facilities, ensuringefficientoperationsandeffectivemaintenance. By achievingtheseobjectives,the division ensuresthe reliability andfunctionalityoftheVillage'svehiclefleetandcontributes to the overall upkeep of Village properties.

Performance Measures

FY2023 Estimated FY2023 Actuals (through 3/31/23) FY2024 Estimated 200 75 200 210 105 210 480 240 480 1,040 520 1,040 Garbage Truck Fleet Management Per Year Heavy Equipment Fleet Management Per Year Police Vehicle Fleet Management Per Year
Types of Tire Repairs 128
All

Public Works

FY2023 FY2024 Change Personnel Services……………………. 407,071 $ 386,651 $ (20,420) $ Operating Expenditures/Expenses ….. 1,217,719 1,294,974 77,255 Capital Outlay ….……………………… 590,922 254,500 (336,422) TOTAL ………………………….. 2,215,712 $ 1,936,125 $ (279,587) $
Highlights200,000 400,000 600,000 800,000 1,000,000 1,200,000 1,400,000 FY2023 FY2024 Fleet Management Fund Budgeted Expenses Personnel Operating Capital Other Uses 0 200000 400000 600000 800000 1000000 1200000 1400000 Personnel Operating Series1 Series2 Series3 129
Fleet Management Budget

Expense Budget

Account Number Account Description 2022 Actual Amount 2023 Amended Budget 2023 Estimated Amount 2024 Budget Amount Comments
12-000 Regular Salaries and Wages Salaries 182,815 295,215 295,215 280,656 (1) Fleet Foreman, (3) Mechanic, (1) Operations Manager (allocated with Publics Works Divisions: Fleet Management (50%) & Solid Waste (50%) & (1) Small Equipment Service Technician 14-000 Overtime Overtime 10,724 10,000 9,000 10,500 Estimated overtime costs 18-100 Compensated Compensatory Leave Longevity 3,125 3,750 3,250 3,750 Benefits paid to tenured employees per policy 21-000 Payroll Taxes Employer Fica and Medicare 14,912 23,349 23,521 22,272 Social Security & Medicare Taxes 22-000 Retirement Contributions Pension Contribution 24,020 19,375 19,375 19,375 Actuarially-calculated required employer contribution for the General Employee Pension Plan 23-000 Life and Health Insurance Health Insurance 27,291 41,398 41,398 37,290 Estimated annual employee costs for health insurance benefits 23-100 Life and Health Insurance Dental 589 891 891 634 Estimated annual employee costs for dental insurance benefits 23-200 Life and Health Insurance Long-Term Care 296 492 492 366 Estimated annual employee costs for long-term care insurance benefits 24-000 Workers' Compensation Workers' Compensation 2,372 5,101 5,101 4,308 Allocated costs of workers' compensation premiums 26-000 Other Postemployment Benefits (OPEB) OPEB - 7,500 7,500 7,500 266,144 407,071 405,743 386,651 31-100 Professional Services Technology - - - 6,000 Purchase of a Work Order System ($30,000 allocated between Public Works Parks, Streets, Stormwater, Solid Waste & Fleet Management) 40-000 Travel and Per Diem Travel 28 100 50 100 Sunpass 41-520 Communications Services ISF: Information Technology - 8,912 8,912 7,858 Allocated costs for operating the Village's information technology 43-100 Utility Services Electric 16,247 15,000 17,000 18,000 Estimated annual costs for electrical services based on current actual FPL usage 43-200 Utility Services Water 2,369 2,200 3,500 2,500 Estimated annual funding for water consumption. Overage due to leak in the line. 44-000 Rentals and Leases Equipment Rental 645 - - 800 Rental equipment 45-000 Insurance ISF: Risk Management 18,647 21,807 21,807 40,179 Allocated costs for property, casualty & general liability insurance premiums 45-100 Insurance ISF: Auto Insurance 95,670 111,500 115,060 114,850 Consolidated costs for automobile & equipment liability for the Village's fleet 46-200 Repair and Maintenance Services Repairs and Maintenance 6,426 8,000 4,000 5,000 Repair & maintenance 49-000 Other Current Charges and Obligations Other Current Charges 1,450 - -49-800 Other Current Charges and Obligations Licenses and Permits 2,149 1,600 -51-000 Office Supplies Office Supplies - 100 100 100 General office supplies 52-110 Operating Supplies Solvents 1,882 1,500 500 1,500 Special fleet solvent costs 52-120 Operating Supplies Oil, Lubricants and Other Fluids 3,127 3,900 2,500 3,500 Specialized oil used on police vehicles 52-130 Operating Supplies Village Hall Generator - Gas - 5,000 5,000 1,000 Diesel for the generator at Village Hall 52-200 Operating Supplies Other Operating Supplies 31,116 35,000 30,000 35,000 Materials & supplies used in the division not specifically listed in other lines (i.e. equipment & supplies to operate fleet garage) 52-220 Operating Supplies Vehicle Conversion Costs 16,739 12,000 6,000 12,000 Repairs, materials & supplies to upgrade older vehicle 52-230 Operating Supplies Outfitting 77,452 60,000 40,000 75,000 Costs included in outfitting new vehicles 52-300 Operating Supplies Kitchen 1,320 1,000 1,000 1,000 Kitchen supplies 52-400 Operating Supplies Uniforms 2,147 1,000 1,000 1,250 Per employee funding for contractually specified uniform (10) shirts & (5) pants 55-000 Training Training and Education 90 1,600 1,000 1,600 Re-certification training for mechanics 59-000 Depreciation Depreciation 334,830 324,250 205,305 310,518 Year-end depreciation charges for funds assets 612,334 614,469 462,734 637,755 Program: 00 - None Activity: 539 - Other Physical Environment PS - Personnel Services Account Classification Total: PS - Personnel Services OE-OperatingExpenditures/Expenses AccountClassificationTotal:OE-Operating Expenditures/Expenses Fund: 550 - Fleet Management Department: 39 - Public Works Division: 6000 - Fleet Management 130

Expense Budget

Account Number Account Description 2022 Actual Amount 2023 Amended Budget 2023 Estimated Amount 2024 Budget Amount Comments
64-000 Machinery and Equipment Machinery and Equipment 52,319 85,000 85,000 62,500 (1) Toro 48" Lawn Mower & (1) Toro Reel Master 3100D 64-100 Machinery and Equipment Vehicles 526,052 505,922 244,125 192,000 Replace (4) Police Vehicles 578,371 590,922 329,125 254,500 99-000 Other Uses Contingency - - - 9,019 Reserve for unanticipated expenses - - - 9,019 1,456,848 1,612,462 1,197,602 1,287,925 1,456,848 1,612,462 1,197,602 1,287,925 46-100 Repair and Maintenance Services Vehicle Maintenance 1,794 1,500 700 750 Vehicle maintenance costs 52-100 Operating Supplies Gas, Oil and Lubricants 3,842 2,750 2,200 2,750 Fuel & Lubricant costs 52-700 Operating Supplies Tires - 450 450 500 Tires 5,636 4,700 3,350 4,000 5,636 4,700 3,350 4,000 5,636 4,700 3,350 4,000 46-100 Repair and Maintenance Services Vehicle Maintenance 290 250 300 500 Vehicle maintenance costs 52-100 Operating Supplies Gas, Oil and Lubricants 1,200 650 1,200 1,200 Fuel & lubricant costs 52-700 Operating Supplies Tires 86 400 400 400 Tires 1,576 1,300 1,900 2,100 1,576 1,300 1,900 2,100 1,576 1,300 1,900 2,100 46-100 Repair and Maintenance Services Vehicle Maintenance 240 650 300 500 Vehicle maintenance 52-100 Operating Supplies Gas, Oil and Lubricants 1,571 900 900 900 Fuel & Lubricant costs 52-700 Operating Supplies Tires 303 1,000 200 400 Tires 2,114 2,550 1,400 1,800 2,114 2,550 1,400 1,800 2,114 2,550 1,400 1,800 46-100 Repair and Maintenance Services Vehicle Maintenance 46,737 50,000 50,000 50,000 Vehicle maintenance costs 52-100 Operating Supplies Gas, Oil and Lubricants 163,579 120,000 135,000 125,000 Fuel & Lubricant's costs 52-700 Operating Supplies Tires 10,207 18,000 12,000 15,000 Tires 220,523 188,000 197,000 190,000 220,523 188,000 197,000 190,000 220,523 188,000 197,000 190,000 46-100 Repair and Maintenance Services Vehicle Maintenance 6,588 6,000 6,000 6,000 Vehicle maintenance costs 52-100 Operating Supplies Gas, Oil and Lubricants 15,090 10,000 9,000 10,000 Fuel & Lubricant costs 52-700 Operating Supplies Tires 2,397 900 1,200 1,200 Tires 24,075 16,900 16,200 17,200 24,075 16,900 16,200 17,200 24,075 16,900 16,200 17,200 Program: 64 - Parks Division Activity: 539 - Other Physical Environment OE-OperatingExpenditures/Expenses AccountClassificationTotal:OE-Operating Expenditures/Expenses Activity Total: 539 - Other Physical Environment Program Total: 64 - Parks Division Program: 63 - Police Activity: 539 - Other Physical Environment OE-OperatingExpenditures/Expenses AccountClassificationTotal:OE-Operating Expenditures/Expenses Activity Total: 539 - Other Physical Environment Program Total: 63 - Police Program: 62 - Neighborhood Services Activity: 539 - Other Physical Environment OE-OperatingExpenditures/Expenses AccountClassificationTotal:OE-Operating Expenditures/Expenses Activity Total: 539 - Other Physical Environment Program Total: 62 - Neighborhood Services Program: 61 - Building Activity: 539 - Other Physical Environment OE-OperatingExpenditures/Expenses AccountClassificationTotal:OE-Operating Expenditures/Expenses Activity Total: 539 - Other Physical Environment Program Total: 61 - Building Program: 60 - Fleet Management Activity: 539 - Other Physical Environment OE-OperatingExpenditures/Expenses AccountClassificationTotal:OE-Operating Expenditures/Expenses Activity Total: 539 - Other Physical Environment Program Total: 60 - Fleet Management CAP-CapitalOutlay AccountClassificationTotal:CAP-CapitalOutlay OTH - Other Uses Account Classification Total: OTH - Other Uses Activity Total: 539 - Other Physical Environment Program Total: 00 - None 131

Expense Budget

Account Number Account Description 2022 Actual Amount 2023 Amended Budget 2023 Estimated Amount 2024 Budget Amount Comments
46-100 Repair and Maintenance Services Vehicle Maintenance 4,965 5,500 4,000 5,500 Vehicle maintenance costs 52-100 Operating Supplies Gas, Oil and Lubricants 8,755 5,750 5,750 6,000 Fuel & Lubricant Costs 52-700 Operating Supplies Tires 1,311 2,500 1,200 2,000 Tires 15,031 13,750 10,950 13,500 15,031 13,750 10,950 13,500 15,031 13,750 10,950 13,500 46-100 Repair and Maintenance Services Vehicle Maintenance 393 1,750 500 1,250 Vehicle maintenance costs 52-100 Operating Supplies Gas, Oil and Lubricants 6,740 4,000 6,000 6,000 Fuel & Lubricant costs 52-700 Operating Supplies Tires 402 800 800 800 Tires 7,535 6,550 7,300 8,050 7,535 6,550 7,300 8,050 7,535 6,550 7,300 8,050 46-100 Repair and Maintenance Services Vehicle Maintenance 1,878 4,500 4,000 4,500 Vehicle maintenance costs 52-100 Operating Supplies Gas, Oil and Lubricants 5,205 3,000 3,800 3,800 Fuel Lubricant Costs 52-700 Operating Supplies Tires 156 900 900 900 Tires 7,239 8,400 8,700 9,200 7,239 8,400 8,700 9,200 7,239 8,400 8,700 9,200 46-100 Repair and Maintenance Services Vehicle Maintenance 1,309 3,000 1,000 2,000 Vehicle maintenance costs 52-100 Operating Supplies Gas, Oil and Lubricants 3,485 2,500 3,000 3,500 Fuel & Lubricant costs 52-700 Operating Supplies Tires - 650 800 1,600 Tires 4,794 6,150 4,800 7,100 4,794 6,150 4,800 7,100 4,794 6,150 4,800 7,100 46-100 Repair and Maintenance Services Vehicle Maintenance 203 300 500 500 Vehicle maintenance costs 52-100 Operating Supplies Gas, Oil and Lubricants 4,560 3,500 3,500 3,500 Fuel & Lubricant costs 52-700 Operating Supplies Tires 550 400 800 800 Tires 5,313 4,200 4,800 4,800 5,313 4,200 4,800 4,800 5,313 4,200 4,800 4,800 46-100 Repair and Maintenance Services Vehicle Maintenance 121,012 100,000 90,000 100,000 Vehicle maintenance costs 52-100 Operating Supplies Gas, Oil and Lubricants 177,097 125,000 160,000 160,000 Fuel Lubricant Costs 52-700 Operating Supplies Tires 58,066 65,000 60,000 65,000 Tires 356,175 290,000 310,000 325,000 356,175 290,000 310,000 325,000 356,175 290,000 310,000 325,000 Program: 71 - Solid Waste Activity: 539 - Other Physical Environment OE-OperatingExpenditures/Expenses AccountClassificationTotal:OE-Operating Expenditures/Expenses Activity Total: 539 - Other Physical Environment Program Total: 71 - Solid Waste Program: 69 - Village Manager Activity: 539 - Other Physical Environment OE-OperatingExpenditures/Expenses AccountClassificationTotal:OE-Operating Expenditures/Expenses Activity Total: 539 - Other Physical Environment Program Total: 69 - Village Manager Program: 68 - Parks & Recreation Activity: 539 - Other Physical Environment OE-OperatingExpenditures/Expenses AccountClassificationTotal:OE-Operating Expenditures/Expenses Activity Total: 539 - Other Physical Environment Program Total: 68 - Parks & Recreation Program: 67 - Recreation Maintenance Activity: 539 - Other Physical Environment OE-OperatingExpenditures/Expenses AccountClassificationTotal:OE-Operating Expenditures/Expenses Activity Total: 539 - Other Physical Environment Program Total: 67 - Recreation Maintenance Program: 66 - Public Works Administration Activity: 539 - Other Physical Environment OE-OperatingExpenditures/Expenses AccountClassificationTotal:OE-Operating Expenditures/Expenses Activity Total: 539 - Other Physical Environment Program Total: 66 - Public Works Administration Program: 65 - Facilities Management/Streets Activity: 539 - Other Physical Environment OE-OperatingExpenditures/Expenses AccountClassificationTotal:OE-Operating Expenditures/Expenses Activity Total: 539 - Other Physical Environment Program Total: 65 - Facilities Management/Streets 132

Expense Budget

Account Number Account Description 2022 Actual Amount 2023 Amended Budget 2023 Estimated Amount 2024 Budget Amount Comments
46-100 Repair and Maintenance Services Vehicle Maintenance 7,378 3,200 3,200 3,200 Vehicle maintenance costs 52-100 Operating Supplies Gas, Oil and Lubricants 10,222 6,200 12,000 14,000 Fuel & Lubricant Costs 52-700 Operating Supplies Tires 1,867 1,950 1,950 1,950 Tires 19,468 11,350 17,150 19,150 19,468 11,350 17,150 19,150 19,468 11,350 17,150 19,150 46-100 Repair and Maintenance Services Vehicle Maintenance 16,736 15,500 10,000 12,000 Vehicle maintenance costs 52-100 Operating Supplies Gas, Oil and Lubricants 14,859 12,000 12,000 12,000 Fuel & Lubricant Costs 52-700 Operating Supplies Tires 2,658 3,250 3,250 3,250 Tires 34,253 30,750 25,250 27,250 34,253 30,750 25,250 27,250 34,253 30,750 25,250 27,250 46-100 Repair and Maintenance Services Vehicle Maintenance 6,199 4,750 4,750 4,750 Vehicle maintenance costs 52-100 Operating Supplies Gas, Oil and Lubricants 3,438 3,000 3,500 3,500 Fuel & Lubricant costs 52-700 Operating Supplies Tires 1,241 2,000 2,000 2,000 Tires 10,878 9,750 10,250 10,250 10,878 9,750 10,250 10,250 10,878 9,750 10,250 10,250 46-100 Repair and Maintenance Services Vehicle Maintenance - 250 500 500 Vehicle maintenance costs 52-100 Operating Supplies Gas, Oil and Lubricants - 1,500 500 1,000 Fuel & Lubricant costs 52-700 Operating Supplies Tires - 250 200 400 Tires - 2,000 1,200 1,900 - 2,000 1,200 1,900 - 2,000 1,200 1,900 46-100 Repair and Maintenance Services Vehicle Maintenance - 3,000 500 3,000 Vehicle maintenance costs (2 vehicles) 52-100 Operating Supplies Gas, Oil and Lubricants - 3,500 1,000 3,500 Fuel & Lubricant costs 52-700 Operating Supplies Tires - 400 400 400 Tires - 6,900 1,900 6,900 - 6,900 1,900 6,900 - 6,900 1,900 6,900 2,171,458 2,215,712 1,819,752 1,936,125 2,171,458 2,215,712 1,819,752 1,936,125 2,171,458 2,215,712 1,819,752 1,936,125 2,171,458 2,215,712 1,819,752 1,936,125 Division Total: 6000 - Fleet Management Department Total: 39 - Public Works EXPENSES Total Fund EXPENSE Total: 550 - Fleet Management Program: 94 - University Police Program Activity: 539 - Other Physical Environment OE-OperatingExpenditures/Expenses AccountClassificationTotal:OE-Operating Expenditures/Expenses Activity Total: 539 - Other Physical Environment Program Total: 94 - University Police Program Program: 75 - Information Technology Activity: 539 - Other Physical Environment OE-OperatingExpenditures/Expenses AccountClassificationTotal:OE-Operating Expenditures/Expenses Activity Total: 539 - Other Physical Environment Program Total: 75 - Information Technology Program: 74 - Transportation Surtax Activity: 539 - Other Physical Environment OE-OperatingExpenditures/Expenses AccountClassificationTotal:OE-Operating Expenditures/Expenses Activity Total: 539 - Other Physical Environment Program Total: 74 - Transportation Surtax Program: 73 - LOGT Activity: 539 - Other Physical Environment OE-OperatingExpenditures/Expenses AccountClassificationTotal:OE-Operating Expenditures/Expenses Activity Total: 539 - Other Physical Environment Program Total: 73 - LOGT Program: 72 - Stormwater Activity: 539 - Other Physical Environment OE-OperatingExpenditures/Expenses AccountClassificationTotal:OE-Operating Expenditures/Expenses Activity Total: 539 - Other Physical Environment Program Total: 72 - Stormwater 133

5 Year Capital Improvement Plan FY2024-2028

Services, Functions and Activities

The FY2024-2028 Capital Improvement Plan (CIP) representsdepartment requests for capital equipmentand projects with a life expectancy of atleast threeyears. Assets of $5,000 ormore are depreciated usingthestraight line method based on the estimated useful life of theasset depending upontheasset classification. The purpose of the CIP is to establish a long-term plan of proposed capital expenditures with themeans and methodsof financing. The Villageis required to adopt a five-year comprehensive plan in order to comply with state requirements.

Thefive-year CIP is updatedannually to addnewprojects, to re-evaluatetheprogram, project prioritiesin lightofunanticipatedneeds,and to revise recommendations totake intoaccountnewrequirementsandnewsourcesoffunding.CapitalImprovement programmingthusbecomes a continuingpartofthe Village's budgetingandmanagement procedures.

TheProposedBudget is dividedintoeachfundingyearandidentifiesthefollowing:1)The projectorprogramdescription2)Thedepartmentsubmittingtherequest3)The division that will benefitfromtheinvestment,and4)The cost oftheprojectbyfundingsource. For thefive-yearperiodscheduled to beginonOctober1,2023andcontinuethrough September30,2028, $is plannedforinvestment inVillage assets and infrastructure as follows:

FISCAL YEAR REQUESTED DEPARTMENT FIVE-YEAR TOTAL 2023-2024 $ 8,751,202 Village Clerk $2024-2025 $ 1,998,000 Information Technology $ 814,000 2025-2026 $ 1,977,500 Library $ 187,620 2026-2027 $ 1,753,000 Police $ 182,500 2027-2028 $ 1,062,500 Public Works $ 12,623,582 TOTAL $ 15,542,202 Parks & Recreation $ 1,734,500 TOTAL $ 15,542,202
134

Miami Shores Village

Five-Year Capital Improvement Plan

Fiscal Year 2024-2028

FY24 FY25 FY26 FY27 FY28 1 Dispatch Reconfiguration (Request year 2 of 2) 35,000 $ 35,000 $ 2 Live Scan Machine (Request year 2 of 2) 6,500 $ 6,500 $ 3 Portable Police Radios (Request year 3 of 5) 47,000 $ 47,000 $ 47,000 $ 141,000 $ Police Total88,500 $ 47,000 $ 47,000 $ - $ - $ 182,500 $ 4 ADA Improvements 10,000 $ 10,000 $ 10,000 $ 10,000 $ 10,000 $ 50,000 $ 5 Public Works Renovation 30,000 $ 30,000 $ 30,000 $ 30,000 $ 120,000 $ 6 Damaged Walls - Village Parking Lots 10,000 $ $ 10,000 $ 10,000 $ 10,000 $ 10,000 50,000 $ 7 Traffic Calming 50,000 $ 50,000 $ 50,000 $ 50,000 $ 50,000 $ 250,000 $ 8 Village Hall Renovations 60,000 $ 60,000 $ 60,000 $ 60,000 $ 60,000 $ 300,000 $ 9 9900 Building Replace A/C Unit Compressor 20,000 $ 20,000 $ 20,000 $ 60,000 $ 10 Re-stripe Parking Lots & On Street Parking / Replace bumpers 50,000 $ 50,000 $ 50,000 $ 50,000 $ 200,000 $ 11 Replace Light Tower Unit V-1420 16,000 $ 16,000 $ 12 Replace Light Tower Unit V-1421 16,000 $ 16,000 $ Public Works Streets Total 130,000 $ 246,000 $ 246,000 $ 230,000 $ 210,000 $ 1,062,000 $ 13 Flat Roof Replacement 28,000 $ 28,000 $ 14 Front Porch and Steps refresh 20,000 $ 20,000 $ 15 Tile Roof Replacement 30,000 $ 30,000 $ 30,000 $ 90,000 $ 16 Womens Restroom 20,000 $ 20,000 $ 40,000 $ Library Total28,000 $ 70,000 $ 50,000 $ 30,000 $ - $ 178,000 $
LINE # PROJECT NAME BUDGET POLICE LIBRARY PUBLIC WORKSSTREETS FIVE-YEAR TOTAL
FY24 FY25 FY26 FY27 FY28 LINE # PROJECT NAME BUDGET FIVE-YEAR TOTAL 17 Laser Level Main Field 50,000 $ 50,000 $ 50,000 $ 50,000 $ 50,000 $ 250,000 $ 18 Replace Air Conditioning in Field House Locker Room 16,000 $ 16,000 $ 19 Mens Locker Room Restroom 65,000 $ 65,000 $ 20 Womens Locker Room Restroom 65,000 $ 65,000 $ 21 North Baseball Diamond Renovation 20,000 $ 20,000 $ 22 Laser Level North Soccer Field 25,000 $ 25,000 $ Athletics Total50,000 $ 196,000 $ 70,000 $ 75,000 $ 50,000 $ 441,000 $ 23 Community Center Barrel Tile Repair and Replacement 7,500 $ 7,500 $ 24 Community Center Bleachers/Outdoor Seating 12,000 $ 12,000 $ 25 Basketball Court Resurfacing 25,000 $ 25,000 $ 26 Mens Restroom Community Center Lobby 20,000 $ 20,000 $ 20,000 $ 60,000 $ 27 Womens Restroom Community Center Lobby 20,000 $ 20,000 $ 20,000 $ 60,000 $ 28 Upgrade Tot Lot Playground and Flooring 110,000 $ 110,000 $ 110,000 $ 330,000 $ 29 Community Center Flat Roof Replacement 75,000 $ 75,000 $ 75,000 $ 225,000 $ Recreation Total65,000 $ 150,000 $ 237,000 $ 185,000 $ 82,500 $ 719,500 $ 30 Replace Wild Waters Decorative Play Structure Pieces 50,000 $ 25,000 $ 25,000 $ 100,000 $ 31 Replace Blanket Reels 24,000 $ 24,000 $ 48,000 $ 32 Replace Lane Lines and Reels 9,000 $ 9,000 $ 33 Wrap Remainder of Concession and Bathrooms 8,000 $ 8,000 $ 34 Replace Pool Vacuum 9,000 $ 9,000 $ 35 Olympic Pool Resurfacing 50,000 $ 50,000 $ 36 Rentable Cabana Buildings 60,000 $ 60,000 $ 120,000 $ Aquatics Total83,000 $ 41,000 $ 25,000 $ 135,000 $ 60,000 $ 344,000 $ COMMUNITY CENTER ATHLETICS AQUATICS
FY24 FY25 FY26 FY27 FY28 LINE # PROJECT NAME BUDGET FIVE-YEAR TOTAL 37 Replace Damaged Sidewalks 100,000 $ 100,000 $ 100,000 $ 100,000 $ 400,000 $ 38 Roadway and Alley Resurfacing/Striping 120,000 $ 120,000 $ 120,000 $ 120,000 $ 480,000 $ 39 Nortax Skid Loader 75,000 $ 75,000 $ LOGT Total$ 220,000 $ 220,000 $ 220,000 $ 295,000 $ 955,000 $ CITT 40 G TAP Grant Match 300,000 $ 188,000 $ 188,000 $ 188,000 $ 864,000 $ CITT Total300,000 $ 188,000 $ 188,000 $ 188,000 $ - $ 864,000 $ 41 Sidewalks throughout Miami Shores On-Going 300,000 $ 300,000 $ 42 NW 95th Street Wall from NW 1st to NW 3rd Avenue 350,000 $ 350,000 $ 43 Vac Truck 550,000 $ 550,000 $ 44 Parks Master Plan 150,000 $ 150,000 $ 45 LED Marquee Signs (2) Charter School (1) & NW 2nd Avenue (1) 75,000 $ 75,000 $ 46 Miami Dade County NE 96th Street Curb and Gutter 1,041,383 $ 1,041,383 $ 47 FDOT Beautification Grant/Biscayne Blvd. 50,000 $ 50,000 $ 48G Generators: Community Center, Library, Aquatic Center, Upgrade To Propane: Police Station, Village Hall @ $150,000ea. 375,000 $ 375,000 $ 49 G US Department of Justice COPS School Violence Prevention Program (07/18) 17,500 $ 17,500 $ 50 G Bayfront Park Seawall Construction (10/21) 1,000,000 $ 1,000,000 $ 51 G MDC Little River Adaptation Area Grant Match 509,898 $ 509,898 $ 52 G Impact Windows Police Department (05/22) 85,400 $ 85,400 $ 53 G Transportation Smart Plan 20,800 $ 20,800 $ 54 G NE 104th Street Roadway Improvements 655,000 $ 655,000 $ 55 G City Catalyst Grant (6/22) 9,620 $ 9,620 $ ARPA Total5,189,601 $ - $ - $ - $ - $ 5,189,601 $ AMERICAN RESCUE PLAN ACT (ARPA) LOGT
FY24 FY25 FY26 FY27 FY28 LINE # PROJECT NAME BUDGET FIVE-YEAR TOTAL 56 Replace 93rd Street Bayshore Drive Pump Station Pump Motor 50,000 $ 50,000 $ 57 Install Drainage System (Throughout the Village) 100,000 $ 100,000 $ 100,000 $ 100,000 $ 400,000 $ 58 G NE 104th Street Drainage Improvements - FM#450906-1-54-1 320,000 $ 320,000 $ 59 G NE 93rd Street Pump Station & Piping System (10/21) 400,000 $ 400,000 $ 60 G NE 8th Avenue Drainage Improvements (07/21) 300,000 $ 300,000 $ 61 G Hazard Mitigation Grant Program - 105 St Pump Station Drainage Project Shores Estates (8/18) 463,101 $ 463,101 $ Stormwater Total1,483,101 $ 100,000 $ 150,000 $ 100,000 $ 100,000 $ 1,933,101 $ 62 Replace V - 1110 (Trash Truck) 200,000 $ 200,000 $ 63 Replace V-4148 Garbage Truck 270,000 $ 270,000 $ 64 Replace V-3162 Grabber 180,000 $ 180,000 $ 65 Purchase New Recycling Truck 300,000 $ 300,000 $ 66 Replace V-38 - Loader 120,000 $ 120,000 $ 67 Replace V-1532 - Trash Truck 120,000 $ 120,000 $ 68 Replace V-37 Loader 120,000 $ 120,000 $ Solid Waste Total200,000 $ 270,000 $ 420,000 $ 240,000 $ 180,000 $ 1,310,000 $ 69 Seawall Replacement 500,000 $ 500,000 $ 70 Replace Tennis / Pickleball Court Light Towers 230,000 $ 230,000 $ Risk Total730,000 $ - $ - $ - $ - $ 730,000 $ SOLID WASTE STORMWATER RISK
FY24 FY25 FY26 FY27 FY28 LINE # PROJECT NAME BUDGET FIVE-YEAR TOTAL 71 Mobile Data Terminals for Police Department (Year 2 of 2) 35,000 $ 35,000 $ 72 Host Servers City Hall 100,000 $ 100,000 $ 73 Patch Management System Software 7,500 $ 7,500 $ 74 Log Management Software 7,000 $ 7,000 $ 75 Firewall Replacement 70,000 $ 70,000 $ 140,000 $ 76 Host Servers Police 80,000 $ 80,000 $ 77 Windows Server Operative System Police 80,000 $ 80,000 $ 78 Switches 70,000 $ 70,000 $ 79 Multifactor Authentication 15,000 $ 15,000 $ 30,000 $ 80 Windows Server Operative System Village 85,000 $ 85,000 $ 81 Antivirus Software and monitors 40,000 $ 40,000 $ 82 Ticketing System 9,500 $ 9,500 $ 83 Laptops 65,000 $ 65,000 $ 84 Replace Desktops 65,000 $ 65,000 $ Information Technology Total149,500 $ 315,000 $ 134,500 $ 130,000 $ 85,000 $ 814,000 $ INFORMATION TECHNOLOGY
FY24 FY25 FY26 FY27 FY28 LINE # PROJECT NAME BUDGET FIVE-YEAR TOTAL 85 Replace V-1400 - Building Director Vehicle - $ 35,000 $ 35,000 $ 86 Replace V-1410 - E350 Recreation Van - $ 75,000 $ 75,000 $ 87 Replace 1411 Pick up Truck 40,000 $ 40,000 $ 88 Replace 1412 Pick up Truck 40,000 $ 40,000 $ 89 Replace V1535 Police Van - $ 45,000 $ 45,000 $ 90 V-1510 Ford Explorer SUV / 2016 48,000 $ 48,000 $ 91 V-1511 Ford Explorer SUV / 2016 / Officer / Police 48,000 $ 48,000 $ 92 V-1512 Ford Explorer SUV / 2016 / Officer / Police 48,000 $ 48,000 $ 93 V-1513 Ford Explorer SUV / 2017 / Officer / Police 48,000 $ 48,000 $ 94 V-1605 Ford Fusion Hybrid / 2016 / Crimewatch / Police - $ 35,000 $ 35,000 $ 95 V-1710 Ford Explorer SUV / 2017 / Officer / Police - $ 44,000 $ 44,000 $ 96 V-1711 Ford Explorer SUV / 2017 / Officer / Police - $ 44,000 $ 44,000 $ 97 V-1714 Ford Explorer SUV / 2017 / Officer / Police - $ 44,000 $ 44,000 $ 98 V-1715 Ford Explorer SUV / 2017 / Officer / Police - $ 44,000 $ 44,000 $ 99 V-1716 Ford Explorer SUV / 2017 / Officer Police - $ 44,000 $ 44,000 $ 100 V-1510 - 15 Passenger Van Recreation - $ 75,000 $ 75,000 $ 101 Toro 48" Lawn Mower 12,500 $ 12,500 $ 102 Toro Reel Master 3100D 50,000 $ 50,000 $ Fleet Maintenance Total254,500 $ 155,000 $ 190,000 $ 220,000 $ - $ 819,500 $ FLEET MAINTENANCE

CIP BUDGET SUMMARY FY 2024-2028

FY 2024FY 2025FY 2026FY 2027FY 2028 88,500 $ 47,000 $ 47,000 $ - $ - $ 130,000 $ 246,000 $ 246,000 $ 230,000 $ 210,000 $ 28,000 $ 70,000 $ 50,000 $ 30,000 $ - $ 50,000 $ 196,000 $ 70,000 $ 75,000 $ 50,000 $ 65,000 $ 150,000 $ 237,000 $ 185,000 $ 82,500 $ 83,000 $ 41,000 $ 25,000 $ 135,000 $ 60,000 $ 444,500 $ 750,000 $ 675,000 $ 655,000 $ 402,500 $ - $ 220,000 $ 220,000 $ 220,000 $ 295,000 $ 300,000 $ 188,000 $ 188,000 $ 188,000 $ - $ 5,189,601 $ - $ - $ - $ - $ 5,489,601 $ 408,000 $ 408,000 $ 408,000 $ 295,000 $ 1,483,101 $ 100,000 $ 150,000 $ 100,000 $ 100,000 $ 200,000 $ 270,000 $ 420,000 $ 240,000 $ 180,000 $ 1,683,101 $ 370,000 $ 570,000 $ 340,000 $ 280,000 $ 730,000 $ - $ - $ - $ - $ 149,500 $ 315,000 $ 134,500 $ 130,000 $ 85,000 $ 254,500 $ 155,000 $ 190,000 $ 220,000 $ - $ 1,134,000 $ 470,000 $ 324,500 $ 350,000 $ 85,000 $ 8,751,202 $ 1,998,000 $ 1,977,500 $ 1,753,000 $ 1,062,500 $ Enterprise Fund Total DEPARTMENT POLICE DEPARTMENT LIBRARY STORMWATER ARPA Internal Service Funds FLEET MAINTENANCE SOLID WASTE Special Revenue Fund Total LOGT FUND CITT FUND PARKS & RECREATION - ATHLETICS PARKS & RECREATION - AQUATICS INFORMATION TECHNOLOGY RISK PUBLIC WORKS - STREETS General Fund Total PARKS & RECREATION - COMMUNITY CENTER CIP TOTAL ALL FUNDS

Glossary of Funds & Key Terms

Funds

Capital Projects Fund: A group of accounts used to record the costs (or use of financial resources) for the acquisition of major purchases or construction of major capital facilities or infrastructure, except those transactions specifically related to proprietary (or enterprise), special assessments, or expendable trust funds. Qualified transactions must be valued at a minimum of $5,000 and have a life expectancy of a minimum of 3 years. All assets valued over $5,000 are subject to depreciation.

Debt Service Fund: A group of self-balancing funds established to record the accumulation of resources (cash) and corresponding disbursements for the payment of general obligation bond principal and interest costs, and other longterm financing.

Enterprise (or Proprietary) Fund(s): A group of segregated accounts, grouped together to record the costs (whether direct or indirect) for operations financed and operated in the same or similar manner as a private business. The concept of an enterprise fund is that it is an on-going concern and does not legally or formally require legislative authority to operate-except to determine and set up fees. Unlike the General Fund, Enterprise Funds are recorded using the fullaccrual method of accounting meaning that revenues are recorded as earned, whether or not received and expenses are recorded as incurred, whether or not paid. Enterprise

Funds also include depreciation charges to accumulate replacement funds.

General Fund: The balanced group of accounts used to record all financial resources except those required to be recorded and accounted for in another fund. The General Fund is normally used to record day-to-day operating activities.

Internal Service Funds: Individual group of accounts established to record the financing of goods or services provided by one Village division to another. Funding (or the revenue portion) for these funds are based upon cost allocation schedules. The Village uses Internal Service Funds to centralize costs for insurance and fleet. These types of funds record all transactions using the full accrual accounting method including depreciation.

Special Revenue Fund: A group of selfbalancing accounts where revenues and expenditures are identified for specific and/or restricted uses. Financial activity reported in this fund includes Local Option Gas Tax proceeds, Half-Cent Transportation Tax proceeds, Grant activities, and, when necessary, hurricane or storm-related costs.

Trust or Agency Fund: Individual groups of funds and accounts used to segregate specific dollars or assets held by a governmental unit in a trustee capacity or as an agent for individuals, private organizations, or other governmental units and/or funds. Included in this category are

142

the Law Enforcement Training Trust Fund and Pension Funds.

Key Terms

Accrual Basis of Accounting: Proprietary Funds use this basis of accounting. Revenues are recorded when earned and expenses are recorded when a liability is incurred.

Ad Valorem Taxes: Taxes paid on the assessed value of land, buildings and personal properties including business inventory and equipment as determined by the Miami-Dade County Property Appraiser’s Office. Ad Valorem taxes represent the largest source of revenues for general operations and are used to support the general operations and debt service obligations of the Village. (Cross reference “Property Taxes” and “Millage Rate”).

American Institute of Certified Public Accountants (AICPA) viii: Audit and attest standards are established by this organization for non-issuers.

Appropriation: Monies, funds or dollars allocated and authorized by the Village Council for specifically designated purposes.

Bond Funds: Proceeds from the sale of general obligation or revenue bonds for the construction of capital facilities. (Cross reference Capital Projects Fund to which bond funds are occasionally referred).

Budget: A balanced fiscal plan for programs, services, and construction projects funded within available resource limits during a specific period of time – usually one year. A balanced budget is legislatively mandated by

Florida State Statute Section 200.065 for the General and Special Revenue Funds each fiscal year.

Compression: As it relates to the new State of Florida Minimum Wage Law. The effect of the increases from the lowest wages being raised to comply and how it will impact the salaries throughout the Village.

Consumer Price Index (CPI) ix: “A measure of the average change over time in the prices paid by urban consumers for a market basket of consumer goods and services. Indexes are available for the U.S. and various geographic areas. Average price data for select utility, automotive fuel, and food items are also available.”

Contingency: A line item in the budget that accounts for amounts budgeted for unforeseen emergencies and/or amounts that are for planning purposes which have not been finalized.

Cost of Living Adjustment (COLA): An annual amount budgeted for employee salaries.

Current Financial Resources Measurement

viii: Used by Governmental Funds. Fiscal accountability is the focus of this measurement method. Only measures current assets and current liabilities.

Drawdown: Amount of money drawn on a loan. There are costs associated with each amount taken.

Economic Measurement Focus viii: Used by Proprietary and Fiduciary Funds, operational accountability is the focus. All assets and liabilities are included in the measurement.

Equivalent Square Unit (ESU): Amount by which Stormwater rates are calculated for

143

Miami Shores Village. 1 ESU = 500 sq. ft. of impervious area. (Cross reference “Impervious Area”).

Fiduciary viii: Fiduciary Funds are those funds where an organization holds resources for others.

Financial Accounting Standards Board

(FASB) viii: Sets accounting standards for the following types of organizations: For-profit and Non-governmental Not for Profits.

Fiscal Year: A 365-day period of time during which operations are recorded. Under statutory provisions, the fiscal year for Miami Shores Village is October 1 through September 30.

FTE: Full-time equivalent. Used when discussing positions and the allotted amount of personnel assigned to the position.

Fund: A self-balancing group of accounts treated as an entity to meet legal requirements of Generally Accepted Accounting Principles commonly referred to as “GAAP”.

Fund Balance: The equity position or net worth of the General, Special Revenue and Trust Funds resulting from the residual cash balance accumulated through the excess of revenues over expenditures from operations. (Cross reference to “retained earnings” to explain equity positions of Proprietary Funds).

Governmental Accounting Standards Board (GASB) viii: The official standard-setting body for State and Local Governments, as well as Governmental Not for Profits.

Half-Cent Transportation Surtax: Effective January 1, 2003, a new ½ cent tax on

products sold in Miami-Dade County, proceeds of which are accumulated and a portion of which is distributed to participating municipalities. Receipts in this fund must be used to promote, enhance, maintain and/or expand transportation and transportation-related activities in the community. Proposed budgets are submitted to the Miami-Dade Transit Authority by the Village by June 1st of each year. The proposed budgets are reviewed and considered by a community board. Once approved, the Village receives proceeds on a monthly basis.

Historical Cost: Original cost of an asset.

Impervious Area: Property that has no drainage and is concrete. Involved in the calculation of Stormwater rates for Miami Shores Village. (Cross reference “Equivalent Square Unit (ESU)”).

Indenture: An agreement as it relates to bonds.

Levy/Levied: As related to taxes. The amount of taxes that can be imposed upon property owners.

Line Item: Account and line in the budget associated with a specific Fund, Department and/or Division showing the amount that is allocated to be spent and giving the description of what is in that account.

Local Government ½-Cent Sales Tax: The value of a State-imposed $0.005 (1/2-cent tax levy collected on all taxable sales Statewide which is subsequently allocated to all Counties then apportioned to the local taxing authorities within the Counties’ jurisdictions based upon the population of the municipality.

144

LocalOptionGasTaxes: Atwo-partCountyimposedlevyoneachgallonofmotorfuelor other petroleum-related products. The tax, levied with State approval, is comprised of two portions: a six-cent levy and a three-cent levy. These funds are restricted to repairs to roads, rights-ofways, easements, sidewalks, streetlights, curbs and alleys. General provisions of this tax are defined in Florida State Statute Section 206, and further defined by the Miami-Dade County Home RuleCharter.

MillageRate: Thevalueofonedollar($1.00) of tax for each $1,000.00 of assessed value of tangible, real and personal properties asdetermined by the MiamiDade Country Property Appraiser’s Office on the first of each calendar year for the subsequent fiscal year. Also referredtoasmills.

Modified Accrual Basis of Accounting

viii: Governmental Funds use this measurement focus. Revenues are recognized when they are both measureableandavailable.

National Federation of Public & Private Employees (FPE): The union that Miami Shores Village’s Public Works employees have the option of contributingtoandbeingamemberof.

Operating Budget: A balanced and consolidated fiscal plan to provide governmental programs and services for a singleyear.

Penalties: Monthly fees accrued on each property of the Village which has an outstanding Sanitation or Stormwater balance from when the Village billed internally for these fees.

These Non-Ad

Valoremassessmentsarenowbilled throughthe Truth in Millage (TRIM) notice.

Personnel Costs: The total planned expenditures related to salaries, taxes, and fringe benefits including health insurance premiums, leave time (paid or unpaid), pension, compensatory time when applicable, Workers’ Compensation premiums,longevity,andcost-of-living.

Prior Year Encumbrances: Outstanding financial obligations of the Village to purchase goods and/or services which had not yet been paid at the end of any given fiscalperiod.Itisnotnecessarytoascertain whether or not the product or service had been received, but that the obligation existed. The transaction to record the obligation is identified in each respective Fund’s appropriate Fund Balance account, requiringre-appropriationinthesubsequent fiscal budget. This procedure is required to conform with Generally Accepted AccountingPrinciples(GAAP).

Property Tax: (See Ad Valorem Taxes) –Taxespaidontheassessedor“just”valueof land, buildings, or personal property as determined by the Miami-Dade County PropertyAppraiser’sOfficeonJanuary1st of eachyear.

RetainedEarnings: Theaccumulatedincome less the costs incurred during operations and/ortransferredoutofaFund,resultingin theFund’snetworth.Aswithfundbalance, positive retained earnings may be used to accumulate surplus cash for renewal and replacementoftherespectiveFund’sassets ormaybeusedtooffsetdeficitoperations.

145

Revenues: Income derived from taxes, fees and charges for use. In the broad sense, revenue refers to all government income regardless of source, used to fund operations.

Rolled-back Millage Rate or Levy: The value of a millage levy which will provide the same amount of property (or Ad Valorem) taxes, as was collected in the previous year, adjusted for the increase or decrease in net property assessments as determined by the Miami-Dade Country Property Appraiser’s Office. Excluded in the calculation are new levies for construction in progress, additions or deletions to structures, deletions or additions to property resultant from mergers, acquisitions or annexation efforts involving the geographical boundaries of the Village.

State Revenue Sharing: Funds collected and distributed by the State Department of Revenue directly to municipalities and other taxing authorities throughout the state as determined in the respective distribution formulas. The revenues included in this class are the “sin taxes” and other non-petroleum or general sales tax based goods.

Subrogation: Process in which the Village works with insurance companies to recoup the costs of assets damaged by accidents when the property is not covered by the Village’s insurance policy.

Truth in Millage (TRIM): Notices that property owners receive showing the proposed taxes for their property. Ad Valorem and Non-Ad Valorem taxes are shown here.

True-up: An annual budget amendment done in November for the prior fiscal year for departments and funds that have gone over the budgeted amounts.

146

Turn static files into dynamic content formats.

Create a flipbook