KAIZEN magazin 2

Page 1


BROJ 2 JANUAR 2019.

2. KAIZENTM KONGRES

TEMA BROJA

5S

STRUKA Marija Barać

MILŠPED GROUP

Nenad Vulić

AUTOSTOP INTERIORS

Milica Lazić

ZG LIGHTING

Milica Lango

GEODIS SCO

MINI INTERVJU

Danijela Čabarkapa

JAPANSKA POSLOVNA

ALIJANSA U SRBIJI (JPAS)

BIZNIS PANEL

Dr. Bojan Mrazovac

NTT DATA

Suzana Radović FUJITSU

Goran Pekez

Pure Improvement

Trening & Implementacija

IZDAVAČ

KAIZEN INSTITUT SRBIJA

Beograd, Ustanička 189 011 304 7126, 063 850 0991 rs@kaizen.com, www.rs.kaizen.com

GLAVNI I ODGOVORNI UREDNIK

Bojan Šćepanović

ZAMENIK UREDNIKA

Ana Runtić

REDAKCIJA

Sandra Šćepanović, Tomo Đeković, Dada Jovanović, Miloš Cvetković, Ivan Đurić, Julija Popović, Mile Mitrović, Đorđe Arsić, Anja Radovanović, Uroš Todorović, Maja Žarković, Stefan Njegovanović, Dragica Đokić, Jovana Papić, Jelena Bojović.

GOSTI BROJA

Aleksandar Nikolić, Aleksandar Petrović, Bojan Ilić, Bojan Kiso, Bojan Mrazovac, Bojan Slavković, Božidar Batančev, Danijela Čabarkapa, Dejan Pantić, Dirk Bantel, Dušan Antonijević, Goran Pekez, Goran Veljović, Ivan Bakić, Ivan Dimitrijević, Jelena Balabanović, Jelena Ocokoljić, Jovan Gligorijević, Lazar Stevanović, Ljubica Hadžistević, Marija Damjanović, Marina Radulović, Marko Denčić, Marko Terzić, Milan Manić, Milica Lango, Milica Lazić, Miloš Vasić, Mladen Ranković, Naoki Tsukada , Nataša Marković, Nenad Vulić, Rada Stavrić, Radoš Gazdić, Shigeo Hashimoto, Slaviša Jovanović, Slobodan Anić, Slobodan Simičić, dr Slobodan Velinov, Suzana Radović, Svetislav Savić, Svetlana Magazin, Tatjana Galijaš, Zoran Jovanović, Zoran Jović, Željko Vulović.

DIZAJN BlackBox

FOTO

Jadranka Ilić

MARKETING

Tomo Đekovic

DISTRIBUCIJA

Makart, Beograd

ŠTAMPA BiroGraf

TIRAŽ

5.000 komada

Rusi grade gasovod

Arapi grade Beograd na vodi

Kinezi grade mostove

Azerbejdžanci grade autoputeve

Nemci grade fabrike kablova

Japanci uvode KAIZEN™

Ja sam rođen 1971. godine i u moje vreme život je bio jednostavan, u crno-belim slikama. Pozitivci su bili Sovjeti, komunisti, partizani, Tito, nesvrstani. Negativci su bili kapitalisti, četnici, Nemci (oni iz II svetskog rata, dok smo ove iz Minhena nekako uvek gotivili). Stranci su uvek bili sumnjivi, a ne dao Bog da vidiš crnca – taj je definitivno bio špijun!

RTS, odnosno RTV Beograd je imala dva TV kanala, mobilni nije postojao, internet takođe, na fiksnom se moglo pričati samo kratko do pet minuta jer bi te majka opomenula da mnogo pričaš i da je „telefon samo za kratke informacije“. Odeću sam kupovao na tri lokacije – Robna kuća „Beograd“, „Kluz“ i „Prvi maj Pirot“. A, kad sam bio baš dobar – mama me je vodila u „Beko“ i to mi je bila posebna nagrada.

Moju suprugu Sandru sam upoznao 1993.godine. Pošto sam morao da idem u Libiju da gastarbajtujem na nekoliko meseci a tek smo se „smuvali“, ja sam joj onda pisao pisma – kao pravi zaljubljeni tetreb. Da, prava pisma, na papiru, sa sve citatima i ljubavnim stihovima. Jedan od mojih omiljenih stihova Rabidranta Tagore pamtim već 25 godina:

Ti si pola žena, pola san.

Ja i dalje volim da pišem mojoj dragoj, no sada su pisma malo čudnija, preko Vibera i u „šiframa“: vtm, <3, „do duna...“. Na (ne)sreću, ne šaljemo fotkice kao naša diva JK i mlađani fudbaler Ognjen Vranješ.

Moja deca su rođena 1997. godine i 2000. godine. Kada počnem da im pričam one čuvene roditeljske „Deco, u moje vreme...“, klinci me gledaju „bledo“. Nije im jasno kako je neko uopšte mogao da živi u takvom vremenu? „Tata, pa kako si mogao da imaš samo dva TV kanala i da nemaš internet na mobilnom? Šta ako propustiš svoju omiljenu krimi seriju ili finale NBA lige?“

Svet se promenio. Srbija je otvorena prema svetu i više nije čudno da na ulici Beograda vidiš crnca, Japanca, Arapina, Amera, Kineza...Čak ne bih smeo da koristim ni reč „crnac“ jer, pobogu, ona deluje ponižavajuće. Sorry, ali ako je neko crn – onda je crn. I tačka. Zamislite da neki dušebrižnik radi političke korektnosti prepravi i naslov knjige Agate Kristi u nešto nalik „Deset malih Afroamerikanaca“?!?

Od 2016. godine došli su i Japanci i doneli svoj metod povećanja produktivnosti – KAIZEN™. KAIZEN™ se nezadrživo širi u Srbiji, i mi iz Kaizen Instituta radujemo se da delimo znanje. KAIZEN™ je, pre svega, promena kulture i ponašanja ljudi. Hajdemo u gembu da radimo sa ljudima, da govorimo ciframa, da vidimo šta se može popravljati u gembi – i da sve to posvetimo našim kupcima. Jednostavno, zar ne?

Bojan Šćepanović

Direktor

Kaizen Instituta

SADRŽAJ

08 KONFERENCIJA

50 INTERVJU 56 TEMA BROJA / 5S

2. KAIZEN™ kongres 2018. 24-25. septembar 2018.

Goran Pekez

Direktor korporativnih poslova i komunikacija za Zapadni

Balkan / JT INTERNATIONAL Predsednik / JAPANSKA POSLOVNA ALIJANSA U SRBIJI (JPAS)

Rada Stavrić, Continuous Improvement, ACTAVIS

Marko Denčić, Lean Coordinator, APTIV

Svetlana Magazin, Manager for continual improvement, NIS A.D.

Dan otvorenih vrata Japan Tobacco International 08 50 90 96

86 KAIZEN™ MANAGER CLUB

90 KAIZEN™ U SRBIJI

Lazar Stevanović, CI Coordinator, Product Group

Complete Seat, ADIENT

Bojan Ilić, Industrijski inženjer, Serifikovani LSS Black Belt, COOPER TIRE & RUBBER

Bojan Slavković, Michelin Manufacturing Way Site Manager, TIGAR TYRES – MICHELIN GROUP

Mladen Ranković, Quality Manager, COFICAB SERBIA

Milan Manić, Direktor fabrike, LEONI

Marko Terzić, Continuous Improvement Manager, MAGNA SEATING

ZVEZDA JE ROĐENAKAIZEN™ MANAGER CLUB

KAIZEN™ SVUDA, KAIZEN™ SVUDA, KAIZEN™ OKO NAS... KAIZEN™ DAN za zaposlene Kaizen Instituta Srbije

DOK SVIRA RADIO, JA BIH TE LJUBIO... Gostovanje na Radio Beogradu

RUŽIČASTI KAIZEN™

Gostovanje na TV PINK-u, 6. septembra 2018.

KO RADO RANI, DVA KAIZEN™-a GRABI. Gostovanje na TV Happy, 4. septembar 2018.

SRBIJA DO TOKIJA!

Velika KAIZEN™ prezentacija u Privrednoj Komori Srbije, 10. septembar 2018.

NA MLADIMA SVET OSTAJE

Praksa u Kaizen Institutu Srbija za studente FON-a KAIZEN™ SE NEZADRŽIVO ŠIRI!

Otvaranje nove proizvodne linije u Japan Tobacco International

SVAKI DAN, U SVAKOM POGLEDU SVE VIŠE NAPREDUJEMO

Godišnja Dr. Oetker KAIZEN™ konferencija

KAIZEN™ U BAČKOJ

ODOSMO U ŠABAC NA VAŠAR...

Implementacija KAIZEN™-a u GALEB ŠABAC

NIKO NEMA ŠTO SRBIN IMADE!

Implementacija KAIZEN™-a u BEOROL

ŠTA SE DOGODI KADA SE SPOJE NEMAČKA MARLJIVOST, JAPANSKA TEHNOLOGIJA I SRPSKA KREATIVNOST?

Obuka „KAIZEN™ TPM“ za HEMOFARM

ŽIVEO CAR!

Proslava 85. Rođendana Njegovog veličanstva cara Japana

PRVO POČISTI SVOJE DVORIŠTE.

Primena KAIZEN™ OFFICE u Kaizen Institutu Srbija

KAIZEN™ U ZEMLJI LALA

Kaizen Institut Annual Business Meeting, Holandija, novembar 2018.

KAIZEN™ PIRATI SA KARIBA

Kaizen Institut Annual Award Event, Meksiko, jun 2018.

AMG vs. Q7

Trening „5S Best In Class“, Nemačka, septembar 2018.

Danijela Čabarkapa, Izvršna direktorka, JAPANSKA

POSLOVNA ALIJANSA U SRBIJI (JPAS)

Marija Barać, Quality Manager, Quality and Process Management Department, MILŠPED GROUP

Nenad Vulić, Menadžer kvaliteta, AUTOSTOP INTERIORS

Milica Lazić, Training & Development Coordinator

ZG Lighting

Milica Lango, EMEA Business Excellence Team Leader, GEODIS SCO

SA NAMA JE JAPAN BLIŽI

Vesti iz Japanske Poslovne Alijanse u Srbiji (JPAS)

KAIZEN™

Sistem predloga u kompaniji CANON

GEMBA KAIZEN™ Standardi

Dr. Bojan Mrazovac, Head of R&D and Innovation NTT

DATA, OFFICE NOVI SAD

Suzana Radović, Direktor kancelarije za Srbiju, Crnu Goru, Bosnu i Hercegovinu, FUJITSU

Pre i posle

Najlepše bebe

Kućni ljubimci

Ukrštene reči

2. KAIZEN™ Kongres 2018.

JAPANSKE INVESTICIJE

U SRBIJI –DA LI SRBIJA

POSTAJE NOVI

EKONOMSKI TIGAR?

U ponedeljak, 24. septembra 2018. godine u hotelu Crowne Plaza održan je 2. KAIZEN™

Kongres u Srbiji. Tema kongresa je bila: JAPAN U SRBIJI – DA LI

SRBIJA POSTAJE NOVI

EKONOMSKI TIGAR?

Kongres je posetilo više od 200 ljudi iz domaćih i stranih kompanija.

2. KAIZEN™ kongres su otvorili Tecuja Cubota (Tetsuya Tsubota), savetnik u ambasadi Japana u Beogradu, i Goran Pekez, direktor korporativnih poslova i komunikacija za Zapadni Balkan JT International i predsednik Japanske Poslovne Alijanse u Srbiji. Goran je govorio o cilju osnivanja Japanske Alijanse u Srbiji, kao i o raznolikosti članova,

gde je ukazao na to da članovi nisu samo japanske kompanije, nego i evropske, i da je svima cilj da nauče više o KAIZEN™-u.

“Svakog dana, u svakom pogledu, sve više i više napredujem, japanska je izjava koja je primenjiva i u životu, a to je možda nešto najbitnije što su naučili članovi alijanse“, istakao je Goran Pekez. Nakon obraćanja Tecuje

Cubote (Tetsuya Tsubota) i Gorana Pekeza, kongres je zvanično otvorio Bojan Šćepanović, osnivač Kaizen Instituta Srbija i direktor Menadžment Centra Beograd, koji se prvo zahvalio prisutnima što su se odazvali pozivu a zatim je predstavio paneliste.

Usledilo je 5 zanimljivih panela.

PANEL 1: JAPANSKE INVESTICIJE U SRBIJI

– DA LI SRBIJA POSTAJE NOVI EKONOMSKI TIGAR?

Panelisti:

Danijela Čabarkapa, Izvršna direktorka, JAPANSKA POSLOVNA ALIJANSA U SRBIJI (JPAS)

Goran Pekez, Direktor korporativnih poslova i komunikacija za Zapadni Balkan JT INTERNATIONAL, kao i predsednik JPAS

Dirk Bantel, Managing Director, PANASONIC LIGHTING DEVICES SERBIA i član Odbora direktora JPAS-a

Naoki Tsukada, General Manager, MITSUBISHI CORPORATION – BELGRADE LIAISON OFFICE i član Odbora direktora JPAS-a

Shigeo Hashimoto, General Manager, ITOCHU CORPORATION –BELGRADE REPRESENTATIVE OFFICE i član Odbora direktora JPAS-a

Radoš Gazdić, v. d. direktora, RAZVOJNA AGENCIJA SRBIJE

Cilj panela je bio da da odgovor na pitanje da li su japanske kompanije zainteresovane za poslovanje u Srbiji. Moderator panela bila je Danijela Čabarkapa a panel je vođen na engleskom jeziku. Danijela je napravila kratak uvod u panel i navela neke od greenfield investicija u Srbiji od strane japanskih kompanija. Goran Pekez se nadovezao sa pričom o brownfield investicijama. Kompanije koje se odluče da dođu u Srbiju, planiraju svoj rast i razvoj godinama unapred i povezuju ga sa planovima i namerama

države u koju se odluče da investiraju. Suština je, ocenjuju učesnici panela, da je za velike kompanije datum ulaska Srbije u EU veoma blizu iako se iz percepcije građana taj datum čini dalekim. Međutim, „ne može se nastaviti rast i razvoj bez ljudi, bez kvalitetnog kadra“, napominje Dirk Bantel iz Panasonica. Nepovoljni demografski trendovi u Srbiji pokazuju da mladi i dalje odlaze u velikom broju. Ali, direktori i panelisti su na današnjem skupu ocenili da se ipak, kroz savremenije obrazovanje i adekvatnije

plate, a koje će, kažu, neminovno rasti i u privatnom sektoru, odlazak mladih može usporiti. Jer, sa stanovišta kompanija, ulazak Srbije u EU znači i povećanje plata, ali i izjednačavanje pravnih regulativa unutar kompanija koje posluju u Srbiji i njihovih proizvodnih procesa sa procesima u preduzećima koja posluju u Uniji. Kaizenovci su nakon prvog panela imali prilike da se bolje upoznaju i razmene kontakte uz Bojanov čuveni speednetworking, kao i tokom pauza za kafu, osveženje i ručak.

DANIJELA ČABARKAPA

Izvršna direktorka JAPANSKA POSLOVNA ALIJANSA U SRBIJI (JPAS)

Japanska poslovna alijansa u Srbiji (JPAS) poslovno je udruženje koje okuplja japanske kompanije u Srbiji, srpska preduzeća koja posluju sa japanskim kompanijama, kao i naše firme koje žele da posluju sa japanskim investitorima u Srbiji.

Dolazak japanskih investitora u Srbiju u početku je podrazumevao kupovinu naših fabrika, odnosno privatizaciju kroz braunfild investicije, poput Fabrike duvana u Senti koja sada uspešno posluje u sastavu Japan Tobacco International (JTI), Panasonika u Svilajncu, Hajleksa u Sremskoj Mitrovici, Helios boja – do prve japanske grinfild investicije u Srbiji, fabrike Jazaki u Šapcu.

Udruženje je, na inicijativu japanskih kompanija i snažnu podršku ambasade Japana u Srbiji, osnovano u martu 2017. godine, s tim da smo sa aktivnostima krenuli u septembru prošle godine. U Srbiji posluje pet fabrika iz Japana uz pozitivne signale o dolasku još nekoliko japanskih kompanija u Srbiju. U toku je izgradnja fabrike Majakava u Smederevu, čiji početak rada se očekuje naredne, 2019. godine.

Japanska poslovna alijansa u Srbiji (JPAS) okuplja 32 članice. U Srbiji inače posluje oko trideset japanskih kompanija, od kojih mnoge još uvek nisu naše članice, ali očekujemo da će nam se uskoro pridružiti.

Japanske kompanije su do sada investirale u Srbiji dvesta miliona evra i zaposlile skoro tri hiljade ljudi. Na početku ove godine značajna je bila poseta našoj zemlji, japanskog premijera Šinzo Abea sa delegacijom japanskih kompanija.

U pogledu primene KAIZEN™-a, i pored prvih nerazumevanja, od strane naših kompanija sve prisutnija je želja da se implementiraju ovi poslovni principi u poslovanje, koji svakako donose koristi kompanijama.

Najbolji primer je fabrika JTI u Senti, koja je ocenjena kao najbolja fabrika od svih dvadeset sedam, koliko ih posluje u okviru sistema JTI u svetu. JTI Senta AD organizuje i Dane otvorenih vrata, kada zainteresovane kompanije iz Srbije na licu mesta mogu da se uvere u prednosti korišćenja KAIZEN™ poslovne filozofije.

GORAN PEKEZ

Direktor korporativnih poslova i komunikacija za Zapadni Balkan

JT INTERNATIONAL, i predsednik JAPANSKE POSLOVNE ALIJANSE U SRBIJI (JPAS)

KAIZEN™ je kao rokenrol, on mora da se živi. Ako ceo organizam, od radnika do direktora pulsira, onda će ova japanska poslovna filozofija i te kako dati odgovarajuće rezultate. Sve naše kompanije imaju dobra iskustva u radu sa srpskim radnicima u Evropi, tako da nema razloga da takvu radnu atmosferu ne napravimo i ovde, kod nas. Iskustvo tog tipa već imamo u kompaniji JT International.

U skladu sa principom autosugestivnosti da „svakoga dana u svakom pogledu sve više napredujemo“, KAIZEN™ filozofija poslovanja podrazumeva da svakog dana i kao čovek i kao radnik i kao menadžer unapređujete sebe i svoje radno mesto. KAIZEN™ ne podrazumeva dodatna ulaganja, to je jednostavno oslanjanje na sopstvene snage.

Ako Srbija primeni KAIZEN™ filozofiju u svom pristupu prema stranim investicijama, mogla bi, za pet do deset godina, da postane ekonomski tigar u našem regionu. Mnogi parametri pokazuju da se ubrzava tempo investicija u Srbiji, pre svega japanskih.

Strane investitore, pogotovo japanske, najviše privlače kreativnost, entuzijazam, efikasnost i lojalnost naših ljudi. Srbija u tom pogledu zaista ima veliki potencijal. Sastav Japanske poslovne alijanse u Srbiji, na čijem sam čelu, čine trideset i dve članice sa tri hiljade zaposlenih. U Srbiju dolaze velike, ozbiljne japanske firme sa dugoročnom poslovnom strategijom.

Jedan od takvih primera je i fabrika duvana u Senti koja posluje u okviru sistema JTI (Japan Tobacco International). Sledeći KAIZEN™ poslovnu logiku, kupovinom fabrike preuzeli smo sve dobavljače duvana koji posluju kao male, uspešne firme i koje prate razvoj velikog sistema. Najveći smo pojedinačni otkupljivač duvana u Srbiji. JTI ne samo da direktno zapošljava radnike, već i pažnju posvećuje i dobavljačima, vodeći računa o stabilnoj sirovinskoj bazi.

PANASONIC LIGHTING DEVICES SERBIA

Današnje teme i paneli su zaista odlična prilika da razmenimo iskustva, i ja sam impresioniran brojem učesnika ove godine. Biće interesantno da čujemo kakvi su odnosi japanske i srpske privrede, kako se ti odnosi razvijaju i da li Srbiju vidimo kao novog ekonomskog tigra.

Ja sam došao u Srbiju 2011. godine i zaista vidim ogroman napredak u razvoju srpske privrede. Sve više kompanija dolazi ovde i poslovno okruženje je sve bolje i bolje, i ja sam optimista. Možda je Srbija još uvek mačka, ali raste, i raste, i raste...

Radujem se da čujem temu o Industriji 4.0 i zapažanja o radnoj snazi. To vidim kao veliki izazov:

kako što brže i uspešnije obučiti ljude, edukacijama i prekvalifikacijama za nove veštine i profesije. To je izazov ne samo za nas iz privrede, već i za vladu i društvo u celini. Bez odlučnog i konstantnog unapređenja saradnje školstva i privrede, biće vrlo teško održavati dalji privredni razvoj. Naša fabrika u Svilajncu za sada ima dobar kadar, ali izazov je da tako i ubuduće ostane. Primetna je i jaka centralizacija u Srbiji, tako da mali gradovi ostaju bez velikog dela radne snage koja migrira ka glavnom gradu. Zato je pred nama veliki izazov da kadrove iz našeg kraja na vreme obučavamo i pružimo im dobre uslove da ostanu tu i rade kod nas.

NAOKI TSUKADA

General Manager

MITSUBISHI CORPORATION – BELGRADE OFFICE

Danas imamo čast da budemo na ovom divnom KAIZENTM kongresu, sa temom KAIZEN™ filozofije, i da se sretnemo sa mnogo kolega iz japanskih i sprskih kompanija. Zajednička želja nam je bolje poslovanje, unapređenje proizvodnje, ulaganje u ljudske resurse, kao i pokušaj da se odgovori na pitanja vezana za budućnost. Micubiši je, kao i druge japanske kompanije, na ovo tržište došao zbog odličnog geografskog položaja i budućeg članstva Srbije u EU, i mi verujemo u budućnost ovog tržišta i privrede.

KAIZEN™ principi, kao kontinuirano unapređenje poslovanja, dosta je prihvaćeno u srpskoj privredi, ali i državna preduzeća i javni sektor bi mogli da ga prihvate bez problema. U vezi sa tim u Japanu nema razlike između privatnog sektora i državnih institucija.

SHIGEO HASHIMOTO

General Manager

ITOCHU CORPORATION – BELGRADE OFFICE

Zadovoljstvo mi je da prisustvujem ovom kongresu i oduševljen sam velikim interesovanjem i učešćem toliko srpskih kompanija koje su zainteresovane za KAIZEN™ filozofiju poslovanja. Čuli smo paneliste iz najvećih japanskih kompanija u Srbiji, o razvoju naših odnosa, o očekivanjima za budućnost, i to je sve bilo vrlo optimistično.

Ovakav kongres bi trebalo održavati i češće. Ja sam tek nedavno u Srbiji, od aprila meseca. Koliko sam do sada mogao da se upoznam, srpska privreda se dosta brzo razvija, i ja sam optimista u vezi sa daljim razvojem i saradnjom sa japanskim kompanijama.

RADOŠ GAZDIĆ

v. d. Direktora

RAZVOJNA AGENCIJA SRBIJE

Networking na KAIZEN™ kongresu je odličan način da se ostvare dobri kontakti, upoznali smo nove ljude a obnovili stara poznanstva. Izbor panelista je odličan i mislim da bi još više trebalo pričati o primerima iz prakse. Najveći utisak na mene je ostavio Bojan Slavković, iz kompanije Michelin, jer je govorio o stvarnim problemima u okviru majke kompanije i načinu na koji je njihova srpska kompanija uspela da dobije na značaju u okviru Michelin grupacije. Njegovi primeri su dovoljno jasni i oslikavaju način na koji majke kompanije tretiraju svoje ispostave u Srbiji i kako se, zahvaljujući ljudima iz naše zemlje, taj odnos promenio.

PANEL 2: INDUSTRIJA 4.0 – DA LI ĆE ROBOTI DA ZAMENE LJUDE?

Panelisti:

Zoran Jovanović, Sales Manager Digital Factory Division, SIEMENS

Suzana Radović, Direktor predstavništva za Srbiju, Crnu Goru i BiH, FUJITSU

Dr. Bojan Mrazovac, Head of R&D and Innovation, NTT DATA

Željko Vulović, Direktor, SOFTROAD APPS

Ljubica Hadžistević, Direktorka prodaje, NES COMMUNICATIONS

Aleksandar Petrović, Sales Engineer – A&V System integration, DIVISION VISUAL SOLUTIONS

Goran Veljović, Direktor, E-SMART SYSTEMS

Moderator panela je bio Bojan Šćepanović. Panelisti su ukratko predstavili svoje kompanije, tj. čime se bave. Jedno pitanje je bilo upućeno svakom od panelista ponaosob: „Šta je od navedenih pojmova/ faktora – automatizacija, konekcija, cloud, internet of things (IOT), big data ili sistem integracija – ključno za uspeh industrije 4.0?“ Najviše izdvajan faktor je IOT (internet of things). To je nešto što će da uvede industriju 4.0 u svakodnevni život, kako kažu naši panelisti.

Pored IOT, sve veća pažnja se posvećuje bezdednosti korisnika. Pitanje jedne od panelistkinja zaintrigiralo je prisutne: „Na koji način najčešće dolazi do proboja bezbednosti?“, a odgovor je bio da se preko 90% upada desilo zbog ljudske greške. Još jedna zanimljiva činjenica je to da je 70% upada interno a samo 30% eksterno. Kroz panel se provuklo i pitanje šta je to smart city i kako će to olakšati život građana, kao i kada bi taj koncept mogao da zaživi u Srbiji.

ZORAN JOVANOVIĆ

Sales Manager Digital Factory Division SIEMENS

Od ovog Kongresa najzanimljivija mi je tema Industrija 4.0 i digitalizacija. To je nešto što nam se dešava u cilju povećanja produktivnosti procesa proizvodnje. Predstavio sam nove projekte, konkretno u Simensu. Želeo sam da čujem i neke nove ideje u vezi sa KAIZEN™-om. Odlična je prilika da se upoznaju neki novi ljudi. To je velika vrednost ovakvih kongresa. Skup je fantastično posećen i organizatorima čestitam na dobrom poslu.

Prvi put sam na ovakvom Kongresu, naša kompanija je mlada, osnovana tek prošle godine. Očekujem da uspostavim kontakte sa ljudima iz kompanija srodnih delatnosti. Vlasnik naše firme je iz Japana, a nas je desetak zaposleno u Beogradu.

Želimo da čujemo i naučimo nešto više o KAIZEN™-u i da u budućnosti primenjujemo te principe. Organizacija samog Kongresa je besprekorna i ovakva saradnja će nam mnogo značiti.

Odlična je organizacija, posećenost i kvalitetan izbor kompetentnih učesnika. Najzanimljivija mi je tema Industrija 4.0 i teme koje se tiču same proizvodnje, kojoj se ipak ne posvećuje dovoljno pažnje. Stalno se priča o IT, pominje se i poljoprivreda, ali nekako smo svi zaboravili da postoji de facto proizvodnja. I zato je zaista zanimljivo učestvovati na ovakvom kongresu. Ovo su promene koje se dešavaju u svim proizvodnjama i svi treba toga da budu svesni, i to ne samo operations menadžeri, već pre svega HR menadžeri. Mislim da će oni da ponesu najveći teret promena. Sada već imamo zanimanja koja pre 10 godina nisu postojala a tek će biti novih. Neće roboti zameniti ljude, možda na većini postojećih zanimanja, ali će zato biti potrebno postojeće kadrove prekvalifikovati i osposobiti za nove radne veštine i za nova zanimanja.

KAIZEN™ kao filozofija, apsolutno je zanimljiva, što bi rekli, „Svakoga dana u svakom pogledu sve više napredujem“, i važna za sve sfere života, i zato su ovakvi kongresi dragoceni.

Ovakav kongres ima najveću vrednost što možemo da čujemo druga iskustva na istu temu. Japan je generalno specifična i zanimljiva zemlja za poslovanje. Mi smo jedna od tri najveće kompanije u Japanu, pored Micubišija i Tojote, zapravo razvojni centar i imamo blizu 100 inženjera u Novom Sadu.

Što se tiče KAIZEN™-a, nama u Srbiji to nije strano. Mi smo nešto slično imali u periodu samoupravljanja. Japanci su genijalni da uzmu iz raznih izvora delove, spoje ih, razviju i od toga naprave brend. Ono što nama nije išlo u prilog i što nas je dovelo u svaku vrstu apatije, jeste društveno-po-

litička situacija. Tako da mi to negde imamo, fali nam neka vrsta varnice, koja bi to razbuktala, neko razmrdavanje.

Što se tiče radne snage, tržište je dinamično i biće još više. Škole i fakulteti moraju da se prilagođavaju tržištu, integrišu se sa privredom, brže osmišljavaju nove profile i edukuju. A pitanje „može li naš radnik biti produktivan koliko i japanski“ je lako – naši prijatelji Japanci koji ovde žive i rade su zaista oduševljeni entuzijazmom naših zaposlenih, njima je to vrlo pozitivno, oni kažu da su nasuprot tome radnici u Evropi već prilično otporni na tu vrstu entuzijazma i prilično nemotivisani.

LJUBICA HADŽISTEVIĆ

Direktorka prodaje

NES COMMUNICATIONS

Ne, roboti neće zameniti ljude! Možda će preuzeti neke proizvodne procese, raditi ih bolje od ljudi. Bila sam u nekim fabrikama gde su robotima namenjeni neki repetitivni procesi, ili neko npr. precizno sečenje, što rade zaista bolje od ljudi i to je u redu, ali su softvere za njih ipak napravili ljudi i bez ljudi nema kontrole. U stvari, mi treba robote pametno da iskoristimo, u smislu da ljudi budu oni koji smišljaju i unapređuju proces proizvodnje a da roboti budu oni koji izvršavaju. To je moj odgovor o Industriji 4.0.

Što se tiče KAIZEN™ filozofije, moja firma je zastupnik japanske

firme NEC, i mi smo na neki način kroz partnerstvo sa njima upoznati sa tim principima, to je konstantno unapređenje procesa. Mislim da je to budućnost funkcionisanja proizvodnje.

Ne bojim se da ćemo uskoro uvoziti radnu snagu, ali moramo da delujemo proaktivno, da se više potrudimo da naše ljude bolje obučimo i na pravi način, obrazovanjem ili internim kursevima u firmama, usmeravamo na put razvoja i savladavanja novih veština. Kongres je baš odličan, sa pravim temama i adekvatnim izborom govornika. Zastupljene su različite industrije, pa je i to veliki plus.

DIVISION VISUAL SOLUTIONS

Utisci sa ovog Kongresa su mi vrlo pozitivni, videli smo visok nivo profesionalnosti od strane organizatora. Panel na kome sam govorio ima temu industrijske revolucije, četvrte revolucije za koju se smatra da dolazi. Ovde smo slušali o aspektima te revolucije i njenim uticajima na KAIZEN™ principe i na proizvodne procese i unapređenje proizvodnje. Stav panelista je da roboti neće zameniti ljude, ali će ljudi morati da se prekvalifikuju. Besmisleno bi bilo da uopšte stvaramo mašine i robote koji bi nas potpuno potisnuli. Mi već vidimo da ljudi, međutim, imaju otpor prema tehnologijama, i da će to vremenom postati problem. Takođe vidimo i da je taj otpor uzaludan, jer ćemo svi morati da učimo i da usvajamo nova znanja. Tehnologije se sve brže i brže razvijaju, onaj ko ne bude hteo da uči – zaostaće.

Roboti će zameniti ljude u svakodnevnim monotonim, rutinskim poslovima, kao i u onim radnim zonama u kojima je obavljanje posla opasno po zdravlje ljudi. Sfera kreativnosti ostaje otvorena za talentovane pojedince. Tu nema mesta za robote.

To je deo odgovora na pitanje iz panela čiji sam bio učesnik: Industrijska revolucija 4.0 – Da li će roboti da zamene ljude?

Što se tiče primene poslovne filozofije KAIZEN™ u Srbiji, moje je viđenja da, nažalost, još uvek ne možemo da se pohvalimo da su KAIZEN™ principi prihvaćeni od velikog broja zaposlenih. Ima pojedinaca koji svakako prednjače.

Moja generacija je kroz školovanje učena da smo bogata zemlja, dok su mali Japanci vaspitavani da, kao siromašan narod, moraju mnogo više da rade kako

bi uspeli u životu. Otuda i pojava KAIZEN™ poslovne filozofije u Japanu sredinom osamdesetih godina prošlog veka.

KAIZEN™ ne govori o velikim promenama. KAIZEN™ je mnoštvo malih svakodnevnih pomaka u radu. Ali, KAIZEN™ se ne odnosi samo na rad, nego i na svakodnevni lični život koji se iz dana u dan poboljšava kroz lično usavršavanje pojedinca, lično unapređenje sopstvenog znanja i ponašanja, kao i pozitivnog odnosa prema prijateljima.

Biće potrebno mnogo vremena da principi KAIZEN™ poslovne filozofije budu primenjeni u javnim službama. Inače, nemam lepo mišljenje o stanju u javnom sektoru. Retko vidim da neko od radnika u javnoj službi ima svest o tome da je on taj čiji rad mi plaćamo kroz poreze.

PANEL 3:

TOTAL PRODUCTIVE MAINTENANCE (TPM)

– NAJBOLJA KOLA SU, NARAVNO, SLUŽBENA KOLA

Panelisti:

Ivan Dimitrijević, Direktor proizvodnje, HENKEL

Svetislav Savić, Development and Engineering Manager, TETRA PAK Aleksandar Nikolić, Lean Coordinator, GORENJE

Slobodan Simičić, Operational Excellence Leader, NORMA GROUP SEE Bojan Slavković, RMMWA/MMW sajt koordinator, MICHELIN

Slaviša Jovanović, Šef proizvodnje, TRELLEBORG

Božidar Batančev, Šef projekta proizvodnog održavanja, JT International

Moderator panela je bio Bojan Šćepanović. Pre početka panela, Slaviša iz Trelleborga je održao kratku prezentaciju o istorijatu uvođenja TPM-a u njihovu kompaniju. Na Trelleborgovom primeru su nam dokazali da se 5S i ostali alati KAIZEN™-a itekako mogu primenjivati, iako se radi o „prljavoj“ industriji. Diskutovalo se o tome šta je najteže kod uvođenja TPM-a, da li su to ljudi, tehnika ili novac. Složili su se da su to ljudi, ali u smislu uspeha uvođenja, jer zahtevaju potpunu posvećenost top menadžmenta. Iz Tetra Pak-a su pomenuli da se, od kad primenjuju WCM (world class manufacturing), njihova proizvodnja uvećala za 13%.

IVAN

Odlično organizovan kongres, sa dobro odabranim i dinamičnim temama panela. Meni je bio vrlo zanimljiv panel „Industrija 4.0“, jer se ona trenutno uvodi u Henkelu. To će biti glavna tema u privredi u budućnosti, voleli i hteli mi to ili ne. Ipak, mislim da roboti neće moći nikad da zamene ljude, bar u ovom današnjem smislu pojma „robot“. Možda će raditi neke poslove bolje i brže od ljudi, ali nikako ne sve, a za to vreme će ljudi imati neke nove poslove.

KAIZEN™ kao filozofija živi odavno u Henkelu, doduše pod drugačijim imenom, ali je to u suštini ista stvar. Takva procedura u proizvodnji obezbeđuje uštede, jedan novi pogled na rad i odnos prema fabrici. To je naše dugotrajno opredeljenje.

Poslednji panel o radnoj snazi takođe je bio zanimljiv jer se i kod nas već naziru mali problemi kad dođemo do operatera. Oseća se, uočava vremenska „rupa“ u obrazovanju određenih kadrova, od 15–20 godina. Nije bilo industrijske proizvodnje pa mladi nisu obučavani za proizvodnju ili nisu imali praksu, sistem školstva nije bio dobar. I to se uočava kod nas u Kruševcu koji je bio baš jak industrijski grad, sa 6–7 velikih fabrika. U manjim mestima je sigurno mnogo gore. Međutim, situacija se na sreću menja.

Ovaj Kongres je dobra prilika da se na jednom mestu sretnu ljudi koji se bave primenom raznih sistema unapređenja u svojim kompanijama, razmene iskustva iz prakse, osveže stara i steknu nova poznanstva. Organizacija Kongresa bila je na očekivano visokom nivou. Standardi koje je sebi postavio Kaizen Institut Srbija se održavaju i, što je još važnije, po malo stalno unapređuju. Baš po principu KAIZEN™-a.

Kongres je pokazao da se ipak u Srbiji i nešto pozitivno događa i da dolazak stranih kompanija, pored uticaja na smanjenje nezaposlenosti, pomaže uspostavljanju izgubljenog kontinuiteta industrije, što smatram jednim od velikih pomaka u poslednje vreme. Naime, mi

smo pored tehnološkog diskontinuiteta imali i problem diskontinuiteta industrijskih (majstorskih) veština i znanja, tako da je svaka proizvodna aktivnost dobrodošla na uspostavljanju izgubljene industrijske kulture.

Kao što je „u ruke Mandušića Vuka svaka puška ubojita“, tako i dobra stvar u lošim rukama može da upropasti celu zamisao. Ukoliko se u početnoj fazi primene određenih programa unapređenja naprave greške, kasnije se mnogo više energije mora utrošiti da bi se vratilo na pravi put. Zato implementacija KAIZEN™-a traži prvo dobru pripremu, razumevanje top menadžmenta, a zatim izbor pravih ljudi u organizaciji koji treba da započnu sprovođenje promene.

Prošle godine sam bio na 1. KAIZEN™ kongresu i imam odlične utiske, ostvario sam mnoge kontakte sa kolegama pa sam odlučio da opet dođem, kao panelista o TPM-u. To je deo Lean alata, vuče korene od Tojote. Kada smo preuzeli taj koncept Lean proizvodnje od Japanaca, krenuli smo sa tim alatima: 5S, TPM… da ih implementiramo u našoj proizvodnji, kako bi povećali produktivnost i smanjili sve one zastoje koji nam ne dodaju vrednost, za koje kupac nije spreman da plati.

Prvi panel nam je rekao ono što već vidimo, da sve više japanskih kompanija dolazi. To nam je prilika za saznanja o budućim kontaktima i idejama za saradnju. Drugi panel o Industriji 4.0, bio je vrlo zanimljiv, jer se i naša kompanija polako opredeljuje za tu industriju i digi-

talizaciju. Cilj je da se oslobodimo papira i prebacimo sve na elektronski rad, sve je to korisno čuti i upoznati ljude sa kojima bismo sutra mogli ostvariti saradnju.

Da, svi kažu da je najbolji auto – službeni auto. Šalim se, odnos prema kompanijskoj imovini zavisi od čoveka do čoveka, ali mi se trudimo da postepeno menjamo neki loš odnos ako postoji. Neko to već ima u kućnom vaspitanju, nekome treba šest meseci, ali na kraju svi prihvate taj promenjeni stav prema službenoj imovini kao jedini pravi.

Što se tiče radne snage, mi je trenutno imamo dovoljno. Ali, moguće je da se pojavi nedostatak ako se bude širila proizvodnja, jer nas je kupila kineska kompanija Hisense, pogotovo što dosta potencijalnih radnika odlazi u inostranstvo.

BOJAN SLAVKOVIĆ RMMWA / MMW sajt koordinator MICHELIN

Kongres je odlično zamišljen i organizovan, ali bih imao sugestije da se sledeći ovakav skup produži, odnosno da se veći prostor dodeli KAIZENTM-u u proizvodnji, kao srži ovog pitanja.

U Srbiji postoje firme koje se KAIZEN™-om zaista dobro bave kao što je Michelin, kompanija u kojoj ja radim. Nismo prvi počeli sa uvođenjem KAIZEN™-a, ali smatram da smo možda najdalje otišli. Ali, iz mog prethodnog radnog iskustva i iz kontakata sa kolegama iz drugih firmi, vidim da se često dešava da se sa uvođenjem KAIZEN™ principa ostane nekako samo na deklarativnom nivou. Radi se o tome da kompletno rukovodstvo, više i niže, i operateri, moraju da budu potpuno posvećeni tom cilju i realizaciji implementacije alata. U suprotnom, jedna odlična ideja i poslovni alat ostaje neiskorišćen i dezavuisan.

Kao učesnik na panelu koji se bavio održavanjem (TPM), izložio sam svoja iskustva i ideje, ali se isti sistem može preslikati i na proizvodnju i na kvalitet i sve ostale delove službe.

Znači, predlog je za sledeću godinu duži Kongres sa akcentom na proizvodnji.

SLAVIŠA JOVANOVIĆ
Šef proizvodnje TRELLEBORG

Dobro održavan privatni automobil spreman je da u svakom trenutku krene na put, dug i preko hiljadu kilometara. Tako je i sa mašinama u proizvodnom procesu. S obzirom na to da dolazim iz fabrike Trelleborg koja se bavi proizvodnjom pneumatika, izuzetno nam je važno da mašine na kojima radimo uvek budu ispravne.

Da bismo to postigli, vodimo računa o njihovom održavanju, predviđanju mogućih kvarova. Dakle, suština je u preventivnom delovanju i dobrom planiranju održavanja mašina.

Svaki kvar na mašini dovodi do problema u proizvodnji, nastajanju gubitaka, čekanju kupca na isporučenu robu.

Zato sam aktivno učestvovao na panelu posvećenom TPM-u, odnosno totalnom produktivnom održavanju.

Naša fabrika ima šest stotina zaposlenih, a do kraja naredne godine, uz povećanje obima proizvodnje, planiramo da uposlimo još dvesta radnika.

Radnik u Srbiji, baš kao i bilo koji radnik u svetu, često ima otpor prema novinama u radu, i to je više nagonski, a ne zbog strahova i predrasuda. Jednostavno, ljudi se na osnovu stečenih navika drže pravila –ide i ovako dobro, što bih bilo šta menjao?

Kada im se teorijski i praktično objasni zašto je važno da usvoji KAIZEN™ principe u svakodnevnom radu, jer im uostalom od toga zavisi i zarada, brzo se privikavaju na zahteve koji se od njih očekuju.

SLOBODAN SIMIČIĆ

Operational Exellence Leader

NORMA GROUP SEE

Od stava menadžmenta umnogome zavisi u kojoj meri će zaposleni prihvatiti KAIZEN™ principe savremenog poslovanja. Dvadeset posto zaposlenih, po mojoj proceni, samoinicijativno prihvata pravila KAIZEN™-a u svakodnevnom radu.

Da bi i ostali radnici usvojili KAIZEN™, potrebno je stvoriti sistem koji će ih primorati da se vladaju u skladu sa njegovim načelima. A kada ih usvoje, ti principi postaju sastavni deo DNK svakog radnika.

Ne bih rekao da bar za sada imamo klasičan uvoz radne snage, ali sa sve udaljenijih mesta u Srbiji pokušavamo da nađemo kvalitetne radnike. S obzirom na to da se naša fabrika nalazi u Subotici, na samoj granici sa Mađarskom i da mnogi zaposleni imaju i mađarske pasoše, ose-

tan je broj radnika koji odlaze u Mađarsku zbog veće zarade i boljih uslova rada.

Nije lako naći dobrog radnika i zato činimo sve da poboljšanjem radne atmosfere i okruženja, kod zaposlenih stvorimo osećaj privrženosti za fabriku koja predstavlja ne smo njihovu, već i budućnost njihove dece.

Svakako da vodimo i računa o korekciji zarada, praćenjem porasta troškova života. Plate povećavamo u skladu sa mogućnostima.

Na ovom KAIZEN™ kongresu bio sam učesnik panela na temu TPM. Govorili smo kako da opremu učinimo uvek dostupnom i pouzdanom, ali na ekonomski isplativ način.

Norma grupa iz koje dolazim proizvodi delove za auto industriju i zapošljava hiljadu i dvesta radnika.

BOŽIDAR BATANČEV
Šef projekta proizvodnog održavanja
JT INTERNATIONAL

Od kada je Japan Tobacco International kupio Fabriku duvana u Senti 2007. godine, počeli smo odmah, kao deo velikog sistema, da primenjujemo principe KAIZENTM poslovne filozofije.

Posle deset godina rada sebe prepoznajemo kao srednje zrelo preduzeće koje, svakodnevno primenjujući KAIZEN™ alate, teži tome da postigne vrhunske rezultate u poslovanju.

Na panelu TPM (Total Productive Maintenance), nazvanom po jednom od osnovnih KAIZENTM alata, koji služi za smanjenje škarta i povećanje produktivnosti, razmenili smo iskustva sa predstavnicima onih stranih kompanija koje posluju u Srbiji, a koje su već značajno odmakle u primeni TPM-a.

Pored TPM-a koristimo i druge KAIZEN™ alate, kao što su vizuelni menadžment, bezbednost u proizvodnji, SMED metodologiju za analizu zastoja u proizvodnji i druge.

Sam KAIZEN™ princip je primenjiv, ne samo u proizvodnom već i u neproizvodnom procesu rada. Izuzetno se vodi računa o uređenosti i rasporedu prostorija u kojima rade zaposleni u stručnim službama, kao i u samom menadžmentu kompanije.

Ilustracije radi, neka posluži kao primer i to koliko Japanci vode računa i o naizgled nebitnim detaljima. Dok ste u kancelariji za svojim radnim stolom, tačno se zna gde treba da stoji heftalica, tako da nikada ne možete doći u situaciju da gubite dragoceno vreme tražeći je.

Suština je, dakle, u dobroj organizaciji posla, razmišljanju i vođenju računa i o takvim pojedinostima, a koje za svrhu imaju postizanje efikasnosti u radu, kao i zadovoljstvo što, iz dana u dan, možete i sami doprineti efikasnosti svoga rada, važnog za ukupno poslovanje kompanije.

PANEL 4:

UVOĐENJE KAIZEN™-a U SRBIJI –DA LI SRBI MOGU BITI EFIKASNIJI

OD JAPANACA?

Panelisti:

Jovan Gligorijević, Supply Chain Director SEE & Director of Gornji Milanovac Factory, TETRA PAK BALKANS

Dušan Antonijević, Plant manager Kruševac Plant, HENKEL SRBIJA

Miloš Vasić, Continious Improvement Manager, BALL GBS Europe & AMEA

Slobodan Anić, Country manager, AMETEK

Marina Radulović, Koordinator za unapređenje procesa, HEMOFARM

Bojan Kiso, Director for Continuous Improvement, NIS AD

Slobodan Anić je ispričao kratku anegdotu o tome kako je Srbija uspela da izvozi cigarete za Japan i napravio uvod u temu panela. Panelisti su diskutovali o godinama uvođenja KAIZEN™-a u njihove fabrike, kao i o uključenosti HR-a u proces implementacije KAIZEN™-a. Bojan je pozvao HR direktore da pažljivo slušaju ljude iz proizvodnje, iz biznisa, jer su sada aktuelni HR business partneri (HR

koji dobro poznaje proces), što je ujedno bio uvod u sledeći panel. Miloš Vasić je naglasio da prvi korak prilikom uvođenja KAIZEN™-a treba da bude edukacija i promena svesti ljudi, jer su oni glavna karika u tom procesu, kao i da se investicija u ljudsko znanje višestruko vraća. Bojan je u već opuštenoj atmosferi postavio zanimljivo pitanje: „Da li se 5S može primeniti i kod kuće?“

Odgovori su bili i više nego kreativni, a zaključak je da se itekako može primeniti. Diskutovalo se i o tome ko najteže u kompaniji prihvata KAIZEN™: top menadžment, srednji nivo ili operativni, gde su se panelisti složili da je to srednji nivo menadžmenta, na šta se Dušan Antonijević nadovezao i ukazao na to da najbolji predlozi za poboljšanja dolaze od shopfloor radnika.

JOVAN GLIGORIJEVIĆ

Supply Chain Director SEE & Director of Gornji Milanovac Factory

TETRA PAK BALKANS

Na samom početku ovog Kongresa vidim da je posećenost odlična i drago mi je da je toliko kompanija zainteresovanih za primenu KAIZENTM alata došlo danas ovde. Naša kompanija je počela sa procesom TPM-a još 2001. vrlo odlučno i maksimalno posvećeno. Pravi izazov je bio da se obezbedi da svi zaposleni prihvate promene i učestvuju u njima. Naš top menadžment je tu odigrao značajnu ulogu jer su svojim ličnim primerom i velikim zalaganjem preneli entuzijazam do svih nivoa i obezbedili implementaciju programa. Cilj je

bio da se pravilno postavi sistem unapređenja procesa, kvalitet postignutih standarda i obuka novozaposlenih kolega kako bi se oni što brže uključili u program i dali svoj doprinos.

Tako smo i osvojili nagradu Svetske klase za implementaciju TPM koncepta, kojom se odaje priznanje fabrikama koje su postigle izuzetan nivo proizvodne pouzdanosti i efikasnosti.

Srpska privreda je zaista na dobrom razvojnom putu, uz značajno i stalno ulaganje u ljudske resurse.

Plant manager Kruševac Plant HENKEL

Prvi put sam na ovakvom Kongresu, pa iako imam veliko iskustvo u implementaciji KAIZENTM-a, prijatno sam iznenađen brojem učesnika, teme su dobre. Već smo ostvarili neke kontakte, tako da su i pauze značajne koliko i izlaganja.

Došli smo po transfer znanja, po potvrdu da smo na dobrom putu. Veoma mi se dopalo izlaganje g. Dirka iz Panasonika. On je rekao da moramo da sa KAIZENTM-om siđemo do ljudi na liniji, da to prenesemo do svakog čoveka. Svi naši radnici imaju to u sebi, neki nisu svesni, neki to i kriju, to je mala igra sa menadžerima, ali kad ljudima damo kredibilitet za ideje, za delovanje, oni to brzo osveste u sebi. I sami budemo iznenađeni onim što dobijemo od njih. Tu veliku ulogu treba da ponesu srednji menadžeri, koji su između višeg menadžmenta koji traže određene procese, i radnika kojima oni treba da prenesu tu potrebu. Prilikom KAIZENTM procesa, uloga srednjeg menadžera je najveća. Srpski ekonomski tigar? Srbija je svakako neka vrsta mačke: uvek se dočeka na noge i ima devet života… Videli smo to kroz istoriju, samo treba da vidimo koliko života nam je još preostalo… Potencijal imamo, a i posvećeni smo poslu. Danas smo čuli da je srpska fabrika JTI možda najuspešnija od svih njihovih. Naš Henkel Srbija radi za ceo svet. Ima možda ponekad malo tvrdoglavosti, „nadgornjavanja“, ali to samo u redovnim situacijama. U vanrednim, kad treba da se „povuče“, nema nam ravnih.

Continuous Improvement Manager BALL GBS EUROPE AND AMEA

Da li Srbi mogu da budu efikasniji od Japanaca, pitanje je panela na kome sam aktivno učestvovao u okviru drugog 2. KAIZENTM kongresa. I rekao bih da oni to svakako mogu. To je pitanje stava, odlučnosti da se krene putem takve poslovne filozofije.

Japanci sa KAIZENTM-om žive duže od nas. Oni u svom DNK imaju KAIZEN™. Kako se stvari globalizuju i zaoštrava konkurencija, i mi shvatamo potrebu da se menjamo, počinjemo da se okrećemo sebi, upravo da bismo hvatali korak za savremenim svetom.

Moja firma ima taj KAIZEN™ moto o potrebi da se bude bolji svakoga dana. Ball packaking je 2004. godine bio najveća grinfild investicija u Srbiji, naredne godine krenula je proizvodnja limenki.

Odrastanje u takvoj fabrici, uz takvu poslovnu kulturu, kao i proizvodnju, znači mnogo. Zapošljavamo trista radnika, na dve proizvodne linije godišnje na tržište izbacimo milijardu i šesto miliona limenki. Od naredne godine, kada budemo uveli i treću proizvodnu liniju, našim kupcima ćemo godišnje isporučivati preko dve milijarde limenki.

KAIZEN™ smo usvojili i formalno 2014. godine. Beogradska fabrika je najuspešnija u sklopu celog sistema Ball Global Business Services Europe and AMEA. Imamo vrlo segmentirano tržište koje broji 65 kupaca. Svaki od njih ima posebne zahteve po pitanju kvaliteta i efikasnosti.

Naši zaposleni moraju da nađu način da se izbore sa tim različitim zahtevima. U svemu tome im kao alat pomaže KAIZEN™. Često volim da kažem da mi nismo uveli KAIZEN™, mi KAIZEN™ jednostavno – živimo.

Kako sam predvideo na prethodnom KAIZEN™ kongresu, ovaj je još uspešniji i postaje jedna lepa tradicija. To odražava i suštinu tog kontinuiranog unapređivanja – da svaki kongres bude malo bolji, donese nešto novo. Japan je ovu filozofiju doveo do savršenstva. Oni su spojili različite elemente upravljanja i poslovanja sa raznih strana, usavršili ih i dali im svoj naziv KAIZEN™. U literaturi se o nastanku KAIZEN™-a pominju i elementi iz našeg perioda samoupravljanja. Možda se neko seća, mislim baš u filmu „Tesna koža“, nekog profesora koga zovu Japanac, koji deci priča o principima japanske kulture, a to su osamdesete godine… U vezi sa prvim panelom i pitanjem srpskog ekonomskog tigra, mislim da smo trenutno na jednoj prekretnici, klackalici, ili-ili. Ima indikatora za oba scenarija. Loše za srpsku privredu jeste to što gubimo ljude sa svih nivoa,

odlaze nam najbolji ljudi, a sa druge strane raste broj investicija, i napokon smo prepoznati kao ono što jesmo, ono što nam je po mom mišljenju bilo namenjeno devedesetih godina – idealno mesto za investiranje, koje nam je tada preuzela Poljska, iz poznatih razloga. Ja razumem ljude koji odlaze, ali se nadam da će razvojem privrede, ali možda i većom mobilnošću ljudi po kompanijama unutar Srbije, pa i mobilnošću po srpskim gradovima, jedan deo kadrova dolaziti postepeno do boljih uslova za rad i ovde, a ne samo u inostranstvu.

Iz mog iskustva, naši ljudi su vrhunski i po znanju i po produktivnosti. Proizvodnja umrežena sa tehnološkim centrima bila bi pravi put. E sad, kad kažem klackalica na kojoj se nalazimo, ako bih morao da predviđam, neka bude 70:30 da će „srpsko mače“ postati taj tigar. Ja sam optimista i verujem u naše ljude.

Poznato je da su Japanci sinonim za posvećenost radu, disciplinu i vrednoću. Zato ne iznenađuje činjenica da moderna filozofija KAIZEN™ dolazi upravo iz ove zemlje podsećajući nas da su za velike rezultate neophodna svakodnevna, naizgled mala, unapređenja. Prateći principe japanske filozofije, na našoj strani su želja da napravimo nešto novo i veliki potencijal koji imamo, a na nama ostaje da budemo istrajni i čuvamo već postignuto.

Prihvatanje KAIZEN™ principa zavisi i od toga koliko vremena su zaposleni proveli na određenim poslovima. Svi oni koji rade, npr. dvadeset godina na nekom radnom mestu, često smatraju da nema potrebe za promenama u radu i zameraju mlađim kolegama na stalnoj težnji ka nečemu

novom. Uprkos tome, kada im se objasni zašto je važno da se svakodnevno prave mali pomaci u poboljšanju radnog i proizvodnog procesa, počinju i sami da daju svoj doprinos. Upravo uvažavanje korisnih predloga za poboljšanje uslova rada svih zaposlenih u kompaniji predstavlja najveći podstrek koleginicama i kolegama da prihvate KAIZEN™ poslovnu logiku.

Na kongresu koji je održan, posebno bih izdvojila panel posvećen odnosu KAIZEN™ principa i ljudskih resursa, odnosno načinu kako da se zaposleni prilagode i uključe u KAIZEN™. Ovaj odnos je važan jer se primena KAIZEN™ postulata suštinski zasniva na ljudima, a ljudi su oni koji donose značajne promene u svom radnom okruženju.

NIS AD

U pogledu prihvatanja poslovne filozofije KAIZENTM, Srbija je na veoma dobrom početku. Posle dvadeset godina boravka u inostranstvu, primećujem da i ovde kod nas imamo primere implementacije KAIZEN™ metodologije.

Važno je motivisati pojedince da učine napor u pravcu promena, Ljudima treba pokazati kako će im nova poslovna filozofija pomoći da unaprede svoje radno okruženje, čime će doprineti i razvoju kompanije u kojoj rade.

Na pitanje da li, uvođenjem KAIZEN™-a u Srbiji, naši radnici mogu biti efikasniji od Japanaca, odgovorio bih kontra pitanjem, da li mi to želimo ili ne, jer sve što želiš, sve što hoćeš, to i možeš, a da li hoćemo, to je već nešto drugo.

Ova filozofija nije samo ekskluzivitet proizvodnog, već je primenjiva i u javnom sektoru. Uostalom, u tom pogledu već imamo primer SAD u čijim javnim službama se primenjuju KAIZEN™ principi.

KAIZEN™ nije nekakav poseban program, već je sveukupni kulturni obrazac ponašanja. Ovu filozofiju možemo uvesti u sve sfere našeg društva isključivo evolutivnim, a ne revolucionarnim putem.

Tačno je i da imamo problem i sa radnom snagom, što direktno upućuje na jednu od tema drugog KAIZEN™ kongresa – da li će Srbija uvoziti radnu snagu?

Pre svega, imamo manjak radne snage, ali ne zato što su svi zaposleni. Manjak radne snage je posledica odliva kvalitetnog kadra koji, u potrazi za boljim uslovima rada, napušta zemlju. Samim tim prinuđeni smo da uvozimo jeftinu radnu snagu. Problem je i što su plate radnika u Srbiji na izuzetno niskom nivou.

PANEL 5: HR I KAIZEN™ – DA LI ĆE SRBIJA

DA

UVOZI RADNU SNAGU?

Panelisti:

Jelena Ocokoljić, Rukovodilac službe ljudskih resursa, STREIT NOVA

Tatjana Galijaš, HR direktor, FALKE

Ivan Bakić, HR direktor, NECTAR

Dr Slobodan Velinov, Menadžer ljudskih resursa za fabriku i lanac snabdevanja, KNJAZ MILOŠ

Tatjana Krasulja, Vice President of Human Resources and Organizational Design, DELHAIZE SERBIA

Moderator panela je bila Danijela Čabarkapa. Najaktuelnije pitanje je bilo kako privući i zadržati ljudske resurse u kompaniji. Iz Delhaize Srbija su se pohvalili programom za mlade ljude koji oni imaju u dogovoru sa školama i univerzitetima. Tu se mladi odmah uvode u poslovni proces uz nadzor HR-a. Zaključak diskusije o tome koliko je teško pronaći ljude za najniže pozicije (shopfloor radnike) toliko je teško pronaći osobu za srednji nivo menadžmenta.

Na pitanje da li kompanija ima spremne odgovore na situacije

kad je u pitanju opcija zadržavanja u slučaju da ljudi požele da odu iz kompanije, odgovoreno je da spremnih odgovora uglavnom nema. Iz Falke-a su nam naveli njihov primer bonusa i dobrovoljnog zdravstvenog osiguranja, koje je naišlo na dobar prijem. Recept za to da se svaki zaposleni oseti delom kompanije jeste da se izgradi poverenje, a to će se postići tako što će HR sići u gembu i osetiti kako svaki zaposleni diše.

Sa ovim petim po redu panelom, prvi dan Kongesa uspešno je završen.

JELENA OCOKOLJIĆ Rukovodilac službe ljudskih resursa

STREIT NOVA

Odličan kongres i organizaciono i tematski. Moje izlaganje je bilo na poslednjem panelu o radnoj snazi, ali smatram da su prethodni paneli činili kao neki uvod u ovaj poslednji. Sva izlaganja su mi bila veoma interesantna, čula sam mnoge stvari koje su za mene bile nove iz domena koji nisu moja ekspertiza, pa je zato celokupni utisak zaista odličan. Mi smo pre uvođenja KAIZEN™ principa 2013. godine, već imali naše specifične principe u poslovanju, tako da smo tokom sertifikacije KAIZEN™-a prepoznali mnogo toga. Imali smo domaćinsko poslovanje i dobre prakse i do tada. Zaista smatram da mi u našoj tradiciji i vaspitanju imamo sve elemente domaćinskog poslovanja, koje smo, nažalost, zbog dugogodišnjeg života u socijalizmu, malo zaboravili. Znači, zadatak nam je da podsetimo ljude i domaćinsko poslovanje, ili KAIZENTM princip, proguramo u prvi plan i omogućimo zaposlenima da vide rezultat tih svojih napora.

Po meni, poruka svih panela je zajednička – da sve počinje i završava se na ljudima, pa i filozofija KAIZEN™-a, koja treba da donese poboljšanja od kojih opet ljudi treba da imaju trajnu korist.

U vezi sa potpitanjem poslednjeg panela na kome sam izlagala – da li će Srbija uvoziti radnu snagu, ja ne bih volela da uopšte dođemo do tog pitanja. Ja smatram da treba da se koncentrišemo na napor da zadržimo postojeće radnike. Ne bih volela da uvozimo radnike, to nije budućnost koju želim Srbiji. Više verujem u obrazovanje naših ljudi i postepeno poboljšanje materijalnih uslova da bi radnici mogli da komotno žive od svog rada.

Već sada imamo potrebu za radnicima koji poseduju, ne samo zanatske, nego pre svega visoko specijalizovane veštine, pogotovo u tekstilnoj industriji. Danas je u ovoj oblasti posebno traženo zanimanje mehaničara pletećih mašina, što mi je dobro poznato, jer dolazim iz nemačke fabrike za proizvodnju čarapa Falke u Leskovcu. Da biste osposobili dobrog majstora za takav profil zanimanja, potrebna vam je dvogodišnja obuka.

U privredi se oseća potražnja za određenom kvalifikovanom radnom snagom, kao što su zanimanja metalostrugara, mehatroničara, električara i industrijskih mehaničara.

Veliku pomoć pruža nam i nemačka privredna komora kroz svoj

program GIZ, pronalazeći i obučavajući kvalitetnu radnu snagu, pre svega za potrebe nemačkih investitora u Srbiji. Na mogući uvoz radne snage ukazuje i potpuna zaposlenost u pojedinim zonama i gradovima, kao što su Subotica i Leskovac.

Jedan od načina zadržavanja postojeće i privlačenja kvalifikovane radne snage jeste i motivacija zaposlenih kroz povećanje plata. Ipak, promena osnovnih zarada za celu grupu zaposlenih zahteva posebno odobrenje iz centrale, a opet, morate da pazite da ne pređete određeni nivo zarada, jer tada postoji opasnost da strani investitor počne da razmišlja o izmeštanju proizvodnje u neku drugu zemlju. To je takozvani kapitalistički karavan

Opasnost zamene ljudske radne snage robotima, bar u dogledno vreme ne postoji. Možda u nekim narednim decenijama, jer kako nam kažu naše kolege iz centrale u Nemačkoj, Srbija je danas u tehnološko-proizvodnom smislu tamo gde su Češka i Slovačka bile pre petnaest godina.

Zato je važno da privlačimo što više grinfild investitora jer oni tada, gradeći fabriku od temelja, prilagođavaju našu radnu snagu dosegnutim standardima poslovanja u Evropi.

A na nama je da kroz unapređenje školskog sistema stvorimo situaciju u kojoj će obrazovno-vaspitni proces pratiti potrebe tržišta i mogućnost da mladi ljudi lakše i brže, po okončanju školovanja, dođu do posla.

Glavni promoter KAIZEN™ poslovne filozofije je automobilska industrija, s obzirom na to da je KAIZEN™ nastao u Tojoti, jednom od pet vodećih proizvođača automobila u svetu.

Mislim da bi bilo dobro da se u našim uslovima ova poslovna filozofija institucionalizuje, jer ne predstavlja samo metodologiju kojom se ljudi obučavaju da razmišljaju o stalnim unapređenjima u svom radu, već je pre svega životna filozofija koja naglašava aktivnu ulogu pojedinca u svakodnevnom životu.

KAIZEN™ je uspešan model poslovanja zastupljen u sve većem broju kompanija u našoj zemlji.

Kao učesnik panela na temu o uvozu radne snage, mogu da kažem da Srbija već sada uvozi radnu snagu. Kineske kompanije sa sobom dovode i radnike, a kompanije iz IT sektora ubrzano zapošljavaju stručnjake, ne samo iz Srbije, nego sve više i iz inostranstva.

Što se tiče operativnih radnih poslova i pozicija, Srbija nema potrebu za uvozom radne snage, ali, s obzirom na potencijal i stanje tržišta u regionu, Srbija će sve više izvoziti radnu snagu.

Ovakvi skupovi, poput KAIZEN™ kongresa, doprinose promociji zdrave poslovne filozofije, doprinose promeni našeg mentaliteta, prelasku iz pasivne u aktivnu ulogu koja podrazumeva rad na promeni samoga sebe, kao i poslovnog okruženja.

Principe KAIZEN™ filozofije moguće je primeniti i u javnom sektoru, ali taj put će biti izuzetno dug.

Menadžer ljudskih resursa za fabriku i lanac snabdevanja

Mislim da nam ovakvi tematski kongresi omogućavaju da steknemo uvid u stanje u drugim industrijama, za šta nemamo baš previše prilika. To je mogućnost da razmenimo iskustva u vezi sa istim izazovima, da vidimo kako oni iz drugih industrija to rešavaju, da nešto možda naučimo novo. Ovaj kongres je zaista odlično zamišljen i realizovan.

U Knjaz Milošu mi KAIZEN™ kao čistu metodologiju ne primenjujemo, ali imamo slične metode koje implementiramo u celokupnom preduzeću.

U vezi sa mojim izlaganjem na panelu o ljudskoj snazi, moj odgovor je: Da, uvozićemo ljudsku snagu. Ako uvozimo salatu i ono što nam treba iz primarne proizvodnje, zašto ne bismo i radnike? Iskreno rečeno, mi od 2002. godine uvozimo radnju snagu, to su svi generalni direktori i menadžeri koji su došli iz celog sveta. Što se tiče osnovne radne snage, u proizvodnji, mislim da hoćemo i njih, samo je pitanje dana. Odakle? Pa to je, kao i uvek, odnos ponude i potražnje. Kada sam prvi put čuo za plan da od kineskih kompanija uz kupljenu mašinu dobijete gratis i 200 radnika koji će opsluživati tu mašinu, šokirao sam se.

Kod nas u kompaniji zasad imamo popunjene kapacitete na svim nivoima ljudima iz Srbije, ali mislim da će uskoro to biti problem na nivou ne pojedinačnih firmi već generalno, i da će zato biti uvoza radne snage.

GEMBA ŠETNJA

U utorak, 25. septembra 2018. godine, održan je drugi dan 2.KAIZEN™ Kongresa, odnosno gemba šetnja. Gemba šetnja podrazumeva odlazak na mesto gde se stvara vrednost (jap. gemba). Organizovane su posete dvema fabrikama: Henkel u Kruševcu i Tarkett u Bačkoj Palanci Ove dve posete omogućile su učesnicima kongresa da „vide“ primenu KAIZEN™-a u ove dve sjajne kompanije. Kompanije domaćini su se zaista potrudile da uključe i svoje zaposlene u prezentovanje, pa su učesnici imali priliku da posmatraju KAIZEN™ i iz ugla operatera i radnika u gembi.

Henkel ima fabriku deterdženata u Kruševcu, koja je poznata starijoj generaciji kao Merima Kruševac. Direktor fabrike, Dušan Antonijević, nakon što je dočekao učesnike kongresa održao je prezentaciju o Henkelu, osnovnim pojmovima iz KAIZEN™-a, kao i kako oni primenjuju KAIZEN™

u fabrici. Usledila je gemba šetnja, gde su učesnici imali slobodu da razgovaraju sa operaterima, prate zamenu alata, prate najrazličitije segmente proizvodnje, a sve u cilju traženja mogućnosti za poboljšanje. Svoja zapažanja i predloge za poboljšanje, učesnici su prezentovali na

radionici koja se odvijala nakon gemba šetnje. Sa učesnicima su diskutovali i direktor fabrike i direktor proizvodnje. Iz Henkela su, na odlasku, spremili poklone za sve učesnike koji su došli u posetu fabrici.

Na kraju, po starom dobrom srpskom običaju, završili smo svi u kafani na dobrom ručku.

Kompanija Tarkett nalazi se u Bačkoj Palanci i bavi se proizvodnjom i dizajniranjem podnih obloga i sportskih površina. U okviru kompanije nalaze se i fabrike vinila, parketa i tekstilnih podova. Mnogi potrošači poznaju ovu kompaniju kao Sintelon, iako Sintelon (tekstilni podovi) čini manje od 10 procenata proizvodnje čitavog sistema.

Direktor kompanije Miroslav Okuka je sa svojim zaposlenima dočekao goste i uz prezentaciju ih upoznao sa kompanijom Tarkett, istorijatom kao i načinom rada.

Nakon dobrodošlice i kratkometražnog filma o bezbednosti i pravilima ponašanja u proizvodnji, učesnici su bili podeljeni u šest grupa od strane KAIZEN™ konsultanata. Učesnici su imali zadatak da traže mogućnosti za poboljšanje prilikom gemba šetnje.

Nakon šetnje koja je trajala dva časa učesnici su dali svoje ideje za poboljšanje. Učesnici su i pohvalili menadžment kompanije za uspešan vizuelni menadžment kao i KAIZEN™ pristup koji se uspešno sprovodi već dugi niz godina.

Menadžment kompanije je dobio preko 50 sjajnih ideja za poboljšanje, što je zaista sjajan rezultat za nepunih dva sata šetnje.

GORAN PEKEZ

Direktor korporativnih poslova i komunikacija za Zapadni Balkan / JT INTERNATIONAL

Predsednik / JAPANSKA POSLOVNA ALIJANSA U SRBIJI (JPAS)

„SVAKOGA DANA U SVAKOM POGLEDU SVE VIŠE NAPREDUJEM“

Japanska kompanija i KAIZEN™ u Srbiji

JT International a.d. iz Sente je deo Japan Tobacco International grupe (JTI), jednog od vodećih proizvođača duvanskih proizvoda u svetu. Da li možete da nam date više informacija oko samog JTI?

JTI, član grupe Japan Tobacco Group of Companies, vodeći je internacionalni proizvođač duvana, prisutan na tržištu sa globalnim brendovima kao što su Winston, Camel, Mevius i LD. Sa sedištem u Ženevi, kompanija posluje u više od 120 zemalja širom sveta i ima oko 40.000 zaposlenih.

JTI je 2006. godine kupio fabriku duvana u Senti koja je zatim postala deo JTI porodice. To je bila prva japanska investicija u Srbiji. Da li možete da nam pojasnite kakav je bio razvoj fabrike duvana u Senti za ovih dvanaest godina? Koje ste sve promene napravili?

Od te 2006. godine do danas je zaista mnogo toga urađeno – uloženo je više od 180 miliona dolara, pokrenuta je proizvodnja

cigareta i njihov izvoz na tržišta Crne Gore, Bosne i Hercegovine, Makedonije, Hrvatske i Albanije, kao i izvoz duvana i cigareta u EU. Broj zaposlenih je utrostručen, kao i udeo kompanije na tržištu Srbije. JTI je najveći japanski investitor u Srbiji, kao i jedan od pet najvećih poreskih obveznika sa 2 milijarde dolara uplaćenih u budžet u periodu od 2006. do 2018.

JTI je jedina fabrika duvana koja otkupljuje sirovi duvan od domaćih, srpskih proizvođača. Zašto je to važno? Koliko vi pomažete razvoj srpske poljoprivrede?

Zato što smo jedini internacionalni proizvođač duvana u Srbiji koji angažuje oko 1.000 ljudi u postupku proizvodnje i obrade duvana, uključujući uzgajivače duvana, članove njihovih porodica, kao i sezonske radnike. Kao međunarodna kompanija, pridržavamo se agrotehničkih poljoprivrednih praksi koje podrazumevaju strogu zabranu rada maloletnika na poslovima koji su za njih

POSAO

potencijalno opasni, doslednu primenu zaštitnih sredstava za rad, kao i rukovanje sa sredstvima za zaštitu bilja uz posebne mere opreza, da pomenem samo neke... Sa uzgajivačima duvana sarađujemo vrlo intenzivno, pružajući im podršku u svim fazama proizvodnje, sa ciljem da se postignu najbolji mogući rezultati u pogledu kvaliteta i prinosa. Ova podrška podrazumeva obezbeđivanje semena, uplate avansa za finansiranje proizvodnje, negu duvana u polju, preuzimanje i transport obranog duvana. U našoj fabrici duvana u Senti je proteklo više od devet godina bez ijedne povrede na radu zaposlenih, na čemu smo radili sa velikom predanošću.

Duvan je jedna od retkih poljoprivrednih kultura koje imaju sigurno tržište, jer sve što uzgajivač proizvede, kompanija otkupi. Pomenuću još i izvoz u periodu od 2006. do danas. Vrednost izvoza iznosi gotovo 230 miliona dolara.

Tržište cigareta i duvanskih proizvoda je strogo regulisano u celom svetu pa tako i kod nas. Da li možete da nam pojasnite glavne karakteristike ovog tržišta kod nas?

Zakon o duvanu jasno i strogo reguliše tržište duvana i duvanskih proizvoda – uslove i način proizvodnje, obrade i stavljanja u promet, kao i vođenje evidencija, registra i vrste podataka o sastavu i obeležavanju duvanskih proizvoda.

Ono što je važno znati jeste da poljoprivrednici koji žele da se bave uzgojem duvana moraju biti registrovani u Upravi za duvan i moraju imati dozvolu za proizvodnju. Takođe, moraju imati ugovor sa kompanijom koja ih snabdeva semenom i koja otkupljuje sav duvan koji oni proizvedu. Nije

dozvoljeno samostalno se baviti uzgojem duvana, niti zadržavati određene količine proizvedenog duvana, niti se bez dozvole baviti prodajom duvana.

Ilegalna trgovina poslednjih godina predstavlja veliki izazov za državu, za kompanije koje se bave obradom duvana i proizvodnjom cigareta, ali i za uzgajivače duvana. Država je preduzela brojne mere koje daju rezultate, budžetski prihodi polako rastu. Međutim, primetno je da nedostaju adekvatne kazne i presude za one koje se bave ovim kriminalnim radnjama.

Vi ste na poziciji direktora korporativnih poslova i komunikacija za Zapadni Balkan JTI. Koje vrste aktivnosti i odgovornosti imate na ovoj poziciji?

Moj posao je pravljenje i sprovođenje regulatornih, korporativnih i komunikacionih strategija zajedno sa mojim timom koji broji šest ljudi u Beogradu, Sarajevu, Zagrebu i Ljubljani. Predstavljam firmu u svim pregovorima sa „spoljnom sredinom“ tj. sa Vladom i ostalim državnim institucijama, medijima, ali i drugim organizacijama koje utiču ili mogu uticati na poslovanje kompanije. Moj posao je da doprinesem unapređivanju poslovnog ambijenta u interesu kompanije.

Pored pozicije u JTI, Vi ste i predsednik Japanske poslovne alijanse u Srbiji (JPAS). Da li možete da nam date više informacija oko funkcionisanja JPAS-a? Koliko je velika japanska zajednica u Srbiji? U kojoj meri su japanske kompanije zadovoljne poslovanjem u Srbiji? JPAS je poslovno udruženje, osnovano pre godinu dana od strane japanskih kompanija koje

posluju u Srbiji sa ciljem unapređenja saradnje između Japana i Republike Srbije, pre svega kroz razvoj privrednih i kulturnih odnosa dve zemlje. JTI je, naravno, jedan od osnivača a članice su i domaće kompanije koje već posluju ili žele da ostvare bližu poslovnu saradnju sa japanskom poslovnom zajednicom. Trenutno je u Srbiji direktno prisutno preko 30 japanskih kompanija a mi se nadamo da će se taj broj povećati jer je to upravo i jedan od razloga za osnivanje Udruženja. Mi želimo da naše pozitivno iskustvo bude motiv drugim japanskim kompanijama da razmišljaju o Srbiji kao dobroj poslovnoj destinaciji.

JPAS je formiran sa ciljem da unapredi odnose ekonomija dveju zemalja. Koji su glavni preduslovi da Srbija postane još privlačnija destinacija za japanske investitore i strane investitore uopšte?

Ono što je važno i domaćim i stranim investitorima na bilo kom tržištu, jeste stabilnost i predvidivost poslovnog okruženja. To je ono što omogućava dugoročno planiranje, kontinuirano investiranje i zapošljavanje. Ključ za uspostavljanje i održavanje ovakvog ambijenta je saradnja između države i privrede, otvoren dijalog i međusobno razumevanje. Mi smo veoma posvećeni partnerskom odnosu sa Vladom i državnim institucijama i zaista je napravljen značajan pomak u unapređenju poslovnog okruženja u Srbiji, na čemu smo izuzetno zahvalni. Tome svakako sada doprinosi i činjenica da članice JPAS-a kroz naše aktivnosti dele svoja iskustva i primere pozitivne prakse i iz drugih zemalja u kojima posluju, kao i samog Japana.

KAIZEN™

Vi ste otvorili 2. KAIZEN™ Kongres, održan krajem septembra ove godine. Pored toga, bili ste i panelista na temu „Japanske investicije u Srbiji – da li Srbija postaje novi ekonomski tigar?“ Kakav je vaš utisak o kongresu? Da li je moguće preslikati japanski KAIZEN™ u Srbiju? Kongres je bio odlična prilika da se predstave oblasti u kojima već postoji saradnja između Japana i Srbije, ali i da se identifikuju šanse i prilike za razvoj i unapređenje saradnje. Da odgovorim na vaše drugo pitanje: Da, moguće je. Ideja stalnog unapređenja se može primeniti u svim kompanijama i svim institucijama. Sve zavisi od toga da li želimo da idemo u tom pravcu.

KAIZEN™ tačno definiše šta je dodata vrednost, tj. šta podiže vrednost proizvoda i usluge, kao i ono što može da se eliminiše. To je filozofija koja se fokusira na eliminisanje sedam gubitaka u procesu proizvodnje, a vezuju se za transport, zalihe, višak proizvodnje, vreme čekanja, nepotrebne radnje, oštećenja i nepotrebnu obradu proizvoda.

KAIZEN™ u JTI-u postoji od samog otvaranja fabrike u Senti, odnosno od 2006. godine. Kakva su Vaša iskustva sa KAIZEN™ pristupom?

Koliko je KAIZEN™ povećao produktivnost u vašoj fabrici?

Fabrika JTI u Senti prva je fabrika u Srbiji koja u potpunosti primenjuje KAIZEN™ i od početka primene 2008, produktivnost je porasla za 59%, dok je količina škarta smanjena za čak 70%. Možda o našem iskustvu sa KAIZEN™-om najbolje govori činjenica da je predlog jednog našeg kolege u fabrici u Senti doneo kompaniji uštedu od čak 70.000 dolara.

KAIZEN™ ima veliki broj različitih alata: 5S, vizuelni menadžment, poka joke, TPM, SMED, sistem sugestija radnika... Koji je po vama najkorisniji alat?

Svi alati su korisni. Svaka organizacija sama odlučuje koji su alati najbitniji za nju ili na koje alate želi da se fokusira, koja polja želi da pojača i šta želi da postigne. Smatra se da su osnovni alati, sa kojima se počinje uvođenje KAIZEN™-a, 5S, vizuelni menadžment, sistem sugestija i obuke. Ovo su istovremeno i osnovni elementi TPM-a. Ne možete uvoditi TPM bez uspostavljanja ovih osnovnih alata kao baze. Ni kuću ne gradimo od krova nego od temelja.

KAIZEN™ postaje sve traženiji u srpskim fabrikama. Koji savet biste dali kompanijama kod uvođenja KAIZEN™-a?

Vi ste u pravu. KAIZEN™ postaje sve popularniji zbog izuzetnih rezultata koje omogućava. Upravo zato JTI svake godine zainteresovanim kompanijama omogućava direktan pristup i uvid u to kako KAIZEN™ principi funkcionišu u praksi. Savet koji svima dajemo jeste da krenu korak po korak, da prvo uvode izmene u jednom delu, da analiziraju šta može bolje i tek nakon toga da prošire aktivnosti na celu kompaniju.

KAIZEN™ podrazumeva neprekidne, male promene. Kusturica je to opisao u svom filmu sa čuvenom rečenicom „Svakoga dana u svakom pogledu sve više napredujem“. Koliko primenjujete KAIZEN™ pristup u privatnom životu?

Vrlo je interesantno što jedna replika iz domaćeg filma koji je snimljen 80-tih godina prošlog veka, zapravo predstavlja suštinu japanskog poslovanja koju mi primenjujemo sada, u 21. veku. Ova filozofija zaista jeste primenjiva i u privatnom životu i mi, koji smo svaki dan u tome na poslu, prenosimo to i na ličnu organizaciju kod kuće, npr. na održavanje reda u garaži, organizaciju u kuhinji, sistematizaciju CD-ova i slično.

Japanci su poznati kao vredan narod. Da li Srbi mogu da dostignu, a možda i prestignu Japance po vrednoći?

Da, naravno da mogu da ih dostignu. Svako može da se formira i razvija. Sve zavisi od uslova koji su za to dati (npr. kakav primer dobijamo od poznatih ljudi, političara, roditelja, učitelja, pretpostavljenih). Zavisi od toga šta se od čoveka očekuje i šta on sam želi da postigne.

PRIVATNO

Vi radite veoma uspešno preko deset godina u duvanskoj industriji. Sa druge strane, vi ste istovremeno i nepušač. Da li je ovo pravilo ili izuzetak u duvanskoj industriji?

Tako je, ja sam nepušač, kao i dosta mojih kolega. Istovremeno, veliki broj kolega puši. Tako da biti nepušač u duvanskoj kompaniji nije niti pravilo, niti izuzetak. Otprilike je procenat pušača u

našoj firmi sličan procentu pušača među odraslom populacijom.

Vaša pozicija zahteva mnogo angažovanja i manjak slobodnog vremena. Kako uspevate da napravite balans između privatnog i poslovnog života? Koji su vaši praktični saveti za uspešan privatni i poslovni život?

Živimo u vremenu kada nije lako napraviti balans između

obaveza na poslu i privatnih obaveza. Svako mora da osmisli svoj metod koji ć e mu pomo ć i da privatni život ne trpi zbog posla, ali ni obrnuto. Npr. u kompaniji JTI postoji opcija rada od ku ć e, ali ja je ne koristim jer sam odabrao da ne mešam ove dve strane. Svaki slobodni trenutak provodim sa porodicom, a kada se desi da sam danima odsutan zbog poslovnih putovanja, moja porodica i ja se oslanjamo na savremena tehnološka dostignu ć a – smart telefone, internet i razne aplikacije za komunikaciju.

Menadžeri imaju sve manje slobodnog vremena. Kako Vi provodite slobodno vreme? Da li imate neki zanimljiv hobi?

Ranije sam predano pratio sport, bavio sam se odbojkom, pratio takmičenja, navijao za Barselonu... Međutim, sada za to nemam mnogo vremena. Sada su putovanja ono što me usrećuje i, ako su putovanja hobi, onda je to naš porodični hobi. Kad god možemo, gledamo da ugrabimo priliku da pobegnemo iz grada, odemo negde dalje za vikend i što kvalitetnije provedemo zajedničko vreme.

Uskoro dolazi Nova godina. Šta biste poželeli našim čitaocima za Novu godinu? A šta sebi?

Osim onoga što se podrazumeva – zdravlja, pre svega, pa onda mira i sreće – čitaocima bih poželeo, u kojem god su životnom dobu i čime god da se bave, da rade na sebi, nastave da uče, istražuju i budu radoznali. To otvara nova vrata i nove mogućnosti i prilike na koje smo možda dugo čekali.

Svi koji imaju osnovna KAIZEN™ i lean znanja upoznati su sa 5S alatom. Neizostavni je deo svih obuka sa temom KAIZEN™ i lean i, kao takav, 5S predstavlja sastavni deo KAIZEN™ i lean filozofije. Razvijen je kao deo Toyota proizvodnog sistema (TPS) i Total Productive Maintenance (TPM) a predstavlja efikasan i jednostavan alat za stvaranje i održavanje efikasnog, čistog i urednog radnog okruženja. U proizvodnom okruženju, implementacija 5S može rezultirati znatnim poboljšanjima u proizvodnim performansama, a naročito u domenu zaštite životne sredine, zdravlja i bezbednosti na radu. S obzirom na to da je 5S set prvih koraka ka kontinuiranom unapređenju i neizostavna tehnika KAIZEN™ koncepta, vremenom je pridodato još jedno „S“ (safety) kao način da se stavi akcenat na bezbednost svih zaposlenih u poslovnom okruženju koji mora da predstavlja prioritet broj 1.

NIJE 5, NEGO 6!

6S

- BEZBEDNOST

CILJANI ISHODI I

UNAPREĐENJA

Poboljšanje bezbednosti i motivisanosti zaposlenih

Eliminacija aktivnosti koje ne dodaju vrednost (non-value added activities)

Smanjenje mogućnosti greške zaposlenih

Smanjenje vremena ciklusa proizvodnje (cycle time)

Smanjenje zaliha i pratećih troškova

Poboljšano iskorišćenje prostora

Produženje životnog ciklusa opreme usled intenzivnijeg održavanja i pregleda

Poboljšanje i održivost kvaliteta proizvoda

Višestruka isplativost u odnosu na početna ulaganja.

5S STRATEGIJA

5S metodologija dolazi iz Japana. 5S strategija sastoji se od 5 koraka koji vode ka kontinuiranom unapređenju, definisanih u

odnosu na ključne indikatore performansi jedne kompanije (KPIs). Originalni koncept je zasnovan na pet japanskih izraza koji počinju sa „S“: SEIRI ( Sort ), SEITON ( Set in order ), SEISO ( Shine ), SEIKETSU ( Standardize ) i SHITSUKE ( Sustain ). Kod nas su u upotrebi sledeći ekvivalenti: Razvrstati, Rasporediti, Sjaj, Standardizovati i Održati. Kasnije se javila potreba za integracijom sa konceptima zaštite životne sredine, zdravlja i bezbednosti na radu, i u cilju popularizacije pridodato je i šesto „S“ ( Safety ). Implementacija 5S započinje definisanjem zona, kreiranjem timova, odabira vođe tima, a koju prati obuka članova tima i svih zaposlenih u organizaciji. Top menadžment jedne organizacije odgovoran je za odabir najprioritetnije oblasti (proizvodnja, kontrola kvaliteta, lanac snabdevanja, finansije i sl.). Nakon što je oblast definisana, pristupa se

deljenju oblasti na tzv. zone radi jednostavnije i efikasnije primene i održivosti 5S alata. Naredni korak je definisanje tima, što je po meni ključan korak u uspešnoj implementaciji 5S alata. Ključni deo implementacije 5S je timski rad

Formiranje tima je početak. Održati tim je napredak. Funkcionisati kao tim je uspeh. Henry Ford

Na primer, moja kompanija raspolaže velikim brojem zaposlenih koji poseduju minimum 20–30 godina iskustva, ali i novozaposlenim mladim talentima koji iz svoje perspektive imaju značajna zapažanja i predloge za kontinuirana unapređenja, što predstavlja dobitnu kombinaciju i veliki potencijal koji koristimo u svakodnevnoj praksi. Ono što moramo imati na umu pri formiranju tima je da tim mora biti multifunkcionalan i da podjednako uključuje operatere koji svakodnevno rade u zoni koja je predmet projekta, ali i rukovodioce koji upravljaju procesima.

Vođa tima je ključ za usmeravanje projekta i sprečavanja potencijalnih konflikata. S tim u vezi ključno je da poseduje višegodišnje iskustvo u radu u tom području, da poštuje svoje saradnike, da ima dobre komunikacijske veštine i da deluje kao uzor (role model). Nakon definisanja tima i vođe tima potrebno je pristupiti treningu članova tima i svih zaposlenih koji će učestvovati u realizaciji 5S projekta. Osoba odgovorna za implementaciju kontinuiranog unapređenja trebalo bi da ima minimum Lean Six sigma Green Belt i višegodišnje iskustvo u ovoj oblasti, kao i da organizuje KAIZEN™ event sa ciljem edukacije ciljnih grupa o tehnikama i alatima KAIZENA™-a, leana i 5S-a. Poželjno je da se trening održava u grupama od 5 do 8 ljudi u cilju detaljnije edukacije. Kada je obuka završena, tim kreće sa 5S implementacijom prateći prethodno navedenih 5 sekvencijalnih koraka. Prvo „S“ – Sort (Razvrstati) odnosi se na poboljšanje radnog mesta i smanjenje nereda. Za efikasno razvrstavanje srodnih materijala, opreme, zaliha, dokumenata i dr. potrebna je podela na one koji su neophodni, koji mogu biti neophodni i koji se gotovo ne koriste. Dalja klasifikacija odnosi se na učestalost njihove upotrebe, tj. da li se koriste stalno,

Slika 1: Osnovni elementi 6S
Slika 2. Šema za postavljanje crvenih oznaka

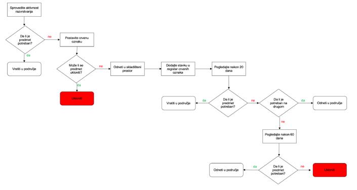
periodično ili veoma retko. Za jednostavno raspoznavanje između potrebnih i neobaveznih stavki primenjuje se tzv. princip crvenih oznaka (Red tag). On podrazumeva označavanje putem crvenih oznaka koje moraju da sadrže naziv materijala/ uređaja/ dokumenta, opis, kategoriju, razlog označavanja, naredne korake koje treba preduzeti po pitanju označenog materijala/ uređaja/ dokumenta.

Drugo „S“ – označava fazu Set in order (Rasporediti), tokom koje se materijalima, opremi, zalihama, dokumentima i sl., sortiranim u prethodnoj fazi, dodeljuju mesta. Sve mora imati svoje mesto na koje se vraća nakon upotrebe u cilju dostupnosti pri narednom korišćenju. Cilj ove faze je uređenje potrebnih predmeta u cilju lakšeg pronalaženja i upotrebe u trenutku kada su neophodni za rad. Nakon ove faze povećava se efikasnost procesa usled smanjenja/ eliminacije vremena pretraživanja i ostalih aktivnosti koje ne dodaju vrednost proizvodu (non-value added time).

Treće „S“ – označava Shine (Očistiti), fazu tokom koje se svi materijali, mašine, oprema i radne površine čiste. Cilj ove faze je kompletno čišćenje radnog mesta i održavanje čistoće u cilju sigurnijeg i jednostavnijeg obavljanja posla. Tokom ove faze neophodno je:

Obaviti aktivnost čišćenja sa svim članovima tima

Kritički pregledati opremu

Ukloniti prašinu, prljavštinu, ostatke i ulje

Izložiti moguće probleme po zdravlje, sigurnost, kvalitet, proizvodnju i održavanje.

Tek nakon kompletiranja ove faze moguće je detektovati potencijalne probleme u održavanju/ funkcionisanju opreme,

Slika. 3 Primer 5S u kancelariji
Slika 4. Primer šestog „S“: Bezbednost pre svega!
Slika 5: Primer 5S i Kanban u laboratoriji
Slika 6: Primer 5S i Kanban u laboratoriji

poštovanju/ razumevanju standardnih operativnih procedura i sl. Neophodno je učestvovanje svih članova tima, kako bi se kasnije definisale efikasne preventivne/ korektivne mere radi rešavanja detektovanih problema.

Nakon implementiranja tri koraka strategije 5S, naredna faza predstavlja održavanje radnog mesta/ odabrane zone tako da se svako pridržava propisanih procedura, uz ponavljanje prethodnih 3S. U ovoj fazi neophodno je: Definisati standarde za funkcionisanje i održavanje materijala, opreme, proizvodnog prostora, dokumentacije, vizuelnog označavanja itd.

Kreirati odgovarajuće standarde, uskladiti ih sa već postojećim i obaveznim standardima kompanije (GXP, ISO, HASAP) i uklopiti ih u svakodnevni rad Implementirati vizuelni menadžment kako bi se standardi bolje prihvatili i primenjivali.

Standard mora biti jasno prikazan i poželjno je da ima dosta fotografija, detaljno definisane faze, jasne oznake i sl. Iako se rezultati mogu vrlo brzo postići upotrebom strategije 5S, za kontinuirano unapređenje mora postojati samodisciplina za održanje, koja se sprovodi kroz poslednju fazu Sustain (Održati). Ova faza predstavlja kontinuirano održavanje prethodnih 4S u cilju prevencije vraćanja na prvobitno stanje haosa. Održati je proces menjanja načina razmišljanja i ponašanja, pa je neophodno uvesti fazu provere/potvrde održivosti standarda (process confirmation). Najbolji rezultat postiže se kada neko od članova 5S tima bude delegiran kao vlasnik 5S procesa za određenu zonu (5S process owner) i kada bude zadužen za periodičnu proveru i nadgledanje 5S standarda, a u cilju obezbeđenja neprekidne primene, preispitivanja i unapređenja. Tokom potvrde/ provere procesa potrebno je maksimalno uključivanje operatera koji rade u 5S standardizovanoj zoni, delovanje rukovodioca kao „uzora“ (role

model) i uvažavanje i nagrađivanje svakog pozitivnog ponašanja.

5S je koristan alat za unapređenje poslovanja, ali i za efikasno uspostavljanje dobre prakse pri zaštiti životne sredine i bezbednosti na radu. Ipak, ovu tehniku ne treba shvatiti kao još jedan projekat ili jednokratni napor, već se potruditi da postane naš novi način života i načina na koji poslujemo i živimo. 5S je izvrsna prilika za izgradnju sposobnosti i razvijanje talenta u svakoj kompaniji. Ne zaboravite da u svakom pojedincu, timu i organizaciji, postoji potencijal za bolji performans u odnosu na one koje obično smatramo ostvarivim. Imajte u vidu da „Rim nije izgrađen za jedan dan“, i da je za svaki proces promene i unapređenja, pa tako i za 5S, potrebno vreme u uspostavljanju sistema održivosti.

Kako u srži nas lidera leži izazov stvaranja i očuvanja mesta u kojima će ljudi moći činiti neverovatna dela, pozivam sve kaizenovce da iniciraju 5S i omoguće našim zaposlenima da sami sebe iznenade onim što su u stanju da postignu.

Slika 7: Primer liste za proveru/potvrdu održivosti 5S standarda

5S ZA GARDEROBER MOJE DRAGE

Lean je metodologija koja se fokusira na maksimizaciju produktivnosti uz eliminisanje gubitaka. Zvuči prosto, zar ne? Međutim, kako bismo počeli da unapređujemo naše poslove, neophodno je krenuti ispočetka. U lean proizvodnji ova startna tačka naziva se 5S.

NEKE SITNICE O 5S FILOZOFIJI:

5S predstavlja metodologiju koja ima za cilj promenu mindseta zaposlenih.

Neophodno je postavljati role model na dnevnom nivou (ne sređivati gembu samo pre audita).

Stanje gembe predstavlja refleksiju menadžmenta, nikoga drugog.

5S je neophodan kamen temeljac Lean proizvodnji koji kreira disciplinu.

5S je disciplina koja nam je potrebna ukoliko želimo da:

∙ Pratimo Kanban system

∙ Pratimo standardni rad

∙ Sprovodimo brze changeovere

∙ Održavamo kvalitet.

OK, posedujemo poster, pročitali smo na internetu o metodologiji ili, ukoliko smo starog kova, neku lepu knjigu, ali kako uvesti 5S? Dakle, startovanje ovako

bitnog projekta uključuje velike promene svih zaposlenih i verovatno će biti veoma izazovno, tako da treba biti dosledan, uvažiti feedback zaposlenih (koji će u startu vrlo verovatno biti negativan) i ne odustajati.

FAZE UVOĐENJA

Edukacija. 5S počinje definitivno sa edukacijom. Znači da svako treba da razume da ovo nije tehnika čišćenja, već filozofija, način organizovanja i upravljanja radnog mesta sa ciljem unapređenja efikasnosti, kvaliteta, bezbednosti i sl. a pri tome eliminišući gubitke. Na ovaj način veoma rano usađujemo ideju ljudima. Idealno je početi sa edukacijom na samom prijemu u kompaniju a, ukoliko kompanija uveliko radi, odraditi kick off meeting sa svim zaposlenima.

Odabir zone. Nakon faze edukacije, potrebno je izvršiti podelu mesta uvođenja 5S-a na zone i definisati jasno odgovorne osobe za iste. Tu dolazimo do odluke da li implementirati 5S u svim zonama odjednom ili pak sa timom (recimo, korišćenjem PICK dijagrama) za jednu zonu koja će koristiti kao početna.

SPROVOĐENJE PROGRAMA

1S

Identifikovati nepotrebne stavke i označiti ih (popularno je korišćenje crvene oznake tzv. red tag). U

ovom slučaju treba pre svega pričati sa zaposlenima u zoni u kojoj se prvo S sprovodi, a zatim i u ostalim departmanima. Popularna metoda je i uklanjanje svega što se neće koristiti u narednih 30 dana. Nepotrebne stavke je zatim potrebno skloniti na predviđeno mesto.

2S

Stavke koje su preostale treba organizovati u skladu sa protokom/ frekvencijom korišćenja npr. češće korišćenje stvari staviti što bliže mestu upotrebe itd. U ovom koraku svaka stavka mora biti označena imenom, lokacijom i brojem stavki. Vizuelni menadžment u ovom slučaju može biti od ogromne pomoći.

3S

Često pogrešno shvaćeno kao čišćenje, treće „S“ predstavlja inspekciju i bolje upoznavanje sa mestima/ mašinama koje se čiste. Nakon 3S, neophodno je definisati jasnu proceduru čišćenja i inspekcije mašina (frekvencije, mape čišćenja i sl.). Ukoliko je moguće, dovesti menadžment da sprovede 3S kako bi osetio gembu i stanje u kome se nalaze zaposleni u njoj.

4S - primena prethodnih 3S

Nakon kompletiranja prva 3S, potrebno je sertifikovati oblast i postaviti standard (poželjno je koristiti vizuelizaciju). Standardizacija se mora sprovesti u cilju:

Postojanja objektivne evaluacije: šta je OK, šta je NOK,

Ukoliko je OK, kako nagraditi?

Ukoliko je NOK, kako „nagraditi”?

5S - održavati

Kako bi 5S postao deo kulture zaposlenih, potrebno je dosta truda, napora i ponavljanja. U ovom slučaju nemoguće je definisati specifično vreme zato što je ovo proces koji prosto nema kraja. U ovu fazu potrebno je uključiti:

Orijentacione treninge za novozaposlene

Periodične 5S audite (celog menadžment tima)

Takmičenje među zonama, nagrade i priznanja za najbolje

Prikazivanje rezultata zona na ulazu fabrike.

I na kraju jedno praktično razmišljanje. Iako je 5S filozofija koja se može primeniti svuda, ipak nisam pokušao da je primenim za sređivanje garderobera moje drage.

Kada pričamo o implementaciji lean metodologije, najčešće se na ovim prostorima, posebno u NIS-u, susrećemo sa sumnjom „ne može to kod nas“, „mi smo specifični“, „teško da to može da opstane“ i sl.

Najvažnije je i najteže promeniti kulturu i način razmišljanja ljudi. Lean je veoma moćna metodologija za unapređenje procesa i mi smo uz pomoć DMAIC-a i ostalih LSS alata unapredili, optimizovali i smanjili gubitke u nekim veoma važnim i kompleksnim procesima u okviru istraživanja i proizvodnje nafte i gasa, kao i prerade i prometa naftnih sirovina.

Ipak, ono što smo radili na samom početku implementacije lean metodologije su svakako „najlakši“ i po efektu najvidljiviji alati, a to su sistem 5S racionalne organizacije radnog mesta, vizualizacija aktivnosti u procesu, izrada vizuelnih standardnih ope-

5S KAO MOĆAN ALAT ZA OPTIMIZACIJU PROCESA

rativnih procedura i postavljanje vizuelnih tabli sa KPI-evima, zadacima i važnim informacijama na sabirno-otpremnim stanicama.

UVOĐENJE SISTEMA 5S

Metoda 5S je japanski sofisticirani alat optimizacije procesa i unapređenja, oslonjena je na visoko obučene i motivisane ljudske resurse, opšte je primenljiva tj. može je primeniti bilo koja organizacija i definitivno možemo reći da je od običnog uređivanja i čišćenja uzdignuta na nivo poslovne filozofije. Ukratko se može reći da je u pitanju takvo uređivanje poslovnih prostora da se postigne njihovo optimalno prilagođavanje procesima, uz stalna unapređenja, promovisanja i postizanje višestrukih koristi.

Cilj primene sistema 5S je stvaranje mogućnosti da se bez velikih kapitalnih ulaganja poveća produktivnost, smanje gubici, smanji nivo škarta i broja povre-

da, da se uspostavi kontrola prostornog raspoređivanja opreme, materijala i zaliha. 5S predstavlja osnovu drugih Just In Time principa kao što su nula defekata, smanjenje troškova, obezbeđenje bezbednosti, nula kvarova i slično.

5S se koristi kao prvi korak na putu formiranja ekonomičnog rada, pomaže da se brzo oslobodimo nekorišćenih rezervi materijala, alata i nepotrebne dokumentacije i da se eliminiše njegova pojava ubuduće. Takođe, ono što je važno u svakoj proizvodnoj delatnosti jeste identifikovanje odstupanja u radu opreme kroz evidenciju curenja i nečistoća i otklanjanje istih.

Kroz 5S je izraženo promovisanje timskog rada. Definitivno možemo reći da je 5S mnogo više od početne tačke, to je zapravo kritični deo celokupnog procesa transformacije.

Jedan od početnih koraka

implementacije 5S je bio upoznavanje sa dobrim praksama u našoj matičnoj kompaniji

GAZPROM NEFT u Moskvi, Sankt Peterburgu, Hanti Mansisku i Jekaterinburgu. Zaista čisti i do te mere sređeni objekti u jednoj ipak prljavoj industriji, kao što je proizvodnja nafte i gasa, ostavili su izuzetan utisak na nas i želju da i u našoj Srbiji u našim objektima bude čisto i bezbedno!

Urađen je plan uvođenja svakog „S“ na kvartalnom nivou i odabrani su objekti implemen-

tacije. Obezbeđen je minimalan budžet i krenuli smo sa sortiranjem, raspoređivanjem, čišćenjem potrebnih i obeležavanjem crvenim karticama i uklanjanjem nekorišćenih predmeta. Osnovna obuka o sistemu 5S je u startu održana svim rukovodiocima brigada na terenu a nadalje je to znanje preneto do najnižeg nivoa izvršioca u svakoj brigadi. Veoma je bitno reći da smo radili na stvaranju okruženja bez krivice, čime smo svima stavljali do znanja da cilj nije potraga za krivcima za

loše stanje, već smo ih ohrabrivali da daju pun doprinos pozitivnoj promeni. Iznenađenje je nastupilo kada smo shvatili da zaposleni ne shvataju ovaj sistem kao teret nego, naprotiv, žele da učestvuju i što pre sami doprinesu da njihova mesta rada zablistaju u punom sjaju.

Monitoringom sređenih objekata ustanovljeno je da su objekti iz dana u dan sve sređeniji i da zaposleni na svoju inicijativu uvode novine i unapređenja.

Napravili smo sistem nagrađivanja najboljih objekata i pojedinaca, koji će na kraju poslovne godine biti proglašeni u svim internim časopisima i sajtovima, javno pohvaljeni, a i novčano nagrađeni.

Iz svog iskustva možemo reći da su osnovni faktori uspeha 5S uključenje svih zaposlenih u proces implementacije, aktivno učešće i podrška menadžmenta, kontinuirani monitoring 5S. Ispunjenjem ovih faktora 5S predstavlja jaku osnovu za dalja unapređenja svih oblasti rada kompanije.

U Sektoru za kontinuirano unapređenje lean je način života i razmišljanja. Trudimo se da ga kroz obuke i širenje dobre prakse prenesemo što većem broju naših zaposlenih.

Slike 1–3. Uređenje kancelarijskog prostora na proizvodnim objektima
Slike 4 i 5. Identifikovanje odstupanja u radu opreme
Slike 6 i 7. Priručni magacin, pre i posle sređivanja

CI Coordinator, Product Group Complete Seat ADIENT

Kompanija Adient je prisutna u Srbiji od 2011. godine, prvo pod imenom Johnson controls, a kasnije. od 2016. godine pod trenutnim nazivom. Naša kompanija je globalni lider na svetskom tržištu dobavljača sedišta za automobile. Naše fabrike nalaze se širom sveta na više od 230 lokacija u kojima radi preko 75.000 zaposlenih i u kojima se proizvede preko 25 miliona sedišta godišnje.

ŠUMADINAC

I

5S

Naše celokupno poslovanje zasniva se na AMS-u (Adient Manufacturing System) čija su baza 4 temelja:

Fokus na kupcu

Stabilno poslovno okruženje

Organizacija prema potrebama

Gubici nisu dozvoljeni.

Iz ova 4 temelja poslovanja proizilazi 9 principa:

Bezbedno radno mesto

Osnaženi ljudi

Totalni kvalitet

Kontinuirana unapređenja

Mapiranje tokova vrednosti

Kontrola materijala

Vizuelna fabrika

Oprema i tehnologija

Životna sredina i održivost.

5S je deo principa Vizuelna fabrika. Prva asocijacija na 5S je čišćenje, ali 5S je mnogo više od toga. U našem slučaju 5S je strukturirani proces koji poboljšava bezbednost, vizuelni menadžment, organizaciju, odgovor na zahteve kupca, kvalitet, čistoću i celokupnu sliku naše fabrike. On nam pomaže da situacije u kojima imamo gubitke uočimo što pre. Omogućava nam mnogo efektivniji odgovor i rešavanje problema u novonastalim situacijama. Primenjivost nije ograničena samo na pojedine delove fabrike. 5S sistem mora biti uveden svuda (pogon, kancelarije,

Škartirati i odvojiti

magacin, prateća postrojenja i okolina fabrike).

5S je takođe jedan od najefikasnijih alata za identifikaciju i eliminaciju 8 vrsta gubitaka (defekti, prekomerna proizvodnja, čekanja, transport, inventar, nepotrebni pokreti, prekomerno procesuiranje i nepravilno iskorišćen talenat zaposlenih).

5S je japanska tehnika izgradnje čistog i organizovanog radnog okruženja. Definiše sistematski pristup poboljšanju radnog okruženja.

Jedan od najbitnijih delova procesa koji se radi u prvoj fazi je red tag, proces u kojem se identifikuju stvari koje nam nisu potrebne. Stvari koje nam nisu potrebne se škartiraju ili premeštaju na određenu lokaciju u magacinu. Vrlo je bitno napraviti razliku između stvari koje su nam potrebne i onih koje nam mogu biti potrebne. Sve stvari koje nam nisu potrebne na dnevnom ili nedeljnom nivou moraju biti sklonjene ili škartirane.

U drugoj fazi vrlo je bitno organizovati zonu tako da je sve stvari lako pronaći i uzeti i, što je najbitnije, posle ih isto tako lako vratiti na svoje mesto. Ovo ćemo postići tako što ćemo sistematski slagati sortirane stavke u radnom okruženju, metodološki urediti neophodne predmete tako da budu u vidnom polju i laki za upotrebu, i označiti predmete tako da se lako mogu locirati i odložiti.

Treća faza obuhvata sledeće korake:

Ribanje i glancanje radnog područja brisanjem poda i mašina i održavanjem svih predmeta na radnom mestu čistim; Čišćenje zone uz traženje odstupanja, nepravilnosti potencijalnih budućih kvarova; Implementacija redovnog održavanja tako da prljavština ili mast odmah mogu biti očigledni.

Takođe je veoma bitno dosledno sprovoditi čišćenje na radnom području. Ovo se postiže: Izdvajanjem predmeta za čišćenje i dodeljivanjem zadatka pojedincima;

Garancijom dostupnosti alata za čišćenje na mestu upotrebe; Određivanjem posebnog vremenskog perioda za čišćenje.

Benefiti ove faze su ti da dobijamo zdravije okruženje i za naše ljude i za naše mašine, kao i da prilikom čišćenja dobijamo priliku za dodatnu inspekciju zona i mašina.

Urediti Očistiti Standardizovati Sistematizovati

U četvrtoj fazi naglašava se važnost praćenja (revizije) i implementaciju čistoće na svim radnim područjima a to uključuje sledeće aktivnosti: Standardizaciju procedure čišćenja radnog mesta; Razvijanje sistema i procedura održavanja i praćenja prva tri S Implementaciju najboljih praksi na radnom mestu; Kretanje kroz sva radna područja i implementaciju procesa 5S.

Takođe je veoma bitno sistematizovati primenjeni proces kako bi prednosti istog bile prisutne duže vremena. Neke od glavnih prednosti su:

Pomaže u održavanju primenjenog procesa stvaranjem navike o redovnom održavanju adekvatnih procedura čišćenja; Garantuje ličnu posvećenost visokim standardima čistoće.

Mi u Adient fabrici redovno sprovodimo 5S audite i svi su uključeni u njih. Pošto težimo digitalizaciji u što je više procesa moguće, za sprovođenje 5S audita imamo i aplikaciju.

5S performans je lako merljiv. Neka od pitanja koja moramo postaviti prilikom 5S audita, jesu:

Da li su vizuelni znaci jednostavni, laki za čitanje i razumevanje?

Da li su svi znaci upozorenja, izlazi u slučaju opasnosti i procedure za hitne slučajeve jasno vidljivi?

Da li zaposleni znaju kako lako da dođu do alata, delova ili informacija?

Kako zaposleni znaju ukoliko dođe do neke nestandardne situacije?

Koliko vremena zaposleni troše u toku dana za pronalaženje potrebnih alata za rad?

Da li su svi nivoi inventara jasno obeleženi?

Da li je radno okruženje čisto?

Da li su škart i specijalni materijali jasno razdvojeni i obeleženi?

Jedan od primera iz naše fabrike je i Radionica održavanja (pre i posle)

Pure Improvement

Otkrijte Kaizen Institute

Promena kulture zaposlenih

BOJAN ILIĆ

Industrijski inženjer

Serifikovani LSS Black Belt

COOPER TIRE & RUBBER

COMPANY SERBIA

Metoda 5S je izvorna japanska metoda koja je široko prihvaćena od strane globalne auto industrije, a kasnije i od ostalih grana industrija.

Pet koraka do kreiranja i održavanja organizovanog, čistog, bezbednog i visoko produktivnog radnog prostora. Pet koraka za uklanjanje nepotrebnih stvari, alata, postavljanje potrebnih stvari na određene lokacije, čišćenje radnog okruženja, održavanje primenjenih standarda i unapređenje tih standarda. Deluje kao pet jednostavnih koraka koji vode ka uspehu. A da li je uvek baš tako?

Kompanije koje žele da napreduju i postanu konkurentne na tržištu u svojim strategijama, moraju da imaju za cilj i implemenatciju 5S radnog okruženja. Jedna od takvih kompanija je i Cooper Tire & Rubber Company Serbia iz Kruševca koja se bavi

DA LI I VI IMATE

5S VIRUS?

proizvodnjom guma za putničke automobile. Reklo bi se, nemoguća misija s obzirom na to da proizvodnja guma spada u takozvanu prljavu industriju. Međutim, 5S implementacija za nas predstavlja temelj za bilo koju drugu vrstu unapređenja.

Strategija je tu, podrška rukovodstava ne izostaje. Prvi preduslov za 5S implementaciju je ispunjen. Mi u našoj kompaniji veliku pažnju posvećujemo pripremi samog KAIZEN™ projekta vezanog za 5S implementaciju. Prvo pitanje koje se postavlja među vodećim članovima tima jeste gde implementirati 5S. U te svrhe koristi se više alata koji pomažu prilikom određivanja prioriteta implementacije. Odnos između potencijalno uloženog truda i koristi od samog 5S implementiranja daje nam jasniju sliku gde implementirati.

Odluka je doneta. Za početak će se primeniti u najprljavijem delu fabrike, u zoni koja ima najviše ponovljivih izvora nereda. Zašto? Da probamo da pokažemo da ne postoje nemoguće misije kod 5S primene.

Sledeći korak je upotreba procesnih mapa, špageti mapa i drugih alata, čime stvaramo jasniju sliku o protoku materijala, transportu, kretanju zaposlenih u zoni i time se fokusiramo na gubitke u samom procesu.

GUBICI SU POSTALI VIDLJIVI. SPREMNI SMO DA IH ELIMINIŠEMO!

Takođe u fazi pripreme prikupljaju se i sve neophodne informacije vezane za zonu i njeno funkcionisanje, što podrazumeva, između ostalog, i sledeće: Procedure, uputstva, obrasci i ček-liste koje se koriste

u zoni

Materijal koji se koristi u zoni i potrebne zalihe

Lista ponovljivih izvora nereda (Šta i gde curi?)

Potrebni resursi (materijalni i ljudski)

Stanje zone sa aspekta bezbednosti (broj i vrsta povreda ukoliko ih je bilo)

Planiranje termina za izvođenje KAIZEN™ događaja uz minimalno ugrožavanje proizvodnje

U pripremi KAIZEN™ 5S projekta spada i inicijalni 5S audit tokom kojeg se fokus stavlja na trenutno stanje zone. Sastavljanje liste akcija koje će biti preduzete tokom samog KAIZEN™ događaja i fotografisanje trenutnog stanja kako bi se uporedile sa budućim stanjem, deo su poslednjih priprema. Pri tom se ostvaruje i komunikacija sa zaposlenima i operaterima, čime se ohrabruju da daju pun doprinos primeni 5S-a u odabranoj zoni kroz svoje predloge za poboljšanje i lične inicijative.

PLAN JE SASTAVLJEN.

ZNAMO KO, ŠTA, GDE, KOLIKO, KAD I KAKO!

Obuka, kao poslednji korak, jeste samo nastavak komunikacije i jedan od, za nas, najbitnijih koraka u pripremi KAIZEN™ 5S projekta. Glavni zadatak je odgovoriti na mnoga pitanja i konstatacije operatera i zaposlenih: Kakve koristi ja kao operater imam od toga? Zašto hoćete da nas 5S-ujete? Imamo previše posla a vi nam dajete još više?

Ne treba nam 5S, treba nam više ljudi! Ovo je prljava sredina, ne može biti čistije od ovoga i sl. Poznato je da ljudi u većini slučajeva pružaju otpor promenama iz više razloga. Poželjno je da kom-

PRE POSLE

panija u svojim redovima ima tzv. osobe za promene (change agent ), glavne motivatore da se vizija sprovede u delo i dođe do željenog cilja.

PLANIRANJE I PRIPREMA

KAIZEN™ 5S PROJEKTA JE ZAVRŠENA. AKCIJA MOŽE DA POČNE!

A kada smo već stigli do 5 koraka sa početka ovog teksta, evo i nekoliko saveta i preporuka kako da ih što jednostavnije savladate: Kroz svako S primeniti i šesto S (Safety – Bezbednost); Uporedo sa primenom 5Sa primenite i standardne vizuelne signale (Vizuelni menadžment); Manje priče, više akcije. Bolje brzo i precizno nego elegantno i sporo; Odradite što je moguće više akcija koje ste planirali; Vodite evidenciju nezavrše-

nih akcija i njihov status u narednom periodu; Nagradite članove tima za trud koji su uložili u kratkom vremenskom periodu kako bi se videla Dobra promena; Objavite rezultate vašeg rada i podelite to sa svima. Slika govori više od hiljadu reči.

Nakon četiri godine intenzivne 5S implementacije i ovakvog, sada već standardizovanog, pristupa u KAIZEN™ 5S projektima poboljšanja su vidljiva na svakom koraku. Ova metoda je donela uređeniju radnu sredinu, nema skrivenih grešaka, alat je na dohvat ruke, kao i mnoge druge prednosti. Podrška rukovodstva, sistematičnost u radu, standardizacija procesa i svakodnevna posvećenost zaposlenih su neki od glavnih preduslova za uspešnu primenu 5S metode.

KAIZEN 5S EVENT, Primeri Pre i Posle

BOJAN SLAVKOVIĆ

Michelin Manufacturing Way

Site Manager TIGAR TYRES –MICHELIN GROUP

али које треба урадити, и то до краја, јер неко рече: „Success is doing ordinary things extraordinary well“. Ту је зачкољица.

неко време, искључите машине, затворите доводе енергије и прионите на посао.

Касније, после, током редовног рада, чистоћа лако указује на појаву проблема, на одступање од постављених стандарда, и све то пре него што се проблем развије до стварно штетних размера. Чистоћа вам даје

време да реагујете правовремено, а исто тако пред сваким посетиоцем

ваше фирме је и извор поноса. Чишћење, банална ствар, као и

подмазивање у машинству, радње презрене од већине, а носе 40% свих

проблема. Мислите о томе. Четврта ствар је све то стандардизовати, закључати, да сваки пут

буде исто. То је четврто „С“ – Standardize (јапански SEIKETSU). После

почетног ентузијазма по погону или канцеларијама, одушевљење

спласне, јер се схвати: „Пази, па ми ово морамо стално?!“ Све до сад урађено мора да буде формализовано кроз визуелне стандарде којима се показује како ствари,

ствар је одржавање постигнутог, пето „С“ – Sustain (јапански SHITSUKE). Прави тренутак да одустанете, пустите да претходни труд пропадне и изневерите сараднике.

COFICAB

ZNAČAJ 5S-A

U današnjem konkurentnom okruženju, pametne kompanije su prepoznale poboljšanja koja su implementirali kroz lean principe. Usvajajući lean principe i filozofiju, koja se fokusira na eliminaciji činioca koji nemaju dodatu vrednost, prave se značajne uštede ali i stvara ambijent pogodan za kontinualna unapređenja.

Mnoga proizvodna okruženja u Srbiji, odlučila su se da krenu putem leana. Tipičan prvi korak ka leanu je 5S koji nas uvodi u dalja poboljšanja i kao alat donosi značajne promene koje su trenutno uočljive.

5S predstavlja bazu KAIZEN™-a i praksu za kontinualna poboljšanja zasnovana na sledećim principima:

Kvalitetni procesi dovode do dobrih rezultata Činjenice su potkrepljene podacima

Mere se preduzimaju za eliminaciju korena problema

Timski pristup

Veliki rezultati se ostvaruju nizom manjih poboljšanja koji se vremenom akumuliraju

Benefiti 5S-a su raznoliki. Utiče pozitivno na moral i motivaciju zaposlenih. Jaka motivacija među zaposlenima je ključni korak ka ostvarivanju dogoročne produktivnosti i efikasnosti. Timski rad u svojstvu 5S-a je dobar jer se ne prepoznaju ljudi po funkcijama i važnosti u kompanijskoj hijerarhiji, nego kao članovi tima koji streme zajedničkom cilju. I na kraju ali ne i manje bitno je učešče zaposlenih. Svako može da predloži svoju ideju za poboljšanje ili da izrazi zabrinutost o nekom problemu. Na taj način osiguravamo da su sve teme adresirane na pravi način.

5S kao i ostali Lean alati nastali su u Japanu osamdesetih godina prošlog veka. Alat je razvio izvesni japanski inženjer Hiroyuki Hirano. Dobro organizovan prostor je oduvek postojao kao dobra praksa u

manufakturi ili radionici, ali Hirano je prvi osmislio struktuiran pristup inicijativama za poboljšanje. Koncipirao ih je na takav način da se koraci nadovezuju jedan na drugi, na način da se korak nadograđuje na prethodni koji je implementiran.

Tih pet koraka su:

Sort [SEIRI] - Sortiranje

Straighten or Set in Order [SEITON] - Uređenje

Shine [SEISO] - Čišćenje

Standardize [SEIKETSU] - Standardizacija

Sustain [SHITSUKE] - Održavanje

SORT [SEIRI] – SORTIRANJE

Prilikom ove aktivnosti potrebno je proći kroz svu opremu, alate i resurse koji se nalaze u određenom područiju sa ciljem da se utvrdi koja oprema ili resurs je nephodan da ostane u pogonu ili radnom okruženju, a koji nije neophodan da se ukloni iz istog. One koji su nepotrebni je najbolje označiti crvenom karticom i premestiti ih u takozvanu crvenu zonu gde se vrši dalja selekcija da li su zaista ti predmeti neophodni za organizaciju. Dakle, prostim rečima odvojimo bitne stvari od nebitnih.

STRAIGHTEN OR SET IN ORDER [SEITON] – UREĐENJE

U drugom koraku - uređenje, potrebno je reorganizovati radni prostor na način da se eliminišu sve nepotrebne stvari iz radne okoline. Prati se jednostavna filozofija gde postoji mesto za sve i sve stoji na svom mestu. Ovakvim pristupom svi zaposleni mogu da lociraju svoje resurse lako i jednostavno. Ovaj koncept može da se primeni na bilo koji sektor, nezavisno od delatnosti kojom se taj sektor bavi.

SHINE [SEISO] – ČIŠĆENJE

Bukvalan prevod reči Sesio je očistiti ili učiniti sjajnim. Imajući to na umu, neophodno je svu opremu i alat očistiti i odložiti na način da bude lako dostupna svim zaposlenima. Ovo se ne odnosi samo na alat i opremu nego i na pod, radnu stanicu i sve što čini jedan radni prostor. Čist radni prostor je produktivan radni prostor.

STANDARDIZE [SEIKETSU] – STANDARDIZACIJA

Standarizuj! Potrebno je napraviti takve uslove koji će osigurati da se radno okruženje ne pretvori u ono staro, neoganizovano, kakvo ste ga zatekli pre nego što ste otpočeli sa implementacijom 5S-a. Korisno je napraviti liste provere sa implementirana prva tri principa 5S-a koje ćete sprovoditi svakodnevno. Korisna su i vizuelna pomagala kao shadow board, oznake, etikete i tome slično.

SUSTAIN [SHITSUKE] –

ODRŽAVANJE

Za održavanje 5S-a potrebne su dobre navike kao i procedure koje će da prate 5S sistem. Održivost ovih koraka je kontinualan proces. Važno je da se osigura da se prva četiri koraka rade svakodnevno. Auditi i dnevne provere su odličan metod za održavanje 5S-a. Sistem nagrađivanja takođe može biti od koristi kako bi se zaposleni stimulisali da imaju visok rezultat 5S-a.

5S je zasnovan na principima KAIZEN™-a i ne može se preko noći implementirati. Potrebno je krenuti sa malim poboljšanjima u pilot zonama i kao dobru praksu implementirati u segmentima širom organizacije. Smatram da je 5S sjajan alat, jer se uz minimalna ulaganja postižu rezulati koji su odmah primetni.

MILAN

Česti komentari na koje smo nailazili kada smo kao jedna od prvih kompanija u privrednom ambijentu Srbije krenuli sa uvođenjem i implementacijom 5S-a bili su sledeći:

“Zašto bismo čistili ako se to odmah zaprlja? Previše smo zauzeti da bismo se bavili 5S aktivnostima. Zar ne bi trebalo da se bavimo samo proizvodnjom i output-om?”

Jedan od najtežih zadataka sa kojim smo se susreli u toku uspostavljanja 5S-a jeste menjanje ljudskih navika i promena svesti kod zaposlenih. Međutim, da bi 5S proces funkcionisao i isporučivao željene rezultate neophodno je da se svi zaposleni, od top menadžmenta do operatera, vode benefitima koje dobijaju iz procesa:

BENEFITI OD 5S PRISTUPA

Pruža vam priliku da se na kreativan način uključite u to kako vaše radno mesto treba da bude organizova-

STANDARDI SU VAŠ RECEPT ZA USPEH

no i kako bi vaš posao trebao da se obavlja Čini radno okruženje prijatnijim

Povećanje zadovoljstva na poslu

Uklanja brojne frustracije i prepreke sa kojima se srećete u radu

Pomaže vam da znate šta, kada i gde se očekuje od vas da uradite

Doprinosi lakšoj komunikaciji sa ostalim kolegama Vizuelni menadžment

Implementacija 5S-a je odgovornost svakog tima i zaposlenog u kompaniji LEONI. Menadžeri moraju da vode i daju putokaz za implementaciju 5S-a. Nakon implementacije 1S (Sortiranja) može da se krene u implementaciju narednog S.

Naravno kako bi se kultura 5Sa uspostavila u jednoj kompaniji, kompanija treba da bude usmerena na razvoj i edukaciju zaposlenih, koji bi primenom alata i metoda za usavršavanje procesa dali svoj doprinos u eliminisanju gubitaka i doprineli ostvarenju odličnih rezultata.

U kompaniji LEONI svaki zaposleni odmah u prvim danima

obuke sluša teorijski i učestvuje u praktičnom delu treninga 5S metodologije. Na toj obuci oni se susreću sa važnošću 5S-a u našoj kompaniji, kao i koje su njihove odgovornosti i zadaci u svakodnevnoj primeni 5S-a.

Kompanija LEONI na različite načine podstiče svoje zaposlene da razmišljaju o 5S-u i učestvuju u traženju i eliminaciji

gubitaka. Jedan od tih načina jeste svakodnevna akcija crvenih kartica u proizvodnoj oblasti. Akcija crvene kartice je metod koji nam pomaže prvi put da uklonimo nepotrebne predmete a svaki sledeći put da preventivno sprečimo njihovo gomilanje. Pre upotrebe akcije crvene kartice neophodno je da bude pripremljena oblast za odlaganje, kako u indirektnim, administrativnim oblastima tako i u direktnoj, proizvodnoj oblasti. Oblasti za odlaganje su one oblasti u kojima se nepotrebni predmeti moraju privremeno držati dok se ne premeste na drugo mesto ili dok se ne uklone. Ono što nas izdvaja kao kompaniju jeste da svi zaposleni uključujući i mendžment tim idu u gemba obilazak i rade akciju crvene kartice. Na ovaj način smo uspeli da promenimo svest zaposlenih i da ih uključimo da svi daju doprinos u poboljšanju performansi kroz 5S aktivnosti. Obilaskom smo uspeli da im približimo značaj 5S-a za njihova radna mesta.

5S KOMUNIKACIJA

I VIZUELIZACIJA

Održavanje redovne komunikacije o 5S metodologiji je veoma važno. Redovnu komunikaciju obavljamo putem 5S postera, pu-

tem informacija na 5S tabli, preko 5S mape odgovornosti, 5S obilascima menadžmenta, obilascima članova 5S implementacionog tima, proglašenjem najboljeg tima meseca. Vizuelizacija kriterijuma za sortiranje, 5S rezultata, odgovornih osoba za 5S, lista 5S poslova u našoj kompaniji se obavlja preko 5S informacionih tabli kako u proizvodnim oblastima, tako i u administrativnim oblastima.

5S AUDIT

Pored redovnih akcija crvene kartice, kompanija LEONI jednom mesečno sprovodi 5S Audit Osnovna pravila kojima se služimo u kompaniji su sledeća:

1. Audit mora da vrši menadžment tim u ciljnim oblastima

2. Sve oblasti moraju biti auditirane

3. Audit mora biti zakazan

4. Auditi moraju da uključuju dijagnostičku procenu, kao i diskusiju i sačinjavanje liste mogućnosti za poboljšanja

Na 5S auditu, koristimo standardnu ček listu zavisno da li se auditiraju proizvodne oblasti ili kancelarije. Sve devijacije se upisuju na listu, kako bi zaposleni mogli da se fokusiraju na rešavanje problema. Nakon završenog mesečnog 5S audita nagrađujemo timove sa najboljim 5S

rezultatima. Nagrađujemo i proizvodne i administrativne oblasti, budući da implementaciju 5S-a ne odvajamo između oblasti.

KAKO MENADŽERI

PRIHVATAJU 5S?

Menadžeri moraju uvek da budu uključeni u 5S. Stara 5S izreka je “dobiješ ono što proveriš, a ne ono što očekuješ.” Rezultat ovoga je da 5S najbolje funkcioniše kada menadžeri i ostali koji ne rade u određenoj oblasti svakog dana obavljaju periodične provere. Ponekad, ljudi koji rade tamo se nalaze suviše blizu problema da bi ih videli. Način na koji mi radimo jeste da menadžment tim jednom mesečno sprovodi 5S audit i samim tim proveru 5S standarda u fabrici. Od izuzetnog značaja nam je da ceo menadžment tim razume i na dnevnom nivou učestvuje u poštovanju i primeni 5S pravila. Samim tim, zaposleni na nižim nivoima slede njihov primer i ponašaju se u skladu sa tim. Moj savet prilikom uspostavljanja 5S-a kao kulture kompanije je da se razvije recept za uspeh. Standardi su vaš recept za uspeh. Ako se određene aktivnosti izvrše korišćenjem određenih alata, ishod je predvidiv. Ako koristite standarde kao recept za uspeh, dobićete predvidive rezultate. Ako ih ne koristite, ishod je takođe predvidiv – gubici i rasipanja koji vode negativnim finansijskim performansama kompanije.

Otkrijte Kaizen Institut

„Svakoga

dana u svakom pogledu sve više napredujem” KAIZENTM pristup

MARKO TERZIĆ

Continuous Improvement Manager

MAGNA SEATING

Kao neke od ciljeva, metodologija 5S se fokusira na čistoću, organizaciju radnog prostora, transparentnost prostora itd. Međutim, da bi se postigao doživljaj da je sve na svom mestu, zaposleni, bilo u kancelariji ili u proizvodnom pogonu mora temeljno i uporno ispoštovati svaki korak, svako S.

Prva tri S (Seiri, Seiton, Seiso) se mogu primeniti lako, ako smo temeljni. Ali naredna dva S (Seiketsu, Shitsuke) predstavljaju pravi izazov za svakoga ko se bavi implementacijom 5S-a. Veliki broj kompanija, posebno u Srbiji, se susreće sa problemom gde poslednji korak (Održivost 5S-a), postane najveći problem i 5S se ne implementira sto posto. Razlog tome može se ogledati u:

1. Pristupu rukovodstva fabrike gde se stekne utisak da je sve urađeno, standardi su uspostavljeni i sad je mo-

5S JE PRIČA BEZ KRAJA

guće fokusirati se na neke druge, bitnije, probleme koji postoje u fabrici.

2. Pristupu bilo kojeg zaposlenog koji usled „nedostatka vremena i mnogo drugih obaveza“ ne može na dnevnom nivou da održi uspostavljeni standard.

3. Okruženju (industriji) u kojem se obavlja radna delatnost. Što je prljavije okruženje, teže se čisti. Ako se okruženje kontinualno ne unapređuje, zaposleni će stalno imati određeni broj stvari koje se čiste što dovodi do jednolikosti poslovnih zadataka.

Mimo ova tri razloga, može doći i do lošeg uspostavljanja standarda, koji su ili nejasni ili loše objašnjeni ili nedovoljno optimizovani. Eksperti će naći još nekolicinu uzroka problema, ali efekat ostaje isti – 5S koji nije implementiran. U ovom slučaju, to je mač sa dve oštrice, zato što briljantnost, brzina i vizija koja stigne do samog kraja ume da se vrati kao bumerang i načini da je sav trud bio uzaludan. „Veća dara nego mera“, kako se u Srbiji popularno kaže. Ili samo kraće –trošak.

Bez nadgledanja nema održivosti bilo kojeg standarda, pa ni 5S-a. Zato je uvek potreban poseban fokus na peto S. Ali kako? Koji je najbolji način? Kako najlakše i najbrže zatvoriti priču o 5S-u i ne razmišljati više o osnovama? Poslednje pitanje i daje odgovor. 5S je priča koja ne sme da se zatvori. To je projekat, u velikim sistemima velikih razmera, koji mora biti vođen, praćen, a što je najbitnije standardizovan i kontinuirano poboljšavan.

Kako voditi 5S projekat? Na koji način ga kontrolisati/pratiti? Kako očuvati održivost 5S-a?

Magna Seating d.o.o. je divizija za proizvodnju sedišnih sistema ogromne Magna korporacije u kojoj se proizvode navlake za sedišta poznatih svetskih brendova vozila kao što su BMW, Audi, Ford, Škoda, Renault. Tekstilna industrija smeštena na severo-zapadu Srbije, u gradiću Odžaci, proizvodi veliki broj navlaka u toku nedelje koristeći tone materijala kao što su tekstil ili koža. Kako je 5S implemetiran i pravilno održavan, dolaskom u fabriku se može steći utisak da se radi o „apoteci“, posebno u oku posmatrača, koji su kao ja, došli iz veoma „prljave“ industrije.

Kako se održava 5S standard u Magna Seating d.o.o.?

Ako bi se izvukli iz proizvodnog procesa i bacili pogled iz ptičije perspektive, održivost čistoće se može opisati u kratkim crtama. Na početku smene se izvrše početni pregledi prema stavkama na standardizovanoj listi za autonomno održavanje. U toku rada se slobodni trenuci koriste za povremeno čišćenje proizvodnih ćelija. Na kraju svake smene se kompletiraju krajnje kontrolne stavke na listi autonomnog održavanja i poslednjih deset minuta se posvećuje finalnom čišćenju, kako bi sledeća smena započela rad u čistom okruženju. Proces je sam po sebi prost, zaposleni u procesu proizvodnje ga poštuju i higijena se održava. Ali, to nije dovoljno. Usled velike količine materijala koja prođe kroz proces u toku smene, uvideli smo da standardni proces čišćenja nije dovoljan za potpuno održanje 5Sa. Kako bi nadgledali poštovanje standarda, uveli smo par različitih vidova kontrole:

5S REVIZIJA (AUDIT)

Jednostavan alat koji se ogleda u maloj kontrolnoj listi prema kojoj se proveravaju stavke vezane za 5S. Lista se popunjava jednom u smeni, kratka je i daje crno-belu sliku u kojoj se nalazi naša fabrika.

LAYERED PROCESS AUDIT (LPA)

Alat koji je postao prisutan u skoro svakoj kompaniji u Srbiji. Naziv je dobio po tome što je u kontrolu uključen ceo organizacioni lanac kompanije, od tim lidera do generalnog direktora. Kako bismo stavili akcenat na vizuelizaciju i transparentnost, u Magna Seating d.o.o. koristimo „Kamishibai“ tablu, postavljenu u centralnom delu fabrike.

Kamishibai tabla predstavlja specijalnu tablu na koju se postavljaju kartice sa LPA 5S pitanjima. Tu su zavedeni svi standardi koji zajedno čine 5S, preformulisani kao kontrolna pitanja i postavljeni na kartice kako bi LPA auditori mogli da utvrde da li se 5S uspostavljeni standard zaista poštuje. U toku dana, prema unapred utvrđenom rasporedu, posebno trenirani LPA auditori imaju zadatak da povuku karticu sa table, obiđu deo fabrike u koji ih kartica odvede i provere da li se poštuju standardi, ne obraćajući samo pažnju na čistoću, već i na organizaciju radnih mesta, poštovanje toka procesa, bezbednost itd. Na taj način, proizvoljnim uzorkom, vršimo ispitivanje da li je sve onako kako smo se dogovorili u „našoj Magna kući“. U slučaju pronalaska neusaglašenosti, odgovorna osoba tog dela fabrike se alarmira da se problem otkloni u što kraćem roku. Na nedeljnom nivou pratimo rezultate ovog kontrolnog sistema kroz više ključnih pokazatelja procesa (KPI). Tako dobijamo nedeljni uvid u realnu situaciju u kojoj se nalazi naša fabrika. Ako 5S audit daje crno belu sliku u kojoj se nalazi naša fabrika u Odžacima, LPA daje 48-bitni video zapis o 5S-u u fabrici.

6S GEMBA ŠETNJA

Najviši tip kontrole u fabrici, jer stavlja akcenat kontrole i na bezbednost. 6S Gemba predstavlja nedeljni obilazak kompletnog poseda Magna Seating d.o.o. u kome učestvuje menadžment fabrike. Za zadatak ima obilazak fabrike, provera opštih uspostavljenih standarda sa maksimalnim fokusom na 5S i bezbednost. To je i idealni trenutak za uočavanje prilika za poboljšanjem ili optimizacijom standarda koji se već primenjuju.

KAKO ODRŽATI ODRŽIVOST 5S-A?

Uspešnost celog procesa je u održivosti 5S-a. Sve kontrole koje smo uveli u kompaniji predstavljaju način na koji se održava 5S, ali je tačka koja je uvek u fokusu najvišeg rukovodstva fabrike. To nas zapravo dovodi do predloga kako rešiti tri problema sa početka teksta. Rukovodstvo mora biti pokretač i primer ostalim zaposlenima nadgledanjem 5S-a. Svi zaposleni se moraju usmeravati da razmišljaju na „5S način“ i da ga stave kao prioritet na listi dnevnih obaveza. Svaki zaposleni, kao član naše Magna porodice, mora da bude u toku sa svim dešavanjima i novonastalim promenama. Samim tim pobuđujemo u njemu domaćinsko ponašanje gde on sam oseća potrebu za poštovanjem 5Sa. Standardi se moraju proveravati i kontinualno unapređivati kako bi se osigurao boljitak, smanjio nepotreban trošak i podigao moral među zaposlenima. To je Magnina receptura za održivost metodologije 5S koju nesebično delimo sa zaposlenima.

LPA tabla

Kreiraj value added (VA) za kupca

Razumi šta je kupcu bitno — i to mu pruži

KAIZEN ™ principa

Vizuelni menadžment

Govori na osnovu podataka

Performanse i poboljšanja trebaju da budu vizualna i transparenta

Obezbedi flow

Elimiši svaki gubitak (MUDA) iz sistema

Svako u fabrici treba da kreira VA i eliminiše NVA

Idi u Gembu

ement

Everywhere, Day

Gram akcije vredi više od tone teorije

Osnaži

Organizuj svoj tim

Vrednost se stvara samo u gembi — idi tamo!

Postavi ciljeve timu i obezbedi sistem i alate da ih postignu

Budi
odlučan

ZVEZDA JE ROĐENAKAIZEN™ MANAGER CLUB

1. sastanak na temu „MUDA i 5S“

Kaizen Institute od 1985. godine neumorno razvija KAIZEN™ metodologiju.

Jedan od načina razvoja je i sponzorisanje KAIZEN™ MANAGER CLUB-a, jedinog profesionalnog kluba za KAIZEN™ i Lean profesionalce. Aktivnosti kluba odvijaju se putem sastanaka, gde profesionalci razmenjuju znanje, druže se i uče. 30.1.2019. održan je istorijski i prvi sastanak KAIZEN™ MANAGER CLUB-a u Srbiji. Sastanak je bio u Beogradu, Hotel Crowne Plaza i imao je više od 90 uče-

snika. Ovo je bio zaista fenomenalan događaj, gde su svi prisutni bili oduševljeni energijom i znanjem koju Bojan Šćepanović, direktor Kaizen Instituta, zarazno prenosi na učesnike.

Glavna tema sastanka je bila „MUDA i 5S“. Učesnici su na praktičan način, kroz korišćenje pet posebno napravljenih case-ova, učili o stvaranju MUDA, 5S kao i ličnoj zaštitnoj opremi koja treba da se koristi u fabrikama. Stefan Njegovanović,

konsultant Kaizen Instituta, sjajno je vodio radionicu i davao je fidbek i pomoć učesnicima Ono što je posebno draž čitavog događaja su praktični materijali koje su obezbedili sponzori - Ansell, Essity, MSA, Tork, Volga Trezor i Hygiene System.

Prvi sastanak je trajao čitav dan, od 09:00 do 17:00h. Učesnici su bili oduševljeni i zaista su uživali u pristupu koji Kaizen Institut neguje – praktično, zabavno, profesionalno. Vidimo se na 2. sastanku KAIZEN™ MANAGER CLUB-a.

KAIZEN™

SVUDA, KAIZEN™ SVUDA, KAIZEN™ OKO NAS...

KAIZENTM DAN za zaposlene Kaizen Instituta Srbije

Kažu da je leto najbolje vreme za roštilj, druženje i zabavu. Kaizenovci su iskoristili priliku i krajem avgusta 2018. Kaizen Institut je organizovao KAIZEN™ dan za svoje zaposlene. Evo sjajne prilike da se nas dvadesetak družimo i da stvaramo nove veze.

KAIZEN™ dan je počeo, naravno, sa dosta pića (Somersby za dame, Jelen pivo za gospodu). KAIZEN™ je, pre svega, rad sa ljudima i transformacija ponašanja. Kažu da piće može dosta da pomogne u transformaciji ponašanja.

Posle pića, na red su došle i „Radničke sportske igre“. Imali smo nekoliko različitih igrica a direktor Kaizen Instituta Bojan Šćepanović je pokazao svu

svoju veličinu u Kubertenovom stilu – Važno je učestvovati a ne i pobediti Njegova ekipa je toliko dobro razumela ovo olimpijsko geslo da su svuda učestvovali i – svuda izgubili. Veliku čestitku upućujemo i Tomi Đekoviću i njegovom timu. Neka jednom i on pobedi svog šefa.

Posle proglašenja pobednika došao je na red i krajnji cilj KAIZEN™ dana – a to je prigodno meze. Na srpskom se to obično zove „krkanluk“ sa dosta gica prasica, pilenceta, a bilo je tu i jage. Ovog puta smo izostavili japanski suši, a sledeće godine to će nam biti glavno predjelo. Kažu da suši taman dobro dođe kao predjelo za dobro srpsko praseće pečenje.

Najlepši deo KAIZEN™ dana činio je jedan mali beli nemački špic po imenu Popi, koji je neumorno zabavljao sve kaizenovce. Ipak, titulu kralja i kraljice KAIZEN™ dana su ponele dve najlepše KAIZEN™ bebe, Luka Đeković od šest meseci i Tara Papić od dve i po godine. Ah, tu je negde i kraj. „Život nije bajka“ i KAIZEN™ dan je morao da se završi. Jedan dan druženja, zezanja, ića i pića. Neko je pun nove energije, neko je inspirisan KAIZEN™ vizijom, a neko se samo dobro nakrkao. Idemo u nove radne pobede, hajde da menjamo Srbiju na KAIZEN™ način.

DOK SVIRA RADIO, JA BIH TE LJUBIO...

Kažu da nove tehnologije kao što su internet, mobilni, cloud i sl. neumitno ubijaju stare tehnologije kao što su TV i radio. Sa druge strane, Bojan Šćepanović veruje da možemo da živimo u integraciji – i staro i novo. Bojan je, zajedno sa Danijelom Čabarkapom, direktorkom Japanske poslovne alijanse u Srbiji (JPAS), bio gost 6. septembra 2018. godine na Radio Beogradu. Bojan i Danijela su sat vremena razgovarali o KAIZEN™ pristupu, japanskim investicijama u Srbiji, kao i približavanju Japana i Srbije.

Dakle, idemo, direktno uključenje u etar – KAIZEN™ živi i na radio talasima!

RUŽIČASTI KAIZEN™

Gostovanje na TV PINK-u, 6. septembra 2018.

Ukoliko nemaš fejsbuk profil, kažu da i ne postojiš. Tako je i sa televizijom, ukoliko ne gostuješ na nacionalnoj televiziji RTS, N1, Pink, Happy, teško je da će šira javnost da čuje za tebe. Zato smo i krenuli u popularizaciju KAIZEN™ pristupa preko televizije.

Bojan Šćepanović, direktor Kaizen Instituta, zajedno sa Danijelom Čabarkapom, direktorkom Japanske poslovne alijanse u Srbiji (JPAS) bio je gost jutarnjeg programa „Svitanje“ 6. septembra 2018.godine na nacionalnoj televiziji „Pink“. Bojan i Danijela su na zanimljiv i energičan način pojasnili gledaocima KAIZEN™ pristup i kako poslovati sa japanskim kompanijama. Takođe, Bojan i Danijela su najavili i tri velika događaja koja se održavaju u septembru i oktobru 2018. godine: Prezentacija KAIZEN™-a u Privrednoj Komori Srbije, 2. KAIZEN™ kongres u hotelu Crowne Plaza , kao i poslovni forum „Japan – Srbija“ u organizaciji JPAS-a i Privredne komore Srbije. Ovo je bila sjajna prilika da se širem auditorijumu objasni japanski KAIZEN™ pristup i kako poslovati sa japanskim kompanijama kojih ima sve više u Srbiji.

KO RADO RANI, DVA KAIZEN™-a GRABI!

Gostovanje na TV Happy, 4. septembar 2018.

U moje vreme postojala je pesma Novih fosila koja je imala refren „Rano jutro, pola 6, svakog dana putuje, moja Milena...Oči su joj pune sna...“. E, tako sam se i ja osećao dok sam gostovao u jutarnjem programu „Rano jutro“ na nacionalnoj Happy televiziji. Rano jutro, tek sam popio kafu a treba da budem zanimljiv gledaocima.

Bojan Šćepanović, direktor Kaizen Instituta je, zajedno sa Goranom Pekezom, predsednikom Japanske poslovne alijanse u Srbiji (JPAS), odnosno direktorom korporativnih poslova i komunikacija za region Zapadnog Balkana kompanije Japan Tobacco International, gostovao na Happy televiziji. Bojan je predstavio KAIZEN™ pristup i pojasnio gledaocima ključne prednosti na jednostavan način. Sa druge strane, Goran je pojasnio primenu KAIZEN™ pristupa u kompaniji Japan Tobacco International koja je prisutna u Srbiji od 2006. godine kada je kupila fabriku duvana u Senti. Goran je dao i nekoliko konkretnih primera ušteda koje su napravljene uz pomoć KAIZEN™ pristupa. Takođe, dao je i pregled aktivnosti koje japanske kompanije imaju u Srbiji, a posebno Japanska poslovna alijansa u Srbiji (JPAS), čiji je on predsednik.

Gostovanje na TV Happy je bila odlična prilika da gledaocima približimo japanski KAIZEN™ pristup, a posebno da se vidi kako to izgleda u Srbiji, odnosno u kompaniji Japan Tobacco International koja ima fabriku duvana u Senti već punih dvanaest godina.

Trening

Globalno sertifikovani KAIZEN™ treninzi od 1985. godine

SRBIJA DO TOKIJA!

Velika KAIZEN™ prezentacija u Privrednoj Komori Srbije, 10. septembar 2018.

Šta se dogodi kada se sretnu JPAS, PKS i KIS? Najbolja promocija Japana i KAIZEN™ pristupa u Srbiji!

Japanska Poslovna Alijansa u Srbiji (JPAS), Privredna Komora Srbije (PKS) i Kaizen Institut Srbija (KIS) organizovali su fenomenalnu promociju Japana i KAIZEN™ pristupa 10. septembra 2018. u Privrednoj Komori Srbije. Na promociji je bilo preko 120 učesnika iz privrede u prepunoj sali na Terazijama. Imali smo priliku da čujemo čak sedam sjajnih govornika:

Marko Kovačević, rukovodilac Centra za EU integracije, PKS

Atsuko Shiotani, prvi sekretar, AMBASADA JAPANA

Danijela Čabarkapa, izvršna direktorka, JPAS

Bojan Šćepanović, direktor, KAIZEN INSTITUTE

Ivana Varničić, HR business partner, DR. OETKER

Slobodan Anić, Country manager, AMETEK

Takuro Nozawa, direktor, JETRO kancelarija u Beču

Glavni organizator je bila Japanska poslovna alijansa u Srbiji (JPAS) a glavna tema je bila: „Kako poslovati sa Japanom, odnosno KAIZEN™ pristup“.

Marko Kovačević je imao kratko uvodno predavanje gde je pozdravio goste. Marko je posebno istakao ulogu koju Privredna Komora Srbije (PKS) ima u dovođenju stranih investitora u Srbiju.

Sledeći govornik je bila Atsuko Shiotani koja je pozdravila prisutne ispred Ambasade Japana. Gđa Atsuko je istakla značaj koji Ambasada Japana pridaje promociji Japana i Srbije kao poslovnih partnera.

Danijela Čabarkapa, direktorka Japanske poslov-

ne alijanse u Srbiji (JPAS), sa puno energije i strasti govorila je o JPAS-u. Danijela je dala pregled aktivnosti koje JPAS ima u Srbiji. Posebno je naglasila da velike japanske investicije tek dolaze u Srbiju. Glavno predavanje je imao Bojan Šćepanović, direktor Kaizen Instituta. On je učesnicima nadahnuto objasnio KAIZEN™ pristup. Bojan je imao predavanje od skoro 60 minuta. Na sebi svojstven način, on je dvosmerno komunicirao sa publikom. Opšti utisak publike je da posle Bojanovog predavanja svi jedva čekaju da počnu da primenjuju KAIZEN™ u svojim kompanijama.

Ivana Varničić iz Dr. Oetkera je bila posebno osveženje. Ona dolazi iz prakse, iz gembe. Objašnjavala je kako oni primenjuju KAIZEN™ u svojoj gembi. Posebnu draž njenom predavanju dao je veliki broj praktičnih primera i fotografija iz gembe. Inače, Dr.

Oetker i Kaizen Institute već godinama uspešno sarađuju u implementaciji KAIZEN™-a.

A sad nešto sasvim drugačije – Sloba Anić iz AMETEK-a. Sloba je vrhunski kaizenovac, ali istovremeno i vrhunski šoumen. Sloba je održao predavanje koje je ostavilo publiku bez daha, i to bez ijednog jedinog slajda. Sloba je davao veliki broj primera iz svojih prethodnih kompanija (Tetra Pak, Philip Morris i Ametek) koje su verno dočarale njegov, pre svega, ljudski pristup KAIZEN™-u.

Poslednji govornik je bio Takuro Nozawa, direktor JETRO kancelarije u Beču. Takuro je izuzetno vizuelno, precizno i zanimljivo objašnjavao kako se posluje sa Japanom. Takurini saveti su bili veoma korisni i to posebno zbog specifične japanske kulture u načinu ophođenja.

NA MLADIMA SVET OSTAJE

Praksa u Kaizen Institutu Srbija za studente FON-a

Bojan Šćepanović, direktor Kaizen Instituta, zaista živi ono što javno govori – „Da na mladima svet ostaje“. Bojan je, ispred Kaizen Instituta, učestvovao na prezentaciji praksi koju je organizovao Fakultet organizacionih nauka (FON) u Beogradu 22. oktobra 2018. Prezentacija praksi je tradicionalan program koji organizuje studijska grupa za Menadžment kvaliteta i standardizaciju na FON-u. Prezentacije praksi su namenjene studentima II, III i IV godine, a sve ovo je pokrenuto zahvaljujući vizionarskom pristupu profesora Dr. Mladena Đurića, koji nesebično povezuje privredu i mlade studente željne znanja. Profesor Đurić je jedan od onih divnih, mladih profesora koji svojom ogromnom energijom menja Srbiju na bolje.

Bojan je prezentovao KAIZEN™ pristup, kao i prakse koje postoje u okviru Kaizen Instituta. Publika je bila sjajna, a sala na FON-u je ispunjena do kraja – preko 100 mladih i pametnih studenata. Takođe, rezultat je bio odličan: troje mladih studenata je dobilo tromesečnu praksu u Kaizen Institutu Srbija. Anđela, Petar i još jedna Anđela, su troje mladih, prepametnih ljudi koji su prava budućnost Srbije!

KAIZEN™ SE NEZADRŽIVO ŠIRI!

Otvaranje nove proizvodne linije u Japan Tobacco International

30. avgusta 2018. Japan Tobacco International je organizovao ceremoniju posvećenu puštanju u rad nove proizvodne linije u fabrici u Senti, koju su otvorili potpredsednik Vlade Srbije i ministar trgovine, turizma i telekomunikacija g. Rasim Ljajić, ambasador Japana u Srbiji g. Đunići Marujama, predsednik Skupštine Autonomne Pokrajine Vojvodine g. Ištvan Pastor i predsednik Japan Tobacco grupe g. Jasutake Tango.

JTI je kupio fabriku duvana 2006.godine i od tada aktivno primenjuje KAIZEN™ u poslovanju. KAIZEN™ je doveo do povećanja produktivnosti od 59% i do smanjenja škarta od čak 70%.

SVAKI DAN, U SVAKOM POGLEDU SVE VIŠE NAPREDUJEMO

Godišnja Dr. Oetker KAIZEN™ konferencija

Dr. Oetker je multinacionana kompanija osnovana 1891. godine u Bielefeldu u Nemačkoj kada je apotekar Dr. August Oetker razvio do tada nepoznat proizvod - prašak za pecivo Backin. Svojim izumom pokrenuo je neslućenu potražnju za proizvodom, industrijsku proizvodnju i nove proizvode i tako je apoteka postala preduzeće.

Kompanija Dr. Oetker u Srbiji osnovana je 1. februara 2001. godine i danas zapošljava skoro 200 zaposlenih. Na tržištu Srbije zastupljeni su sa preko 150 proizvoda i neprestano se radi na daljim inovacijama i unapređenju asortimana. Pored Srbije sa Kosovom, proizvode izvoze na tržišta u Crnoj Gori, Makedoniji i Albaniji.

U skladu sa rastom i razvojem kompanije, u februaru 2016. godine otvorena je najmodernija fabrika u Šimanovcima. Dr. Oetker izuzetno puno ulaže u razvoj zaposlenih i procesa, pa tako zajedno sa Kaizen Institutom već dve godine radi na unapređenju KAIZEN™ kulture. Dva puta godišnje, Dr. Oetker organizuje i specijalne KAIZEN™ konferencije gde se prezentuju najbolje prakse, projekti i inicijative zaposlenih. Na konferenciji je prisutan kompletan top menadžment kompanije, svi sektori proizvodnje kao i svi neproizvodni sektori kao što su finansije, controlling, nabavka, HR, prodaja itd.

Upravni direktor Zoran Mitić

KAIZEN™ U BAČKOJ

Japan Tobacco International organizovao je sedmu godinu zaredom KAIZEN™ dan otvorenih vrata 6.juna 2018. JTI svake godine zainteresovanim kompanijama pruža mogućnost da saznaju više o konkretnim rezultatima primene japanske poslovne filozofije KAIZEN™.

Na Danu otvorenih vrata bilo je prisutno preko 70 zainteresovanih posetioca, a tu su naravno, bili i konsultanti Kaizen Instituta Srbija. Pogledajte na sledećim fotografijama sjajne primere vizuelnog menadžmenta i KAIZEN™-a primenjenog u JTI Senta.

ODOSMO U ŠABAC NA VAŠAR...

Šabac je čuven po vašaru, ali i po prvoj privatnoj kompaniji u Jugoslaviji – GALEB GRUPI. Radoslav Veselinović je davne 1971. godine otvorio prvo zanatsku radnju, koja je 1989. godine prešla i u prvu privatnu kompaniju u Jugoslaviji. Danas Galeb grupa ima preko 500 zaposlenih i 7 sopstvenih preduzeća i ona je najveći srpski proizvođač fiskalnih uređaja i terminala za daljinsko očitavanje podataka iz fiskalnih uređaja, signalnih sistema za železnicu, GPS sistema, prerade metala, metalne i plastične ambalaže.

Galeb grupa je odlučila, zajedno sa konsultantima Kaizen Instituta, da implementira KAIZEN™ u svoje fabrike. Ono što je posebno važno je način rada Kaizen Instituta – promene se implementiraju „sad“ i „odmah“! Na fotografijama se vidi deo rezultata sa radionice – bez mnogo nepotrebne priče, prelazimo odmah „sa reči na dela“.

Galeb grupa je tek na početku implementacije KAIZEN™ metodologije. Sa druge strane, zahvaljujući viziji Radoslava i njegovih ćerki Nataše i Aleksandre, KAIZEN™ se izuzetno uspešno primio u Galeb grupi. Zaposleni iz gembe su toliko motivisani i akciono orjentisani za primenu KAIZEN™ alata. Od sada, u Šabac nećemo ići samo na vašar, već ćemo i da posećujemo fabriku sa najbolje implementiranim KAIZEN™-om!

PRE POSLE

NIKO NEMA ŠTO SRBIN IMADE!

Implementacija KAIZEN™-a u BEOROL

Dok Radiša Urošević peva svoj omiljeni hit, konsultanti Kaizen Instituta Srbija implementiraju KAIZEN™ u sjajnu srpsku fabriku –BEOROL!

Beorol je originalan, srpski brend nastao pre tačno 20 godina. Beorol je najpoznatiji po svom programu za molere i majstore - četke, valjci, alati, pomoćni alati i sl. Beorol je odlučio da 2018. godine krene u implementaciju KAIZEN™-a zajedno sa konsultantima Kaizen Instituta. Zahvaljujući viziji i liderstvu direktora fabrike Dejana Pantića, kao i šefa proizvodnje Željka, Beorol uspešno savladava prve korake po KAIZEN™ metodologiji. Ono što posebno izdvaja Beorol je što su oni originalno srpska kompanija, bez ikakve pomoći od strane inostrane matice. Dakle, u se i u svoje kljuse.

Naša sjajna konsultantkinja Dragica je uvek spremna za fotografisanje; ukoliko nema ogrlica i narukvica, onda su dobre i trake za obeležavanje kao ukras. A mi nastavljamo i dalje da pevamo zajedno sa Radišom Uroševićem i da implementiramo KAIZEN™.

Niko nema sta Srbin imade, Takav bio takav i ostade, Srbin ima svoju krsnu slavu, Krsnu slavu, svetitelja Savu.

ŠTA SE DOGODI KADA SE SPOJE NEMAČKA MARLJIVOST, JAPANSKA TEHNOLOGIJA I SRPSKA KREATIVNOST?

U kompaniji Hemofarm odgovor bi bio:

„Izrodi se više od stotinu ideja za unapređenje procesa rada u roku od dva dana”.

Tokom dvodnevne radionice posvećene japanskoj poslovnoj filozofiji KAIZEN™, zaposleni u ovoj kompaniji imali su mogućnost da

čuju praktične savete na temu poboljšanja produktivnosti i efikasnosti celokupnog poslovnog procesa od iskusnih predavača iz Kaizen Instituta Srbija. Jedan od glavnih zaključaka ovog treninga jeste da je neophodno da pojedinci na svim nivoima jedne kompanije svakodnevno posmatraju svoju radnu okolinu pažljivo uočavajući gde ima prostora za promene.

Tamara Magurjan, rukovodilac pogona čvrstih formi u kompaniji Hemofarm, kaže da se suština ove japanske filozofije krije u istrajnosti. „Važno je da konstantno razmišljamo o svom radnom mestu, o tome kako doživljavamo svoj posao ali i da gradimo kvalitetan odnos sa kolegama i koleginicama. Jedna od zabluda u poslovnom svetu jeste da samo mlade kolege mogu da donesu nove ideje i da teže promenama. Istina je da svaki pojedinac, koliko god vremena je proveo na određenom radnom mestu, može da predloži nove stvari ili da ukaže na propuste koji se dešavaju”, navodi Magurjan.

Da je radionica bila produktivna govori činjenica da su učesnici tokom treninga predložili su čak 83 ideje za poboljšanje, dok je tim Kaizen Instituta dao svoj doprinos u vidu 35 ideja.

ŽIVEO CAR!

Proslava 85. rođendana

Njegovog veličanstva cara Japana

Pored KAIZEN™-a, Japan je poznat i kao jedna od poslednjih carevina koja postoji na svetu. Možda to zvuči neobično u 21. veku, međutim u Japanu se car i dalje smatra neprikosnovenim i božanskim bićem. Njegov rođendan se proslavlja širom Japana kao državni praznik - što veoma podseća na Dan mladosti, 25. maj, koji se preko 40 godina slavio u bivšoj Jugoslaviji.

U Hotelu Metropol održan je i prijem, u organizaciji Ambasade Japana, povodom proslave 85. rođendana Njegovog veličanstva cara Japana. Direktor Kaizen Instituta Bojan Šćepanović, zajedno sa svojom suprugom Sandrom, bio je jedan od pozvanih gostiju na prijemu.

Implementacija

Konkretan rad u gembi

PRVO POČISTI SVOJE DVORIŠTE!

Naša divna Anja je bila očajna kada smo joj sređivali magacin, kaizenovci su samo izbacivali nepotrebne stvari. Red tag, red tag, red tag... smanji zalihe, smanji zalihe, smanji zalihe...

Mi živimo ono što pričamo! Zato Kaizen Institut ima i interni program KAIZEN™ OFFICE. Ono što implementiramo kod drugih, to prvo uradimo kod sebe. Vizuelni menadžment, 5S, unapređenje procesa, sistem sugestija, Kanban sistem, smanjivanje zaliha... KAIZEN™ je primenljiv svuda, pa i u neproizvodnim kompanijama.

Implementacija je uvek zabavna, pa je tako bilo i kod nas.

Anji se vratio osmeh na lice. Posle uspešne implementacije, i njena kolica su (p)ostala prazna.

Konačno smo našli i rešenje za flomastere. Uspešan vizuelni menadžment na delu.

Vizuelni menadžment i kartice sa min-max količinama uspešno primenjene i na registratorima. Smanji zalihe!

Bojan Šćepanović nesebično prenosi znanje o KAIZEN™-u. Ovog puta „zamorče“ je bio njegov 18-godišnji sin Pavle.

USB je dobio svoju vizuelnu oznaku, a sa njim i malo, slatko roze prase po imenu „Popi“.

KAIZEN™ je konkretna akcija! Mali, divni nemački špic po imenu Popi nabavlja u „Uradi sam“ – trake, police, kutije, makaze... KAIZEN™, bre! Odnosno, av, av.

KAIZEN™ U ZEMLJI LALA

Kaizen Institut Annual Business Meeting, Holandija, novembar 2018.

U novembru 2018. imao sam prilike da posetim i živopisnu Holandiju, zemlju lala. Svake godine, Kaizen Institut ima godišnji Annual Business Meeting (ABM) gde se lideri lokalnih Kaizen Instituta okupljaju na trodnevnom strateškom sastanku. Ovog puta bilo je preko 50 lidera širom sveta, od Indije, Tajlanda i Egipta preko Finske, Srbije, Rusije do Kanade i SAD. Zaista je neverovatno pozitivno iskustvo kada u jednom trenutku sedite u društvu sa Fincem, Južnoafrikancem,

Indijcem i Nemicom (pogledaj fotografiju) a u sledećem trenutku sa Japancem, Kinezom, Holanđaninom i Amerikancem.

Što se tiče same Holandije, uspeo sam delimično da osetim i njen šarm. Nezaobilazne vetrenjače koje su na svakom koraku, kao i simpatična seljančica koja pravi nešto što mi obično zovemo kačamak sa kobasicom.

Bojan Šćepanović

Direktor Kaizen Institut Srbija

KAIZEN™ PIRATI

SA KARIBA

Kaizen Institut Annual Award Event, Meksiko, jun 2018.

La kukaraća, la kukaraća... Dok sam u sebi pevušio ovu čuvenu meksičku pesmicu, avion se spuštao u Kankun, svetski poznato meksičko letovalište. Sledećih pet dana čekao me je interni kongres za lidere Kaizen Instituta, odnosno Annual Award Meeting (AAE). Preko šezdeset lidera iz četrdeset različitih zemalja na jednom mestu – Indusa, Japanaca, Meksikanaca, Portugalaca, Španaca, Amerikanaca, Poljaka, Australijanaca... I naravno, ja, kao jedini Srbin. Da li je vredelo putovanje od skoro dvadeset četiri sata od Beograda i Srbije do Kankuna i Meksika?

AAE je godišnji kongres posvećen razvoju Kaizen Instituta i KAIZEN™ metodologije. Pet dana intenzivnog rada, druženja, tim bildinga – i nezaboravnih večeri. Zaista je neverovatno kada u jednom danu razgovarate o KAIZEN™-u sa kolegama iz Indije, Pakistana, Poljske, Kanade, Južne Afrike, Švajcarske, Nemačke... Mislim da je trebalo da dobro ponovim znanje iz geografije. Nisam ni znao da postoji toliko različitih zemalja. Kaizen Institute posluje u preko 60 zemalja sveta. Zaista je fascinantno kada na jednom mestu imate toliko različitih naroda koji govore jednim jezikom – KAIZEN™ jezikom. Kongres je bio podeljen na dva dela: zvaničan i nezvaničan. U zvaničnom delu radili smo na razvoju strategije Kaizen Instituta po metodi Operating Model Canvas (OMC). Diskusija je bila živahna i vesela, a ponekad su sevale i varnice. No, sve u granicama normale za ovakve vrste događaja. Kaizen Institute neguje jednu izuzetnu porodičnu atmosferu, a dokaz je i preko 50 prisutnih članova porodica koji su bili sa nama na AAE.

Neformalni deo je bilo pravo otkriće za mene. Kankun je poznato mondensko letovalište, sa plažom koja je dugačka 30 kilo-

metara i sa preko 400 luksuznih hotela. Zaista je neverovatno kada vidite kolika je gustina hotela, a do pre 20 godina ovo je bilo malo, siromašno ribarsko selo! Kongres je organizovan tako da smo svaki dan imali različita neformalna druženja:

Odlazak u tradicionalni meksički restoran Specijalni muzički šou na brodu koji je replika broda iz filma „Pirati sa Kariba“ Veče meksičke narodne muzike (La kukarača...)

Tim bilding, gde smo imali zadatke iz istorije Asteka. Moja ekipa je čak i pobedila! (Jeeeee!)

Što se tiče Meksika, imam različite utiske: Hrana i nije tako ljuta. Zanimljivi ukusi, tortilje na sve strane, dosta žitarica, pasulja i sl., ali izgleda da beogradski kuvari drugačije prave „meksičku hranu“. Sve u svemu, hrana je ukusna ali nije ljuta koliko sam očekivao.

Čisto, čisto, čisto. Hotelski deo u Kankunu je neverovatno čist. Ja sam video taksistu kako glanca felne svog automobila dok čeka sledeću vožnju.

Prljavo, prljavo, prljavo. Van hotelskog dela Kankun, Meksiko je jako prljav. Kao da ste došli na drugu planetu u odnosu na hotelski deo.

Hrana se sprema na ulici, a vrlo često se i služi iz gepeka automobila.

Ljubaznost. Meksikanci su izuzetni domaćini. Svi u hotelu su vrlo ljubazni i predusretljivi. Svi se osmehuju i žele da vam pomognu.

Vlažnost. Posle Meksika sam zaista razumeo pojam „vlažnost“. Bez non-stop upaljene klime ne možete da živite od količine vlage u vazduhu. U toku dana morate i po pet puta da se presvlačite jer ste „gola voda“. Zaista neverovatno iskustvo.

AMG vs. Q7

Trening „5S Best In Class“, Nemačka, septembar 2018.

Global automotive tier-1 5S Best in Class certification

250+ audit days, 140+ audited areas, 28 plants, 15 countries, 20 KI consultants, 12 KI BU’s, 1 Kaizen Institute

Problem

Weak and not sustainable 5S implementation in addition to very different base levels within the network of 28 Central Electronic Plants in 15 different countries

• A centralized and neutral assessment of the improvement opportunities in production and administrative areas is missing

No globally uniform 5S audit system in place

Root causes

• No existing standards and guidelines regarding 5S implementation and maintaining

Many different existing audits but not focused on 5S

• Missing expert knowledge and poor overall project management

Solution approach

• Initial 5S training & counselling, implementation of 5S support organizations and roadmap development per plant

• Global sharing of 5S best practice examples

• Development of mindset change workshop for Continental plant CI Coaches

• Execution of globally uniform 5S Best in Class (initial/midterm/final) audits

Benefits

• Reduction of MUDA due to an sustainable & uniform 5S implementation

• Mindset change & higher employee involvement reg. continuous improvement

• Successful 5S Best in Class certification for 28 plants

Positive feedback and recognition regarding continuous improvements by OEMs (e.g. BMW, Daimler, Volvo)

I na semaforu gledaš u mene

Na tebi je kul seksi outfit

Ja vozim AMG crni Mercedes

Ona vozi novi Q7 Audi...

U poslednje vreme počeo sam da „slušam“ Rastu i njegove zarazne „la-la-la“ pesme. To je verovatno vrlo neobičan izbor za jednog pedesetogodišnjaka, no jednostavno, sviđaju mi se te pesme. Jedna od njih ima i veoma originalan naziv „AMG vs. Q7“, u kojoj, pogađate, Rasta neumorno priča (peva) o ljubavi. Elem, dok sam ulazio u fabriku Continental u Frankfurtu nisam ni sanjao da se upravo ovde prave kokpiti (komandna tabla) za Mercedes AMG i S klasu! „Vauuuuuu“, pomislih, „šta bi Rasta dao da je na mom mestu?“ Nalazim se u srcu automobilske industrije i gledam uživo pravljenje jednog od ključnih delova za Mercedes! Mislim da bi se i Ana Nikolić oduševila. Elem, ako ostavimo moje zakasnele tinejdžerske reakcije na Rastu i Mercedes AMG, hajde da vidimo šta smo zapravo radili. Moj kolega Stefan i ja smo bili na specijalnom trening programu „5S Best

Pictures before Pictures after

in Class“ u organizaciji Kaizen Instituta Nemačka. Trening je trajao tri dana i tom prilikom smo imali priliku da uradimo i 5S audit fabrike Contitental u Frankfurtu.

„5S Best in Class“ je poseban program koji je razvio Kaizen Institut kojim se potvrđuje da ste vrhunski (the best) u oblasti 5S. Sam program je izuzetno rigorozan i strog, i samo vrhunske kompanije mogu da prođu audit i da nose zvanje

„5S Best in Class“. Continental kao grupacija je već pet godina u ovom programu, dok je ova konkretna fabrika u programu nepune dve godine. Takođe, bio sam iznenađen i veličinom Continentala kao kompanije; ovaj deo se zove

Continental Central Electronic Parts i to je jedan manji deo same Continental grupacije. Inače, u

ovom „manjem delu“ postoji 28 fabrika u 15 različitih zemalja. Continentalova fabrika u Frankfurtu ima preko 2.000 zaposlenih i 5S se primenjuje bukvalno u svakom ćošku fabrike. Na primer, mi smo radili 5S audit kod inženjera iz R&D sektora. U tom sektoru koji broji preko 50 inženjera, svi su doslovce znali svaki od 5S koraka, tačnu definiciju, praktičnu primenu i sl.

„5S Best in Class“ je rigorozan audit koji vrlo detaljno, strogo i metodološki pristupa 5S-u. Na primer, upitnik ima 29 pitanja i uvek dva auditora proveravaju rezultate. Ono što je karakteristično za Kaizen Institute i naš pristup 5S auditu je: To coach, not to catch! Ovaj trening program je bio sjajan i siguran sam da će mno-

ge fabrike u Srbiji krenuti putem „5S Best in Class“. Sa druge strane, jedini nedostatak treninga je bilo neformalno druženje. Jednostavno, u Nemačkoj to nije uobičajeno – samo arbajten, arbajten. Zato smo uveče Stefan i ja nastavili da se družimo uz slušanje pesama sa Youtube-a; Stefan je osvedočeni hevi metalac i njegov izbor je bio AC/DC i Metalica, dok sam ja nastavio da slušam (gledam) Rastu.

Ta crna stakla kriju tajne, ali znam da vidiš sve Dok pokazujem ti, ajde priđi i ne stidi se Jaka mašina doda gas, sa mnom obiđi sve Prašina iza nas, pa nek vidi ceo svet…

DANIJELA ČABARKAPA

IZVRŠNA DIREKTORKA

JAPANSKA POSLOVNA ALIJANSA U SRBIJI (JPAS)

IDEM GORE, UTABAM. IDEM GORE, UTABAM. IDEM GORE...

POSAO

Uzimajući u obzir rastuće prisustvo japanske poslovne zajednice u Republici Srbiji, u martu 2017. godine osnovana je Japanska poslovna alijansa u Srbiji (JPAS). Da li možete da nam date više informacija oko samog udruženja?

JPAS je osnovan od strane i na inicijativu japanskih kompanija koje posluju u Srbiji, a uz podršku Ambasade Japana. Cilj nam je da doprinesemo daljem intenziviranju saradnje između Japana i Srbije, što radimo kroz podršku članicama, promociju japanske poslovne kulture, transfer znanja i iskustava japanske poslovne zajednice i kroz podršku pri dolasku novih japanskih kompanija u Srbiju. Okupljamo i japanske ali i srpske kompanije koje ili već posluju ili žele da uspostave saradnju sa japanskom poslovnom zajednicom.

Japanska poslovna alijansa u Srbiji (JPAS) okuplja različite i velike japanske kompanije kao što su Mitsubishi, Toyota, JT International, Fujitsu… Kako japanski poslovni ljudi procenjuju investicionu i poslovnu klimu Srbije?

Ako samo posmatrano konstantno povećanje broja japan-

skih kompanija koje posluju u našoj zemlji, kao i proširenje aktivnosti postojećih, možemo zaključiti da kompanije prepoznaju napredak i konstantno poboljšanje poslovne klime. To je upravo i zaključak panela koji smo organizovali u okviru 2. KAIZENTM kongresa, koji je bio posvećen japanskim investicijama u Srbiji, kao i na panelu u okviru foruma „Japan – Srbija“, gde smo takođe sa partnerima i članicama razmatrali mogućnosti za unapređenje saradnje. Ono što je zaključak jeste da je neophodno kontinuirano promovisati Srbiju i iskoristiti poslovne kanale za redovno slanje poruke japanskoj poslovnoj zajednici o uslovima poslovanja u Srbiji, što i jeste jedan od ciljeva JPAS-a.

Mnoge japanske kompanije su zainteresovane za Srbiju kao zemlju sa odličnom klimom za poslovanje, a i kao odskočnu dasku za Evropu. Koje industrijske oblasti najviše zanimaju predstavnike japanskog biznisa?

U Srbiji trenutno direktno posluje preko trideset japanskih kompanija, pri čemu je sektorska zastupljenost zaista veoma raznovrsna. Japanske kompanije su prisutne u prehrambenoj, automobilskoj, IT, farmaceutskoj, elektronskoj, hemijskoj, mašinskoj i industriji medicinskih sredstava i sve one su izabrale Srbiju kao centar odakle najčešće pokrivaju poslovne aktivnosti u celom regionu i šire. Primetan je porast upita japanskih kompanija i to trenutno pre svega u automobilskoj, mašinskoj i metalskoj industriji. Takođe, japanske kompa-

nije su zainteresovane za sektor energetike i oblast zaštite životne sredine.

Srbija je udaljena preko 8.000 kilometara od Japana. Koji su faktori doprineli sve većem interesovanju novih investitora iz Japana?

Kao i mnoge druge kompanije, tako su i japanske kompanije koje posluju globalno, u konstantnoj potrazi za povoljnim uslovima poslovanja. Posle poslednjeg talasa povećanja prisustva ne samo japanskih već i drugih stranih investitora u centralnoj Evropi, u cilju pokrivanja tržišta, konkurencija je porasla, a samim tim i troškovi poslovanja, a i borba za kvalitetnom radnom snagom. Sve to dovodi do razmatranja novih opcija za širenje ili premeštanje poslovanja. Tako je i prilikom posete premijera Japana, g. Abea u januaru ove godine jasno iskazan interes i spremnost japanske poslovne zajednice za uspostavljanjem intenzivnije saradnje.

JPAS je veoma aktivan u japanskoj poslovnoj zajednici. Da li možete da nam navedete koje ste sve aktivnosti kao udruženje imali u 2018. godini?

Zaista sam ponosna na broj i kvalitet aktivnosti koje je JPAS realizovao u svojoj prvoj aktivnoj godini poslovanja. Takođe mi je drago što mogu da kažem da par rečenica nije dovoljno da pokrije ovu temu. Pomenuću zato samo neke od najznačajnijih događaja. Organizovali smo, samostalno i sa partnerima, poslovni skup za delegaciju japanskih kompanija koja je posetila Srbiju, u okviru

posete premijera Abea, seminar o japanskoj poslovnoj kulturi (kako poslovati sa Japanom – uvod u KAIZENTM pristup), sa vama (Kaizen Institutom, prim. ur.) koorganizovali smo 2. KAIZENTM kongres, poslovni forum „Japan – Srbija“ (prvi dan dobavljača za japanske kompanije), događaj u okviru naše zdravstvene grupacije u cilju prenošenja iskustava naših članica, tzv. speed business meeting događaje, međunarodni koktel, seminare i predavanja naših članica i za naše članice, sastanak sa novim ambasadorom Japana. Takođe, prisustvovali smo mnogobrojnim događajima u organizaciji naših članica, partnera i prijatelja.

JPAS je pre svega udruženje kompanija koje dolaze iz Japana – Fujitsu, JTI, Takeda, Mitsubishi, Kaizen Institute itd. Sa druge strane, i mnoge domaće kompanije žele da postanu članovi JPAS-a. Kakva je procedura da se postane član JPAS-a?

Tako je. JPAS okuplja japansku poslovnu zajednicu a nju čine kako japanske kompanije, tako i njihovi srpski partneri. Procedura je veoma jednostavna i pokreće se slanjem prijave za članstvo JPAS kancelariji. Na prvom sledećem redovnom sastanku odbora direktora donosi se odluka i, u slučaju prijema, potpisivanjem pristupnice, novi član stiče sva prava i obaveze propisane statutom našeg udruženja. Detaljne informacije su dostupne i na našoj internet prezentaciji (www.jbas.rs), a i naša kancelarija stoji na raspolaganju za sve dodatne informacije i pojašnjenja.

Japanci i Srbi imaju drugačiji set vrednosti. Koje su po Vama ključne poslovne vrednosti koje su japanski investitori doneli u Srbiju?

Japanske kompanije planiraju dugoročno i sa velikom pažnjom i predanošću analiziraju sve aspekte poslovanja. Ono što odlikuje poslovanje japanskih kompanija, jeste, kako je već pomenuto, dugoročna posvećenost, disciplina, visok kvalitet, međusobno poštovanje i poverenje.

Veliki značaj se stavlja na negovanje odnosa, i jedno je sigurno, kada japanske kompanije započnu saradnju i poslovanje, one su tu da ostanu.

Japanska poslovna alijansa radi na proširenju japansko-srpskih ekonomskih odnosa. Gde vidite najveću mogućnost za proširenje saradnje? Koje su to oblasti gde Japan i Srbija mogu da prošire saradnju?

Ono što mi sada želimo da potenciramo jeste uključivanje srpskih kompanija u lanac dobavljača japanskih kompanija. Ono što je uvek u fokusu, kada se sagledava poslovna saradnja dve zemlje, jeste trgovinska razmena i investiciona saradnja. Ono što se lako zaboravlja, pak, pogotovo kad je jedna fizički udaljena zemlja u pitanju, jeste to da se saradnja sa kompanijama koje posluju globalno, može registrovati kao investicija i razmena sa nekom drugom zemljom imajući u vidu činjenicu da su kompanije koje posluju u okviru grupacije japanskih kompanija registrovane i van Japana. Kroz saradnju sa lokalnim partnerima, japanske kompanije se dodatno upoznaju sa uslovima poslovanja i poslovnom kulturom zemlje partnera, i upravo često sa lokalnim partnerima realizuju investicije.

KAIZEN™

Japanski KAIZEN™ pristup postaje sve popularniji u Srbiji. Koliko su japanske kompanije doprinele dolasku i širenju KAIZEN™ pristupa u Srbiji?

Naše skromno mišljenje je da su doprinele, a i da i dalje doprinose. Jedan od najboljih primera je kompanija Japan Tobacco International (JTI), naša članica osnivač, čija fabrika u Senti je prva fabrika u Srbiji koja u potpunosti primenjuje KAIZEN™. Od početka primene 2008. godine do danas, ostvarila je, i dalje ostvaruje, odlične rezultate primenom ovog pristupa, a po rezultatima poslovanja je i najuspešnija fabrika u okviru cele grupacije. Da budemo konkretniji, od početka primene produktivnost je porasla za 50%, dok je količina škarta smanjena za čak 70%. Ono što je bitno pomenuti jeste da već sedam godina za redom JTI direktno doprinosi promociji KAIZEN™ pristupa u okviru KAIZEN™ Dana otvorenih vrata. Taj dan se zainteresovanim kompanijama omogućava direktan pristup i uvid u to kako KAIZEN™ principi funkcionišu u praksi. Takođe, naša počasna članica Japanska agencija za međunarodnu saradnju (JICA), uvodi i određene elemente KAIZEN™-a u okviru mentoring programa, koji je namenjen mikro, malim i srednjim privrednim društvima i preduzetnicima, i koji se odvija po metodologiji Razvojne agencije Srbije, razvijenoj u saradnji sa JICA.

Japanska poslovna alijansa (JPAS) je u saradnji sa Kaizen Institutom organizovala 2. KAIZEN™ Kongres u Srbiji u septembru ove godine. Kakvi su Vaši utisci sa kongresa? Koliko ste zadovoljni odzivom učesnika, panelima i atmosferom?

Izuzetno smo zadovoljni. Dobijamo veoma pozitivne komentare, a pre svega u vezi sa konkretnošću tema i kvalitetom informacija koje su učesnici dobili na kongresu. Članice JPAS-a su učestvovale na 3 od ukupno 5 panela, i bliže upoznale učesnike sa aktivnostima japanske poslovne zajednice u Srbiji, rešenjima u okviru inicijative industrija 4.0 (ili tzv. Društvo 5.0 – Society 5.0, kako se inicijativa zove u Japanu i koju je inicirala Vlada Japana), kao i iskustvima u implementaciji KAIZEN™ pristupa. Atmosfera je zaista bila odlična, a ono što je mene posebno oduševilo je spremnost predstavnika kompanija, kako stranih tako i domaćih, iz različitih branši da otvoreno podele iskustva i međusobno pruže podršku konkretnim savetima. Malo je nezahvalno govoriti o događaju koji ste organizovali, ali mogu reći i da sam zaista uživala, kako kao učesnik na panelima, tako i kao organizator i posetilac. Veliku zahvalnost dugujemo i celom timu Kaizen Instituta Srbije, koji je glavni inicijator ovog događaja.

„Svakog dana, u svakom pogledu sve više i više napredujem“ je čuvena replika iz filma „Sećaš li se Doli Bel?“. Kako vi shvatate KAIZEN™ pristup? Da li je moguće primeniti KAIZEN™ i u privatnom životu? Osnova KAIZEN™ pristupa je efikasnost, pa je samim tim itekako moguća primena u svim sferama poslovanja, a i života. Iz ličnog iskustva, ja se već neko vreme trudim da primenim KAIZEN™ na svoj radni sto, u čemu, zbog količine aktivnosti JPAS-a, iskreno da kažem, nisam baš najbolji primer, ali čega se setim svaki put kad ne mogu da nađem neki podatak ili papir.

PRIVATNO

Vi ste bili jedan od stipendista

Fondacije „Dr. Zoran Đinđić“ i proveli ste šest meseci na praksi u Nemačkoj. Kakvi su vaši utisci i iskustvo? Da li biste preporučili mladim ljudima ovaj program stipendija?

Svakako, to je zaista jedno od najlepših iskustava u mom životu, kako poslovno, tako i privatno. Program nudi priliku mladima iz regiona da provedu do šest meseci na praksi u vodećim nemačkim kompanijama i steknu konkretno radno iskustvo i uče od najboljih. Takođe, imajući u vidu da oko 50 mladih iz regiona svake godine radi praksu u Nemačkoj, stvaraju se i prijateljstva, a po povratku ih čeka i mreža alumnista, koju čini grupa mladih, edukovanih, energičnih i proaktivnih profesionalaca, tako da se priča ne završava nakon tih 6 meseci. Ili, kako mi to volimo da kažemo, putovanje tada tek počinje. Sama činjenica da sam praksu radila 2009. godine i da sam i dalje aktivan alumnista dovoljno govori o kvalitetu i vrednosti programa. Samim tim što je neko alumnista, može očekivati punu podršku prijatelja u okviru mreže, i profesionalnu i onu na privatnom planu.

Mnogi mladi ljudi gledaju kako što pre da „pobegnu“ iz zemlje. Sa druge strane, vi ste imali priliku da odete u Nemačku na stručnu praksu i ostanete. Zašto ste se vratili u Srbiju? Šta je prednost a šta mana života u „tuđini“?

Smisao programa i jeste da se stečena znanja implementiraju „kod kuće“ po povratku, što sam i ja želela da uradim. Svako isku-

stvo je vredno i iz svega se može nešto naučiti, a ja sam zaista želela da što više iskusim profesionalni život u Srbiji pre nego što se odlučim za druge opcije. Naravno danas mladi imaju sve više i više prilika i treba ih iskoristiti, a svačije iskustvo i pristup je drugačiji. Sigurno je mnogo lakše kada ste okruženi ljudima sa kojima delite iste vrednosti, čiji mentalitet razumete i kada su vaši najbliži uz vas, ali nas i nepoznate i nove situacije i okruženje uče, kako o životu, tako i o samom sebi. Danas, u vreme sveopšte globalizacije, i kod kuće se možete u svakom momentu osećati kao da ste bilo gde na svetu, što je meni na primer svaki od mojih poslova i doneo, tako da se zaista osećam kao stanovnik sveta a ne samo kao građanin Srbije.

Vi ste proveli i šest nedelja u Japanu preko Japanske agencije za međunarodnu saradnju (JICA). Možete li nam nešto više reći oko samog Japana? Šta vam se dopalo a šta ne? Kakva je razlika između Zapada (Nemačka) i Istoka (Japan)?

Nemci su evropski Japanci a Japanci azijski Nemci. To možemo sa sigurnošću reći kada je u pitanju predanost radu, organizovanost i efikasnost. Međutim, kulture se zaista veoma razlikuju. Moja omiljena fraza, kojom opisujem iskustvo iz Japana, jeste da je Japan za nas ne druga planeta već druga galaksija. Izuzetno je bitno poznavati japansku kulturu i upoznati se sa vrednostima društva kako biste ostvarili kvalitetne odnose, kako privatne tako i poslovne. Zato se u okviru

JPAS-a trudimo da naše članice, a i poslovnu zajednicu Srbije, upoznamo sa tom kulturom kada god smo u prilici.

Vi živite i radite u Beogradu. Beograd je grad sa puno mogućnosti, kako u poslovnom svetu tako i u društvenom. Koje je vaše omiljeno mesto u Beogradu?

Gde najviše volite da odete i opustite se?

Priroda je moj lek pa bi u skladu sa tim Kalemegdan bio moj odgovor na ovo pitanje. Na Kalemegdanu sam provela dosta vremena i u detinjstvu, gde sam se igrala sa rođacima i drugarima, tako da sam dosta i sentimentalno vezana za ovaj prostor, a i dalje najviše volim da prijatelje koji posećuju Srbiju povedem u šetnju Kalemegdanom.

U životu je potrebno biti i optimista. U čemu nalazite izvor pozitivne energije?

U prirodi, učenju, dobrodušnim ljudima, prijateljima, doprinosu tuđoj sreći i napretku.

Tokom odrastanja svi smo čitali mnogo knjiga. Da li postoji neka draga knjiga ili pisac koji su obeležili taj period u Vašem životu?

Uh, teško pitanje. Čitala sam sve što bi mi, kako se kaže, palo pod ruku. Možda sam malo i preterivala jer sam prerano čitala neke pisce, pa sam se kasnije, kad sam odrasla, vraćala kako bih uporedila shvatanja tada i sada. Onoga što se odlično sećam, ako pričamo o nekoj literaturi primerenijoj deci, jeste da sam nekoliko puta pročitala „Lesi se vraća kući“. Sad, da me pitate zašto, ne

bih znala tačno da odgovorim, ali eto neka to bude moj odgovor. Ako pričamo o najranijem detinjstvu, onda ne smem da zaboravim „Hajdi“, koju nam je vaspitačica uvek čitala pred popodnevnu dremku u vrtiću.

Na razgovorima za posao često se postavlja pitanje: „Opišite nam sebe u tri reči“. Kako bi Danijela opisala sebe u tri reči?

Uporna, energična, posvećena.

Pored dosta odgovornog posla koji imate, da li Vam ostaje vremena za neki hobi? Šta volite da radite kada ne radite?

Planinarenje je moj hobi, i svaki slobodan momenat koristim da odem, kako u šali volim da kažem, u šumu, tj. na planinu.

Menadžeri često rade i preko 100 časova nedeljno. Kako uspevate da se izborite sa stresom?

Sastavljam listu prioriteta i podsećam i sebe i druge da sam na kraju krajeva samo čovek, malo energičniji, često i dosadniji i uporniji, ali ipak samo čovek. Koliko mi to zaista pomaže i koliko zaista uspevam, pa možda dovoljno govori činjenica da mi je Bojan Šćepanović skoro rekao da treba da dođem kod njega na trening o stresu. Trudim se.

O kojoj temi najviše volite da čitate, o biznisu, menadžmentu ili KAIZEN™-u? Ili volite nešto potpuno drugačije, ljubavne romane, kuvare, priručnike za pse?

Kaizen mi je, naravno, obavezna literatura, ali u poslednje vreme uživam u autobiografijama, tj. biografijama.

MAY THE FORCE (PDCA) BE WITH YOU!

Bilo bi odlično da u našem okruženju, bilo privatnom ili poslovnom, sve funkcioniše savršeno i da smo fokusirani samo na poboljšanja. Međutim, u praksi, vrlo često okruženi smo raznim problemima većim, manjim, složenijim, jednostavnijim. Sigurno ste se mnogo puta našli u ovakvim situacijama i pomislili koliko bi bilo dobro da probleme možete da rešite brzo i lako, a da ujedno sprečite da se isti ili sličan problem ponovi u budućnosti. Kada govorimo o poslovnom okruženju, razvijanjem veština i upoznavanjem alata za rešavanje problema možete napraviti ogroman potencijal za vašu karijeru.

„Problems are only opportunities in work clothes.“ Henry Kaiser

Problemi su centar onoga što većina ljudi radi na svom poslu, svaki dan – rešava neki problem, pruža podršku kolegama da otklone problem ili istražuje i pronalazi nove pro -

bleme. Rekla bih, ustvari, da je osnovni deo uloge svakog zaposlenog da probleme učini vidljivim i da pronalazi načine da se problem reše. U skladu sa tim, biti pouzdan problem

solver je veoma važna uloga za naš poslovni uspeh.

Sa dobrim alatima i tehnikama, rešavanje problema može biti brzo i efektivno. Bez adekvatnih alata, rešenja mogu biti neefikasna, ponekad i sa bolnim posledicama. Dobra vest je da postoje brojni alati koje možete koristiti kako biste razumeli nered. Mnogi od tih alata pomažu da napravimo jasnu sliku o situaciji u kojoj se nalazimo i strukturno krenemo sa analizom uzroka, definisanjem akcija i praćenjem rezultata.

Kada je problem jednostavan, rešenje je obično očigledno. Međutim, kada je problem složen i teško razumljiv, jer postoji mreža međusobno povezanih pitanja potrebno je i ozbiljnije ući u rešavanje istog. U nastavku objašnjenje jednog od popularnijih, a jednostavnijih alata za korišćenje PDCA (PLAN-DO-CHECK-ACT)

Nešto treba da se promeni, nešto je krenulo po zlu i potrebno je to popraviti, naporno ste radili na tome da kreirate dobru viziju gde želite da budete u budućnosti i šta da postignete. Ali da li ste 100% sigurni da ste u pravu i da li ste potpuno sigurni da će vaše rešenje raditi savršeno, u bilo kojoj situaciji?

Tamo gde su posledice problema velike, često ima smisla da se kreiraju dobri pilot projekti. Na taj način, ukoliko pilot ne donese željene rezultate, stvorili ste priliku da popravite, promenite i poboljšate stvari pre nego što ugrozite svoju reputaciju i kredibilitet. Došli smo do pitanja kako da obezbedite da radite prave stvari i to ne samo trenutno nego svaki put?

Rešenje je da postavite takav proces koji ćete pratiti kada treba da promenite nešto ili rešite nastali problem, proces koji će vam osigurati da planirate, testirate i dobijete povratne informacije pre

nego što krenete sa implementacijom rešenja.

Popularan alat za navedeno je PDCA ciklus ili takođe poznat kao Demingov ciklus. Deming je jedan od najpoznatijih pionira quality management pristupa i uvođenja tehnika statističkog praćenja procesa (SPC) u proizvodnji u Japanu. Verovao je da je ključ kvaliteta proizvodnje leži u jasno definisanim i ponovljivim procesima. Tako je PDCA ciklus, alat za rešavanje problema i promene, srce Demingove filozofije.

PDCA ciklus nas ohrabruje da budemo metodični prilikom rešavanja problema. U nastavku je detaljnije objašnjenje kako se koristi PDCA kroz četiri glavna koraka.

1. Plan (planiraj)

Identifikacija i analiza problema.

2. Do (uradi)

Razvoj i testiranje potencijalnih rešenja.

3. Check (proveri)

Praćenje i merenje efektivnosti rešenja.

4. Act (deluj)

Implementacija poboljšanog rešenja.

KORAK 1: PLAN (PLANIRAJ)

Prvo i osnovno, identifikuj tačno šta je tvoj problem. Polazna tačka je jasno i dobro definisan problem, u suprotnom rešavaćemo probleme koji zapravo ili nisu problem ili su posledice pravih problema (simptomi).

U ovoj fazi važno je da se problem pogleda iz različitih perspektiva. Opis problema, na kraju, ne sme sadržati elemente potencijalnih uzroka problema, jer nas ograničava u daljoj analizi i navodi na trenutna, brza rešenja. Zamislite da vam neko kaže za problem:

„Moramo disciplinovati zaposlene koji izvršavaju nestandardne zadatke“.

Ovako definisan problem nas ograničava u daljoj analizi uzroka problema i može nas odvesti na pogrešan put. Dovodi nas u zabludu da su ljudi problem i da treba ljude disciplinovati. Najčešće ovakvi ishitreni zaključci su pogrešni. Zapamtite: „Don’t blame the people, blame the process“!

Ono što bi trebalo da uradimo je da opišemo problem do detalja. Dajte odgovore na pitanja ko, šta, kada, gde, kako, o kolikom

gubitku pričamo, vremenskom ili novčanom, a za sve to možete koristiti mnogobrojne alate poput poput 5W2H ili CATOWE kako biste obezbedili da ste fokusirani na pravi problem.

Ukoliko se problem odnosi na konkretan proces, iskoristite Flow Chart, Swim Line Dijagram ili Storyboard alat kako biste mapirali svaki korak. Ovi alati će vam pomoći da razumete kako proces funkcioniše i kasnije kako najbolje možemo to da rešimo. Takođe, ovi alati će vam pomoći da identifikujete elemente koji nedostaju ili uska grla u procesu.

Otkrivanje uzroka problema dolazi u kasnijim fazama, tako da nemojte trošiti vreme u ovoj fazi. Vaš cilj je da shvatite i jasno definišete šta je pošlo po zlu i da obezbedite da svi koji učestvuju u rešavanju problema potpuno razumeju prirodu problema.

Još jedan od odličnih alata za organizaciju mnogobrojnih prikupljenih informacije u logičnu celinu i za razumevanje međuzavisnosti istih je Affinity dijagram.

Vrlo često, ono što se čini da je jedan problem ispostavi se da u pitanju cela serija problema koje treba da rešavamo. U ovim situacijama Drill Down će pomoći da problem podelite na manje delove, nakon čega svaki deo pojedinačno može da se rešava na adekvatan način.

Zaključak je da prvo počnete sa definisanjem problema koji pokušavate da rešite. Može biti od pomoći list papira, krenite da pišete ili crtate. Važno je da obezbedite da rešavate pravi problem, a ne samo simptom dubljeg problema.

KORAK 2:

DO (URADI)

Ova faza uključuje nekoliko aktivnosti:

Utvrđivanje uzroka problema

Generisanje mogućih rešenja

Izbor najboljih rešenja, na primer korišćenje, alata

Impact Analysis za ispitivanje rešenja

Implementirajte pilot projekat na manjem obimu, sa malom grupom ili u ograničenom geografskom području i sl.

Mnogobrojni alati mogu pomoći za analizu uzroka problema poput: Cause and Effect dijagram, Ishikawa (fishbone) dijagram, Appreciation (postavlja-

Metoda

njem pitanja „So what?“ ili 5WHY (postavljanjem pitanja Why?).

PDCA faze je lako zapamtiti, ali je vrlo važno da vam je potpuno jasno šta u stvari „Do“ znači. „Do“ znači probaj, testiraj. To ne znači implementiraj potpuno. Potpuna implementacija rešenja se dešava u fazi Act.

KORAK 3: CHECK (PROVERI)

U ovoj fazi neophodno je da se izmeri koliko je pilot rešenje dalo rezultata i na osnovu rezultata zajedničkim snagama naučiti iz toga šta može bolje, šta treba drugačije.

U zavisnosti od uspeha pilot rešenja zavise i oblasti u kojima je moguće poboljšanje i područje primene celog rešenja. U ovoj fazi moguće je da odlučite da se ponove Do i Check faze, u kojima ćete inkorporirati poboljšanja na osnovu naučenog. Onda kada ste konačno zadovoljni rezultatima rešenja, prekidate sa ponavljanjem Do-Check faza i možete nastaviti do poslednje faze.

KORAK 4:

ACT (DELUJ)

Ovo je trenutak kada implementirate u potpunosti rešenje i uživate u rezultatima. PDCA ciklus je sporiji pristup od momentalnog definisanja rešenja, reakcije na identifikovan problem, ali smanjuje rizik od izostanka rezultata, pogrešnih rešenja i potrošenog vremena i energije ljudi na pogrešne stvari. Obezbeđuje jednostavan ali kontrolisan i efektivan pristup upravljanja problemima i promenama. Osigurava da se ideje adekvatno testiraju pre potpune implementacije. Generički je i može se koristiti u svim okruženjima, procesima i fazama proizvoda (usluga), od razvoja do prodaje.

Pored PDCA, postoje različiti pristupi rešavanju problema DMAIC, A3, 8D i sl. Svi ovi pristupi imaju nešto zajedničko, da prate naučni i metodološki način rešavanja problema. Vaše je samo da odaberete odgovarajući pristup i da uživate u rezultatima.

KAIZEN™ KROZ PRIMENU

COPQ

ANALIZE

Nenad Vulić

Menadžer kvaliteta AUTOSTOP INTERIORS

Kao što je dobro poznato, KAIZEN™ predstavlja promenu na bolje, odnosno poboljšanje. Postoji veliki broj alata pomoću kojih možemo ostvariti poboljšanje proizvodnih procesa, tj. smanjenje gubitaka. Kao osoba iz kvaliteta, ne mogu, a da ne istaknem značaj i prednosti COPQ analize, kao jedan od najbitnijih ulaznih elementa pri pokretanju akcionih planova.

Pre nego što krenemo u detaljniju analizu troškova nastalih kao posledica lošeg kvaliteta (Cost Of Poor Quality - COPQ), želeo bih da naglasim da su oni deo ukupnih troškova kvaliteta (COQ):

COQ = COGQ + COPQ

Troškovi kvaliteta (COQ) predstavljaju zbir troškova nastalih ulaganjem u postizanje dobrog kvaliteta (COGQ) i troškova nastalih usled lošeg kvaliteta (COPQ). Za početak možemo reći da COPQ predstavlja složeni sistem informacija koji za krajnji cilj ima odnos troškova nastalih usled lošeg kvaliteta i ukupnog prihoda. Informacije iz COPQ analize se mogu pratiti, analizirati i poboljšavati tokom vremena u zavisnosti od potreba i očekivanja organizacije.

Troškove koji su nastali usled lošeg kvaliteta (COPQ) možemo posmatrati kao jednu celinu, a u okviru te celine se nalaze: interni troškovi (ICOPQ) i eksterni troškovi (ECOPQ).

COPQ = ICOPQ + ECOPQ

U interne troškove (ICOPQ), kao osnovni elementi, spadaju: troškovi dorade i troškovi odbačenih delova - škarta (u slučaju da dorada delova nije moguća). Iz iskustva mi je poznato da u većini slučaja, organizacija usvaja samo ove troškove pri kalkulaciji internih troškova lošeg kvaliteta, ali to je samo vrh ledenog brega, kao što se može videti na slici.

Pored internih troškova (dorada i škart) postoji mnogo nevidljivih troškova ili bolje rečeno troškova koje se na prvi pogled čine zanemarljivim, a to mogu biti:

troškovi skladištenja robe koja čeka na ponovnu doradu

troškovi amortizacije opreme koja učestvuje u aktivnostima dorade

troškovi usled angažovanja prekovremenog rada gubici nastali usled smanjenja iskorišćenja materijala troškovi izgubljene dobiti, itd.

Takođe, jedna od bitnih posledica, jeste pad morala kod zaposlenih usled čestih dorada i osećaj nesigurnosti kod zaposlenih. Kada sve ovo uzmemo u obzir, realni troškovi postaju dosta veći od prvobitno predviđenih.

Kada su u pitanju eksterni troškovi (ECOPQ) nastali usled lošeg kvaliteta, situacija je sledeća - ovi troškovi su obično dosta veći od internih troškova, te je iz tog razloga potrebno staviti akcenat

na potpuno smanjenje eksternih troškova.

U eksterne troškove spadaju: troškovi sortinga, troškovi skladištenja u eksternim magacinskim prostorima, troškovi povraćaja robe, troškovi nastali usled aktivnosti posete kupcu zbog nastalog problema itd. Posledice koje se mogu javiti u ovom slučaju su zauzimanje lošeg statusa kod kupca, dovođenje budućih projekata u pitanje i sl.

ULAZNE INFORMACIJE

COPQ ANALIZE

Da bismo imali jasnu sliku o troškovima nastalih usled lošeg kvaliteta i da bi akcije proistekle iz COPQ-a, imale efekta, moramo da se pobrinemo za tačnost informacija kojima se sistem hrani (ulazne informacije).

Da bi postojao izlazni element COPQ analize, potrebno je da postoje ulazne informacije. Hajde da napravimo jedan primer ulaznih informacija u COPQ sistemu internog tipa.

Proizvodna linija je sastavljena od tri proizvodna procesa i u svakom proizvodnom procesu se nalaze po dve mašine nezavisne jedna od druge. Javio se problem sa kvalitetom sirovine u proizvodnom procesu B, na mašini 2B.

Ulazni elementi za ovaj slučaj su:

informacije o datumu, vremenu, timu ili smeni kada je problem nastao; informacija od problemu; proces na kome je nastao problem; informacije o mašini; informacija o operateru koji je radio na mašini u toku nastanka problema; da li se može proizvod doraditi ili je potrebno zameniti određene komponente

Proizvodni proces A

Proizvodni proces B

Proizvodni proces C

na proizvodu i koje, kao i druge informacije u zavisnosti od vrste proizvoda.

Što više informacija o nastalom problemu imamo, toliko su troškovi tačniji, a koraci do nalaženja rešenja nastalog problema kraći. Ukoliko postoje troškovi koji nisu uzeti u obzir, organizacija može da usvoji koeficijent nepredvidivih troškova koji će u jednom delu uspeti da amortizuje sve nepredvidive troškove.

Sve ove informacije, uglavnom, pristižu iz proizvodnje. Operateri su ti koji hrane naš COPQ sistem, te zbog toga moramo osigurati tačnost unetih informacija. Stoga je potrebno stalno ulaganje u operatere, treniranje i preispitivanje njihovog znanja, omogućiti im da na što lakši i brži način uoče problem i brzo reaguju.

Samo ukoliko sistem barata pravim i preciznim podacima, možemo da imamo tačnu sliku o troškovima i da se fokusiramo na prave probleme i njihove uzroke. Zbog toga je potrebno posvetiti veliku pažnju procesu izbora ulaznih elemenata od strane operatera, odnosno osoba čiji je ovo zadatak.

Tek pošto smo osigurali pouzdanost ulaznih informacija, možemo da vršimo analizu COPQ podataka, posmatranje trendova COPQ analize i pokretanje akcija. Na ovaj način možemo imati savršen uvid o:

1. Ukupnim troškovima kvaliteta,

2. Troškovima nastalim ulaganjem sa ciljem poboljšanja ili osiguranja dobrog kvaliteta,

3. Troškovima usled lošeg kvaliteta,

Internim troškovima lošeg kvaliteta, Eksternim troškovima lošeg kvaliteta, itd.

Jednostavnim pristupom možemo imati uvid o procesu koji najviše košta našu organizaciju, o tome koja mašina proizvodi najveći škart, koji problem je najzastupljeniji i donosi najviše troškova organizaciji itd.

Uz pomoć svih ovih informacija, kao što sam već napomenuo, možemo kraćim putem doći do rešenja nastalih problema, a samim tim i do poboljšanja proizvodnih procesa u organizaciji.

Ulaz Izlaz
Mašina 1A
Mašina 2A
Mašina 1B
Mašina 2B
Mašina 1C
Mašina 2C

I ŽENE TO MOGU – TWI !

Milica Lazić

Training & Development Coordinator ZG Lighting

TWI (Training Within Industry) program, bez pogovora najuspešniji korporativni trening program u istoriji SAD-a, imao je svoj prvi uspešan prodor za vreme Drugog Svetskog rata i drugi nakon rata, kada je postao neizostavni deo TPS-a (Toyota Production System).

Primarni cilj ovog programa bio je da pomogne ratnoj industriji da zadovolji potrebe proizvodnje tako što će rapidno obučiti nove radnike (žene) da maksimalno iskoriste svoje veštine, obzirom da je većina kvalifikovanih radnika (muškaraca) otišla u rat. Dakle, bilo je potrebno u što kraćem roku obučiti žene koje nikada ranije nisu radile u industriji, pogotovo ne poslove kao što su zavarivanje, glodanje i bušenje, muškarce koji su bili premladi da bi se borili u ratu i administrativne radnike. Bilo je potrebno stvoriti jednostavan program koji se može primeniti brzo i lako, program koji teži ka učenju kroz rad (learning by doing) i zasniva se na multiplikativnom efektu, tako da TWI treneri svoje usluge pruže supervizorima ili trenerima koji ta znanja kasnije implementiraju u svojim kompanijama. Svaki modul se sastojao od pet dvočasovnih sesija i određenih koraka koji su razvijeni za svaki modul ponaosob. Na ovaj način je do kraja rata istreniran veliki broj ljudi za korišćenje „J programa“,

u različitim industrijama. Uspeh TWI programa ogleda se i u činjenici da je svaki od njegovih modula izgrađen na osnovu ciklusa Plan-Do-Check-Act (PDCA).

Nakon rata, većina radnika se vratila i nastavila sa radom na svojim starim poslovima, dok su se žene vratile svojim kuhinjama. TWI Services je zatvoren od strane vlade SAD-a septembra 1945. godine jer je TWI posmatran samo kao ratni program, a ne kao stalna praksa u radu. Iako je program nastao u SAD-u i za američke kompanije, od Drugog Svetskog rata njegovo pravo uporište je bilo upravo van SAD-a, a posebno u Japanu.

Iako je program prvobitno kreiran za proizvodnu industriju, univerzalan je i može se koristiti u bilo kojoj kompaniji koja podrazumeva postojanje ljudi i procesa (administracija, usluge, zdravstvena služba itd.)

MODULI RAZVIJENI

U OKVIRU TWI

Dakle, TWI program je smišljen za iskusne, a ne za nove radnike. Pretpostavka kojom su se vodili jeste da svaki iskusan radnik/ lider/ menadžer poseduje dva osnovna znanja: poznavanje posla i poznavanje odgovornosti (ciljeva, pravila i očekivanja kompanije).

Shodno tome, bilo je potrebno razviti tri ključne veštine: veštinu treniranja, veštinu unapređenja posla (KAIZEN™) i veštinu rukovođenja.

Imajući ovo u vidu, moduli koji su razvijeni u okviru TWI programa bazirala su se upravo na razvoju tih veština:

JI (Job Instruction): Trening za trenere (supervizore ili radnike

sa iskustvom) kako da zaposlenog brzo i efikasno nauče da obavlja posao ispravno, bezbedno, savesno i u što kraćem roku a da u isto vreme obezbedi minimalni procenat dorade, škarta i kvara opreme. Glavno oružje JI modula jeste primena JBS-a (Job Breakdown Sheet) i predstavlja jednostavan alat za pripremu treninga i „skladištenje“ znanja. JBS je neizostavni podsetnik za trenera, kako da na brz, jednostavan i efikasan način prenese svoje znanje zaposlenom na treningu.

JM (Job Methods): Trening koji uči zaposlene da objektivno sagledaju efikasnost svog posla, da metodično procenjuju i predlažu poboljšanja. U okviru ovog treninga, zaposleni su takođe koristili pomenuti JBS, ali ovog puta sa ciljem da analiziraju svaki korak i procene da li je to najbolji način rada, postavljajući serije ciljanih pitanja. Ukoliko je ishod analize da neki od koraka treba eliminisati, promeniti, dopuniti ili pojednostaviti, sledeći zadatak jeste razvoj i primena nove metode i praćenje rezultata promene. Kao i u prvom J modulu, cilj je uraditi posao bezbedno, kvalitetno, savesno i u što kraćem roku.

JR (Job Relations): Rešavanje odnosa sa pojedincima ili način i pristup pri radu sa drugim ljudima može izgledati intuitivno, ali kada je reč o rešavanju problema većeg broja ljudi ili timova, većini je potrebna obuka. JR modul nam daje odgovore na dva pitanja: prvo, kako uspostaviti dobre odnose sa svojim zaposlenima (proaktivno), i drugo, kako rešavati probleme (reaktivno).

Neki od modula koji su razvijeni kasnije:

JS (Job Safety)

JE (Job Economic)

PS (Problem Solving)

DL (Discussion Leading).

Sva tri (izvorna) modula poseduju jasno definisane korake za primenu, odnosno Metod 4 koraka.

JI modul je svakako najvažniji od pomenuta tri i neophodno je primeniti ga prvog. Obezbeđuje odličan metod za:

1. razbijanje posla na korakekonkretnije i lakše za učenje, 2. standardizovanog načina za treniranje zaposlenih - metoda 4 koraka,

3. razvijanje multi funkcionalne matrice za razvijanje veština zaposlenih.

Sposobnost trenera da razbije posao na korake jeste osnova za razvoj standardnog načina rada, pored toga što zasigurno olakšava prenos znanja između trenera i zaposlenih na treningu. Glavni moto ovog modula glasi: „Ako zaposleni nije naučio, trener nije podučavao“.

JI nam daje odgovor na dva osnovna pitanja: kako se pripremiti za trening i kako trenirati.

Kako se pripremiti za trening: Pripremite trening plan –odredite koja su to znanja koja su neophodna za zaposlenog na treningu i odredite odgovorne osobe i rok odnosno trajanje treninga. Pripremite trening instrukcije – podelite posao na korake koristeći JBS (Job Breakdown Sheet) formu. Pripremite opremu i materijale za trening – pripremite celokupan trening materijal unapred da kasnije ne biste prekidali trening.

Pripremite radno mesto –sredite radno mesto onako kako bi zaposleni to trebalo da održava kasnije.

JI metoda (Kako uraditi posao)

JM metoda (Kako unaprediti posao)

JR metoda (Kako rešiti problem)

Korak 1 Korak 2

Priprema zaposlenog

Razbijanje posla na korake

Prikupljanje informacija

Pokazivanje radne operacije

Razmatranje svakog detalja posla

Razmatranje informacija

Korak 3 Korak 4

Isprobavanje radne operacije

Razvoj nove metode

Praćenje

Kako trenirati - Metod 4 koraka u treniranju zaposlenih:

1. Priprema zaposlenog

Opustite zaposlenog, stvorite prijatnu atmosferu za učenje; Saznajte da li već nešto zna o poslu za koji planirate da ga istrenirate; Zainteresujte ga za posao; Postavite ga na poziciju sa koje može najlakše da prati posao koji mu pokazujete.

2. Pokazivanje

Ispričajte, pokažite i ilustrujte svaki važan korak u poslu;

Ponovite sve isto ali narednog puta naglašavajući ključne tačke; Na kraju objasnite razloge zašto je bitno uraditi posao na taj način;

Primena nove metode

Vodite računa o količini informacija (setite se da je JBS tu da pomogne u tome).

3. Isprobavanje

Pustite da zaposleni proba da uradi posao onako kao što ste mu pokazali i ispravljajte eventualne greške; Tražite od njega da ponovi operaciju uz objašnjavanje koraka, uz objašnjavanje ključnih tačaka i na kraju razloga. Ponavljajte ovaj korak dok ne budete sigurni da je zaposleni naučio.

4. Praćenje

Ostavite zaposlenog da „vežba“ naučeno; Ohrabrite ga da postavlja pitanja; Odredite osobu koja mu može pomoći ukoliko vi u

Provera i praćenje rezultata Reagovati

tom trenutku niste u blizini (ali ga svakako obilazite povremeno).

Rečenica koja po meni na najbolji način prikazuje važnost JI modula i samog JBS-a:

“Gde nema standarda, ne može biti KAIZEN™-a”

Taiichi Ohno

JBS dakle predstavlja osnovni korak ka KAIZEN™-u i podrazumeva duboko razumevanje procesa pre nego što se poboljša. Zbog svega pomenutog iznad, Job Instruction metodologiju ne treba koristiti samo kod treninga novozaposlenih ili za uvođenje novih procesa ili metoda rada. JI može biti mnogo korisniji i to kada se veštine kojima nas uči primenjuju u cilju poboljšanja postojećih procesa.

Pure Improvement

Otkrijte Kaizen Institute

1985. 60+ 55+ 45+

30+ 6 1

Osnovani Zemalja Kompanija Industrija

Jezika Kontinenata

Kaizen Institute

KAKO ŽIVETI KAIZEN™ FILOZOFIJU?

Milica Lango EMEA Business Excellence Team Leader GEODIS SCO

Šta za nas zaista predstavlja KAIZEN™? Uzmimo za primer jednu od mnogih definicija koje postoje: “KAIZEN™ predstavlja kombinaciju tehnika ili alata usmerenih ka stalnom poboljšanju”. Veliki broj tekstova iz ove oblasti interpretira način primene alata poboljšanja, ali ne veliki broj opisuje na koji način se razvija KAIZEN™ kultura u organizaciji. Zato, pre nego što pristupimo primeni dobro poznatih metoda, moramo se pozabaviti tehnničkim i socijalnim pitanjima koja se odnose na stvaranje zone komfora za zaposlene, a koja će biti temelj oslonac KAIZEN™ kulture.

Polazni stav u KAIZEN™ filozofiji govori da su zaposleni ti

koji sprovode dobre promene. Ono što je zadatak KAIZEN™ lidera jeste da postepeno uvodi dobre prakse koje će dovesti do stvaranja te zone komfora, u kojoj bi svako imao potpunu slobodu da iskaže probleme i/ili prilike za poboljšanje. Pokretanjem problema/ prilika pokrećemo KAIZEN™ događaje. Međutim, fokusiranje zaposlenih na probleme je veoma težak posao, a pojedinci traže brze i jednostavne načine da ih izraze.

Sa ovim na umu, razmišljali smo kako da zaobiđemo uobičajeno popunjavanje obrazaca kao što je “Obrazac neusaglašenosti“, pojednostavimo i ubrzamo proces otkrivanja i prijavljivanja problema. Ono što je naša kompanija implementirala kao vid tehničkog rešenja bilo je prilično jednostavno, a ispostavilo se i izuzetno efikasno – uvođenje sistema sugestija koji smo mi nazvali “IDEA BOX“. Primarna svrha ovog sistema nije bila da se ostvare ogromne uštede od poboljšanja, već da se podstakne kontinuiran ciklus iskazivanja ideja, problema/ prilika, čime će se broj KAIZEN™ događaja povećati. Trebalo je pokrenuti zaposlene i dokazati da sistem radi. Samu “IDEA BOX“ zvanično smo predstavili na organizovanoj internoj konferenciji. Idejno rešenje i dizajn rađeni su sa grupom ljudi koji su nosioci filozofije stalnog poboljšanja, što je

i naglašeno na samoj konferenciji, čime smo u startu poslali poruku da je zajedništvo važnije od isticanja pojedinaca. Nakon toga smo radili na promovisanju “IDEA BOX“ kroz cirkularne biltene koje smo slali putem email-a, komunicirajući postavljen proces koji je podrazumevao da na kraju svakog meseca grupa ljudi, iz različitih sektora zajedno sa Business Excellence timom (koga čine i KAIZEN™ lideri), otvara kutiju i analizira ideje. Prepoznati definisani problemi/ prilike dodeljivani su KAIZEN™ liderima, koji su zajedno sa zaposlenima koji su deo tog procesa organizovali i sprovodili radionice na kojima su dolazili do rešenja primenom KAIZEN™ metoda. Ukratko, što redovnije vodite KAIZEN™ aktivnosti, to je veći broj ljudi angažovan, a kao rezultat toga povećava se svest ljudi o tome šta predstavlja KAIZEN™ filozofija. Ovde se već dotačinjemo onog drugog dela –socijalnog pitanja. Rad, rad i samo rad sa ljudima. Da bi se KAIZEN™ događaji realizovali, ljudi moraju da dele ono što samo oni znaju, a to zahteva:

1) da su drugi spremni da slušaju i

2) da su oni voljni da razgovaraju

Sada vidite zašto je važno da zadovoljimo prvo tehnički uslov. Svrha KAIZEN™-a nije pronalaženje ideje od milion dolara, već da angažuje svakog zaposlenog da razmišlja o načinu na koji radi i kako da svoj proces rada pojednostavi. Prema tome, kroz efikasno uspostavljen sistem stvaramo poverenje kod zaposlenih i pokazujemo poštovanje prema njihovim problemima. Drugi deo našeg plana razvoja KAIZEN™ kulture bila je edukacija - naučiti zaposlene da adekvatno uoče problem/priliku i informišu se na

koji način da ih iskažu kao i kome. Kao kompanija, opredelili smo se da uložimo vreme u interne obuke i time započnemo veliki trening ciklus Lean Yellow Belt koji sprovodi naša interna Lean Black Belt liderka. Obuka je imala za cilj da upozna zaposlene sa osnovama KAIZEN™-a i povrh toga da ih nauči kako da usredsrede svoje napore da rade pametnije i efikasnije, a ne više i teže. Sve to na kraju je rezultiralo podizanjem svesti o Leanu.

Pa da zaključimo, ključni princip za menadžment svake kompanije jeste razvijanje ljudi kroz ulaganje u obuke i prenoše-

nje znanja o KAIZEN™ filozofiji. Zaposleni su ti koji će prepoznavati probleme u svojim procesima, davati predloge za poboljšanje i kroz alate i tehnike raditi na rešenjima koja dovode do promena. Ono, gde treba da se fokusiraju KAIZEN™ lideri i menadžment jedne kompanije, jeste stvaranje otvorene kulture i zone komfora za iskazivanje tih problema. Zato je moj savet da ljudima prenesemo znanje o KAIZEN™-u, da razvijamo njihove problem-solving veštine i ujedno radimo na stvaranju zone komfora. Samo tako ćete videti šta znači živeti KAIZEN™ filozofiju!

SA NAMA JE JAPAN BLIŽI!

Vesti iz Japanske Poslovne Alijanse u Srbiji (JPAS)

U svojoj prvoj aktivnoj godini, JPAS

je energično radio na predstavljanju

Alijanse, njenih ciljeva i vizije, daljem postavljanju temelja udruženja, okupljanju japanske poslovne zajednice u Srbiji, pružanju podrške članicama, unapređenju saradnje između Japana i Srbije i izgradnji mreže institucionalnih partnera.

12. decembar 2017.

AMBASADOR JAPANA

Povodom II redovne sednice Generalne skupštine JPAS, u prostorijama Ambasade Japana u Beogradu održan je sastanak članova JPAS sa novim ambasadorom Japana u Srbiji, njegovom ekselencijom Đunićijem Marujamom. Sastanak je bio odlična prilika da kompanije predstave svoje poslovanje i razmene više informacija sa ambasadorom o svojim aktivnostima, planovima i uslovima za poslovanje u Srbiji. Na sastanku su postavljeni temelji za osnivanje industrijskih grupacija u okviru JPAS, što omogućava fokusiranje aktivnosti Alijanse u cilju prenosa znanja i pozitivnih iskustava članica, a na taj način i povećanje učešća japanske poslovne zajednice u kreiranju i daljem unapređenju uslova poslovanja u Srbiji.

15. januar 2018.

PREMIJER JAPANA

Srbiju je posetila zvanična delegacija Japana predvođena premijerom Japana Abeom, u pratnji privredne delegacije od šesnaest japanskih kompanija, koje posluju u oblasti IT, trgovine, transporta, prehrambene, automobilske, mašinske i građevinske industrije. Ambasada Japana u Srbiji, JPAS, Privredna

komora Srbije (PKS) i Razvojna agencija Srbije (RAS) organizovale su poslovni skup s ciljem informisanja japanske privredne delegacije o poslovnim mogućnostima u Srbiji, kao i ostvarivanja kontakata s postojećom japanskom poslovnom zajednicom u Srbiji okupljenom pod okriljem JPAS i sa srpskim kompanijama koje posluju u oblasti IT i prehrambene industrije. Goran Pekez, predsednik JPAS, predstavio je aktivnosti japanske poslovne zajednice i JPAS u Srbiji.

21. februar 2018.

MEMORANDUM SA

RAZVOJNOM AGENCIJOM SRBIJE

Predstavnici JPAS i RAS potpisali su Memorandum o razumevanju s ciljem efikasne koordinacije aktivnosti radi dodatne podrške unapređenju ekonomske saradnje između Japana i Srbije. Memorandum su potpisali izvršna direktorka JPAS Danijela Čabarkapa i vršilac dužnosti direktora RAS

Radoš Gazdić. JPAS i RAS će raditi na povezivanju privrednika dve zemlje u cilju jačanja poslovnih odnosa i saradnje, razmeni informacija o poslovnim mogućnostima u obe zemlje i pružanju podrške privrednicima prilikom poslovanja u Japanu i Srbiji,

omogućavanju razmene znanja i boljeg razumevanja poslovne kulture i vrednosti dve zemlje, a sve sa ciljem daljeg jačanja poslovne saradnje između Japana i Srbije.

29. mart 2018.

SARADNJA SA NEMAČKO-SRPSKOM

PRIVREDNOM KOMOROM

Članica JPAS EuroCons Group, zajedno sa JPAS i Nemačko-srpskom privrednom komorom, organizovala je seminar pod nazivom „Značajne novine u filtraciji vazduha, uticaj na zdravlje i energetsku efikasnost“. JPAS prepoznaje M2M aktivnosti (member to member - član članu) kao inicijative od velike važnosti.

26. april 2018.

SPEED BUSINESS MEETING

Komora italijansko-srpskih privrednika, Francuskosrpska privredna komora, Nordijska poslovna alijansa i, po prvi put, Japanska Poslovna Alijansa u Srbiji, organizovale su Speed Business Meeting događaj. Ovaj jedinstven koncept događaja pružio je mogućnost da preko četrdeset kompanija, članica četiri poslovna udruženja, predstavi svoje firme, upozna

potencijalne poslovne partnere i uspostavi niz novih poslovnih kontakata. Ciljeve i aktivnosti JPAS je predstavila Danijela Čabarkapa, izvršna direktorka JPAS.

21. maj 2018.

GENERALNA SKUPŠTINA JPAS

U prostorijama RAS je održana treća redovna sednica generalne skupštine JPAS. U okviru edukativnih aktivnosti u JPAS, okupljeni članovi su imali priliku da saznaju nešto više o mentoring programu koji se realizuje u saradnji s Japanskom agencijom za međunarodnu saradnju (JICA), počasnom članicom JPAS, putem prezentacije koju je održala Ana Žegarac, direktorka Sektora za planiranje i razvoj RAS. Pored toga, u okviru aktivnosti JPAS u oblasti društvene odgovornosti, Vesna Mraković-Jokanović, nacionalna direktorka Fondacije SOS Dečija sela Srbije, predstavila je rad Fondacije.

24. maj 2018.

MEĐUNARODNI NETWORKING KOKTEL

Više od dvesta gostiju, članova Japanske Poslovne Alijanse u Srbiji, Nemačko-srpske privredne komore, Švajcarsko-srpske trgovinske komore, Komore italijansko-srpskih privrednika, Francuskosrpske privredne komore, Hrvatskog poslovnog kluba, Slovenačkog poslovnog kluba, Nordijske poslovne alijanse, Belgijsko-srpske poslovne asocijacije, Kanadsko-srpske poslovne asocijacije i Helenskog privrednog udruženja Srbije, kao i predstavnika diplomatskog kora, okupilo se, u cilju proširenja poslovne mreže, na Međunarodnom networking koktelu u organizaciji jedanaest bilateralnih poslovnih udruženja na brodu-restoranu Vizantija u Beogradu.

6. jun 2018.

DAN OTVORENIH VRATA JAPAN TOBACCO INTERNATIONAL

Osnivač JPAS, kompanija Japan Tobacco International, organizovala je sedmu godinu zaredom KAIZENTM dan otvorenih vrata u svojoj fabrici u Senti, a toj inicijativi su se pridružile i druge članice JPAS. JTI svake godine zainteresovanim kompanijama pruža mogućnost da saznaju više o konkretnim rezultatima primene japanske poslovne filozofije KAIZENTM i kroz podršku razmeni dobrih praksi doprinosi daljem razvoju poslovnog ambijenta u Srbiji.

2. jul 2018.

PRIVREDNA KOMORA JAPANA (JCCI)

JPAS se priključio mreži međunarodnih japanskih

komora Privredne komore Japana (JCCI). Ovom saradnjom je načinjen još jedan korak ka učvršćivanju institucionalne podrške za unapređenje bilateralne saradnje između Japana i Srbije.

30. avgust 2018.

OTVARANJE PROIZVODNE LINIJE U JTI SENTA

JTI je organizovao ceremoniju posvećenu puštanju u rad nove proizvodne linije u fabrici u Senti, koju su otvorili potpredsednik Vlade Srbije i ministar trgovine, turizma i telekomunikacija g. Rasim Ljajić, ambasador Japana u Srbiji g. Đunići Marujama, predsednik Skupštine Autonomne Pokrajine Vojvodine g. Ištvan Pastor i predsednik Japan Tobacco grupe g. Jasutake Tango. Potvrđeno je da je fabrika JTI u Senti najuspešnija od 27 fabrika grupe u svetu. JTI je iskoristio priliku da predstavi aktivnosti JPAS, a članovi JPAS su svojim prisustvom uveličali ceremoniju.

10. septembar 2018.

SEMINAR O JAPANSKOJ POSLOVNOJ

KULTURI I KAIZEN™-U

U saradnji s PKS, članom JPAS Kaizen Institutom Srbija i počasnom članicom JPAS Japanskom organizacijom za spoljnu trgovinu (JETRO), JPAS je organizovao seminar posvećen japanskoj poslovnoj kulturi pod nazivom „Kako poslovati sa Japanom - uvod u KAIZENTM pristup“. Učesnike su pozdravili prvi sekretar Ambasade Japana Acuko Šiotani, rukovodilac Centra za EU integracije u PKS Marko Kovačević i izvršna direktorka JPAS Danijela Čabarkapa, dok su prezentacije i predavanja održali direktor Kaizen Instituta Srbija Bojan Šćepanović, poslovni partner za ljudske resurse kompanije Dr. Oetker Ivana Varničić, menadžer kompanije Ametek za Srbiju Slobodan Anić i direktor kancelarije JETRO u Beču Takuro Nozava.

24-25. septembar 2018. 2.KAIZEN™ KONGRES

U periodu od 24. - 25. septembra 2018. godine, u organizaciji Kaizen Instituta Srbija i JPAS, održan je 2. KAIZENTM kongres Srbija. Prvi dan kongresa je bio konferencijski dan (JPAS je imao predstavnike na tri od pet panela), dok su drugog dana organizovane dve gemba šetnje - posete fabrikama. Prvi panel, posvećen japanskim investicijama u Srbiji, na kojem su učestvovali Goran Pekez iz JTI (predsednik JPAS), Dirk Bantel iz kompanije Panasonic (član Odbora direktora JPAS), Naoki Cukada iz Micubiši korporacije (član Odbora direktora JPAS), Šigeo Hašimoto iz Itoču korporacije, Radoš Gazdić iz RAS i Danijela

Čabarkapa iz JPAS, približio je učesnicima informacije o aktivnostima japanske poslovne zajednice u Srbiji, ali i odgovorio na pitanja u vezi sa mogućnostima doprinosa japanske poslovne zajednice daljem unapređenju poslovnog ambijenta u Srbiji i u vezi s tim šta bi se moglo uraditi da se dalje unapredi poslovno prisustvo Japana u Srbiji.

9. oktobar 2018.

SPEED BUSINESS MEETING

Speed Business Meeting, koji su zajednički organizovali Slovenački poslovni klub, Belgijskosrpska poslovna asocijacija, Kanadsko-srpsko poslovno udruženje i JPAS u hotelu Hyatt Regency u Beogradu, okupio je više od četrdeset kompanija, članica i partnera četiri poslovna udruženja.

17. oktobar 2018.

POSLOVNI FORMU JAPAN-SRBIJA

Srbiju je, prilikom održavanja Poslovnog foruma Japan-Srbija, organizovanog u saradnji sa JPAS, Evropskom mrežom preduzetništva - PKS, JETRO i Ambasadom Japana, posetio Kenđi Jamada, parlamentarni zamenik ministra spoljnih poslova Japana, koji je istakao pozitivan trend u unapređenju odnosa između Japana i Srbije i potvrdio posvećenost Japana daljem intenziviranju saradnje između naše dve zemlje. Forum je sadržao konferencijski deo posvećen mogućnostima za poslovanje s Japanom, panel diskusiju posvećenu poslovnoj saradnji između Japana i Srbije, na kojoj su učestvovali Danijela Čabarkapa, izvršna direktorka JPAS, Goran Pekez, direktor korporativnih poslova i komunikacija JTI za Zapadni Balkan i predsednik JPAS, Naoki Cukada, generalni direktor predstavništva Micubiši korporacije u Srbiji i član Odbora direktora JPAS, Đorđe Ljubojević, direktor prodaje Sirogojno Company, Radoš Gazdić, v. d. direktora RAS i Mihailo Vesović, savetnik predsednika PKS, kao i prvi dan dobavljača za japanske kompanije u Srbiji u okviru kojeg je održano preko četrdeset sastanaka.

16. novembar 2018.

ZNAČAJ MEDICINSKIH

INOVACIJA-ISKUSTVA JAPANA

U prostorijama Ambasade Japana u Beogradu održan je okrugli sto u organizaciji JPAS, Ambasade

Japana i PKS na temu „Značaj medicinskih inovacija u unapređenju zdravstvene zaštite - iskustva japanske poslovne zajednice“. Skup su otvorili Đunići Marujama, ambasador Japana u Republici Srbiji, prof. dr Vladimir Đukić, državni sekretar Ministarstva zdravlja, Goran Pekez, predsednik JPAS i Mirjana Vučićević, sekretar Udruženja za farmaceutsku i medicinsku privredu PKS. Predstavnici grupacije za zdravstvo JPAS, Jovica Lukić, predsednik JPAS zdravstvene grupacije i menadžer za Srbiju, Astellas Pharma d.o.o., Milena Argirović, direktorka predstavništva Takeda GmbH za Srbiju, Bosnu i Hercegovinu i Crnu Goru, Dejan Tomović, direktor Nipro Medical d.o.o. i Nenad Tiodorović, menadžer za razvoj za tržište Balkana, TERUMO EUROPE N.V., predstavili su aktivnosti i inovativna rešenja svojih kompanija, dok su učesnici, uključujući i direktora Agencije za lekove i medicinska sredstva Srbije Sašu Jaćovića, kao i predstavnike Republičkog fonda za zdravstveno osiguranje, imali priliku da čuju nešto više i o aktivnostima zdravstvene grupacije JPAS i predlozima za dalje unapređenje saradnje.

5. decembar 2018.

REDOVNA SEDNICA JPAS-A

Četvrta redovna sednica JPAS generalne skupštine održana je na Filološkom fakultetu u Beogradu, gde su članice imale priliku da saznaju više o aktivnostima fakulteta u vezi sa studijama japanskog jezika, a takođe je razmotrena i mogućnost uspostavljanja bliže saradnje fakulteta i Alijanse. Prof. dr Ljiljana Marković, dekanka Filološkog fakulteta, koja je značajno doprinela razvoju japanologije kao naučne discipline i unapređivanju kulturnih veza između Japana i Srbije, održala je okupljenima prezentaciju, u cilju predstavljanja studija japanskog jezika u Beogradu, kao i prezentaciju o japanskoj kulturi ,,Japanska kultura i uspeh”, omogućavajući članicama da se još bliže upoznaju sa značajem i uticajem kulture u svim aspektima života u Japanu, a sa fokusom na poslovnu saradnju. Tokom sednice, članice su imale priliku da se osvrnu na aktivnosti i rad Alijanse u protekloj godini i razmotre inicijative i planove za narednu godinu. Nakon sednice redovne JPAS generalne skupštine, održan je i prijem, u organizaciji Ambasade Japana, povodom proslave 85. rođendana Njegovog veličanstva cara Japana.

JAPANSKA POSLOVNA ALIJANSA U SRBIJI

Sa nama je Japan bliži

O nama

Japanska Poslovna Alijansa u Srbiji (JPAS) je poslovno udruženje osnovano 2017. godine, na inicijativu japanskih kompanija koje posluju u Srbiji, a uz snažnu podršku Amabasade Japana. JPAS okuplja kako japanske kompanije, tako i srpske kompanije koje blisko sarađuju ili žele da ostvare bližu saradnju sa japanskom poslovnom zajednicom. Osnovni cilj udruženja je dalje unapređenje privredne saradnje između Srbije i Japana.

JPAS je deo međunarodne mreže japanskih komora Privredne komore Japana

SISTEM PREDLOGA U KOMPANIJI CANON

Tekst je preuzet iz knjige „KAIZEN™“ autora Masaaki Imai.

Knjiga se može poručiti preko www.makart.rs ili www.rs.kaizen.com

Kao što se vidi na CPS1 strukturnoj mapi u dodatku G, sistem predloga, zajedno sa aktivnostima malih grupa, clean up your workshop aktivnostima, konvencijama i sastancima za izveštavanje, predstavlja integralni instrument za postizanje CPS ciljeva. Sistem predloga u kompaniji Canon je proširen na sve zaposlene i radnike sa skraćenim radnim vremenom, izuzev menadžera. Zajednički i grupni predlozi se podjednako ohrabruju.

Svaki predlog za poboljšanje radnog okruženja je dobrodošao, bilo da se tiče radnikovog, bilo nekog drugog radnog mesta. Samo sledeće vrste predloga bivaju odbijene:

1. predlozi za nov proizvod (Canon ima drugačiji način prikupljanja ovakvih predloga)

2. predlozi u vezi sa administracijom odeljenja i radnih uslova

3. pritužbe i uvrede

4. predlozi koji se tiču stvari koje treba obaviti na višoj instanci

5. neodređeni predlozi, kao i predlozi koje je nemoguće primeniti u praksi, i 6. plagijati.

Godine 1983. zaposleni u kompaniji Canon su podneli ukupno 390.000 predloga, procenjenih na 19,3 milijarde jena (84 miliona $). Ukupni troškovi sistema predloga iznosili su 250 miliona jena (1,08 miliona $), što znači da se novac uložen u njih vratio, uvećan 70 puta. Godine 1983. očekivana ušteda na nivou CPS-a iznosila je 24 milijarde jena (100 miliona $). Moram da primetim da postoji izvesno preklapanje između efekata predloga i ostvarenih CPS ušteda, s obzirom na to da ta dva sistema predstavljaju različite načine sagledavanja ostvarenih ušteda.

Zaposleni zapisuje svoj predlog na obrascu za podnošenje predloga (slika 4.5), na kom ima mesta za pet predloga. Ovaj jednostavni obrazac za predloge usvojen je 1978. godine kako bi olakšao njihovo podnošenje. Od tada je broj predloga po radniku vidno porastao.

1 CPS – Canon Production System (Prim. prev.)

Poslovođa razmatra obrazac i smesta preduzima mere za sprovođenje. To važi za sve ideje ispod nivoa E. Često se predlog podnese usmenim putem, a obrazac se popunjava tek nakon sprovođenja. Pošto se predlog tiče radionice, poslovođa može lako da sagleda njegove implikacije. Sutradan, ili najduže za tri dana, poslovođa potpisuje obrazac i potpisani obrazac vraća podnosiocu.

Ako je ideja ocenjena slovom D ili nekim iznad njega, zaposleni ga prepisuje na obrazac za predmete višeg nivoa (slika 4.6.), pre no što ga preda na naknadno razmatranje od strane sektorskog i fabričkog komiteta. Predlog se kasnije prosleđuje centralnom komitetu zbog godišnje procene. Predlozi sa ocenom E, ili nižom od nje, bivaju obrađeni od strane sektorskog (odeljenskog) komiteta.

Svaki nivo nosi odgovarajuću novčanu nagradu:

Zaposleni, čak i kada je predlog odbijen, dobija kupon u vrednosti od 150 ¥ (nekada se za taj novac mogla kupiti pakla cigareta), koju može koristiti za kupovinu robe u kompanijskoj prodav-

nici. Neki zaposleni su mogli da kupe, sa nekoliko stotina kupona u džepu, sve potrebne električne uređaje.

Menadžeri i supervizori u kompaniji Canon slede sledeća uputstva da bi promovisali aktivno učešće radnika u sistemu predloga:

1. uvek pozitivno reagujte na svaki predlog usmeren ka poboljšanju

2. pomozite radnicima da lakše pišu predloge i savetujte ih

3. nastojte da opazite makar i najmanji znak neugodnosti kod radnika (Ovo zahteva izuzetno dobru komunikaciju između nadređenog i podređenog.)

4. razjasnite ciljeve do kraja. (Primer: Koliko predloga nam treba ovog meseca? Na kom polju (kvalitet, bezbednost itd.) sada valja raditi?)

5. koristite nadmetanje i igre da biste pobudili interesovanje i ističite tabele individualnog uspeha, i

6. sprovodite prihvaćene predloge u najbržem mogućem

roku i uručite nagrade pre podele plata.

Još jedna jedinstvena osobina Canon sistema predloga jeste sistem doživotno akumuliranih nagrada. Svaki predlog nosi izvestan broj poena i svake godine se dodeljuje Predsednička nagrada dvadesetorici ljudi koji nakupe najveći broj poena od uvođenja sistema. Svako ponaosob dobija 300.000 ¥ (1.350 $) i zlatnu medalju. Da nadmetanje ne bi postalo dosadno, postoje i Predsednička nagrada za najveći broj poena ostvaren u tekućoj godini. Trideset najbolje plasiranih radnika dobija 100.000 ¥ (450 $) i srebrne medalje.

Svi zaposleni u kompaniji Canon dobijaju CPS sveščicu džepnog formata od 55 strana. U njoj je objašnjenje CPS-a, uputstvo za postavljanje kaizen ciljeva i prikaz sistema nagrada. Ove CPS sveščice imaju i nekoliko praznih strana naslovljenih „Ciljevi samounapređivanja – metode, alati i investicije“, a od zaposlenog se očekuje da ih ispuni.

Dodatak G nudi više podataka o načinu na koji Canon proizvodni sistem ohrabruje kaizen

STANDARDI

Tekst je preuzet iz knjige „GEMBA KAIZEN™“ autora Masaaki Imai.

Knjiga se može poručiti preko www.makart.rs ili www.rs.kaizen.com

Često od mene traže da se prisetim svoje tri decenije podučavanja kaizena i da dam savete u kojim oblastima kompanije mogu da budu bolje. Mnoge organizacije su postigle sjajne rezultate pomoću gemba kaizena i promenile život ljudi. Međutim, jedna oblast se ističe kao stalna slabost čak i kod najboljih organizacija. To je pravilna primena standarda. To je postalo naročito evidentno tokom poslednje decenije kad kaizen i raznovrsno nazivane strategije kontinuiranog poboljšanja postaju popularne širom sveta, ali se, nažalost, mnogo toga dobijenog gubi jer je izgrađen slab temelj od standarda.

Svakodnevno poslovanje se odvija prema određenim dogovorenim formulama. Te formule, kad se jasno napišu, postaju standardi . Uspešno upravljanje na dnevnom nivou svodi se na jedno pravilo: održavati i poboljšavati standarde. To znači ne samo pridržavati se postojećih tehnoloških, upravljačkih i radnih standarda već i poboljšavati postojeće procese radi podizanja postojećih standarda na viši nivo.

ODRŽAVATI I POBOLJŠAVATI STANDARDE

Kad god stvari u gembi pođu naopako, kao što je proizvodnja škarta ili nezadovoljni korisnici, menadžment treba da potraži osnovne uzroke, da preduzme akciju za popravljanje situacije i da promeni proceduru rada kako bi eliminisao problem. Rečeno kaizen terminologijom, menadžeri treba da sprovedu ciklus Standardize, Do, Check, Act (SDCA). Kad su uspostavljeni važeći standardi i kad radnici rade svoj posao u skladu sa tim standardima bez ikakvih anomalija, proces je pod kontrolom. Sledeći korak je da se promeni status quo i da se standardi podignu na viši nivo. To podrazumeva ciklus Plan, Do, Check, Act (PDCA). Kod oba ta ciklusa, završna faza ciklusa – act – odnosi se na standardizovanje i stabilizovanje posla. Tako standardizacija postaje nerazdvojan deo posla svih. Kao što će kasnije biti objašnjeno, standardi su najbolji način za obezbeđenje kvaliteta i najisplativiji način za obavljanje posla.

Vratimo se ovde na priču iz 2. poglavlja o nepravilnom načinu na koji su recepcioneri postupali sa faksovima u hotelu u kojem sam odseo. U

takvom slučaju, svaka pritužba korisnika izaziva potrebu da se preispitaju postojeći standardi. Zavisno od nivoa složenosti, menadžment bi mogao da utvrdi da standarda uopšte i nema i da bi jednostavno dodavanje standarda ojačalo sistem. Ipak, ne mora da se pažljivo preispituje baš svaki aspekt našeg rada. Na primer, da menadžment hotela nije primio nijednu pritužbu od gostiju, mogao je da zaključi da je njegov postojeći način postupanja sa faksovima dobar. U takvom slučaju, kaizen bi mogao da se potraži u drugim oblastima umesto da se pokušava poboljšanje procedura postupanja sa faksovima. Ipak, to ne bi značilo da ne treba pogledati najbolje referentne prakse u delatnosti i pokušati da se dostigne taj nivo čak i kad nije primljena nijedna pritužba. Bolja procedura postupanja sa faksovima mogla je da uštedi vreme i rad osoblju, oslobađajući ga da obavlja druge poslove.

Prilikom preispitivanja standarda treba da utvrdimo prioritete na osnovu faktora kao što su kvalitet, troškovi, isporuka, bezbednost, hitnost i težina posledica i ozbiljnost pritužbi korisnika. U svakodnevnom rutinskom radu (koji ja nazivam održavanje) radnici ili obavljaju posao pravilno, ne izazivajući nikakve anomalije, ili nailaze na anomalije, što bi trebalo da dovede do preispitivanja postojećih standarda i možda do ustanovljavanja novih. Prvi zahtev kod upravljanja je i dalje održavanje standarda. Sistem je pod kontrolom kad postoje standardi kojih se pridržavaju radnici koji ne izazivaju nikakve anomalije. Kad je sistem pod kontrolom, sledeći izazov je da se popravi status quo. Pretpostavimo da velika tražnja nalaže povećanje proizvodnje od 10%. U duhu kaizena, najbolji način da se odgovori na tu tražnju bi bilo bolje iskorišćenje postojećih resursa. Da bi ostvarili taj cilj, radnici moraju da promene način na koji obavljaju svoj posao. Postojeći standardi moraju da se unaprede pomoću kaizen aktivnosti. U tom trenutku napuštamo fazu održavanja i prelazimo na fazu poboljšanja

Kad započne to poboljšanje, mogu da se ustanove novi i unapređeni standardi i da se učine napori da se stabilizuju nove procedure i pokrene nova faza održavanja.

Na slici 4.1 je prikazano kako se u jednoj kompaniji registruju poboljšanja između ciklusa SDCA i ciklusa PDCA.

Kako se registruju poboljšanja od SDCA ciklusa do PDCA ciklusa

Slika 4.1 Kako se registruju poboljšanja od SDCA ciklusa do PDCA ciklusa
Poboljšanje

PER ASPERA AD TOKYO –INGENIOSUS NA BUŠIDO PUTU

JAPANSKOG POSLOVANJA

Jutro, 10 časova… Let iz Minhena za Tokijo posle jedanaest dugih sati približava se kraju. Usluga je na visokom nivou, mada sedišta nisu baš tako udobna, pogotovo ne za autentičnog srpskog junaka od “skromnih” 198 centimetara visine. Uskoro počinje sletanje na aerodrom Haneda. Po instrukcijama kabinskog osoblja, podižem zastore na prozoru aviona. Imao sam sreću da mi

dodele mesto do prozora, pa se mogu diviti pogledu. Mudri ljudi kažu da je prvi utisak o stanju razvoja jedne zemlje najbolje uspostaviti iz visine - iz aviona, pošto se tada najracionalnije sagledava harmonija moderne tehnologije i neimarstva, ujedno odbacujući onaj lažni emotivni utisak koji impozantne građevine na zemlji izazivaju pred očima malog čoveka. Ukoliko je ova tvrdnja tačna,

već četrdest minuta koliko sletanje traje, konstantno se oslikavaju obrisi grada odajući neverovatno urbanističko prostranstvo koje je vredni i ponosni čovek Japana stvorio za sebe i svoju zemlju, boreći se protiv, verovatno najtežih prirodnih uslova koje je jedna civilizacija mogla izabrati da kroti. Ovako počinje moja Odiseja kroz japansku korporaciju koja traje već više od dve godine i za

Slika 1. Gde je početak, a gde kraj?
Pogled na Tokijo, uz obrise snežnog vrha planine Fuđi u daljini

razliku od grčkog junaka, ja se ne gubim na svom putu. Japanski poslovni duh i kultura ovaploćeni kroz sinergiju KAIZEN™ filozofije i Bušido kodeksa poslovnih samuraja upravo brane da se razni kiklopi i nimfe ekspanzionističke zapadne poslovne kulture, koja želi sve i odmah, obrušavaju na drugačije shvatanje posla i etike, poštovanja prema sebi i kompaniji, a sve kroz pozitivan odnos prema radu i doprinos jačanju zdravog nacionalno-poslovnog duha.

Globalna korporacija

Kabushiki-kaisha Enu-tī-tī Dēta, u narodu poznatija kao NTT DATA već trideset godina uspešno evoluira tehnološku sliku društva i van granica Japana, uključujući danas i Srbiju. Nastala je kao spinoff znatno veće, strateški i nacionalno važne korporacije NTT, jedne od tri najveće u Japanu.

NTT DATA je svoju ulogu preuzela u sferi usluga IT servisa i konsaltinga širom sveta postavljajući kao poslovni moto tri osnovna pokretačka načela – poverenje, globalno delovanje i inovativnost (Trusted Global Innovator).

NTT DATA je evropsku frakciju prepoznala kao inkubator inovativnih rešenja u oblastima od Poslovnih servisa u oblaku (Cloud Enterprise&SAP) do programskih rešenja za namenske računarske sisteme (Embedded) primenjenih na autonomna vozila najnovije generacije, sisteme pametnih kuća i gradova, sisteme energetske efikasnosti i pametnu industrijsku infrastrukturu kroz implementaciju tehnološke evolutivne paradigme Industry 4.0. Rame uz rame sa Nemačkom, Velikom Britanijom, Italijom, Rumunijom i ostalim predstavništvima kompanije NTT DATA u Evropi, danas se nalazi i Srbija. Prvobitno otvorena kao direktna ispostava rumunskog

ogranka, koji u nama najbližem okruženju poseduje najrazvijeniju infrastrukturu, kancelarija u Srbiji postaje svakim danom sve više prepoznatljiva, kako svojom visoko profesionalnom i inovativnom individualnošću tako i jakim timskim duhom koji karakteriše samu korporaciju. Stoga, primeniti KAIZEN™ u takvom okruženju i nije bio veliki zadatak. Mali narod sa brdovitog Balkana je upravo osnove KAIZENA™ nesvesno postavio gradeći sistem samoupravljanja u kom je trebalo da svako radi svoj posao. Japanski autori su istakli paralelu između ova dva koncepta, priznajući da je ideja KAIZENA™ potekla iz Jugoslavije šezdesetih, međutim, jasno su se distancirali od implementacije u Jugoslaviji, jer teorija je bila jedno, a praksa, na žalost, ispade drugo.

Srećom, delić tog progresivnog gena zadržale su i generacije koje su se rodile kasnije, ne pamteći ono “zlatno doba”, ali razumevajući suštinu svakodnevnog zalaganja i odnosa ka poslu. Možda bi neki, dovoljno velik Seiko ili Casio budilnik mogao da probudi taj gen iz višedecenijskog zimskog sna i kod starije generacije, i ponovo donese neko novo, barem srebrno doba. Tehnološki cunami Japana se polako prelio preko Vojvođanskih ravnica, šireći poplavu ozbiljne poslovne kulture i tehnologija dalje prema jugu. Hokusai može u potpunosti biti ponosan. Danas kao glasnici, a sutra i kao kolege sa drugim kompanijama u Srbiji koje su spremne da uče od najboljih….

Možda sve prethodno navedeno zvuči pomalo bajkovito, pa će se čitaoci ovih redova sigurno zapitati kako stvarno izgleda raditi u jednoj Japanskoj kompaniji. Ako ste spremni da učite iznova sva-

kog dana, da držite do date reči i ispunjavate obećanja, da posedujete dovoljan nivo samokritičnosti pre bilo kakve diskusije o odlukama koje su vas zadesile, ako želite da svojim radom doprinesete i svom napredovanju, ali i napredovanju kompanije koja će znati da ceni vaš trud, onda ste sigurno na dobrom putu. Možda deluje teško promeniti trenutni stav, ali ne i nemoguće. Jednom kada provedete dovoljno vremena u pravom Japanskom okruženju sa autentičnim japanskim junacima ni Lekso Saičić (1873-1911) vam neće biti ravan. Shvatićete gde grešimo kao društvo poslednjih decenija i da neke stvari koje nam na prvi pogled deluju čudno, u stvari imaju mnogo smisla, samo treba pronaći dovoljnu dubinu i širinu razumevanja i hrabrosti da se prizna greška i unapredi u nešto bolje.

Raditi u japanskoj kompaniji je ozbiljan i odgovoran posao, ali zadovoljstvo koje izaziva svaki

Slika 2. NTT DATA centralna zgradaToyosu, Koto-ku, Tokyo

uspešno obavljen posao je neprocenjivo iskustvo. Kako to izgleda na primeru radne svakodnevice: Ujutro, oko pola deset obično počinje radno vreme u kancelariji kolega u Japanu. Koliko sam razumeo, to nije jedinstvena praksa u svakoj kompaniji, zavisi kako se radnici dogovore međusobno. Samoupravljanje… Cvrkut poneke ptice koja je imala snage da doleti do tridesetog sprata i pozdravi udarnike prekida simpatična melodija zvona sa ozvučenja, koja najavljuje početak novih radnih pobeda. Istog trenutka članovi različitih timova prilaze jedni drugima uz naklon poštovanja pošto će i tog dana deliti znanje i iskustvo sa ostatkom tima – počinje Daily Scrum. Uz nevericu, na osnovu ličnog iskustva, da je moguće održati prvi jutarnji sastanak za manje od deset minuta, shvatam da ako je strategija projekta dobro isplanirana, onda zaista i nema smisla dužiti, čak i u timovima koji broje i po deset članova. Nakon kratkog pregleda stanja i dogovora mikro-strategije za taj dan, kreće se u realizaciju.

Kancelarije su open-space tipa, sa često i po stotinak ljudi u istoj, međutim niko nikome ne smeta. Nema pregrada, boksova ili odvojenih kancelarija, sem za glavne menadžere, čiji dnevni pregovori nisu za svačije uši. Niko se ne ističe ponašanjem u odnosu na druge. Svi su uniformisani u odela ograničenog izbora boja. Vrlo minimalistički ali krajnje elegantno. Svako zna koji je točkić u velikom mehanizmu i svako radi svoj posao. Kompanija zna da ne može bez svih točkića zajedno i shodno tome poštuje sve svoje zaposlene kroz jasno određen proces napredovanja i usavršavanja, naravno propraćeno finansijskom stimulacijom. Obično uz veliku kancelariju ide i odvojena prostorija koja ima ulogu mini kantine gde se svako može osvežiti posle naporne eksploatacije moždanih vijuga. Obično je odvojena staklenim zidom, da li da bi nadređeni mogli pratiti situaciju ili iz estetskih razloga, to ne znam, ali činjenica je da niko ne zloupotrebljava radno vreme. Potreba za mini pauzom, uz kafu ili čaj, traje svega nekoliko

minuta koliko je potrebno da se napitak pripremi, tek toliko da je spreman za konzumaciju. Oko podneva oglašava se nova melodija zvona, ovog puta upozoravajući da je zdravom telu pored zdravog duha potrebna i hrana, pa zaposleni hitaju ka obližnjim restoranima i kantinama da se okrepe hranom koja ne uspavljuje nakon konzumacije već podiže energiju za ostatak radnog dana. U toku radnog dana, moguće je prisustvovati i na više sastanaka, ali samo ukoliko tekuće radne obaveze to zahtevaju. Sastanak koji nije striktno klasifikovan kao Daily Scrum završava se onda kada su svima jasni zaključci sa istog. Poslovni sastanak nije mesto za opuštanje misli ili slatki dremež, već trenutak kada su svi prisutni fokusirani da u zajedničkom duhu zena pronađu optimalno rešenje za pridošle probleme. Ono što je posebno važno, a naročito pri razvoju programske podrške (Software) je da se sve dokumentuje. Nakon implementacije i verifikacije značajnije programske celine, neophodno je dokumentovati šta je urađeno, da neki „novi klinci“ koji će ukazati programersku čast preuzimanjem delova programskog koda ne bi bespotrebno gubili vreme razumevajući šta je programer-pesnik hteo reći. Ima smisla, jer preturanje po tuđem kodu bez i jedne linije pojašnjena može biti dugotrajna i frustrirajuća obaveza, koja nikako nije u skladu sa KAIZEN™om. Iako programeri širom sveta više vole da kreativnost iskazuju kodom nego tekstom i dijagramima algoritma, u Japanu niko ne pravi pitanje oko toga. I za implementaciju i za dokumentaciju procenjuje se vreme, jer je osnova uspešnog poslovanja da se znanje sačuva i prenese, te da svaki kolega u timu po potrebi može

Slika 3. Katsushika Hokusai (1760 - 1849) - Veliki talas Kanagave, donosi dobre vesti i u Srbiju

lako „uskočiti“ i nastaviti analitički pristup rešavanju složenih problema. Zamislimo da Vuk Stefanović Karadžić nije dokumentovao usmenu zaostavštinu našeg naroda, danas bi izgubili i ovo malo identiteta posrnulog u KAZAN™-u globalizacione mućkalice.

Oko 17:30 oglašava se novo zvono, koje upozorava ne da je kraj radnog vremena, pošto u Japanu niko ne ide kući posle osam radnih sati, već da počinje “zabava” do kasno u noć. U zavisnosti koliko je duboko ušao u srž problema, japanski inženjer će otići kući tek onda kada je siguran da je dao sve od sebe pa makar i ne uspevši da reši problem u potpunosti. Ovaj pristup nije nov za srpske programere, jer moć hipnoze koju svaka programska greška (Bug) ima. Bezbroj puta sam prisustvovao, a i lično učestvovao u celonoćnom lovu na savršenost programskog koda, ali ne zato što je realizacija bila savršeno isplanirana, već zato što je menadžer svesno precenio mogućnosti tima pred mušterijom zarad dobijanja projekta. Mi možda i moramo tako, da bi se bolje pozicionirali na neumoljivom svetskom tržištu. Japanci su uveliko prepoznatljivi po kvalitetu i nisu u obavezi da rade više nego što je isplanirano detaljnom analizom, ali jednostavno to je izraz poslovne kulture i poštovanja celine kojoj pripadaju. Nakon uspešno završenog radnog dana kasno u noć, iscrpljeni programeri marširaju domovima. Javni prevoz je prepun elegantno odevenih ljudi, iako u većini država zapadnog sveta u to doba na ulici nema ni superheroja da patroliraju u potrazi za izgrednicima. Ukoliko je kraj radne nedelje, onda je priča nešto drugačija. Umesto u vozove, reke ljudi se slivaju u restorane ( Izakaya) i kafane gde se prepu -

šta odmoru duha i tela uz raznovrsne nacionalne đakonije i koju čašicu više nekog od tradicionalnih pića ili jednostavno piva, čiji je kvalitet za najveće poštovanje ( ko je u prilici obavezno probati Kirin Ichiban ). I u tome smo kao narod slični.

Ako podvučemo crtu, biti zaposlen u japanskoj kompaniji i nije bauk. Pogotovo za ljude iz IT sektora koji su navikli na predan i mukotrpan rad, odricanje od slobodnog vremena i posvećenost poslu. Uz pravilnu kombinaciju svega

najboljeg što možemo preuzeti od Japanaca ali isto tako i drugih kultura, uz visok nivo samokritičnosti mislim da možemo postati pravi ekonomski tigar u narednih pedeset do sto godina. Šalu na stranu, možemo mi to mnogo brže i bolje, samo je potrebno da neko baci varnicu na pravo mesto, a to su po mom mišljenju upravo srpska predstavništva japanskih IT kompanija koja će, uz podršku predstavništava kompanija iz drugih zemalja, postati vesnici nekog novog i boljeg doba.

Slika 4. Nepobedivi Japansko-Srpsko-Rumunski programersko-samurajski odred (gore) spreman da pokori i najveći file crvene tune poslužen u formi Sushi (dole) ili Sashimi obroka i potuče do dna najveću flašu Sakea

SUZANA RADOVIĆ

Direktor kancelarije za Srbiju, Crnu Goru, Bosnu i Hercegovinu FUJITSU

BEZBEDNOST DIGITALNOG

RADNOG MESTA

U današnjem digitalnom vremenu, gde su cyber-kriminal, krađe i prevare u porastu, organizacije zahtevaju najbezbednije, najtačnije i najpouzdanije metode identifikacije za pristup podacima, stvarima kao i opštoj bezbednosti.

Bezbednost sistema je konstantno izazvana zbog stalnih napada – ne samo spoljnih već i unutrašnjih manipulacija. Implementacija bezbedonosnih sistema je time značajnija nego ikada, ali sa drmatičnim porastom mreža, uređaja, konekcija i aplikacija, postala je izuzeto kompleksna.

Najveći izazov sigurnosti jeste implementacija rešenja za upravljanje pristupom koje je sposobno da prepozna korisnika (vlasnika naloga za pristup) i njegovog biometrijskog identiteta. Medjutim, razumevanje koju biometrijsku tehnologiju treba iskoristiti zasniva se na razumevanju izazova i specifičnosti zahteva.

PalmSecure, je jedinstveno biometrijsko rešenje za autentifikaciju, bazirano na čitanju rasporeda krvnih sudova dlana, dokazano je najtačnije biometrijsko tehnoloko rešenje za odobrenje pristupa koje je trenutno dostupno na tržištu – raspoznaje blizance, beskontaktno je i nema ograničavajuće faktore kao što su naočare, sočiva, rukavice, nečistoća itd.

PalmSecure beskontaktno rešenje pruža visok nivo zaštite koji je lak za implementaciju i korišćenje. To je vodeće rešenje za autentifikaciju koje koristi biometrijsku tehnologiju za potvrdu korisničkog identiteta. Rešenje omogućava visok nivo sigunosti, obzirom da je nemogće lažirati biometrijski otisak dlana.

PalmSecure tehnologija zasniva se na višedecenijskom razvoju, iskustvu u prepoznavanju slika i koristi širok spektar aplikacija prožimajući sve industrijske sektore, uključujući: Praćenje prisustva – redukuje prevare zaposlenih

Kontrola pristupa – pojednostavljuje pristup i elimiše potrebu za stalnim promenama šifara

Fujitsu je vodeća japanska kompanija za informaciono komunikacione tehnologije (IKT) koja nudi pun spektar tehnoloških proizvoda, rešenja i servisa. U više od 100 zemalja sa preko 140.000 zaposlenih nudi podršku korisnicima.

Predstavnici kompanije Fujitsu na 2. KAIZENTM kongresu

Ultra-mobile meets ultra secure

In the search for smart authentication methods, more and more organizations are turning to biometrics to protect data and physical access from password and identity theft, hacking and manipulation. Fujitsu’s PalmSecure™ ID login is a leading-edge biometric system that authenticates users based on their palm vein patterns. It comprises PalmSecure™ sensors and Workplace Protect Active Directory for smart, central management of all biometric profiles within a secure authentication environment.

Greater security? It’s in your hands. The extra mobility in the digital economy doesn’t have to be a security nightmare. PalmSecure® ID Login by Fujitsu is where ultra-mobile meets ultra-secure. With biometrics and PalmSecure® login using palm vein sensors, you authenticate people and not passwords, which is faster and safer.

2018 Fujitsu Technology Solutions GmbH

PRE I POSLE

Svetislav Savić

Development and Engineering Manager

TETRA PAK

TITO PARTIJA, OMLADINA AKCIJA!

Sloba je oduvek bio poslušno i disciplinovano dete. Zato je i danas sjajan kaizenovac, koji poštuje sve vrhunske standarde u World Class Manufacturing pristupu u Tetra Pak fabrici u Gornjem Milanovcu.

Aleksandar Nikolić

Lean coordinator

GORENJE

PEKAR, LEKAR, APOTEKAR –MOGAO SAM BITI JA, BILO ŠTA!

Aleksandar ima zanimljive hobije – fudbalski golman i igranje

AIRSOFT-a, a u „slobodno“ vreme se bavi razvojem KAIZEN™ i lean pristupa u fabrici GORENJE. Zbog njega bi i Bora Čorba morao da promeni i da dopuni svoju čuvenu pesmu.

Jelena Balabanović

Lean coordinator

GORENJE TIKI

KAD PORASTEM, BIĆU...

Mala Jelena je oduvek volela javne nastupe. Vremena se menjaju, biserna ogrlica se menja za ID karticu, a Jelena je uvek spremna i sa osmehom za javni nastup!

NAJLEPŠE BEBE

Slobodan Simičić

Operational Excellence Leader NORMA GROUP

1S, 2S, 3S... IDEMO ISPOČETKA

Ćerkica Ira je spremna za još jednu lekciju iz leana. „Tata, a šta to znači 5S? Jesam li ja dobra iz 5S?“

Dušan Antonijević

Plant manager Kruševac Plant HENKEL

KAKAV OTAC, TAKAV SIN!

Dušan i njegov sin Vuk su kao braća blizanci. Kod njih zaista važi vizuelni menadžment „Kakav otac, takav i sin“.

Jelena Balabanović Lean coordinator GORENJE TIKI

MALI VELIKI LAZAR

Mama Jelena sa svojom velikom mazom Lazarom

Ljubica Hadžistević Direktor prodaje NES COMMUNICATIONS

DANA I KETI, KETI I DANA. Ljubica ima jednu ćerku Danu. „Av, av, av...“ OK, Ljubica ima dve „ćerke“: jednu biološku Danu i jednu ljubomornu kucu po imenu Keti

KUĆNI LJUBIMCI

Zoran Jović

HR direktor

TRELLEBORG

IMA JEDNA ZVER, STRAŠNA ZVER!

Zoran je ponosni vlasnik jedne strašne zverke po imenu „Meda“. Dakle, svi koji dolazite kod Zorana budite na oprezu – ova Meda može da vas „obori sa nogu“ sa svojom umiljatošću!

Slobodan Anić

Country manager AMETEK

O LOLA, O LOLA, DA POKLONIM TI ČITAV SVIJET...

Lola je jedna mala devojčica od godinu dana koja je zarobila Slobino srce. Zar nije ti dosta što imaš od mene, I ljubav što dajem ja, Zar nije ti dosta što nijednog časa, Bez tebe ja nisam sam...

Marina Radulović

Koordinator za unapređenje procesa HEMOFARM

Trškica i Debelić

Marina je oduvek sanjala da ima mace, ali sa neobičnim imenima. Trškica je crno bela maca koja pažljivo osmatra i čuva svoju teritoriju. Ona je kao iz one dečje pesme „Ide maca oko tebe...“. Sa druge strane, Debelić se u skladu sa svojim imenom, opružio i neumorno se igra sa svojom igračkom. „Mjauuuuuuu....“

UKRŠTENE REČI

HORIZONTALNO

1. Deo KCM modela, fokusiran na stvaranje baze znanja o KAIZEN™-u.

2. KAIZEN™ metodologija za fokusirano rešavanje problema.

3. Metodologija za strukturirano rešavanje problema.

4. Metoda za zamenu alata (Changeover) koja traje do 10 min. (eng).

5. Deo KCM modela, fokusiran na promenu kulture i ponašanja u Gembi.

6. Mesto gde se stvara vrednost (jap).

7. Sistem kontrole zaliha pomoću kartica koje signaliziraju kada je potrebno izvršiti novu porudžbinu (jap).

VERTIKALNO

1. Alat za definisanje problema i pornalaženje uzroka problema (jap).

2. Kartice pomoću kojih se prati da li je neka aktivnost izvršena ili nije (jap).

3. Svetlosni signal koji prikazuje stanje mašine (jap).

4. Pravovremena proizvodnja, bez zaliha (eng).

5. Zaustavljanje proizvodnje kada se javi problem (jap).

6. Metoda za nivelisanje resursa (jap).

7. Metoda za predupređenje greške (jap).

8. Promena DNK kompanije.

9. Metoda uređenja radnog prostora.

Vertikalno: (1)ishikawa (2) kamishibai (3) andon (4) just in time (5) jidoka (6) hejunka (7) poka yoke (8) KCM model (9) 5S

Horizontalno: (1) support kaizen (2) kobetsu kaizen (3) 3c (4) smed (5) daily kaizen (6) gemba (7) kanban

Globalno serti kovani treninzi

GLOBALNO

SERTIFIKOVANI „KAIZEN™ PRACTIONER“

KAIZEN™ SPECIJALISTIČKI TRENINZI

Nivo 1 – KAIZENTM Foundation

Nivo 2 – KAIZENTM TPM®

Nivo 3 – KAIZENTM Total Flow

KAIZEN™ 5S

KAIZEN™ 5S for IT and computers

KAIZEN™ Visual Management

KAIZEN™ Total Quality Management (TQM)

KAIZEN™ Structured Problem Solving

KAIZEN™ Event

Kobetsu KAIZEN™

KAIZEN™ Autonomous Quality

KAIZEN™ Standardised work and SDCA

KAIZEN™ Employee Sugestion System (ESS)

KAIZEN™ Changeover (SMED)

KAIZEN™ Just-In-Time (JIT)

KAIZEN™ for Office

KAIZEN™ for Service Companies

Lean Six Sigma

O Kaizen institutu In-house obuke Kontakt

Kaizen Institut je najveća globalna kompanija za implementaciju KAIZEN™ metodologije sa 600 konsultanata u preko 60 zemalja. Kaizen Institut je osnovan 1985. godine od strane Masaaki Imaija, najvećeg svetskog eksperta za KAIZEN™.

Posebno prilagođeni treninzi za vašu fabriku: ciljevi, sadržaji, mesto, vreme, dužina, broj učesnika, gemba walk, akcioni planovi. Tražite dodatne informacije o in-house obukama.

KAIZEN INSTITUT SRBIJA 011 3047 126 063 7004 518 rs@kaizen.com rs.kaizen.com

Turn static files into dynamic content formats.

Create a flipbook
Issuu converts static files into: digital portfolios, online yearbooks, online catalogs, digital photo albums and more. Sign up and create your flipbook.