Academic and Research Work

Page 1

Marzia Chowdhury

Ph.D. Candidate

Department of Architecture

The University of Kansas

PORTFOLIO
sample
Academic and Research work

Contents

Academic Design Work

Beyond the Darkness Socio-Cultural Center Education Center for Visually Impaired Children

Learning the Past and Developing the Future London Housing Design Competition

Research Work

Emergency Department Design in Response to the Pandemics:

A Systematic Literature Review of Emergency Department Responses to Previous Pandemic and Epidemic

Emergency Department (ED) Design for Pandemic Conditions: Lessons Learned from the COVID-19 Pandemic

Understanding the Relation between Healthcare Accessibility and Population Health Outcome by Implementing ArcGIS

Impacts of the Cohort Isolation Design Strategy in Emergency Department on the Patients’ Operational Outcome

A Nationwide Survey on Emergency Departments (EDs) Pandemic Responses

Undergraduate Academic Level

Graduate Academic Level

Poster Presentation in Conference

Presentation in Conference

Unpublished

Unpublished

Unpublished

Academic Design Work

Beyond the Darkness

Socio-Cultural Center Education Center for Visually Impaired Children

Learning

the Past and Developing the Future

London Housing Design Competition

Beyond the Darkness

Socio-Cultural Integrating Center For Visually Impaired Children

Undergraduate Thesis Project

Project type Socio-Cultural Center

Location Dhaka, Bangladesh

Setting Historical

Background

Despite the efforts of public and private organizations, the education and overall development of visually impaired and blind children in Bangladesh is still an underdeveloped sector. This has resulted in a significant gap that needs to be addressed urgently. To address this issue, a comprehensive research study was conducted to explore the different ways in which visually impaired and blind people interact with the built environment and its elements. The study included a) a literature review, b) interviews with visually impaired individuals and their associates, and c) an in-depth

Regular Vision Visually Impaired People Vision

analysis of the built environments (e.g., schools) in Bangladesh and other countries to gain a better understanding of how the built environment can create an inclusive environment and promote mobility.

The objective of this undergraduate project was to establish definitive design criteria that can facilitate the creation of a multi-faceted environment that promotes integration for both visually impaired and normally sighted individuals. The aim is to create a more comprehensive and inclusive learning and integrating environ-

ment that can help visually impaired and blind children overcome the challenges they face and achieve their full potential.

The study aims to provide visually impaired and blind children with the necessary tools to succeed in their academic and personal lives. It also seeks to raise awareness about the importance of creating inclusive and accessible environments that can help promote the integration of individuals with disabilities into society.

2017

Conceptual Design Approach

Concept

The sensory responses of a built form are defined by its architectural features such as edge, transition, threshold, path, landmark, and space. For designers, it is crucial to consider these features as design principles to establish a strong connection with memories and feelings. Inclusive design requires a deep understanding of visual impairment, which is essential to create an architectural character that is accessible to everyone.

The incorporation of the layering concept in the design has brought about a remarkable diversity that plays a crucial role in sustaining the built form as a center for integration. When dealing with a site that has roads on three sides, designers are often met with the challenge of providing access from both sides. To overcome this challenge, two entrances are created using

Interactive zone

Integrated zone Enhancing zone

Path

The path of sensuous journey runs along the water channel and leads to the lake. The acoustics of water and associated other sensory clues like visual and olfactory sensory.

Edge and Threshold Transition

There is visual, acoustics landmark help user to orient.

and enclosed built-environment with wall grooves make the navigation more easier.

two different approaches – one for pedestrians and the other for vehicles. Transverse and lateral layering have been implemented to ensure maximum adaptability and flexibility in the design. These layers have been strategically placed to not only enhance the aesthetic value of the design but also to optimize functionality and ensure the smooth flow of traffic.

There is visual, acoustics landmark help user to orient.

The path of sensuous journey runs along the water channel and leads to the lake. The acoustics of water and associated other sensory clues like visual and olfactory sensory.

Trees Trees and enclosed built-environment with wall grooves make the navigation more easier.

Learning the Past and Developing the Future

London Housing Design Competition Project

Prof. Micheal Grogan (Lead), Mahruf Kabir, Nazmun Akter, Marzia

Project type Competition Project

Area Area

Location London, United Kingdom

Setting Residential

Background

This proposal seeks to retain and celebrate the architectural history, often maligned, of the Alison and Peter Smithson-designed Robin Hood Gardens. What remains of this original

Contribution― the west housing block and conical berm― will be retained with new additions that re imagine an approach towards mass housing while also opens the site to the public realm though publicly-oriented uses, and new throughsite pedestrianized connections a series of activated open spaces. This proposal is predicated on reversing the severing― channeling OMA’s CRONONCAOS― of the connection between architecture and idealism; the much needed social project of contending with the housing crisis after the fall of Council Housing. Though retaining and replicating aspects of the former design, permeability and connectivity of the complex, rather than autonomy, is the objective with an eye towards an urban and socioeconomic intertwining. The proposed aggregations of housing are both prototypical, potentially realized throughout London and the region, and situational, grounded in the logics of the

Poplar site and context. Here distributed in connected clusters, two forms of housing are proposed based on modules connected to a circulatory and services armature. One form is composed of fixed and stackable units, that may be slightly modified to increase unit size and amenities. More flexible is a system of framed modules that can incorporate different panel types and be easily extended for both interior and exterior expansion.

Linking the housing aggregations, we revisit the previously-questioned concept of “streets-in the-air,” first proposed in the Smithsons’ Golden Lane Housing proposal. Pushing this archetype beyond the simple concerns with smooth circulation (two women with prams not “blocking the flow”) we push further the idea of “intervals” as socially-activating nodes. These nodes― interior and exterior― may accommodate spaces for social gathering, meetings, small performances, child care, an so forth. With a strategic dispersion of these communal nodes, the re-envisioned “streets” will prove more inviting, complex, and purposeful-yet-flexible, finally becoming the “social entities” previously

conceived.

All of this, on the Robin Hood Gardens site, transitions to the ground through a gradient of semi-public-to-public uses in a base that transforms from berm to plinth to bridge to ultimately connect to the existing block’s second story “street” which has been partially transformed. The berming and plinth, mainly along the north and east streets, accommodate retail and public access points. The bridge portion along the south provides community functions, here conceived as small library and galleries, though typologically this may accommodate other programs. As importantly, this forms a portal into the site. Two pedestrian paths run north-south to connect a school and religious complex at the north to new developments south of the parcel. Other connections occur along the east, the west remaining edged by the remaining building that also forms a barrier to the noisy A 102 highway. Continue on about elements in the open spaces

Team
Site, Building, and Unit Design Role
2020
Design Competition

Research Work

Emergency Department Design in Response to the Pandemics: A Systematic Literature Review of Emergency Department Responses to Previous Pandemic and Epidemic

Emergency Department (ED) Design for Pandemic Conditions: Lessons Learned from the COVID-19 Pandemic

Impacts of the Cohort Isolation Design Strategy in Emergency Department on the Patients’ Operational Outcome

A Nationwide Survey on Emergency Departments (EDs) Pandemic Responses

Understanding the Relation between Healthcare Accessibility and Population Health Outcome by Implementing ArcGIS

Emergency Department Design in Response to Pandemics:

A Systematic Literature Review of Emergency Department Responses to Previous Pandemic and Epidemic

Abstract

The COVID-19 pandemic has presented serious challenges to emergency departments (EDs). EDs play an important role in responding to pandemics, as they made the first substantial strides to recuperate patients and protect them from infectious diseases, as shown in experiences of earlier infectious disease surge events (e.g., SARS-CoV, H1N1, and Ebola, etc.). However, there is limited evidence on how facility design can support EDs’ response to pandemics.

This article aims to provide a systematic literature review (SLR) of EDs’ challenges and responses to pandemics, with a primary focus on facility design strategies. The authors followed the “Preferred Reporting Items for Systematic Reviews and Meta-Analysis” (PRISMA) guideline and searched the databases; PubMed, Web of Science, Science Direct, PubMed central database, covering the literature from March 2000 to March 2021. 2489 studies were identified by the initial database keyword search and additional hand search based on literature search. Finally, 20 articles met the inclusion criteria.

Key findings include a) negative pressure rooms b) split flow and cohort isolation that can create various zones for patients with different risk and acuity levels are the most addressed approaches for infection control and accommodating surge capacity. Convertibility and flexibility concept (e.g., reconfiguration of spaces, temporary separation within spaces, reversible air pressure, flexible use of treatment and non-treatment spaces within and adjacent to ED) is key to address unique challenges of evolving nature of pandemic outbreaks.

This study provides a summary of existing design strategies for EDs to respond to pandemics. Multiple design strategies need to be combined to minimize the disease transmission in EDs during pandemics and providing surge capacity for overflow of patients. Detailed design principles were synthesized based on the SLR and translated to a design prototype that can respond to evolving stages of pandemics.

This article can be helpful to front-line staff in clinical settings, hospital administrators, public or government officials, architects, and the like. It also identifies opportunities for further research on EDs design to better respond to pandemics.

Keywords:

Emergency department, surge capacity, design strategies, pandemics, infection control strategy

Objective

Current Knowledge on Surge Capacity Infection Control Strategy

The aim is to develop a comprehensive review of the literature and summarize the current knowledge of the spatial strategies that EDs in respond to pandemic-related surge events.

Findings From Literature Review

Screening Area

Waiting Area Surge Capacity

Portable (tent) c¹ Conversion of nontreatment area c² Conversion of lobby i¹ Other Temporary Structure c¹ s¹ Hand Hygiene s¹ c¹ PPE c¹ Filtered Air c¹ i¹ e¹ m¹ s¹ Negative Pressure Air s¹c¹ Natural Air s¹c¹ Triage Area Other Temporary Structure c³ Portable facilities Arrival Area PPE c³ Hand Hygiene s¹ c² Code system in door c² Sealed other entrances c¹ s² Separate entrance c² Hygiene Access Control Portable (tent) c³ Fever Screening Sta- tion c¹
Other
rary
Built-in
Hand
c¹ PPE c¹ Portable facilities
Tempo-
Structure
flexibility
Hygiene
Hygiene Airquality Natural Air s¹c³ Pointofcare Portable X-ray c³ Oxygen Supply c¹ Portable
c³ Fever
tion
Other
rary
s¹ c Built-in
Portable facilities Hygiene Airquality Pointofcare Portable
c³ Oxygen Supply c¹
(tent)
Screening Sta-
c¹ s¹
Tempo-
Structure
flexibility
X-ray
Hand Hygiene
Infection Control Strategy Treatment Area Surge Capacity Infection Control Strategy Surge Capacity Infection Control Strategy Surge Capacity Infection Control Strategy Surge Capacity Infection Control Strategy Conversion or Renovation Portable facilities Hygiene Conversion of preadmissions testing lobbyarea, or conference room c¹ Conversion of office room to respiratory center c¹ Conversion of decontamination s¹ Placing barri- er to create cohort isolation zone c³ Renovation of triage extension to cohort isolation zones c¹ Renovation of fast-track area to treatment area c¹ Renovation of ambulatory centersurgery to isolation zone c¹ Renovation of the treatment area to negative pressure Renovation of negative pressure room to resuscitation bay c¹ Renovation of treatment area to neg- ative pres- sure isolation room c¹ Renovation of trauma bay to nega- tive pressure c¹ Observation room to intensive respiratory admission room c¹ Conversion of waiting room c¹ Negative pressure isolation room c n² e¹ i¹ Single to multi-occupancy treatment area n² Access control in the cohort isolation area c¹ Hand Hy- giene s² c PP E Sterilizing areas c s² Waste Management s¹ Portable X-ray c³ Oxygen Supply c¹ Code Cart Supply c¹ Resuscitation Monitor c² Negative pres- sure isolation room c¹³ n² e¹ i¹ m¹ Negative pres- sure cohort isolation unit n² c¹ Cohorted c¹¹ s¹ Negative pres- sure in cohort-fever-screening/ isolation-area c² e¹ i¹ m¹ s² Filtered Air c¹ i¹ e¹ Negative Pressure Air c¹³ n² e¹ ¹ m¹ s³ Natural Air c¹ Access Control Airquality Pointofcare CohortSeparation Additional treatment capacity n² Negative pres- sure cohort isolation unit c¹ n² Negative pres- sure resuscitation bay c Hygiene Legends SARS = s# MERS = m# Influenzas = i# Ebola = e# COVID-19= c# Non-specified pandemic/ epidemic type= n#
Literature
Findings From
Review

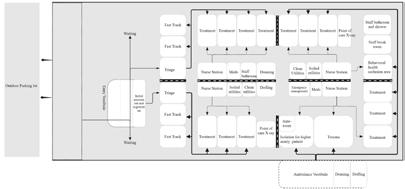
Proposed ED Design Prototype

Full Pandemic Mode

ED Prototype

(Regular-Full Pandemic Mode)

Regular Operational Hour

Pandemic Mode: Initial Surge

Pandemic Mode: Mid Surge

Pandemic Mode: Full Surge

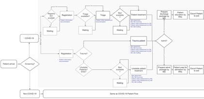
Emergency Department (ED) Design for Pandemic Conditions: Lessons Learned from the COVID-19 Pandemic

Research Question

Does ED design make a difference in responding to the pandemic at different phases?

What are the pandemic resilient design features?

How did that ED design affect the ED operational metrics, First wait time (door to provider time), and treatment time (provider to disposition time) for different cohort patient groups?

Research Method

Spatial Strategies During Pandemic

Case Studies

Case Studies: Pandemic Resilient Design Features

Some key strategies for EDs’ to address pandemics have been identified: a)the split flow of suspected and non-suspected patients; b)the provision of separate screening, triaging, waiting, and cohort isolation zones for suspected patients; and c) adaptive use of treatment and non-treatment areas within and adjacent to ED spaces and conversion of non-treatment areas to accommodate surge capacity.

Case Study B1 Case Study A1 Case Study B2 Case Study A2 Case Study B3

Pandemic Response and Patient Flow at the Outbreak

Low Acuity

Case Study A1

Case Study A2

Case Study B1

Mid-High Acuity

Case Study A1

Case Study A2

Case Study B1

Lesson Learned From EDs with and without

Built-in Design Features

Infection Control Strategies

Mass Decontamination Area/ Decon Area

Modular/ Pod Design in Treatment Area

Negative Pressure Isolation Room

Negative Pressure Isolation Unit

Separate Toilet in Negative Pressure Isolation Room/ Unit

Separate Patient Route from Arrival to Negative Pressure Isolation Room/ Unit

Surge Capacity Strategies

Built-In Flexibility In Non treatment Area

(Medical Gas, Power Outlet in non-treatment area, Also Consider access to support and services)

Double Occupancy in Treatment Room

(Dual Headwall and dual power column)

Acuity-adaptable Treatment Room

(Access to necessary power column, medical gas outlet)

Modular/ Pod Design in Treatment Area

Impacts of the Cohort Isolation Design Strategy in Emergency Department on the Patients’ Operational Outcome

Background

During the initial phase of the pandemic, utilizing cohort isolation units proved to be highly effective in reducing the infection risk. However, many Emergency Departments (EDs) discontinued this strategy due to the low utilization of these units.

Hypothetical Prototype and Patient Flow

Objective Method

This study investigates how the treatment room numbers in the cohort isolation unit affect the ED operational metrics, such as first-wait time (door-to-provider time) and treatment time (provider-to-disposition time) for different cohort patient groups by the status of COVID-19 virus, and then ESI level.

Results

This study is based on predictive analytics using DES. It will use the actual ED operational data to build a baseline simulation model and propose a series of “what-if” scenarios to test the effectiveness of various cohort isolation strategies using hypothetical layouts during two time periods: the first phase of the pandemic when cohort isolation strategy was implemented and later period when it was not implemented.

Process

Time-stamped patient-level EMR (Electronic Medical Record) data spanning from March 2020-March 2021 has been collected from an academic tertiary hospital ED to develop and validate the baseline DES model using FlexSim 2021.

A stochastic profile of patients and their activities was constructed. The process maps were created to describe various types of patient flow and the related resource utilization (e.g., staff, equipment, space) from patient arrival to patient disposition. Then, the simulated and actual ED patient outcome data of interest will be compared for model validation.

Utilization rate comparison between two spatial strategies across diff. resources

COVID-19 patients’ first wait time comparison between two spatial strategies across diff. risk level and acuities

COVID-19 patients’ LOS comparison between two spatial strategies across diff. acuities

Average of Waiting time during "cohort isolation" period

Average of Waiting Time during "without cohort isolation" period

Average of

during "cohort Iisolation"

Average of LOS during "without cohort isolation" period

The chart displays the variations and effects of different design strategies on the LOS, waiting time, treatment room utilization rate, capacity, and staff requirements of different patient cohorts. The purpose is to assess the effectiveness of different design models. The chart demonstrates that cohort isolation units have enhanced bed utilization rates as beds were exclusively allocated to them during the initial phase of the pandemic. Furthermore, it has improved the overall LOS for the COVID-19 patient group.

Data Preparation Data Input Process Time, Resources Input Build a model Outcome Compari son Human Resources 2 Receptionist 2 Pivot Nurse 2 Triage Nurse 2 Fast Track Nurse 4 Main Nurse 2 Fast Track MDs 8 MDs Resources 1 Screening Area 2 Reception area 2 Triage area 2 Waiting area 4 Fast track treatment area 14 Main treatment area 1 Trauma bay 1 Isolation Resources 1 Screening Area 2 Reception area 2 Triage area 2 Waiting area 4 Fast track treatment area 14 Main treatment area 1 Trauma bay 1 Isolation 0.00% 10.00% 20.00% 30.00% 40.00% 50.00% 60.00% 70.00% 80.00% Cohort Isolation Bed Bed POD B Bed POD C Bed POD D Fast track atrisk Fast track nonrisk
CI Utilization W/o CI Utilization 0 20 40 60 80 100 120 140 ESI 1 ESI 2 ESI 3 ESI 4 COVID-19 LOS in minutes
LOS
period
0 2 4 6 8 10 12 14 16 18 20 ESI 2 ESI 3 ESI 4 COVID-19 First wait time in minutes

A Nationwide Survey on Emergency Departments (EDs)

demic Responses

Background Findings

The prolonged COVID-19 pandemic created multiple surge demands at various phases of the pandemic. Pandemic responses vary across different EDs. However, there is little research on the connection of the built environment in response to adopted strategies.

Pearson Chi-Square

Value df Asymptotic Significance (2-sided)

Separate pre-triage/screening area

Urban-rural 0.49 1 0.484

Hospital Size 4.236 1 0.04*

Objective Method

This study aims to evaluate pandemic preparedness approaches from a facility design perspective for different periods and identify their relationship to EDs’ characteristics.

A qualitative research method has been conducted, including a systematic literature review (SLR) to understand ED design strategies and a nationwide survey to evaluate the strategies during different periods of the pandemic. The survey was distributed through the EDBA (Emergency Department Benchmark Alliance) from September 2022 to October 2022. The survey asked for information on strategies to address pandemic needs in their EDs. A descriptive statistic and Chi-squared test of independence were conducted to evaluate what design strategies various EDs in the United States have implemented to respond to the COVID-19 pandemic.

Results

Respondent Ed By Regional Characteristics

The participants in this study showcased an array of diversity in their respective geographical locations. Among the five regions, the Midwest emerged as the frontrunner with a staggering 37% representation (n=19/57), while the Southwest exhibited the smallest proportion (n=02/57, 4%). It was also observed a relatively higher number of Level I trauma centers among the sample (n=27/57, 47%).

Academic status 1.403 1 0.236

Trauma level 1.467 1 0.226

Separate triage area for suspected infectious patients

Urban-rural 1.96 1 0.162

Hospital Size 0.01 1 0.920

Academic status 8.077 1 0.004*

Trauma level 0.271 1 0.602

Separate patient flow for infected and non-infected patients

Urban-rural 1.544 1 0.214

Hospital Size 0.078 1 0.78

Academic 5.53 1 0.019*

Trauma 0.759 1 0.384

Dedicated donning and doffing area

Urban-rural 0.188 1 0.665

Hospital Size 0.008 1 0.931

Academic 3.989 1 0.046*

Trauma 0.97 1 0.325

Out of the 130 respondents for the EDBA survey, 57 completed all sections and were included in the analysis. The most adopted strategies are —a) negative pressure room (95%, n=54/57), b) cohort isolation (84%, n=48/57), and c) separate pre-triage or screening area (84%, n=47/57). Almost half (48%) of the strategies were implemented at the onset, whereas only 17% were before the outbreak.

The statistical analysis revealed significant differences between types of EDs and the design strategies they have adopted in response to the pandemic. For example, academic EDs are associated with a higher chance of adopting separate triage at twice the rate (1, N = 57) = 7.75, p = 0.004; separate patient flow X2 (1, N = 57) = 5.53, p = 0.019; and separate dedicated donning and doffing areas X2 (1, N = 57) = 3.989, p = 0.046. Hospital size is also significantly associated with the likelihood of adopting separate screening areas, X2 (1, N = 57) = 4.236, p = 0.04.

Pan-
Ed Characteristics By Level Of Trauma Care
Respondent emergency department by characteristics (regions) North east Mid West Southeast Southwest West Respondent emergency department by characteristics (regions) North east Mid West Southeast Southwest West 0% 5% 10% 15% 20% 25% 30% 35% 40% level level & level II ped Level II level III Level IV n/a Respondent emergency department by characteristics (level of trauma care) level I level I & level II ped Level II level III Level IV n/a

Understanding the Relation between Healthcare Accessibility and Population Health Outcome by Implementing ArcGIS

Background

Assessing accessibility involves understanding the five dimensions of a healthcare facility: availability, accessibility, affordability, acceptability, and accommodation. Availability and accessibility are particularly related to spatial factors and geographical location. In order to ensure population health, healthcare accessibility is considered a critical factor (Guagliardo, 2004).

Objective

By identifying underserved areas, this article aims to draw a connection between primary care physician access and the health outcome of the overall population.

Connection between primary care physician access

Case Study

Health outcome of the overall population.

As a case study, this article focuses on potential healthcare accessibility and identifying potentially underserved areas in Johnson County, Kansas, which have the highest health outcomes in population health.

Research Method

The two-step floating catchment area method is implemented by incorporating the ‘Network Analyst’ extension of the ArcGIS 10.7.1 software. The extension incorporates several functions, among them the OD cost distance matrix and service area functions that are specifically helpful for this project.

GIS Workflow and Function

Results Results

How many people/ census tracts live inside or outside of “healthcare facility zones”? The racial and socio-economic characteristics of the population inside and outside the catchment of healthcare facility zones that offers physical and mental health services.

How much area of Johnson County is covered by “healthcare facility service zones”?

Healthcare Accessibility

Findings

The objective behind analyzing based on both travel time and travel distance was to understand if there is any significant difference in the accessibility. But, the second analysis which is based on the travel time has similar kind results in the output. Most of the minority groups and most of the people below poverty level live within the proximity zone. Where most of the people live within 5 minutes travel distance. 98% of total population live within 20-minute drive and 10-mile travel distance. One of the explanations of equitable access in Johnson County, KS could be that it is already saturated with the healthcare facility. In the last six years, there is an expansion of the healthcare facility in that county. ¹

1 (https://www.kansascity.com/news/business/health-care/article230523004.html)

References

Guagliardo, M. F. (2004). “Spatial accessibility of primary care: concepts, methods and challenges.” International journal of health geographic 3(1): 3.

Turn static files into dynamic content formats.

Create a flipbook
Issuu converts static files into: digital portfolios, online yearbooks, online catalogs, digital photo albums and more. Sign up and create your flipbook.