PLAN INBOUND MARKETING DIGITAL ESCUELA YOGA

Page 1

CENTRE NUBA YOGA & PILATES PLAN INBOUND MARKETING IDALINA
ESPINOZA
CENTRENUBA YOGA&PILATES
1.QUÉ: MARCA 2.QUIÉN: BUYER PERSONA 3.CÓMO: FUNNEL INBOUND
PLAN INBOUND MARKETING IDALINA ESPINOZA

1.QUÉ: MARCA

PLAN INBOUND MARKETING IDALINA ESPINOZA

YOGA&PILATES
CENTRENUBA
CENTRENUBA YOGA&PILATES PLAN INBOUND MARKETING IDALINA ESPINOZA 1.QUÉ: MARCA PRESENCIA ONLINE RRSS POSICIONAMIENTO WEB SEO CENTRO DE BIENESTAR & MOVIMIENTO HOSPITALET BARCELONA OBJETIVO 2023: RENTABILIDAD: 150 ALUMNAS X 50€/ MES

2.QUIÉN: BUYER PERSONA

PLAN INBOUND MARKETING IDALINA ESPINOZA

YOGA&PILATES
CENTRENUBA

PLAN INBOUND MARKETING IDALINA ESPINOZA

Julia 34 años Casada y mamá de una niña Barcelona pa

ACTIVIDADES FÍSICAS HORARIOS FLEXIBLES CONOCER GENTE DEL MISMO PERFIL Y ZONA CONECTARSE CON SI MISMA HOLÍSTICA PRECIOS JUSTOS DESCUENTOS EN BENEFICIOS EXTRA

CENTRENUBA YOGA&PILATES
2.QUIÉN: BUYER PERSONA
TEMAS MISTICOS PSICOLOGÍA INTERIOR ALIMENTACIÓN CONSCIENTE MEDITACIÓN ECOLOGÍA, ANIMALISTAS EDUCACIÓN ALTERNATIVA NUEVAS TECNOLOGÍAS RRSS NECESIDADES INTERESES

3. CÓMO: FUNNEL

PLAN INBOUND MARKETING IDALINA ESPINOZA

YOGA&PILATES
CENTRENUBA
CENTRENUBA YOGA&PILATES PLAN INBOUND MARKETING IDALINA ESPINOZA 3.CÓMO: FUNNEL INBOUND CONSEGUIR QUE TE RECOMIENDAN ATRACCIÓN: RRSS + BLOG CONVERSIÓN: WEB FIDELIZACIÓN: EMAIL MKT

PLAN REDES SOCIALES

PLAN INBOUND MARKETING IDALINA ESPINOZA

YOGA&PILATES
CENTRENUBA
CENTRENUBA YOGA&PILATES PLAN INBOUND MARKETING IDALINA ESPINOZA PLAN REDES SOCIALES INSTAGRAM FACEBOOK YOUTUBE TIK TOK 2 POST / DÍA = 1000 VISITAS WEB

PLAN BLOG

PLAN INBOUND MARKETING IDALINA ESPINOZA

YOGA&PILATES
CENTRENUBA
TIPOS TALLERES ENTREVISTAS CASOS ÉXITO EXPERIENCIAS POSITIVAS TIPS RECETAS PLAN BLOG PALABRAS CLAVE CENTRENUBA YOGA&PILATES PLAN INBOUND MARKETING IDALINA ESPINOZA 3.CÓMO:FUNNELINBOUND CONSEGUIRQUETERECOMIENDAN

PLAN WEB

PLAN INBOUND MARKETING IDALINA ESPINOZA

YOGA&PILATES
CENTRENUBA
YOGA&PILATES PLAN INBOUND MARKETING IDALINA ESPINOZA 3.CÓMO:FUNNELINBOUND CONSEGUIRQUETERECOMIENDAN QUIENES SOMOS SERVICIOS BLOG CONTACTA + CHATBOT WHATSAPP INCENTIVO 1A COMPRA: FORMULARIO DESCUENTO 1 CLASE CONVERSIÓN PLAN WEB:
CENTRENUBA

PLAN INBOUND MARKETING IDALINA ESPINOZA 3.CÓMO:FUNNELINBOUND

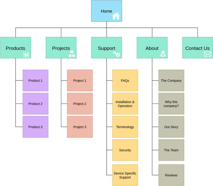
MAP WEB

YOGA&PILATES
CENTRENUBA

FIDELIZACIÓN

PLAN INBOUND MARKETING IDALINA ESPINOZA

YOGA&PILATES
CENTRENUBA
CENTRENUBA YOGA&PILATES PLAN INBOUND MARKETING IDALINA ESPINOZA 3.CÓMO:FUNNELINBOUND CONSEGUIRQUETERECOMIENDAN 1 DIA GRATIS AMISTAD OFERTAS EXCLUSIVAS MASAJES % DESCUENTO PLAN NUTRICIONAL NEWSLETTER FIDELIZACIÓN EMAIL MKT

GRACIAS

CENTRE NUBA YOGA & PILATES PLAN INBOUND MARKETING IDALINA ESPINOZA

Turn static files into dynamic content formats.

Create a flipbook
Issuu converts static files into: digital portfolios, online yearbooks, online catalogs, digital photo albums and more. Sign up and create your flipbook.