

Collective Workflow
Selected Architectural Works
Yuanqingzi Ni
PROFILE
My work explores spatial clarity, material precision, and the translation of drawings into built outcomes.
As a Deaf designer, I approach architecture through visual sequencing and heightened awareness of movement, proportion, and spatial relationships.
I am particularly interested in the intersection between architecture and interior environments, where detailing, assembly logic, and disciplined execution shape coherent spatial experiences.
YUANQINGZI NI
B Arch Candidate | Graduation: December 2025 San Francisco, CA | 415-606-7422 | Libertflyer_Ni@outlook.com
YUANQINGZI NI
Open to relocation within the U.S.
415-606-7422
Libertflyer_Ni@outlook.com linkedin.com/in/david-ni-278537253
B Arch Candidate | Graduation: December 2025 San Francisco, CA 1
EDUCATION SKILLS
Bachelor of Architecture (B. Arch)
School of Architecture | Academy of Art University San Francisco. CA | 2018 - 2025
WORK EXPERIENCE
Collaborative Design-Build Assistant Academy of Art University | San Francisco, CA Feb 2026 - Present
• Assisted in fabrication and installation of full-scale furniture prototypes
• Translated construction drawings into built components through joinery and assembly
• Coordinated material preparation and installation sequencing
• Developed understanding of tolerances, detailing precision, and constructability



Software
Rhino / Revit / AutoCAD / Sketchup
Adobe Photoshop CC / Adobe InDesign / Adobe Illustrator
Lumion / Twinmotion
Environmental & Analysis
Climate Consultant
Fabrication & Representation
Handmade physical models (wood, chipboard and concrete)


Course
ARH 510 Studio 9:Thesis Preparation & Developement
ARH 550 Studio 10:Final Thesis Project
Instructor
Sameena Sitabkhan / Rebal Knayzeh
Site 1 Ferry Plaza, San Francisco, CA 94105
Semester Spring 2025 & Fall 2025
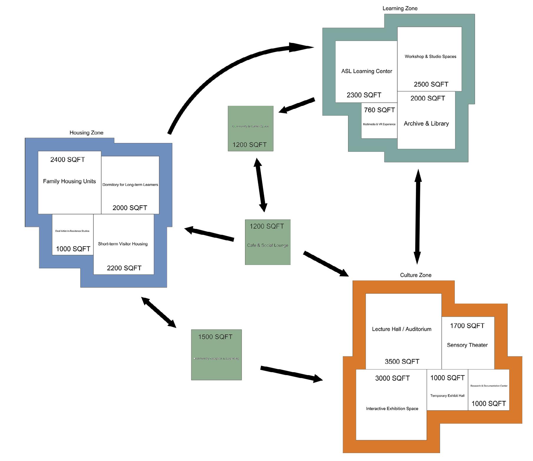
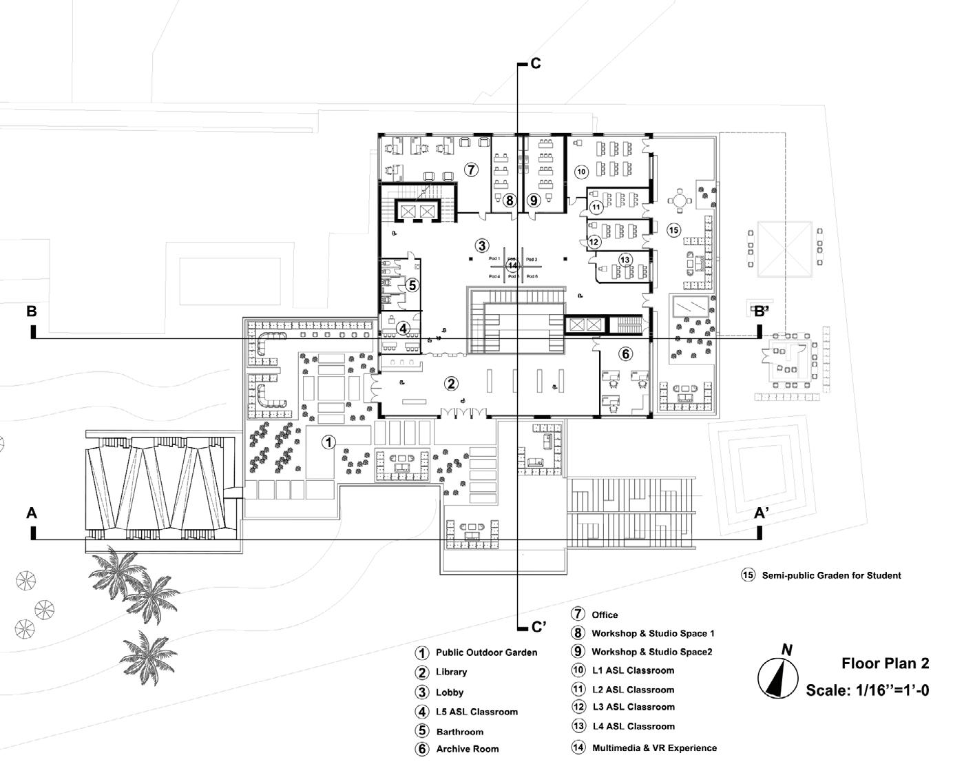
01 / DEAFSPACE
Inclusive, Sensory & Culture Space
Project Statement
This thesis explores how architecture can actively support visual communication and sensory equity for Deaf users.
Located at Ferry Plaza in San Francisco, the project adapts an existing waterfront structure into a Deaf-centered mixed-use hub integrating culture, learning, and housing. Spatial strategies such as open sightlines, curved circulation, and acoustic material systems support signed interaction, intuitive navigation, and collective awareness.
DEAFSPACE PRINCIPLES
Visual Communication & Spatial Awareness

Limited Visibility Expanded Sightlines
Acoustic Interference
Restricted Interaction

Face-to-Face Gathering
DeafSpace principles guide the project by prioritizing visual communication, spatial awareness, and sensory clarity. Circulation and spatial thresholds are designed to support face-to-face interaction and reduce visual interruption for Deaf users.
SITE ACOUSTIC ANALYSIS











A decibel analysis of the Ferry Plaza waterfront reveals distinct acoustic conditions across the site. High-noise areas occur near traffic corridors and public gathering zones, while interior and waterfront areas remain quieter. These gradients inform the program distribution, placing public cultural functions in louder zones and locating learning and residential spaces in acoustically buffered areas.
SITE
DESIGN STRATEGY
Circulation flow and program stacking organize the spatial structure and generate the building






Exploded






Program blocks are organized through a circulation spine and layered spatial stacking to generate the final building form.
Private / Quiet
Semi public / Controlled
Public / Active
HOUSING
Initial Mass Functional layering Vertical Organization
Horizontal Organization

SECTION B-B'
SCALE: 1/16''=1'-0






URBAN CONTEXT SECTION
FERRY PLAZA WATERFRONT


Ferry Building
Deaf Cultural Center
CITY LEGEND
ACOUSTIC MATERIAL STRATEGY




Reduces visual glare while maintaining transparency, supporting clear sightlines and visual communication in quiet learning environments.

Provides warm visual texture while enhancing sound absorption in larger public gathering spaces..

Offers visual stability and durability while supporting controlled acoustic conditions for focused signed interaction.

Mitigates exterior noise intrusion while maintaining material continuity between indoor and outdoor public spaces.
Low-Reflection Laminated Glass Panel
Exterior Acoustic Absorption Panel
Exposed Concrete Wall with Acoustic Treatment
Perforated Wood Acoustic Panel






The entrance plaza is designed as a visual gathering space that supports face-to-face interaction and spatial awareness within the Deaf community.

Course
ARH 450 Studio 8: Housing and Integrated Design
Instructor Kotting Luo / Paul Adamson
Site 222 19th St, Oakland, CA 94612
Semester Fall 2024
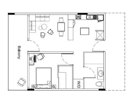
02 / COLLECTIVE HOUSING
A Mixed-use Housing Project
Project Statement
This mixed-use housing project explores how architectural organization can support collective living in a dense urban environment.
Centered around a shared courtyard, the building combines modular housing units with open circulation and communal spaces, encouraging visual connection and everyday social interaction among residents.
URBAN CONTEXT + BUILDING FORM











































SITE SETBACK









































































STRUCTURAL FRAMWORK

A regular column grid establishes the primary structural framework for the collective housing. The vertical structure organizes the residential modules while maintaining flexibility for communal spaces and circulation. This system allows repetitive housing units to be efficiently stacked while preserving visual openness and spatial connectivity.








The housing layout organizes units around a shared courtyard, with circulation balconies encouraging visual connection between residents.
Bedroom
19TH ST
First Floor Plan Scale 1/8''=1'-0
SECTION + FACADE STUDY

The sectional perspective highlights the courtyard-centered circulation system and stepped residential terraces.


Section B-B'
Elevation 1
Elevation 2








Course
ARH 450 Studio 7: Tectonics and Structure
Instructor
Simon McKenzie / Eva Chiu
Site
Hamilton Recreation Center / 1550 Scott St, San Francisco, CA 94115
Semester Spring 2024
03 / CULTURAL FRAME
Inclusive, Sensory & Culture Space
Project Statement
Culture Connection is an interactive cultural center in San Francisco’s Fillmore District, shaped by the layered histories of Japanese, African American, and American communities. The project translates cultural exchange into spatial relationships rather than symbolic form alone. Elevated platforms, shared voids, and visual connections link exhibitions, workshops, performances, and public gathering spaces. A modular timber structure and patterned envelope reference traditional construction techniques while allowing flexibility and openness. By blurring boundaries between public and semipublic zones, the project encourages everyday interaction, collective memory, and community engagement.


30,000 SQFT SITE

SITE SET BACK 15FT. RAISE UP TO 40FT



SITE ZONING
LIFTED MASS FINAL STRUCTURE







Second floor
Third floor
Fourth floor




Geary Blvd Section
Scott St Section
Wall Section Detail






Course
ARH 350 Studio 6: Site Condition and Building Performance
Instructor
Sameena Sitabkhan / Ross McCarthy
Site Angel Island
Semester Fall 2023
04 / ECOLOGICAL ODYSSEY
Environmental
Studio
Project Statement
Biodiversity Odyssey is a visitor center and environmental exhibition located on Angel Island, designed to reconnect people with the island’s evolving ecological systems. Inspired by natural cycles of decay, excavation, and regeneration, the project embeds architecture within the landscape rather than imposing upon it. Elevated platforms and lightweight structures minimize ground disturbance while framing immersive views of water, vegetation, and terrain. Through transparency, sectional layering, and adaptive circulation, the project creates a continuous dialogue between interior and exterior spaces, encouraging visitors to experience biodiversity as a living, dynamic process rather than a static display.










Water Side
Mountain Side





Thank you for viewing my work.
Yuanqingzi (David) Ni | B Arch 2025 San Francisco | 415-606-7422 | Libertflyer_Ni@outlook.com