Skip to main content

2026 Portfolio by Langtian Zheng

Page 1


THE TRAIN GRAVEYARD

Type : Mid-size

: Second Year design

SYSTEM AS ORNAMENT A METONYM FOR HIGHGATE URBAN DECLAY YOUNG

Location : Syracuse NY

Collaborator(s) : Individual Work

Type : Adaptive reuse

: Fourth Year Design

Location : Highgate London Collaborator(s) : Jiahao Zheng, Guanxin Luo

ROOTED NEXUS

A LIVING MONUMENT FOR MANGROVE RESTORATION

Type : Ecological Restoration Year : Second Year Design

Studio

Location : Carlaba Nigeria

Collaborator(s) : Individual Work

OTHER WORKS

PROFESSIONAL WORK

Type : Detailed Drawings & Analysis

Year : 2021-2026

Location : Syracuse NY

Collaborator(s) : Individual Work

CANAL HOUSING 102 FRANKLIN St

SYSTEM AS ORNAMENT

Fall 2023 design studio : ARC 208

Collaborator(s) : Individual Work

Location : Syracuse NY

Instructor : Elizabeth Kamell

01

Canal Housing reconfigures urban centrality through architecture. Across the canal stands the Niagara Mohawk Building, once a symbol of institutional power in Syracuse, whose Art Deco façade asserted authority through ornament and representation. As employee housing for the Niagara Mohawk Building, this project responds to that legacy by reinterpreting ornament as system. Rather than treating the façade as a purely representational surface, Canal Housing transforms architectural systems into a contemporary form of ornamentation

, where structure, infrastructure, and enclosure collectively shape spatial experience. In contrast to earlier paradigms— where exterior image was detached from interior life—this project proposes a systemic logic in which power is redistributed through spatial organization. Infrastructural elements are externalized and made legible, while domestic systems are compressed into integrated wall assemblies. Through this process, interior space is expanded, allowing flexibility, openness, and spatial capacity to become shared architectural conditions. Here, power is no longer expressed as an exterior image, but realized as a spatial right.

System Juxtaposition

System juxtaposition structures the architectural organization through the alignment of externalized infrastructural networks and interior housing units. Façade-mounted pipelines operate as a continuous system that penetrates the building envelope and extends inward, analogous to subcutaneous vascular networks. Together, these strategies liberate living space, allowing the interior to remain open, flexible, and spatially efficient. The façade is no longer a decorative surface but an operative layer , while the wall assembly becomes a spatial device that reallocates area from equipment to inhabitation.

Canal as Urban Mediator

Historically, the canal functioned as a line of separation, reinforcing the Niagara Mohawk Building’s role as a centralized locus of power within Syracuse. By inserting Canal Housing along this infrastructural divide, the project repositions the canal as an active urban mediator rather than a boundary. The housing complex establishes a spatial and programmatic relationship between institutional authority and everyday habitation, redistributing urban centrality across the site. In this configuration, the canal becomes an operative framework through which power is no longer concentrated in a singular monument, but reorganized through inhabitable space.

Spatial Alignment of Systems

The overall form of the project follows the curvature of the canal and culminates at its terminus in dialogue with the Niagara Mohawk Building across the river, establishing an urban and spatial correspondence along the canal edge.

Beyond residential units, the project incorporates shared living programs—including meeting rooms, activity spaces, a basketball court, and a sauna— integrating collective life into the housing framework.

circulation as the spatial organizer.

Point-access
Façade systems as a continuous infrastructural layer.

Interlocking Unit Packages

Interlocking unit packages, informed by the spatial logic of Le Corbusier’s Immeuble Clarté, are organized through reciprocal overlap to form a coherent housing assembly. Rather than operating as isolated units, individual dwellings interlock spatially, generating continuity across the collective structure.

A shared platform extends from both sides of the building, linking these unit packages and intensifying their spatial relationships. Exaggerated into an architectural element, the platform mediates between front and back conditions, transforming circulation and adjacency into an active organizational framework.

SECTION 1
a-a'
Bath
Bedroom a
Residential Unit Package
Wall Assembly System Section

Infrastructural Wall Assemblies

Infrastructural wall assemblies organize the interior of each housing unit, consolidating furniture, storage, and services into a continuous architectural framework. Rather than treating domestic elements as discrete objects, these assemblies embed everyday apparatuses within the wall thickness, allowing living space to remain open and adaptable.

By compressing technical systems into an integrated envelope, the project reframes domestic space as infrastructural inhabitation , where spatial efficiency and flexibility emerge from architectural organization rather than surface customization.

Bedroom b c'
Modular wall typology : Pre-fab wall system
Residential Unit interior render

Façade System

Semi-Transparent FRP Panels

Double-Glazed Window Modules

Aluminum Subframe + Mullions

Interior System

Metal Stud Partition

Drop Ceiling System

HVAC & Lighting Integration

Structural Frame

Reinforced Concrete Slab

Steel Truss Members

Vertical Steel Façade Supports

System as Ornament

The primary structural system is designed with sufficient depth to accommodate building services within the façade assembly. Allowing mechanical, environmental, and glazing systems to be integrated directly into the building envelope.

Rather than treating services as secondary insertions, the structure itself organizes their placement, aligning ducts, pipes, and mullions with load-bearing elements. Through this strategy, the façade becomes a structural interface where systems are embedded, exposed, and spatially operative.

The façade operates simultaneously as ornament and system, animated by everyday life.

Operative Chunk Model

The physical model isolates two housing chunks to foreground the project’s operative logic at an architectural scale. Structure, circulation, and infrastructural systems are not treated as secondary layers, but expressed as integrated assemblies that shape both interior space and façade articulation. Externalized systems and thickened wall zones demonstrate how ornament emerges from operation, while interior space is liberated through the compression and alignment of domestic infrastructure.

Rather than representing form, the model renders architecture as a spatial system—where structure, service, and inhabitation are inseparable.

THE TRAIN GRAVEYARD

A METONYM FOR HIGHGATE URBAN DECLAY

Fall 2024 design studio : ARC 408

Collaborator(s) : Jiahao Zheng, Gunxin Luo

Location : Hightgate London

Instructor : Amber Bartosh, Vanessa Lastrucci

02

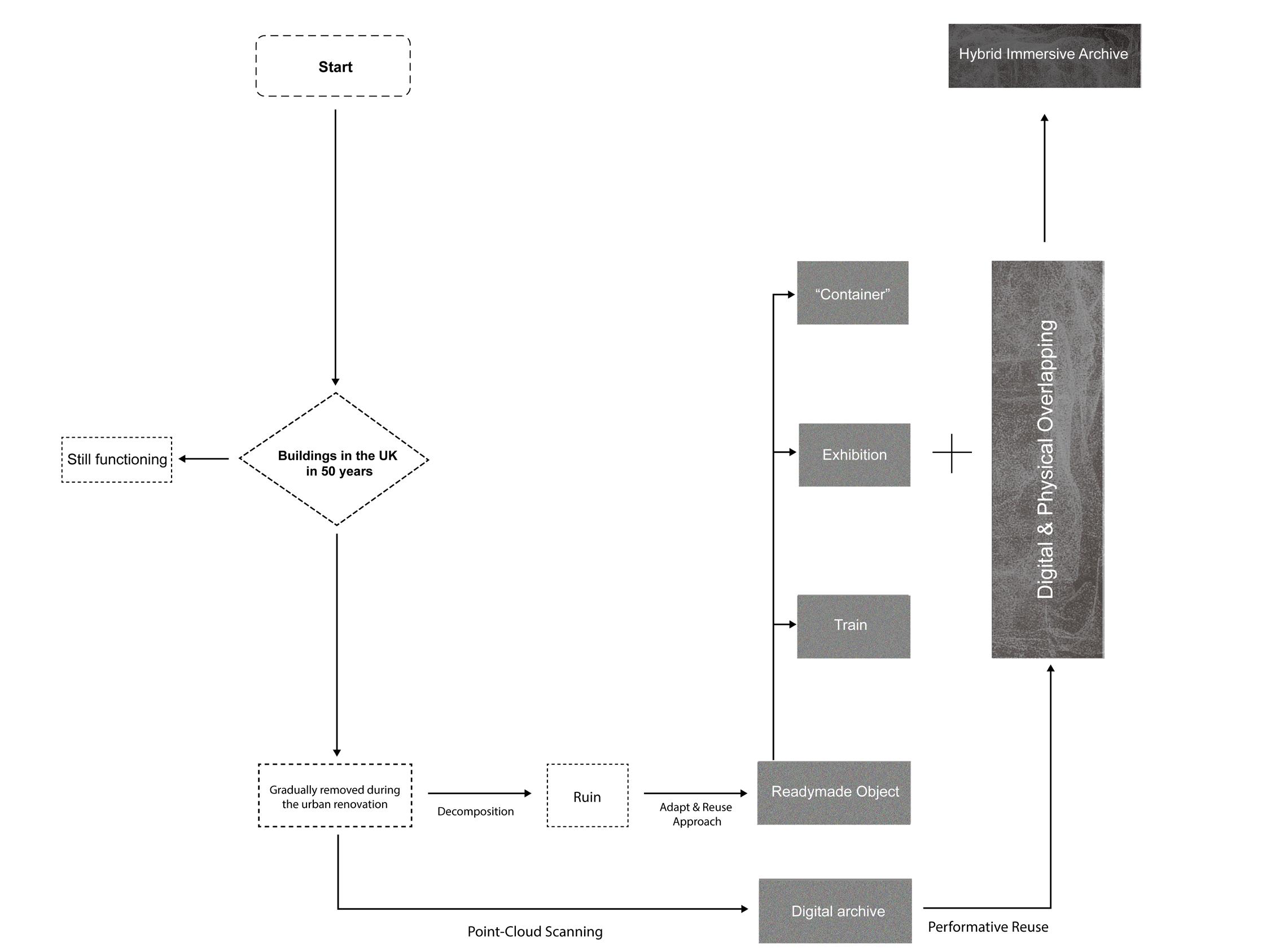
The Train Graveyard speculates on Highgate’s future 50 years from now, proposing a system of adaptive reuse that allows the coexistence of physical ruins and archives of urban decay. The exhibition is designed as a flexible space capable of hosting various topics related to urban decay, transforming the remnants of Highgate into a dynamic platform for exploration and dialogue. The design retains the original circulation of the Northern Line, repurposing it as an entrance to the exhibition. A tectonic intervention system integrates post-industrial elements collected

from old trains and station parts, creating a readymade installation within the space. By preserving the materiality of the original railway station while infusing it with new life, the exhibition becomes a hub for themes such as urban ruins, transportation facilities, historical artifacts, and collective memory. It reimagines abandoned public spaces as fluid vessels for social gathering and storytelling, offering a network that connects archives of urbanization across the city.

The history of urban declay in the Highgate area can be seen not just as the rise and fall of trains, but as the development of the city of London.
Higate station(left) became the train graveyard as an exhibition space. Train deport(right) is transported as the exhibition theme of the exhibition.

Design Strategy

Physical
Overlaying of the Physical and Digital
Design flow chart
Section cut through the existing tube station
Long Section Through the Second-Floor Interactive Spacec Defined by Retained Historic Wall Structures

Structural Insertion

The renovation introduces a lightweight steel system inserted within the existing brick envelope as a reversible and legible intervention. Rather than replacing the historic fabric, the new structure operates as an independent frame that supports circulation and exhibition elements while preserving the original materiality of the station.This layered strategy establishes a clear distinction between old and new: the retained masonry functions as an archive of industrial memory, while the steel system provides an adaptive infrastructure for evolving uses. Visual separation and minimal contact reinforce coexistence over integration, allowing decay, structure, and movement to remain simultaneously perceptible.

Interactive Exhibition

The project is structured around three modes of interactive exhibition.

The exhibition space itself functions as an immersive environment, where architecture, material decay, and circulation actively shape the visitor experience. The exhibits—assembled from salvaged train components and infrastructural fragments— operate as tactile artifacts that invite close, physical engagement. Finally, decommissioned train carriages are repurposed as mobile exhibition units, extending the exhibition beyond the site and allowing it to temporarily inhabit other urban contexts. These three interactive modes dissolve the boundary between space, object, and movement.

Second Floor exhibition space with and without Pointcloud Projection

THE BACKSTAGE

YOUNG ARTIST HOUSING AGAINST GENTRIFICATION

Spring 2024 design studio : ARC 407

Collaborator(s) : Bochao Yang

Location : Harlem NY

Instructor : Gary Bates, Albert Williamson-Taylor, Gregory Baggett

03

Amid accelerating gentrification, art has increasingly been instrumentalized as a vehicle of capitalist influence, severed from the communities that once sustained its production and meaning. In Harlem, this shift is legible in the transformation of the urban landscape surrounding 125th Street, where rezoning has reclassified the area as a special use district, reinforcing a spectacle-driven cultural economy.Within this context, the Apollo Theater remains a powerful cultural icon—not only as a landmark on 125th Street, but through its spatial relationship to 126th Street, which has historically functioned as its backstage: a space of lab

or labor, rehearsal, and production that supports the public image of culture.Extending this spatial logic across the vacant lots along 126th Street, the project proposes a network of locally owned art hubs embedded within the existing urban fabric. Each hub operates as a site of co-living and artistic production , allowing residents to inhabit a shared environment where making, living, and collaboration converge. The project aims to reclaim art as a lived practice, rooted in community rather than capital.

Long Section Cut Through Living Units and Research Center

Modular Working Units

The working area is organized around a system of modular, interchangeable wall panels that allow each unit to adapt to different modes of artistic production. Rather than prescribing a fixed program, the walls operate as adjustable boundaries that can be reconfigured to support a wide range of art practices, from individual making to collective work and display. This flexibility enables the workspace to shift between living, working, and exhibiting , reinforcing the project’s emphasis on production over representation. By treating walls as operative elements rather than permanent partitions, the working units remain openended, accommodating evolving artistic needs while maintaining a consistent spatial framework across the site.

Detailed plan of the working area

Modular, interchangeable wall panels allow the working space to cater for a wide range of art types.
Movable walls reconfigure a single unit to accommodate three unit types.

Adaptive Living Units

Each living unit is structured around a single movable wall that serves as the primary organizational device of the interior. Rather than relying on fixed partitions or predetermined room layouts, this movable element allows one unit to support three distinct unit types, responding to different modes of inhabitation and production.

Vertically, the unit is divided into t hree zones— living, working, and mixed-use—each occupying a different spatial band within the unit section. The movable wall negotiates the relationship between these zones, enabling spatial overlap, separation, or continuity depending on use. Through its repositioning, the unit can prioritize domestic living, focused work, or hybrid activities without altering the underlying structural or infrastructural framework.

Modular, interchangeable wall panels allow the working space to cater for a wide
Final Chunk Model
A series of physical models were developed to study façade systems, circulation strategies, and overall massing.

A Living Monument for Ecological Restoration

Spring 2023 design studio : ARC 208

Individual Work

Location : Carlaba Nigeria

Instructor : Joseph Godlewski

04 ROOTED NEXUS

Situated in the Calabar region of Nigeria’s river valley, the project responds to the urgent decline of mangrove ecosystems—an essential ecological and cultural infrastructure of the region.

Drawing from mangroves’ natural germination processes, the proposal introduces a seed-pod–based restoration system designed to support the sustainable cultivation of native species.

Mature seedlings are carefully harvested from parent trees and encapsulated within custom-designed seed pods, creating controlled conditions that promote early growth and resilience. An integrated infrastructural framework distributes these

seedlings across the country through three specialized towers operating via water, land, and air networks. The primary tower functions simultaneously as a research facility and a public exhibition space, coupling ecological production with knowledge dissemination.

Beyond restoring mangrove habitats, the project positions architecture as an active agent in ecological regeneration, proposing a scalable model for environmental restoration and sustainable development.

Site masterplan

Landscape Gesture as Territorial Expansion

Situated within a network of national parks and protected landscapes, the project leverages the site as an operative ecological hinge. Through a series of deliberate topographic gestures, the river edge is reshaped to expand the viable territory for mangrove cultivation, transforming the site into an active zone of ecological production rather than a fixed boundary. From this expanded landscape, a system of three specialized towers distributes mangrove seed pods across surrounding parks through networks. Together, the site and its infrastructural extensions operate as a territorial framework, enabling localized landscape intervention to generate regional ecological impact.

Mangrove seed pod distribution Network
Aquatic Distribution Tower
Terrestrial Distribution Tower
Aerial Distribution Tower
Exterior Render : Drones carry the mangrove seed pods from Rehabilitation Tower to the ecological conservation Centres near
Conceptural Watercolor Drawing

Professional Works

Detailed Drawings & Analysis

Turn static files into dynamic content formats.

Create a flipbook
2026 Portfolio by Langtian Zheng by Andrew Zheng - Issuu