ГДЗ 8 клас Фізика Бар’яхтар 2021

Page 1

8 клас Фізика Бар’яхтар 2021 рік

Вправа 1

1.Наведіть приклади тіл, що перебувають у стані теплової рівноваги.

Обґрунтуйте свою відповідь. Гарячий чай перебуває у стані теплової рівноваги з чашкою, кущ троянд перебуває

стані теплової рівноваги з повітрям, морозиво перебуває у стані теплової рівноваги з повітрям у холодильнику. Однаково гарячі або однаково холодні тіла, контактуючи одне з одним, не змінюють своїх властивостей.

2.Згадайте будову й принцип дії рідинного термометра та поясніть, що більше розширюється під час нагрівання: скло чи рідина? Найпростіший рідинний термометр складається з резервуара, наповненого рідиною (зазвичай спиртом або ртутно), довгої тонкої трубки, в яку виступає стовпчик цієї рідини і шкали. Довжина стовпчика рідини є мірою температури: чим вища температура тіла, тим вищим є стовпчик рідини в термометрі.

3.Чому розміри термометра мають бути невеликими порівняно з розмірами тіла, температуру якого вимірюють? Вимірюючи температуру тіла, слід дочекатися стану теплової рівновага між тілом і термометром. Якщо термометр малий у порівнянні з тілом, температуру якого вимірюють, то він набуває температуру цього тіла. Навпаки, якщо термометр великий у порівнянні з вимірюваним тілом, то температура саме термометра буде визначальною.

shkola.in.ua

4.Скористайтеся додатковими джерелами інформації та дізнайтеся про історію створення термометрів і різних температурних шкал (Фаренгейта, Реомюра тощо). Підготуйте коротке повідомлення. Шкала Фаренгейта. Температурна шкала, що використовується у США та кількох інших країнах. Градус Фаренгейта дорівнює 5/9 градуса Цельсія. Температура в градусах Фаренгейта позначається °F. За шкалою Фаренгейта температура замерзання води становить 32 °F, а температура кипіння води — 212 °Р. Таким чином, цей температурний проміжок розділений на 180 °F. За однією із версій, Фаренгейт спочатку прийняв за 0 найменшу температуру на вулиці взимку 1708-1709 років, а за 100 F — температуру свого тіла. Шкала Реомюра. Температурна шкала, запропонована в 1730 році Р. Реомюром, який описав винайдений ним спиртовий термометр. Одиниця — градус Реомюра (°R), 1R дорівнює 1/180 частині температурного інтервалу між реперними точками: температурою танення льоду (°R) і кипіння води (80 °R). Така шкала була пов’язана з тим, що суміш вода-спирт при температурі кипіння води (100 °С) розширюється рівно на 8% Довгий час шкала Реомюра використовувалась у Франції, в наш час не використовується.

5.Визначте ціну поділки та покази термометрів на рис. 1.3, а, б.

Рідинний термометр: ціна поділки 1 °С, t = 2 °С. Металевий термометр: ціна поділки 5 °С, t = 15 °С.

ГДЗ
у

Вправа 2

1. Виберіть усі правильні закінчення речення. Коли тіло охолоджується, то зменшується а) швидкість руху його, частинок; б) відстань між його частинками.

2. Як зміниться об’єм повітряної кульки, якщо її перенести з холодного

приміщення в тепле? Поясніть свою відповідь. Об’єм повітряної кульки збільшується. Це відбувається тому, що збільшується середня відстань між частинками, з яких складається тіло.

3. Згадайте дослід із мідною кулькою, яка в результаті нагрівання застрягає

кільці (див. рис. 2.3). Як змінилися внаслідок нагрівання об’єм, маса, густина кульки; середня швидкість руху частинок кульки? Внаслідок нагрівання об’єм збільшився, маса не змінилась, густина кульки зменшилась, а середня швидкість руху частинок кульки збільшилась.

4. Уявіть, що термометр для вимірювання температури на вулиці замість спирту заповнили водою. Чому такий термометр буде незручним? Термометр, заповнений водою, буде незручним тому, що за температури нижче 0° С вода перетвориться на лід.

5. Чому на точних вимірювальних приладах зазначають температуру? Зі зміною температури, внаслідок теплового розширення, змінюються розміри деталей приладу, що може впливати на точність показників вимірювальної величини.

6. Що може трапитись, якщо налити в склянку окріп? Поясніть свою відповідь з точки зору теплового розширення тіл. Якщо налити у склянку окріп, то склянка може тріснути. Це відбувається тому, що внутрішні шари склянки нагріваються, а. відповідно, і розширяються швидше та сильніше ніж зовнішні.

7. Металева кулька падає на підлогу з певної висоти. Які перетворення механічної енергії відбуваються під час падіння кульки? Куди «зникає» механічна енергія кульки після удару об підлогу? Потенціальна енергія металевої кульки при падінні з певної висоти переходить у кінетичну енергію руху, після удару об підлогу кінетична енергія переходить в енергію теплового руху частинок, з яких складається тіло.

Вправа 3

shkola.in.ua

1. Якщо підняти камінь з поверхні землі, то потенціальна енергія каменя, а отже, кожної його частинки збільшується. Чи означає це, що внутрішня енергія каменя також збільшується? Обґрунтуйте свою відповідь. Ні. Внутрішня енергія тіла за незмінної температури буде однаковою.

2. М’яч кинули вгору. Як під час руху м’яча змінюється його внутрішня енергія? механічна енергія? Опором повітря знехтуйте. рис. 3.5. Механічна енергія

в

наплічника, що лежить на підлозі (а), стоїть на стільці (б) або рухається разом із хлопчиком (в), є різною, а внутрішня енергія однаковою.

Під час руху м’яча вгору внутрішня енергія не змінюється, потенціальна енергія

збільшується, а кінетична зменшується.

3. Як змінюються внутрішня й механічна енергії пляшки з водою у вашому наплічнику, коли ви в морозну погоду заходите з вулиці в теплий будинок?

піднімаєтеся на другий поверх будівлі? прискорюєте рух шкільним коридором? В теплому будинку внутрішня енергія пляшки з водою збільшується, механічна енергія не змінюється; при підйомі на другий поверх будівлі внутрішня енергія не змінюється, а механічна (потенціальна) збільшується; при прискоренні руху внутрішня енергія не змінюється, а механічна (кінетична) збільшується

4. Металеву кульку підвісили на мотузці й нагріли. Як змінилася внутрішня енергія кульки? механічна енергія кульки? Внутрішня енергія кульки збільшилась (внаслідок нагрівання). Механічна (потенціальна) енергія кульки збільшилась.

5. Установіть відповідність між механічною енергією та формулою для її визначення. 1Г, 2А, 3В.

Вправа 4

1. Чим відрізняються способи нагрівання рук за допомогою тертя та внаслідок взаємодії з тілом, яке має вищу температуру?Нагрівання рук за допомогою тертя — зміна внутрішньої енергії за допомогою виконання робити, а при взаємодії з тілом, яке має вищу температуру, — теплопередача.

2. Наведіть два способи запалювання сірника: а) виконанням роботи; б) теплопередачею. Виконання роботи: потерти головку сірника об коробку. Теплопередача: помістити головку сірника в полум’я.

3. Чому військові, що десантуються з гелікоптерів по канатах, вдягають рукавички? Військові. що десантуються з гелікоптерів по камінах, вдягають рукавички для того, щоб не обпекти долоні через тертя рук об поверхню канату.

shkola.in.ua

4. Чи істинним є твердження, що під час теплопередачі енергія завжди переходить від тіла з більшою внутрішньою енергією до тіла з меншою внутрішньою енергією? Свою відповідь обґрунтуйте. Ні. Теплопередача є можливою тільки в разі наявності різниці температур, причому самовільно тепло може передаватися тільки від тіла з більшою температурою до тіла з меншою температурою. Так два тіла, різних за розміром, можуть мати однакову температуру, але внутрішня енергія буде різною.

5. Наведіть приклади зміни внутрішньої енергії тіла, коли водночас виконується робота та відбувається теплопередача. Чи може в таких випадках внутрішня енергія залишитися незмінною? Так, може. Рух поршня в циліндрі під дією розширеного газу при його нагріванні.

6. Згадайте та запишіть основні положення молекулярно-кінетичної теорії будови речовини.

1) Усі речовини складаються з частинок — молекул, атомів, іонів; між частинками є проміжки.

2) Частинки речовини перебувають у безперервному хаотичному русі; такий рух називають тепловим.

3) Частинки взаємодіють одна з одною (притягуються та відштовхуються).

Вправа 5

1. Чому з точки зору фізики вираз «шуба гріє» є неправильним? У вовні, хутрі між волокнами є повітря, й тому вони мають погану теплопровідність. Тому шуба зберігає тепло, яке виділяє людина.

2. Чому подвійні рами у вікнах сприяють кращій теплоізоляції? Між подвійними рамами у вікнах повітря, яке погано проводить тепло.

3. Чому під соломою сніг довго не тане? Солома погано проводить тепло сама по собі, а між стеблами ще є повітря. Тому солома є теплоізолятором. і сніг під нею довго не тане.

4. Чому безсніжними зимами озимина потерпає від морозів? Сніг є теплоізолятором, оскільки між кришталиками снігу є повітря.

5. За кімнатної температури металеві речі на дотик здаються холоднішими, ніж дерев’яні. Чому? За якої умови металеві предмети здаватимуться на дотик теплішими, ніж дерев’яні? однаковими з ними за температурою? Метали найкраще проводять тепло, дерево гірше. Тому за кімнатної температури тепло від руки передається металевими речами швидше, ніж дерев'яними. Металеві предмети здаватимуться на дотик теплішими, ніж дерев'яні, якщо температура повітря в кімнаті буде вищою, ніж температура тіла людини. Якщо температура повітря в кімнаті буде дорівнювати температурі тіла людини, то і металеві і дерев'яні речі будуть здаватися однаково нагрітими.

6. Повітряна куля перебуває на певній висоті. Як поводитиметься куля, якщо температуру повітря всередині кулі збільшити? зменшити? Якщо температуру повітря в середині кулі збільшити, то повітряна куля буде підніматися, а якщо зменшити, то опускатися.

Вправа 6

shkola.in.ua

1. Чому язики полум’я підіймаються? Язики полум’я — це потоки гарячого повітря, їх густина менша, ніж холодного повітря, тому вони піднімаються (явище конвекції).

2. Чому влітку вода в річці на глибині холодніша, ніж на поверхні? Теплообмін у воді відбувається завдяки конвекції. Густина верхніх, нагрітих шарів рідини менша, ніж холодних, тому вони залишаються на поверхні.

3. Де краще розмістити посудину з водою, щоб швидше її нагріти: над нагрівником, під нагрівником чи збоку від нього? Де краще розмістити балон із водою, щоб швидше охолодити в ньому воду за допомогою льоду: на льоду, під льодом чи поряд із ним? Відповіді аргументуйте. Щоб швидше нагріти посудину з водою, її слід розмістити над нагрівником. Завдяки явищу конвекції нагріті шари рідини будуть підніматися, холодні — опускатися. Для охолодження води в балоні, лід слід покласти зверху, охолоджені шари рідини будуть опускатися.

4. Чому не падають хмари? Хмари не падають завдяки конвекційним потокам повітря, нагрітим біля поверхні землі.

Чому град зазвичай випадає влітку, спекотного дня? Якщо день дуже жаркий, то повітря сильно нагрівається і піднімається разом з водяною парою з великою швидкістю вгору, досягаючи при цьому висоти у декілька кілометрів. Але оскільки температура на такій висоті досить низька, то водяна пара конденсується, утворюючи крапельки води. В силу взаємного тяжіння молекул крапельки збільшуються в розмірах, утворюється крижинка, на якій продовжують замерзати крапельки води. Коли маса крижинки стає досить великою, її вже не утримують потоки повітря і крижинки падають вниз.

5. Скористайтеся додатковими джерелами інформації та дізнайтеся, як застосовують явище конвекції в техніці. Підготуйте коротку презентацію.

З усіх трьох різновидів теплопередачі конвекція дає найбільшу ефективність, тому там, де можливо, треба використовувати саме конвекцію. Але це не завжди можливо. Наприклад, в електроніці зараз використовують настільки щільне розташування плат, що теплоносій проникає туди насилу. Тому доводиться тепло від електронних чіпів відводити теплопровідністю. Це приклад використання теплопровідності в техніці. А використання її в побуті — це звичайний нагрів дна каструлі на плиті газом. Газ гріє дно каструлі, а тепло передається через стінку дна шляхом теплопровідності. Далі тепло від дна каструлі надходить у воду і поширюється по всьому об’єму води шляхом конвекції.

Якщо ж розглядати застосування конвекції в техніці, тоді це практично

shkola.in.ua

всі теплообмінники на всіх підприємствах, заводах і електростанціях. Що стосується випромінювання, то я знаю лише одне використання випромінювання у побуті — це променевий нагрів приміщення спеціальними інфрачервоними радіаторами. Справа в тому, що конвекція від гарячих батарей гріє спочатку повітря, а вже через повітря це тепло надходить людині. А випромінювання вільно проходить через повітря і поглинається відразу людським тілом. Тому, використовуючи променевий нагрів, можна зігріватися навіть в досить холодному приміщенні. У техніці ж теплове випромінювання використовується в основному в космічних апаратах. Там, у космосі відсутнє середовище, якому ми могли б передати надлишкове тепло від енергоджерела апарату. Тому доводиться скидати надлишкове тепло випромінюванням. 6. У рідинному манометрі, ліве коліно якого відкрите в атмосферу, міститься вода (рис. 1). Який тиск більший атмосферний чи тиск у балоні? На скільки відрізняється тиск у балоні від атмосферного?

Вправа 7

1. Чому опалювальні батареї краще фарбувати в темний колір? Опалювальні батареї краще фарбувати в темний колір, тому що тіла з темною поверхнею активніше випромінюють тепло.

2. У який колір краще фарбувати фургони рефрижераторів? Фургони рефрижераторів краще фарбувати у білий або сріблястий колір, тому що тіла зі світлою поверхнею погано поглинають теплове випромінювання.

3. Чому навесні забруднений сніг тане швидше, ніж чистий? Вважатимемо, що чистий сніг має поверхню близьку до білої і добре відображає видиме світло, а брудний сніг має темну поверхню і дуже слабо відображає видиме світло. За формулою Планка ми знаємо, що будь-яке електромагнітне випромінювання несе з собою деяку енергію, при попаданні фотонів сонячного світла на поверхню снігу деяка частина з них поглинається, а деяка відбивається і потрапляє нам у сітківку ока. Через те, що брудний сніг у видимому спектрі світла виглядає як темне тіло, то логічно припустити, що велика частина фотонів від брудного снігу не буде відображатися, а буде поглинатися. При поглинанні фотонів внутрішня енергія тіла буде збільшуватися відповідно тіло буде нагріватися.

4. Узимку в неопалюваному приміщенні, вікна якого «дивляться» на південь, досить тепло. Коли таке може бути? Чому? Сонячного дня узимку в неопалюваному приміщені, вікна якого «дивляться» на південь, може бути тепло. Тому що енергія від Сонця до Землі передається завдяки випромінюванню.

5. Для чого в термосах відкачують повітря між стінками колби, а поверхню колби роблять дзеркальною? В термосах між стінками колби відкачують повітря, тому що безповітряний простір — гарний теплоізолятор, а дзеркальна поверхня колби гірше поглинає теплове випромінювання.

shkola.in.ua

6. Атмосфера Землі прозора, тому сонячні промені проходять крізь атмосферу, майже не нагріваючи її. А завдяки чому нагрівається атмосферне повітря і від чого залежіть ступінь його нагрітості? Сонячні промені нагрівають поверхню Землі, а від поверхні нагрівається атмосферне повітря. Ступінь нагрітості атмосферного повітря залежить від кольору поверхні.

Вправа 8

1. Питома теплоємність срібла дорівнює 250 Дж/кг °С. Що це означає? Питома теплоємність срібла — це кількість теплоти, яку необхідно надати одиниці маси щоб нагріти її на 1 градус за Цельсієм, або ж кількість теплоти що виділяється при охолоджені одиниці маси речовини.

2. Чому в системах охолодження найчастіше використовують воду? Через її питому теплоємність та доступність.

3. Сталеву ложку масою 40 г нагріли в окропі (у воді за температури 100 °С). Яка кількість теплоти пішла на нагрівання ложки, якщо її температура збільшилася від 20 до 80 °С?

4. Для нагрівання на 160 °С деталі масою 250 г було передано 20 кДж теплоти. З якого матеріалу виготовлена деталь?

5. Чи можемо ми сказати, що питома теплоємність залежить від маси речовини? від зміни температури речовини? від кількості переданої теплоти? Так.

shkola.in.ua

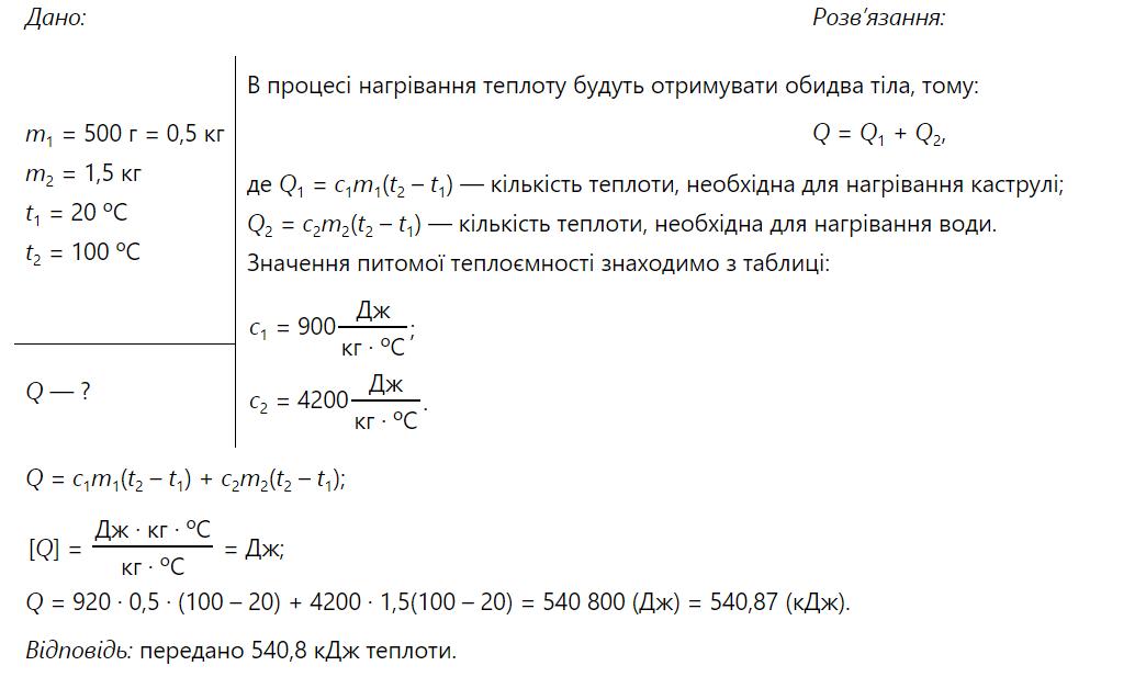
6. В алюмінієвій каструлі масою 500 г нагріли 1,5 кг води від 20 °С до кипіння. Яку кількість теплоти передано каструлі з водою?

7. На яку висоту можна підняти вантаж масою 2 т, якщо вдалося б використати всю енергію, що звільняється під час остигання 0,5 л води від 100 до 0 °С ?

Вправа 9

1. У ванну налито 80 л води за температури 10 °С. Скільки літрів води за температури 100 °С потрібно додати у ванну, щоб температура води в ній

shkola.in.ua

становила 25 °С? Масою ванни знехтуйте.

2. У каструлю налили 2 кг води за температури 40 °С, а потім додали 4 кг води за температури 85 °С. Визначте температуру суміші. Масою каструлі знехтуйте.

3. Нагрітий у печі сталевий брусок масою 200 г занурили у воду масою 250 г за температури 15 °С. Температура води підвищилася до 25 °С. Обчисліть температуру в печі.

4. Латунна посудина масою 200 г містить 400 г води за температури 20 °С. У воду опустили 800 г срібла за температури 69 °С. У результаті вода нагрілася до

shkola.in.ua

температури 25 °С. Визначте питому теплоємність срібла.

5. Наведіть приклади речовин, які за температури 20 °С перебувають у твердому стані; рідкому стані; газоподібному стані. У твердому стані алюміній, золото, чавун; у рідкому стані ртуть, вода, молоко; у газоподібному стані водень, кисень тощо.

Вправа 10

1. Виберіть правильне закінчення речення. Якщо перелити рідину з однієї посудини в іншу, рідина: в) збереже об’єм, але змінить форму.

2. Вода випарувалась і перетворилася на пару. Чи змінилися при цьому молекули води? Як змінилися розташування молекул і характер їхнього руху? Водяна пара, вода утворені однаковими молекулами — молекулами води. При переході води з рідкого стану в газоподібний збільшилась відстань між молекулами. У воді молекули коливаються біля положення рівноваги, іноді пересуваючись у межах рідини. Молекули пари рухаються вільно, змінюючи напрямок руху в результаті зіткнення з іншими частинками.

3. Чи може газ заповнити банку наполовину? Ні, не може. Частинки газу розташовані на відстанях, які в десятки та сотні разів перевищують розміри самих частинок. На таких відстанях частинки практично не взаємодіють одна з одною, тому вони розлітаються й газ займає вісь наданий об'єм.

shkola.in.ua

4. Чи можна стверджувати, що в закритій посудині, яка частково заповнена водою, над поверхнею рідини води немає? Ні, не можна. В закритій посудині, яка частково заповнена водою, над поверхнею води є водяна пара.

5. У чайнику кипить вода. Чи справді ми бачимо водяну пару, що виходить із носика? Ні, ми бачимо дуже маленькі краплинки води.

6. Скориставшись додатковими джерелами інформації, дізнайтеся про нанороботів та галузі їх майбутнього застосування. Підготуйте презентацію або коротке повідомлення. Характеристикою речовини є: а) густина; г) питома теплоємність.

7. З наведених назв фізичних величин оберіть ті, що є характеристикою речовини. а) густина; г) питома теплоємність.

Вправа 11

1. Чому нитку розжарення електричної лампи виготовляють із вольфраму? Нитку розжарення електричної лампи виготовляють із вольфраму, тому що вольфрам має високу температуру плавлення — 3387 °С.

2. На рис. 1 наведено графік плавлення та кристалізації деякої речовини. Якому стану речовини відповідають точки А, В, С і D графіка? За графіком плавлення й кристалізації у точці A речовина знаходиться у твердому стані, у точці B — у рідкому стані, у точці C — у рідкому стані і у точці D — частина речовини у рідкому стані, а частина у твердому стані (процес кристалізації).

3. На рис. 2 подано графіки плавлення деяких речовин. Яка речовина має вищу температуру плавлення? Яка речовина на початку досліду мала вищу температуру? Скориставшись табл. 2 Додатка, визначте, про які речовини йдеться. За графіком плавлення речовина 1 має вищу температуру плавлення, ніж речовина 2; речовина 1 на початку досліду мала вищу температуру, ніж речовина 2. Скориставшись таблицею, визначимо: речовина 1 має температуру плавлення 80 °С — це нафталін, а речовина 2 має температуру плавлення 0 °С — це лід.

4. У відрі з водою плавають шматки льоду. Чи танутиме лід, чи вода замерзатиме? Від чого це залежить? Якщо температура навколишнього середовища більше, ніж 0 °С, то лід буде танути, а якщо температура буде меншою, ніж 0 °С, то вода замерзатиме

5. Скористайтеся додатковими джерелами інформації та дізнайтеся, коли і чому утворюються бурульки. Бурульки утворюються, коли температура даху вища за температуру навколишнього повітря: вода стікає до краю даху, там охолоджується і замерзає. Інші краплі так само, сполучаючись з уже наявною бурулькою, замерзають, збільшуючи її.

6. Які з наведених фізичних величин є характеристикою тіла? а) маса: б) жорсткість; в) об’єм; д) кінетична енергія.

shkola.in.ua

Вправа 12

1. Яка кількість теплоти необхідна, щоб розплавити 500 г міді, взятої за температури плавлення?

2. Яке тіло має більшу внутрішню енергію: алюмінієвий брусок масою 1 кг, узятий за температури плавлення, чи 1 кг розплавленого алюмінію за тієї самої температури? На скільки більшу? 1 кг розплавленого алюмінію, ніж алюмінієвий брусок, з масою 1кг(при температурі плавлення).Внутрішня енергія більше на 393Дж.

3. Яка кількість теплоти виділиться під час кристалізації 100 кг сталі та подальшого її охолодження до 0 °С? Початкова температура сталі дорівнює 1400 °С.

shkola.in.ua

4. Яка кількість теплоти потрібна для перетворення 25 г льоду, взятого за температури –15 °С, на воду за температури 10 °С?

5. У гарячу воду поклали лід, маса якого дорівнює масі води. Після того як весь лід розтанув, температура води зменшилася до 0 °С. Якою була початкова температура води, якщо початкова температура льоду дорівнювала 0 °С?

6. На рисунку зображено графіки залежності температури від кількості відданої теплоти в процесі кристалізації двох речовин однакової маси. Яка речовина має вищу температуру плавлення? більшу питому теплоту плавлення? більшу питому теплоємність у рідкому стані? – процес плавлення на графіку відображає горизонтальна лінія, отже температура плавлення першої речовини вища;

– друга речовина має більшу питому теплоту плавлення (довжина горизонтальної ділянки більша)

shkola.in.ua

– питома теплоємність другої речовини є більшою оскільки для того, щоб зменшити температуру до нуля знадобилось більша кількість теплоти, ніж у першої речовини.

7. Свинцева куля, яка рухалася зі швидкістю 300 м/с, ударилась об металеву пластину і зупинилась. Яка частина свинцю розплавилась, якщо вважати, що свинець повністю поглинув енергію, яка виділилася під час удару? Початкова

температура кулі 27 °С.

8. На дні посудини намерз лід. У посудину налили води. Чи зміниться рівень води в посудині після того, як увесь лід розтане? Якщо зміниться, то як? У льоду густина менша. Лід при таненні перейде у воду, яка займе менший об’єм. Отже, загальний рівень знизиться.

Вправа 13

1. Коли калюжі після дощу висихають швидше в теплу чи прохолодну погоду? Чому? Калюжі після дощу висихають швидше в теплу погоду. Тому що чим вища температура рідини, тим швидше рідина випаровується.

2. Чому після змочування руки спиртом відчуття холоду є сильнішим, ніж після змочування водою? Після змочування руки спиртом відчуття холоду є сильнішим, ніж після змочування водою, тому що швидкість випаровування залежить від роду речовини. Молекули води сильніше взаємодіють між собою, ніж молекули спирту і спирт випаровується швидше.

3. Залишаючись тривалий час у мокрому одязі чи взутті, можна застудитися. Чому? Залишаючись тривалий час у мокрому одязі, можна застудитися, тому що з поверхні мокрого одягу відбувається процес випаровування, який супроводжується поглинанням енергії і температура знижується.

shkola.in.ua

4. Для чого собака висуває язика в спеку? З поверхні вологого язика собаки відбувається процес випаровування, що призводить до зменшення температури.

5. Перебуваючи на вулиці в морозяний день, ви можете спостерігати «пару», що йде з рота. Що ви бачите насправді? Насправді ми бачимо дрібні краплі води. які сконденсувалися у водяної пари, що міститься в повітрі. яку людина видихає.

6. Навесні, коли інтенсивно тане сніг, над полями іноді утворюється туман. У міру його розсіювання стає помітним, що кількість снігу значно зменшилася. У народі кажуть: «Весняний туман сніг з’їдає». Поясніть це твердження з точки зору фізики. Утворення туману — це процес конденсації, який відбувається з виділенням енергії і, відповідно, з підвищенням температури повітря. Тому «весняний туман сніг з’їдає».

shkola.in.ua

7. Понад 4500 років тому єгиптяни використовували глечики, в яких вода залишалася прохолодною навіть спекотного дня. У Cередньовіччі охолоджувальні глечики (алькараца) були поширені в народів Півдня. Наприкінці ХХ ст. схожий винахід наново зробив мешканець Нігерії Мохаммед Бах Абба. Його «холодильник» сьогодні називають «pot in pot» («глечик у глечику»), він працює без електрики і дозволяє тривалий час зберігати продукти (див. рисунок). Скористайтеся додатковими джерелами інформації та дізнайтеся про охолоджувальні глечики більше. Підготуйте повідомлення. Якщо вам не траплялося бачити таких глечиків, то, ймовірно, ви чули або читали про них. Ці судини з необпаленої глини володіють тією цікавою особливістю, що налита в них вода стає прохолодніше, ніж навколишні предмети. Глечики у великому поширенні

південних народів і носять різні назви: в Іспанії — «алькарацца», в Єгипті — «гоула» тощо. Секрет охолоджуючого дії цих глечиків простий: рідина просочується через глиняні стінки назовні і там повільно випаровується, забираючи при цьому теплоту («приховану теплоту випаровування) від посудини і укладеної в ньому рідини. Але невірно, що рідина в таких судинах дуже охолоджується, доводиться читати в описах подорожей південним країнам. Охолодження не може бути великим. Залежить воно від багатьох умов. Чим знойнее повітря, тим швидше і сильніше випаровується рідина, зволожуюча судину ззовні, і, отже, тим більше охолоджується вода всередині глека. Залежить охолодження і від вологості навколишнього повітря: якщо на ньому багато вологи, випаровування відбувається повільно, і вода охолоджується незначно; у сухому повітрі, навпаки, відбувається енергійне випаровування, що викликає більш помітне охолодження. Вітер також прискорює випаровування і тим сприяє охолодженню; це всі добре знають за того відчуття холоду, яке доводиться випробовувати в мокрому сукню в теплий, але вітряний день. Зниження температури в охолоджувальних глечиках не перевищує 5°. У спекотний південний день, коли термометр показує часом 33°, вода в охолоджувальному глечику має температуру теплої ванни, 28°. Охолодження, як бачимо, практично марна. Зате глечики добре зберігають холодну воду; для цієї мети їх переважно вживають. Ми можемо спробувати обчислити ступінь охолодження води в «алькараццах». Нехай у нас є глечик, що вміщає 5 л води; припустимо, що 0,1 л випарувалася. Для випаровування 1 л води (1 кг) потрібна при температурі спекотного (33°) дня близько 580 калорій. У нас випарувалася 0,1 кг, отже, знадобилося 58 калорій. Якби вся ця теплота бралася тільки від води, яка знаходиться в глечику, температура останньої знизилася на 58/5, тобто градусів на 12. Але більша частина тепла, необхідного для випаровування, віднімається від стінок самого глечика і від навколишнього повітря; з іншого боку, поряд з охолодженням води в глечику відбувається і нагрівання її теплим повітрям, що прилягає до глечика. Тому охолодження ледь досягає половини отриманої цифри.

у

Важко сказати, де глечик охолоджується більше — на сонці або в тіні. На сонці прискорюється випаровування, але разом з тим посилюється і приплив тепла. Краще всього, ймовірно, тримати охолоджуючі глечики в тіні на слабкому вітрі.

Вправа 14 1. Відомо, що температура кипіння води на вершині гори Еверест становить близько 70 °С. Як ви думаєте, чому? Це пов’язано з тим, що температура кипіння залежить від тиску повітря. На вершині Евересту тиск маленький, вода закипає при меншій температурі, ніж 100 ° С.

2. Питома теплота пароутворення води становить 2,3 МДж/кг. Що це означає? Щоб випарувати 1 кілограм води при температурі кипіння необхідно затратити 2 300 000 джоулів тепла.

3. Яку кількість теплоти необхідно передати воді масою 10 кг, узятій за температури кипіння, щоб перетворити її на пару?

4. Чому опік парою є небезпечнішим, ніж опік окропом? У газі (пар) молекули рухаються швидше, ніж у рідині (окріп), отже у молекул пари більша кінетична енергія, ніж у молекул окропу (тіло з великою кінетичною енергією завдають більшої шкоди, ніж з маленькою)

5. На скільки збільшиться внутрішня енергія 10 кг льоду, узятого за температури 0 °С, у результаті перетворення його на пару, що має температуру 100 °С?

shkola.in.ua

6. У каструлі з водою, що кипить, розміщено відкриту колбу з водою. Чи кипить вода в колбі? Ні, вода в колбі не кипить оскільки не відбувається теплообмін.

7. Скориставшись додатковими джерелами інформації, дізнайтеся про практичне застосування кипіння. Кипіння використовується на електростанціях електроенергії, парову установками і котлів для опалення приміщень в медицині для стерилізації інструментів, в житті для приготування їжі. Вправа 15

1. Питома теплота згоряння пороху набагато менша від питомої теплоти згоряння дров. Чому ж тоді сірник, який горить у вашій руці, є досить безпечним, а коли спалахує та сама маса пороху, то можна серйозно постраждати? Для спалювання дров необхідний окисник — кисень повітря, процес їх горіння –поступовий. Окисник, необхідний для спалювання пороху входить до його складу, порох не потребує притоку зовнішнього окисника, процес його горіння відбувається дуже швидко, і енергія, хоч і менша, ніж у дереві, виділяється миттєво.

shkola.in.ua

2. Яка кількість теплоти виділиться під час повного згоряння кам’яного вугілля масою 10 кг?

3. У процесі повного згоряння гасу виділилося 92 кДж теплоти. Якою була маса гасу?

4. На спиртівці нагріли 300 г води від 15 до 75 °С. Визначте ККД нагрівника, якщо на нагрівання витрачено 8 г спирту.

shkola.in.ua

5. Чайник, що стоїть на газовому пальнику, містить 2 л води за температури 20 °С. Для нагрівання води витратили 42 г природного газу. Визначте температуру води в чайнику, якщо вода одержала 40 % тепла, яке може бути виділено під час повного згоряння цього газу.

6. Спробуйте пояснити, чому під час спалювання сирих дров виділяється менша кількість теплоти, ніж під час спалювання тієї самої маси сухих дров. Під час спалювання сирих дров виділяється менша кількість теплоти, ніж під час спалювання такої самої маси сухих дров, оскільки частина енергії, яка виділяється при згорянні, іде на випаровування рідини, що міститься в сирих дровах

7. Установіть відповідність між фізичною величиною та виразом для її визначення. 1) Механічна робота – Б Fl 2) Шлях – В vt 3) Потужність – Г A/t

4) Потенціальна енергія піднятого тіла – Д mgh

Вправа 16

1. Під час повного згоряння палива у двигуні виділилося 500 кДж теплоти. У результаті двигун виконав корисну роботу, що дорівнює 125 кДж. Визначте ККД теплового двигуна.

shkola.in.ua

2. Під час роботи теплового двигуна використано 0,5 кг дизельного палива. При цьому двигун виконав корисну роботу, що дорівнює 7 МДж. Обчисліть ККД

3. Яку корисну роботу виконає тепловий двигун, ККД якого становить 20 %, якщо в ньому згорить 10 л бензину?

4. Яку середню потужність розвиває двигун мотоцикла, якщо за швидкості руху 90 км/год витрата бензину становить 4 кг на 100 км шляху? ККД двигуна дорівнює 25 %.

shkola.in.ua

двигуна.

5. Скористайтеся додатковими джерелами інформації та дізнайтеся про перші теплові машини, створені людиною. Перші теплові машини були описані у трактаті Герона «Пневматика» (І ст. до н.е.) — вони використовували енергію тепла для виконання роботи. Наприклад, привод дверей храму, які відчинялися під дією вогню на олтарі. Перша побудована парова машина Дені Папена з XVII ст. вважалася прототипом усіх інших, які використовувалися на виробництві.

Вправа 17

1. Які перетворення енергії відбуваються під час роботи парової турбіни? Під час роботи парової турбіни відбуваються такі перетворення енергії: енергія, яка виділяється при згорянні палива іде на утворення та збільшення внутрішньої енергії водяної пари, яка. в свою чергу, перетворюється на кінетичну енергію обертального руху турбіни і далі — на електричну енергію.

2. ККД найкращих дизельних двигунів із системою турбонадуву з проміжним охолодженням сягає 54,5 %. Яка частина енергії, «запасеної» в паливі, що споживають ці двигуни, витрачається марно? ККД найкращих дизельних двигунів 54.5 %. Це означає, що 54,5 % всієї енергії, що виділяється при згорянні палива, іде на виконання корисної роботи, а 45,5 % енергії витрачається марно.

3. Чому температура пальної суміші в циліндрі дизельного двигуна під час стискання збільшується? Під час стикання пальної суміші поршень, рухаючись угору, виконує роботу над сумішшю, тому її внутрішня енергія і, відповідно, температура збільшуються.

4. Чому в паровій турбіні температура відпрацьованої пари нижча від температури пари, що надходить на лопаті турбіни? В паровій турбіні під дією пари диск турбіни і вал обертаються, тобто пара виконує роботу. Тому її внутрішня енергія і, відповідно, температура зменшуються.

5. Незважаючи на багато недоліків, теплові двигуні є найпоширенішими. Чому, на вашу думку, люди надають перевагу саме їм? Люди надають перевагу тепловим двигунам, тому що вони зручні в експлуатації, мають досить велику потужність, безпечніші порівняно з іншими видами двигунів, для роботи використовується природне пальне. Вправа 18

shkola.in.ua

1. Основним джерелом енергії на Землі є Сонце. Скористайтеся додатковими джерелами інформації та дізнайтеся, де зараз використовується сонячна енергія і де вона може бути використана із часом. Сонячна енергія використовується в зарядних пристроях мобільної техніки (телефони, планшети); для обігріву приміщень (геліостанції); у космічних кораблях. Майже у всіх пристроях сонячна енергія перетворюється в електричну. При потраплянні сонячних променів на фотоелемент проходить електричний струм.

2. Скористайтеся додатковими джерелами інформації та дізнайтеся про перспективи розвитку альтернативної енергетики України. В Україні є значний потенціал основних видів відновлюваних джерел енергії, але на даний час вони становлять досить незначну частку в загальному енергобалансі держави. Загальний річний технічно досяжний енергетичний потенціал відновлюваних джерел енергії становить близько 98 млн. тонн умовного палива. Вітроенергетика

Україна має значну перспективу розвитку вітроенергетики за рахунок освоєння вітрового потенціалу степових та гірських районів, зокрема причорноморського та приазовського районів. Для промислового використання енергії вітру економічно обґрунтованими відкритими степовими просторами є Одеська, Миколаївська, Херсонська, Донецька, Луганська області, а також гірські райони Криму і Карпат.

майбутньому виробництво електроенергії шляхом створення та експлуатації вітроелектричних установок може становити 15-20 відсотків електроенергії, виробленої традиційними електростанціями. Досяжна величина встановленої потужності у складі об’єднаної енергетичної системи може становити 12-16 ГВт з річним виробництвом 25-30 млрд. кВт·год електроенергії. Україна має достатній досвід проектування, будівництва, експлуатації та обслуговування вітроенергетичних установок та вітрових електростанцій. Ефективність використання вітрових електростанцій становить 7-10 відсотків (в ЄС — 20-24 відсотки). Сонячна енергетика Потенціал використання сонячної енергії в Україні є достатньо високим для широкого впровадження як теплоенергетичного, так і фотоенергетичного обладнання. Середньорічна кількість сумарної сонячної енергії, що надходить на 1 кв. кілометр поверхні території України, становить в межах 1070 кВт·год у північній частині країни та 1400 кВт·год і вище в Автономній Республіці Крим. Для подальшого розвитку та масового виробництва сонячних фотоелементів розроблені модулі батарей на основі напівпровідникового кремнію. Сонячна енергетика в Україні поки не набула широкого господарського використання, проте передумови для цього є. Вона здатна забезпечити економію за рік до 6 млн. тонн умовного палива, потенціал її розвитку становить власна наукова і промислова база, конструкторські бюро, що проектують сонячні колектори, виробництво моно- і полікремнію, нанотехнології, необхідна металопродукція тощо. Проекти фотоенергетики активно впроваджуються з 2010 року на території Кримського півострову.

Гідроенергетика Гідроенергетика є найбільш технологічно освоєним способом виробництва

shkola.in.ua

електроенергії, має гарантований з прогнозованою забезпеченістю енергоресурс. В Україні потужність гідроелектростанцій становить лише 8,8 відсотка генеруючих енергоджерел і може бути підвищена в 2-3 рази. Для України реальним є забезпечення розвитку гідроенергетики шляхом спорудження гідроелектростанцій потужністю 2050 МВт та малих гідроелектростанцій на існуючих водоймищах, магістральних каналах, об’єктах утилізації енергії технічних систем водозабезпечення та водовідведення, а також відновлення та реконструкції

об’єктів малої гідроенергетики, що виконують функцію із захисту прилеглих територій від повеней. Вітчизняними машинобудівними підприємствами може бути виготовлене обладнання як для реконструкції та відновлення гідроелектростанцій, так і спорудження малих

У

гідроелектростанцій. Планується реконструювати з продовженням строку експлуатації

на 30-40 років понад 3,2 ГВт потужностей гідроелектростанцій та досягти приросту понад 1,5 ГВт потужностей шляхом реконструкції діючих та спорудження нових

гідроелектростанцій. Обсяг додатково виробленої електроенергії (у середньобагаторічному обчисленні) збільшиться на 4,8 млрд. кВт·год.

Геотермальна енергетика Україна має значний ресурс геотермальної енергії, що становить 27,3 млн. куб. метрів на добу гарячої води. Річний теплоенергетичний потенціал країни становить понад 400 млн. Гкал, а енергетичний еквівалент придатного до освоєння технічного потенціалу — 12 млн. тонн умовного палива. Набагато більшими є ресурси тепла сухих гірничих порід, освоєння яких тільки розпочинається. Економічно доцільними для використання є ресурси низькопотенційної теплоти природного та техногенного походження. Ресурси акумульованої в навколишньому природному середовищі низькопотенційної теплоти, що можуть використовуватися

теплонасосних системах теплопостачання, перевищують існуючі та перспективні потреби в тепловій енергії. Вторинні енергетичні ресурси На сьогодні майже повністю використовується потенціал вторинних ресурсів димових газів та скидного енергетичного потенціалу технологічних процесів (для опалення), що призводить до значної економії традиційних видів палива та коштів, а також дає можливість вилучати хімічні елементи та виробляти, зокрема, сірчану кислоту, що поліпшує екологічну ситуацію навколо відповідних підприємств.

На деяких шахтах Донбасу встановлені когенераційні установки з утилізації супутнього газу (метану) за рахунок дегазації вугільних пластів. Такий газ використовується також і для заправки автомобілів. Зазначений напрям має значні перспективи розвитку. Річний енергетичний потенціал альтернативних видів палива (доменний, коксовий, конверторний, сланцевий газ, супутній газ нафтових родовищ, газ (метан) вугільних родовищ) на даний час становить 12 млн. тонн умовного палива (показник визначений орієнтовно до 2015 року).

shkola.in.ua

Біоенергетичні ресурси і технології На сьогодні біомаса як паливо використовується в обсязі лише близько 1 млн. тонн умовного палива, тому значна кількість біомаси, придатної для виробництва енергії, знищується або вивозиться на звалища. Сумарні ресурси основних видів біомаси, придатної для енергетичного використання, за сучасних обсягів господарської діяльності в Україні становлять близько 20 млн. тонн умовного палива на рік. Ресурси торфу поновлюються в обсягах 1,5-1,7 млн. тонн на рік завдяки приросту біомаси болотної рослинності. На сьогодні в Україні є технічне оснащення для видобутку торфу (2,1 млн. тонн на рік) та виробництва брикетного торфу (700 тис. тонн на рік). Обсяг використання торфу на енергетичні цілі (торф використовується також як органічне добриво в сільському господарстві та декоративному рослинництві) може становити до 2030 року до 10 млн. тонн на рік. Пріоритетами розвитку біоенергетики є створення котелень для спалювання відходів деревини, соломоспалюючих котелень, електростанцій з використанням біогазу звалищ, дооснащення існуючих теплових електричних станцій для спалювання побутових та промислових органічних відходів.

у

Основним джерелом інвестицій в біоенергетиці є власні кошти підприємств та

екологічних фондів у разі забезпечення стимулюючих тарифів на енергію та реалізації жорсткої екологічної політики.

Вправа 19

1. На рисунку зображено позитивно заряджене тіло й підвішені на нитках кульки 1 і 2, що мають заряди невідомих знаків. Визначте знаки зарядів кульок 1 і 2. Кулька 1 відштовхується від позитивно зарядженого тіла, отже, вона має однойменний заряд — позитивний; кулька 2 притягується до позитивно зарядженого тіла, отже, вона має протилежний заряд — від’ємний.

2. На тонкій шовковій нитці висить заряджена паперова кулька. Як, маючи ебонітову паличку та шматок вовни, визначити знак електричного заряду кульки? Якщо ебонітову паличку натерти вовною, вона отримає від’ємний заряд. Підносячи її до паперової кульки, спостерігаємо їхню взаємодію: якщо вони притягуються, то кулька має позитивний заряд, якщо відштовхуються — негативний.

3. Атом, ядро якого має 12 протонів, утратив 2 електрони. Скільки електронів залишилося в атомі? Кількість протонів у ядрі дорівнює кількості електронів в атомі: 12 (за умовою). Отже, 12 – 2 = 10 — залишилось електронів.

4. Скільки надлишкових електронів має бути передано тілу, щоб воно отримало заряд, який дорівнює 1 Кл?

5. Скориставшись додатковими джерелами інформації або власним досвідом, наведіть декілька цікавих прикладів взаємодії заряджених тіл. Приклади взаємодії заряджених тіл: синтетичний одяг при одяганні чи роздяганні (терті) «прилипає»; сторінки газет, коли їх перегортають, злипаються; до екрану телевізора, що працює, прилипають маленькі шматочки паперу.

6. Визначте силу, з якою тіло масою 5 г притягується до Землі. Яку назву має ця сила? Виконайте схематичний рисунок, на якому зазначте напрямок дії та точку прикладання цієї сили.

shkola.in.ua

Вправа 20

1. На рис. 1 зображено силові лінії електричного поля між двома парами заряджених пластин. Електричне поле між якими пластинами є більш

інтенсивним? Визначте знак заряду кожної пластини. Силові лінії спрямовані від «+» до «-», отже, пластини 1 і 3 мають від’ємний, а пластини 2 і 4 — позитивний заряд. Оскільки між пластинами 3 і 4 силових ліній зображено більше, ніж між пластинами 1 і 2, електричне поле між ними є більш інтенсивним.

2. На рис. 2 зображено лінії електричних полів, створених двома різними за модулем зарядами. Для кожного випадку визначте: 1) напрямок силових ліній; 2) який заряд більший за модулем; 3) напрямок сили, яка діє на позитивний заряд, розташований у точці А; 4) напрямок сили, яка діє на негативний заряд, розташований у точці В. На рис. а) силові лінії від обох зарядів «відходять»; заряд справа більший за модулем, адже більша кількість силових ліній; на позитивний заряд у т. А діятиме сила, що притягатиме його до обох зарядів і тому буде спрямована вниз у простір між зарядами; на негативний заряд з т. В діятиме сила, що відштовхуватиме його від обох зарядів, і тому буде спрямована вниз від зарядів. На рис. б) зображено електричний диполь, і силові лінії «виходять» з позитивного заряду і «входять» у негативний; від’ємний заряд більший за модулем, адже навколо нього більше силових ліній; на позитивний заряд у т. А діє сила, що є результатом притягання до від’ємного та відштовхування від позитивного — оскільки позитивний заряд ближчий до т. А, сила буде спрямована вгору в простір між зарядами. На негативний заряд у т. В діятиме сила, що є результатом притягання до першого заряду і відштовхування із другим. Оскільки до позитивного заряду відстань менша, то сила буде спрямована вліво від зарядів.

3. Між двома різнойменно зарядженими пластинами зависла негативно заряджена крапелька олії масою 3,2 мг (рис. 3). Визначте напрямок і значення сили, яка діє на крапельку з боку електричного поля пла стин, а також знак заряду кожної пластини. Дано: m = 3,2 кг = 3,2 * 10–6 кг F =? Розв’язання: Якщо крапля не рухається, то сила тяжіння, що діє вниз, врівноважена електричною силою, що спрямована вгору (інакше неможливо). За означенням Fтяж = mg, отже, F = 3.2 * 10–6 * 10 = 32 мкН. Оскільки електрична сила спрямована вгору, верхня пластина має позитивний знак заряду, нижня — від’ємний (негативно заряджена кулька від «-» — відштовхується, до «+» — притягується).

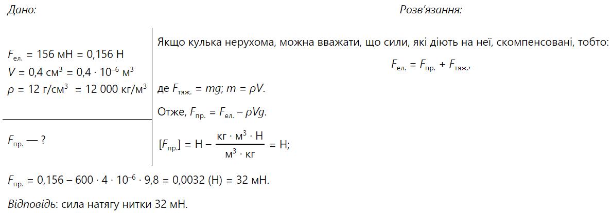
4. Визначте силу натягу нитки (див. рис. 20.1, б), якщо електричне поле діє на кульку із силою 56 мН, об’єм кульки 4 см3, середня густина 0,6 г/см3 .

shkola.in.ua

5. Один із перших аеройонізаторів, який використовується й сьогодні, люстра Чижевського. Прилад генерує негативні йони «електричні вітаміни», як називав їх винахідник приладу Олександр Леонідович Чижевський. Скориставшись додатковими джерелами інформації, дізнайтеся про цей винахід і його автора. Насправді люстра Чижевського — електричний пристрій, який збагачує повітря в кімнаті іонами кисню. Це металевий обруч, виготовлений зі сталі, на якому натягнуті ніхромові дротики так, що утворюється сфера. «Люстру» підвішують до стелі і з’єднують з від’ємним полюсом джерела високої напруги. Біофізик Леонід Чижевський експериментально встановив факт позитивної фізіологічної дії негативних іонів (аеронів) на живі організми.

6. Чи може частинка мати електричний заряд, що дорівнює 8 ⋅ 10–19 Кл? –2,4 ⋅ 10–19 Кл? 2,4 ⋅ 10–18 Кл? Поясніть свою відповідь.

shkola.in.ua

Вправа 21

1. Чим відрізняється маса незарядженої полички з оргскла від маси тієї самої полички, зарядженої позитивно? Якщо відрізняється, то як? Так, відрізняються. Маса незарядженої полички з оргскла більше маси тієї самої полички, зарядженої позитивно, оскільки поличка, заряджена позитивно, віддала частину своїх електронів.

2. Чи може статися так, що після дотику до кондуктора зарядженого електроскопа якимось тілом електроскоп виявиться незарядженим? Поясніть свою відповідь. Після дотику до кондуктора зарядженого електроскопа якимось тілом, електроскоп може виявитись незарядженим. Це відбувається в тому випадку, коли тіло буде мати такий самий за модулем заряд, як і заряд електроскопа, але протилежний за знаком.

3. Електроскопу передали позитивний заряд (рис. 1, а). Потім до нього піднесли іншу заряджену паличку (рис. 1, б). Визначте знак заряду палички. Знак заряду палички — позитивний оскільки після взаємодії смужки електроскопа розійшлися ще на більший кут.

4. Дві однакові провідні заряджені кульки торкнулися одна одної й відразу ж розійшлися. Обчисліть заряд кожної кульки після дотику, якщо перед дотиком заряд першої кульки дорівнював –3 ⋅ 10–9 Кл, а заряд другої кульки становив 9 ⋅ 10–9 Кл.

5. Як за допомогою негативно зарядженої металевої кульки, не зменшуючи її заряду, негативно зарядити таку саму, але незаряджену кульку? Заземлити незаряджену кульку та піднести до неї, не торкаючись, негативно заряджену кульку. Внаслідок перерозподілу електричних зарядів та заземлення, незаряджена кулька набуде позитивного зарядку. Прибрати заземлення з позитивно зарядженої кульки, а ще одну незаряджену кульку заземлити. Піднести до заземленої незарядженої кульки позитивно заряджену. Внаслідок перерозподілу електричних зарядів та заземлення, незаряджена кулька набуде негативного заряду.

shkola.in.ua

6. Скориставшись додатковими джерелами інформації, дізнайтеся, для чого використовують антистатик і як він «працює» Антистатиками називають матеріали, призначені для прибирання статичного електричного заряду. Це можуть бути спреї, якими слід оприскувати одяг або рідкі суміші, в яких одяг треба ополоснути після прання. В обох випадках мета — нанести гігроскопічну речовину

одяг, яка затримуватиме вологу, сприяючи тим самим кращій електропровідності — отже, заряд накопичуватися не буде.

на

Вправа 22

1. На рис. 1 зображено дві пари нерухомих невеликих кульок. Зобразіть силу Кулона, що діє на кожну кульку. а) заряди відштовхуються; б) заряди притягаються.

В обох випадках сили за модулем для кожного заряду однакові.

2. Як зміниться сила взаємодії двох точкових зарядів, якщо модуль кожного з них збільшити у 2 рази?

3. Як змінилася відстань між двома точковими зарядами, якщо відомо, що сила їхньої взаємодії зменшилася в 9 разів?

4. Дві кульки розташовані на відстані 16 см одна від одної. Визначте силу взаємодії кульок, якщо відомо, що на кожній із них є 2 ⋅ 1010 надлишкових електронів. Вважайте кульки точковими зарядами.

shkola.in.ua

5. Дві однакові провідні кульки із зарядами –5 нКл і +15 нКл торкнулись одна одної та розійшлись на відстань 60 см. Визначте силу взаємодії кульок. Вважайте кульки точковими зарядами.

6. На рис. 2 зображено три пари провідних кульок, які розташовані на однаковій відстані одна від одної. Модулі зарядів усіх кульок є однаковими. Чи з однаковою силою взаємодіють пари кульок? Якщо ні, то яка пара кульок взаємодіє сильніше? Заряджені кульки в даному випадку не є точковими зарядами. Тому взаємодія різнойменних кульок у випадку а) буде сильнішою, тому що у кульках відбувається перерозподіл зарядів під дією електричних полів.

7. Установіть відповідність між властивістю, що лежить в основі дії пристрою, та назвою цього пристрою. 1 — Б, 2 — Д, 3 — В, 4 — А.

Вправа 23

1. Запишіть назви кількох предметів, виготовлених із речовин, які є: а) провідниками; б) діелектриками. Провідники: мідний дріт, залізний стрижень, вольфрамовий волосок розжарювання електричної лампи. Діелектрики: гумові рукавички, порцеляновий запобіжник, ебонітова паличка.

2. Яким вимогам має відповідати матеріал для виготовлення корпусів розеток і вимикачів? Матеріал для виготовлення корпусів розеток і вимикачів повинен діелектриком.

3. Чому важко, а іноді практично неможливо зарядити електроскоп у приміщенні з дуже великою вологістю повітря? Зарядити електроскоп у приміщенні з дуже великою вологістю повітря важко, тому що волоте повітря проводить електричний струм.

4. Чому в досліді, описаному в пункті 1 § 23, кондуктори електрометрів з’єднували металевим стрижнем (див. рис. 23.1)? Для чого стрижень був закріплений на пластмасовій ручці? Як зміняться результати досліду, якщо замість металевого стрижня скористатися пластмасовим? В досліді кондуктори

shkola.in.ua

електрометрів з’єднували металевим стрижнем, тому що він є провідником і електрони можуть переходити по стрижню із зарядженого електрометра на незаряджений. Стрижень закріплений на пластмасовій ручці, тому що пластмаса — це діелектрик, і заряд не перетікає на руку людини. Якщо замість металевого стрижня скористатися пластмасовим, то другий електрометр залишиться незарядженим, бо пластмаса — діелектрик.

5. Чи рухаються вільні заряджені частинки в провіднику, коли в ньому немає струму? Поясніть свою відповідь. Якщо в провіднику немає струму, то вільні заряджені частинки рухаються хаотично.

6. Скористайтеся додатковими джерелами інформації та дізнайтесь, які речовини є найкращими діелектриками і де їх застосовують. Абсолютних діелектриків на практиці немає, тому що їх властивості залежать від певних факторів. Однак є речовини, що вважаються хорошими діелектриками. Одним із найкращих в цьому плані є газ. Тому його й використовують у різних сферах діяльності. Діелектриками також можуть бути виробі зі скла, порцеляни й кераміки. Крім того, погано пропускають електричний струм гума, картон, сухе дерево, пластмаса й листя. Одними із найкращих діелектриків є полімери. Вони максимально не допускають пропуску заряджених частинок. Найчастіше їх застосовують у якості оболонки для кабелів і проводів. Вилки всіх електричних приладів також виготовляються з полімерів. Загалом, діелектрики найчастіше застосовуються в сфері електротехніки.

7. До двох з’єднаних металевих пластин А і Б піднесли наелектризовану об вовну ебонітову паличку (див. рисунок). 1) Якого заряду набуде пластина А? пластина Б? 2) Чи залишаться пластини зарядженими, якщо: а) роз’єднати пластини, не прибираючи палички? б) прибрати паличку, а потім роз’єднати пластини?

1) Металеві пластини А і Б знаходяться в електричному полі негативно зарядженої ебонітової палички. Тому пластина Б набуде позитивного заряду, а пластина А — негативного.

2) а) Якщо пластини роз'єднати, не прибираючи палички, то вони залишаться зарядженими, бо знаходяться в електричному полі негативно зарядженої ебонітової палички.

б) Якщо спочатку прибрати наелектризовану ебонітову паличку, а потім роз'єднати пластини, то будуть незарядженими.

Вправа 24

1. Наведіть не згадані в § 24 приклади побутових технічних пристроїв, робота яких ґрунтується на тепловій дії струму. Теплова дія струму використовується у бойлерах, які гріють воду, у мікрохвильових печах, де готують і розігрівають їжу.

shkola.in.ua

2. Чому користування електричними приладами та пристроями вимагає особливої обережності? Користуватися електроприладами слід обережно, щоб уникнути ураження електричним струмом або його дією, наприклад, тепловою.

3. Чому спалах блискавки супроводжується громом? Під час блискавки проходить електричний струм значної сили, повітря сильно нагрівається внаслідок його значної теплової дії і розширюючись, видає звук, схожий на грім.

4. Деякі риби, наприклад електричний скат і електричний вугор, використовують дію електричного струму для захисту, полювання, орієнтації

просторі. Скористайтеся додатковими джерелами інформації та дізнайтеся про таких риб більше. При скороченні м’язів електричних скатів відчувається

електричний заряд; вугор за будовою являє собою гальванічний елемент, здатний створювати значні поля; риба-ніж створює різні за знаком заряди на голові та хвості. Близько 300 видів риб здатні створювати біоелектричні поля і використовувати їх для оборони та полювання.

5. Електрообігрівач, який працює в кімнаті, виділяє протягом доби 81 МДж теплоти. Скільки дров потрібно спалити в каміні, щоб передати кімнаті ту саму кількість теплоти? ККД каміна 45 %.

Вправа 25

1. Які перетворення енергії відбуваються: а) під час заряджання акумулятора? б) під час роботи акумулятора? Під час зарядження акумулятора електрична енергія, яку він споживає від джерела, поступово переходить у хімічну; під час роботи акумулятора хімічна енергія переходить в електричну, і він виступає джерелом живлення.

shkola.in.ua

2. Як на двох електроскопах, які з’єднані металевим провідником (див. рис. 23.1, б), підтримувати протилежні за знаком електричні заряди? Щоб на двох електроскопах, з’єднаних металевим провідником, підтримувати протилежні за знаком заряди, слід під’єднати кожен із них відповідно до позитивного та негативного

полюсів джерела струму. 3. Які перетворення енергії відбуваються під час роботи гідроелектростанції?

в

Під час роботи гідроелектростанції механічна енергія води (потенційна), яка з певної висоти падає на лопаті генератора, обертає їх (кінетична), що дозволяє отримувати електричну енергію.

4. Чи працюватиме найпростіший гальванічний елемент (див. рис. 25.5), якщо для його виготовлення взяти пластинки з однакового металу? Якщо у гальванічному елементі пластини взяти з одного матеріалу, він працювати не буде, оскільки не існуватиме умови виникнення струму.

5. Скористайтеся додатковими джерелами інформації та дізнайтесь, які спостереження та досліди Л. Ґальвані підштовхнули А. Вольту до створення

хімічного джерела електричного струму. Луїджі Гальвані вивчав скорочення м’язів під дією електричного струму — двох різних металів. Олександро Вольта, ґрунтуючись на цьому, запропонував «вольтів стовп» — перший гальванічний елемент з набору мідних і цинкових пластин.

6. Загальна потужність генераторів Дністровської гідроелектростанції дорівнює 702 МВт, ККД 92 %; висота падіння води 54 м. Визначте масу води, що падає з греблі за хвилину.

Вправа 26

1. На рис. 1 зображено схему електричного кола. Перенесіть схему до зошита, знаками «+» і «-» позначте полюси джерела струму, стрілками покажіть напрямок електричного струму. Підпишіть назву кожного елемента кола.

shkola.in.ua

2. Накресліть схему електричного кола, зображеного на рис. 2, і вкажіть напрямок струму в ньому.

3. Електричне коло складається з батареї акумуляторів, двох ключів, дзвінка та лампи, причому один ключ може вмикати тільки лампу, а другий тільки дзвінок. Накресліть схему електричного кола.

4. Накресліть схему електричного кола, яке містить два дзвінки, що вмикаються одночасно одним ключем, і батарею гальванічних елементів. (Зверніть увагу на те, що завдання можна розв’язати двома способами.) Де можна застосувати таке з’єднання? Таке з’єднання можна застосувати для дзвоників у школі.

коло складається з батареї акумуляторів, дзвінка, ключа й лампи, причому лампа світиться весь час, а дзвінок вмикається тільки в разі замкнення ключа. Накресліть схему електричного кола.

shkola.in.ua

5. Електричне 6. Заповніть таблицю.

Вправа 27

1. Перенесіть схему електричного кола (рис. 1) до зошита. Покажіть на схемі, де можна приєднати амперметр, щоб виміряти силу струму в лампах. Знаками «+»

і «–» позначте полярність клем амперметра.

2. Сила струму в провіднику 200 мА. Протягом якого часу через поперечний

переріз провідника проходить заряд, що дорівнює 24 Кл?

3. Накресліть схему електричного кола (рис. 2), позначте на ній полярність клем амперметра. Як, на вашу думку, зміниться показ амперметра, якщо одна з ламп перегорить?

4. На рис. 3 показано вимірювання сили струму в електричному колі. Накресліть схему електричного кола, позначте полярність клем амперметра. Визначте заряд, який проходить через поперечний переріз нитки розжарення лампи за 10 хв.

5. Чому дорівнює сила струму в провіднику, якщо за 10 с через його поперечний переріз проходить 2 ∙ 1020 електронів?

shkola.in.ua

Вправа 28

1. На рис. 1 зображено шкали різних вольтметрів. Визначте ціну поділки кожної шкали і напругу на кожному вольтметрі.

2. На рис. 2 зображено схему електричного кола. Перенесіть схему до зошита і покажіть на ній, де потрібно приєднати вольтметр, щоб виміряти напругу на лампі. Позначте полярність клем вольтметра.

3. Під час переміщення по ділянці кола заряду, що дорівнює 3 Кл, електричне поле виконало роботу 0,12 кДж. Визначте напругу на ділянці кола.

4. Електричне поле, переміщуючи ділянкою кола заряд 60 Кл, виконує таку саму роботу, яку виконує сила тяжіння під час падіння тіла масою 200 г з висоти 360 м. Чому дорівнює напруга на ділянці?

5. На рис. 3 зображено схему електричного кола. Визначте роботу електричного струму в лампі за 1 год, якщо покази амперметра і вольтметра становлять 0,5 А і 220 В відповідно.

shkola.in.ua

6. Скориставшись додатковими джерелами інформації, складіть задачу на визначення роботи електричного струму в певному електротехнічному пристрої.

7. За графіком залежності сили пружності (Fпруж) від видовження (x) пружини визначте жорсткість (k) пружини (рис. 4). Чи залежить жорсткість пружини від сили пружності? від видовження?

Вправа 29

1. Користуючись показами приладів (рис. 1), визначте опір електричної лампи.

shkola.in.ua

2. На рис. 29.4 подано вольт амперні характеристики кількох провідників. Визначте опори цих провідників.

3. Сила струму, який тече в спіралі кип’ятильника, дорівнює 1,5 А. Визначте напругу на кінцях спіралі, якщо її опір становить 150 Ом.

4. Опір провідника дорівнює 2 Ом. Подайте вольт-амперну характеристику цього провідника у вигляді графіка.

5. У провіднику, до кінців якого прикладено напругу 12 В, за 5 хв пройшов заряд 60 Кл. Визначте опір провідника.

shkola.in.ua

6. Якщо в електричному колі (рис. 2) замкнути ключ, то стрілка амперметра розміститься так, як показано на рисунку. Визначте ціну поділки шкали

7. Чи залежить опір провідника від сили струму в ньому? від напруги на його кінцях? Поясніть свою відповідь.

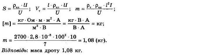
8. З мідного дроту, площа поперечного перерізу якого дорівнює 10 мм2, виготовлено кільце діаметром 10 см. Визначте масу кільця.

Вправа 30

1. На рис. 1 зображено провідники, що мають однакову площу поперечного перерізу, але виготовлені з різних речовин (заліза, міді, свинцю). Визначте, з якої речовини виготовлений кожний провідник, якщо відомо, що їхні опори однакові. З формули R = p * l/S маємо: p = (R * S)/l, Оскільки R1 = R2 = R3. S1 = S2 = S3, питомий опір найбільший у того провідника, довжина якого найменша — № 3; найменший питомий опір у найдовшого провідника — № 1. За таблицею: № 1 — з міді, № 2 — із заліза, № 3 — зі свинцю.

2. Обчисліть опір мідного дроту завдовжки 2 м, якщо площа його поперечного перерізу становить 6,8 мм2.

shkola.in.ua

3. Як зміняться опір реостата і сила струму в колі (рис. 2), якщо повзунок реостата пересунути праворуч? При пересуванні повзунка реостата вліво опір

амперметра.

реостата збільшиться, оскільки збільшиться довжина активної частини, а сила струму зменшиться, оскільки I = 1/R.

4. Яким має бути завдовжки ніхромовий дріт із площею поперечного перерізу 0,2 мм2, щоб за напруги на його кінцях 4,4 В сила струму в ньому становила 0,4 А?

5. Дріт, що має опір 25 Ом, розрізали навпіл і половини звили. Як і в скільки разів змінився опір дроту? Поясніть свою відповідь.

6. Під час проходження електричного струму в алюмінієвому дроті завдовжки 100 м напруга на його кінцях становить 7 В. Чому дорівнює маса дроту, якщо сила струму в ньому 10 А?

shkola.in.ua

7. Скориставшись рис. 3, опишіть принцип дії штепсельного реостата. У штепсельному реостаті за наявності штепселя у гнізді коло замкнене і струм іде не по спіралі, а по мідній пластині, яка має менший опір. За відсутності штепселя струм іде по спіралі, яка має певний опір: 1, 2, 2,5 Ом. Вмикаючи різну кількість штепселів, можна включати різний опір у коло.

Вправа 31

1. Ділянка кола містить два послідовно з’єднаних однакових резистори опором 2 Ом кожен. Визначте загальний опір ділянки. Яку напругу подано на ділянку, якщо сила струму в ній становить 0,5 А? Якою є напруга на кожному резисторі?

2. Загальний опір двох ламп і реостата, з’єднаних послідовно, дорівнює 65 Ом. Визначте опір реостата, якщо опір кожної лампи 15 Ом.

shkola.in.ua

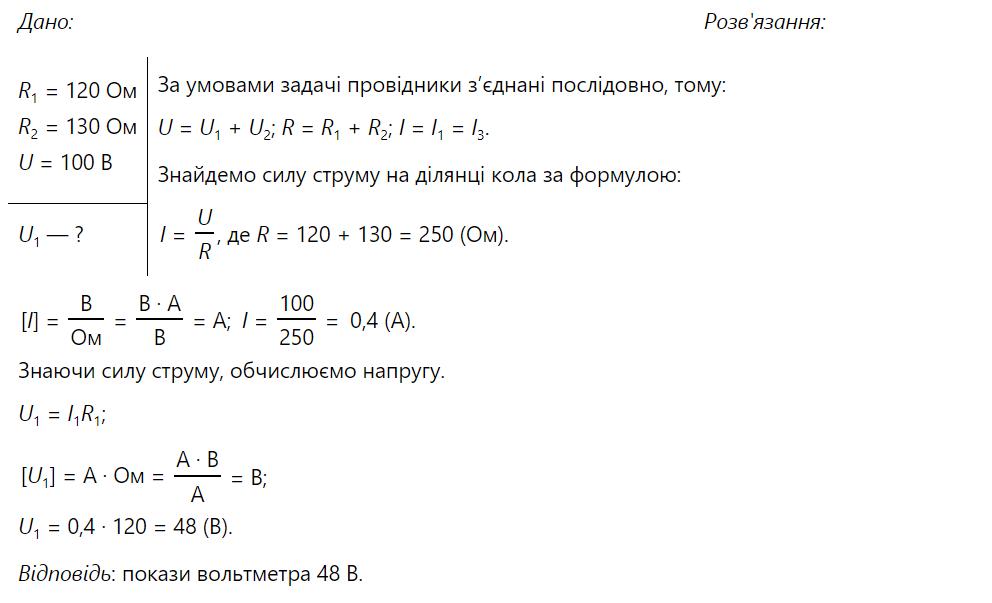
3. Ділянка кола (рис. 1) містить дві послідовно з’єднані електричні лампи, опір яких становить: R1 = 120 Ом; R2 = 130 Ом. Яким є показ вольтметра, якщо напруга на ділянці дорівнює 100 В?

4. Опір одного з двох послідовно з’єднаних резисторів становить 650 Ом. Знайдіть опір другого резистора, якщо сила струму в ньому 80 мА, а загальна напруга на обох резисторах дорівнює 72 В.

5. Ділянка кола (рис. 2) містить три послідовно з’єднані резистори, опір яких становить: R1 = 5 Ом; R2 = 8 Ом; R3 = 15 Ом. Яким є показ амперметра і чому дорівнює напруга між точками А і В, якщо вольтметр показує 1,6 В?

shkola.in.ua

6. Чи можна лампу для кишенькового ліхтарика, яка розрахована на силу струму 0,3 А, увімкнути в освітлювальну мережу послідовно з лампою, що розрахована на напругу 220 В і має опір 1100 Ом? Поясніть свою відповідь.

7. Будь-який вольтметр розрахований на вимірювання напруги, що не перевищує певної межі. Але якщо до вольтметра послідовно приєднати певний додатковий опір (Rд) резистор (рис. 3), то межа вимірювання вольтметра збільшиться. Це відбувається тому, що вимірювана напруга U ділиться на дві частини: одна частина ( ) UV припадає на вольтметр, а друга (Uд) на резистор: U = UV + Uд. Резистор якого опору необхідно послідовно приєднати до шкільного вольтметра опором 900 Ом, щоб збільшити межу його вимірювання в 5 разів? (Наприклад, вольтметр показує 6 В, а напруга на нагрівачі 30 В.) Поміркуйте, де вам можуть знадобитися вміння, набуті під час розв’язування цієї задачі. 8. Кубик масою 240 г упав з полиці шафи спочатку на стіл, а потім на підлогу (рис. 4). Як змінювалася енергія кубика в ході падіння? Яку роботу виконала сила тяжіння на кожному етапі падіння? за весь час падіння?

shkola.in.ua

Вправа 32

1. Електричне коло складається з акумулятора та трьох з’єднаних паралельно електричних ламп. Накресліть схему цього кола. E10

2. На рис. 1 зображено схему ділянки електричного кола. Відомо, що опір R1 становить 100 Ом, опір R2 150 Ом, показ амперметра 2,4 А. Визначте напругу на ділянці.

3. Дві електричні лампи з’єднали паралельно й приєднали до джерела струму, напруга на якому становить 120 В. Визначте силу струму в кожній лампі й у нерозгалуженій частині кола, якщо опір однієї лампи дорівнює 200 Ом, а другої 300 Ом.

4. Однакові за довжиною та поперечним перерізом дроти залізний, мідний і срібний — з’єднали паралельно та підключили до джерела струму. У якому дроті сила струму буде найбільшою?

shkola.in.ua

5. Визначте загальний опір ділянки кола, зображеної на рис. 32.6, б, якщо R1 = 7 Ом; R2 = 1 Ом; R3 = 5 Ом; R4 = 12 Ом; R5 = 4 Ом. Якою буде загальна сила струму в ділянці кола, якщо до неї прикласти напругу 4 В?

shkola.in.ua

6. Чому дорівнює напруга на полюсах джерела струму, яке живить коло (рис. 2), якщо R1 = 3 Ом; R2 = 2 Ом; R3 = 8 Ом? Показ амперметра 0,1 А. 7. Опір усіх резисторів на ділянці електричного кола (рис. 3) є однаковим і дорівнює 5 Ом. До ділянки кола прикладено постійну напругу. Який ключ потрібно замкнути, щоб показ приладу A2 був нижчим від показу приладу A1? Яке значення сили струму буде показувати прилад A1, якщо замкнути ключ К1?

Відомо, що прилад A2 показує 300 мА, якщо всі ключі розімкнені.

shkola.in.ua

8. Ви маєте 4 резистори з опором R 0 кожний. Скільки різних опорів і які саме ви можете отримати, використовуючи всі резистори одночасно?

9. Щоб виміряти силу струму, більшу за ту, на яку розрахований амперметр, можна скористатися тим самим амперметром. Паралельно амперметру слід під’єднати резистор шунт (рис. 4). У разі застосування шунта струм ділиться на дві частини: одна йде через амперметр, а друга через шунт: I = IА + Iш . Шунт якого опору слід під’єднати паралельно амперметру опором 0,07 Ом, щоб збільшити межу вимірювання амперметра від 2 до 10 А?

Вправа 33

1. Користуючись показами електролічильника (див. рисунок), визначте витрачену електроенергію та обчисліть її вартість за тарифом 1,68 грн за 1 кВт · год. 1) 21740 – 12980 = 8760 (кВт/год);

2) 8760 · 1,68 = 14716,8 (грн).

2. Згідно з Державним стандартом якості електричної енергії в Україні, зміна номінальної напруги в оселях не повинна перевищувати ±10 % від напруги 220 В. У яких межах має бути напруга у вашій оселі? Від 198 до 242 В.

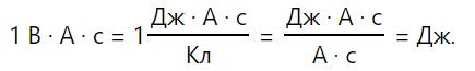
3. Доведіть, що 1 В · А · с = 1 Дж.

4. Обчисліть роботу, яку виконає електричний струм за 15 хв роботи електродвигуна дитячої іграшки, якщо напруга на двигуні становить 10 В, а сила струму в обмотці двигуна 0,8 А.

shkola.in.ua

5. Два провідники опорами 10 і 25 Ом увімкнено до мережі, напруга в якій дорівнює 100 В. Визначте, яку роботу виконає електричний струм у кожному провіднику за 5 хв, якщо провідники з’єднати: а) паралельно; б) послідовно.

shkola.in.ua

6.

силу струму, яку споживає електродвигун підіймального крана, якщо вантаж масою 1 т кран підіймає на висоту 19 м за 50 с. ККД електродвигуна становить 80 %, напруга на клемах 380 В.

Визначте

7. Дві електропечі, спіралі яких мають однакові опори, спочатку ввімкнули в мережу послідовно, а потім паралельно. У якому випадку електропечі споживали більшу потужність і в скільки разів?

Вправа 34

1. Скільки теплоти виділиться за 10 хв в електропечі, увімкнутій у мережу, якщо опір нагрівального елемента печі становить 30 Ом, а сила струму в ньому дорівнює 4 А?

2. Два провідники опорами 10 і 20 Ом увімкнуті в мережу, що має напругу 100 В. Яка кількість теплоти виділиться за 5 с у кожному провіднику, якщо вони з’єднані паралельно?

shkola.in.ua

3. Чому електричні проводи, якими подається напруга до електричної лампи розжарення, не нагріваються, а нитка розжарення лампи нагрівається та яскраво світиться?

Електричні проводи та волос розжарювання лампи виробляють із матеріалів з різною питомою електропровідністю: у проводів менша, ніж у волоска. Сила струму в них однакова, тому відповідно до формули Q = I2Rt нагріваються

неоднаково.

4. Електрокип’ятильник за 5 хв нагріває 0,2 кг води від 14°С до кипіння за умови, що в його обмотці тече струм силою 2 А. Визначте напругу, подану на електрокип’ятильник. Втратами енергії знехтуйте.

shkola.in.ua

5. У кожний із двох калориметрів налили 200 г води за температури 20 °С. У перший калориметр помістили нагрівач опором 24 Ом, у другий опором 12 Ом. Нагрівачі з’єднали послідовно і підключили до джерела струму (див. рис. 34.3). Якою буде температура води в кожному калориметрі, якщо нагрівання триватиме 7 хв, а сила струму в колі весь час буде незмінною і становитиме 1,5 А? Втратами енергії знехтуйте.

6. Якої довжини ніхромовий дріт треба взяти, щоб виготовити електричний камін, який працюватиме за напруги 120 В і виділятиме 1 МДж теплоти за годину? Діаметр дроту 0,5 мм.

7. Порівняйте кількості теплоти, які необхідно витратити, щоб розплавити мідний і свинцевий дроти, якщо ці дроти мають однакову масу й узяті за температури 27 °С.

Вправа 35 1. Якою є максимально допустима потужність струму в пристрої, якщо його плавкий запобіжник розрахований на максимальний струм 6 А за напруги 220 В?

shkola.in.ua

2. Чому для запобігання займанню електропроводки особливу увагу слід приділяти якісному з’єднанню дротів один з одним та з приладами, які ввімкнено в мережу? У місцях неякісного з’єднання дротів один з одним, або з приладами збільшується опір. Тому у цих місцях (за законом Джоуля-Ленца) виділяється значна кількість теплоти, що може спричинити пожежу.

3. Яким вимогам має відповідати речовина, з якої виготовляють дріт для плавкого запобіжника? Речовина, з якої виготовляють дріт для запобіжника, повинна бути провідником та мати низьку температуру плавлення.

4. Для приєднання зварювального апарата, який споживає струм силою 100 А, молодий робітник вирішив скористатися освітлювальним шнуром. Чому ви, знаючи фізику, ніколи цього не зробите? Дріт в освітлювальному шнурі має невелику площу поперечного перерізу, а отже і досить великий опір. При проходженні по шнуру струму 100А, виділяється велика кількість теплоти і дріт може розплавитись.

shkola.in.ua

5. Праска один із найпоширеніших нагрівальних пристроїв, здавна використовуваних людиною. Скориставшись додатковими джерелами інформації, дізнайтеся про історію створення праски та підготуйте коротке повідомлення. Праска була винайдена дуже давно. Для розгладження одягу в давнину використовувалися злегка оброблені нагріті кругляки. У XVIII XIX століттях праски являли собою металеві пристрої близької до сучасної форми. Праски нагрівалися на газовій або дров’яній печі. Найпоширенішими були нагрівальні праски — вони ставилися в піч або на вогонь і розігрівалися. Значно дорожчими були спиртові праски — в XIX столітті за них давали невелику отару овець. Ще одна старовинна конструкція прасок — з порожниною всередині праски, куди завантажувалося вугілля (інколи — деревне вугілля). Таку праску розігрівали, вимахуючи нею вправо-вліво. При цьому повітря через отвори у прасці продувало вугілля і останнє розжарювалося. До початку 1880-х років кілька осіб досліджували можливість прасування за допомогою електрики, але Генрі В. Сілі з Нью-Йорка був першим винахідником, який зробив цю ідею працездатною і запатентував її 1882 року, а потім 1883 року разом зі своїм партнером Дайєром запатентував і іншу «електричну праску». Полегшена праска з електронагрівом з'явилася в 1903 року завдяки винахідникові Ерлу Річардсону.

6. Які з поданих тверджень є істинними? а) Атом складається з ядра та розташованих навколо нього електронів. б) Розмір ядра атома майже в 10 разів менший, ніж розмір атома. в) У нейтральному атомі кількість електронів

дорівнює кількості протонів. г) Унаслідок дії електричного поля вільні електрони в металах прямують до позитивного полюса джерела струму, а протони до негативного. а) і в)

Вправа 36

1. Електрон міститься в електричному полі, силові лінії якого зображено на рисунку. Як направлена сила, з якою це поле діє на електрон? Силові лінії електричного поля починаються на позитивному заряді, а закінчуються на негативному. Електрон — негативно заряджена частинка. Тому сила, з якою поле діє на електрон, напрямлена проти напрямку силових ліній поля.

2. Яке твердження з наведених є істинним? а) зі збільшенням температури опір металів збільшується.

3. Металева нитка розжарення електричної лампи поступово тоншає через випаровування металу з її поверхні та врешті-решт перегоряє. Поясніть, чому нитка перегоряє в найтоншому місці й найчастіше саме в той момент, коли лампу вмикають. Відомо, що зі збільшенням температури опір металів збільшується. В момент вмикання лампи нитка розжарення «холодна», тому її опір мінімальний, а сила струму максимальна. Тому, відповідно до закону Джоуля — Ленца, в цей момент виділяється найбільша кількість теплоти. У місці з найменшим діаметром нитка розжарення може розірватися, і лампа перегорить.

4. У металевому провіднику завдовжки 10 см і з площею поперечного перерізу 0,4 см2 тече струм силою 80 А. Якою є середня швидкість напрямленого руху електронів у провіднику, якщо в кожному кубічному сантиметрі провідника міститься 2,5 ⋅ 1022 вільних електронів?

shkola.in.ua

5. Визначте значення і знак заряду отриманого йона, якщо: а) нейтральний атом міді втратив два електрони; б) нейтральний атом хлору приєднав один електрон. а) Нейтральний атом міді втратив два електрони. Так як атом нейтральний, то його початковий заряд q = 0; втративши 2 електрони, нейтральний атом міді стає позитивним йоном із зарядом q1 = +3,2 · 10–19 Кл.

б) Нейтральний атом хлору приєднав один електрон. Нейтральний атом хлору стає негативним йоном із зарядом q1 = –1,6 · 10–19 Кл.

Вправа 37

1. Скориставшись законом електролізу, виведіть одиницю електрохімічного еквівалента в СІ. m = k q; k = m/q; k = [кг/Кл].

2. Дистильована вода не є провідником. А чому водопровідна вода, річкова й морська вода проводять електричний струм? Тому що у річковій та водопровідній воді є більше розчинених частинок що містять вільні електрони.

3. Чому розчин солі у воді добре проводить електричний струм, а розчин цукру у воді погано? У розчині цукру відсутні іони провідності.

4. Під час електролізу, де електролітом був розчин аргентум (I) нітрату, на катоді виділилося 25 г срібла. Скільки часу тривав електроліз, якщо сила струму була незмінною й дорівнювала 0,5 А?

5. Через розчин аргентум (I) нітрату протягом 2 год пропускали електричний струм. Визначте масу срібла, яке виділилося на катоді, якщо напруга на електродах була 2 В, а опір розчину 0,4 Ом.

6. Під час електролізу, де електролітом був розчин сульфатної кислоти, за 50 хв виділилося 3 г водню. Визначте втрати потужності на нагрівання електроліту,

shkola.in.ua

якщо його опір становив 0,4 Ом.

7. Син коваля й учень палітурника Майкл Фарадей зміг стати видатним ученим свого часу. Скористайтеся додатковими джерелами інформації та дізнайтеся про життя М. Фарадея та історію його відкриттів.

8. Під час сріблення сталевої ложки на її поверхню було нанесено тонкий шар срібла завтовшки 55 мкм. Визначте масу срібла, якщо площа поверхні ложки дорівнює 40 см2.

Вправа 38

1. На рис. 1 наведено схематичне зображення електричного кола.

shkola.in.ua

2. На рис. 2 наведено схематичне зображення електричного кола, до складу якого входить посудина з водним розчином цинк(II) сульфату.

3. Для сріблення ложок через розчин аргентум(I) нітрату пропускали струм силою 1,8 А. Катодом слугували 12 ложок, кожна з яких мала площу поверхні 50 см2. Скільки часу тривав електроліз, якщо на ложках утворився шар срібла завтовшки 58 мкм?

4. Під час рафінування міді анодом слугує пластина неочищеної міді масою 2 кг, що містить 12 % домішок. Скільки енергії необхідно витратити для очищення цієї міді, якщо процес відбувається за напруги 6 В?

shkola.in.ua

5. З наведених речовин і матеріалів виберіть ті, які є провідниками, і ті, які є діелектриками: 1) дистильована вода; 2) мідь; 3) повітря; 4) морська вода; 5) золото; 6) ртуть; 7) гума; 8) порцеляна. Провідники: мідь, морська вода, золото, ртуть. Діелектрики: дистильована вода, повітря, гума, порцеляна.

Вправа 39 1. В електричному полі, створеному двома різнойменно зарядженими пластинами (рис. 1), міститься йонізований газ. Перенесіть рисунок до зошита. Зобразіть лінії електричного поля між пластинами. Покажіть напрямок руху електронів, позитивних йонів, негативних йонів. Яким буде рух нейтральних частинок? Нейтральні частинки рухаються хаотично.

2. Чому в разі охолодження газів їхня провідність падає? В разі охолодження газів число йонів швидко зменшується (процес рекомбінації), і газ знову стає діелектриком.

3. Чим йонізація газів відрізняється від електролітичної дисоціації? При електролітичній дисоціації не виникає вільних електронів, для її протікання не потрібен іонізатор.

4. Що спільного і в чому різниця між електричним струмом у газах, рідинах і металах? Носіями електричних зарядів в металах є тільки вільні електрони, а в електролітах і газах — йони. Процес утворення йонів: в електролітах — електролітична дисоціація, в газах — йонізація.

shkola.in.ua

5. Цікавим прикладом несамостійного газового розряду є газовий розряд у плазмовій кулі (рис. 2). Розріджений газ у кулі йонізується електричним струмом дуже високої частоти. Ті з вас, хто бачив, як працює така лампа, напевно, згадають: якщо кулі торкнутися рукою, то промені притягуються до руки. Скористайтеся додатковими джерелами інформації та дізнайтеся, чому це відбувається, що є спільним між цим явищем і роботою сенсорного екрана, хто був винахідником плазмової кулі, та ін. Усередині плазмової кульки знаходиться небагато повітря. На електрод, що знаходиться в центрі кульки, подається напруга й виникає газовий розряд (тліючий). Якщо доторкнутися до кульки (це буде другий

електрод), виникає розряд, який можна побачити, якщо всередині буде інертний газ. Винахідником плазмової кулі вважається Нікола Тесла (1894 р.).

6. Заповніть таблицю. У кожному стовпчику наведіть не менш ніж п’ять прикладів фізичних величин.

shkola.in.ua

Turn static files into dynamic content formats.

Create a flipbook
Issuu converts static files into: digital portfolios, online yearbooks, online catalogs, digital photo albums and more. Sign up and create your flipbook.