
International Research Journal of Engineering and Technology (IRJET) e-ISSN: 2395-0056
Volume: 12 Issue: 11 | Nov 2025 www.irjet.net p-ISSN: 2395-0072
![]()

International Research Journal of Engineering and Technology (IRJET) e-ISSN: 2395-0056
Volume: 12 Issue: 11 | Nov 2025 www.irjet.net p-ISSN: 2395-0072

Mukund
Nalawade1 , Gaurav Patil2 , Niranjan Pagere3 , Rahul Yadav4 , Hrushikesh Patankar5 , Rahul Pise6
1 Proffeser. Dr., Department of Mechanical Engineering, Vishwakarma Institute of Technology, Maharashtra, India 2,3,4,5,6,Student, Department of Mechanical Engineering, Vishwakarma Institute of Technology, Maharashtra, India ***
Abstract - The growing need for sustainable and efficient energy production has led to new ways of using natural resources. This study centers on the design, creation, and testing of a Tesla turbine model that includes a plenum nozzle for generating electricity. Modern production techniques such as 3D printing, machining, and laser cutting were used to build the model, with materials like ABS (Acrylonitrile Butadiene Styrene) and 0.4 mm mild steel sheet metal, as well as parts bought from commercial suppliers. The plenum nozzle was designed to ensure even flow and greatly cut down on pressure losses, reducing them from 35% in standard designs to under 1%, which allows for more effective water movement to the turbine discs. The prototype was tested at Vishwakarma Institute of Technology in Pune under three different water flow levels while keeping the water pressure constant. The findings showed that the turbine's performance improved with higher flow rates. This research supports the creation of eco-friendly energy options by improving the characteristics of how water enters the system.
Keywords: 3D printing, ABS, Design, Efficiency, Laser cutting, Prototype, Sheet metal, Tesla turbine, Plenum nozzle.
The Tesla turbine wasfirst imagined byNikola Tesla in 1906.In1911,theAllis- ChalmersManufacturing Companybuilt oneofthelargestTeslasteamturbines.Thisturbinehadadiameterof1.5meters,spunat3600revolutionsperminute,and produced500kilowattsofpowerwithamechanicalefficiencyof38%.However,overtime,thediscsoftheturbinebegan towarp,whichmadeitlesscompetitivecomparedtotraditionalinertialturbines.Inrecentyears,therehasbeengrowing interestinsmall-scalepowergeneratorsforuseinmobile,residential,andoff-gridrenewableenergysystems.Conventional inertialturbines,suchasKaplan,Francis,andPeltontypes,experienceefficiencyissueswhenmadesmaller.Thisisbecause theincreasedsurfacearearelative to volume makes forces like surface tension, adhesion, and cohesion more influential thaninertialforces,leadingtolowerefficiencyinsmallerversions.Ontheotherhand,Tesla turbinesconvertflowenergy into rotation by relying on the kinematic viscosity and surface effects of the working fluid, rather than inertia. This rotational energy can then be turned into electricity using generators, which makes the Tesla turbine suitable for smallscalepowerproduction.ThedesignoftheTeslaturbinereliesonthestickyandthickcharacteristicsoftheworkingfluidto spinthetightlypackeddiscs.Akeypartofthedesigniskeepingthegapsbetweenthediscsverysmall,whichhelpscreate boundarylayersthatenhanceenergytransferfromthefluid,whereadhesionandviscosityplaythemainroles.Thefluidis introduced through a plenum nozzleat theouter edge, spiralsinward whilemaking many revolutions, andexitsthrough centralexhaustholes near the axle, as shown in Figure 1. The plenum nozzle ensures that water enters the rotor evenly arounditscircumference,avoidinghigh-velocityjetsandpressurelosses.Unliketraditionalturbines,Teslaturbinesdonot need obstacles or vanes to generate inertial forces for energy transfer. Instead, as the fluid moves inward, it gradually transfersitsmomentumtotherotatingdiscs,causingtherotorshafttoturn.Finally,thefluidexitsthroughholeslocatedat the central axis of the discs, completing the process of energy conversion. This paper describes the creation of a Tesla turbineintegratedwithaplenumnozzleforuseinpicohydropowergeneration.Smallhydropowersystemsareclassified accordingtotheirpoweroutput:smallhydropowerrangesfrom2.5MWto25MW,mini- hydropower is less than 2 MW, micro-hydropowerisunder500kW,andpico-hydro-powerisbelow10kW.Themainobjectiveofthisprojectistoutilize thehydraulicenergyfromdomesticwatersupplysystemsoroverheadstoragetanks,whicharecommonlyinstalledonthe rooftopsofresidentialandcommercialbuildings.
TheinstallationoftheTeslaturbineisshowninFigure2.TheturbineisintegratedintoaPVCpipelinethattransportswater fromrooftopoverheadtankstoresidentialareasforregularuse.AbypasssystemmadeofPVCpipesisusedtomaintaina constant watersupply duringturbinemaintenanceorifthereisa malfunction. Inthesesituations, valve B is closed, and valve A is opened to redirect the water flow directly to the households. During regular operation, valve A is kept closed and valve B is left open, which lets water pass through the turbine. This arrangement helps maintain a constant flow of

International Research Journal of Engineering and Technology (IRJET) e-ISSN: 2395-0056
Volume: 12 Issue: 11 | Nov 2025 www.irjet.net p-ISSN: 2395-0072
water while also supporting the generation of energy. The electricity produced by the turbine can be used to charge differentelectronicdevices.Thispaperalsoprovidesadetailedreviewofpreviousresearchonthesubject.


In this section, previously conducted research and existing literature related to mini-hydro, micro-hydro, and picohydropowergenerationsystemsarereviewed.
Dr. Porkumaran K and colleagues [1] have developed a micro-hydropower generation system based on LabVIEW. This system is designed to capture energy from household water supply networks. It makes use of overhead water flow and includes several key components, such as a 3D-printed micro turbine, a G 1/2 micro hydro generator, a lith- ium-ion battery,andaleakagedetectionsystem.Theturbineisplacedinsidea6-inchpipelineandispositionedatthebestspotsto workasefficientlyaspossible.Thesystemalsohasawaterlevelsensorthatlets cityofficialsautomaticallyfillupstorage tanks. The electricity produced is saved in batteries and can be used for different things, like lighting streetlamps and helpingwithhomeneeds.SafdarsI.etal.[2]didastudytocheckhowwellapicohydro systemworksbylookingathow theflowrateaffectstheturbineandgenerator.Theirmainaimwastofindthebestflowratethatwouldmakethesystem runmostefficiently.Inalab,theytesteddifferentflowratesandmeasuredthingslikewaterflow, turbinespeed,andthe voltageandcurrentfromthegenerator.Theyfoundthatastheflowrategoesup,turbineefficiencyalsogoesup,butonly
© 2025, IRJET | Impact Factor value: 8.315 | ISO 9001:2008 Certified Journal | Page1053

International Research Journal of Engineering and Technology (IRJET) e-ISSN: 2395-0056
Volume: 12 Issue: 11 | Nov 2025 www.irjet.net p-ISSN: 2395-0072
until a certainpoint.Afterthat,efficiencystartstodrop.Theturbine wasmostefficientat19.7GPM,whilethe generator performed best at 15.4 GPM. However, the best overall efficiency for the whole system was at 17.6 GPM, giving an efficiency of 45.5%. The researchers said that pico hydro systems can be a good way to generate electricity from small watersources,andthattheefficiencyofthesesystemsdependsalotontheflowrate.
KumanoT.andtheirteam[3]lookedintousingatinyhydroelectricgeneratorinsideabuilding'swaterpipes.Theirmain aimwastocheckhowwellthisgeneratorworksandhowmuchelectricityitcanmakeunderdifferentconditions.Theyset upasystemwithaPeltonturbinethatcannormallyproduce100Wofpower,placedinsidethewaterpipe.Theyalsoused a device to measure water flow and another to track how much electricity is being made. Their tests showed that the generator could produce up to 102W, a bit more than its normal output. This means it works well even when the water flow and turbine speed change. The researchers found that this system can provide enough power for small offices or classrooms, and they think it could pay for itself in about five years. However, they also noted some downsides, like the systembeingtoosmallforbiggersetupsandnotconsideringthecostsofkeepingitrunningorfixingitwhenitbreaks.
MárquezJ.etal.[4]didadetailedstudyonhowtomodelandcontrolmicrohydropowerplants(MHPP).Theirgoalwasto create a dynamic model for MHPP that can work in distributed energy systems, along with a control method to help producepower efficientlyandreliably.Themodel combinestheory with real data,lookingatthingslikehowtheturbine workswithwater,howthegeneratorbehaveselectrically,andhowthecontrolsystemfunctions.Theauthorssuggesteda three-step control method: one to keep the turbine's speed steady for consistent power output, another to adjust power basedonwhat'sneeded,andathirdtomakesurethesystemstayssafe.Thesimulationresultsshowthatallthesecontrol methodsworked well tokeeppowerproductionstable andefficientin differentsituations.However, thestudy hassome drawbacks, like depending on simulated data, needing real-world testing, and possibly being costly to put the control methodsintopractice.
Mandalandtheirteam[6]lookedathowasmallTeslaturbineworksbyusingcomputersimulationsandcomparedtheir findingswitha knowntheory.Theyusedspecial softwaretomodel themovement ofairinsidea tinyturbine, onlya few centimetersinsize.Theytestedthesimulationsatvariousspeedsandincomingairspeeds.Theirresultsshowedthathow muchtheairslipspastthebladeschangesinawaythatmatcheswhatthetheorypredicted.Thestudyfoundthatbothhow welltheturbineworksandhowmuchpoweritproducesdependonhowfastitspins andhowfasttheaircomesin.They sawamaximumefficiencyof30%.Theresearchersalsonoticedthatincreasingthespeedoftheincomingaircanboostthe poweroutput,butthismightslightlylowerhowefficientlythebladesspin.TheysuggestedthatthesesmallTeslaturbines couldbeusefulinthingsliketinyflyingmachines.However,theirstudieshavesomethingstoimprove.Theyonlyusedone designintheirsimulations,andtheyneededrealexperimentstoconfirmtheircomputerresults.
Vedavalli Gomatam Krishnan [7] wrote a dissertation that looks at making an analytical model for a small Teslaturbine, focusingonhowwelltherotorworksandhowitscales.Theauthormadeandtestedseveralsmallexperimentalturbines withdifferent rotorand nozzledesignsto check mechanical efficiency,powerdensity,andhowwell they scale.Krishnan measuredthetorqueandspeedoftheturbinesunderdifferentflowratesandfluidpressuresandusedalaservibrometer tocheckthesurfacespeedoftherotor.TheresultsshowedthatsmallTeslaturbinescanhavemechanicalefficienciesover 35%andpowerdensitiesupto100wattspercubiccentimeter.Theresearchalsoinvestigatedthepossibilityofreducing theturbinesizeto1millimeter.Thestudyhighlightedthesignificanceofrotordesign,thedistancebetweenthedisks,and the input flow rate on the turbine's efficiency and power density, indicating that Tesla turbines have wide-ranging applicationsinfieldssuchasmicrofluidics,energyharvesting,andbiomedicaldevices.
Afterreviewing theliteratureinSection2,itwasdecidedtousea Teslaturbinewithan integrated plenum nozzle as the energy converter to transform water energy into rotational (mechanical) energy for the proposed project in this paper. Drawingfromtheoreticalandscalingdataofthecm-scaleTeslaturbinefrom[7],therotordesignfortheTeslaturbinewas developedforthisproject.TheobjectivessetfordesigningtheTeslaturbineinthisprojectareasfollows:
3.1 Design and Development: TodesignanddevelopaTeslaturbinewithplenum nozzleintegrationcapableof generatingelectricityfromthewatersupplysystemofhouseholdoverheadtanks.

International Research Journal of Engineering and Technology (IRJET) e-ISSN: 2395-0056
Volume: 12 Issue: 11 | Nov 2025 www.irjet.net p-ISSN: 2395-0072
3.2 Optimization for Maximum Power: Tooptimizetheplenumnozzledesignandrotortoachievemaximumpower generationatagivenwaterflowratewithminimalpressurelosses.
3.3 Electronics Charging: The primary goal of this project is to charge electronic devices such as mobile phones, laptops,digitalwatches,powerbanks,etc.
3.4 Bypass System Integration: Todesignabypasssystem,asshowninFigure,tointegratetheTeslaturbineintothe existingwatersupplysystemwithoutdisruptingthedailywaterflowtohouseholds.
3.5 Manufacturing Methods: To explore new manufacturing methods to produce Tesla turbines with optimized plenumnozzlesaccuratelyandcost-effectively.
3.6 Commercialization Potential: To investigate the potential for commercializing the Tesla turbine with plenum nozzleforin-pipe Pico hydrogeneration. Basedon theseobjectives,theTesla turbine withintegratedplenum nozzle designforthewatersupplysystemofhouseholdoverheadtankshasbeendeveloped.




International Research Journal of Engineering and Technology (IRJET) e-ISSN: 2395-0056
Volume: 12 Issue: 11 | Nov 2025 www.irjet.net p-ISSN: 2395-0072





International Research Journal of Engineering and Technology (IRJET) e-ISSN: 2395-0056
Volume: 12 Issue: 11 | Nov 2025 www.irjet.net p-ISSN: 2395-0072





International Research Journal of Engineering and Technology (IRJET)
Volume: 12 Issue: 11 | Nov 2025 www.irjet.net


The methodology adopted for designing a Tesla turbine with plenum nozzle for use in household overhead tank water supplysystemsisoutlinedindetail.Thisprocess involvesthedesignoftheTeslaturbinewithaplenumnozzle,identifying itsparts,choosingsuitablematerialsforeachcomponent,andcreatingaprototypeoftheturbine.Figures3,4, 5,6,and7 showthedrawingsandCADmodelsofdifferentTeslaturbineparts,whileFigure8providesanexplodedviewofthefully assembled turbine design. Moreover, Table 1 offers a detailed description of the turbine components, specifying the materials used and the manufacturing techniques applied to produce each part. The workflow is divided into five main stages:
Table-1: ComponentsofTeslaturbinewithquantity,materialusedandmanufacturingprocessusedtofabricate.

5 CentralShaft

International Research Journal of Engineering and Technology (IRJET) e-ISSN: 2395-0056
Volume: 12 Issue: 11 | Nov 2025 www.irjet.net p-ISSN: 2395-0072
The design of the Tesla turbine is based on the literature review discussed in Section 2 and the research conducted by Vedavalli Gomatam Krishnan on small Tesla turbines [7], with important improvements made using plenum nozzle technology. The turbine was built to generate power greater than 5 watts. The design process started with a simple drawing, and then moved on to creating a detailed CAD model using SolidWorks software from Dassault Systems. The turbinedesignincludesmainpartslikeacasingwithabuilt-inplenumnozzlechamber,arotordisk,spacers,ashaft,anda casingcover.Figures3to8showthedifferentpartsoftheTesla turbine,includingdetaileddrawings,CADmodels,andan exploded view of how the parts fit together. Figure 9 shows realistic images of the assembled turbine and the rotor. As mentionedintheintroduction,waterenterstheplenumchamberwhereitisspreadevenlybeforebeingsent aroundthe edge of the rotor. It then exits from the middle in a spiral motion. The plenum nozzle helps slow down the fast-moving water from the pipe into a slower, even flowing before it reaches the rotor. During this process, the water transfers its momentum to the rotor using sticky forces and friction. The rotor's rotational energy is then converted into electricity usingadynamoorelectricmotorgenerator.Sincetheoutputfromthemotorfluctuates,a5VDC-DCUSBvoltageregulatoris usedtostabilizethevoltage.Detailsoftheelectricmotorandthevoltageregulatorareprovidedinthesubsequentsection.
4.2 Components
TheTeslaturbinedesignconsistsofseveralessentialparts,includingthecasingwithanintegrated plenumnozzle,casing cover, rotor discs, spacers, shaft, bearings, a DC motor, and a 5V DC-DC USB voltage regulator. Figures 10 and 11 show images of the DC motor and the voltage regulator, respectively. Each of these parts is important for assembling and operatingtheturbine,ensuringefficientenergyconversionandcom-patibilitywiththehouseholdwatersupplysystem.
4.3 Casing and Casing Cover with Plenum Nozzle: Thecasingandcasingcoverformtheoutershellthatholdsthe rotordiscs,spacersontheshaft,andtheshaftsupportedbybearings.TheDCmotorand5VDC-DCUSBvoltageregulator arepositionedasshowninFigure13.Theplenumnozzleispartofthecasingandisdesignedtoprovideauniform,laminar flowtotherotorwithminimalpressureloss.Theplenumchamberactsasatransitionareawherehigh-speedinletflowis convertedintoasteady,slowermovingflowacrosstheentirerotorinlet.Thisdesignenhancesenergytransferefficiency andimprovestheturbine'sperformanceunderdifferentflowconditions.
4.4 Rotor of Tesla Turbine: Therotorismadeupofashaft,rotordiscs,andspacers. Thespacersareusedtokeepthe right space between the discs. The design includes 35 rotor discs and 34 spacers in total. A rendered image of the assembledrotorisshowninFigure9.Asthemainpart,therotortransferspowerandenergy.Itsdesignisbasedonscaling datafrom[7].ThedimensionsandCADmodelsoftherotordiscs,spacers,andshaftareillustratedinFigures5,6,and7.
4.5 Electricity Production Unit: Theelectricityproductionunitincludesadynamomotorgenerator,whichactsasthe powergeneratorandproducesanoutputvoltagerangingfrom4to12volts.However,theoutputvoltagevariesdepending onthespeedofthemotor,soavoltageregulatorisnecessary.A5VDC-DCUSBvoltageregulatorisusedtomaintainastable output. The selected regulator has a USB port, allowing it to charge mobile phones, power banks, or other devices that requireaspecificpowerinput.
Prototyping involves making an initial version or example of a product or process to test and confirm how well it works before investing a lot of time and resources into making it fully developed. This section offers a thorough, step-by-step explanation of the process used to prototype the designed Tesla turbine with a plenum nozzle. The prototyping process includescreatingspecificallydesignedpartsfortheTeslaturbineaswellasobtainingstandardcomponentsthatareeasily available.Thevariousstepsinthisprocessareclearlydescribedinorder.
5.1 Outer Casing with Plenum Nozzle: Theoutercasingwithintegratedplenumchamberandnozzle consistsoftwo parts: the casing and the casing cover, as illustrated in Figures 3 and 4, Figure 10 is a body of plenum nozzle. It all was fabricated using 3D printing technology, with ABS (Acrylonitrile Butadiene Styrene), a durable thermo- plastic polymer, chosenforitsstrengthandresistancetowaterpressure.Theplenumchamber designincludesacircularinletportwitha

International Research Journal of Engineering and Technology (IRJET) e-ISSN: 2395-0056
Volume: 12 Issue: 11 | Nov 2025 www.irjet.net p-ISSN: 2395-0072
largercross-sectionalareathantheoutlet,achamberregionforflowdecelerationanduniformdistribution,andmultiple radialnozzleoutletsthatdirectflowtangentiallyintotherotorregion.
5.2 Rotor Discs: Therotordiscs,thecorecomponentsoftheTeslaturbine,wereproducedusinglasercuttingtechnology. Mildsteelsheetmetalwithathicknessof0.4mmwasselectedforitsstrengthandabilitytoendurehighrotationalspeeds. Lasercuttingwasselectedtoguaranteeprecisionandaccuracy,andFigure16providesanimageofthelaser-cutdiscs.
5.3 Spacers: Spacers are used to keep the rotor discs evenly spaced. The original plan was to use a 0.5 mm thick mild steel sheetbecauseitisstiff andhelpskeepthe dimensionsexact.However,that material wasn'tavailable.So,instead, 1 mm thick metal spacers with a 15 mm diameter were bought from the market for the prototype. In the end, the rotor prototypehas20discsand19spacers,whichisasmalldifferencefromtheoriginaldesignmadeinCAD.
5.4 Shaft: Theshafttransferstherotationalmovementoftheturbinetothedynamogenerator,enablingtheproductionof electrical energy. In the prototype, the shaft was created through a machining process. It involved using a bolt with a standarddiameterof5mmandalengthof100mm.Theheadoftheboltwasremovedusingametalcuttinggrinder,anda2 mmholewasdrilledatoneendtoalignwiththegeneratorshaft.Twonutswereemployedtofirmlyattachtherotordiscs and spacers to the shaft. This method of fabrication differs from the original design of the shaft, which is illustrated in Figure7.



International Research Journal of Engineering and Technology (IRJET) e-ISSN: 2395-0056
Volume: 12 Issue: 11 | Nov 2025 www.irjet.net p-ISSN: 2395-0072
6.1 Bearings: High-qualitybearingswerechosenandobtainedfromatrustworthysuppliertosuitthedesignoftheshaft andoutercasing.Thesebearingsallowtheturbineshafttorotatesmoothlywithverylittleresistance.
6.2 Dynamo Motor Generator: A dynamo motor generator capable of operating at 4 to 12 volts was purchased to transformthemechanicalenergygeneratedbytheturbineintoelectricalenergy.
6.3 DC-DC USB Voltage Regulator: A5-voltDC-DCUSBvoltageregulatormodulewas acquired to maintain a steady outputdespitefluctuationsfromthedynamomotorgenerator,providingaconsistent5-voltsupply.
6.4 Diode: Adiodesourcedfromthemarketwasincorporatedintothesystemtoblockback electromotiveforce(EMF), ensuringthatthegeneratedcurrentflowsinonlyonedirection.
The components were carefully put together following the design guidelines, with special attention given to ensuring accurate positioning of the rotor discs, spacers, and shaft. Throughout the assembly, a change was made to set up the systemfortestinganexistingPVCconnectorwasusedtoconnectthe turbineinlettothewatersourceoutlet,asshownin Figure14.
ThissectionpresentsatestingprocessofdesignedTeslaturbinesprototypewithaplenumnozzlewhichwasconductedat VishwakarmaInstituteofTechnology,Punewhichisanengineeringcollege.Theaimoftesting adesignedTeslaturbineis to evaluate the performance of the Tesla turbine prototype with optimized plenum inlet flow characteristics. The testing involvesmeasuringtheturbinesrotationspeedintermsofRPM(RevolutionsPerMinute)withoutloadandwithload,the loadwasgivenbyconnectingmobilephoneviaUSBcordtoDC-DCUSBvoltageregulatormodulesomobilecanbecharged. Along with this voltage and current readings were taken, these readings were taken for three different discharge rates: 0.2947literspersecond(LPS),0.4545LPS,and0.6667LPS.
The fabricated Tesla turbine prototype, featuring an integrated plenum chamber, was connected into the water flow systemusingaPVCconnectortoguaranteeasecurefitandefficientoperation.Amobilephoneservedastheload, linked to the dynamo generator through a DC-DC USB voltage regulator, which helped maintain a consistent output voltage. To check the turbine's rotation speed (RPM) when it's under load and when it's not, a laser tachometer was used, giving important information to figure out how efficient the turbine is mechanically. A digital multimeter was also used to measure the voltage and current from the dynamo generator when there's no load, and these measurements were later used to calculate the turbine's overall efficiency. This configuration enabled the recording of RPM, voltage, and current values across different operating scenarios, with the collected data summarized in Table 2, offering insights into the performanceoftheprototypewiththeoptimizedplenuminletflow.
Table-2: ObservationTable.

International Research Journal of Engineering and Technology (IRJET) e-ISSN: 2395-0056
Volume: 12 Issue: 11 | Nov 2025 www.irjet.net p-ISSN: 2395-0072
Table-3: ResultTable
The obtained RPM, voltage and current data were analyzed to determine the turbines mechanical efficiency at without loadandatwithloadconditions,andoverallefficiencyatwithoutloadcondition.
Discouterdiameter
�� = 0.05 m
D=0.05 m → radius�� = 0.025 m
Disc gap �� ≈ 0.5 mm = 0.0005 m
10.1 Overall Efficiency:
Hydraulicpower��ℎ���� = ��������
(accountforregulatorlossesifmeasured). Overallefficiency
Overallefficiencywascalculatedforwithoutloadcondition,anditisrecordedin resultTable3.
10.2 Mechanical Efficiency:
Mechanicalefficiencywascalculatedastheratioofturbinesrotoroutputpowertotheinputhydraulicpowerandgivenas: Mechanical Efficiency
MechanicalefficiencywascalculatedforwithoutloadandwithloadRPMvaluesanditisrecordedinresultTable3.
11.

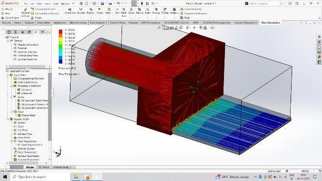
Fig-18: CFDsimulationofPlenumNozzleandVelocityStreamlineflow.

International Research Journal of Engineering and Technology (IRJET) e-ISSN: 2395-0056
Volume: 12 Issue: 11 | Nov 2025 www.irjet.net p-ISSN: 2395-0072

In the plenum region (the large box in the center), flow enters lower velocity caused by blue streamlines. The flow recirculatesandslowsdowninsidetheplenum,which istypicalastheplenum'spurposeistostabilizetheincomingfluid beforeentering-ingthenozzle.Thestreamlinesbecometangled,indicatingswirlingorrecirculationzones.
Astheflowmovestowardthenozzleinlet,velocitiesstartto increase,andstreamlinesgetmoreorganized,showingfluid accelerationasitisforcedthroughatighterspace.Atthenozzleexit,theflowbecomesgreatlyacceleratedandorganized, asshownby theshifttoyellowand redcolors,whichrepresenthighervelocitylevels.Thestream- linesatthispointare nearlyparallel,showingaconsistentandhigh-speedjetasthefluidleavesthenozzleintoanareaoflowerpressure.
Insidetheplenumchamber,thevelocityislowest,andtheflowismostdisorderedbecauseoftherecirculationandmixing of fluid. As the fluid moves towards and through the nozzle exit region, the velocity rises sharply. Figure 18 shows the maximumvelocityrecordedas5789mm/s.
As fluid flows into the plenum from the left, it experiences the highest pressure, shown in red. This occurs because the plenum functions as a storage area for pressurized fluid. The pressure remains high and consistent across most of the plenumvolume,enablingthevelocitytobecomestableandthepressureofenergytospreadoutevenly.Asthefluidmoves towardthenozzleandspeedsup,thepressurebeginstodropquickly.Thischangeisclearlyindicated bythesharpshiftin colorfrom red togreenand yellow. The pressure continues to decrease as the fluid exits the nozzle and enters the open spaceontherightsideoftheimage, which isrepresented bygreenandbluecon- tours,showing the lowestpressures in thesystem.Thehighestpressureisobservedattheplenuminletwherethefluidenters.Asthefluidispushedthroughthe narrow nozzle, the pressure decreases sharply while the velocity increases, which aligns with Bernoulli's principle. The lowest pressure is found downstream of the nozzle exit, where the fluid expands and accelerates. Figure 19 shows the maximumpressureof0.137234Mpa.
The results were analyzed by creating graphs to illustrate the performance characteristicsofthedesigned Teslaturbine prototypewithaplenumnozzle.Thefollowinggraphswereproducedtodisplaythedata
a. The relationship between efficiency (including overall efficiency without load, mechanical efficiency withoutload,andmechanicalefficiencywithload)anddischargeinm³/sec,asshowninFigure20.
b. Theconnectionbetween efficiency, which includesoverallefficiency without load, mechanical efficiency without load, and mechanical efficiency with load, and the rotational speed of the turbine rotor in revolutionsperminute,isillustratedinFigure21.
c. The graph showed important trends about how mechanically efficient and overall efficient the Tesla turbine prototype is, especially when the plenum nozzle was designed to work best under various

International Research Journal of Engineering and
Volume: 12 Issue: 11 | Nov 2025 www.irjet.net
conditions of discharge and turbine rotor speed. These trends gave valuable information on how the turbine operates and responds during use. From the test data and results, we can draw the following conclusions.
d. ThemechanicalefficiencyoftheTeslaturbineprototypedropsalotwhenaloadisadded,showinghow muchtheloadaffectshowwellenergyisconverted.
e. Bothmechanicalefficiencies,whetherthere'saloadornot,andoverallefficiencywithoutaloadchange noticeablywhenthedischargeandrotorspeedareadjusted,indicatingthattheturbine'sperformanceis verysensitivetothesefactors.
f. From the graphs, it is clear that all forms of efficiency overall efficiency (without load), mechanical efficiency (without load), and mechanical efficiency (withload) showaconsistent riseasthedischarge ratefromthewater source increases and the turbine rotorspeed rises. Thisimprovement is dueto the greater water flow and faster rotation, along with the even distribution of waterflowachievedthrough theplenumnozzle,whichtogetherresultsinbetterenergyconversion.
g. As the mass flow rate goes up, so does the electrical power, showing a nonlinear relationship. The system produces around 25 watts at a mass flow rate of about 0.7 kg/s, suggesting efficient momentumtransferathigherflowrates.Theupwardtrendofthecurveshowsthattheturbine canconvertmorefluidenergyintoelectricalpowerastheflowrateincreases.
h. Asthe flow rateincreases,theoutput voltage alsoincreases,goingfrom about7 voltsto12volts when theflowgoesfrom0.0003cubicmeterspersecondto0.0007cubicmeterspersecond.Thecurveofthe graph is upward, showing that the system generates more electrical energy as the fluid speed through theturbinegetshigher This demonstrates the Tesla turbine'sSensitivityandimprovedefficiencywith higherflowrates,whichishelpfulforadjustinganddesigningexperiments.
i. Each series shows that efficiency goes up as the flow rate increases, peaking between 2.5 and 3 cubic meters per second, then starts to drop. Series3 has the best efficiency, going over 60%, while Series2 only reaches up to 40%, and Series1 remains under 20%. The bell-shaped trend shows that there's a particularflowratethatworksbestforthesystem.Iftheflowgoesbeyondthatpoint,efficiencystartsto fallbecauseoflosses.
j. The results showed that the mobile phone, acting as the load, was successfully charged at all three dischargelevels,showingthattheturbinecanbeusedtopowersmallelectronicdevices.
k. The plenum nozzle design removes pressure losses that usually happen with standard inlet designs, allowingthesystemtoperformconsistentlyunderdifferentflowconditions.


International Research Journal of Engineering and Technology (IRJET) e-ISSN: 2395-0056
Volume: 12 Issue: 11 | Nov 2025 www.irjet.net p-ISSN: 2395-0072
(RPS)




(%)VSSpeed





International Research Journal of Engineering and Technology (IRJET) e-ISSN: 2395-0056
Volume: 12 Issue: 11 | Nov 2025 www.irjet.net p-ISSN: 2395-0072

Theresearchpaperintroducesaprojectcalled"In-pipeenergyharvestingusingTeslaturbinetechnologywithintegrated plenum nozzle." The main goal of the project is to create and test a Tesla turbine that can produce electricity from the water pressure found in homes. The turbine was built to work under a water pressure of 10 meters and was tested at threedifferentwaterflowrates:0.2947literspersecond,0.4545literspersecond,and0.6667literspersecond.Thefinal version of the turbine included several important parts, such as an outer casing with a built-in plenum nozzle chamber, rotor discs, spacers, a shaft, bearings, a dynamo motor generator, a DC-DC USB voltage regulator, and a modified PVC connectortoattachtheturbinetothewatersupply.Themanufacturingprocessusedvarioustechniques,like3Dprinting to make strong and accurately shaped parts with plenum nozzle designs, laser cutting for the rotor discs and spacers to ensureaccuracy,andmachiningfortheshaftandothermechanicalparts.Duringtesting,theturbinebecamemoreefficient asthewaterflowincreased,showingthatithasthepotentialtoturnhouseholdwaterflowintousefulelectricalenergy.
The plenum nozzle design worked well in reducing pressure loss and making the flow more stable. A mobile phone was usedasthedevicetotestthesystem,anditwasabletochargesuccessfullyatallthreedifferentflowrates,provingthatthe design with the optimized plenum inlet is effective. While most of the project's goals were met, such as generating electricity efficiently with better inlet flow, one goal developing a bypass system to connect the turbine to existing household water systems without interrupting the water flow still needs to be worked on in future versions. Additional work will also aim to improve the turbine's efficiency by fine-tuning the plenum nozzle's design, making it work better witha widerrangeof water flowratesandpressurelevels,anddoingteststocheck howlongtheprototypecanlastand howreliableitisforeverydayuse.
[1] K.Porkumaran, R.P.Tharu,S.Sukanya,V.V.I.Elezabeth andN.Gowtham, "Microin-pipe hydro power plant for rural electrification using LabVIEW," 2017 International Conference on Innovations in Green Energy and Healthcare Technologies(IGEHT),Coimbatore,India,2017, pp.1-5,doi:10.1109/IGEHT.2017.8094098.
[2]Safdar,I.,Sultan, S.,Raza,H.A.,Umer,M., &Ali,M.(2020). Empirical analysisofturbineandgenerator efficiency ofa pico hydro system. In Sustainable Energy Technologies and As- assessments (Vol. 37, p. 100605). Elsevier BV. https://doi.org/10.1016/j.seta.2019.100605.
[3] Kumano,T.,Matsunawa,K.,&Nishiyama,R.(2018).ExperimentalTestandFeasibilityStudy of a Micro In-Pipe Hydro Power Generator at a University Building. In IFAC-Papers Online (Vol. 51, Issue 28, pp. 380–385). Elsevier BV. https://doi.org/10.1016/j.ifacol.2018.11.732.

International Research Journal of Engineering and Technology (IRJET) e-ISSN: 2395-0056
Volume: 12 Issue: 11 | Nov 2025 www.irjet.net p-ISSN: 2395-0072
[4] Márquez, J. L., Molina, M. G., & Pacas, J. M. (2010). Dynamic modeling, simulation and control design of an advanced micro-hydro power plant for distributed generation applications. In International Journal of Hydrogen Energy (Vol. 35, Issue11,pp.5772–5777).ElsevierBV.https://doi.org/10.1016/j.ijhydene.2010.02.100.

[5]MaciasRodas,C.A.,Paz,P.L.de,LastresDanguillecourt,O.,&IbáñezDuharte,G.(2022).Analysisandoptimizationtoa test bench for Micro-hydro-generation. In Energy Reports (Vol. 8, pp. 321–328). Elsevier BV. https://doi.org/10.1016/j.egyr.2022.10.292.
[6] A. Mandal and S. Saha, "Performance analysis of a centimeter scale Tesla turbine for micro- air vehicles," 2017 InternationalconferenceofElectronics,CommunicationandAerospaceTech-nology(ICECA),Coimbatore,India,2017,pp. 62-67,doi:10.1109/ICECA.2017.8203625.
[7] Vedavalli Gomatam Krishnan Doctor of Philosophy in Electrical Engineering and Computer Science University of California, Berkeley Professor Michel Martin Maharbiz, Chair Technical Report No. UCB/EECS-2015-161 http://www.eecs.berkeley.edu/Pubs/TechRpts/2015/EECS-2015-161.html.