Skip to main content

Pedestrian Safety Enhancement Using IoT For Visually Impaired

Page 1


International Research Journal of Engineering and Technology (IRJET) e-ISSN:2395-0056

Volume: 12 Issue: 05 | May 2025 www.irjet.net p-ISSN:2395-0072

Pedestrian Safety Enhancement Using IoT For Visually Impaired

Adithi

Computer Science Engineering Department

Jyothy Institute of Technology

Computer Science Engineering Department

Jyothy Institute of Technology

Computer Science Engineering Department

Jyothy Institute of Technology

Lalithashree L S

Computer Science Engineering Department

Jyothy Institute of Technology Bengaluru, India Bengaluru, India Bengaluru, India Bengaluru, India

Jyothy Institute of Technology Bengaluru, India

Abstract-Safetyforpedestriansranksasakeyissuefor blind individuals, particularly in dynamic environments where traditional assistive devices like canes and guide dogs prove inefficient in perceiving moving obstacles and providing sufficient advance warnings. In order to compensate for such shortcoming, we present an IoT- enabled wearable system integrated mounted on the shoes to provide enhanced situational awareness and body safety. The system combines an Arduino Uno microcontroller, ultrasonic sensor, piezoelectric buzzer as an audio alert system, and lithium battery inside a compact integrated assembly onto a regular shoe where these connectionsareconnectedviajumperwires.

This paper enlightens the potential of coupling IoT technologies with wearables on a daily basis to offer accessible, scalable, and user-friendly solutions that enable independent mobility and safety for visually impairedindividuals.

Keywords: Detection system, IoT Shoe, Audio alert system, visually impaired, real time, mobility device, wearabledevice,Pedestriansafety

I.INTRODUCTION

Visually impaired people encounter major difficulties in moving around their environment safely, especially in urban areas where there are obstacles, uneven ground, andhazardsthatarenoteasytoforesee.Evenwiththeuse of conventional aids like the white cane and guide dog, these mechanisms tend to be insufficient in identifying objects at a distance or offering directions in real-time. Thisshortcomingsubjects’userstorisksandtheirfreedom ofmovementinnewlocationsislimited.

The development of embedded systems and the Internet of Things (IoT) presents a new horizon for assistive technology. With the use of low-power, small-form-factor components and real-time sensing, IoT-based solutions can potentially greatly increase mobility and situational awarenessforthevisuallyimpaired.Yetnumerouscurrent electronic aids to navigation are too complicated, too costly,ortooimpracticalforeverydayuse.

Inthis study, wesuggest a low-cost,wearablesystemthat embeds key IoT elements into a common shoe to enable constant obstacle detection and user notification. The system includes an Arduino Uno microcontroller, an ultrasonic sensor to measure distance, a piezoelectric buzzer for outputting alerts, and a battery power source. Installed directly on footwear, the design is capable of hands-free use and integration into the user's routine withoutinterruption.

The main functionality of the system is that it detects obstacles within a defined range and sends instant warnings through sound and vibration, allowing users to respond immediately and prevent collisions. The components' light weight and ergonomic location ensure that the system will not restrict movement or comfort. Through extensivereal-worldtesting,theimagineddevice was shown to be robust and able to be a beneficial pedestrian navigation aid for the visually impaired. This work provides the design strategy, component synthesis, system operation, and performance assessment of the imagined wearable system. Through the realization of a necessary gap in assistive mobility devices, this effort continuestheongoingendeavortofacilitatesafer,smarter environmentsforthevisuallyimpaired.

International Research Journal of Engineering and Technology (IRJET) e-ISSN:2395-0056

Volume: 12 Issue: 05 | May 2025 www.irjet.net p-ISSN:2395-0072

II.LITERARTURE SURVEY

[1]Inastudyonvehicleandpedestriandetection(VaPD) for advanced driver assistance systems (ADAS), researcherspresentedalow-rank(LR)variantoftheTiny YOLO v3 model. [2] This work is experimented on RaspberryPi4andNVIDIAJetsonNanowithPASCALVOC and KITTI datasets, the LR Tiny YOLO v3 showed an optimal performance regarding inference speed and accuracy. [3] This work created a driver support system predicting pedestrian crossing danger based on their orientation and motion patterns. The system uses a convolutional neural network (CNN) and depth-sensing camera to estimate the position and distance of pedestrians in 3Dspace.

[4] This paper introduces a real-time multiple pedestrian tracking system on embedded platforms. It enhances efficiency by combining object detection and feature extraction into one deep learning model and proposes a novelobjectassociationapproachbasedonaJDE-inspired prediction head, which reaches a 45.2% improvement in performance.[5]ThesystemCNNwithadepthcamerato provide pedestrian orientation and distance from the vehicle with accuracy. The CNN will detect major human bodypointsfrom 2Dimages,whicharethen transformed into 3D space to improve tracking and distance measurement. [6] This work introduces XM- YOLOViT, a fog-optimized real-time object detection algorithm based on the YOLOv5 architecture. It solves issues such as obstruction.[7] This article proposes a real-time car detection and counting system for traffic light control, usingHOGforfeatureextractionandLinearSVMclassifier for object detection. The system uses a NoSQL database (Redis) to facilitate quick data handling. [8] This article introducesacomputervision-drivenpedestriandetection system for enhancing mobility and independence of visually impaired persons. Based on a deep neural network trained on pedestrian datasets, the system interprets real-time video from a wearable camera and provides audio to alert users regarding pedestrians' presence, location, and motion around them. [9] This work investigates new approachesto enhance pedestrian detection on datasets. It demonstrates that the use of motion features from optical flow can greatly enhance detection performance, even in poor video quality. [10] This work proposes a comprehensive evaluation method forpedestriandetectioninmonocularimages,ofrelevance to tasks like autonomous driving and surveillance using video. The research provides an extensive benchmark to guidefutureresearchinpedestriandetection.

III.METHODOLOGY

Themainobjectiveofthisprojectistodevelopalow- cost yet effective mobility device for the blind, in real- time object detection via the system integrated on the shoes which helps the visually impaired to navigate easily withoutanydifficulties.

Component Integration and Physical Design The single unit,HC-SR04ultrasonicsensor,isheldattheforeedgeof theshoeinanacuteanglesothatitisabletosenseobjects closetogroundlevelforward.

Operating Principle and Detection Logic The ultrasonic sensor sends out high-frequency sound waves, which reflect off any object they encounter. The Arduino Uno takesthetimethesoundtakestoreflectand,basedonthat, calculates how far away the object in front of the shoe is. Whentheobjectissensedwithinacriticaldistance(usually 30 to 50 centimeters),thesystemhelpsthebuzzertoring which in turn helps user to be aware. The buzzer will be audibleaslongasthereisanyobstructioninsight,turning off when the road is clear in order for the user to act and reactaccordinglybyturningwhenevernecessary.

Power Supply and the Control To make the system convenient for use while mobile, the system is connected toabatteryandthesameisconnectedtoboththeArduino and to the ultrasonic sensor, and after recharging to full capacity, it can drive the system for several hours. An on/off switch has been incorporated into the system such that the user can only turn the device on when necessary. This helps to conserve battery life and gives the user full controloverwhenthesystemshouldbeinoperation.

4.Practical Considerations and Usage The system is intendedforwearingonroutineactivities whetheroneis moving around indoors, sidewalks, or outdoors. Being ultrasonic sensing only, the system is fully functional under various lighting conditions, unlike camera-based systems.Thesimplicityofthesystemrendersmaintenance extremely low, and components are low-cost and readily available

Positioning the detection mechanism at floor level, the system aims at the most proximal danger zone for the visuallyimpaired obstaclestobetrippedoverorevaded altogether using other sensors. The audible feedback offers a non-intrusive means of expanding spatial awareness to allow safer and moreconfidentmobility.

International Research Journal of Engineering and Technology (IRJET) e-ISSN:2395-0056

Volume: 12 Issue: 05 | May 2025 www.irjet.net p-ISSN:2395-0072

A. System Architecture

Hardware Components

Power and Battery Switch: The device uses a 9V battery so that it is convenient to carry around and utilize anywhere. There is a toggle switch that serves as an effortless means of enabling or disabling the system and thus provides direct access to controlling whether the Arduinoplatformispoweredornot.

ArduinoUno:TheArduinoUnoisthemastercontrollerof the system. The real-time data is fed from the ultrasonic sensor,whichcalculatesthedistanceofobjects,andsends also alerts when an object gets too close. high response rate and intuitive programming make it a suitable option for small embedded systems such as this one. Its high response rate and intuitive programming make it a suitable option for small embedded systems such as this one.

Ultrasonic Sensor (HC-SR04): The ultrasonic sensor is responsible for sensing nearby obstacles, such as human beings.Itfunctionsbysendingoutsoundwavesandthen checkinghowlongittakesthemto returnafterreflecting offatarget.Thedurationprovidesanaccurateestimateof the distance of the object from the user. The sensor performs optimally at short distances and continues to function well even under low light conditions or when thereisbackgroundnoise.

Piezoelectric Buzzer: The buzzer serves as the system's real-time feedback device, alerting users to sensed obstaclesthroughaudiosignals.Differentbuzzerpatterns (e.g., beeping rate or volume) depending on obstacle proximitycanbeemployedtoconveythedegreeofthreat. Thepiezoelectricbuzzerisselectedbecauseithasasmall package size, low power consumption, and high sound pressureintypicaloutdoorenvironments.

Mounting Platform and Connecting Wires: All electronic elementsareinterfacedwithflexible,insulatedwiresthat are wearables-optimized to avoid being broken by foot movements.

A compact mounting point made of materials such as foam shoes or 3D-printed polymers supports the electronicssecurelytotheshoe.

Manual Power Switch: There is a built-in manual on/off switch located in the hardware for ease of use and conservation of energy. It allows users to easily turn the system off/on without actually removing the power supply. The switch is located on the side of the shoe, so

they can be easily turned off when not in use, which conservesbatterylife,andstopsthewastingofenergy.The presenceofamanualpowerswitch alsoallowsforsystem resets and maintenance without the user having to touch sensitiveelectroniccomponents.

B. Software Components.

The programming aspect of the system is done with the Arduino Integrated Development Environment (IDE), which is a highly uncomplicated and user- friendly environment. It assists in coding, verifying (compiling), andloading thecode directlyinto theArduinoUno, which servesasthebrainofthehardwaresetup.

The programming is mostly in C and C++, and it makes extensive use of pre-built libraries and the underlying structure from Arduino to keep the development speedy and well-structured. The entire process of coding the software in the Arduino IDE is done following a simple, step-by-stepapproach:

SensorInitialization:

First,theArduinocodeinitializesandconfigurestheinput and output pins that interface with the ultrasonic sensor (HC-SR04). This configuration is highly crucial since it makes sure that the microcontroller is able to send instructionstothesensoreffectivelyandreceivedatafrom it.

DistanceMeasurementLogic:

The second half of the program instructs the ultrasonic sensortoemitsoundwavesandthenwaitsfortheechoes that bounce back after colliding with an object. The duration for the echo to return is measured, and the program immediately computes how far away the object is. This way, the system can continuously monitor the environmentinrealtime.

AlertTriggering:

Wheneveranobjectissensedwithinaspecificdangerarea, the software automatically activates a warning system, such as activating a buzzer orvibration motor. The closer the objectis, thefaster or more powerful the warningcan begenerated,allowingtheusertorespondintime.

LoopedOperation:

Arduino utilizes a unique form: the setup() function only executesoncewhentheprogrambeginstoinitializeallthe things, and the loop() function continually repeats. That

International Research Journal of Engineering and Technology (IRJET) e-ISSN:2395-0056

Volume: 12 Issue: 05 | May 2025 www.irjet.net p-ISSN:2395-0072

repetitionensuresthesystemneverfallsasleepandkeeps sensingandrespondingtothechangearoundtheuser.

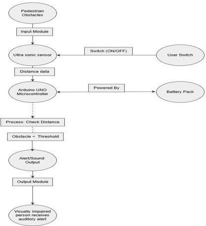
C. Data Flow

The switch provides the facility of switching on/off the system by the user at will, either giving or stopping the Arduino and sensor of power. It saves battery power by retaining power only to the system when actually required. Arduino Uno is the processor that gets distance feedback from the sensor and decides whether there is something in the safety zone. Then it decides whether to trigger an alarm or not. All of the equipment runs on the batterypackforsimplicityandextendedusage.

The system keeps monitoring sensor readings against a previously set threshold. On detecting an object in near proximity danger, it activates the warning system; otherwise,itcontinuesmonitoring.

Figure1:Dataflowdiagram

On an obstacle coming in close proximity, the Arduino triggers the buzzer, which modulates its brightness based on proximity. This instant feedback informs the user of surrounding dangers. The output module consists of the buzzer or other alerting devices, which send clear, immediatesignals.Lastly,theblindindividualreceivesthe sound signal, which enables safe movement and enhances their mobility andindependence.

IV.IMPLEMENTATION

The device would be implemented as a small, wearable deviceembeddedwithinatypicalshoethatwillnotdisturb the user's normal walking pattern. The device prioritizes portability, reliability, and instant obstacle detection for facilitatingsafepedestrian movement ofvisuallyimpaired people.

Figure2:Connectionofhardwarecomponents HardwareImplementation

The hardware configuration uses the Arduino Uno microcontroller due to its simplicity of programmability, enough processing power, and compatibility withabroad rangeofperipheralsensors. AnHC-SR04ultrasonicsensor onthefrontoftheshoe measures the area in front of the wearerbyfiringultrasonicwavesandmeasuringthetimeof return. The system calculates the distance of the wearer from the possible obstacles on the basis of the time-offlightconcept.

A piezoelectric buzzer is connected on the digital output pins of the Arduino to warn the user upon sensing the presence of an obstacle within the pre-set threshold distance. The buzzer alarm produces a loud tone when triggered, notifying the wearer of the nearness of

International Research Journal of Engineering and Technology (IRJET) e-ISSN:2395-0056

Volume: 12 Issue: 05 | May 2025 www.irjet.net p-ISSN:2395-0072

obstructions on the path.A switch on the sideoftheshoe is also provided for the user to turn the device off or on according to the kind of environment being traversed (e.g.,openorcrowdedenvironment.

All the electronic components are connected using flexible insulated wires that have a wearables- optimized durability to prevent damage by foot movement. The entiredevicerunsonalight-weightrechargeablelithiumion battery that powers the device for hours on end withoutweighingtheshoeexcessively.

SoftwareImplementation

The embedded C environment of Arduino was used to develop the software logic that oversees monitoring by sensors, calculating distances, as well as alert management. On activation of the system by the switch, the microcontroller commences incessant distance sensingbyperiodicallytriggeringtheultrasonicsensor.

Thedatacapturedisprocessedinrealtime:

Whenthemeasureddistanceisbeyondasetsafelimit,the systemstaysinthereststatewithoutgeneratinganyalert. When the distance drops below the threshold value (say, lessthan60cm),thebuzzerimmediatelyringstowarnthe user.

V. RESULT

The IoT-based pedestrian safety system for visually impairedindividualswassuccessfullytestedinindoorand outdoor environments that closely resemble actual conditions. The system uses an ultrasonic sensor, driven by an Arduino board, and a buzzer to assist users in sensing nearby obstacles. Upon testing, the ultrasonic sensor identified objects as close as 30cm and replies in one second. On obstacle detection, the buzzer provides promptandclearwarning,sothattheuserisknownabout the danger without seeing. The prompt warnings promotedsituationawarenessonusers,particularlywhile navigating crowded or unfamiliar locations. The setup is also tried with a number of visually impaired subjects, who gained confidence to move around when walking, particularly in avoiding obstacles outdoors. The system operates effectively on an Arduino microcontroller and had suitable battery life. Overall, the system is simple, effective, and reliable making it a valuable device to assistvisuallyimpairedpeopleinmobilitymoresecurely.

VI.CONCLUSION

Development of a pedestrian and obstacle detection system as part of a wearable shoe model represents an importantmilestoneforassistivetechnologyforthe blind. Incontrasttoexistingsystemsthatuseeitherhandheldor head-mounted devices exclusively, our design presents a solution based on feet that increases the ease of use, discretion,andmobilityofhands.

The system integrates ultrasonic sensing with microcontroller-basedprocessingtoidentifyobjectsinreal time and give instant haptic feedback to the user through buzzer incorporated into the shoe. This method guarantees the user to be alerted towards objects or pedestrians around them without causing adisruption in their natural walking pattern or demanding visual attention.

Finally, the smart shoe is an immense leap towards empowering visually impaired individuals with intuitive real-time perception of their environment, nsuring safer and more confident movementthroughurbanareas

VI.REFERENCES

[1] N.K.RageshandR.Rajesh,“Pedestrian detection in automotive safety: Understanding state- of-the-art,” IEEEAccess,vol.7,pp.47864-47890,2019.

[2] I. Kotseruba, A. Rasouli, and J.K. Tsotsos, “Joint attention in autonomous driving (JAAD) ”Sep.2016,arXiv:1609.04741.

[3] R . Retting, Pedestrian Traffic Fatalities by state: 2019 Preliminary Data.Washington,DC,Usa:Governors

[4] J.-P. Rodrigue, C.Comtois, and B.Slack, The Geography of Transport Systems, 5th ed. New York, NY, USA:Routledge,2020,p.456.

[5] B. Singh and A. Gupta, “Recent Trends in intelligent transportation systems: A review,”J.Transp.Literature,vol.9, no.2, pp.3034,Apr.2015,doi:10.1590/22381031.jtl.v9n2a6.

[6] X.LiuandY.Lin,“YOLO-GW:Quicklyandaccurately detecting pedestrians in a foggy traffic environment,” Sensors,vol.23,no.12,p.5539,Jun.2023.

[7] Prof. Tom V. Matthew. 2014. Automated Traffic Measurement Lecture Notes in Traffic Engineering And Management.

International Research Journal of Engineering and Technology (IRJET) e-ISSN:2395-0056

Volume: 12 Issue: 05 | May 2025 www.irjet.net p-ISSN:2395-0072 © 2025, IRJET | Impact Factor value: 8.315 | ISO 9001:2008 Certified Journal | Page1416

[8] Zou, Q., Shao, L., Wang, Y., Huang, L., & Jin, B,(2019). A novel-audio based indoor pedestrian navigation system for the visually impaired. Sensors, 19(24),5446,IEEE2019

[9] M. Andriluka, S. Roth, and B. Schiele. Pictorial structures revisited: People detection and articulated poseestimation.InCVPR,2009.

[10] K Remya;David Joelsingh;Abhipsa Raut 2024 International Conference on Advances in Data EngineeringandIntelligentComputingSystems(ADICS)

Turn static files into dynamic content formats.

Create a flipbook