
International Research Journal of Engineering and Technology (IRJET) e-ISSN: 2395-0056 p-ISSN: 2395-0072

Volume: 12 Issue: 03 | Mar 2025 www.irjet.net

![]()

International Research Journal of Engineering and Technology (IRJET) e-ISSN: 2395-0056 p-ISSN: 2395-0072

Volume: 12 Issue: 03 | Mar 2025 www.irjet.net

Dr .M. Jegadeesan, Muhundana AR V, Sindhiya S, Tharani S K
Department of Electrical and Electronics Engineering, K.L.N. College of Engineering, Pottapalayam, Sivagangai, Tamil Nadu, India ***
Abstract - In this project, a high-gain DC-DC converter is designed and implemented to step up a low input voltage of 24V to an intermediate voltage of 150V, which is further boosted to 350V. The proposed system utilizes a multi-stage conversion process with eight MOSFET switches to achieve high efficiency and voltage gain. The first stage of the converter provides an initial boost to 150V, followed by a secondary stage that increases the voltage to 350V. An experimentalprototypewasdevelopedtovalidatethedesign, and extensive testing was conducted to evaluate its performanceunderdifferentoperatingconditions. Theresults confirm the feasibility and effectiveness of the proposed system, making it suitable for applications requiring high voltage DC conversion.
Key Words: Power Conversion, Opto Coupler, Step-Up Converter, Switching Regulator, MWJC, DC-DC Converter, MOSFET, Boost Converter, Voltage Regulation, Micro Controller
DCtoDCconvertersareintegralcomponentsinpower electronics,usedinapplicationsrequiringtheconversionof a DC voltage from one level to another. Common configurationsoftheseconvertersincludebuck,boost,and buck-boostconverters,whichallowvoltagestep-uporstepdown based on the needs of the system. However, certain applicationsdemandahighvoltagegainwithstability,which presentschallengesfortraditionalconverters.TheWatkins JohnsonConverter(WJC)standsoutforitsabilitytoachieve high voltage gain with a minimal number of storage elements. While the WJC can deliver a positive output voltagebysimplycontrollingthedutycycle,itdoesrequire multiple switches, which may introduce switching losses. ThemainadvantageoftheWJCisthatitdoesnotrequireany changesintopologywhenreversingtheoutputpolarity.This workfocusesonenhancingtheWJCbyaddingathirdlegto itsexistingtwo-legconfiguration,improvingitsvoltagegain withoutusingatappedinductor.Instead,twoseparate,noncoupled inductors are utilized to avoid the complexity of magneticcoupling. ThemodifiedWatkinsJohnsonConverter (MWJC) is modeled using MATLAB SIMULINK, and the system’s performance is analyzed through its transfer function, Bode plot, and Root Locus studies. Experimental validation is conducted with two power sources: a

conventionalpowersupplyandasolarinput,demonstrating theMWJC’spotentialforhigh-efficiencyDC-DCconversionin renewableenergyapplications.
Thisprojectfocusesonthedevelopment,simulation, andexperimentalvalidationofanovelhigh-boostDC-to-DC converter topology. The proposed design extends the existing two-leg Watkins-Johnson (WJC) converter by incorporatingathirdleg,alongwithadditionalinductorsand capacitors,toachieveenhancedvoltagegain.Thismodified converter, referred to as the Modified Watkins-Johnson Converter (MWJC), aims to improve the performance and efficiencyofconventionalconverters.Thestudyinvolvesthe design and simulation of the MWJC in the MATLAB SIMULINKenvironmenttoanalyzethebehaviorandvoltage gainundervariousdutycycles.Anexperimentalprototype wasdevelopedtovalidatethesimulationresults.Thesystem operatesinanopen-loopconfigurationtodemonstratethe voltagegainimprovementandprovideinsightsforpotential futurecontrolstrategies.
DC-DCconvertersareelectronicdevicesusedto change DCvoltagelevelsefficiently.TheyarenecessarybecauseDC powercannotbetransformeddirectlylikeACpower.These convertersareusedinvariousapplications,suchasstepping down 24V DC from a truck battery to 12V for a radio, or stepping up 12V DC to higher voltages in power supplies. Theefficiencyoftheseconvertersiscrucial,astheyaimto minimizepowerlossduringconversion.Aperfectconverter wouldhavenolosses,butinpractice,someenergyislostdue totheconverter’scomponents.Efficiencyistypicallyabove 80-90%inmodernconverters,makingthemasefficientas ACtransformers.
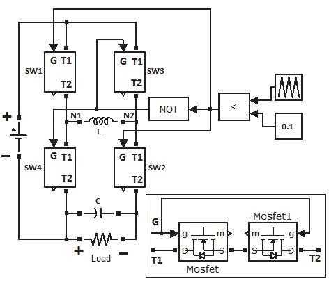
3.1
Thetopologyoftheexisting twoleg WJC.The WJC canbeviewedtohavetwomodesofoperation.Inmode1 theSwitchmoduleSW1,theinductorL,Switchmodule


Volume: 12 Issue: 03 | Mar 2025 www.irjet.net
International Research Journal of Engineering and Technology (IRJET) e-ISSN: 2395-0056 p-ISSN: 2395-0072

SW2 and the capacitor C are connected in series and the wholeconnectedacrosstheinputvoltageVin.Thevoltage acrosstheCapacitorCistheoutputvoltageVout.Thismode ofoperationismaintainedforaperiodDinaswitchingcycle.
Duringtheperiod1–DtheswitchmodulesSW3andSW4 areturnedonwhileSW1andSW2areturnedoff.

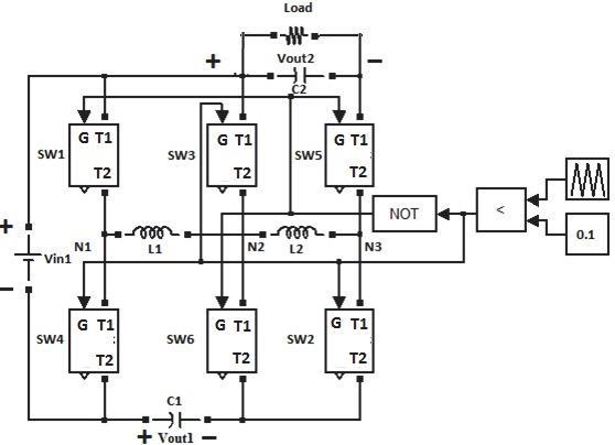
TheModifiedWatkinsJohnsonConverter(MWJC)is anenhancedversionofthebasicWatkinsJohnsonConverter (WJC), featuring a three-leg topology. It includes two inductors(L1,L2)andtwocapacitors (C1,C2)comparedto the original two-leg design. The load is connected across capacitor C2, and the converter operates with two sets of powerelectronicswitchmodules:SW1,SW6,SW5inoneset, andSW4,SW3,SW2intheother.Theseswitchesareturned on and off in a complementary fashion, resulting in two operatingmodes.Inthefirstmode,switchesSW1,SW6,and SW5 are on, while the other three are off. In the second mode, switches SW3, SW4, and SW2 are on, while the remainingswitchesareoff.Thiscomplementaryswitching mechanismleadstovoltagebuildupandcontributestothe derivation of the voltage gain of the MWJC topology. The enhanceddesignimprovestheconverter'sperformanceover thebasicWJC.



1.EnergyStorage:StoresenergywhentheMOSFETsareON andreleasesitwhentheMOSFETsturnOFF.
2. Current Regulation: Helps in smoothing the current to preventsharpspikesduringswitching.
3.VoltageBoost:Contributestoincreasingtheoutputvoltage by regulating the flow of energy through the converter’s stages.
Transformer-Based Power Source Solar Power-Based Power Source
ACvoltageissteppedupor stepped down to the desiredlevel.
Moderate cost for the transformer and related components.
Highlyreliable,withlong operationallife.
Low maintenance once installed.
Power supply systems, industrial use, home appliances,etc.
DC voltage is directly used orconvertedthroughaDC-DC converter
Initial setup cost of solar panelsandinvertercanbe higher.
Dependentonweatherand daylight; efficiency decreases in cloudy weather.
Requires occasional cleaning and maintenance ofpanels.
Off-grid power systems, renewableenergyprojects, remoteareas.
AC mains (typically 110V, 220VAC) Solar panels (DC from photovoltaiccells)
Table1comparisonbetweenTransformerandSolarBasedPowerSource



International Research Journal of Engineering and Technology (IRJET) e-ISSN: 2395-0056 p-ISSN: 2395-0072

Volume: 12 Issue: 03 | Mar 2025 www.irjet.net
3.3 MOSFET(IRF840)
TheIRF840isanN-channelenhancement-mode MOSFETthatremainsoffwhennovoltageisappliedtothe gate. When a positive voltage is applied (2-4V), it allows currenttoflowbetweenthedrainandsource.Withahigh drain-to-source voltage rating of 500V and low on-state resistance(0.85Ω),itissuitableforhigh-voltage,low-loss applicationslikeDC-DCconverters. TheMOSFETswitches quickly and efficiently, making it ideal for high-frequency circuits. It has an internal body diode for reverse current flow protection and requires minimal current to drive, making it suitable for low-power control circuits. The IRF840isperfectforpowerconversionsystemssuchasthe ModifiedWatkins-JohnsonConverter(MWJC).
TheMCT2Eisaphototransistor-basedoptocoupler thatprovideselectricalisolationbetweentwocircuits.Itis commonlyusedtoprotectlow-voltagecontrolcircuits(such asmicrocontrollers)fromhigh-voltagesystems.TheMCT2E consistsofanLEDontheinputsideandaphototransistoron the output side, encapsulated in a single package. When a currentflowsthroughtheinputLED,itemitsinfraredlight. Thislightisdetectedbythephototransistor,whichturnsit on,allowingcurrenttoflowfromthecollectortotheemitter of the transistor. The key advantage of the optocoupler is that the electrical connection is replaced by light transmission, ensuring complete isolation between the control and power sections. This prevents noise, voltage spikes,orfaultsinthehigh-voltagesidefromdamagingthe low-voltagecontrolcomponents.
The PIC 16F877A is an 8-bit microcontroller with multipleI/Opins,ADC,andPWMmodules,runningatupto 20MHz.ItgeneratesPWMsignalsforMOSFETcontroland monitors voltages for precise power conversion. Programmable and versatile, it supports various control algorithms.Inthisproject,itactsasthecentralcontrollerfor efficientenergyconversion.
PORT-A RA-0 to RA-5
PORT-B RB-0 to
PORT-C
PORT-D RD-0 to RD-8
PORT-E RE-0 to RE-9
6 bit wide

8 bit wide
Table2 INPUT/OUTPUTPORTS


The mains voltage ac 230v is step down to 9 volt, using9vstepdowntransformer.Thelowvaluesecondary voltageisfedtotherectifierisformedusingfourno.ofIN 4007.Forfirsthalfcycle,DiodesD1&D2cometoaction andnexthalfcyclediodeD3&D4cometoaction,finally unidirectional dc supply is fed to the filter capacitor. The charging&dischargingpropertyofcapacitorprovide pure smooth dc is nearly peak value of the secondary voltage. The pure DC supply is fed to regulator IC’s input terminal of IC7805. Due to the regulator action, finally, regulated5voltsisavailableatoutputterminals.Thissupply isusedforentirecircuit.
The input voltage for this project is sourced from a 24Vsolarpanel,providingrenewableenergyforthesystem. Solarpanelswiththisvoltageratingarecommoninmediumsizedphotovoltaicapplicationsandarecapableofdelivering enoughcurrenttopowertheconverter.This 24V DCinput is fed into the circuit and regulated by the MOSFETs and othercomponentstoachievethedesiredoutput.Theuseofa solarpanelmakesthissystemenvironmentallyfriendlyand sustainable, aligning with modern energy trends toward renewablesourcesforcleanpowergenerationandefficiency
The24Vsolar-poweredModifiedWatkins-Johnson Converter(MWJC)convertsvariableDCfromasolarpanel into a stable, high-voltage DC output. The solar panel generateselectricitythroughthephotovoltaiceffect,butits outputfluctuateswithsunlightandtemperature.TheMWJC usesa three-legconfigurationwithinductors,capacitors,and MOSFET switches to step up the voltage. Pulse Width Modulation(PWM)control,managedbyamicrocontroller, adjuststhedutycycleoftheMOSFETstoregulatetheenergy flow.Ahigherdutycyclebooststheoutputvoltage,whilea lowerdutycyclereducesit.
The inductors store energy during MOSFET on-states,releasingitwhentheswitchesareoff,steppingup the voltage. Capacitors smooth the output maintaining stability. Thisprocess ensures efficient energy conversion from solarpowertohigh-voltageDC.Thesystemadaptsto fluctuationsin the solar panel output. The MWJC delivers a reliable, stable high-voltage output for demanding applications.


International Research Journal of Engineering and Technology (IRJET) e-ISSN: 2395-0056


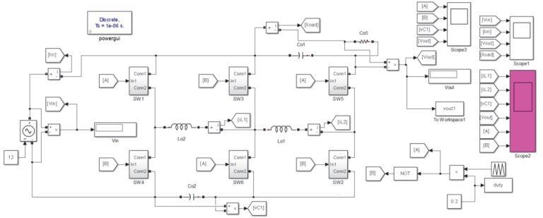
Fig4 Thecompletecircuitmodel


Fig5Thewaveformsobtainedfromsimulationofthe circuitmodel


The hardware of the proposed system is implementedusingArduino.ThesoftwaresystemlikeC++is usedforthesystemdesignforcodingtheprogram.
In a solar-powered MWJC (Modified WatkinsJohnsonConverter)convertersystem,microcontrollersplay an essential role in optimizing and controlling power conversion. The microcontroller generates Pulse Width Modulation (PWM) signals to control the duty cycle of MOSFETs,enablingpreciseregulationofoutputvoltage,such asmaintainingatargetof350V.ThisPWMcontrol allows the system to adjust dynamically based on real-time conditions.Additionally,microcontrollers enable Maximum Power Point Tracking (MPPT), which is crucial for maximizing energy harvested from the solar panel. By constantly monitoring and adjusting the panel’s operating point,themicrocontrollerensuresthesystemoperatesatits optimal power level, which is especially valuable under changing sunlight conditions. Furthermore, the microcontroller monitors voltage and current at both the solar panel input and converter output, dynamically adjusting the duty cycle to protect against over-voltage, over-current, and other adverse conditions. Data logging capabilitiesallowittostoreoperationalinformation,suchas solar input voltage, output voltage, current, and temperature, which can be used for performance analysis andtroubleshooting.Themicrocontrolleralsoimplements
Tooptimizetheperformanceofa24Vsolarpanelbased Modified Watkins Johnson Converter (MWJC), implementing a data storage and analytics system is essential.Themicrocontrollergatherscriticaldatafromthe solarpanel,converter,andbattery(ifapplicable),whichis then stored and analyzed to enhance system efficiency, faultdetection,identifyingissuessuchasoverheating,short circuits, and component failures, and can shut down or adjustthesystemtopreventdamage.34Insetupsinvolving batteries, the microcontroller manages charging and dischargingcycles,optimizingenergystoragebasedonthe state of charge and load requirements. This feature is essentialformaximizingbatteryhealthandlongevityinoffgridsystems.Foruserinteraction,themicrocontrollercan interface with displays, buttons, or wireless modules, enabling monitoring, remote control, and configuration through a smart phone or web application. Overall, microcontrollers make the MWJC system intelligent, adaptable,andefficient,providingcriticalfunctionssuchas poweroptimization,faultprotection,anduseraccessibility, ensuring reliable operation in diverse solar power applications.
detectpotentialfaults,andpredictmaintenanceneeds.Data



canbestoredlocallyonthemicrocontrollerusinganSDcard or EEPROM for small scale, off-grid systems, while cloudbasedstoragesolutions,likeIoTplatforms(e.g.,ThingSpeak or Firebase), provide broader accessibility and larger storage capacity. Cloud databases, such as MySQL or InfluxDB, also enable advanced time-series data handling, essential for large-scale analytics. The key data points collectedtypicallyincludesolarpanelvoltageandcurrent, converter output, duty cycle of PWM signals, and any temperature or energy usage data. Logging intervals are chosenbasedonthesystem’sdynamics,withreal-timedata collected more frequently during peak operation. This information supports a range of analytics applications, includingreal-timemonitoringandalertsforconditionslike over-voltage or over-current. It also enables efficiency tracking by comparing the solar panel's input power with theconverter’soutput,helpingidentifyperformancelosses. Analyticsfurthersupportsystemoptimizationbyanalyzing trends in the maximum power point tracking (MPPT) performance,35 whichcanindicateiftheMWJC systemis effectivelycapturingsolarenergy.Historicaldataisusedto understand energy production trends, battery health, and even correlations between weather patterns and system output.VisualizationtoolslikeGrafanaandPowerBIprovide accessibledashboardsformonitoringreal-timeperformance andidentifyingissuesataglance.Together,datastorageand analyticsempowerefficient,reliableoperationoftheMWJC
system,usinginsightstorefinecontrolstrategies,schedule timelymaintenance,andmaximizeenergyproductionover time.
In conclusion, the Modified Watkins-Johnson Converter (MWJC) presents a significant advancement in power conversion technology, particularly in enhancing voltagegaincomparedtotraditionaltwo-legconverters.By utilizingcarefullyselectedcomponents,includingMOSFETs for efficient switching, a PIC microcontroller for precise control,andcapacitorsfor voltagestabilization,theMWJC effectively manages energy flow and improves overall performance. The understanding of sensitivity and output characteristics is critical for optimizing the design and functionality of the converter. Sensitivity analyses help predicthowthesystemwillrespondtovariationsinvoltage, frequency,andtemperature,whileoutputparameters,such asvoltage,current,andefficiency,arevitalforassessingthe converter'seffectivenessinreal-worldapplications.Overall, theMWJCshowcaseshowinnovativeengineeringsolutions can lead to improved performance in power electronic systems, paving the way for more efficient and reliable energymanagementsolutionsinvariousapplications.
Goal 7: Affordable and Clean Energy: TheMWJCenhances energy conversion efficiency and voltage gain, facilitating


better energy management and utilization. By improving powerconverters,theprojectsupportsthedevelopmentof affordableandreliableenergysystems.
Goal 9: Industry, Innovation, and Infrastructure: By advancing power electronics technology, the MWJC promotes innovation and enhances the infrastructure of energysystems.Theresearchanddevelopmentinvolvedin thisprojectcontributetoresilientandsustainableindustrial practices.
Goal 12: Responsible Consumption and Production:The MWJC aims to optimize energy usage, encouraging responsible consumption patterns. By improving energy efficiency,itpromotessustainableproductionmethodsand resourceconservation.
Goal 13: Climate Action: Efficient energy conversion technologiescanreduceenergywasteandgreenhousegas emissions,supportingeffortstocombatclimatechange.The MWJC’s design improvements can lead to lower carbon footprintsinenergyconsumption.
1.Jiawei,Z.,Daolian,C.,&Jiahui,J.(2021). Transformer less High Step-Up DC-DC Converter With Low Voltage Stress for Fuel Cells. IEEE Access, 19, 10228-10238. https://doi.org/10.1109/ACCESS.2021.3050546.
2.Zhiguo,Z.,Mingyu,L.,Dongrong,J.,Xiaobin,Y.,&Shan,L. (2021). High step-up isolated forward-fly back DC/DC converter based on resonance with pulse frequency modulation.JournalofPowerElectronics.,21(2),483-493. https://doi.org/10.1007/s43236-020001865
3.Liangyu, H., Yimin, L. (2021). Discrete Modeling and Period-Adding Bifurcation of DC–DC Converter Feeding Constant Power Load. IEEE Access, 9, 2773-52783. https://doi.org/10.1109/ACCESS.2021.3069633
4.Xingxing, P. & Changing, L. (2020). Designoriented fast responsevoltagemodebuckconverterwithadaptiveramp control. Journal of Power Electronics, 20(5), 12731282.https://doi.org/10.1007/s43236-020-00114-7 The inductors store energy during MOSFET on-states, releasing it when the switches are off, stepping up the voltage. Capacitors smooth the output B. (2021).Composite Robust Quasi-Sliding Mode Control of DC-DC Buck Converter With Constant Power Loads. IEEE Journal of Emerging and Selected Topics in Power Electronics,9(2),1455-1464.
https://doi.org/10.1109/JESTPE.2020.302194
5.Rajkamal–MicrocontrollersArchitecture,Programming, InterfacingandSystemDesign.


International Research Journal of Engineering and Technology (IRJET) e-ISSN: 2395-0056 p-ISSN: 2395-0072

Volume: 12 Issue: 03 | Mar 2025 www irjet net
6.Geetha, E., Maddah, M., Mansouri, M., Khosravi, A. K., & Somavatian,V.(2020).Dynamicenhancementofinterleaved step-up/step-down sDC-DC converters using passive dampingnetworks.JournalofPowerElectronics,20(3),657663.https://doi.org/10.1007/s43236-020000720


