Credential Stuffing Attack: Countermeasures using Patterns and Machine Learning

Page 1

International Research Journal of Engineering and Technology (IRJET) e-ISSN: 2395-0056

Volume: 09 Issue: 09 | Sep 2022 www.irjet.net p-ISSN: 2395-0072

Credential Stuffing Attack: Countermeasures using Patterns and Machine Learning

***

Abstract - Credential Stuffing Attack” is a less known and highly successful cyber-attack launched against web portals. It exploits the human behavior of re-using the passwords for ease to memorize and the weakness in defense technologies.

A bad actor gets hold of user’s credentials leaked from a website and tries the same set of credentials on different websites for further access on user’s data. Traditional defense mechanism deployed by web portals fail to defend against this attack as it’s a very silent, slow and evade the signature-based rules.

Most of the small and medium scale web portals find it difficult to detect the attack. As the commercial services to defend against this attack are quite expensive and hard to tune, sensitive data of users get leaked.

A pattern based and Machine Learning method, easy to deploy and effective solution is stated in this paper which can be deployed to detect and prevent this attack automatically.

Key Words: credential stuffing attack, cyber security, informationsecurity,datasecurity

1. INTRODUCTION

Credential stuffingis a type ofcyber-attackin which bad actors get hold of a database of huge number of authentication credentials (username/email ID and passwordassociatedwithit),leakedfromanonlineportal (website,mobileapp).

Asdemonstratedin(Exhibit1),leakedcredentialsaretried againstmultipleotheronlineportalstogainfurtheraccessof user’sdata.

Effectivehackersnowadaysdon’ttargetonlytechnology, theytarget“Humans”toobecausehumansaretheweakest linkthesecuritychain.

The predictability of the human behavior makes us vulnerabletosocialengineeringattacksandtheattackslike credentialstuffing.

2. Why is this attack a big problem for online portals?

I. If accounts of many users of an online portal are compromised using credential stuffing technique,it’sareputationlossfortheportal.

II. Onsomeonlineportalsuserspaymoneyforthe subscriptiontoafinitenumberofcontentsi.e. videos/images/document. If their account is compromised by credential stuffing attack, attackercanexhausttheirquotaofusage.

III. Mitigationtechniquesarenotmuchsuccessful.

IV. Commercialsoftware/servicestopreventthis attack are too expensive and not providing a transparentandcompletesolution.

This attack is very successful as over 70% of users reuse theirpassword,asperastudyReference1

Also, below mentioned traditional mitigation strategies don’tworkagainstthisattack.

I. Educatinguserstonotre-usetheirpassword

II. CaptchaChallenge III. RateControlChecksonIPAddress IV. Ratecontrolchecksonfailedpasswordattempts

V. MultifactorAuthentication

VI. Bad Bot Detection system to prevent automated requests

VII. FraudPreventionSystem

© 2022, IRJET | Impact Factor
7.529 | ISO 9001:2008 Certified Journal | Page1171
value:
(Exhibit
1)

International Research Journal of Engineering and Technology (IRJET) e-ISSN: 2395-0056

Volume: 09 Issue: 09 | Sep 2022 www.irjet.net p-ISSN: 2395-0072

3.Weaknesses in traditional mitigation strategies

3.1 Educating users to not re-use their password:

Thishasneverbeensuccessfulbecausehumansface twochallengeswhilechoosingapassword:

I. Humanscannotremembercomplexpasswords, sotheychoosesimpleone.Butitmakesthem vulnerabletopasswordguessingattack.Alotof user awareness campaigns and technical controlsareusedworldwidetoeducateusers to choose a difficult and not easily guessable password.

II. When a user chooses a complex password, he/she wants to re-use it as it’s difficult to remember so many difficult passwords. This helpsusersagainstpasswordguessingattacks but makes them vulnerable to credential stuffingattacks.

III. Usingapasswordmanagerisagoodoption,but thereisaverylimitedawarenessaboutit. Very few web portals support integration with passwordmanagers.

3.2 Rate Control Checks on IP address:

ItmeanswhenthenumberofrequestsforLogin(passedor failed)fromanIPaddressbreachesadefinedthreshold,the IPaddressisblocked.

Problem with this approach - Intoday’sscenariochanging the IP address with every/some requests is so easy. An attackerwhoischangingtheIPaddressesveryfrequently willneverbedetected.

3.3 Rate Control Checks on failed password attempts:

It means if there are so many failed password attempts againstauser,apreventiveactionistaken.

Problem with this approach - It’s a good solution for password guessing attack when an attacker is trying so many passwords against a user but a bad solution for “credentialstuffingattack”asonlyonepassword(whichis leaked in a data breach associated with a particular username)istriedbyattacker.

3.4 Captcha Challenge:

CAPTCHA(CompletelyAutomatedPublicTuringtesttotell Computers and Humans Apart) is a type of challenge–responsetestusedincomputingtodeterminewhetherthe userishuman.

Challenges -

SomeofthechallengeswithusingCaptchatopreventsuch typeofattacksare:

I. BadUserexperience:Humanshatetheimage/audio recognitionchallenges

II. Using Captcha farms and advance Artificial Intelligence, cybercriminals can bypass even the bestofCaptchasolutions

III. Defining the right thresholds for advance captcha solutionisaverydifficulttask

IV. Monitoringfalse-positivesandfalse-negativescan bechallengingandtimeconsuming.

3.5 Multi Factor Authentication:

Itmeansthatalongwithpassword,usersaresupposed to provideadditional verificationinformationtosuccessfully login such as One-time password (OTP) on email/mobile number,OTPonahardwaredevice,asecurityquestionetc.

Challenges -

Thisisindeedagoodoptiontoprevent“credentialstuffing attacks”,buttherearesomeproblemsi.e.

I. SendinganOTPeverytimeausertriestologinisa bad experience for many users, even most of the bankingwebsitedonotsupportit.

II. Enabling Multi factor authentication only when there is a suspicious login is good but most small and medium size organizations do not have a mechanismtoidentifysuspiciouslogins.

III. A study reveals in 2018 that only 10% of Gmail usersoptedforMultiFactorAuthenticationReference2

IV. Only 26% of websites supports Multi Factor AuthenticationasperastudydoneReference3

3.6 Web Application Firewall & Bad Bot Prevention Solutions

Tooexpensive!

Such solutions can provide a solution to identify if a login request is coming via a human using browser or via automatedscripts.

Challenges -

Thechallengewithsuchsolutionsisthat-

I. Such solutions don’t have the visibility on the historical data ofuser’sloginpattern i.e., ifa user

©
Journal | Page1172
2022, IRJET | Impact Factor value: 7.529 | ISO 9001:2008 Certified

International Research Journal of Engineering and Technology (IRJET) e-ISSN: 2395-0056

Volume: 09 Issue: 09 | Sep 2022 www.irjet.net p-ISSN: 2395-0072

mostlyloginsfromCountryAandaloginhappens fromCountryBinashortdurationoftime,thereare norulesforsuchgeocountryanomaly.

II. Such solutions, when detect that requests are coming via automated script may block the subsequentrequestsbyblockingtheIPandISPsbut provide no solution to safeguard already compromisedusers.

III. Tuning the False Positive’s is also a troublesome task.

IV. Also, advance Bots can bypass Bot detection systems

3.7 Fraud Prevention System

Tooexpensive!

Thiskindofsolutionsrepresentsan oppositeapproachto BadBotMitigationsolution.

They have the historical data of user’s login patterns and calculate risks on every login events basis on multiple behavioranomalycriteria.

So if a user logs in from India and a login happens from abroadinashortinterval,thisanomalywillbedetectedand furtherapreventiveactioncanbetakeni.e.lockingdownthe accountorautomatedemailnotification.

Though this is a good approach to safeguard users in a critical web application i.e. banking or on a portal when subscriptionispaidandmisused.

Challenge -

Suchsolutionsarenotdesignedtostoptheattacksfurther byblockingtheIPsorISPs.

4. Recommended Algorithm for Mitigation

A preventive strategy forthisattackshouldbe:

I. Takingcareofalldifferenttypeofattacksexecution

II. Lessintrusiveforusers

III. Costeffectivesothatsmallandmiddlesizeonline portalscanuseit

IV. Easytoimplement

V. Sendingnotificationstostakeholderswhenattack happens

VI. Providingautomatedmitigation

Inthispaper,analgorithmwillbediscussedwhichwillfulfill abovecriteria

Pre-Requisites: Store the below mentioned information associated with every login event (passed or failed) in a table:

I. IPAddress

II. ISP(InternetServiceProvider)

III. ASN(AutonomousSystemNumber)

IV. Countryfromwhichloginrequestwastriggered

V. Username

4.1 Methodology:

Fourtablesforlogineventstobemaintained:

Table 1 will store Top IPs basis on the number of unique usernamesforwhichloginrequestswerereceived.Ascript willrunevery‘n’minuteandupdatethisdata.

IPs

Number of Unique Usernames

1.2.3.4 1000

1.2.3.5 950

1.2.3.6 800 1.2.3.7 600

(Table1)

Table2willstoreTopISPs basisonthenumberofunique usernamesforwhichloginrequestswerereceived.Ascript willrunevery‘n’minuteandupdatethisdata.

ISP(ASN)

Number of Unique Usernames

789000 1000

789100 950

789200 800

789400 600

(Table2)

*ASN:AutonomoussystemNumbers

Table 3 will store Top Foreign ISPs(FISPs) basis on the numberofuniqueusernamesforwhichloginrequestswere received.IfthewebportalisregisteredwithincountryA,all ISPsoutsidecountryAisreferredasforeignISP.Ascriptwill runevery‘n’minuteandupdatethisdata.

Page1173
© 2022, IRJET | Impact Factor value: 7.529 | ISO 9001:2008 Certified Journal |

International Research Journal of Engineering and Technology (IRJET) e-ISSN: 2395-0056

Volume: 09 Issue: 09 | Sep 2022 www.irjet.net p-ISSN: 2395-0072

FISP(ASN) Number of Unique Usernames

789000 1000 789100 950 789200 800 789400 600 (Table3)

Table4willstorenumberofGeoAnomalycasesforaday.A scriptwillrunevery‘n’minuteandupdatethisdata.

Date Number of Geo Anomaly cases

01-Jan-22 100 31-Dec-21 10 30-Dec-21 15 29-Dec-21 20 (Table4)

MaximumloginrequestsforuniqueusernamesfromoneIP address,tobereferencedas “IP Data”

MaximumloginrequestsforuniqueusernamesfromoneISP, tobereferencedas “ISP Data”

Maximum login requests for unique usernames from one (foreignISP)*,tobereferencedas “FISP Data”

Total Number of (geo country anomaly) * cases, to be referencedas “Geo Data”

*(geo country anomaly is a term used when a user logins from country A and within a short duration logs in from a country B. On every website, there is geo country anomaly for some users in genuine scenario because few users login from native IP address and then use VPN connection for anonymity.)

*(foreign ISP) means that every online portal should maintain a separate login event table for users of each country. If user A of country A logins from an ISP which is of country B, it will be treated as foreign ISP.

4.2 Machine Learning Algorithm for Anomaly detection will be applied on IP Data, ISP data, FISP data, Geo Data separately.

AnomalyDetectionisatechniquewhichisusedtoidentify rareeventsinadataset.Theserareeventsarestatistically differentfromrestofthedata.Thiswillbeappliedtodetect theoutliersandidentifytheattacker’sIPs,ISPs,ForeignIPs orthegeoanomalycasesinaday.

ThereisUnsupervisedAnomalyDetectionalgorithmwhich will be applied in this solution. Unsupervised Anomaly Detectionmethoddoesnotrequireatrainingdataandworks on a principle that a very small percentage of data is differentfromrestofthedataandisanoutlier

Valueofuniqueusernamesfor the OutlierIP,foundfor IP datawillbereferredasIPt(IPthreshold)

ValueofuniqueusernamesfortheOutliersISP,foundforISP datawillbereferredasISPt(ISPthreshold)

Value of unique usernames for the Outliers foreign ISP, foundforFISPdatawillbereferredasFISPt(FISPthreshold)

OutliersNumberfoundforGeoAnomalycasesdatawillbe referredasgeolocationanomalythreshold

After running this machine learning algorithm for several days, one fact is established that the number of users on everywebsiteinadayvarieseveryday,butthevariationis notdramaticingeneralandsoapatterncanbefoundand Thresholdvaluescanbeformed.

Basis on these threshold values, we shall try to solve 2 problems:

I. MitigationofCredentialStuffingAttack

II. Safeguardingusersforwhomattackerhasalready loggedin

5. Credential

time

Stuffing Attack Prevention in real

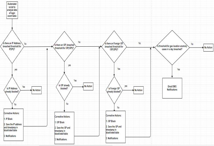
An automated script (written in any server-side programminglanguage)willanalyzethedataofloginevent tableevery5minutesinbelowmentionedflow: (Exhibit2)

2022, IRJET | Impact Factor value: 7.529 | ISO 9001:2008 Certified Journal |

©
Page1174

International Research Journal of Engineering and Technology (IRJET) e-ISSN: 2395-0056

Volume: 09 Issue: 09 | Sep 2022 www.irjet.net p-ISSN: 2395-0072

DifferenttypesofCredentialStuffingAttackstobeanalyzed usingthismethod.

5.1

Login Hits for multiple users from one IP:

Inthiscase,thethresholdvalueformaximumloginhitsfrom anIPaddresswillbebreached.

TheattackerIPcanbeblockedautomaticallybyintegrating the system with any host based or network firewall and blockedIPcanbesavedinadatabasetable.

5.2 Login

same ISP:

Hits for multiple users with multiple IPs but

Inthiscase,thethresholdvalueformaximumloginhitsfrom anISPwillbebreached.

TheattackerISPcanbeblockedautomaticallybyintegrating the system with any host based or network firewall and blockedISPcanbesavedinadatabasetable

This is recommended to exclude common telecom ISPs in this pattern, as for an attacker switching an IP inside a Telecom ISP is difficult. They use VPNs or cloud service providerISPstoswitchIPs.

5.3 Login Hits for multiple users with multiple IPs, multiple ISPs:

In such scenarios, attackers use multiple foreign ISPs includingVPNsandcloudproviders.

Insuchcases,thethresholdvalueforForeignISPs,whichis alwayslesserthanthethresholdvalueofoverallthreshold valueforISPsi.e.,inthethresholdvaluesformedonsample dataset,maximumhitfromanISPis6450,butforforeign ISPsasshowninExhibit2thethresholdvalueis3070.

TheattackerISPcanbeblockedautomaticallybyintegrating the system with any host based or network firewall and blockedISPcanbesavedinadatabasetable.

5.4 Largest scale attacks:

AttackerscanswitchISPsacrosstheglobesofrequentlythat thethresholdvalueforForeignISPsmaynotbebreached.

But in such cases, there will be many users for whom geo countryanomalywillhappenandthethresholdvalueforgeo locationanomalycaseswillbebreached.

Preventive action for such attacks after detection can be differentforeveryorganizationi.e.anorganizationcanblock some of the countries automatically for time being from where they don’t expect much traffic, or step up the authenticationandintroduceMFA.

5.4 Safeguarding users for whom successful login from attacker has already happened

Foreverylogineventonwebsite,anentryiskeptinatable whichissupposedtolooklikeExhibit2:

Username IPAddress ISP ASN Country sample2@sa mple.com 1.2.3.5 ABC D2 1235 India sample3@sa mple.com 1.2.3.6 ABC D3 1236 US sample4@sa mple.com 1.2.3.7 ABC D4 1237 India sample5@sa mple.com 1.2.3.8 ABC D5 1238 India sample6@sa mple.com 1.2.3.9 ABC D6 1239 China

(Table5)

An automated script will run every “n” minute and will analyze the rows of login event table for past “n” minutes andcalculateariskscorebasisonbehavioranomalyfactors:

BaseScore=0

I. If the user has never logged in from the country from where this login request has been initiated, score=score+50

II. Iftheuserhasneverlogged infromtheISPusing which this login request has been initiated, score=score+50

III. Ifthisloginrequestissuccessfulandcomingviaan IP which breached the IP threshold (discussed above)fortheday,score=score+50

IV. Ifthisloginrequestissuccessfulandcomingviaan ISP which breached the ISP threshold (discussed above)fortheday,score=score+50

©
Journal | Page1175
2022, IRJET | Impact Factor value: 7.529 | ISO 9001:2008 Certified

International Research Journal of Engineering and Technology (IRJET) e-ISSN: 2395-0056

Volume: 09 Issue: 09 | Sep 2022 www.irjet.net p-ISSN: 2395-0072

6. Conclusion:

Comparisonoftraditionalmethodsandsuggestedmethods: Solution/Effic iency Human Factor Cost Technical factor

Avoid Password Re-use

Not successful, 70%ofusersreuse their passwords ✔ ✔

Captcha Challenge Usershateit Lo w Captcha bypass techniques

IP Rate Limit ✔ ✔ NotEffective

Failed Password Attempt tracking ✔ ✔ NotEffective

(Exhibit3)

Iftotalscoreisequalto/morethan100,correctiveactioncan betakenontheuseraccount,someofthecorrectiveactions arementionedbelow:

I. A communication email can be sent to the user regardingthesuspiciouslogineventalongwiththe suggestiontochangethepassword

II. Passwordoftheuserisexpired;allactivesessions areloggedoutandacommunicationemailtouser regardingtheactivityissent

III. EnableMultiFactorAuthenticationafterloggingout allactivesessions

IV. Lockingdowntheaccountforlimitedperiod

V. Information Security Team is communicated for manualintervention

5.5 Retrospective Action:

AnIPisblockedonlywhenitbreachestheIPt(IPThreshold) inaday.OnceanIPisblocked,anautomatedscriptshould take preventive action for all the users for whom login requestswereloggedfromthisIP.

AnISPisblockedonlywhenitbreachestheISPt/FISPt(ISP orForeignISPThreshold)inaday.OnceanIPisblocked,an automated script should take preventive action for all the usersforwhomloginrequestswereloggedfromthisIP

Multi Factor Authenticati on

Web Application Firewall and Bad Bot Detection Solutions

Usersshouldnot be prompted for MFA every time, theylogin

Me diu m ✔

False Positives arehardtotune Hig h

Do not provide correctiveactions forcompromised users

Fraud Prevention Solutions ✔ Hig h Do not mitigate attacks at NetworkLevel

This Solution ✔ ✔ ✔

(Exhibit4)

This system will incorporate multiple checks and prevent credentialstuffingattacktoahighextent.

Also, will take automatic corrective action on the user accountsthatarealreadycompromised.

References:

1. https://www.tracesecurity.com/blog/articles/81of-company-data-breaches-due-to-poor-passwords

2. https://www.theverge.com/2018/1/23/16922500 /gmail-users-two-factor-authentication-google

3. https://dataprot.net/statistics/two-factorauthentication-statistics/

©
Page1176
2022, IRJET | Impact Factor value: 7.529 | ISO 9001:2008 Certified Journal |

International Research Journal of Engineering and Technology (IRJET) e-ISSN: 2395-0056

ACKNOWLEDGEMENT

ThankstoMr.TirthankarDuttaforhissupportandguidance inthisresearchwork.

REFERENCES

I. https://www.tracesecurity.com/blog/articles/81of-company-data-breaches-due-to-poor-passwords

II. https://www.theverge.com/2018/1/23/16922500 /gmail-users-two-factor-authentication-google

III. https://dataprot.net/statistics/two-factorauthentication-statistics/

BIOGRAPHIES

Volume: 09 Issue: 09 | Sep 2022 www.irjet.net p-ISSN: 2395-0072 © 2022, IRJET | Impact Factor value: 7.529 | ISO 9001:2008 Certified Journal | Page1177

SandeepSaxena

Turn static files into dynamic content formats.

Create a flipbook