IOT in agriculture at a glance

Page 1

International Research Journal of Engineering and Technology (IRJET) e-ISSN: 2395-0056

Volume: 09 Issue: 08 | Aug 2022 www.irjet.net p-ISSN: 2395-0072

IOT in agriculture at a glance

1Student, Dept. of Computer engineering, software, Saveh Islamic Azad University Technical and Engineering College , Mrkazi, Iran 2engineer, Dept. of Computer engineering, software, Malayer Technical and Engineering College , Hamedan, Iran ***

Abstract - Today, one of the main branches that has attracted everyone's attention is the IOT. The IOT has different definitions, applications, and contexts. In this article, we have tried to provide information about the IOT in general and then to introduce the different parts of the IOT in agriculture in a more specific way, so that after reading this article, you can get an overview of the subject. The purpose of writing this article is to write an article that will make everyone familiar with the IOT and the IOT in agriculture.

Key Words: IOT, IOUT, IOT in agriculture, IOT architectures, Projects implemented in the IOT

1.IOT

AlthoughmanydefinitionsofIOThavebeendevelopedby researchers, there is currently no standard definition for IOT (1,2). The essence of IOT is that everything around us can connect to the Internet and exchange data anywhere, anytime (3,4). The Internet of Things (IOT) was first introducedin1999byKevinAshton.Hedescribedaworld inwhicheverythinghasadigitalidentity (5,6).Accordingto theOxfordDictionary,IOTistheinteractionofcomputing devicesona dailybasisovertheInternetthat enablesthe sending and receiving of useful data (7,8). This structure indicates that the technology consists of two main parts, Thefirstpartcontainsthewordthings,whichreferstothe hardwareand the physical partwhereall the sensorsand labels are located. The second part, which the term Internet refers to, is related to the communication and interaction of sensors and databases. If we want to describetheInternetofThingsbrieflyandinonesentence, we can say that the Internet of Things means connecting different devices to each other through the Internet to do thingsandexchangeinformation. (9)

Each component in the IOT has a unique IP address. The Internet of Things can also be defined as a network of information, which enables objects to communicate between objects with objects, humans with objects, and humans with humans using agreed communication devices and protocols (10). The Internet of Things itself is nota separate branchof technology,buta combination of severaldifferenttechnologiesthathumansusetoimprove their standard of living. The vast changes that have taken place in the technology and intelligence industry due to

the Internet of Things have led to it being referred to as theThirdIndustrialRevolution (11)

Fig -1:IOTclassification

2. IOUT

ThepartoftheInternetofThingsthatiscreatedduetothe needforinformationonthespotandinrealtimeiscalled the Internet of underground Things(IOUT). The IOUT represents devices that collect all the information about the earth. It is expected that the use of this branch of the InternetofThingswillnotonlyprovideon-sitemonitoring capability, but also by connecting sensors to agricultural machinery, a system completely independent of external factors can be created to manage the target area. In this typeofIOT,becauseallthecomponentsareunderground, theconnectionbetweenthecomponentstakesplaceinthe soil, and if needed, the data can be sent to the cloud for further processing (12). In IoT, factors such as on-site measurements, wireless communication in challenging areas, connection of field devices, sensors, radios and clouds, real-time decision making, mobility, underground objects (13,14), cloud data storage services Constantly collected, real-time processing of farm conditions, crop decision making, integration with other databases, base stations as gateways for transferring collected data to the cloud (15), and the like Are raised. When using and implementing IoT, the factors raised during the run must beconsidered.

© 2022, IRJET | Impact Factor value: 7.529 | ISO 9001:2008 Certified Journal | Page897

International Research Journal of Engineering and Technology (IRJET) e-ISSN: 2395-0056

Volume: 09 Issue: 08 | Aug 2022 www.irjet.net p-ISSN: 2395-0072

3. Internet of Things in Agriculture and Greenhouses

Given the increase in population in the coming years and the stability of environmental facilities and even their declining,ifthehumanwayoflifecontinuesinthisway,it willundoubtedlybedifficulttoprovidefood.Humanshave historically used technology to improve their living conditions.IoT-basedsmartfarminghelpsfarmersreduce waste and increase productivity (16). As mentioned, one of the reasons for using IoT in agriculture is to meet the needs created by population growth. The limited number ofusableagriculturallandshasaddedtotheimportanceof greenhouse cultivation. With the transfer of agricultural products from the open air and agricultural lands to greenhouses that are controlled environments, the amount of crop production increases dramatically so that itispossibletoincreaseuptoabout12timesperhectare.

In addition to increasing crops, water consumption and soil resources are saved. Among the advantages of smart greenhouses can be the possibility of cultivation in some uncultivable areas, continuous production of crops throughout the year without affecting the existing restrictions, increasing yields, reducing disturbance and damage to cultivation by animals, improving the quality andquantityofcropsandincreasingTheprofitoffarmers pointed out. Insmartgreenhouses,all stagesof irrigation, fertilization, spraying, pH adjustment, salinity, control of climatic parameters such as soil moisture, relative humidity,temperature,light intensity,carbondioxideand carbonmonoxidearedoneautomatically. Fig -2:AdvantagesanddisadvantagesofIoT

©
Certified Journal | Page898
2022, IRJET | Impact Factor value: 7.529 | ISO 9001:2008

International Research Journal of Engineering and Technology (IRJET) e-ISSN: 2395-0056

Volume: 09 Issue: 08 | Aug 2022 www.irjet.net p-ISSN: 2395-0072

IoT-based smart farming has many advantages and challenges. Among these advantages and challenges are thefollowing (17):

3.1 Advantages

3.1.1 Collection of data from cultivated fields by various sensors

Inthismethod,thenecessaryinformationforcheckingthe condition of the land and crops is easily collected and providedtothefarmerandtheresearcherinacompletely automatic and systematic way. As a result, information is alwaysfreshandreadytoprocess,helpingustoknowthe general condition of the land, how the staff works, the efficiencyoftheagriculturalequipment,and soon.

3.1.2 Better process control and production risk reduction

Through IoT, by collecting data automatically and processing them, some of the existing and required processescanbeplannedinsuchawaythattheyarefully controlled and monitored. In addition, predicting the production situation and estimating the production volume The product is very useful. By knowing the exact information of the products and their volume, we will no longerfacetheriskofnotsellingtheproducts.

3.1.3 Reduce water consumption

Using the Internet of Things, various processes can be automated. One of these processes is irrigation. When irrigated intelligently, only the specified and measured amount of water needed by the plant reaches the plant withoutwasting.

3.1.4 Cost management and waste Reduction

Using the Internet of Things and intelligent automations, fuel and energy costs and labor are fully controlled and managed; As a result, additional costs are removed from

3.1.9 Increasing the volume and quality of products

One of the results that will seek to control the situation instantly and do things accurately and without errorandcreate ideal conditionsthroughautomationand intelligent systems, is to increase the volume and quality ofproducts.

3.2 Disadvantages

3.2.1 Over-reliance on technology

Ifyourelytoomuchontechnologyandhavecomplete confidenceinthecorrectoperationofthesystem,youmay suffer heavy damages due to errors and unexpected problems.

thesystemandcostsaremanagedinthisway.Largelosses can be avoided by timely monitoring of anomalies in productionatanystageorproducthealth.

3.1.5 Remote management and monitoring

One of the most common systems implemented by the Internet of Things is remote monitoring systems. In this way, you will be able to monitor all existing and running processes completely without the need for physical presenceandreceiveinformationabouttheenvironment.

3.1.6

Use of artificial intelligence to process and analyze information

Datacollectionfromtheenvironmentinsomecasesalone can not be fully and sufficiently efficient, therefore, to make the best use of the collected data, this data is analyzedandprocessedusingartificialintelligence.Inthis way, the system delivers the required information and warnings to the farmer or the system makes automatic decisions.

3.1.7 Increase productivity by designing and implementing various automations

One of the ways that has become common with the advancementoftechnology toincreaseproductivityisthe design and use of automations. By eliminating unreliable workforce, automations can perform tasks such as irrigation, fertilizing and spraying with more accurately, resultinginthedesiredresultandproductivity.

3.1.8-Creating different solutions to agricultural problems

Farmers always face problems in their cultivated area. When data is collected immediately through various sensors and by processing and analyzing information, problems can be fully and quickly identified, and also usingartificialintelligence,thesolutiontotheseproblems canbecreatedassoonaspossible.

3.2.2Job loss

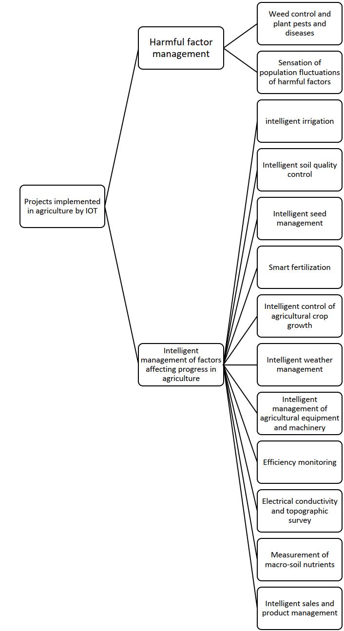
Using the Internet of Things and smartening, the activities of existing jobs in agriculture for manpower are eliminated and replaced by intelligent systems. Following the loss of jobs for manpower working in agriculture and greenhouses, new job opportunities will be created for designers and implementers of intelligent systems. Implementable plans and activities that can be implemented in the field of IoT in agriculture can be divided into two categories, which have different parts, which we will describe in the following. In general, it can be said that these two categories are divided in terms of their impact on agricultural products and the environment.

© 2022, IRJET | Impact Factor value: 7.529 | ISO 9001:2008 Certified Journal | Page899

International Research Journal of Engineering and Technology (IRJET) e-ISSN: 2395-0056

Volume: 09 Issue: 08 | Aug 2022 www.irjet.net p-ISSN: 2395-0072

Fig -3:DesignsthatcanbeimplementedintheInternetofThings

3.3 Intelligent management of factors affecting progress in agriculture

3.3.2 Intelligent soil quality control

3.3.1 Smart Irrigation (18)

In this type of system, irrigation can be done using a timer at a time set by the farmer, creating intelligent automation or harvesting soil moisture or water infiltrationintothesoil.Otherfeasibleprojectsinthisfield includeremoteirrigationbytheuser(farmer)atanytime (19)

When the land is under cultivation, the soil may lose its fertility due to the plants' use of soil nutrients (20) When this happens, the amount of products produced will be reducedorwillnotbeofsufficientquality.Topreventthis from happening, various soil factors such as soil pH, salinity, moisture, nutrients and fertilizer requirements must be monitored. Some of these factors can be directly understood and others can be identified after processing © 2022, IRJET | Impact Factor value: 7.529 | ISO 9001:2008 Certified Journal | Page90

0

International Research Journal of Engineering and Technology (IRJET) e-ISSN: 2395-0056

Volume: 09 Issue: 08 | Aug 2022 www.irjet.net p-ISSN: 2395-0072

theinformationcollected fromthe environment (21).UAVs can also be used in intelligent soil quality control. By preparingaccuratethree-dimensionalmapsandrapidsoil analysis,dronesprovidetheinformationneededtodesign cropsandirrigationmanagementpatternsandtheamount ofnutrients(especiallyNitrogen) (22)

3.3.3 Intelligent seed management

One way to save money is through seed management. To do this, intelligent robots are designed based on microcontrollers and mobile cameras that, in addition to the ability to plant, plow, fertilize and harvest, also send datarelatedtotheseoperationsonthefarmer'scellphone (23).

3.3.4 Smart fertilization

Smart fertilization is applicable when a system has the ability to estimate the amount of fertilizer application in the right amount, the right choice of fertilizer type and time of fertilizer application. Together, these factors lead to significant improvements in both harvest volume and quality. Implementations of such systems have been achieved under the name of IoT-based fertilizer management applications. For example, among these applications, we can mention the application for calculating the amount of fertilizer and fertilizer composition.

3.3.5 Intelligent control of agricultural crop growth

Intelligent crop growth control systems have the ability to control different stages of crop growth through various sensors. This will increase the profitability of farmers. The way these systems work is that the sensors collectdatafromtheenvironmentandsendittothemain part (database or cloud). The submitted data is then analyzed, processed and processed, and the results are displayed to the farmer through the application, and the farmerisnotifiedifthereisaneedtomakecorrections.A similar design has been implemented in China, which shows that farmers have benefited from higher quality crops by spending less and doing less (24). UAVs help farmers by photographing agricultural environments in near visible and infrared light and reflecting light in multispectral images to better manage crop production, identify pests and assess the health of agricultural products (25)

3.3.6 Intelligent weather management

carbondioxidecanbecapturedandsenttotheprocessing centerforprocessingandreceivegraphicaloutput (26) .

3.3.7 Intelligent management of agricultural equipment and machinery

One of the factors that has made intelligent agriculture possible is equipping agricultural equipment and machinery with sensors and telecommunication settings that control and track the position and status of agricultural equipment. This system has the ability to control agricultural equipment in any situation (27) Activities that can be done with this equipment include: plowingandsoilpreparation,intelligentplantingofcrops, planting management, intelligent maintenance and harvesting (28)

3.3.8 Efficiency monitoring

Yieldmonitoringisusedinlong-termdecisionsabout agricultural operationsthroughthedistributionofa place that provides crop yield at the end of the growing season (29,30). Performance monitoring systems are usually installed on farm equipment and automatically collect performance data at harvest. The collected data are analyzed using GIS tools and international environmental systemresearchtools.

3.3.9 Electrical conductivity and topographic survey

The ability of soil to conduct current is measured by theelectricalconductivityofthesoil(EC)(31).Alongwith field topography (altitude and slope), EC data provide insight into product performance. (Through contact and non-contact methods) EC is used to determine nitrogen consumption,waterholdingcapacityandcationexchange,

drainage and root depth. EC maps are used to classify the fieldintodifferentregions.

Then, precise farming methods such as variable rate irrigation, variable rate seeding, nitrogen, yield and drainagemanagementareperformedbasedonzoning. EC mapping is performed using apparent electrical conductivity (ECA) (32) , near-visible infrared reflection spectroscopy (VNIR) (33), and electromagnetic induction (EMI) (34). Thereareanumberofcommercialsensorswith GPSavailableformappingthatareused.

3.3.10

Measurement of soil macronutrients

Macronutrients such as nitrogen, potassium and phosphorus are vital for crop growth. Evaluation of these nutrientshelpsdeterminetheeffectoffertilizerandfuture applications. Optical spectroscopy based on reflectance spectroscopy is used to measure these micromolecules through reflection and absorption (37,36,35). A method has been developed to detect the concentration of nitrate and humidity, light intensity, wind speed and amount of

Intelligent climate management systems are used to control climatic conditions on agricultural land. In this way, by controlling the weather conditions, they can lead to the maximum growth of agricultural products. In these systems, various data such as temperature, relative

© 2022, IRJET | Impact Factor value: 7.529 | ISO 9001:2008 Certified Journal | Page901

International Research Journal of Engineering and Technology (IRJET) e-ISSN: 2395-0056

Volume: 09 Issue: 08 | Aug 2022 www.irjet.net p-ISSN: 2395-0072

sulfate in natural water sources using planar electromagnetic sensors. This method is used to measure the level of nitrate and sulfate by relating the impedance of the sensor array to the concentration of these contaminants.Ithasbeenshownthattheimpedanceofthe sensor decreases with increasing concentration of these chemicals. Electrochemical spectroscopy, VIS-NIRS and ATR spectroscopy are the main methods for measuring macro-soilnutrients.

3.3.11 Intelligent sales and market management of agricultural products

By using the Internet of Things in agriculture, informationabouttheproductionof agricultural products isrecordedtoaspecificstandard.Differentcompaniesand technologies can use this data to provide better sales services to customers. One of these services is such that the farmer has information about the products sold, factories have information about the products purchased and consumers have all the information about the products and each of them makes appropriate decisions with full knowledge. Also, the information obtained through the Internet of Things can be sent centrally to cooperatives, this information can include information such as production efficiency, water consumption, working hours and .... Using the Internet of Things in agriculture can be used to anticipate the needs of consumersandeffectivelyincreasesalesopportunities (38). Theuseofapplicationsrelatedtothemarketforthesaleof agricultural products is another way of intelligent managementofagriculturalproducts.Tocarryouteachof these plans and activities, a number of environmental factors must be identified and analyzed. In the following, we will express the factors that can be gained from the environment.

3.4 Harmful factor management

3.4.1 Intelligent control of weeds and plant pests and diseases

Oneofthewaystodealwithplantpestsanddiseasesisto use pesticides. Using this method, in addition to being useful in combating plant pests and diseases, may cause soil contamination and damage to the environment. To deal with the adverse consequences of this process, intelligent pesticide management systems have been designed and implemented. . Smart sprayers are devices used in this activity. These sprayers have the ability to detect the target (39). To perform accurate spraying operations, various sensors and techniques are used, including machine vision, spectral analysis, remote sensingandthermography (40)

3.4.2 Identify population fluctuations of harmful factors

IoT-based systems have been developed to combat plant pests and diseases in the early stages of emergence and even their low population to use the least possible toxins and pesticides to combat plant diseases and pests. One way to deal with pests is to measure the cumulative temperature of trees and plants because when the pests attack the cultivated environment, the ambient temperaturerises (41).

Anothermethodusedistheuseofsmarttraps;

These traps warn farmers when pests are attacking, and can even track the time and place and patterns of pest activity.

Anothermethodofpestcontrolisweedcontrol,whichhas threestepsandusesherbicides.Thefirststepistoprepare images of the environment, the second step is to process the images and separate the weeds, the third step is to spraytheherbicidedirectlyonthegrass.Atthisstage,the imaging operation is performed through the Rasbari camera and the Rasbari itself performs the pest detection operation (42). In addition to the mentioned method, there arealsoapplicationsfordetectingpestsandweeds.

Depending on the type of project implemented and the actions to be performed in agriculture, different factors can be harvested from the environment. These factors include soil moisture, soil water infiltration, soil salinity, airhumidity, soil nutrients, soilpH,ambienttemperature, temperature measurement to detect environmental factors(climatedetectionsystems),imagingHementioned location for image processing and intelligent decision making,frequencymeasurementsforspectralanalysis(for targetdetectioninthesprayingsystem), thermography(a scienceofinfraredimaging),andambientclimate(forpest

detection). There are different methods and sensors for measuringeachofthesefactors.

In general, the general trend of IoT in agriculture can be shownasfollows:

© 2022, IRJET | Impact Factor value: 7.529 | ISO 9001:2008 Certified Journal | Page902

International Research Journal of Engineering and Technology (IRJET) e-ISSN: 2395-0056

Volume: 09 Issue: 08 | Aug 2022 www.irjet.net p-ISSN: 2395-0072

Fig-4:ThegeneraltrendoftheInternetofThingsinagriculture

3.4 Architecture

The basic design of systems that are designed and implementedbasedontheInternetofThingsisbasedona specificarchitecture.ThevariousIoTarchitecturalmodels includethefollowinglistedinthetable,butingeneral,IoT architecturalmodelscanbedividedintothreelayers(43), four layers, five layers (44) and seven layers. The models listed below sometimes have some layers in common, but they also have differences depending on the type of

application and the year of use and release. These different architectural models are often shared in the sensor, network, and application layers. There is no fixed and consensus theory about the main IoT architecture (45), but by referring to the table below, you can get acquaintedwiththedifferentmodelsofarchitecturesused intheIoT.

| Page903
© 2022, IRJET | Impact Factor value: 7.529 | ISO 9001:2008 Certified Journal

International Research Journal of Engineering and Technology (IRJET) e-ISSN: 2395-0056

Volume: 09 Issue: 08 | Aug 2022 www.irjet.net p-ISSN: 2395-0072

Table -1:IoTarchitectures

2022, IRJET | Impact Factor value: 7.529 | ISO 9001:2008 Certified Journal |

©
Page904

International Research Journal of Engineering and Technology (IRJET) e-ISSN: 2395-0056

Volume: 09 Issue: 08 | Aug 2022 www.irjet.net p-ISSN: 2395-0072

2022, IRJET | Impact Factor value: 7.529 | ISO 9001:2008 Certified Journal

©
| Page905

International Research Journal of Engineering and Technology (IRJET) e-ISSN: 2395-0056

Volume: 09 Issue: 08 | Aug 2022 www.irjet.net p-ISSN: 2395-0072

As you can see in the table, different IoT models have different number of layers. Most of these models have three, four, five or seven layers. IoT architectural models widely used in agriculture are usually used and implementedwithspecificlayers.Inthefollowing,wewill givegeneralexamplesofthesemodelsandtheirlayers.

Fig -5: Three-layerarchitecture © 2022, IRJET | Impact Factor value: 7.529 | ISO 9001:2008 Certified Journal | Page

906

International Research Journal of Engineering and Technology (IRJET) e-ISSN: 2395-0056

Volume: 09 Issue: 08 | Aug 2022 www.irjet.net p-ISSN: 2395-0072

3.4.1 Three-layer architecture

(60)

network and application. In the sensor layer, there is integrated hardware through which the required informationiscollectedfromtheenvironment.Thetypeof hardware used also varies depending on the context in which the Internet of Things is implemented. The main task of the network layer is to transmit the information obtainedinthesensorlayer.Keytechnologiesatthislayer includes wireless and wired telecommunications protocols, network integration technology, and cloud computing technology for smart data. This layer also has unique addressing and routing capabilities for seamless integration of countless devices into a common network (61).Theapplicationlayeris actuallylocatedbetweenthe Internet of Things and the user to process big data and provide effective information using data mining technologies, cloud computing and other intelligent computingtechnologies.ThislayerisacombinationofIoT and professional software to provide a smart software. The software covers a wide range of industries, including agriculture,water,cities,traffic,andsmarthomes.

Fig -7: 5-layerarchitect

3.4.3 Five-layer architecture (66)

3.4.2

Fig -6:Four-layerarchitecture

Four-layer architecture

(62)

The four-layer architecture, like the three-layer

This architecture consists of three layers: sensor, architecture, has sensor, network, and application layers. Inadditiontothesethreelayers,thisarchitecturealsohas another layer, the addition of which to the three-layer architecture layers is more supportive. This layer is located between the application layer and the network, knownastheservicemanagementlayer.Thetechnologies used in this new layer include cloud computing, smart computingandfogcomputing (63,64,65)

presentedalongsidethefour-layerarchitectureforgreater responsiveness and comprehensiveness. In this architectural model, in addition to the previous four layers,thebusinesslayerhasalsobeenadded.Theservice and business management layer has been designed and addedtoprovidebetterandmorecompleteservicestothe user along with the application layer. The business layer representsthebusinessmodelandthedatareceivedfrom theapplicationlayer (61).

The five-layer architecture was designed and Fig -8: 7-layer architecture

Certified Journal | Page907
© 2022, IRJET | Impact Factor value: 7.529 | ISO 9001:2008

International Research Journal of Engineering and Technology (IRJET) e-ISSN: 2395-0056

Volume: 09 Issue: 08 | Aug 2022 www.irjet.net p-ISSN: 2395-0072

3.4.4 Seven-layer architecture

This architecture includes application layer, application support and management layer, service layer,

communication layer, network layer, hardware layer and environment layer. Most of the layers of this architecture are the same as the other architectures mentioned. In the program support and management layer, all actions related to program control, security and management are performed.OtherservicesofferedatthislayerincludeQos management, device management, business process modeling, business process execution, licensing, key exchange and management, trust and credibility, and identity management. Service layer Duty to perform activities such as storage and orchestration of services, combination of services and organization, virtual entity resolution, IoT service, VE service, IoT service resolution, VE and IoT service monitoring, all decisions related to monitoring, storage, organization and Visualize the information received. The next layer is the environment

layer. The environment layer contains identifiable objects

or places that should be examined through the system. This set of objects includes various categories, among which we can mention moving objects such as cars, humans, and environmental factors such as temperature andhumidity(67).

3.5 Ways of communication

As noted in various IoT architecture models, in IoT routines, data must first be collected from the environment and then transmitted for processing or decision making. To transfer data, we must choose one of the different communication channels depending on the type of system implemented and the area covered by the system. The use of wired data transmission methods is very rare due to its cost and various challenges. For this reason, most of the communication channels used are wireless communication channels. The table below outlinessomeofthemostcommonoftheseways.

Table -2: Communicationchannels

©
|
Certified Journal | Page908
2022, IRJET
Impact Factor value: 7.529 | ISO 9001:2008

International Research Journal of Engineering and Technology (IRJET) e-ISSN: 2395-0056

Volume: 09 Issue: 08 | Aug 2022 www.irjet.net p-ISSN: 2395-0072

4. Conclusion

In this article, we examined the Internet of Things in agriculture at a glance. By studying this article, each person can fully understand the Internet of Things, Internet of underground Things, the Internet of Things in agriculture and greenhouses, the advantages and disadvantages of using the Internet of Things in agriculture,plansthatcanbeimplementedintheInternet of Things. Learn about the factors affecting progress in agriculture and the management of harmful factors, the different types of models and architectures that can be used in the Internet of Things, and the means of communication that can be used in the Internet of Things in agriculture. As mentioned, the purpose of writing this article is to write an article that by reading it, everyone will become familiar with the Internet of Things and the Internet of Things in agriculture in general. The next step inthisdirectionwillbethedesignandimplementationofa system for monitoring hydroponic greenhouses and controllingvariousfactorsinit.

References:

1) T. Gong, H. Huang, P. Li, K. Zhang, and H.Jiang, ―A medicalhealthcaresystemforprivacyprotectionbasedon IoT,‖ in 2015 Seventh International Symposium on Parallel Architectures, Algorithms and Programming (PAAP),2015,pp.217–222.

2)M.Wu,T.J.Lu,F.Y.Ling,J.Sun,andH.Y.Du,―Research on the architecture of Internet of Things,‖ ICACTE 201020103rdInt.Conf.Adv.Comput.TheoryEng.Proc.,vol.5, pp.484–487,2010.

3)M.A.Razzaque,M.Milojevic-Jevric,A.Palade,andS.Cla, ―Middleware for internet of things: A survey,‖ IEEE InternetThingsJ.,vol.3,no.1,pp.70–95,2016.

4) M. Ammar, G. Russello, and B. Crispo, ―Internet of Things:AsurveyonthesecurityofIoTframeworks,‖J.Inf. Secur.Appl.,vol.38,pp.8–27,2018.

5) W Mingjun, Y Zhen, Z.Wei, D.Xishang, Y.Xiaofei, Chenggang, etal.,A research on experimental system for InternetofThingsmajorandapplicationproject,inSystem Science,Engineering Design and Manufacturing Informatization(ICSEM),3rdInternationalConferenceon, 2012,pp.261-263.

6) D.Bandyopadhyay and J. Sen, Internet of things: Applications and challenges in technology and standardization, Wireless Personal Communications, vol. 58,pp.4969,2011.

7) K.Rose, S. Eldridge, and L. Chapin, The Internet of Things (IoT): An Overview–Understanding the Issues and

Challenges of a More Connected World, Internet Society, 2015.

8)K.Rose,S.Eldridge,andL.ChapinTheinternetofthings: Anoverview,TheInternetSociety(ISOC),pp.1-50,2015

9)https://www.elprocus.com/iot-protocols-and-itsarchitectures/

10) Evans, D., 2015. The internet of things:How the next evolution of the internet is changing everything. Cisco InternetBusinessSolutionsGroup(IBSG).

11) Atzori,L.,Iera,A.andMorabito,G.,2010.Theinternet ofthings:Asurvey.Computernetworks,54(15),pp.27872805.

12) Internet of underground things in precision agriculture: Architecture and technology aspects, Mehmet C.Vuran,AbdulSalam,RigobertoWong,and SuatIrmak

13) X. Dong, M.C. Vuran, S. Irmak,Autonomous precision agriculture through integration of wireless underground sensor networks with center pivot irrigation systems, Ad HocNetworks11(7)(2013)1975–1987.

14) Irromesh wireless mesh system, http:/www.irrometer.com/loggers.html#975

15) J. Gutierrez, J.F. Villa-Medina, A. Nieto-Garibay, M.A. Porta-Gandara, Automated irrigation system using a wireless sensor network and gprs module, IEEE Trans. Instrum. Measur. 63 (1) (2014) 166–176, doi: 10.1109/ TIM.2013.2276487

16)https://theiotmagazine.com/iot-inagriculture-why-itis-a-future-of-connected-farming-world-70b64936627c

17) Patil, V.C., Al-Gaadi, K.A., Biradar, D.P. and Rangaswamy, M., 2012. Internet of things (Iot) and cloud computing for agriculture: An overview. Agro Informatics andPrecisionAgriculture.

18) Satyanarayana, G.V. and Mazaruddin, S.D., 2013. Wireless sensor based remote monitoring system for agriculture using ZigBee and GPS. In Conference on AdvancesinCommunicationandControlSystems,pp.110114.

19) Kissoon, D., Deerpaul, H. and Mungur, A., 2017. A Smart Irrigation and Monitoring System. International JournalofComputerApplications,163(8),pp.39-45

20) Sangtrash, H.M. and Hiremath, A.S., 2017.Review on IoT for Indian Farmers. International Journal of Scientific Research in Computer Science, Engineering and InformationTechnology,pp.236-239.

© 2022, IRJET | Impact Factor
7.529 | ISO 9001:2008 Certified Journal | Page909
value:

International Research Journal of Engineering and Technology (IRJET) e-ISSN: 2395-0056 Volume: 09 Issue: 08 | Aug 2022 www.irjet.net p-ISSN: 2395-0072

21) Sowmiya,E.and Sivaranjani,S.,2017.Smart system monitoring on soil using internet of things (IoT).International Research Journal of Engineering and Technology,4,pp.1070-1-7217

22) Salih Abdelgader,A.M,2017.Drones and its ApplicationInAgriculture.PresentationinApril2015.

23) Aruna, G.,Ganga Lawanya,G.,Anbu Nivetha,V. and Rajalakshmi,R,2017.Internet of Things Based Innovative Agriculture Automation Using AGRIBOT. SSRG International Journal of Electronics and Communication Engineering,pp.164-166

24) Bing,F.,2012,November.Researchontheagriculture intelligent system based on IOT. In Proceedings of the International Conference on Image Analysis and Signal, Hangzhou,China.

25) Salih Abdelgader, A.M, 2017. Drones and its ApplicationinAgriculture.PresentationinApril2015

26) Ram, K.S.S. and Gupta, A.N.P.S., 2016. IoT based Data Logger System for weather monitoring using Wireless sensor networks. International Journal of Engineering TrendsandTechnology,32(2),pp.71-75

27) Krishna, K.L., Silver, O., Malende, W.F. and Anuradha, K., 2017, February. Internet of Things application for implementation of smart agriculture system. In I-SMAC (IoT in Social, Mobile, Analytics and Cloud) (ISMAC),InternationalConferenceon,pp.54-59.

28) Smartequipmentforsustainableagricultureprecision farming:producingmorewithless.AgriculturalMachinery European,CEMA

29) M.S.Kukal,S.Irmak,Spatialand temporal changes in maizeandsoybeangrainyield,precipitationuseefficiency, andcropwater productivity intheus greatplains,Trans. ASABE60(4)(2017)1189–1208.

30) A. Magri, H.M. Van Es, M.A. Glos, W.J. Cox, Soil test, aerial image and yield data as inputs for site-specific fertility and hybrid management under maize, Precis Agric.6(1)(2005)87–110.

31) E. Lund, C. Christy, P. Drummond, Practical applicationsofsoilelectricalconductivitymapping,Precis. Agric.99(1999)771–779

32) H.J. Farahani, R. Khosla, G. Buchleiter, Field EC mapping:Anewtooltomakebetterdecisions,Cropseries. Soil;no.0.568

33) https://theiotmagazine.com/iot-in-agriculture-whyit-is-a-future-of-connected-farming-world-70b64936627c

34) K.A. Sudduth, N. Kitchen, G. Bollero, D. Bullock, W. Wiebold, Comparison of electromagnetic induction and direct sensing of soil electrical conductivity, Agron. J. 95 (3)(2003)472–482.

35) H.-J. Kim, K.A. Sudduth, J.W. Hummel, Soil macronutrientsensingforprecisionagriculture,J.Environ. Monitor.11(10)(2009)1810–1824

36) S. Laskar, S. Mukherjee, Optical sensing methods for assessment of soil macronutrients and other properties for application in precision agriculture: a review, ADBU J. Eng.Technol.4(2016).

37) J. Lin, M. Wang, M. Zhang, Y. Zhang, L. Chen, Electrochemical sensors for soil nutrient detection: opportunityandchallenge,in:InternationalConferenceon Computer and Computing Technologies in Agriculture, Springer,2007,pp.1349–1353.

38) A 2015 - Tedyan, M.Sc. H, 1 in Internet Security Objects Research Institute of Communication and Information Technology. Information Technology and SystemsSecurityGroup.

39) Song, Y., Sun, H., Li, M. and Zhang, Q., 2015. Technology application of smart spray in agriculture: A review.IntelligentAutomationandSoftComputing,21(3), pp.319-333

40) Malavade,V.m.and Akulwar,P.K.,2017.Role of IoT in Agriculture.NationalConference

41) Lee,H.,Moon,A.,Moon,K.and Lee,Y.,2017,July.Disease and pest prediction IoT system in orchard:A preliminary study.In Ubiquitous and Future Networks (ICUFN),Ninth InternationalConferenceon,pp.525-527

42) Song,Y.,Sun,H.,Li,M.and Zhang,Q.,2015. Technology application of smart spray in agriculture:A review.Intelligent Automation and Soft Computing,21 (3),pp.319-333.

43) I. Mashal, O. Alsaryrah, T.-Y. Chung, C.-Z. Yang, W.-H. Kuo, and D.P.Agrawal,“Choices for interaction with things onInternetandunderlyingissues,” AdHocNetworks,vol. 28,pp.68–90,2015.

44) M. Wu, T.-J. Lu, F.-Y. Ling, J. Sun, and H.-Y. Du, “Research on the architecture of internet of things,” in Proceedings of the 3rd International Conferenceon AdvancedComputerTheoryandEngineering(ICACTE’10), vol. 5, pp. V5-484–V5-487, IEEE, Chengdu, China, August 2010.

45) PallaviSethiandSmrutiR.Sarangi,InternetofThings: Architectures,Protocols,andApplications

© 2022, IRJET | Impact Factor value: 7.529 | ISO 9001:2008 Certified Journal | Page910

International Research Journal of Engineering and Technology (IRJET) e-ISSN: 2395-0056

Volume: 09 Issue: 08 | Aug 2022 www.irjet.net p-ISSN: 2395-0072

46) J. Pereira, ―From autonomous to cooperative distributed monitoring and control: Towards the Internet ofsmartthings,‖inERCIMWorkshoponeMobility,2008.

47) Adv.Comput.TheoryEng.,pp.V5-376-V5-380,2010.

48) M. Wu, T. J. Lu, F. Y. Ling, J. Sun, and H. Y. Du, ―Research on the architecture of Internet of Things,‖ ICACTE 2010 - 2010 3rd Int. Conf. Adv. Comput. Theory Eng.Proc.,vol.5,pp.484–487,2010.

49) X. Li, Z. Xuan, and L. Wen, ―Research on the architecture of trusted security system based on the internet of things,‖ Proc. - 4th Int. Conf. Intell. Comput. Technol.Autom.ICICTA2011,vol.2,pp.1172–1175,2011.

50) H. C. Hsieh and C. H. Lai, ―Internet of things architecture based on integrated PLC and 3G communicationnetworks,‖Proc.Int.Conf.ParallelDistrib. Syst.-ICPADS,pp.853–856,2011.

51) R. Khan, S. U. Khan, R. Zaheer, and S. Khan, ―Future internet: The internet of things architecture, possible applications and key challenges,‖ Proc. - 10th Int. Conf. Front.Inf.Technol.FIT2012,pp.257–260,2012.

52) J. Zhou et al., ―CloudThings: A common architecture for integrating the Internet of Things with Cloud Computing,‖ Proc. 2013 IEEE 17th Int. Conf. Comput. Support. Coop. Work Des. CSCWD 2013, pp. 651–657, 2013.

53) S.Li,L.Da Xu,andS.Zhao,―Theinternetofthings:a survey,‖Inf.Syst.Front.,vol.17,no.2,pp.243–259,2015.

54) O. Salman, I. Elhajj, A. Kayssi, and A. Chehab, ―An architecture for the Internet of Things with decentralized data and centralized control,‖ Proc. IEEE/ACS Int. Conf. Comput.Syst.Appl.AICCSA,vol.2016-July,2016.

55) Y.Yang,L.Wu,G.Yin,L.Li,andH.Zhao,―ASurveyon Security and Privacy Issues in Internet-of-Things,‖ IEEE InternetThingsJ.,vol.4,no.5,pp.1250–1258,2017.

56) V. Adat and B. B. Gupta, ―Security in Internet of Things: issues, challenges, taxonomy, and architecture,‖ Telecommun.Syst.,vol.67,no.3,pp.423–441,2018.

57) H. Guo, J. Ren, D. Zhang, Y. Zhang, and J. Hu, ―A scalable and manageable IoT architecture based on transparentcomputing,‖J.ParallelDistrib.Comput.,2017.

58) H. Rahimi, A. Zibaeenejad, and A. A. Safavi, ―A Novel IoT Architecture based on 5G-IoT and Next Generation Technologies,‖2018IEEE9thAnnu.Inf.Technol.Electron Mob.Commun.Conf.,pp.81–88,2018.

59) S. K. Datta and C. Bonnet, ―Next-Generation, Data Centric and End-toEnd IoT Architecture Based on

Microservices,‖ 2018 IEEE Int. Conf. Consum. Electron.Asia,ICCE-Asia2018,pp.206–212,2018.

60) https://www.researchgate.net/publication/275352749_A rchitecting_the_Internet_of_Things_State_of_the_Art

61) B.N.Silva,M.Khan,andK.Han,"InternetofThings:A Comprehensive Review of Enabling Technologies, Architecture, and Challenges," IETE Technical Review, pp. 116,2017.

62) A. H. Ngu, M. Gutierrez, V. Metsis, S. Nepal, and Q. Z. Sheng, "IoT Middleware: A Survey on Issues and Enabling Technologies," IEEE Internet of Things Journal, vol. 4, pp. 1-20,2017.

63) M. Farooq, M. Waseem, A. Khairi, and S. Mazhar, "A critical analysis on the security concerns of internet of things (IoT)," International Journal of Computer Applications,vol.111,2015

64) I. Ali, S. Sabir, and Z. Ullah, "Internet of Things Security, Device Authentication and Access Control: A Review," International Journal of Computer Science and InformationSecurity,vol.14,p.456,2016.

65) H. Suo, J. Wan, C. Zou, and J. Liu, "Security in the internet of things: a review," in Computer Science and Electronics Engineering (ICCSEE), 2012 international conferenceon,2012,pp.648-651.

66) K.ZhaoandL.Ge,"Asurveyontheinternetofthings security,"inComputationalIntelligenceandSecurity(CIS), 20139thInternationalConferenceon,2013,pp.663667.

67) Rashmi Lecturer in Computer Science JVMGRR CollegeCh.Dadri,Bhiwani,Haryana,India,IoT(Internetof Things)ConceptandImprovedLayeredArchitecture

68) O. Novo, ―Blockchain Meets IoT: An Architecture for ScalableAccessManagementinIoT,‖IEEEInternetThings J.,vol.5,no.2,pp.1184–1195,2018

© 2022, IRJET | Impact Factor value: 7.529 | ISO 9001:2008 Certified Journal | Page911

Turn static files into dynamic content formats.

Create a flipbook