AGRICULTURE ENVIRONMENT MONITORING SYSTEM USING ANDROID

Page 1

International Research Journal of Engineering and Technology (IRJET) e ISSN: 2395 0056

Volume: 09 Issue: 07 | July 2022 www.irjet.net p ISSN: 2395 0072

AGRICULTURE ENVIRONMENT MONITORING SYSTEM USING

ANDROID

Abhishek kumar1 , Abhay pal2 , Apoorv Bhardwaj3 , Sachin pandit4, K.Raghunath Reddy5 12345

Abstract Agriculture is the basic source of living in India, But due to a lack of information and experience, farmers sometimes Face problems So, we decide to work on this diverse topic and come up with a project agriculture Environment Monitoring system using the Android’ in which the temperature and moisture will be evaluated and analyzed. Climate changes had a significant impact on agriculture products .therefore a number of new technologies are being created to conduct smart agriculture in order to increase the quality and quantity of agricultural goods. The project includes a Soil moisture sensor, Humidity sensor is used to measure soil parameters. A water motor will be present which will be automatically turned on if less water content is found in the soil. This Project can start out to be revolutionary in the Indian agriculture field. The suggested method aids in the process of remote monitoring and water conservation. A GUI was elaborate for the android device to get all the parameters of the agriculture environment and we can see the parameter at present time.

Key Words: Smart Agriculture, humidity sensor, ultrasonic sensor, temperature sensor, android device, Arduino,node MSU, relay switch, soil moisture sensor.

1. INTRODUCTION

Today,growingcropscanbeadauntingtaskforfarmersdue to the unpredictable climate and high seed costs. Due to suddenclimatechange,thedamagerateishighandtheloss rateishigh.Thereforetoavoidthisscenario,weneedtouse effectivedesigntechniques.Thesolutiontothisproblemis tofollowprecisionagriculturepractice.precisionagriculture follows a defined set of rules they collect data from agricultureandsendittoourandroiddevice.Protectionof cultivatedplants isveryimportant. Therefore, weneed to monitorthedataandthisdatamustbereal time.Farmingis madesimple,cost effective,andlaborefficientthroughthe useofsmartfarming,whichalsoincreasescropyieldsand boosts output. The use of numerous technologies and gadgets,includingtheinternetandIoTdevice,isreferredto assmartfarming. Inordertofeedthesemanypeople,We needtoincreaseourproduction.Precisionisanothername forsmartfarming.Inthisproject,weareproposingatwo layermodel(twosoilmoisturesensorswillbeused firstone intheupperpartofthefieldandasecondoneinthebottom layerneartherootsoftheplantation.Thistwo layersystem cansavealotofwaterintheareaswherethewaterlevelof the soil is below the required level. We can save a huge amount of water. On the grass root level, we are basically monitoring the different parameters of the agricultural environmentandalsoproposingautomaticwatersupplyto

thefieldswhenthesoilmoisturewillbecomelowerthanthe requiredquantity.

2. Literature survey

[1] Thisstudycomprisesanexternal solarpanel anda smart farming concept(uninterrupted power supply). All sensordataishandledinitiallyatacontrolunitcenterusing an Arduino microcontroller.it uses the Thinkspeak cloud server. For manual soil parameter control and remote monitoring,amobileapplicationisbeingdeveloped

[2]Theyproposedamethodinthisstudythatprovidesan intelligent monitoring system supported by the Android platform,givingtheabilitytoimmediatelyaccessmonitored metricsonmobiledevicesfromanylocationonEarth. There arecountlessopportunitiestoexpandthemonitoringsystem because mobile phones and the application supportability provided by the Android operating system allow mobility over2Gand3Gnetworks.

[3] This study demonstrates how a low cost smart agriculturalmodelcanbecreatedutilizingbasicsensorslike soil moisture, humidity, temperature, and LDR sensors to detectlight.The data isthen collectedintoa databaseand madeavailabletotheuserusinganAndroidapplication

[4] Internet of Things Based Smart Monitoring of AgricultureFieldandWaterPumpControlTheevolutionof sophisticatedagriculturalmonitoringisshowninthiswork. Anandroiddeviceisusedtomonitortheentiresystemand allofitssensorswhileoperatingthepumpmotor.

[5]ThispaperdiscussesIoTimplementation.Therearea numberofsensorsusedinitsuchassoilmoisturesensorph sensor, motion detector sensor, and water volume sensor. heretwodifferentsensorsareusedinthispaper(phsensor andmotiondetectorsensor)heremotiondetectorsensoris usedtodetectunusualmovementthat’shappeningaround thefieldandsendittotheserverafterthatthedevicecreates noiseandtheanimalrunawayafterhearingthenoise.

3. SYSTEM DESIGN

A. Node MCU (ESP8266EX)

NodeMCU is an open source platform based on the ESP8266 that enables Wi Fi connectivity and data transmission.Additionally,itcanfulfilmanyoftheproject's requirements on its own by providing some of the most important microcontroller features, like GPIO, PWM, ADC, andothers.

Page423
© 2022, IRJET | Impact Factor value: 7.529 | ISO 9001:2008 Certified Journal |
Dept. of EEE Dayananda Sagar college of engineering of Bangalore, Karnataka, India
***

International Research Journal of Engineering and Technology (IRJET) e ISSN: 2395 0056

Volume: 09 Issue: 07 | July 2022 www.irjet.net p ISSN: 2395 0072

signal. Ultrasonic waves move more quickly than audible sounddoes.

Fig 1: NodeMCU

B. ARDUINO UNO

Alow cost,versatile,andeasy to usemicrocontrollerthat maybeutilisedinavarietyofelectronicapplicationsisthe open source,programmableArduinoUNOboard.Thisboard can communicate with other Arduino boards, Arduino shields, and Raspberry Pi boards as well as control relays, LEDs,servos,andmotorsasoutputdevices.

Fig- 2:- ArduinoUNO

C. SENSORS

i. SOIL MOISTURE SENSOR

A soil moisture sensor is a device that monitors the currentmoisturecontentofthesoil.Theirrigationsystem’s sensor helps schedule water supply and distribution considerablymoreeffectively.Thesegaugesaidinreducing orincreasingirrigationforoptimalplantgrowth.

Fig 3: Soilmoisturesensor

ii. ULTRASONIC SENSOR

Anultrasonicsensorisapieceoftechnologythatdetectsthe distancebetweentwoobjectsusingultrasonicsoundwaves andthentransformsthesound'sreflectionintoanelectrical

Fig 4:- Ultrasonicsensor

iii. FLAME SENSOR

A flame sensor is a specific kind of detector made for the purposeofspottingfiresandrespondingtotheappearanceof flames. The installation of the flame detection system may affect how it responds. includes fire extinguisher system, propanegas,naturalgaspipeline,andalarmsystem.

Fig 5: Flame sensor

iv. TEMPERATURE AND HUMIDITY SENSOR

Afairlystraightforwardandinexpensivedigitaltemperature and humidity sensor is the DHT11. It measures the surroundingairandoutputsadigitalsignaltothedatapins usingathermistorandacapacitivehumiditysensor.

Fig 6: DHT11SENSOR

D. RELAY MODULE

Switchescanbethoughtofasrelays.Itiscustomarytomanually openandclosecircuitsusingswitches.Aswitchthatconnectsor disconnectstwocircuitsisalsoknownasarelay.

Page
© 2022, IRJET | Impact Factor value: 7.529 | ISO 9001:2008 Certified Journal |
424

International Research Journal of Engineering and Technology (IRJET) e ISSN: 2395 0056

Volume: 09 Issue: 07 | July 2022 www.irjet.net p ISSN: 2395 0072

4. BLOCK DIAGRAM

Fig:- 7 Relaymodule

E. MOTOR

ThisisaDCwaterpump,whichwillbeusedforpumpingthe waterfromthecontainer

Fig: 8 DC motor

F. ANDROID DEVICE

Android mobile is a device through which we can see all parametersoritwilldisplaytheresult.

Thesystemfirstchecksthemoisturecontentofthe soil. 

If the moisture level is less than the given value, then the motor is automatically on, and when it reaches its sufficient moisture content, it will be automaticallyoff.

We are using two moisture sensors 1st on the bottomlayerofthefieldandthesecondoneonthe toplayerofthefield. 

Apart from soil moisture sensors, we are using a temperaturesensorthatwilldetectthetemperature of the field and a humidity sensor that will give informationaboutthehumidityofthefield. 

Inthisprojectaflamesensorisalsousedwhichwill detecttheflameinthefieldandabuzzerwillturn onautomaticallytillthefireisinthefield. 

Togetthelevelofwaterinthewatertank,weare usinganultrasonicsensorthatwilldetectthelevel ofthewatertank.

© 2022,
Certified Journal | Page425
IRJET | Impact Factor value: 7.529 | ISO 9001:2008

International Research Journal of Engineering and Technology (IRJET) e ISSN: 2395 0056

Volume: 09 Issue: 07 | July 2022 www.irjet.net p ISSN: 2395 0072

Inthesoftwaresection,thefollowingtoolswewere used:

Proteussoftware

ArduinoUno

Library: Soilmoisturesensor,Arduino

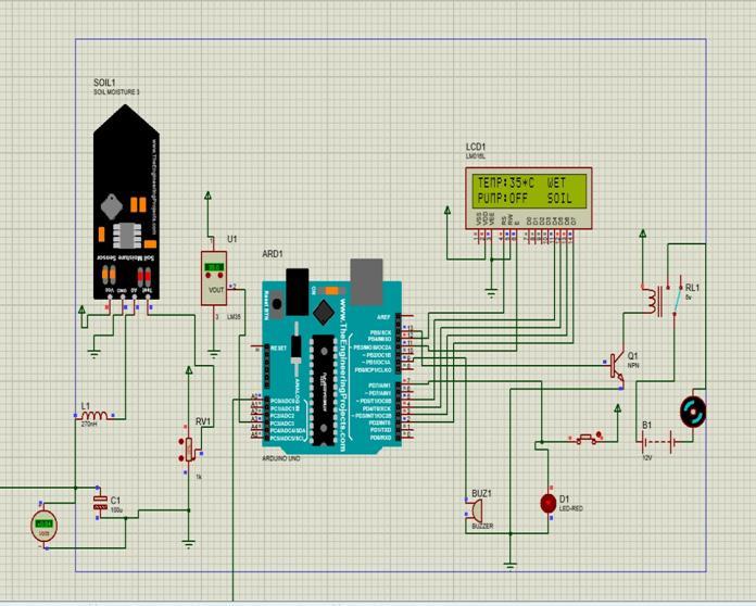
Fig: 9 simulationofhardwaresystem

5. Result and Discussion

The agricultural environment monitoring server system proposed in this project wasprototyped and tested. Early prototype versions were able to monitor and collect all outdoor environmental data such as soil information, temperature information, humidity information, humidity information, and water levels from sensors and other physicaldevicesviatheGUI.Theprototypeversionincludesa low power system with built in board modules and a compact web server with NetBeans IDE and Java programming language to automate watering and send externalenvironmentinformationtoAndroidmobileapps. Andtheinformationfromthemobileapp.

Fig: 11 ResultdisplayonAndroidmobile

6. CONCLUSION

The“AgriculturalEnvironmentMonitoringSystemusing Android ” project was used to optimize water use in the agricultural sector without the intervention of farmers by usingthesoilmoisturecontentofthesoilusingArduinoUNO. TheArduinoUNOwillautomaticallyturnthepumponandoff asneededforthewater.itisforirrigationandthereforehelps while saving water This system is very affordable and feasible.Thisirrigationsystemisalsousefulinwater scarce areas and improves sustainability It can also be adjusted accordingtotheneedsofthevarietiesofwateringplants.If the agriculture environment monitoring server system proposed in this document is applied to the agriculture environment it is possible to monitor environmental information even in remote areas.,and it is expected to contribute to the increase in yield and quality in the agriculturefield

REFERENCES

[1]AbhishekSrivastava,DushmantaKumarDas,RaviKumar, “Monitoring of Soil Parameters and Controlling of Soil MoisturethroughIoT basedsmartAgriculture”IEEEStudent ConferenceonEngineering&system(SCES)2020.

[2]AbhishekBrave,PragneshShah,“Android basedRemote Monitoring System” International Conference in Recent Trends in Information Technology and Computer Science (ICRTITCS 2012)

Fig 10: Aworkingmodelofagricultureenvironment monitoringsystemusingandroid

[3]Rajalakshmi.P,Mrs.S.DeviMahalakshmi“IOTBasedCrop Field Monitoring and Irrigation Automation” 10th InternationalconferenceonIntelligentsystemsandcontrol (ISCO),7 8Jan2016publishedinIEEEXploreNov2016

© 2022, IRJET | Impact Factor value: 7.529 | ISO 9001:2008 Certified Journal | Page426

[4]Mr.M.Suresh,S.Ashok,S.ArunKumar,“SmartMonitoring of Agriculture Field and Controlling of Water Pump Using Internet of Things” International conference on system computationautomationandnetworking2019.

[5]RahulDagar,SubranilSom,SunilKumarKhatri,“Smart Farming IoT in Agriculture” international conference on inventiveResearchinComputingapplication(ICIRCA2018).

International Research Journal of Engineering and Technology (IRJET) e ISSN: 2395 0056 Volume: 09 Issue: 07 | July 2022 www.irjet.net p ISSN: 2395 0072 © 2022, IRJET | Impact Factor value: 7.529 | ISO 9001:2008 Certified Journal

427
| Page

Turn static files into dynamic content formats.

Create a flipbook