New Age Energy Monitoring System

Page 1

International Research Journal of Engineering and Technology (IRJET) e-ISSN: 2395-0056

Volume: 09 Issue: 07 | July 2022 www.irjet.net p-ISSN: 2395-0072

New Age Energy Monitoring System

1,2Student, Electronics & Telecommunication Engineering, AISSMS IOIT, Maharashtra, India

3Asst. Professor, Dept. of E&TC Engineering, AISSMS IOIT, Maharashtra, India

Abstract With the increasing impact of digitalisation, energy needs of human civilization are at an all time high. Along with increased needs comes the increased wastage and mis handling of electricity. These have the potential to lead the world into an energy crisis sooner than ever. In such a case, the traditional metering systems seem inadequate. This paper showcases the design of a New Age Energy monitoring system whose primary purpose is to provide constant monitoring of energy consumption with added functionality of ‘Miniature circuit breaker’. The system makes use of ESP32 Board with in built Wi Fi capabilities and ADE7753 Energy meter IC for measurement of energy related parameters. A website provides a user interface for users to check their energy consumptionandtoinputvaluesforcircuitbreakers.

Key Words: Energy meter, Smart meter, ADE7753, Circuit breaker, ESP 32, Energy monitoring, Embedded system design

1. INTRODUCTION

Thecurrentelectricitymetersystemposesfewlimitations and drawbacks. Illegal power usage and theft, improper management, inability to keep track of the changing maximumdemandofconsumersaresomeofthem.

The current meter reading system requires humans to physically go to each and every energy meter to take readings & generate bills. This system is very time consuming and can be inaccurate in case of theft and human errors. A Smart energy meter which applies principles of Internet of things(IOT) can address the growing issue of power management. This will help the consumers and the distribution companies in the near future.

We designed the New age Energy Meter with following functionsandbenefits:

1) The proposed model is not only capable of reducing the implementation and maintenance cost, but also hardware costs and supports the concept of Internet of Things (IoTs) by the use of a low cost Wi Fi module, ESP32.

2) The energy meter in such a system is connected to a web server through WiFi protocol. The web server receives instantaneous data of power consumed continuously

3) For added security, this system provides users with anoptiontosetusagelimitsforaparticularroomorsetof appliances,post reaching which,thesupplywill becut off andcanberestoredmanuallybyaswitch.

4) Flexible GUI in the form of a website to ensure users have a smooth experience, especially those without a technicalbackground.

5)Datacollectionovershortandlongperiodsoftimeto learnabouttheenergyconsumptionbehavioroftheusers.

6)Precise monthly billing cycle ensures users are not charged for any extra days which may happen in case of delayedmeterreadingbytraditionalmethod.

Thus, by the use of functions provided by the New age energy monitoring system, consumers can monitor their power usage as well as get access to precise billing cycle.Thismakestheprocesshasslefreeandefficient.

2. LITERATURE SURVEY

In recent years, a large number of papers have proposed thedesignandimplementationofsmartenergymetersfor energy consumption monitoring or bill generation. The common goal was to overcome human errors, manual labor, and cost reduction in energy consumption with a more efficient power management system. One of the papers focused mainly on IoT`s energy monitoring in whichtheproposed system implementeda verylow cost wireless sensor network and a protocol for smart energy and along with a web application which is capable of automatically reading the unit and sending the data automatically to users to view their current energy meter reading. The system consisted of a digital energy meter, ESP8266 WiFi module and web applications for management systems. The ESP8266 WiFi module was embeddedintotheenergymeterandimplementedTCP/IP protocol for the communications between the meter and webapplication[1].

Another paper shows the design of a smart meter that offers multiple communication possibilities, like USB, Ethernet, ZigBee or Bluetooth. This smart meter can be used as an energy meter (few minutes average) or as a power quality meter (10 seconds average). The design describes a cheap smart meter that enables and supports operation and control functions in the distribution networks. It is based on open source hardware (Arduino

© 2022, IRJET | Impact Factor value: 7.529 | ISO 9001:2008 Certified Journal | Page1196

Tanvi Sheth1, Malhar Thanki2 , S. D. Bhopale3
***

International Research Journal of Engineering and Technology (IRJET) e ISSN: 2395 0056

Volume: 09 Issue: 07 | July 2022 www.irjet.net p ISSN: 2395 0072

and Arduino Ethernet Board). The smart meter uses the ADE7753 as a converter and stores only the most important data on the SD card, so that all other calculations can be performed by an external central system [2]. Another approach designed a wireless sensor network and protocol for smart energymeters in whicha ZigBee module from Atmel was adopted as a communication unit and the system is capable of automaticallyreadingtheenergyunitsconsumedandthen sending a terminal and cover alarm to the management system. The system was able to support upto 100 energy meters, 10 hop network depth and can automatically detectanynewenergymeter[3].

Some researchers implemented a smart energy meter which was GSM enabled along with a smart switch board which reduced the need of upgrading appliances which made the system more economic. The GSM module included was used to communicate with customer, utility and remote switching of appliances[4]. An energy meter usingLORAisrepresentedin[5]inwhichagainArduinois usedasitisenergyefficient.

A new concept of energy meter using embedded systems was devised wherein the maximum demand of energy of the user was indicated in the meter. If the maximum demand was exceeded, the meter and connection would get automatically disconnected by the embedded system which was inserted into the energy meter itself [6]. Another smart energy meter coupled with an iOS application to report power consumption, power generation and power quality parameters is presented in [7]. These were several past investigations in making and designingsmartenergymeters.Mostoftheworkislimited to the design of low cost models of smart energy meters. Alsonowork hasbeenreportedfora smartenergymeter with an inbuilt and on board MCB(miniature circuit breaker)functionalitytocheckstatusofthedevices.

3. BLOCK DIAGRAM

3. IMPLEMENTATION

3.1 Hardware

Hardwaredesignofthenewageenergymeterisbasedon the serial interface between low cost ESP 32 Microcontroller and Energy meter IC ADE7753. The measurementsaredoneviaADE7753andthisinformation ismadeavailableontheexternalGUIthroughESP32.

A hardware consisting of Relays & current transformers connected to ESP32 serves the purpose of the Add on functionalityofaMiniature Circuitbreaker.

3.1.1 Selection of microcontroller:

ForourdesignoftheNewAgeenergymeter,weneededa Microcontroller with built in Wifi Capabilities, SPI InterfaceandanaccurateADC.

ESP 32 comes with 3 SPI interfaces, 18 12 bit ADC channels and ultra low power consumption. Apart from the above features ESP 32 has 23 usable GPIO port pins which makes it a comfortable choice considering the future scope of this system and the prospective add on features. ESP 32 is also compatible with the open source Arduino IDE which is easy to use and comes with its own SPIlibrary.

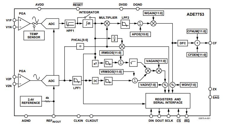
3.1.2 ADE5573 Energy Meter IC:

ADE7753isalow costmeteringICwhichsendsdatausing the SPI serial interface. It provides highly accurate meter readings and comes with a programmable gain amplifier that allows direct interface with current transformers & shuntsforcurrentandvoltagemeasurementrespectively.

In our system we read the values of RMS Current & Voltage and Active Energy through the chip. ADE7753 is capable of measuring various parameters like active, reactive, and apparent energy, sampled waveform, RMS currentandvoltage.

© 2022, IRJET | Impact Factor value: 7.529 | ISO 9001:2008 Certified Journal | Page1197
Fig - 1:MicrocontrollerESP 32DO ITDevKit

International Research Journal of Engineering and Technology (IRJET) e ISSN: 2395 0056

Volume: 09 Issue: 07 | July 2022 www.irjet.net p ISSN: 2395 0072

Itcomeswith built indigital calibration for power, phase, and input offset making it as close to real reading as possible. The chip displays less than 0.1% error in active energymeasurementoveradynamicrangeof1000to1at 25°Cmakingitanidealchoiceforoursystem.

A switch interface (push button) is provided as a means forthemanualswitchingONofadevice.

3.2 Software

The software Implementation of this system consists of mainlythreeparts.Theseinclude

1.SerialInterfacebetweenESP32andADE7753

2.VisualizationoftheGuidedUser Interface(GUI)

3.InterfacingtheMCB

3.2.1 Serial Interface between ESP32 and ADE7753

Fig 2:FunctionalblockdiagramoftheADE5573

3.1.3 Current and Voltage Inputs

Acurrenttransformerwithaturnsratioof1:2500isused to step down the current and make it available to the current channel in the energy meter IC. The differential voltageachievedatthePGAofthecurrentchannelis0.5V.

TheZMPT101Bhigh precisionvoltagetransformerisused to provide the necessary isolation between high voltage and low voltage. A shunt resistor is used to provide 0.5 V differential voltage to the PGA at voltage channel in the energymeterIC.

The SPI Library of arduino IDE is used to interface the ADE7753 with ESP32. Appropriate gain setting for PGA is appliedandthedesiredproportionalityfactorsarechosen for conversion of register values to real readings. FunctionsforreadinginternalVoltage,CurrentandEnergy registers are called every 5 seconds to check the respective readings. These values are averaged over 20 cyclessoastoensureaccuratereadings.

Through the HTTP protocol these values are sent to a databaseatthebackendofahostedwebsite.

3.2.2 Visualization of the Guided User Interface (GUI)

One of the key aspects of the project was to have electricity monitoring at the fingertips and so the website is created. The frontend technology stack consists of HTML,CSSandthebackendconsistsofMySQL&PHP.

HTML is a markup language used to define and describe thestructureofawebpage andCSSaddsstyle,anddesign toit.

MySQLisanopen sourcerelationaldatabasemanagement system that is used to store and organize data like power factor, current rating, voltage rating and to process the data. PHP is a server side open source scripting language used for web development to make web pages dynamic and interactive, and it also makes it easy to add functionalitytothewebpage.Functionslikereceivingdata from the database and displaying it on the website are carriedoutusingPHP.

3.1.4 Miniature Circuit Breaker

To provide the functionality of a circuit breaker for the purpose of safety, Current Transformers were interfaced with theADCofESP32tomeasurethecurrentreading.

Thesystem dependsonits Relayinterface fora switching mechanismwhichisthecoreofthecircuitbreaker.

User interface viz., the website helps the user to track or monitortheirconsumptionatanypointoftimeusingdata tablesandchartswhereintheusercanselecttoviewtotal consumption till date or between any two timestamps. Users can generate an approximate bill for the consumption and can set thresholds for the MCB functionality to have a status check of their devices/appliances.

© 2022, IRJET | Impact Factor value: 7.529 | ISO 9001:2008 Certified Journal | Page1198
Fig - 4 : ZMPT101B Fig - 5: Current Transformer

International Research Journal of Engineering and Technology (IRJET) e ISSN: 2395 0056

Volume: 09 Issue: 07 | July 2022 www.irjet.net p ISSN: 2395 0072

Fig - 6:FunctionalityofWebsite

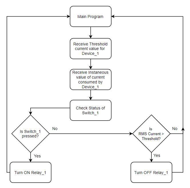
3.2.3 Interfacing the MCB

The ADC channels of ESP32 reads calibrated current valuesfromvariousdevicesinaloop.

Thethresholdvaluesofcurrententeredbytheuseronthe GUIarereceivedbytheESP32viaHTTPprotocolevery5 seconds. This value is constantly compared with the real timermscurrentofthedevice.

© 2022, IRJET | Impact Factor value: 7.529 | ISO 9001:2008 Certified Journal | Page1199

International Research Journal of Engineering and Technology (IRJET) e ISSN: 2395 0056

Volume: 09 Issue: 07 | July 2022 www.irjet.net p ISSN: 2395 0072

If the latter exceeds the former, the microcontroller switches the corresponding device’s relay off. Once the device is turned off, only by long pressing its corresponding push button interfaced with the microcontrollercanturniton.

3.Testingfunctionalityofswitchforadevicethatisturned off:

Inwhich,afterlong pressingthecorrespondingswitchfor the faulty device, it was successfully turned on. Long pressing the switch for devices that were already turned ondidnotaffectthem.

Thus, the above outcomes have provided us with a proof of concept for an energy meter that could be beneficial as wellascommerciallyviable.

5. CONCLUSION

Energymonitoringsystemsareamajorrequirementgiven the fast paced forward movement of the world towards global warming. This system will also form a crucial part of industries where energy consumption standards have to be complied with. Constant monitoring leads to proactiveproblemmanagementandsavesindustriesfrom incurringhugelosses.Thiswillalsohelpinearlydetection in case of electricity theft, for which otherwise the user hastowaittilltheendofthebillingcycle.

The Energy monitoring system checks all the boxes of requirements posed by today’s world and thus can be consideredsuitableforuseandproduction.

6. FUTURE SCOPE

Fig 7:FlowchartofMCBfunctionalityforoneDevice

4. RESULTS AND OUTCOMES

AworkingEnergymeter withminimal functionalityanda displayscreenwasconnectedinserieswithourprototype.

Thetestingwasdoneonthreeconditions:

1.MeasuringtheEnergyparameterswhenallcomponents workfine:

In which, after every 0.5 seconds, the Energy, Current & Voltage readings were registered in the database of our hostedwebsite.Thesereadingsmatchedwiththereadings displayedonthescreenoftheTestmeter.

2. Measuring the Energy parameters when a device is faulty:

Inwhich,thefaultydevicewasturnedoffasexpectedand the energy parameters of all other working devices were registered to the database successfully. Various threshold readings were given to the system through the GUI and it worked as expected for all input parameters. The desired devicestatuswasalsovisibleontheGUI.

Thecurrentprototypedealswithpowermanagementata residential/organizational level. Witha few modifications, this system can benefit the country on a larger scale. Settingitupacrossthenationwouldresultintimesaving, reductioninmanuallabor,theftdetectionandtransparent billgeneration.

Toimplementthissystemonalargerscalethefollowing changewouldbenecessary:

Usage of LORA protocol instead of Wi Fi protocol LORA is a long range protocol which can range anywhere between 15 to 20 Kms. This attribute can be utilized by energy distribution companies to replace the traditional meterreadingpractice.Asinglepersoncanbeassignedto anareaofupto15Kms.

BysimplystandingatthefocalpointandcarryingaLORA receiver, All the meter readings in the area will be registeredintherespectiveauthority’smobilephoneapp.

A system like this ensures minimal manual effort hence saving a lot of time, In addition to the benefits already providedbyourprototype.

© 2022, IRJET | Impact Factor value: 7.529 | ISO 9001:2008 Certified Journal | Page1200

International Research Journal of Engineering and Technology (IRJET) e ISSN: 2395 0056

Volume: 09 Issue: 07 | July 2022 www.irjet.net p ISSN: 2395 0072

REFERENCES

[1] Win Hlaing, Somchai Thepphaeng, Varunyou Nontaboot, Natthanan Tangsunantham, Tanayoot Sangsuwan,Chaiyod Pira “Implementation of WiFi BasedSinglePhaseSmartMeterforInternetofThings (IoT)”. 5th International Electrical Engineering Congress,Pattaya,Thailand,8 10March2017

[2] Arne Ellerbrock, Student Member, IEEE, Ahmad Abdel Majeed, Member, IEEE and Stefan Tenbohlen, SeniorMember,IEEE.“DesignandBuildingofaCheap SmartMeter”.

[3] Somchai Thepphaeng; Chaiyod Pirak. Design and Implementation of Wireless Sensor Network and Protocol for Smart Energy Meter. 2011 International ConferenceonCircuits,SystemandSimulationIPCSIT vol.7(2011)©(2011)IACSITPress,Singapore.

[4] Himshikhar Das, L.C.Saikia, “GSM Enabled Smart Energy Meter and Automation of Home Appliances”, PP 978 1 4678 6503 1,2015IEEE.

[5] UVarsha,DAnusha,NVaishnaviDevi,VRaju“SMART ELECTRICMETERUSINGLORA”,Volume19,Issue01, April 2020, Journal of Information Storage and ProcessingSystems.

[6] S. Maitra, "Embedded Energy Meter A New Concept To Measure The Energy Consumed By A Consumer And To Pay The Bill," 2008 Joint International Conference on Power System Technology and IEEE PowerIndiaConference,2008,pp.1 8.

[7] C. De. Capua, G. Lipari, M.Lugara, R. Morello “A Smart energy Meter for Power Grids,” I2MTC, 2014, 2014 IEEEInternationalInstrumentationandMeasurement TechnologyConference,pp.878 883.

© 2022, IRJET | Impact Factor value: 7.529 | ISO 9001:2008 Certified Journal | Page1201

Turn static files into dynamic content formats.

Create a flipbook