Development iiand iidesign iiof iifully iiautomated iiIndoor iiFarm/Gardening ii iiWith iiIOT iiand

Page 1

International Research Journal of Engineering and Technology (IRJET) e ISSN: 2395 0056

Volume: 09 Issue: 06 | June 2022 www.irjet.net p ISSN: 2395 0072

Development

and

design

With

1,2,

4

IOT

and

Machine iiLearning

Farm/Gardening

Abstract ii iiSmart iifarming iitechniques iiusing iithe iiInternet iiOf iiThings(IOT) iiare iiarising iiconcepts iibecause iielectronic iisensors iiare iicapable iiof iiproviding iiinformation iiabout iihumidity, iiph, iitemperature, iisoil iimoisture, iiwater iilevel, iietc, iiand iiother iinecessities iifor iifarming iithen iiact iiupon iibased iion iithe iisensor's iiinput. iiThis iipaper iifocuses iion iithe iidevelopment iiof iia iisystem iithat iican iimonitor iitemperature, iilevel iiof iiwater, iimoisture, iiph, ii iiand iieven iiweather iiconditions iiso iithat iiwe iican iiprepare iifor iiprecautions iiwhen iinecessary iithrough iisensors iiusing iiArduino iiUNO iimicrocontroller iiand iia iiMachine iiLearning iiAlgorithm. iiThis iiproject iiaims iiat iimaking iiuse iiof iievolving iitechnology iii.e. iiInternet iiOf iiThings iiand iiMachine iiLearning. iiOnce iithe iihardware iihas iibeen iideveloped iidepending iion iithe iichange iiin iirequirements iiand iitechnology iithe iisoftware iiand iihardware iineed iito iibe iiupdated. iiThis iinew iiversion iirequires iirelentless iitesting iito iiensure iichanges iiare iidone iiin iithe iiold iiversion iiso iithat iiit iiworks iicorrectly iiwithout iiany iibugs iiin iiother iiparts iiof iithe iisystem. iiThis iiis iinecessary iibecause iiupdating iione iipart iiof iithe iihardware iimay iibring iisome iiicky iieffects iion iiother iiparts iiof iithe iihardware.

Key iiWords: iiiiInternet iiof iiThings ii(IOT), iiMachine iiLearning, iiSmart iiFaming, iiIndoor iiFarming, iiArduino iiUNO, iiSoil iiMoisture iiSensor, iiWater iilevel iiSensor, iiTemperature iiSensor.

1.INTRODUCTION ii

The iiSmart iiFarming iiSystem iiis iian iiInternet iiOf iiThingsiiandiiMachineiiLearning basediideviceiiwhichiiis iicapable iiof iiautomating iithe iiirrigation iiprocess iiby iianalyzing iithe iimoisture iiof iisoil iiand iithe iiclimate iicondition ii(like iirain). iiSoil iiParameters iilike iisoil iimoisture,iipH,iiandiiHumidityiiareiimeasurediiandiithe iiPressure iisensor iiand iithe iisensed iivalues iiare iidisplayed iion iian iiOLED iipanel iiand iialso iion iia iimobileiiapplication.

Theiineediiforiianiiautomatediifarmingiisystemiiisiito iiovercomeiiover irrigationiiandiiunderiiirrigation.iiThe

iipurposeiiofiiaiismartiifarmingiisystemiiisiitoiidefeat iithe iiconventional iimethods iiof iifarming iidone iiby iifarmers.iiTheiiconventionaliimethodsiiwereiitheiiones iiiniiwhichiitheiifarmeriididiieverythingiimanuallyiiby iiuseriiinteractioniiwithiitheiimotors,iipump,iietc.iiThisii iiwasiitime consumingiiandiihadiiunpredictableiioutput. iiConditions iisuch iias iiunexpected iiweather, iiunder iiirrigation, iiand iiover irrigation iiimpacted iitraditional iimethods iias iiwell ii.The iifarmer iiwas iinot iiable iito iicomplete iieverything iiat iia iiparticular iitime iiand iiusually, iithis iiled iito iidecreased iioutput iiand iipoor iimanagement.

The iigoal iiof iismart iifarming iiis iito iiground iia iidecision making iisupport iisystem iifor iifarm iimanagement.iiSmartiifarmingiideemsiiitiinecessaryiito iiaddress iithe iiissues iiof iipopulation iigrowth, iiclimate iichange, iiand iilabor iithat iihave iigained iia iilot iiof iitechnologicaliiattention,iifromiiplantingiiandiiwatering iiofiicropsiitoiihealthiiandiiharvesting

Thus iithere iicame iithe iineed iito iiautomate iiit iiand iimake iia iiSmart iisystem iiso iithat iiall iithe iiprocesses iicaniibeiiimproved.

Hence iiwe iiare iire engineering iithe iisystem iias iiAdvancediiIrrigationiiSystemiiwhichiiwouldiibeiivery iiaccurate iiin iinature iidue iito iithe iivarious iimachine iilearningiitechniquesiiwhichiihaveiibeeniiappliediitoiiit iitoiimakeiitheiisystemiipossiblyiiefficientiiiniinature.

Thus, iiwe iiaim iito iiachieve iian iiAdvance iifarming iisystemiithatiioffersiicompleteiiautomationiibyiitaking iiin iiparameters iilike iitemperature, iiwater iicontent, iihumidity,iilight,iietc,iiandiitheniipredictingiitheiifuture iivalues iiand iiaccording iito iithese iipredictions iicontrolling iithe iientire iiprocess iion iiits iiown iiand iihence iimaking iithe iiprocess iifully iiautomated iiin iinature.

The iifollowing iitechniques iiare iiamong iithe iicurrent iitrendsiiiniitheiismartiiirrigationiimarket:

© 2022, IRJET | Impact Factor value: 7.529 | ISO 9001:2008 Certified Journal | Page323
ii
ii
iiof iifully iiautomated iiIndoor ii
ii ii
ii
ii
ii
Rachit iiSingh iiPawar1 , iiAyush iiNagaria2 , iiYash iiJaiswal3 , iiDr. iiHarminder iiSingh iiSaggu4 ii ii 3 iUndergraduate iiStudent, iiSchool iiof iiMechanical iiEngineering, iiLovely iiProfessional iiUniversity, iiPhagwara, iiPunjab, iiIndia iiAssistant iiProfessor, iiSchool iiof iiMechanical iiEngineering, iiLovely iiProfessional iiUniversity, iiPhagwara, iiPunjab, iiIndia
***

International Research Journal of Engineering and Technology (IRJET)

e ISSN: 2395 0056 Volume: 09 Issue: 06 | June 2022 www.irjet.net p ISSN: 2395 0072

1. iiDrip iiIrrigation: iiThisiienables iiexactiicontrol iiof iiwater iiand iifertiliser ii iiapplication, iiresulting iiin iia iisignificant iireduction iiin iithe iiamount iiof iiwater iirequirediiforiiagriculturaliiirrigation

2. iiWater iiFlow iiMeasuring: iiUsing iiwater iiflow iimetersiitoiipreciselyiimeasureiiwateriiusageiicaniihelp iifarmersiiavoidiioverwateringiiandiisaveiimoney.

3. iiData iiAnalytics: iiNew iisoftware iisolutions iithat iicrunchiivastiivolumesiiofiidataiicaniisupplyiifarmers iiwithiicriticaliiknowledgeiitheyiididn'tiihaveiibefore.

4. iiDrilling iiMore iiWells: iiAsiitheiiwateriitableiidrops iidueiitoiiunsustainableiipumpingiilevels,iifarmersiiare iirelying iimore iion iigroundwater iisupplies iifor iiirrigation.

1.1 iiProblem iiDefinition

Collecting iiInformation iirelated iito iithe iifarm iienvironmentiiviziisoiliimoisture,iihumidity,iietcii,iiand iiprovidingiiadequateiisupportiitoiitheiisystemiiwithiithe iiuseiiofiiMachineiiLearningiiAlgorithmiiandiiputtingiithe iifarmeriiatiiease.

It iican iibe iimonitored iiusing iian iiapplication iithat iiwilliibeiidesignediioniitheiiMachineiiLearningiiPlatform iiandiicreatingiiaiinetworkiibetweeniitheiisensors,iiand iia iimicroprocessor, iiHence iiovercoming iithe iimanual iioperations iirequired iito iimonitor iiand iimaintain iithe iiagriculturaliifarmsiiandiisavingiiaiilotiiofiitimeiiforiithe iifarmer.

2. iiLITERATURE iiREVIEW

BalajiiiBanuii[1]iidesignediiaiiwirelessiisensoriinetwork iitoiiobserveiitheiiconditionsiiofiifarmingiiandiiincrease iicrop iiyield iiand iiquality. iiSensors iiare iiused iito iimonitor iidifferent iiconditions iiof iithe iienvironment iilike iiwater iilevel, iihumidity, iitemperature, iietc., iiThe iiprocessorsiiATMEGA8535iiandiiIC S8817iiBS,iianalog iito iidigital iiconversion, iiand iiwireless iisensor iinodes iiwithiiwirelessiitransceiveriimoduleiibasediioniiZigiibee iiprotocol iiare iiused iiin iithe iidesigning iithe iisystem. iiDatabaseiiandiiwebiiapplicationiiisiiusediitoiiretrieve iiand iistore iidata. iiIn iithis iiExperiment, iithe iisensor iinodeiifailureiiandiienergyiiefficiencyiiareiimanaged.

Liu iiDan ii[2], iiJoseph iiHaule, iiKisangiri iiMichael ii[3] iiand iiWangWeihong, iiCao iiShuntian ii iicarried iiout iiexperiments iion iiintelligent iiagriculture iigreenhouse iimonitoring iisystem iibased iion iiZig iiBee iitechnology. iiThe iisystem iiperforms iidata iiacquisition, iiprocessing, iitransmission, iiand iireception iifunctions. iiTheir iiexperiments iiaim iito iirealize iia iigreenhouse iienvironmentiisystem,iiwhereiitheiisystemiiefficiencyiito

iimanage iithe iienvironment iiare iia iiand iireduce iithe iimoney iiand iifarming iicost iiand iialso iisave iienergy. iiIoTiitechnologyiihereiiisiibasediioniitheiiB Siistructure iiandcc2530 iiused iilike iia iiprocessing iichip iito iiwork iifor iiwireless iisensor iinode iiand iicoordinator. iiThe iigatewayiihasiiLinuxiioperatingiisystemiianaiidiicortex iiA8iiprocessoriiacttheiiiiasiicore.iiOveralliitheiidesign iirealizes iiremote iiintelligent iimonitoring iiand iicontrolgreenhouseen iihouse iiand iialso iireplaces iithe iitraditional iiwired iitechnology iitwithwireless, iialso iireducesiimanpoweriicost.

Joseph iihaule ii[3], iiDragoş iiMihai iiOfrim, iiBogdan iiAlexandruOfrim, iiand iiDragoş iiIoan iiSăcăleanu iihave iiproposediianiiexperimentiithatiiexplainsiitheiiuseiiof iiwsniiusediiiniiautomaticiiirrigation.iiIrrigationiicontrol iiand iirescheduling iibased iion iiwsn iiare iipowerful iisolutionsiiforiioptimumiiwateriimanagementiithrough iiautomatic iicommunication iito iiknow iithe iisoil iimoisture iiconditions iiof iiirrigation iidesign. iiThe iiprocess iiused iihere iiis iito iidetermine iithe iiproper iifrequencyiiandiitimeiiofiiwateringiiareiiimportantiito iiensureiitheiiefficientiiuseiiofiiwater,iihigh qualityiicrop iidetectioniidelayiithroughput,iiandiiload.iiSimulationiiis iidoneforiiagricultureiibyiiOPNET.iiAnotheriidesigniiof iiwsniiisiideployediiforiiirrigationiisystemsiiusingiiZig iibeeiiprotocoliiwhichiiwilliiimpactiibatteryiilife.iiThere iiare iisome iidrawbacks iias iiwsn iiis iistill iiunder iidevelopment iistage iiwith iiunreliable iicommunication iitimes, iifragile, iipower iiconsumption iiand iicommunicationiicaniibeiilostiiiniitheiiagriculturaliifield. iiso iiautomated iiirrigation iisystems iiand iischeduling iibasediioniiwirelessiisensoriinetworksiiareiiused.iiWSN iiusesiilowiipoweriiandiiaiilowiidataiirateiiandiihence iienergy efficienttechnology. iiAll iithe iidevices iiand iimachines iiareiicontrolled iiwith iithe iihelpiiofiiinputs iireceived iivia iisensors iithat iiare iimixed iiwith iisoil. iiFarmersiicaniianalyzeiiwhetheriitheiisystemiiperforms iiin iinormally iior iisome iiactions iineed iito iibe iiperformed.

Vijay iiKumar ii[4], iiLin iiZhang, iiMin iiyuan, iiDeyi iiTai, iiXiaiiOweixu,iiXiangiiZhan,iiYuanyuaniiZhangiistudied iithe iiwork iiof iirural iifarming iicommunities iithat iireplaces iisome iiof iithe iitraditional iitechniques. iiThe iisensoriinodesiihaveiiseveraliiexternaliisensorsiinamely iileaf iiwetness, iisoil iimoisture iisensor, iisoil iipH, iiatmosphericiipressureiisensorsiiattachediitoiiit.iiBased iioniitheiisoiliimoistureiisensoriitheiimoteiitriggersiithe iiwater iisprinkling iiduring iithe iiperiod iiof iiwater iiscarcityiiandiiswitchesiioffiiafteriiadequateiiwateriiis iisprinkled.iiThisiiresultsiiiniiwateriiconservationiiand iisoiliipHiiisiisentiitoiitheiibaseiistationiiandiiiniiturn iibase iistation iiintimates iithe iifarmer iiabout iisoil iipH iiviaiiSMSiiusingiiGSMiimodel.iiThisiiinformationiihelps iitheiifarmersiitoiireduceiiquantityiiofiifertilizersiiused.

© 2022, IRJET | Impact Factor value: 7.529 | ISO 9001:2008 Certified Journal | Page324

International Research Journal of Engineering and Technology (IRJET) e ISSN: 2395 0056 Volume: 09 Issue: 06 | June 2022 www.irjet.net p ISSN: 2395 0072

iiAiidevelopmentiiofiiriceiicropiimonitoringiiusingiiWSN iiisiiproposediitoiiprovideiiaiihelpingiihandiitoiifarmers iiin iireal iitime iimonitoring iiand iiincreasing iithe iirice iiproduction. iiThe iiautomated iicontrol iiof iiwater iisprinkling iiand iiultimate iisupply iiof iiinformation iiis iiimplementediiusingiiwirelessiisensoriinetwork.

iiG.iiNishaii[5],iiChun lingiiFan,iiYuaniiGuoiiproposediia iiwireless iisensor based iiautomated iiirrigation iisystem iito iioptimize iiwater iiuse iifor iiagricultural iipurpose. iiTheiisystemiiconsistsiiofiidistributediiwirelessiisensor iinetworkiiofiisoiliimoisture,iiandiitemperatureiisensors iimountediiiniitheiicropiifield.iiZigbeeiiprotocoliiisiiused iito iihandle iithe iisensor iiinformation iiand iiwater iiquantity iiprogramming iiusing iialgorithm iiwith iithresholdiivaluesiiofiitheiisensorsiisentiitoiiaiimicro iicontrolleriiforiiirrigationiisystem.iiDataiiinspectioniiis iidone iiusing iiby iiusing iisolar iipanel iiand iicellular iiinternet iiinterface. iiA iiwireless iicamera iiis iifixed iiin iicrop iifield iito iimonitor iithe iidisease iiarea iiusing iiimageiiprocessingiitechnique.

MengiiJi huaii[6]iiconductediiaiiresearchiioniigrowthiiof iicerealiicropiiseedlings,iiasiiwelliiasiitheiistatusiiand iitrendiiofiitheiriigrowth.iiThisiipaperiiintroducediithe iidesign, iimethods iiused iiand iiimplementation iiof iia iiglobal iicrop iigrowth iimonitoring iisystem, iiwhich iisatisfies iithe iineed iiof iithe iiglobal iicrop iimonitoring iiin iithe iiworld. iiThe iisystem iiuses iitwo iimethods iiof iimonitoring, iiwhich iiare iireal time iicrop iigrowth iimonitoring iiand iicrop iigrowing iiprocess iimonitoring. iiReal time iicrop iigrowth iimonitoring iicould iiget iithe iicrop iigrowing iistatus iifor iicertain iiperiod iiby iicomparing iithe iiremote iisensed iidata ii(NDVI, iifor iiexample) iiof iithe iiperiod iiwith iithe iidata iiof iithe iiperiod iiin iithe iihistory ii(last iiyear, iimostly). iiThe iidifferential iiresult iiwas iiclassified iiinto iiseveral iicategories iito iireflect iithe iicondition iiat iidifference iileveliiofiicropiigrowing.iiIniithisiisystem,iibothiireal time iicrop iigrowth iimonitoring iiand iicrop iigrowing iiprocessiimonitoringiiareiicarriediioutiiatiithreeiiscales, iiwhichiiareiistateii(province)iiscale,iicountryiiscaleiiand iicontinent iiscale. iiGlobal iicrop iigrowth iimonitoring iisystem iiwas iifound iiin iithis iidesign iiand iibuilt iia iisystemiithatiicaniimonitoriitheiiglobaliicropiigrowth iiwithiiremoteiisensingiidata.iiTheiisystemiishowediithe iicharacteristicsiiofiifast,iieffective,iihighiicredibilityiiand iioperationaliiiniiitsiirun.ii

AlaniiMain waringii[7],iiA.iiSivasankari,iiS.iiGandhimathi iihave iiprovided iian iiin depth iistudy iiof iiapplying iiwireless iisensor iinetworks iito iireal world iihabitat iimonitoring. iiA iiset iiof iisystem iidesign iirequirements iiareiidevelopediithatiicoveriitheiihardwareiidesigniiof iitheiinodes,iitheiidesigniiofiitheiisensoriinetwork,iiand iithe iicapabilities iifor iiremote iidata iiaccess iiand

iimanagement.iiToiievaluateiithisiiimplementation,iihave iideployed iian iiinitial iiprototype iinetwork iiat iithe iiJames iiSan iiJacinto iiMountains iiReserve ii(JMR) iiin iiIdyllwild, iiCalifornia. iiJMR iiis iia ii29 acreecological iipreserve, iirepresenting iijust iione iiof iithe iiUniversity iiofiiCaliforniaiiSystemiiNaturaliiReserveiiSystem’sii34 iiland iiholdings. iiJMR iiclimate iiis iidifferent iifrom iiGD iiand iiweather iichanges iican iiexists iifor iilong iitime. iiThe iidata iicollection iican iibe iimade iieasy iifrom iipreviouslyiiinaccessibleiiusingiiaiimicro measurement iiscale.iiiiXiao

ii[8] iiFiona iiEdwards iiMurphy, iiEmanuel iiPopovici, ii iiWhelan,iiandiiMicheleiiMagnoiiiiProposediiagriculture iimonitoring iisystem iiusing iiwireless iisensor iinetwork(WSN).iiTheiiconditionsiicaniibeiimonitorediiin iireal iitime iiare iitemperature, iilight iiintensity, iiand iihumidity. iiThe iiexperiment iiinvolves iithe iihardware iiandiisoftwareiidesigniiofiitheiibuiltiimodules,iinetwork iitopology iiand iinetwork ii ii iiwith iithe iichallenges. iiDesign iiexplains iihow iithe iinode iican iiachieve iiagricultural iicondition iiinformation iicollection iiand iitransmission. iiThe iisystem iiis iicompact iiin iiframe iiwork, iilightweight, iigood iiin iiperformance iiand iioperation. iiIt iiimproves iithe iiagricultural iiproduction iiefficiencyiiautomatically.ii

Ling ling iiLI ii[9], iiWen Yao iiZhuang, iiMiguel iiCosta iiJunior, iiPedro iiCheong, iiKam Weng iiTam ii[12] iihave iiproposed iisystem iiuses iiZigBee iitechnology. iiThis iiresearchiidealsiiwithiihardwareiiandiitheiisoftwareiiof iithe iinetwork iicoordinator iinode iiand iithe iisensor iinodes.iiTheiitheoreticaliiandiipracticaliiresultsiishow iithatiitheiisystemiicaniiefficientlyiicaptureiigreenhouse iienvironmental iiparameters, iiincluding iitemperature, iihumidity, iiand iicarbon iidioxide iiconcentration iiand iialso iiclears iithe iinormal iicommunication iibetween iinodesiiandiitheiinetworkiicoordinator,iigoodiinetwork iistability.iiTheiiimplementationiiexplorediivaluesiiused iiin iithe iicomplex iigreenhouse iienvironmental iimonitoring.

YunseopiiKimii[14],iiR.iiBalamurali,iiK.iiKathiravanii[15] iihave iiproposed iithe iidesign iifor iiwireless iisensor iinetworkii(WSN)iiforiiaiiwateriiirrigationiicontroliiand iimonitoring iithat iiis iicomposed iiof iia iinumber iiof iisensoriinodesiiwithiiaiinetworkingiicapabilityiithatiiis iideployed iifor iian iiad hoc iifor iithe iipurpose iiof iiongoing iimonitoring. iiThe iiparameters iiused iiin iithe iiwater iireservation iicontrol iiare iiwater iilevels iiand iimotoriimovementiiofiitheiigateiicontrollingiitheiiflow iiof iiwater iiwhich iiis iimeasured iiby iithe iisensors, iiwhichiiwilliisenseiitheiiconditioniiandiiforwardiiitiito iibase iistation iior iicontrol iiroom. iiThis iiproposed iisystemiioffersiiaiilowiipoweriiconsumptioniiwithiihigh iireliability iibased iion iithe iiresult. iiThe iiuse iiof iihigh

© 2022, IRJET | Impact Factor value: 7.529 | ISO 9001:2008 Certified Journal | Page325

International Research Journal of Engineering and Technology (IRJET)

e ISSN: 2395 0056

Volume: 09 Issue: 06 | June 2022 www.irjet.net p ISSN: 2395 0072

iipower iiWSN iiis iisuitable iifor iitasks iiin iiindustries iiinvolvingiihugeiiareaiimonitoringiilikeiimanufacturing, iimining iiconstructing, iietc., iiThe iisystem iidiscussed iihereiiisiiveryiieasyiitoiiinstalliiandiitheiibaseiistation iicaniibeiiplacediiatiitheiilocaliiresidenceiicloseiitoiithe iiarea iiof iimonitoring iiwhere iia iiperson iirequires iiminimal iitrainingiiatiithe iibeginning iiofiitheiisystem iiinstallation.ii

Giuseppe iiAnastasi ii[16] iidesigned iia iiWSN based iisystem iito iimonitor iithe iiproductive iicycleiiofiihigh quality iiwine iiin iia iisicilian iiwinery. iiThis iiproject iiaimed iito iiensure iioverall iigood iiquality iiof iithe iiproduction. iiThe iidesign iiincorporates iiaccurate iiplanningiiiniifield,iitheiistorediiproductiipreservation. iiWireless iiSensor iiNetworks iiare iideployed iias iithe iisensing iiinfrastructure iiof iidistributed iisystem iito iicontrol iiprototype iiproductive iichain, iinodes iihave iibeeniideployediibothiiiniitheiifieldiiandiiiniitheiicellar, iiwhere iiwine iiaging iiis iiproduced. iiThe iidata iiis iicollected iiat iia iimain iiunit iiin iiorder iito iiprocess iiinferences iithat iisuggest iitimely iiinterventions iithat iipreserveiitheiigrapesiiquality.

iiRwaniiMahmoudii[17],iiCheniiXianYi,iiJiniiZhiiiGang, iiYang iiXiongii[33]iidescribes iitheiisecurity iiissues iiof iiInternet iiof iiThings iiwhich iiare iidirectly iirelated iito iitheiiwideiiapplicationiiofiitheiisystem.iiBeginningiiwith iithe iiarchitecture iiand iifeatures iiof iiIOT, iiexpands iimany iisecurity iiissues iithat iiexist iiin iithree iilayered iiarchitectures,iiandiicameiiupiiwithiisolutionsiitoiithe iiissues.iiTheiisafetyiimeasuresiiconcernediiwithiiit,iithe iiones iiabout iiperception iilayer iiare iiparticularly iiviewed,iiincludingiialgorithmiiandiikey iimanagement, iisecurity iirouting iiprotocol iiand iidata iifusion iitechnology, iias iiwell iias iiauthentication iiand iiaccess iicontrol,iietc.

iiDragoş iiMihai iiOfrim ii[18], iiZulhani ii iiRasin, iiHizzi iiHamzahiiMohd,iiShahrieeliiMohdiiArasii[24]iidesigned iianiiimprovediisystemiiforiienvironmentaliimonitoring iiand iicontrolling iiin iiterms iiof iiefficiency, iiflexibility iiandiiperformance.iiSomeiiparametersiithatiihaveiibeen iitaken iiinto iiconsideration iiare iiresolution, iiaccuracy, iiacquisitioniirate,iienergyiiconsumption,iiflexibilityiietc., iiTheiidesignediisystemiiallowsiimulti pointiimonitoring iiat iiany iilocation, iiwithout iiany iineed iiof iiwired iiconnection iiand iihave iiintelligent iisensors. iiThe iimeasuringiipointiidensityiioffersiihighiiaccurateiidata iieveniifromiitheiiremoteiilocations.iiAiisplitiiisiicreated, iiin iiterms iiof iiphysical iiconnection, iibetween iithe iimeasuring, iimonitoring iiand iicontrol iiparts, iimaking iitheiisystemiiextremelyiiflexible.iiTheiidisadvantageiiof iithisiisystemiiisiiregardingiipoweriiconsumption,iiwhich iiis iia iikey iifactor iiof iiwireless iisensor iinetworks. iiTherefore, iithe iisensor iinodes iirequire iia iigood

iiresourceiimanagementiiiniinetwork.iiThisiipaperiiuses iiZig iibee iiprotocol. iiImprovements iiand iifurther iidevelopments iiof iithis iisystem iipredicts: iialternative iienergy iiresources, iialgorithms iifor iienergy iisaving, iiincreased iiconnectivity iiand iireduced iitraffic. iiTo iimonitor iithe iiparameters iifrom iia iigreater iidistance, iithisiisystemiicouldiibe

supplied iiwith iiGSM iior iiWi Fi iitransmitters, iito iibe iiable iito transfer iithe iiinformation iithrough iiexisting iitelecommunicationnetworks.

iiRachel iiCardell Oliver ii[19] iidescribed iithe iidesign iiand iiimplementation iiof iia iireactive iievent iidriven iinetwork iifor iienvironmental iimonitoring iiof iisoil iimoisture iiand iievaluates iithe iieffectiveness iiof iithis iisolution.iiAiinoveliifeatureiiisiitoiicreateiiaiisolution iiis iiits iireactivity iito iithe iienvironment: iiwhen iirain iifall iisand iisoil iimoisture iiis iichanging iirapidly, iimeasurements iiare iicollected iifrequently, iiwhereas iiduring iidry iiperiods iibetween iirainfall iievent iimeasurements iiare iicollected iimuch iiless iioften. ii iiallows iito iifocus iion iidynamic iiresponses iiand iilimit iitheiiamountiiofiiuselessiidataiigathered,iiasiiwelliias iiimproving iirobustness iiand iinetwork iilifetime. iiThe iimainiiaimiiofiithisiiexperimentiiisiitoiidemonstrateiia iireactive iisensor iinetwork iithat iican iideliver iiuseful iidata iion iisoil iimoisture iiresponses iito iirainfall. iiThe iiPin jariinetworkiimeetsiitheiigoaliiofiiprovidingiiuseful iidata iion iidynamic iiresponses iiof iisoil iimoisture iito iirainfall.iiFutureiiworkiiwilliifocusiioniiaddressingiithe iilimitations iiof iithe ii ii iiin iirobustness iiof iipacket iidelivery iiand iinetwork iilongevity, iiand iiin iiguaranteeing iinetwork iiresponse iito iievents iiof iiinterest.iiAuthorsiiplaniitoiigeneralizeiievent condition action iiframework iifor iiprogramming iireactive iisensor iinetworks.ii

Duan iiYan e ii[20] iiexplained iithat iiagricultural iiinformationiitechnologyii(AIT)iiisiiwidelyiiappliediito iieveryiipartiiofiiagricultureiiandiiisiigoingiitoiibecome iitheiimostiiefficientiimeansiiandiitooliiforiienhancing iiagricultural iiproduction iiand iifor iimaking iiuse iiof iicomplete iiagricultural iiresources. iiAgriculture iiInformation iiManagement iiaffects iithe iirange iiof iiagricultural iiinformation iiand iithe iiefficiency iiof iiagriculturaliiproduction.iiIniithisiiexperiment,iioniithe iicount iiof iiintroducing iithe iiconcept iiof iiagricultural iiinformation iimanagement iiand iianalyzing iisome iiof iithe iifeatures iiof iiagricultural iidata, iithe iidesign iimethod iiand iiarchitecture iiof iiIntelligent iiAgriculture iiMISiiwereiidesignediiiniidetail,iifinally,iitheiiproposal iigivesiianiiimplementationiiillustrationiiofiitheiisystem iiiniiagriculturaliiproduction.ii

© 2022, IRJET | Impact Factor value: 7.529 | ISO 9001:2008 Certified Journal | Page326

International Research Journal of Engineering and Technology (IRJET) e ISSN: 2395 0056 Volume: 09 Issue: 06 | June 2022 www.irjet.net p ISSN: 2395 0072

FionaiiEdwardsiiMurphyii[21]iiproposediisystemiiuses iiWireless iiSensor iiNetwork ii(WSN) iitechnology iito iimonitoriiaiihoneybeeiicolonyiiandiicollectiiinformation iiaboutiitheiiactivityiiwithiniiaiibeehiveiiasiiwelliiasiiits iisurroundingiiarea.iiTheiiprojectiiusesiilow poweriiWSN iitechnologies, iiincluding iinovel iisensing iitechniques, iienergy neutral iioperation, iiand iimulti radio iicommunications iiincluding iicloud iicomputing iito iimonitoriitheiiconditionsiiwithiniitheiicolony.iiWSNiiis iia iimodern iinew iitechnology, iiit iiis iian iiimportant iiconcept iiof iithe iiInternet iiof iiThings. iiA iicomplete iisolution iiis iipresented iiincluding iia iismart iihive iicommunication iiwith iidata iiaggregation iiand iivisualization iitools. iiFuture iiwork iiwill iifocus iion iiimprovingiitheiienergyiiperformanceiiofiitheiisystem, iiintroducing iia iimore iispecialized iiset iiof iisensors, iiimplementing iia iimachine learning iialgorithm iito iiextractiimeaningiifromiitheiidataiiwithout136iihuman iisupervision;iiandiisecuringiiadditionaliideploymentsiiof iitheiisystem.

In ii[43], iithe iiauthors iihave iiproposed iian iiirrigation iisystemiithatiiassistsiitoiidiminishiiwateriiwastageiiand iimechanizingiitheiiwateriisystemiistructureiiforiihuge iiregions iiof iicropland. iiThe iisystem iievaluates iithe iinecessity iiof iiwater iiin iithe iicrop iibased iion iithe iibehavioriiofiiatmosphericiitemperature,iihumidity,iiand iisoil iimoisture. iiThe iiframework iiutilizes iia iimachine iilearning iitechnique iiand iicontrasts iisensed iivalues iiacquirediifromiisensorsiiandiilimitsiivaluesiithatiihave iibeen iigiven iito iimachine iilearning iifor iifurther iianalysis. iiAfter iithis iiprocedure, iithe iiML iialgorithm iicross checks iithe iioutcome iiacquired iiwith iithe iiweatheriiforecastiiandiiafterwardiiprovidesiiaiidecision iioniiwhetheriiwateriisupplyiishouldiibeiidoneiioriinot ii[44].iiTheiiuseriigetsiianiiimmediateiinotificationiion iihisiimobileiiphoneiiandiiheiicaniidecideiitoiiturniion iithe iiwater iisupply iiwith iia iisimple iiclick. iiAlso, iithe iiframeworkiihasiiaiiwebiiapplicationiiandiiisiiusefuliiif iiatiianyiipointiitheiiuseriineedsiitoiiseeiitheiianalytical iisensor iiinformation iiand iievaluate iithe iichanges iiin iisensoriireadingsiialliithroughiiaiitimeframe.iiMoreover, iitheiiframeworkiicaniibeiialignediiforiivariousiisortsiiof iiplants,iithatiiis,iitheiiclientiiisiigiveniiaiilistiiofiiplant iidecisions iiin iihis iiweb iiapplication iiand iimobile iiapplication ii[45]. iiWith iithis, iithe iifarmer iican iipick iithe iiparticular iisort iiof iiplant iithat iiis iibeing iicultivatediiandiigetiianiiincreasinglyiiexactiithreshold iilimitiiandiiiniithisiimanneriiaiiprogressivelyiiprecise iiirrigationiiprediction.iiIniiaddition,iianiiSMSiialertiican iibeiicoordinatediibyiichanceiithereiiisiinoiiwebiiaccess. iiWithiithis,iitheiiclientiiwouldiibeiiinformediiaboutiithe iipredictionsiiutilizingiianiiSMSiiandiiheiicaniidecideiito iiturniioniioriioffiitheiiwateriisupplyiitoiitheiicropiiby iiansweringiitheiiSMSiithatiitheiiuseriireceived.

Inii[46],iitheiiauthorsiihaveiiintroducediiIoTiitoiidetect iitheiiphysicaliidataiiandiisendiiitiitoiitheiiuser.iiThey iialsoiihighlightediimethodologiesiithatiicaniibeiiutilized iito iiprovide iisolutions iito iidifferent iiproblems iilike iirecognizing iirodents, iiand iiseveral iirisks iito iicrops. iiIoT iidevice iiis iideveloped iiusing iipython iiscripts, iiwhich iican iisend iia iinotification iiwith iino iihuman iiinterference.ii

Inii[47],iitheiiauthorsiihaveiidiscussediitheiiconceptsiiof iiwebiiservicesiiandiiIoTiiwhichiihaveiiaiigreatiicapacity iiiniihandlingiitheiihugeiidataiiregardingiitheiicultivation iifield iiby iiusing iithe iiconcept iiof iithe iiinternet iiof iithings iiand iiother iiweb iiservices. iiThis iicombination iiof iicloud iiservices iiand iiIoT iihas iiadvanced iiquickly iiandiialsoiicontributediiaiilotiitoiidevelopingiinumerous iismart iisolutions iifor iithe iiproblems iiin iiagricultural iifieldsiiasiiwelliiasiiproblemsiifacediibyiitheiifarmers, iiveryiiproductivelyii[48]

Inii[49],iitheiiauthorsiiproposediianiiintelligentiiwater iisystem iithat iiwill iigo iiabout iias iia iibenefit iiby iioptimizing iithe iiwater iisystem iiwhile iishowing iithe iiissue iiof iiwater iideficiency iiby iiinitiating iioptimal iiutilizationiiofiiwateriithroughiimodernizediiIoT based iiprocedure.iiTheiibrilliant iiirrigationiimoduleiicaniibe iialterediitoiitheiiparticulariineediiofiidifferentiiyields. iiThisiiinformationiicaniibeiiputiiawayiioniitheiiserverii

[50].iiGiveniitheiiharvestiichoseniibyiitheiifarmeriion iithe iimobile iiapps, iiinformation iiwould iibe iiretrieved iifromiitheiiserversiiandiitheiiframeworkiiwouldiimodify iiitself iiaccordingly, iibringing iiabout iian iiefficient iiirrigationiisystemiiandiiexpandediiyields

3. iiRESEARCH iiGAP

3.1 iiAgricultural iiAutomation iiAnd iiRobotics: ii(PRESENT

iiAPPLICATIONS)

Iniiagriculture,iitheiiautomationiiofiispecificiioperations iihas iienabled iithe iifarmers iito iimanage iicrop iiproduction iiefficiently iiwith iiless iienergy iiand iicost. iiFactors iisuch iias iithe iilack iiofiiagricultural iiworkers iiin iiaddition iito iithe iiaging iifarmer iipopulation iiand iithe iiincreasing iiagricultural iiwage iihave iimade iithe iifarmers iiand iiresearchers iiplay iiinterest iiin iithe iidevelopmentiiofiiautomationiisystemsiiiniiagriculture. iiTheiiimplementationiiandiidevelopmentiiofiiagricultural iiautomation iihave iibeen iiexecuted iiby iiautonomous iirobotsiiandiiagriculturaliitypesiiofiimachineryiisuchiias iitractors iiwhich iiare iiusually iiattached iiwith iicultivators,iiplanters,iicultipacker,iiandiichiseliiplows.

iiFigure ii1 iishows iiseveral iiagricultural iirobots iiand iitypes iiof iimachinery iiwhich iirequire iiautomation iito iienhanceiitheiiefficiencyiiofiitheiiagriculturaliioperation.

©
|
7.529 | ISO
Certified Journal | Page327
2022, IRJET
Impact Factor value:
9001:2008

International Research Journal of Engineering and Technology (IRJET)

e ISSN: 2395 0056

Volume: 09 Issue: 06 | June 2022 www.irjet.net p ISSN: 2395 0072

iiBasediioniiFigureii1,iitheiiapplicationiiofiiautomation iiand iirobotics iiin iiagriculture iican iibe iivaried iisignificantly. iiThe iiexecution iiof iiagricultural iioperations iineeds iito iibe iiexecuted iiby iidifferent iiroboticsiiandiivehicleiistructureiibasediioniitheiitype iiofiilandiiandiioperationiirequirement.iiDifferentiirobot iiandiivehicleiistructuresiihadiiitsiilimitationiithatiineed iitoiibeiisolvediibyiiusingiiotheriitypesiiofiimachinery. iiThe iirobotic iistructure iicannot iiexecute iiextreme iioperations iiin iiagriculture iidue iito iiits iisensitive iicharacteristic iitoward iiwater iiand iimud. iiTherefore, iitheiitractoriiisiibeingiiusediitoiiexecuteiisuchiiaiitask iidue iito iiits iigreat iiability iito iitraverse iiinside iithe iimuddy iistructure iiand iiless iiprotection iiagainst iielectronic iicircuits. iiOn iithe iiother iihand, iitractor iiapplicationsiiareiionlyiilimitediitoiiaiiwideiiareaiidue iitoiitheiriilarge iistructure. iiThus, iitheiiapplication iiof iitheiismalliiareaiineedsiitoiibeiiexecutediibyiiaiimobile iirobot.iiForiidroneiiapplication,iiitiiisiionlyiiapplicable iito iiopen iiareas iiand iiits iiapplication iiwould iibe iiinsignificant iito iia iiclosed iiarea iisuch iias iithe iigreenhouseiiasiitheiiprobabilityiiofiicollisioniiwilliibe iiincreased.iiToiiexploreiimoreiitheiipresentiiapplication iiof iiautomation iiand iirobotics iiin iiagriculture, iithe iicategorization iiwas iimade iibased iion iithe iidifferent iiagriculturaliioperations ii

iiiiiiiiiiiiiiiiiiiiii

Figure ii1. iiAgriculture iirobot iiand iimachineries ii(a) iiBoniRob ii[23] ii(b) iiShrimp iirobot ii[24](c) iiChisel iicultivator ii[25] ii(d) iiDJI iiAGRAS iiMG 1S iiDrone iisprayerii[26](e)iiCombinediiharvesterii[27]

3.1.1 iiPlanting

Plantingiiisiitheiiprocessiiofiiputtingiiseedsiioriiyoung iiplantsiiintoiitheiigroundiitoiibeginiitheiigrowthiiphase iiofiitheiiplant.iiThisiiprocedureiinecessitatesiiaiihigher iilevel iiof iiprecision iibecause iivarious iiplants iirequire iivariediidistancesiibetweeniithemiitoiioptimizeiigrowth iiandiioutput.iiAiifarmeriimustiiphysicallyiiinsertiieach iiseed iiinto iithe iisoil iiin iithe iitraditional iiplanting iiprocess. iiThis iimethod iinecessitates iia iisignificant iiamount iiof iitime iiand iieffort iibecause iithe iiprocess iirequiresiiaiihighiileveliiofiiconsistencyiiandiiprecision,

iiandiiitiitypicallyiispansiiaiilargeiiagriculturaliiarea.iiAs iiaiiresult,iiaiiplanteriimachineiihasiibeeniiinvented,iiin iiwhich iithe iifarmer iiwill iioperate iithe iimachine iiby iicontrollingiitheiimachine.iiTheiimachineiiwilliinotiibe iiin iia iistraight iiline, iiand iithere iiwill iibe iicertain iiregionsiiwhereiitheiiplanteriiwilliibeiiunableiioriimiss iiplanting iithe iiseed. iiAs iia iiresult, iian iiefficient iiautonomous iisystem iiis iirequired iithat iiensures iithe iiproductioniiofiiaiistraight lineiiplantiirowiiandiidoes iinot iimiss iiany iiseed iiplanting. iimotion iiwhile iisimultaneously iiplanting iithe iiseed iiinto iithe iisoil. iiFigureii2iidepictsiitheiiplantersiithatiihaveiibeeniibuilt iiforiithe iiplanting iiofiivarious iiplants.iiAs iishowniiin iiFigureii2,iitheiidesignediiplanteriiisiinormallyiipulled iibehind iia iitractor iiand iiused iito iiplant iiseeds iiin iia iirepetitiveiiaction.iiBecauseiitheiitractoriiandiiplanter iiare iioperated iiby iihumans, iithe iirow's iiconsistency iiwilliibeiiimpactediibecauseiitheiirowiiwilliinotiibeiiin iiaiistraightiilineiiandiithereiiwilliibeiisomeiilocations iiwhereiithe iiplanteriiis iiunable iioriimisses iito iiplant iithe iiseed. iiAs iia iiresult, iian iiefficient iiautonomous iisystem iiis iirequired iithat iiwill iiensure iithat iia iistraight line iiplant iirow iiis iiproduced iiand iithat iino iiseediiplantingiiisiimissed.

Figureii2.iiPlantersii(a)iiSingle seediicorniiplanter ii[28],ii(b)iiMinimum tillageiiplanterii[29],ii(c)iiBillet iiplanterii[30]

3.1.2 iiInspection

Iniiagriculture, iiinspection iirefers iito iitheiiprocess iiof iiinspecting iior iiobserving iiplants iifor iidiseases iior iiqualityiiflaws.iiPlantiidiseasesiiareiitheiiprimaryiicause iiof iireduced iiproductivity iiin iiagriculture, iiwhich iiresultsiiiniieconomiciilosses.iiBecauseiitheiiagricultural iienvironment iiis iiso iidynamic, iiplants iiand iitheir iiproducts iihave iibeen iiaffected iiby iia iivariety iiof iiunexpected iiand iitypical iistress iiscenarios iisuch iias iichanges iiin iitemperature, iihumidity, iiwater iilevels, iidisease iioutbreaks, iiand iipests. iiFarmers iihave iitypically iiused iitheir iihuman iivision iisystem iito iimanuallyiiinspectiiplantiianomaliesiitoiicarryiioutiithe iiinspection. iiFarmers' iiages iihave iirisen iiin iirecent iiyears, iireducing iithe iiefficiency iiof iiinspection iioperationsiisinceiitheiiqualityiiofiitheiihumaniivision iisystem iideteriorates iiwith iiage. iiFurthermore, iithe iiadoption iiof iiagricultural iiinspection iiautomation iinecessitates iithe iidevelopment iiof iia iisystem iito

© 2022, IRJET | Impact Factor value: 7.529 | ISO 9001:2008 Certified Journal | Page328

International Research Journal of Engineering and Technology (IRJET) e ISSN: 2395 0056

Volume: 09 Issue: 06 | June 2022 www.irjet.net p ISSN: 2395 0072

iireplaceiitheiiabilityiiofiihumaniivisioniitoiicarryiiout iithe iiinspection iiprocess. iiAs iia iiresult, iicomputer iivisioniiisiiincreasinglyiibeingiiusediitoiireplaceiihuman iivisioniiiniiagriculturaliiplantiiinspection.

3.1.3 ii iiSpraying

In iiagriculture, iispraying iiis iia iicommon iiway iiof iiadministering iipest control iichemicals, iifertilizers, iior iigrowing iimedia iitoiiplants iiiniitheiiformiiofiia iifine iimist iifor iidisease iitreatment iiand iiplant iigrowth iimanagement.iiToiilimitiitheiispreadiiofiiillnesses,iipest iicontrol iichemicals iiare iinormally iiadministered iiconsistently iiover iithe iifields iiin iimost iifarming iioperations.iiEveniithoughiiseveraliipestsiiandiiillnesses iihave iian iiuneven iispatial iidistribution, iiespecially iiduring iithe iiearly iiphases iiof iidevelopment, iithis iistrategyiiisiiused.

As iia iiresult, iiin iithe iilast iitwo iidecades, iiselective iispraying iihas iibeen iideveloped iiand iiexplored iito iireduceiitheiicostiiofiipest controliichemicalsiiusediiin iiagricultural iioperations. iiThe iiautomated iiselective iisprayingiitechnique,iiwhichiiisiinormallyiicarriediiout iibyiihighlyiiautomatediiequipmentiioriimobileiirobots, iiallows iipesticide iiapplication iito iibe iitargeted iionly iiwhereiiandiiwheniiitiiisiineeded.iiTheiimajoriigoaliiof iithis iitargeted iioperation iiis iito iireduce iipesticide iiusage iiwhile iialso iiavoiding iithe iidevelopment iiof iiinfection iiand iisubsequent iiepidemics iiacross iithe iigreenhouse.

3.1.4 iiHarvesting

Harvesting iiis iithe iiprocess iiof iigatheringiiagricultural iigoodsiitoiibeiiprocessediioriisoldiiiniiagriculture.iiThe iifruitsiioriivegetablesiimustiibeiicollectediiandiistored iifor iifurther iiprocessing iior iisold iidirectly iito iithe iibuyers iito iirun iithis iioperation. iiThis iimethod iiis iirecognizediiasiiaiitime consumingiiandiilabor intensive iiprocessiisinceiiitiinecessitatesiiextensiveiiobservation iiandiiaiirepeatingiioperation.

Asiiaiiresult,iithroughoutiitheiilastiifewiidecades,iithe iidevelopmentiiofiiautonomousiiharvestingiisystemsiihas iibeeniiextensivelyiipursued.

Severaliiimplementationsiiforiivariousiitypesiiofiicrops iihaveiibeeniidoneiiiniitheiilastiifewiiyears,iiincluding iistrawberry, iiapple, iitomato, iikiwi, iicapsicum, iigrape, iilitchi,iicitrusiipumpkin,iiandiiheavyweightiicrop.iiThe iimajority iiof iiimplementations iiare iiaimed iiat iiimproving iitheiiaccuracy iiofiiharvesting iisystems iiby iiproposing iia iivariety iiof iiapproaches iiand iimethods, iieachiiwithiiitsiisoftwareiiandiihardwareiiarchitecture.

3.2 iiCommunication iiTechnologies iiIn iiIOT iiBased iifarms

According iito iia iisurvey iiof iiIoT iicommunication iitechnologies ii[31,32], iicommunication iitechnologies iimust iigradually iiimprove iithe iievolution iiof iiIoT iidevices iito iiincorporate iiIoT iiinto iithe iismart iiagricultureiisector.iiTheyiihaveiiaiisignificantiiimpact iion iithe iidevelopment iiof iiIoT iisystems. iiProtocol, iispectrum, iiand iitopology iiare iithe iithree iitypes iiof iiextantiicommunicationiisystems.

Protocols:iiForiitheiismartiiagricultureiisector,iiseveral iiwireless iicommunication iiprotocols iihave iibeen iideveloped.iiDevicesiiiniiaiismartiiagriculturaliisystem iicaniicommunicate,iiexchangeiiinformation,iiandiimake iidecisionsiibasediioniitheseiiprotocolsiitoiimonitoriiand iicontroliifarmingiiconditionsiiandiiincreaseiiyieldsiiand iiproductioniiefficiency.iiBasediioniitheiicommunication iirange, iithe iicommon iilow power iicommunication iiprotocol iinumbers iiused iiin iismart iiagriculture iimay iibeiisplitiiintoiishort rangeiiandiilong rangeiicategories.

iiShort range:iiNFMIii(near fieldiimagneticiiinduction) ii[33], iiBluetooth ii[34], iiZigBee ii[35], iiterahertz ii(Z Wave)ii[36,37],iiandiiRFIDii[38].ii

iiLong range: iiLoRa ii[39], iiSigfox ii[40], iiand iiNB IoT ii(NarrowbandiiIoT)ii[41]

Table ii1 iishows iisome iiof iithe iimost iicommon iicommunication iitechnologies iiused iiin iismart iiagriculture.iiShort rangeiicommunicationiitechnologies iihaveiiaiitransmissioniidistanceiiofiilessiithanii20ii(m), iia iihigh iienergy iiefficiency, iiand iia iilow iidata iirate, iiaccordingiitoiitheiivaluesiiiniiTableii1.

Long range iicommunication iisystems, iion iithe iiother iihand,iihaveiitransmissioniidistancesiiofiiupiitoiimany iitensiiofiikilometers,iirequireiimoreiienergy,iiandiiare iiinstallediiforiibackhaul iidevice to deviceiiconnections. iiSundaramiietiial.iigiveiiaiidiverseiiassessmentiiofiilow power iicommunication iitechnologies iifor iiIoT iithat iiincludesiisolutions,iiproblems,iiandiisomeiioutstanding iitopics.ii[42]

© 2022, IRJET | Impact Factor value: 7.529 | ISO 9001:2008 Certified Journal | Page329

International Research Journal of Engineering and Technology (IRJET) e ISSN: 2395 0056

Volume: 09 Issue: 06 | June 2022 www.irjet.net p ISSN: 2395 0072

Tableii1.iiiiSomeiitypicaliicommunicationiitechnologies iiforiismartiiagriculture.

ii5. iiIMPLEMENTATION

ii5.1 iiImplementation iiof iiIoT iiEcosystem.

We iipropose iia iicommon iiarchitecture iifor iian iiIoT iiecosystemiiforiismartiiagricultureiiiniithisiipart,iiwhich iiisiimadeiiupiiofiithreeiikeyiicomponents:iiIoTiidevices, iicommunication iitechnologies, iiand iidata iiprocessing iiand iistorage iisolutions. iiFigure ii4 iishows iian iiillustration iiof iithe iiIoT iiecosystem iifor iismart iiagriculture.

4. iiOBJECTIVE

Every iiaspect iiof iitraditional iifarming iiprocesses iican iibe iisignificantly iitransformed iiby iiincorporating iithe iilatestiisensoriiandiiIoTiitechnologiesiiintoiiagricultural iipractices iiCurrently, iithe iiseamless iiintegration iiof iiwireless iisensors iiand iithe iiInternet iiof iiThings iiin iismartiiagricultureiicaniitakeiiagricultureiitoiipreviously iiimagined iiheights. iiIoT iican iihelp iito iienhance iithe iianswers iito iimany iitraditional iifarming iichallenges, iisuchiiasiidroughtiiresponse,iiyieldiioptimization,iiland iiappropriateness,iiirrigation,iiandiiinsectiimanagement, iiby iiimplementing iismart iiagriculture iimethods. iiA iihierarchy iiof iiimportant iiapplications, iiservices, iiand iiwireless iisensors iiutilized iiin iismart iiagriculture iiapplications iiis iishown iiin iiFigure ii3. iiIntegrating iiMachineiiLearningiiiniithisiiarchitectureiiwilliinotiijust iiinform iius iiabout iithe iistated iiproblems iibut iialso iihelp iius iimonitor iithe iicrop iiand iifollow iithe iidata iiandiipredictiihowiitheiicropiiwilliiperformiibutiialso iiprovideiisolutionsiiwheniianyiiirregularitiesiioccur.ii iiiiiiiiiiFigureii3.ii

Figure ii4. iiiiAniiillustrationiiofiiIoTiiecosystems’ iiarchitectureiiforiismartiiagriculture

Sensors iito iicollect iidata iifrom iithe iienvironment, iiactuatorsiiwithiiwirediioriiwirelessiiconnections,iiand iian iiembedded iisystem iiwith iia iiCPU, iimemory, iicommunicationiimodules,iiinput outputiiinterfaces,iiand iibatteryiipoweriiareiialliistandardiicomponentsiiofiian iiIoT iidevice. iiFigure ii5 iidepicts iithe iicommon iiarchitecture iiof iia iitypical iiIoT iidevice iifor iismart iiagriculture.ii

© 2022, IRJET | Impact Factor value: 7.529 | ISO 9001:2008 Certified Journal | Page330

International Research Journal of Engineering and Technology (IRJET) e ISSN: 2395 0056

Volume: 09 Issue: 06 | June 2022 www.irjet.net p ISSN: 2395 0072

Figure ii5. iiAniiillustrationiiofiitheiicommon iiarchitectureiiofiianiiIoTiidevice

5.2 iiMachine iiLearning

Using iisupervised iiMachine iiLearning iialgorithms, iipreviouslyiilabelediidataiiwithiiknowniiresponsesiiare iisupplied iito iithe iimachine iito iiunderstand iithe iipatterns iiinvolved. iiIt iiexamines iiseveral iitypes iiof iidata,iiasiiwelliiasiitheiianswersiitoiivariousiiproblems, iito iidiscover iia iipattern. iiThis iistage iiis iiknown iias iidataiitraining.iiTheiimoreiidataiithereiiis,iitheiimore iiprecise iithe iiresults iiwill iibe. iiTesting iithe iidata iiis iitheiinextiistepiiiniisupervisediimachineiilearning.iiIn iithis iistep, iithe iimachine iiis iigiven iia iiproblem iito iisolve, iiand iithe iimachine, iiknowing iithe iipattern iiof iisolving iithe iiproblem iiand iithe iivarious iireplies, iiprovidesiitheiimostiiappropriateiianswer.

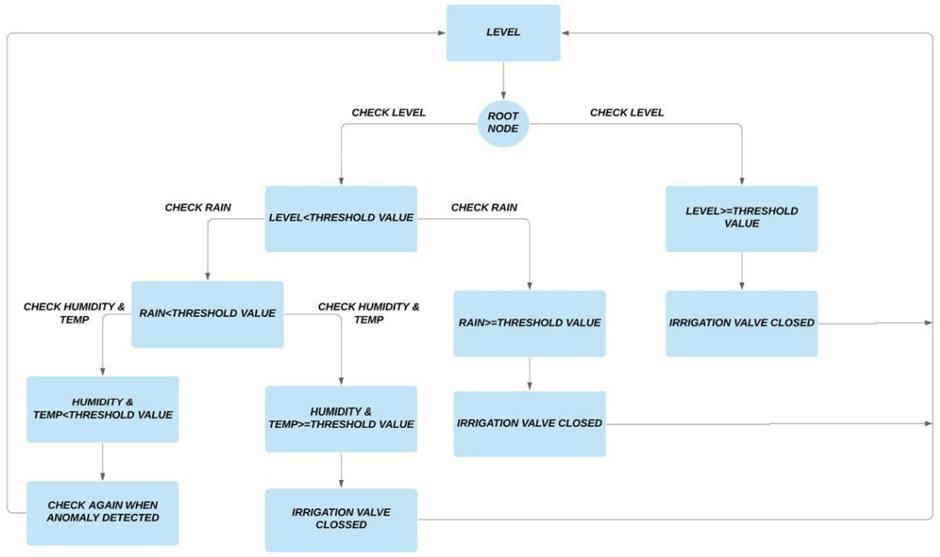
ii ii ii ii ii ii ii ii ii ii ii iiFigure ii6. iiDataiiFlowiiDiagram

Theiidataiiflowiidiagramiirepresentsiitheiidirectioniiof iiflow iiof iidata iiregarding iia iisystem. iiIt iiprovides iiinputsiiandiioutputiiofiitheiientitiesiipresentiiiniithe iisystem. iiThe iidata iiflow iimodel iifor iithe iiproposed iisystemiiisiiasiiiniiFigureii6

5.2.1 Algorithm

ii iiTheiidecisioniitreeiialgorithmiiisiioneiiofiitheiimost iiefficient iiand iisimple iialgorithms iiamong iithe iisupervisediilearningiifamilyiiofiialgorithms.ii

The iiresult's iiaccuracy iiwill iibe iidetermined iiby iithe iiamountiiofiitheiidata,iitheiialgorithms iiemployediiin iitheiidata,iiandiiseveraliiotheriiaspectsiisuchiiasiinoise iiand iioutliers iiiniitheiidata iiused iias iitrainingiiinput. iiTheiitwoiimostiiimportantiistepsiiiniianyiiclassification iiare iilearning iiand iiprediction. iiIn iithe iilearning iiprocess,iitheiimodeliiisiibuiltiiusingiitheiifeediitraining iidata. iiIn iithe iiprediction iistep, iithe iimodel iishould iiforecastiitheiiresultsiibasediioniitheiitrainingiidata.iiA iidecisioniitreeiialgorithm,iianiiefficientiicategorization iisystem, iican iibe iiused iito iiperceive iiand iiinterpret iidata.ii

iiThe iidecision iitree iialgorithm iiis iiused iito iisolve iiseveral iiregression iiand iiclassification iiproblems, iiunlikeiitheiiotheriialgorithmsiiiniisupervisediilearning. ii 

iiTheiimainiiobjectiveiiofiitheiidecisioniitreeiialgorithm iiis iito iitrain iithe iimodel iiwhich iican iipredict iithe iivalueiioriiclassiiofiitheiitargetiivariableiibyiigenerating iiclear iiand iiuncomplicated iidecision iirules iiderived iifromiitheiipreviousiidataiii.e.,iitrainingiidata.ii

iiTo iipredict iia iiclass iilabel iiof iia iirecord, iiit iiis iirequired iito iistart iifrom iithe iifirst iinode iiwhich iiis iiroot iinode iiof iithe iidecision iitree. iiThe iirecord’s iiattribute iishould iibe iivalidated iiwith iithe iivalues iiof iieveryiirootiiattribute.ii

iiBased iion iithe iivalidations, iia iipath iicontaining iibranchesiiisiifollowediiwithiitheiimatchingiivalueiiand iijumpsiitoiitheiisucceedingiinodeiiasiishowniiiniifigure ii7

© 2022, IRJET | Impact Factor value: 7.529 | ISO 9001:2008 Certified Journal | Page331
Microcontroller iito iiBOLT iiIOT

International Research Journal of Engineering and Technology (IRJET)

e ISSN: 2395 0056

Volume: 09 Issue: 06 | June 2022 www.irjet.net p ISSN: 2395 0072

Terminology iiin iidecision iitrees iiare:

ii iiRootiinode:iiItiiisiiaiistartingiinodeiioriiaiiparent iinodeiithatiiisiidividediiintoiitwoiioriimoreiianalogous iisets.

ii iiLeafiinode:iiTheseiiareiilower leveliinodesiiofiithe iitreeiiwhichiidoesn’tiisplitiifurther.ii

ii iiDecision iitree iialgorithm iiis iiapplied iito iithe iidatasetsiitoiipredictiitheiiaccurateiiresults

.

ii iiTheiiresultiiisiisentiitoiitheiifarmeriithroughiian iiemail/Smsiicontainingiialliitheiiupdatesiiofiitheiifarm.

ii iiAlliidataiisentiifromiitheiisensorsiitoiitheiiArduino iiUNOiiandiitheniitoiitheiiBoltiiIoTiiiiareiistorediiiniia iicloudiidatabaseiiforiifutureiiuse.

iiDecision iinode: iiIt iiis iia iisub node iisplitting iiinto iimoreiisub nodes.

ii iiSplitting:iiItiiisiitheiiprocessiiofiisplittingiiaiinode iiintoiimoreiinodes.

ii iiPruning:iiremovingiiofiisub nodes,iireverseiiprocess iiofiisplitting.

5.2.3. iiDataset

iiSub tree/Branch: iiIt iiis iia iipart iiof iian iientire iidecisioniitree.iiChildiinode:iiTheiinodeiievolvediifrom iitheiiparentiinodeiibyiisplitting ii ii ii ii ii ii ii ii ii ii ii ii ii ii ii ii ii Figure ii7. iiSampleiiDecisioniiTree

5.2.2. iiArchitecture ii

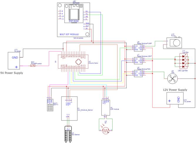
The iimain iicomponents iiof iithe iiproposed iisystem iiarchitecture iiare iitemperature, iisoil iimoisture, iihumidity,iilight,iiwateriilevel,iirainiisensors,iiBoltiiIOT iikit,iiandiiArduinoiiUnoiimicrocontroller

ii iiBOLTiiIOTiiiiplaysiiaiicentraliiroleiiiniitheiisystem iibyiiprovidingiistorageiitoiitheiidatasetsiiandiihosting iiaiiwebiiserver.ii

iiDatasetsiicontainingiivaluesiiofiitemperature,iihumidity iiandiisoiliimoisture,iiwateriileveliiareiiloadediiintoiithe iidecision iitree iialgorithm. iiThese iidatasets iicontain iivaluesiiofiidifferentiiscenariosiiiniitheiifieldsiitoiitrain iitheiimodeliiaccurately.iiTheiitemperatureiiisiiCelsius, iiandiihumidityiiandiisoiliimoistureiiareiirepresentediiin iipercentages.iiSampleiidatasetsiiareasiishowiiiniiTable ii2

ii ii ii ii ii iiTable ii2. iiSampleiiDatasets

5.3 Anomaly iiDetection

Anomaly iidetection iiis iithe iiprocess iiof iilocating iiunusual iithings iior iievents iiin iidata iisets iithat iiare iioutiiofiitheiiordinary.

Anomalies iiiniisimple iigraphiirepresentations iicaniibe iieasilyiispottediibyiisettingiithresholds,iie.g.

But iiwhat iiabout iivisualizations iiin iiwhich iithresholds iiaren'tiipossibleiitoiiset?

iiAll iithe iisensors iiare iideployed iiin iithe iifield iiand iiare iiconnected iito iiArduino iiUNO iias iishown iiin iiFigureii8.ii

A iitechnique iifor iidetecting iianomalies iiis iiZ score iiAnalysis.

iiTheiidataiisensediithroughiitheseiisensorsiiareiisent iitoiiArduinoiiUnoiiandiiprocessediiiniiitiiandiitheniivia iiBoltiiIoTiiWifiiiModuleiisentiitoiitheiiBoltiiIOTiicloud

Essentially,iitheiiZ scoreiiisiiusediitoiicomputeiilimits, iioriiupperiiandiiloweriibounds,iiforiiplottediidata.

© 2022, IRJET | Impact Factor value: 7.529 | ISO 9001:2008 Certified Journal | Page332

International Research Journal of Engineering and Technology (IRJET) e ISSN: 2395 0056

Volume: 09 Issue: 06 | June 2022 www.irjet.net p ISSN: 2395 0072

6.2 iiBOLTIOT iikit

For iithe iiBolt iiDevices iiconnected iito iiyour iiaccount, iithe iiBolt iiCloud iiAPI iiprovides iian iiinterface iifor iiconnectioniibetweeniitheiiBoltiidevicesiiandiianyii3rd iiparty iisystem iicontrol, iimonitoring, iicommunication, iiand iiutility iiservices. iiThe iiBolt iiCloud iiAPI iimakes iiuse iiof iimobile iiapps, iiweb iiservers, iiand iiPython iiprogrammes,iiamongiiotheriithings iiTheiiAPIiiemploys iithe iiHTTP iiGET iiand iiHTTP iiPOST iimethods iito iicommunicateiiandiiusesiiaiiveryiiuser friendlyiiHTTP iiprotocol. iiAs iia iiresult, iiusers iicaniiprogrammatically iiexecute iioperations iiand iiobtain iidata iifrom iiBolt iidevicesiiusingiistandardiiHTTPiirequests.

HereiiareiiaiifewiiexamplesiiofiihowiitheiiAPIiicaniibe iiused:

ii iiFigure ii10 iiiiAniiillustrationiiofiiaiifully iiautomatediiIOT basediiindooriifarmiiecosystem.

6. iiDESIGN iiAND iiARCHITECTURE

6.1 iiArduino iiUno

TheiiArduinoiiUnoiiisiiaiiMicrochipiiATmega328P based iiopen source iimicrocontroller iiboard iicreated iiby iiArduino.cc. iiThe iiboard iihas iidigital iiand iianalog iiinput/output ii(I/O) iipins iithat iican iibe iiused iito iiconnectiitoiidifferentiiexpansioniiboardsii(shields)iiand iiotheriicircuits.iiTheiiboardiicontainsii14iidigitaliiI/O iipinsii(sixiiofiiwhichiicaniibeiiusediitoiigenerateiiPWM iioutput) iiand ii6 iianalog iiI/O iipins, iiand iiit iican iibe iiprogrammed iiusing iithe iiArduino iiIDE ii(Integrated iiDevelopment iiEnvironment) iiand iia iitype iiB iiUSB iiconnector.iiItiicaniibeiipowerediibyiiaiiUSBiicableiior iian iiexternal ii9 volt iibattery, iiand iiit iican iihandle iivoltagesiirangingiifromii7iitoii20iivolts.iiItiiresembles iitheiiArduinoiiNanoiiandiiLeonardoiiiniiappearance.

Theiihardwareiireferenceiidesigniiisiiavailableiioniithe iiArduino iiwebsite iiunder iia iiCreative iiCommons iiAttribution Share Alikeii2.5iilicense iiSomeiiversionsiiof iithe iihardware iihave iilayout iiand iiproduction iifiles iiavailable.

To iicontrol iiand iimonitor iiBolt iidevices iiover iithe iiInternet,iiuseiitheiiAPIiiiniinativeiiiOSiiandiiAndroid iiapps.

ToiiexecuteiiyouriiuniqueiiAIiialgorithmsiiandiianalytics, iipulliisensoriidataiiandiiconnectiiitiitoiiaiiBoltiidevice iioriianyiiotheriicloud.

Use iiBolt iiCloud iito iiconnect iito iiany iiVPS ii(Virtual iiPrivate iiServer) iiand iirun iiyour iicode iiin iiany iilanguage.iiReferiitoiitheiicodeiiexamples.

Remote iiOperating iiSystem: iiUsing iithe iiAPI, iiBolt iidevicesiicaniifunctioniisimilarlyiitoiiaiiboardiiwithiian iioperating iisystem, iisuch iias iithe iiRaspberry iiPi iior iiBeagleiiBone,iiwithiitheiiexceptioniithatiitheiioperating iisystemiiwilliibeiihostediioniiaiiremoteiiVPSii(Virtual iiPrivate iiServer). iiThe iiBolt iiwill iicollect iidata iifrom iithe iisensors iiand iisend iiit iito iia iiLinux based iiVPS. iiTheiiprocessingiiwilliitakeiiplaceiioniitheiiVPS,iiwhich iiwilliisendiicommandsiitoiitheiiBoltiideviceiitoiicontrol iimotors, iiLEDs, iiand iiactuators. iiIn iithis iitype iiof iisystem,iiyouiicaniiuseiialliiofiitheiicapabilitiesiiofiia iiLinuxiiOS.

6.3 iiLM35 iiTemperature iiSensor

Theiisystem'siifunctioningiipremiseiiisiistraightforward. iiAllowiimeiitoiiexplain.

The iiLM35 iisensor iiin iiour iisystem iidetects iithe iitemperature iiof iiits iisurroundings iiand iicreates iian iianalogueiioutputiivoltage iibasediioniiits iivalue. iiThe iiLM35'siianalogueiivoltageiiisiitheniifediiintoiitheiiBolt iiA0iipiniiasiianiiinput.iiTheiiBoltiitheniiconvertsiithe iianalogue iivalue iito iia iiten bit iidigital iinumber iibetweenii0iiandii1023.iiTheiiBoltiideviceiisendsiithis iidigitaliidataiitoiitheiicloud.

© 2022, IRJET | Impact Factor value: 7.529 | ISO 9001:2008 Certified Journal | Page333

International Research Journal of Engineering and Technology (IRJET)

e ISSN: 2395 0056

Volume: 09 Issue: 06 | June 2022 www.irjet.net p ISSN: 2395 0072

As iia iiresult, iiwhile iiplotting iithe iitemperature, iithe iiraw iisensor iiresults iimust iibe iiconverted iiinto iithe iirealiitemperatureiivalue, iiwhichiiis iidoneiiusingiithe iifollowingiiformula: temp ii= ii(analog_value100)/1023* The iiconverted iidigital iidata iiis iithen iiplotted iifor iivisualiirepresentation.

6.4 iiWater iiLevel iiSensor

Theiiwateriileveliisensoriiisiiaiideviceiithatiidetectsiian iiexcessively iihigh iior iilow iiliquid iilevel iiin iia iistationaryiicontainer.iiItiicaniibeiiclassifiediiintoiitwo iisortsiibasediioniihowiitheiiliquidiileveliiisiimeasured: iicontact iitype iiand iinon contact iitype. iiA iicontact iimeasurement iiis iian iiinput iitype iiwater iilevel iitransmitter iithat iiturns iithe iiheight iiof iithe iiliquid iilevel iiinto iian iielectrical iisignal iifor iioutput. iiIt's iia iifrequently iiutilised iiwater iilevel iitransmitter iiright iinow.

6.3 iiDHT11 iiSensor

6.5 iiServo iiMotor

Aiiservoiimotoriiisiianiielectromechanicaliideviceiithat iiusesiicurrentiiandiivoltageiitoiiproduceiitorqueiiand iivelocity.iiAiiservoiimotoriiisiipartiiofiiaiiclosediiloop iisystem iithat iiprovides iitorque iiand iivelocity iias iidirectediibyiiaiiservoiicontrolleriiandiiisiiclosediibyiia iifeedback iidevice. iiThe iifeedback iidevice iiprovides iiinformationiitoiitheiiservoiicontroller,iiwhichiimodifies iithe iimotor iiaction iibased iion iithe iicommanded iiparameters,iisuchiiasiicurrent,iivelocity,iioriiposition.

6.6 iiLDR iiSensor

An iiLDR's iioperating iiprinciple iiis iiphotoconductivity, iiwhichiiisiinothingiimoreiithaniianiiopticaliiphenomena. iiWhen iilight iiis iiabsorbed iiby iithe iisubstance, iithe iimaterial'siiconductivityiiimproves.iiWheniilightiishines iion iithe iiLDR, iithe iielectrons iiin iithe iimaterial's iivalence iiband iirush iito iithe iiconduction iiband. iiHowever,iitheiiphotonsiiiniitheiiincidentiilightiimust iihaveiimoreiienergyiithaniitheiimaterial'siibandgapiiin iiorderiiforiitheiielectronsiitoiijumpiifromiioneiiband iitoiitheiinextii(valanceiitoiiconduction).

© 2022, IRJET | Impact Factor value: 7.529 | ISO 9001:2008 Certified Journal | Page334

International Research Journal of Engineering and Technology (IRJET) e ISSN: 2395 0056

Volume: 09 Issue: 06 | June 2022 www.irjet.net p ISSN: 2395 0072

Asiiaiiresult,iiwheniilightiihasiiaiilotiiofiienergy,iimore iielectrons iiare iistimulated iito iithe iiconduction iiband, iiresulting iiin iia iilot iiof iicharge iicarriers. iiThe iiresistanceiiofiitheiideviceiidiminishes iias iitheiieffect iiofiithis iiprocess iibecomes iimoreiiapparent iiand iithe iicurrentiiflowiiincreases.

iiregressioniiandiiclassificationiiissues.iiTheiipurposeiiof iiemploying iia iiDecision iiTree iiis iito iidevelop iia iitrainingiimodeliithatiicaniibeiiusediitoiiforecastiithe iiclassiioriivalueiiofiitheiitargetiivariableiibyiilearning iibasic iidecision iirules iiinferred iifrom iiprior iidata ii(trainingiidata).iiWeiistartiiatiitheiirootiiofiitheiitree iiwheniipredicting iia iiclass iilabel iiforiia iirecord.iiThe iivalues iiof iithe iiroot iiattribute iiand iithe iirecord's iiattributeiiareiicompared.

6.7 iiSoftware iiImplemented

Arduinoiiide ii iiitiiis iian iiopen iisourceiidevelopment iienvironment iiwhich iihelps iius iiwith iiusing iiArduino iiuno/ iinano/ iimega iiand iimany iiother iitypes iiof iiArduinoiiforiidifferentiiprojects.iiItiiprovidesiiusiiwith iia iicoding iienvironment iiand iiit iicomes iiwith iipre iiloaded iilibraries iiand iiother iilibraries iican iialso iibe iiinstalled.iiItiihasiiaiiveryiiuseriifriendlyiienvironment.

6.8 iiBoltIOT iiCloud

Itiihelpsiiusiiwithiimanagingiidifferentiiprojectsiiatiithe iisame iitime iiand iialso iicomes iiwith iireal time iidata iimonitoring iisystem. iiIt iialso iiprovides iius iiwith iia iicoding iienvironment iithat iihelps iius iiin iivisualizing iitheiidata.

Theiiexamplesiiareiiclassifiediiusingiidecisioniitreesiiby iisortingiithemiidowniitheiitreeiifromiitheiirootiitoiia iileaf/terminal iinode, iiwith iithe iileaf/terminal iinode iiprovidingiitheiiclassification.

Eachiinodeiiiniitheiitreeiirepresentsiiaiitestiicaseiifor iisome iiproperty, iiwith iieach iiedge iidescending iifrom iitheiinodeiicorrespondingiitoiitheiitestiicase'siipossible iisolutions.iiThisiiisiiaiicyclicaliiprocedureiithatiioccurs iiforiieachiisubtreeiirootediiatiitheiinewiinode.

6.10 iiData iiFlow

6.9 iiDecision iiTree

The iiDecision iiTree iialgorithm iiis iipart iiof iithe iisupervisediilearningiialgorithmsiifamily.iiTheiidecision iitree iiapproach, iiunlike iiother iisupervised iilearning iialgorithms, iimay iialso iibe iiutilized iito iisolve

©
Certified Journal | Page335
2022, IRJET | Impact Factor value: 7.529 | ISO 9001:2008

International Research Journal of Engineering and Technology (IRJET) e ISSN: 2395 0056

Volume: 09 Issue: 06 | June 2022 www.irjet.net p ISSN: 2395 0072

6.11 iiPolynomial iiRegression

Polynomial iiVisualizer iiis iia iipopular iidata iianalytics/machine iilearning iialgorithm iifor iifitting iia iinon linear iicurve iito iia iigiven iidata iicollection. iiThe iitrend iican iithen iibe iiutilized iito iifigure iiout iiwhere iifurtheriidataiipointsiimayiibeiifound.iiTheiiVisualizer iiisiidesignediitoiiassistiiyouiiiniideterminingiiwhether iiPolynomialiiVisualizeriiisiitheiibestiioptioniiforiiyour iiMLiisystem,iiandiiifiiitiiis,iitheiiVisualizeriiwilliiassist iiyouiiiniideterminingiitheiibestiipotentialiiparameters iitoiiutilizeiiwithiitheiiVisualizeriimodel.

Data ii(t) ii= ii(Cn*tn) ii+ ii(Cn 1*tn 1) ii+ ii(Cn 2*tn 2) ii+ ii…………… ii(C1*t1) ii+ iiC0

which iimost iiclosely iiresembles iithe iitrend iiin iithe iiinputiidata.iiThisiinumberiitellsiitheiiVisualizeriihow iimanyiielementsiishouldiibeiipresentiiiniitheiifunction iii.e.iitheiivalueiiofiin.

6.12Code

6.12.1 iiArduino iicode ii(Data iiCollection)

#includeii"DHT.h" #includeii<boltiot.h> #includeii<BoltDeviceCredentials.h> #defineiiDHTPINii7 #defineiiDHTTYPEiiDHT11 ii #includeii<Servo.h> #ifndefiiAPI_KEY

#defineiiAPI_KEYiiiiii"boltcloudAPI" #endif #ifndefiiDEVICE_ID

#defineiiDEVICE_IDii"boltdeviceid" #endif ii intiiservoPinii=ii3; ServoiiServo1; DHTiidht11(DHTPINii,iiDHTTYPE); StringiigetAnalogData(Stringii*data){ iiiiStringiiretval=""; iiiiretval=retval+analogRead(A1); iiiireturniiretval;

iiii//Serial.read(); }

StringiigetLDR(Stringii*data){ iiiiStringiiLDR=""; iiiiLDR=LDR+analogRead(A5); iiiireturniiLDR; }

StringiigetRain(Stringii*data){ iiiiStringiir=""; iiiir=r+analogRead(A3); iiiireturniir; }

StringiigetTemp(Stringii*data){ iiiiStringiivalueii=ii""; intiichkii=iidht11.read(DHTPIN); iiiivalueii=iivalue+ii(int)dht11.readTemperature(); iiiireturniivalue; iiii}

StringiigetHum(Stringii*data){ iiiiStringiivalueii=ii""; intiichkii=iidht11.read(DHTPIN); valueii=iivalue+ii(int)dht11.readHumidity(); iiiireturniivalue; iiii}

voidiisetupii()ii{ iiiiSerial.beginii(9600); iiiiServo1.attach(servoPin); iiiipinMode(A1,INPUT); iiiipinMode(A5,INPUT); iiiipinMode(A3,INPUT); iiiiSerial.setTimeout(500); iiiiboltiot.begin(Serial); iiiiboltiot.setCommandString("Level",getAnalogData); iiiiboltiot.setCommandString("LDR",getLDR);iiii iiiiboltiot.setCommandString("Rain",getRain); iiiiboltiot.setCommandString("getHum",getHum); iiiiboltiot.setCommandString("getTemp",getTemp);

© 2022, IRJET | Impact Factor value: 7.529 | ISO 9001:2008 Certified Journal | Page336

International Research Journal of Engineering and Technology (IRJET) e ISSN: 2395 0056 Volume: 09 Issue: 06 | June 2022 www.irjet.net p ISSN: 2395 0072

iiRESULTS iiAND iiDISCUSSION

After iiapplying iithe iidecision iitree iialgorithm iito iithe iisensediidatasets,iianiioutputiicontainingiitheiidecision iitoiiwateriitheiicropiiisiimade.iiThisiioutputiicontaining iithe iidecision iiis iisent iito iithe iiusers iior iifarmers iithrough iian iiElectronic iimail ii(E mail) iiusing iithe iisimpleiimailiitransferiiprotocol.iiT

The iitwo iitypes iiof iidecisions iiare iinamed iiYes iiand iiNo.

iia) iiIf iithe iialgorithm iipredicts iithe iiresult iias iiyes, iitheniianiialertiiisiisentiitoiitheiifarmeriiasiishowniiin iiFigureii9 ii

b)iiIfiitheiialgorithmiipredictsiitheiiresultiiasiino,iithen iian iialert iiis iisent iito iithe iifarmer iias iishown iiin iiFigureii10

ii Figure ii10. iiE mailiialertiiforiiNoiiWater iirequirement

Prediction iipoints:iiThisiinumberiitellsiitheiiVisualizer iihow iimany iifuture iidata iipoints iineed iito iibe iipredicted.

No. iiPolynomial iicoefficients: iiPolynomial iiVisualizer iiprocessesiitheiigiveniiinputiitime dependentiidata,iiand iioutputs iithe iicoefficients iiof iithe iifunction iiof iithe iiform:

Frame iiSize: iiThese iiare iithe iinumber iiof iiprevious iidataiipointsiitheiiVisualizeriiwilliiuseiitoiipredictiithe iitrendiiofiitheiidata.iiFor iiexample,iiifiiyou iiset iithis iivalueiitoii5,iitheiiVisualizeriiwilliiuseiitheiipreviousii5 iipointsiitoiipredictiitheiitrend

Figure ii11.iidepictsiitheiiprediction,iiactualiiand iipredictediihistoryiiofiitheiiinputiidataiiandiioutput iiofiiMLiialgorithm.

Followingiidataiiwilliibeiiutilizediiasiiaiipredictioniifor iifutureiianamolyiiandiiirregularitiesiiiniitheiicropiiyield iiand iithus iiwill iibe iihelpful iiin iitaking iiearly iiprecautionsiiaccordingly.

Henceiisaving iitimeii, iienergy, iimoney iiandiilabor iiof iitheiifarmer

© 2022, IRJET | Impact Factor value: 7.529 | ISO 9001:2008 Certified Journal | Page337
} ii
iiii} voidiiloop()ii{ iiiiboltiot.handleCommand();
7.
Figure ii9. iiE mailiialertiiforiiWateriirequirement

International Research Journal of Engineering and Technology (IRJET) e ISSN: 2395 0056

Volume: 09 Issue: 06 | June 2022 www.irjet.net p ISSN: 2395 0072

8. iiCONCLUSION

Weiiofferediianiioverviewiiofiiindooriifarmingiiutilizing iiIoT iiand iimachine iilearning iiin iithis iipaper. iiSeveral iitopics iirelevant iito iiboosting iiIoT iideployment iiin iiagricultureiihaveiibeeniithoroughly iiexamined.iiMany iiresearch iihas iibeen iiconducted iito iiutilize iiIoT iifor iismart iiagriculture, iito iiincrease iioutput, iireduce iihuman iilabor, iiand iiimprove iiproduction iiefficiency, iiaccording iito iisurvey iiresults. iiIt iihighlighted iithe iiadvantages iiof iiusing iiIoT iiand iibig iidata iiin iiagriculture. iiWe iialso iidiscussed iithe iiobstacles iithat iimust iibe iisolved iito iiexpedite iithe iiuse iiof iiIoT iiin iismart iiagriculture. iiHowever, iisignificant iiobstacles iimust iibe iiovercome iibefore iiIoT iisolutions iican iibe iimadeiicheapiiforiitheiimajorityiiofiifarmers,iiespecially iismall iiand iimedium scale iifarms. iiFurthermore, iisecurity iitechnologies iimust iibe iiupgraded iiregularly, iibutiiweiibelieveiithatiitheiiuseiiofiiIoTiisolutionsiiand iimachine iilearning iiin iismart iiagriculture iiis iiunavoidableiiandiiwilliiincreaseiiproductivity,iisupply iicleaniiandiigreeniifoods, iipromoteiifoodiitraceability, iiminimize iihuman iilabor, iiand iiimprove iiproduction iiefficiency. iiOn iithe iiother iihand, iiThe iisystem iiwas iidesignediitoiilearniifromiitheiidataiiprovided.

The iifile iicontains iiall iiof iithe iidata iithat iihas iibeen iisensed iiby iithe iiSensors iiBy iiutilizing iithe iidecision iitreeiilearningiialgorithmiiisiiaiimemberiiofiitheiifamily iiofiitheiireal worldiiapplicationiiofiisupervisediimachine iilearningiimethods.

It iianalyses iitime iidata ii iiand iiupdates iithe iifarmer iiwithiitheiidecision.ii

REFERENCES

[1] BalajiiiBhanu,iiRaghavaiiRao,iiJ.V.N.iiRamesh,iiand iiMohammed iiAli iiHussain, ii“Agriculture iiField iiMonitoringiiandiiAnalysisiiusingiiWirelessiiSensor iiNetworksiiforiiimprovingiiCropiiProduction”,ii2014 iiEleventh iiInternational iiConference iion iiWireless iiandiiOpticaliiCommunicationsiiNetworksii(WOCN)

[2] LIU iiDan, iiCao iiXin, iiHuang iiChongwei, iiJI iiLiang iiLiang,ii“Intelligentiiagentiigreenhouseiienvironment iimonitoring iisystem iibased iion iiIOT iitechnology”, ii2015 iiInternational iiConference iion iiIntelligent iiTransportation,iiBigiiDataii&iiSmartiiCity

[3] JosephiiHaule,iiKisangiriiiMichael,ii“Deploymentiiof iiwirelessiisensoriinetworksii(WSN)iiiniiautomated iiirrigationiimanagementiiandiischedulingiisystems: iia iireview”, iiScience, iiComputing iiand iiTelecommunicationsii(PACT),ii2014,iiPaniiAfrican iiConference

[4] hi,iiX.;iiAn,iiX.;iiZhao,iiQ.;iiLiu,iiH.;iiXia,iiL.;iiSun, iiX.;iiGuo,iiY.,ii"State of the ArtiiInternetiiofiiThings iiin iiProtected iiAgriculture", iiSensors ii2019, ii19, ii1833.M. iiYoung, iiThe iiTechnical iiWriter’s iiHandbook. iiMill iiValley, iiCA: iiUniversity iiScience, ii1989.

[5] iiZ.iiNurazwin,iiH.iiNorhashila,iiA.iiKhalina,iiandiiH. iiMarsyita, iiApplication iiof iilaser induced iibackscattering iiimaging iifor iipredicting iiand iiclassifying iiripening iistages iiof ii“Berangan” iibananas, iiComputers iiand iiElectronics iiin iiAgriculture,ii160,ii2019,ii100 107.ii

[6] Meng iiJi Hua, iiWu iiBing fang, iiLi iiQiang zi, ii“A iiGlobal iiCrop iiGrowth iiMonitoring iiSystem iiBased iion iiRemote iiSensing”, ii2006 iiIEEE iiInternational iiSymposiumiioniiGeoscienceiiandiiRemoteiiSensing. ii

[7] Alan iiMainwaring, iiJoseph iiPolastre, iiRobert iiSzewczyk, iiDavid iiCuller, iiJohn iiAnderson, ii“Wireless iiSensor iiNetworks iifor iiHabitat iiMonitoring”,iiInternationaliiConference.

[8] ii iiLei iiXiao, iiLejiang iiGuo, ii“The iiRealization iiof iiPrecision iiAgriculture iiMonitoring iiSystem iiBased iion iiWireless iiSensor iiNetwork”, ii2010 iiInternational iiConference iion iiComputer iiand iiCommunication iiTechnologies iiin iiAgriculture iiEngineering.ii

[9] iiLing ling iiLI, iiShi feng iiYANG, iiLi yan iiWANG, iiXiang ming iiGAO, ii“TheGreenhouse iiEnvironment iiMonitoring iiSystem iiBased iion iiWireless iiSensorNetworkiiTechnology”,iiProceedingsiiofiithe ii2011 iiIEEE iiInternational iiConference iion iiCyber iiTechnologyiiiniiAutomation,iiControl,iiandIntelligent iiSystems,iiMarchii20 23,ii2011,iiKunming,iiChina.ii

[10] iiChun lingiiFan,iiYuaniiGuo,ii“TheiiApplicationiiof iiaiiZigBeeiiBasedWirelessiiSensoriiNetworkiiiniithe iiLED iiStreet iiLamp iiControl iiSystem”, ii2013, iiCollegeiiofiiAutomationii&iiElectroniciiEngineering, iiQingdaoUniversity iiof iiScientific ii& iiTechnology, iiQingdao, iiChina iiembeddedtechnology, iiConsumer iiElectronics ii iiChina, ii2014 iiIEEE iiInternational iiConference.

[11] iiAgricultural iiRobots iiMarket iiby iiOffering, iiType ii(UAVs, iiMilking iiRobots, iiDriverless iiTractors, iiAutomated iiHarvesting iiSystems), iiFarming iiEnvironment,iifarmiiProduce,iiApplicationii(Harvest iiManagement,iiFieldiiFarming,iiGeographyii iiGlobal iiForecast iito ii2025. iihttps://www.marketsandmarkets.com/Market Reports/agricultural robot market 173601759.html, ii2020ii(accessedii07.03.2020).ii

© 2022, IRJET | Impact Factor value: 7.529 | ISO 9001:2008 Certified Journal | Page338

International Research Journal of Engineering and Technology (IRJET) e ISSN: 2395 0056

Volume: 09 Issue: 06 | June 2022 www.irjet.net p ISSN: 2395 0072

[12] iiM.iiVega Heredia,iiR.iiE.iiMohan,iiY.iiW.iiTan,iiJ. iiS. iiAisyah, iiA. iiVengedesh, iiS. iiGhanta iiand iiS. iiVinu, iiDesign iiand iimodelling iiof iia iimodular iiwindow iicleaning iirobot, iiAutomation iiin iiConstruction,ii103,ii2019,ii268 278.

[13] iiL.iiBarbieri,iiF.iiBruno,iiA.iiGallo,iiM.iiMuzzupappa iiand iiM. iiL. iiRusso, iiDesign, iiprototyping iiand iitesting iiof iia iimodular iismall sized iiunderwater iiroboticiiarmiicontrollediithroughiiaiimaster slave iiapproach, iiOceaniiEngineering, ii158,ii2018,ii253 262.ii

[14] 14. iiYunseop iiKim, iiMember, iiIEEE, iiRobert iiG. iiEvans, iiand iiWilliam iiM. iiIversen, ii“Remote iiSensing iiand iiControl iiof iian iiIrrigation iiSystem iiUsing iiaDistributed iiWireless iiSensor iiNetwork”, iiIeee iitransactions iioninstrumentation iiand iimeasurement,iivol.ii57,iino.ii7,iiJulyii2008.ii

[15] R. iiBalamurali, iiK. iiKathiravan, ii“An iiAnalysis iiof iiVarious iiRoutingProtocols iifor iiPrecision iiAgriculture iiusing iiWireless iiSensor iiNetwork”, ii2015, iiIEEE iiInternational iiConference iion iiTechnologicaliiInnovationsiiinICTiiforiiAgriculture iiandiiRuraliiDevelopmentii(TIARii2015).ii

[16] iiGiuseppe iiAnastasi, iiOrazio iiFarruggia, iiGiuseppe iiLo iiRe§, iiand iiMarcoOrtolani, ii“Monitoring iiHigh Quality iiWine iiProduction iiusing iiWirelessSensor iiNetworks”, iiProceedings iiof iithe ii42 iiHawaii iiInternationaliiConferenceiioniiSystemiiSciencesii ii2009.

[17] iiRwaniiMahmoud, iiTasneem iiYousuf,iiFadiiiAloul, ii“Internet iiof iiThings ii(IoT)Security: iiCurrent iiStatus, iiChallenges iiand iiProspective iiMeasures'', iiInternet iiTechnology iiand iiSecured iiTransactions ii(ICITST),ii2015ii10thiiInternationaliiConference.

[18] iiDragoş iiMihai iiOfrim, iiBogdaniiAlexandru iiOfrim iiand iiDragoş iiIoanSăcăleanu, ii“Improved iienvironmental iimonitor iiand iicontrol iiusing iiawirelessiiintelligentiisensoriinetwork”,iiElectrical iiand iiElectronicsEngineering ii(ISEEE), ii2010, ii3rd iiInternationaliiSymposium.

[19] iiRachel iiCardell Oliver, iiKeith iiSmettem, iiMark iiKranz iiand iiKevin iiMayer, ii“Field iiTesting iia iiWireless iiSensor iiNetwork iifor iiReactive iiEnvironmental iiMonitoring”, ii2004 iiIEEE iiInternationaliiConference.ii

[20] iiDuaniiYan e, ii“Design iiofiiIntelligent iiAgriculture iiManagementiiInformationiiSystemiiBasediioniiIoT”, ii2011 iiFourth iiInternational iiConference iion

iiIntelligent iiComputation iiTechnology iiand iiAutomation.ii

[21] Fiona iiEdwards iiMurphy, iiEmanuel iiPopovici, iiP iiadraigiiWhelan,iiandMicheleiiMagno,ii“Development iiof iiHeterogeneous iiWireless iiSensorNetwork iifor iiInstrumentation iiand iiAnalysis iiof iiBeehives”, iiInstrumentationand iiMeasurement iiTechnology iiConference ii(I2MTC), ii2015 iiIEEEInternational iiConference.

[22] iiT.iiMilan,iiB.iiAdamiiandiiJ.iiSlavka,iiDesigniiofiia iiprototype iifor iia iimodular iimobile iirobotic iiplatform,iiIFAC PapersOnLine,ii52(27),ii2019,ii192 197.

[23] iiA. iiRuckelshausen, iiP. iiBiber, iiM. iiDorna, iiH. iiGremmes, iiR. iiKlose, iiA. iiLinz, iiet iial., iiBoniRob: iiAn iiautonomous iifield iirobot iiplatform iifor iiindividual iiplant iiphenotyping, iiPrecision iiAgriculture,ii9(841),ii2009,ii841 847.

[24] ii iiM. iiStein, iiS. iiBargoti iiand iiJ. iiUnderwood, iiImageiibasediimangoiifruitiidetection,iilocalization iiand iiyield iiestimation iiusing iimultiple iiview iigeometry,iiSensors,ii16(11),ii2016,ii1 25.ii

[25] J.iiRoca,iiM.iiComellas,iiJ.iiPijuaniiandiiM.iiNogues, iiDevelopmentiiofiianiieasilyiiadaptableiithree point iihitch iidynamometer iifor iiagricultural iitractors. iiAnalysis iiof iithe iidisruptive iieffects iion iithe iimeasurements,iiSoiliiandiiTillageiiResearch,ii194, ii2019,ii1 11.ii

[26] iiAgrasiiMG 1SiiSeries.iihttps://www.dji.com/mg 1s, ii2020ii(accessedii07.03.2020).ii

[27] iiC. iiReza iiKarmulla, iiK. iiSeyyed iiHossein, iiR K. iiHossein,iiM.iiAlirezaiiandiiM.iiMotjaba,iiPredicting iiheaderiiwheatiilossiiiniiaiicombineiiharvester,iia iinewiiapproach,iiJournaliiofiitheiiSaudiiiSocietyiiof iiAgriculturaliiSciences,ii19,ii2020,ii179 184.

[28] C.iiAnil,iiK.iiHabibiiandiiM.iiSahin,iiDevelopmentiiof iian iielectro mechanic iicontrol iisystem iifor iiseed meteringiiunitiiofiisingleiiseediicorniiplantersiiPart iiII: iiField iiperformance, iiComputers iiand iiElectronicsiiiniiAgriculture,ii145,ii2018,ii11 17.

[29] Y.iiShi,iiS.iiXin,iiX.iiWang,iiZ.iiHu,iiN.iiDavidiiand iiW.iiDing,iiNumericaliisimulationiiandiifieldiitests iiofiiminimum tillageiiplanteriiwithiistrawiismashing iiand iistrip iilaying iibased iion iiEDEM iisoftware, iiComputersiiandiiElectronicsiiiniiAgriculture,ii166, ii2019,ii105021

© 2022, IRJET | Impact Factor value: 7.529 | ISO 9001:2008 Certified Journal | Page339

International Research Journal of Engineering and Technology (IRJET) e ISSN: 2395 0056

Volume: 09 Issue: 06 | June 2022 www.irjet.net p ISSN: 2395 0072

[30] S. iiKhwantri, iiC. iiChoochart, iiK. iiKhanita, iiK. iiPornnapa, iiC. iiSomchai iiand iiT. iiEizo, iiEffect iiof iimetering iidevice iiarrangement iito iidischarge iiconsistency iiof iisugarcane iibillet iiplanter, iiEngineering iiin iiAgriculture, iiEnvironment iiand iiFood,ii11(3),ii2018,ii139 ii144

[31] Alam, iiM.M.; iiMalik, iiH.; iiKhan, iiM.I.; iiPardy, iiT.; iiKuusik, iiA.; iiLe iiMoullec, iiY. iiA iiSurvey iion iithe iiRoles iiof iiCommunication iiTechnologies iiin iiIoT BasediiPersonalizediiHealthcareiiApplications.iiIEEE iiAccessii2018,ii6,ii36611 36631.ii[CrossRef]ii

[32] Chettri,iiL.;iiBera,iiR.iiAiiComprehensiveiiSurveyiion iiInternetiiofiiThings ii(IoT) iiTowardii5G iiWireless iiSystems.iiIEEEiiInternetiiThingsiiJ.ii2020,ii7,ii16 32.ii[CrossRef]

[33] iiPal,iiA.;iiKant,iiK.iiNFMI:iiConnectivityiiforiiShort RangeiiIoTiiApplications.iiComputerii2019,ii52,ii63 67.ii[CrossRef]ii

[34] Collotta, iiM.; iiPau, iiG.; iiTalty, iiT.; iiTonguz, iiO.K. iiBluetoothii5:iiAiiConcreteiiStepiiForwardiitoward iitheiiIoT.iiIEEEiiCommun.iiMag.ii2018,ii56,ii125 131.ii[CrossRef]ii

[35] Bacco, iiM.; iiBerton, iiA.; iiGotta, iiA.; iiCaviglione, iiL. iiIEEEii802.15.4iiAir GroundiiUAViiCommunications iiin iiSmart iiFarming iiScenarios. iiIEEE iiCommun. iiLett.ii2018,ii22,ii1910 1913.ii[CrossRef]ii

[36] iiGente, iiR.; iiBusch, iiS.F.; iiStubling, iiE. M.; iiSchneider, iiL.M.; iiHirschmann, iiC.B.; iiBalzer, iiJ.C.; iiKoch,iiM.iiQualityiiControliiofiiSugariiBeetiiSeeds iiWith iiTHz iiTime Domain iiSpectroscopy. iiIEEE iiTrans. iiTerahertz iiSci. iiTechnol. ii2016, ii6, ii754 756.ii[CrossRef]ii

[37] .Afsharinejad,iiA.;iiDavy,iiA.;iiNaftaly,iiM.iiVariability iiof iiTerahertz iiTransmission iiMeasured iiin iiLive iiPlantiiLeaves.iiIEEEiiGeosci.iiRemoteiiSens.iiLett. ii2017,ii14,ii636 638.ii[CrossRef]ii

[38] iiWang, iiX.; iiZhang, iiJ.; iiYu, iiZ.; iiMao, iiS.; iiPeriaswamy, iiS.C.G.; iiPatton, iiJ. iiOn iiRemote iiTemperature iiSensing iiUsing iiCommercial iiUHF iiRFID iiTags. iiIEEE iiInternet iiThings iiJ. ii2019, ii6, ii10715 10727.ii[CrossRef]

[39] iiAli,iiS.;iiGlass,iiT.;iiParr,iiB.;iiPotgieter,iiJ.;iiAlam, iiF. iiLow iiCost iiSensor iiwith iiIoT iiLoRaWAN iiConnectivity iiand iiMachine iiLearning Based iiCalibration iifor iiAir iiPollution iiMonitoring. iiIEEE iiTrans. iiInstrum. iiMeas. ii2021, ii70, ii5500511. ii[CrossRef

[40] iiJoris, iiL.; iiDupont, iiF.; iiLaurent, iiP.; iiBellier, iiP.; iiStoukatch,iiS.;iiRedouté,iiJ.iiAniiAutonomousiiSigfox iiWireless iiSensor iiNode iifor iiEnvironmental iiMonitoring.iiIEEEiiSens.iiLett.ii2019,ii3,ii5500604. ii[CrossRef]

[41] iiPopli, iiS.; iiJha, iiR.K.; iiJain, iiS. iiA iiSurvey iion iiEnergyiiEfficientiiNarrowbandiiInternetiiofiiThings ii(NBIoT):iiArchitecture,iiApplicationii&iiChallenges. iiIEEEiiAccessii2019,ii7,ii16739 16776.ii[CrossRef]

[42] Sundaram,iiJ.P.S.;iiDu,iiW.;iiZhao,iiZ.iiAiiSurveyiion iiLoRa iiNetworking: iiResearch iiProblems, iiCurrent iiSolutions, iiand iiOpen iiIssues. iiIEEE iiCommun. iiSurv.iiTutor.ii2020,ii22,ii371 388

[43] iiDishay iiKissoon, iiHinouccha iiDeerpaul iiand iiAvinash iiMungur, ii“A iiSmart iiIrrigation iiand iiMonitoringiiSystem”,iiTheiiInternationaliiJournaliiof iiComputer iiApplications, iivol. ii163, iiNo. ii8, iiApr. ii2017

[44] SanyamiiGuptaiiSukriti,iiK.iiIndumathy,ii"IoTiibased iismart iiirrigation iiand iitank iimonitoring iisystem",International iiJournal iiof iiInnovative iiResearch iiin iiComputer iiand iiCommunication iiEngineering,iivol.ii4,iino.ii9,iiSeptemberii2016.

[45] AnujaiiChandgude,iiNikitaiiHarpale,iiDikshaiiJadhav, iiPunamiiPawariiandiiSuhasiiM.iiPatil,ii“AiiReview iioniiMachineiiLearningiiAlgorithmiiUsediiforiiCrop iiMonitoringiiSystemiiiniiAgriculture”,iiInternational iiResearchiijournaliiofiiEngineeringiiandiiTechnology ii(IRJET),iivol.ii05,iiIssueii4,iiApr.ii2018

[46] T. iiBaranwal, iiN. iiand iiP. iiK. iiPateriya, ii“DevelopmentiiofiiIoTiibasediiSmartiiSecurityiiand iiMonitoring iiDevices iifor iiAgriculture”, ii6th iiInternational iiConference ii iiCloud iiSystem iiand iiBig iiData iiEngineering ii(Confluence), ii14 15 iiJan. ii2016.

[47] ii iiM. iiK. iiGayatri, iiJ. iiJayasakthi iiandG.S.Anandha iiMala,ii“ProvidingiiSmartiiAgricultureiiSolutionsiito iiFarmers iifor iibetter iiyielding iiusing iiIoT”, iiIEEE iiTechnologicaliiInnovationiiiniiICTiiforiiAgriculture iiand iiRural iiDevelopment ii(TIAR), ii10 12 iiJul. ii2015.

[48] Decision iiTree iiFor iiClassification: iiA iiMachine iiLearning iiAlgorithm, iiAvailable iifrom: iihttps://www.xoriant.com/blog/product engineering/decision trees machine learning algorithm.htmlii ii

© 2022, IRJET | Impact Factor value: 7.529 | ISO 9001:2008 Certified Journal | Page340

International Research Journal of Engineering and Technology (IRJET) e ISSN: 2395 0056 Volume: 09 Issue: 06 | June 2022 www.irjet.net p ISSN: 2395 0072

[49] ii iiY. iiMohana iiRoopa, iiet.al,”A iiSurvey iiof iiFog iiComputing: iiFundamental, iiArchitecture, iiApplicationsiiandiiChallenges”ii,IEEEiiInternational iiconferenceiioniiIoTiiiniiSocial,iiMobile,iianalytics iiandiiCloudiiISMAC 19,Decemberii12 14,ii2019.ISBN: ii978 1 7281 ii4364 4,iiPageiiNo:ii498 502.

[50] iiY. iiMohana iiRoopa, iiet.al,”A iiSurvey iiof iiFog iiComputing: iiFundamental, iiArchitecture, iiApplicationsiiandiiChallenges”ii,IEEEiiInternational iiconferenceiioniiIoTiiiniiSocial,iiMobile,iianalytics iiandiiCloudiiISMAC 19,Decemberii12 14,ii2019.ISBN: ii978 1 7281 ii4364 4,iiPageiiNo:ii498 502

©
| Page341
2022, IRJET | Impact Factor value: 7.529 | ISO 9001:2008 Certified Journal

Turn static files into dynamic content formats.

Create a flipbook